ORGANIZATIONAL STUDY REPORT
On

KITEX LIMITED, KIZHAKAMBALAM
Report submitted in partial fulfillment of the requirement for the award of
The Degree of

MASTER OF BUSINESS ADMINISTRATION
2012-2014
Submitted by

BLESSON.T.RAJAN
(Reg No: 42772)

Under the guidance of

Prof.Vinod .K.Raju

Musaliar Institute of Management
(Affiliated to MG University kottayam and Approved by
AICTE)Pathanamthitta-689653, Kerala

Musaliar Institute of Management
1
MUSALIAR COLLEGE OF
ENGINEERING AND TECHNOLOGY
PATHANAMTHITTA

CERTIFICATE
This is to certify that this report is based on the organization
study conducted by BLESSON.T.RAJAN at KITEX
LIMITED KIZHAKAMBALAM, ALUVA, is in partial
fulfillment of the requirement for the degree of MASTER IN
BUSINESS ADMINISTRATION, degree program of
MAHATMA GANDHI UNIVERSITY, Kottayam.

Signature

Signature

(Head of department)

(Faculty guide)

Signature of Examiner

Musaliar Institute of Management
2
Musaliar Institute of Management
3
DECLARATION
I, BLESSON.T.RAJAN, student of Musaliar Institute of Management
Pathanamthitta hereby declare that this report on ORGANISATION STUDY is an
original work done by at KITEX LIMITED, KIZHAKAMBALAM ,ALUVA from
3th JUNE to 3th JULY 2013.
This study was undertaken in partial fulfillment of the requirement for the award of
the Course of Post graduate diploma in Management and is being submitted to my
Institution. I further declare that this report has not been submitted to any other
university or institution for the award of any degree or diploma.

Place: PATHANAMTHITTA

BLESSON.T.RAJAN

Date: 15/7/2013

Musaliar Institute of Management
4
ACKNOWLEDGEMENT
In preparing this Internship training report I have been fortunate enough to get
support from number of people to whom I shall remain grateful.
First and foremost I thank god almighty for giving me the ability to do this
study and make the venture a success
I place my sincere thanks to

Mr.K.C.Pillai, Manager

Administration, Kitex Limited for permitting me to do the organizational study at
Kitex . I would also like to thank the members of all other departments for their
constant support and guidance.
I would like to express my deep felt gratitude to our Dean, Dr.
M.H.Salim, Director, my heartfelt gratitude to him for the unremitting support
bestowed upon me all though.
I am very thankful to Prof.Vinod.K.Raju, Lecturer, and my guide, who have
rendered timely relevant information, valuable suggestions, assistance and
encouragement which I found extremely useful for the organizational study. Without
which it could have been difficult for me to complete my organizational study.
With immense pleasure, I ensure my deep sense of gratitude especially to
Miss. RINKU TITUS (Human Resources), who guides me to make this project to a
great success.
I am also thankful to all the staffs of the departments of Kitex limited, which I
have visited, who has helped me to complete the report successfully.
Finally, with deep feelings of indebtedness, I express my heartfelt thanks to
my parents, friends and well-wishers who have directly and indirectly contributed
towards this organizational study.

BLESSON.T.RAJAN

Musaliar Institute of Management
5
TABLE OF CONTENTS
CHAPTER
NO

TITLE

PAGE NO.

1

INTRODUCTION

9-10

1.1
1.2
1.3
1.4
1.5

Need and significance of the study
Objectives of the study
Scope of the study
Methodology followed
Scheme of Reporting

10-11
11
11
12
12

INDUSTRY PROFILE

13

2.1

Industry and Evolution

14-15

2.2

Global Scenario

15

2.3

Indian Scenario

15-18

2.4

State Scenario

18-19

2.5

Industry Competitive Analysis

19-23

COMPANY PROFILE

24

3.1

Introduction

25-26

3.2

Kitex Limited

26-28

3.2.1

Corporate Vision

29

3.2.2

Corporate Mission

29

3.3

Product Details

29-32

3.4

Organization Structure

32

ORGANIZATION CHART

33-34

2

3

4

5

The departments

35

5.1

Finance Department

36-39

5.2

Production Planning Department

40-47

5.3

Marketing Department

48-54

Musaliar Institute of Management
6
5.4

Personnel and Administration Department

54-64

5.5

Purchase department

64-67

5.6

Store department

67-69

5.7

Quality department

70-74

6

Swot analysis

75-77

7

Findings and suggestions

78-80

8

Conclusion

81

9

Bibliography

82

Musaliar Institute of Management
7
LIST OF FIGURES

FIG. NO.

TITLE

PAGE
NO.

3.1

Organizations Vision and Mission

28

3.3

Organization Structure

34

5.1

Structure of Finance Department

39

5.2

Structure of Production and Planning Department

41

5.3

Production Flow Chart

47

5.4

Structure of Sales and Marketing Department

54

5.5

Structure of Personnel and Administration department

64

Musaliar Institute of Management
8
Chapter-1
INTRODUCTION

Musaliar Institute of Management
9
Organization is a social unit which is deliberately constructed and
reconstructed to seek specific goals. An organization comes into existence when there
are a number of persons in communication and relationship to each other and are
willing to contribute towards a common Endeavour. The evolution or organization
dates back to the early stages of human civilization when two or more persons began
to cooperate and combine together for fulfilling their basic needs of food, clothing,
shelter and protection of life. Thus, an organization is born when people combine
their efforts for some common purpose. It is a universal truth that an individual is
unable to fulfill his needs and desires alone because he lacks strength, ability, and
resources. So he seeks the cooperation of other people who share goals with him.
This study is done at KITEX Ltd, Kizhakkambalam, Aluva. It has been
carried out to get an understanding of the structure and functioning of the
organization. This study undertaken to get an exposure to the functioning of different
departments of the company. It also helps to interact with the managers of different
departments and to observe the workers at their work place and to act together with
them. Main purpose of the study is to get a clear-cut idea about the functioning of
different departments of the company.
Organization study is confined to 31 days based on the primary data obtained
from the head of various departments, the middle level managers and supervisory
staff. This covers in brief in the present position of the textile industry and the
company. Organization study is conducted by personally visiting the company at
Kizhakkambalam. Primary data have been collected by structured interview with the
managers and other personnel of the company. All the information about
manufacturing process has been gathered by interacting with different personnel of
the organization at various levels

1.1Need and Significance of the Study
Combining the theoretical background, we have gained so far and the practical
study of the organization makes it possible to have a clear cut understanding and a
broader perspective of an organization and its functional and the operational aspects.
Organization study at KITEX helped me to acquire practical knowledge through
personal study and observation. Apart from analyzing and understanding the recent

Musaliar Institute of Management
10
trends and strategies in different industries of KITEX Ltd, the investigation had multidimensional focus on the following areas:
a. Type of business performed by the company and its nature.
b. Various functions and operations of the company.
c. To know the market position of the organization.
d. Production process performed by the company.
e. Financial and the accounting patterns of the company.
f. Human resource management of the company.
g. How a company is working successfully in such a competitive
scenario.

This Organization study also helps to have a clear understanding on various
practical applications of the theories which we learned in the text books.

1.2Objective of the Study
a. To analyze the functioning of each department and organization as whole.
b. To study the various functions of the Organization.
c. To identify the relative position of the company
d. To get in touch with the industrial and organizational environment.
e. To know about organizational structure.
1.3Scope of the Study
This organization study is useful in getting the quality and performance of the
company. It will help to conduct a detailed study on the structure of the functional
areas of the organization. It also helps to identify the strength and weakness of
organization and also help to find out the area where the organization should improve.
This study also helps researcher to familiarize with the textile industry and also
ascertain the present position of the company.

Musaliar Institute of Management
11
1.4Methodology Followed
Primary Data:
It is collected through the discussion with managers, various department
heads, officers, and employees.
Secondary Data:
It is collected from:
a. Internet
b. Annual report
c. Office records
This study is done by personally visiting the company at Kizhakkambalam,
Aluva. All the primary data’s have been collected by structured interview with
General Manager, and Managers of various departments and other personnel
including supervisors, workers etc… of the company. Information about
manufacturing process has been collected by observing the functioning of machines
and equipment’s in the plant. The quality manual, publications of government of
India, ministry of textile, magazines, periodicals relating to the textile industry,
internet etc, were a useful source of the secondary data.
1.5Scheme of Reporting
This report is presented in 8 chapters
Chapter 1 deals with the Introduction of the study, its need and significance,
objectives of the study, the scope and the methodology followed. Chapter 2 deals
with the Industry Profile. It includes the evolution of the industry, an analysis of the
current competition prevalent, world scenario, Indian scenario, and Industry
competitive analysis. Chapter 3 discusses the Company Profile of Kitex Limited. It
includes the introduction, vision and mission, promoters of the company, product
details, and organizational structure. Chapter 4 include organization chart. Chapter 5
discusses the details of the departments of the company and their functions. Chapter 6
includes SWOT analysis.

Chapter 7 includes findings and suggestions and

recommendations. Chapter 8 include conclusion.

Musaliar Institute of Management
12
Chapter-2
INDUSTRY PROFILE

Musaliar Institute of Management
13
Introduction to Industry and its Evolution
New innovations in clothing production, manufacture and design came during
the industrial revolution – these new wheels, looms, and spinning processes changed
clothing manufacture forever. There were various stages –from a historical
perspective-where the textile industry evolved from being a domestic small-scale
industry, to the status of supremacy it currently holds. The ''cottage stageʺ was the
first stage in its history where textile were produced on a domestic basis.
Clothing manufactured during the industrial revolution formed a big part of
the exports made by Great Britain they accounted for almost 25% of the total exports
made at that time doubling in the period between 1701 and 1770. The center of the
cotton industry in Great Britain was Lancashire –and the amount export from 1701 to
1770 had grown ten times .However, wool was the major export item at this point of
time. In the industrial revolution era, a lot of effort was made to increase the speed of
the production through inventions such as the flying shuttle in 1773, the flyer-andbobbin system, and the Roller spinning machine by John Wyatt and Lewis Paul in
1738.
During this period cloth was made from materials including Wool, flax and
cotton .The material depended on the area where the cloth was being produced, and
time they were being made. In the latter half of the medieval period in the northern
part of Europe ,cotton come to be regarded as imported fiber .During the later phase
of the 16th century cotton was grown in the warmer climes of America and Asia
During the Industrial Revolution, new machines such as spinning wheels and
handlooms came into the picture; making clothing material quickly became an
organized industry-as compared to the domesticated activity it had been associated
with before. A number of new innovations led to the industrialization of the textile
industry in Great Britain. In the initial phases, textile mills were located in and around
the rivers since they were powered by water wheels. After the stream engine was
invented, the dependence on the rivers ceased to a great extent

.

In the later phase of the 20thcentury, shuttles that were used in the textile
industry were developed and became faster and thus more efficient .This led to the
replacement of the older shuttles with the new ones.

Today , modern techniques,

Musaliar Institute of Management
14
electronics and innovations have led to a competitive, low –priced textile industry
offering almost any type of cloth or design a person could desire .With its low cost
labor base ,china has come to dominate the global textile industry.
2.2Global Scenario
According to statistics, the global textile market possesses a worth of more
than $400 billion presently. In a more globalize environment the industry has faced
high competition as well as opportunities. It is predicted that global textile production
will grow by 25% between 2002 and 2010 and Asian region will largely contribute in
this regard .High production of wool, cotton and silk over the world has boosted the
industry in recent years.
Japan, India, Hong Kong and China became leading producers due to their
cheap labor supply, which is an important factor for the industry the World Trade
Organization (WTO) has taken so many steps for uplifting this sector. In the year
1995, WTO had renewed its MFA and adopted Agreement on Textiles and Clothing
(ATC), which states that all quotas on textile and clothing will be removed among
WTO member countries. However the level of exports in textiles from developing
countries is increasing even if in the presence of high tariffs and quantitative
restrictions

by

economically developed

countries.

Moreover

the

role

of

multifunctional textiles, eco-textiles and customized textiles are considered as the
future of the textile industry.
2.3 Indian Scenario
Textile industry in India is the second largest employment generator after
agriculture. It holds significant status in India as it provides one of the most
fundamental necessities of the people. Textile industry was one of the earliest
industries to come into existence in India and it accounts for more than 30% of the
total exports .In fact Indian textile industry is the second largest in the world, second
only to China.
Textile industry is unique in terms that it is an independent industry, from the
basic requirement of raw materials to the final products, with huge value addition at
every stage of processing. Textile industry in India has vast potential for creation of

Musaliar Institute of Management
15
employment opportunities in the agricultural, industrial, organized and decentralized
sectors rural and urban areas, particularly for women and the disadvantaged. Indian
textile industry is constituted of the following segments: Readymade Garments,
Cotton Textiles including Handlooms, Man-made Textiles, Woolen Textiles,
Handicrafts, Coir and Jute.
Till the year 1985, development of textile sector in India took place in terms of
general policies. In 198, for the first the importance of textile sector was recognized
and a separate policy statement was announced with regard to development of textile
sector .In the year 2000, National textile policy was announced. Its main objective
was to provide cloth of acceptable quality at reasonable prices for the vast majority of
the population of the country, to increasingly contribute to the provision of
sustainable employment and the economic growth of the nation and to compete with
confidence for an increasing share of the global market. The policy also aimed at
achieving the target of textile and apparel exports of us$ 50 billion by 2010 of which
the share of garments will be us$ 25 billion.
2.3.1. Characteristics of Indian Textile Industry
a. India has rich resources of raw materials of textile industry. It is one of the
largest producers of cotton in the world and is also rich in resources of fibers
like polyester, silk, viscose etc.
b. India is rich in highly trained manpower .the country has a huge advantage due
to lower wage rates. Because of low labor rates the manufacturing cost in
textile automatically comes down to very reasonable rates.
c. India is highly competitive in spinning sector and has presence in almost all
processes of the value chain
d. Indian garment industry in very diverse in size, manufacturing facility, type of
apparel produced, quantity and quality of output, cost, requirement for fabric
etc.. It comprises suppliers of ready-made garments for both domestic or
export markets.
e. Indian textile industry is highly fragmented in industry structure, and is led by
small scale companies. The reservation of production for very small
companies that was imposed with the intention to help out small scale
companies across the country, led substantial fragmentation that distorted the

Musaliar Institute of Management
16
competitiveness of industry. Smaller companies do not have the fiscal
resources to enhance technology or invest in the high –end engineering of
processes. Hence they lose in productivity.
f. Indian labor laws are relatively unfavorable to the trades and there is an urgent
need for labor reforms in India.
g. India seriously lacks in trade pact memberships, which leads to restricted
access to the other major markets.

2.3.2Problems Facing by Textile Industry in India
The cotton textile industry is reeling under manifold problems. The major
problems are the following;
Sickness:Sickness is widespread in the cotton textile industry. After the engineering
industry, the cotton textile industry has the highest industry incidence of sickness. As
many as 125 sick units have been taken over by the Central Government. Sickness is
caused by various reasons like the problems mentioned below.
Obsolescence:Plant, machinery and technology employed by a number of units are obsolete.
The need today is to make the industry technologically up-to-date rather than expand
capacity as such. This need was foreseen quite some time back and schemes for
modernization of textile industry had been introduced. The soft loan scheme was
introduced a few years back and some units were able to take advantage of the
scheme and modernize their equipment. However, the problem has not been fully
tackled and it is of utmost importance that the whole industry is technologically
updated.
Govt. Regulations:Government Regulations like the obligation to produced controlled cloth are against
the interests of the country. During the last two decades the excessive regulations
exercised by the government on the mill sector has promoted inefficiency in both

Musaliar Institute of Management
17
production and management. This has also resulted in a colossal waste of raw
materials and productive facilities. For example, the mills are not allowed to use
filament yarn in warp in order to protect the interest of art silk and power loom sector
which use this yarn to cater to the affluent section of society.

2.4Textile Industry in Kerala
The first cotton textiles mill was established in 1883 in Kallai near Kozhikode by P.S
Santhappa Chettiyar and M. Guptan Namboothiripad, known as Malabar Spinning
and Weaving Mill. The commercial production was started in 1887. Later in 1976 the
mill was taken over by Government of Kerala and handled over to Kerala state
textiles corporation. The second mill presently called Parvathi Mills Ltd. Was started
in 1884 by James Darragan, an English man using 19 acres of land donated by the
Maharaja of Travancore. In 1888, the mill was sold to another British industrialist
named AT VIN. In 1932 the management was taken over by Kerala Textiles
Corporation. In April 1974, the mill was nationalized under sick textiles undertaking
(nationalization) Act and was made a unit of National Textiles Corporation (NTC)
Limited Bangalore, which is a subsidiary of NTC Delhi. Sitaram Textiles Ltd.,
another oldest mill was established in 1903 as a Private Limited Company. Balarama
Iyyer started it. Later due to mismanagement and labor trouble, company was
liquidated in 1954.
The factory was gutted down due to fire in 1959 and spinning production was
completely stopped. The Government of Kerala purchased this unit as a result of
liquidation and public auction in 1972, with the modest start of these mills, the
number of cotton textile mill rose to 31. The government of Kerala has announced in
state assembly on March 29, 1994, its Willingness to start 5 more spinning mills, one
each of Kazargod, Kozhikode, Trissur, Kottayam and Malapuram along with the
commissioning of corporative spinning mill at Alappy with a spindle capacity of 6000
spindles.
Cotton textiles industries are concentrated in district of Trissur and Palakkad
followed by Ernakulum and Kannur. These four districts together account for nearly
3/4th of the spinning mills in Kerala. The numbers of existing composite mills are

Musaliar Institute of Management
18
quite low i.e., only four in number, its growth during the last 10 years is nil. Due to
the unprofitable nature of composite mill, Malabar spinning and weaving mill
discontinued its weaving operation and concentrated on spinning only. Calicut
modern spinning mill once turned sick is now taken over by a financially sound third
party and found earnings before the last, decade. There are 7 cotton textile mills in
Trissur including one composite mill. Kottayam stands last in the list with only one
state owned mill.
There are 16 private mill in Kerala of which 14 are spinning mills and the rest
2 are composite mills. The national textile corporation has got under it, 4 spinning
mills and 1 composite mill. The corporate sector owns only 2 spinning mills. In
Kerala the Trissur corporative spinning mills with an installed spindle capacity of
12,000 spindles is the smallest mill followed by Kathayee Cotton Mills Limited with
14,860 spindles.
Another welcome feature was that a 100% export oriented unit, Past Pin India
Ltd. Started commercial production at Palakkad. These units are located at Palakkad
near Tamilnadu border. Another corporative mill, Allepey Corporative spinning mill
at Kayamkulam is yet to be commissioned. Out of the 31 mills in Kerala, 14 are
private sector, 8 under National Textiles Corporation, 4 under Corporative Sector and
5 under K.S.T.C.

2.5 Industry Competitor Analysis
Indian textile industry is one of the oldest and most significant industries in the
country. It accounts for around 4 per cent of the gross domestic product (GDP), 14 per
cent of industrial production and over 13 per cent of the country's total export
earnings. In fact, it is the largest foreign exchange arning sector in the country.
Moreover, it provides employment to over 35million people. The Indian textile
industry is estimated to be around US$ 52 billion and is likely to reach US$ 115
billion by 2012. The Domestic market is likely to increase from US$ 34.6 billion to
US$ 60 billion by 2012. It is expected that India's share of exports to the world would
also increase fromthe current 4 per cent to around 7 per cent during this period.
Textile industry provides one of the most fundamental necessities of the people. It is
an independent industry, from the basic requirement of raw materials to the final

Musaliar Institute of Management
19
products, with huge value-addition at every stage of processing. In fact, it is estimated
that one out of every six households in the country directly or indirectly depends on
this sector .Here we analyze the sector's dynamics through porter's five-force model.
Competitors in Textile Industry
a. Raymond ltd. Mumbai
b. Grasim Industries Ltd. Nagda
c. S.Kumar. Kolkata
d. Reliance Industries Ltd. Mumbai
e. Mafatlal Industries. Mumbai
f. Arvind Mills Ltd. Ahmadabad
g. Nirmala Fabrics. Thane
h. Ramraj Cotton Mills
i. The Bombay Deying&Mfg Pvt ltd. Mumbai
j. MCR Cotton Mill

a) Threat of New Entrants
Indian Textile Industry is very dependent on personal contacts and experience.
The new actors would have to bring some kind of client base along with the new
establishment. Product differentiation may constitute a barrier of entry as
manufacturers are heavily dependent on references and word of mouth. Without any
established client portfolio it is difficult to attract, endure increased costs in creating
sample collections to show potential customers .Hence, in startup phase costs are not
only associated with the manufacturing required but also with the costs for designers
and creating samples. In the sense of reference dependency, barriers of entry are
considered as very strong. As the new entrant has limited experience in textile
manufacturing and there are no built up relationships with customers, they might
experience disadvantages relative to the established competitors. Governmental
policies do affect the business environment to some extent. An example of this is
subsidies, which are offered to company’s establishing production in certain regional
areas .In addition to these potential barriers of entrance, new entrants may have
second thoughts about entering the new market, if existing manufacturers may
retaliate on new entrants. The Indian textile industry though, has such a large

Musaliar Institute of Management
20
population of manufacturers so any new actors may hardly be noticed by the
competition, which minimizes the risk for retaliation.
b) Bargaining Power of Customers (Demand Scenario)
Global textile & clothing industry is currently pegged at around US$ 440 bn.US
and European markets dominate the global textile trade accounting for64% of
clothing and 39% of textile market. With the dismantling of quotas ,global textile
trade is expected to grow (as permckinsey estimates) to US$650bn by 2012 (5 year
CAGR of 10%). Although China is likely to become the 'supplier of choice', other low
cost producers like India would also benefit as the overseas importers would try to
mitigate their risk of sourcing from only one country. The two-fold increase in global
textile trade is also likely to drive India’s exports growth. India's textile export (at
US$ 15bn in 2005) is expected to grow to US$ 40bn, capturing a market share of
close to 8% by 2012. India, in particular, is likely to benefit from the rising demand in
the home textiles and apparels segment, wherein it has competitive edge against its
neighbors. Hence, the bargaining power of customers is strong. For that reason, it is of
importance for a producer of apparel to differentiate their products or production so it
will not compete with price as primary mean. Differentiation is accomplished either
by quality or service. Differentiation can be considered as especially important in the
Indian textile industry since contracts are usually set on short-term basis and are
rarely set more than six months ahead. Hence, there is a need to tie the customer to
manufacturers without the need of explicit contracts. And thus, the bargaining power
for the Customer is improved.

c) Bargaining Power of Suppliers (Supply Scenario)
India is a country where we have numerous players in textile industry which all
are varied in terms of size and power. There has been increase in production and
supply of textile products in last few decades globally, mainly due to rapidly changing
social and economic structure of the countries worldwide. In past few years,
especially after the removal the trade related tariffs and non-tariff barriers in 2005,
Asian countries such as India, china, Hong Kong and Japan have emerged as major
players in this particular industry, mainly due to their changes on economic front and

Musaliar Institute of Management
21
infrastructure developments. The large number of available suppliers in India gives an
initial indication of a weak bargaining position for the supplier group. Additionally,
the supplier group lacks switching costs and has a low level of product differentiation.
This leads to great possibilities for textile manufacturers to scout the supplier group
for best terms and prices for production. As a result, manufacturers can contact a large
number of suppliers and play suppliers against each other. Such behavior weakens the
bargaining power for suppliers and as a result pushes prices down and makes prices
similar among suppliers.
An advantage which the Indian Suppliers group has capitalized on is, Due to
their ability to integrate forward in value added chain, they have achieved a better
bargaining position towards textile manufacturing. As previously seen, companies in
the textile and apparel sector have established forward to create vertically integrated
company groups. Deep relationships between manufacturers and suppliers illustrate
how important the textile manufacturing industry is for the supplier group. An
example of this is how suppliers and manufactures interact in activities such as
research and development (R&D). By this process the supplier obtains knowledge on
what customers downstream in the value added chain demands.

d) Threat of Substitute Products
Here the Industry is dealing with production and marketing of Lungies, Mull, Bed
sheets, Innerwear’s etc. These products are used for a specific purpose only. So none
of the Different category product can’t be replace the product. There are variations in
types of clothing and material. Variations in textile segment can also be identified as
trends in fashion and styles. Hence products within the apparel segment can act as
substitutes but the general conclusion still stands there’s no substitute products.

e) Competitive Rivalry within the Industry
The textile manufacturing segment in India is made out of numerous
manufacturers which all are varied in terms of size and power. It is a massive sector
with thousands of companies producing apparel. The apparent high growth rate of

Musaliar Institute of Management
22
total textile exports indicates that the rivalry between manufacturers is low. The
growth rate is high in some product segments but even negative in others. Hence, the
rivalry between apparel manufacturers is diverse since they enjoy different growth
rates. Additionally, textile as a perishable product group is in the risk of temptations
to cut prices when demand slackens. For example, when there are recessions in the
business cycle apparel prices will drop significantly in price. Both these factors
exemplify and indicate that the rivalry between manufacturers is high. As Indian
apparel manufacturers are pressured to lower prices in order to stay competitive with
companies abroad, the overall rivalry within the industry gets companies to expand
their customer base in order to keep profits up. It is therefore reasonable to believe
that such expansions may occur on the behalf of competitors if possible, and thereby
increase the rivalry in the industry.

Musaliar Institute of Management
23
Chapter-3
COMPANY PROFILE

Musaliar Institute of Management
24
3 Introductions to ANNA Group of Companies
More than three decades age in 1968, when Mr.M.C.Jacob founded the Anna
Aluminum Company, he made a break with the past. Belonging to an affluent family
of plantation owners, he ventured in to the risk world of manufacturing industry and
hoped for the best, while working very hard to make his maiden venture to a great
success. Today the group is involved in manufacturing of aluminum sheets, circles,
vessels and utensils, spices, and fabric, school bags, garments and marine exports etc.
The ‘Anna’ range vessels and utensils are highly popular in domestic market and in
the Middle East, U.S.A, Africa, and Australia. The group of turnover is around 200 cr.
Anna Group, a multi core success story began in 1968 is now spread heading
the thrust in to the new millennium. From a company devoted to the manufacture of
aluminum vessels and utensils, it involves spices and fabric, school bags, garments
and marine exports. It has emerged as a Multidimensional giant with interest in
various fields ranging from textiles to spices to baggage. Anna Group, where quality
the buzz word has opened new vistas of exciting challenges. Today Anna ranges of
product are very popular in domestic market and overseas.
Anna-Kitex group is one of the leading industrial groups in the state of Kerala
employing more than 12,500 personnel for the past 40 years. The group is engaged in
the manufacture of diverse products like garments, textiles, school bags, travel bags,
umbrellas, aluminum utensils, kitchen appliances, branded spices, curry powders and
ready to eat food which is marketed in the famous brands of Kitex, Scooby-day, Anna
aluminum, Chackson and Saras. The Anna-Kitex group is a pioneer in the fashion
industry Anna Group, Where quality - the buzzword - has built success.
Anna range of vessels and utensils are highly popular in the Middle East, USA,
Africa and Australia. The organization comes under Anna Group are as follows:
a. Kitex Limited
b. Anna Aluminum Company (Chackson)
c. Sara’s spices

Musaliar Institute of Management
25
d. Kitex Garments
e. Scoobeeday products pvt ltd

3.1Kitex Limited
Anna Group’s weaving unit, Kitex Limited was established in 1975. The company is
engaged in the production of fabrics made of cotton and other blends, grey cloth, bed
sheets and lungies. Through the years, the company has carved a niche for itself in
this highly competitive industry with its tradition of world class quality.
Kitex is engaged in production of fabrics made of cotton and other blends,
grey cloth, bed sheets and lungies are available in four various types-Executive,
Medium Super, Medium and Economy all are priced differently. Kitex white gives us
an array of white dhothies single as well as double. It becomes with streaks of colors
and gold to add to the looks our dhothies. We also have beautiful and wide range of
bed sheets under the label of Sweet Dreams. Through the years the company has
carved a niche for itself in this highly competitive industry with its tradition of world
class quality.
Kite has a well-organized production department and is committed to cent
percentage quality in all the production process. In the production department Kitex
has 383 power looms and 22 automated loom. There are about 390 workers in the
plant. They use both automated and power looms in the production process. The
annual sales range is in between US $10 million – US $50 million. Kitex follows a
line organizational structure and their span of management is narrow due to this they
have the advantage like reinforcing authority relationship by emphasis of status given,
preventing cross communication etc.
Kitex products are marketed through 2000 authorized dealers. Kitex fabrics
are now exported to many parts of the world. Kitex is going in for a major expansion
plan to augment the production capacity. At the dawn of the new millennium Kitex
entered in to the luggage and baggage industry under the brand name of scoobeeDay.

Musaliar Institute of Management
26
VITAL STATUS
Name

:

Address

:

Registered Office

Kitex Limited
Kizhakkambalam, Aluva

:

Kizhakkambalam

Nature of the incorporation:
Nature of Business
Nature of Product

privet Limited Company

:

Manufacturing of cotton textiles & bag
:

Industrial Products & Consumer Products

Brand Name of the Product:
Total Built up area

Kitex

:

16, 50,000 sq.feet,
500 modern looms,
20million sq.meter of cotton, & cotton Blends.

Employment potential

:1400

Production Capacity

: 3,500 sq.per day

Total Capital Employed

: Rs 3, 39, 01,060

Annual Sales Range

: 200 crores

Growth

: Steady

Founder

: Sri: M.C.Jacob

Chairman

: Mr Bobby.M.Jacob

Director

: Mrs: Mini Bobby Jacob

Managing Director

: Mr Sabu jacob

Auditor

: Mr. Anil Kumar & Co

Banker

: Federal Bank, ICICI, Canara Bank

Musaliar Institute of Management
27
ISO CERTIFICATION
Kitex got ISO 9001-2000 IN February-2007. They are committed to manufacture
and deliver quality. Kitex Limited is the leading manufacturer with ISO 9001 - 2000
in South India of all varieties of Greige Fabrics, Yarn dyed fabrics, Dobby and Leno
dobby fabrics made of Cotton, Polyester cotton, Cotton Nylon, Cotton Flax, Linen,
Cotton Linen, Cotton Lycra, Polyester Lycra etc. They can do any weaves / qualities
like cambric’s, sheeting’s, poplins, mulls, casements, drills, twills, linos, satins, bed
fords, oxfords, stripes etc. They have 525 running Looms of Sulzer, Picanol, Dornier
& Cimmco making around 13,00,000 Mtrs of fabrics every month.

They are the leading manufacturer with ISO 9001 - 2000 in South India of all
varieties of Greige Fabrics, Yarn dyed fabrics, Dobby and Leno dobby fabrics made
of Cotton, Polyester cotton, Cotton Nylon, Cotton Flax, Linen, Cotton Linen, Cotton
Lycra etc

World Class Manufacturer

Customer

Policy strategy

Quality, process
and people

Leadership,
Teamwork

Fig 3.1. Vision and Mission

Musaliar Institute of Management
28
3.1.1Vision of KitexLtd
a. To reach the excellent quality standards in the coming year
b. To keep in place with modern technologies and concepts
c. To organize supply of materials with minimum cost to maximum extent
possible without any compromise in quality
d. A world class manufacturing company focusing on all round business
excellence through Total Quality Management System with committed
leadership effective team work delighted customers and satisfied
employees in an environment friendly organization.

3.1.2Mission of Kitex Limited
Fabrics and processed fabrics as per the customer specification efficiently in a
professional and environment friendly manner, on time, and at the right cost with at
most customer specification to become a world class organization through
improvement.
Objectives
1. Increase sales of value added item by 20% from the existing level.
2. Reduce rejection by 10% from the present level.
3. Reduce customer complaint by 10%.
4. Increase product range by introducing new inner garments

3.2Product Details
3.2.1 Lungies
a. Executive
Superior quality lungies available in various designs and colors.
b. Medium Super
Comfortable lungies you would love to drape. Available in various designs and
color combinations.

Musaliar Institute of Management
29
c. Medium
Experience freedom and coolness with Medium range of lungies; comes to you in
warm colors and in various designs.
d. Economy
After a hard day’s work, jump into lungi to ease your tension, to sooth your senses
and to feel relaxed.

3.2.2 Dhothies
a. Smartline
White single dhothy with streaks of either dark red or dark blue or dark green lines,
which can be worn equally at home and outdoors.
b. Smartline Gold
Cream color single dhothy with streaks of Gold Jerry lines for special occasions.
c. Ready wear
Plain white single dhothy you'll love to drape. The anywhere, anytime wear.
d. Samrat
Pure cotton white double dhothy with lines in 5 different colors to choose.

3.2.3 Bed Sheets
Following are the types of bed sheets
a. Sweet dreams 50
b. Sweet dreams 60
c. Sweet dreams double sheet
d. Dbl.Side 60 bed sheet + 2 pillow covers
e. Solitude double sheet
f. Sweet dreams king knight
g. Duplex / solitude bed sheets + 2 pillow covers
h. Soft dreams king size + 2 pillow covers
i. Sweet dreams DS + 2 pillow covers

Musaliar Institute of Management
30
3.2.4 Scoobee Products
At the dawn of new millennium the new generation was presented with an innovative school
bag from Kitex, the main offshoot of Anna Group. ScoobeeDay bags are compactly designed
with unique features that make it durable, colorful, comfortable and easy to carry. The bag
features anti strain shoulder padding’s and acupressure buds specially designed to minimize the
strain on the back and shoulders.

Following are the types of bags:a. School Bags
b. College bags
c. Kinder garden bags

3.2.5TrawelldayBags
The company has ventured into a new segment of bag production as TREWELLDAY bags.
This wide ranges of luggage and baggage products with latest trends and design and is made
from imported raw materials. The bags are priced premium and has good market share. The
price range is from Rs.650/- to Rs.3000/-. The range includes
a. Trolley bags
b. Travel bags
c. Business bags
d. Lap- top bags
e. Back- pack bags
f. Beauty case bags
3.2.6 Dago Bert Shirting and Suiting
Dago Bert Shirting and Suiting are woven from the finest cotton, using the toughest materials
that are soft to touch when draped on your body. Featuring the most contemporary designs
along with the latest weaving techniques, Dago Bert Shirting and Suiting are available in
variety of colors and shades.

3.2.7 Agna and Adonis Inner Wear

Kitex has made its foray into the untapped lingerie segment with brand names Adonis and
AGNA. ADONIS-inner wear for men and AGNA- inner wear for ladies, with Anna group

Musaliar Institute of Management
31
promise of quality, both comes competitively priced and ensure complete value for money.
ADONIS a range of refined vests and briefs and AGNA a range of Bras and Panties ensure
seamless fit and finish. Both brands use specially processed fabric which feels smooth and
healthy even on the soft skin of newborns. It provides ample space for stretching, bending and
rigorous exercise without tearing

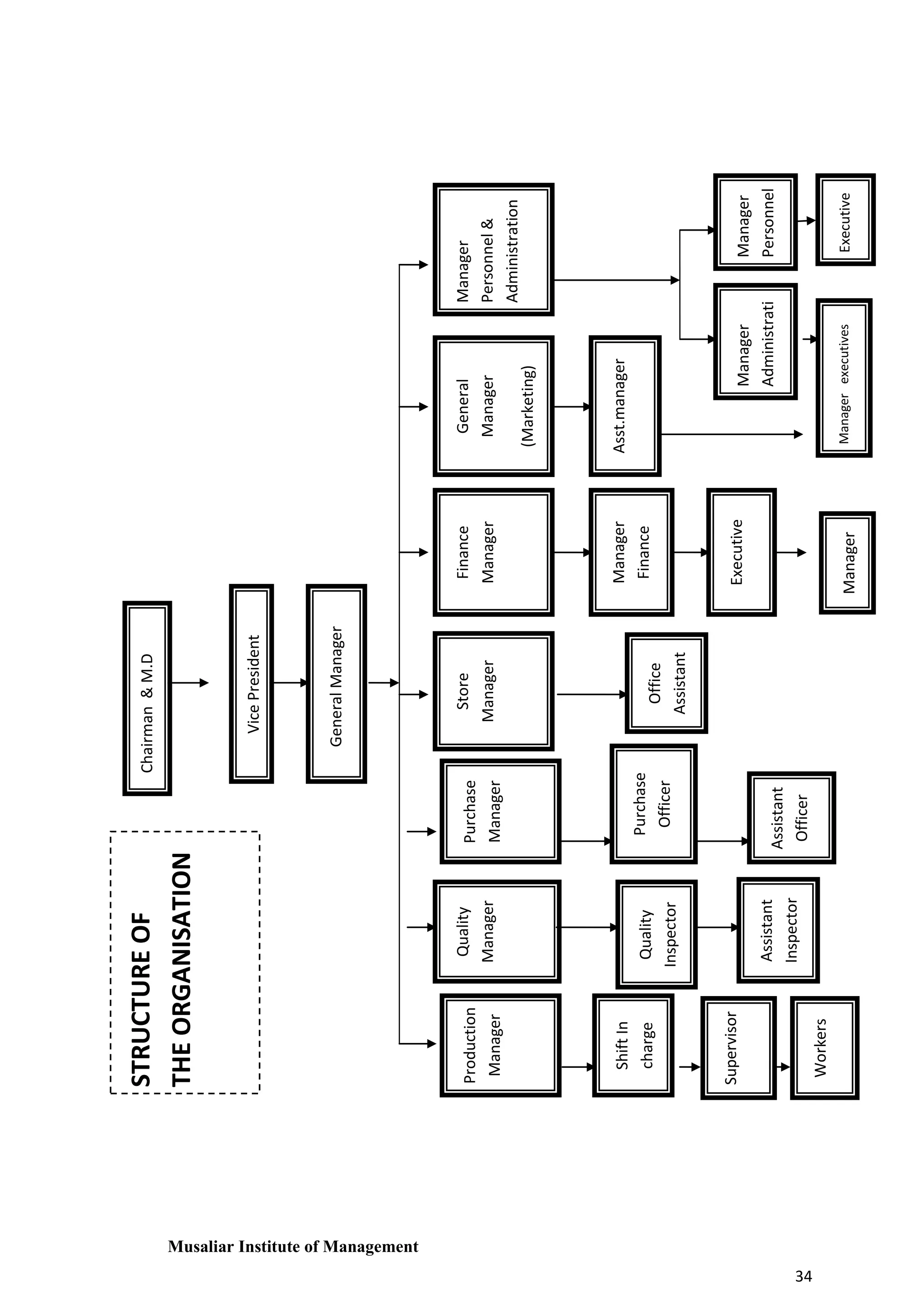
3.3 Organization Structure
Kitex Ltd follows the line or military organizational structure. Managing Director is the top
level, other functional managers followed by him. The span of management in the organization
is narrow span. The main advantage of this type of control is that close supervision, clear chain
of command, and close control and fast communication between subordinates and supervisors.
The model of the organization design is mechanistic model.
An efficient management system plays a dominant role in the success of all business
units. It is this section that declares the levels of output, its product in pattern, pricing
technique, marketing style and even the mode of conduct to its executives.
Managing director who are the representatives of the shareholders take the important
decisions of the group concerns. They perform strategic planning and policy making functions
of Kitex ltd. For their help General Manager, top executives of the company management are
appointed. General manager is responsible for the smooth, efficient and productive functioning
of the units from the production to the marketing.
The middle level management comprises of production manager, marketing manager,
financial manager, personnel manager and purchase manager, and store manager and quality
controller.
Average Qualification of Employees
a) Top Level: Professionally qualified having sufficient industry experience.
b) Middle Level: Graduation and above with experience in the relevant areas (both technical
and managerial)
c) Junior Level / First line management: Diplomas / industrial training certification in the
textile industry and experience.

Musaliar Institute of Management
32
CHAPTER 4
ORGANIZATION CHART

Musaliar Institute of Management
33
Musaliar Institute of Management

34

Workers

Supervisor

Shift In
charge

Production
Manager

Assistant
Inspector

Quality
Inspector

Quality
Manager

STRUCTURE OF
THE ORGANISATION

Assistant
Officer

Purchase
Officer

Purchase
Manager

Office
Assistant

Store
Manager

General Manager

Vice President

Chairman & M.D

Manager
executive

Executive

Manager
Finance

Finance
Manager

Executive

Manager
Personnel

Manager
Personnel &
Administration

Manager
Administrati
on
Manager executives

Manager

manager

Asst.manager

(Marketing)

General
Manager
CHAPTER 5
THE DEPARTMENTS

Musaliar Institute of Management
35
5.1 Finance and Accounts Department
Finance is the life blood of business. Finance department consists of all the managerial
activities of raising funds and effective utilization. Finance department lies in decision making
area of investment, finance and dividend. Recruitment and promotion in production are the
activities of H.R Department. But it requires the payment of wages, salaries and other benefits;
these are done by finance department. Finance manager is the head of finance in Kitex. He
decides when and where to acquire funds to meet firms investment needs. He should determine
the proposition of equity debt. The finance department should strive for obtaining the optimum
capital structure for the organization.
5.1.1Functions of Finance Department
The activities expected from a finance department cover a wide range from basic
bookkeeping to providing information to assisting managers in making strategic decisions.
What to expect from your finance department will depend largely on factors such as how much
involvement the owner/manager has in the organization.
At the base level, your finance department will be responsible for all the day to day
transactional accounting for the business. This will include the tracking of all transactions and
the management of any government reporting. In very small owner-managed businesses this
role is often filled by a family member with accounting experience. An outside accounting firm
is usually used for annual financial statements and returns. In larger organizations this role will
extend right through to preparing the financial statements with an external auditor engaged for
assurance purposes.
The finance department is also responsible for management of the organization’s cash flow
and ensuring there are enough funds available to meet the day to day payments. This area also
encompasses the credit and collections policies for the company’s customers, to ensure the
organization is paid on time, and that there is a payment policy for the company’s suppliers. In
most organizations there will be some form of forecast prepared on a regular basis to
systematically calculate the ongoing cash needs.
Where there are cash needs beyond the day to day working capital, the finance department is
responsible for advising and sourcing longer term financing. Financing may be obtained
though bank or private lender debt or, in applicable firms, share issues to private investors. If

Musaliar Institute of Management
36
the organization is ready to target angel investors or venture capitalists the finance department
will be key in preparing the documents required for these presentations and may work with
outside consultants on a company valuation. In larger firms considering public share offerings
the finance department will assist with the preparation of the offering documents but will likely
also use outside consultants to advise on this complicated process.
With the must-do’s taken care of, the finance department can now start to contribute to the
management and improvement of the operations by measuring and reporting regularly on key
numbers crucial to the success of the organization. Management accounting information is
information that managers can use to monitor the operations and decide where further attention
may be required. It will likely include some non-financial information and should be
communicated to managers in a way that is easy to understand. In smaller owner-managed
businesses this resource, though extremely important, is often overlooked or ignored.
Looking forward, the finance department will work with managers to prepare the
organization’s budgets and forecasts, and to report back on the progress against these
throughout the year. This information can be used to plan staffing levels, asset purchases and
expansions and cash needs, before they become necessary. Some organizations often ‘plan’ by
the seat of their pants, while organizations know it is important to have some idea of where you
want to go before you start going there.
Finally, the finance department should be called upon to provide information to assist
managers in making key strategic decisions, such as which markets or projects to pursue or the
payback periods for large capital purchases. The finance department can often contribute an
objective perspective based on special financial assessment techniques.
In summary, some organizations know the finance department should be considered a
resource to assist managers in the running of the business. With the growing popularity of
outsourced finance departments, it is possible for even small businesses to have access to all of
the benefits of a full finance department, through part time professionals, at a fraction of the
cost of employing a full time finance department.

Musaliar Institute of Management
37
a. Recording day to day business transaction – accounting
b. Preparation of various statements regarding stock, receivables etc…which are
to be submitted to various authorities like bankers, insurers etc…
c. Planning and controlling of the expenses or funds for production
d. Approving and making payments to different parties or creditors or suppliers
e. Receiving payments from customers or dealers in specific time
f. Raising short term loan or credit from bank and other financial institutions
g. Preparation of sales budget or revenue budgets and expenditure budgets on a
quarterly basis
h. Preparation and maintenance of costing records
i. Preparation of fund flow and cash flow statements every month
j. Timely preparation and filling of financial reports and records
k. Preparing and filling of quarterly and financial income tax returns
l. Preparation and implementation of cost reduction and cost control programs

In addition to the above mentioned works, the following reports prepared by the finance
department
a. Annual reports containing past performance and current financial figures
b. Profit and loss account
c. Balance sheet
d. Fund flow statement
e. Cash flow statement
f. Cost sheet
g. Cost variance report
h. Bank reconciliation statement
i.

Comparative statements

j. Budget reports etc…

5.1.2Functional Areas of Financial Department in Kitex
a. Determine financial needs
b. Determining sources of funds

Musaliar Institute of Management
38
c. Financial analysis
d. Optimal capital structure
e. Cost volume profit analysis
f. Profit planning and evaluation
g. Capital budgeting

Chairman & Managing
Director

General Manager

Manager (Finance)

Manager (Accounts)

Assistant Manager

Assistant Manager

Executive (Bank)

Executive (Data
Entry)

Executive (Tax)

Executive
(Central
Excise)

Cashier

Fig 5.1 Structure of finance Department

Musaliar Institute of Management
39
5.2 Production Department
Production is the process by which raw materials and other inputs are converted in to
outputs. Among all functional areas of management, production is considered to be crucial in
any organization like Kitex Ltd. In Kitex Ltd, mainly the production of Greige clothes takes
place under the production department. The production manager is known as Weaving Master.
5.2.1 Functions of Production Manager
a. To produce good quality fabrics in accordance with the requirements and maintain high
productivity standards
b. Raw materials, industrial scheduling and co-ordination with purchase department
c. Prescribing required quality control measure and implementing the same
d. Arranging dispatch of fabrics, process as per the requirements of sales department
e. Arranging recruitment through personnel and administrative department and arranging
training for required personnel
f. Implementing perceptive maintenance style for equipment’s and machines installed.
5.2.2 Functions of Production Department
The following are the main functions of production department.
a. Design of product
b. Design of production system
c. Production planning and control
d. Layout of plant
e. Selection of location
f. Selection of plant and equipment
g. Research and development

Musaliar Institute of Management
40
Director, chairman and managing director

General Manager

Manager

Manager

Shift in charge

Preparatory in charge

Electrical
engineer

Maintenance super wiser

Supervisor

Helper

Jobber

Weaver

Fig No. 5.2 Structure of Production Department

Musaliar Institute of Management
41
5.2.3 Production Capacity Utilization and Modernization
The production department or factory has installed capacity of 383 power looms. 100 %
capacity is utilized for production; in addition to the power looms the company has installed 22
modern looms. It is called Sulzer Looms.
It is imported from Switzerland. The advantage of Sulzer Looms are high aped and
more production than power Looms. It is fully automated and high quality of goods produced
and manpower is less. Width of the cloth produced by modern looms are more than power
looms
Modern Sulzer Looms are operated by qualified and highly experienced personnel.
They are hired from other textile mills and paid well. Other workers are trained to operate the
modern looms under the experienced worker
Ordinary power looms required two persons per loom. Two modern looms require one
person. That means 505 of labor expense can be saved by modern looms. The ordinary looms
are also in the process of automation and modernization. 75 % of modernization work is
completed.

5.2.4 Raw Materials Used for Production
100 % cotton yarn of different specification for different variety of Greige cloth from
the major raw materials used in the production. The other raw materials are sizing chemicals,
starch adhesives. All these form of direct materials for production the other indirect materials
are different consumable stores, spares, cleaning chemicals.
The company never faced any raw material shortage. This is due to efficient supply
chain management, scientific estimation of raw material requirements and timely procurement
of raw materials. The purchase department plays active role in the effective and timely
procurement of raw materials. The total average consumption of 100 % yarn / month.

Musaliar Institute of Management
42
5.2.5. Production Program
The process of textile industry is broadly divided in to two:a. Spinning
b. Weaving
In spinning, the yarns of various counts are manufactured. Count is the measure of fines of the
yarn. The process of manufacturing the pure cotton Greige cloth from this cotton yarn is called
weaving.
In Kitex Ltd, the weaving of cotton Greige cloth is the major process. The basic output of
this unit is 100 % cotton Greige cloth, which is the raw material of most of the cotton textile
industries. About 85% 0f the total sales of these units are from the sales of lungies, mull, bed
sheets, and dhothies prepared from this cotton Greige cloth
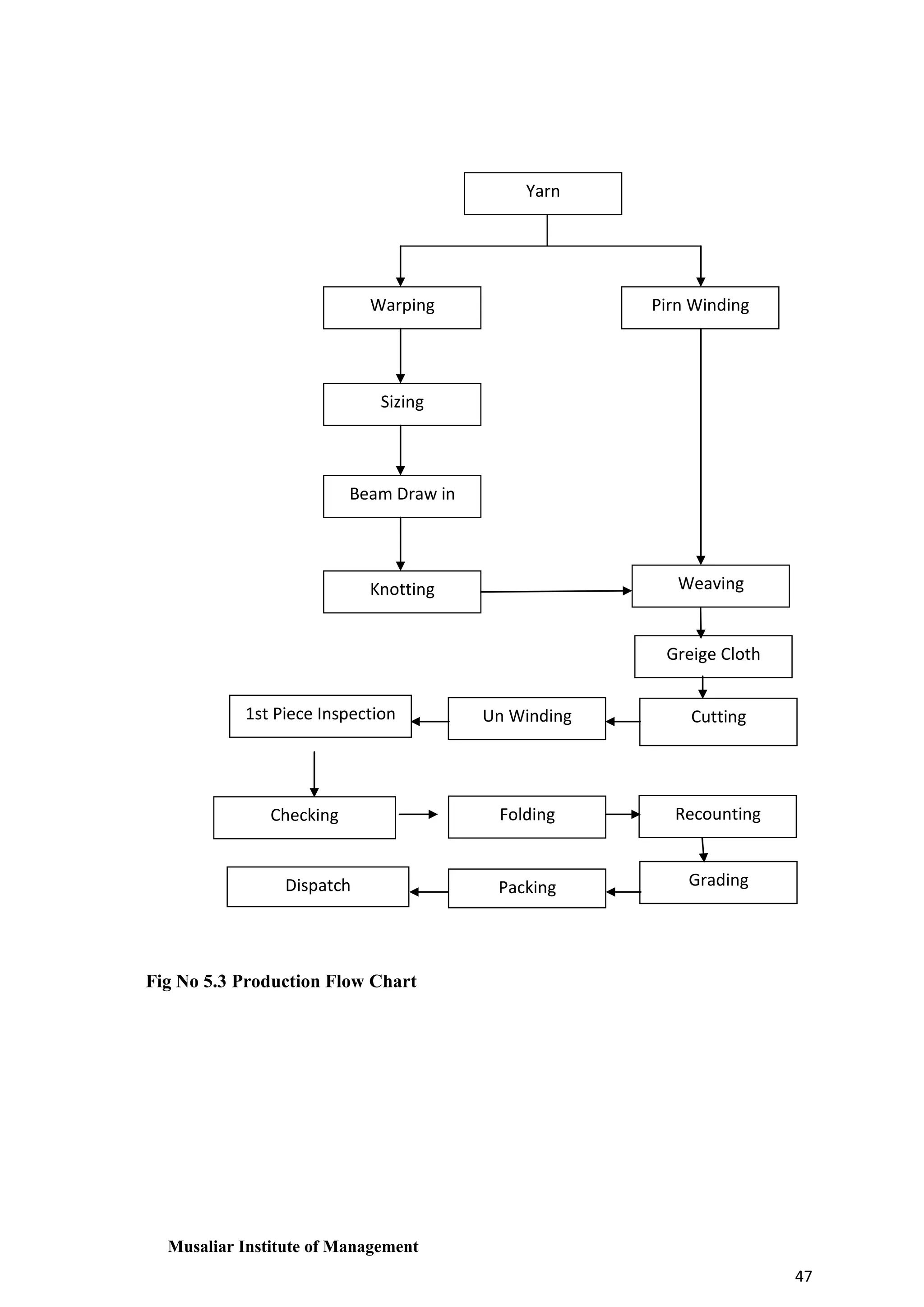
5.2.6. Production Process
There is a lot of process should be given to cotton yarn before it undergoes the process
weaving and whole department is known weaving preparation. It is the heart of weaving mill in
the preparatory department the yarn undergoes the process namely
a. Warping
b. Sizing
c. Beam Draw-In
d. Pirn Winding
e. Weaving
f. Folding
g. Recounting
h. Grading
i. Bailing

a) Warping
The yarn from spinning mills gets in the form of ones, copies etc… The warping process
consist in winding of a known number of warp threads of a definite length parallel to each other

Musaliar Institute of Management
43
on warping beam or weavers beam from the cones according to the number of ends from
particular quality there a limit for the number of ends to be taken in a warping beam. It is
known as creel capacity of warping machine. In Kitex Limited, warping machine is made from
Amritha lakshmi Machines Works, Mumbai. Its real capacity is 564. Before taking a new
quality in warping, we have to know about the construction details of fabrics quality at least the
total number of warp ends in the particular quality. The speed of warping machine might be
variable according to the count of the yarn depending up on the kind of stock yarn and
processing technique.
Sizing (to weave well and size well)
It is the process of strengthening the yarn wound on beam (warp). In this process, the warp is
passed through sized chemicals, which are mainly starch and other adhesives. This process
makes the yarn more rigid and this prevents from breaking while weaving. The purpose of
sizing is to ensure processing of warp in looms with minimum breakings.
b) Beam Draw-In
The warp from sized beam is first drawn through dropped wires, healds and clothes
and then read dents according to the design to weave (plain/ twill, drill, stain, weave etc. These
drawn beams are gaited or knotted in the loom for weaving. Trained and experienced beam
drawers do this work manually
c) Pim Winding
It is the process of winding gain on pirns for perception of weft yarn for weaving.
This yarn need not require sizing most often weft pirns for use in automatic shuttle loom
(power loom) for using looms equipped with a weft feeler, the weft pirns are wound with a
bottom bunch. Due to weft yarn winding the parameters of the pirns are changed, the yarn
quality improved to the estimation of dust, fluff and spinning faulbs. After winding, the yarn
has more uniform and balanced structure. There are two types of winding machines in this
company.
-Automatic pirn winding machines
-Circular pirn winding machines

Musaliar Institute of Management
44
d) Weaving
The method or process of interacting two yarns so that they cross each other at right
angles to produce fabrics. The warp threads length wise fabrics and filling threads (weft and
picks) run front side to side. The weaving looms may be classed in to two groups that is looms
are intermitted fabric formation and looms for continuous fabric formation the woven fabric cut
down from the loom is again unwounded and checked the quality by supervision of trained
checkers and re checkers before folding and bailing. The checking inspection is as per
American 4 Point System.
e) Folding
After classified the fabrics is folding by machine (1 meter pinning) and counting the
meter length and marked.
f) Recounting
The meter length is again recounted and assured the fabric and sealed and gone for
bailing
g) Grading / Sorting
In the quality department, the following operations are carried out
-Sorting or grading of Greige fabrics
-Checking all technical conditions stipulated for fabrics from fluff, thread ends
-Knots and tags putting a speed mark with a pen on the ends of the fabric piece indicating
the fabric style, measure and grade

h) Bailing
The graded or sorted fabrics packed in bailed condition under the supervision on the basis of
quality. The standard packing in one ball contains 1000 meters. For bailing, the company has a
bailing press which is in good working condition
Production is undertaken on the basis of orders received for Greige cloth. Since the
company is having regular orders, there is a continuous production throughout the year. About
85 % of the Greige cloth produced is selling as such to parties. The remaining portion of the
Greige clothes produced is converted in to lungies, dhothies, bed sheets and mulls. These are

Musaliar Institute of Management
45
selling to the ultimate consumers through a dealer network of more than 1600 in numbers
spreads all over Kerala and Tamil Nadu. The companies processing work is doing by various
textile dying and printing units in Erode, Tirupur and Ahmadabad. The conversion process
includes bleaching, dyeing, resizing, printing etc…After the work is done, and different
varieties of goods are recovered back quality checked, packed and marketed by the company.
Safety is of greater importance in any industrial undertaking. The company has
established safety measures as provided in the Factories Act, 1948. The company regularly
conducts safety awareness programs and training classes for its plant workers and supervisors.
The production units have several safety mechanisms like firefighting equipment’s, alarming
systems, first aid facilities etc… The company has its own ambulance service to face any
emergency. As a result of the strict safety measures adopted, the company has never come
across any major accidents or breakdowns. The production unit is properly ventilated and has
sufficient exhaust fan and good working conditions.

5.2.7 Pollution Control
The company doesn’t have any pollutant products or bye products. The only pollutant may be
cotton particles that may get spread in the loom shed. To prevent this, the factory is having
sufficient humidifier to help the cotton particles settle on the ground. In addition to this, the
factory and premises are cleaned on a regular basis. The sound of weaving mills is also causes
pollution. The company provides sound deafening materials to the workers to protect their ear
drums.

Musaliar Institute of Management
46
Yarn

Warping

Pirn Winding

Sizing

Beam Draw in

Weaving

Knotting

Greige Cloth
1st Piece Inspection
ininspection

Checking

Dispatch

Un Winding

Cutting

Folding

Recounting

Packing

Grading

Fig No 5.3 Production Flow Chart

Musaliar Institute of Management
47
5.3 Marketing Department
Marketing is the activity through which a company is able to generate the revenue for the
functioning of the organization. Kitex Ltd. Has got a very good marketing department
controlled by efficient and dynamic marketing manager. Marketing manager reports to General
Manager and Managing Director. Marketing department is divided in to three such as
Marketing (Greige fabric), Marketing (finished fabric / bags) and Advertising and Sales
Promotion. Under each section, Assistant Managers, Marketing Executives, Sales Executives
and Sales are there to assist him
Kitex markets its processed products like lungies, dhothies, bed sheets and mulls etc… mainly
through dealers. Almost all Kitex products are available at the dealer shops. The products are
transported to the dealers by deliver vans. Sales Executives take orders of different items from
the dealers once in a month
The company is having 1000’s dealers spread all over Kerala. In Greige market, garment
manufactures all 54rrffover India use various textile sorts manufactured by the company. The
company is selling their Greige fabrics as such to various garment exporters to Mumbai,
Bangalore, Delhi, Chennai, Calcutta, Ahmadabad etc… 75 % of the sale is done through
authorized agents on commission basis and balance is through Direct Marketing. The garments
manufactured by the group under the brand name Kitex are accepted all over the world.
Marketing manager is the one who decides the marketing strategies for every major
decision, which effects marketing. But while making some strategic and important decisions,
approval of the Managing Director is required
After collecting the orders, Marketing Managers forward their order to Production
Department. Marketing Manager and Production Manager sits together and decides the
production plan

Musaliar Institute of Management
48
5.3.1 Marketing Policy
This company has a strategic marketing policy. The company mainly targets its
customers and promotional activities are based on the above aspects. The company doesn’t
entertain any middle man. They deal directly with their dealers. The company is following a
hierarchical channel of distribution.
Company
Dealers
Consumers
5.3.2. Marketing Function
Kitex has a dealer’s network of more than 2500 dealers spread all over Kerala. The sales of
customer goods are concentrated on Kerala, Tamilnadu, and Karnataka. In addition the
company has direct outlets in Kerala and Tamilnadu. Dealership is allotted only after assessing
the credit worthiness, efficiency, and the products are delivered through the van of the company
either at the dealers goes down or at the dealer’s show room. The company is selling their
Greige fabrics as such to various garment exporters to Mumbai, Bangalore, Delhi, Chennai,
Calcutta etc. 75 % of the sales is done through authorized agents on commission basis and
balance is through direct marketing. The garments manufactured by the group under the brand
name KITEX are accepted all over the world.
5.3.3. Marketing Strategies
The marketing department is one of the efficient and effective departments in Kitex. This
department is always vigilant about its environment and very conscious about the market
potential, major competitor’s strategies, weaknesses etc. Maintaining the efficiency and
effectiveness the top management appointed a General Manager for marketing department. The
present GM (marketing) is an experienced management professional.
In the case of all major companies, the margin is very high when they sell their products to
dealers. However, in the case of Kitex Ltd the margin is comparatively low. The major
problems of competitor’s products are poor quality, poor color dyeing etc. Compared to other
products, most customers choose Kitex brand because of its high quality despite of it’s a bit
high pricing.

Musaliar Institute of Management
49
Kitex products achieved the maximum market share in the period if festivals like Onam,
Christmas, Ramzan and Vishu. In normal case, profit margins of the products are 15% to
20%.In the case of technical competence Kitex introduced new automatic waving suzion looms,
which are imported from Switzerland. The only competitor having this type of technology is
Janson. The quality, usage and brand image of Kitex products in the market is very high.
5.3.3.1. Market Segmentation
Marketing consist of buyers of different in one or more aspects. They may differ in their wants,
purchasing power and geographical location, buying attitudes and buying practices. Any one of
the variables can be used to segment a market. The market segmentation procedure of Kitex
mainly focuses on survey.
The marketing manager conducts the survey process. The staff of R&D department is
responsible for it. It includes informal interview, with focus group of consumers to gain insight
in to their motivation, attitude and behavior using their findings, the researcher prepares a
formal questionnaire which is administered to sample of customer to collect data on:
a) Attributes and the important rating.
b) Brand awareness and brand rating.
c) Product usage pattern.
d) Demographic, psychographic and media graphic details of respondents.
5.3.3.2. Co-Ordination of Marketing Activities
All Sales Executives are directed to report to the Assistant Managers (sales) every day.
The Assistant Manager and the Marketing Manager are in constant touch with all Sales
Executives who are in the field. All Sales Executives are expected to submit the Daily Sales
Report (DSR) on all Mondays. On all Mondays there is a meeting of all personnel in Marketing
Department preceded over by the General Manager. In this meeting all the activities and
achievements of the departments are discussed, new plans and strategies to increase sales are
formulated and other issues connected with marketing are discussed.
Show Rooms
The company has showroom sales in addition to sales to its authorized dealers and
franchisees. There are about 20 show rooms speeded all over the major towns in Kerala.

Musaliar Institute of Management
50
Customers
The companies customers are average and above average income earners.
Agriculturalists constitute a large portion of the customers
5.3.3.3. Pricing Strategies
a. Prestige pricing
b. Penetration pricing
c. Price skimming
d. Price lining
e. Dual pricing
Channels of Distribution
Distribution of Consumer Goods
Producer

Consumer

Producer

Retailer

Producer

Whole sale

Consumer
Retailer

Consumer

Distribution of Industrial Goods
Producer
Producer

Industrial customers
Agent

Industrial customers

5.3.3.4. Price Mix
Price is one of the important elements of marketing mix which has bearing as a company and
its corporate. A well formulated pricing policy provides guidelines to the marketing manager to
enroll appropriate pricing decision. The company follows skim pricing. The company’s
products are premium priced.
Kitex Ltd follows stabilized pricing policy. The company has maintained stable price for a long
period. Price of the product depends upon the price of the yarn. The reputation of the firm has
helped to maintain growth in demand and hence requires lesser investment in advertisement
and promotion.

Musaliar Institute of Management
51
5.3.3.5.Place Mix
The unit of Kitex ltd is located in Kizhakkambalam, Aluva. The company uses their own
distribution channel for supply. The orders were taken by the agents and according to the order
supply will be done on the time suggested by the dealer. The company also sells through their
own factory outlets.
5.3.3.6. Promotion Mix
Kitex mainly uses advertisement to promote its products. The basic function of advertisement is
to influence and motivate people to buy products. Various advertisement agencies are called up
and given brief idea about what to advertise and the agencies prepare a pre-demonstration.
After submitting the copy of the same to the company the advertisement manager, marketing
manager, general manager marketing and general manager direct analyze there and select the
best among them and entrust

the agencies for drawing up and covering out with their

advertisement plan. Then comes the media selection. Kitex chooses the following media:
T.V

: D.D, Asianet , Surya

Video ads :C.E.E videos, SAN videos
Closed circuit TV :K.S.R.T.C,, Railway station
Print media

:All dailies ,Vanitha, Grihalakshmi,etc.

Demonstrations and sponsors events
Banner, metal board, wallpaper etc.
In addition, the customer gets valuable information from company’s website.
www.annaaluminium.in

KITEX-STAGES IN THE PRODUCT DEVELOPMENT PROCESS
Idea research
Screening analysis
Product development

Musaliar Institute of Management
52
Market testing
Commercialization
KITEX-STAGES IN THE PRODUCT LIFE CYCLE
Introduction
Growth
Maturity
Decline
PRICING STRATEGEIS
Prestige pricing
Skimming pricing
Penetration pricing
Price lining
Dual pricing

Musaliar Institute of Management
53
Chairman & Managing Director

General Manager

Manager

Manager (Processed Fabrics)

Assistant Manager

Assistant Manager

Marketing Executive

Marketing Executive

Sales Executive

Manager
(Advertisement &
Sales Promotion)
Assistant Manager

Media

Art

Sales Executive

Fig No.5.4 Marketing Department Structure

5.4 Personnel and Administration Department
Now days, Human Recourse is considered as one of the important asset of an organization.
Behind every success company their need a great people making recruitment and retention.
Companies must find new ways to engage the knowledge, experience talents of the employees
to find the hidden values in organization and leverage that value to achieve strategic goods.
Kitex Ltd has a good HR Department and it maintains good relations with the employees. This
helped the company to achieve tremendous growth. All the employees’ related activities are
managed by this department.
The company employees over 800 workers and does not have any trade union problems. The

Musaliar Institute of Management
54
workers and management sit across the table and negotiate their demands and rights. The
company has an efficient administrative department which carried out the several functions.
5.4.1. Functions
The main function or role of personnel manager and Administration manager
i.

Advisory Role: Industrial psychology and Sociology.

ii.

Operative and Service role.

iii.

Conciliators Role.

iv.

Specialist advisory Role.
a. Formulation of HRD function and suggesting the HRD needs of the organization.
b. To find out ways and means of implementation of HRD Function.
c. Monitoring the HRD activities of the organization.

5.4.2. Role of Personnel Manager
a. To create necessary infrastructure for HR development activities.
b. To lease with HR manager in identifying areas for HR development.
c. To arrange proper placement to trained employees.
d. To activate association and employees to take part in HR development activities which
are beneficial to both employee and Management.
e. To monitor utilization and effectiveness of HR development training.

Criteria for Evaluation of Managerial and Supervisory Level
a. Conceptual skills - Innovation, creativity
b. Decision making skills - Analysis problem solving
c. HR skills - Motivation, communication, built team spirit
d. Organizing skills - Organizing on work and other work

Musaliar Institute of Management
55
5.4.3 The Activities Normally Associated with this Department are:
a. Human Resource Planning
Human resource planning is understood as the process of forecasting an organization
future demand for, and supply, of the right type of people in the right number. In Kitex Ltd,
The concerned department is always updating the list of people (after all preliminary
formalities).
b. Recruitment
Recruitment is a process of searching for and obtaining applicants for jobs from among
whom the right candidate can be selected. Recruitment process is done after the job analysis
and job design which specifies the taste and duties of job and qualification expected from the
respective job holders.
In Kitex Ltd, the personnel and administration department have a clear cut recruitment
planning. For this they give advertisement in newspaper and other medias. After collecting all
application, department sorts these application and call up the right candidate for the interview.
This process comprises of 5 interrelated stages. They are:
i.

Planning

ii.

Strategy Development

iii.

Searching

iv.

Screening

v.

Evaluation and control

In Kitex Ltd, internal recruitment also takes place. This includes present employees, employee
referrals, formal employees and former applicants. For the recruitment of office staff and
managerial personnel, external sources like advertisement in newspapers, employees weekly etc
are used. Other sources are advertisement in company website, employee references and
resumes of the candidates which the company passes. While selecting the weaver trainees and
helpers, qualification along with sufficient experience in the industry is also required. They can
directly appear for interview. Sometimes selection order is on the basis of the recommendation
from the known person. For skilled jobs like fitter, electrician, instrument technician, jobber
etc. Information is passed through advertisement. For this, experience in respective field is
good advantage.

Musaliar Institute of Management
56
c. Interview And Selection
The selection is made through direct interview with references of application. There is
no specializing interview board for the company. Those who have applied for skilled posts will
have to appear for skilled tests. By recommendations and proper reference also employees were
selected.
d. Selection Procedure
A person before being appointed to any levels of management a thorough analysis of
post is to be done. Through print media, various vacancies are informed to prospective
candidates.
e. Training and Development
Employees are given proper training and development after they have been recruited,
selected and induced. The company gives training to develop and increase skills for performing
a specific job for each trainee. The company also assures education through companies own
community college to increase general knowledge and to understand total environment.
f. Performance Appraisal
Yearly evaluation of performance is done for the employees. The evaluation criteria for
the managerial and supervisory levels are:
a. Conceptual skills ability
b. Decision making skills ability
c. HR skills ability
d. Organizational skills ability
e. Personal characteristics
f. Job ability
g. Integrity and honesty.

Musaliar Institute of Management
57
g. Employee Remuneration
Remuneration insisted by the Government of India and Government of Kerala includes
a. Wages and salaries
b. Incentives
The elements of companies employee reward is as BP + HRA + DA + Children
education allowance
h. Bonus
Based on previous year’s profit, 8.33 % - 20 % is given as bonus every year. Gratuity is
paid to employees who have completed 5 years of service
i. Statutory Rules for Employees
EPF, ESI, Medic-Claim insurance and maternity benefit also provided for employees
j. Leave Rules
Earned leave is calculated at one leave per 20 days and it will be less than15 days per
year. In addition to casual leave, 16 annual holidays
k. Shifts
The company is undertaking production on job order basis. The production department
works in 3 shifts
l. Ambulance and Bus Facilities
Company has its own ambulance for emergency use for both workers and public
medical facility in the organization is also good

m. Drinking Water Facilities
Water coolers are installed in the company where ever necessary for the employees.
This company is very cautious about the health of their employees who faithfully work for their
company. Employees strictly agreed that drinking water provided by the organization is very
good.

Musaliar Institute of Management
58
n. Employee Welfare Measures
In India labor welfare measures can be divided in to statutory welfare measures and nonstatutory or voluntary welfare measures.
a) Statutory Welfare Measures
a. Accident Benefit
If the employee, who is covered under the Employee State Insurance Scheme (ESI),
during the works, suffered with an accident he will be paid as per ESI scheme. If the employee
is not covered under ESI, the company will meet all expenses and grant him special leave in
case of any accident. A group accident policy is also taken by the company by which all the
employees will be benefited.
b. Annual Bonds
The company pays annual bonds to its employees based on the company’s performance
in the previous year. 8.33% to20% of the profit is given as bonus every year.
c. Canteen
The company has separate canteen for male and female employees. For drinking water,
coolers are also installed in the company wherever necessary.
d. Gratuity
Kitex Ltd maintains a gratuity scheme for its employees who have completed 5 years of
experience including training period.
e. Provident Fund
The company contributes 12.5% in the employee P.F scheme.

b) Voluntary Welfare Measures
a. Attendance Allowance
b. Uniform Allowance
c. Children’s education allowance
d. Free tea and coffee for office staff
e. Funeral expenses on the death of family members of the employees

Musaliar Institute of Management
59
f. Saving schemes for employees
g. Stands as guarantee for the employees to buy vehicles and house holder on hire
purchase
h. Leave- Earned leave for 15days is granted to employees. Maternity leave of 12weeks is
granted to the female employees
i. Free accommodation is granted to female employees
j. Night shift allowances and OT allowance
k. One day tour program is conducted once in every 2 years
l. Health and Safety measures.

o. Hostel
In Kitex Ltd, organization provides separate hostel facilities for the ladies and gents. It
includes canteen, accommodation, and entertainment facility. For the purpose of administration
of ladies hostel, organization has appointed a hostel warden and two assistant warden and
hostel staff. In every weekend the P&A manager or personnel officer visits and check the
facilities and function of the hostel. Also the department conducts performance appraisal and
annual day celebration for the employees.
p. Security Department
For the security and discipline of Kitex Ltd, the organization provides a security
department under the P & A Department. This includes a security officer and staff. The main
function of the security officer is to check the baggage and carriers coming into the
organization and the products delivered from the packing section. The security department
marks in the register the quantity of the product, place, time etc.
q. Trade Unionism
There are companies which are non- unionized. Kitex Ltd is such a company. In Kerala
we can see a lot of trade unions and problems created by them. In this case this is great
privilege for the company as a union free company. This is maintained in Kitex through good
employee relation.

Musaliar Institute of Management
60
r. Industrial Relation
Industrial relation is concerned with the relationship between management and workers.
In Kitex Ltd and all other Anna group of companies the management is very conscious about
maintaining good industrial relation between management and workers and the role of
regulatory mechanism helps in resolving any industrial dispute.
s. Promotion
Promotional activities contribute to the employee’s satisfaction and motivation. If
mishandled it leads to discontentment, frustration among employees and culminates in a high
rate of labor turn over. In Kitex Ltd within the limitation the personnel department, it lays down
a sound promotional policy and ensures its implementation.
t. Transfer
Transfer involves a change in the job (accompanied by the change in the place of the job)
of an employee without change in responsibilities or remuneration
u. HRD Services
HRD activity is undertakes in an integrated manner. It is one of the several organizational
process evolved to cope with the changing environment and to maintain the organization at its
best. The focus is on the overall development of a personality rather control. Their
responsibility starts right from recruiting the right person at right place at the right time till the
retirement. It also includes training and development, provision for good working conditions up
to retirement plans.

5.4.4. HRD Department of the Company is Based on Three Aspects;

a. Competency Building
This is usually done by three ways like, improving the knowledge of employees and creating
the right attitude in the mind of them. For this they will be given training and development
programs.

Musaliar Institute of Management
61
b. Culture Building
It is having a great importance, as right culture will create employee satisfaction. Every
employee of KITEX LIMITED loves to work in the organization because of good g culture
prevailing in the organization. Culture mainly indicates the good attitude towards
employees and vice versa.
c. Motivation Building
Enhancing the motivation of employees and thus enabling the organization to achieve its
goals is another inevitable function of this department. The employees are being motivated by
providing various monetary benefits and also morale boost like promotion etc. Industrial
relations are yet another major area coming under HRD department. And also

good

relationships are maintained within the organization.
d. Payment of wages and salaries
The employees other than the office and plant workers come under the piece rate
system. 80 % of the workers are under the system in which the payment is made according to
the quality produced on monthly basis. Salary is paid along with payment slip which contains
the details of the pay. A copy of the pay slip is signed by the employee. When he recollects the
salary, it will be filled on this department
e. Standing Orders
According to the Industrial Employment (Standing Orders) Act, 1946, the company has
a proper standing order to make explicit conditions of work and employment and also to ensure
uniformity of the same for all workers. Also specifies the duties and responsibilities of
employers and workers
f. Fringe benefits
Five techniques for good housekeeping. They are as follows

a. Sorting
i.

Segregate required, usable, rework able and absolute items

ii.

Dispose of unwanted items

b. Systemizing

Musaliar Institute of Management
62
i.

Use labels, colors, codes for easy identification

ii.

Use index for files, records, drawings etc…to facilitate

c. Shining
i.

Inspect and clean the supply lines, warehouse, scrap yards and gardens

ii.

Identify the root cause of loud noise vibration heat buildup in equipment and
take medical action

d. Standardizing
i.

Develop standards

ii.

Establish checking procedures

iii.

Care visual controls

e. Self-disciplines
i.

Develop action plan for maintain the set standards

ii.

Conduct self-audit

f. Compensation benefits

Musaliar Institute of Management
63
General Manager

Manager(Per
sonnel)

Manager(Adm)

Welfare
Officer

Front Office
Executive

Time
Officer

Steno
graph
er

Security
Chief

Security
Guards

Office Asset

Office
Asst.

Construction
Workers
Asst.
Manager
(Training)
Office
Asst.

Canteen
Supervisor
(Ladies)

Hostel
Warden

Canteen
Supervisor
(Gents)

Drivers

Asst. Warden
Asst. Supervisor

Asst. Supervisor
Cook

Helper

Cook

Helper

Fig No 5.5 Structure of Personnel and Administration Department

5.5PURCHASE DEPARTMENT
The Purchase department plays a very important role in the company and it has its effect on
every vital factor concerning the manufacture, quality, cost efficiency, and prompt delivery of
goods to customers. Its function is to procure materials, supplies, services, machines, and tools
favorable terms consistent with maintaining the desired standard of quality. Purchasing is the
important function of materials management as the moment an order is placed for materials a

Musaliar Institute of Management
64
substantial part of the companies finance is committed which effects cash flow position of the
company.
The company is having a centralized Purchase department headed by the purchase
manager. He is assisted by 2-purchase officers and an office assistant. Mr.Venugopal is The
Purchase manager of Kitex Limited he is assisted by two purchase officers and an office
assistant. the Purchase manager reports to the General Manager and Managing Director. the
Purchase manager coordinates the entire purchase activities. In case of local purchase or minor
items which are frequently required, it is the responsibility of the purchase officers to ensure the
timely procurement of materials as the purchase requisitions issued by the stores when the
items of materials have reached the re-ordering level.
The basic objective of setting up a separate purchasing department is to ensure continuous
availability of quality materials, so that production is not held up and reduce the cost of finished
product according to their proper plan.

5.5.1Duties and Responsibilities of Purchase Manager
1. To make continuous availability so that there may be uninterrupted flow of material for
production.
2. To make purchase competitive and price at the most economical form.
3. To make purchase in reasonable qualities to keep investment in material minimum.
4. To purchase proper quantity of material to have minimum possible wastage of material
and loss in production.
5. To develop alternative source of supply so that material can be purchased from those
alternative source if particular supplier fails to supply the material.
6. To adopt the most advance method of purchase to ensure smooth delivery of material
from supplier and to avoid the risk of any dispute and financial loss.
7. To serve as an information centre on the material knowledge relating to purchase,
source of supply specification and mode of supply.

Musaliar Institute of Management
65
5.5.2Factors considering while selecting supplier
1. Manufacturing capacity.
2. Reliability of suppliers.
3. Financial condition of the suppliers.
4. The management of supply firms.
5. Price quoted.
6. Terms of payment
7. Terms of delivery.
8. Specification to which products are manufactured.
9. Quantity for which price quoted is applicable.

Materials Purchased
the following are the major items of materials purchased by the company.
1. 100% cotton yarn of different specifications.
2. Sizing chemicals alpenol, tapioca starch, adhesives etc….
3. Loom Spares.
4. Electrical equipment and accessories.
5. Packing materials and office stationary.
The company is having a centralized system of purchases .almost all purchases are managed by
the purchases department and controlled by the top management. Purchase officer assist the
purchase manager. They co-ordinate the entire purchase activities. In the case of local
purchases or minor items, which is frequently require, it is the responsibility of purchase officer
to ensure timely procurement of materials. The purchase department purchases the materials as
per the purchase requisitions issued by the stores when the items of materials have reached the
re-ordering levels.

Musaliar Institute of Management
66
Purchasing procedure
1. Identifying the materials
2. Exploring the sources of suppliers.
3. Issuing purchase order.
4. Receiving and inspecting materials.
5. Checking and passing of Bills for payment

5.6 STORES DEPARTMENT
The stores department headed by stores manager. He is assisted by four persons; two in general
shift and one each in other two shift. The store’s manager is reporting to the general manager
.storage of all items of raw materials including sizing chemicals ,yarn of different
specifications,
Adhesives, spare parts, electrical items, lubricants, tools, office stationery packing materials,
etc.. are the responsibility of the stores department .functioning of the stores department is
controlled /administered by the store’s manager. Materials storage is planned by the store’s
manager with the help of the purchase/production department. yarn and packing materials are
stored in the production department go down and packing section respectively, due to lack of
sufficient space in the store and to facilitate easy handling both the items .but the stores
department controls the issue of both these items.

5.6.1PROCEDURE OF ISSUE OF RAW MATERIALS
When particular item of raw material spare parts or tools are required for production, the
supervisor of the concerned section of the production department issues a material requisition.
on receipt of the materials requisition note or material indent, the store’s manager sees whether
the item demanded in stock in the stores. If the required item is sorted in the stores, it is issued

Musaliar Institute of Management
67
to the concerned department or section and the acknowledgement for the same is obtained and
field in the stores. If the particular item or material is not available with the stores or the same
has re-ordering level, the stores department informs the purchase department and issuing
purchase requisition.

The quantity, quality and other specification of the item issued are recorded in the issue
are recorded in the store ledger control account, prepared and maintained by the stores. Issue
and usage of cotton yarn and packing materials are recorded in the stores ledger control account
even though they are not stored in the stores

The store department is fully computerized .A special software package is designed and
installed for inventory management in stores. All the receipts and issues are recorded in the
company.ABC analysis of inventory is done regular basic .physical stock taking is done once in
every month by the stock taking by the statutory auditor. The stock verification is done
independent of the store keeper and stores manager .All stock of raw materials and spare parts
are stored in assigned areas only .Access to those areas is restricted. All stock of raw materials,
spare parts, tools, etc are insured against fire and hail damage. A record is maintained for the
insurance policies are duly complied with perpetual stock records are kept for races materials
,stores, spares, work-in-progress and finished goods .these records are periodically reconciled
with accounting records

5.6.2 MATERIALS CONTROL SYSTEM
The company has a materials control system, which ensures that right quality of materials is
available in the right quality at the right time and right place with the right amount of
investment. it is a comprehensive frame work for the accounting and control of materials court
designed with the objective of maintaining materials suppliers at a level so as to ensure
uninterrupted production, but at the same time minimizing investment of funds. Because
materials constitute such a significant part of product cost and since this cost is controllable.
The company has proper planning, purchasing, handling and accounting for materials. Two
levels of material control trust in the company—quality control and financial control.

Musaliar Institute of Management
68
Production manager and stores manager are primarily interested in quality control, because it is
their responsibility to see that there should be no stock out problem. Finance manager, on the
other hand is interested that too much money should not be invested in materials and every
rupee spends on materials should be effective and efficiently utilized.
TECHNIQUES OF MATERIAL CONTROL
The following are the main techniques of material control used by the stores department
Level setting, economic order quantity
ABC analysis
Perpetual inventory system
Material turnover ratio
Material cost report

The company does not have any stock in public warehouse or with consigns .some stocks are
lying with job workers, which are given to them for processing (bleaching, dyeing and
printing).
Features of Material Control System
Continuous availability of all types of materials in the factory.
No excessive investment in stock materials.
While purchasing materials, it is seen that it is purchased at reasonable low price by the
store department.
Information about availability of materials is continuously made available by the store
manager.
There is proper co-operation and co-ordination among departments.
As a part of material control system there exists an internal check on material so as to
avoid misappropriate of store items.

Musaliar Institute of Management
69
5.7 QUALITY CONTROL DEPARTMENT
Kitex is very much concerned about the quality of the product and some export is also made
.so high quality must be ensured to meet international standards. The company has ISO
certification. The company has different equipments and machineries to ensure at different
stages of production. The main aim is to provide maximum quality at minimum cost.
Before purchasing yarn the quality parameters is checked and getting assurance from the yarn
supplier reading to count, strength, twist etc.. for checking or measuring the above parameters
various equipments are available in the company .the company used to purchase good quality
yarn i.e, auto cone ,auto spliced, electronically siro cleaned combed yarn for making 100%
dying standard quality fabric for export garments

The standard quality of greige fabric will depend on the buyers requirement .Even
though the company follow stated quality policy ‘4point system’ from the textile
distributors association .Inc,USA and American textile Manufacfectstures Institute
.Inc ,Newyork .The penalty or demerit points are calculated according to the length
Defects in the fabric .The American 4 point system

5.7.1METHOD OF GRADING
FIRST QUALITY-A piece is graded as ‘first’ if the total penalty point does not exceed the total
yardage of the piece.
SECOND QUALITY-A piece is granted as second if the total penalty point exceed the total
yardage of the piece. In increase of not more than 10%in penalty points will be allowed on
‘first’ quality goods over 50 inch width.

Musaliar Institute of Management
70
5.7.3Total quality management(TQM)
Total quality management (TQM) journey started at ANNA group in 6th june 2005. It is a long
journey toward success.
Quality means 100% quality in attitude ,speech ,people, work ,discipline ,surroundings
,products etc
The company introduced 5 ‘s’ techniques are a Japanese method . it help the company to
Improve productivity
Save time
Solve space constraints
Improve morale to employees

5 ‘s’ techniques
5 ‘s’ techniques for good housekeeping .they are as follows
1. SEIRI (SORTING)
Segregate required ,usable ,re-workable and absolute items
Dispose of the unwanted item
Clear off walk ways
(one picture is worth more than a thousand words)
2. SEITON(SYSTEMATIZING)
Use labels , colour codes for easy identification
Use index for files ,records, drawings etc to facilitate retrievability
Plan storage with accessibity
(a place for everything and everything in its place)
3. SEISO (SHINING)
Inspect and clean the supply line ,go down ,scrap yards and gardens
Clean up work place, machines and tools after use
Identify root causes of loud noise, vibrations. Equipment and take
remedial action
(Spic and span leads to zero breakdown)

Musaliar Institute of Management
71
4. SEIKETSU(STANDDARDIZING)
Develop standards
Establish checking procedure
Create visual controls
Devise ways and means to expose problems
(action speaks louder than words)
5. SHITSUKE(SELF DECIPLINE)
Develop action plan for maintaining the set standards
Give unambiguous advice instruction to the work associates
Carry o 5’s activities as a manner of habit and enthuse to practice 5’s
(conduct self audit)

5.7.4Quality policy of kitex limited
They are committed to manufacture and deliver quality fabric and processed fabric as per
customer specification, efficiently in a professional and environment friendly manner, on time
and at the right cost with utmost customer satisfaction ,while driving to become a world class
organization through continual improvement
Increase production by 60% from the present level by adding essential machinery,
manpower and solving space constraints
Reduce the present product reduction by 50%
Reduce the specific fuel and electricity consumption by 10%
Reduce the customer complaints by 50%(improving quality products and service)

Organizational contribution to society
Corporate social responsibility
As a part of the organizations contribution towards the society the kitex ltd provide
The company provides employment opportunity to about 2000 people
It also provides good working environment to the workers and also ensure their safety
and interests

Musaliar Institute of Management
72
The goods produced are eco friendly and do not cause any harmful hazards to the
environment
An ambulance service is provided to all BPL families of kizhakkambalam panchayat
The company has strict pollution controlling measures
The company provides free school bags to the anganavady students of kizhakkambalam
panchayat

5.7.5Environmental policy
Effective utilization of resource to reduce waste
Abide by environmental law and regulations
Continual improvement of environment performance
Establish awareness among employees and business associates
It follows all the norms set by pollution control board

5.7.6.POLLUTION CONTROL
The company does not have any pollutant products/bye products. The only pollution may be the
cotton particles that may get spread in the loom shed. To prevent this, the factory is having
sufficient humidifier to help the cotton particles settle on the ground .In the addition to this, the
factory and premises are cleaned in a regular basis.

Musaliar Institute of Management
73
5.7.7Awards Won
Mr. Jacob, the founder of Kitex Limited has won several awards for his meritorious
contributions in the field of business. To mention a few:
He has won the TRANSWORLD TRADE FARE Gold medal in the year 1975.
He has been awarded the UDYOG PATHRA Award by the then Vice President of India
Sri. B. D .JETTI in the year 1979.
A Memento was presented to Mr. Jacob in December, 1992 for his valuable
contribution to the Evangelistic Convention held at Puthencruz.
Considering his outstanding contribution as an Industrialist Mr. Jacob was awarded the
BUSINESS MAN OF KERALA 1999 award by the BUSINESS DEEPIKA, the
business daily from one of the oldest Malayalam Newspaper Group.
KRISTHU JAYANTHY award for the year 2000 was conferred to Mr. Jacob during the
82nd ALL KERALA CATHOLIC CONGRESS for his noteworthy contribution to the
economy of Kerala.
For the meritorious services of Mr. Jacob to the community, he was awarded by Major
Arch Bishop Mar VARKEY VITHAYATHIL in the year 2000, on behalf of the Most
Gracious IGNATIUS MOOSA 1st, PATRIARCH OF VATICAN.
AKSHAYA AWARD 2000 for his outstanding contribution to ‘Malayanma’.
The Ernakulam Chamber of Commerce the Joseph Chakola Memorial ‘Vyavasaya
Jyothi’ Award to Mr. Jacob for the year 2000-2001.
Department of Catechism Ernakulam-Angamaly has recognized his contribution by
giving a Memento for special service rendered to Catechism Teachers.
Bharat Aluminum Company Ltd (A Government of India Enterprise) Service
recognition Award.
Samman Patra of Government of India, Ministry of Finance, Department of Revenue
for outstanding revenue performance.
Advertising Industries media presented a Memento ‘Kerala Adifest 2007.

Musaliar Institute of Management
74
Chapter 6
SWOT ANALYSIS

Musaliar Institute of Management
75
The basic objectives of SWOT Analysis is to provide a frame work to reflect on the
ability to overcome barriers and to avail of opportunities emerging in the changing
environment, the diagnosis of strength and weakness can be fruitfully on if the environment
factors and market conditions are considered always with the internal capabilities. SWOT
analysis is important tool to find strength, weakness, opportunities and threats. These factors
reveal the internal and external factors which affects the company.
Strength, weakness, opportunities and threats are the elements or key factors that influence the
survival and development of any organization. The followings are the SWOT analysis of Kitex
Ltd.

Strength
1.

Largest manufacturer of textile products in Kerala

2.

Pioneers in their segment as a brand

3.

Effective distribution channel

4.

Products are benchmark for other company

5.

Better employee-employer relationship

6.

No trade union

7.

ISO certification

8.

Highest market share for lungies.

Weakness
1.

Lack of modern weaving machines and quality checking machines

2.

Untrained employees.

3.

Huge variations in the incentives with change in season

4.

The organization does not have any ERP in place.

5.

Non utilization of full capacity.

Musaliar Institute of Management
76
6.

Less usage of modern ways of transaction

7.

Market Share of Dhotis and School bags on a lower side.

Opportunities
1.

India with a large cotton cultivation has a great scope in textile market

2.

Growing market demand

3.

Increase opportunities in export market due to globalization

4.

Availability of land for expansion

5.

Expansion to rural areas.

Threats
1.

Sales of some products depend up on seasons

2.

Presence of reputed competitors in the market

3.

Kitex faces a great threat from China in the textile market

4.

Implementation of technology

5.

Efficiency is low with the use of old machineries

6.

Medium market coverage

7.

The time taken to change with customers

8.

This generation moving towards tracks, paijamas and bermudas

Musaliar Institute of Management
77
Chapter 7
FINDINGS AND SUGGESTION

Musaliar Institute of Management
78
6.1. Findings
I am able to find out areas of strength, opportunities, weakness and threats of company. It also
helps me to know more about the industry with the new scope and trends. It also helps me to
familiarize with various policies adopted by company Kitex ltd for their success. This company
has a good market in both inside and outside the country. Their customer service is an
important one. Kitex Ltd is more concentrating the quality of their products. This practice is the
success behind their triumph.
Today’s life, people are more concentrating quality and price. Most of the customer’s
belonging to middle class family. Majority of the people living in our country are from middle
income group. In my understanding, my major findings are
a. Kitex textile products have great demand in Kerala
b. The Kitex customers have better brand loyalty
c. Kitex lungies have little competition
d. Kitex is more familiar in the middle aged people
e. MCR is the nearest competitor for Kitex dhothies in the market.
f. Kitex ltd provides good facilities for their employees.
g. There is no trade union exist in the organization because of the good relationship
between employees and management.
h. Majority of the workers are women.
i. Can venture into more and more textile products as the distribution channel is
strong
j. The unavailability of local work force
k. The factory is situated at an ideal place
l. The dealer-factory interaction is strong

Musaliar Institute of Management
79
6.2 Suggestions

a. Provide risk free and modern methods of money transaction
b. Give sufficient training to the employees
c. Increase the promotional budget in the form of scratch &win, Buy one
Get one in the Dhoti & inner wear segment to increase the market
share.
d. Promote quality circles
e. Provide more employee empowerment
f. Expand the distribution to rural areas also
g. Complete the computerization process
h. Introduce more modern looms

Musaliar Institute of Management
80
8. CONCLUSION
The study was conducted at Kitex Ltd, Kizhakkambalam, Aluva. The project work
titled ‘organizational study’ was an attempt to study about the organizational structure
and the department functions and to make some recommendations and suggestions for
the improvement and development and smooth functioning of the organization. The
data with regarded to the study collected from the Kitex helps to understand the
process of production of textiles. Each department in Kitex was analyzed by me and I
came to know that various processes are controlled and monitored under skilled
supervision and hardworking workers.
The study has given information about the manufacturing process, different
product; organizational structure of the company, departmental functions and gives a
good knowledge about the market position of the company. The co- operation and
interaction extended by the employees and management of Kitex have made it
possible for the depth organizational study which would be used to the research in the
future.

Musaliar Institute of Management
81
BIBLIOGRAPHY
 Company Profile.
 Company Manuals.
 Production Management (Aswathappa).
 Production Management (Edwin.b. Flippo)
 Marketing management ( Philip kotler)

Websites
 www.textileindustry.com
 www.annaaluminium.com
 www.kitexltd.com

Musaliar Institute of Management
82

kitex lmt organisation study

  • 1.
    ORGANIZATIONAL STUDY REPORT On KITEXLIMITED, KIZHAKAMBALAM Report submitted in partial fulfillment of the requirement for the award of The Degree of MASTER OF BUSINESS ADMINISTRATION 2012-2014 Submitted by BLESSON.T.RAJAN (Reg No: 42772) Under the guidance of Prof.Vinod .K.Raju Musaliar Institute of Management (Affiliated to MG University kottayam and Approved by AICTE)Pathanamthitta-689653, Kerala Musaliar Institute of Management 1
  • 2.
    MUSALIAR COLLEGE OF ENGINEERINGAND TECHNOLOGY PATHANAMTHITTA CERTIFICATE This is to certify that this report is based on the organization study conducted by BLESSON.T.RAJAN at KITEX LIMITED KIZHAKAMBALAM, ALUVA, is in partial fulfillment of the requirement for the degree of MASTER IN BUSINESS ADMINISTRATION, degree program of MAHATMA GANDHI UNIVERSITY, Kottayam. Signature Signature (Head of department) (Faculty guide) Signature of Examiner Musaliar Institute of Management 2
  • 3.
  • 4.
    DECLARATION I, BLESSON.T.RAJAN, studentof Musaliar Institute of Management Pathanamthitta hereby declare that this report on ORGANISATION STUDY is an original work done by at KITEX LIMITED, KIZHAKAMBALAM ,ALUVA from 3th JUNE to 3th JULY 2013. This study was undertaken in partial fulfillment of the requirement for the award of the Course of Post graduate diploma in Management and is being submitted to my Institution. I further declare that this report has not been submitted to any other university or institution for the award of any degree or diploma. Place: PATHANAMTHITTA BLESSON.T.RAJAN Date: 15/7/2013 Musaliar Institute of Management 4
  • 5.
    ACKNOWLEDGEMENT In preparing thisInternship training report I have been fortunate enough to get support from number of people to whom I shall remain grateful. First and foremost I thank god almighty for giving me the ability to do this study and make the venture a success I place my sincere thanks to Mr.K.C.Pillai, Manager Administration, Kitex Limited for permitting me to do the organizational study at Kitex . I would also like to thank the members of all other departments for their constant support and guidance. I would like to express my deep felt gratitude to our Dean, Dr. M.H.Salim, Director, my heartfelt gratitude to him for the unremitting support bestowed upon me all though. I am very thankful to Prof.Vinod.K.Raju, Lecturer, and my guide, who have rendered timely relevant information, valuable suggestions, assistance and encouragement which I found extremely useful for the organizational study. Without which it could have been difficult for me to complete my organizational study. With immense pleasure, I ensure my deep sense of gratitude especially to Miss. RINKU TITUS (Human Resources), who guides me to make this project to a great success. I am also thankful to all the staffs of the departments of Kitex limited, which I have visited, who has helped me to complete the report successfully. Finally, with deep feelings of indebtedness, I express my heartfelt thanks to my parents, friends and well-wishers who have directly and indirectly contributed towards this organizational study. BLESSON.T.RAJAN Musaliar Institute of Management 5
  • 6.
    TABLE OF CONTENTS CHAPTER NO TITLE PAGENO. 1 INTRODUCTION 9-10 1.1 1.2 1.3 1.4 1.5 Need and significance of the study Objectives of the study Scope of the study Methodology followed Scheme of Reporting 10-11 11 11 12 12 INDUSTRY PROFILE 13 2.1 Industry and Evolution 14-15 2.2 Global Scenario 15 2.3 Indian Scenario 15-18 2.4 State Scenario 18-19 2.5 Industry Competitive Analysis 19-23 COMPANY PROFILE 24 3.1 Introduction 25-26 3.2 Kitex Limited 26-28 3.2.1 Corporate Vision 29 3.2.2 Corporate Mission 29 3.3 Product Details 29-32 3.4 Organization Structure 32 ORGANIZATION CHART 33-34 2 3 4 5 The departments 35 5.1 Finance Department 36-39 5.2 Production Planning Department 40-47 5.3 Marketing Department 48-54 Musaliar Institute of Management 6
  • 7.
    5.4 Personnel and AdministrationDepartment 54-64 5.5 Purchase department 64-67 5.6 Store department 67-69 5.7 Quality department 70-74 6 Swot analysis 75-77 7 Findings and suggestions 78-80 8 Conclusion 81 9 Bibliography 82 Musaliar Institute of Management 7
  • 8.
    LIST OF FIGURES FIG.NO. TITLE PAGE NO. 3.1 Organizations Vision and Mission 28 3.3 Organization Structure 34 5.1 Structure of Finance Department 39 5.2 Structure of Production and Planning Department 41 5.3 Production Flow Chart 47 5.4 Structure of Sales and Marketing Department 54 5.5 Structure of Personnel and Administration department 64 Musaliar Institute of Management 8
  • 9.
  • 10.
    Organization is asocial unit which is deliberately constructed and reconstructed to seek specific goals. An organization comes into existence when there are a number of persons in communication and relationship to each other and are willing to contribute towards a common Endeavour. The evolution or organization dates back to the early stages of human civilization when two or more persons began to cooperate and combine together for fulfilling their basic needs of food, clothing, shelter and protection of life. Thus, an organization is born when people combine their efforts for some common purpose. It is a universal truth that an individual is unable to fulfill his needs and desires alone because he lacks strength, ability, and resources. So he seeks the cooperation of other people who share goals with him. This study is done at KITEX Ltd, Kizhakkambalam, Aluva. It has been carried out to get an understanding of the structure and functioning of the organization. This study undertaken to get an exposure to the functioning of different departments of the company. It also helps to interact with the managers of different departments and to observe the workers at their work place and to act together with them. Main purpose of the study is to get a clear-cut idea about the functioning of different departments of the company. Organization study is confined to 31 days based on the primary data obtained from the head of various departments, the middle level managers and supervisory staff. This covers in brief in the present position of the textile industry and the company. Organization study is conducted by personally visiting the company at Kizhakkambalam. Primary data have been collected by structured interview with the managers and other personnel of the company. All the information about manufacturing process has been gathered by interacting with different personnel of the organization at various levels 1.1Need and Significance of the Study Combining the theoretical background, we have gained so far and the practical study of the organization makes it possible to have a clear cut understanding and a broader perspective of an organization and its functional and the operational aspects. Organization study at KITEX helped me to acquire practical knowledge through personal study and observation. Apart from analyzing and understanding the recent Musaliar Institute of Management 10
  • 11.
    trends and strategiesin different industries of KITEX Ltd, the investigation had multidimensional focus on the following areas: a. Type of business performed by the company and its nature. b. Various functions and operations of the company. c. To know the market position of the organization. d. Production process performed by the company. e. Financial and the accounting patterns of the company. f. Human resource management of the company. g. How a company is working successfully in such a competitive scenario. This Organization study also helps to have a clear understanding on various practical applications of the theories which we learned in the text books. 1.2Objective of the Study a. To analyze the functioning of each department and organization as whole. b. To study the various functions of the Organization. c. To identify the relative position of the company d. To get in touch with the industrial and organizational environment. e. To know about organizational structure. 1.3Scope of the Study This organization study is useful in getting the quality and performance of the company. It will help to conduct a detailed study on the structure of the functional areas of the organization. It also helps to identify the strength and weakness of organization and also help to find out the area where the organization should improve. This study also helps researcher to familiarize with the textile industry and also ascertain the present position of the company. Musaliar Institute of Management 11
  • 12.
    1.4Methodology Followed Primary Data: Itis collected through the discussion with managers, various department heads, officers, and employees. Secondary Data: It is collected from: a. Internet b. Annual report c. Office records This study is done by personally visiting the company at Kizhakkambalam, Aluva. All the primary data’s have been collected by structured interview with General Manager, and Managers of various departments and other personnel including supervisors, workers etc… of the company. Information about manufacturing process has been collected by observing the functioning of machines and equipment’s in the plant. The quality manual, publications of government of India, ministry of textile, magazines, periodicals relating to the textile industry, internet etc, were a useful source of the secondary data. 1.5Scheme of Reporting This report is presented in 8 chapters Chapter 1 deals with the Introduction of the study, its need and significance, objectives of the study, the scope and the methodology followed. Chapter 2 deals with the Industry Profile. It includes the evolution of the industry, an analysis of the current competition prevalent, world scenario, Indian scenario, and Industry competitive analysis. Chapter 3 discusses the Company Profile of Kitex Limited. It includes the introduction, vision and mission, promoters of the company, product details, and organizational structure. Chapter 4 include organization chart. Chapter 5 discusses the details of the departments of the company and their functions. Chapter 6 includes SWOT analysis. Chapter 7 includes findings and suggestions and recommendations. Chapter 8 include conclusion. Musaliar Institute of Management 12
  • 13.
  • 14.
    Introduction to Industryand its Evolution New innovations in clothing production, manufacture and design came during the industrial revolution – these new wheels, looms, and spinning processes changed clothing manufacture forever. There were various stages –from a historical perspective-where the textile industry evolved from being a domestic small-scale industry, to the status of supremacy it currently holds. The ''cottage stageʺ was the first stage in its history where textile were produced on a domestic basis. Clothing manufactured during the industrial revolution formed a big part of the exports made by Great Britain they accounted for almost 25% of the total exports made at that time doubling in the period between 1701 and 1770. The center of the cotton industry in Great Britain was Lancashire –and the amount export from 1701 to 1770 had grown ten times .However, wool was the major export item at this point of time. In the industrial revolution era, a lot of effort was made to increase the speed of the production through inventions such as the flying shuttle in 1773, the flyer-andbobbin system, and the Roller spinning machine by John Wyatt and Lewis Paul in 1738. During this period cloth was made from materials including Wool, flax and cotton .The material depended on the area where the cloth was being produced, and time they were being made. In the latter half of the medieval period in the northern part of Europe ,cotton come to be regarded as imported fiber .During the later phase of the 16th century cotton was grown in the warmer climes of America and Asia During the Industrial Revolution, new machines such as spinning wheels and handlooms came into the picture; making clothing material quickly became an organized industry-as compared to the domesticated activity it had been associated with before. A number of new innovations led to the industrialization of the textile industry in Great Britain. In the initial phases, textile mills were located in and around the rivers since they were powered by water wheels. After the stream engine was invented, the dependence on the rivers ceased to a great extent . In the later phase of the 20thcentury, shuttles that were used in the textile industry were developed and became faster and thus more efficient .This led to the replacement of the older shuttles with the new ones. Today , modern techniques, Musaliar Institute of Management 14
  • 15.
    electronics and innovationshave led to a competitive, low –priced textile industry offering almost any type of cloth or design a person could desire .With its low cost labor base ,china has come to dominate the global textile industry. 2.2Global Scenario According to statistics, the global textile market possesses a worth of more than $400 billion presently. In a more globalize environment the industry has faced high competition as well as opportunities. It is predicted that global textile production will grow by 25% between 2002 and 2010 and Asian region will largely contribute in this regard .High production of wool, cotton and silk over the world has boosted the industry in recent years. Japan, India, Hong Kong and China became leading producers due to their cheap labor supply, which is an important factor for the industry the World Trade Organization (WTO) has taken so many steps for uplifting this sector. In the year 1995, WTO had renewed its MFA and adopted Agreement on Textiles and Clothing (ATC), which states that all quotas on textile and clothing will be removed among WTO member countries. However the level of exports in textiles from developing countries is increasing even if in the presence of high tariffs and quantitative restrictions by economically developed countries. Moreover the role of multifunctional textiles, eco-textiles and customized textiles are considered as the future of the textile industry. 2.3 Indian Scenario Textile industry in India is the second largest employment generator after agriculture. It holds significant status in India as it provides one of the most fundamental necessities of the people. Textile industry was one of the earliest industries to come into existence in India and it accounts for more than 30% of the total exports .In fact Indian textile industry is the second largest in the world, second only to China. Textile industry is unique in terms that it is an independent industry, from the basic requirement of raw materials to the final products, with huge value addition at every stage of processing. Textile industry in India has vast potential for creation of Musaliar Institute of Management 15
  • 16.
    employment opportunities inthe agricultural, industrial, organized and decentralized sectors rural and urban areas, particularly for women and the disadvantaged. Indian textile industry is constituted of the following segments: Readymade Garments, Cotton Textiles including Handlooms, Man-made Textiles, Woolen Textiles, Handicrafts, Coir and Jute. Till the year 1985, development of textile sector in India took place in terms of general policies. In 198, for the first the importance of textile sector was recognized and a separate policy statement was announced with regard to development of textile sector .In the year 2000, National textile policy was announced. Its main objective was to provide cloth of acceptable quality at reasonable prices for the vast majority of the population of the country, to increasingly contribute to the provision of sustainable employment and the economic growth of the nation and to compete with confidence for an increasing share of the global market. The policy also aimed at achieving the target of textile and apparel exports of us$ 50 billion by 2010 of which the share of garments will be us$ 25 billion. 2.3.1. Characteristics of Indian Textile Industry a. India has rich resources of raw materials of textile industry. It is one of the largest producers of cotton in the world and is also rich in resources of fibers like polyester, silk, viscose etc. b. India is rich in highly trained manpower .the country has a huge advantage due to lower wage rates. Because of low labor rates the manufacturing cost in textile automatically comes down to very reasonable rates. c. India is highly competitive in spinning sector and has presence in almost all processes of the value chain d. Indian garment industry in very diverse in size, manufacturing facility, type of apparel produced, quantity and quality of output, cost, requirement for fabric etc.. It comprises suppliers of ready-made garments for both domestic or export markets. e. Indian textile industry is highly fragmented in industry structure, and is led by small scale companies. The reservation of production for very small companies that was imposed with the intention to help out small scale companies across the country, led substantial fragmentation that distorted the Musaliar Institute of Management 16
  • 17.
    competitiveness of industry.Smaller companies do not have the fiscal resources to enhance technology or invest in the high –end engineering of processes. Hence they lose in productivity. f. Indian labor laws are relatively unfavorable to the trades and there is an urgent need for labor reforms in India. g. India seriously lacks in trade pact memberships, which leads to restricted access to the other major markets. 2.3.2Problems Facing by Textile Industry in India The cotton textile industry is reeling under manifold problems. The major problems are the following; Sickness:Sickness is widespread in the cotton textile industry. After the engineering industry, the cotton textile industry has the highest industry incidence of sickness. As many as 125 sick units have been taken over by the Central Government. Sickness is caused by various reasons like the problems mentioned below. Obsolescence:Plant, machinery and technology employed by a number of units are obsolete. The need today is to make the industry technologically up-to-date rather than expand capacity as such. This need was foreseen quite some time back and schemes for modernization of textile industry had been introduced. The soft loan scheme was introduced a few years back and some units were able to take advantage of the scheme and modernize their equipment. However, the problem has not been fully tackled and it is of utmost importance that the whole industry is technologically updated. Govt. Regulations:Government Regulations like the obligation to produced controlled cloth are against the interests of the country. During the last two decades the excessive regulations exercised by the government on the mill sector has promoted inefficiency in both Musaliar Institute of Management 17
  • 18.
    production and management.This has also resulted in a colossal waste of raw materials and productive facilities. For example, the mills are not allowed to use filament yarn in warp in order to protect the interest of art silk and power loom sector which use this yarn to cater to the affluent section of society. 2.4Textile Industry in Kerala The first cotton textiles mill was established in 1883 in Kallai near Kozhikode by P.S Santhappa Chettiyar and M. Guptan Namboothiripad, known as Malabar Spinning and Weaving Mill. The commercial production was started in 1887. Later in 1976 the mill was taken over by Government of Kerala and handled over to Kerala state textiles corporation. The second mill presently called Parvathi Mills Ltd. Was started in 1884 by James Darragan, an English man using 19 acres of land donated by the Maharaja of Travancore. In 1888, the mill was sold to another British industrialist named AT VIN. In 1932 the management was taken over by Kerala Textiles Corporation. In April 1974, the mill was nationalized under sick textiles undertaking (nationalization) Act and was made a unit of National Textiles Corporation (NTC) Limited Bangalore, which is a subsidiary of NTC Delhi. Sitaram Textiles Ltd., another oldest mill was established in 1903 as a Private Limited Company. Balarama Iyyer started it. Later due to mismanagement and labor trouble, company was liquidated in 1954. The factory was gutted down due to fire in 1959 and spinning production was completely stopped. The Government of Kerala purchased this unit as a result of liquidation and public auction in 1972, with the modest start of these mills, the number of cotton textile mill rose to 31. The government of Kerala has announced in state assembly on March 29, 1994, its Willingness to start 5 more spinning mills, one each of Kazargod, Kozhikode, Trissur, Kottayam and Malapuram along with the commissioning of corporative spinning mill at Alappy with a spindle capacity of 6000 spindles. Cotton textiles industries are concentrated in district of Trissur and Palakkad followed by Ernakulum and Kannur. These four districts together account for nearly 3/4th of the spinning mills in Kerala. The numbers of existing composite mills are Musaliar Institute of Management 18
  • 19.
    quite low i.e.,only four in number, its growth during the last 10 years is nil. Due to the unprofitable nature of composite mill, Malabar spinning and weaving mill discontinued its weaving operation and concentrated on spinning only. Calicut modern spinning mill once turned sick is now taken over by a financially sound third party and found earnings before the last, decade. There are 7 cotton textile mills in Trissur including one composite mill. Kottayam stands last in the list with only one state owned mill. There are 16 private mill in Kerala of which 14 are spinning mills and the rest 2 are composite mills. The national textile corporation has got under it, 4 spinning mills and 1 composite mill. The corporate sector owns only 2 spinning mills. In Kerala the Trissur corporative spinning mills with an installed spindle capacity of 12,000 spindles is the smallest mill followed by Kathayee Cotton Mills Limited with 14,860 spindles. Another welcome feature was that a 100% export oriented unit, Past Pin India Ltd. Started commercial production at Palakkad. These units are located at Palakkad near Tamilnadu border. Another corporative mill, Allepey Corporative spinning mill at Kayamkulam is yet to be commissioned. Out of the 31 mills in Kerala, 14 are private sector, 8 under National Textiles Corporation, 4 under Corporative Sector and 5 under K.S.T.C. 2.5 Industry Competitor Analysis Indian textile industry is one of the oldest and most significant industries in the country. It accounts for around 4 per cent of the gross domestic product (GDP), 14 per cent of industrial production and over 13 per cent of the country's total export earnings. In fact, it is the largest foreign exchange arning sector in the country. Moreover, it provides employment to over 35million people. The Indian textile industry is estimated to be around US$ 52 billion and is likely to reach US$ 115 billion by 2012. The Domestic market is likely to increase from US$ 34.6 billion to US$ 60 billion by 2012. It is expected that India's share of exports to the world would also increase fromthe current 4 per cent to around 7 per cent during this period. Textile industry provides one of the most fundamental necessities of the people. It is an independent industry, from the basic requirement of raw materials to the final Musaliar Institute of Management 19
  • 20.
    products, with hugevalue-addition at every stage of processing. In fact, it is estimated that one out of every six households in the country directly or indirectly depends on this sector .Here we analyze the sector's dynamics through porter's five-force model. Competitors in Textile Industry a. Raymond ltd. Mumbai b. Grasim Industries Ltd. Nagda c. S.Kumar. Kolkata d. Reliance Industries Ltd. Mumbai e. Mafatlal Industries. Mumbai f. Arvind Mills Ltd. Ahmadabad g. Nirmala Fabrics. Thane h. Ramraj Cotton Mills i. The Bombay Deying&Mfg Pvt ltd. Mumbai j. MCR Cotton Mill a) Threat of New Entrants Indian Textile Industry is very dependent on personal contacts and experience. The new actors would have to bring some kind of client base along with the new establishment. Product differentiation may constitute a barrier of entry as manufacturers are heavily dependent on references and word of mouth. Without any established client portfolio it is difficult to attract, endure increased costs in creating sample collections to show potential customers .Hence, in startup phase costs are not only associated with the manufacturing required but also with the costs for designers and creating samples. In the sense of reference dependency, barriers of entry are considered as very strong. As the new entrant has limited experience in textile manufacturing and there are no built up relationships with customers, they might experience disadvantages relative to the established competitors. Governmental policies do affect the business environment to some extent. An example of this is subsidies, which are offered to company’s establishing production in certain regional areas .In addition to these potential barriers of entrance, new entrants may have second thoughts about entering the new market, if existing manufacturers may retaliate on new entrants. The Indian textile industry though, has such a large Musaliar Institute of Management 20
  • 21.
    population of manufacturersso any new actors may hardly be noticed by the competition, which minimizes the risk for retaliation. b) Bargaining Power of Customers (Demand Scenario) Global textile & clothing industry is currently pegged at around US$ 440 bn.US and European markets dominate the global textile trade accounting for64% of clothing and 39% of textile market. With the dismantling of quotas ,global textile trade is expected to grow (as permckinsey estimates) to US$650bn by 2012 (5 year CAGR of 10%). Although China is likely to become the 'supplier of choice', other low cost producers like India would also benefit as the overseas importers would try to mitigate their risk of sourcing from only one country. The two-fold increase in global textile trade is also likely to drive India’s exports growth. India's textile export (at US$ 15bn in 2005) is expected to grow to US$ 40bn, capturing a market share of close to 8% by 2012. India, in particular, is likely to benefit from the rising demand in the home textiles and apparels segment, wherein it has competitive edge against its neighbors. Hence, the bargaining power of customers is strong. For that reason, it is of importance for a producer of apparel to differentiate their products or production so it will not compete with price as primary mean. Differentiation is accomplished either by quality or service. Differentiation can be considered as especially important in the Indian textile industry since contracts are usually set on short-term basis and are rarely set more than six months ahead. Hence, there is a need to tie the customer to manufacturers without the need of explicit contracts. And thus, the bargaining power for the Customer is improved. c) Bargaining Power of Suppliers (Supply Scenario) India is a country where we have numerous players in textile industry which all are varied in terms of size and power. There has been increase in production and supply of textile products in last few decades globally, mainly due to rapidly changing social and economic structure of the countries worldwide. In past few years, especially after the removal the trade related tariffs and non-tariff barriers in 2005, Asian countries such as India, china, Hong Kong and Japan have emerged as major players in this particular industry, mainly due to their changes on economic front and Musaliar Institute of Management 21
  • 22.
    infrastructure developments. Thelarge number of available suppliers in India gives an initial indication of a weak bargaining position for the supplier group. Additionally, the supplier group lacks switching costs and has a low level of product differentiation. This leads to great possibilities for textile manufacturers to scout the supplier group for best terms and prices for production. As a result, manufacturers can contact a large number of suppliers and play suppliers against each other. Such behavior weakens the bargaining power for suppliers and as a result pushes prices down and makes prices similar among suppliers. An advantage which the Indian Suppliers group has capitalized on is, Due to their ability to integrate forward in value added chain, they have achieved a better bargaining position towards textile manufacturing. As previously seen, companies in the textile and apparel sector have established forward to create vertically integrated company groups. Deep relationships between manufacturers and suppliers illustrate how important the textile manufacturing industry is for the supplier group. An example of this is how suppliers and manufactures interact in activities such as research and development (R&D). By this process the supplier obtains knowledge on what customers downstream in the value added chain demands. d) Threat of Substitute Products Here the Industry is dealing with production and marketing of Lungies, Mull, Bed sheets, Innerwear’s etc. These products are used for a specific purpose only. So none of the Different category product can’t be replace the product. There are variations in types of clothing and material. Variations in textile segment can also be identified as trends in fashion and styles. Hence products within the apparel segment can act as substitutes but the general conclusion still stands there’s no substitute products. e) Competitive Rivalry within the Industry The textile manufacturing segment in India is made out of numerous manufacturers which all are varied in terms of size and power. It is a massive sector with thousands of companies producing apparel. The apparent high growth rate of Musaliar Institute of Management 22
  • 23.
    total textile exportsindicates that the rivalry between manufacturers is low. The growth rate is high in some product segments but even negative in others. Hence, the rivalry between apparel manufacturers is diverse since they enjoy different growth rates. Additionally, textile as a perishable product group is in the risk of temptations to cut prices when demand slackens. For example, when there are recessions in the business cycle apparel prices will drop significantly in price. Both these factors exemplify and indicate that the rivalry between manufacturers is high. As Indian apparel manufacturers are pressured to lower prices in order to stay competitive with companies abroad, the overall rivalry within the industry gets companies to expand their customer base in order to keep profits up. It is therefore reasonable to believe that such expansions may occur on the behalf of competitors if possible, and thereby increase the rivalry in the industry. Musaliar Institute of Management 23
  • 24.
  • 25.
    3 Introductions toANNA Group of Companies More than three decades age in 1968, when Mr.M.C.Jacob founded the Anna Aluminum Company, he made a break with the past. Belonging to an affluent family of plantation owners, he ventured in to the risk world of manufacturing industry and hoped for the best, while working very hard to make his maiden venture to a great success. Today the group is involved in manufacturing of aluminum sheets, circles, vessels and utensils, spices, and fabric, school bags, garments and marine exports etc. The ‘Anna’ range vessels and utensils are highly popular in domestic market and in the Middle East, U.S.A, Africa, and Australia. The group of turnover is around 200 cr. Anna Group, a multi core success story began in 1968 is now spread heading the thrust in to the new millennium. From a company devoted to the manufacture of aluminum vessels and utensils, it involves spices and fabric, school bags, garments and marine exports. It has emerged as a Multidimensional giant with interest in various fields ranging from textiles to spices to baggage. Anna Group, where quality the buzz word has opened new vistas of exciting challenges. Today Anna ranges of product are very popular in domestic market and overseas. Anna-Kitex group is one of the leading industrial groups in the state of Kerala employing more than 12,500 personnel for the past 40 years. The group is engaged in the manufacture of diverse products like garments, textiles, school bags, travel bags, umbrellas, aluminum utensils, kitchen appliances, branded spices, curry powders and ready to eat food which is marketed in the famous brands of Kitex, Scooby-day, Anna aluminum, Chackson and Saras. The Anna-Kitex group is a pioneer in the fashion industry Anna Group, Where quality - the buzzword - has built success. Anna range of vessels and utensils are highly popular in the Middle East, USA, Africa and Australia. The organization comes under Anna Group are as follows: a. Kitex Limited b. Anna Aluminum Company (Chackson) c. Sara’s spices Musaliar Institute of Management 25
  • 26.
    d. Kitex Garments e.Scoobeeday products pvt ltd 3.1Kitex Limited Anna Group’s weaving unit, Kitex Limited was established in 1975. The company is engaged in the production of fabrics made of cotton and other blends, grey cloth, bed sheets and lungies. Through the years, the company has carved a niche for itself in this highly competitive industry with its tradition of world class quality. Kitex is engaged in production of fabrics made of cotton and other blends, grey cloth, bed sheets and lungies are available in four various types-Executive, Medium Super, Medium and Economy all are priced differently. Kitex white gives us an array of white dhothies single as well as double. It becomes with streaks of colors and gold to add to the looks our dhothies. We also have beautiful and wide range of bed sheets under the label of Sweet Dreams. Through the years the company has carved a niche for itself in this highly competitive industry with its tradition of world class quality. Kite has a well-organized production department and is committed to cent percentage quality in all the production process. In the production department Kitex has 383 power looms and 22 automated loom. There are about 390 workers in the plant. They use both automated and power looms in the production process. The annual sales range is in between US $10 million – US $50 million. Kitex follows a line organizational structure and their span of management is narrow due to this they have the advantage like reinforcing authority relationship by emphasis of status given, preventing cross communication etc. Kitex products are marketed through 2000 authorized dealers. Kitex fabrics are now exported to many parts of the world. Kitex is going in for a major expansion plan to augment the production capacity. At the dawn of the new millennium Kitex entered in to the luggage and baggage industry under the brand name of scoobeeDay. Musaliar Institute of Management 26
  • 27.
    VITAL STATUS Name : Address : Registered Office KitexLimited Kizhakkambalam, Aluva : Kizhakkambalam Nature of the incorporation: Nature of Business Nature of Product privet Limited Company : Manufacturing of cotton textiles & bag : Industrial Products & Consumer Products Brand Name of the Product: Total Built up area Kitex : 16, 50,000 sq.feet, 500 modern looms, 20million sq.meter of cotton, & cotton Blends. Employment potential :1400 Production Capacity : 3,500 sq.per day Total Capital Employed : Rs 3, 39, 01,060 Annual Sales Range : 200 crores Growth : Steady Founder : Sri: M.C.Jacob Chairman : Mr Bobby.M.Jacob Director : Mrs: Mini Bobby Jacob Managing Director : Mr Sabu jacob Auditor : Mr. Anil Kumar & Co Banker : Federal Bank, ICICI, Canara Bank Musaliar Institute of Management 27
  • 28.
    ISO CERTIFICATION Kitex gotISO 9001-2000 IN February-2007. They are committed to manufacture and deliver quality. Kitex Limited is the leading manufacturer with ISO 9001 - 2000 in South India of all varieties of Greige Fabrics, Yarn dyed fabrics, Dobby and Leno dobby fabrics made of Cotton, Polyester cotton, Cotton Nylon, Cotton Flax, Linen, Cotton Linen, Cotton Lycra, Polyester Lycra etc. They can do any weaves / qualities like cambric’s, sheeting’s, poplins, mulls, casements, drills, twills, linos, satins, bed fords, oxfords, stripes etc. They have 525 running Looms of Sulzer, Picanol, Dornier & Cimmco making around 13,00,000 Mtrs of fabrics every month. They are the leading manufacturer with ISO 9001 - 2000 in South India of all varieties of Greige Fabrics, Yarn dyed fabrics, Dobby and Leno dobby fabrics made of Cotton, Polyester cotton, Cotton Nylon, Cotton Flax, Linen, Cotton Linen, Cotton Lycra etc World Class Manufacturer Customer Policy strategy Quality, process and people Leadership, Teamwork Fig 3.1. Vision and Mission Musaliar Institute of Management 28
  • 29.
    3.1.1Vision of KitexLtd a.To reach the excellent quality standards in the coming year b. To keep in place with modern technologies and concepts c. To organize supply of materials with minimum cost to maximum extent possible without any compromise in quality d. A world class manufacturing company focusing on all round business excellence through Total Quality Management System with committed leadership effective team work delighted customers and satisfied employees in an environment friendly organization. 3.1.2Mission of Kitex Limited Fabrics and processed fabrics as per the customer specification efficiently in a professional and environment friendly manner, on time, and at the right cost with at most customer specification to become a world class organization through improvement. Objectives 1. Increase sales of value added item by 20% from the existing level. 2. Reduce rejection by 10% from the present level. 3. Reduce customer complaint by 10%. 4. Increase product range by introducing new inner garments 3.2Product Details 3.2.1 Lungies a. Executive Superior quality lungies available in various designs and colors. b. Medium Super Comfortable lungies you would love to drape. Available in various designs and color combinations. Musaliar Institute of Management 29
  • 30.
    c. Medium Experience freedomand coolness with Medium range of lungies; comes to you in warm colors and in various designs. d. Economy After a hard day’s work, jump into lungi to ease your tension, to sooth your senses and to feel relaxed. 3.2.2 Dhothies a. Smartline White single dhothy with streaks of either dark red or dark blue or dark green lines, which can be worn equally at home and outdoors. b. Smartline Gold Cream color single dhothy with streaks of Gold Jerry lines for special occasions. c. Ready wear Plain white single dhothy you'll love to drape. The anywhere, anytime wear. d. Samrat Pure cotton white double dhothy with lines in 5 different colors to choose. 3.2.3 Bed Sheets Following are the types of bed sheets a. Sweet dreams 50 b. Sweet dreams 60 c. Sweet dreams double sheet d. Dbl.Side 60 bed sheet + 2 pillow covers e. Solitude double sheet f. Sweet dreams king knight g. Duplex / solitude bed sheets + 2 pillow covers h. Soft dreams king size + 2 pillow covers i. Sweet dreams DS + 2 pillow covers Musaliar Institute of Management 30
  • 31.
    3.2.4 Scoobee Products Atthe dawn of new millennium the new generation was presented with an innovative school bag from Kitex, the main offshoot of Anna Group. ScoobeeDay bags are compactly designed with unique features that make it durable, colorful, comfortable and easy to carry. The bag features anti strain shoulder padding’s and acupressure buds specially designed to minimize the strain on the back and shoulders. Following are the types of bags:a. School Bags b. College bags c. Kinder garden bags 3.2.5TrawelldayBags The company has ventured into a new segment of bag production as TREWELLDAY bags. This wide ranges of luggage and baggage products with latest trends and design and is made from imported raw materials. The bags are priced premium and has good market share. The price range is from Rs.650/- to Rs.3000/-. The range includes a. Trolley bags b. Travel bags c. Business bags d. Lap- top bags e. Back- pack bags f. Beauty case bags 3.2.6 Dago Bert Shirting and Suiting Dago Bert Shirting and Suiting are woven from the finest cotton, using the toughest materials that are soft to touch when draped on your body. Featuring the most contemporary designs along with the latest weaving techniques, Dago Bert Shirting and Suiting are available in variety of colors and shades. 3.2.7 Agna and Adonis Inner Wear Kitex has made its foray into the untapped lingerie segment with brand names Adonis and AGNA. ADONIS-inner wear for men and AGNA- inner wear for ladies, with Anna group Musaliar Institute of Management 31
  • 32.
    promise of quality,both comes competitively priced and ensure complete value for money. ADONIS a range of refined vests and briefs and AGNA a range of Bras and Panties ensure seamless fit and finish. Both brands use specially processed fabric which feels smooth and healthy even on the soft skin of newborns. It provides ample space for stretching, bending and rigorous exercise without tearing 3.3 Organization Structure Kitex Ltd follows the line or military organizational structure. Managing Director is the top level, other functional managers followed by him. The span of management in the organization is narrow span. The main advantage of this type of control is that close supervision, clear chain of command, and close control and fast communication between subordinates and supervisors. The model of the organization design is mechanistic model. An efficient management system plays a dominant role in the success of all business units. It is this section that declares the levels of output, its product in pattern, pricing technique, marketing style and even the mode of conduct to its executives. Managing director who are the representatives of the shareholders take the important decisions of the group concerns. They perform strategic planning and policy making functions of Kitex ltd. For their help General Manager, top executives of the company management are appointed. General manager is responsible for the smooth, efficient and productive functioning of the units from the production to the marketing. The middle level management comprises of production manager, marketing manager, financial manager, personnel manager and purchase manager, and store manager and quality controller. Average Qualification of Employees a) Top Level: Professionally qualified having sufficient industry experience. b) Middle Level: Graduation and above with experience in the relevant areas (both technical and managerial) c) Junior Level / First line management: Diplomas / industrial training certification in the textile industry and experience. Musaliar Institute of Management 32
  • 33.
    CHAPTER 4 ORGANIZATION CHART MusaliarInstitute of Management 33
  • 34.
    Musaliar Institute ofManagement 34 Workers Supervisor Shift In charge Production Manager Assistant Inspector Quality Inspector Quality Manager STRUCTURE OF THE ORGANISATION Assistant Officer Purchase Officer Purchase Manager Office Assistant Store Manager General Manager Vice President Chairman & M.D Manager executive Executive Manager Finance Finance Manager Executive Manager Personnel Manager Personnel & Administration Manager Administrati on Manager executives Manager manager Asst.manager (Marketing) General Manager
  • 35.
    CHAPTER 5 THE DEPARTMENTS MusaliarInstitute of Management 35
  • 36.
    5.1 Finance andAccounts Department Finance is the life blood of business. Finance department consists of all the managerial activities of raising funds and effective utilization. Finance department lies in decision making area of investment, finance and dividend. Recruitment and promotion in production are the activities of H.R Department. But it requires the payment of wages, salaries and other benefits; these are done by finance department. Finance manager is the head of finance in Kitex. He decides when and where to acquire funds to meet firms investment needs. He should determine the proposition of equity debt. The finance department should strive for obtaining the optimum capital structure for the organization. 5.1.1Functions of Finance Department The activities expected from a finance department cover a wide range from basic bookkeeping to providing information to assisting managers in making strategic decisions. What to expect from your finance department will depend largely on factors such as how much involvement the owner/manager has in the organization. At the base level, your finance department will be responsible for all the day to day transactional accounting for the business. This will include the tracking of all transactions and the management of any government reporting. In very small owner-managed businesses this role is often filled by a family member with accounting experience. An outside accounting firm is usually used for annual financial statements and returns. In larger organizations this role will extend right through to preparing the financial statements with an external auditor engaged for assurance purposes. The finance department is also responsible for management of the organization’s cash flow and ensuring there are enough funds available to meet the day to day payments. This area also encompasses the credit and collections policies for the company’s customers, to ensure the organization is paid on time, and that there is a payment policy for the company’s suppliers. In most organizations there will be some form of forecast prepared on a regular basis to systematically calculate the ongoing cash needs. Where there are cash needs beyond the day to day working capital, the finance department is responsible for advising and sourcing longer term financing. Financing may be obtained though bank or private lender debt or, in applicable firms, share issues to private investors. If Musaliar Institute of Management 36
  • 37.
    the organization isready to target angel investors or venture capitalists the finance department will be key in preparing the documents required for these presentations and may work with outside consultants on a company valuation. In larger firms considering public share offerings the finance department will assist with the preparation of the offering documents but will likely also use outside consultants to advise on this complicated process. With the must-do’s taken care of, the finance department can now start to contribute to the management and improvement of the operations by measuring and reporting regularly on key numbers crucial to the success of the organization. Management accounting information is information that managers can use to monitor the operations and decide where further attention may be required. It will likely include some non-financial information and should be communicated to managers in a way that is easy to understand. In smaller owner-managed businesses this resource, though extremely important, is often overlooked or ignored. Looking forward, the finance department will work with managers to prepare the organization’s budgets and forecasts, and to report back on the progress against these throughout the year. This information can be used to plan staffing levels, asset purchases and expansions and cash needs, before they become necessary. Some organizations often ‘plan’ by the seat of their pants, while organizations know it is important to have some idea of where you want to go before you start going there. Finally, the finance department should be called upon to provide information to assist managers in making key strategic decisions, such as which markets or projects to pursue or the payback periods for large capital purchases. The finance department can often contribute an objective perspective based on special financial assessment techniques. In summary, some organizations know the finance department should be considered a resource to assist managers in the running of the business. With the growing popularity of outsourced finance departments, it is possible for even small businesses to have access to all of the benefits of a full finance department, through part time professionals, at a fraction of the cost of employing a full time finance department. Musaliar Institute of Management 37
  • 38.
    a. Recording dayto day business transaction – accounting b. Preparation of various statements regarding stock, receivables etc…which are to be submitted to various authorities like bankers, insurers etc… c. Planning and controlling of the expenses or funds for production d. Approving and making payments to different parties or creditors or suppliers e. Receiving payments from customers or dealers in specific time f. Raising short term loan or credit from bank and other financial institutions g. Preparation of sales budget or revenue budgets and expenditure budgets on a quarterly basis h. Preparation and maintenance of costing records i. Preparation of fund flow and cash flow statements every month j. Timely preparation and filling of financial reports and records k. Preparing and filling of quarterly and financial income tax returns l. Preparation and implementation of cost reduction and cost control programs In addition to the above mentioned works, the following reports prepared by the finance department a. Annual reports containing past performance and current financial figures b. Profit and loss account c. Balance sheet d. Fund flow statement e. Cash flow statement f. Cost sheet g. Cost variance report h. Bank reconciliation statement i. Comparative statements j. Budget reports etc… 5.1.2Functional Areas of Financial Department in Kitex a. Determine financial needs b. Determining sources of funds Musaliar Institute of Management 38
  • 39.
    c. Financial analysis d.Optimal capital structure e. Cost volume profit analysis f. Profit planning and evaluation g. Capital budgeting Chairman & Managing Director General Manager Manager (Finance) Manager (Accounts) Assistant Manager Assistant Manager Executive (Bank) Executive (Data Entry) Executive (Tax) Executive (Central Excise) Cashier Fig 5.1 Structure of finance Department Musaliar Institute of Management 39
  • 40.
    5.2 Production Department Productionis the process by which raw materials and other inputs are converted in to outputs. Among all functional areas of management, production is considered to be crucial in any organization like Kitex Ltd. In Kitex Ltd, mainly the production of Greige clothes takes place under the production department. The production manager is known as Weaving Master. 5.2.1 Functions of Production Manager a. To produce good quality fabrics in accordance with the requirements and maintain high productivity standards b. Raw materials, industrial scheduling and co-ordination with purchase department c. Prescribing required quality control measure and implementing the same d. Arranging dispatch of fabrics, process as per the requirements of sales department e. Arranging recruitment through personnel and administrative department and arranging training for required personnel f. Implementing perceptive maintenance style for equipment’s and machines installed. 5.2.2 Functions of Production Department The following are the main functions of production department. a. Design of product b. Design of production system c. Production planning and control d. Layout of plant e. Selection of location f. Selection of plant and equipment g. Research and development Musaliar Institute of Management 40
  • 41.
    Director, chairman andmanaging director General Manager Manager Manager Shift in charge Preparatory in charge Electrical engineer Maintenance super wiser Supervisor Helper Jobber Weaver Fig No. 5.2 Structure of Production Department Musaliar Institute of Management 41
  • 42.
    5.2.3 Production CapacityUtilization and Modernization The production department or factory has installed capacity of 383 power looms. 100 % capacity is utilized for production; in addition to the power looms the company has installed 22 modern looms. It is called Sulzer Looms. It is imported from Switzerland. The advantage of Sulzer Looms are high aped and more production than power Looms. It is fully automated and high quality of goods produced and manpower is less. Width of the cloth produced by modern looms are more than power looms Modern Sulzer Looms are operated by qualified and highly experienced personnel. They are hired from other textile mills and paid well. Other workers are trained to operate the modern looms under the experienced worker Ordinary power looms required two persons per loom. Two modern looms require one person. That means 505 of labor expense can be saved by modern looms. The ordinary looms are also in the process of automation and modernization. 75 % of modernization work is completed. 5.2.4 Raw Materials Used for Production 100 % cotton yarn of different specification for different variety of Greige cloth from the major raw materials used in the production. The other raw materials are sizing chemicals, starch adhesives. All these form of direct materials for production the other indirect materials are different consumable stores, spares, cleaning chemicals. The company never faced any raw material shortage. This is due to efficient supply chain management, scientific estimation of raw material requirements and timely procurement of raw materials. The purchase department plays active role in the effective and timely procurement of raw materials. The total average consumption of 100 % yarn / month. Musaliar Institute of Management 42
  • 43.
    5.2.5. Production Program Theprocess of textile industry is broadly divided in to two:a. Spinning b. Weaving In spinning, the yarns of various counts are manufactured. Count is the measure of fines of the yarn. The process of manufacturing the pure cotton Greige cloth from this cotton yarn is called weaving. In Kitex Ltd, the weaving of cotton Greige cloth is the major process. The basic output of this unit is 100 % cotton Greige cloth, which is the raw material of most of the cotton textile industries. About 85% 0f the total sales of these units are from the sales of lungies, mull, bed sheets, and dhothies prepared from this cotton Greige cloth 5.2.6. Production Process There is a lot of process should be given to cotton yarn before it undergoes the process weaving and whole department is known weaving preparation. It is the heart of weaving mill in the preparatory department the yarn undergoes the process namely a. Warping b. Sizing c. Beam Draw-In d. Pirn Winding e. Weaving f. Folding g. Recounting h. Grading i. Bailing a) Warping The yarn from spinning mills gets in the form of ones, copies etc… The warping process consist in winding of a known number of warp threads of a definite length parallel to each other Musaliar Institute of Management 43
  • 44.
    on warping beamor weavers beam from the cones according to the number of ends from particular quality there a limit for the number of ends to be taken in a warping beam. It is known as creel capacity of warping machine. In Kitex Limited, warping machine is made from Amritha lakshmi Machines Works, Mumbai. Its real capacity is 564. Before taking a new quality in warping, we have to know about the construction details of fabrics quality at least the total number of warp ends in the particular quality. The speed of warping machine might be variable according to the count of the yarn depending up on the kind of stock yarn and processing technique. Sizing (to weave well and size well) It is the process of strengthening the yarn wound on beam (warp). In this process, the warp is passed through sized chemicals, which are mainly starch and other adhesives. This process makes the yarn more rigid and this prevents from breaking while weaving. The purpose of sizing is to ensure processing of warp in looms with minimum breakings. b) Beam Draw-In The warp from sized beam is first drawn through dropped wires, healds and clothes and then read dents according to the design to weave (plain/ twill, drill, stain, weave etc. These drawn beams are gaited or knotted in the loom for weaving. Trained and experienced beam drawers do this work manually c) Pim Winding It is the process of winding gain on pirns for perception of weft yarn for weaving. This yarn need not require sizing most often weft pirns for use in automatic shuttle loom (power loom) for using looms equipped with a weft feeler, the weft pirns are wound with a bottom bunch. Due to weft yarn winding the parameters of the pirns are changed, the yarn quality improved to the estimation of dust, fluff and spinning faulbs. After winding, the yarn has more uniform and balanced structure. There are two types of winding machines in this company. -Automatic pirn winding machines -Circular pirn winding machines Musaliar Institute of Management 44
  • 45.
    d) Weaving The methodor process of interacting two yarns so that they cross each other at right angles to produce fabrics. The warp threads length wise fabrics and filling threads (weft and picks) run front side to side. The weaving looms may be classed in to two groups that is looms are intermitted fabric formation and looms for continuous fabric formation the woven fabric cut down from the loom is again unwounded and checked the quality by supervision of trained checkers and re checkers before folding and bailing. The checking inspection is as per American 4 Point System. e) Folding After classified the fabrics is folding by machine (1 meter pinning) and counting the meter length and marked. f) Recounting The meter length is again recounted and assured the fabric and sealed and gone for bailing g) Grading / Sorting In the quality department, the following operations are carried out -Sorting or grading of Greige fabrics -Checking all technical conditions stipulated for fabrics from fluff, thread ends -Knots and tags putting a speed mark with a pen on the ends of the fabric piece indicating the fabric style, measure and grade h) Bailing The graded or sorted fabrics packed in bailed condition under the supervision on the basis of quality. The standard packing in one ball contains 1000 meters. For bailing, the company has a bailing press which is in good working condition Production is undertaken on the basis of orders received for Greige cloth. Since the company is having regular orders, there is a continuous production throughout the year. About 85 % of the Greige cloth produced is selling as such to parties. The remaining portion of the Greige clothes produced is converted in to lungies, dhothies, bed sheets and mulls. These are Musaliar Institute of Management 45
  • 46.
    selling to theultimate consumers through a dealer network of more than 1600 in numbers spreads all over Kerala and Tamil Nadu. The companies processing work is doing by various textile dying and printing units in Erode, Tirupur and Ahmadabad. The conversion process includes bleaching, dyeing, resizing, printing etc…After the work is done, and different varieties of goods are recovered back quality checked, packed and marketed by the company. Safety is of greater importance in any industrial undertaking. The company has established safety measures as provided in the Factories Act, 1948. The company regularly conducts safety awareness programs and training classes for its plant workers and supervisors. The production units have several safety mechanisms like firefighting equipment’s, alarming systems, first aid facilities etc… The company has its own ambulance service to face any emergency. As a result of the strict safety measures adopted, the company has never come across any major accidents or breakdowns. The production unit is properly ventilated and has sufficient exhaust fan and good working conditions. 5.2.7 Pollution Control The company doesn’t have any pollutant products or bye products. The only pollutant may be cotton particles that may get spread in the loom shed. To prevent this, the factory is having sufficient humidifier to help the cotton particles settle on the ground. In addition to this, the factory and premises are cleaned on a regular basis. The sound of weaving mills is also causes pollution. The company provides sound deafening materials to the workers to protect their ear drums. Musaliar Institute of Management 46
  • 47.
    Yarn Warping Pirn Winding Sizing Beam Drawin Weaving Knotting Greige Cloth 1st Piece Inspection ininspection Checking Dispatch Un Winding Cutting Folding Recounting Packing Grading Fig No 5.3 Production Flow Chart Musaliar Institute of Management 47
  • 48.
    5.3 Marketing Department Marketingis the activity through which a company is able to generate the revenue for the functioning of the organization. Kitex Ltd. Has got a very good marketing department controlled by efficient and dynamic marketing manager. Marketing manager reports to General Manager and Managing Director. Marketing department is divided in to three such as Marketing (Greige fabric), Marketing (finished fabric / bags) and Advertising and Sales Promotion. Under each section, Assistant Managers, Marketing Executives, Sales Executives and Sales are there to assist him Kitex markets its processed products like lungies, dhothies, bed sheets and mulls etc… mainly through dealers. Almost all Kitex products are available at the dealer shops. The products are transported to the dealers by deliver vans. Sales Executives take orders of different items from the dealers once in a month The company is having 1000’s dealers spread all over Kerala. In Greige market, garment manufactures all 54rrffover India use various textile sorts manufactured by the company. The company is selling their Greige fabrics as such to various garment exporters to Mumbai, Bangalore, Delhi, Chennai, Calcutta, Ahmadabad etc… 75 % of the sale is done through authorized agents on commission basis and balance is through Direct Marketing. The garments manufactured by the group under the brand name Kitex are accepted all over the world. Marketing manager is the one who decides the marketing strategies for every major decision, which effects marketing. But while making some strategic and important decisions, approval of the Managing Director is required After collecting the orders, Marketing Managers forward their order to Production Department. Marketing Manager and Production Manager sits together and decides the production plan Musaliar Institute of Management 48
  • 49.
    5.3.1 Marketing Policy Thiscompany has a strategic marketing policy. The company mainly targets its customers and promotional activities are based on the above aspects. The company doesn’t entertain any middle man. They deal directly with their dealers. The company is following a hierarchical channel of distribution. Company Dealers Consumers 5.3.2. Marketing Function Kitex has a dealer’s network of more than 2500 dealers spread all over Kerala. The sales of customer goods are concentrated on Kerala, Tamilnadu, and Karnataka. In addition the company has direct outlets in Kerala and Tamilnadu. Dealership is allotted only after assessing the credit worthiness, efficiency, and the products are delivered through the van of the company either at the dealers goes down or at the dealer’s show room. The company is selling their Greige fabrics as such to various garment exporters to Mumbai, Bangalore, Delhi, Chennai, Calcutta etc. 75 % of the sales is done through authorized agents on commission basis and balance is through direct marketing. The garments manufactured by the group under the brand name KITEX are accepted all over the world. 5.3.3. Marketing Strategies The marketing department is one of the efficient and effective departments in Kitex. This department is always vigilant about its environment and very conscious about the market potential, major competitor’s strategies, weaknesses etc. Maintaining the efficiency and effectiveness the top management appointed a General Manager for marketing department. The present GM (marketing) is an experienced management professional. In the case of all major companies, the margin is very high when they sell their products to dealers. However, in the case of Kitex Ltd the margin is comparatively low. The major problems of competitor’s products are poor quality, poor color dyeing etc. Compared to other products, most customers choose Kitex brand because of its high quality despite of it’s a bit high pricing. Musaliar Institute of Management 49
  • 50.
    Kitex products achievedthe maximum market share in the period if festivals like Onam, Christmas, Ramzan and Vishu. In normal case, profit margins of the products are 15% to 20%.In the case of technical competence Kitex introduced new automatic waving suzion looms, which are imported from Switzerland. The only competitor having this type of technology is Janson. The quality, usage and brand image of Kitex products in the market is very high. 5.3.3.1. Market Segmentation Marketing consist of buyers of different in one or more aspects. They may differ in their wants, purchasing power and geographical location, buying attitudes and buying practices. Any one of the variables can be used to segment a market. The market segmentation procedure of Kitex mainly focuses on survey. The marketing manager conducts the survey process. The staff of R&D department is responsible for it. It includes informal interview, with focus group of consumers to gain insight in to their motivation, attitude and behavior using their findings, the researcher prepares a formal questionnaire which is administered to sample of customer to collect data on: a) Attributes and the important rating. b) Brand awareness and brand rating. c) Product usage pattern. d) Demographic, psychographic and media graphic details of respondents. 5.3.3.2. Co-Ordination of Marketing Activities All Sales Executives are directed to report to the Assistant Managers (sales) every day. The Assistant Manager and the Marketing Manager are in constant touch with all Sales Executives who are in the field. All Sales Executives are expected to submit the Daily Sales Report (DSR) on all Mondays. On all Mondays there is a meeting of all personnel in Marketing Department preceded over by the General Manager. In this meeting all the activities and achievements of the departments are discussed, new plans and strategies to increase sales are formulated and other issues connected with marketing are discussed. Show Rooms The company has showroom sales in addition to sales to its authorized dealers and franchisees. There are about 20 show rooms speeded all over the major towns in Kerala. Musaliar Institute of Management 50
  • 51.
    Customers The companies customersare average and above average income earners. Agriculturalists constitute a large portion of the customers 5.3.3.3. Pricing Strategies a. Prestige pricing b. Penetration pricing c. Price skimming d. Price lining e. Dual pricing Channels of Distribution Distribution of Consumer Goods Producer Consumer Producer Retailer Producer Whole sale Consumer Retailer Consumer Distribution of Industrial Goods Producer Producer Industrial customers Agent Industrial customers 5.3.3.4. Price Mix Price is one of the important elements of marketing mix which has bearing as a company and its corporate. A well formulated pricing policy provides guidelines to the marketing manager to enroll appropriate pricing decision. The company follows skim pricing. The company’s products are premium priced. Kitex Ltd follows stabilized pricing policy. The company has maintained stable price for a long period. Price of the product depends upon the price of the yarn. The reputation of the firm has helped to maintain growth in demand and hence requires lesser investment in advertisement and promotion. Musaliar Institute of Management 51
  • 52.
    5.3.3.5.Place Mix The unitof Kitex ltd is located in Kizhakkambalam, Aluva. The company uses their own distribution channel for supply. The orders were taken by the agents and according to the order supply will be done on the time suggested by the dealer. The company also sells through their own factory outlets. 5.3.3.6. Promotion Mix Kitex mainly uses advertisement to promote its products. The basic function of advertisement is to influence and motivate people to buy products. Various advertisement agencies are called up and given brief idea about what to advertise and the agencies prepare a pre-demonstration. After submitting the copy of the same to the company the advertisement manager, marketing manager, general manager marketing and general manager direct analyze there and select the best among them and entrust the agencies for drawing up and covering out with their advertisement plan. Then comes the media selection. Kitex chooses the following media: T.V : D.D, Asianet , Surya Video ads :C.E.E videos, SAN videos Closed circuit TV :K.S.R.T.C,, Railway station Print media :All dailies ,Vanitha, Grihalakshmi,etc. Demonstrations and sponsors events Banner, metal board, wallpaper etc. In addition, the customer gets valuable information from company’s website. www.annaaluminium.in KITEX-STAGES IN THE PRODUCT DEVELOPMENT PROCESS Idea research Screening analysis Product development Musaliar Institute of Management 52
  • 53.
    Market testing Commercialization KITEX-STAGES INTHE PRODUCT LIFE CYCLE Introduction Growth Maturity Decline PRICING STRATEGEIS Prestige pricing Skimming pricing Penetration pricing Price lining Dual pricing Musaliar Institute of Management 53
  • 54.
    Chairman & ManagingDirector General Manager Manager Manager (Processed Fabrics) Assistant Manager Assistant Manager Marketing Executive Marketing Executive Sales Executive Manager (Advertisement & Sales Promotion) Assistant Manager Media Art Sales Executive Fig No.5.4 Marketing Department Structure 5.4 Personnel and Administration Department Now days, Human Recourse is considered as one of the important asset of an organization. Behind every success company their need a great people making recruitment and retention. Companies must find new ways to engage the knowledge, experience talents of the employees to find the hidden values in organization and leverage that value to achieve strategic goods. Kitex Ltd has a good HR Department and it maintains good relations with the employees. This helped the company to achieve tremendous growth. All the employees’ related activities are managed by this department. The company employees over 800 workers and does not have any trade union problems. The Musaliar Institute of Management 54
  • 55.
    workers and managementsit across the table and negotiate their demands and rights. The company has an efficient administrative department which carried out the several functions. 5.4.1. Functions The main function or role of personnel manager and Administration manager i. Advisory Role: Industrial psychology and Sociology. ii. Operative and Service role. iii. Conciliators Role. iv. Specialist advisory Role. a. Formulation of HRD function and suggesting the HRD needs of the organization. b. To find out ways and means of implementation of HRD Function. c. Monitoring the HRD activities of the organization. 5.4.2. Role of Personnel Manager a. To create necessary infrastructure for HR development activities. b. To lease with HR manager in identifying areas for HR development. c. To arrange proper placement to trained employees. d. To activate association and employees to take part in HR development activities which are beneficial to both employee and Management. e. To monitor utilization and effectiveness of HR development training. Criteria for Evaluation of Managerial and Supervisory Level a. Conceptual skills - Innovation, creativity b. Decision making skills - Analysis problem solving c. HR skills - Motivation, communication, built team spirit d. Organizing skills - Organizing on work and other work Musaliar Institute of Management 55
  • 56.
    5.4.3 The ActivitiesNormally Associated with this Department are: a. Human Resource Planning Human resource planning is understood as the process of forecasting an organization future demand for, and supply, of the right type of people in the right number. In Kitex Ltd, The concerned department is always updating the list of people (after all preliminary formalities). b. Recruitment Recruitment is a process of searching for and obtaining applicants for jobs from among whom the right candidate can be selected. Recruitment process is done after the job analysis and job design which specifies the taste and duties of job and qualification expected from the respective job holders. In Kitex Ltd, the personnel and administration department have a clear cut recruitment planning. For this they give advertisement in newspaper and other medias. After collecting all application, department sorts these application and call up the right candidate for the interview. This process comprises of 5 interrelated stages. They are: i. Planning ii. Strategy Development iii. Searching iv. Screening v. Evaluation and control In Kitex Ltd, internal recruitment also takes place. This includes present employees, employee referrals, formal employees and former applicants. For the recruitment of office staff and managerial personnel, external sources like advertisement in newspapers, employees weekly etc are used. Other sources are advertisement in company website, employee references and resumes of the candidates which the company passes. While selecting the weaver trainees and helpers, qualification along with sufficient experience in the industry is also required. They can directly appear for interview. Sometimes selection order is on the basis of the recommendation from the known person. For skilled jobs like fitter, electrician, instrument technician, jobber etc. Information is passed through advertisement. For this, experience in respective field is good advantage. Musaliar Institute of Management 56
  • 57.
    c. Interview AndSelection The selection is made through direct interview with references of application. There is no specializing interview board for the company. Those who have applied for skilled posts will have to appear for skilled tests. By recommendations and proper reference also employees were selected. d. Selection Procedure A person before being appointed to any levels of management a thorough analysis of post is to be done. Through print media, various vacancies are informed to prospective candidates. e. Training and Development Employees are given proper training and development after they have been recruited, selected and induced. The company gives training to develop and increase skills for performing a specific job for each trainee. The company also assures education through companies own community college to increase general knowledge and to understand total environment. f. Performance Appraisal Yearly evaluation of performance is done for the employees. The evaluation criteria for the managerial and supervisory levels are: a. Conceptual skills ability b. Decision making skills ability c. HR skills ability d. Organizational skills ability e. Personal characteristics f. Job ability g. Integrity and honesty. Musaliar Institute of Management 57
  • 58.
    g. Employee Remuneration Remunerationinsisted by the Government of India and Government of Kerala includes a. Wages and salaries b. Incentives The elements of companies employee reward is as BP + HRA + DA + Children education allowance h. Bonus Based on previous year’s profit, 8.33 % - 20 % is given as bonus every year. Gratuity is paid to employees who have completed 5 years of service i. Statutory Rules for Employees EPF, ESI, Medic-Claim insurance and maternity benefit also provided for employees j. Leave Rules Earned leave is calculated at one leave per 20 days and it will be less than15 days per year. In addition to casual leave, 16 annual holidays k. Shifts The company is undertaking production on job order basis. The production department works in 3 shifts l. Ambulance and Bus Facilities Company has its own ambulance for emergency use for both workers and public medical facility in the organization is also good m. Drinking Water Facilities Water coolers are installed in the company where ever necessary for the employees. This company is very cautious about the health of their employees who faithfully work for their company. Employees strictly agreed that drinking water provided by the organization is very good. Musaliar Institute of Management 58
  • 59.
    n. Employee WelfareMeasures In India labor welfare measures can be divided in to statutory welfare measures and nonstatutory or voluntary welfare measures. a) Statutory Welfare Measures a. Accident Benefit If the employee, who is covered under the Employee State Insurance Scheme (ESI), during the works, suffered with an accident he will be paid as per ESI scheme. If the employee is not covered under ESI, the company will meet all expenses and grant him special leave in case of any accident. A group accident policy is also taken by the company by which all the employees will be benefited. b. Annual Bonds The company pays annual bonds to its employees based on the company’s performance in the previous year. 8.33% to20% of the profit is given as bonus every year. c. Canteen The company has separate canteen for male and female employees. For drinking water, coolers are also installed in the company wherever necessary. d. Gratuity Kitex Ltd maintains a gratuity scheme for its employees who have completed 5 years of experience including training period. e. Provident Fund The company contributes 12.5% in the employee P.F scheme. b) Voluntary Welfare Measures a. Attendance Allowance b. Uniform Allowance c. Children’s education allowance d. Free tea and coffee for office staff e. Funeral expenses on the death of family members of the employees Musaliar Institute of Management 59
  • 60.
    f. Saving schemesfor employees g. Stands as guarantee for the employees to buy vehicles and house holder on hire purchase h. Leave- Earned leave for 15days is granted to employees. Maternity leave of 12weeks is granted to the female employees i. Free accommodation is granted to female employees j. Night shift allowances and OT allowance k. One day tour program is conducted once in every 2 years l. Health and Safety measures. o. Hostel In Kitex Ltd, organization provides separate hostel facilities for the ladies and gents. It includes canteen, accommodation, and entertainment facility. For the purpose of administration of ladies hostel, organization has appointed a hostel warden and two assistant warden and hostel staff. In every weekend the P&A manager or personnel officer visits and check the facilities and function of the hostel. Also the department conducts performance appraisal and annual day celebration for the employees. p. Security Department For the security and discipline of Kitex Ltd, the organization provides a security department under the P & A Department. This includes a security officer and staff. The main function of the security officer is to check the baggage and carriers coming into the organization and the products delivered from the packing section. The security department marks in the register the quantity of the product, place, time etc. q. Trade Unionism There are companies which are non- unionized. Kitex Ltd is such a company. In Kerala we can see a lot of trade unions and problems created by them. In this case this is great privilege for the company as a union free company. This is maintained in Kitex through good employee relation. Musaliar Institute of Management 60
  • 61.
    r. Industrial Relation Industrialrelation is concerned with the relationship between management and workers. In Kitex Ltd and all other Anna group of companies the management is very conscious about maintaining good industrial relation between management and workers and the role of regulatory mechanism helps in resolving any industrial dispute. s. Promotion Promotional activities contribute to the employee’s satisfaction and motivation. If mishandled it leads to discontentment, frustration among employees and culminates in a high rate of labor turn over. In Kitex Ltd within the limitation the personnel department, it lays down a sound promotional policy and ensures its implementation. t. Transfer Transfer involves a change in the job (accompanied by the change in the place of the job) of an employee without change in responsibilities or remuneration u. HRD Services HRD activity is undertakes in an integrated manner. It is one of the several organizational process evolved to cope with the changing environment and to maintain the organization at its best. The focus is on the overall development of a personality rather control. Their responsibility starts right from recruiting the right person at right place at the right time till the retirement. It also includes training and development, provision for good working conditions up to retirement plans. 5.4.4. HRD Department of the Company is Based on Three Aspects; a. Competency Building This is usually done by three ways like, improving the knowledge of employees and creating the right attitude in the mind of them. For this they will be given training and development programs. Musaliar Institute of Management 61
  • 62.
    b. Culture Building Itis having a great importance, as right culture will create employee satisfaction. Every employee of KITEX LIMITED loves to work in the organization because of good g culture prevailing in the organization. Culture mainly indicates the good attitude towards employees and vice versa. c. Motivation Building Enhancing the motivation of employees and thus enabling the organization to achieve its goals is another inevitable function of this department. The employees are being motivated by providing various monetary benefits and also morale boost like promotion etc. Industrial relations are yet another major area coming under HRD department. And also good relationships are maintained within the organization. d. Payment of wages and salaries The employees other than the office and plant workers come under the piece rate system. 80 % of the workers are under the system in which the payment is made according to the quality produced on monthly basis. Salary is paid along with payment slip which contains the details of the pay. A copy of the pay slip is signed by the employee. When he recollects the salary, it will be filled on this department e. Standing Orders According to the Industrial Employment (Standing Orders) Act, 1946, the company has a proper standing order to make explicit conditions of work and employment and also to ensure uniformity of the same for all workers. Also specifies the duties and responsibilities of employers and workers f. Fringe benefits Five techniques for good housekeeping. They are as follows a. Sorting i. Segregate required, usable, rework able and absolute items ii. Dispose of unwanted items b. Systemizing Musaliar Institute of Management 62
  • 63.
    i. Use labels, colors,codes for easy identification ii. Use index for files, records, drawings etc…to facilitate c. Shining i. Inspect and clean the supply lines, warehouse, scrap yards and gardens ii. Identify the root cause of loud noise vibration heat buildup in equipment and take medical action d. Standardizing i. Develop standards ii. Establish checking procedures iii. Care visual controls e. Self-disciplines i. Develop action plan for maintain the set standards ii. Conduct self-audit f. Compensation benefits Musaliar Institute of Management 63
  • 64.
    General Manager Manager(Per sonnel) Manager(Adm) Welfare Officer Front Office Executive Time Officer Steno graph er Security Chief Security Guards OfficeAsset Office Asst. Construction Workers Asst. Manager (Training) Office Asst. Canteen Supervisor (Ladies) Hostel Warden Canteen Supervisor (Gents) Drivers Asst. Warden Asst. Supervisor Asst. Supervisor Cook Helper Cook Helper Fig No 5.5 Structure of Personnel and Administration Department 5.5PURCHASE DEPARTMENT The Purchase department plays a very important role in the company and it has its effect on every vital factor concerning the manufacture, quality, cost efficiency, and prompt delivery of goods to customers. Its function is to procure materials, supplies, services, machines, and tools favorable terms consistent with maintaining the desired standard of quality. Purchasing is the important function of materials management as the moment an order is placed for materials a Musaliar Institute of Management 64
  • 65.
    substantial part ofthe companies finance is committed which effects cash flow position of the company. The company is having a centralized Purchase department headed by the purchase manager. He is assisted by 2-purchase officers and an office assistant. Mr.Venugopal is The Purchase manager of Kitex Limited he is assisted by two purchase officers and an office assistant. the Purchase manager reports to the General Manager and Managing Director. the Purchase manager coordinates the entire purchase activities. In case of local purchase or minor items which are frequently required, it is the responsibility of the purchase officers to ensure the timely procurement of materials as the purchase requisitions issued by the stores when the items of materials have reached the re-ordering level. The basic objective of setting up a separate purchasing department is to ensure continuous availability of quality materials, so that production is not held up and reduce the cost of finished product according to their proper plan. 5.5.1Duties and Responsibilities of Purchase Manager 1. To make continuous availability so that there may be uninterrupted flow of material for production. 2. To make purchase competitive and price at the most economical form. 3. To make purchase in reasonable qualities to keep investment in material minimum. 4. To purchase proper quantity of material to have minimum possible wastage of material and loss in production. 5. To develop alternative source of supply so that material can be purchased from those alternative source if particular supplier fails to supply the material. 6. To adopt the most advance method of purchase to ensure smooth delivery of material from supplier and to avoid the risk of any dispute and financial loss. 7. To serve as an information centre on the material knowledge relating to purchase, source of supply specification and mode of supply. Musaliar Institute of Management 65
  • 66.
    5.5.2Factors considering whileselecting supplier 1. Manufacturing capacity. 2. Reliability of suppliers. 3. Financial condition of the suppliers. 4. The management of supply firms. 5. Price quoted. 6. Terms of payment 7. Terms of delivery. 8. Specification to which products are manufactured. 9. Quantity for which price quoted is applicable. Materials Purchased the following are the major items of materials purchased by the company. 1. 100% cotton yarn of different specifications. 2. Sizing chemicals alpenol, tapioca starch, adhesives etc…. 3. Loom Spares. 4. Electrical equipment and accessories. 5. Packing materials and office stationary. The company is having a centralized system of purchases .almost all purchases are managed by the purchases department and controlled by the top management. Purchase officer assist the purchase manager. They co-ordinate the entire purchase activities. In the case of local purchases or minor items, which is frequently require, it is the responsibility of purchase officer to ensure timely procurement of materials. The purchase department purchases the materials as per the purchase requisitions issued by the stores when the items of materials have reached the re-ordering levels. Musaliar Institute of Management 66
  • 67.
    Purchasing procedure 1. Identifyingthe materials 2. Exploring the sources of suppliers. 3. Issuing purchase order. 4. Receiving and inspecting materials. 5. Checking and passing of Bills for payment 5.6 STORES DEPARTMENT The stores department headed by stores manager. He is assisted by four persons; two in general shift and one each in other two shift. The store’s manager is reporting to the general manager .storage of all items of raw materials including sizing chemicals ,yarn of different specifications, Adhesives, spare parts, electrical items, lubricants, tools, office stationery packing materials, etc.. are the responsibility of the stores department .functioning of the stores department is controlled /administered by the store’s manager. Materials storage is planned by the store’s manager with the help of the purchase/production department. yarn and packing materials are stored in the production department go down and packing section respectively, due to lack of sufficient space in the store and to facilitate easy handling both the items .but the stores department controls the issue of both these items. 5.6.1PROCEDURE OF ISSUE OF RAW MATERIALS When particular item of raw material spare parts or tools are required for production, the supervisor of the concerned section of the production department issues a material requisition. on receipt of the materials requisition note or material indent, the store’s manager sees whether the item demanded in stock in the stores. If the required item is sorted in the stores, it is issued Musaliar Institute of Management 67
  • 68.
    to the concerneddepartment or section and the acknowledgement for the same is obtained and field in the stores. If the particular item or material is not available with the stores or the same has re-ordering level, the stores department informs the purchase department and issuing purchase requisition. The quantity, quality and other specification of the item issued are recorded in the issue are recorded in the store ledger control account, prepared and maintained by the stores. Issue and usage of cotton yarn and packing materials are recorded in the stores ledger control account even though they are not stored in the stores The store department is fully computerized .A special software package is designed and installed for inventory management in stores. All the receipts and issues are recorded in the company.ABC analysis of inventory is done regular basic .physical stock taking is done once in every month by the stock taking by the statutory auditor. The stock verification is done independent of the store keeper and stores manager .All stock of raw materials and spare parts are stored in assigned areas only .Access to those areas is restricted. All stock of raw materials, spare parts, tools, etc are insured against fire and hail damage. A record is maintained for the insurance policies are duly complied with perpetual stock records are kept for races materials ,stores, spares, work-in-progress and finished goods .these records are periodically reconciled with accounting records 5.6.2 MATERIALS CONTROL SYSTEM The company has a materials control system, which ensures that right quality of materials is available in the right quality at the right time and right place with the right amount of investment. it is a comprehensive frame work for the accounting and control of materials court designed with the objective of maintaining materials suppliers at a level so as to ensure uninterrupted production, but at the same time minimizing investment of funds. Because materials constitute such a significant part of product cost and since this cost is controllable. The company has proper planning, purchasing, handling and accounting for materials. Two levels of material control trust in the company—quality control and financial control. Musaliar Institute of Management 68
  • 69.
    Production manager andstores manager are primarily interested in quality control, because it is their responsibility to see that there should be no stock out problem. Finance manager, on the other hand is interested that too much money should not be invested in materials and every rupee spends on materials should be effective and efficiently utilized. TECHNIQUES OF MATERIAL CONTROL The following are the main techniques of material control used by the stores department Level setting, economic order quantity ABC analysis Perpetual inventory system Material turnover ratio Material cost report The company does not have any stock in public warehouse or with consigns .some stocks are lying with job workers, which are given to them for processing (bleaching, dyeing and printing). Features of Material Control System Continuous availability of all types of materials in the factory. No excessive investment in stock materials. While purchasing materials, it is seen that it is purchased at reasonable low price by the store department. Information about availability of materials is continuously made available by the store manager. There is proper co-operation and co-ordination among departments. As a part of material control system there exists an internal check on material so as to avoid misappropriate of store items. Musaliar Institute of Management 69
  • 70.
    5.7 QUALITY CONTROLDEPARTMENT Kitex is very much concerned about the quality of the product and some export is also made .so high quality must be ensured to meet international standards. The company has ISO certification. The company has different equipments and machineries to ensure at different stages of production. The main aim is to provide maximum quality at minimum cost. Before purchasing yarn the quality parameters is checked and getting assurance from the yarn supplier reading to count, strength, twist etc.. for checking or measuring the above parameters various equipments are available in the company .the company used to purchase good quality yarn i.e, auto cone ,auto spliced, electronically siro cleaned combed yarn for making 100% dying standard quality fabric for export garments The standard quality of greige fabric will depend on the buyers requirement .Even though the company follow stated quality policy ‘4point system’ from the textile distributors association .Inc,USA and American textile Manufacfectstures Institute .Inc ,Newyork .The penalty or demerit points are calculated according to the length Defects in the fabric .The American 4 point system 5.7.1METHOD OF GRADING FIRST QUALITY-A piece is graded as ‘first’ if the total penalty point does not exceed the total yardage of the piece. SECOND QUALITY-A piece is granted as second if the total penalty point exceed the total yardage of the piece. In increase of not more than 10%in penalty points will be allowed on ‘first’ quality goods over 50 inch width. Musaliar Institute of Management 70
  • 71.
    5.7.3Total quality management(TQM) Totalquality management (TQM) journey started at ANNA group in 6th june 2005. It is a long journey toward success. Quality means 100% quality in attitude ,speech ,people, work ,discipline ,surroundings ,products etc The company introduced 5 ‘s’ techniques are a Japanese method . it help the company to Improve productivity Save time Solve space constraints Improve morale to employees 5 ‘s’ techniques 5 ‘s’ techniques for good housekeeping .they are as follows 1. SEIRI (SORTING) Segregate required ,usable ,re-workable and absolute items Dispose of the unwanted item Clear off walk ways (one picture is worth more than a thousand words) 2. SEITON(SYSTEMATIZING) Use labels , colour codes for easy identification Use index for files ,records, drawings etc to facilitate retrievability Plan storage with accessibity (a place for everything and everything in its place) 3. SEISO (SHINING) Inspect and clean the supply line ,go down ,scrap yards and gardens Clean up work place, machines and tools after use Identify root causes of loud noise, vibrations. Equipment and take remedial action (Spic and span leads to zero breakdown) Musaliar Institute of Management 71
  • 72.
    4. SEIKETSU(STANDDARDIZING) Develop standards Establishchecking procedure Create visual controls Devise ways and means to expose problems (action speaks louder than words) 5. SHITSUKE(SELF DECIPLINE) Develop action plan for maintaining the set standards Give unambiguous advice instruction to the work associates Carry o 5’s activities as a manner of habit and enthuse to practice 5’s (conduct self audit) 5.7.4Quality policy of kitex limited They are committed to manufacture and deliver quality fabric and processed fabric as per customer specification, efficiently in a professional and environment friendly manner, on time and at the right cost with utmost customer satisfaction ,while driving to become a world class organization through continual improvement Increase production by 60% from the present level by adding essential machinery, manpower and solving space constraints Reduce the present product reduction by 50% Reduce the specific fuel and electricity consumption by 10% Reduce the customer complaints by 50%(improving quality products and service) Organizational contribution to society Corporate social responsibility As a part of the organizations contribution towards the society the kitex ltd provide The company provides employment opportunity to about 2000 people It also provides good working environment to the workers and also ensure their safety and interests Musaliar Institute of Management 72
  • 73.
    The goods producedare eco friendly and do not cause any harmful hazards to the environment An ambulance service is provided to all BPL families of kizhakkambalam panchayat The company has strict pollution controlling measures The company provides free school bags to the anganavady students of kizhakkambalam panchayat 5.7.5Environmental policy Effective utilization of resource to reduce waste Abide by environmental law and regulations Continual improvement of environment performance Establish awareness among employees and business associates It follows all the norms set by pollution control board 5.7.6.POLLUTION CONTROL The company does not have any pollutant products/bye products. The only pollution may be the cotton particles that may get spread in the loom shed. To prevent this, the factory is having sufficient humidifier to help the cotton particles settle on the ground .In the addition to this, the factory and premises are cleaned in a regular basis. Musaliar Institute of Management 73
  • 74.
    5.7.7Awards Won Mr. Jacob,the founder of Kitex Limited has won several awards for his meritorious contributions in the field of business. To mention a few: He has won the TRANSWORLD TRADE FARE Gold medal in the year 1975. He has been awarded the UDYOG PATHRA Award by the then Vice President of India Sri. B. D .JETTI in the year 1979. A Memento was presented to Mr. Jacob in December, 1992 for his valuable contribution to the Evangelistic Convention held at Puthencruz. Considering his outstanding contribution as an Industrialist Mr. Jacob was awarded the BUSINESS MAN OF KERALA 1999 award by the BUSINESS DEEPIKA, the business daily from one of the oldest Malayalam Newspaper Group. KRISTHU JAYANTHY award for the year 2000 was conferred to Mr. Jacob during the 82nd ALL KERALA CATHOLIC CONGRESS for his noteworthy contribution to the economy of Kerala. For the meritorious services of Mr. Jacob to the community, he was awarded by Major Arch Bishop Mar VARKEY VITHAYATHIL in the year 2000, on behalf of the Most Gracious IGNATIUS MOOSA 1st, PATRIARCH OF VATICAN. AKSHAYA AWARD 2000 for his outstanding contribution to ‘Malayanma’. The Ernakulam Chamber of Commerce the Joseph Chakola Memorial ‘Vyavasaya Jyothi’ Award to Mr. Jacob for the year 2000-2001. Department of Catechism Ernakulam-Angamaly has recognized his contribution by giving a Memento for special service rendered to Catechism Teachers. Bharat Aluminum Company Ltd (A Government of India Enterprise) Service recognition Award. Samman Patra of Government of India, Ministry of Finance, Department of Revenue for outstanding revenue performance. Advertising Industries media presented a Memento ‘Kerala Adifest 2007. Musaliar Institute of Management 74
  • 75.
    Chapter 6 SWOT ANALYSIS MusaliarInstitute of Management 75
  • 76.
    The basic objectivesof SWOT Analysis is to provide a frame work to reflect on the ability to overcome barriers and to avail of opportunities emerging in the changing environment, the diagnosis of strength and weakness can be fruitfully on if the environment factors and market conditions are considered always with the internal capabilities. SWOT analysis is important tool to find strength, weakness, opportunities and threats. These factors reveal the internal and external factors which affects the company. Strength, weakness, opportunities and threats are the elements or key factors that influence the survival and development of any organization. The followings are the SWOT analysis of Kitex Ltd. Strength 1. Largest manufacturer of textile products in Kerala 2. Pioneers in their segment as a brand 3. Effective distribution channel 4. Products are benchmark for other company 5. Better employee-employer relationship 6. No trade union 7. ISO certification 8. Highest market share for lungies. Weakness 1. Lack of modern weaving machines and quality checking machines 2. Untrained employees. 3. Huge variations in the incentives with change in season 4. The organization does not have any ERP in place. 5. Non utilization of full capacity. Musaliar Institute of Management 76
  • 77.
    6. Less usage ofmodern ways of transaction 7. Market Share of Dhotis and School bags on a lower side. Opportunities 1. India with a large cotton cultivation has a great scope in textile market 2. Growing market demand 3. Increase opportunities in export market due to globalization 4. Availability of land for expansion 5. Expansion to rural areas. Threats 1. Sales of some products depend up on seasons 2. Presence of reputed competitors in the market 3. Kitex faces a great threat from China in the textile market 4. Implementation of technology 5. Efficiency is low with the use of old machineries 6. Medium market coverage 7. The time taken to change with customers 8. This generation moving towards tracks, paijamas and bermudas Musaliar Institute of Management 77
  • 78.
    Chapter 7 FINDINGS ANDSUGGESTION Musaliar Institute of Management 78
  • 79.
    6.1. Findings I amable to find out areas of strength, opportunities, weakness and threats of company. It also helps me to know more about the industry with the new scope and trends. It also helps me to familiarize with various policies adopted by company Kitex ltd for their success. This company has a good market in both inside and outside the country. Their customer service is an important one. Kitex Ltd is more concentrating the quality of their products. This practice is the success behind their triumph. Today’s life, people are more concentrating quality and price. Most of the customer’s belonging to middle class family. Majority of the people living in our country are from middle income group. In my understanding, my major findings are a. Kitex textile products have great demand in Kerala b. The Kitex customers have better brand loyalty c. Kitex lungies have little competition d. Kitex is more familiar in the middle aged people e. MCR is the nearest competitor for Kitex dhothies in the market. f. Kitex ltd provides good facilities for their employees. g. There is no trade union exist in the organization because of the good relationship between employees and management. h. Majority of the workers are women. i. Can venture into more and more textile products as the distribution channel is strong j. The unavailability of local work force k. The factory is situated at an ideal place l. The dealer-factory interaction is strong Musaliar Institute of Management 79
  • 80.
    6.2 Suggestions a. Providerisk free and modern methods of money transaction b. Give sufficient training to the employees c. Increase the promotional budget in the form of scratch &win, Buy one Get one in the Dhoti & inner wear segment to increase the market share. d. Promote quality circles e. Provide more employee empowerment f. Expand the distribution to rural areas also g. Complete the computerization process h. Introduce more modern looms Musaliar Institute of Management 80
  • 81.
    8. CONCLUSION The studywas conducted at Kitex Ltd, Kizhakkambalam, Aluva. The project work titled ‘organizational study’ was an attempt to study about the organizational structure and the department functions and to make some recommendations and suggestions for the improvement and development and smooth functioning of the organization. The data with regarded to the study collected from the Kitex helps to understand the process of production of textiles. Each department in Kitex was analyzed by me and I came to know that various processes are controlled and monitored under skilled supervision and hardworking workers. The study has given information about the manufacturing process, different product; organizational structure of the company, departmental functions and gives a good knowledge about the market position of the company. The co- operation and interaction extended by the employees and management of Kitex have made it possible for the depth organizational study which would be used to the research in the future. Musaliar Institute of Management 81
  • 82.
    BIBLIOGRAPHY  Company Profile. Company Manuals.  Production Management (Aswathappa).  Production Management (Edwin.b. Flippo)  Marketing management ( Philip kotler) Websites  www.textileindustry.com  www.annaaluminium.com  www.kitexltd.com Musaliar Institute of Management 82