Nephrotic Syndrome
and Nephritic Syndrome
DR. WASIM MD MOHOSIN UL HAQUE
Mechanisms of glomerular injury
Responses of glomerulus to injury
.
◦ It can leak protein
◦ It can leak blood
◦ It can lose filtration function
◦ It can cause hypertension
Diseases that cause haematuria cause proteinuria if
they leave scarring or progress.
Proteinuric diseases
Historically termed ‘nephrosis’
◦ Subtle abnormalities in podocytes
◦ Abnormal glomerular matrix, including the scarring laid down by
inflammatory diseases
Diseases that cause proteinuria
Podocyte is central to proteinuria.
◦ Minimal change disease —podocyte dysfunction
◦ Membranous nephropathy—podocyte attack by autoantibodies
◦ Focal segmental glomerulosclerosis —podocyte injury or death
Most of the genetic causes of nephrotic syndrome, almost all involve
podocyte genes
The major metabolic and systemic diseases causing nephrotic syndrome
disturb the function of these highly specialized, highly differentiated cell
Haematuric diseases
Breaks in the GBM
◦ Characterized by inflammatory disruption of the glomerular basement
membrane (GBM) (‘nephritis’)
◦ Fragile GBM without inflammation
Chapter: Mechanisms of glomerular injuryoverview Author(s): Neil Turner From: Oxford Textbook of Clinical Nephrology
Progressive renal disease after glomerular injury
◦ Haemodynamic—increased glomerular perfusion pressure or stretches
Podocyte—podocyte stress and death
◦ Toxicity of proteinuria—proteinuria creates progression by its effects on
the tubulointerstitium
◦ Disordered repair and replacement of cells
Nephrotic syndrome
Characterized by
◦ A urine protein excretion of greater than 3500 mg per 24 hours or, iurine
protein-to-creatinine ratio is greater than 3000 mg/g in an adult
◦ Hypoalbuminemia, usually less than 3.5 g/dL
◦ Edema (peripheral or periorbital, occasionally ascites or pleural
effusions)
◦ Hyperlipidemia
◦ Lipiduria
Presentation
◦ Edema is the most common presenting feature
◦ Features of complication:
• infections like spontaneous peritonitis in children with ascites
• venous thrombosis or thromboembolism
• manifestations of hyperlipidemia
Nephrotic edema
In adults, retention of up to 4 L of salt and water remains undetectable
◦ around the eyes in the morning
◦ around the ankles in the evening
The five characteristics of nephrotic edema
◦ gradually increasing
◦ gravitational
◦ generalized
◦ pitting
◦ softness
Example Case
Chapter: Nephrotic syndrome Author(s): Premil Rajakrishna, Stewart Cameron, and Neil Turner From: Oxford Textbook of Clinical Nephrology
pathophysiology
Evaluation of nephrotic syndrome
Kidney biopsy
Kidney biopsy may be deferred in certain patients:
◦ If there is an obvious etiology
◦ If amyloidosis is suspected in a patient with a monoclonal gammopathy
◦ If the patient with nephrotic syndrome has a positive anti-phospholipase A2
receptor (anti-PLA2R) autoantibody
◦ If a biopsy cannot be performed or is refused (later stages of pregnancy )
◦ If ages of 1 and 10 years, with normal renal function, normal complement levels
without hypertension or haematuria
◦ Frail elderly or others with severe comorbid conditions where a pathological
diagnosis is very unlikely to alter best management.
Evaluation of nephrotic syndrome
Laboratory tests
◦ Glycated hemoglobin (HbA1C, to diagnose diabetes)
◦ Antinuclear antibody and anti-double stranded DNA (dsDNA) antibody
◦ Anti-PLA2R autoantibody
◦ In patients older than 50 years – serum free light chains and serum protein
immunofixation
◦ Tests for hepatitis B and C viruses and the human immunodeficiency virus
◦ Serum C3 and C4 complement levels
Other serologic, microbiological, and genetic tests are sometimes performed in
patients once a specific histologic diagnosis is established.
Causes of nephrotic
Syndrome
In US adult
Primary nephrotic syndrome
◦ FSGS (35%)
◦ Membranous GN(33%)
◦ Minimal change disease (15%)
◦ Membranoproliferative GN (14%).
Secondary nephrotic syndrome
◦ Diabetes
◦ Lupus
◦ Amyloid
Management
Conservative
◦ Monitor U&E, BP, fluid balance, weight
◦ Salt and fluid restriction
◦ Avoid high protein diet
Medical
◦ Diuretics
◦ ACE-inhibitors/ARBs
◦ Lipid lowering agents
◦ Corticosteroids/immunosuppression
◦ Dialysis
◦ Anticoagulation
Nephrectomy
o Chemical
o Embolization
o Surgical
Management
Salt restriction
oBelow 50-70 mmol/day (about 4 g)
oPatients are advised to avoid salty food, use no added salt
Protein restriction
o0.8 g of protein of high biological value/kg/24 hours, plus 1 g protein per
gram of proteinuria
Diuretics
o 2-3 L of fluid loss per day for short periods
Anticoagulation
o Membranous nephropathy, albumin < 20gm/L
Complications
 Increased susceptibility to infection
o Due to reduced serum IgG, reduced complement activity,
reduced T cell function
o Immunization against pneumococci
o Varicella/chicken pox prophylaxis for non immune contact
o Prompt discontinuation of cytotoxic therapy
 Thromboembolism
 Hyperlipidaemia
 AKI
Prognosis
Varies
 With treatment, generally good prognosis
o Especially minimal change disease (1% progress to ESRF)
Nephritic syndrome
Caused by glomerular inflammation
oOliguria
oHematuria
oHypertension
oVariable degrees of proteinuria
oLeukocyturia
oRenal insufficiency
oInvolvement of other organ
systems
• Pulmonary hemorrhage
• Palpable purpura
• Arthritis
Copyrights apply
Evaluation
Renal Biopsy
Laboratory tests
◦ Serum C3 and C4 complement levels
◦ Antineutrophil cytoplasmic autoantibodies
◦ Anti-glomerular basement membrane (GBM) autoantibodies
◦ Antinuclear antibodies
◦ Anti-dsDNA antibodies
◦ Serology for hepatitis C virus, hepatitis B virus, and HIV
◦ Serum free light chains and serum immunofixation
Evaluation
Other laboratory tests based on clinical context or biopsy findings
A cryocrit
oIf there are features of cryoglobulinemia or a known history of hepatitis C
virus infection.
Blood cultures
oIF persistent fever or other signs of chronic infection
Differential diagnosis
Based on serum complement levels
Complement levels are normal
◦ Anti-GBM disease
◦ Pauci-immune glomerulonephritis
Complement levels are typically low
◦ Immune complex-mediated glomerulonephritis (except IgA nephropathy)
◦ PSGN low C3
◦ Dense deposit disease low C3
◦ SLE both C3, C4 low
Differential diagnosis
Based on clinical findings
Gross hematuria with upper respiratory infection
oLatent period 7 to 10 days
o Poststreptococcal glomerulonephritis (especially in children)
oConcurrently ("synpharyngitic glomerulonephritis")
o IgA nephropathy.
Differential diagnosis
Based on clinical findings
oThe presence of palpable purpura or a petechial rash
oVasculitis
oThe presence of renal failure and pulmonary hemorrhage
oVasculitis
oIn patients with an acute presentation of microangiopathic hemolytic
anemia, thrombocytopenia, and kidney failure
oThrombotic microangiopathy (TMA)
Post-streptococcal glomerulonephritis
A complication of Streptococcal infections that is responsible for classic
acute nephritic syndrome, mostly seen in children
oAcute nephritis associated with
oEdema
oHypertension and
oHematuria
oSerum C3 levels are characteristically very low
oRBC cast in urine RME
In temperate climates
◦ Pharyngitis and tonsillitis are the usual sites of antecedent infection In the
winter and the spring
In the tropics
◦ Impetigo is more frequent in the summer months
The latent period
◦ Throat infections (about 2weeks)
◦ After pyodermitis (several weeks)
Clinical manifestations of
acute PSGN
The clinical features of
PSGN are different in
adults and in children
Male: Female ratio 2:1
Typical age 4–14 years
Clinical manifestations of acute PSGN
Typical presentation
◦ Hematuria
◦ Edema
◦ Hypertension
◦ Oliguria
At least two of these manifestations are present in almost all patients
The full clinical picture in about 40% of the patients
oImprovement is observed within 2 to 7 days with increasing urine volume
resolution of edema and return of the blood pressure to normal levels
oSerum complement returns to normal usually within 1 month in patients
with uncomplicated PSGN.
oGross hematuria is present in one-third of the patients. Microscopic
hematuria usually persists for many months. Disappears usually within 1
year and always within 4 years in children
D/D
◦ Systemic lupus erythematosus
◦ Essential cryoglobulinaemia
◦ Subacute and acute bacterial endocarditis, 'shunt’ nephritis, visceral
abscess
◦ Antineutrophil cytoplasmic antibody (ANCA)-associated vasculitis
◦ Anti- glomerular basement membrane (anti-GBM) antibody disease l
Evaluation
Lab test
o Urine RME: RBC cast
o High ASO titer in 70% to 80% of throat infection
o High anti-DNAse B titers in about 70% of the cases with pyodermitis
o The streptozyme test, (DNAse B, Streptolysin O, hyaluronidase and
streptokinase) elevated in nearly 80% of the cases
o Serum C3 low, C4 minimally low or normal
Evaluation
Lab test
o Serum IgG and IgM are elevated in 80% of the cases
o Serum IgA level is normal
o Cryoglobulins, elevated rheumatoid factor, and anti-C1q antibodies are
present in up to one-third of patients
o Rarely low titters of anti-DNA and ANCA
Renal Biopsy
Indication of renal biopsy In children
oNephrotic range proteinuria
oProgressive azotaemia suggesting crescentic GN
oIf serum complement levels not depressed in the acute phase
oIf serum complement levels remain reduced for > 1 month
In adult patients, kidney biopsy is the norm
Management
◦ Hospitalization if symptomatic
◦ Salt water restriction
◦ Loop diuretics
◦ Treatment of the infection if still present
◦ Prophylactic antibiotic treatment for household members of index cases
◦ Antihypertensive agents
◦ Management of hyperkalemia
◦ Severe cases may require dialysis
High-dose corticosteroids have often been given in severe crescentic
disease, but there is no evidence that they are effective
Prognosis
In children
oRecovery of renal function is often excellent
oThough long-term studies now suggest that it may represent a risk factor
for the development of chronic kidney disease.
In older patients with comorbid conditions and atypical presentations
oResolution may be less complete than in children
Prognosis
◦ The early mortality is very low in children but significant in adults
◦ Cardiovascular complications are the main cause of death in acute PSGN
◦ Irreversible renal failure may follow acute GN if widespread extra capillary
(crescentic) proliferation develops
◦ Associations of PSGN with positive ANCA or haemolytic uremic syndrome
carry a worse prognosis
◦ The incidence of abnormal laboratory findings during the follow-up varies
from 3.5% to 60%
◦ Subgroup of adult patients with massive proteinuria as the initial
manifestation had an incidence of chronic renal failure as high as 77%
Thank you
syndrome in elderly patients.
Chapter: Nephrotic syndrome Author(s): Premil Rajakrishna, Stewart Cameron, and Neil Turner From: Oxford Textbook of Clinical Nephrology
Copyrights apply
Copyrights apply
Copyrights apply
Copyrights apply
Copyrights apply
Copyrights apply

NS and NS.pptx

  • 2.
    Nephrotic Syndrome and NephriticSyndrome DR. WASIM MD MOHOSIN UL HAQUE
  • 3.
  • 4.
    Responses of glomerulusto injury . ◦ It can leak protein ◦ It can leak blood ◦ It can lose filtration function ◦ It can cause hypertension Diseases that cause haematuria cause proteinuria if they leave scarring or progress.
  • 5.
    Proteinuric diseases Historically termed‘nephrosis’ ◦ Subtle abnormalities in podocytes ◦ Abnormal glomerular matrix, including the scarring laid down by inflammatory diseases
  • 6.
    Diseases that causeproteinuria Podocyte is central to proteinuria. ◦ Minimal change disease —podocyte dysfunction ◦ Membranous nephropathy—podocyte attack by autoantibodies ◦ Focal segmental glomerulosclerosis —podocyte injury or death Most of the genetic causes of nephrotic syndrome, almost all involve podocyte genes The major metabolic and systemic diseases causing nephrotic syndrome disturb the function of these highly specialized, highly differentiated cell
  • 7.
    Haematuric diseases Breaks inthe GBM ◦ Characterized by inflammatory disruption of the glomerular basement membrane (GBM) (‘nephritis’) ◦ Fragile GBM without inflammation
  • 8.
    Chapter: Mechanisms ofglomerular injuryoverview Author(s): Neil Turner From: Oxford Textbook of Clinical Nephrology
  • 10.
    Progressive renal diseaseafter glomerular injury ◦ Haemodynamic—increased glomerular perfusion pressure or stretches Podocyte—podocyte stress and death ◦ Toxicity of proteinuria—proteinuria creates progression by its effects on the tubulointerstitium ◦ Disordered repair and replacement of cells
  • 11.
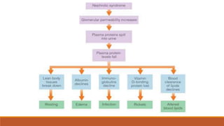
    Nephrotic syndrome Characterized by ◦A urine protein excretion of greater than 3500 mg per 24 hours or, iurine protein-to-creatinine ratio is greater than 3000 mg/g in an adult ◦ Hypoalbuminemia, usually less than 3.5 g/dL ◦ Edema (peripheral or periorbital, occasionally ascites or pleural effusions) ◦ Hyperlipidemia ◦ Lipiduria
  • 12.
    Presentation ◦ Edema isthe most common presenting feature ◦ Features of complication: • infections like spontaneous peritonitis in children with ascites • venous thrombosis or thromboembolism • manifestations of hyperlipidemia
  • 13.
    Nephrotic edema In adults,retention of up to 4 L of salt and water remains undetectable ◦ around the eyes in the morning ◦ around the ankles in the evening The five characteristics of nephrotic edema ◦ gradually increasing ◦ gravitational ◦ generalized ◦ pitting ◦ softness
  • 14.
  • 15.
    Chapter: Nephrotic syndromeAuthor(s): Premil Rajakrishna, Stewart Cameron, and Neil Turner From: Oxford Textbook of Clinical Nephrology
  • 16.
  • 18.
    Evaluation of nephroticsyndrome Kidney biopsy Kidney biopsy may be deferred in certain patients: ◦ If there is an obvious etiology ◦ If amyloidosis is suspected in a patient with a monoclonal gammopathy ◦ If the patient with nephrotic syndrome has a positive anti-phospholipase A2 receptor (anti-PLA2R) autoantibody ◦ If a biopsy cannot be performed or is refused (later stages of pregnancy ) ◦ If ages of 1 and 10 years, with normal renal function, normal complement levels without hypertension or haematuria ◦ Frail elderly or others with severe comorbid conditions where a pathological diagnosis is very unlikely to alter best management.
  • 19.
    Evaluation of nephroticsyndrome Laboratory tests ◦ Glycated hemoglobin (HbA1C, to diagnose diabetes) ◦ Antinuclear antibody and anti-double stranded DNA (dsDNA) antibody ◦ Anti-PLA2R autoantibody ◦ In patients older than 50 years – serum free light chains and serum protein immunofixation ◦ Tests for hepatitis B and C viruses and the human immunodeficiency virus ◦ Serum C3 and C4 complement levels Other serologic, microbiological, and genetic tests are sometimes performed in patients once a specific histologic diagnosis is established.
  • 20.
    Causes of nephrotic Syndrome InUS adult Primary nephrotic syndrome ◦ FSGS (35%) ◦ Membranous GN(33%) ◦ Minimal change disease (15%) ◦ Membranoproliferative GN (14%). Secondary nephrotic syndrome ◦ Diabetes ◦ Lupus ◦ Amyloid
  • 21.
    Management Conservative ◦ Monitor U&E,BP, fluid balance, weight ◦ Salt and fluid restriction ◦ Avoid high protein diet Medical ◦ Diuretics ◦ ACE-inhibitors/ARBs ◦ Lipid lowering agents ◦ Corticosteroids/immunosuppression ◦ Dialysis ◦ Anticoagulation Nephrectomy o Chemical o Embolization o Surgical
  • 22.
    Management Salt restriction oBelow 50-70mmol/day (about 4 g) oPatients are advised to avoid salty food, use no added salt Protein restriction o0.8 g of protein of high biological value/kg/24 hours, plus 1 g protein per gram of proteinuria Diuretics o 2-3 L of fluid loss per day for short periods Anticoagulation o Membranous nephropathy, albumin < 20gm/L
  • 23.
    Complications  Increased susceptibilityto infection o Due to reduced serum IgG, reduced complement activity, reduced T cell function o Immunization against pneumococci o Varicella/chicken pox prophylaxis for non immune contact o Prompt discontinuation of cytotoxic therapy  Thromboembolism  Hyperlipidaemia  AKI
  • 24.
    Prognosis Varies  With treatment,generally good prognosis o Especially minimal change disease (1% progress to ESRF)
  • 25.
    Nephritic syndrome Caused byglomerular inflammation oOliguria oHematuria oHypertension oVariable degrees of proteinuria oLeukocyturia oRenal insufficiency oInvolvement of other organ systems • Pulmonary hemorrhage • Palpable purpura • Arthritis
  • 26.
  • 28.
    Evaluation Renal Biopsy Laboratory tests ◦Serum C3 and C4 complement levels ◦ Antineutrophil cytoplasmic autoantibodies ◦ Anti-glomerular basement membrane (GBM) autoantibodies ◦ Antinuclear antibodies ◦ Anti-dsDNA antibodies ◦ Serology for hepatitis C virus, hepatitis B virus, and HIV ◦ Serum free light chains and serum immunofixation
  • 29.
    Evaluation Other laboratory testsbased on clinical context or biopsy findings A cryocrit oIf there are features of cryoglobulinemia or a known history of hepatitis C virus infection. Blood cultures oIF persistent fever or other signs of chronic infection
  • 30.
    Differential diagnosis Based onserum complement levels Complement levels are normal ◦ Anti-GBM disease ◦ Pauci-immune glomerulonephritis Complement levels are typically low ◦ Immune complex-mediated glomerulonephritis (except IgA nephropathy) ◦ PSGN low C3 ◦ Dense deposit disease low C3 ◦ SLE both C3, C4 low
  • 31.
    Differential diagnosis Based onclinical findings Gross hematuria with upper respiratory infection oLatent period 7 to 10 days o Poststreptococcal glomerulonephritis (especially in children) oConcurrently ("synpharyngitic glomerulonephritis") o IgA nephropathy.
  • 32.
    Differential diagnosis Based onclinical findings oThe presence of palpable purpura or a petechial rash oVasculitis oThe presence of renal failure and pulmonary hemorrhage oVasculitis oIn patients with an acute presentation of microangiopathic hemolytic anemia, thrombocytopenia, and kidney failure oThrombotic microangiopathy (TMA)
  • 33.
    Post-streptococcal glomerulonephritis A complicationof Streptococcal infections that is responsible for classic acute nephritic syndrome, mostly seen in children oAcute nephritis associated with oEdema oHypertension and oHematuria oSerum C3 levels are characteristically very low oRBC cast in urine RME
  • 34.
    In temperate climates ◦Pharyngitis and tonsillitis are the usual sites of antecedent infection In the winter and the spring In the tropics ◦ Impetigo is more frequent in the summer months The latent period ◦ Throat infections (about 2weeks) ◦ After pyodermitis (several weeks)
  • 35.
    Clinical manifestations of acutePSGN The clinical features of PSGN are different in adults and in children Male: Female ratio 2:1 Typical age 4–14 years
  • 36.
    Clinical manifestations ofacute PSGN Typical presentation ◦ Hematuria ◦ Edema ◦ Hypertension ◦ Oliguria At least two of these manifestations are present in almost all patients The full clinical picture in about 40% of the patients
  • 37.
    oImprovement is observedwithin 2 to 7 days with increasing urine volume resolution of edema and return of the blood pressure to normal levels oSerum complement returns to normal usually within 1 month in patients with uncomplicated PSGN. oGross hematuria is present in one-third of the patients. Microscopic hematuria usually persists for many months. Disappears usually within 1 year and always within 4 years in children
  • 38.
    D/D ◦ Systemic lupuserythematosus ◦ Essential cryoglobulinaemia ◦ Subacute and acute bacterial endocarditis, 'shunt’ nephritis, visceral abscess ◦ Antineutrophil cytoplasmic antibody (ANCA)-associated vasculitis ◦ Anti- glomerular basement membrane (anti-GBM) antibody disease l
  • 39.
    Evaluation Lab test o UrineRME: RBC cast o High ASO titer in 70% to 80% of throat infection o High anti-DNAse B titers in about 70% of the cases with pyodermitis o The streptozyme test, (DNAse B, Streptolysin O, hyaluronidase and streptokinase) elevated in nearly 80% of the cases o Serum C3 low, C4 minimally low or normal
  • 40.
    Evaluation Lab test o SerumIgG and IgM are elevated in 80% of the cases o Serum IgA level is normal o Cryoglobulins, elevated rheumatoid factor, and anti-C1q antibodies are present in up to one-third of patients o Rarely low titters of anti-DNA and ANCA
  • 42.
    Renal Biopsy Indication ofrenal biopsy In children oNephrotic range proteinuria oProgressive azotaemia suggesting crescentic GN oIf serum complement levels not depressed in the acute phase oIf serum complement levels remain reduced for > 1 month In adult patients, kidney biopsy is the norm
  • 45.
    Management ◦ Hospitalization ifsymptomatic ◦ Salt water restriction ◦ Loop diuretics ◦ Treatment of the infection if still present ◦ Prophylactic antibiotic treatment for household members of index cases ◦ Antihypertensive agents ◦ Management of hyperkalemia ◦ Severe cases may require dialysis High-dose corticosteroids have often been given in severe crescentic disease, but there is no evidence that they are effective
  • 46.
    Prognosis In children oRecovery ofrenal function is often excellent oThough long-term studies now suggest that it may represent a risk factor for the development of chronic kidney disease. In older patients with comorbid conditions and atypical presentations oResolution may be less complete than in children
  • 47.
    Prognosis ◦ The earlymortality is very low in children but significant in adults ◦ Cardiovascular complications are the main cause of death in acute PSGN ◦ Irreversible renal failure may follow acute GN if widespread extra capillary (crescentic) proliferation develops ◦ Associations of PSGN with positive ANCA or haemolytic uremic syndrome carry a worse prognosis ◦ The incidence of abnormal laboratory findings during the follow-up varies from 3.5% to 60% ◦ Subgroup of adult patients with massive proteinuria as the initial manifestation had an incidence of chronic renal failure as high as 77%
  • 48.
  • 50.
    syndrome in elderlypatients. Chapter: Nephrotic syndrome Author(s): Premil Rajakrishna, Stewart Cameron, and Neil Turner From: Oxford Textbook of Clinical Nephrology
  • 51.
  • 52.
  • 53.
  • 54.
  • 55.
  • 56.