NIST Microbial Genomic Reference Materials
Characterization of Bacterial
Genomic Reference Materials
Nathan D. Olson
National Institute of Standards and Technology
Biosystems and Biomaterials Bioforum
October 2015
Opinions expressed in this paper are the authors and do not necessarily reflect the policies and views of NIST or affiliated venues. Certain commercial
equipment, instruments, or materials are identified in this paper only to specify the experimental procedure adequately. Such identification is not intended to
imply recommendation or endorsement by the NIST, nor is it intended to imply that the materials or equipment identified are necessarily the best available for
the purpose. Official contribution of NIST; not subject to copyrights in USA.
NIST Microbial Genomic Reference Materials
Why Bacterial
Genomic RMs?
Background Material Selection Characterization
NIST Microbial Genomic Reference Materials
Quality Control
NIST Microbial Genomic Reference Materials
RM Selection
Background Material Selection Characterization
NIST Microbial Genomic Reference Materials
Material Selection and Acquisition
Strain Selection
NIST Microbial Genomic Reference Materials
RM
Characterization
Background Material Selection Characterization
NIST Microbial Genomic Reference Materials
Background Material Selection Characterization
NIST Microbial Genomic Reference Materials
Background Material Selection Characterization
NIST Microbial Genomic Reference Materials
Background Material Selection Characterization
NIST Microbial Genomic Reference Materials
Background Material Selection Characterization
NIST Microbial Genomic Reference Materials
Background Material Selection Characterization
NIST Microbial Genomic Reference Materials
Background Material Selection Characterization
NIST Microbial Genomic Reference Materials
Background Material Selection Characterization
NIST Microbial Genomic Reference Materials
Background Material Selection Characterization
NIST Microbial Genomic Reference Materials
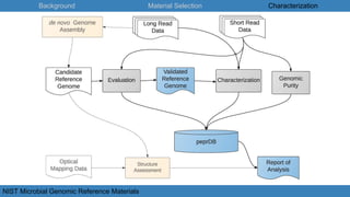
Pipeline for Evaluating Prokaryotic References
Background Material Selection Characterization
NIST Microbial Genomic Reference Materials
● S. enterica and S. aureus preliminary results
○ Characterization of Bacterial Genomic Reference Materials.
■ http://dx.doi.org/10.6084/m9.figshare.1451417
● Bioinformatic Pipeline
○ Manuscript Pre-Print Coming Soon https://peerj.com/preprints/
Characterization Results
Background Material Selection Characterization
NIST Microbial Genomic Reference Materials
Computational Reproducibility
Code EnvironmentData
Background Material Selection Characterization
NIST Microbial Genomic Reference Materials
Computational Reproducibility
Data
● Sequence data NIH SRA
○ Bioproject PRJNA252728 http://www.ncbi.nlm.nih.
gov/bioproject/PRJNA252728
● Optical Mapping and Genome Assembly
○ https://github.com/nate-d-olson/NIST_Micro_Genomic_RM_Data
Background Material Selection Characterization
NIST Microbial Genomic Reference Materials
Computational Reproducibility
● Bioinformatic Pipeline
○ https://github.com/usnistgov/pepr
○ https://hub.docker.com/r/natedolson/pepr/
○ https://hub.docker.com/r/natedolson/docker-pathoscope/
● Data Analysis and Reporting
○ https://github.com/usnistgov/peprr
Code
NIST Microbial Genomic Reference Materials
Conclusions
● Microbial genomic RMs characterized:
○ Genome Assembly
○ Base Level Purity
○ Genomic Contaminants
● RMs and associated data will help validate sequencing and
bioinformatic processes.
● Reproducible and transparent characterization
NIST Microbial Genomic Reference Materials
Acknowledgements
FDA:
○ Heike Sichtig
○ Marc Allard
○ Tim Muruvanda
○ Shashi Sharma
○ Nagarajan Thirunavukkarasu
NIST:
○ Marc Salit
○ Justin Zook
○ Scott Jackson
○ Nancy Lin
○ Jenny McDaniel
○ Lindsay Vang
○ David Catoe
○ Steven Lund
This work was supported by the Department of Homeland Security (DHS) Science and Technology
Directorate under the Interagency Agreement HSHQPM-12-X-00078 with NIST and by two interagency
agreements with the FDA.

NIST Microbial Genomic RM BERM14 2015-10-15

  • 1.
    NIST Microbial GenomicReference Materials Characterization of Bacterial Genomic Reference Materials Nathan D. Olson National Institute of Standards and Technology Biosystems and Biomaterials Bioforum October 2015 Opinions expressed in this paper are the authors and do not necessarily reflect the policies and views of NIST or affiliated venues. Certain commercial equipment, instruments, or materials are identified in this paper only to specify the experimental procedure adequately. Such identification is not intended to imply recommendation or endorsement by the NIST, nor is it intended to imply that the materials or equipment identified are necessarily the best available for the purpose. Official contribution of NIST; not subject to copyrights in USA.
  • 2.
    NIST Microbial GenomicReference Materials Why Bacterial Genomic RMs?
  • 3.
    Background Material SelectionCharacterization NIST Microbial Genomic Reference Materials Quality Control
  • 4.
    NIST Microbial GenomicReference Materials RM Selection
  • 5.
    Background Material SelectionCharacterization NIST Microbial Genomic Reference Materials Material Selection and Acquisition Strain Selection
  • 6.
    NIST Microbial GenomicReference Materials RM Characterization
  • 7.
    Background Material SelectionCharacterization NIST Microbial Genomic Reference Materials
  • 8.
    Background Material SelectionCharacterization NIST Microbial Genomic Reference Materials
  • 9.
    Background Material SelectionCharacterization NIST Microbial Genomic Reference Materials
  • 10.
    Background Material SelectionCharacterization NIST Microbial Genomic Reference Materials
  • 11.
    Background Material SelectionCharacterization NIST Microbial Genomic Reference Materials
  • 12.
    Background Material SelectionCharacterization NIST Microbial Genomic Reference Materials
  • 13.
    Background Material SelectionCharacterization NIST Microbial Genomic Reference Materials
  • 14.
    Background Material SelectionCharacterization NIST Microbial Genomic Reference Materials
  • 15.
    Background Material SelectionCharacterization NIST Microbial Genomic Reference Materials Pipeline for Evaluating Prokaryotic References
  • 16.
    Background Material SelectionCharacterization NIST Microbial Genomic Reference Materials ● S. enterica and S. aureus preliminary results ○ Characterization of Bacterial Genomic Reference Materials. ■ http://dx.doi.org/10.6084/m9.figshare.1451417 ● Bioinformatic Pipeline ○ Manuscript Pre-Print Coming Soon https://peerj.com/preprints/ Characterization Results
  • 17.
    Background Material SelectionCharacterization NIST Microbial Genomic Reference Materials Computational Reproducibility Code EnvironmentData
  • 18.
    Background Material SelectionCharacterization NIST Microbial Genomic Reference Materials Computational Reproducibility Data ● Sequence data NIH SRA ○ Bioproject PRJNA252728 http://www.ncbi.nlm.nih. gov/bioproject/PRJNA252728 ● Optical Mapping and Genome Assembly ○ https://github.com/nate-d-olson/NIST_Micro_Genomic_RM_Data
  • 19.
    Background Material SelectionCharacterization NIST Microbial Genomic Reference Materials Computational Reproducibility ● Bioinformatic Pipeline ○ https://github.com/usnistgov/pepr ○ https://hub.docker.com/r/natedolson/pepr/ ○ https://hub.docker.com/r/natedolson/docker-pathoscope/ ● Data Analysis and Reporting ○ https://github.com/usnistgov/peprr Code
  • 20.
    NIST Microbial GenomicReference Materials Conclusions ● Microbial genomic RMs characterized: ○ Genome Assembly ○ Base Level Purity ○ Genomic Contaminants ● RMs and associated data will help validate sequencing and bioinformatic processes. ● Reproducible and transparent characterization
  • 21.
    NIST Microbial GenomicReference Materials Acknowledgements FDA: ○ Heike Sichtig ○ Marc Allard ○ Tim Muruvanda ○ Shashi Sharma ○ Nagarajan Thirunavukkarasu NIST: ○ Marc Salit ○ Justin Zook ○ Scott Jackson ○ Nancy Lin ○ Jenny McDaniel ○ Lindsay Vang ○ David Catoe ○ Steven Lund This work was supported by the Department of Homeland Security (DHS) Science and Technology Directorate under the Interagency Agreement HSHQPM-12-X-00078 with NIST and by two interagency agreements with the FDA.