INTRODUCTION
► The Earth is the only Planet where life exist. The factors responsible for life on Earth are
-Ambient Light
-Water
-Air
-Land
-Food
► Biosphere- Life supporting zone of the Earth where atmosphere, Hydrosphere and the
lithosphere interact is called as Biosphere.
NATURAL RESOURCES
► They are the materials present in the natural environment and useful for living organisms
► They are
-Physical : Water, soil, air , etc.
-Biological : Plants, micro-organisms, etc.
► These can be further divided into
-Exhaustible : They are present in limited quantity. Eg: Petroleum
~Renewable and Non-Renewable
-Inexhaustible : They are present in unlimited quantity. Eg: solar energy
• The breath of life
-The composition of air
-The functions of atmosphere
-The role of the atmosphere in climate control
-The movement of air winds and factors affecting air
movement0
-Air pollution and it’s harmful effects
-Cloud formation and rain
The Composition of Air
• The air constitutes 78% of hydrogen,21% of oxygen,
• 0.934% of argon ,0.033% of carbon dioxide and
several other gases (These are present in very minute
amount).
• It is only because of this kind of composition of air that
our Earth supports a sustainable environment and all
the
• Organisms are able to carry out respiration.
• But at the same time our body releases carbon
dioxide as a waste.
• Despite this , percentage of carbon dioxide is fixed in
two ways:-1)Green plants convert carbon dioxide into
• glucose by photosynthesis.2)many marine animals use
carbonates dissolved in sea water to make their shell.
FUNCTIONS OF ATMOSPHERE
► It acts as a reservoir of important elements and water
vapour.
► It serves as protective blanket and filters harmful rays
and UV radiations from the sun.
► It serves as place for many climatic events . e.g. –
Cloud formation.
► It is helpful in radio and T.V. communication on Earth.
► Air currents help in dispersal of spores and seeds of
plants.
The role Atmosphere in Climate
control
Air is a poor conductor of heat. The
atmosphere keeps the average
temperature of the Earth fairly steady
during the day and even during the course
of whole year.
The atmosphere prevents sudden increase
in temperature during daylight hours.
During night is slows down the escape of
heat into outer space.
Thus atmosphere makes the climate
suitable for a
Perfect living.
THE MOVEMENT OF AIR : WINDS
► All the phenomenon are a result of changes that take place in our
atmosphere due to heating of air and formation of water vapours.
The atmosphere can be heated from below by the radiation. On
being heated conviction currents are set up in the air .When the air is
heated by radiation it rises. But since the land gets heated faster
than water, the air over land would also be heated faster than air.
Thus winds are associated with two phenomena:1) Land Breeze
► Sea Breeze
LAND
BREEZE
► A land breeze is a type of wind that blows
from the land to the ocean. When there is
a temperature difference between the
land surface and the ocean, winds will
move offshore. Although commonly
associated with ocean shorelines, land
breezes can also be experienced near
any large body of water such as a lake.
► Land breezes usually occur at night.
During the day, the sun will heat land
surfaces, but only to a depth of a few
inches. At night, water will retain more of
its heat than land surfaces. Water has a
high heat capacity which is one reason
hurricane season officially extends
through the chilly November months
SEA BREEZE
► A sea-breeze (or onshore breeze) is a
wind from the sea that develops over
land near coasts. It is formed by
increasing temperature differences
between the land and water; these
create a pressure minimum over the
land due to its relative warmth, and
forces higher pressure, cooler air from
the sea to move inland. Generally, air
temperature gets cooler relative to
nearby locations as one moves closer to
a large body of water.
AIR POLLUTION
► An undesirable change in the physical , chemical or biological
characterstics of th air , making it harmful for living organisms.
► Harmful Effects
-Respiratory problems
-Rise of poisonous gas
-Acid rain
CLOUD FORMATION AND RAIN
► Large amount of
water evaporates
and goes in Air► During the day
water bodies get
heated up by
sun and other
biological
activities
► Air carrying
water vapour
also gets
heated up.
► The air along with
water vapour rise
, expands and cools
► The cooling
cause water
vapour to
condense in form
of tiny droplets
forming clouds
► These clouds
slowly grows
bigger and it falls
down in the form
of rain in water
bodies and other
places.
WATER
A WONDER LIQUID
Water occupies a very large area of the earth’s surface
and is also found underground. It exits majorly in three
forms on our earth. Some amount of water is found in the
form of water vapour in the atmosphere. Most of the
water is found on the earth’s surface in the form of sea
and oceans and is saline. Fresh water is frozen in ice caps
at the two poles and on snow covered mountains. The
underground water and the water I rivers and in lakes is
also fresh. However, the availability of fresh water varies
from place to place. Many places in summer have to face
a shortage of water. And in rural areas where the water
systems are not installed, people are forced to spend a lot
of time to get water from far away places.
FORM
IMPORTANCE
All cellular processes take place in a water
medium. All the reactions that take place within
our body and within the cells occur between
substances that are dissolved in water.
Substances are transported from one part of the
body to the other in a dissolved form. Hence
organisms need to maintain the level of water in
their bodies in order to stay alive. Terrestrial life
forms require fresh water for this because their
bodies cannot tolerate or get rid of the high
amounts of dissolved salts in saline water.
Thus, water surces need to easily accessible for
animals and plants to survive on land.
WATER POLLUTION
Water pollution is the contamination of water bodies
(e.g. lakes, rivers , oceans, aquifiers and groundwater). Water
pollution occurs when pollutants are discharged directly or
indirectly into water bodies without adequate treatment to remove
harmful compounds.
Water pollution affects plants and organisms living in these bodies
of water. In almost all cases the effect is damaging not only to
individual species and populations, but also to the natural biological
communities.
TREATMENT OF WATER
• Water treatment plants are to be set up.
• Overuse of fertilizers should minimized.
• Clean water should be collected
• Rain water Harvesting
• Educating people to save water
What IS Soil ?
Soil is a natural body consisting of layers (soil horizons) that
are primarily composed of minerals which differ from their
parent materials in their
texture, structure, consistency, color, chemical, biological and
other characteristics. It is the unconsolidated or loose
covering of fine rock particles that covers the surface of the
earth.
Composition Of Soil
On a volume basis a good quality soil is one that is 45%
minerals (sand, silt, clay), 25% water, 25% air, and 5%
organic material, both live and dead. The mineral and
organic components are considered a constant while the
percentages of water and air are the only variable
parameters where the increase in one is balanced by the
reduction in the other.
The type of soil is decided by the average size of
particles found in it and the quality of soil is decided
amount of humus and the microscopic organisms found
in it.
Layers Of Soil
Soil is made up of distinct layers, called horizons. Each layer has its own
characteristics that make it different from all of the other layers. These
characteristics play a very important role in what the soil is used for and why it is
important.
O HORIZON- This is the top layer of soil that is made up of living and
decomposed materials like leaves, plants, and bugs. This layer is very thin and is
usually pretty dark.
A HORIZON- This is the layer that we call "topsoil" and it is located just below
the O Horizon. This layer is made up of minerals and decomposed organic matter
and it is also very dark in color. This is the layer that many plants roots grow in.
B HORIZON- This is the layer that we call "subsoil" and it is located just below
the A Horizon. This layer has clay and mineral deposits and less organic materials
than the layers above it. This layer is also lighter in color than the layers above it.
C HORIZON- This is the layer that we call "regolith" and it is located just below
the B Horizon. This layer is made up of slightly unbroken rock and only a little bit
of organic material is found here. Plant roots are not found in this layer.
How Is Soil Formed?
The Sun: The sun heats up the rocks during the day so that they expand. At
night, these rocks cool down and contract. This results in the formation of cracks
and ultimately the rock breaks up into smaller pieces.
Water: Firstly, water gets into the cracks in the rocks formed due to uneven heating
by the sun. If it freezes then the cracks widen. Secondly, fast flowing rivers often
collide against rocks and cause them to break into small pieces.
Wind: In a similar process, the wind rubs against the rocks and wears them down.
Strong winds also erode rocks or carries sand from one place to the other like water
does.
Living Organisms: They also influence the formation of soil. The lichen grows on
the surface of rocks. Other small plants like moss are able to grow on it and break it
further down. The roots of the big trees sometimes go into cracks in the rocks and as
the roots grow bigger, the crack is forced bigger.
“
”
SOIL POLLUTION AND IT’S EFFETS
• Harmful Effects
~Huge heaps and solids make up dirty
surroundings causes
- Foul smells
- Carriers of many diseases
-Causes water logging and more
breeding places for vector
- It reduces the fertility of the soil
causing reduction in plant growth
-Soil Erosion : Removal of top soil with
the help of certain agents like strong
winds is called Soil Erosion.
• Soil pollution
~The contamination of soil with the solid
base chemicals, fertilizers and pesticides
, reducing it’s fertility is called as soil
pollution .
~Sources
-Solid waste : fruits and vegetable
waste, human excreta, ash ; Plastic
rubber, clothes etc.
-Chemicals : Industrial waste compounds
like sulphur , lead , nitrogen etc.
-Fertilizers : the excess use of fertilizers
from fields causes soil pollution.
BIOGEOCHEMICAL CYCLES
 The movement of nutrient elements through living or non-
living components of Biosphere are Biogeochemical Cycles
 The chemicals which living organisms obtain from Earth are
biogeochemical .
WATER CYCLES
The water cycle, also known as the hydrologic cycle or the H2O
cycle, describes the continuous movement of water on, above
and below the surface of the Earth. Although the balance of water
on Earth remains fairly constant over time, individual water
molecules can come and go, in and out of the atmosphere. The
water moves from one reservoir to another, such as from river
to ocean, or from the ocean to the atmosphere, by the physical
processes of evaporation, condensation, precipitation, , and
subsurface flow. In so doing, the water goes through different
phases: liquid, solid (ice), and gas (vapor).
The water cycle involves the exchange of heat, which leads
to temperature changes. For instance, when water evaporates, it
takes up energy from its surroundings and cools the environment.
When it condenses, it releases energy and warms the environment.
These heat exchanges influence climate. By transferring water from
one reservoir to another, the water cycle purifies water, replenishes
the land with freshwater, and transports minerals to different parts
of the globe. It is also involved in reshaping the geological features
of the Earth, through such processes as erosion and sedimentation.
Finally, the water cycle figures significantly in the maintenance of
life and ecosystems on Earth.
Evaporation: Evaporation is when the sun heats up water in rivers or lakes or the ocean
and turns it into vapour or steam. The water vapour or steam leaves the river, lake or
ocean and goes into the air.
Condensation : Water vapour in the air gets cold and changes back into
liquid, forming clouds. This is called condensation.
You can see the same sort of thing at home... Pour a glass of cold water on a hot day
and watch what happens. Water forms on the outside of the glass. That water didn't
somehow leak through the glass! It actually came from the air. Water vapour in the
warm air, turns back into liquid when it touches the cold glass.
Precipitation : Precipitation occurs when so much water has condensed that the air
cannot hold it anymore. The clouds get heavy and water falls back to the earth in the
form of rain, hail, sleet or snow
Collection : When water falls back to earth as precipitation, it may fall back in the
oceans, lakes or rivers or it may end up on land. When it ends up on land, it will either
soak into the earth and become part of the ―ground water‖ that plants and animals
use to drink or it may run over the soil and collect in the oceans, lakes or rivers where
the cycle starts all over again.
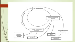
Carbon Cycle
 Forged in the heart of aging stars, carbon is the fourth most
abundant element in the Universe. Most of Earth’s carbon—
about 65,500 billion metric tons—is stored in rocks. The rest is in
the ocean, atmosphere, plants, soil, and fossil fuels.
 The carbon cycle is the biogeochemical cycle by which carbon
is exchanged among the
biosphere, pedosphere, geosphere, hydrosphere, and
atmosphere of the Earth. Along with the nitrogen cycle and the
water cycle, the carbon cycle comprises a sequence of events
that are key to making the Earth capable of sustaining life; it
describes the movement of carbon as it is recycled and reused
throughout the biosphere.
 Carbon flows between each reservoir in an exchange called the
carbon cycle, which has slow and fast components. Any change
in the cycle that shifts carbon out of one reservoir puts more
carbon in the other reservoirs. Changes that put carbon gases
into the atmosphere result in warmer temperatures on Earth.
Global Carbon Budget
 The global carbon budget is the balance of the exchanges (incomes
and losses) of carbon between the carbon reservoirs or between one
specific loop (e.g., atmosphere ↔ biosphere) of the carbon cycle. An
examination of the carbon budget of a pool or reservoir can provide
information about whether the pool or reservoir is functioning as a
source or sink for carbon dioxide. The carbon cycle was initially
discovered by Joseph Priestley and Antoine Lavoisier, and popularized
by Humphrey Davy.
 The total carbon pool, estimated at about 49,000 metric gigatons (1
metric gigaton equals 109 metric tons), is distributed among organic
and inorganic forms. Fossil carbon accounts for 22 percent of the total
pool. The oceans contain 71 percent of the world's carbon, mostly in the
form of bicarbonate and carbonate ions. An additional 3 percent is in
dead organic matter and phytoplankton. Terrestrial ecosystems, in
which forests are the main reservoir, hold about 3 percent of the total
carbon. The remaining 1 percent is held in the atmosphere, circulated,
and used in photosynthesis.
Carbon pools in the major reservoirs on earth.[2]
Pool Quantity (gigatons)
Atmosphere 720
Oceans (total) 38,400
Total inorganic 37,400
Total organic 1,000
Surface layer 670
Deep layer 36,730
Lithosphere
Sedimentary carbonates > 60,000,000
Kerogens 15,000,000
Terrestrial biosphere (total) 2,000
Living biomass 600 - 1,000
Dead biomass 1,200
Aquatic biosphere 1 - 2
Fossil fuels (total) 4,130
Coal 3,510
Oil 230
Gas 140
Other (peat) 250
Main components of carbon cycle
 The global carbon cycle is now usually divided into the following major reservoirs of
carbon interconnected by pathways of exchange:
 The atmosphere
 The terrestrial biosphere
 The oceans, including dissolved inorganic carbon and living and non-living marine
biota
 The sediments, including fossil fuels, fresh water systems and non-living organic
material, such as soil carbon
 The Earth's interior, carbon from the Earth's mantle and crust. These carbon stores
interact with the other components through geological processes
 The carbon exchanges between reservoirs occur as the result of various
chemical, physical, geological, and biological processes. The ocean contains the
largest active pool of carbon near the surface of the Earth. The natural flows of carbon
between the atmosphere, ocean, and sediments is fairly balanced, so that carbon
levels would be roughly stable without human influence.
Steps of carbon cycle
CO2 Used by Plants for Photosynthesis - The primary producers (green plants), also known as photoautotrophs, are constantly removing
carbon dioxide from the atmosphere through the process of photosynthesis (the process in which green plants make food for
themselves in presence of sunlight). Certain bacteria, also referred to as chemoautotrophs, use carbon dioxide to synthesize the
organic compounds they need.
Consumption by Animals - The carbon present in the food made by green plants reaches animals through the food chain.
Carnivorous animals receive this carbon when they eat other animals.
Ocean Intake - Carbon dioxide is continuously being dissolved in the seas and oceans through the process of diffusion. Once
dissolved, this carbon dioxide may remain as it is in the marine waters or may get converted into carbonates and bicarbonates. The
carbon dioxide dissolved in water is used by marine plants for photosynthesis. The carbonates are converted into calcium
carbonate by certain marine organisms. This calcium carbonate is used by corals and oysters to make their shells. When these
organisms die, their shells deposit on the sea floor and finally turn into sedimentary rocks.
Decay and Decompose - When living organisms die, their bodies decay and decompose. This happens due to various
natural reasons. The energy as well as the carbon dioxide present in their bodies is released by the chemical reactions taking
place on the body.
Formation of Fossil Fuels - As plants and animals die and get buried under the ground after millions of years, they change into
fossil fuels due to high pressure and other physical and chemical changes.
Use of Fuels for Industrial Purposes - Fossil fuels stored in the heart of the Earth are dug out and used by industries for purposes of
energy production. It is also used as a raw material for other purposes.
Carbon Emissions - The fuel used by the companies leads to the production of waste gases. These gases also contain a
large amount of carbon dioxide.
Respiration by Plants and Animals - Carbon dioxide is regularly being returned to the atmosphere by the process of
respiration in plants and animals. Burning of wood and fossil fuels in industries and automobiles also releases carbon dioxide.
Importance of Carbon cycle
 Over the long term, the carbon cycle seems to maintain a balance that
prevents all of Earth’s carbon from entering the atmosphere (as is the case
on Venus) or from being stored entirely in rocks. This balance helps keep
Earth’s temperature relatively stable, like a thermostat.
 This thermostat works over a few hundred thousand years, as part of the
slow carbon cycle. This means that for shorter time periods—tens to a
hundred thousand years—the temperature of Earth can vary. And, in
fact, Earth swings between ice ages and warmer interglacial periods on
these time scales. Parts of the carbon cycle may even amplify these short-
term temperature changes.
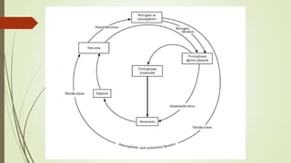
Nitrogen cycle
 The nitrogen cycle is the process by which nitrogen is converted
between its various chemical forms. This transformation can be
carried out through both biological and physical processes.
Important processes in the nitrogen cycle
include fixation, ammonification, nitrification, and denitrification. The
majority of Earth's atmosphere (78%) is nitrogen,[1] making it the
largest pool of nitrogen. However, atmospheric nitrogen has limited
availability for biological use, leading to a scarcity of usable nitrogen
in many types of ecosystems. The nitrogen cycle is of particular
interest to ecologists because nitrogen availability can affect the
rate of key ecosystem processes, including primary
production and decomposition. Human activities such as fossil fuel
combustion, use of artificial nitrogen fertilizers, and release of nitrogen
in wastewater have dramatically altered the global nitrogen cycle.
Ecological Function of nitrogen cycle
 Nitrogen is essential for many processes and is crucial for any life on Earth. It is a component in
all amino acids, as incorporated into proteins, and is present in the bases that make
up nucleic acids, such as DNA and RNA. In plants, much of the nitrogen is used
in chlorophyll molecules, which are essential for photosynthesis and further growth. Although
Earth’s atmosphere is an abundant source of nitrogen, most is relatively unusable by
plants. Chemical processing, or natural fixation (through processes such as bacterial
conversion—see rhizome), are necessary to convert gaseous nitrogen into forms usable by
living organisms, which makes nitrogen a crucial component of food production. The
abundance or scarcity of this "fixed" form of nitrogen, (also known as reactive
nitrogen), dictates how much food can be grown on a piece of land.
Process of Nitrogen Fixation
 Nitrogen is present in the environment in a wide variety of
chemical forms including organic
nitrogen, ammonium (NH4
+), nitrite (NO2
-), nitrate (NO3
-), nitrous
oxide (N2O),nitric oxide (NO) or inorganic nitrogen gas (N2).
Organic nitrogen may be in the form of a living
organism, humus or in the intermediate products of organic
matter decomposition. The processes of the nitrogen cycle
transform nitrogen from one form to another. Many of those
processes are carried out by microbes, either in their effort to
harvest energy or to accumulate nitrogen in a form needed
for their growth. The diagram above shows how these
processes fit together to form the nitrogen cycle.
Nitrogen Fixation
 Atmospheric nitrogen must be processed, or "fixed― to be used by plants. Some fixation occurs
in lightning strikes, but most fixation is done by free-living or symbiotic bacteria. These bacteria
have the nitrogenise enzyme that combines gaseous nitrogen with hydrogen to
produce ammonia, which is then further converted by the bacteria to make their own organic
compounds. Some nitrogen fixing bacteria, such as Rhizobium, live in the root nodules
of legumes (such as peas or beans). Here they form a mutualistic relationship with the
plant, producing ammonia in exchange for carbohydrates. Nutrient-poor soils can be planted
with legumes to enrich them with nitrogen. A few other plants can form such symbioses.
Today, about 30% of the total fixed nitrogen is manufactured in ammonia chemical plants.
 Conversion of N2
 The conversion of nitrogen (N2) from the atmosphere into a form readily available to plants and
hence to animals is an important step in the nitrogen cycle, which distributes the supply of this
essential nutrient. There are four ways to convert N2 (atmospheric nitrogen gas) into more
chemically reactive forms:
 Biological fixation: some symbiotic bacteria (most often associated with leguminous plants) and
some free-living bacteria are able to fix nitrogen as organic nitrogen. An example of mutualistic
nitrogen fixing bacteria are the Rhizobium bacteria, which live in legume root nodules. These
species are diazotrophs. An example of the free-living bacteria is Azotobacter.
 Industrial N-fixation: Under great pressure, at a temperature of 600 C, and with the use of an iron
catalyst, hydrogen (usually derived from natural gas or petroleum) and atmospheric nitrogen can
be combined to form ammonia (NH3) in the Haber-Bosch process which is used to make fertilizer
and explosives.
 Combustion of fossil fuels: automobile engines and thermal power plants, which release various
nitrogen oxides (NOx).
 Other processes: In addition, the formation of NO from N2 and O2 due to photons and especially
Nitrification
 The conversion of ammonia to nitrate is performed primarily by soil-living
bacteria and other nitrifying bacteria. In the primary stage of nitrification, the
oxidation of ammonium (NH4
+) is performed by bacteria such as
the Nitrosomonas species, which converts ammonia to nitrites (NO2
-). Other
bacterial species, such as the Nitrobacter, are responsible for the oxidation of
the nitrites into nitrates (NO3
-). It is important for the ammonia to be converted
to nitrates because accumulated nitrites are toxic to plant life.
 Due to their very high solubility and because soils are largely unable to
retain anions, nitrates can enter groundwater. Elevated nitrate in groundwater
is a concern for drinking water use because nitrate can interfere with blood-
oxygen levels in infants and cause methemoglobinemia or blue-baby
syndrome. Where groundwater recharges stream flow, nitrate-enriched
groundwater can contribute to eutrophication, a process that leads to
high algal, especially blue-green algal populations. While not directly toxic to
fish life, like ammonia, nitrate can have indirect effects on fish if it contributes
to this eutrophication. Nitrogen has contributed to severe eutrophication
problems in some water bodies. Since 2006, the application of
nitrogen fertilizer has been increasingly controlled in Britain and the United
States. This is occurring along the same lines as control of phosphorus
fertilizer, restriction of which is normally considered essential to the recovery of
eutrophied waterbodies
Assimilation
 Plants take nitrogen from the soil, by absorption through their roots in the
form of either nitrate ions or ammonium ions. All nitrogen obtained
by animals can be traced back to the eating of plants at some stage of
the food chain.
 Plants can absorb nitrate or ammonium ions from the soil via their root hairs.
If nitrate is absorbed, it is first reduced to nitrite ions and then ammonium
ions for incorporation into amino acids, nucleic acids, and chlorophyll. In
plants that have a symbiotic relationship with rhizobia, some nitrogen is
assimilated in the form of ammonium ions directly from the nodules.
 Animals, fungi, and other heterotrophic organisms obtain nitrogen by
ingestion of amino acids, nucleotides and other small organic molecules.
Ammonification
 The process of ammonification is the result of the breakdown of organic
matter such as dead animals and plants or waste materials like excrement.
This breakdown is accomplished by scores of microorganisms which utilize
dead organic material for energy and produce ammonia and related
compounds as a byproduct of their
metabolisms. Ammonification classically occurs in the soil, in an aerobic
environment which gives the bacteria and other microorganisms oxygen to
work with.
Denitrification
 This is the reverse process of nitrification. During denitrification nitrates are reduced to nitrites and
then to nitrogen gas and ammonia. Thus, reduction of nitrates to gaseous nitrogen by
microorganisms in a series of biochemical reactions is called ―denitrification". The process is
wasteful as available nitrogen in soil is lost to atmosphere.
 This process also called dissimilatory nitrate reduction as nitrate nitrogen is completely lost into
atmospheric air. In the soils with high organic matter and anaerobic soil conditions (waterlogged
or ill-drained) rate of denitrification is more. Thus, rice / paddy fields are more prone to
denitrification.
 Denitrification leads to the loss of nitrogen (nitrate nitrogen) from the soil which results into the
depletion of an essential nutrient for plant growth and therefore, it is an undesirable process /
reaction from the soil fertility and agricultural productivity. Although, denitrification is an
undesirable reaction from agricultural productivity, but it is of major ecological importance since,
without denitrification the supply of nitrogen including N2 of the atmosphere, would have not got
depleted and NO3 (which are toxic) would have accumulated in the soil and water.
GREENHOUSE EFFECT
What is Green House Effect and
How it Happens ?
• The Earth receives energy from the Sun in the
form UV, visible, and near IR radiation, most of which
passes through the atmosphere without being
absorbed. Of the total amount of energy available at
the top of the atmosphere (TOA), about 50% is
absorbed at the Earth's surface. Because it is
warm, the surface radiates far IR thermal radiation
that consists of wavelengths that are predominantly
much longer than the wavelengths that were
absorbed (the overlap between the incident solar
spectrum and the terrestrial thermal spectrum is
small enough to be neglected for most purposes).
Most of this thermal radiation is absorbed by the
atmosphere and re-radiated both upwards and
downwards; that radiated downwards is absorbed by
the Earth's surface. This trapping of long-wavelength
thermal radiation leads to a higher equilibrium
temperature than if the atmosphere were absent.
• The greenhouse effect is a
process by which thermal
radiation from a planetary
surface is absorbed by
atmospheric greenhouse gases,
and is re-radiated in all
directions. Since part of this re-
radiation is back towards the
surface and the lower
atmosphere, it results in an
elevation of the average surface
temperature above what it
would be in the absence of the
gases.
OXYGEN CYCLE
The oxygen cycle is the biogeochemical cycle that
describes the movement of oxygen within its three
main reservoirs: the atmosphere (air), the total
content of biological matter within
the biosphere (the global sum of all ecosystems), and
the lithosphere (Earth's crust). Failures in the oxygen
cycle within the hydrosphere (the combined mass of
water found on, under, and over the surface of a
planet) can result in the development of hypoxic
zones. The main driving factor of the oxygen cycle is
photosynthesis, which is responsible for the modern
Earth's atmosphere and life as we know it (the Great
Oxygenation Event).
• Plant release oxygen into the atmosphere as a by-product
of photosynthesis.
• Animals take in oxygen through the process of respiration.
• Animals take in oxygen through the process of respiration.
• Animals then break down sugars and food.
• • Carbon dioxide is released by animals and used in plants
in photosynthesis
Biological Importance of
Oxygen
• Humans need it to breathe
• Needed for decomposition of organic
waste
• Water can dissolve oxygen and it is
the dissolved oxygen that supports
aquatic life.
OZONE LAYER
The ozone layer is a layer in Earth's atmosphere containing relatively high
concentrations of ozone (O3). However, "relatively high," in the case of ozone, is
still very small with regard to ordinary oxygen, and is less than ten parts per
million, with the average ozone concentration in Earth's atmosphere being only
about 0.6 parts per million. The ozone layer is mainly found in the lower portion of
the stratosphere from approximately 20 to 30 kilometres (12 to 19 miles) above
Earth, though the thickness varies seasonally and geographically.
POSITION
The highest levels of ozone in the atmosphere are in
the stratosphere, in a region also known as the
ozone layer between about 10 km and 50 km above
the surface (or between about 6 and 31 miles).
However, even in this "layer" the ozone
concentrations are only two to eight parts per
million, so most of the oxygen there remains of the
dioxygen type.
OZONE PROTECTION
Although the concentration of the ozone in the
ozone layer is very small, it is vitally important to life
because it absorbs biologically harmful ultraviolet
(UV) radiation coming from the sun. The ozone layer
absorbs 97–99% of the Sun's medium-frequency
ultraviolet light (from about 200 nm to 315 nm
wavelength), which potentially damages exposed life
forms on Earth.
OZONE TO OUR RESCUE
Levels of ozone at various altitudes and blocking of different bands of ultraviolet radiation.
TYPES OF UV
There are different types of Uvs. Extremely
short or vacuum UV (10–100 nm) is screened
out by nitrogen. UV radiation capable of
penetrating nitrogen is divided into three
categories, based on its wavelength; these are
referred to as UV-A (400–315 nm), UV-B (315–
280 nm), and UV-C (280–100 nm).
OZONE DEPLETION
The ozone layer can be depleted by catalysts, including
nitric oxide (NO), nitrous oxide (N2O), hydroxyl (OH), atomic
chlorine (Cl), and atomic bromine (Br). While there are
natural sources for all of these species, the concentrations
of chlorine and bromine have increased markedly in recent
years due to the release of large quantities of man-made
compounds, especially chlorofluorocarbons (CFCs) and
bromofluorocarbons
OZONE DEPLETION
NASA projections of stratospheric
ozone concentrations if
chlorofluorocarbons had not been
banned.
THANK YOU
 MADE BY :-
NAME ADMISSION NUMBER ROLL NUMBER
NISARG PATEL 6231 21
MIHIR MADHANI 6257 22
RUSHAN MUKHERJEE 9078 33
AARSH AGRAWAL 5554 19
PARTHASARTHI K. 3155 02
SWETANG FINVIYA 3392 11

natural resources

  • 2.
    INTRODUCTION ► The Earthis the only Planet where life exist. The factors responsible for life on Earth are -Ambient Light -Water -Air -Land -Food ► Biosphere- Life supporting zone of the Earth where atmosphere, Hydrosphere and the lithosphere interact is called as Biosphere.
  • 3.
    NATURAL RESOURCES ► Theyare the materials present in the natural environment and useful for living organisms ► They are -Physical : Water, soil, air , etc. -Biological : Plants, micro-organisms, etc. ► These can be further divided into -Exhaustible : They are present in limited quantity. Eg: Petroleum ~Renewable and Non-Renewable -Inexhaustible : They are present in unlimited quantity. Eg: solar energy
  • 4.
    • The breathof life -The composition of air -The functions of atmosphere -The role of the atmosphere in climate control -The movement of air winds and factors affecting air movement0 -Air pollution and it’s harmful effects -Cloud formation and rain
  • 5.
    The Composition ofAir • The air constitutes 78% of hydrogen,21% of oxygen, • 0.934% of argon ,0.033% of carbon dioxide and several other gases (These are present in very minute amount). • It is only because of this kind of composition of air that our Earth supports a sustainable environment and all the • Organisms are able to carry out respiration. • But at the same time our body releases carbon dioxide as a waste. • Despite this , percentage of carbon dioxide is fixed in two ways:-1)Green plants convert carbon dioxide into • glucose by photosynthesis.2)many marine animals use carbonates dissolved in sea water to make their shell.
  • 6.
    FUNCTIONS OF ATMOSPHERE ►It acts as a reservoir of important elements and water vapour. ► It serves as protective blanket and filters harmful rays and UV radiations from the sun. ► It serves as place for many climatic events . e.g. – Cloud formation. ► It is helpful in radio and T.V. communication on Earth. ► Air currents help in dispersal of spores and seeds of plants.
  • 7.
    The role Atmospherein Climate control Air is a poor conductor of heat. The atmosphere keeps the average temperature of the Earth fairly steady during the day and even during the course of whole year. The atmosphere prevents sudden increase in temperature during daylight hours. During night is slows down the escape of heat into outer space. Thus atmosphere makes the climate suitable for a Perfect living.
  • 8.
    THE MOVEMENT OFAIR : WINDS ► All the phenomenon are a result of changes that take place in our atmosphere due to heating of air and formation of water vapours. The atmosphere can be heated from below by the radiation. On being heated conviction currents are set up in the air .When the air is heated by radiation it rises. But since the land gets heated faster than water, the air over land would also be heated faster than air. Thus winds are associated with two phenomena:1) Land Breeze ► Sea Breeze
  • 9.
    LAND BREEZE ► A landbreeze is a type of wind that blows from the land to the ocean. When there is a temperature difference between the land surface and the ocean, winds will move offshore. Although commonly associated with ocean shorelines, land breezes can also be experienced near any large body of water such as a lake. ► Land breezes usually occur at night. During the day, the sun will heat land surfaces, but only to a depth of a few inches. At night, water will retain more of its heat than land surfaces. Water has a high heat capacity which is one reason hurricane season officially extends through the chilly November months
  • 10.
    SEA BREEZE ► Asea-breeze (or onshore breeze) is a wind from the sea that develops over land near coasts. It is formed by increasing temperature differences between the land and water; these create a pressure minimum over the land due to its relative warmth, and forces higher pressure, cooler air from the sea to move inland. Generally, air temperature gets cooler relative to nearby locations as one moves closer to a large body of water.
  • 11.
    AIR POLLUTION ► Anundesirable change in the physical , chemical or biological characterstics of th air , making it harmful for living organisms. ► Harmful Effects -Respiratory problems -Rise of poisonous gas -Acid rain
  • 12.
    CLOUD FORMATION ANDRAIN ► Large amount of water evaporates and goes in Air► During the day water bodies get heated up by sun and other biological activities ► Air carrying water vapour also gets heated up. ► The air along with water vapour rise , expands and cools ► The cooling cause water vapour to condense in form of tiny droplets forming clouds ► These clouds slowly grows bigger and it falls down in the form of rain in water bodies and other places.
  • 13.
  • 14.
    Water occupies avery large area of the earth’s surface and is also found underground. It exits majorly in three forms on our earth. Some amount of water is found in the form of water vapour in the atmosphere. Most of the water is found on the earth’s surface in the form of sea and oceans and is saline. Fresh water is frozen in ice caps at the two poles and on snow covered mountains. The underground water and the water I rivers and in lakes is also fresh. However, the availability of fresh water varies from place to place. Many places in summer have to face a shortage of water. And in rural areas where the water systems are not installed, people are forced to spend a lot of time to get water from far away places. FORM
  • 15.
    IMPORTANCE All cellular processestake place in a water medium. All the reactions that take place within our body and within the cells occur between substances that are dissolved in water. Substances are transported from one part of the body to the other in a dissolved form. Hence organisms need to maintain the level of water in their bodies in order to stay alive. Terrestrial life forms require fresh water for this because their bodies cannot tolerate or get rid of the high amounts of dissolved salts in saline water. Thus, water surces need to easily accessible for animals and plants to survive on land.
  • 16.
    WATER POLLUTION Water pollutionis the contamination of water bodies (e.g. lakes, rivers , oceans, aquifiers and groundwater). Water pollution occurs when pollutants are discharged directly or indirectly into water bodies without adequate treatment to remove harmful compounds. Water pollution affects plants and organisms living in these bodies of water. In almost all cases the effect is damaging not only to individual species and populations, but also to the natural biological communities.
  • 17.
    TREATMENT OF WATER •Water treatment plants are to be set up. • Overuse of fertilizers should minimized. • Clean water should be collected • Rain water Harvesting • Educating people to save water
  • 18.
    What IS Soil? Soil is a natural body consisting of layers (soil horizons) that are primarily composed of minerals which differ from their parent materials in their texture, structure, consistency, color, chemical, biological and other characteristics. It is the unconsolidated or loose covering of fine rock particles that covers the surface of the earth.
  • 19.
    Composition Of Soil Ona volume basis a good quality soil is one that is 45% minerals (sand, silt, clay), 25% water, 25% air, and 5% organic material, both live and dead. The mineral and organic components are considered a constant while the percentages of water and air are the only variable parameters where the increase in one is balanced by the reduction in the other. The type of soil is decided by the average size of particles found in it and the quality of soil is decided amount of humus and the microscopic organisms found in it.
  • 20.
    Layers Of Soil Soilis made up of distinct layers, called horizons. Each layer has its own characteristics that make it different from all of the other layers. These characteristics play a very important role in what the soil is used for and why it is important. O HORIZON- This is the top layer of soil that is made up of living and decomposed materials like leaves, plants, and bugs. This layer is very thin and is usually pretty dark. A HORIZON- This is the layer that we call "topsoil" and it is located just below the O Horizon. This layer is made up of minerals and decomposed organic matter and it is also very dark in color. This is the layer that many plants roots grow in. B HORIZON- This is the layer that we call "subsoil" and it is located just below the A Horizon. This layer has clay and mineral deposits and less organic materials than the layers above it. This layer is also lighter in color than the layers above it. C HORIZON- This is the layer that we call "regolith" and it is located just below the B Horizon. This layer is made up of slightly unbroken rock and only a little bit of organic material is found here. Plant roots are not found in this layer.
  • 21.
    How Is SoilFormed? The Sun: The sun heats up the rocks during the day so that they expand. At night, these rocks cool down and contract. This results in the formation of cracks and ultimately the rock breaks up into smaller pieces. Water: Firstly, water gets into the cracks in the rocks formed due to uneven heating by the sun. If it freezes then the cracks widen. Secondly, fast flowing rivers often collide against rocks and cause them to break into small pieces. Wind: In a similar process, the wind rubs against the rocks and wears them down. Strong winds also erode rocks or carries sand from one place to the other like water does. Living Organisms: They also influence the formation of soil. The lichen grows on the surface of rocks. Other small plants like moss are able to grow on it and break it further down. The roots of the big trees sometimes go into cracks in the rocks and as the roots grow bigger, the crack is forced bigger.
  • 22.
    “ ” SOIL POLLUTION ANDIT’S EFFETS • Harmful Effects ~Huge heaps and solids make up dirty surroundings causes - Foul smells - Carriers of many diseases -Causes water logging and more breeding places for vector - It reduces the fertility of the soil causing reduction in plant growth -Soil Erosion : Removal of top soil with the help of certain agents like strong winds is called Soil Erosion. • Soil pollution ~The contamination of soil with the solid base chemicals, fertilizers and pesticides , reducing it’s fertility is called as soil pollution . ~Sources -Solid waste : fruits and vegetable waste, human excreta, ash ; Plastic rubber, clothes etc. -Chemicals : Industrial waste compounds like sulphur , lead , nitrogen etc. -Fertilizers : the excess use of fertilizers from fields causes soil pollution.
  • 23.
    BIOGEOCHEMICAL CYCLES  Themovement of nutrient elements through living or non- living components of Biosphere are Biogeochemical Cycles  The chemicals which living organisms obtain from Earth are biogeochemical .
  • 24.
    WATER CYCLES The watercycle, also known as the hydrologic cycle or the H2O cycle, describes the continuous movement of water on, above and below the surface of the Earth. Although the balance of water on Earth remains fairly constant over time, individual water molecules can come and go, in and out of the atmosphere. The water moves from one reservoir to another, such as from river to ocean, or from the ocean to the atmosphere, by the physical processes of evaporation, condensation, precipitation, , and subsurface flow. In so doing, the water goes through different phases: liquid, solid (ice), and gas (vapor). The water cycle involves the exchange of heat, which leads to temperature changes. For instance, when water evaporates, it takes up energy from its surroundings and cools the environment. When it condenses, it releases energy and warms the environment. These heat exchanges influence climate. By transferring water from one reservoir to another, the water cycle purifies water, replenishes the land with freshwater, and transports minerals to different parts of the globe. It is also involved in reshaping the geological features of the Earth, through such processes as erosion and sedimentation. Finally, the water cycle figures significantly in the maintenance of life and ecosystems on Earth.
  • 25.
    Evaporation: Evaporation iswhen the sun heats up water in rivers or lakes or the ocean and turns it into vapour or steam. The water vapour or steam leaves the river, lake or ocean and goes into the air. Condensation : Water vapour in the air gets cold and changes back into liquid, forming clouds. This is called condensation. You can see the same sort of thing at home... Pour a glass of cold water on a hot day and watch what happens. Water forms on the outside of the glass. That water didn't somehow leak through the glass! It actually came from the air. Water vapour in the warm air, turns back into liquid when it touches the cold glass. Precipitation : Precipitation occurs when so much water has condensed that the air cannot hold it anymore. The clouds get heavy and water falls back to the earth in the form of rain, hail, sleet or snow Collection : When water falls back to earth as precipitation, it may fall back in the oceans, lakes or rivers or it may end up on land. When it ends up on land, it will either soak into the earth and become part of the ―ground water‖ that plants and animals use to drink or it may run over the soil and collect in the oceans, lakes or rivers where the cycle starts all over again.
  • 26.
    Carbon Cycle  Forgedin the heart of aging stars, carbon is the fourth most abundant element in the Universe. Most of Earth’s carbon— about 65,500 billion metric tons—is stored in rocks. The rest is in the ocean, atmosphere, plants, soil, and fossil fuels.  The carbon cycle is the biogeochemical cycle by which carbon is exchanged among the biosphere, pedosphere, geosphere, hydrosphere, and atmosphere of the Earth. Along with the nitrogen cycle and the water cycle, the carbon cycle comprises a sequence of events that are key to making the Earth capable of sustaining life; it describes the movement of carbon as it is recycled and reused throughout the biosphere.  Carbon flows between each reservoir in an exchange called the carbon cycle, which has slow and fast components. Any change in the cycle that shifts carbon out of one reservoir puts more carbon in the other reservoirs. Changes that put carbon gases into the atmosphere result in warmer temperatures on Earth.
  • 29.
    Global Carbon Budget The global carbon budget is the balance of the exchanges (incomes and losses) of carbon between the carbon reservoirs or between one specific loop (e.g., atmosphere ↔ biosphere) of the carbon cycle. An examination of the carbon budget of a pool or reservoir can provide information about whether the pool or reservoir is functioning as a source or sink for carbon dioxide. The carbon cycle was initially discovered by Joseph Priestley and Antoine Lavoisier, and popularized by Humphrey Davy.  The total carbon pool, estimated at about 49,000 metric gigatons (1 metric gigaton equals 109 metric tons), is distributed among organic and inorganic forms. Fossil carbon accounts for 22 percent of the total pool. The oceans contain 71 percent of the world's carbon, mostly in the form of bicarbonate and carbonate ions. An additional 3 percent is in dead organic matter and phytoplankton. Terrestrial ecosystems, in which forests are the main reservoir, hold about 3 percent of the total carbon. The remaining 1 percent is held in the atmosphere, circulated, and used in photosynthesis. Carbon pools in the major reservoirs on earth.[2] Pool Quantity (gigatons) Atmosphere 720 Oceans (total) 38,400 Total inorganic 37,400 Total organic 1,000 Surface layer 670 Deep layer 36,730 Lithosphere Sedimentary carbonates > 60,000,000 Kerogens 15,000,000 Terrestrial biosphere (total) 2,000 Living biomass 600 - 1,000 Dead biomass 1,200 Aquatic biosphere 1 - 2 Fossil fuels (total) 4,130 Coal 3,510 Oil 230 Gas 140 Other (peat) 250
  • 30.
    Main components ofcarbon cycle  The global carbon cycle is now usually divided into the following major reservoirs of carbon interconnected by pathways of exchange:  The atmosphere  The terrestrial biosphere  The oceans, including dissolved inorganic carbon and living and non-living marine biota  The sediments, including fossil fuels, fresh water systems and non-living organic material, such as soil carbon  The Earth's interior, carbon from the Earth's mantle and crust. These carbon stores interact with the other components through geological processes  The carbon exchanges between reservoirs occur as the result of various chemical, physical, geological, and biological processes. The ocean contains the largest active pool of carbon near the surface of the Earth. The natural flows of carbon between the atmosphere, ocean, and sediments is fairly balanced, so that carbon levels would be roughly stable without human influence.
  • 31.
    Steps of carboncycle CO2 Used by Plants for Photosynthesis - The primary producers (green plants), also known as photoautotrophs, are constantly removing carbon dioxide from the atmosphere through the process of photosynthesis (the process in which green plants make food for themselves in presence of sunlight). Certain bacteria, also referred to as chemoautotrophs, use carbon dioxide to synthesize the organic compounds they need. Consumption by Animals - The carbon present in the food made by green plants reaches animals through the food chain. Carnivorous animals receive this carbon when they eat other animals. Ocean Intake - Carbon dioxide is continuously being dissolved in the seas and oceans through the process of diffusion. Once dissolved, this carbon dioxide may remain as it is in the marine waters or may get converted into carbonates and bicarbonates. The carbon dioxide dissolved in water is used by marine plants for photosynthesis. The carbonates are converted into calcium carbonate by certain marine organisms. This calcium carbonate is used by corals and oysters to make their shells. When these organisms die, their shells deposit on the sea floor and finally turn into sedimentary rocks. Decay and Decompose - When living organisms die, their bodies decay and decompose. This happens due to various natural reasons. The energy as well as the carbon dioxide present in their bodies is released by the chemical reactions taking place on the body. Formation of Fossil Fuels - As plants and animals die and get buried under the ground after millions of years, they change into fossil fuels due to high pressure and other physical and chemical changes. Use of Fuels for Industrial Purposes - Fossil fuels stored in the heart of the Earth are dug out and used by industries for purposes of energy production. It is also used as a raw material for other purposes. Carbon Emissions - The fuel used by the companies leads to the production of waste gases. These gases also contain a large amount of carbon dioxide. Respiration by Plants and Animals - Carbon dioxide is regularly being returned to the atmosphere by the process of respiration in plants and animals. Burning of wood and fossil fuels in industries and automobiles also releases carbon dioxide.
  • 32.
    Importance of Carboncycle  Over the long term, the carbon cycle seems to maintain a balance that prevents all of Earth’s carbon from entering the atmosphere (as is the case on Venus) or from being stored entirely in rocks. This balance helps keep Earth’s temperature relatively stable, like a thermostat.  This thermostat works over a few hundred thousand years, as part of the slow carbon cycle. This means that for shorter time periods—tens to a hundred thousand years—the temperature of Earth can vary. And, in fact, Earth swings between ice ages and warmer interglacial periods on these time scales. Parts of the carbon cycle may even amplify these short- term temperature changes.
  • 33.
    Nitrogen cycle  Thenitrogen cycle is the process by which nitrogen is converted between its various chemical forms. This transformation can be carried out through both biological and physical processes. Important processes in the nitrogen cycle include fixation, ammonification, nitrification, and denitrification. The majority of Earth's atmosphere (78%) is nitrogen,[1] making it the largest pool of nitrogen. However, atmospheric nitrogen has limited availability for biological use, leading to a scarcity of usable nitrogen in many types of ecosystems. The nitrogen cycle is of particular interest to ecologists because nitrogen availability can affect the rate of key ecosystem processes, including primary production and decomposition. Human activities such as fossil fuel combustion, use of artificial nitrogen fertilizers, and release of nitrogen in wastewater have dramatically altered the global nitrogen cycle.
  • 34.
    Ecological Function ofnitrogen cycle  Nitrogen is essential for many processes and is crucial for any life on Earth. It is a component in all amino acids, as incorporated into proteins, and is present in the bases that make up nucleic acids, such as DNA and RNA. In plants, much of the nitrogen is used in chlorophyll molecules, which are essential for photosynthesis and further growth. Although Earth’s atmosphere is an abundant source of nitrogen, most is relatively unusable by plants. Chemical processing, or natural fixation (through processes such as bacterial conversion—see rhizome), are necessary to convert gaseous nitrogen into forms usable by living organisms, which makes nitrogen a crucial component of food production. The abundance or scarcity of this "fixed" form of nitrogen, (also known as reactive nitrogen), dictates how much food can be grown on a piece of land.
  • 35.
    Process of NitrogenFixation  Nitrogen is present in the environment in a wide variety of chemical forms including organic nitrogen, ammonium (NH4 +), nitrite (NO2 -), nitrate (NO3 -), nitrous oxide (N2O),nitric oxide (NO) or inorganic nitrogen gas (N2). Organic nitrogen may be in the form of a living organism, humus or in the intermediate products of organic matter decomposition. The processes of the nitrogen cycle transform nitrogen from one form to another. Many of those processes are carried out by microbes, either in their effort to harvest energy or to accumulate nitrogen in a form needed for their growth. The diagram above shows how these processes fit together to form the nitrogen cycle.
  • 37.
    Nitrogen Fixation  Atmosphericnitrogen must be processed, or "fixed― to be used by plants. Some fixation occurs in lightning strikes, but most fixation is done by free-living or symbiotic bacteria. These bacteria have the nitrogenise enzyme that combines gaseous nitrogen with hydrogen to produce ammonia, which is then further converted by the bacteria to make their own organic compounds. Some nitrogen fixing bacteria, such as Rhizobium, live in the root nodules of legumes (such as peas or beans). Here they form a mutualistic relationship with the plant, producing ammonia in exchange for carbohydrates. Nutrient-poor soils can be planted with legumes to enrich them with nitrogen. A few other plants can form such symbioses. Today, about 30% of the total fixed nitrogen is manufactured in ammonia chemical plants.  Conversion of N2  The conversion of nitrogen (N2) from the atmosphere into a form readily available to plants and hence to animals is an important step in the nitrogen cycle, which distributes the supply of this essential nutrient. There are four ways to convert N2 (atmospheric nitrogen gas) into more chemically reactive forms:  Biological fixation: some symbiotic bacteria (most often associated with leguminous plants) and some free-living bacteria are able to fix nitrogen as organic nitrogen. An example of mutualistic nitrogen fixing bacteria are the Rhizobium bacteria, which live in legume root nodules. These species are diazotrophs. An example of the free-living bacteria is Azotobacter.  Industrial N-fixation: Under great pressure, at a temperature of 600 C, and with the use of an iron catalyst, hydrogen (usually derived from natural gas or petroleum) and atmospheric nitrogen can be combined to form ammonia (NH3) in the Haber-Bosch process which is used to make fertilizer and explosives.  Combustion of fossil fuels: automobile engines and thermal power plants, which release various nitrogen oxides (NOx).  Other processes: In addition, the formation of NO from N2 and O2 due to photons and especially
  • 38.
    Nitrification  The conversionof ammonia to nitrate is performed primarily by soil-living bacteria and other nitrifying bacteria. In the primary stage of nitrification, the oxidation of ammonium (NH4 +) is performed by bacteria such as the Nitrosomonas species, which converts ammonia to nitrites (NO2 -). Other bacterial species, such as the Nitrobacter, are responsible for the oxidation of the nitrites into nitrates (NO3 -). It is important for the ammonia to be converted to nitrates because accumulated nitrites are toxic to plant life.  Due to their very high solubility and because soils are largely unable to retain anions, nitrates can enter groundwater. Elevated nitrate in groundwater is a concern for drinking water use because nitrate can interfere with blood- oxygen levels in infants and cause methemoglobinemia or blue-baby syndrome. Where groundwater recharges stream flow, nitrate-enriched groundwater can contribute to eutrophication, a process that leads to high algal, especially blue-green algal populations. While not directly toxic to fish life, like ammonia, nitrate can have indirect effects on fish if it contributes to this eutrophication. Nitrogen has contributed to severe eutrophication problems in some water bodies. Since 2006, the application of nitrogen fertilizer has been increasingly controlled in Britain and the United States. This is occurring along the same lines as control of phosphorus fertilizer, restriction of which is normally considered essential to the recovery of eutrophied waterbodies
  • 39.
    Assimilation  Plants takenitrogen from the soil, by absorption through their roots in the form of either nitrate ions or ammonium ions. All nitrogen obtained by animals can be traced back to the eating of plants at some stage of the food chain.  Plants can absorb nitrate or ammonium ions from the soil via their root hairs. If nitrate is absorbed, it is first reduced to nitrite ions and then ammonium ions for incorporation into amino acids, nucleic acids, and chlorophyll. In plants that have a symbiotic relationship with rhizobia, some nitrogen is assimilated in the form of ammonium ions directly from the nodules.  Animals, fungi, and other heterotrophic organisms obtain nitrogen by ingestion of amino acids, nucleotides and other small organic molecules.
  • 40.
    Ammonification  The processof ammonification is the result of the breakdown of organic matter such as dead animals and plants or waste materials like excrement. This breakdown is accomplished by scores of microorganisms which utilize dead organic material for energy and produce ammonia and related compounds as a byproduct of their metabolisms. Ammonification classically occurs in the soil, in an aerobic environment which gives the bacteria and other microorganisms oxygen to work with.
  • 41.
    Denitrification  This isthe reverse process of nitrification. During denitrification nitrates are reduced to nitrites and then to nitrogen gas and ammonia. Thus, reduction of nitrates to gaseous nitrogen by microorganisms in a series of biochemical reactions is called ―denitrification". The process is wasteful as available nitrogen in soil is lost to atmosphere.  This process also called dissimilatory nitrate reduction as nitrate nitrogen is completely lost into atmospheric air. In the soils with high organic matter and anaerobic soil conditions (waterlogged or ill-drained) rate of denitrification is more. Thus, rice / paddy fields are more prone to denitrification.  Denitrification leads to the loss of nitrogen (nitrate nitrogen) from the soil which results into the depletion of an essential nutrient for plant growth and therefore, it is an undesirable process / reaction from the soil fertility and agricultural productivity. Although, denitrification is an undesirable reaction from agricultural productivity, but it is of major ecological importance since, without denitrification the supply of nitrogen including N2 of the atmosphere, would have not got depleted and NO3 (which are toxic) would have accumulated in the soil and water.
  • 43.
  • 44.
    What is GreenHouse Effect and How it Happens ? • The Earth receives energy from the Sun in the form UV, visible, and near IR radiation, most of which passes through the atmosphere without being absorbed. Of the total amount of energy available at the top of the atmosphere (TOA), about 50% is absorbed at the Earth's surface. Because it is warm, the surface radiates far IR thermal radiation that consists of wavelengths that are predominantly much longer than the wavelengths that were absorbed (the overlap between the incident solar spectrum and the terrestrial thermal spectrum is small enough to be neglected for most purposes). Most of this thermal radiation is absorbed by the atmosphere and re-radiated both upwards and downwards; that radiated downwards is absorbed by the Earth's surface. This trapping of long-wavelength thermal radiation leads to a higher equilibrium temperature than if the atmosphere were absent. • The greenhouse effect is a process by which thermal radiation from a planetary surface is absorbed by atmospheric greenhouse gases, and is re-radiated in all directions. Since part of this re- radiation is back towards the surface and the lower atmosphere, it results in an elevation of the average surface temperature above what it would be in the absence of the gases.
  • 45.
    OXYGEN CYCLE The oxygencycle is the biogeochemical cycle that describes the movement of oxygen within its three main reservoirs: the atmosphere (air), the total content of biological matter within the biosphere (the global sum of all ecosystems), and the lithosphere (Earth's crust). Failures in the oxygen cycle within the hydrosphere (the combined mass of water found on, under, and over the surface of a planet) can result in the development of hypoxic zones. The main driving factor of the oxygen cycle is photosynthesis, which is responsible for the modern Earth's atmosphere and life as we know it (the Great Oxygenation Event).
  • 46.
    • Plant releaseoxygen into the atmosphere as a by-product of photosynthesis. • Animals take in oxygen through the process of respiration. • Animals take in oxygen through the process of respiration. • Animals then break down sugars and food. • • Carbon dioxide is released by animals and used in plants in photosynthesis
  • 47.
    Biological Importance of Oxygen •Humans need it to breathe • Needed for decomposition of organic waste • Water can dissolve oxygen and it is the dissolved oxygen that supports aquatic life.
  • 48.
    OZONE LAYER The ozonelayer is a layer in Earth's atmosphere containing relatively high concentrations of ozone (O3). However, "relatively high," in the case of ozone, is still very small with regard to ordinary oxygen, and is less than ten parts per million, with the average ozone concentration in Earth's atmosphere being only about 0.6 parts per million. The ozone layer is mainly found in the lower portion of the stratosphere from approximately 20 to 30 kilometres (12 to 19 miles) above Earth, though the thickness varies seasonally and geographically.
  • 49.
    POSITION The highest levelsof ozone in the atmosphere are in the stratosphere, in a region also known as the ozone layer between about 10 km and 50 km above the surface (or between about 6 and 31 miles). However, even in this "layer" the ozone concentrations are only two to eight parts per million, so most of the oxygen there remains of the dioxygen type.
  • 50.
    OZONE PROTECTION Although theconcentration of the ozone in the ozone layer is very small, it is vitally important to life because it absorbs biologically harmful ultraviolet (UV) radiation coming from the sun. The ozone layer absorbs 97–99% of the Sun's medium-frequency ultraviolet light (from about 200 nm to 315 nm wavelength), which potentially damages exposed life forms on Earth.
  • 51.
    OZONE TO OURRESCUE Levels of ozone at various altitudes and blocking of different bands of ultraviolet radiation.
  • 52.
    TYPES OF UV Thereare different types of Uvs. Extremely short or vacuum UV (10–100 nm) is screened out by nitrogen. UV radiation capable of penetrating nitrogen is divided into three categories, based on its wavelength; these are referred to as UV-A (400–315 nm), UV-B (315– 280 nm), and UV-C (280–100 nm).
  • 53.
    OZONE DEPLETION The ozonelayer can be depleted by catalysts, including nitric oxide (NO), nitrous oxide (N2O), hydroxyl (OH), atomic chlorine (Cl), and atomic bromine (Br). While there are natural sources for all of these species, the concentrations of chlorine and bromine have increased markedly in recent years due to the release of large quantities of man-made compounds, especially chlorofluorocarbons (CFCs) and bromofluorocarbons
  • 54.
    OZONE DEPLETION NASA projectionsof stratospheric ozone concentrations if chlorofluorocarbons had not been banned.
  • 55.
    THANK YOU  MADEBY :- NAME ADMISSION NUMBER ROLL NUMBER NISARG PATEL 6231 21 MIHIR MADHANI 6257 22 RUSHAN MUKHERJEE 9078 33 AARSH AGRAWAL 5554 19 PARTHASARTHI K. 3155 02 SWETANG FINVIYA 3392 11