Lisa Quraish
CIMT 543
Spring 2012
Dr. Ziaeehezarjeribi


                                           Multimedia

“The project consists of two parts:
    1. A concept map that illustrates how this multimedia kit can be effectively used in
       teaching.
    2. A document that describes the target learner(s), learning objectives, the components of
       the kit. You need to describe in details what each component is, why these components
       are used, and when and how to utilize them. Additionally what instructional strategies are
       used and why these strategies are used.”

    A multimedia kit is “a collection of teaching/learning materials involving more than one type

of medium and organized around a single topic” (Smaldino, Lowther, & Russell, 2012, p. 256).

Creating a multimedia kit allows a teacher to incorporate many different types of media into a

lesson seamlessly. By having a kit, or kits, prepared for your lessons, along with a concept map

or detailed plan of how to integrate each component, all of your resources are together in one

place making the task of using multimedia and reaching diverse learners simple and rewarding.

Making lesson preparation a priority will also make it possible for a substitute to provide a high

quality, multifaceted lesson with multimedia components should you be unable to attend class

for personal or professional reason. The kit I created is designed to be used with a classroom

lesson, however multimedia kits can be created for individual or small group work (Smaldino, et

al., 2012).


Part 1:

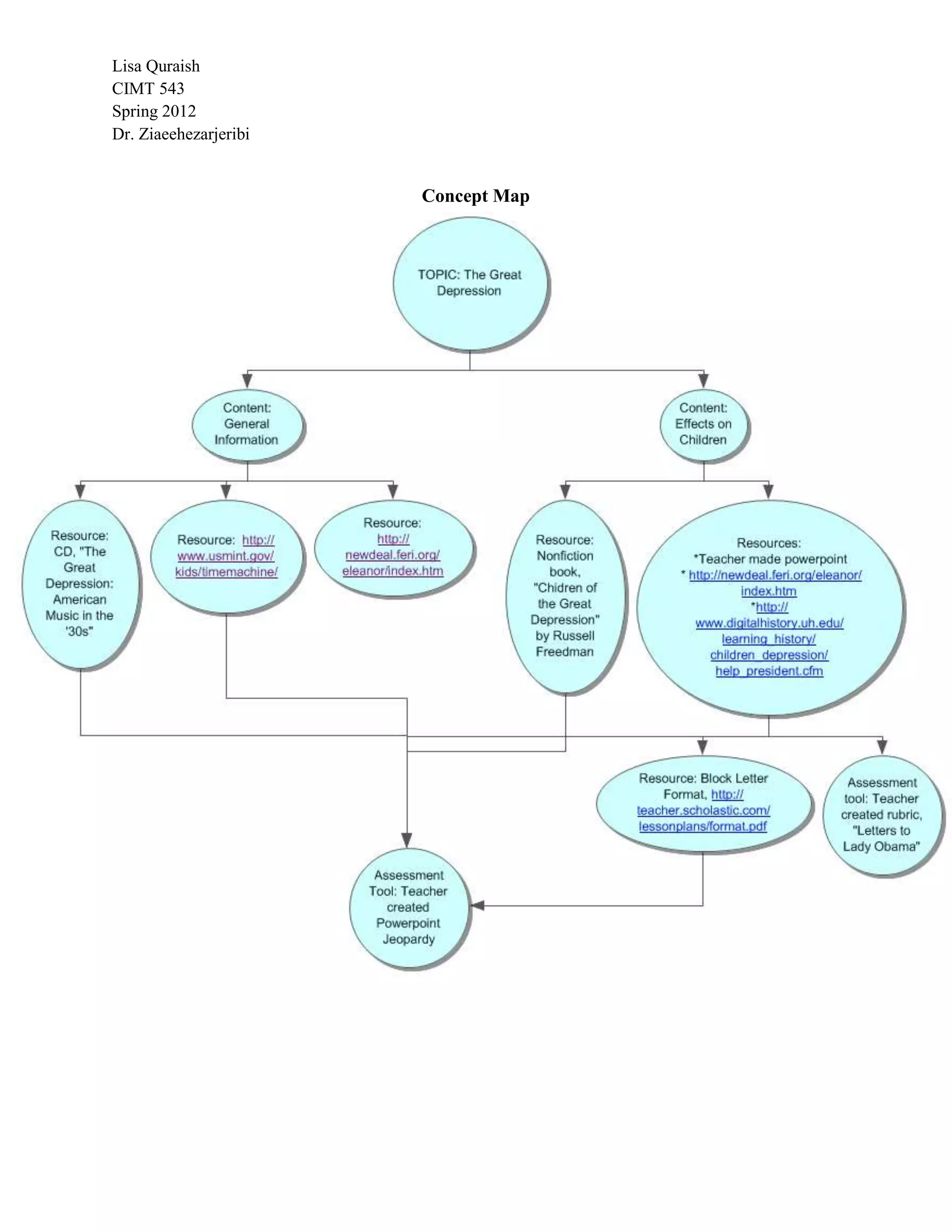
   Below is the concept map I created using Inspiration 9 software. It shows all of the

components of my multimedia kit and how they are connected to the main lesson theme of „The

Great Depression.‟
Lisa Quraish
CIMT 543
Spring 2012
Dr. Ziaeehezarjeribi


                       Concept Map
Lisa Quraish
CIMT 543
Spring 2012
Dr. Ziaeehezarjeribi


           The Inspiration 9 software automatically creates an outline based on the components of
your concept map. Following you will see the text-based outline of the concept map shown
above:
TOPIC: The Great Depression
      I.     Content: General Information
             A. Resource:
                 http://newdeal.feri.org/eleanor/index.htm
             B. Resource: http://www.usmint.gov/kids/timemachine/
             C. Resource: CD, "The Great Depression: American Music in the '30s"
      II. Content: Effects on Children
             A. Resource: Nonfiction book, "Children of the Great Depression" by Russell
                 Freedman
             B. Resources:
                  *Teacher made PowerPoint (includes images, text, and video)
                  * http://newdeal.feri.org/eleanor/index.htm (also used for ‘general
                 information’)
                 *http://www.digitalhistory.uh.edu/learning_history/children_depression/help
                 _president.cfm
                  1. Resource: Block Letter Format,
                       http://teacher.scholastic.com/lessonplans/format.pdf
                  2. Assessment tool: Teacher created rubric, "Letters to Lady Obama"
   Assessment Tool: Teacher created PowerPoint Jeopardy (Assesses entire lesson)
Lisa Quraish
CIMT 543
Spring 2012
Dr. Ziaeehezarjeribi


   Part 2:


   Target          This multimedia kit has been created for a fifth grade class of 22 students at a rural
   Learners        elementary school. There are 12 girls and 10 boys. A number of students (6) are
                   classified as “living in poverty” as can be seen by the free and reduced lunch rates.
                   The remainder of the class comes from working and middle class families. Three
                   students have identified learning disabilities. The school system practices inclusion,
                   so the special education teacher or aide comes in at least once a day to work with these
                   students and they also have the option of going to the special education room for
                   guidance on a project or test. No students have been officially identified as “gifted,”
                   although quite a few (eight) are reading well above grade level and excel on most all
                   assignments. Students show an appreciation for using technology in learning and
                   assessments and have benefited from listening to music during independent work
                   time.
   Learning        Given Microsoft Word software, the learner will compose a letter in block format and
   Objectives      score 13/15 or higher on the teacher created “Letters to Lady Obama” rubric.


                   The learner will demonstrate a general understanding of the Great Depression by
                   playing the teacher created PowerPoint version of “Jeopardy: Great Depression
                   Edition” scoring 5000/6000 or higher when completing the game individually.
   Components This lesson covers the Great Depression, but more particularly very general
   of the Kit      information on the Great Depression and a more in depth look at the effects on
   and How         children living through the Great Depression. The choice of content is due to the age
   They Are        of students (5th grade, approx. 9-11 years old) and background knowledge in
   Used            economics. I know the specifics of the economic aspects will be covered in greater
                   detail in high school. Because breakdowns in communication can occur at the
                   decoding level due to “receiver‟s lack of skills in comprehending the idea” (Smaldino,
                   et al., 2012, p. 211), I have chosen to work mainly with the social aspects of the Great
Lisa Quraish
CIMT 543
Spring 2012
Dr. Ziaeehezarjeribi


                   Depression in order to work within my fifth graders‟ frame(s) of reference.
                   Learning Resources:
                       1. Teacher created PowerPoint (includes images, text, and video):
                   The first component of my multimedia kit is a teacher created PowerPoint
                   presentation previously turned in as my „visual principles assignment.‟ This
                   PowerPoint contains a YouTube video which serves as an introduction to the Great
                   Depression, a number of authentic images from the Great Depression era, and an
                   overview of what students will be expected to do with some of the other resources as
                   well as a detailed description of block format (necessary for completion of first
                   assessment). This PowerPoint will be used in the “Utilize Technology, Media, and
                   Materials” portion of the ASSURE lesson plan in order to “prepare the learners” for
                   the next stages of the lesson that “Requires learner participation” (Smaldino, et al.,
                   2012, p. 39).
                       2. http://newdeal.feri.org/eleanor/index.htm
                       3. http://www.usmint.gov/kids/timemachine/
                       4. http://www.digitalhistory.uh.edu/learning_history/children_depression/help
                          _president.cfm
                       5. Nonfiction book, "Children of the Great Depression" by Russell Freedman
                   Components 2-5 will all be utilized during the “provide the learning experience” part
                   of the “Utilize technology, media, and materials” portion of the ASSURE model
                   (Smaldino, et al., 2012). Students will be divided into pairs, making sure that all low
                   readers (three) are paired with exceptional readers. Each pair is given a list of the
                   three websites (above), a copy of Russell Freedman‟s “Children of the Great
                   Depression,” and access to a computer with Internet access. Students will browse
                   through all of the materials, taking notes of important facts, dates, or details. Students
                   will be encouraged to assign one student the task of reading aloud and the other the
                   task of recording (writing) the important information. Students will be given adequate
                   time to thoroughly explore all of the resources while I monitor to make sure everyone
                   remains on task and working cooperatively.
Lisa Quraish
CIMT 543
Spring 2012
Dr. Ziaeehezarjeribi


                       6. CD, "The Great Depression: American Music in the '30s":
                   The sixth component is a CD of Great Depression music that will be played quietly
                   during students‟ exploration time and later during the letter writing phase of
                   assessment. Students have expressed a dislike for silence while working, and music
                   has been found to lessen individual distractions.
                       7. http://teacher.scholastic.com/lessonplans/format.pdf:
                   This pdf will be copied for each individual student. The first component (PowerPoint)
                   contained a modified version of the same content. This hard copy will serve as
                   students‟ reminder of block format elements and format guidelines while composing
                   their letters. (See assessment tool number one below).
                   Assessment Tools:
                       1. Teacher created “Letters to Lady Obama” Rubric (shown below):
                   Following the cooperative “exploration” phase of the lesson, students will each move
                   to an individual computer. This will begin the “Require learner participation” portion
                   of the ASSURE model. Students will use their knowledge of block format (with
                   learning resource component 7 (above) to use as a resource), as well as the
                   information gleaned from the “explore” phase of the lesson to compose a letter to First
                   Lady Obama similar in content (only updated with 21st century needs) to those they
                   read that were written to Mrs. Eleanor Roosevelt during the Great Depression. As
                   students finish up, they will peer edit and revise their original partners‟ work using
                   Microsoft Word‟s “track changes” feature. Students should be familiar with this
                   feature as it is used regularly in class for peer revision of written work. Once
                   satisfied, work will be sent to the lab printer and turned in to be graded against the
                   “Letters to Lady Obama” rubric. To meet the lesson objective students must score at
                   least a 13 of a possible 15.
                       2. Teacher created PowerPoint Jeopardy (attached as .ppt document)
                   The last component of this lesson is a PowerPoint presentation of a jeopardy type
                   game to quiz students on Great Depression facts they should have learned (and written
                   down) during the “explore” phase of the lesson. Each student will open the Jeopardy
Lisa Quraish
CIMT 543
Spring 2012
Dr. Ziaeehezarjeribi


                   PowerPoint on their individual computer to complete independently. If all questions
                   are answered correctly, 6000 points are possible. Students will be instructed to write
                   down each question they got right or wrong, adding all of the ones they got right
                   together at the end. This sheet showing their math will be turned in as proof of
                   completion of the assignment. As with all self-check assignments, honesty can
                   sometimes be an issue. I have made sure that this assessment will take place when an
                   aide from the special education room is scheduled to be with us, as I hope that an extra
                   set of eyes will help to better ensure honest results. A score of 5000 out of a possible
                   6000 shows that students have satisfactorily met the lesson objective. I have chosen to
                   use a game format as opposed to a traditional test to curb the anxiety that sometimes
                   plagues students come test time.
   Instructional This lesson has a lot of components and lends itself well to both teacher and student
   Strategies      centered strategies. I have chosen to use teacher centered strategies for only the very
   and             first component (PowerPoint intro/overview). At this point in the lesson, students do
   Rationale       not have the background knowledge to successfully work on their own, hence the
                   teacher centered strategy of “presentation” is chosen. This follows the suggestions of
                   Smaldino, et al. (2012) when they state that it is “during the Utilize step (of the
                   ASSURE lesson plan) that teacher-centered strategies are implemented” (p. 70).


                   “With student-centered strategies, teachers serve as facilitators who offer guidance as
                   students engage in interactive learning activities and experiences...” (Smaldino, et al.,
                   2012, p. 72). I think this quote describes the implementation of multimedia
                   components 2-5 into my lesson very well. Students are given the resources and
                   hardware/software necessary to fully utilize them, and allowed to explore on their own
                   (in pairs). They decide what is important and what they wish to carry over into the
                   letters they compose. The PowerPoint Jeopardy then assesses whether or not they
                   have discovered the key points from each resource.
Lisa Quraish
CIMT 543
Spring 2012
Dr. Ziaeehezarjeribi




                             Letters to Lady Obama Rubric
     (Modified from: http://www.rcampus.com/rubricshowc.cfm?code=Q3XW87&sp=true)

      Category                    5                           3                            1

       Format               Includes correct            1 or 2 errors in          3 or more errors in
                           margins, spacing,       formatting. Includes all        formatting and/or
  (Block Format)        indentations, font, and    5 elements of a letter in    missing one or more of
                       alignment. Includes all 5         block format.         the 5 elements of a letter
                         elements of a letter in                                    in block format.
                             block format.

  Mechanics and         No errors in spelling,      1-3 errors in spelling,      4 or more errors in
                          punctuation, or              punctuation, or         spelling, punctuation, or
    Spelling
                             grammar.                     grammar.                     grammar.


    Content and            Follows the class          Missing at least one       Missing two or more
                          example: introduce         component from the          components from the
    Organization
                        yourself, express your     class example: introduce    class example: introduce
                        opinion/concern, and        yourself, express your      yourself, express your
                           address how the           opinion/concern, and        opinion/concern, and
                       recipient could possibly        address how the             address how the
                         remedy the concern.       recipient could possibly    recipient could possibly
                                                     remedy the concern.         remedy the concern.
Lisa Quraish
CIMT 543
Spring 2012
Dr. Ziaeehezarjeribi



                                             References


Digital History. (2011). Explorations: Children and the Great Depression. Retrieved from

        http://www.digitalhistory.uh.edu/learning_history/children_depression/help_

        president.cfm

Freedman, Russell. (2005). Children of the Great Depression. New York, NY: Clarion Books.

New Deal Network. (2003). Dear Mrs. Roosevelt. Retrieved from

        http://newdeal.feri.org/eleanor/index.htm

Rcampus. (2012). iRubric: Business Letter Block Format rubric. Retrieved from

        http://www.rcampus.com/rubricshowc.cfm?code=Q3XW87&sp=true

Scholastic. (n.d.) Business Letter Format. Retrieved from

        http://teacher.scholastic.com/lessonplans/format.pdf

Smaldino, S.E., Lowther, D.L., & Russell, J.D. (2012). Instructional Technology and

        Media for Learning. Boston, MA: Pearson Education, Inc.

The United States Mint. (1999). h.i.p. pocket change Time Machine. Retrieved from

        http://www.usmint.gov/kids/timemachine/

Various. (1993). The Great Depression: American Music in the ‘30’s. [CD]. USA: Sony.

Multimedia Kit

  • 1.
    Lisa Quraish CIMT 543 Spring2012 Dr. Ziaeehezarjeribi Multimedia “The project consists of two parts: 1. A concept map that illustrates how this multimedia kit can be effectively used in teaching. 2. A document that describes the target learner(s), learning objectives, the components of the kit. You need to describe in details what each component is, why these components are used, and when and how to utilize them. Additionally what instructional strategies are used and why these strategies are used.” A multimedia kit is “a collection of teaching/learning materials involving more than one type of medium and organized around a single topic” (Smaldino, Lowther, & Russell, 2012, p. 256). Creating a multimedia kit allows a teacher to incorporate many different types of media into a lesson seamlessly. By having a kit, or kits, prepared for your lessons, along with a concept map or detailed plan of how to integrate each component, all of your resources are together in one place making the task of using multimedia and reaching diverse learners simple and rewarding. Making lesson preparation a priority will also make it possible for a substitute to provide a high quality, multifaceted lesson with multimedia components should you be unable to attend class for personal or professional reason. The kit I created is designed to be used with a classroom lesson, however multimedia kits can be created for individual or small group work (Smaldino, et al., 2012). Part 1: Below is the concept map I created using Inspiration 9 software. It shows all of the components of my multimedia kit and how they are connected to the main lesson theme of „The Great Depression.‟
  • 2.
    Lisa Quraish CIMT 543 Spring2012 Dr. Ziaeehezarjeribi Concept Map
  • 3.
    Lisa Quraish CIMT 543 Spring2012 Dr. Ziaeehezarjeribi The Inspiration 9 software automatically creates an outline based on the components of your concept map. Following you will see the text-based outline of the concept map shown above: TOPIC: The Great Depression I. Content: General Information A. Resource: http://newdeal.feri.org/eleanor/index.htm B. Resource: http://www.usmint.gov/kids/timemachine/ C. Resource: CD, "The Great Depression: American Music in the '30s" II. Content: Effects on Children A. Resource: Nonfiction book, "Children of the Great Depression" by Russell Freedman B. Resources: *Teacher made PowerPoint (includes images, text, and video) * http://newdeal.feri.org/eleanor/index.htm (also used for ‘general information’) *http://www.digitalhistory.uh.edu/learning_history/children_depression/help _president.cfm 1. Resource: Block Letter Format, http://teacher.scholastic.com/lessonplans/format.pdf 2. Assessment tool: Teacher created rubric, "Letters to Lady Obama" Assessment Tool: Teacher created PowerPoint Jeopardy (Assesses entire lesson)
  • 4.
    Lisa Quraish CIMT 543 Spring2012 Dr. Ziaeehezarjeribi Part 2: Target This multimedia kit has been created for a fifth grade class of 22 students at a rural Learners elementary school. There are 12 girls and 10 boys. A number of students (6) are classified as “living in poverty” as can be seen by the free and reduced lunch rates. The remainder of the class comes from working and middle class families. Three students have identified learning disabilities. The school system practices inclusion, so the special education teacher or aide comes in at least once a day to work with these students and they also have the option of going to the special education room for guidance on a project or test. No students have been officially identified as “gifted,” although quite a few (eight) are reading well above grade level and excel on most all assignments. Students show an appreciation for using technology in learning and assessments and have benefited from listening to music during independent work time. Learning Given Microsoft Word software, the learner will compose a letter in block format and Objectives score 13/15 or higher on the teacher created “Letters to Lady Obama” rubric. The learner will demonstrate a general understanding of the Great Depression by playing the teacher created PowerPoint version of “Jeopardy: Great Depression Edition” scoring 5000/6000 or higher when completing the game individually. Components This lesson covers the Great Depression, but more particularly very general of the Kit information on the Great Depression and a more in depth look at the effects on and How children living through the Great Depression. The choice of content is due to the age They Are of students (5th grade, approx. 9-11 years old) and background knowledge in Used economics. I know the specifics of the economic aspects will be covered in greater detail in high school. Because breakdowns in communication can occur at the decoding level due to “receiver‟s lack of skills in comprehending the idea” (Smaldino, et al., 2012, p. 211), I have chosen to work mainly with the social aspects of the Great
  • 5.
    Lisa Quraish CIMT 543 Spring2012 Dr. Ziaeehezarjeribi Depression in order to work within my fifth graders‟ frame(s) of reference. Learning Resources: 1. Teacher created PowerPoint (includes images, text, and video): The first component of my multimedia kit is a teacher created PowerPoint presentation previously turned in as my „visual principles assignment.‟ This PowerPoint contains a YouTube video which serves as an introduction to the Great Depression, a number of authentic images from the Great Depression era, and an overview of what students will be expected to do with some of the other resources as well as a detailed description of block format (necessary for completion of first assessment). This PowerPoint will be used in the “Utilize Technology, Media, and Materials” portion of the ASSURE lesson plan in order to “prepare the learners” for the next stages of the lesson that “Requires learner participation” (Smaldino, et al., 2012, p. 39). 2. http://newdeal.feri.org/eleanor/index.htm 3. http://www.usmint.gov/kids/timemachine/ 4. http://www.digitalhistory.uh.edu/learning_history/children_depression/help _president.cfm 5. Nonfiction book, "Children of the Great Depression" by Russell Freedman Components 2-5 will all be utilized during the “provide the learning experience” part of the “Utilize technology, media, and materials” portion of the ASSURE model (Smaldino, et al., 2012). Students will be divided into pairs, making sure that all low readers (three) are paired with exceptional readers. Each pair is given a list of the three websites (above), a copy of Russell Freedman‟s “Children of the Great Depression,” and access to a computer with Internet access. Students will browse through all of the materials, taking notes of important facts, dates, or details. Students will be encouraged to assign one student the task of reading aloud and the other the task of recording (writing) the important information. Students will be given adequate time to thoroughly explore all of the resources while I monitor to make sure everyone remains on task and working cooperatively.
  • 6.
    Lisa Quraish CIMT 543 Spring2012 Dr. Ziaeehezarjeribi 6. CD, "The Great Depression: American Music in the '30s": The sixth component is a CD of Great Depression music that will be played quietly during students‟ exploration time and later during the letter writing phase of assessment. Students have expressed a dislike for silence while working, and music has been found to lessen individual distractions. 7. http://teacher.scholastic.com/lessonplans/format.pdf: This pdf will be copied for each individual student. The first component (PowerPoint) contained a modified version of the same content. This hard copy will serve as students‟ reminder of block format elements and format guidelines while composing their letters. (See assessment tool number one below). Assessment Tools: 1. Teacher created “Letters to Lady Obama” Rubric (shown below): Following the cooperative “exploration” phase of the lesson, students will each move to an individual computer. This will begin the “Require learner participation” portion of the ASSURE model. Students will use their knowledge of block format (with learning resource component 7 (above) to use as a resource), as well as the information gleaned from the “explore” phase of the lesson to compose a letter to First Lady Obama similar in content (only updated with 21st century needs) to those they read that were written to Mrs. Eleanor Roosevelt during the Great Depression. As students finish up, they will peer edit and revise their original partners‟ work using Microsoft Word‟s “track changes” feature. Students should be familiar with this feature as it is used regularly in class for peer revision of written work. Once satisfied, work will be sent to the lab printer and turned in to be graded against the “Letters to Lady Obama” rubric. To meet the lesson objective students must score at least a 13 of a possible 15. 2. Teacher created PowerPoint Jeopardy (attached as .ppt document) The last component of this lesson is a PowerPoint presentation of a jeopardy type game to quiz students on Great Depression facts they should have learned (and written down) during the “explore” phase of the lesson. Each student will open the Jeopardy
  • 7.
    Lisa Quraish CIMT 543 Spring2012 Dr. Ziaeehezarjeribi PowerPoint on their individual computer to complete independently. If all questions are answered correctly, 6000 points are possible. Students will be instructed to write down each question they got right or wrong, adding all of the ones they got right together at the end. This sheet showing their math will be turned in as proof of completion of the assignment. As with all self-check assignments, honesty can sometimes be an issue. I have made sure that this assessment will take place when an aide from the special education room is scheduled to be with us, as I hope that an extra set of eyes will help to better ensure honest results. A score of 5000 out of a possible 6000 shows that students have satisfactorily met the lesson objective. I have chosen to use a game format as opposed to a traditional test to curb the anxiety that sometimes plagues students come test time. Instructional This lesson has a lot of components and lends itself well to both teacher and student Strategies centered strategies. I have chosen to use teacher centered strategies for only the very and first component (PowerPoint intro/overview). At this point in the lesson, students do Rationale not have the background knowledge to successfully work on their own, hence the teacher centered strategy of “presentation” is chosen. This follows the suggestions of Smaldino, et al. (2012) when they state that it is “during the Utilize step (of the ASSURE lesson plan) that teacher-centered strategies are implemented” (p. 70). “With student-centered strategies, teachers serve as facilitators who offer guidance as students engage in interactive learning activities and experiences...” (Smaldino, et al., 2012, p. 72). I think this quote describes the implementation of multimedia components 2-5 into my lesson very well. Students are given the resources and hardware/software necessary to fully utilize them, and allowed to explore on their own (in pairs). They decide what is important and what they wish to carry over into the letters they compose. The PowerPoint Jeopardy then assesses whether or not they have discovered the key points from each resource.
  • 8.
    Lisa Quraish CIMT 543 Spring2012 Dr. Ziaeehezarjeribi Letters to Lady Obama Rubric (Modified from: http://www.rcampus.com/rubricshowc.cfm?code=Q3XW87&sp=true) Category 5 3 1 Format Includes correct 1 or 2 errors in 3 or more errors in margins, spacing, formatting. Includes all formatting and/or (Block Format) indentations, font, and 5 elements of a letter in missing one or more of alignment. Includes all 5 block format. the 5 elements of a letter elements of a letter in in block format. block format. Mechanics and No errors in spelling, 1-3 errors in spelling, 4 or more errors in punctuation, or punctuation, or spelling, punctuation, or Spelling grammar. grammar. grammar. Content and Follows the class Missing at least one Missing two or more example: introduce component from the components from the Organization yourself, express your class example: introduce class example: introduce opinion/concern, and yourself, express your yourself, express your address how the opinion/concern, and opinion/concern, and recipient could possibly address how the address how the remedy the concern. recipient could possibly recipient could possibly remedy the concern. remedy the concern.
  • 9.
    Lisa Quraish CIMT 543 Spring2012 Dr. Ziaeehezarjeribi References Digital History. (2011). Explorations: Children and the Great Depression. Retrieved from http://www.digitalhistory.uh.edu/learning_history/children_depression/help_ president.cfm Freedman, Russell. (2005). Children of the Great Depression. New York, NY: Clarion Books. New Deal Network. (2003). Dear Mrs. Roosevelt. Retrieved from http://newdeal.feri.org/eleanor/index.htm Rcampus. (2012). iRubric: Business Letter Block Format rubric. Retrieved from http://www.rcampus.com/rubricshowc.cfm?code=Q3XW87&sp=true Scholastic. (n.d.) Business Letter Format. Retrieved from http://teacher.scholastic.com/lessonplans/format.pdf Smaldino, S.E., Lowther, D.L., & Russell, J.D. (2012). Instructional Technology and Media for Learning. Boston, MA: Pearson Education, Inc. The United States Mint. (1999). h.i.p. pocket change Time Machine. Retrieved from http://www.usmint.gov/kids/timemachine/ Various. (1993). The Great Depression: American Music in the ‘30’s. [CD]. USA: Sony.