1
MODUL 1
Elemen Mesin
Pertemuan ke : 1
Topik belajar : Perencanaan Poros 1
Alokasi waktu : 200 menit
Tujuan pembelajaran :
• Mahasiswa mampu menjelaskan dasar perencanaan
• Mahasiswa mampu menjelaskan dasar perencanaan elemen mesin
• Mahasiswa mampu menjelaskan fungsi dan macam poros
• Mahasiswa mampu menjelaskan bahan poros
• Mahasiswa mampu menjelaskan kekuatan dan perancangan poros
• Mahasiswa mampu merencanakan poros dengan beban puntir
Materi 1
Perencanaan
Perencanaan merupakan penerapan kreatifitas dalam membuat rencana untuk
menyelesaikan sebuah masalah dan kemudian mengkomunikasikan rencana tersebut
kepada orang lain. Mengkomunikasikan hasil rencana kepada orang lain diperlukan
karena setelah perencanaan selesai dibuat maka penerapan hasilnya pasti dibutuhkan
atau membutuhkan oleh orang lain. Perencanaan merupakan proses kreatif yang
dilakukan sebagai upaya untuk berbuat atau melakukan sesuatu, baik itu sesuatu yang
baru atau perbaikan dari yang sudah ada. Dalam membuat perencanaan diperlukan
penguasaan terhadap berbagai macam ilmu pengetahuan dan teknologi artinya
perencanan merupakan aplikasi dari IPTEK untuk menyelesaikan sebuah masalah atau
kebutuhan. Penyelesaian masalah atau kebutuhan dalam perencanaan mesin dapat
berupa membuat produk atau mesin baru atau dapat juga memperbaiki atau
meningkatkan kemampuan produk atau mesin yang sudah ada. Jadi perencanaan
dapat disimpulkan sebagai berikut:
1. Perencanaan adalah penerapan kreatifitas dalam membuat rencana untuk
menyelesaikan sebuah masalah dan kemudian mengkomunikasikan rencana
tersebut kepada orang lain.
2
2. Aplikasi ilmu pengetahuan dan teknologi untuk membuat atau memperbaiki
sesuatu produk .
3. Produk adalah sesuatu yang dihasilkan termasuk mesin, peralatan dan benda
lain
Perencanaan mesin merupakan serangkaian kegiatan yang disebut dengan
proses perencanaan. Perencanaan selalu diawali dari identifikasi adanya kebutuhan
atau masalah yang harus diselesaikan baik itu dari hasil penelitian lapangan atau dari
kebutuhan nyata yang dihadapi dalam kehidupan sehari-hari. Dari hasil identifikasi
dibuat rumusan masalah sebagai patokan atau arah yang akan diselesaikan.
Berikutnya dibuat beberapa alternatif pemecahan masalah dalam bentuk pemodelan
yang akan dianalisa atau dipilih mana yang akan mendapatkan hasil terbaik dalam
menyelesaikan masalah. Alternatif atau pemodelan yang dipilih kemudian dievaluasi
dan dibuat gambar kerjanya untuk diuji coba. Jika hasil coba sudah baik atau
memuaskan barulah hasil ini diproduksi. Maka tahapan proses perencanaan dapat
disimpulkan sebagai berikut:
1. Identifikasi kebutuhan atau masalah yang akan diselesaikan.
2. Perumusan masalah yang disusun berdasar hasil penelitian lapangan.
3. Penyusunan beberapa alternatif pemecahan masalah dalam bentuk pemodelan.
4. Analisa dan optimalisasi untuk mendapatkan hasil terbaik.
5. Evaluasi dan review hasil perencanaan.
6. Pembuatan gambar kerja prototype dan uji coba.
7. Produksi hasil perencanaan.
Khusus untuk perencanaan mesin, setelah sebuah alternatif pemecahan
masalah dipilih maka ada proses yang harus dikerjakan dimulai dari penyusunan
konsep awal mesin yang akan dibuat. Konsep awal adalah bentuk model awal yang
menunjukkan bentuk atau mekanisme kerja mesin. Mekanisme kerja mesin dipakai
sebagai dasar untuk merencanakan atau menganalisa kekuatan elemen mesin yang
diperlukan dalam mekanisme kerja mesin. Analisa kekuatan didasarkan pada berbagai
gaya/beban yang bekerja pada elemen mesin. Gaya/beban dapat berupa gaya
3
tarik/tekan, gaya geser, gaya puntir, gaya bengkok, gaya kejut. Akibat gaya yang
bekerja akan terjadi tegangan pada elemen mesin. Tegangan pada elemen mesin pada
umumnya berupa tegangan puntir , bengkok , gabungan bengkok dan puntir, dan
gabungan bengkok-puntir dan beban aksial. Berdasarkan tegangan yang terjadi akibat
beban yang bekerja pada elemen mesin tersebut maka dapat dipilih bahan yang sesuai
artinya yang dapat menahan tegangan yang terjadi. Setelah proses perhitungan
kekuatan dari masing-masing elemen dan secara keseluruhan mesin dibuat dan
memenuhi semua persyaratan kekuatan barulah dibuat bentuk atau prorotipe yang
berpenampilan baik dan sempurna agar nantinya dapat diproduksi dan diterima oleh
pengguna. Penampilan mesin juga harus disesuaikan dengan kemungkinannya dalam
proses produksi artinya apakah model ini dapat dibuat dan sampai dimana kesulitan
yang akan dihadapi dalam proses produksi. Proses produksi yang akan dilakukan harus
dihitung secara ekonomi apakah efisien atau tidak, apakah produk ini nantinya akan
laku dijual atau mampu bersaing dengan produk lain di pasaran. Segi keamanan pada
waktu mesin digunakan juga harus mendapatkan perhatian artinya apakah mesin aman
digunakan, peralatan tambahan apa yang perlu disiapkan agar mesin tidak berbahaya
bagi penguna maupun yang ada disekitarnya. Produk yang dihasilkan nantinya juga
perlu memperhatikan dampak lingkungan yang mungkin terjadi. Dampak lingkungan
dapat berupa kebisingan yang terjadi pada saat mesin digunakan, atau limbah yang
terjadi apakah berbahaya atau tidak. Jika berbahaya apakah sudah ada peralatan atau
penanganan limbah tersebut. Dan juga dari segi legalitasnya yang apakah mesin ini
dapat dipakai disuatu tempat, apakah ada larangan-larangan tertentu ditempat tersebut.
Jadi tahapan perencanaan mesin dapat disimpulkan meliputi berbagai bidang sebagai
berikut:
1. Konsep perencanaan awal
2. Analisa kekuatan
3. Pemilihan bahan
4. Penampilan
5. Keterlaksanaan
6. Ekonomi
7. Keamanan
4
8. Dampak lingkungan
9. Pertimbangan legalitas
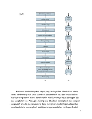
Model perencanaan yang lain adalah sebagai berikut:
Perencanaan diawali dengan mendefinisikan produk yang akan dibuat
berdasarkan kebutuhan yang ada. Kemudian dibuat konsep awal untuk nantinya
dikembangkan menjadi konsep perencanaan sebagai bahan untuk analisa
perencanaan. Tahap berikutnya adalah pembuatan model atau prototipe yang akan
diuji dan dievaluasi kemudan direvisi jika perlu. Jika prototipe sudah selesai maka
dibuat gambar kerjanya, penyiapan bahan, cetakan, peralatan produksi dan yang
terachir adalah proses produksi. Berikut adalah diagram alir sebuah model
perencanaan.
5
Fig. 1.1
Pemilihan bahan merupakan bagian yang penting dalam perencanaan mesin
karena bahan merupakan unsur utama dari sebuah mesin atau lebih khusus adalah
masing masing elemen mesin. Bahan elemen mesin umumnya dibuat dari logam besi
atau yang bukan besi. Ada juga sekarang yang dibuat dari bahan plastik atau komposit
yang sudah tersedia dan kekuatannya dapat menyamai kekuatan logam, atau untuk
keperluan tertentu memang lebih tepat jika menggunakan bahan non logam. Berikut
6
akan dibahas tentang bahan logam yang umum digunakan untuk membuat elemen
mesin.
Elemen mesin umumnya dibuat dari baja karbon konstruksi mesin (S-C), baja
tempa (SF), atau baja chrom nikel dan ada juga yang mendapatkan perlakuan panas
untuk memperbaiki sifar-sifatnya. Kekuatan bahan adalah kemampuan bahan untuk
menahan tegangan tanpa kegagalan/ kerusakan. Pada gambar diagram tegangan-
regangan berikut ini terdapat beberapa hasil percobaan uji tarik untuk bahan yang getas
(besi tuang) dan bahan yang liat (baja).
Diagram tegangan-regangan
Percobaan uji tarik adalah percobaan untuk mengukur kekuatan suatu bahan
terhadap beban tarik. Pada mesin percobaan tarik dipasang sebuah specimen dengan
ukuran tertentu, kemudian pada bahan ini dikenakan beban tarik yang dapat diatur
mulai dari yang kecil sampai maksimum artinya sampai bahan tersebut rusak atau
patah. Bila bahan logam diuji tarik maka bahan logam akan mengalami pertambahan
panjang atau mulur, bahan bertambah panjang dan akhirnya akan putus. Dari hasil
percobaan diperoleh diagram tegangan-regangan seperti gambar diatas.
Untuk bahan getas (misalnya besi tuang) akan diperoleh diagram D, sedangkan
untuk bahan liat (misalnya baja) akan diperleh diagram (E). Garis koordinat vertikal atau
sumbu y menunjukkan besarnya tegangan (stress) yang terjadi akibat beban tarik,
sedangkan garis koordinat horisontal atau sumbu x menunjukkan besarnya regangan
(strain) yang terjadi. Tegangan ( ) adalah gaya tarik per satuan luas penampang
bahan yang
tarik dibagi dengan panjang semula.
Ada dua hasil penting yang didapat dalam percobaan tarik yaitu yield strength
(kekuatan luluh) adalah tegangan terendah yang dapat mengakibatkan terjadinya
7
deformasi (perubahan) permanen pada suatu bahan. Dalam beberapa bahan, seperti
paduan aluminium, titik deformasi permanen sangat sulit untuk ditentukan, sehingga
biasanya diberikan sebagai tegangan yang diperlukan untuk menyebabkan regangan
plastis 0,2 %. Yang kedua adalah tensile strength atau ultimate tensile strength
(kekuatan tarik) adalah adalah batas tegangan tarik yang mengakibatkan kegagalan
tarik dalam bentuk kegagalan ulet atau dalam bentuk kegagalan getas ( pecah
mendadak dalam dua atau lebih potongan).
Dalam diagram tegangan-regangan terdapat dua kemampuan bahan dalam
menahan beban tarik yaitu elastisitas dan plastisitas.
1. Elastisitas adalah kemampuan suatu material untuk kembali ke bentuk
sebelumnya setelah tegangan dilepaskan. Dalam banyak bahan, hubungan
antara tegangan dan regangan yang dihasilkan berbanding lurus (sampai batas
tertentu), dan grafik yang mewakili dua kuantitas adalah garis lurus.
2. Plastisitas atau deformasi plastis adalah kebalikan dari deformasi elastis artinya
material tidak kembali ke bentuk sebelumnya setelah tegangan dilepaskan.
Deformasi plastik dipertahankan bahkan setelah tidak terjadi tegangan.
Kebanyakan bahan dalam kategori linear - elastis biasanya mampu deformasi
plastis. Bahan rapuh, seperti keramik, tidak mengalami deformasi plastis dan
akan patah di bawah tekanan yang relatif rendah. Bahan-bahan seperti logam
biasanya mengalami sedikit deformasi plastis sebelum kegagalan sementara
polimer mengalami fase plastis yang lebih besar.
Perbandingan antara tegangan dan regangan diteliti oleh seorang ilmuwan
Inggris bernama Robert Hooke pada tahun 1678 yang kemudian dikenal sebagai
Hukum Hooke. Hukum Hooke menyatakan bahwa regangan sebanding dengan
tegangan dan pertambahan panjang berbanding lurus dengan gaya tarik dan panjang
batang dan berbanding terbalik dengan luas penampang dan modulus elastisitas.
8
P = gaya tarik (kg)
l = panjang specimen / batang (mm)
A = luas penampang batang (mm2
)
E = modulus elastisitas, atau Young's Modulus (kg/mm2
)
= tegangan tarik (kg/mm2
)
regangan (mm/mm)
Tujuan dari perencanaan elemen mesin adalah untuk menentukan ukuran
berdasarkan data penggunaan elemen mesin dengan menggunakan rumus- rumus
kekuatan bahan. Dalam perhitungan perencanaan elemen mesin harus
diperhatikan:
1. Gaya/beban yang bekerja pada elemen mesin dapat berupa gaya tarik/tekan,
gaya geser, gaya puntir, gaya bengkok, gaya kejut.
2. Akibat gaya yang bekerja akan terjadi tegangan pada elemen mesin.
3. Konsep tegangan digunakan dalam proses perencanaan bahan yang
dipergunakan dan ukuran elemen mesin.
4. Tegangan pada elemen mesin pada umumnya berupa tegangan puntir ,
bengkok , gabungan bengkok dan puntir, dan gabungan bengkok-puntir dan
beban aksial.
5. Bahan elemen mesin dipilih sesuai dengan tegangan yang terjadi akibat beban
yang bekerja pada elemen mesin. Kekuatan bahan yamg dipilih dapat diketahui
dari tabel bahan yang dikeluarkan oleh pabrik (didapatkan dari hasil uji tarik).
6. Tegangan yang diijinkan adalah tegangan maksimum yang boleh bekerja pada
elemen mesin, agar elemen mesin tersebut tidak mengalami deformasi plastis.
9
7. Tegangan yang terjadi pada elemen mesin harus lebih kecil atau maksimum
sama dengan tegangan yang diijinkan untuk bahan elemen mesin yang dipakai.
8. Tegangan ijin adalah tegangan maksimum yang boleh bekerja pada bahan,
agar bahan tersebut tidak mengalami deformasi plastis.
9. Besarnya tegangan ijin suatu bahan biasanya ditentukan berdasarkan
percobaan dan pengalaman.
10.Harga-harga ini sangat tergantung pada jenis bahan dan jenis pembebanan.
11.Tegangan tarik ijin dihitung dengan membagi tegangan maksimum dengan
angka keamanan.
Angka keamanan adalah perbandingan antara tegangan yang terjadi dengan
tegangan yang diijinkan. Untuk menentukan tegangan tarik yang diijinkan dapat dihitung
dengan membagi tegangan maksimum dengan angka keamanan. Besarnya angka
keamanan tergantung pada jenis beban yang dialami oleh elemen mesin, apakah
beban statis, beban berulang, beban berganti/tidak tetap, dan beban kejut. Sebagai
contoh untuk besi baja angka keamanan tegangan tarik ijin untuk beban statis adalah 3,
beban berulang adalah 5, beban berganti/tidak tetap adalah 8, dan untuk beban kejut
adalah 12. Dapat juga dilakukan dengan cara menggunakan perbandingan jika angka
keamanan untuk beban statis telah ditentukan. Angka keamanan untuk beban yang
lainnya dapat ditentukan secara empiris dengan menggunakan perbandingan sebagai
berikut.
Statis : Berulang : Berganti : Kejut = 1 : 2 : 3 : 4
Pengetahuan yang diperlukan untuk merencanakan mesin adalah
 Menggambar Teknik
 Kinematika/Dinamika
 Mekanika Teknik
 Pengetahuan Bahan Teknik
 Mekanika Kekuatan Bahan
 Proses Manufaktur
10
Materi 2
Perencanaan poros dengan beban puntir murni.
Poros merupakan salah satu bagian yang terpenting dari setiap mesin. Hampir
semua mesin meneruskan tenaga bersama-sama dengan putaran. Poros adalah
elemen mesin berbentuk batang dan umumnya berpenampang lingkaran, berfungsi
memindahkan tenaga gerak putar atau mendukung sesuatu beban dengan atau tanpa
meneruskan daya. Beban yang didukung oleh poros pada umumnya adalah kopling,
roda gigi, puli dan sabuk.
Dalam modul ini akan dibahas hal poros penerus tenaga gerak putar dan pasak
yang dipakai untuk meneruskan momen dari atau kepada poros.
Poros hampir terdapat pada setiap mesin dengan fungsi yang berbeda-beda. Macam-
macam poros dapat diklasifikasikan sebagai berikut.
1. Poros Transmisi
Poros transmisi mendapat beban puntir murni atau puntir dan lentur. Daya
ditransmisikan kepada poros ini melalui kopling, roda gigi, puli dan sabuk.
Poros bertangga Poros dengan roda gigi
11
Poros bertangga
Poros engkol
Poros dengan roda gigi dan puli
12
2. Gandar
Poros yang dipasang diantara roda-roda kereta tidak mendapat beban puntir,
disebut gandar. Gandar hanya mengalami beban lentur.
Tujuan dari perencanaan poros adalah untuk menentukan ukuran diameter
poros berdasarkan data penggunaan poros dengan menggunakan rumus- rumus
kekuatan bahan. Dalam perhitungan perencanaan poros harus diperhatikan:
12.Gaya/beban yang bekerja pada poros dapat berupa gaya tarik/tekan, gaya geser,
gaya puntir, gaya bengkok, gaya kejut.
13.Akibat gaya yang bekerja akan terjadi tegangan pada poros.
14.Konsep tegangan digunakan dalam proses perencanaan bahan yang dipergunakan
dan ukuran poros.
15.Tegangan pada poros pada umumnya berupa tegangan puntir , bengkok , gabungan
bengkok dan puntir, dan gabungan bengkok-puntir dan beban aksial.
16.Bahan poros dipilih sesuai dengan tegangan yang terjadi akibat beban yang bekerja
pada poros. Kekuatan bahan yamg dipilih dapat diketahui dari tabel bahan yang
dikeluarkan oleh pabrik (didapatkan dari hasil uji tarik).
17.Tegangan yang diijinkan adalah tegangan maksimum yang boleh bekerja pada
poros, agar poros tersebut tidak mengalami deformasi plastis
Tegangan yang terjadi pada poros.
 Tegangan adalah gaya per satuan luas.
13
2
)
F = Gaya yang bekerja (kg)
A = Luas penampang poros (mm2
)
 Tegangan yang terjadi pada poros pada umumnya berupa tegangan puntir ,
bengkok , gabungan bengkok dan puntir, dan gabungan bengkok-puntir dan
beban aksial.
 Tegangan yang terjadi pada poros harus lebih kecil atau maksimum sama
dengan tegangan yang diijinkan untuk bahan poros yang dipakai.
Tegangan Yang Diijinkan
 Tegangan ijin adalah tegangan maksimum yang boleh bekerja pada bahan, agar
bahan tersebut tidak mengalami deformasi plastis.
 Tegangan ijin biasanya ditulis dengan simbol (tegangan tarik) atau (tegangan
geser).
 Besarnya tegangan ijin suatu bahan biasanya ditentukan berdasarkan percobaan
dan pengalaman.
 Harga-harga ini sangat tergantung pada jenis bahan dan jenis pembebanan.
 Tegangan tarik ijin dihitung dengan membagi tegangan maksimum dengan
angka keamanan.
 Tegangan tarik yang terjadi harus lebih kecil atau maksimum sama dengan
tegangan tarik ijin.
Untuk merencanakan sebuah poros ada beberapa hal penting yang perlu
diperhatikan yaitu kekuatan poros, kekakuan poros, putaran kritis, korosi dan bahan
poros.
1. Kekuatan Poros
Poros transmisi dapat mengalami beban puntir atau lentur atau gabungan antara
puntir dan lentur walaupun ada juga poros yang mengalami beban aksial berupa
14
beban tarik atau tekan seperti poros turbin atau baling-baling kapal. Poros harus
direncanakan sehingga cukup kuat untuk menahan beban-beban tersebut di atas.
Selain berbagai macam beban yang dialami poros maka untuk pemakaian dalam
waktu yang lama poros akan mengalami kelelahan (fatique) yang dapat mengurangi
kekuatan poros. Begitu juga dengan bentuk pembebanan yang terjadi apakah
dengan tumbukan atau tidak. Bentuk poros juga ikut berpengaruh karena dapat
menimbulkan terjadinya konsentrasi tegangan. Konsentrasi tegangan terjadi bila
diameter poros diperkecil yaitu pada poros bertangga atau jika pada poros dibuat
pasak.
2. Kekakuan Poros
Meskipun sebuah poros mempunyai kekuatan yang cukup akan tetapi jika poros ini
mengalami lenturan akibat beban lentur yang dialaminya atau mengalami defleksi
puntir yang terlalu besar akibat beban puntir maka akan terjadi getaran atau suara
yang keras atau bising. Jadi disamping kekuatan poros, kekakuannya harus juga
diperhatikan dan disesuaikan dengan macam mesin yang akan menggunakan poros
tersebut.
3. Putaran Kritis
Poros dapat mengalami putaran yang disebut putaran kritis. Putaran kritis adalah
besarnya putaran tertentu yang dapat mengakibatkan terjadi getaran yang luar biasa
besarnya. Hal ini dapat mengakibatkan kerusakan pada poros dan bagian-bagian
mesin lainnya. Putaran kritis dapat terjadi pada turbin, motor torak, motor listrtik.
Maka poros harus direncanakan sedemikian rupa sehingga putaran kerjanya lebih
rendah dari putaran kritisnya.
4. Korosi
Bahan-bahan untuk membuat poros selain kuat dan kaku juga harus tahan terhadap
korosi terutama untuk poros balin-baling dan pompa yang dipakai pada bagian
mesin yang megalami kontak dengan fluida yang korosif. Demikian juga untuk
poros-poros yang mengalami kavitasi, dan poros-poros mesin yang sering berhenti
lama. Untuk poros ini perlu dilakukan perlindungan terhadap korosi.
5. Bahan Poros
15
Poros untuk mesin umumnya dibuat dari baja karbon konstruksi mesin (S-C), baja
tempa (SF), baja chrom nikel dan ada juga yang mendapatkan perlakuan panas
untuk memperbaiki sifar-sifatnya. Ukuran poros padat yang tersedia di pasar adalah
- Sampai dengan 25 mm 0,5 mm bertahap
- 25 sampai 50 mm 1.0 mm increment
- 50 sampai 100 mm 2,0 mm bertahap
- 100 sampai 200 mm 5.0 mm increment
PERHITUNGAN PERENCANAAN POROS
Poros transmisi adalah poros yang mengalami beban puntir, beban lentur dan
beban aksial. Pertama akan dibahas poros dengan beban utama puntir atau torsi,
seperti pada poros motor dengan sebuah kopling. Meskipun demikian, jika diperkirakan
akan terjadi pembebanan berupa lenturan, tarikan, atau tekanan, misalnya jika sebuah
sabuk, rantai atau roda gigi dipasangkan pada poros motor, maka kemungkinan adanya
pembebanan tambahan tersebut perlu diperhitungkan dalam faktor keamanan yang
diambil.
Perencanaan poros diawali dengan data yang diperlukan sebagai berikut. Jika
sebuah poros harus mentransmisikan daya P (KW) dan putarannya n rpm maka perlu
dilakukan pemeriksaan terhadap daya P tersebut. Jika P adalah daya rata-rata yang
diperlukan maka harus dibagi dengan efisiensi mekanis  dari system transmisi untuk
mendapatkan daya penggerak mula yang diperlukan. Daya yang besar mungkin
diperlukan pada saat awal, atau mungkin beban yang besar terus bekerja setelah start.
Dengan demikian sering kali diperlukan koreksi pada daya rata-rata yang diperlukan
dengan menggunakan faktor koreksi pada perencanaan.
Jika P adalah daya nominal output dari motor penggerak, maka berbagai macam
faktor keamanan biasanya dapat diambil dalam perencanaan, sehingga koreksi
pertama dapat diambil kecil. Jika faktor koreksi adalah fc maka daya rencana Pd (kW)
sebagai patokan adalah:
Pd = fc P (kW) (1)
16
Faktor-faktor koreksi daya yang akan ditransmisikan, fc untuk daya rata-rata 0,8-1,2
sedangkan untuk daya maksimum dapat diambil 1,2-2,0 dan untuk daya normal 1,0-1,5.
Hubungan antara daya rencana dengan momen puntir yang terjadi (T) dan putaran
pada poros dinyatakan dalam persamaan:
  
102
60/n21000/T
P 1
d

 (2)
Sehingga besar momen puntir dapat dihitung dari persamaan:
1
d5
n
P
10x74,9T  (3)
Jika momen puntir yang terjadi T (kg.mm) dibebankan pada suatu diameter poros d,
(mm) maka besarnya tegangan geser  (kg/mm2
) yang terjadi adalah :
3
s
3
s d
T1,5
)16/d(
T


 (4)
Tegangan geser  (kg/mm2
) yang terjadi ini menjadi pertimbangan utama dalam
memilih bahan poros. Dari bahan poros yang dipilih yang mempunyai kekuatan tarik B -
(kg/mm2
) yang dapat diketahui dari tabel kekuatan bahan dapat dihitung Tegangan
geser yang diijinkan a (kg/mm2
). Tegangan geser yang diijinkan a (kg/mm2
) untuk
pemakaian umum pada poros dapat diperoleh dengan membagi besarnya tegangan
tarik dengan angka keamanan. Untuk bahan baja karbon konstruksi mesin (S-C) angka
keamanannya adalah 6, sedangkan untuk baja tempa (SF) diambil 5,6. Faktor ini
dinyatakan dengan Sf1.
Jika poros tersebut akan diberi alur pasak atau dibuat bertangga, maka
pengaruh konsentrasi tegangan yang terjadi akan cukup besar. Konsentrasi tegangan
tejadi pada bagian poros yang mengalami perubahan bentuk seperti alur pasak atau
poros yang diameternya pada bagian tertentu tidak sama (lebih besar atau kecil).
Pengaruh kekasaran permukaan juga harus diperhatikan. Untuk memasukkan
17
pengaruh-pengaruh ini dalam perhitungan perlu diambil faktor yang dinyatakan sebagai
Sf2 dengan harga sebesar 1,3 sampai 3,0.
Dari hal-hal di atas maka besarnya tegangan geser yang diijinkan a dapat
dihitung dengan rumus.
 21Ba xSfSf/ (5)
Karena poros mengalami momen puntir maka perlu dilakukan koreksi sesuai
dengan momen puntir yang bekerja. Faktor koreksi ini dinyatakan dengan Kt,. Faktor
koreksi Kt dipilih sebesar 1,0 jika beban dikenakan secara halus, jika terjadi sedikit
kejutan atau tumbukan dipilih sebesar 1,0-1,5, dan 1,5-3,0 jika beban dikenakan
dengan kejutan atau tumbukan besar.
Meskipun dalam perkiraan sementara ditetapkan bahwa beban hanya terdiri atas
momen puntir saja, perlu ditinjau pula apakah ada kemungkinan pemakaian dengan
beban lentur di masa mendatang. Jika memang diperkirakan akan terjadi pemakaian
beban lentur dimasa mendatang. Jika memang diperkirakan akan terjadi pemakaian
dengan beban lentur maka dapat dipertimbangkan pemakaian faktor Cb yang harganya
antara 1,2 sampai 2.3. (jika diperkirakan tidak akan terjadi pembebanan lentur maka Cb
diambil = 1,0).
Dari persamaan (4) diperoleh rumus untuk menghitung diameter poros ds (mm)
sebagai
3/1
bt
a
s TCK
1,5
d 






 (6)
Diameter poros harus dipilih sesuai dengan diameter bahan poros yang tersedia.
Pemasangan poros pada konstruksi mesin selalu ditumpu oleh beberapa
bantalan agar poros dapat berputar dengan lancar dan kokoh. Bantalan yang dipakai
umumnya berdiameter lebih besar dari diameter poros dan disesuaikan dengan
diameter dalam bantalan yang tersedia. Untuk menyesuaikan dengan diameter
bantalan maka poros dibuat bertangga artinya pada bagian yang akan dipasang
18
bantalan dibuat lebih besar.. Dari perbedaan diameter poros dan bantalan yang dipilih
dapat ditentukan jari-jari fillet yang diperlukan pada tangga poros. Akibat dari
perbedaan diameter akan terjadi konsentrasi tegangan pada bagian tersebut. Besarnya
harga faktor konsentrasi pada poros bertangga ( ) dapat diperoleh dengan diagram
R. E. Peterson.
Pemasangan elemen mesin pada poros (roda gigi, puli) dihubungkan dengan
pasak agar dapat ikut berputar bersama-sama dengan poros. Untuk itu pada poros
harus dibuat alur pasak sebagai tempat pemasangan pasak. Alur pasak yang dibuat
mengakibatkan terjadinya konsentrasi tegangan pada bagian tersebut. Besarnya harga
faktor konsentrasi pada poros beralur pasak (  ) dapat diperoleh dengan diagram
R. E. Peterson.
Bila harga faktor konsentrasi tegangan yang terjadi akibat adanya alur pasak dan
poros dibuat bertangga yaitu  atau  yang didapatkan lebih besar jika dibandingkan
dengan harga faktor keamanan Sf2 (harga konsentrasi tegangan pada poros bertangga
atau alur pasak pada awalnya hanya ditaksir lebih dahulu yaitu antara 1,3 sampai 3),
maka akan dihasilkan diameter poros yang lebih besar.
Perhitungan tegangan perlu diperiksa dan bandingkan  dan  , dan pilihlah
yang lebih besar. Kemudian koreksi Sf2 yang ditaksir sebelumnya untuk konsentrasi
tegangan, dalam mengambil a . Sf2 (  atau  ) sebagai tegangan yang diijinkan yang
dikoreksi. Bandingkan harga ini dengan . Cb. Kt dari tegangan geser  yang dihitung
atas dasar poros tanpa alur pasak, faktor lenturan Cb, dan faktor koreksi tumbukan Kt,
dan tentukan masing-masing harganya jika hasil yang terdahulu lebih besar, serta
lakukan penyesuaian jika lebih kecil.
Contoh soal.
Rencanakan sebuah poros untuk memindahkan daya dari sebuah motor listrik sebesar
10 (kW) pada putaran 1450 (rpm). Poros mengalami beban puntir, dan juga beban
lentur. Pada poros dibuat sebuah alur pasak, jika sehari poros ini dipakai selama 8 jam
dengan tumbukan ringan. Bahan dibuat dari baja batang difinis dingin S30C-D.
19
Penyelesaian soal.
1. Daya yang ditransmisikan P = 10 (kW), putaran n1 = 1450 (rpm)
2. Faktor koreksi untuk tumbukan ringan fc = 1,0
3. Harga daya yang direncanakan Pd = fc x P. Maka Pd = 1,0 x 10 = 10 (kW)
4. Harga momen puntir rencana T = 9,74 x 105
x 10/1450 = 6717 (kg.mm)
5. Kekuatan bahan S30C-D, Dari tabel bahan diketahui:
Tegangan tarik B = 58 (kg/mm2
),
Faktor keamanan untuk menghitung tegangan geser ijin Sf1 = 6,0,
Dan faktor keamanan untuk konsentrasi tegangan Sf2 = 2,0
6. Tegangan geser yang diiijinkan a = 58/(6,0 x 2,0) = 4,83 (kg/mm2
)
7. Karena poros akan mengalami beban lentur maka diambil faktor beban lentur Cb =
2,0 dan faktor koreksi untuk momen puntir Kt = 1,5.
8. Dengan memasukkan harga tegangan geser yang diijinkan, momen puntir
rencana, fackor-faktor keamanan, faktor beban lentur dan faktor koreksi untuk
momen puntir pada rumus untuk menghitung diameter poros
3/1
bt
a
s TCK
1,5
d 







ds = 





6717x5.1x0.2x
83,4
1,5 1/3
= 27,7 (kg.mm)
maka dibuat diameter poros ds = 28 (mm)
9. Pemasangan poros pada konstruksi mesin selalu ditumpu oleh beberapa bantalan
agar poros dapat berputar dengan lancar dan kokoh. Bantalan yang dipakai
umumnya berdiameter lebih besar dari diameter poros dan disesuaikan dengan
diameter dalam bantalan yang tersedia. Untuk menyesuaikan dengan diameter
bantalan maka poros dibuat bertangga artinya pada bagian yang akan dipasang
bantalan dibuat lebih besar. Anggaplah diameter bagian yang menjadi tempat
20
bantalan adalah = 30 (mm), jari-jari filet r = (30-28)/2 = 1,0 (mm), alur pasak 8 x 4 x
filet 0,4 (0,4 besar dari JIS)
Konsentrasi tegangan pada poros bertangga dari diagram R. E. Peterson adalah
jari-jari filet r dibagi dengan diameter poros d yaitu 1,0/28 = 0.034, dan dari hasil
bagi diameter poros tempat bantalan dengan diameter poros didapatkan 30/28 =
1,07, maka besarnya harga faktor konsentrasi tegangan untuk poros bertangga 
= 1,37
Pemasangan elemen mesin pada poros (roda gigi, puli) dihubungkan dengan
pasak agar dapat ikut berputar bersama-sama dengan poros. Untuk itu pada poros
harus dibuat alur pasak sebagai tempat pemasangan pasak. Alur pasak yang
dibuat mengakibatkan terjadinya konsentrasi tegangan pada bagian tersebut.
Besarnya harga faktor konsentrasi pada poros beralur pasak (  ) dapat diperoleh
dengan diagram R. E. Peterson. Harga konsentrasi tegangan pada poros dengan
alur pasak didapat dari harga jari-jari filet r = 0,4 dibagi dengan harga diameter
poros 28 yaitu sama dengan 0,014, maka didapatkan = 2,8 . Harga >  maka
yang dipergunakan adalah harga 
Harga tegangan geser ijin yang dipergunakan untuk menghitung diameter pada no
8 didapatkan dengan menggunakan factor tegangan yang diambil sembarang yaitu
2. Dari perhitungan faktor konsentrasi tegangan yang didapat dari diagram R.E.
Peterson tenyata lebih besar yaitu 2,8 maka perlu diadakan pengecekan apakah
a . Sf2/  apakah lebih besar atau lebih kecil dari  Cb.Kt
Jika ternyata lebih kecil berarti diameter maka perarti diameter yang didapatkan
harus dikoreksi menjadi lebih besar sedangkan jika lebih kecil berarti diameter
tersebut sudah sesuai atau sudah cukup kuat.
10.Pengecekan diameter hasil perhitungan no 8
Tegangan yang terjadi dapat dihitung dari persamaan (4)
= 5,1 x 6717/(28)3
= 1,56 (kg/mm2
)
21
Maka tegangan geser yang terjadi dikalikan faktor beban lentur dan faktor koreksi
beban
Cb.Kt = 1,56 x 2,0 x 1,5 = 4,68 (kg/mm2
)
Tegangan geser yang diijinkan dengan menggunakan faktor konsentrasi tegangan
 atau dan dipilih yang besar yaitu 2,8. (harga ini lebih besar dari harga
perkiraan Sf2 = 2).
Maka tegangan geser yang diijinkan dikalikan dengan Sf2 dibagi dengan 
a . Sf2/ 
4,83 x 2,0/2,8 = 3,45 (kg/mm2
)
Berarti a . Sf2/  < Cb.Kt
3,45 < 4,68 maka harga diameter hasil perhitungan no 8 harus dikoreksi
dan perhitungan diulang dengan mengubah diameter poros menjadi lebih besar
yaitu:
11.Buatlah diameter menjadi ds = 31,5 (mm)
Diameter bagian bantalan dibuat 35 (mm)
Jari-jari filet (35 – 31,5)/2 = 1,75 (mm)
Alur pasak 10 x 4,5 x 0,6
Konsentrasi tegangan dari poros bertangga adalah
1,75/31,5 = 0.056, 35/31,5 = 1,11  =1,30
Konsentrasi tegangan dari poros dengan alur pasak adalah
0,6/31,5 = 0,019,  = 2,7, >
12.Tegangan yang terjadi = 5,1 x 6717/(31,5)3
= 1,10 (kg/mm2
)
22
Maka tegangan geser yang terjadi dikalikan faktor beban lentur dan faktor
koreksi beban
Cb.Kt = 1,10 x 2,0 x 1,5 = 3,3 (kg/mm2
)
Tegangan geser yang diijinkan dengan menggunakan faktor konsentrasi
tegangan  atau dan dipilih yang besar yaitu 2,7. (harga ini lebih besar dari
harga perkiraan Sf2 sama dengan 2).
Maka tegangan geser yang diijinkan dikalikan dengan Sf2 dibagi dengan 
a . Sf2/ 
4,83 x 2,0/2,7 = 3,58 (kg/mm2
)
Berarti a.Sfa/ > Cb.Kt, atau sudah baik.
13.Dari hasil perhitungan diatas dapat disimpulkan harga diameter poros yang
dapat dipakai adalah ds = 31,5 (mm) dari bahan S30C-D
Diameter poros:  31,5 x  35
Jari-jari filet 1,75 (mm)
Pasak : 10x 8
Alur pasak: 10 x 4,5 x 0,6
Berikut ini adalah table-tabel yang dapai dipergunakan dalam merencanakan poros.
23
24
25
26
27
28
Materi 3
Macam – macam pasak
Pasak adalah suatu elemen mesin yang dipakai untuk menghubungkan/
menetapkan bagian-bagian mesin seperti roda gigi, sproket, puli, dan kopling. Pasak
pada umumnya dapat digolongkan atas beberapa macam menurut letaknya pada poros
yaitu: pasak pelana, pasak rata, pasak benam, dan pasak singgung, yang umumnya
berpenampang segi empat. Dalam arah memanjang dapat dibentuk prismatis atau
berbentuk tirus. Pasak benam prismatis ada yang khusus dipakai sebagai pasak luncur.
Disamping itu ada juga pasak tembereng dan pasak jarum.
Yang sering dipakai adalah pasak benam yang dapat meneruskan momen yang
besar. Untuk momen dengan tumbukan, dapat digunakan pasak singgung.
Gaya keliling F (kg) yang sama seperti tersebut diatas dikenakan pada luas
permukaan samping pasak. Kedalam alur pasak pada poros dinyatakan dengan t1, dan
kedalaman alur pasak pada naf dengan t2. abaikan pengurangan luas permukaan oleh
pembulatan sudut pasak. Dalam hal ini tekanan permukaan p (kg/mm2
) adalah
)atautt(lx
F
p
21

Dari harga tekanan permukaan yang diizinkan pa (kg), panjang pasak yang diperlukan
dapat dihitung dari
)atautt(lx
F
p
21
a 
Harga pa adalah sebesar 8(kg/mm2
) untuk poros dengan diameter kecil,
10(kg/mm2
) untuk poros dengan diameter besar, dan setengah dari harga-harga diatas
untuk poros berputaran tinggi.
Perlu diperhatikan bahwa lebar pasak sebaiknya antara 25-35 (%) dari diameter
poros, dan panjang pasak jangan terlalu panjang dibandingkan dengan diameter poros
antara (0,75 sampai 1,5 ds). Karena lebar dan tinggi pasak sudah distandarkan, maka
beban yang ditimbulkan oleh gaya F yang besar hendaknya diatasi dengan
menyesuaikan panjang pasak. Namun demikian, pasak yang terlalu panjang tidak dapat
menahan tekanan yang merata pada permukaannya. Jika terdapat pembatasan pada
29
ukuran naf atau poros, dapat dipakai ukuran yang tidak standar atau ukuran poros perlu
dikoreksi.
Contoh soal.
Tentukan bahan dan ukuran suatu pasak untuk poros yang meneruskan daya sebesar
10 (kW) pada 1450 (rpm). Panjang pasak benam tidak boleh lebih dari 1,3 kali diameter
poros.
Penyelesaian soal
1. P = 10 (kW), n1 = 1450 (rpm)
2. fc = 1
3. Pd = 1,0 X 10 = 10 (kW)
4. T = 9,74 x 105
x 10/1450 = 6717 (kg.mm)
5. S30C-D : 2Sf,6Sf),mm/kg(58 21
2
B 
6. )mm/kg(83,4)0,2x0,6/(58 2
sa 
7. K1=2, Cb=2
8. )mm(5,31)mm(4,306717x2x2x
83,4
1,5
d
3/1
s 






9. F=6717/(31,5/2) = 426 (kg)
10.penampang pasak 10 x 8,
kedalaman alur pasak pada poros t1 = 4,5 (mm)
kedalaman alur pasak pada naf t2 = 3,5 (mm)
11.Jika bahan pasak S45C dicelup dingin dan dilunakkan, maka
183x6Sf.Sf,3Sf,6Sf),mm/kg(70 2K1K21
2
B 
12.Tegangan geser yang diizinkan )mm/kg(9,318/70 2
ka 
Tekanan permukaan yang diizinkan pa=8(kg/mm2
)
13. )mm(9,10l9,3
xl10
426
1
1
k 
30
)mm(2,15l0,8
5,3xl
426
p 2
2

14.l = 15,2 (mm)
15.lk = 25 (mm)
16.b/ds = 10/31,5 = 0,317, 0,25 < 0.317 <0,35, baik
lk/ds = 25/31,5 = 0,794, 0,75 < 0,794 <1,5, baik
17.Ukuran pasak: 10 x 8 (standar)
Panjang pasak yang aktif: 25 (mm)
Bahan pasak: S45C, dicelup dingin dan dilunakkan.
Berikut ini adalah tabel ukuran pasak.
31
32
Soal evaluasi
1. Perencanaan merupakan penerapan kreatifitas untuk
a. membuat rencana untuk menyelesaikan sebuah masalah dan
menerapkan rencana tersebut
b. membuat rencana untuk menyelesaikan sebuah masalah dan
mengkomunikasikan rencana tersebut
c. membuat rencana untuk menyelesaikan sebuah masalah dan
memproduksi rencana tersebut
d. membuat rencana untuk menyelesaikan sebuah masalah dan
mengevaluasi rencana tersebut
2. Poros transmisi berfungsi untuk
a. memindahkan tenaga gerak putar
b. mendukung daya.
c. meneruskan beban tanpa daya
d. memindahkan beban
3. Gandar mengalami beban
a. beban puntir
b. beban lentur
c. beban tarik
d. beban geser
4. Tujuan dari perencanaan poros adalah untuk
a. menentukan ukuran diameter poros
b. menentukan kekuatan bahan poros
c. menentukan jenis bahan poros
d. menentukan ukuran panjang poros
5. Bahan poros dipilih sesuai dengan
a. puntiran yang terjadi akibat beban yang bekerja pada poros
b. tegangan yang terjadi akibat beban yang bekerja pada poros
c. lenturan yang terjadi akibat beban yang bekerja pada poros
d. regangan yang terjadi akibat beban yang bekerja pada poros
6. Tegangan yang diijinkan adalah
33
a. tegangan minimum yang boleh bekerja pada poros, agar poros tersebut tidak
mengalami deformasi plastis
b. tegangan minimum yang boleh bekerja pada poros, agar poros tersebut tidak
mengalami deformasi elastis
c. tegangan maksimum yang boleh bekerja pada poros, agar poros tersebut
tidak mengalami deformasi plastis
d. tegangan maksimum yang boleh bekerja pada poros, agar poros tersebut
tidak mengalami deformasi elastis
7. Tegangan yang terjadi pada poros
a. harus lebih kecil atau maksimum sama dengan tegangan yang diijinkan untuk
bahan poros yang dipakai
b. harus lebih kecil atau miniimum sama dengan tegangan yang diijinkan untuk
bahan poros yang dipakai
c. harus lebih besar atau maksimum sama dengan tegangan yang diijinkan
untuk bahan poros yang dipakai
d. harus lebih besar atau minimum sama dengan tegangan yang diijinkan untuk
bahan poros yang dipakai
8. Akibat gaya yang bekerja pada poros akan terjadi
a. tegangan puntir dan tegangan lentur
b. tegangan puntir dan tegangan izin
c. tegangan izin dan tegangan lentur
d. tegangan izin dan tegangan tarik
9. Poros untuk mesin umumnya dibuat dari
a. baja karbon konstruksi mesin, baja tempa dan besi cor
b. baja karbon konstruksi mesin, komposit dan besi tuang
c. baja karbon konstruksi mesin, baja tempa dan besi tuang
d. baja karbon konstruksi mesin, baja tempa dan baja chrom nikel
10.Jika poros diberi alur pasak atau dibuat bertangga, maka pengaruh akan terjadi
a. konsentrasi tegangan
b. konsentrasi puntiran
c. konsentrasi lenturan
34
d. konsentrasi geseran
11.Sebuah poros memindahkan tenaga gerak putar sebesar 5 HP pada putaran 1750
rpm, poros didukung oleh 2 buah bantalan dan memutar sebuah roda gigi seperti
pada gambar. Hitung momen puntir yang terjadi pada poros
12.Rencanakan sebuah poros untuk memindahkan daya dari sebuah motor listrik
sebesar 5 (kW) pada putaran 1000 (rpm). Poros mengalami beban puntir, dan juga
beban lentur. Pada poros dibuat sebuah alur pasak, jika sehari poros ini dipakai
selama 16 jam dengan tumbukan ringan. Bahan harus dipilih sendiri yang sesuai.
35
Kunci soal evaluasi
1. b
2. a
3. b
4. a
5. b
6. b
7. c
8. a
9. d
10.a
36
Rangkuman
Perencanaan merupakan penerapan kreatifitas dalam membuat rencana untuk
menyelesaikan sebuah masalah dan kemudian mengkomunikasikan rencana tersebut
kepada orang lain. Dalam membuat perencanaan diperlukan penguasaan terhadap
berbagai macam ilmu pengetahuan dan teknologi artinya perencanan merupakan
aplikasi dari IPTEK untuk menyelesaikan sebuah masalah atau kebutuhan.
Penyelesaian masalah atau kebutuhan dalam perencanaan mesin dapat berupa
membuat produk atau mesin baru atau dapat juga memperbaiki atau meningkatkan
kemampuan produk atau mesin yang sudah ada. Perencanaan selalu diawali dari
identifikasi adanya kebutuhan atau masalah yang harus diselesaikan. Dari hasil
identifikasi dibuat rumusan masalah sebagai patokan atau arah yang akan diselesaikan.
Berikutnya dibuat beberapa alternatif pemecahan masalah dalam bentuk pemodelan
yang akan dianalisa atau dipilih mana yang akan mendapatkan hasil terbaik dalam
menyelesaikan masalah. Alternatif atau pemodelan yang dipilih kemudian dievaluasi
dan dibuat gambar kerjanya untuk diuji coba. Jika hasil coba sudah baik atau
memuaskan barulah hasil ini diproduksi.
Poros merupakan salah satu bagian yang terpenting dari setiap mesin. Hampir
semua mesin meneruskan tenaga bersama-sama dengan putaran. Poros adalah
elemen mesin berbentuk batang dan umumnya berpenampang lingkaran, berfungsi
memindahkan tenaga gerak putar atau mendukung sesuatu beban dengan atau tanpa
meneruskan daya. Beban yang didukung oleh poros pada umumnya adalah kopling,
roda gigi, puli dan sabuk.
Perhitungan dalam perencanaan poros harus memperhatikan:
Gaya/beban yang bekerja pada poros, akibat gaya yang bekerja akan terjadi tegangan
pada poros. Konsep tegangan digunakan dalam proses perencanaan bahan yang
dipergunakan dan ukuran poros. Bahan poros dipilih sesuai dengan tegangan yang
terjadi akibat beban yang bekerja pada poros.
Pasak adalah suatu elemen mesin yang dipakai untuk menghubungkan/
menetapkan bagian-bagian mesin seperti roda gigi, sproket, puli, dan kopling. Yang
sering dipakai adalah pasak benam yang dapat meneruskan momen yang besar. Untuk
momen dengan tumbukan, dapat digunakan pasak singgung.
37
Daftar pustaka
 Holowenko, dkk. , 1980 , Machine Design, Asian Student Edition, Schaums
Outline Series, New York : McGraw-Hill Book, Inc.
 Khurmi, R.S., Gupta, J.K., 1980 , Machine Design, New Delhi: Eurasia Publishing
House.
 Shigley, J.E., Mitchell, L.D., 1986, Perencanaan Teknik Mesin Jakarta :
Erlangga.
 Sularso, Kiyokatsu Suga, 1980, Elemen Mesin, Jakarta: Pradnya Paramita.

Elemen Mesin Modul 1 - Perencanaan Poros

  • 1.
    1 MODUL 1 Elemen Mesin Pertemuanke : 1 Topik belajar : Perencanaan Poros 1 Alokasi waktu : 200 menit Tujuan pembelajaran : • Mahasiswa mampu menjelaskan dasar perencanaan • Mahasiswa mampu menjelaskan dasar perencanaan elemen mesin • Mahasiswa mampu menjelaskan fungsi dan macam poros • Mahasiswa mampu menjelaskan bahan poros • Mahasiswa mampu menjelaskan kekuatan dan perancangan poros • Mahasiswa mampu merencanakan poros dengan beban puntir Materi 1 Perencanaan Perencanaan merupakan penerapan kreatifitas dalam membuat rencana untuk menyelesaikan sebuah masalah dan kemudian mengkomunikasikan rencana tersebut kepada orang lain. Mengkomunikasikan hasil rencana kepada orang lain diperlukan karena setelah perencanaan selesai dibuat maka penerapan hasilnya pasti dibutuhkan atau membutuhkan oleh orang lain. Perencanaan merupakan proses kreatif yang dilakukan sebagai upaya untuk berbuat atau melakukan sesuatu, baik itu sesuatu yang baru atau perbaikan dari yang sudah ada. Dalam membuat perencanaan diperlukan penguasaan terhadap berbagai macam ilmu pengetahuan dan teknologi artinya perencanan merupakan aplikasi dari IPTEK untuk menyelesaikan sebuah masalah atau kebutuhan. Penyelesaian masalah atau kebutuhan dalam perencanaan mesin dapat berupa membuat produk atau mesin baru atau dapat juga memperbaiki atau meningkatkan kemampuan produk atau mesin yang sudah ada. Jadi perencanaan dapat disimpulkan sebagai berikut: 1. Perencanaan adalah penerapan kreatifitas dalam membuat rencana untuk menyelesaikan sebuah masalah dan kemudian mengkomunikasikan rencana tersebut kepada orang lain.
  • 2.
    2 2. Aplikasi ilmupengetahuan dan teknologi untuk membuat atau memperbaiki sesuatu produk . 3. Produk adalah sesuatu yang dihasilkan termasuk mesin, peralatan dan benda lain Perencanaan mesin merupakan serangkaian kegiatan yang disebut dengan proses perencanaan. Perencanaan selalu diawali dari identifikasi adanya kebutuhan atau masalah yang harus diselesaikan baik itu dari hasil penelitian lapangan atau dari kebutuhan nyata yang dihadapi dalam kehidupan sehari-hari. Dari hasil identifikasi dibuat rumusan masalah sebagai patokan atau arah yang akan diselesaikan. Berikutnya dibuat beberapa alternatif pemecahan masalah dalam bentuk pemodelan yang akan dianalisa atau dipilih mana yang akan mendapatkan hasil terbaik dalam menyelesaikan masalah. Alternatif atau pemodelan yang dipilih kemudian dievaluasi dan dibuat gambar kerjanya untuk diuji coba. Jika hasil coba sudah baik atau memuaskan barulah hasil ini diproduksi. Maka tahapan proses perencanaan dapat disimpulkan sebagai berikut: 1. Identifikasi kebutuhan atau masalah yang akan diselesaikan. 2. Perumusan masalah yang disusun berdasar hasil penelitian lapangan. 3. Penyusunan beberapa alternatif pemecahan masalah dalam bentuk pemodelan. 4. Analisa dan optimalisasi untuk mendapatkan hasil terbaik. 5. Evaluasi dan review hasil perencanaan. 6. Pembuatan gambar kerja prototype dan uji coba. 7. Produksi hasil perencanaan. Khusus untuk perencanaan mesin, setelah sebuah alternatif pemecahan masalah dipilih maka ada proses yang harus dikerjakan dimulai dari penyusunan konsep awal mesin yang akan dibuat. Konsep awal adalah bentuk model awal yang menunjukkan bentuk atau mekanisme kerja mesin. Mekanisme kerja mesin dipakai sebagai dasar untuk merencanakan atau menganalisa kekuatan elemen mesin yang diperlukan dalam mekanisme kerja mesin. Analisa kekuatan didasarkan pada berbagai gaya/beban yang bekerja pada elemen mesin. Gaya/beban dapat berupa gaya
  • 3.
    3 tarik/tekan, gaya geser,gaya puntir, gaya bengkok, gaya kejut. Akibat gaya yang bekerja akan terjadi tegangan pada elemen mesin. Tegangan pada elemen mesin pada umumnya berupa tegangan puntir , bengkok , gabungan bengkok dan puntir, dan gabungan bengkok-puntir dan beban aksial. Berdasarkan tegangan yang terjadi akibat beban yang bekerja pada elemen mesin tersebut maka dapat dipilih bahan yang sesuai artinya yang dapat menahan tegangan yang terjadi. Setelah proses perhitungan kekuatan dari masing-masing elemen dan secara keseluruhan mesin dibuat dan memenuhi semua persyaratan kekuatan barulah dibuat bentuk atau prorotipe yang berpenampilan baik dan sempurna agar nantinya dapat diproduksi dan diterima oleh pengguna. Penampilan mesin juga harus disesuaikan dengan kemungkinannya dalam proses produksi artinya apakah model ini dapat dibuat dan sampai dimana kesulitan yang akan dihadapi dalam proses produksi. Proses produksi yang akan dilakukan harus dihitung secara ekonomi apakah efisien atau tidak, apakah produk ini nantinya akan laku dijual atau mampu bersaing dengan produk lain di pasaran. Segi keamanan pada waktu mesin digunakan juga harus mendapatkan perhatian artinya apakah mesin aman digunakan, peralatan tambahan apa yang perlu disiapkan agar mesin tidak berbahaya bagi penguna maupun yang ada disekitarnya. Produk yang dihasilkan nantinya juga perlu memperhatikan dampak lingkungan yang mungkin terjadi. Dampak lingkungan dapat berupa kebisingan yang terjadi pada saat mesin digunakan, atau limbah yang terjadi apakah berbahaya atau tidak. Jika berbahaya apakah sudah ada peralatan atau penanganan limbah tersebut. Dan juga dari segi legalitasnya yang apakah mesin ini dapat dipakai disuatu tempat, apakah ada larangan-larangan tertentu ditempat tersebut. Jadi tahapan perencanaan mesin dapat disimpulkan meliputi berbagai bidang sebagai berikut: 1. Konsep perencanaan awal 2. Analisa kekuatan 3. Pemilihan bahan 4. Penampilan 5. Keterlaksanaan 6. Ekonomi 7. Keamanan
  • 4.
    4 8. Dampak lingkungan 9.Pertimbangan legalitas Model perencanaan yang lain adalah sebagai berikut: Perencanaan diawali dengan mendefinisikan produk yang akan dibuat berdasarkan kebutuhan yang ada. Kemudian dibuat konsep awal untuk nantinya dikembangkan menjadi konsep perencanaan sebagai bahan untuk analisa perencanaan. Tahap berikutnya adalah pembuatan model atau prototipe yang akan diuji dan dievaluasi kemudan direvisi jika perlu. Jika prototipe sudah selesai maka dibuat gambar kerjanya, penyiapan bahan, cetakan, peralatan produksi dan yang terachir adalah proses produksi. Berikut adalah diagram alir sebuah model perencanaan.
  • 5.
    5 Fig. 1.1 Pemilihan bahanmerupakan bagian yang penting dalam perencanaan mesin karena bahan merupakan unsur utama dari sebuah mesin atau lebih khusus adalah masing masing elemen mesin. Bahan elemen mesin umumnya dibuat dari logam besi atau yang bukan besi. Ada juga sekarang yang dibuat dari bahan plastik atau komposit yang sudah tersedia dan kekuatannya dapat menyamai kekuatan logam, atau untuk keperluan tertentu memang lebih tepat jika menggunakan bahan non logam. Berikut
  • 6.
    6 akan dibahas tentangbahan logam yang umum digunakan untuk membuat elemen mesin. Elemen mesin umumnya dibuat dari baja karbon konstruksi mesin (S-C), baja tempa (SF), atau baja chrom nikel dan ada juga yang mendapatkan perlakuan panas untuk memperbaiki sifar-sifatnya. Kekuatan bahan adalah kemampuan bahan untuk menahan tegangan tanpa kegagalan/ kerusakan. Pada gambar diagram tegangan- regangan berikut ini terdapat beberapa hasil percobaan uji tarik untuk bahan yang getas (besi tuang) dan bahan yang liat (baja). Diagram tegangan-regangan Percobaan uji tarik adalah percobaan untuk mengukur kekuatan suatu bahan terhadap beban tarik. Pada mesin percobaan tarik dipasang sebuah specimen dengan ukuran tertentu, kemudian pada bahan ini dikenakan beban tarik yang dapat diatur mulai dari yang kecil sampai maksimum artinya sampai bahan tersebut rusak atau patah. Bila bahan logam diuji tarik maka bahan logam akan mengalami pertambahan panjang atau mulur, bahan bertambah panjang dan akhirnya akan putus. Dari hasil percobaan diperoleh diagram tegangan-regangan seperti gambar diatas. Untuk bahan getas (misalnya besi tuang) akan diperoleh diagram D, sedangkan untuk bahan liat (misalnya baja) akan diperleh diagram (E). Garis koordinat vertikal atau sumbu y menunjukkan besarnya tegangan (stress) yang terjadi akibat beban tarik, sedangkan garis koordinat horisontal atau sumbu x menunjukkan besarnya regangan (strain) yang terjadi. Tegangan ( ) adalah gaya tarik per satuan luas penampang bahan yang tarik dibagi dengan panjang semula. Ada dua hasil penting yang didapat dalam percobaan tarik yaitu yield strength (kekuatan luluh) adalah tegangan terendah yang dapat mengakibatkan terjadinya
  • 7.
    7 deformasi (perubahan) permanenpada suatu bahan. Dalam beberapa bahan, seperti paduan aluminium, titik deformasi permanen sangat sulit untuk ditentukan, sehingga biasanya diberikan sebagai tegangan yang diperlukan untuk menyebabkan regangan plastis 0,2 %. Yang kedua adalah tensile strength atau ultimate tensile strength (kekuatan tarik) adalah adalah batas tegangan tarik yang mengakibatkan kegagalan tarik dalam bentuk kegagalan ulet atau dalam bentuk kegagalan getas ( pecah mendadak dalam dua atau lebih potongan). Dalam diagram tegangan-regangan terdapat dua kemampuan bahan dalam menahan beban tarik yaitu elastisitas dan plastisitas. 1. Elastisitas adalah kemampuan suatu material untuk kembali ke bentuk sebelumnya setelah tegangan dilepaskan. Dalam banyak bahan, hubungan antara tegangan dan regangan yang dihasilkan berbanding lurus (sampai batas tertentu), dan grafik yang mewakili dua kuantitas adalah garis lurus. 2. Plastisitas atau deformasi plastis adalah kebalikan dari deformasi elastis artinya material tidak kembali ke bentuk sebelumnya setelah tegangan dilepaskan. Deformasi plastik dipertahankan bahkan setelah tidak terjadi tegangan. Kebanyakan bahan dalam kategori linear - elastis biasanya mampu deformasi plastis. Bahan rapuh, seperti keramik, tidak mengalami deformasi plastis dan akan patah di bawah tekanan yang relatif rendah. Bahan-bahan seperti logam biasanya mengalami sedikit deformasi plastis sebelum kegagalan sementara polimer mengalami fase plastis yang lebih besar. Perbandingan antara tegangan dan regangan diteliti oleh seorang ilmuwan Inggris bernama Robert Hooke pada tahun 1678 yang kemudian dikenal sebagai Hukum Hooke. Hukum Hooke menyatakan bahwa regangan sebanding dengan tegangan dan pertambahan panjang berbanding lurus dengan gaya tarik dan panjang batang dan berbanding terbalik dengan luas penampang dan modulus elastisitas.
  • 8.
    8 P = gayatarik (kg) l = panjang specimen / batang (mm) A = luas penampang batang (mm2 ) E = modulus elastisitas, atau Young's Modulus (kg/mm2 ) = tegangan tarik (kg/mm2 ) regangan (mm/mm) Tujuan dari perencanaan elemen mesin adalah untuk menentukan ukuran berdasarkan data penggunaan elemen mesin dengan menggunakan rumus- rumus kekuatan bahan. Dalam perhitungan perencanaan elemen mesin harus diperhatikan: 1. Gaya/beban yang bekerja pada elemen mesin dapat berupa gaya tarik/tekan, gaya geser, gaya puntir, gaya bengkok, gaya kejut. 2. Akibat gaya yang bekerja akan terjadi tegangan pada elemen mesin. 3. Konsep tegangan digunakan dalam proses perencanaan bahan yang dipergunakan dan ukuran elemen mesin. 4. Tegangan pada elemen mesin pada umumnya berupa tegangan puntir , bengkok , gabungan bengkok dan puntir, dan gabungan bengkok-puntir dan beban aksial. 5. Bahan elemen mesin dipilih sesuai dengan tegangan yang terjadi akibat beban yang bekerja pada elemen mesin. Kekuatan bahan yamg dipilih dapat diketahui dari tabel bahan yang dikeluarkan oleh pabrik (didapatkan dari hasil uji tarik). 6. Tegangan yang diijinkan adalah tegangan maksimum yang boleh bekerja pada elemen mesin, agar elemen mesin tersebut tidak mengalami deformasi plastis.
  • 9.
    9 7. Tegangan yangterjadi pada elemen mesin harus lebih kecil atau maksimum sama dengan tegangan yang diijinkan untuk bahan elemen mesin yang dipakai. 8. Tegangan ijin adalah tegangan maksimum yang boleh bekerja pada bahan, agar bahan tersebut tidak mengalami deformasi plastis. 9. Besarnya tegangan ijin suatu bahan biasanya ditentukan berdasarkan percobaan dan pengalaman. 10.Harga-harga ini sangat tergantung pada jenis bahan dan jenis pembebanan. 11.Tegangan tarik ijin dihitung dengan membagi tegangan maksimum dengan angka keamanan. Angka keamanan adalah perbandingan antara tegangan yang terjadi dengan tegangan yang diijinkan. Untuk menentukan tegangan tarik yang diijinkan dapat dihitung dengan membagi tegangan maksimum dengan angka keamanan. Besarnya angka keamanan tergantung pada jenis beban yang dialami oleh elemen mesin, apakah beban statis, beban berulang, beban berganti/tidak tetap, dan beban kejut. Sebagai contoh untuk besi baja angka keamanan tegangan tarik ijin untuk beban statis adalah 3, beban berulang adalah 5, beban berganti/tidak tetap adalah 8, dan untuk beban kejut adalah 12. Dapat juga dilakukan dengan cara menggunakan perbandingan jika angka keamanan untuk beban statis telah ditentukan. Angka keamanan untuk beban yang lainnya dapat ditentukan secara empiris dengan menggunakan perbandingan sebagai berikut. Statis : Berulang : Berganti : Kejut = 1 : 2 : 3 : 4 Pengetahuan yang diperlukan untuk merencanakan mesin adalah  Menggambar Teknik  Kinematika/Dinamika  Mekanika Teknik  Pengetahuan Bahan Teknik  Mekanika Kekuatan Bahan  Proses Manufaktur
  • 10.
    10 Materi 2 Perencanaan porosdengan beban puntir murni. Poros merupakan salah satu bagian yang terpenting dari setiap mesin. Hampir semua mesin meneruskan tenaga bersama-sama dengan putaran. Poros adalah elemen mesin berbentuk batang dan umumnya berpenampang lingkaran, berfungsi memindahkan tenaga gerak putar atau mendukung sesuatu beban dengan atau tanpa meneruskan daya. Beban yang didukung oleh poros pada umumnya adalah kopling, roda gigi, puli dan sabuk. Dalam modul ini akan dibahas hal poros penerus tenaga gerak putar dan pasak yang dipakai untuk meneruskan momen dari atau kepada poros. Poros hampir terdapat pada setiap mesin dengan fungsi yang berbeda-beda. Macam- macam poros dapat diklasifikasikan sebagai berikut. 1. Poros Transmisi Poros transmisi mendapat beban puntir murni atau puntir dan lentur. Daya ditransmisikan kepada poros ini melalui kopling, roda gigi, puli dan sabuk. Poros bertangga Poros dengan roda gigi
  • 11.
    11 Poros bertangga Poros engkol Porosdengan roda gigi dan puli
  • 12.
    12 2. Gandar Poros yangdipasang diantara roda-roda kereta tidak mendapat beban puntir, disebut gandar. Gandar hanya mengalami beban lentur. Tujuan dari perencanaan poros adalah untuk menentukan ukuran diameter poros berdasarkan data penggunaan poros dengan menggunakan rumus- rumus kekuatan bahan. Dalam perhitungan perencanaan poros harus diperhatikan: 12.Gaya/beban yang bekerja pada poros dapat berupa gaya tarik/tekan, gaya geser, gaya puntir, gaya bengkok, gaya kejut. 13.Akibat gaya yang bekerja akan terjadi tegangan pada poros. 14.Konsep tegangan digunakan dalam proses perencanaan bahan yang dipergunakan dan ukuran poros. 15.Tegangan pada poros pada umumnya berupa tegangan puntir , bengkok , gabungan bengkok dan puntir, dan gabungan bengkok-puntir dan beban aksial. 16.Bahan poros dipilih sesuai dengan tegangan yang terjadi akibat beban yang bekerja pada poros. Kekuatan bahan yamg dipilih dapat diketahui dari tabel bahan yang dikeluarkan oleh pabrik (didapatkan dari hasil uji tarik). 17.Tegangan yang diijinkan adalah tegangan maksimum yang boleh bekerja pada poros, agar poros tersebut tidak mengalami deformasi plastis Tegangan yang terjadi pada poros.  Tegangan adalah gaya per satuan luas.
  • 13.
    13 2 ) F = Gayayang bekerja (kg) A = Luas penampang poros (mm2 )  Tegangan yang terjadi pada poros pada umumnya berupa tegangan puntir , bengkok , gabungan bengkok dan puntir, dan gabungan bengkok-puntir dan beban aksial.  Tegangan yang terjadi pada poros harus lebih kecil atau maksimum sama dengan tegangan yang diijinkan untuk bahan poros yang dipakai. Tegangan Yang Diijinkan  Tegangan ijin adalah tegangan maksimum yang boleh bekerja pada bahan, agar bahan tersebut tidak mengalami deformasi plastis.  Tegangan ijin biasanya ditulis dengan simbol (tegangan tarik) atau (tegangan geser).  Besarnya tegangan ijin suatu bahan biasanya ditentukan berdasarkan percobaan dan pengalaman.  Harga-harga ini sangat tergantung pada jenis bahan dan jenis pembebanan.  Tegangan tarik ijin dihitung dengan membagi tegangan maksimum dengan angka keamanan.  Tegangan tarik yang terjadi harus lebih kecil atau maksimum sama dengan tegangan tarik ijin. Untuk merencanakan sebuah poros ada beberapa hal penting yang perlu diperhatikan yaitu kekuatan poros, kekakuan poros, putaran kritis, korosi dan bahan poros. 1. Kekuatan Poros Poros transmisi dapat mengalami beban puntir atau lentur atau gabungan antara puntir dan lentur walaupun ada juga poros yang mengalami beban aksial berupa
  • 14.
    14 beban tarik atautekan seperti poros turbin atau baling-baling kapal. Poros harus direncanakan sehingga cukup kuat untuk menahan beban-beban tersebut di atas. Selain berbagai macam beban yang dialami poros maka untuk pemakaian dalam waktu yang lama poros akan mengalami kelelahan (fatique) yang dapat mengurangi kekuatan poros. Begitu juga dengan bentuk pembebanan yang terjadi apakah dengan tumbukan atau tidak. Bentuk poros juga ikut berpengaruh karena dapat menimbulkan terjadinya konsentrasi tegangan. Konsentrasi tegangan terjadi bila diameter poros diperkecil yaitu pada poros bertangga atau jika pada poros dibuat pasak. 2. Kekakuan Poros Meskipun sebuah poros mempunyai kekuatan yang cukup akan tetapi jika poros ini mengalami lenturan akibat beban lentur yang dialaminya atau mengalami defleksi puntir yang terlalu besar akibat beban puntir maka akan terjadi getaran atau suara yang keras atau bising. Jadi disamping kekuatan poros, kekakuannya harus juga diperhatikan dan disesuaikan dengan macam mesin yang akan menggunakan poros tersebut. 3. Putaran Kritis Poros dapat mengalami putaran yang disebut putaran kritis. Putaran kritis adalah besarnya putaran tertentu yang dapat mengakibatkan terjadi getaran yang luar biasa besarnya. Hal ini dapat mengakibatkan kerusakan pada poros dan bagian-bagian mesin lainnya. Putaran kritis dapat terjadi pada turbin, motor torak, motor listrtik. Maka poros harus direncanakan sedemikian rupa sehingga putaran kerjanya lebih rendah dari putaran kritisnya. 4. Korosi Bahan-bahan untuk membuat poros selain kuat dan kaku juga harus tahan terhadap korosi terutama untuk poros balin-baling dan pompa yang dipakai pada bagian mesin yang megalami kontak dengan fluida yang korosif. Demikian juga untuk poros-poros yang mengalami kavitasi, dan poros-poros mesin yang sering berhenti lama. Untuk poros ini perlu dilakukan perlindungan terhadap korosi. 5. Bahan Poros
  • 15.
    15 Poros untuk mesinumumnya dibuat dari baja karbon konstruksi mesin (S-C), baja tempa (SF), baja chrom nikel dan ada juga yang mendapatkan perlakuan panas untuk memperbaiki sifar-sifatnya. Ukuran poros padat yang tersedia di pasar adalah - Sampai dengan 25 mm 0,5 mm bertahap - 25 sampai 50 mm 1.0 mm increment - 50 sampai 100 mm 2,0 mm bertahap - 100 sampai 200 mm 5.0 mm increment PERHITUNGAN PERENCANAAN POROS Poros transmisi adalah poros yang mengalami beban puntir, beban lentur dan beban aksial. Pertama akan dibahas poros dengan beban utama puntir atau torsi, seperti pada poros motor dengan sebuah kopling. Meskipun demikian, jika diperkirakan akan terjadi pembebanan berupa lenturan, tarikan, atau tekanan, misalnya jika sebuah sabuk, rantai atau roda gigi dipasangkan pada poros motor, maka kemungkinan adanya pembebanan tambahan tersebut perlu diperhitungkan dalam faktor keamanan yang diambil. Perencanaan poros diawali dengan data yang diperlukan sebagai berikut. Jika sebuah poros harus mentransmisikan daya P (KW) dan putarannya n rpm maka perlu dilakukan pemeriksaan terhadap daya P tersebut. Jika P adalah daya rata-rata yang diperlukan maka harus dibagi dengan efisiensi mekanis  dari system transmisi untuk mendapatkan daya penggerak mula yang diperlukan. Daya yang besar mungkin diperlukan pada saat awal, atau mungkin beban yang besar terus bekerja setelah start. Dengan demikian sering kali diperlukan koreksi pada daya rata-rata yang diperlukan dengan menggunakan faktor koreksi pada perencanaan. Jika P adalah daya nominal output dari motor penggerak, maka berbagai macam faktor keamanan biasanya dapat diambil dalam perencanaan, sehingga koreksi pertama dapat diambil kecil. Jika faktor koreksi adalah fc maka daya rencana Pd (kW) sebagai patokan adalah: Pd = fc P (kW) (1)
  • 16.
    16 Faktor-faktor koreksi dayayang akan ditransmisikan, fc untuk daya rata-rata 0,8-1,2 sedangkan untuk daya maksimum dapat diambil 1,2-2,0 dan untuk daya normal 1,0-1,5. Hubungan antara daya rencana dengan momen puntir yang terjadi (T) dan putaran pada poros dinyatakan dalam persamaan:    102 60/n21000/T P 1 d   (2) Sehingga besar momen puntir dapat dihitung dari persamaan: 1 d5 n P 10x74,9T  (3) Jika momen puntir yang terjadi T (kg.mm) dibebankan pada suatu diameter poros d, (mm) maka besarnya tegangan geser  (kg/mm2 ) yang terjadi adalah : 3 s 3 s d T1,5 )16/d( T    (4) Tegangan geser  (kg/mm2 ) yang terjadi ini menjadi pertimbangan utama dalam memilih bahan poros. Dari bahan poros yang dipilih yang mempunyai kekuatan tarik B - (kg/mm2 ) yang dapat diketahui dari tabel kekuatan bahan dapat dihitung Tegangan geser yang diijinkan a (kg/mm2 ). Tegangan geser yang diijinkan a (kg/mm2 ) untuk pemakaian umum pada poros dapat diperoleh dengan membagi besarnya tegangan tarik dengan angka keamanan. Untuk bahan baja karbon konstruksi mesin (S-C) angka keamanannya adalah 6, sedangkan untuk baja tempa (SF) diambil 5,6. Faktor ini dinyatakan dengan Sf1. Jika poros tersebut akan diberi alur pasak atau dibuat bertangga, maka pengaruh konsentrasi tegangan yang terjadi akan cukup besar. Konsentrasi tegangan tejadi pada bagian poros yang mengalami perubahan bentuk seperti alur pasak atau poros yang diameternya pada bagian tertentu tidak sama (lebih besar atau kecil). Pengaruh kekasaran permukaan juga harus diperhatikan. Untuk memasukkan
  • 17.
    17 pengaruh-pengaruh ini dalamperhitungan perlu diambil faktor yang dinyatakan sebagai Sf2 dengan harga sebesar 1,3 sampai 3,0. Dari hal-hal di atas maka besarnya tegangan geser yang diijinkan a dapat dihitung dengan rumus.  21Ba xSfSf/ (5) Karena poros mengalami momen puntir maka perlu dilakukan koreksi sesuai dengan momen puntir yang bekerja. Faktor koreksi ini dinyatakan dengan Kt,. Faktor koreksi Kt dipilih sebesar 1,0 jika beban dikenakan secara halus, jika terjadi sedikit kejutan atau tumbukan dipilih sebesar 1,0-1,5, dan 1,5-3,0 jika beban dikenakan dengan kejutan atau tumbukan besar. Meskipun dalam perkiraan sementara ditetapkan bahwa beban hanya terdiri atas momen puntir saja, perlu ditinjau pula apakah ada kemungkinan pemakaian dengan beban lentur di masa mendatang. Jika memang diperkirakan akan terjadi pemakaian beban lentur dimasa mendatang. Jika memang diperkirakan akan terjadi pemakaian dengan beban lentur maka dapat dipertimbangkan pemakaian faktor Cb yang harganya antara 1,2 sampai 2.3. (jika diperkirakan tidak akan terjadi pembebanan lentur maka Cb diambil = 1,0). Dari persamaan (4) diperoleh rumus untuk menghitung diameter poros ds (mm) sebagai 3/1 bt a s TCK 1,5 d         (6) Diameter poros harus dipilih sesuai dengan diameter bahan poros yang tersedia. Pemasangan poros pada konstruksi mesin selalu ditumpu oleh beberapa bantalan agar poros dapat berputar dengan lancar dan kokoh. Bantalan yang dipakai umumnya berdiameter lebih besar dari diameter poros dan disesuaikan dengan diameter dalam bantalan yang tersedia. Untuk menyesuaikan dengan diameter bantalan maka poros dibuat bertangga artinya pada bagian yang akan dipasang
  • 18.
    18 bantalan dibuat lebihbesar.. Dari perbedaan diameter poros dan bantalan yang dipilih dapat ditentukan jari-jari fillet yang diperlukan pada tangga poros. Akibat dari perbedaan diameter akan terjadi konsentrasi tegangan pada bagian tersebut. Besarnya harga faktor konsentrasi pada poros bertangga ( ) dapat diperoleh dengan diagram R. E. Peterson. Pemasangan elemen mesin pada poros (roda gigi, puli) dihubungkan dengan pasak agar dapat ikut berputar bersama-sama dengan poros. Untuk itu pada poros harus dibuat alur pasak sebagai tempat pemasangan pasak. Alur pasak yang dibuat mengakibatkan terjadinya konsentrasi tegangan pada bagian tersebut. Besarnya harga faktor konsentrasi pada poros beralur pasak (  ) dapat diperoleh dengan diagram R. E. Peterson. Bila harga faktor konsentrasi tegangan yang terjadi akibat adanya alur pasak dan poros dibuat bertangga yaitu  atau  yang didapatkan lebih besar jika dibandingkan dengan harga faktor keamanan Sf2 (harga konsentrasi tegangan pada poros bertangga atau alur pasak pada awalnya hanya ditaksir lebih dahulu yaitu antara 1,3 sampai 3), maka akan dihasilkan diameter poros yang lebih besar. Perhitungan tegangan perlu diperiksa dan bandingkan  dan  , dan pilihlah yang lebih besar. Kemudian koreksi Sf2 yang ditaksir sebelumnya untuk konsentrasi tegangan, dalam mengambil a . Sf2 (  atau  ) sebagai tegangan yang diijinkan yang dikoreksi. Bandingkan harga ini dengan . Cb. Kt dari tegangan geser  yang dihitung atas dasar poros tanpa alur pasak, faktor lenturan Cb, dan faktor koreksi tumbukan Kt, dan tentukan masing-masing harganya jika hasil yang terdahulu lebih besar, serta lakukan penyesuaian jika lebih kecil. Contoh soal. Rencanakan sebuah poros untuk memindahkan daya dari sebuah motor listrik sebesar 10 (kW) pada putaran 1450 (rpm). Poros mengalami beban puntir, dan juga beban lentur. Pada poros dibuat sebuah alur pasak, jika sehari poros ini dipakai selama 8 jam dengan tumbukan ringan. Bahan dibuat dari baja batang difinis dingin S30C-D.
  • 19.
    19 Penyelesaian soal. 1. Dayayang ditransmisikan P = 10 (kW), putaran n1 = 1450 (rpm) 2. Faktor koreksi untuk tumbukan ringan fc = 1,0 3. Harga daya yang direncanakan Pd = fc x P. Maka Pd = 1,0 x 10 = 10 (kW) 4. Harga momen puntir rencana T = 9,74 x 105 x 10/1450 = 6717 (kg.mm) 5. Kekuatan bahan S30C-D, Dari tabel bahan diketahui: Tegangan tarik B = 58 (kg/mm2 ), Faktor keamanan untuk menghitung tegangan geser ijin Sf1 = 6,0, Dan faktor keamanan untuk konsentrasi tegangan Sf2 = 2,0 6. Tegangan geser yang diiijinkan a = 58/(6,0 x 2,0) = 4,83 (kg/mm2 ) 7. Karena poros akan mengalami beban lentur maka diambil faktor beban lentur Cb = 2,0 dan faktor koreksi untuk momen puntir Kt = 1,5. 8. Dengan memasukkan harga tegangan geser yang diijinkan, momen puntir rencana, fackor-faktor keamanan, faktor beban lentur dan faktor koreksi untuk momen puntir pada rumus untuk menghitung diameter poros 3/1 bt a s TCK 1,5 d         ds =       6717x5.1x0.2x 83,4 1,5 1/3 = 27,7 (kg.mm) maka dibuat diameter poros ds = 28 (mm) 9. Pemasangan poros pada konstruksi mesin selalu ditumpu oleh beberapa bantalan agar poros dapat berputar dengan lancar dan kokoh. Bantalan yang dipakai umumnya berdiameter lebih besar dari diameter poros dan disesuaikan dengan diameter dalam bantalan yang tersedia. Untuk menyesuaikan dengan diameter bantalan maka poros dibuat bertangga artinya pada bagian yang akan dipasang bantalan dibuat lebih besar. Anggaplah diameter bagian yang menjadi tempat
  • 20.
    20 bantalan adalah =30 (mm), jari-jari filet r = (30-28)/2 = 1,0 (mm), alur pasak 8 x 4 x filet 0,4 (0,4 besar dari JIS) Konsentrasi tegangan pada poros bertangga dari diagram R. E. Peterson adalah jari-jari filet r dibagi dengan diameter poros d yaitu 1,0/28 = 0.034, dan dari hasil bagi diameter poros tempat bantalan dengan diameter poros didapatkan 30/28 = 1,07, maka besarnya harga faktor konsentrasi tegangan untuk poros bertangga  = 1,37 Pemasangan elemen mesin pada poros (roda gigi, puli) dihubungkan dengan pasak agar dapat ikut berputar bersama-sama dengan poros. Untuk itu pada poros harus dibuat alur pasak sebagai tempat pemasangan pasak. Alur pasak yang dibuat mengakibatkan terjadinya konsentrasi tegangan pada bagian tersebut. Besarnya harga faktor konsentrasi pada poros beralur pasak (  ) dapat diperoleh dengan diagram R. E. Peterson. Harga konsentrasi tegangan pada poros dengan alur pasak didapat dari harga jari-jari filet r = 0,4 dibagi dengan harga diameter poros 28 yaitu sama dengan 0,014, maka didapatkan = 2,8 . Harga >  maka yang dipergunakan adalah harga  Harga tegangan geser ijin yang dipergunakan untuk menghitung diameter pada no 8 didapatkan dengan menggunakan factor tegangan yang diambil sembarang yaitu 2. Dari perhitungan faktor konsentrasi tegangan yang didapat dari diagram R.E. Peterson tenyata lebih besar yaitu 2,8 maka perlu diadakan pengecekan apakah a . Sf2/  apakah lebih besar atau lebih kecil dari  Cb.Kt Jika ternyata lebih kecil berarti diameter maka perarti diameter yang didapatkan harus dikoreksi menjadi lebih besar sedangkan jika lebih kecil berarti diameter tersebut sudah sesuai atau sudah cukup kuat. 10.Pengecekan diameter hasil perhitungan no 8 Tegangan yang terjadi dapat dihitung dari persamaan (4) = 5,1 x 6717/(28)3 = 1,56 (kg/mm2 )
  • 21.
    21 Maka tegangan geseryang terjadi dikalikan faktor beban lentur dan faktor koreksi beban Cb.Kt = 1,56 x 2,0 x 1,5 = 4,68 (kg/mm2 ) Tegangan geser yang diijinkan dengan menggunakan faktor konsentrasi tegangan  atau dan dipilih yang besar yaitu 2,8. (harga ini lebih besar dari harga perkiraan Sf2 = 2). Maka tegangan geser yang diijinkan dikalikan dengan Sf2 dibagi dengan  a . Sf2/  4,83 x 2,0/2,8 = 3,45 (kg/mm2 ) Berarti a . Sf2/  < Cb.Kt 3,45 < 4,68 maka harga diameter hasil perhitungan no 8 harus dikoreksi dan perhitungan diulang dengan mengubah diameter poros menjadi lebih besar yaitu: 11.Buatlah diameter menjadi ds = 31,5 (mm) Diameter bagian bantalan dibuat 35 (mm) Jari-jari filet (35 – 31,5)/2 = 1,75 (mm) Alur pasak 10 x 4,5 x 0,6 Konsentrasi tegangan dari poros bertangga adalah 1,75/31,5 = 0.056, 35/31,5 = 1,11  =1,30 Konsentrasi tegangan dari poros dengan alur pasak adalah 0,6/31,5 = 0,019,  = 2,7, > 12.Tegangan yang terjadi = 5,1 x 6717/(31,5)3 = 1,10 (kg/mm2 )
  • 22.
    22 Maka tegangan geseryang terjadi dikalikan faktor beban lentur dan faktor koreksi beban Cb.Kt = 1,10 x 2,0 x 1,5 = 3,3 (kg/mm2 ) Tegangan geser yang diijinkan dengan menggunakan faktor konsentrasi tegangan  atau dan dipilih yang besar yaitu 2,7. (harga ini lebih besar dari harga perkiraan Sf2 sama dengan 2). Maka tegangan geser yang diijinkan dikalikan dengan Sf2 dibagi dengan  a . Sf2/  4,83 x 2,0/2,7 = 3,58 (kg/mm2 ) Berarti a.Sfa/ > Cb.Kt, atau sudah baik. 13.Dari hasil perhitungan diatas dapat disimpulkan harga diameter poros yang dapat dipakai adalah ds = 31,5 (mm) dari bahan S30C-D Diameter poros:  31,5 x  35 Jari-jari filet 1,75 (mm) Pasak : 10x 8 Alur pasak: 10 x 4,5 x 0,6 Berikut ini adalah table-tabel yang dapai dipergunakan dalam merencanakan poros.
  • 23.
  • 24.
  • 25.
  • 26.
  • 27.
  • 28.
    28 Materi 3 Macam –macam pasak Pasak adalah suatu elemen mesin yang dipakai untuk menghubungkan/ menetapkan bagian-bagian mesin seperti roda gigi, sproket, puli, dan kopling. Pasak pada umumnya dapat digolongkan atas beberapa macam menurut letaknya pada poros yaitu: pasak pelana, pasak rata, pasak benam, dan pasak singgung, yang umumnya berpenampang segi empat. Dalam arah memanjang dapat dibentuk prismatis atau berbentuk tirus. Pasak benam prismatis ada yang khusus dipakai sebagai pasak luncur. Disamping itu ada juga pasak tembereng dan pasak jarum. Yang sering dipakai adalah pasak benam yang dapat meneruskan momen yang besar. Untuk momen dengan tumbukan, dapat digunakan pasak singgung. Gaya keliling F (kg) yang sama seperti tersebut diatas dikenakan pada luas permukaan samping pasak. Kedalam alur pasak pada poros dinyatakan dengan t1, dan kedalaman alur pasak pada naf dengan t2. abaikan pengurangan luas permukaan oleh pembulatan sudut pasak. Dalam hal ini tekanan permukaan p (kg/mm2 ) adalah )atautt(lx F p 21  Dari harga tekanan permukaan yang diizinkan pa (kg), panjang pasak yang diperlukan dapat dihitung dari )atautt(lx F p 21 a  Harga pa adalah sebesar 8(kg/mm2 ) untuk poros dengan diameter kecil, 10(kg/mm2 ) untuk poros dengan diameter besar, dan setengah dari harga-harga diatas untuk poros berputaran tinggi. Perlu diperhatikan bahwa lebar pasak sebaiknya antara 25-35 (%) dari diameter poros, dan panjang pasak jangan terlalu panjang dibandingkan dengan diameter poros antara (0,75 sampai 1,5 ds). Karena lebar dan tinggi pasak sudah distandarkan, maka beban yang ditimbulkan oleh gaya F yang besar hendaknya diatasi dengan menyesuaikan panjang pasak. Namun demikian, pasak yang terlalu panjang tidak dapat menahan tekanan yang merata pada permukaannya. Jika terdapat pembatasan pada
  • 29.
    29 ukuran naf atauporos, dapat dipakai ukuran yang tidak standar atau ukuran poros perlu dikoreksi. Contoh soal. Tentukan bahan dan ukuran suatu pasak untuk poros yang meneruskan daya sebesar 10 (kW) pada 1450 (rpm). Panjang pasak benam tidak boleh lebih dari 1,3 kali diameter poros. Penyelesaian soal 1. P = 10 (kW), n1 = 1450 (rpm) 2. fc = 1 3. Pd = 1,0 X 10 = 10 (kW) 4. T = 9,74 x 105 x 10/1450 = 6717 (kg.mm) 5. S30C-D : 2Sf,6Sf),mm/kg(58 21 2 B  6. )mm/kg(83,4)0,2x0,6/(58 2 sa  7. K1=2, Cb=2 8. )mm(5,31)mm(4,306717x2x2x 83,4 1,5 d 3/1 s        9. F=6717/(31,5/2) = 426 (kg) 10.penampang pasak 10 x 8, kedalaman alur pasak pada poros t1 = 4,5 (mm) kedalaman alur pasak pada naf t2 = 3,5 (mm) 11.Jika bahan pasak S45C dicelup dingin dan dilunakkan, maka 183x6Sf.Sf,3Sf,6Sf),mm/kg(70 2K1K21 2 B  12.Tegangan geser yang diizinkan )mm/kg(9,318/70 2 ka  Tekanan permukaan yang diizinkan pa=8(kg/mm2 ) 13. )mm(9,10l9,3 xl10 426 1 1 k 
  • 30.
    30 )mm(2,15l0,8 5,3xl 426 p 2 2  14.l =15,2 (mm) 15.lk = 25 (mm) 16.b/ds = 10/31,5 = 0,317, 0,25 < 0.317 <0,35, baik lk/ds = 25/31,5 = 0,794, 0,75 < 0,794 <1,5, baik 17.Ukuran pasak: 10 x 8 (standar) Panjang pasak yang aktif: 25 (mm) Bahan pasak: S45C, dicelup dingin dan dilunakkan. Berikut ini adalah tabel ukuran pasak.
  • 31.
  • 32.
    32 Soal evaluasi 1. Perencanaanmerupakan penerapan kreatifitas untuk a. membuat rencana untuk menyelesaikan sebuah masalah dan menerapkan rencana tersebut b. membuat rencana untuk menyelesaikan sebuah masalah dan mengkomunikasikan rencana tersebut c. membuat rencana untuk menyelesaikan sebuah masalah dan memproduksi rencana tersebut d. membuat rencana untuk menyelesaikan sebuah masalah dan mengevaluasi rencana tersebut 2. Poros transmisi berfungsi untuk a. memindahkan tenaga gerak putar b. mendukung daya. c. meneruskan beban tanpa daya d. memindahkan beban 3. Gandar mengalami beban a. beban puntir b. beban lentur c. beban tarik d. beban geser 4. Tujuan dari perencanaan poros adalah untuk a. menentukan ukuran diameter poros b. menentukan kekuatan bahan poros c. menentukan jenis bahan poros d. menentukan ukuran panjang poros 5. Bahan poros dipilih sesuai dengan a. puntiran yang terjadi akibat beban yang bekerja pada poros b. tegangan yang terjadi akibat beban yang bekerja pada poros c. lenturan yang terjadi akibat beban yang bekerja pada poros d. regangan yang terjadi akibat beban yang bekerja pada poros 6. Tegangan yang diijinkan adalah
  • 33.
    33 a. tegangan minimumyang boleh bekerja pada poros, agar poros tersebut tidak mengalami deformasi plastis b. tegangan minimum yang boleh bekerja pada poros, agar poros tersebut tidak mengalami deformasi elastis c. tegangan maksimum yang boleh bekerja pada poros, agar poros tersebut tidak mengalami deformasi plastis d. tegangan maksimum yang boleh bekerja pada poros, agar poros tersebut tidak mengalami deformasi elastis 7. Tegangan yang terjadi pada poros a. harus lebih kecil atau maksimum sama dengan tegangan yang diijinkan untuk bahan poros yang dipakai b. harus lebih kecil atau miniimum sama dengan tegangan yang diijinkan untuk bahan poros yang dipakai c. harus lebih besar atau maksimum sama dengan tegangan yang diijinkan untuk bahan poros yang dipakai d. harus lebih besar atau minimum sama dengan tegangan yang diijinkan untuk bahan poros yang dipakai 8. Akibat gaya yang bekerja pada poros akan terjadi a. tegangan puntir dan tegangan lentur b. tegangan puntir dan tegangan izin c. tegangan izin dan tegangan lentur d. tegangan izin dan tegangan tarik 9. Poros untuk mesin umumnya dibuat dari a. baja karbon konstruksi mesin, baja tempa dan besi cor b. baja karbon konstruksi mesin, komposit dan besi tuang c. baja karbon konstruksi mesin, baja tempa dan besi tuang d. baja karbon konstruksi mesin, baja tempa dan baja chrom nikel 10.Jika poros diberi alur pasak atau dibuat bertangga, maka pengaruh akan terjadi a. konsentrasi tegangan b. konsentrasi puntiran c. konsentrasi lenturan
  • 34.
    34 d. konsentrasi geseran 11.Sebuahporos memindahkan tenaga gerak putar sebesar 5 HP pada putaran 1750 rpm, poros didukung oleh 2 buah bantalan dan memutar sebuah roda gigi seperti pada gambar. Hitung momen puntir yang terjadi pada poros 12.Rencanakan sebuah poros untuk memindahkan daya dari sebuah motor listrik sebesar 5 (kW) pada putaran 1000 (rpm). Poros mengalami beban puntir, dan juga beban lentur. Pada poros dibuat sebuah alur pasak, jika sehari poros ini dipakai selama 16 jam dengan tumbukan ringan. Bahan harus dipilih sendiri yang sesuai.
  • 35.
    35 Kunci soal evaluasi 1.b 2. a 3. b 4. a 5. b 6. b 7. c 8. a 9. d 10.a
  • 36.
    36 Rangkuman Perencanaan merupakan penerapankreatifitas dalam membuat rencana untuk menyelesaikan sebuah masalah dan kemudian mengkomunikasikan rencana tersebut kepada orang lain. Dalam membuat perencanaan diperlukan penguasaan terhadap berbagai macam ilmu pengetahuan dan teknologi artinya perencanan merupakan aplikasi dari IPTEK untuk menyelesaikan sebuah masalah atau kebutuhan. Penyelesaian masalah atau kebutuhan dalam perencanaan mesin dapat berupa membuat produk atau mesin baru atau dapat juga memperbaiki atau meningkatkan kemampuan produk atau mesin yang sudah ada. Perencanaan selalu diawali dari identifikasi adanya kebutuhan atau masalah yang harus diselesaikan. Dari hasil identifikasi dibuat rumusan masalah sebagai patokan atau arah yang akan diselesaikan. Berikutnya dibuat beberapa alternatif pemecahan masalah dalam bentuk pemodelan yang akan dianalisa atau dipilih mana yang akan mendapatkan hasil terbaik dalam menyelesaikan masalah. Alternatif atau pemodelan yang dipilih kemudian dievaluasi dan dibuat gambar kerjanya untuk diuji coba. Jika hasil coba sudah baik atau memuaskan barulah hasil ini diproduksi. Poros merupakan salah satu bagian yang terpenting dari setiap mesin. Hampir semua mesin meneruskan tenaga bersama-sama dengan putaran. Poros adalah elemen mesin berbentuk batang dan umumnya berpenampang lingkaran, berfungsi memindahkan tenaga gerak putar atau mendukung sesuatu beban dengan atau tanpa meneruskan daya. Beban yang didukung oleh poros pada umumnya adalah kopling, roda gigi, puli dan sabuk. Perhitungan dalam perencanaan poros harus memperhatikan: Gaya/beban yang bekerja pada poros, akibat gaya yang bekerja akan terjadi tegangan pada poros. Konsep tegangan digunakan dalam proses perencanaan bahan yang dipergunakan dan ukuran poros. Bahan poros dipilih sesuai dengan tegangan yang terjadi akibat beban yang bekerja pada poros. Pasak adalah suatu elemen mesin yang dipakai untuk menghubungkan/ menetapkan bagian-bagian mesin seperti roda gigi, sproket, puli, dan kopling. Yang sering dipakai adalah pasak benam yang dapat meneruskan momen yang besar. Untuk momen dengan tumbukan, dapat digunakan pasak singgung.
  • 37.
    37 Daftar pustaka  Holowenko,dkk. , 1980 , Machine Design, Asian Student Edition, Schaums Outline Series, New York : McGraw-Hill Book, Inc.  Khurmi, R.S., Gupta, J.K., 1980 , Machine Design, New Delhi: Eurasia Publishing House.  Shigley, J.E., Mitchell, L.D., 1986, Perencanaan Teknik Mesin Jakarta : Erlangga.  Sularso, Kiyokatsu Suga, 1980, Elemen Mesin, Jakarta: Pradnya Paramita.