- CyberKnife is an option in inoperable or medically not suitable for surgery
& in patient with progression / not tolerating systemic therapy
- Initial results are impressive with low toxicity, good response rate
- Pts with small tumour, no prior treatment with good performance
treated with high dose have significantly better survival
- Dose >45 Gy; 15Gy/# and small vol tumour (<50cc) have better prognosis
- There is minimal toxicity with CyberKnife in liver tumours
- Addition of chemotherapy along with CyberKnife will be the future
CyberKnife in Hepatocellular carcinoma
HCC: Facts
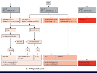
- 70% of pts present with advanced disease (Stage BCLC C)
- Majority have background hepatitis B/C with cirrhosis
- Nodal involvement common
- Majority have impaired liver function
Curative intent surgery/ transplant possible only 30% patients
Inoperable HCC: Sorafinib (Chemotherapy)
Study Type N Result
Llovet JM*
(2008)
Multi-centric
Ph III
602 Median OS: 10.7 vs 7.9 mo (P<0.001).
Symptomatic progression : 4.1 vs. 4.9 mo, (P=0.77).
Radiologic progression: 5.5 vs 2.8 mo (P<0.001).
3 month survival benefit
Abou-Alfa GK^
(2006)
Ph II 137 Median TTP: 4.2 mo & OS: 9.2 mo.
Grade 3/4 toxicities: Fatigue (9.5%), diarrhea (8.0%), & hand-
foot skin reaction (5.1%).
Muszbek N#
(2008)
Ph III
Economic
analysis
- LYG was longer for sorafenib.
(1.52 vs. 1.03 LYG/pt for sorafenib & BSC).
Lifetime total costs: $47,51 for sorafenib & $10,376 for BSC
ICER: $75,821/LYG.
Cheng AL^^
(2009)
Multi-centric
Ph III
271 Median OS: 6.5 vs 4.2 mo(p=0.014).
Median TTP :2.8 vs1.4 mo (p=0.0005).
*N Engl J Med. 2008 ;359(4):378-90. ^J Clin Oncol. 2006 ;24(26):4293-300.
#Curr Med Res Opin. 2008 ;24(12):3559-69. ^^Lancet Oncol. 2009 Jan;10(1):25-34
Median survival 10.7 months: Grade 3/4 toxicity: 10%
Llovet. J of Hepatology 2008
HCC treatment: Based on low level of evidence
Role of RT in HCC
- Radical radiation therapy / SBRT
- ‘Bridge to transplant’
- Palliative intent RT
- SBRT along with systemic therapy
Why RT is not the initial choice in HCC
- HCC considered ‘radio-resistant’
- Usually late presentation: large tumour- ONLY palliative care
- Liver is relative radiosensitive; low tolerance
- ‘Radiation induced liver disease (RILD)’: ‘anicteric hepatitis’
- Difficult to deliver high dose!!
- Liver moves with respiration: need 3-4 cm margin- difficult to spare liver
- Technology not available to deliver precise radiation therapy
3-D Conformal RT
IMRT
Radiosurgery
Modern SBRT Systems
Synchrony
TM
Fiducial based tracking along
with respiratory motion tracking
Radical RT/ SBRT
• Early stage (0-A) disease
• Few occasions even in multifocal lesions (Stage B)
• Cirrhotic background- surgery is difficult
• Medically inoperable or comorbidities
• Technically ‘difficult to do surgery’ (subdiaphragamatic, porta)
• Patient not willing for surgery
Study Type n Dose Median
FU (Mo)
LC (%) OS Toxicity
Mendez (2006) Ph I/II 8 25Gy/%#
30Gy/3#
13 82 1-Yr: 75%
2-Yr: 40%
Gr-3/4: 1 pt
Choi (2006) Ph II 20 50Gy/5-10# 23 NR 1-Yr: 70% Gr-3: Nil
Tse (2008) Ph I 31 36Gy/6# 17.6 65 Median OS: 11.6 mo
1-Yr: 48%
Gr-3: 8 pt
Choi (2008) Ph II 31 30-36Gy/3# 10.5 72 At 11 mo: 72% Gr-3: Nil
Yang (2009) Ph II 40 50Gy/10# 35 65 1-Yr: 73% Gr-3: Nil
Cardenes (2010) Ph I 6 12-16 Gy/2-3# 24 100 1 Yr: 75%
2-Yr: 60%
Gr-3: 3 pt
Louis (2010) Ph II 25 45Gy/3# 12.7 95% 1-Yr OS: 79% Gr-3: 2 pt
Early studies: SBRT for HCC
All recurrent / resistant HCCs
Local control / survival function: impressive
HCC: Recent studies
Author Jour n Study criteria FU Outcome
Price TR Cancer
2012
26 Awaiting for liver
transplant
13 CR-4
PR-15
Resp rate 73%
CTCAE Gr-3: Nil
Ibarra RA Acta
Oncol
2012
21 Inoperable HCC 12.9 TTP=6.3 mo
1-Yr OS 87%
2-Yr OS 55%
Facciuto
ME
J Surg
Oncol
2012
39 Post TACE residual
Progressive
CR 30%
Stable 57%
Prog 7%
Excellent response rate with SBRT
HCC: Recent studies
Author Jour n Study criteria FU
(mo)
Outcome
Goyal HPB 2012 17 Recurrent
Dose 35Gy
8 Vol reduction: 44%
LC 82%
Seo YS J Surg
Oncol
2010
38 Inoperable HCC ,
10 cm / post-TACE
Dose 45Gy
High dose indepent prog factor
2-Yr OS 61.4%
Kwow JH BMC
2010
42 Post TACE residual
Progressive
Dose 39 Gy
1-Yr OS 92.9%
3-Yr OS 58.6%
High dose RT independent prognostic factor
Recurrent/ progressive HCC (n=174)
Recurrent progressive HCC
SBRT= 42
No SBRT= 138
Median FU= 20 months
Dose= 37Gy
Local control
1-Yr: 87.6%
2-Yr: 75.1%
Overall survival
2-Yr: 64%
Median Survival: 8 mo
Independent prognostic factor:
1.SBRT
2.T<4 cm
3.Stage I
4.Child Pugh A
2-Yr OS p-value
SBRT 72.6%
0.013NO SBRT 42.1%
Huang WY et al, IJROBP 2012
HCC: TACE Vs TACE+SBRT
Evaluated 365 HCC pts (<3 cm)
n CR P-value DFS
(mo)
p-value CTCAE Gr-
3
TACE 38 29/30(96%)
0.001
15.7
0.029
-
TACE+ SBRT 30 1/88 (3%) 4.2 Nil
Kimura HY et al, J Gasteroenterol Hepatol 2013
n Respons
e after 6
mo
2-Yr
LC
2-Yr OS CTCAE
Gr-3
SBRT 4
7
CR-38%
PR-38%
94% 68.8% 6%
Kang JK et al, Cancer 2012
SBRT: Prognostic factors
Evaluated 153 HCC pts
HCC= 48 pts
Median FU= 15 mo
Dose= 45Gy/3#
T= 33 mm
Local Control-
1-Yr: 84%
2-Yr: 74.6%
Factors influencing outcome:
T<50 mm (p=0.019)
TD>45Gy (p=0.001)
D/Fr >15Gy (p=0.019)
Dewas S et al, Radiat Oncol 2012
TACE+ SBRT in unresectable HCC
Study n RT Dose Results
Yoshikawa (1990) 31 48 Gy 5-Yr: 35%
Guo (2003) 107 55 Gy 3-Yr: 28.4%
5-Yr: 15.8%
Wu (2004) - - 1-Yr: 93.6%
2-Yr: 53.8%
3-Yr: 25.9%
MS: 25 mo
Marelli (2006) Meta-analysis
7 RCT
- Improves survival with
TACE+SRT
Zhou 50 - 1-Yr: 60%
2-Yr: 38%
3-Yr: 28%
MS: 17 mo
TACE + SRT is a safe an effective palliation treatment in unresectable HCC
Liver tumour: CyberKnife: ASH protocol
Liver tumour prior to CK evaluated by hepatic surgeon
Inoperable or not willing for surgery counseled for CK
Assessed with triphasic 320 slice CT scan
Vacloc preparation
MRI scan of liver as per CK protocol
Fiducial placement under USG/CT scan guidance
Wait for 3-5 days for fiducial stabilization
CT scan with vacloc as per CK protocol
Treatment with fiducial tracking on Syncrony
21-45 Gy/3# treatment as per critical structure constraints
Planning & treatment execution
Contouring:
CT scan & MRI scan fusion
Occasionally PET scan fusion
Target (GTV) & critical structures contoured
(liver, duodenum, small intestine, kidney)
PTV margin ≅ 2 mm
Planning done: on Multiplan
Plan approved as per:
1.Target coverage
2.Critical structure dose
3.Nodes / beamlets / MU / time
Critical structure constraints as per protocol
CK planning: Normal tissue constraints
Organ/ Critical
structure
Dose Constraints
Liver V21<33%
Spinal cord Dmax 22 Gy
Kidney V15< 33%
Stomach V21< 5 cm3
Intestine V16<5 cm3; Dmax < 27 Gy
Duodenum D15 < 5cm3; Dmax < 24 Gy
Timmerman et al, Sem Oncol 2008
At least 800 cc of liver <10Gy
CK planning
  All pt HCC Mets
Age(yr) Mean
(range)
57.5
(35-81)
60.3
(45-71)
51.2
(35-61)
Gender Male
Female
14 (82)
3(18)
9(100)
0
2(50)
2(50)
Child Pugh
A
B
C
1(6)
10(58)
6(36)
0
6(67)
3(33)
1(25)
2(50)
1(25)
KPS 70-80
90-100
13(76)
4(24)
6(67)
3(33)
3(75)
1(25)
Hepatitis No
Yes
9(54)
8(46)
1(12)
8(88)
4(100)
0
Hepatitis B
C
4(50)
4(50)
4(50)
4(50)
-
Liver status
Normal/fatty liver
Diffuse cirrhosis
12(72)
5(28)
4(40)
5(60)
4(100)
0
No of lesions 1
2
3
12(72)
3 (18)
2 (10)
7 (77)
2 (23)
0
1(25)
1(25)
2(50)
Tumour Vol
<10cc
11-90cc
>90cc
3(18)
8 (48)
6 (34)
3(33)
3(33)
3(33)
0
3(75)
1(25)
Prior treatment
No treatment
Treatment done
TACE
Chemotherapy
4 (24)
13 (76)
5(30)
8 (70)
3(33)
6(67)
0
6(100)
0
4(100)
3(75)
1(25)
Demographic profile (n=17)
Mean age: 57.5 yrs
Male: 82%
Child Pugh A & B: 64%
KPS>80: 24%
Hepatitis: 46%
Single lesion: 72%
Tumour vol <90cc: 66%
Prior Rx: 76%
Dutta et al ESTRO 2013 (Abstr)
  All pt HCC Mets
PTV (Target)
Mean vol (cc)
Range (cc)
Max dose (Gy)
Mean dose (Gy)
Prescription isodose (%)
Target Coverage (%)
Mean CI
Mean nCI
Mean HI
192
(10-
710)
36.3
33.3
84
94
1.13
1.28
1.19
196
(10-
710)
39
35.7
84
94
1.06
1.26
1.18
200
(50.7-628)
36
33.5
84
92
1.21
1.31
1.19
Liver
Mean volume (cc)
Mean dose (Gy)
20Gy Vol (cc)
10Gy Vol (cc)
800cc liver dose (Gy)
1197
4.7
111
357
8.2
1143
4.3
92.9
313.7
7.5
1582
7
182.5
532
10.2
Small intestine
Mean dose (Gy)
2% volume dose (Gy)
3.4
10.6
2.8
8.9
3.2
9.9
Dosimetry
Mean target Vol: 192 cc
Pres Isodose: 84%
Target coverage: 94%
Mean dose: 33 Gy
Dose Range: 21-45Gy
Fractions: 3
Mean liver dose: 4.7 Gy
800 cc liver: < 8.2 Gy
2% Small Intestine: 10.6 Gy
Dutta et al ESTRO 2013 (Abstr)
  All pt HCC Mets
Median OS (mo) 10.1 10.1 9.0
Mean OS (mo)
Range
11.3
1.9-26.5
11.9
2.1-26.5
8.3
1.9-13.3
Status at LFU
Local control
Progression
Metastasis*
Dead
Alive
7 (41)
7 (41)
3 (18)
12 (70)
5 (30)
3 (35)
4 (40)
2 (25)
6 (67)
3 (33)
1 (25)
2 (50)
1 (25)
3 (75)
1 (25)
Toxicity profile
GI Toxicity Gr- I-II
Gr-III-IV
Other^
5 (29)
0
1 (12)
1 (11)
0
1 (11)
2 (50)
0
0
Fiducial related toxicity
Pain 2 (24) 1 (11) 1 (25)
*One pt with HCC had brain metastasis at 2 yrs FU. One HCC pt had extensive mets at 7 mo post-CK.
^One pt had anicteric ascites, pedal oedema, high alk phos 3 mo post-CK, resolved with supportive care
Survival function
Dutta et al ESTRO 2013 (Abstr)
Survival function
p-value: NS
Median Survival:
HCC: 10.1 mo
Mets: 9.0 mo
1yr Survival:
HCC: 45%
Mets: 30%
Dutta et al ESTRO 2013 (Abstr)
Factors Median OS
(mo)
p-value^
KPS
70-80 8.3
0.034
90-100 15.4
Child Pugh
A/B 13.3
0.039
C 4.9
Cirrhosis
No 13.3
0.005
Yes 9.4
Prior Rx
yes 8.3
0.006
No 16.6
Hepatitis
No 10.5
0.977
yes 9.5
Dose
<39Gy 9.5
0.02
>39Gy 15.4
Volume
<10cc 15.7
0.011
>90cc 7.2
Factors influence outcome
1) Higher KPS,
2) Favourable Child Pugh,
3) No corrhosis,
4) No prior Rx,
5) Dose>39Gy
6) Small volume disease patients
have significantly better survival
^Log Rank test
Dutta et al ESTRO 2013 (Abstr)
Our Survival function data: HCC
Study Type n Survival (mo) Toxicity (Gr-3/4)
Llovet JM* (2008) Ph III 602 10.7
Abou-Alfa GK^ (2006) Ph II 137 9.2 Fatigue (5%),
diarrhea (8.0%),
hand-foot dis (5.1%)
Cheng AL (2009) Ph III 271 6.5
Our study (2013) Retro 17 10.1 1 pt with anecteric
hepatitis
Our pt cohort is heavily pre-treated (76%),
Progression on chemotherapy
and high viral load (Hep B/C)
Dutta et al ESTRO 2013 (Abstr)
Patient selection
NOT only the size, site of lesion also matters
Outcome depends not ONLY on planning
BUT also on execution
Need internal fiducial based intra-fraction
tracking system
To treat liver tumour
Single vs multiple fiducial
No difference in survival function, BUT difference in T Time
Multiple fiducials Single fiducial
Survival: 15.6 vs 10.4 mo
No difference in survival function, BUT difference in T Time
Challenges: evaluation for local control
NO suitable imaging method to assess response after CK,
need to evaluate efficacy only with Survival Function
Survival Function in
Small Vol (<10cc), CP A, Single lesion, No prior Rx
p-value: 0.001
Median survival
Vol<10 cc, KPS>80, No Prior Rx:
19.2 months
Vol>90cc, KPS<80, Prior Rx:
6.4 months
‘Palliative SBRT’
• Inoperable
• Progressive/ Recurrent disease
• Not responding to chemotherapy
• Not able to tolerate chemotherapy
• Poor GC: no systemic therapy
• Aim: symptom palliation
Phase II Trial: Palliative RT for HCC (n=42)
Purpose Evaluate feasibility & response of liver radiotherapy (RT) in improving symptoms QOL
Patients and Methods Pts unsuitable for or refractory to standard therapies, with an index symptom of pain,
abdominal discomfort, nausea, or fatigue. The Brief Pain Inventory (BPI), Functional Assessment of Cancer
Therapy–Hepatobiliary (FACT-Hep), and EORTC QLQ-C30 were completed by pts at baseline and each follow-
up.
Primary outcome: % of pts with a clinically significant change at 1 mo BPI subscale of symptom
Results
At 1 mo, 48% had an improvement in symptom on average in the past wk.
52% had improvement in symptom at its worst, 37% at its least, and 33% now.
Improvements FACT-G & hepatobiliary subscale in 23% and 29%.
Improvements in EORTC QLQ-C30 functional (range, 11% to 21%) and symptom (range, 11% to 50%) domains.
Conclusion Improvements in symptoms were observed at 1 month in a substantial proportion of patients.
Soliman H et al JCO 2013
‘Bridge to transplant’
• Patient eligible for transplant but need to wait >3months
• Non-invasive option
• Evaluate response to radiation therapy
Bridge to transplant: literature
Median Follow up: 62 months
Patients: 10
Median SBRT dose: 51 Gy (33-54Gy)
All patients had orthotropic transplant
Pathological response: 27% CR
73% PR
No progression after SBRT (CK)
At 5 yr disease free survival: 100%
4 pts had acute toxicities (all grade I) (nausea, abdominal discomfort, fatigue)
O’Connor JK et al, Liver Transpl Mar 2012
Conclusions
- Robotic radiosurgery is an option in inoperable or medically not
suitable for surgery and in patient with progression / not tolerating
systemic therapy
- Initial results are impressive with low toxicity, good response rate
- Pts with small tumour, no prior treatment with good performance
treated with high dose have significantly better survival
- Dose >45 Gy; 15Gy/# and small vol tumour (<50cc) have better prognosis
- Need multi-centric prospective studies.

Liver

  • 1.
    - CyberKnife isan option in inoperable or medically not suitable for surgery & in patient with progression / not tolerating systemic therapy - Initial results are impressive with low toxicity, good response rate - Pts with small tumour, no prior treatment with good performance treated with high dose have significantly better survival - Dose >45 Gy; 15Gy/# and small vol tumour (<50cc) have better prognosis - There is minimal toxicity with CyberKnife in liver tumours - Addition of chemotherapy along with CyberKnife will be the future CyberKnife in Hepatocellular carcinoma
  • 2.
    HCC: Facts - 70%of pts present with advanced disease (Stage BCLC C) - Majority have background hepatitis B/C with cirrhosis - Nodal involvement common - Majority have impaired liver function Curative intent surgery/ transplant possible only 30% patients
  • 3.
    Inoperable HCC: Sorafinib(Chemotherapy) Study Type N Result Llovet JM* (2008) Multi-centric Ph III 602 Median OS: 10.7 vs 7.9 mo (P<0.001). Symptomatic progression : 4.1 vs. 4.9 mo, (P=0.77). Radiologic progression: 5.5 vs 2.8 mo (P<0.001). 3 month survival benefit Abou-Alfa GK^ (2006) Ph II 137 Median TTP: 4.2 mo & OS: 9.2 mo. Grade 3/4 toxicities: Fatigue (9.5%), diarrhea (8.0%), & hand- foot skin reaction (5.1%). Muszbek N# (2008) Ph III Economic analysis - LYG was longer for sorafenib. (1.52 vs. 1.03 LYG/pt for sorafenib & BSC). Lifetime total costs: $47,51 for sorafenib & $10,376 for BSC ICER: $75,821/LYG. Cheng AL^^ (2009) Multi-centric Ph III 271 Median OS: 6.5 vs 4.2 mo(p=0.014). Median TTP :2.8 vs1.4 mo (p=0.0005). *N Engl J Med. 2008 ;359(4):378-90. ^J Clin Oncol. 2006 ;24(26):4293-300. #Curr Med Res Opin. 2008 ;24(12):3559-69. ^^Lancet Oncol. 2009 Jan;10(1):25-34 Median survival 10.7 months: Grade 3/4 toxicity: 10%
  • 4.
    Llovet. J ofHepatology 2008 HCC treatment: Based on low level of evidence
  • 5.
    Role of RTin HCC - Radical radiation therapy / SBRT - ‘Bridge to transplant’ - Palliative intent RT - SBRT along with systemic therapy
  • 6.
    Why RT isnot the initial choice in HCC - HCC considered ‘radio-resistant’ - Usually late presentation: large tumour- ONLY palliative care - Liver is relative radiosensitive; low tolerance - ‘Radiation induced liver disease (RILD)’: ‘anicteric hepatitis’ - Difficult to deliver high dose!! - Liver moves with respiration: need 3-4 cm margin- difficult to spare liver - Technology not available to deliver precise radiation therapy
  • 7.
  • 8.
  • 9.
  • 10.
  • 11.
    Synchrony TM Fiducial based trackingalong with respiratory motion tracking
  • 12.
    Radical RT/ SBRT •Early stage (0-A) disease • Few occasions even in multifocal lesions (Stage B) • Cirrhotic background- surgery is difficult • Medically inoperable or comorbidities • Technically ‘difficult to do surgery’ (subdiaphragamatic, porta) • Patient not willing for surgery
  • 13.
    Study Type nDose Median FU (Mo) LC (%) OS Toxicity Mendez (2006) Ph I/II 8 25Gy/%# 30Gy/3# 13 82 1-Yr: 75% 2-Yr: 40% Gr-3/4: 1 pt Choi (2006) Ph II 20 50Gy/5-10# 23 NR 1-Yr: 70% Gr-3: Nil Tse (2008) Ph I 31 36Gy/6# 17.6 65 Median OS: 11.6 mo 1-Yr: 48% Gr-3: 8 pt Choi (2008) Ph II 31 30-36Gy/3# 10.5 72 At 11 mo: 72% Gr-3: Nil Yang (2009) Ph II 40 50Gy/10# 35 65 1-Yr: 73% Gr-3: Nil Cardenes (2010) Ph I 6 12-16 Gy/2-3# 24 100 1 Yr: 75% 2-Yr: 60% Gr-3: 3 pt Louis (2010) Ph II 25 45Gy/3# 12.7 95% 1-Yr OS: 79% Gr-3: 2 pt Early studies: SBRT for HCC All recurrent / resistant HCCs Local control / survival function: impressive
  • 14.
    HCC: Recent studies AuthorJour n Study criteria FU Outcome Price TR Cancer 2012 26 Awaiting for liver transplant 13 CR-4 PR-15 Resp rate 73% CTCAE Gr-3: Nil Ibarra RA Acta Oncol 2012 21 Inoperable HCC 12.9 TTP=6.3 mo 1-Yr OS 87% 2-Yr OS 55% Facciuto ME J Surg Oncol 2012 39 Post TACE residual Progressive CR 30% Stable 57% Prog 7% Excellent response rate with SBRT
  • 15.
    HCC: Recent studies AuthorJour n Study criteria FU (mo) Outcome Goyal HPB 2012 17 Recurrent Dose 35Gy 8 Vol reduction: 44% LC 82% Seo YS J Surg Oncol 2010 38 Inoperable HCC , 10 cm / post-TACE Dose 45Gy High dose indepent prog factor 2-Yr OS 61.4% Kwow JH BMC 2010 42 Post TACE residual Progressive Dose 39 Gy 1-Yr OS 92.9% 3-Yr OS 58.6% High dose RT independent prognostic factor
  • 16.
    Recurrent/ progressive HCC(n=174) Recurrent progressive HCC SBRT= 42 No SBRT= 138 Median FU= 20 months Dose= 37Gy Local control 1-Yr: 87.6% 2-Yr: 75.1% Overall survival 2-Yr: 64% Median Survival: 8 mo Independent prognostic factor: 1.SBRT 2.T<4 cm 3.Stage I 4.Child Pugh A 2-Yr OS p-value SBRT 72.6% 0.013NO SBRT 42.1% Huang WY et al, IJROBP 2012
  • 17.
    HCC: TACE VsTACE+SBRT Evaluated 365 HCC pts (<3 cm) n CR P-value DFS (mo) p-value CTCAE Gr- 3 TACE 38 29/30(96%) 0.001 15.7 0.029 - TACE+ SBRT 30 1/88 (3%) 4.2 Nil Kimura HY et al, J Gasteroenterol Hepatol 2013 n Respons e after 6 mo 2-Yr LC 2-Yr OS CTCAE Gr-3 SBRT 4 7 CR-38% PR-38% 94% 68.8% 6% Kang JK et al, Cancer 2012
  • 18.
    SBRT: Prognostic factors Evaluated153 HCC pts HCC= 48 pts Median FU= 15 mo Dose= 45Gy/3# T= 33 mm Local Control- 1-Yr: 84% 2-Yr: 74.6% Factors influencing outcome: T<50 mm (p=0.019) TD>45Gy (p=0.001) D/Fr >15Gy (p=0.019) Dewas S et al, Radiat Oncol 2012
  • 19.
    TACE+ SBRT inunresectable HCC Study n RT Dose Results Yoshikawa (1990) 31 48 Gy 5-Yr: 35% Guo (2003) 107 55 Gy 3-Yr: 28.4% 5-Yr: 15.8% Wu (2004) - - 1-Yr: 93.6% 2-Yr: 53.8% 3-Yr: 25.9% MS: 25 mo Marelli (2006) Meta-analysis 7 RCT - Improves survival with TACE+SRT Zhou 50 - 1-Yr: 60% 2-Yr: 38% 3-Yr: 28% MS: 17 mo TACE + SRT is a safe an effective palliation treatment in unresectable HCC
  • 20.
    Liver tumour: CyberKnife:ASH protocol Liver tumour prior to CK evaluated by hepatic surgeon Inoperable or not willing for surgery counseled for CK Assessed with triphasic 320 slice CT scan Vacloc preparation MRI scan of liver as per CK protocol Fiducial placement under USG/CT scan guidance Wait for 3-5 days for fiducial stabilization CT scan with vacloc as per CK protocol Treatment with fiducial tracking on Syncrony 21-45 Gy/3# treatment as per critical structure constraints
  • 21.
    Planning & treatmentexecution Contouring: CT scan & MRI scan fusion Occasionally PET scan fusion Target (GTV) & critical structures contoured (liver, duodenum, small intestine, kidney) PTV margin ≅ 2 mm Planning done: on Multiplan Plan approved as per: 1.Target coverage 2.Critical structure dose 3.Nodes / beamlets / MU / time Critical structure constraints as per protocol
  • 22.
    CK planning: Normaltissue constraints Organ/ Critical structure Dose Constraints Liver V21<33% Spinal cord Dmax 22 Gy Kidney V15< 33% Stomach V21< 5 cm3 Intestine V16<5 cm3; Dmax < 27 Gy Duodenum D15 < 5cm3; Dmax < 24 Gy Timmerman et al, Sem Oncol 2008 At least 800 cc of liver <10Gy
  • 23.
  • 24.
      All ptHCC Mets Age(yr) Mean (range) 57.5 (35-81) 60.3 (45-71) 51.2 (35-61) Gender Male Female 14 (82) 3(18) 9(100) 0 2(50) 2(50) Child Pugh A B C 1(6) 10(58) 6(36) 0 6(67) 3(33) 1(25) 2(50) 1(25) KPS 70-80 90-100 13(76) 4(24) 6(67) 3(33) 3(75) 1(25) Hepatitis No Yes 9(54) 8(46) 1(12) 8(88) 4(100) 0 Hepatitis B C 4(50) 4(50) 4(50) 4(50) - Liver status Normal/fatty liver Diffuse cirrhosis 12(72) 5(28) 4(40) 5(60) 4(100) 0 No of lesions 1 2 3 12(72) 3 (18) 2 (10) 7 (77) 2 (23) 0 1(25) 1(25) 2(50) Tumour Vol <10cc 11-90cc >90cc 3(18) 8 (48) 6 (34) 3(33) 3(33) 3(33) 0 3(75) 1(25) Prior treatment No treatment Treatment done TACE Chemotherapy 4 (24) 13 (76) 5(30) 8 (70) 3(33) 6(67) 0 6(100) 0 4(100) 3(75) 1(25) Demographic profile (n=17) Mean age: 57.5 yrs Male: 82% Child Pugh A & B: 64% KPS>80: 24% Hepatitis: 46% Single lesion: 72% Tumour vol <90cc: 66% Prior Rx: 76% Dutta et al ESTRO 2013 (Abstr)
  • 25.
      All ptHCC Mets PTV (Target) Mean vol (cc) Range (cc) Max dose (Gy) Mean dose (Gy) Prescription isodose (%) Target Coverage (%) Mean CI Mean nCI Mean HI 192 (10- 710) 36.3 33.3 84 94 1.13 1.28 1.19 196 (10- 710) 39 35.7 84 94 1.06 1.26 1.18 200 (50.7-628) 36 33.5 84 92 1.21 1.31 1.19 Liver Mean volume (cc) Mean dose (Gy) 20Gy Vol (cc) 10Gy Vol (cc) 800cc liver dose (Gy) 1197 4.7 111 357 8.2 1143 4.3 92.9 313.7 7.5 1582 7 182.5 532 10.2 Small intestine Mean dose (Gy) 2% volume dose (Gy) 3.4 10.6 2.8 8.9 3.2 9.9 Dosimetry Mean target Vol: 192 cc Pres Isodose: 84% Target coverage: 94% Mean dose: 33 Gy Dose Range: 21-45Gy Fractions: 3 Mean liver dose: 4.7 Gy 800 cc liver: < 8.2 Gy 2% Small Intestine: 10.6 Gy Dutta et al ESTRO 2013 (Abstr)
  • 26.
      All ptHCC Mets Median OS (mo) 10.1 10.1 9.0 Mean OS (mo) Range 11.3 1.9-26.5 11.9 2.1-26.5 8.3 1.9-13.3 Status at LFU Local control Progression Metastasis* Dead Alive 7 (41) 7 (41) 3 (18) 12 (70) 5 (30) 3 (35) 4 (40) 2 (25) 6 (67) 3 (33) 1 (25) 2 (50) 1 (25) 3 (75) 1 (25) Toxicity profile GI Toxicity Gr- I-II Gr-III-IV Other^ 5 (29) 0 1 (12) 1 (11) 0 1 (11) 2 (50) 0 0 Fiducial related toxicity Pain 2 (24) 1 (11) 1 (25) *One pt with HCC had brain metastasis at 2 yrs FU. One HCC pt had extensive mets at 7 mo post-CK. ^One pt had anicteric ascites, pedal oedema, high alk phos 3 mo post-CK, resolved with supportive care Survival function Dutta et al ESTRO 2013 (Abstr)
  • 27.
    Survival function p-value: NS MedianSurvival: HCC: 10.1 mo Mets: 9.0 mo 1yr Survival: HCC: 45% Mets: 30% Dutta et al ESTRO 2013 (Abstr)
  • 28.
    Factors Median OS (mo) p-value^ KPS 70-808.3 0.034 90-100 15.4 Child Pugh A/B 13.3 0.039 C 4.9 Cirrhosis No 13.3 0.005 Yes 9.4 Prior Rx yes 8.3 0.006 No 16.6 Hepatitis No 10.5 0.977 yes 9.5 Dose <39Gy 9.5 0.02 >39Gy 15.4 Volume <10cc 15.7 0.011 >90cc 7.2 Factors influence outcome 1) Higher KPS, 2) Favourable Child Pugh, 3) No corrhosis, 4) No prior Rx, 5) Dose>39Gy 6) Small volume disease patients have significantly better survival ^Log Rank test Dutta et al ESTRO 2013 (Abstr)
  • 29.
    Our Survival functiondata: HCC Study Type n Survival (mo) Toxicity (Gr-3/4) Llovet JM* (2008) Ph III 602 10.7 Abou-Alfa GK^ (2006) Ph II 137 9.2 Fatigue (5%), diarrhea (8.0%), hand-foot dis (5.1%) Cheng AL (2009) Ph III 271 6.5 Our study (2013) Retro 17 10.1 1 pt with anecteric hepatitis Our pt cohort is heavily pre-treated (76%), Progression on chemotherapy and high viral load (Hep B/C) Dutta et al ESTRO 2013 (Abstr)
  • 30.
    Patient selection NOT onlythe size, site of lesion also matters
  • 31.
    Outcome depends notONLY on planning BUT also on execution
  • 32.
    Need internal fiducialbased intra-fraction tracking system To treat liver tumour
  • 33.
    Single vs multiplefiducial No difference in survival function, BUT difference in T Time Multiple fiducials Single fiducial Survival: 15.6 vs 10.4 mo No difference in survival function, BUT difference in T Time
  • 34.
    Challenges: evaluation forlocal control NO suitable imaging method to assess response after CK, need to evaluate efficacy only with Survival Function
  • 35.
    Survival Function in SmallVol (<10cc), CP A, Single lesion, No prior Rx p-value: 0.001 Median survival Vol<10 cc, KPS>80, No Prior Rx: 19.2 months Vol>90cc, KPS<80, Prior Rx: 6.4 months
  • 36.
    ‘Palliative SBRT’ • Inoperable •Progressive/ Recurrent disease • Not responding to chemotherapy • Not able to tolerate chemotherapy • Poor GC: no systemic therapy • Aim: symptom palliation
  • 37.
    Phase II Trial:Palliative RT for HCC (n=42) Purpose Evaluate feasibility & response of liver radiotherapy (RT) in improving symptoms QOL Patients and Methods Pts unsuitable for or refractory to standard therapies, with an index symptom of pain, abdominal discomfort, nausea, or fatigue. The Brief Pain Inventory (BPI), Functional Assessment of Cancer Therapy–Hepatobiliary (FACT-Hep), and EORTC QLQ-C30 were completed by pts at baseline and each follow- up. Primary outcome: % of pts with a clinically significant change at 1 mo BPI subscale of symptom Results At 1 mo, 48% had an improvement in symptom on average in the past wk. 52% had improvement in symptom at its worst, 37% at its least, and 33% now. Improvements FACT-G & hepatobiliary subscale in 23% and 29%. Improvements in EORTC QLQ-C30 functional (range, 11% to 21%) and symptom (range, 11% to 50%) domains. Conclusion Improvements in symptoms were observed at 1 month in a substantial proportion of patients. Soliman H et al JCO 2013
  • 38.
    ‘Bridge to transplant’ •Patient eligible for transplant but need to wait >3months • Non-invasive option • Evaluate response to radiation therapy
  • 39.
    Bridge to transplant:literature Median Follow up: 62 months Patients: 10 Median SBRT dose: 51 Gy (33-54Gy) All patients had orthotropic transplant Pathological response: 27% CR 73% PR No progression after SBRT (CK) At 5 yr disease free survival: 100% 4 pts had acute toxicities (all grade I) (nausea, abdominal discomfort, fatigue) O’Connor JK et al, Liver Transpl Mar 2012
  • 47.
    Conclusions - Robotic radiosurgeryis an option in inoperable or medically not suitable for surgery and in patient with progression / not tolerating systemic therapy - Initial results are impressive with low toxicity, good response rate - Pts with small tumour, no prior treatment with good performance treated with high dose have significantly better survival - Dose >45 Gy; 15Gy/# and small vol tumour (<50cc) have better prognosis - Need multi-centric prospective studies.