Өнгөт уусмалын концентрацийг
тодорхойлох (жиших муруй, харьцуулах,
молийн шингээлтийн коэффициентийн
дундаж утгаар) аргууд
Багажит анализын аргууд
Лекц № 2
Түлхүүр үгс
• Оптик нягт, шингээлт- absorbance
• Гэрэл нэвтрүүлэлт, нэвтрүүлэх чанар, тунгалаг
чанар – transmittance
• Гэрэл шингээлтийн молийн коэффициент –
molar absorption coefficient
• Бугер-Ламберт-беерйин хууль - Beer-Lambert
law
• Шингээлтийн фотометрийн аргын нарийвчлал –
Accuracy of the spectrophotometric method
CL10oII  εCL
I
Io
lg 
A
I
Io
lg 
εCL
o
10
I
I
T 

lgTA 
Оптик нягт,тунгалаг чанар ба гэрэл
шингээлтийн молийн коэффициент
A – оптик нягт
T – тунгалаг чанар
lgT2100%
T
1
lgA 
Практикт нэвтрүүлэлтийн коэффициентийг
процентоор илэрхийлдэг.
Оптик нягт нь онолын хувьд (0) утга авч болно.
Практикт (02), нэвтрүүлэлтийн коэффициентийг
100% хүртэл тус тус авахаар бодож фотометрийн
багажны диафграмын хуваарийг тохируулна.
Хэрэв шингээлтийн фотометрийн үндсэн хуулийг
А= C L гэсэн аналитик хэлбэрээр бичсэн
тохиолдолд l=1см, с=1моль/л гэж үзэхэд = А
болно.
Гэрэл шингээлтийн коэффициентийг молийн
шингээлтийн коэффициент гэх ба энэ нь 1см
зузаантай кюветэнд байгаа 1моль/л концентрацитай
єнгєт уусмалын оптик нягттай тэнцүү болно.
Гэрэл шингээлтийн коэффициент
Молийн шингээлтийн коэффициент
Практикт молийн шингээлтийн коэффициентийг
ойролцоогоор гэрэл шингээлтийн үндсэн хуулийн
томьѐо болон жиших муруйнаас олно. Ихэвчлэн
лавлахад єгєгдсєн байна.
Хамаарах
Гэрлийн долгионы урт
уусмалын температур
үл хамаарах
Уусмалын үеийн
зузаан; бодисын тєрх

△C
△A
A
А= C l
Cl
A
ε 
l-=const
C
A
ε 
ε
ΔC
ΔA
tgα 
C, мг/мл
Шингээлтийн фотометрийн жиших муруй
• Саад болох хажуугийн химийн урвал
явагдахгүй байх
• Гэрлийн хугарлын илтгэгч тогтмол
байх
• Гэрэл монохромат байх
• Бага концентрацитай байх
Шингээлтийн фотометрийн үндсэн
хуулийн биелэгдэх нөхцөл
Шингээлтийн фотометрийн үндсэн
хуулийн хазайх шалтгаанууд
Физик хазайлт
Тусаж буй гэрлийн
хугарлын илтгэгч
єєрчлєгдєж гэрэл
монохромат
болоогїйгээс гарах
хазайлт
Химийн хазайлт
Уусмал доторхи
бодисын молекулуудын
хооронд химийн
урвалууд явагдсанаас
гарах хазайлт
MV
m
C


Шингээлтийн фотометрийн аргын
мэдрэх чадвар
• Мэдрэх чадвар нь урвалын мэдрэх чадвар,
шингээлтийн үеийн зузаан, багажны мэдрэх
чадвар ба анализыг явуулах нєхцєлєєс хамаарах ба
2 аргаар тодорхойлно.
- Молийн шингээлтийн утгаар їнэлэх (Ж.Брауде
молийн шингээлтийн коэф. 10-5 ихгүй байх)
- Е.Б. Сенделийн урвалын мэдрэх чадварын үнэлгээ
1 см хєндлєн огтлолтой
A=0.001 шингээлт єгч
байгаа бодисын хэмжээгээр
тодорхойлогдох концентраци
Шингээлтийн фотометрийн аргын
нарийвчлал
Фотометрийн анализын нарийвчлал нь хэмжилтийн явцын
алдаанаас хамаарна. Байнгын алдааг стандарт дээжинд
анализ хийж, гарсан үр дүнг зэрэгцүүлж үнэлдэг.
Тохиолдлын алдааг стандарт хазайлт буюу дисперсээр нь
үнэлнэ. Фотометрийн анализын үед урвал дутуу явагдсан,
кювет бохирдсон, оптик нягтыг буруу хэмжсэн, багаж
тогтворжоогүй зэргээс гарна.
Байнгын алдаа нь гэрэл шингээлтийн хууль биелэгдээгүй
үед үүснэ.
Фотометрийн анализад алдааны хамгийн бага байх оптик
нягтын тохиромжтой утга нь A=0.43 (0.2-0.8) байна.
À
Cìã/ìë
X
X
X
X
Àx
Cx

• Фотометрийн анализын практик аргууд :
– Жиших муруйн арга
y=ax+b
y - уусмалын оптик нягт
x - тодорхойлох бодисын конц
a - єнцгийн коэффициент
b - оптик нягтын тэнхлэгийг
огтолсон хэрчмийн хэсэг
À

b
xACA  
   xx SASA
AxA
C





Хэрэв () мэдэгдэж байвал судлах
уусмалын концентрацийг дараах
томьѐогоор олно.
C мг/мл
i
i
i
Cl
A









l
A
Cx
- Уусмалын концентрацийг молийн
шингээлтийн коэффициентын дундаж
ашиглан тодорхойлох
Хэд хэдэн шатлалтай конц-тай бүлэг стандарт уусмалуудыг
мэлдээд оптик нягтыг сонгосон долгионы уртад хэмжиж,
уусмал тус бүрийн молийн шингээлтийн коэффициентийг
дараах томьѐогоор олно.
Энэ аргыг зөвхөн гэрэл шингээлтийн үндсэн хууль
биелэгдэж байгаа нөхцөлд хэрэглэнэ.
CTCT Cl  AClAx ;
CT
x
CT
x
C
C
A
A

A
A
CC
CT
x
x TC
- Харьцуулах арга
Ижил нөхцөлд бэлдсэн стандарт (Cст) ба тодорхойлох өнгөт
уусмалын (Cx) оптик нягтыг сонгосон долгионы уртад ижил
зузаантай кюветэнд хэмжиж, дараах гэрэл шингээлтийн
хуулийг ашиглан тооцно.
Энэ аргыг өгөгдсөн уусмал гэрэл шингээлтийн үндсэн
хуулинд захирагдаж буй нөхцөлд хэрэглэнэ.
CTCT Cl  AClA xx ;
CTCT Cl  xx ClAA
x
x
l
l
C CT
CTC
- Уусмалын концентрацийг, үеийн зузааныг өөрчлөх
замаар тодорхойлох (колориметрийн юүлэх арга)
Энэ арга нь харааны арга учраас субьектив алдаа ихтэй,
нарийвчлал багатай тул бараг хэрэглэгдэхээ больсон.
Уусмалын концентрацийг
тодорхойлох тусгай аргууд
1. Фотометрийн нэмэх арга
Их хэмжээний дагалдагч хольц агуулсан бага хэмжээтэй
элементийг тодорхойлоход хэрэглэх ба стандарт уусмалаас
нэмэлт хийснээр уусмалын оптик нягтыг нэмэгдүүлдэг сайн
талтай.
Судлах уусмалын оптик нягтыг (Ax) хэмжиж, дараа нь
стандарт уусмалаас тодорхой хэмжээтэй нэмж, уусмал тус
бүрийн оптик нягтыг (Ax+ст) дээр сонгосон нөхцөлд хэмжээд
тодорхойлох бодисын концентрацийг тооцооны ба
графикын аргаар олно.
lCεAx    lCCεA CTxCTx 
CTx
x
CTx
x
CC
C
A
A


 xCTx
x
CTx
AA
A
CC



Тооцооны арга
• Судалж байгаа ба нэмэлттэй бодисын уусмалын оптик
нягтын харьцаа нь тэдгээрийн концентрацийн харьцаатай
тэнцүү болж эндээс Cx –г олно.
C0 C1 C2 C3
x
x
x
x
C0
x
A
A1Ax
A2
A3
A4
M
0
C1 C2 C3 C4
Графикын арга
Судлах уусмалаас 3-с доошгүй адил
хувилбараар авч дээр нь стандарт
уусмалаас тодорхой хэмжээтэй
(концентрацийг ихэсгэх замаар) нэмж,
уусмал тус бүрийн оптик нягтыг
хэмжинэ.
- Стандарт уусмалыг
судлах уусмалын конц-
тай ойролцоо байхаар
бэлтгэх
C, мг/мл
  '
xoxox ACClAA  
  /
CTCT ACClAA ooCT  
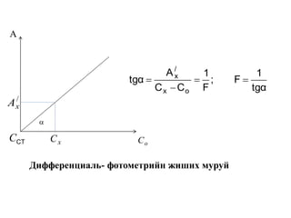
2. Дифференциаль – фотометрийн арга
Бугер-Ламберт-Бээрийн хууль ѐсоор их концентрацитай өнгөт
уусмалын оптик нягт нь их учир устай харьцуулан хэмжихэд
хуулиас хазайж багажны хуваарийн хязгаараас илүү гарна. Энэ
үед дээрх аргыг хэрэглэнэ. Харьцуулах уусмалаар тодорхойлох
элементийг агуулсан жиших уусмалыг хэрэглэнэ. Энэ
уусмалыг тэг уусмал гэнэ.
Концентраци тодорхойлох аргууд:
а. Co Cx Co Cст
o
oxx
CC
CC
A
A



CTi
/
/
)(/
/
o
x
ox CC
A
A
CC  CT
i
F
A
CC o


/
)(
CT
CT FACC ox  /
x
/
xA
/
CTA
xC
CTC
oC
F Тогтмол хэмжигдэхийн, аналитик фактор
Харьцуулах уусмалын концентраци
Стандарт уусмалын концентраци
Судлах уусмалын концентраци
Стандарт уусмалын харьцангуй оптик нягт
Судлах уусмалын харьцангуй оптик нягт

A
tgα
1
F;
F
1
CC
A
tgα
ox
/
x



/
xA
xC oCCTC
Дифференциаль- фотометрийн жиших муруй
а. Co Cx Co CCT
FACC xox  /

A
/
xA
xCoC ñòC
Тодорхойлох уусмалыг жиших уусмалд тооцох замаар урвуу
хэмжилт хийж концентрацийг дээрхийн адилаар олно.
Дифференциаль-
фотометрийн жиших
муруй

A
/
xA
1xC
oA
/
xA
-A
+
+
-
2xC FACC ox  /
2 x
FACC ox  /
1 x
а. Хоѐр талын бүтэн дифференциалын график арга
Бүтэн дифференциалын фотометрийн аргын
жиших муруй
C, мг/мл
Их концентрацитай уусмалын конц-г тодорхойлох, хөндлөнгийн саад
болох бодисуудын нөлөөг арилгах, урвалжийн шингээлтийг
хязгаарлах чиглэлээр хэрэглэнэ.

nAAAAA ...321
321 
3. Хоѐр ба олон компонентоос тогтсон
бодисын концентрацийг тодорхойлох
Гэрэл шингээлтийн аддитив хуулийг хэрэглэн хольцод шууд
анализ хийх боломжтой.
Практикт ихэвчлэн хоѐр компонентоос тогтсон хольцын хувьд
тэдгээр компонентуудын гэрэл шингээлтийн их утгын
харьцангуй байрлалаас хамааруулан хэд хэдэн хувилбар байна.
lClCAAA
lClCAAA




221121
221121
22222
11111




а. Гэрэл шингээлт бие биеэ халхалсан тохиолдол
А, Б бодисын шингээлтийн спектрийн графикаас оптик
нягтуудыг хэмжээд номограмыг байгуулна.
Савойн номограмын арга
Молийн шингээлтийн коэффициентийн утгуудыг лавлахаас
авна.
Хоѐр янзын долгионы урт, концентрациудад
шингээлтүүдийг хэмжинэ.
Феррордтын арга
1
2
A
xC Á
xC
/
1O 1O /
2O2O
C C
1
AA
//
1O //
2
O
2
ÁA
1
ÁA 2
ÀA
А, Б бодисын концентрацийг тодорхойлох,
спектрофотометрийн номограм
Á
Энэ тохиолдолд А,Б бодисын
концентрацийг томьѐо ба
графикийн аргаар тодорхойлж
болно.
б. Нэг хэсэгтээ давхцаад, нөгөө хэсэгтээ
давхцахгүй байгаа тохиолдол
А
СПЕКТРОФОТОМЕТРИЙН
ТИТРЛЭЛТ
Фотометрийн титрлэлт
Эквивалент цэгийг тодорхойлох:
1) Эх бодис (буурах)
2) бүтээгдэхүүн (ихсэх)
3) Ажлын уусмал (эквивалент цэгээс хойш ихсэх)
S + T P
S=тодорхойлох бодис, T=ажлын уусмал, P=бүтээгдэхүүн
Жишээ
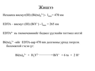
Hexaurea висмут(III) (Bi(tu)6
3+) - lmax= 470 нм
EDTA – висмут (III) (BiY−) - lmax = 265 нм
EDTA4− нь тиомочевинийг бодвол үүсэхийн тогтмол ихтэй
Bi(tu)6
3+ -ийг EDTA-аар 470 nm долгионы уртад титрлэх
боломжтой гэсэн үг:
Bi(tu)6
3+ + H2Y2− BiY− + 6 tu + 2 H+
Bi, Cu холимог байдлаар байвал
hv
hvhv
Спектрометр
детектор
дээж
монохроматор
Гэрлийн үүсгүүр
Спектрометрийн үндсэн хэсгүүд
• Гэрлийн үүсгүүр - W or D2
• монохроматор - полихромат гэрлээс
монохромат гэрэл рүү шилжүүлнэ.
• Дээж кюветэнд байрлана
• Детектор - phototube, photomultiplier, or PDA
Спектрофотометрүүд
Кюветүүд
Хэмжилтийн гэрлийг шингээдэггүй
материалаар хийгдэнэ.  ихэвчлэн шил,
кварцаар хийгдсэн кюветүүд байна.
KMnO4
KMnO4
A

Lecture 2-2015

  • 1.
    Өнгөт уусмалын концентрацийг тодорхойлох(жиших муруй, харьцуулах, молийн шингээлтийн коэффициентийн дундаж утгаар) аргууд Багажит анализын аргууд Лекц № 2
  • 2.
    Түлхүүр үгс • Оптикнягт, шингээлт- absorbance • Гэрэл нэвтрүүлэлт, нэвтрүүлэх чанар, тунгалаг чанар – transmittance • Гэрэл шингээлтийн молийн коэффициент – molar absorption coefficient • Бугер-Ламберт-беерйин хууль - Beer-Lambert law • Шингээлтийн фотометрийн аргын нарийвчлал – Accuracy of the spectrophotometric method
  • 3.
    CL10oII  εCL I Io lg A I Io lg  εCL o 10 I I T   lgTA  Оптик нягт,тунгалаг чанар ба гэрэл шингээлтийн молийн коэффициент A – оптик нягт T – тунгалаг чанар
  • 4.
    lgT2100% T 1 lgA  Практикт нэвтрүүлэлтийнкоэффициентийг процентоор илэрхийлдэг. Оптик нягт нь онолын хувьд (0) утга авч болно. Практикт (02), нэвтрүүлэлтийн коэффициентийг 100% хүртэл тус тус авахаар бодож фотометрийн багажны диафграмын хуваарийг тохируулна.
  • 5.
    Хэрэв шингээлтийн фотометрийнүндсэн хуулийг А= C L гэсэн аналитик хэлбэрээр бичсэн тохиолдолд l=1см, с=1моль/л гэж үзэхэд = А болно. Гэрэл шингээлтийн коэффициентийг молийн шингээлтийн коэффициент гэх ба энэ нь 1см зузаантай кюветэнд байгаа 1моль/л концентрацитай єнгєт уусмалын оптик нягттай тэнцүү болно. Гэрэл шингээлтийн коэффициент
  • 6.
    Молийн шингээлтийн коэффициент Практиктмолийн шингээлтийн коэффициентийг ойролцоогоор гэрэл шингээлтийн үндсэн хуулийн томьѐо болон жиших муруйнаас олно. Ихэвчлэн лавлахад єгєгдсєн байна. Хамаарах Гэрлийн долгионы урт уусмалын температур үл хамаарах Уусмалын үеийн зузаан; бодисын тєрх
  • 7.
     △C △A A А= C l Cl A ε l-=const C A ε  ε ΔC ΔA tgα  C, мг/мл Шингээлтийн фотометрийн жиших муруй
  • 8.
    • Саад болоххажуугийн химийн урвал явагдахгүй байх • Гэрлийн хугарлын илтгэгч тогтмол байх • Гэрэл монохромат байх • Бага концентрацитай байх Шингээлтийн фотометрийн үндсэн хуулийн биелэгдэх нөхцөл
  • 9.
    Шингээлтийн фотометрийн үндсэн хуулийнхазайх шалтгаанууд Физик хазайлт Тусаж буй гэрлийн хугарлын илтгэгч єєрчлєгдєж гэрэл монохромат болоогїйгээс гарах хазайлт Химийн хазайлт Уусмал доторхи бодисын молекулуудын хооронд химийн урвалууд явагдсанаас гарах хазайлт
  • 10.
    MV m C   Шингээлтийн фотометрийн аргын мэдрэхчадвар • Мэдрэх чадвар нь урвалын мэдрэх чадвар, шингээлтийн үеийн зузаан, багажны мэдрэх чадвар ба анализыг явуулах нєхцєлєєс хамаарах ба 2 аргаар тодорхойлно. - Молийн шингээлтийн утгаар їнэлэх (Ж.Брауде молийн шингээлтийн коэф. 10-5 ихгүй байх) - Е.Б. Сенделийн урвалын мэдрэх чадварын үнэлгээ 1 см хєндлєн огтлолтой A=0.001 шингээлт єгч байгаа бодисын хэмжээгээр тодорхойлогдох концентраци
  • 11.
    Шингээлтийн фотометрийн аргын нарийвчлал Фотометрийнанализын нарийвчлал нь хэмжилтийн явцын алдаанаас хамаарна. Байнгын алдааг стандарт дээжинд анализ хийж, гарсан үр дүнг зэрэгцүүлж үнэлдэг. Тохиолдлын алдааг стандарт хазайлт буюу дисперсээр нь үнэлнэ. Фотометрийн анализын үед урвал дутуу явагдсан, кювет бохирдсон, оптик нягтыг буруу хэмжсэн, багаж тогтворжоогүй зэргээс гарна. Байнгын алдаа нь гэрэл шингээлтийн хууль биелэгдээгүй үед үүснэ. Фотометрийн анализад алдааны хамгийн бага байх оптик нягтын тохиромжтой утга нь A=0.43 (0.2-0.8) байна.
  • 12.
    À Cìã/ìë X X X X Àx Cx  • Фотометрийн анализынпрактик аргууд : – Жиших муруйн арга y=ax+b y - уусмалын оптик нягт x - тодорхойлох бодисын конц a - єнцгийн коэффициент b - оптик нягтын тэнхлэгийг огтолсон хэрчмийн хэсэг
  • 13.
    À  b xACA     xx SASA AxA C      Хэрэв () мэдэгдэж байвал судлах уусмалын концентрацийг дараах томьѐогоор олно. C мг/мл
  • 14.
    i i i Cl A          l A Cx - Уусмалын концентрацийгмолийн шингээлтийн коэффициентын дундаж ашиглан тодорхойлох Хэд хэдэн шатлалтай конц-тай бүлэг стандарт уусмалуудыг мэлдээд оптик нягтыг сонгосон долгионы уртад хэмжиж, уусмал тус бүрийн молийн шингээлтийн коэффициентийг дараах томьѐогоор олно. Энэ аргыг зөвхөн гэрэл шингээлтийн үндсэн хууль биелэгдэж байгаа нөхцөлд хэрэглэнэ.
  • 15.
    CTCT Cl AClAx ; CT x CT x C C A A  A A CC CT x x TC - Харьцуулах арга Ижил нөхцөлд бэлдсэн стандарт (Cст) ба тодорхойлох өнгөт уусмалын (Cx) оптик нягтыг сонгосон долгионы уртад ижил зузаантай кюветэнд хэмжиж, дараах гэрэл шингээлтийн хуулийг ашиглан тооцно. Энэ аргыг өгөгдсөн уусмал гэрэл шингээлтийн үндсэн хуулинд захирагдаж буй нөхцөлд хэрэглэнэ.
  • 16.
    CTCT Cl AClA xx ; CTCT Cl  xx ClAA x x l l C CT CTC - Уусмалын концентрацийг, үеийн зузааныг өөрчлөх замаар тодорхойлох (колориметрийн юүлэх арга) Энэ арга нь харааны арга учраас субьектив алдаа ихтэй, нарийвчлал багатай тул бараг хэрэглэгдэхээ больсон.
  • 17.
  • 18.
    1. Фотометрийн нэмэхарга Их хэмжээний дагалдагч хольц агуулсан бага хэмжээтэй элементийг тодорхойлоход хэрэглэх ба стандарт уусмалаас нэмэлт хийснээр уусмалын оптик нягтыг нэмэгдүүлдэг сайн талтай. Судлах уусмалын оптик нягтыг (Ax) хэмжиж, дараа нь стандарт уусмалаас тодорхой хэмжээтэй нэмж, уусмал тус бүрийн оптик нягтыг (Ax+ст) дээр сонгосон нөхцөлд хэмжээд тодорхойлох бодисын концентрацийг тооцооны ба графикын аргаар олно.
  • 19.
    lCεAx   lCCεA CTxCTx  CTx x CTx x CC C A A    xCTx x CTx AA A CC    Тооцооны арга • Судалж байгаа ба нэмэлттэй бодисын уусмалын оптик нягтын харьцаа нь тэдгээрийн концентрацийн харьцаатай тэнцүү болж эндээс Cx –г олно.
  • 20.
    C0 C1 C2C3 x x x x C0 x A A1Ax A2 A3 A4 M 0 C1 C2 C3 C4 Графикын арга Судлах уусмалаас 3-с доошгүй адил хувилбараар авч дээр нь стандарт уусмалаас тодорхой хэмжээтэй (концентрацийг ихэсгэх замаар) нэмж, уусмал тус бүрийн оптик нягтыг хэмжинэ. - Стандарт уусмалыг судлах уусмалын конц- тай ойролцоо байхаар бэлтгэх C, мг/мл
  • 21.
      ' xoxoxACClAA     / CTCT ACClAA ooCT   2. Дифференциаль – фотометрийн арга Бугер-Ламберт-Бээрийн хууль ѐсоор их концентрацитай өнгөт уусмалын оптик нягт нь их учир устай харьцуулан хэмжихэд хуулиас хазайж багажны хуваарийн хязгаараас илүү гарна. Энэ үед дээрх аргыг хэрэглэнэ. Харьцуулах уусмалаар тодорхойлох элементийг агуулсан жиших уусмалыг хэрэглэнэ. Энэ уусмалыг тэг уусмал гэнэ. Концентраци тодорхойлох аргууд: а. Co Cx Co Cст
  • 22.
    o oxx CC CC A A    CTi / / )(/ / o x ox CC A A CC CT i F A CC o   / )( CT CT FACC ox  / x / xA / CTA xC CTC oC F Тогтмол хэмжигдэхийн, аналитик фактор Харьцуулах уусмалын концентраци Стандарт уусмалын концентраци Судлах уусмалын концентраци Стандарт уусмалын харьцангуй оптик нягт Судлах уусмалын харьцангуй оптик нягт
  • 23.
  • 24.
    а. Co CxCo CCT FACC xox  /  A / xA xCoC ñòC Тодорхойлох уусмалыг жиших уусмалд тооцох замаар урвуу хэмжилт хийж концентрацийг дээрхийн адилаар олно. Дифференциаль- фотометрийн жиших муруй
  • 25.
     A / xA 1xC oA / xA -A + + - 2xC FACC ox / 2 x FACC ox  / 1 x а. Хоѐр талын бүтэн дифференциалын график арга Бүтэн дифференциалын фотометрийн аргын жиших муруй C, мг/мл Их концентрацитай уусмалын конц-г тодорхойлох, хөндлөнгийн саад болох бодисуудын нөлөөг арилгах, урвалжийн шингээлтийг хязгаарлах чиглэлээр хэрэглэнэ.
  • 26.
     nAAAAA ...321 321  3.Хоѐр ба олон компонентоос тогтсон бодисын концентрацийг тодорхойлох Гэрэл шингээлтийн аддитив хуулийг хэрэглэн хольцод шууд анализ хийх боломжтой. Практикт ихэвчлэн хоѐр компонентоос тогтсон хольцын хувьд тэдгээр компонентуудын гэрэл шингээлтийн их утгын харьцангуй байрлалаас хамааруулан хэд хэдэн хувилбар байна.
  • 27.
    lClCAAA lClCAAA     221121 221121 22222 11111     а. Гэрэл шингээлтбие биеэ халхалсан тохиолдол А, Б бодисын шингээлтийн спектрийн графикаас оптик нягтуудыг хэмжээд номограмыг байгуулна. Савойн номограмын арга Молийн шингээлтийн коэффициентийн утгуудыг лавлахаас авна. Хоѐр янзын долгионы урт, концентрациудад шингээлтүүдийг хэмжинэ. Феррордтын арга
  • 28.
    1 2 A xC Á xC / 1O 1O/ 2O2O C C 1 AA // 1O // 2 O 2 ÁA 1 ÁA 2 ÀA А, Б бодисын концентрацийг тодорхойлох, спектрофотометрийн номограм
  • 29.
    Á Энэ тохиолдолд А,Ббодисын концентрацийг томьѐо ба графикийн аргаар тодорхойлж болно. б. Нэг хэсэгтээ давхцаад, нөгөө хэсэгтээ давхцахгүй байгаа тохиолдол А
  • 30.
  • 31.
    Фотометрийн титрлэлт Эквивалент цэгийгтодорхойлох: 1) Эх бодис (буурах) 2) бүтээгдэхүүн (ихсэх) 3) Ажлын уусмал (эквивалент цэгээс хойш ихсэх)
  • 32.
    S + TP S=тодорхойлох бодис, T=ажлын уусмал, P=бүтээгдэхүүн
  • 33.
    Жишээ Hexaurea висмут(III) (Bi(tu)6 3+)- lmax= 470 нм EDTA – висмут (III) (BiY−) - lmax = 265 нм EDTA4− нь тиомочевинийг бодвол үүсэхийн тогтмол ихтэй Bi(tu)6 3+ -ийг EDTA-аар 470 nm долгионы уртад титрлэх боломжтой гэсэн үг: Bi(tu)6 3+ + H2Y2− BiY− + 6 tu + 2 H+
  • 34.
    Bi, Cu холимогбайдлаар байвал
  • 35.
  • 36.
    Спектрометрийн үндсэн хэсгүүд •Гэрлийн үүсгүүр - W or D2 • монохроматор - полихромат гэрлээс монохромат гэрэл рүү шилжүүлнэ. • Дээж кюветэнд байрлана • Детектор - phototube, photomultiplier, or PDA
  • 37.
    Спектрофотометрүүд Кюветүүд Хэмжилтийн гэрлийг шингээдэггүй материалаархийгдэнэ.  ихэвчлэн шил, кварцаар хийгдсэн кюветүүд байна. KMnO4 KMnO4 A