Цахилгаан хэлхээ бүрдүүлэгч
элементүүд, эсэргүүцэл
Цахилгаанхэлхээний онол I
Судлах зүйл
Цахилгаан хэлхээ бүрдүүлэгч
элементүүдийг судлах, эсэргүүцлийн цуваа
зэрэгцээ холболт, дамжуулагч,потенциалын
харилцан хамаарал, хэлхээний хүчдэл
хуваагдалыг судлах
Цахилгаанхэлхээний онол
Цахилгаан хэлхээг бүрэлдүүлэгч бүрэлдэхүүн
хэсгүүд:
• Хүчдэл эсвэл гүйдлийн үүсгүүр
• Хэрэглэгч эсвэл ачаа
• Хүчдэлийн үүсгүүр болон ачааг
холбох холбогч
• Хэлхээг нээх болон хаах
унтраалга
Хэлхээний схемийг зурахдаа схемийг
бүрэлдүүлэгч хэсгүүүдийг стандарт
тэмдэглээнүүдээр тэмдэглэнэ. Дараах зургийн
дагуу хэлхээний схем дээр тэмдэглэгээг
тавина. Нэмэлтээр гүйдлийн чиглэл болон
үүсгүүрийн хүчдэлийн чиглэлийг тэмдэглэнэ.
Унтраалга
Ачаа
Хүчдэлийн
үүсгүүр
Хүчдэлийг хэмжих
Цахилгаан хүчдэлийг Вольтметрээр хэмжинэ.
Вольтметрийн хэлхээн тэмдэглэгээг доорх зурагт
тэмдэглэв. Жишээ нь: Аналог Вольтметрээр
автомашины моторын хүчдэлийг хэмжинэ. Доорх
зурагт вольтметрийн хэлхээн тэмдэглэлээг (зүүн талын
зураг) харуулав. Вольтметрээр хүчдэлийг хэмжих
бөгөөд бусад хэмжилтийг мультметрээр (баруун талын
зураг) хэмжинэ.
Вольтметрийг хэлхээнд зэрэгцээгээр холбож
хэмжилтийг хийнэ. Дараах хэлхээнд ачаан дахь
хүчдэлийг хэмжихдээ вольтметруудыг хэрхэн
холбох холболтуудыг үзүүлэв.
Äîîð õ¿чäýëèéí ººð ººð ò¿âøèí õýìæèõ
âîëüòìåòð õîëáîñîí ýíãèéí õýëõýýã õàðóóëñàí.
Ýíý õýëõýýíèé äèàãðàì õ¿чäýëèéã òóõàéí àãøèíä
áóþó ò¿ëõ¿¿ð äýýð óíàõ, ãýðýë äýýð óíàõ õ¿чäýë
ìºí îðîëòûí õ¿чäýëèéã òóñ òóñä íь õýìæèõèéã
õàðóóëñàí áàéíà
Гүйдлийг хэмжих
Шууд гүйдлийн хэмжилт
Цахилгаан гүйдлийг амперметерээр хэмжинэ.
Амперметерийн хэлхээн тэмдэглэгээ доорх зурагт
харуулав. Хүчдэлийн хэмжилтийн горим болон
амперметрийн ажиллах горимын хэмжилтийн
мужийг мультметрээр шалгаж үзнэ.
Амперметр нь Вольтметрээс ялгаатай ба
хэлхээнд цуваагаар холбоно
Гүйдлийг хэмжихдээ
амперметрээр шууд хэмжих хэрэгтэй. Тийм
учраас хэлхээг хийхдээ завсар гаргаж өгдөг
бөгөөд амперметрийг энэ зайнд холбож
өгдөг. Амперметрийг зэрэгцээ холбож
гүйдлийг хэмжинэ. Хэлхээнд амперметрийн
холболтыг жишээ болгон харуулав.
Шууд бус гүйдлийн хэмжилт
Зүүн гар талын зурагт апмерметрийг
ашиглан гүйдлийг шууд хэмжихийг харуулав,
харин баруун гар талын зурагт вольтметр
болон шунтын эсэргүүцэл RM –г ашиглан
гүйдлийн шууд бус хэмжилтийг хийнэ.
Цахилгаан эсэргүүцэл
Атомын торон дахь чөлөөт цэнэг зөөгчдийн
урсгал нь дамжуулагчаар урсан өнгөрөхдөө өөр
хоорондоо мөргөлдөснөөр чөлөөт электроны
чиглэл нь хазайж удааширна. Ингэснээр
дамжуулагчаар урсаж буй цахилгаан гүйдэл нь
эсэргүүцэлтэй тулгарна.
Aтом
Чөлөөт электрон
Мөргөлтүүд
Дамжуулагч нь эсэргүүцэл багатай бол
гүйдлийг сайн дамжуулна. Эсэргүүцлийн
хэмжээг Ом нэгжээр хэмжих бөгөөд Герман
физикч Георг Симон Омын нэрээр нэрлэжээ.
Эсэргүүцлийн урвуу хэмжигдхүүнийг
цахилгаан дамжуулал гэнэ.
Цахилгааны эсэргүүцлийн (R) нэгж нь Ом (W) юм.
Цахилгаан дамжуулалын нэгж нь Siemens юм.
Цахилгаан дамжуулалын нэгжийг Германы
инженер Werner von Siemens нэрээр нэрлэсэн.
Бага эсэргүүцэлтэй материал нь цахилгаан
дамжуулал ихтэй байна.
L урттай А хөндлөн огтлолын талбайтай
дамжуулагч металлын цахилгаан гүйдэл
дамжуулах чадвар буюу эсэргүүцлийг дараах
томъёогоор тодорхойлно.
ρ – тогтмол тоо бөгөөд дамжуулагч
материалын хувийн эсэргүүцэл, l –
дамжуулагчийн урт, А – хөндлөн огтлололын
талбай. Жишээ нь: мөнгөний хувийн эсэргүүцэл
нь 0.0167 W •мм2/м, зэсний хувийн эсэргүүцэл
0.0178 W•мм2/м байна.
Эсэргүүцэгчийн хийц
• Цахилгаан дамжуулагчийн онцлогоос
хамааран электроны урсгал нь удааширна.
Өөрөөр хэлбэл электроны урсгалд саад болно
гэсэн үг юм. Үүнийг нэг үгээр цахилгаан
дамжуулагчийн эсэргүүцэл гэнэ.
• Дамжуулагчийн бүрэлдэхүүн хэсгийг
ашиглана. Энэ бүрэлдхүүн хэсэг нь
эсэргүүцэгчээс хамаарах бөгөөд энэ
бүрэлдэхүүн хэсэг нь эсэргүүцлийг нарийн
тодорхойлно.
Эсэргүүцлийн төрлүүдийн тэмдэглэгээг үзүүлэв
Үндсэн
эсэргүүцэл
Хувьсах
эсэргүүцэл
Потенциометр
Металл хальсан эсэргүүцэгч нь 5
бүслүүрээр кодлогддог. Эхний 3н бүслүүр
нь 10-ын утгыг илэрхийлнэ, 4 дэхь бүслүүр
нь үржвэр, 5 дахь бүслүүр нь нарийвчлалыг
тус тус илэрхийлнэ. Нарийвчлал өндөртэй
эсэргүүцэгчүүд 6 бүслүүртэй байдаг. Энэ
тохиолдолд хамгийн эхний бүслүүр нь зуут,
дараа нь аравт, дараа нь нэгж, тэгээд
үржвэр, хамгийн сүүлд нарийвчлал болон
температурын коэффициент байна
Эсэргүүцлийн өнгөт бүслүүр буюу өнгөн код
Өнгө 1-р аравт 2-р аравт Үржвэр
Мөнгө ---- ---- 10-2
Алт ---- ---- 10-1
Хар ---- 0 1
Хүрэн 1 1 10
Улаан 2 2 102
Улбар шар 3 3 103
Шар 4 4 104
Ногоон 5 5 105
Цэнхэр 6 6 106
Ягаан 7 7 107
Саарал 8 8 108
Цагаан 9 9 109
Өнгөт бүслүүрийн нарийвчлалыг дараах
хүснэгтээс жагсаан бичив
Өнгө Алдаа
Өнгөгүй ±20%
Мөнгө ±10%
Алт ±5%
Хүрэн ±1%
Улаан ±2%
Ногоон ±0.5%
Цэнхэр ±0.25%
Ягаан ±0.1%
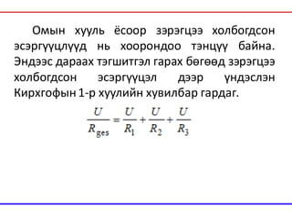
Омын хууль
Аливаа дамжуулагчийн эсэргүүцлийг түүнд
өгч байгаа хүчдэл болон гүйдлээр тодорхойлж
болдгийг нээсэн байна. Үүнийг Омын хууль
гэнэ.
U хүчдэлийн хэмжээ ихсэхэд I гүйдлийн хэмжээ
ихсэх бөгөөд R-ийн хэмжээ буурна. Гүйдэл нь хүчдэлээс
шууд хамаарах бөгөөд эсэргүүцлээс урвуу хамааралтай.
Омын хуулийг илэрхийлвэл:
Эндээс хүчдэл U-г олбол:
Эсэргүүцлийг хүчдэл болон
гүйдлээр илэрхийлвэл:
Эсэргүүцлийг цуваа холбох
Хэрвээ цахилгаан тэжээлтэй хэдэн (гурван)
эсэргүүцэгчийг цуваа холбовол бид доорхи
хэлхээний дагуу холбоно.
Хэрвээ амперметрийг ашиглан хэлхээний өөр өөр
хэсэгт гүйдлийн хэмжилтийг хийвэл хэмжилтийн
утга нь ижил байна. Дээрх жишээн дээр I1 = I2 байна.
Цуваа холбогдсон өөр өөр эсэргүүцэлтэй
эсэргүүцэгчүүдээр яг ижил гүйдэл гүйнэ.
Цуваа 3 эсэргүүцэгч дээр унаж буй нийт хүчдэл
буюу эсэргүүцэгч дээр унаж буй хүчдэлтэй тэнцүү.
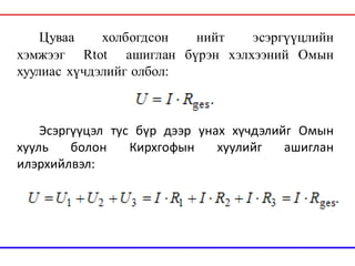
Кирхгофын 2-р хууль
Гүйдэл болон эсэргүүцлийн хэмжээнээс Омын
хуулийг ашиглан эсэргүүцэгч бүр дээрх хүчдэлийн
уналтыг тооцвол:
Салаалсан хэлхээний битүү хүрээний хэсэг тус бүр
дээрх хүчдэлийн уналтуудын нийлбэр тэр хүрээнд
агуулагдаж байгаа нийт хүчдэлийн алгебр
нийлбэртэй тэнцүү.
Цуваа холбогдсон нийт эсэргүүцлийн
хэмжээг Rtot ашиглан бүрэн хэлхээний Омын
хуулиас хүчдэлийг олбол:
Эсэргүүцэл тус бүр дээр унах хүчдэлийг Омын
хууль болон Кирхгофын хуулийг ашиглан
илэрхийлвэл:
Цуваа 3н эсэргүүцэгчийн нийт эсэргүүцэл буюу
эквивалент эсэргүүцэл нь гурван эсэргүүцлийн
нийлбэртэй тэнцүү байна
Хэлхээгээр гүйх гүйдэл нь цуваа холбогдсон
эсэргүүцлүүд дээр ижил байна.
Жишээ: Цуваа холбогдсон 3
эсэргүүцлийн хэмжээ нь харгалзан R1 = 10
W, R2 = 40 W болон R3 = 50 W бөгөөд
хүчдэл U = 10. Хэлхээний нийт эсэргүүцэл
Rtot = 100 W ба гүйдэл I = U/Rtot = 0.1 A.
Эсэргүүцэл тус бүр дээр унах хүчдэл нь U1
= I•R1 = 1 В, U2 = I•R2 = 4 В, U3 = I•R3 = 5
В.
Эсэргүүцлийг зэрэгцээ холбох
Хэлхээнд эсэргүүцлийг цуваа холбох нь цорын
ганц арга биш юм. Хэлхээнд эсэргүүцлийг
зэрэгцээгээр (шунтын холболт) холбох бөгөөд
хэлхээгээр гүйдэл нь зангилаа цэг бүрээр гүйнэ.
Нийт гүйдэл нь В зангилаа цэгээр хуваагдан I1, I2
болон I3 гүйх бөгөөд гүйдэл нь дахин нийлэн
хэлхээгээр урсана.
Эсэргүүцлийг зэрэгцээгээр холбосон үед
эсэргүүцэгч дээр унах хүчдэл нь ижил байна.
Кирхгофын 1-р хууль:
Эсэргүүцлийг зэрэгцээ холбосон үед хэлхээний
зангилаа цэгт орж, гарч байгаа гүйдлүүдийн нийлбэр
хэлхээний нийт гүйдэлтэй тэнцүү.
Омын хууль ёсоор зэрэгцээ холбогдсон
эсэргүүцлүүд нь хоорондоо тэнцүү байна.
Эндээс дараах тэгшитгэл гарах бөгөөд зэрэгцээ
холбогдсон эсэргүүцэл дээр үндэслэн
Кирхгофын1-р хуулийн хувилбар гардаг.
Rtot- зэрэгцээ хэлхээний нийт эсэргүүцэл
(эквивалент эсэргүүцэл). Эндээс тэгшитгэлийн 2
талыг хүчдэл U-д хуваавал хэлхээний эсэргүүцлийн
хамаарал нь:
Энэхүү эсэргүүцлийн урвуу хэмжигдхүүн нь
цахилгаан дамжуулалт гэдэг ойлголт юм.
Хэлхээний нийт дамжуулалыг олбол:
Зэрэгцээ холболттой дамжууллын нийлбэр нь нийт
дамжуулалтай тэнцүү байна. Мөн цахилгаан
дамжуулалтуудийн нийлбэр ерөнхий
дамжуулалттай тэнцүү байна.
Хэлхээний зангилаа цэгээр гүйж байгаа гүйдэл
зэрэгцээ холбосон эсэргүүцэлд урвуу
пропорциональ байна.
Жишээ: R1 = 20 Ом, R2 = 30 Ом болон R3 = 60
Ом эсэргүүцлүүдийг хэлхээнд зэрэгцээгээр холбов.
Хэлхээ нь хүчдэл U = 10 В. Одоо хэлхээн нийт
эсэргүүцлийг олъё.
Омын хууль ёсоор нийт гүйдэл нь I = 10 V/10
Ом= 1A, хэлхээний зангилаа цэгийн гүйдэл нь:
Хэлхээнд эсэргүүцэгчийг зэрэгцээ
болон цуваагаар хослуулан холбох
Хэлхээнд заримдаа эсэргүүүцлийг цуваа болон
зэрэгцээгээр нэгтгэн холбодог. Жишээ нь: дараах
зурагт гурван эсэргүүцэгчийг цуваа болон
зэрэгцээгээр холбов.
Хэлхээн дэх нийт эсэргүүцэгчийг тооцно.
А. 1-рт: R1 болон R2 эсэргүүцэгчийг
зэрэгцээгээр холбох бөгөөд 2 эсэргүүцэгчийн
нийт эсэргүүцлийн хэмжээг R1||2
тодорхойлно. Дараа нь R1||2-ийг цуваа холбох
бөгөөд R3-г тодорхойлно. Омын хуулийг
үндэслэн хэлхээний хүчдэл U тодорхойлох ба
дараа нь гүйдэл I3 болон U3-г
тодорхойлно. Хүчдэл U12 ,U ,U3 гүйдэл I1
болон I2-г Омын хуулийг дагуу тодорхойлно.
Жишээ: U = 10 В, R1 = 10 Ом, R2 = 40 Ом
,R3 = 12 Ом. Нийт эсэргүүцлийг
тодорхойлбол:
Хүчдэл болон гүйдлийг олъё:
Хэлхээний хувьд b) R2 болон R3
эсэргүүцлийг цуваа холбох бөгөөд нийт
эсэргүүцлийг R2-3- тодорхойлно. Дараа нь R1
болон R2-3 зэрэгцээ холболтоос нийт
эсэргүүцэл R-н хэмжээг олно.
Жишээ нь: U = 10 В, R1 = 50 Ом, R2 = 10 Ом
болон R3 = 40 Ом. Нийт эсэргүүцлийн хэмжээг
олбол:
Гүйдэл болон хүчдэлийн олох
Цуваа холбогдсон 2 эсэргүүцэгч маань
хүчдэлийг ямар нэг хэмжээгээр багасаж
гаргадаг хүчдэл хуваагч гэдэг төхөөрөмж
болдог байна. Хүчдэл хуваагчид хүчдэл өгч
байгаа талыг оролт, багассан хүчдэлийн гарч
байгаа талыг гаралт гэж нэрлэнэ.
Ачаалалгүй хүчдэл хуваагч
Хэлхээний хүчдэл хуваагчийг томъёолбол:
Омын хуулиас хүчдэл хуваагч дахь
гүйдлийг олбол:
2 эсэргүүцэгч дээр унах хүчдэл нь:
Хэрвээ дээрх 2 тэгшитгэлээс гүйдлийг орлуулбал
дараах хүчдэл хуваагчийн тэгшитгэл гарна:
Анхаарал хандуулсанд баярлалаа

Tsho lekts 1

  • 1.
    Цахилгаан хэлхээ бүрдүүлэгч элементүүд,эсэргүүцэл Цахилгаанхэлхээний онол I
  • 2.
    Судлах зүйл Цахилгаан хэлхээбүрдүүлэгч элементүүдийг судлах, эсэргүүцлийн цуваа зэрэгцээ холболт, дамжуулагч,потенциалын харилцан хамаарал, хэлхээний хүчдэл хуваагдалыг судлах Цахилгаанхэлхээний онол
  • 3.
    Цахилгаан хэлхээг бүрэлдүүлэгчбүрэлдэхүүн хэсгүүд: • Хүчдэл эсвэл гүйдлийн үүсгүүр • Хэрэглэгч эсвэл ачаа • Хүчдэлийн үүсгүүр болон ачааг холбох холбогч • Хэлхээг нээх болон хаах унтраалга
  • 4.
    Хэлхээний схемийг зурахдаасхемийг бүрэлдүүлэгч хэсгүүүдийг стандарт тэмдэглээнүүдээр тэмдэглэнэ. Дараах зургийн дагуу хэлхээний схем дээр тэмдэглэгээг тавина. Нэмэлтээр гүйдлийн чиглэл болон үүсгүүрийн хүчдэлийн чиглэлийг тэмдэглэнэ. Унтраалга Ачаа Хүчдэлийн үүсгүүр
  • 5.
    Хүчдэлийг хэмжих Цахилгаан хүчдэлийгВольтметрээр хэмжинэ. Вольтметрийн хэлхээн тэмдэглэгээг доорх зурагт тэмдэглэв. Жишээ нь: Аналог Вольтметрээр автомашины моторын хүчдэлийг хэмжинэ. Доорх зурагт вольтметрийн хэлхээн тэмдэглэлээг (зүүн талын зураг) харуулав. Вольтметрээр хүчдэлийг хэмжих бөгөөд бусад хэмжилтийг мультметрээр (баруун талын зураг) хэмжинэ.
  • 6.
    Вольтметрийг хэлхээнд зэрэгцээгээрхолбож хэмжилтийг хийнэ. Дараах хэлхээнд ачаан дахь хүчдэлийг хэмжихдээ вольтметруудыг хэрхэн холбох холболтуудыг үзүүлэв.
  • 7.
    Äîîð õ¿чäýëèéí ººðººð ò¿âøèí õýìæèõ âîëüòìåòð õîëáîñîí ýíãèéí õýëõýýã õàðóóëñàí. Ýíý õýëõýýíèé äèàãðàì õ¿чäýëèéã òóõàéí àãøèíä áóþó ò¿ëõ¿¿ð äýýð óíàõ, ãýðýë äýýð óíàõ õ¿чäýë ìºí îðîëòûí õ¿чäýëèéã òóñ òóñä íь õýìæèõèéã õàðóóëñàí áàéíà
  • 8.
    Гүйдлийг хэмжих Шууд гүйдлийнхэмжилт Цахилгаан гүйдлийг амперметерээр хэмжинэ. Амперметерийн хэлхээн тэмдэглэгээ доорх зурагт харуулав. Хүчдэлийн хэмжилтийн горим болон амперметрийн ажиллах горимын хэмжилтийн мужийг мультметрээр шалгаж үзнэ. Амперметр нь Вольтметрээс ялгаатай ба хэлхээнд цуваагаар холбоно
  • 9.
    Гүйдлийг хэмжихдээ амперметрээр шуудхэмжих хэрэгтэй. Тийм учраас хэлхээг хийхдээ завсар гаргаж өгдөг бөгөөд амперметрийг энэ зайнд холбож өгдөг. Амперметрийг зэрэгцээ холбож гүйдлийг хэмжинэ. Хэлхээнд амперметрийн холболтыг жишээ болгон харуулав.
  • 10.
    Шууд бус гүйдлийнхэмжилт Зүүн гар талын зурагт апмерметрийг ашиглан гүйдлийг шууд хэмжихийг харуулав, харин баруун гар талын зурагт вольтметр болон шунтын эсэргүүцэл RM –г ашиглан гүйдлийн шууд бус хэмжилтийг хийнэ.
  • 11.
    Цахилгаан эсэргүүцэл Атомын торондахь чөлөөт цэнэг зөөгчдийн урсгал нь дамжуулагчаар урсан өнгөрөхдөө өөр хоорондоо мөргөлдөснөөр чөлөөт электроны чиглэл нь хазайж удааширна. Ингэснээр дамжуулагчаар урсаж буй цахилгаан гүйдэл нь эсэргүүцэлтэй тулгарна. Aтом Чөлөөт электрон Мөргөлтүүд
  • 12.
    Дамжуулагч нь эсэргүүцэлбагатай бол гүйдлийг сайн дамжуулна. Эсэргүүцлийн хэмжээг Ом нэгжээр хэмжих бөгөөд Герман физикч Георг Симон Омын нэрээр нэрлэжээ. Эсэргүүцлийн урвуу хэмжигдхүүнийг цахилгаан дамжуулал гэнэ. Цахилгааны эсэргүүцлийн (R) нэгж нь Ом (W) юм. Цахилгаан дамжуулалын нэгж нь Siemens юм.
  • 13.
    Цахилгаан дамжуулалын нэгжийгГерманы инженер Werner von Siemens нэрээр нэрлэсэн. Бага эсэргүүцэлтэй материал нь цахилгаан дамжуулал ихтэй байна.
  • 14.
    L урттай Ахөндлөн огтлолын талбайтай дамжуулагч металлын цахилгаан гүйдэл дамжуулах чадвар буюу эсэргүүцлийг дараах томъёогоор тодорхойлно. ρ – тогтмол тоо бөгөөд дамжуулагч материалын хувийн эсэргүүцэл, l – дамжуулагчийн урт, А – хөндлөн огтлололын талбай. Жишээ нь: мөнгөний хувийн эсэргүүцэл нь 0.0167 W •мм2/м, зэсний хувийн эсэргүүцэл 0.0178 W•мм2/м байна.
  • 15.
    Эсэргүүцэгчийн хийц • Цахилгаандамжуулагчийн онцлогоос хамааран электроны урсгал нь удааширна. Өөрөөр хэлбэл электроны урсгалд саад болно гэсэн үг юм. Үүнийг нэг үгээр цахилгаан дамжуулагчийн эсэргүүцэл гэнэ. • Дамжуулагчийн бүрэлдэхүүн хэсгийг ашиглана. Энэ бүрэлдхүүн хэсэг нь эсэргүүцэгчээс хамаарах бөгөөд энэ бүрэлдэхүүн хэсэг нь эсэргүүцлийг нарийн тодорхойлно.
  • 16.
    Эсэргүүцлийн төрлүүдийн тэмдэглэгээгүзүүлэв Үндсэн эсэргүүцэл Хувьсах эсэргүүцэл Потенциометр
  • 17.
    Металл хальсан эсэргүүцэгчнь 5 бүслүүрээр кодлогддог. Эхний 3н бүслүүр нь 10-ын утгыг илэрхийлнэ, 4 дэхь бүслүүр нь үржвэр, 5 дахь бүслүүр нь нарийвчлалыг тус тус илэрхийлнэ. Нарийвчлал өндөртэй эсэргүүцэгчүүд 6 бүслүүртэй байдаг. Энэ тохиолдолд хамгийн эхний бүслүүр нь зуут, дараа нь аравт, дараа нь нэгж, тэгээд үржвэр, хамгийн сүүлд нарийвчлал болон температурын коэффициент байна
  • 18.
    Эсэргүүцлийн өнгөт бүслүүрбуюу өнгөн код Өнгө 1-р аравт 2-р аравт Үржвэр Мөнгө ---- ---- 10-2 Алт ---- ---- 10-1 Хар ---- 0 1 Хүрэн 1 1 10 Улаан 2 2 102 Улбар шар 3 3 103 Шар 4 4 104 Ногоон 5 5 105 Цэнхэр 6 6 106 Ягаан 7 7 107 Саарал 8 8 108 Цагаан 9 9 109
  • 19.
    Өнгөт бүслүүрийн нарийвчлалыгдараах хүснэгтээс жагсаан бичив Өнгө Алдаа Өнгөгүй ±20% Мөнгө ±10% Алт ±5% Хүрэн ±1% Улаан ±2% Ногоон ±0.5% Цэнхэр ±0.25% Ягаан ±0.1%
  • 20.
    Омын хууль Аливаа дамжуулагчийнэсэргүүцлийг түүнд өгч байгаа хүчдэл болон гүйдлээр тодорхойлж болдгийг нээсэн байна. Үүнийг Омын хууль гэнэ.
  • 21.
    U хүчдэлийн хэмжээихсэхэд I гүйдлийн хэмжээ ихсэх бөгөөд R-ийн хэмжээ буурна. Гүйдэл нь хүчдэлээс шууд хамаарах бөгөөд эсэргүүцлээс урвуу хамааралтай. Омын хуулийг илэрхийлвэл: Эндээс хүчдэл U-г олбол: Эсэргүүцлийг хүчдэл болон гүйдлээр илэрхийлвэл:
  • 22.
    Эсэргүүцлийг цуваа холбох Хэрвээцахилгаан тэжээлтэй хэдэн (гурван) эсэргүүцэгчийг цуваа холбовол бид доорхи хэлхээний дагуу холбоно.
  • 23.
    Хэрвээ амперметрийг ашигланхэлхээний өөр өөр хэсэгт гүйдлийн хэмжилтийг хийвэл хэмжилтийн утга нь ижил байна. Дээрх жишээн дээр I1 = I2 байна. Цуваа холбогдсон өөр өөр эсэргүүцэлтэй эсэргүүцэгчүүдээр яг ижил гүйдэл гүйнэ. Цуваа 3 эсэргүүцэгч дээр унаж буй нийт хүчдэл буюу эсэргүүцэгч дээр унаж буй хүчдэлтэй тэнцүү.
  • 25.
    Кирхгофын 2-р хууль Гүйдэлболон эсэргүүцлийн хэмжээнээс Омын хуулийг ашиглан эсэргүүцэгч бүр дээрх хүчдэлийн уналтыг тооцвол: Салаалсан хэлхээний битүү хүрээний хэсэг тус бүр дээрх хүчдэлийн уналтуудын нийлбэр тэр хүрээнд агуулагдаж байгаа нийт хүчдэлийн алгебр нийлбэртэй тэнцүү.
  • 26.
    Цуваа холбогдсон нийтэсэргүүцлийн хэмжээг Rtot ашиглан бүрэн хэлхээний Омын хуулиас хүчдэлийг олбол: Эсэргүүцэл тус бүр дээр унах хүчдэлийг Омын хууль болон Кирхгофын хуулийг ашиглан илэрхийлвэл:
  • 27.
    Цуваа 3н эсэргүүцэгчийннийт эсэргүүцэл буюу эквивалент эсэргүүцэл нь гурван эсэргүүцлийн нийлбэртэй тэнцүү байна Хэлхээгээр гүйх гүйдэл нь цуваа холбогдсон эсэргүүцлүүд дээр ижил байна.
  • 28.
    Жишээ: Цуваа холбогдсон3 эсэргүүцлийн хэмжээ нь харгалзан R1 = 10 W, R2 = 40 W болон R3 = 50 W бөгөөд хүчдэл U = 10. Хэлхээний нийт эсэргүүцэл Rtot = 100 W ба гүйдэл I = U/Rtot = 0.1 A. Эсэргүүцэл тус бүр дээр унах хүчдэл нь U1 = I•R1 = 1 В, U2 = I•R2 = 4 В, U3 = I•R3 = 5 В.
  • 29.
    Эсэргүүцлийг зэрэгцээ холбох Хэлхээндэсэргүүцлийг цуваа холбох нь цорын ганц арга биш юм. Хэлхээнд эсэргүүцлийг зэрэгцээгээр (шунтын холболт) холбох бөгөөд хэлхээгээр гүйдэл нь зангилаа цэг бүрээр гүйнэ. Нийт гүйдэл нь В зангилаа цэгээр хуваагдан I1, I2 болон I3 гүйх бөгөөд гүйдэл нь дахин нийлэн хэлхээгээр урсана.
  • 30.
    Эсэргүүцлийг зэрэгцээгээр холбосонүед эсэргүүцэгч дээр унах хүчдэл нь ижил байна.
  • 31.
    Кирхгофын 1-р хууль: Эсэргүүцлийгзэрэгцээ холбосон үед хэлхээний зангилаа цэгт орж, гарч байгаа гүйдлүүдийн нийлбэр хэлхээний нийт гүйдэлтэй тэнцүү.
  • 32.
    Омын хууль ёсоорзэрэгцээ холбогдсон эсэргүүцлүүд нь хоорондоо тэнцүү байна. Эндээс дараах тэгшитгэл гарах бөгөөд зэрэгцээ холбогдсон эсэргүүцэл дээр үндэслэн Кирхгофын1-р хуулийн хувилбар гардаг.
  • 33.
    Rtot- зэрэгцээ хэлхээнийнийт эсэргүүцэл (эквивалент эсэргүүцэл). Эндээс тэгшитгэлийн 2 талыг хүчдэл U-д хуваавал хэлхээний эсэргүүцлийн хамаарал нь: Энэхүү эсэргүүцлийн урвуу хэмжигдхүүн нь цахилгаан дамжуулалт гэдэг ойлголт юм. Хэлхээний нийт дамжуулалыг олбол:
  • 34.
    Зэрэгцээ холболттой дамжууллыннийлбэр нь нийт дамжуулалтай тэнцүү байна. Мөн цахилгаан дамжуулалтуудийн нийлбэр ерөнхий дамжуулалттай тэнцүү байна. Хэлхээний зангилаа цэгээр гүйж байгаа гүйдэл зэрэгцээ холбосон эсэргүүцэлд урвуу пропорциональ байна.
  • 35.
    Жишээ: R1 =20 Ом, R2 = 30 Ом болон R3 = 60 Ом эсэргүүцлүүдийг хэлхээнд зэрэгцээгээр холбов. Хэлхээ нь хүчдэл U = 10 В. Одоо хэлхээн нийт эсэргүүцлийг олъё. Омын хууль ёсоор нийт гүйдэл нь I = 10 V/10 Ом= 1A, хэлхээний зангилаа цэгийн гүйдэл нь:
  • 36.
    Хэлхээнд эсэргүүцэгчийг зэрэгцээ болонцуваагаар хослуулан холбох Хэлхээнд заримдаа эсэргүүүцлийг цуваа болон зэрэгцээгээр нэгтгэн холбодог. Жишээ нь: дараах зурагт гурван эсэргүүцэгчийг цуваа болон зэрэгцээгээр холбов.
  • 37.
    Хэлхээн дэх нийтэсэргүүцэгчийг тооцно. А. 1-рт: R1 болон R2 эсэргүүцэгчийг зэрэгцээгээр холбох бөгөөд 2 эсэргүүцэгчийн нийт эсэргүүцлийн хэмжээг R1||2 тодорхойлно. Дараа нь R1||2-ийг цуваа холбох бөгөөд R3-г тодорхойлно. Омын хуулийг үндэслэн хэлхээний хүчдэл U тодорхойлох ба дараа нь гүйдэл I3 болон U3-г тодорхойлно. Хүчдэл U12 ,U ,U3 гүйдэл I1 болон I2-г Омын хуулийг дагуу тодорхойлно.
  • 38.
    Жишээ: U =10 В, R1 = 10 Ом, R2 = 40 Ом ,R3 = 12 Ом. Нийт эсэргүүцлийг тодорхойлбол:
  • 39.
  • 40.
    Хэлхээний хувьд b)R2 болон R3 эсэргүүцлийг цуваа холбох бөгөөд нийт эсэргүүцлийг R2-3- тодорхойлно. Дараа нь R1 болон R2-3 зэрэгцээ холболтоос нийт эсэргүүцэл R-н хэмжээг олно.
  • 41.
    Жишээ нь: U= 10 В, R1 = 50 Ом, R2 = 10 Ом болон R3 = 40 Ом. Нийт эсэргүүцлийн хэмжээг олбол:
  • 42.
  • 43.
    Цуваа холбогдсон 2эсэргүүцэгч маань хүчдэлийг ямар нэг хэмжээгээр багасаж гаргадаг хүчдэл хуваагч гэдэг төхөөрөмж болдог байна. Хүчдэл хуваагчид хүчдэл өгч байгаа талыг оролт, багассан хүчдэлийн гарч байгаа талыг гаралт гэж нэрлэнэ. Ачаалалгүй хүчдэл хуваагч
  • 44.
    Хэлхээний хүчдэл хуваагчийгтомъёолбол: Омын хуулиас хүчдэл хуваагч дахь гүйдлийг олбол:
  • 45.
    2 эсэргүүцэгч дээрунах хүчдэл нь: Хэрвээ дээрх 2 тэгшитгэлээс гүйдлийг орлуулбал дараах хүчдэл хуваагчийн тэгшитгэл гарна:
  • 46.