Embed presentation
Downloaded 14 times












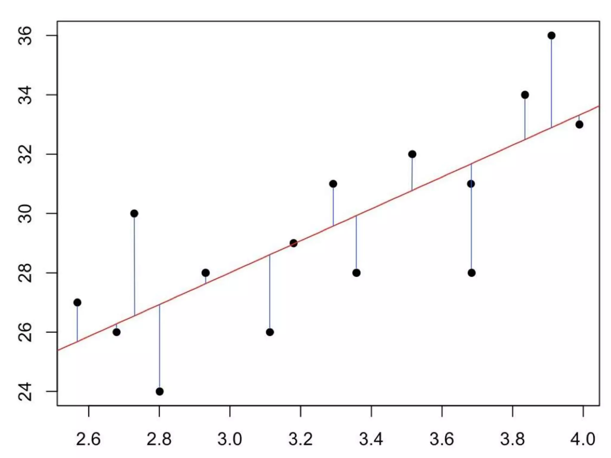
The document discusses the least squares method, which is a statistical technique for finding the best-fitting linear regression line for a set of data points by minimizing the sum of the squared residuals, or offsets of the data points from the line. It provides the formulas for calculating the slope (b) and y-intercept (a) of the regression line, and applies the method to fit trend lines to sample sales data for TVs and air conditioners from 2007 to 2012, predicting future sales for 2015.











