Lean Construction Implementation Guide
"The heart of the supply chain is to establish long term relationships based on enhancing the value that supply chain delivery,
improving quality and reducing production costs by eliminating waste and inefficiency. This is opposed to "business as usual" in the
construction sector, where people do things in projects after projects in the same inefficiently way, forcing the others to give benefits
and cost recovery, to achieve what appears to be the price market.
The result is a fight between those who maintain poor margins resulting from each project, or try to recover the negative margins
through claims. The last thing that get time or energy in this desperate battle gladiator project after project, is to consider how to
reduce production costs or improve quality. "
By¨UK 'Building Down Barriers Handbook of Supply Chain Management-The Essentials'¨
"Mass production began in the early 1920s. It is the end of this production system, Lean Production will supplant mass production and
the remnants of craft production in all areas of industrial development to become the standard global production system of the twenty-
first century "
By: James P. Womack, The Machine That Changed The World ", based on a study by the Massachusetts Institute of Technology,
supported by governments, industry and researchers to the breakdown of the system of mass production due to the opening of the
American market to products obtained with most competitive production techniques.
.
Gustavo Marfia
gustavomarfia@yahoo.com.ar
San Javier, Misiones, Argentina
Prolegue
The 10 Commandament of Continuos Improvement
I-Open your mind to change.
II-Identifying the problem is the first step to solve it.
III-Always attack the system, never people.
IV-Find simple solutions.
V-If broke, stop and fix.
VI-Use creativity, not capital
VII-Problems are opportunities in disguise.
VIII-Find the root cause
IX-Wisdom of many, not the knowledge of one.
X-No final destination in improving
Brief introduction to basic principles of Lean Production
• " Lean Construction is a method based on the concept of flow , to design production systems to
minimize waste of materials , time and effort generating the maximum amount of value." The
method contains production control tools such as the Last Planner System , Pulling Production ,
control of Production Units, Workflow Control and Load and Capacity balancing . The Pulling
production visualize in what stage of job flow interruption or a delay are produced, and subsequent
correction occurs, which facilitates the control of variability therefore continuous elimination of non-
value added activities . Push systems push (push) release the work in accordance to the schedule,
while the Pull Systems authorizing release of work based on system status .
• The sum of constant waste ( non-value added activities sometimes perceptible and imperceptible
usually) over the life of a project bleed the budgets; which is very visible in small or medium-sized
enterprises , because resources are scarce and problems emerge , and they are displayed. Then
the solution is possible. In a big company the resources in excess prevents problems emerge , is
more difficult to identify, and without identification no solution is possible.
• Deshacer cambios
Shigeo Shingo observed that only the last lap of the set screw , the rest is just movement. This
clarification of waste is key to establishing distinctions between value added activities of non-value
added activities .
A key to achieving the goal of reducing waste is the measurement or estimation of the size of the
waste.
"In a work not managed efficiently , productivity is lost in subtle form in wastage along the entire
production process that are not detected by management . In any production process any can find
many points where waste materials are produced . In some is highly visible cases, others are
hidden but in all there is a fountain and opportunity for improvement. The only way to discover
waste is looking for them in the workplace . Every time that we discover and we measure a waste
we found an opportunity for improvement and for cost savings . "
• Lean Construction has shown that it is possible to obtain the following advantages with a radical
change in a production planning:
-It can double the productivity in any system
-It can reduce the delivery time and inventory up to 90%
-It can halve the errors and waste in processes
-It can offer a reduced cost.
• The graphs below show the advantages of the method of delivery for continuous flow (flow
concept) against mass production (concept of transformation)
Then imagine the advantages of applying the concept of flow in engineering, procurement and
construction services for, civil works, manufacturing and assembly of pipes, mechanical
assembly, electrical and instruments in industrial plants.
ESTATION
1
MASSIVE PRODUCTION: 10 pieces Batch X 1 minutes X piece=10 minutes X workstation
PRODUCE 10
MOVES 10
I-TIME TO DELIVER
CUSTOMER THE FIRST PART
21 MINUTES
II-TIME TO COMPLETE THE BATCH
30 MINUTES
1-Need for inventories
2-Push Production
ESTATION
2
ESTATION
3
CONTINUOUS FLOW: Flow of 1 Piece X workstation (process time 1 min)= 1 minute X workstation
ESTACION
1
ESTACION
2
ESTACION
3
1-No Inventories
2-Pull Production
I-TIME TO DELIVER
CUSTOMER THE FIRST PART
3 MINUTES
II-TIME TO COMPLETE THE BATCH
12 MINUTES
PRODUCE 10
MOVES 10
PRODUCE 10
MOVES 10
PRODUCE 1
MOVES 1
PRODUCE 1
MOVES 1
PRODUCE 1
MOVES 1
Lean Objective: the elimination of the
original seven industrial waste (muda)
1-Transportation (moving products that are not immediately required to perform processing. Avoid
unnecessary travel)
2-Inventory (all components, work in process and finished product not being processed, they are a
financial and storage cost. Should be minimized)
3-Motion (people or equipment moving or walking more than is required to perform the processing.
Resources needed by the worker must be within reach of the hand)
4-Waiting Times (waiting for the next stage of production, lack of planning, communication or delay
in providing information or materials)
5-Overproduction (producing more of what the customer wants or do it before work takes time and
valuable resources that could be used to respond to customer demand)
6-Over-processing (processing more than required by the client)
7-Defects (time and resources in repairing defects multiply costs and working time)
3 key question’s to enter to construction project in time to start or in
process, and implement the Lean production system.
I-Who is the customer?
Name, backgrounds.
Know about him, will allow us to understand him
II-Customer requirements?
The most convincing way to meet your desire is to study the contract.
How he want to receive the plant, which areas and systems has been prioritized .
Precom deadline
commissioning dealine
Start Up deadline
Performace Test deadline
Demobilization deadline
Knowing what he customer wants, will not allow us absorbed in the construction as a only purpose of the
organization, if not, in construction as a tool for customer satisfaction
III- How client evaluate to us ?
verify:
Customer Evaluation indicators : compliance with planning and control, according to the weekly schedule
compliance , compliance with the schedule of purchases and acquisitions, efficiency indices in developing
engineering , compliance inspections of quality , quality indicators product . SMS Indicators and Environmental
Control.
Service orders , daily work report , communication or document internal customer to supplier.
Customer Inspections to management systems , inspection results and analysis of the items that do not meet
customer
Weekly, monthly client reports , coordination meetings , management meetings
Thus we have a objective view of our strengths and weaknesses from the perspective of a client , which will allow
us to analyze and correct the root of each of the weaknesses cause.
Arriving at Work
I-Basic Contacts
1-Contact the project manager to arrange work method(PM)
2-Contact in site with the PM, site manager and department heads to explain and
agree action.
3-Contact customer representatives for submission and agreement of methodology.
4-Contact with subcontractors to agree working methods
II-PyC
1-Status verification of plan, schedule for engineering, procurement and construction.
2-Checking the execution status of the areas, systems and subsystems in the plant.
It has been approved by the client this division?
What are the priority areas or systems required by the customer?
Status of critical equipment to the completion of priority systems?
III-Walking the field and implementation of value stream mapping and value stream plan
1-Field Verification of different value streams.
Usually we will observe in a massive construction work, a multitude of different value streams,
which move in different sectors of the areas of a plant. We will see operating units, working as
isolated
islands, whether the same specialty.
2-Map of current state value stream identification inventories, processes, people, machines
equipment, obstacles, mass production, isolated islands, level of resources
against Works level; etc.
3-Map of future state value stream to identify the main production flows, determine
takt time based in systems to be deliver, determine the pace maker process ; introduction
continuum flow where possible, introduce demand using pulling systems, reduce inventories, level
load and capacity, measuring OEE, 5S events, decomposition of complex systems in loops.
Waste and its sources
4- Annual Value Flow Plan; set goals for improvement in a specific time, determine the responsible
In charge
5-Value Stream Review; documented verification of compliance with the objectives
identified in the value stream plan.
VII-Communication
It should define the communication tool with stakeholders and include them in the communication
plan. Is propose (with PM authorization), communication Lean tools
With the client.
With the PM and the headquarters of all areas.
With key personnel.
With subcontractors.
Visual communication tools : Value Stream maps with directions in order to improve flow of
materials and information and to improvements in processes and people .
Year value stream plan: revisions to the flow plan.
Potential Assignments Program for the next 3 to 12 weeks ( lookahead )
Meetings to coordinate the Weekly Work Plan (WWP) in which supervisors planned weekly
assignments and commit to its implementation
Analysis of constraints, with supervisors in each work to be done to determine what must be done so
that the work is executed
Measuring the success of the Last Planner System Using PPC , percentage of plan fulfilled by
Supervisors
Verifying the revision of the value stream plan beginning to focus on the items X (Not Successful ) ,
then Δ ( limited success ) items. The construction manager should ask " what you need to meet
WHY THE VALUE STREAM MAP IS AN ESSENTIAL
TOOL?
. Helps visualize more than a simple process, eg. Assembly, welding, etc.., In production. You can see all the flow.
. Help to see more than waste. Mapping helps you to see the sources of waste in your value stream.
. Provides a common language for talking about manufacturing processes and construction.
. Produce decisions on the apparent flow, so you can discuss them. Otherwise many details and decisions on the ground
floor workshop will pass by default.
.Join all lean concepts and techniques, which helps prevent the compulsive use of Lean tools
. Creates the basis of an implementation plan. This helps to design how must operate the flow from process to process - a
forgotten part in many efforts Lean in the Value Stream Value is creating a model for implementing lean. Imagine trying to
build a house without a model.
.Describes the linkage between the information flow and the flow of materials. no other tool accomplishes this.
. is much more useful than quantitative tools and develops diagrams that produce a detailed overview of the steps that do
not add value, the total process time, distance performed, amount of inventory, and others. The value stream map is a
Qualitative tool in which you describe in detail how your company should operate to create flow. The numbers are good for
creating a sense of urgency or previous or later measurements . The value stream map is good to describe what you are
doing currently to affect those numbers
VALUE STREAM MAP
CURRENT STATUS
(Normal visual example in mass production manufacture shops and assembly operations and processes )
1- Piping Spool Manufacturing Shop :
The mass production system creating inventories in excess is observed.
Since the entry of the raw material to the first process to delivery to the customer (assembly processes) are
observed a total production time (L / T lead time) of 25 days, while the time of the actions that
add value is 34 minutes.
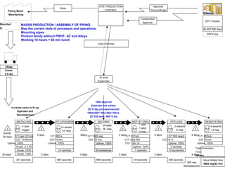
2-Piping installing until reinstatement process.
The mass production system creating inventories in excess is observed
1-Massive piping spools are installed on all possible areas
2-Excessive transport, movements and inventories
3-Spaghetti Diagram
4- mass-mobilization from piping storage to the installing areas
5-Excessive operating units and equipment
6- The power of operating units is consumed independently
7-The circuits are delivered massively in the final stage
8-Very difficult to coordinate efficiently
9-No display or clear sense of the pace of production to supply customer processes.
From the entrance of the piping spool to storage yard spool up to delivery to Precom going through the
processes and operations of assembly) a total production time (L / T lead time) of 36 days is observed, while the
time of the actions that add value is 83 minutes.
550 inch
Piping spool
By day
90 dias
49,500 pulg
DELIVERY
550”XDAY
AVERAGE
300”X TRUCK
I
3 day
SAND B+PINT/PRNDTRT (25%)WELDER #1ASSEMBLYCUT/BEVEL
I
3 day
I
3 day
I
3 day
I
3 day
I
Piping
10 DAYS
5500”Uptime: 100%
C/T: 30 seg/in
C/O:
Tur:28,800 sec
Uptime:
C/T:
C/O: 20 min
Proces/mec
Tur: 28,800 seg
Uptime: 100%
C/T360seg/in
C/O: 10 min
Proces/man
Uptime: 100%
C/T:720seg/in
C/O: 10 min
Tur: 28,800seg
Uptime:
C/T:
C/O: 10 min
Proces/man
Tur: 28,800seg
Uptime: 100%
C/T:205seg/in
C/O: Ø
Proces/man
Tur: 28,800seg
Uptime: 100%
C/T: 720 seg
C/O: Ø
Proces/mec
Row material.
Piping, accesor.
Valves , paint MRP
Tues+ Thurs
PRODUCTION
CONTROL
3 week’s
Fprecast
Weekly Fax
Line List
Daily order
Especial Requerim
Weekly Schedulle
Schedulle for
Daily delivery
MASS PRODUCTION /SPOOL PIPING MANUFACTURING
current state map of prefabricated pipes
Product family without PWHT. CS and Alloys
total production time:
8 working hrs + 30 min + 30 min lunch break
Total Production
Time
25 dias
Process
Time
2, 035 seg/34 min
10 day
30 seconds
3 day
360 seconds
3 day
720seconds
3 day
205 seconds
3 day
720 seconds
3 day
14 weld
14 Help
Client: assembly
process
1cuter+1help
2 grinder
travel:
0.5 day
2Xday
720 seg /inch
(Standar X Welder).
40”X day manual proceesl)
720sX40”÷60s÷60s=8hrs
40”X14 sold: 560”X day
1 oper
1 help
2 Master
4 help
7 cassemb
7 helper
REINSTATEMNDT RT (25%)WELDINGFIT UP/ASSEM
I
4 days
I
3days
I
3 days
I
Spools
20 days
Uptime: 100%
C/T: 900 s
C/O:15 min
14 canistas
C/T:1800 seg
C/O: 15 min
Uptime: 100%
28 soldadores
Uptime: 100%
C/O: 15m-1h
C/T: 231s/p
C/T: maq 30s
1 operador
Uptime: 100%
C/O 10 m
5 canistas
C/T:900 seg/p
Piping Spool
Manufacting
SITE PRODUCTION
CONTROL
Order
Approval
Procurr/iEngin
Construction
Approval
Daily Priorities
Total Production
Time
36days
Value Added time
4962 seg/83 min
20 days
231 seconds
3 days
900 seconds
3 days
1800 seconds
3 days
231seconds
3 days
900 seconds
4 days
14 assam
14 help
To area
Supervisor
INSTALLING
I
3 days
Cliente
EPC Proyect
49,500”X90 days
2Xday
Travel:
0.5 dia
MASSS PRODUCTION / ASSEMBLY OF PIPING
Map the current state of processes and operations
Mounting pipes
Product family without PWHT. AC and Alloys
Working 10 hours + 60 min lunch
550”X day
Uptime: 100%
C/T:oper 231s/p
1800 seg/inch
Estándar site welder
20”X day process/manual)
1800sX20”÷60s÷60s=10hrs
20”X28 sold: 560”X dia
I I
3 days
Gruas: 2 X 45
C/O: 10-60min
Gruas: 1X75
Uptime: 100%
C/T: 900s/p
C/O:15 min
HT/FLUSH
28 weld
28 help
4 oper
4rigger
1 oper
1 labor
3 help
2 assamb
8 help
14 assamb
14 help
Gruas: 1X25
4 cranes serve to fit up,
Hydrotes and
Reinstatement
Uptime: 100%
28 soldadores 15 ayudantes
900 seg
Reinstatement
Manufact
ay
VALUE STREAM MAP
  FUTURE STATE
"Let it flow manage the process, not administrators to manage the flow" (Taiichi Ohono)
(Examples of improved visual flow Kaizen, flow of information and materials on the current state map
in Lean production piping spool manufacturing and installing operations)
1-Piping Spool Manufacturing Shop:
Continuous flow system and pulling in the production line is observed which decreases inventory, therefore the
total production time (lead time).
Since the entry of the raw material to the first process to delivery to the process customer (cut/bebeling processes) are
observed a total production time (L / T lead time) 5 days, while the time of the actions add value is 52 sec/inch. No improvements
are observed Processes / people; (Kaizen). These observations are highlighted in "lights Explosion Kaizen "for consideration in the
annual flow plan value.
2 – Piping installing until Precom in Field.
Continuous flow system and pulling in the production line is observed which decreases inventory, therefore the
total production time (lead time).
The piping spool are installed according to an established sequence of assembly set by client processes, in this case, Precom
activate the production demands of the piping spool in manufacturing through a signal of production Kanban to Production
Control Department, who will be informed of the piping spool entry to the plant through withdrawal Kanban ; signal that the installing
process sent.
Lean system produces only what you need, therefore, is eliminated or drastically reduced movements and thus a diagram
Spaguetti is not produced in the production movement’s.
Operating Units of the different processes are dependent, therefore its energy is used more rationally.
Are aligned through continuous flow systems , with a cell named " peacemaker process," which marks to the other processes the
rate
of production the customer demand . They are also aligned through inventory systems controlled between processes using
inventory control tools like "Supermarket " and " FIFO lane .“
Communication systems between processes is through the withdrawal and production Kanban and therefore all units display and
have a clear sense of the pace of production to meet customer demand.
From the entrance in storage yard of piping spool up delivery to Precom going through the installing processes and operations) a
total production time ( L / T lead time ) of 5 days is observed , while the time of the actions that add value is 65 secinch. No
improvements are observed in Processes / people (Kaizen). These observations are highlighted in " Kaizen explosion lights " to be
550 inch
Manufactured
By day
90 Days
ASSEMBLY
DELIVERYSAND B+PAINT
Tur: 28,800 sec
Uptime: 100%
C/T:52eg/inc
C/O: 10 min
Cut:1cuter+2 grinders
Tur: 28,800sec
Uptime: 100%
C/T: 52 seg/in
C/O: Ø
Process/mecc
Row Material
Piping, accesor,
Valves, Paint
Daily
PRODUCTION
CONTROL
Requisition of
Material only
for isometrics
Required by
Installing
Process
1 week
Forecast
Daily Requeriment
E-mail
Production Kanbam
“Please make 550”
Lines 4”-LH-2022
6”-PD-2043
16”-FL-2912
LEAN PRODUCTION /SPOOL PIPING MANUFACTURING
current state map of prefabricated pipes
Product family without PWHT. CS and Alloys
total production time:
8 working hrs + 30 min + 30 min lunch break
Total Production
Time
5 dias + 156 seg
Added Value Time
156 seg/inch
3 days
52 sec/inch
Install Process
Client
Travel:
0.5 dia
2Xday
CUT-BEVELING-FIT UP
WELDING-NDT-UT
Fit up: 7 craftman+ 7 helper
Sold.: 7 weld seminautomatic
UT NDT: 1 Operat+ 1help
FIFO
Craftman+1 help
550 inchs
Material for1650 inchs
Supermarket
2 craft2help14 craft+7Help
(7pipe fitter+7soldad) Cargo Area
Virtual Track
Max 300 inch
≤ 1 day
FIFO
550 inchs
2 ofic+2ay/d
Pipe
Accesories
Valves
Studs
Paitn
≤ 1 day
•The cycle time does not improve
but was reduced from 14 to 7 the
welder s using semiautomatic process
•and separating welding helpers
and assigned them other duties
that add value
•Standard productivity
Using semiautomatica process
80 inches every 8 hours in
Manufacturing
•In this case a significant improvement is produced in
processes and cycle time (C / T). Is obtained a
total processing time much lower that mass production
introducing in the system continuous flow tools
•and pull production that eliminate or reduce inventories
C/T: 52 seg/s
C/O: Ø C/T: 52 seg/s
Tur: 28,800ses
Painter+helper
2 Assambler
2 Helper/deliver
Material movements between
Processes are conducted with
Material manipulators
49,500 Inchs
Takt Time:1” every
52 seconds
Pacemaker
process
Process
Improvement
Process
Improvement
Process
Improvement
Pacemaker Cell
52 sec/inch 52 sec/inch
REINSTATEMENT
PIPING, E&I
INSULAT/TRACING
HIDROTEST
FLUSHING
Tur: 36,000 sec
Uptime: 100%
C/T:65seg/in
C/O: 10 min
Cut:1cuter+2 grinders
Tur: 36,000sec
Uptime: 100%
C/O: Ø
Proces/mec
PRODUCTION
CONTROL
Requisition of
Material only
for isometrics
Required by
Installing
Process
1 week
Forecast
Daily Order
priority systems
order changes
claims, etc.Production Kanban
“Please make 550”
Lines 4”-LH-2022,
6”-PD-2043 y 6”-FL-2912
Total production
Time
5 days + 260 sec
Value Added
Time
260 sec
3 days
65 seconds
FIT UP
WELDING-NDT UT
Fit up: 7 assembler+ 7 helper
Weld.: 7 semiautom welder
UT NDT: 1 Operator+ 1help
FIFO
Average: 10 H/F
C/T: 65s/In
550 inchs
1650 inch. of Spool
Supermarket
5 Assembler
15 Helper
14 assembler
28 welders
14 helpers
≤ 1 day
FIFO
550 inchs
2 Assembler
4 Helper
1 E&I
2 Helper
≤ 1 day
65seconds
C/T: 65 seg/p
C/T: 65seg/s
C/T: 720 seg/p
Tur: 36,000seg
2 canistas
2 ayud/delivery
movements between processes
be conducted with material
manipulators
celula
pacemaker
Takt Time:1” every
65 sec/welder
Pacemaker
process
LEAN PRODUCTION / ASSEMBLY OF PIPING
Map the current state of processes and
operations
Mounting pipes
Product family without PWHT. AC and Alloys
Working 10 hours + 60 min lunch
EPC Proyect
49,500”X90 days
550”X day
Manufact
ay
2Xday
Travel:
12 Hrs
SPOOLL INST
IN PRIORITY
SYSTEM
550 Inch. of Spool
Supermarket
65 seconds65seconds
PRECOM
≤ 1 day
FIFO
Reinstament
Lines
C/O: 10-60min
Uptime: 100%
1Crane25 T
•Each spool comes with withdrawal kanban
which flow direct to Production Control
one time the piping spool is consumed by
the installing process
Each line reinstated
with internal precom
approved generates a
Production kamban
Which is directed to the
Production Control Depart
Improve
Welding
And Fit Up
Optimize
Reinstatement
optimize
VIRTUAL
DOWNLOAD
AREA Improve
Install
Pacemaker
Process
Spool piping
Manufacturing
2Crane 45T
1 Crane 75T
4 oper
4 rigger
Use of the Takt Time
Client Demand: 49, 500 inch in 90 days = 550 inchs of welding by day
The takt time calculation starts with the available working time for one shifth in Spool Piping Manufacturing Shop, which is 28,000
seconds (8 hours). From this you subtract any non-working time, which is two 30 minutes breaks. The costumer demand is t 550
inch's of welding per shift, is the divided into the available working time to give a takt of 52 seconds.
Available Working Time: 32,400 – 3600 = 28, 800 seconds per shift
available Working Time
= 28, 800 sec / 550 inch per shift = 52,3 seconds per inch of welding
Customer demand
Takt Time = 52 seconds per inch's of welding
What the takt time number mean is that to meet customer demand within its available work time, Spool Piping Manufacturing Shop,
Needs to produce 1 inch of welding finished (include all process) every 52 seconds. This number include no time for equipment
downtime, changeover , or for producing scrap. The manufacturing shop decide to cycle faster that takt, if it cannot immediately
eliminate the downtime problems for example, but the takt time is a reference number defined by customer and cannot be changed
by Spool Piping Manufacturing Shop.
Note: Try to cycle your pacemaker process as close as possible to takt time.
A significant gap between takt time and cycle time indicates the existence of production problems that cause unplanned
downtime.
When you compensate for production problems by cycling much faster that takt, the incentive to eliminate those
Problems evaporates.
If you cycle faster than takt there should be a plan for closing the gap
(Same for LEAN PRODUCTION / ASSEMBLY )OF PIPING
DECOMPOSITION IN LOOPS OF
VALUE STREAM MAPS OF FUTURE STATE
The map is decomposed into Loops of process to facilitate the understanding and implementation of steps
for effective improvement, focusing and attacking the actions that do not add value, starting with the most
easy, for which we are sure we can dominate.
VALUE STREAM ANNUAL PLAN
Show us where we want to go through a deployment plan in improvements sequences.
VALUE STREAM REVISION
Allow us to evaluate the effectiveness in the implementation of improvements in manufacturing and installing, biweekly, monthly,
or bimonthly.
550 inch
Manufactured
By day
90 Days
ASSEMBLY
DELIVERYSAND B+PAINT
Tur: 28,800 sec
Uptime: 100%
C/T:52eg/inc
C/O: 10 min
Cut:1cuter+2 grinders
Tur: 28,800sec
Uptime: 100%
C/T: 52 seg/in
C/O: Ø
Process/mecc
Row Material
Piping, accesor,
Valves, Paint
Daily
PRODUCTION
CONTROL
Requisition of
Material only
for isometrics
Required by
Installing
Process
1 week
Forecast
Daily Requeriment
E-mail
Production Kanbam
“Please make 550”
Lines 4”-LH-2022
6”-PD-2043
16”-FL-2912
MASS PRODUCTION /SPOOL PIPING MANUFACTURING
current state map of prefabricated pipes
Product family without PWHT. CS and Alloys
total production time:
8 working hrs + 30 min + 30 min lunch break
Total Production
Time
5 dias + 156 seg
Added Value Time
156 seg/inch
3 days
52 sec/inch
Install Process
Client
Travel:
0.5 dia
2Xday
CUT-BEVELING-FIT UP
WELDING-NDT-UT
Fit up: 7 craftman+ 7 helper
Sold.: 7 weld seminautomatic
UT NDT: 1 Operat+ 1help
FIFO
Craftman+1 help
550 inchs
Material for1650 inchs
Supermarket
2 craft2help14 craft+7Help
(7pipe fitter+7soldad) Cargo Area
Virtual Track
Max 300 inch
≤ 1 day
FIFO
550 inchs
2 ofic+2ay/d
Pipe
Accesories
Valves
Studs
Paitn
≤ 1 day
•The cycle time does not improve
but was reduced from 14 to 7 the
welder s using semiautomatic process
•and separating welding helpers
and assigned them other duties
that add value
•Standard productivity
Using semiautomatica process
80 inches every 8 hours in
Manufacturing
•In this case a significant improvement is produced in
processes and cycle time (C / T). Is obtained a
total processing time much lower that mass production
introducing in the system continuous flow tools
•and pull production that eliminate or reduce inventories
C/T: 52 seg/s
C/O: Ø C/T: 52 seg/s
Tur: 28,800ses
Painter+helper
2 Assambler
2 Helper/deliver
Material movements between
Processes are conducted with
Material manipulators
49,500 Inchs
Takt Time:1” every
52 seconds
Pacemaker
process
Process
Improvement
Process
Improvement
Process
Improvement
Pacemaker Cell
•Loop 2
•Loop 1
Loop 3
52 sec/inch 52 sec/inch
REINSTATEMENT
PIPING, E&I
INSULAT/TRACING
HIDROTEST
FLUSHING
Tur: 36,000 sec
Uptime: 100%
C/T:65seg/in
C/O: 10 min
Cut:1cuter+2 grinders
Tur: 36,000sec
Uptime: 100%
C/O: Ø
Proces/mec
PRODUCTION
CONTROL
Requisition of
Material only
for isometrics
Required by
Installing
Process
1 week
Forecast
Daily Order
priority systems
order changes
claims, etc.Production Kanban
“Please make 550”
Lines 4”-LH-2022,
6”-PD-2043 y 6”-FL-2912
Total production
Time
5 days +260 sec
Value Added
Time
260seg/inch
3 days
FIT UP
WELDING-NDT UT
Fit up: 7 assembler+ 7 helper
Weld.: 14 semiautom welder
UT NDT: 1 Operator+ 1help
FIFO
Average: 10 H/F
C/T65s/In
550 inchs
1650 inch. of Spool
Supermarket
5 Assembler
15 Helper
14 assembler
14welders
14 helpers
≤ 1 day
FIFO
550 inchs
2 Assembler
4 Helper
1 E&I
2 Helper
≤ 1 day
65 sec/inch
C/T65seg/p
C/T: 65 seg/s
C/T: 52 seg/p
Tur: 36,000seg
2 canistas
2 ayud/delivery
movements between processes
be conducted with material
manipulators
celula
pacemaker
Takt Time:1” every
65 sec
Pacemaker
process
MASSS PRODUCTION / ASSEMBLY OF PIPING
Map the current state of processes and
operations
Mounting pipes
Product family without PWHT. AC and Alloys
Working 10 hours + 60 min lunch
EPC Proyect
49,500”X90 days
550”X day
Manufact
ay
2Xday
Travel:
12 Hrs
SPOOLL INST
IN PRIORITY
SYSTEM
550 Inch. of Spool
Supermarket
1800 seconds
PRECOM
≤ 1 day
FIFO
Reinstament
Lines
C/O: 10-60min
Uptime: 100%
1Crane25 T
•Each spool comes with withdrawal kanban
which flow direct to Production Control
one time the piping spool is consumed by
the installing process
Each line reinstated
with internal precom
approved generates a
Production kamban
Which is directed to the
Production Control Depart
Improve
Welding
And Fit Up
Optimize
Reinstatement
optimize
VIRTUAL
DOWNLOAD
AREA Improve
Install
Pacemaker
Process
Spool piping
Manufacturing
2Crane 45T
1 Crane 75T
4 oper
4 rigger
Loop 1
Loop 2
Loop 3
65 sec/inch 65 sec/inch 65 sec/inch
Using
semiautomatic
Welding process
40 inches every
10 hours in
Field by welder
Value Stream Manager
Date
Operation Manager
Jan 2, 2014
Barb Smith
Paul Doe
VALUE STREAM ANNUAL PLAN
(Spool Piping Manufacturing)
Product Family
Bussines Objetive
FV
Loop
Improve
Profitability
in the
Manufacture
of the
Piping
Spool's
3
Delivery
2
Procure
1
Procces
*Continuos Flow from
Cut/fit up/Weld/NDT
*Kaizen Weld 52sec/inch
*Replace Manual Welding
By Semiautomatic
*Reduce to 4 Welders
* FIFO lane to sand/paint.
To assembly/delibery
*fix other process or
Incrase welding speed.
Objetives of
Value Stream
*Acquire. compounds
only of comodity code
From lines required by
Installing Operations
*Require supplier
sent daily
*analyze possibility
Manufacturing in situ
implementation
Cero WIP
=52,3s sec
≥140”day
560’/dia
2 days
bien/ter
Program
Pulling
3 days
Inventary
560 inch
day
Transport
Elimination
Goals
(Measurable) Monthly Program2014
1 2 3 4 5 6 7 8 9 10 11 12
Plant
Manager
Union Engeniner Mantenan
SIGNATURE
Familia de Productos: Piping Spool’s
Person
in
Charged
Dtos &
People
Program
Revision
DataRevisor
Dtos &
People
Value Stream Manager
Date
Construction Manager
Jan 2, 2014
Barb Smith
Paul Doe
VALUE STREAM ANNUAL PLAN
(Field Piping Installing)
Product Family
Bussines Objetive
FV
Loop
Improve
Profitability
in the
Installing
of the
Piping
Spool's
In Field
3
Recep-
cion
2
Field
Install
Process
And
Operation
1
Pace
Maker
Process
HT/Flush
Reinst/
E&I
*Continuos Flow from
Cut/fit up/Weld/NDT
*Kaizen Weld 65sec/inch
*Replace Manual Welding
By Semiautomatic
*Reduce to 14 Welders
* FIFO lane to HT/Flush
and Reinstatement/E&I
*Match othoer process to
Welding speed productiv.
Objetives of
Value Stream
*Reduce to 3 cranes
3 operator
3 rigger
75/45/25 ton
Working in the same
area
*Adjusst pace
All install process/oper
To pacemaker
process
Cero WIP
= 65,4s/inch
≥40”dia
560’/day
2 day
Program
pulling
560”Inch
Installed
daily.
Atend
HT/flush
Reinstat
560 inch
day
Transport
Elimination
and
inventary
Monthly Program2014
1 2 3 4 5 6 7 8 9 10 11 12
Field
Manager
Union Engeen Mantenan
Signatures
Familia de Productos: Piping Precom
DateRevisor
*analyze possibility
Manufacturing in situ
implementation
Goals
(Measurable)
Person
in
Charged
Dtos &
People
Program
Revision
Value Stream Manager
Operation Manager
Date: Signatures
Value Stream Revision
Product:
X
Success Limited Success No Success
Goal to field level
F.V
Loop
Progress
Status
Evaluation Remaining Problems
Points and ideas for
annual objectives
Last Planner System/Implementation Guide
We arrived at the stage in which knowing who our customer, understanding that our client want, and knowing as we are
qualify by our client, we generated an improvement plan applying Lean value stream tools.
But this improvement plan are just a series of events organized in sequences that are embodied in papers.
Now it is time that these drawings and plans are transformed into effective action in order to achieving improvement
in the flow of information, materials and processes / people
.
Effective actions are achieved through understanding and leadership of responsible for the production, and for this, Last Planner
System is an essential tool in Lean Construction to direct the actions of the team construction towards the desired objectives.
The last planner system improves predictability and schedule, program of design and construction (work completed
when promised) are important benefits when implemented in team and time. Based on forms plain paper, this can be managed
using Post-it notes, paper, pencil, eraser and photocopier. The last planner system begins with collaborative programming,
involving the leading providers of project from the beginning.
Before beginning work, the team leaders scheduled tasks so that the work is done when the work can be done.
A weekly work planning meeting, in which are involved in the design leaders and supervisors, is done field. It is in everyone's
interest to explore interference and interdependencies between tasks and prevent colleagues. This planning process is based
on weekly job promises. The agreed program defines when tasks must be made and acts as an supplier alarm to perform the​​
tasks. The Last Planner (the foreman in field or design team leader, supervisor front, etc) only promises once they are clear
conditions
satisfaction and are clear about the tasks to be performed.
"Make work is simple enough to understand and handle. Do not use sophisticated tools for operations analysis. Break
down tasks into parts that can be understandable and controllable, always starting with the more simple, do not try to
focus and master everything, because the whole is usually uncontrollable, and lack of control generates Chaos”
Last Planner System Implementation Guide
N°
Activity Description Implem
Date
Responsi-
ble
Reviser Date Result.
1
Generate master schedule Total decomposition of activities,
programming them and aligning them
according to customer needs.
PyC
2
Decomposing master schedule
activities into packages of work
and operations.
Planning “lookahead" resulting from
exploration activities of the master program,
showing the resulting tasks before allowing it
to enter the window of lookahead or move
inside the window, and implement the
necessary actions to have ready tasks to be
assigned where scheduled
PyC
3
Create a program of potential
assignments for the next 3 to 12
weeks (lookahead)
program potential assignations for the next
3-12 weeks. The number of weeks in which
the process of lookahead extending is
decided based on the project characteristics,
reliability planning system , and execution
times to acquire information, materials, labor
and equipment.
The scheduling of lookahead is not a simple
extraction of the master program.
Before entering the window of lookahead,
the master schedule is explored at a level of
detail appropriate to the assignment of
weekly work plans, which typically have
multiple assignments for each activity.
PyC
Guía de Implementación del Sistema del Ultimo Planificador
N°
Activity Description Implem
Date.
Responsa
ble
Reviser Date Result.
4
Coordinate meetings for the
weekly work plan
supervisors plan the weekly tasks and
are committed to its implementation, to
control the flow of work and to produce
lists assignments through proactive
procurement of materials and design
information needed, and monitoring and
expediting the completion of the
prerequisites.
PyC
5
Assignments promised for
Last Planner
Supervisors decide they physical or
specific work will be done this week.
These types of plans are called
"assignments".
Supervis.
De
campo
6
Restriction analysis Once assignments are identified, these
are subject to a constraint analysis.
Different types of assignments have
different restrictions, eg, lack of tools,
personnel, equipment, HSE
requirements, QA / QC, engineering,
etc..
The constraints analysis requires give to
the coordinator early warning of
problems and provided with sufficient
time to plan.
PyC
Superv.
SMS
QC
7
Measuring the success of the
Last Planner System Using
PPC, percentage plan
compliment by supervisors
The Percent Plan Compliance measures
the extent to which the supervisor
commitment was effective. The PPC
measurements are central. PPC: amount
of compliments on time / amount of
promised plans X100
You must set the standard PPC to work.
An acceptance range PPC in
construction works is between 70% to
85%
PyC
Last Planner System Implementation Guide
N°
Activity Description Implem
Date
Responsa
ble
Reviser Date Result.
8
Pareto Chart The reasons for failing plans are followed
and analyzed.
The analysis of nonconformities due to
failure of the plan allow to find the root
causes, so that improvements can be
made in the future implementation. The
Pareto analysis is a statistical technique
that allows decisions selecting a limited
number of tasks that produce significant
effects on total
QA/QC
9
Control of the Production Unit a) The assignment is well defined.
It means that it is ready and completion
can be determined unambiguously.
b) The correct sequence of work is
selected
Refers to whether the sequence is
consistent with the internal logic of the
work itself, the project goals and
implementation strategies.
c) The correct amount of work is
selected
Refers to the amount it is judged that the
production unit is able to finish after
examining the specific work to be
performed.
d) The selected job is enrolled and
may be performed.
It means that all prerequisites are met
and all the resources are available.
Supervisor
PyC
Last Planner System Implementation Guide
N°
Activity Description Implem
Date
Responsa
ble
Reviser Date Result.
10
Work flow Control Coordinates the designed flow, supply,
and installation through production units.
Makes work move between production
units in the sequence and desired speed.
Coordin
Lean
11
5S classification, order, cleanliness,
standardization and sustainability: based
on 5 simple principles in order to achieve
better organized work places, more
orderly and cleaner permanently for
higher productivity and a better work
environment management.
Organization and rational jobs
Define sort rules
Achieving visual control
Coordin
12
Total Productive Maintenance The operator of the machine running the
most and sometimes all routine
maintenance himself. This auto
maintenance ensures that appropriate
and effective efforts are made because​​
the machine is completely domain and
responsibility of a person or team.
Cordind
lean
Last Planner System Implementation Guide
N°
Activity Description Implem
Date
Responsa
ble
Reviser Date Result.
13
OEE: OVERALL
EQUIPMENT EFFICIENCY
The OEE is the best measure available
to optimize production processes and is
directly related to operating costs.
The value of OEE can classify one
or more production lines, or an entire
plant, with respect to the best of his
class that have already reached the level
of excellence and can be applied to
any branch of industrial activity
OEE <65% Unacceptable. Significant
economic losses. Very low
competitiveness.
65% <OEE <75% Fair. Acceptable only if
it is in the process of improvement.
Economic losses. Low competitiveness.
75% <OEE <85% acceptable. Continue
improvement to exceed 85% and move
towards World Class. slight losses
economic. Slightly low competitiveness.
85% <OEE <95% Good. Enters World
Class Value. Good competitiveness.
OEE> 95% Excellence. World Class
Value. Excellent competitiveness.
Coordin
Lean
Last Planner System Implementation Guide
N°
Activity Description Implem
Date
Responsa
ble
Reviser Date Result.
14
Warning of the Last Planner
the promised task
has been performed
Once the task is completed the Last
Planner is responsible for reporting the
completion of the tasks such that P & C
and the construction manager can
ensure that the work is done according to
the applicable standard
Supervisor
Ejemplo
PROYECTO: PILOTO 5 5 WK LOOKAHEAD
ACTIVIDAD 13/1/2010
L M M J V S D
13/1/2010
L M M J V S D
13/1/2010
L M M J V S D
13/1/2010
L M M J V S D
NECESIDADES
Equipo Ramirez
Mont. Cañ K-01
X X X X X X X X X X X X X X X X X X X X X Generador 225
KVA
PH y Flush X X Bomba 2500 PSI
Equipo Pierri
Tableros CR
X X X X X Grúa 20 TON
Cableado Shelter X X X X Material el lugar
Instal. PSV flare X Contrastacion
Equipo Lisionni
Mont. interV-31
X X X X X X X X X APR espacio
confinado
Montaje T-05A X X GRUA 200 TON
Montaje T-05B X X GRUA 200 TON
Montaje T-05C X X GRUA 200 TON
Montaje E-02 X X X X X X GRUA 45 TON
Equipo Rossi
Pintura Cañ K-01
X X X X X X X Data sheet
aprobar
Pintura contr. roon X X X X X X X X X X X X X X X X X X X X X Material en lugar
TIE IN 231 CATEGORIA: N FECHA : HORA: HOJA 1
ANALISIS DE RESTRICCIONES N.A: NO APLICA OK : APROBADO F: FALTA
Num TAREAS SMS QC CONST OT OBS
1 APR
2 PT (permiso de trabajo)
3 Matafuegos
4 Señalización ó equipo anti-incendio
5 Vallado
6 Reportes de calidad prefabricado aprobados
7 Procedimientos de soldadura aprobados
8 Calificación de soldadores aprobados
Ejemplo
TIE IN 231 CATEGORIA: N FECHA : HORA: HOJA 2
ANALISIS DE RESTRICCIONES N.A: NO APLICA OK : APROBADO F: FALTA
Num TAREAS SMS QC CONST OT OBS
9 Servicio Radiografía
10 Servicio tintas penetrantes ó MT
11 Servicio de tratamiento térmico post soldadura
12 Materiales
13 Equipo izaje
14 Iluminación
15 Energía
16 Andamios
17 Lona ignifuga
18 Soldadora
19 oxicorte
20 Amoladora
21 Llaves-caja de herramientas
22 Llave de impacto
23 Separador de bridas
Ejemplo
LEAN CONSTRUCTION IS NOT ONLY
CONSTRUCTION
• The Implementation Guide of the Last Planner System, is focused on the constructive activity, and its
application will provide quick returns to work. But in order that the value flow from raw material to the
customer, have an efficient path, without obstacles delays, the activity should be thought as an Integrated
Project Engineering, Procurement and Construction.
• How we unify these three activities, towards the same goal and sequentially; the processes needed to
achieve efficient flow value of a product to the customer?
The Precom Manager may be the key, who along with Engineering Manager determined in early
stage of basic engineering areas, systems and subsystems required where the work is divided, and the
client establish the delivery priorities by area and systems according to the sequence of start-up required,
and P & ID are generated by the subsystems and systems highlighted; defined test circuits for pipes, and
prepare a list of materials, equipment, instruments and members of each system and subsystem, ever by
priorities, ever by planned sequences.
• Dividing the whole into smaller portions from the beginning of the project allows us understand and manage
a small part of the work, and give priority means that all action are directed in order and sequence
to the fulfillment of visible target.
ICONS FOR THE VALUE STREAM MAP
• The icons and symbols to the map of the current and future state fall into three categories
Material Flow, Information Flow, and General Icons
• There are 24 icons which we use 15 in the implementation of value stream maps in construction
These 15 icons are easy to memorize and we will provide a common language to talk about the construction process
.
The icons and symbols for current- and future-state mapping fall into three categories:
Material flow, Information, and General Icons
Material Icons Represents Notes
ASSEMBLY
Manufacturing Process
Una process box equals an area of
flow. All processes shoud be labeled.
Also used for departments, such as
Production Control
XYZ
Corporation
Outside Sources
Used to show customer , suppliers,
and outside manufacturing processes
C/T: 45 sec
C/O: 30 min
3 Shifts
2% Scrap
Data Box
Used to record information concerning
a manufacturing process, department,
customer, etc
Iconos de Material Representa Notas
Inventory Count and time should be noted
Truck Shipment
Material that is produced and moved
Forward before the next process
Needs it; usually based on a schedulle
Movement of production
Material by PUSH
A controlled inventory of parts that is
Used to shcedule production at an
Upstream process
I
300 pieces
1 day
Mon
+Wed
Note frequency of shipments
Movement of finished
Good to the customer
Supermarket
Material Icons Represents Notes
withdrawal
Pull of materials, usually from a
supermarket
Transfer of controlled quantities
of material between process in
“First-in, Firs-Out”
sequence
For example: production schedule or
shipping schedulleManual information flow
Describes an information flow
Indicates a divice to limit quantity
and ensure FIFO flow of material
between processes. Maximum
quantity should be noted
.
Electronic information flow
Information
FIFO
Information Icons Represents Notes
For example: via electronic data
interchange.
Programa
semanal
Max. 20 piecess
Information Icons Represents Notes
Production Kanban
(dotted line indicates
Kanban path)
The “one-per-container” Kanban.
card or device that tells a process
how many of what can be produced
and gives permission to do so
Withdrawal Kanban
The “one-per-batch” kanban.
Signal when a reorder point is
reached and another batch need to
re produced. Used where supplying
rrocess must produce in batches
because changeover are required.
Kanban Signal
Card or device that instruct the material
handler to get and transfer parts
(i.e., from a supermarket to the
consuming process)
Information Icons Represents Notes
Sequenced-Pull Ball
Gives instruction to immediately
produce a predetermined type and
quantity, typically one unit. A pull
system for subassembly processes
without using a supermarket
Post Kanban
Tool to intercep batches of kanban
and level the volume and mix of
them over a period of time
Kanaban arriving in batches
Place where kanban are collected
and held for conveyance
OXOX Load Leveling
“Go See” Production
Scheduling
Adjusting schedules based on
checking inventory levels
Iconos Generales Representa Notas
“Kaisen Lightning Burst”
Highlights improvement need at
Specific processes that are critical
To achieving the value-stream
Vision. Can be used to plan Kaiser
Workshops
Buffer o Safety Stock
Represents a person viwed from
above
“Buffer” or “ safety stock”
Must be noted
Operator
Weld
Changeover
Welder
Uptime
LEAN Y LA VARIABILIDAD
Variability is not just a harmless word for construction. The variability are the multiple action invaluable or not
valued correctly producing obstacles in efforts to produce value. They produce deviations of actions planned
for undetermined actions or not displayed. Variability is the most unseen enemy of production, and usually
we see this when the damage occurred. Variability is the mortal enemy of improvisation, and can produce
huge damages in the projects
But although the variability can not be dominated, it can be partially controlled, so the damage that may
occur will be absorbed by the budget of the project without great losses. Variability is like a thief trying to
steal unawares. Then we must reduce the possibility that this act against our objectives. The variability can
be controlled through the implementation of a proper Risk Plan, supply and logistics plan, health plan and
plan of social relations, that value all activities to be done, properly.
• All good Lean coordinator , must begin with a thorough study of the terrain, climate and local people, to
foresee the actions necessary for efficient and safe execution of supplies and logistics. Meet recurrent
disease location and times of rain, or wind, to foresee the actions to mitigate these adverse weather
conditions and reduce the damaged in field by the declining of production. You will also must perceive from
the field the delivery reliability of engineering and external suppliers. There are clear signs of improvisation
in a supplier, which can be detected at an early stage, and it should work firmly on this detour. Do not allow
them to grow as might become indomitable and the damage of unpredictable consequences.

Lean implementation guide (1)

  • 1.
    Lean Construction ImplementationGuide "The heart of the supply chain is to establish long term relationships based on enhancing the value that supply chain delivery, improving quality and reducing production costs by eliminating waste and inefficiency. This is opposed to "business as usual" in the construction sector, where people do things in projects after projects in the same inefficiently way, forcing the others to give benefits and cost recovery, to achieve what appears to be the price market. The result is a fight between those who maintain poor margins resulting from each project, or try to recover the negative margins through claims. The last thing that get time or energy in this desperate battle gladiator project after project, is to consider how to reduce production costs or improve quality. " By¨UK 'Building Down Barriers Handbook of Supply Chain Management-The Essentials'¨ "Mass production began in the early 1920s. It is the end of this production system, Lean Production will supplant mass production and the remnants of craft production in all areas of industrial development to become the standard global production system of the twenty- first century " By: James P. Womack, The Machine That Changed The World ", based on a study by the Massachusetts Institute of Technology, supported by governments, industry and researchers to the breakdown of the system of mass production due to the opening of the American market to products obtained with most competitive production techniques. . Gustavo Marfia gustavomarfia@yahoo.com.ar San Javier, Misiones, Argentina
  • 2.
    Prolegue The 10 Commandamentof Continuos Improvement I-Open your mind to change. II-Identifying the problem is the first step to solve it. III-Always attack the system, never people. IV-Find simple solutions. V-If broke, stop and fix. VI-Use creativity, not capital VII-Problems are opportunities in disguise. VIII-Find the root cause IX-Wisdom of many, not the knowledge of one. X-No final destination in improving
  • 3.
    Brief introduction tobasic principles of Lean Production • " Lean Construction is a method based on the concept of flow , to design production systems to minimize waste of materials , time and effort generating the maximum amount of value." The method contains production control tools such as the Last Planner System , Pulling Production , control of Production Units, Workflow Control and Load and Capacity balancing . The Pulling production visualize in what stage of job flow interruption or a delay are produced, and subsequent correction occurs, which facilitates the control of variability therefore continuous elimination of non- value added activities . Push systems push (push) release the work in accordance to the schedule, while the Pull Systems authorizing release of work based on system status . • The sum of constant waste ( non-value added activities sometimes perceptible and imperceptible usually) over the life of a project bleed the budgets; which is very visible in small or medium-sized enterprises , because resources are scarce and problems emerge , and they are displayed. Then the solution is possible. In a big company the resources in excess prevents problems emerge , is more difficult to identify, and without identification no solution is possible. • Deshacer cambios Shigeo Shingo observed that only the last lap of the set screw , the rest is just movement. This clarification of waste is key to establishing distinctions between value added activities of non-value added activities . A key to achieving the goal of reducing waste is the measurement or estimation of the size of the waste. "In a work not managed efficiently , productivity is lost in subtle form in wastage along the entire production process that are not detected by management . In any production process any can find many points where waste materials are produced . In some is highly visible cases, others are hidden but in all there is a fountain and opportunity for improvement. The only way to discover waste is looking for them in the workplace . Every time that we discover and we measure a waste we found an opportunity for improvement and for cost savings . "
  • 4.
    • Lean Constructionhas shown that it is possible to obtain the following advantages with a radical change in a production planning: -It can double the productivity in any system -It can reduce the delivery time and inventory up to 90% -It can halve the errors and waste in processes -It can offer a reduced cost. • The graphs below show the advantages of the method of delivery for continuous flow (flow concept) against mass production (concept of transformation) Then imagine the advantages of applying the concept of flow in engineering, procurement and construction services for, civil works, manufacturing and assembly of pipes, mechanical assembly, electrical and instruments in industrial plants.
  • 5.
    ESTATION 1 MASSIVE PRODUCTION: 10pieces Batch X 1 minutes X piece=10 minutes X workstation PRODUCE 10 MOVES 10 I-TIME TO DELIVER CUSTOMER THE FIRST PART 21 MINUTES II-TIME TO COMPLETE THE BATCH 30 MINUTES 1-Need for inventories 2-Push Production ESTATION 2 ESTATION 3 CONTINUOUS FLOW: Flow of 1 Piece X workstation (process time 1 min)= 1 minute X workstation ESTACION 1 ESTACION 2 ESTACION 3 1-No Inventories 2-Pull Production I-TIME TO DELIVER CUSTOMER THE FIRST PART 3 MINUTES II-TIME TO COMPLETE THE BATCH 12 MINUTES PRODUCE 10 MOVES 10 PRODUCE 10 MOVES 10 PRODUCE 1 MOVES 1 PRODUCE 1 MOVES 1 PRODUCE 1 MOVES 1
  • 6.
    Lean Objective: theelimination of the original seven industrial waste (muda) 1-Transportation (moving products that are not immediately required to perform processing. Avoid unnecessary travel) 2-Inventory (all components, work in process and finished product not being processed, they are a financial and storage cost. Should be minimized) 3-Motion (people or equipment moving or walking more than is required to perform the processing. Resources needed by the worker must be within reach of the hand) 4-Waiting Times (waiting for the next stage of production, lack of planning, communication or delay in providing information or materials) 5-Overproduction (producing more of what the customer wants or do it before work takes time and valuable resources that could be used to respond to customer demand) 6-Over-processing (processing more than required by the client) 7-Defects (time and resources in repairing defects multiply costs and working time)
  • 7.
    3 key question’sto enter to construction project in time to start or in process, and implement the Lean production system. I-Who is the customer? Name, backgrounds. Know about him, will allow us to understand him II-Customer requirements? The most convincing way to meet your desire is to study the contract. How he want to receive the plant, which areas and systems has been prioritized . Precom deadline commissioning dealine Start Up deadline Performace Test deadline Demobilization deadline Knowing what he customer wants, will not allow us absorbed in the construction as a only purpose of the organization, if not, in construction as a tool for customer satisfaction III- How client evaluate to us ? verify: Customer Evaluation indicators : compliance with planning and control, according to the weekly schedule compliance , compliance with the schedule of purchases and acquisitions, efficiency indices in developing engineering , compliance inspections of quality , quality indicators product . SMS Indicators and Environmental Control. Service orders , daily work report , communication or document internal customer to supplier. Customer Inspections to management systems , inspection results and analysis of the items that do not meet customer Weekly, monthly client reports , coordination meetings , management meetings Thus we have a objective view of our strengths and weaknesses from the perspective of a client , which will allow us to analyze and correct the root of each of the weaknesses cause.
  • 8.
    Arriving at Work I-BasicContacts 1-Contact the project manager to arrange work method(PM) 2-Contact in site with the PM, site manager and department heads to explain and agree action. 3-Contact customer representatives for submission and agreement of methodology. 4-Contact with subcontractors to agree working methods II-PyC 1-Status verification of plan, schedule for engineering, procurement and construction. 2-Checking the execution status of the areas, systems and subsystems in the plant. It has been approved by the client this division? What are the priority areas or systems required by the customer? Status of critical equipment to the completion of priority systems? III-Walking the field and implementation of value stream mapping and value stream plan 1-Field Verification of different value streams. Usually we will observe in a massive construction work, a multitude of different value streams, which move in different sectors of the areas of a plant. We will see operating units, working as isolated islands, whether the same specialty. 2-Map of current state value stream identification inventories, processes, people, machines equipment, obstacles, mass production, isolated islands, level of resources against Works level; etc.
  • 9.
    3-Map of futurestate value stream to identify the main production flows, determine takt time based in systems to be deliver, determine the pace maker process ; introduction continuum flow where possible, introduce demand using pulling systems, reduce inventories, level load and capacity, measuring OEE, 5S events, decomposition of complex systems in loops. Waste and its sources 4- Annual Value Flow Plan; set goals for improvement in a specific time, determine the responsible In charge 5-Value Stream Review; documented verification of compliance with the objectives identified in the value stream plan. VII-Communication It should define the communication tool with stakeholders and include them in the communication plan. Is propose (with PM authorization), communication Lean tools With the client. With the PM and the headquarters of all areas. With key personnel. With subcontractors. Visual communication tools : Value Stream maps with directions in order to improve flow of materials and information and to improvements in processes and people . Year value stream plan: revisions to the flow plan. Potential Assignments Program for the next 3 to 12 weeks ( lookahead ) Meetings to coordinate the Weekly Work Plan (WWP) in which supervisors planned weekly assignments and commit to its implementation Analysis of constraints, with supervisors in each work to be done to determine what must be done so that the work is executed Measuring the success of the Last Planner System Using PPC , percentage of plan fulfilled by Supervisors Verifying the revision of the value stream plan beginning to focus on the items X (Not Successful ) , then Δ ( limited success ) items. The construction manager should ask " what you need to meet
  • 10.
    WHY THE VALUESTREAM MAP IS AN ESSENTIAL TOOL? . Helps visualize more than a simple process, eg. Assembly, welding, etc.., In production. You can see all the flow. . Help to see more than waste. Mapping helps you to see the sources of waste in your value stream. . Provides a common language for talking about manufacturing processes and construction. . Produce decisions on the apparent flow, so you can discuss them. Otherwise many details and decisions on the ground floor workshop will pass by default. .Join all lean concepts and techniques, which helps prevent the compulsive use of Lean tools . Creates the basis of an implementation plan. This helps to design how must operate the flow from process to process - a forgotten part in many efforts Lean in the Value Stream Value is creating a model for implementing lean. Imagine trying to build a house without a model. .Describes the linkage between the information flow and the flow of materials. no other tool accomplishes this. . is much more useful than quantitative tools and develops diagrams that produce a detailed overview of the steps that do not add value, the total process time, distance performed, amount of inventory, and others. The value stream map is a Qualitative tool in which you describe in detail how your company should operate to create flow. The numbers are good for creating a sense of urgency or previous or later measurements . The value stream map is good to describe what you are doing currently to affect those numbers
  • 11.
    VALUE STREAM MAP CURRENTSTATUS (Normal visual example in mass production manufacture shops and assembly operations and processes ) 1- Piping Spool Manufacturing Shop : The mass production system creating inventories in excess is observed. Since the entry of the raw material to the first process to delivery to the customer (assembly processes) are observed a total production time (L / T lead time) of 25 days, while the time of the actions that add value is 34 minutes. 2-Piping installing until reinstatement process. The mass production system creating inventories in excess is observed 1-Massive piping spools are installed on all possible areas 2-Excessive transport, movements and inventories 3-Spaghetti Diagram 4- mass-mobilization from piping storage to the installing areas 5-Excessive operating units and equipment 6- The power of operating units is consumed independently 7-The circuits are delivered massively in the final stage 8-Very difficult to coordinate efficiently 9-No display or clear sense of the pace of production to supply customer processes. From the entrance of the piping spool to storage yard spool up to delivery to Precom going through the processes and operations of assembly) a total production time (L / T lead time) of 36 days is observed, while the time of the actions that add value is 83 minutes.
  • 12.
    550 inch Piping spool Byday 90 dias 49,500 pulg DELIVERY 550”XDAY AVERAGE 300”X TRUCK I 3 day SAND B+PINT/PRNDTRT (25%)WELDER #1ASSEMBLYCUT/BEVEL I 3 day I 3 day I 3 day I 3 day I Piping 10 DAYS 5500”Uptime: 100% C/T: 30 seg/in C/O: Tur:28,800 sec Uptime: C/T: C/O: 20 min Proces/mec Tur: 28,800 seg Uptime: 100% C/T360seg/in C/O: 10 min Proces/man Uptime: 100% C/T:720seg/in C/O: 10 min Tur: 28,800seg Uptime: C/T: C/O: 10 min Proces/man Tur: 28,800seg Uptime: 100% C/T:205seg/in C/O: Ø Proces/man Tur: 28,800seg Uptime: 100% C/T: 720 seg C/O: Ø Proces/mec Row material. Piping, accesor. Valves , paint MRP Tues+ Thurs PRODUCTION CONTROL 3 week’s Fprecast Weekly Fax Line List Daily order Especial Requerim Weekly Schedulle Schedulle for Daily delivery MASS PRODUCTION /SPOOL PIPING MANUFACTURING current state map of prefabricated pipes Product family without PWHT. CS and Alloys total production time: 8 working hrs + 30 min + 30 min lunch break Total Production Time 25 dias Process Time 2, 035 seg/34 min 10 day 30 seconds 3 day 360 seconds 3 day 720seconds 3 day 205 seconds 3 day 720 seconds 3 day 14 weld 14 Help Client: assembly process 1cuter+1help 2 grinder travel: 0.5 day 2Xday 720 seg /inch (Standar X Welder). 40”X day manual proceesl) 720sX40”÷60s÷60s=8hrs 40”X14 sold: 560”X day 1 oper 1 help 2 Master 4 help 7 cassemb 7 helper
  • 13.
    REINSTATEMNDT RT (25%)WELDINGFITUP/ASSEM I 4 days I 3days I 3 days I Spools 20 days Uptime: 100% C/T: 900 s C/O:15 min 14 canistas C/T:1800 seg C/O: 15 min Uptime: 100% 28 soldadores Uptime: 100% C/O: 15m-1h C/T: 231s/p C/T: maq 30s 1 operador Uptime: 100% C/O 10 m 5 canistas C/T:900 seg/p Piping Spool Manufacting SITE PRODUCTION CONTROL Order Approval Procurr/iEngin Construction Approval Daily Priorities Total Production Time 36days Value Added time 4962 seg/83 min 20 days 231 seconds 3 days 900 seconds 3 days 1800 seconds 3 days 231seconds 3 days 900 seconds 4 days 14 assam 14 help To area Supervisor INSTALLING I 3 days Cliente EPC Proyect 49,500”X90 days 2Xday Travel: 0.5 dia MASSS PRODUCTION / ASSEMBLY OF PIPING Map the current state of processes and operations Mounting pipes Product family without PWHT. AC and Alloys Working 10 hours + 60 min lunch 550”X day Uptime: 100% C/T:oper 231s/p 1800 seg/inch Estándar site welder 20”X day process/manual) 1800sX20”÷60s÷60s=10hrs 20”X28 sold: 560”X dia I I 3 days Gruas: 2 X 45 C/O: 10-60min Gruas: 1X75 Uptime: 100% C/T: 900s/p C/O:15 min HT/FLUSH 28 weld 28 help 4 oper 4rigger 1 oper 1 labor 3 help 2 assamb 8 help 14 assamb 14 help Gruas: 1X25 4 cranes serve to fit up, Hydrotes and Reinstatement Uptime: 100% 28 soldadores 15 ayudantes 900 seg Reinstatement Manufact ay
  • 14.
    VALUE STREAM MAP   FUTURESTATE "Let it flow manage the process, not administrators to manage the flow" (Taiichi Ohono) (Examples of improved visual flow Kaizen, flow of information and materials on the current state map in Lean production piping spool manufacturing and installing operations) 1-Piping Spool Manufacturing Shop: Continuous flow system and pulling in the production line is observed which decreases inventory, therefore the total production time (lead time). Since the entry of the raw material to the first process to delivery to the process customer (cut/bebeling processes) are observed a total production time (L / T lead time) 5 days, while the time of the actions add value is 52 sec/inch. No improvements are observed Processes / people; (Kaizen). These observations are highlighted in "lights Explosion Kaizen "for consideration in the annual flow plan value. 2 – Piping installing until Precom in Field. Continuous flow system and pulling in the production line is observed which decreases inventory, therefore the total production time (lead time). The piping spool are installed according to an established sequence of assembly set by client processes, in this case, Precom activate the production demands of the piping spool in manufacturing through a signal of production Kanban to Production Control Department, who will be informed of the piping spool entry to the plant through withdrawal Kanban ; signal that the installing process sent. Lean system produces only what you need, therefore, is eliminated or drastically reduced movements and thus a diagram Spaguetti is not produced in the production movement’s. Operating Units of the different processes are dependent, therefore its energy is used more rationally. Are aligned through continuous flow systems , with a cell named " peacemaker process," which marks to the other processes the rate of production the customer demand . They are also aligned through inventory systems controlled between processes using inventory control tools like "Supermarket " and " FIFO lane .“ Communication systems between processes is through the withdrawal and production Kanban and therefore all units display and have a clear sense of the pace of production to meet customer demand. From the entrance in storage yard of piping spool up delivery to Precom going through the installing processes and operations) a total production time ( L / T lead time ) of 5 days is observed , while the time of the actions that add value is 65 secinch. No improvements are observed in Processes / people (Kaizen). These observations are highlighted in " Kaizen explosion lights " to be
  • 15.
    550 inch Manufactured By day 90Days ASSEMBLY DELIVERYSAND B+PAINT Tur: 28,800 sec Uptime: 100% C/T:52eg/inc C/O: 10 min Cut:1cuter+2 grinders Tur: 28,800sec Uptime: 100% C/T: 52 seg/in C/O: Ø Process/mecc Row Material Piping, accesor, Valves, Paint Daily PRODUCTION CONTROL Requisition of Material only for isometrics Required by Installing Process 1 week Forecast Daily Requeriment E-mail Production Kanbam “Please make 550” Lines 4”-LH-2022 6”-PD-2043 16”-FL-2912 LEAN PRODUCTION /SPOOL PIPING MANUFACTURING current state map of prefabricated pipes Product family without PWHT. CS and Alloys total production time: 8 working hrs + 30 min + 30 min lunch break Total Production Time 5 dias + 156 seg Added Value Time 156 seg/inch 3 days 52 sec/inch Install Process Client Travel: 0.5 dia 2Xday CUT-BEVELING-FIT UP WELDING-NDT-UT Fit up: 7 craftman+ 7 helper Sold.: 7 weld seminautomatic UT NDT: 1 Operat+ 1help FIFO Craftman+1 help 550 inchs Material for1650 inchs Supermarket 2 craft2help14 craft+7Help (7pipe fitter+7soldad) Cargo Area Virtual Track Max 300 inch ≤ 1 day FIFO 550 inchs 2 ofic+2ay/d Pipe Accesories Valves Studs Paitn ≤ 1 day •The cycle time does not improve but was reduced from 14 to 7 the welder s using semiautomatic process •and separating welding helpers and assigned them other duties that add value •Standard productivity Using semiautomatica process 80 inches every 8 hours in Manufacturing •In this case a significant improvement is produced in processes and cycle time (C / T). Is obtained a total processing time much lower that mass production introducing in the system continuous flow tools •and pull production that eliminate or reduce inventories C/T: 52 seg/s C/O: Ø C/T: 52 seg/s Tur: 28,800ses Painter+helper 2 Assambler 2 Helper/deliver Material movements between Processes are conducted with Material manipulators 49,500 Inchs Takt Time:1” every 52 seconds Pacemaker process Process Improvement Process Improvement Process Improvement Pacemaker Cell 52 sec/inch 52 sec/inch
  • 16.
    REINSTATEMENT PIPING, E&I INSULAT/TRACING HIDROTEST FLUSHING Tur: 36,000sec Uptime: 100% C/T:65seg/in C/O: 10 min Cut:1cuter+2 grinders Tur: 36,000sec Uptime: 100% C/O: Ø Proces/mec PRODUCTION CONTROL Requisition of Material only for isometrics Required by Installing Process 1 week Forecast Daily Order priority systems order changes claims, etc.Production Kanban “Please make 550” Lines 4”-LH-2022, 6”-PD-2043 y 6”-FL-2912 Total production Time 5 days + 260 sec Value Added Time 260 sec 3 days 65 seconds FIT UP WELDING-NDT UT Fit up: 7 assembler+ 7 helper Weld.: 7 semiautom welder UT NDT: 1 Operator+ 1help FIFO Average: 10 H/F C/T: 65s/In 550 inchs 1650 inch. of Spool Supermarket 5 Assembler 15 Helper 14 assembler 28 welders 14 helpers ≤ 1 day FIFO 550 inchs 2 Assembler 4 Helper 1 E&I 2 Helper ≤ 1 day 65seconds C/T: 65 seg/p C/T: 65seg/s C/T: 720 seg/p Tur: 36,000seg 2 canistas 2 ayud/delivery movements between processes be conducted with material manipulators celula pacemaker Takt Time:1” every 65 sec/welder Pacemaker process LEAN PRODUCTION / ASSEMBLY OF PIPING Map the current state of processes and operations Mounting pipes Product family without PWHT. AC and Alloys Working 10 hours + 60 min lunch EPC Proyect 49,500”X90 days 550”X day Manufact ay 2Xday Travel: 12 Hrs SPOOLL INST IN PRIORITY SYSTEM 550 Inch. of Spool Supermarket 65 seconds65seconds PRECOM ≤ 1 day FIFO Reinstament Lines C/O: 10-60min Uptime: 100% 1Crane25 T •Each spool comes with withdrawal kanban which flow direct to Production Control one time the piping spool is consumed by the installing process Each line reinstated with internal precom approved generates a Production kamban Which is directed to the Production Control Depart Improve Welding And Fit Up Optimize Reinstatement optimize VIRTUAL DOWNLOAD AREA Improve Install Pacemaker Process Spool piping Manufacturing 2Crane 45T 1 Crane 75T 4 oper 4 rigger
  • 17.
    Use of theTakt Time Client Demand: 49, 500 inch in 90 days = 550 inchs of welding by day The takt time calculation starts with the available working time for one shifth in Spool Piping Manufacturing Shop, which is 28,000 seconds (8 hours). From this you subtract any non-working time, which is two 30 minutes breaks. The costumer demand is t 550 inch's of welding per shift, is the divided into the available working time to give a takt of 52 seconds. Available Working Time: 32,400 – 3600 = 28, 800 seconds per shift available Working Time = 28, 800 sec / 550 inch per shift = 52,3 seconds per inch of welding Customer demand Takt Time = 52 seconds per inch's of welding What the takt time number mean is that to meet customer demand within its available work time, Spool Piping Manufacturing Shop, Needs to produce 1 inch of welding finished (include all process) every 52 seconds. This number include no time for equipment downtime, changeover , or for producing scrap. The manufacturing shop decide to cycle faster that takt, if it cannot immediately eliminate the downtime problems for example, but the takt time is a reference number defined by customer and cannot be changed by Spool Piping Manufacturing Shop. Note: Try to cycle your pacemaker process as close as possible to takt time. A significant gap between takt time and cycle time indicates the existence of production problems that cause unplanned downtime. When you compensate for production problems by cycling much faster that takt, the incentive to eliminate those Problems evaporates. If you cycle faster than takt there should be a plan for closing the gap (Same for LEAN PRODUCTION / ASSEMBLY )OF PIPING
  • 18.
    DECOMPOSITION IN LOOPSOF VALUE STREAM MAPS OF FUTURE STATE The map is decomposed into Loops of process to facilitate the understanding and implementation of steps for effective improvement, focusing and attacking the actions that do not add value, starting with the most easy, for which we are sure we can dominate. VALUE STREAM ANNUAL PLAN Show us where we want to go through a deployment plan in improvements sequences. VALUE STREAM REVISION Allow us to evaluate the effectiveness in the implementation of improvements in manufacturing and installing, biweekly, monthly, or bimonthly.
  • 19.
    550 inch Manufactured By day 90Days ASSEMBLY DELIVERYSAND B+PAINT Tur: 28,800 sec Uptime: 100% C/T:52eg/inc C/O: 10 min Cut:1cuter+2 grinders Tur: 28,800sec Uptime: 100% C/T: 52 seg/in C/O: Ø Process/mecc Row Material Piping, accesor, Valves, Paint Daily PRODUCTION CONTROL Requisition of Material only for isometrics Required by Installing Process 1 week Forecast Daily Requeriment E-mail Production Kanbam “Please make 550” Lines 4”-LH-2022 6”-PD-2043 16”-FL-2912 MASS PRODUCTION /SPOOL PIPING MANUFACTURING current state map of prefabricated pipes Product family without PWHT. CS and Alloys total production time: 8 working hrs + 30 min + 30 min lunch break Total Production Time 5 dias + 156 seg Added Value Time 156 seg/inch 3 days 52 sec/inch Install Process Client Travel: 0.5 dia 2Xday CUT-BEVELING-FIT UP WELDING-NDT-UT Fit up: 7 craftman+ 7 helper Sold.: 7 weld seminautomatic UT NDT: 1 Operat+ 1help FIFO Craftman+1 help 550 inchs Material for1650 inchs Supermarket 2 craft2help14 craft+7Help (7pipe fitter+7soldad) Cargo Area Virtual Track Max 300 inch ≤ 1 day FIFO 550 inchs 2 ofic+2ay/d Pipe Accesories Valves Studs Paitn ≤ 1 day •The cycle time does not improve but was reduced from 14 to 7 the welder s using semiautomatic process •and separating welding helpers and assigned them other duties that add value •Standard productivity Using semiautomatica process 80 inches every 8 hours in Manufacturing •In this case a significant improvement is produced in processes and cycle time (C / T). Is obtained a total processing time much lower that mass production introducing in the system continuous flow tools •and pull production that eliminate or reduce inventories C/T: 52 seg/s C/O: Ø C/T: 52 seg/s Tur: 28,800ses Painter+helper 2 Assambler 2 Helper/deliver Material movements between Processes are conducted with Material manipulators 49,500 Inchs Takt Time:1” every 52 seconds Pacemaker process Process Improvement Process Improvement Process Improvement Pacemaker Cell •Loop 2 •Loop 1 Loop 3 52 sec/inch 52 sec/inch
  • 20.
    REINSTATEMENT PIPING, E&I INSULAT/TRACING HIDROTEST FLUSHING Tur: 36,000sec Uptime: 100% C/T:65seg/in C/O: 10 min Cut:1cuter+2 grinders Tur: 36,000sec Uptime: 100% C/O: Ø Proces/mec PRODUCTION CONTROL Requisition of Material only for isometrics Required by Installing Process 1 week Forecast Daily Order priority systems order changes claims, etc.Production Kanban “Please make 550” Lines 4”-LH-2022, 6”-PD-2043 y 6”-FL-2912 Total production Time 5 days +260 sec Value Added Time 260seg/inch 3 days FIT UP WELDING-NDT UT Fit up: 7 assembler+ 7 helper Weld.: 14 semiautom welder UT NDT: 1 Operator+ 1help FIFO Average: 10 H/F C/T65s/In 550 inchs 1650 inch. of Spool Supermarket 5 Assembler 15 Helper 14 assembler 14welders 14 helpers ≤ 1 day FIFO 550 inchs 2 Assembler 4 Helper 1 E&I 2 Helper ≤ 1 day 65 sec/inch C/T65seg/p C/T: 65 seg/s C/T: 52 seg/p Tur: 36,000seg 2 canistas 2 ayud/delivery movements between processes be conducted with material manipulators celula pacemaker Takt Time:1” every 65 sec Pacemaker process MASSS PRODUCTION / ASSEMBLY OF PIPING Map the current state of processes and operations Mounting pipes Product family without PWHT. AC and Alloys Working 10 hours + 60 min lunch EPC Proyect 49,500”X90 days 550”X day Manufact ay 2Xday Travel: 12 Hrs SPOOLL INST IN PRIORITY SYSTEM 550 Inch. of Spool Supermarket 1800 seconds PRECOM ≤ 1 day FIFO Reinstament Lines C/O: 10-60min Uptime: 100% 1Crane25 T •Each spool comes with withdrawal kanban which flow direct to Production Control one time the piping spool is consumed by the installing process Each line reinstated with internal precom approved generates a Production kamban Which is directed to the Production Control Depart Improve Welding And Fit Up Optimize Reinstatement optimize VIRTUAL DOWNLOAD AREA Improve Install Pacemaker Process Spool piping Manufacturing 2Crane 45T 1 Crane 75T 4 oper 4 rigger Loop 1 Loop 2 Loop 3 65 sec/inch 65 sec/inch 65 sec/inch Using semiautomatic Welding process 40 inches every 10 hours in Field by welder
  • 21.
    Value Stream Manager Date OperationManager Jan 2, 2014 Barb Smith Paul Doe VALUE STREAM ANNUAL PLAN (Spool Piping Manufacturing) Product Family Bussines Objetive FV Loop Improve Profitability in the Manufacture of the Piping Spool's 3 Delivery 2 Procure 1 Procces *Continuos Flow from Cut/fit up/Weld/NDT *Kaizen Weld 52sec/inch *Replace Manual Welding By Semiautomatic *Reduce to 4 Welders * FIFO lane to sand/paint. To assembly/delibery *fix other process or Incrase welding speed. Objetives of Value Stream *Acquire. compounds only of comodity code From lines required by Installing Operations *Require supplier sent daily *analyze possibility Manufacturing in situ implementation Cero WIP =52,3s sec ≥140”day 560’/dia 2 days bien/ter Program Pulling 3 days Inventary 560 inch day Transport Elimination Goals (Measurable) Monthly Program2014 1 2 3 4 5 6 7 8 9 10 11 12 Plant Manager Union Engeniner Mantenan SIGNATURE Familia de Productos: Piping Spool’s Person in Charged Dtos & People Program Revision DataRevisor Dtos & People
  • 22.
    Value Stream Manager Date ConstructionManager Jan 2, 2014 Barb Smith Paul Doe VALUE STREAM ANNUAL PLAN (Field Piping Installing) Product Family Bussines Objetive FV Loop Improve Profitability in the Installing of the Piping Spool's In Field 3 Recep- cion 2 Field Install Process And Operation 1 Pace Maker Process HT/Flush Reinst/ E&I *Continuos Flow from Cut/fit up/Weld/NDT *Kaizen Weld 65sec/inch *Replace Manual Welding By Semiautomatic *Reduce to 14 Welders * FIFO lane to HT/Flush and Reinstatement/E&I *Match othoer process to Welding speed productiv. Objetives of Value Stream *Reduce to 3 cranes 3 operator 3 rigger 75/45/25 ton Working in the same area *Adjusst pace All install process/oper To pacemaker process Cero WIP = 65,4s/inch ≥40”dia 560’/day 2 day Program pulling 560”Inch Installed daily. Atend HT/flush Reinstat 560 inch day Transport Elimination and inventary Monthly Program2014 1 2 3 4 5 6 7 8 9 10 11 12 Field Manager Union Engeen Mantenan Signatures Familia de Productos: Piping Precom DateRevisor *analyze possibility Manufacturing in situ implementation Goals (Measurable) Person in Charged Dtos & People Program Revision
  • 23.
    Value Stream Manager OperationManager Date: Signatures Value Stream Revision Product: X Success Limited Success No Success Goal to field level F.V Loop Progress Status Evaluation Remaining Problems Points and ideas for annual objectives
  • 24.
    Last Planner System/ImplementationGuide We arrived at the stage in which knowing who our customer, understanding that our client want, and knowing as we are qualify by our client, we generated an improvement plan applying Lean value stream tools. But this improvement plan are just a series of events organized in sequences that are embodied in papers. Now it is time that these drawings and plans are transformed into effective action in order to achieving improvement in the flow of information, materials and processes / people . Effective actions are achieved through understanding and leadership of responsible for the production, and for this, Last Planner System is an essential tool in Lean Construction to direct the actions of the team construction towards the desired objectives. The last planner system improves predictability and schedule, program of design and construction (work completed when promised) are important benefits when implemented in team and time. Based on forms plain paper, this can be managed using Post-it notes, paper, pencil, eraser and photocopier. The last planner system begins with collaborative programming, involving the leading providers of project from the beginning. Before beginning work, the team leaders scheduled tasks so that the work is done when the work can be done. A weekly work planning meeting, in which are involved in the design leaders and supervisors, is done field. It is in everyone's interest to explore interference and interdependencies between tasks and prevent colleagues. This planning process is based on weekly job promises. The agreed program defines when tasks must be made and acts as an supplier alarm to perform the​​ tasks. The Last Planner (the foreman in field or design team leader, supervisor front, etc) only promises once they are clear conditions satisfaction and are clear about the tasks to be performed. "Make work is simple enough to understand and handle. Do not use sophisticated tools for operations analysis. Break down tasks into parts that can be understandable and controllable, always starting with the more simple, do not try to focus and master everything, because the whole is usually uncontrollable, and lack of control generates Chaos”
  • 25.
    Last Planner SystemImplementation Guide N° Activity Description Implem Date Responsi- ble Reviser Date Result. 1 Generate master schedule Total decomposition of activities, programming them and aligning them according to customer needs. PyC 2 Decomposing master schedule activities into packages of work and operations. Planning “lookahead" resulting from exploration activities of the master program, showing the resulting tasks before allowing it to enter the window of lookahead or move inside the window, and implement the necessary actions to have ready tasks to be assigned where scheduled PyC 3 Create a program of potential assignments for the next 3 to 12 weeks (lookahead) program potential assignations for the next 3-12 weeks. The number of weeks in which the process of lookahead extending is decided based on the project characteristics, reliability planning system , and execution times to acquire information, materials, labor and equipment. The scheduling of lookahead is not a simple extraction of the master program. Before entering the window of lookahead, the master schedule is explored at a level of detail appropriate to the assignment of weekly work plans, which typically have multiple assignments for each activity. PyC
  • 26.
    Guía de Implementacióndel Sistema del Ultimo Planificador N° Activity Description Implem Date. Responsa ble Reviser Date Result. 4 Coordinate meetings for the weekly work plan supervisors plan the weekly tasks and are committed to its implementation, to control the flow of work and to produce lists assignments through proactive procurement of materials and design information needed, and monitoring and expediting the completion of the prerequisites. PyC 5 Assignments promised for Last Planner Supervisors decide they physical or specific work will be done this week. These types of plans are called "assignments". Supervis. De campo 6 Restriction analysis Once assignments are identified, these are subject to a constraint analysis. Different types of assignments have different restrictions, eg, lack of tools, personnel, equipment, HSE requirements, QA / QC, engineering, etc.. The constraints analysis requires give to the coordinator early warning of problems and provided with sufficient time to plan. PyC Superv. SMS QC 7 Measuring the success of the Last Planner System Using PPC, percentage plan compliment by supervisors The Percent Plan Compliance measures the extent to which the supervisor commitment was effective. The PPC measurements are central. PPC: amount of compliments on time / amount of promised plans X100 You must set the standard PPC to work. An acceptance range PPC in construction works is between 70% to 85% PyC
  • 27.
    Last Planner SystemImplementation Guide N° Activity Description Implem Date Responsa ble Reviser Date Result. 8 Pareto Chart The reasons for failing plans are followed and analyzed. The analysis of nonconformities due to failure of the plan allow to find the root causes, so that improvements can be made in the future implementation. The Pareto analysis is a statistical technique that allows decisions selecting a limited number of tasks that produce significant effects on total QA/QC 9 Control of the Production Unit a) The assignment is well defined. It means that it is ready and completion can be determined unambiguously. b) The correct sequence of work is selected Refers to whether the sequence is consistent with the internal logic of the work itself, the project goals and implementation strategies. c) The correct amount of work is selected Refers to the amount it is judged that the production unit is able to finish after examining the specific work to be performed. d) The selected job is enrolled and may be performed. It means that all prerequisites are met and all the resources are available. Supervisor PyC
  • 28.
    Last Planner SystemImplementation Guide N° Activity Description Implem Date Responsa ble Reviser Date Result. 10 Work flow Control Coordinates the designed flow, supply, and installation through production units. Makes work move between production units in the sequence and desired speed. Coordin Lean 11 5S classification, order, cleanliness, standardization and sustainability: based on 5 simple principles in order to achieve better organized work places, more orderly and cleaner permanently for higher productivity and a better work environment management. Organization and rational jobs Define sort rules Achieving visual control Coordin 12 Total Productive Maintenance The operator of the machine running the most and sometimes all routine maintenance himself. This auto maintenance ensures that appropriate and effective efforts are made because​​ the machine is completely domain and responsibility of a person or team. Cordind lean
  • 29.
    Last Planner SystemImplementation Guide N° Activity Description Implem Date Responsa ble Reviser Date Result. 13 OEE: OVERALL EQUIPMENT EFFICIENCY The OEE is the best measure available to optimize production processes and is directly related to operating costs. The value of OEE can classify one or more production lines, or an entire plant, with respect to the best of his class that have already reached the level of excellence and can be applied to any branch of industrial activity OEE <65% Unacceptable. Significant economic losses. Very low competitiveness. 65% <OEE <75% Fair. Acceptable only if it is in the process of improvement. Economic losses. Low competitiveness. 75% <OEE <85% acceptable. Continue improvement to exceed 85% and move towards World Class. slight losses economic. Slightly low competitiveness. 85% <OEE <95% Good. Enters World Class Value. Good competitiveness. OEE> 95% Excellence. World Class Value. Excellent competitiveness. Coordin Lean
  • 30.
    Last Planner SystemImplementation Guide N° Activity Description Implem Date Responsa ble Reviser Date Result. 14 Warning of the Last Planner the promised task has been performed Once the task is completed the Last Planner is responsible for reporting the completion of the tasks such that P & C and the construction manager can ensure that the work is done according to the applicable standard Supervisor
  • 31.
    Ejemplo PROYECTO: PILOTO 55 WK LOOKAHEAD ACTIVIDAD 13/1/2010 L M M J V S D 13/1/2010 L M M J V S D 13/1/2010 L M M J V S D 13/1/2010 L M M J V S D NECESIDADES Equipo Ramirez Mont. Cañ K-01 X X X X X X X X X X X X X X X X X X X X X Generador 225 KVA PH y Flush X X Bomba 2500 PSI Equipo Pierri Tableros CR X X X X X Grúa 20 TON Cableado Shelter X X X X Material el lugar Instal. PSV flare X Contrastacion Equipo Lisionni Mont. interV-31 X X X X X X X X X APR espacio confinado Montaje T-05A X X GRUA 200 TON Montaje T-05B X X GRUA 200 TON Montaje T-05C X X GRUA 200 TON Montaje E-02 X X X X X X GRUA 45 TON Equipo Rossi Pintura Cañ K-01 X X X X X X X Data sheet aprobar Pintura contr. roon X X X X X X X X X X X X X X X X X X X X X Material en lugar
  • 32.
    TIE IN 231CATEGORIA: N FECHA : HORA: HOJA 1 ANALISIS DE RESTRICCIONES N.A: NO APLICA OK : APROBADO F: FALTA Num TAREAS SMS QC CONST OT OBS 1 APR 2 PT (permiso de trabajo) 3 Matafuegos 4 Señalización ó equipo anti-incendio 5 Vallado 6 Reportes de calidad prefabricado aprobados 7 Procedimientos de soldadura aprobados 8 Calificación de soldadores aprobados Ejemplo
  • 33.
    TIE IN 231CATEGORIA: N FECHA : HORA: HOJA 2 ANALISIS DE RESTRICCIONES N.A: NO APLICA OK : APROBADO F: FALTA Num TAREAS SMS QC CONST OT OBS 9 Servicio Radiografía 10 Servicio tintas penetrantes ó MT 11 Servicio de tratamiento térmico post soldadura 12 Materiales 13 Equipo izaje 14 Iluminación 15 Energía 16 Andamios 17 Lona ignifuga 18 Soldadora 19 oxicorte 20 Amoladora 21 Llaves-caja de herramientas 22 Llave de impacto 23 Separador de bridas Ejemplo
  • 34.
    LEAN CONSTRUCTION ISNOT ONLY CONSTRUCTION • The Implementation Guide of the Last Planner System, is focused on the constructive activity, and its application will provide quick returns to work. But in order that the value flow from raw material to the customer, have an efficient path, without obstacles delays, the activity should be thought as an Integrated Project Engineering, Procurement and Construction. • How we unify these three activities, towards the same goal and sequentially; the processes needed to achieve efficient flow value of a product to the customer? The Precom Manager may be the key, who along with Engineering Manager determined in early stage of basic engineering areas, systems and subsystems required where the work is divided, and the client establish the delivery priorities by area and systems according to the sequence of start-up required, and P & ID are generated by the subsystems and systems highlighted; defined test circuits for pipes, and prepare a list of materials, equipment, instruments and members of each system and subsystem, ever by priorities, ever by planned sequences. • Dividing the whole into smaller portions from the beginning of the project allows us understand and manage a small part of the work, and give priority means that all action are directed in order and sequence to the fulfillment of visible target.
  • 35.
    ICONS FOR THEVALUE STREAM MAP • The icons and symbols to the map of the current and future state fall into three categories Material Flow, Information Flow, and General Icons • There are 24 icons which we use 15 in the implementation of value stream maps in construction These 15 icons are easy to memorize and we will provide a common language to talk about the construction process .
  • 36.
    The icons andsymbols for current- and future-state mapping fall into three categories: Material flow, Information, and General Icons Material Icons Represents Notes ASSEMBLY Manufacturing Process Una process box equals an area of flow. All processes shoud be labeled. Also used for departments, such as Production Control XYZ Corporation Outside Sources Used to show customer , suppliers, and outside manufacturing processes C/T: 45 sec C/O: 30 min 3 Shifts 2% Scrap Data Box Used to record information concerning a manufacturing process, department, customer, etc
  • 37.
    Iconos de MaterialRepresenta Notas Inventory Count and time should be noted Truck Shipment Material that is produced and moved Forward before the next process Needs it; usually based on a schedulle Movement of production Material by PUSH A controlled inventory of parts that is Used to shcedule production at an Upstream process I 300 pieces 1 day Mon +Wed Note frequency of shipments Movement of finished Good to the customer Supermarket
  • 38.
    Material Icons RepresentsNotes withdrawal Pull of materials, usually from a supermarket Transfer of controlled quantities of material between process in “First-in, Firs-Out” sequence For example: production schedule or shipping schedulleManual information flow Describes an information flow Indicates a divice to limit quantity and ensure FIFO flow of material between processes. Maximum quantity should be noted . Electronic information flow Information FIFO Information Icons Represents Notes For example: via electronic data interchange. Programa semanal Max. 20 piecess
  • 39.
    Information Icons RepresentsNotes Production Kanban (dotted line indicates Kanban path) The “one-per-container” Kanban. card or device that tells a process how many of what can be produced and gives permission to do so Withdrawal Kanban The “one-per-batch” kanban. Signal when a reorder point is reached and another batch need to re produced. Used where supplying rrocess must produce in batches because changeover are required. Kanban Signal Card or device that instruct the material handler to get and transfer parts (i.e., from a supermarket to the consuming process)
  • 40.
    Information Icons RepresentsNotes Sequenced-Pull Ball Gives instruction to immediately produce a predetermined type and quantity, typically one unit. A pull system for subassembly processes without using a supermarket Post Kanban Tool to intercep batches of kanban and level the volume and mix of them over a period of time Kanaban arriving in batches Place where kanban are collected and held for conveyance OXOX Load Leveling “Go See” Production Scheduling Adjusting schedules based on checking inventory levels
  • 41.
    Iconos Generales RepresentaNotas “Kaisen Lightning Burst” Highlights improvement need at Specific processes that are critical To achieving the value-stream Vision. Can be used to plan Kaiser Workshops Buffer o Safety Stock Represents a person viwed from above “Buffer” or “ safety stock” Must be noted Operator Weld Changeover Welder Uptime
  • 42.
    LEAN Y LAVARIABILIDAD Variability is not just a harmless word for construction. The variability are the multiple action invaluable or not valued correctly producing obstacles in efforts to produce value. They produce deviations of actions planned for undetermined actions or not displayed. Variability is the most unseen enemy of production, and usually we see this when the damage occurred. Variability is the mortal enemy of improvisation, and can produce huge damages in the projects But although the variability can not be dominated, it can be partially controlled, so the damage that may occur will be absorbed by the budget of the project without great losses. Variability is like a thief trying to steal unawares. Then we must reduce the possibility that this act against our objectives. The variability can be controlled through the implementation of a proper Risk Plan, supply and logistics plan, health plan and plan of social relations, that value all activities to be done, properly. • All good Lean coordinator , must begin with a thorough study of the terrain, climate and local people, to foresee the actions necessary for efficient and safe execution of supplies and logistics. Meet recurrent disease location and times of rain, or wind, to foresee the actions to mitigate these adverse weather conditions and reduce the damaged in field by the declining of production. You will also must perceive from the field the delivery reliability of engineering and external suppliers. There are clear signs of improvisation in a supplier, which can be detected at an early stage, and it should work firmly on this detour. Do not allow them to grow as might become indomitable and the damage of unpredictable consequences.