L2 Why has global  tourism grown? CGP pg 122 NT pg 295 – 7 BP pg 234
Key idea The global growth of tourism has seen the exploitation of a range of different environments for holiday makers
Objectives Explain the potential of cities, mountains and coastal areas for the development of tourism Explain the economic importance of tourism to countries in contrasting parts of the world
What are the attractions? Who would go for this type of holiday Where are other similar destinations
What activities could you do here? Name popular destinations Who would this appeal to? Why? 90 Mile Beach North Island  New Zealand
What attracts people here? What activities can tourists do? Suggest possible locations for this photo
Here is an example of where a company can fly to... http:// www.britishairways.com/travel/routemapsflash/public/en_gb
In pairs discuss: What strategies are used to sell and promote tourism? Why do many countries like to see so many tourists arriving? Give at least 8 examples of jobs connected to tourism
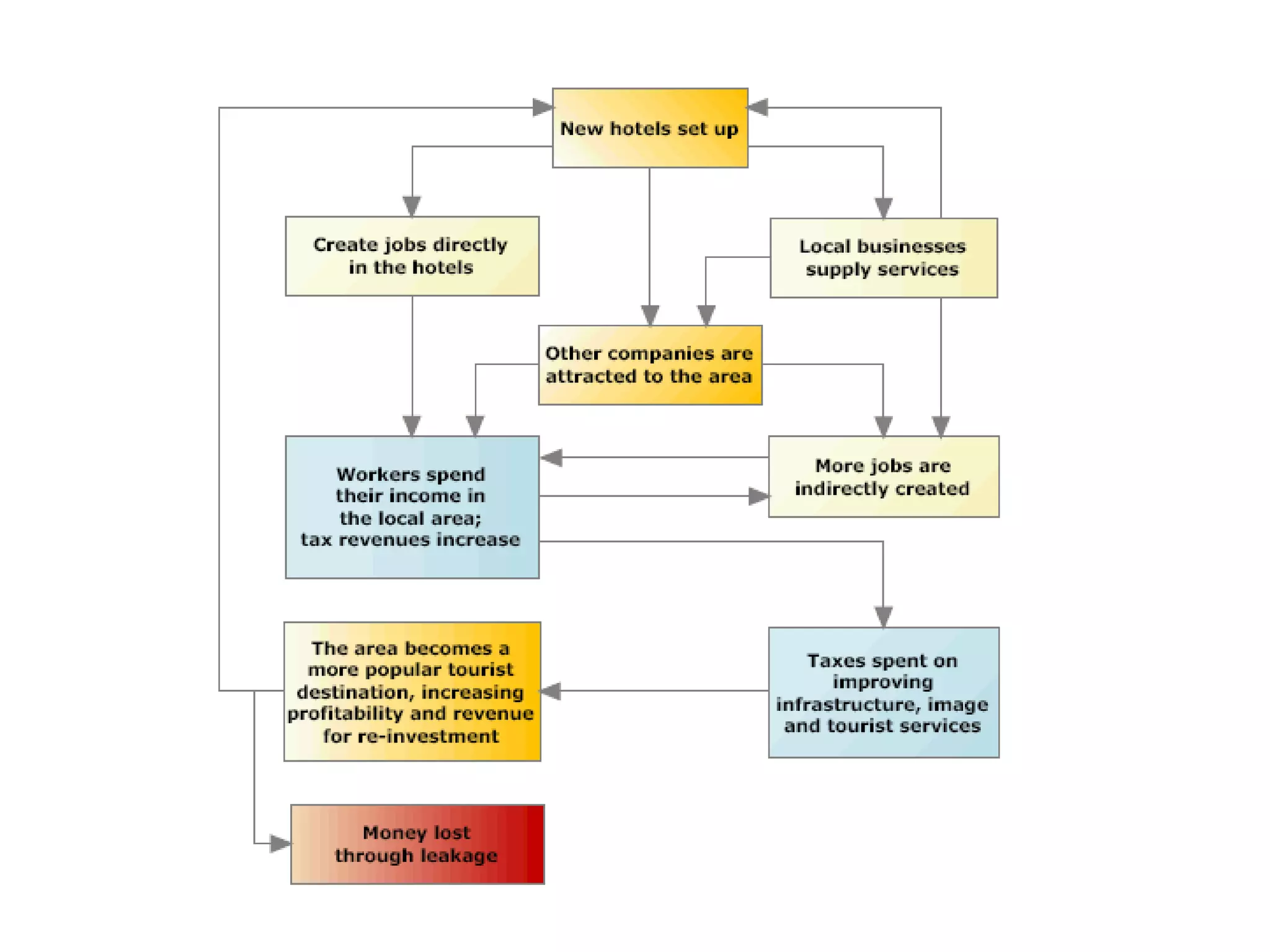
Why is tourism so economically important? Rich and poor countries alike benefit from tourism because it boosts employment, as well as bringing in foreign exchange. Tourism brings many spin-offs, which include: - increases in the number and variety of service  sector jobs - improvement in infrastructure and public services - Support for local industries (construction, food  processing, handicrafts) - increase in local and government tax revenues
 
 
Activity 1.Cut round and stick in your book the ‘tourism tree’ handout. 2. Describe how the tourism tree shows that tourism in developing countries can (i) increase the country’s income (ii) lead to better public services and higher quality of life for its people.
What is a ‘multiplier effect’? Tourism is a multiplier effect which encourages  the growth of services and other businesses. Tourism can be seen as a much needed income in  some countries and thanks to the development  in air travel access has been allowed. What type of places in the world do you think  have really benefited from improved air  travel?
Many small island countries in the tropics  could not see a way to increase their income  before as travellers could not get there  easily. Islands in the Caribbean and Indian Ocean  have benefited from the improved travel.  This lessens their dependence on exports of  products such as sugar cane or bananas,  they are all subject to market fluctuations.  Around 80% of Barbados’s national income comes from tourism
Activity 4 – 5 minutes. What are the: Similarities between the two pictures above? Differences between the two pictures above?
Plenary Why is tourism the world’s largest and fastest growing industry? Summarise the reasons why global tourism “took off” in the middle of the 20th century
Homework for next lesson. 1. List the changes that have taken place in the tourist industry over the past 50 years 2a. Why is Dubai a popular destination with tourists? b. What attractions are there beside its shopping malls? c. Which groups of people benefit most from the growth of tourism in Dubai

L2 why has global

  • 1.
    L2 Why hasglobal tourism grown? CGP pg 122 NT pg 295 – 7 BP pg 234
  • 2.
    Key idea Theglobal growth of tourism has seen the exploitation of a range of different environments for holiday makers
  • 3.
    Objectives Explain thepotential of cities, mountains and coastal areas for the development of tourism Explain the economic importance of tourism to countries in contrasting parts of the world
  • 4.
    What are theattractions? Who would go for this type of holiday Where are other similar destinations
  • 5.
    What activities couldyou do here? Name popular destinations Who would this appeal to? Why? 90 Mile Beach North Island New Zealand
  • 6.
    What attracts peoplehere? What activities can tourists do? Suggest possible locations for this photo
  • 7.
    Here is anexample of where a company can fly to... http:// www.britishairways.com/travel/routemapsflash/public/en_gb
  • 8.
    In pairs discuss:What strategies are used to sell and promote tourism? Why do many countries like to see so many tourists arriving? Give at least 8 examples of jobs connected to tourism
  • 9.
    Why is tourismso economically important? Rich and poor countries alike benefit from tourism because it boosts employment, as well as bringing in foreign exchange. Tourism brings many spin-offs, which include: - increases in the number and variety of service sector jobs - improvement in infrastructure and public services - Support for local industries (construction, food processing, handicrafts) - increase in local and government tax revenues
  • 10.
  • 11.
  • 12.
    Activity 1.Cut roundand stick in your book the ‘tourism tree’ handout. 2. Describe how the tourism tree shows that tourism in developing countries can (i) increase the country’s income (ii) lead to better public services and higher quality of life for its people.
  • 13.
    What is a‘multiplier effect’? Tourism is a multiplier effect which encourages the growth of services and other businesses. Tourism can be seen as a much needed income in some countries and thanks to the development in air travel access has been allowed. What type of places in the world do you think have really benefited from improved air travel?
  • 14.
    Many small islandcountries in the tropics could not see a way to increase their income before as travellers could not get there easily. Islands in the Caribbean and Indian Ocean have benefited from the improved travel. This lessens their dependence on exports of products such as sugar cane or bananas, they are all subject to market fluctuations. Around 80% of Barbados’s national income comes from tourism
  • 15.
    Activity 4 –5 minutes. What are the: Similarities between the two pictures above? Differences between the two pictures above?
  • 16.
    Plenary Why istourism the world’s largest and fastest growing industry? Summarise the reasons why global tourism “took off” in the middle of the 20th century
  • 17.
    Homework for nextlesson. 1. List the changes that have taken place in the tourist industry over the past 50 years 2a. Why is Dubai a popular destination with tourists? b. What attractions are there beside its shopping malls? c. Which groups of people benefit most from the growth of tourism in Dubai