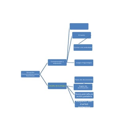
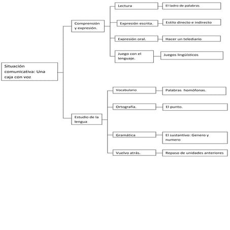
Tema 4. Los números decimales Tema 1. Números y operaciones Tema 15. La Edad Antigua. La Edad Media Lengua primer esquema.vÍCTOR Investigo sobre el sistema solar.Víctor Investigo sobre el universo.Víctor Pictograma ahora terminado Esquema de lengua tema 11 hípervínculos Esquema de lengua tema 11 hípervínculos Esquema de lengua tema 9 hípervínculos Esquema de lengua tema 9 hípervínculos Esquema de lengua tema 6 hípervínculos Esquema de lengua tema 5 hípervínculos