MODULE 1
RESEARCH METHODOLOGY-
MEANING OF RESEARCH
 Research is an art of scientific investigation.
 A careful investigation or inquiry specially
through search for new facts in any branch of
knowledge.
 “systematized effort to gain new knowledge.”
 According to Clifford Woody research comprises
defining and redefining problems, formulating
hypothesis or suggested solutions; collecting,
organising and evaluating data; making
deductions and reaching conclusions; and at last
carefully testing the conclusions to determine
whether they fit the formulating hypothesis.
OBJECTIVES OF RESEARCH
 1. To gain familiarity with a phenomenon or to
achieve new insights into it (studies with this
object in view are termed as exploratory or
formulative research studies);
OBJECTIVES OF RESEARCH CONTD.
 2. To portray accurately the characteristics of a
particular individual, situation or a group
(studies with this object in view are known as
descriptive research studies);
OBJECTIVES OF RESEARCH CONTD.
 3. To determine the frequency with which
something occurs or with which it is associated
with something else (studies with this object in
view are known as diagnostic research studies);
OBJECTIVES OF RESEARCH CONTD.
 4. To test a hypothesis of a causal relationship
between variables (such studies are known as
hypothesis-testing research studies).
TYPES OF RESEARCH
 Descriptive vs. Analytical:
 Applied vs. Fundamental
 Quantitative vs. Qualitative:
 Conceptual vs. Empirical:
 Descriptive Research or Expost facto :
 Surveys and fact-finding enquiries
 No control over the variables
 Analytical:
 Use of fact and figurers for critical analysis.
 Applied vs. Fundamental
 Applied or Action Research :
 Finding a solution for an immediate problem facing a
society or an industrial/business organisation.
 Marketing research or evaluation research
 Fundamental or Pure or Basic Research :
 Generalizations and with the formulation of a theory.
 “Gathering knowledge for knowledge’s sake is termed
‘pure’ or ‘basic’ research.
 Concerning some natural phenomenon or relating to
pure mathematics
 Quantitative vs. Qualitative:
 Quantitative :
 Measurement of quantity or amount.
 Qualitative:
 Concerned with qualitative phenomenon.
 Conceptual vs. Empirical:
 Conceptual
 Some abstract idea(s) or theory. It is generally used
by philosophers and thinkers to develop new concepts
or to reinterpret existing ones.
 Empirical:
 Experience based
 Data-based research,
 With conclusions
 Can be verified by observation or experiment
RESEARCH APPROACHES
 Quantitative approach
 Inferential :
 Experimental
 Simulation approaches
 Qualitative approach
INFERENTIAL RESEARCH
 To form a data base from which to infer
characteristics or relationships of population
 For Ex. Survey research
EXPERIMENTAL RESEARCH
 Greater control over the research environment
 Some variables are manipulated to observe their
effect on other variables.
SIMULATION
 Construction of an artificial environment within
which relevant information and data can be
generated.
 An observation of the dynamic behaviour of a
system (or its sub-system) under controlled
conditions.
 Run to represent the behaviour of the process
over time
QUALITATIVE
 Subjective assessment of attitudes, opinions and
behaviour.
 A function of researcher’s insights and
impressions
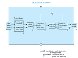
RESEARCH PROCESS
 Research process consists of series of actions or
steps necessary to effectively carry out research
and the desired sequencing of these steps.
1. Formulating the research problem:
 There are two types of research problems, viz.,
 Relate to states of nature
 Relate to relationships between variables.
a) Understanding the problem thoroughly,
b) Rephrasing the same into meaningful terms
from an analytical point of view
 2. Extensive literature survey:
 A brief summary of the topic
 Sources-
 Indexing journals
 Published or unpublished bibliographies
 Academic journals,
 Conference proceedings,
 Government reports,
 Books etc.
 3. Development of working hypotheses:
 Tentative assumption to draw out and test its
logical or empirical consequences.
 Very specific and limited to the piece of research
 Role is to delimit the area of research
 And to keep researcher on the right track.
METHOD / SOURCES FOR FORMULATION OF
HYPOTHESIS
a. Discussions with colleagues and experts about
the problem, its origin and the objectives in
seeking a solution;
b. Examination of data and records, if available,
concerning the problem for possible trends,
peculiarities and other clues;
c. Review of similar studies in the area or of the
studies on similar problems; and
d. Exploratory personal investigation which
involves original field interviews on a limited
scale with interested parties and individuals
with a view to secure greater insight into the
practical aspects of the problem.
 4. Preparing the research design:
 State the conceptual research structure
 For ex:
 Experimental and non-experimental hypothesis
testing.
 5. Determining sample design:
 6. Collecting the data:
 By observation:
 Through personal interview:
 Through telephone interviews:
 By mailing of questionnaires:
 7. Execution of the project:
 8. Analysis of data:
 Coding operation : the categories of data are
transformed into symbols
 Editing : Removing discrepancies.
 Tabulation : Classified data are put in the form of
tables.
 9. Hypothesis-testing:
 Various tests, such as Chi square test, t-test, F-
test,
 10. Generalizations and interpretation:
 To build a theory
 11. Preparation of the report or the thesis:
 (i) the preliminary pages
 (ii) the main text,
 (iii) the end matter.
CRITERIA OF A GOOD RESEARCH
 The purpose of the research should be clearly defined .
 The research procedure used should be described in
sufficient detail so that another researcher needs not to
do the same thing again .
 The procedure of the research should be carefully
designed and planned so that it can yield the result as
per the objective.
 The researcher should report with complete frankness .
 The validity and the reliability of data must be checked
carefully.
 Conclusions should be limited and confined to those
things which are justified by the data.
 Greater confidence can be generated if the researcher is
experienced, and has a good reputation in research
related works.
GOOD RESEARCH…
 Good Research is Systematic :It means that research is
structured with specific steps .
 Good research is logical :It implies that research is guides
by rules of logical reasoning and logical process of
induction and deduction. Induction is to introduce
variables which are desirable and deduction means to
shortlist the undesirables for the research.
 Good research is empirical :According to this research is
related basically to one or more aspects of real situation
and deals with actual data that provides a base for validity
to research results.
 Good research is replicable/repeatable :The
characteristic allows research to be verified by repeating
the study and in that way it builds a sound basis for
decisions. i.e it can be repeated.
RESEARCH SCENARIO IN INDIA
 Lack of scientific training
 Business units don’t trust researchers
 Research studies overlapping
 Delay in completion of work.
 Library management and functioning
 Many Libraries are not updated
 Timely availability of published data from
various government and other agencies .
RESEARCH PROBLEM
 A research problem, in general, refers to some
difficulty which a researcher experiences in the
context of either a theoretical or practical
situation and wants to obtain a solution for the
same.
 A research problem is one which requires a
researcher to find out the best solution for the
given problem, i.e., to find out by which course of
action the objective can be attained optimally in
the context of a given environment.
RESEARCH PROBLEM CONTD..
 (i) There must be an individual or a group which has
some difficulty or the problem.
 (ii) There must be some objective(s) to be attained at.
If one wants nothing, one cannot have a problem.
 (iii) There must be alternative means (or the courses
of action) for obtaining the objective(s) one wishes to
attain. This means that there must be at least two
means available to a researcher for if he has no choice
of means, he cannot have a problem.
 (iv) There must remain some doubt in the mind of a
researcher with regard to the selection of
alternatives. This means that research must answer
the question concerning the relative efficiency of the
possible alternatives.
 (v) There must be some environment(s) to which the
difficulty pertains.
RESEARCH PROBLEM CONTD..
 Too narrow or too vague problems should be avoided.
 The subject selected for research should be familiar
and feasible so that the related research material or
sources of research are within one’s reach.
 Time and cost management is also very important
point need to be considered.
 NECESSITY OF DEFINING THE PROBLEM :
 Prerequisite of research
 Questions like …………………………………….....What
data are to be collected? What characteristics of data
are relevant and need to be studied? What relations
are to be explored. What techniques are to be used for
the purpose? Could be solved with well defined
problem.
 TECHNIQUE INVOLVED IN DEFINING A
PROBLEM:
 statement of the problem in a general way : pilot
survey
 understanding the nature of the problem: origin and
nature
 surveying the available literature : well-conversant
with relevant theories in the field, reports and
records
 developing the ideas through discussions : experience
survey.
 rephrasing the research problem into a working
proposition : operationally viable , may help in
development of hyupothesis.
 “Why is productivity in Japan so much higher than in
India”?
 “What factors were responsible for the higher labour
productivity of Japan’s manufacturing industries
during the decade 1971 to 1980 relative to India’s
manufacturing industries?”
 “To what extent did labour productivity in 1971 to
1980 in Japan exceed that of India in respect of 15
selected manufacturing industries? What factors were
responsible for the productivity differentials between
the two countries by industries?”
Generalized
problem
Refined problem with
removed ambiguity up
to some extent
Refined ,
rephrased
problem
REVIEW OF LITERATURE
 To review the most relevant and significant
research on your topic.
LITERATURE PROCESS
Gantt
Chart for
your
Research
CRITICAL REVIEW OF LITERATURE
 Deductive approach: Use the literature to
identify theories and ideas that you will test
using data.
 Inductive approach : Planning to explore your
data and to develop theories from them that you
will subsequently relate to the literature.
ADVANTAGES
• to help you to refine further your research question(s) and
objectives;
• to highlight research possibilities that have been overlooked
implicitly in research to Date
• to discover explicit recommendations for further research.
These can provide you with a superb justification for your
own research question(s) and objectives;
• to help you to avoid simply repeating work that has been
done already;
• to sample current opinions in newspapers, professional and
trade journals, thereby gaining insights into the aspects of
your research question(s) and objectives that are
considered newsworthy;
• to discover and provide an insight into research approaches,
strategies and techniques that may be appropriate to your
own research question(s) and objectives.
ADOPTING CRITICAL PERSPECTIVE IN YOUR
READING
 Harvard College Library (2006) skills include:
 Previewing: which is looking around the text
before you start reading in order to establish
precisely its purpose and how it may inform your
literature search;
 Annotating: that is conducting a dialogue with
yourself, the author, and the issues and ideas at
stake.
 Summarizing: The best way to determine that
you’ve really got the point is to be able to state it
in your own words. Outlining the argument of a
text is a version of annotating, and can be done
quite informally in the margins of the text.
 Comparing and Contrasting: Ask yourself how
your thinking been altered by this reading or how
has it affected your response to the issues and
themes your research?
BOOLEAN LOGIC : for Keyword Search
RESEARCH DESIGN
 (a) the sampling design which deals with the
method of selecting items to be observed for the given
study;
 (b) the observational design which relates to the
conditions under which the observations are to be
made;
 (c) the statistical design which concerns with the
question of how many items are to be observed and
how the information and data gathered are to be
analyzed; and
 (d) the operational design which deals with the
techniques by which the procedures specified in the
sampling, statistical and observational designs can be
carried out.
NEED CONSIDERATION
(i) What is the study about?
(ii) Why is the study being made?
(iii) Where will the study be carried out?
(iv) What type of data is required?
(v) Where can the required data be found?
(vi) What periods of time will the study include?
(vii) What will be the sample design?
(viii) What techniques of data collection will be
used?
(ix) How will the data be analysed?
(x) In what style will the report be prepared?
DIFFERENT RESEARCH DESIGNS
 (1) research design in case of exploratory
research studies;
 (2) research design in case of descriptive and
diagnostic research studies,
 (3) research design in case of hypothesis-testing
research studies.
RESEARCH DESIGN IN CASE OF
EXPLORATORY RESEARCH STUDIES
 (a) the survey of concerning literature;
 (b) the experience survey and
 (c) the analysis of ‘insight-stimulating’
2. RESEARCH DESIGN IN CASE OF
DESCRIPTIVE AND DIAGNOSTIC RESEARCH
STUDIES
 (a) Formulating the objective of the study (what
the study is about and why is it being made?)
 (b) Designing the methods of data collection
(what techniques of gathering data will be
adopted?)
 (c) Selecting the sample (how much material will
be needed?)
 (d) Collecting the data (where can the required
data be found and with what time period should
the data be related?)
 (e) Processing and analysing the data.
 (f) Reporting the findings.
3. RESEARCH DESIGN IN CASE OF
HYPOTHESIS-TESTING RESEARCH STUDIES
 causal relationships between variables
 Experimental studies
RESEARCH ETHICS AND WHY YOU SHOULD
ACT ETHICALLY
 Ethics:
 “appropriateness of your behaviour in relation to the
rights of those who become the subject of your work,
or are affected by it”.
 Cooper and Schindler (2008:34) defines:
 ‘norms or standards of behaviour that guide moral
choices about our behaviour and our relationships
with others’.
 Code of ethics :
 Statement of principles and procedures for the
conduct of your research
 Highlighting what is and what is not considered
ethical.
 Research ethics committees :
 People : experienced researchers
 Role: constructing an ethical code and disseminating
advice about the ethical implications of design
aspects of research
Ethical
Codes
GENERAL ETHICAL ISSUES
 privacy of possible and actual participants;
 voluntary nature of participation
 right to withdraw from the process;
 consent and possible deception of participants;
 maintenance of the confidentiality of data
ETHICAL ISSUES AT SPECIFIC STAGES
OF THE RESEARCH PROCESS
Fabrication
- the actual making up of research data
and (the intent of) publishing them.
 Plagiarism
- the act of taking credit (or attempting to take credit)
for the work of another
Falsification
- manipulation of research data
- omitting critical data or results
Academic Fraud
 Plagiarism is the use of another person’s work
(this could be his or her words, products or ideas)
for personal advantage, without proper
acknowledgement of the original work.
 Plagiarism may occur deliberately (with the
intention to deceive) or accidentally (due to poor
referencing).
Plagiarism
 It encompasses copying material from any
published sources
 Including, copying and pasting information from
the World Wide Web
 Or, receiving help from unauthorized sources on
coursework.
Plagiarism (cont.)
 What are the principal ethical issues you will
need to consider irrespective of the particular
research methods that you use?
RECORDING THE LITERATURE
BIBLIOGRAPHIC DETAILS
ASSIGNMENT 2
REWRITE THE FOLLOWING PASSAGE AS PART OF
A CRITICAL LITERATURE REVIEW USING THE
HARVARD SYSTEM OF REFERENCING:
From what I’ve read, the English Language Teaching
market, which this company serves, remains attractive
for publishers despite a decline in growth as this quote
shows: ‘Overall, the ELT materials market has continued
to show growth, because, globally, the demand for
English learning persists, albeit on a lower growth track
than in the 1980s’.1 The latest published statistics that
I’ve been able to find (1999) tell us that there are 1,300
million ELT learners worldwide.2 I therefore think that
the need for good ELT authors is growing and, as Francis
says: ‘the name of the author remains a critical success
factor, and an important sub-brand in many cases’.3
.
SUPPLEMENTARY INFORMATION

Introduction to Research Methodology

  • 1.
  • 2.
    MEANING OF RESEARCH Research is an art of scientific investigation.  A careful investigation or inquiry specially through search for new facts in any branch of knowledge.  “systematized effort to gain new knowledge.”
  • 3.
     According toClifford Woody research comprises defining and redefining problems, formulating hypothesis or suggested solutions; collecting, organising and evaluating data; making deductions and reaching conclusions; and at last carefully testing the conclusions to determine whether they fit the formulating hypothesis.
  • 4.
    OBJECTIVES OF RESEARCH 1. To gain familiarity with a phenomenon or to achieve new insights into it (studies with this object in view are termed as exploratory or formulative research studies);
  • 5.
    OBJECTIVES OF RESEARCHCONTD.  2. To portray accurately the characteristics of a particular individual, situation or a group (studies with this object in view are known as descriptive research studies);
  • 6.
    OBJECTIVES OF RESEARCHCONTD.  3. To determine the frequency with which something occurs or with which it is associated with something else (studies with this object in view are known as diagnostic research studies);
  • 7.
    OBJECTIVES OF RESEARCHCONTD.  4. To test a hypothesis of a causal relationship between variables (such studies are known as hypothesis-testing research studies).
  • 8.
    TYPES OF RESEARCH Descriptive vs. Analytical:  Applied vs. Fundamental  Quantitative vs. Qualitative:  Conceptual vs. Empirical:
  • 9.
     Descriptive Researchor Expost facto :  Surveys and fact-finding enquiries  No control over the variables  Analytical:  Use of fact and figurers for critical analysis.
  • 10.
     Applied vs.Fundamental  Applied or Action Research :  Finding a solution for an immediate problem facing a society or an industrial/business organisation.  Marketing research or evaluation research  Fundamental or Pure or Basic Research :  Generalizations and with the formulation of a theory.  “Gathering knowledge for knowledge’s sake is termed ‘pure’ or ‘basic’ research.  Concerning some natural phenomenon or relating to pure mathematics
  • 11.
     Quantitative vs.Qualitative:  Quantitative :  Measurement of quantity or amount.  Qualitative:  Concerned with qualitative phenomenon.
  • 12.
     Conceptual vs.Empirical:  Conceptual  Some abstract idea(s) or theory. It is generally used by philosophers and thinkers to develop new concepts or to reinterpret existing ones.  Empirical:  Experience based  Data-based research,  With conclusions  Can be verified by observation or experiment
  • 13.
    RESEARCH APPROACHES  Quantitativeapproach  Inferential :  Experimental  Simulation approaches  Qualitative approach
  • 14.
    INFERENTIAL RESEARCH  Toform a data base from which to infer characteristics or relationships of population  For Ex. Survey research
  • 15.
    EXPERIMENTAL RESEARCH  Greatercontrol over the research environment  Some variables are manipulated to observe their effect on other variables.
  • 16.
    SIMULATION  Construction ofan artificial environment within which relevant information and data can be generated.  An observation of the dynamic behaviour of a system (or its sub-system) under controlled conditions.  Run to represent the behaviour of the process over time
  • 17.
    QUALITATIVE  Subjective assessmentof attitudes, opinions and behaviour.  A function of researcher’s insights and impressions
  • 18.
    RESEARCH PROCESS  Researchprocess consists of series of actions or steps necessary to effectively carry out research and the desired sequencing of these steps.
  • 20.
    1. Formulating theresearch problem:  There are two types of research problems, viz.,  Relate to states of nature  Relate to relationships between variables. a) Understanding the problem thoroughly, b) Rephrasing the same into meaningful terms from an analytical point of view
  • 21.
     2. Extensiveliterature survey:  A brief summary of the topic  Sources-  Indexing journals  Published or unpublished bibliographies  Academic journals,  Conference proceedings,  Government reports,  Books etc.
  • 22.
     3. Developmentof working hypotheses:  Tentative assumption to draw out and test its logical or empirical consequences.  Very specific and limited to the piece of research  Role is to delimit the area of research  And to keep researcher on the right track.
  • 23.
    METHOD / SOURCESFOR FORMULATION OF HYPOTHESIS a. Discussions with colleagues and experts about the problem, its origin and the objectives in seeking a solution; b. Examination of data and records, if available, concerning the problem for possible trends, peculiarities and other clues; c. Review of similar studies in the area or of the studies on similar problems; and d. Exploratory personal investigation which involves original field interviews on a limited scale with interested parties and individuals with a view to secure greater insight into the practical aspects of the problem.
  • 24.
     4. Preparingthe research design:  State the conceptual research structure  For ex:  Experimental and non-experimental hypothesis testing.
  • 25.
     5. Determiningsample design:  6. Collecting the data:  By observation:  Through personal interview:  Through telephone interviews:  By mailing of questionnaires:  7. Execution of the project:
  • 26.
     8. Analysisof data:  Coding operation : the categories of data are transformed into symbols  Editing : Removing discrepancies.  Tabulation : Classified data are put in the form of tables.
  • 27.
     9. Hypothesis-testing: Various tests, such as Chi square test, t-test, F- test,  10. Generalizations and interpretation:  To build a theory  11. Preparation of the report or the thesis:  (i) the preliminary pages  (ii) the main text,  (iii) the end matter.
  • 28.
    CRITERIA OF AGOOD RESEARCH  The purpose of the research should be clearly defined .  The research procedure used should be described in sufficient detail so that another researcher needs not to do the same thing again .  The procedure of the research should be carefully designed and planned so that it can yield the result as per the objective.  The researcher should report with complete frankness .  The validity and the reliability of data must be checked carefully.  Conclusions should be limited and confined to those things which are justified by the data.  Greater confidence can be generated if the researcher is experienced, and has a good reputation in research related works.
  • 29.
    GOOD RESEARCH…  GoodResearch is Systematic :It means that research is structured with specific steps .  Good research is logical :It implies that research is guides by rules of logical reasoning and logical process of induction and deduction. Induction is to introduce variables which are desirable and deduction means to shortlist the undesirables for the research.  Good research is empirical :According to this research is related basically to one or more aspects of real situation and deals with actual data that provides a base for validity to research results.  Good research is replicable/repeatable :The characteristic allows research to be verified by repeating the study and in that way it builds a sound basis for decisions. i.e it can be repeated.
  • 30.
    RESEARCH SCENARIO ININDIA  Lack of scientific training  Business units don’t trust researchers  Research studies overlapping  Delay in completion of work.  Library management and functioning  Many Libraries are not updated  Timely availability of published data from various government and other agencies .
  • 31.
    RESEARCH PROBLEM  Aresearch problem, in general, refers to some difficulty which a researcher experiences in the context of either a theoretical or practical situation and wants to obtain a solution for the same.  A research problem is one which requires a researcher to find out the best solution for the given problem, i.e., to find out by which course of action the objective can be attained optimally in the context of a given environment.
  • 32.
    RESEARCH PROBLEM CONTD.. (i) There must be an individual or a group which has some difficulty or the problem.  (ii) There must be some objective(s) to be attained at. If one wants nothing, one cannot have a problem.  (iii) There must be alternative means (or the courses of action) for obtaining the objective(s) one wishes to attain. This means that there must be at least two means available to a researcher for if he has no choice of means, he cannot have a problem.  (iv) There must remain some doubt in the mind of a researcher with regard to the selection of alternatives. This means that research must answer the question concerning the relative efficiency of the possible alternatives.  (v) There must be some environment(s) to which the difficulty pertains.
  • 33.
    RESEARCH PROBLEM CONTD.. Too narrow or too vague problems should be avoided.  The subject selected for research should be familiar and feasible so that the related research material or sources of research are within one’s reach.  Time and cost management is also very important point need to be considered.  NECESSITY OF DEFINING THE PROBLEM :  Prerequisite of research  Questions like …………………………………….....What data are to be collected? What characteristics of data are relevant and need to be studied? What relations are to be explored. What techniques are to be used for the purpose? Could be solved with well defined problem.
  • 34.
     TECHNIQUE INVOLVEDIN DEFINING A PROBLEM:  statement of the problem in a general way : pilot survey  understanding the nature of the problem: origin and nature  surveying the available literature : well-conversant with relevant theories in the field, reports and records  developing the ideas through discussions : experience survey.  rephrasing the research problem into a working proposition : operationally viable , may help in development of hyupothesis.
  • 35.
     “Why isproductivity in Japan so much higher than in India”?  “What factors were responsible for the higher labour productivity of Japan’s manufacturing industries during the decade 1971 to 1980 relative to India’s manufacturing industries?”  “To what extent did labour productivity in 1971 to 1980 in Japan exceed that of India in respect of 15 selected manufacturing industries? What factors were responsible for the productivity differentials between the two countries by industries?” Generalized problem Refined problem with removed ambiguity up to some extent Refined , rephrased problem
  • 36.
    REVIEW OF LITERATURE To review the most relevant and significant research on your topic.
  • 37.
  • 38.
  • 39.
    CRITICAL REVIEW OFLITERATURE  Deductive approach: Use the literature to identify theories and ideas that you will test using data.  Inductive approach : Planning to explore your data and to develop theories from them that you will subsequently relate to the literature.
  • 40.
    ADVANTAGES • to helpyou to refine further your research question(s) and objectives; • to highlight research possibilities that have been overlooked implicitly in research to Date • to discover explicit recommendations for further research. These can provide you with a superb justification for your own research question(s) and objectives; • to help you to avoid simply repeating work that has been done already; • to sample current opinions in newspapers, professional and trade journals, thereby gaining insights into the aspects of your research question(s) and objectives that are considered newsworthy; • to discover and provide an insight into research approaches, strategies and techniques that may be appropriate to your own research question(s) and objectives.
  • 41.
    ADOPTING CRITICAL PERSPECTIVEIN YOUR READING  Harvard College Library (2006) skills include:  Previewing: which is looking around the text before you start reading in order to establish precisely its purpose and how it may inform your literature search;  Annotating: that is conducting a dialogue with yourself, the author, and the issues and ideas at stake.  Summarizing: The best way to determine that you’ve really got the point is to be able to state it in your own words. Outlining the argument of a text is a version of annotating, and can be done quite informally in the margins of the text.
  • 42.
     Comparing andContrasting: Ask yourself how your thinking been altered by this reading or how has it affected your response to the issues and themes your research?
  • 43.
    BOOLEAN LOGIC :for Keyword Search
  • 44.
    RESEARCH DESIGN  (a)the sampling design which deals with the method of selecting items to be observed for the given study;  (b) the observational design which relates to the conditions under which the observations are to be made;  (c) the statistical design which concerns with the question of how many items are to be observed and how the information and data gathered are to be analyzed; and  (d) the operational design which deals with the techniques by which the procedures specified in the sampling, statistical and observational designs can be carried out.
  • 45.
    NEED CONSIDERATION (i) Whatis the study about? (ii) Why is the study being made? (iii) Where will the study be carried out? (iv) What type of data is required? (v) Where can the required data be found? (vi) What periods of time will the study include? (vii) What will be the sample design? (viii) What techniques of data collection will be used? (ix) How will the data be analysed? (x) In what style will the report be prepared?
  • 46.
    DIFFERENT RESEARCH DESIGNS (1) research design in case of exploratory research studies;  (2) research design in case of descriptive and diagnostic research studies,  (3) research design in case of hypothesis-testing research studies.
  • 47.
    RESEARCH DESIGN INCASE OF EXPLORATORY RESEARCH STUDIES  (a) the survey of concerning literature;  (b) the experience survey and  (c) the analysis of ‘insight-stimulating’
  • 48.
    2. RESEARCH DESIGNIN CASE OF DESCRIPTIVE AND DIAGNOSTIC RESEARCH STUDIES  (a) Formulating the objective of the study (what the study is about and why is it being made?)  (b) Designing the methods of data collection (what techniques of gathering data will be adopted?)  (c) Selecting the sample (how much material will be needed?)  (d) Collecting the data (where can the required data be found and with what time period should the data be related?)  (e) Processing and analysing the data.  (f) Reporting the findings.
  • 49.
    3. RESEARCH DESIGNIN CASE OF HYPOTHESIS-TESTING RESEARCH STUDIES  causal relationships between variables  Experimental studies
  • 51.
    RESEARCH ETHICS ANDWHY YOU SHOULD ACT ETHICALLY  Ethics:  “appropriateness of your behaviour in relation to the rights of those who become the subject of your work, or are affected by it”.  Cooper and Schindler (2008:34) defines:  ‘norms or standards of behaviour that guide moral choices about our behaviour and our relationships with others’.
  • 52.
     Code ofethics :  Statement of principles and procedures for the conduct of your research  Highlighting what is and what is not considered ethical.  Research ethics committees :  People : experienced researchers  Role: constructing an ethical code and disseminating advice about the ethical implications of design aspects of research
  • 53.
  • 54.
    GENERAL ETHICAL ISSUES privacy of possible and actual participants;  voluntary nature of participation  right to withdraw from the process;  consent and possible deception of participants;  maintenance of the confidentiality of data
  • 55.
    ETHICAL ISSUES ATSPECIFIC STAGES OF THE RESEARCH PROCESS
  • 57.
    Fabrication - the actualmaking up of research data and (the intent of) publishing them.  Plagiarism - the act of taking credit (or attempting to take credit) for the work of another Falsification - manipulation of research data - omitting critical data or results Academic Fraud
  • 58.
     Plagiarism isthe use of another person’s work (this could be his or her words, products or ideas) for personal advantage, without proper acknowledgement of the original work.  Plagiarism may occur deliberately (with the intention to deceive) or accidentally (due to poor referencing). Plagiarism
  • 59.
     It encompassescopying material from any published sources  Including, copying and pasting information from the World Wide Web  Or, receiving help from unauthorized sources on coursework. Plagiarism (cont.)
  • 60.
     What arethe principal ethical issues you will need to consider irrespective of the particular research methods that you use?
  • 61.
  • 62.
  • 63.
  • 64.
    REWRITE THE FOLLOWINGPASSAGE AS PART OF A CRITICAL LITERATURE REVIEW USING THE HARVARD SYSTEM OF REFERENCING: From what I’ve read, the English Language Teaching market, which this company serves, remains attractive for publishers despite a decline in growth as this quote shows: ‘Overall, the ELT materials market has continued to show growth, because, globally, the demand for English learning persists, albeit on a lower growth track than in the 1980s’.1 The latest published statistics that I’ve been able to find (1999) tell us that there are 1,300 million ELT learners worldwide.2 I therefore think that the need for good ELT authors is growing and, as Francis says: ‘the name of the author remains a critical success factor, and an important sub-brand in many cases’.3 .
  • 65.