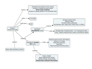
HYPERKALEMIA
Causes
of
hyperkalemia
High potassium intake
(e.g., oral potassium replacement, total
parenteral nutrition, and high-dose
potassium penicillin)
can cause hyperkalemia
Usually in the setting of
Low renal potassium excretion.
Extracellular potassium
redistribution
Can be caused by
Metabolic acidosis, insulin deficiency,
B-adrenergic blockade,
rhabdomyolysis, massive hemolysis,
tumor lysis syndrome, periodic paralysis
(hyperkalemic form), and
Heavily catabolic states such as
severe sepsis.
Low renal potassium excretion
Can be caused by renal failure,
decreased effective circulating
volume (e.g., severe sepsis,
congestive heart failure,
cirrhosis), and states of
hypoaldosteronism.
States of hypoaldosteronism
include :
Decreased renin-angiotensin system
Activity
(e.g., hyporeninemic hypoaldosteronism
in diabetes, interstitial nephritis, ACE
inhibitors, nonsteroidal antiinflammatory
drugs [NSAIDs], cyclosporine)
States of hypoaldosteronism
include :
Decreased renin-angiotensin system
Activity
Decreased adrenal synthesis
(e.g., Addison disease, heparin), and
aldosterone resistance
(e.g., high-dose trimethoprim,
potassium-sparing diuretic agents).
Drugs
causing
hyperkalemia
Drugs that cause release of
intracellular potassium include
Succinylcholine and, rarely, B-
blockers.
Drugs that block the renin-
angiotensin-aldosterone axis will
result in
Decreased renal potassium
excretion
These include spironolactone, ACE
inhibitors, cyclosporine, heparin
(low molecular weight and
unfractionated), and NSAIDs.
Drugs that impair the process of sodium
and potassium exchange include
Digitalis
Drugs that block sodium and potassium
exchange in the distal nephron include
Amiloride and trimethoprim
.
States of decreased circulatory
volume cause hyperkalemia
Urinary K+ is primarily dependent on
aldosterone action mediated through
activation of the epithelial Na+
channel (E Na C).
In states of volume deficiency, there is
enhanced proximal nephron Na+
reabsorption, hence decreased Na+
availability to epithelial Na+ channel
ENaC.
Even in the setting of high
aldosterone (e.g., congestive heart
failure)
Insufficient Na+ reabsorption occurs to
cause electrogenic K+ secretion.
Clinical manifestations of
hyperkalemia
Clinical manifestations of hyperkalemia
are dependent on many other variables
such as calcium,acid-base status, and
chronicity.
The most serious manifestation of
hyperkalemia involves the electrical
conduction system of the heart.
Profound hyperkalemia can lead to
heart block and asystole.
Initially, the ECG shows
Peaked T waves and decreased
amplitude of P waves followed by
prolongation of QRS waves.
With severe hyperkalemia,
QRS and T waves blend
together into what appears to
be a sine-wave pattern
consistent with ventricular
fibrillation.
A good way to think about
ECG changes in
hyperkalemia
is to imagine
Lifting the T wave, in which
the T gets taller first followed
by flattening of P and QRS.
Other effects of hyperkalemia
include weakness, neuromuscular
paralysis (without central nervous
system disturbances)
And suppression of renal ammonia
genesis, which may result in
metabolic acidosis.
•What degree of chronic kidney
disease
Causes hyperkalemia?
Chronic kidney disease per se is not
associated with hyperkalemia until the
GFR is reduced to approximately 75% of
normal levels
(serum creatinine level >3 mg/dL).
Although more than 85% of filtered
potassium is reabsorbed in the
proximal tubule
Urinary excretion of potassium is
determined primarily by
potassium secretion along the
cortical collecting tubule.
Hyperkalemia disproportionate to
reductions in GFR usually results from
decreases in potassium secretion (due
either to decreases in aldosterone, as
may occur in Addison disease, or to
diabetes with hypo-reninemic hypo-
aldosteronism) or from marked
decreases in sodium delivery to the
distal nephron, as may occur in severe
prerenal states.
Transtubular potassium gradient
(TTKG)
When should it be used?
Transtubular potassium gradient TTKG
was developed to account for the
potentially confounding effect of urine
concentration on the interpretation of the
urine potassium concentration.
The TTKG provides a better clinical
approach to uncover defects in
urinary potassium (UK) excretion as
compared with
UK alone
because the latter fails to account for
plasma potassium concentration and
for medullary water
abstraction.
TTKG is calculated as follows:
Urine K x Serum osm/Serum K x Urine osm
It is most commonly used in patients with
hyperkalemia Where a TTKG <6
Indicates an inappropriate renal response to
hyperkalemia, that is
Reduced renal potassium excretion.
Two limitations exist to using the
TTKG:
Urinary sodium must be >25 mEq/L
(so that sodium delivery is not the limiting
factor for K+ secretion).
Na+ is reabsorbed by the cortical
collecting tubule (epithelial Na channel),
then removed from the cell
(Na+,K+-ATPase)
resulting in an increase in cellular K+ that
then moves through a K+ channel into the
urine.
Urine must be hypertonic
(because vasopressin is required for
optimal potassium conductance in the
distal nephron).
TTKG is of limited use in patients with a
varying K+ diet or after acute diuretic
use.
Diagnostic approach to
hyperkalemia
The cause is often apparent after a careful
history and review of medications and
basic laboratory values
including a chemistry panel with
Blood urea nitrogen and creatinine
concentrations.
Additional laboratory tests can be
performed if clinical suspicion exists
for
any of the following:
•Pseudohyperkalemia
(look for high white blood cell and platelet
counts)
•Rhabdomyolysis
(look for high creatinine kinase
concentration)
Additional laboratory tests can be
performed if clinical suspicion exists
for
any of the following:
•Tumor lysis syndrome
(look for high lactate dehydrogenase, uric
acid, and phosphorus and low calcium
levels)
•Hypoaldosteronemic state
(look for a TTKG <5 in the setting of
hyperkalemia)
Effect of heparin on K+
Heparin can cause hyperkalemia by
blocking aldosterone biosynthesis.
Both low-molecularweight heparin and
unfractionated heparin can cause
hyperkalemia.
Pseudohyperkalemia
Serum potassium measurements can
be falsely elevated when potassium is
released during the process of blood
collection from the patient or during the
process of clot formation in the
specimen tube.
These situations do not reflect true
hyperkalemia.
Potassium release from muscles distal to
a tight tourniquet can artifactually
elevate potassium level by as much as
2.7 mEq/L.
Potassium release during the process of
clot formation in the specimen tube from
leukocytes (white blood cell counts
>70,000/mm3) or platelets (platelet count
> 1 ,000,000/mm3) can also become quite
significant and distort serum potassium
measurement results.
In these circumstances, an
unclotted blood sample
(i.e., plasma potassium
determination) should be
obtained.
•indications for emergent therapy
EGG changes
Because cardiac arrest can occur at any point
during EGG progression, hyperkalemia with
EGG changes constitutes a medical
emergency.
Severe weakness.
Serum potassium level above 6 mEq/L.
EGG changes may not always be present,
although this level of hyperkalemia
predisposes to rhythm abnormalities.
Treatment of hyperkalemia
The general approach is to use
therapy involving each of the
following
Membrane stabilization:
• Calcium antagonizes the cardiac effects of hyperkalemia.
• It raises the cell depolarization threshold and reduces
myocardial irritability.
• Calcium is given regardless of serum calcium levels.
• One or two ampules of IV calcium chloride result in
improvement in ECG changes within seconds, but the
beneficial effect lasts only approximately 30 minutes.
• The dose can be repeated in absence of obvious change
in ECG or with recurrence of ECG changes after initial
resolution.
Shifting potassium into cells:
• IV insulin with glucose administration begins
to lower serum potassium levels in
approximately 2 to 5 minutes and lasts a few
hours.
• Correction of acidosis with IV sodium
bicarbonate has a similar duration and time
of onset.
• Nebulized B-adrenergic agonists such as
albuterol can lower serum potassium level
by 0.5 to 1.5 mEq/L with an onset within 30
minutes and an effect lasting 2 to 4 hours.
• Albuterol, however, may be ineffective in a
subset of patients with end-stage renal
disease (from 20%-40%).
Removal of potassium:
• Loop diuretics can sometimes cause enough
renal potassium loss in
• patients with intact renal function, but usually
a potassium-binding resin must be used
(e.g., Kayexalate, 30 gm taken orally or 50
gm administered by retention enema).
• The effect of resin on potassium is slow, and
the full effect may take up to 4 to 24 hours.
Acute hemodialysis
is quick and effective at removing potassium
and must be used when the GI tract is
nonfunctional or when serious fluid overload is
already present.
Rarely, when chronic hyperkalemia
is secondary to
hypoaldosteronism
mineralocorticoids can be of use.
Should glucose always be given with insulin?
• Glucose elevation in the extravascular space
(e.g., with administration of 50% dextrose) results
in K+ movement from the intracellular to
extracellular space.
• Thus hyperglycemia in diabetes may cause
hyperkalemia, especially in the absence of insulin.
• After insulin therapy for hyperkalemia, glucose
should not be administered if the serum
glucose concentration is over 175 mg/dL.

hyperkalamia

  • 1.
  • 6.
  • 7.
    High potassium intake (e.g.,oral potassium replacement, total parenteral nutrition, and high-dose potassium penicillin) can cause hyperkalemia Usually in the setting of Low renal potassium excretion.
  • 9.
    Extracellular potassium redistribution Can becaused by Metabolic acidosis, insulin deficiency, B-adrenergic blockade, rhabdomyolysis, massive hemolysis, tumor lysis syndrome, periodic paralysis (hyperkalemic form), and Heavily catabolic states such as severe sepsis.
  • 10.
    Low renal potassiumexcretion Can be caused by renal failure, decreased effective circulating volume (e.g., severe sepsis, congestive heart failure, cirrhosis), and states of hypoaldosteronism.
  • 11.
    States of hypoaldosteronism include: Decreased renin-angiotensin system Activity (e.g., hyporeninemic hypoaldosteronism in diabetes, interstitial nephritis, ACE inhibitors, nonsteroidal antiinflammatory drugs [NSAIDs], cyclosporine)
  • 12.
    States of hypoaldosteronism include: Decreased renin-angiotensin system Activity Decreased adrenal synthesis (e.g., Addison disease, heparin), and aldosterone resistance (e.g., high-dose trimethoprim, potassium-sparing diuretic agents).
  • 13.
  • 14.
    Drugs that causerelease of intracellular potassium include Succinylcholine and, rarely, B- blockers.
  • 15.
    Drugs that blockthe renin- angiotensin-aldosterone axis will result in Decreased renal potassium excretion These include spironolactone, ACE inhibitors, cyclosporine, heparin (low molecular weight and unfractionated), and NSAIDs.
  • 16.
    Drugs that impairthe process of sodium and potassium exchange include Digitalis Drugs that block sodium and potassium exchange in the distal nephron include Amiloride and trimethoprim .
  • 17.
    States of decreasedcirculatory volume cause hyperkalemia Urinary K+ is primarily dependent on aldosterone action mediated through activation of the epithelial Na+ channel (E Na C).
  • 18.
    In states ofvolume deficiency, there is enhanced proximal nephron Na+ reabsorption, hence decreased Na+ availability to epithelial Na+ channel ENaC. Even in the setting of high aldosterone (e.g., congestive heart failure) Insufficient Na+ reabsorption occurs to cause electrogenic K+ secretion.
  • 19.
    Clinical manifestations of hyperkalemia Clinicalmanifestations of hyperkalemia are dependent on many other variables such as calcium,acid-base status, and chronicity. The most serious manifestation of hyperkalemia involves the electrical conduction system of the heart.
  • 20.
    Profound hyperkalemia canlead to heart block and asystole. Initially, the ECG shows Peaked T waves and decreased amplitude of P waves followed by prolongation of QRS waves.
  • 21.
    With severe hyperkalemia, QRSand T waves blend together into what appears to be a sine-wave pattern consistent with ventricular fibrillation.
  • 22.
    A good wayto think about ECG changes in hyperkalemia is to imagine Lifting the T wave, in which the T gets taller first followed by flattening of P and QRS.
  • 24.
    Other effects ofhyperkalemia include weakness, neuromuscular paralysis (without central nervous system disturbances) And suppression of renal ammonia genesis, which may result in metabolic acidosis.
  • 25.
    •What degree ofchronic kidney disease Causes hyperkalemia? Chronic kidney disease per se is not associated with hyperkalemia until the GFR is reduced to approximately 75% of normal levels (serum creatinine level >3 mg/dL).
  • 26.
    Although more than85% of filtered potassium is reabsorbed in the proximal tubule Urinary excretion of potassium is determined primarily by potassium secretion along the cortical collecting tubule.
  • 27.
    Hyperkalemia disproportionate to reductionsin GFR usually results from decreases in potassium secretion (due either to decreases in aldosterone, as may occur in Addison disease, or to diabetes with hypo-reninemic hypo- aldosteronism) or from marked decreases in sodium delivery to the distal nephron, as may occur in severe prerenal states.
  • 28.
    Transtubular potassium gradient (TTKG) Whenshould it be used? Transtubular potassium gradient TTKG was developed to account for the potentially confounding effect of urine concentration on the interpretation of the urine potassium concentration.
  • 29.
    The TTKG providesa better clinical approach to uncover defects in urinary potassium (UK) excretion as compared with UK alone because the latter fails to account for plasma potassium concentration and for medullary water abstraction.
  • 30.
    TTKG is calculatedas follows: Urine K x Serum osm/Serum K x Urine osm It is most commonly used in patients with hyperkalemia Where a TTKG <6 Indicates an inappropriate renal response to hyperkalemia, that is Reduced renal potassium excretion.
  • 32.
    Two limitations existto using the TTKG: Urinary sodium must be >25 mEq/L (so that sodium delivery is not the limiting factor for K+ secretion). Na+ is reabsorbed by the cortical collecting tubule (epithelial Na channel), then removed from the cell (Na+,K+-ATPase) resulting in an increase in cellular K+ that then moves through a K+ channel into the urine.
  • 33.
    Urine must behypertonic (because vasopressin is required for optimal potassium conductance in the distal nephron). TTKG is of limited use in patients with a varying K+ diet or after acute diuretic use.
  • 34.
    Diagnostic approach to hyperkalemia Thecause is often apparent after a careful history and review of medications and basic laboratory values including a chemistry panel with Blood urea nitrogen and creatinine concentrations.
  • 35.
    Additional laboratory testscan be performed if clinical suspicion exists for any of the following: •Pseudohyperkalemia (look for high white blood cell and platelet counts) •Rhabdomyolysis (look for high creatinine kinase concentration)
  • 36.
    Additional laboratory testscan be performed if clinical suspicion exists for any of the following: •Tumor lysis syndrome (look for high lactate dehydrogenase, uric acid, and phosphorus and low calcium levels) •Hypoaldosteronemic state (look for a TTKG <5 in the setting of hyperkalemia)
  • 37.
    Effect of heparinon K+ Heparin can cause hyperkalemia by blocking aldosterone biosynthesis. Both low-molecularweight heparin and unfractionated heparin can cause hyperkalemia.
  • 38.
    Pseudohyperkalemia Serum potassium measurementscan be falsely elevated when potassium is released during the process of blood collection from the patient or during the process of clot formation in the specimen tube. These situations do not reflect true hyperkalemia.
  • 39.
    Potassium release frommuscles distal to a tight tourniquet can artifactually elevate potassium level by as much as 2.7 mEq/L. Potassium release during the process of clot formation in the specimen tube from leukocytes (white blood cell counts >70,000/mm3) or platelets (platelet count > 1 ,000,000/mm3) can also become quite significant and distort serum potassium measurement results.
  • 40.
    In these circumstances,an unclotted blood sample (i.e., plasma potassium determination) should be obtained.
  • 41.
    •indications for emergenttherapy EGG changes Because cardiac arrest can occur at any point during EGG progression, hyperkalemia with EGG changes constitutes a medical emergency. Severe weakness. Serum potassium level above 6 mEq/L. EGG changes may not always be present, although this level of hyperkalemia predisposes to rhythm abnormalities.
  • 42.
    Treatment of hyperkalemia Thegeneral approach is to use therapy involving each of the following
  • 44.
    Membrane stabilization: • Calciumantagonizes the cardiac effects of hyperkalemia. • It raises the cell depolarization threshold and reduces myocardial irritability. • Calcium is given regardless of serum calcium levels. • One or two ampules of IV calcium chloride result in improvement in ECG changes within seconds, but the beneficial effect lasts only approximately 30 minutes. • The dose can be repeated in absence of obvious change in ECG or with recurrence of ECG changes after initial resolution.
  • 45.
    Shifting potassium intocells: • IV insulin with glucose administration begins to lower serum potassium levels in approximately 2 to 5 minutes and lasts a few hours. • Correction of acidosis with IV sodium bicarbonate has a similar duration and time of onset.
  • 46.
    • Nebulized B-adrenergicagonists such as albuterol can lower serum potassium level by 0.5 to 1.5 mEq/L with an onset within 30 minutes and an effect lasting 2 to 4 hours. • Albuterol, however, may be ineffective in a subset of patients with end-stage renal disease (from 20%-40%).
  • 47.
    Removal of potassium: •Loop diuretics can sometimes cause enough renal potassium loss in • patients with intact renal function, but usually a potassium-binding resin must be used (e.g., Kayexalate, 30 gm taken orally or 50 gm administered by retention enema). • The effect of resin on potassium is slow, and the full effect may take up to 4 to 24 hours.
  • 48.
    Acute hemodialysis is quickand effective at removing potassium and must be used when the GI tract is nonfunctional or when serious fluid overload is already present. Rarely, when chronic hyperkalemia is secondary to hypoaldosteronism mineralocorticoids can be of use.
  • 49.
    Should glucose alwaysbe given with insulin? • Glucose elevation in the extravascular space (e.g., with administration of 50% dextrose) results in K+ movement from the intracellular to extracellular space. • Thus hyperglycemia in diabetes may cause hyperkalemia, especially in the absence of insulin. • After insulin therapy for hyperkalemia, glucose should not be administered if the serum glucose concentration is over 175 mg/dL.