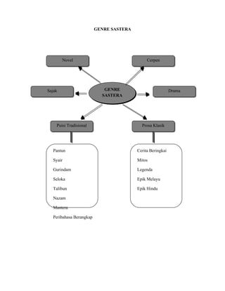
GENRE
SASTERA
GENRE
SASTERA
GENRE SASTERA
NovelNovel
DramaDramaSajakSajak
CerpenCerpen
Puisi TradisionalPuisi Tradisional Prosa KlasikProsa Klasik
Cerita Beringkai
Mitos
Legenda
Epik Melayu
Epik Hindu
Pantun
Syair
Gurindam
Seloka
Talibun
Nazam
Mantera
Peribahasa Berangkap
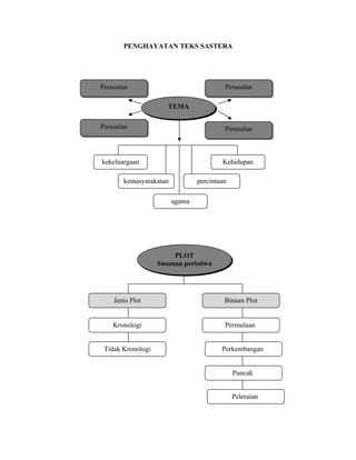
TEMATEMA
PLOT
Susunan peristiwa
PLOT
Susunan peristiwa
PENGHAYATAN TEKS SASTERA
PersoalanPersoalan
PersoalanPersoalan PersoalanPersoalan
PersoalanPersoalan
kekeluargaan Kehidupan
kemasyarakatan percintaan
agama
Jenis Plot
Kronologi
Tidak Kronologi
Binaan Plot
Perkembangan
Permulaan
Peleraian
Puncak
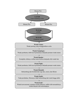
LATAR
Latar belakang cerita
LATAR
Latar belakang cerita
WATAK
pelaku
WATAK
pelaku
WATAK
Pelukisan watak
WATAK
Pelukisan watak
Binaan Plot
Binaan Plot Binaan Plot
Watak Utama :
Watak penting yang menggerakkan cerita
Watak Sampingan :
Watak pembantu; lebih kecil peranannya daripada peranan watak utama
Watak Bundar :
Kompleks sifatnya; terlihat amat berbeza daripada sifat watak lain
Watak Pipih :
Watak pembantu; lebih kecil peranannya daripada peranan watak utama
Watak Dinamik:
Berkembang dan berubah dari segi aksi, emosi, dan fikiran
Watak Statik :
Tiada perubahan; fikirannya tidak berkembang dari mula hingga akhir
Watak Kodi :
Watak konvensional, misalnya nenek kebayan; sedikit sifat tersendirinya,
terlalu banyak sifat stereotaipnya
Karya adalah sesuatu idea yang bernas yang disampaikan oleh pengarang. Pemikiran juga dapat
dikesani secara tersirat atau tersurat. Kebiasaannya, sesebuah karya yang baik mempunyai
pemikiran yang bernas, ada falsafah, ada kias dan sindiran.
TEMA
• Tema ialah gambaran tentang gagasan, fikiran atau persoalan pokok yang menjadi
tunjang sesebuah cerita atau persoalan utama yang diutarakan atau dikemukakan oleh
pengarang sesebuah karya ataupun isi atau inti pemikiran yang ingin disampaikan oleh
pengarang.
• Tema ialah persoalan pokok yang didiberikan penekanan oleh pengarang sesebuah karya.
Terdapat hanya ada satu tema dalam sesebuah karya sama ada sajak, puisi tradisional,
cerpen atau prosa tradisional.
PEMIKIRAN
1. Pemikiran ialah persoalan pokok atau persoalan utama yang menaungi sesebuah karya
drama. Dengan kata lain, pemikiran dalam drama dapatlah disama erti dengan tema
dalam cerpen atau novel.
2. Dalam sesebuah karya drama,hanya terdapat satu sahaja pemikiran. Maka, oleh sebab
itulah pemikiran dirumuskan sebagai tema utama yang menaungi seluruh karya drama
tersebut.
3. Lazimnya, pemikiran sesebuah karya drama terdiri daripada kasih sayang, pengorbanan,
ketabahan, kegigihan, kemasyarakatan, percintaan, kekeluargaan, dan keagamaan.
PERSOALAN
 Persoalan ialah perkara-perkara kecil atau sampingan yang ingin dikemukakan oleh
pengarang bagi memantapkan tema dalam sesebuah karya. Persoalan dalam sesuatu karya
biasanya lebih daripada satu.
MAKSUD KARYA SASTERA
WATAK DAN PERWATAKAN
• Watak ialah pelaku yang mengembangkan tema, persoalan, dan plot cerita. Perwatakan
pula ialah sifat-sifat watak yang digambarkan sama ada:
a) Secara langsung oleh pengarang sendiri iaitu dengan menceritakan sifat-sifat watak,
keinginan, fikirannya, dan perasaannya atau
b) Secara tidak langsung oleh pengarang iaitu melalui dialog, fikiran dan aksi watak itu
sendiri.
LATAR
• Latar terbahagi kepada tiga jenis, seperti yang berikut.
a) Latar masa - menunjukkan masa sesuatu peristiwa dalam sesebuah karya itu berlaku
dengan merujuk zaman dan tempoh masa, misalnya pada Zaman Perang Dunia
Kedua, zaman selepas merdeka, waktu pagi, tengah hari, petang dan malam. Tempoh
peristiwa itu berlaku pula mungkin seminggu, dua bulan, tiga tahun dan sebagainya.
b) Latar tempat - Menunjukkan ruang atau lokasi geografi sesuatu peristiwa dalam
sesebuah karya itu berlaku, misalnya di kampong, di pekan, Kuala Lumpur dan
sebagainya.
c) Latar masyarakat - Menunjukkan komposisi masyarakat yang diketengahkan dalam
sesebuah karya, dari segi bangsa, budaya, anutan atau kepercayaan mereka,
pekerjaan, pendidikan, nilai yang diamalkan, dan sebagainya.
PLOT
• Plot ialah susunan peristiwa dalam sesebuah karya yang bersandarkan sebab dan akibat.
Plot biasanya terbahagi kepada empat bahagian iaitu:
a) Bahagian permulaan atau eksposisi - menampilkan watak, latar, dan sebagainya
bagi mencetuskan aksi-aksi watak.
b) Bahagian pertengahan atau perkembangan - watak-watak saling berkonflik,
menimbulkan masalah dan kerumitan.
c) Bahagian puncak cerita (klimaks) - Tumpuan yang maksimum yang menimbulkan
ketegangan daripada konflik yang tercetus antara watak.
d) Bahagian peleraian – penyelesaian bagi semua konflik.
TEKNIK PLOT
• Teknik plot ialah teknik yang digunakan oleh pengarang untuk menjalinkan cerita supaya
menjadi lebih menarik dengan menggunakan beberapa teknik seperti yang berikut.
a) Imbas Kembali – Peristiwa masa silam yang dikenang semula dalam ingatan seseorang
atau beberapa orang watak.
b) Imbas muka – Ramalan peristiwa akan datang terhadap sesuatu yang akan berlaku pada
diri seseorang atau beberapa orang watak.
c) Monolog – Pengucapan watak secara bersendirian.
d) Monolog dalaman – Pengucapan batin watak.
e) Saspens – Perasaan ingin tahu.
f) Kejutan – Kemunculan peristiwa secara tiba-tiba atau tidak disangka.
g) Konflik – Konflik merupakan pertentangan antara dua pihak dalam satu urutan
plot.Konflik boleh berlaku secara dalaman, iaitu konflik dalam diri watak dan secara
luaran, iaitu antara watak dengan watak yang lain atau antara watak dengan alam
sekitar.Konflik dapat juga digambarkan melalui pertentangan pendapat, idea, sikap, atau
pemikiran.
h) Dialog -Dialog merupakan pertuturan antara dua watak atau lebih daripada dua
watak.Melalui dialog antara watak-watak inilah biasanya tergambar pendapat atau
fikiran yang berkaitan dengan tema.
i) Pemerian – Gambaran tentang latar, masa, masyarakat, watak dan sebagainya.
GAYA BAHASA
Jenis Gaya
Bahasa
Huraiannya
(a) Diksi • Bermaksud pemilihan dan penyusunan kata-kata oleh pengarang daiam
karyanya
• Harus memperlihatkan kesesuaian kata yang dipilih dengan tema dan
persoalan, latar, watak, dan mesej
(b) Ayat • Merujuk kepada cara pengarang membina dan menyusun ayat daiam
karyanya, misalnya ayat pendek dan ayat panjang
(c) Personifikasi • Dikenal juga sebagai perorangan atau penginsanan
• Membawa maksud tindakan pengarang memberikan sifat manusia, sama ada
dari segi perasaan, perwatakan, atau tindak-tanduk kepada benda-benda
mati, binatang, idea, atau hal-hal yang abstrak.
• Contohnya: ...matahari pagi bangkit daripada selimut gunung,
benaknya mendandan sejuta persoalan
(d) Simile • Merupakan perbandingan yang menggunakan kata konkrit (boleh dihitung)
dengan kata abstrak (tidak boleh dihitung)
• Contohnya: perahu duka, ladang kesabaran
(e) Metafora • Membandingkan sesuatu dengan yang lain yang lazimnya menggunakan dua
perkataan, iaitu satu perkataan abstrak dan satu perkataan konkrit
• Contohnya: samudera hampa, lautan fikiran
(f) Hiperbola • Merupakan sejenis bahasa kiasan untuk menyatakan sesuatu secara
berlebih-lebihan daripada maksud yang sebenarnya
• Contohnya: serihu lautan sanggup diharungi
(g) Sinkope • Bermaksud penyingkatan perkataan
• Contohnya: "Apa dah jadi ni?"
Jenis Gaya
Bahasa
Huraiannya
(h) Rima • Bermaksud bunyi akhir suku kata pada tempat yang bersetentang antara dua
baris atau lebih daripada dua baris daiam puisi
• Terdiri daripada rima awal, rima dalam, dan rima akhir
(i) Asonansi • Merupakan pengulangan bunyi vokal yang sama dalam baris-baris sajak
• Contohnya: pengulangan vokal “u” dalam baris Kerana aku penyair
kupenuhi hidupku
(j) Aliterasi • Bermaksud pengulangan bunyi konsonan yang sama dalam baris sajak
• Contohnya: pengulangan konsonan m dalam baris Memacu menghimpun
kekuatan
(k) Pengulangan • Berlaku pada kata, ungkapan, baris, atau rangkap yang diulang dalam sajak
• anafora - pengulangan kata pada awal baris secara berurutan.
• epifora - pengulangan kata pada akhir baris.
• repitisi - pengulangan kata dalam baris yang sama. Contohnya, orang
berbunga dia berbunga
• response – pengulangan kata di tengah baris.
(l) Perlambangan
(m) Rima
• kata-kata yang digunakan untuk menerangkan sesuatu benda,
keadaan, atau peristiwa yang membawa maksud yang lain atau maknanya
lebih mendalam. Contoh ‘bunga’ merujuk kepada perempuan.
• Pengulangan bunyi yang sama dalam baris puisi atau baris akhir puisi
yang berfungsi untuk menimbulkan keindahan dan memberikan
kesenangan indera kepada pembaca atau penonton. Contoh:
Inderagiri pasirnya lumat, [a]
Tempat berkelah putera raja, [b]
Baik sedikit tetapi berjimat, [a]
Daripada banyak membazir sahaja. [b]
NILAI
• Perbuatan positif yang dapat diteladani oleh pembaca. Terdapat 17 nilai murni yang
ditekankan oleh Kementerian Pelajaran Malaysia menerusi pengenalan KBSM,
khususnya dalam proses pengajaran dan pembelajaran KOMSAS dan dalam sesebuah
karya, iaitu
a) Baik hati
b) Berdikari
c) Hemah tinggi
d) Hormat-menghormati
e) Kasih sayang
f) Keadilan
g) Kebebasan
h) Keberanian
i) Kebersihan fizikal dan mental
j) Kejujuran
k) Kerajinan
l) Kerjasama
m) Kesederhanaan
n) Kesyukuran
o) Rasional
p) Semangat bermasyarakat
q) Patriotisme
PENGAJARAN
• Mesej yang ingin disampaikan oleh pengarang dalam bentuk peringatan atau pedoman.
d) Hormat-menghormati
e) Kasih sayang
f) Keadilan
g) Kebebasan
h) Keberanian
i) Kebersihan fizikal dan mental
j) Kejujuran
k) Kerajinan
l) Kerjasama
m) Kesederhanaan
n) Kesyukuran
o) Rasional
p) Semangat bermasyarakat
q) Patriotisme
PENGAJARAN
• Mesej yang ingin disampaikan oleh pengarang dalam bentuk peringatan atau pedoman.

Grafik komsas

  • 1.
    GENRE SASTERA GENRE SASTERA GENRE SASTERA NovelNovel DramaDramaSajakSajak CerpenCerpen Puisi TradisionalPuisiTradisional Prosa KlasikProsa Klasik Cerita Beringkai Mitos Legenda Epik Melayu Epik Hindu Pantun Syair Gurindam Seloka Talibun Nazam Mantera Peribahasa Berangkap
  • 2.
    TEMATEMA PLOT Susunan peristiwa PLOT Susunan peristiwa PENGHAYATANTEKS SASTERA PersoalanPersoalan PersoalanPersoalan PersoalanPersoalan PersoalanPersoalan kekeluargaan Kehidupan kemasyarakatan percintaan agama Jenis Plot Kronologi Tidak Kronologi Binaan Plot Perkembangan Permulaan Peleraian Puncak
  • 3.
    LATAR Latar belakang cerita LATAR Latarbelakang cerita WATAK pelaku WATAK pelaku WATAK Pelukisan watak WATAK Pelukisan watak Binaan Plot Binaan Plot Binaan Plot Watak Utama : Watak penting yang menggerakkan cerita Watak Sampingan : Watak pembantu; lebih kecil peranannya daripada peranan watak utama Watak Bundar : Kompleks sifatnya; terlihat amat berbeza daripada sifat watak lain Watak Pipih : Watak pembantu; lebih kecil peranannya daripada peranan watak utama Watak Dinamik: Berkembang dan berubah dari segi aksi, emosi, dan fikiran Watak Statik : Tiada perubahan; fikirannya tidak berkembang dari mula hingga akhir Watak Kodi : Watak konvensional, misalnya nenek kebayan; sedikit sifat tersendirinya, terlalu banyak sifat stereotaipnya
  • 4.
    Karya adalah sesuatuidea yang bernas yang disampaikan oleh pengarang. Pemikiran juga dapat dikesani secara tersirat atau tersurat. Kebiasaannya, sesebuah karya yang baik mempunyai pemikiran yang bernas, ada falsafah, ada kias dan sindiran. TEMA • Tema ialah gambaran tentang gagasan, fikiran atau persoalan pokok yang menjadi tunjang sesebuah cerita atau persoalan utama yang diutarakan atau dikemukakan oleh pengarang sesebuah karya ataupun isi atau inti pemikiran yang ingin disampaikan oleh pengarang. • Tema ialah persoalan pokok yang didiberikan penekanan oleh pengarang sesebuah karya. Terdapat hanya ada satu tema dalam sesebuah karya sama ada sajak, puisi tradisional, cerpen atau prosa tradisional. PEMIKIRAN 1. Pemikiran ialah persoalan pokok atau persoalan utama yang menaungi sesebuah karya drama. Dengan kata lain, pemikiran dalam drama dapatlah disama erti dengan tema dalam cerpen atau novel. 2. Dalam sesebuah karya drama,hanya terdapat satu sahaja pemikiran. Maka, oleh sebab itulah pemikiran dirumuskan sebagai tema utama yang menaungi seluruh karya drama tersebut. 3. Lazimnya, pemikiran sesebuah karya drama terdiri daripada kasih sayang, pengorbanan, ketabahan, kegigihan, kemasyarakatan, percintaan, kekeluargaan, dan keagamaan. PERSOALAN  Persoalan ialah perkara-perkara kecil atau sampingan yang ingin dikemukakan oleh pengarang bagi memantapkan tema dalam sesebuah karya. Persoalan dalam sesuatu karya biasanya lebih daripada satu. MAKSUD KARYA SASTERA
  • 5.
    WATAK DAN PERWATAKAN •Watak ialah pelaku yang mengembangkan tema, persoalan, dan plot cerita. Perwatakan pula ialah sifat-sifat watak yang digambarkan sama ada: a) Secara langsung oleh pengarang sendiri iaitu dengan menceritakan sifat-sifat watak, keinginan, fikirannya, dan perasaannya atau b) Secara tidak langsung oleh pengarang iaitu melalui dialog, fikiran dan aksi watak itu sendiri. LATAR • Latar terbahagi kepada tiga jenis, seperti yang berikut. a) Latar masa - menunjukkan masa sesuatu peristiwa dalam sesebuah karya itu berlaku dengan merujuk zaman dan tempoh masa, misalnya pada Zaman Perang Dunia Kedua, zaman selepas merdeka, waktu pagi, tengah hari, petang dan malam. Tempoh peristiwa itu berlaku pula mungkin seminggu, dua bulan, tiga tahun dan sebagainya. b) Latar tempat - Menunjukkan ruang atau lokasi geografi sesuatu peristiwa dalam sesebuah karya itu berlaku, misalnya di kampong, di pekan, Kuala Lumpur dan sebagainya. c) Latar masyarakat - Menunjukkan komposisi masyarakat yang diketengahkan dalam sesebuah karya, dari segi bangsa, budaya, anutan atau kepercayaan mereka, pekerjaan, pendidikan, nilai yang diamalkan, dan sebagainya. PLOT • Plot ialah susunan peristiwa dalam sesebuah karya yang bersandarkan sebab dan akibat. Plot biasanya terbahagi kepada empat bahagian iaitu:
  • 6.
    a) Bahagian permulaanatau eksposisi - menampilkan watak, latar, dan sebagainya bagi mencetuskan aksi-aksi watak. b) Bahagian pertengahan atau perkembangan - watak-watak saling berkonflik, menimbulkan masalah dan kerumitan. c) Bahagian puncak cerita (klimaks) - Tumpuan yang maksimum yang menimbulkan ketegangan daripada konflik yang tercetus antara watak. d) Bahagian peleraian – penyelesaian bagi semua konflik. TEKNIK PLOT • Teknik plot ialah teknik yang digunakan oleh pengarang untuk menjalinkan cerita supaya menjadi lebih menarik dengan menggunakan beberapa teknik seperti yang berikut. a) Imbas Kembali – Peristiwa masa silam yang dikenang semula dalam ingatan seseorang atau beberapa orang watak. b) Imbas muka – Ramalan peristiwa akan datang terhadap sesuatu yang akan berlaku pada diri seseorang atau beberapa orang watak. c) Monolog – Pengucapan watak secara bersendirian. d) Monolog dalaman – Pengucapan batin watak. e) Saspens – Perasaan ingin tahu.
  • 7.
    f) Kejutan –Kemunculan peristiwa secara tiba-tiba atau tidak disangka. g) Konflik – Konflik merupakan pertentangan antara dua pihak dalam satu urutan plot.Konflik boleh berlaku secara dalaman, iaitu konflik dalam diri watak dan secara luaran, iaitu antara watak dengan watak yang lain atau antara watak dengan alam sekitar.Konflik dapat juga digambarkan melalui pertentangan pendapat, idea, sikap, atau pemikiran. h) Dialog -Dialog merupakan pertuturan antara dua watak atau lebih daripada dua watak.Melalui dialog antara watak-watak inilah biasanya tergambar pendapat atau fikiran yang berkaitan dengan tema. i) Pemerian – Gambaran tentang latar, masa, masyarakat, watak dan sebagainya. GAYA BAHASA Jenis Gaya Bahasa Huraiannya (a) Diksi • Bermaksud pemilihan dan penyusunan kata-kata oleh pengarang daiam karyanya • Harus memperlihatkan kesesuaian kata yang dipilih dengan tema dan persoalan, latar, watak, dan mesej (b) Ayat • Merujuk kepada cara pengarang membina dan menyusun ayat daiam karyanya, misalnya ayat pendek dan ayat panjang (c) Personifikasi • Dikenal juga sebagai perorangan atau penginsanan • Membawa maksud tindakan pengarang memberikan sifat manusia, sama ada dari segi perasaan, perwatakan, atau tindak-tanduk kepada benda-benda mati, binatang, idea, atau hal-hal yang abstrak. • Contohnya: ...matahari pagi bangkit daripada selimut gunung, benaknya mendandan sejuta persoalan (d) Simile • Merupakan perbandingan yang menggunakan kata konkrit (boleh dihitung) dengan kata abstrak (tidak boleh dihitung) • Contohnya: perahu duka, ladang kesabaran (e) Metafora • Membandingkan sesuatu dengan yang lain yang lazimnya menggunakan dua perkataan, iaitu satu perkataan abstrak dan satu perkataan konkrit • Contohnya: samudera hampa, lautan fikiran (f) Hiperbola • Merupakan sejenis bahasa kiasan untuk menyatakan sesuatu secara berlebih-lebihan daripada maksud yang sebenarnya • Contohnya: serihu lautan sanggup diharungi (g) Sinkope • Bermaksud penyingkatan perkataan • Contohnya: "Apa dah jadi ni?"
  • 8.
    Jenis Gaya Bahasa Huraiannya (h) Rima• Bermaksud bunyi akhir suku kata pada tempat yang bersetentang antara dua baris atau lebih daripada dua baris daiam puisi • Terdiri daripada rima awal, rima dalam, dan rima akhir (i) Asonansi • Merupakan pengulangan bunyi vokal yang sama dalam baris-baris sajak • Contohnya: pengulangan vokal “u” dalam baris Kerana aku penyair kupenuhi hidupku (j) Aliterasi • Bermaksud pengulangan bunyi konsonan yang sama dalam baris sajak • Contohnya: pengulangan konsonan m dalam baris Memacu menghimpun kekuatan (k) Pengulangan • Berlaku pada kata, ungkapan, baris, atau rangkap yang diulang dalam sajak • anafora - pengulangan kata pada awal baris secara berurutan. • epifora - pengulangan kata pada akhir baris. • repitisi - pengulangan kata dalam baris yang sama. Contohnya, orang berbunga dia berbunga • response – pengulangan kata di tengah baris. (l) Perlambangan (m) Rima • kata-kata yang digunakan untuk menerangkan sesuatu benda, keadaan, atau peristiwa yang membawa maksud yang lain atau maknanya lebih mendalam. Contoh ‘bunga’ merujuk kepada perempuan. • Pengulangan bunyi yang sama dalam baris puisi atau baris akhir puisi yang berfungsi untuk menimbulkan keindahan dan memberikan kesenangan indera kepada pembaca atau penonton. Contoh: Inderagiri pasirnya lumat, [a] Tempat berkelah putera raja, [b] Baik sedikit tetapi berjimat, [a] Daripada banyak membazir sahaja. [b] NILAI • Perbuatan positif yang dapat diteladani oleh pembaca. Terdapat 17 nilai murni yang ditekankan oleh Kementerian Pelajaran Malaysia menerusi pengenalan KBSM, khususnya dalam proses pengajaran dan pembelajaran KOMSAS dan dalam sesebuah karya, iaitu a) Baik hati b) Berdikari c) Hemah tinggi
  • 9.
    d) Hormat-menghormati e) Kasihsayang f) Keadilan g) Kebebasan h) Keberanian i) Kebersihan fizikal dan mental j) Kejujuran k) Kerajinan l) Kerjasama m) Kesederhanaan n) Kesyukuran o) Rasional p) Semangat bermasyarakat q) Patriotisme PENGAJARAN • Mesej yang ingin disampaikan oleh pengarang dalam bentuk peringatan atau pedoman.
  • 10.
    d) Hormat-menghormati e) Kasihsayang f) Keadilan g) Kebebasan h) Keberanian i) Kebersihan fizikal dan mental j) Kejujuran k) Kerajinan l) Kerjasama m) Kesederhanaan n) Kesyukuran o) Rasional p) Semangat bermasyarakat q) Patriotisme PENGAJARAN • Mesej yang ingin disampaikan oleh pengarang dalam bentuk peringatan atau pedoman.