1 | P a g e
PRODUCT DEVELOPMENT FOR THREE SELECTED DENIM FITS
A dissertation submitted in partial Fulfillment
of the requirement for the award Degree in
Bachelor of Fashion Technology (Apparel Technology)
Submitted by:
ANURAG BANGARI
RANVIJAY SINGH
B.F.Tech-8
Under the Guidance of:
Mr. JOSEPH REGY
Assistant Professor, NIFT Bengaluru
Department of Fashion Technology
National Institute of Fashion Technology, Bengaluru
May, 2016
2 | P a g e
ABSTRACT
Brands strategy is gaining more popularity because of quickly adapting the latest trends. Many
Fashion Brands claimed that it needs just two weeks to develop a new product and to get to the
store and launches. Fast fashion brands produce new clothes more frequently and rapidly because
customers do not run into the same clothes the second time of their visit to the retail shop. This
project main aim is to find the gap between the latest denim trend followed in market and the
trend followed by Lee. By analyzing Lee line data (total no of Fits available), it is found that Lee
is catering in Skinny, Slim & Tapered. But after doing market survey for competitive brands of
Lee, it is found that these brands are also focusing on loose fits like Straight, Regular, Dungaree
and Joggers which have been forecasted for the SS17.
Now the trend is changing very quickly and the cost of raw material is increasing & customer
demands for change because of that new style are being introduced in market by the brands to
maintain its image in market. Because of this brands are using alternate construction method and
introducing it as different style. The main aim of this is to understand the customer needs and
wants, the competitive environment and the nature of the market represent the top required
factors for the success of a new product.
3 | P a g e
CERTIFICATE
“This is to certify that this Project Report titled “PRODUCT DEVELOPMENT
FOR THREE SELECTED DENIM FITS” is based on our Anurag Bangari and
Ranvijay Singh originalresearch work, conducted under the guidance of Mr.
Joseph Regy towards partial fulfillment of the requirement for award of the
Bachelor’s Degree in Fashion Technology (Apparel Production),
of the National Institute of Fashion Technology, Bangalore.
No part of this work has been copied from any other source. Material,
wherever borrowed has been duly acknowledged.”
Signature of Author/Researchers
Signature of Guide
4 | P a g e
ACKNOWLEDGEMENT
A project report usually falls short of its expectations until and unless guided by the right people
at the right time. Hence, we would like to express our deep sense of gratitude and heartfelt
thanks to our Course Coordinator, Ms. Jonalee Bajpai without whom our GP would have been a
distant dream. We would also like to acknowledge our college mentor Mr. Joseph Regy for his
guidance and feedback.
We would also like to thank and express our gratitude towards our honourable mentors at Lee,
Mr. Nishant Ponnapa for helping us in accomplishing our projects and for their guidance and
assistance in understanding the overall functioning of the organization.
Last, but not the least, we would like to thank all other employees, staffs and operators of the
organization for their selfless help throughout the GP period.
Thanking Everyone,
Anurag Bangari
Ranvijay Singh
5 | P a g e
LIST OF TABLES
Table 1 Story wise analysis 66
Table 2 Men Category Wise Analysis 66
Table 3 LEE Denims MRP Wise Analysis 67
Table 4 LEE Denims FIT Wise Analysis 68
Table 5 LEE Denims Top 10 Selling Codes 68
Table 6 LEE Denims Bottom10 Selling Codes 69
Table 7 MENSPRICE RANGE & NO OF OPTIONSACROSS BRANDS 103
Table 8 LEE vs Direct Competitors 105
Table 9 LEE vs Indirect Competitors 106
Table 10 Brief Description of Regular Straight Fit 114
Table 11 Costing of the Regular Straight fit 115
Table 12 Brief Description of Slim Straight Fit 117
Table 13 Costing of the Slim Straight fit 117
Table 14 Brief Description of Skinny Straight Fit 119
Table 15 Costing of the Skinny Straight fit 119
Table 16 Brief Description of Joggers 121
Table 17 Costing of the Joggers 121
Table 18 Brief Description of Dungaree 123
Table 19 Costing of the Dungaree 123
6 | P a g e
LIST OF FIGURES
Figure 1 VF Corporationlogo 5
Figure 2 Lee brand logo 6
Figure 3 MedianAge 10
Figure 4 CalvinKleinDenim 12
Figure 5 Flexible Denim 13
Figure 6 UNIQLO MEN SELVEDGE REGULAR STRAIGHT FIT 14
Figure 7 LEVIS JEANS 501 SELVEDGE STRAIGHT FIT 14
Figure 8 HE BY MANGO STRAIGHT-FIT MEDIUMWASH BOBJEANS 14
Figure 9 GAPORIGINAL 1969 STRAIGHT FIT JEANS 14
Figure 10 WHITE DENIMLOOKS 15
Figure 11 JOGGERS DENIM 16
Figure 12 CALVIN KLEIN PATCH WASHED DENIM 17
Figure 13 REGULAR FIT DENIM 29
Figure 14 Slim Fit Denim 30
Figure 15 RelaxedFit Denim 30
Figure 16 SkinnyFit Denim 31
Figure 17 Bootcut fit Denim 31
Figure 18 Bell Bottom Denim 32
Figure 19 Huskyfit denim 33
Figure 20 Low Raise fit denim 33
Figure 21 Carrot fit denim 34
Figure 22 TaperedFit denim 34
Figure 23 Straight Fit denim 35
7 | P a g e
Figure 24 VFCGlobal Presence 41
Figure 25 VFCBrands 43
Figure 26 Eric C. Wiseman is Chairman, President and Chief Executive Officer of VF 46
Figure 27 VFC Organization Hierarchy 47
Figure 28 VFCIndia 48
Figure 29 Lee India 49
Figure 30 Wrangler India 50
Figure 31 Sourcing Department 50
Figure 32 Sales Department 50
Figure 33 Product Life Cycle 54
Figure 34 Threads usedincompetitor brands 95
Figure 35 Buttons usedincompetitor brands 96
Figure 36 Rivets usedincompetitor brands 97
Figure 37 Zippers usedin competitor brands 98
Figure 38 Logo patchesuse bycompetitor brands 99
Figure 39 Aesthetic features usedbycompetitor brands 100
Figure 40 Garment Sketch 113
8 | P a g e
TABLE OF CONTENT
Abstract I
Certificate Ii
Acknowledgement Iii
List of Tables Iv
List of Figures V
Table of Content Page no.
Chapter 1 INTRODUCTION 2
1.1 NEED OF THE PROJECT 3
1.2 TITLE OF THE PROJECT 4
1.3 OBJECTIVES 4
1.4 SUB OBJECTIVES 4
1.5 BACKGROUND 4
1.6 COMPANY PROFILE 5
1.7 INTRODUCTION TO LEE BRANDS 6
Chapter 2 REVIEW OF LITERATURE 7
2.1 MARKET STATUS OF DENIMSECTOR IN INDIA 8
2.1.1 MARKET SIZE AND GROWTH 8
2.1.2 COMPARISON WITH DENIMCONSUMPTIONOF SOME OTHER COUNTRIES 8
2.1.3 CITY-WISE DISTRIBUTION OF DENIMMARKET 9
2.1.4 PRESENCE OF BRANDS 9
2.1.5 DRIVINGFACTORS FORDENIMMARKET 11
2.1.6 DENIMVALUE CHAIN IN INDIA 11
2.1.6.1 SELECT TRENDS IN DENIMMARKET 12
2.1.7 ISSUES & CHALLENGES FOR DENIMMARKET 12
2.2 DENIM:THE BEST JEANS AND DENIMTRENDS 12
2.2.1 LEISURE LUXE 13
9 | P a g e
2.2.2 RELAXED FITS 14
2.2.3 WHITE 15
2.2.4 RUNNERS OR JOGGERSPANTS 16
2.2.5. ATELIER (PATCH WORK) 17
2.3 DENIMS- IT'SHISTORY 19
2.3.1 CHARACTERISTICS OF DENIM 19
2.3.2 WEAVE DESIGN OF DENIM 20
2.3.3 CLASSIFICATION OF DENIM 20
2.3.4. MACHINES REQUIREDFOR GARMENTS WASHING/DYEING 20
2.3.5 ADVANTAGES OF GARMENTS WASHING 21
2.3.6 LIMITATION OF GARMENTS WASHING 22
2.3.7 DENIMWASHING 23
2.3.7.1 CHEMICAL WASHES 22
2.3.7.2 MECHANICAL WASHES 25
2.4 GLOSSARY OF JEANS 29
2.5 ABOUT THE BRAND 36
2.5.1 VISION & VALUES 37
2.5.2 INNOVATION: A COMMITMENT TO BOLD NEW IDEAS 38
2.5.3 VF GLOBAL PRESENCE- 40
2.5.4 BRAND PORTFOLIO 42
2.6 ORGANIZATIONAL STRUCTURE 46
2.7 BUSINESSPLAN 51
2.8 PRODUCT LIFE CYCLE 54
Chapter 3 METHODOLOGY 60
3.1 PROCESS FLOW 61
Chapter 4 DATA ANALSIS 66
4.1 SECONDARY DATA ANALYSIS 67
10 | P a g e
4.2 MARKET ANALYSIS 70
4.2.1 IDENTIFICATIONOF THE DIRECT & INDIRECT COMPETITIVEBRANDS AND THEIRFITS 70
4.2.2 COMPETITION MAPPING OF BRANDSSELECTED (PRIMARY RESEARCH) 71
4.2.3 RESULTS OF MARKET SURVEY 91
4.2.4 PRICE POINT & NO. OF OPTION COMPARISION OF LEE BRANDS WITH OTHER BRANDS 102
4.2.5 FIT WISE COMPETITORSANALYSIS 105
4.3 CONSUMER SURVEY 107
Chapter 5 PRODUCT DEVELOPMENT 111
5.4 DESIGN BRIEF 112
5.2 CONCEPT GENERATION 112
5.3 CREATION AND DEVELOPMENT OF GARMENTS 113
PRODUCT 1: REGULAR STRAIGHTFIT 114
PRODUCT 2: SLIMSTRAIGHT FIT 115
PRODUCT 3: SKINNY STRAIGHT FIT 117
PRODUCT 4: JOGGERS(NON-STRETCHABLE) 119
PRODUCT 5: DUNGAREES 121
Chapter 6 SUGGESTIONS AND CONCLUSIONS 124
6.1 LIMITATIONSAND SCOPE OF FURTHER STUDY 125
6.2 CONCLUSION 125
Chapter 7 BIBLIOGRAPHY 126
Chapter 8 APPENDICES & ANNEXURE 127-144
11 | P a g e
CHAPTER 1
INTRODUCTION
In this section, the details of the project, company profile,
significance and limitations are discussed
12 | P a g e
PROJECT STATEMENT
There are many newly launched brands as well as already existing brands in apparel industry.
Competition is increasing day by day among brands and trend is changing at a very fast rate.
Today’s customers have become more demanding about latest trend & style of apparels.
Customers have lot of options because there are plenty of apparel brands in market, and hence it
becomes very difficult to retain the customer. To retain the existing customers and to attract new
customers, brand should have latest trend available with minimum cost. This project will discuss
about the latest trend and MRP offering in market and find the gap between the latest Style trend
and Fit & MRP trend followed in market and the trend followed by Lee.
1. INTRODUCTION
Brands strategy is gaining more popularity because they quickly adopt the latest trends through
listening to the feedback from its consumers. Consumers are satisfied with the fact that they can
wear clothes of the latest trend with reasonable price. Customers do not run into the same clothes
the second time of their visit to the retail shop. Fast fashion brands produce new clothes more
frequently and rapidly. global clothing retailer claimed that it needs just two weeks to develop a
new product to get to the store and launches, store in the fastest time to capture current trends in
the market, these trends are designed and manufactured quickly and cheaply to allow the
mainstream consumer to take advantage of current clothing styles at a lower price. This is the
philosophy of quick manufacturing at an affordable price.
1.1 NEED OF THE PROJECT
Brand Lee is experiencing a significant drop of sales in Denim (core) category, while on the
other hand the denim market of India continues to grow. Therefore, it becomes inevitable to
establish that “Lee” covers to entire spectrum of the market and also its competitors. A
thorough Evaluation of the product landscape is compulsory.
13 | P a g e
1.2 TITLE OF THE PROJECT
“PRODUCT DEVELOPMENT FOR SELECTED FITS”
1.3 OBJECTIVES
a) To analyze the trend of fits & style in market
b) To gain an understanding of the current scenario about the FIT & MRP wise option
offered by LEE &other competitors brands along with product based comparison
c) Development of new fit/products as per market requirement
d) To find out the MRP brackets of competitive brands
1.4 SUB OBJECTIVES
a) Price & fit Range Analysis
b) Identification of the top selling and bottom selling pan India style codes for denim
category.
c) Development of option plan
1.5 BACKGROUND
Denims are the most comfortable outfit in bottoms, almost on all occasions. According to
estimates, the size of the denim market in India is about 65-70 million pairs. It's a large
structured industry growing at about 15-20% a year Says Chakor Jain, business head for Lee in
India, "We are only growing as there is a robust demand for denim in India. The East Asian
market is growing aggressively. Europe has seen a general slowdown and in the entire apparel
sector." Denim is of the most promising category in India’s apparel market. In 2013, the denim
market of India was worth `13,500 Cr. which accounts for 5 percent of the total apparel market
of the country. The market is projected to grow at a CAGR of 15 percent to become 27,200 Cr.
markets in 2018. The denim market in India is skewed towards men’s segments with 85 percent
contribution coming from it. Women’s denim segment contributes 9 percent to the market and
the kids segment the rest 6 percent. The women’s and kid’s denim segments are expected to
witness higher growth rates due to their lower base and increasing focus of brands and retailers
on those segments. Analysis of the customer satisfaction gauges the acceptance of a new product,
14 | P a g e
quality of economic output, as experienced by the users of that output, to contribute to a more
comprehensive picture of the economy, to indicate how well (or poorly) VF markets behave and
to be a leading indicator of economic profits. Customer’s perception of service and quality of
product thus determines the success of the product or service in the market. The above trends
indicate the huge potential of the denim market in terms of both branding and specialty retailing.
However, the key success factors for both new brand and retail entrants will be product
differentiation and retail experience. Savvy marketing and interactive promotions with kids, in
addition to the product and retail offer shall be the key to success in this category.
1.6 COMPANY PROFILE
"At VF, business success starts with our family of powerful brands whose very names reflect
the pride and foundation of our company.
Represent the aspirational interests and lifestyles of people of all ages on every continent.
These are brands that enrich consumers’ lives, help them express their individuality and push
them to the boundaries of what’s possible. We support these brands with powerful business
platforms that help us maintain VF competitive edge.
Figure 1: VF Corporation logo
15 | P a g e
Every day, around the world, VF leverages these platforms across the company to share best
practices, enable VF success and strengthen VF brands. This close relationship between powerful
brands and powerful platforms plays out within a company culture that combines collaboration,
creativity, operational excellence and financial discipline to ensure that everything we do
contribute to superior total shareholder returns and passionate consumer loyalty."
1.7 INTRODUCTION TO LEE BRANDS
Lee Jeans have a proud history stretching back to 1889, and a heritage of quality clothes
that are not only classic, but comfortable too. That's why today Lee is one of the most
popular work and casual brands on the planet. Henry David Lee established the H.D. Lee
Mercantile Company in Kansas; a business specialized in selling fine goods. H.D. Lee
quickly sees the need for reliable work wear. Unhappy with the quality and inconsistent
delivery of work wear from Eastern suppliers, Lee is convinced his company can do it better.
It is with this venture that Lee starts what is to become one of the most successful garment
companies throughout the 20th century. They have always been doing things differently and
been first at it as well. In 1995, they were the first international brand to be made available to
the Indian market, the first to have exclusive outlets, the first to offer such a wide range in
fits, fabrics and styles.
They have done so many things since 1995, like first casual brand to open exclusive store
first apparel brand to go on television, Lee Dance Furnace, Lee A to Z of Rock, Lee Model
Hunt, a super model calendar with Yana Gupta, a website, (leelounge.com) first brand to
have a WAP site, giving customers virtually everything they need to know about Lee:
catalogues, downloads, contests, limited edition stuff and giveaways to die for.
Figure 1: Lee brand logo
16 | P a g e
CHAPTER 2
REVIEW OF LITERATURE
In this section, the secondary research that was conducted for the project is articulated. The
relevant literature that was reviewed regarding the project is elaborated
17 | P a g e
2.1 MARKET STATUS OF DENIM SECTOR IN INDIA
Consumers, especially the youth, in cities beyond the metros and mini metros are growing
exceptionally aspirational. They are increasingly accepting denim as a core apparel category to
be worn as an everyday casual garment Amit Gugnani, SVP, Fashion (Textile & Apparel),
Technopak share more insight on the denim market.
2.1.1 MARKET SIZE AND GROWTH
Denim is of the most promising category in India’s apparel market. In 2013, the denim market of
India was worth `13,500 Cr. which accounts for 5 percent of the total apparel market of the
country. The market is projected to grow at a CAGR of 15 percent to become `27,200 Cr. market
in 2018.
The denim market in India is skewed towards men’s segments with 85 percent contribution
coming from it. Women’s denim segment contributes 9 percent to the market and the kids
segment the rest 6 percent. The women’s and kid’s denim segments are expected to witness
higher growth rates due to their lower base and increasing focus of brands and retailers on those
segments.
2.1.2 COMPARISON WITH DENIM CONSUMPTION OF SOME OTHER COUNTRIES
In general, the western lifestyle and western fashion has accelerated the trend of casualization
across the globe. This trend has boosted the consumption of casual fashion apparel like denims,
dress shirts, tees, casual shirts among both men and women consumers in all developing
countries including India. The average number of denim items owned by Indian consumer is
much lower in comparison to consuming market of the United States, Europe etc. The number is
even lower than countries like Brazil and China. This difference in the number demonstrates the
huge potential that exists for denim in the domestic market.
18 | P a g e
2.1.3 CITY-WISE DISTRIBUTION OF DENIM MARKET
The value share of denim market is skewed in favor of mega metros and metros which account
for almost half of the total denim market at a share of 49 percent. Though the markets of other
urban areas and rural India contribute high in volume terms, their combined share in market
value is only 51 percent.
As the penetration of denim category and the awareness of denim quality increases in those cities
and rural India, their share in market value will start increasing with more number of consumers
willing to pay premium for the quality, design and fit.
2.1.4 PRESENCE OF BRANDS
In India unbranded denim products dominate the market with around 60 percent share of the
market. The share of brands in denim market stands at 40 percent. Most of the unbranded players
operate on the lower price segment of the market where awareness of quality of fabric, finishing
and washes, design and fit are relatively low.
The emergence of semi-urban clusters, areas having less number of farming communities, across
the country has opened a plethora of opportunities for regional brands and retailers. A typical
denim consumer of the semi-urban cluster demonstrates a blend of the characteristics of urban
and rural consumers; like an urban consumer he or she shows awareness of brand and product
quality and like a rural consumer pricing and affordability plays a crucial role in his or her
purchase decisions. The regional brands have focusing to cater to these typical requirements of
the semi-urban consumers. However, presence of lots of unbranded players in such markets it a
market of intense competition to many national level brands.
19 | P a g e
2.1.5 DRIVING FACTORS FOR DENIM MARKET
Some of the key driving factors for the denim market in India are:
 An aspiration youth (15-29 year olds) with higher spending power than previous
generations, which make 26 percent of the consuming population
 A wide range of consumer segment that consider denim as an apparel of choice owing
to its comfort and style
 Favored preference for denim amongst youth owing to its versatile association
 Increasing usage of denim products by women and youth in smaller cities and rural
India
Figure 2: Median Age
20 | P a g e
2.1.6 DENIM VALUE CHAIN IN INDIA
India has an integrated value chain for denim products starting from fibre to retail. Denim is
primarily produced from cotton and India is expected to overcome China as the single largest
producer of cotton the world in 2014. The country is the second largest producer of cotton yarn.
The denim fabric production capacity of India is more than 1,000 million meters per year, and
India is still witnessing entrance of more denim fabric manufacturers in the industry.
Denim fabric production in India is concentrated in the western and northern parts of the country
with more than 45 percent contribution coming from Gujarat alone where Ahmedabad is the
production hub.
Denim apparel production in India remains a fragmented industry where only 20-30 percent of
denim apparel is manufactured in the organized units. The denim apparel production activities
are concentrated in Delhi and NCR, Mumbai, Bangalore and Ahmedabad.
2.1.6.1 SELECT TRENDS IN DENIM MARKET
The denim market in India has been evolving fast with introduction of more styles, colours and
some distinct trends in the product offering.
Some of the key trends in denim market are:
 In India most of the denim manufacturers focus on the domestic markets as the value
realization remains higher in domestic market than in export markets
 In the recent times the industry has witnessed entrance of new fabric manufacturers
which is expected to make the market for denim fabric more price competitive in the
coming years
 Cotton remains the fiber of choice in denim apparel. In blended denim fabrics
polyester is being used as weft threads
 The demand for stretch denim is growing at a faster rate in India market due to its
comfort and fi t characteristics
21 | P a g e
 The color of denim jeans is no longer limited to traditional blue colors. Indian youth
has started accepting denim in different colors including green, red, yellow etc.
2.1.7 ISSUES & CHALLENGES FOR DENIM MARKET
Though the denim category is among the most promising categories in apparel market of the
country, it faces its own set of issue and challenges. The prudence in which various stakeholders
of denim eco-system identify and address the issues and challenges associated with the value
chain will determine the growth of denim apparel market in the country. India at present lacks
behind in its ability of the denim product development and innovation. There is a need to
develop a larger portfolio of denim garments and accessories, including shorts, shirts, bags,
dresses, accessories among others.
At present the market is skewed towards denim jeans. The weight (gsm) range of available
denim fabric could be broadened to widen denim application. There is a lot of scope of
improvement in right processing and value addition in denim through fashion-led processes and
finishes. Establishment of high quality processing and could help to improve the quality and
colors, this attracting more to try denim.
2.2 DENIM: THE BEST JEANS AND DENIM TRENDS
There will always be those style purists who say that dark, unsullied denim (preferably
selvedge) is the only kind worth investing in for versatility and longevity. And this article is
not for them. Besides, when did fashion ever concern itself with such practicalities? For the
rest of us, denim has moved on since tailor Jacob W. Davis and dry-goods salesman Levi
Strauss patented the rivet in 1873.
22 | P a g e
Figure 4: Calvin Klein Denim
Indeed, the 20th century’s most iconic garment – the blue jean – is positively overripe for
designers to experiment with and subvert.
And they’re doing it in their droves. These are the denim trends to buy into for this season
and (slightly further) beyond.
2.2.1 LEISURE LUXE
Leisure luxe lies in oversized luxe sport – a combination of leisure and sporty elements
teamed with oversized jackets, in a palette of soft cosmetic hues. Silhouettes become less
tailored and more about casual, oversized relaxed and loose fits while the simple lines and
relaxed, layered silhouettes continue to be influenced by menswear tailoring. Sporty shapes
in luxurious materials rely on the emphasis of texture – a key focus on the quality
combinations of loungewear and classic wardrobe staples. (Bowring, 2016)
Figure 5: Flexible Denim
23 | P a g e
2.2.2 RELAXED FITS
The warmer months are the time to take things easy. “A key style for SS16 is the more relaxed,
straight or tapered fit,” says Robyn Ferris, Junior Buyer at MRPORTER.com, who buys the
majority of the discerning e-tailor’s denim.
Slim, skinny and spray-on styles might continue to dominate the industry, but that’s precisely
why the menswear pendulum is swinging in the other direction, with designers like Christopher
Shannon and E. Tautz continuing to push wider leg cuts.
Figure 6: UNIQLO MEN SELVEDGE REGULAR STRAIGHT FIT Figure 7: LEVIS JEANS 501 SELVEDGE STRAIGHT FIT
Figure 8: HE BY MANGO STRAIGHT-FIT MEDIUMWASH BOB JEANS Figure 9: GAP ORIGINAL 1969 STRAIGHT FIT JEANS
24 | P a g e
2.2.3 WHITE
For this summer, the forecast is bright. Again. “White denim is the one to watch,” says Gordon
Richardson. “It works well with this season’s predominance of neutral colors as a clean
alternative to a basic chino. “Adding some white to your rotation also gives you another fail-safe
option for pulling off a double-denim look without having to worry about shades of blue melting
into one another JT-at-the-2001-AMAs-style Or sweltering in black at the height of summer.
Plus, it’ll enhance that tan you’re trying to get.
Figure 10: WHITE DENIM LOOKS
25 | P a g e
2.2.4 RUNNERS OR JOGGERS PANTS
Tapered sweatpants called "jogger pants" are one of the hottest new trends in menswear,
according to industry experts. The legs of the sweatpants, which feature elastic at the feet, are
designed to fall just above the ankle.
Unlike sweatpants of the past, their primary utility isn't in jogging, but in showing off expensive
basketball shoes, writes Sara Germano for the Wall Street Journal. "They’re the hottest trend in
bottoms in men’s," Sports OneSource analyst Matt Powell told the Journal.
According to men's site Complex.com, "The pants have not only become synonymous with
sneaker culture, but it's also found its way into its boutique
Figure 11: JOGGERS DENIM
26 | P a g e
2.2.5. ATELIER (PATCH WORK)
Denim atelier, diesel’s ultra-bespoke denim, draws its inspiration from painterly techniques this
season. Splatter and worn-out effects, and workwear-like stripes are effortlessly and artfully
stylish. Denim is manually ripped, distressed and splattered with various tonal paint colors,
coated treatments fade over time to reveal the original denim at its core, and double fabrics are
treated and sewn together for a couture patchwork effect.
Figure 12: CALVIN KLEIN PATCH WASHED DENIM
27 | P a g e
2.3 DENIMS- IT'S HISTORY
The story goes that “jean” derives from the word Genoa. It refers to the material that sailors
from Genoa used in their pants. This was a coarse cotton wool and/or linen blend. It
originally came from Italy, and is evidence of the custom of naming a material for its place of
origin. By the late 16th century, jean was already being produced in Lancashire, England.
The composition eventually evolved to 100% cotton by the 18th century ‘Jeans’ today
usually refer to a garment that has 5 pockets (two in the front, two in the back and a small
change pocket on the front right pocket) and this style can be made using any kinds of fabrics
be it corduroy, twills, or bull denim. Historic brands include Levi's and Wrangler. On the
other hand, the origin of the term “denim” can be traced to late 16th century France where a
fabric known as “serge de Nimes” (Twill from Nimes) was very popular. Some doubt
remains as to whether the contraction “denim” actually came from this French fabric or twill
called “nim”, also used in France at the time. “Serge de Nimes” was a blend of silk and wool,
which leads some historians to doubt if this was truly the origin of modern day denim. Either
way, the history of jeans goes this far back in history. Both fabrics (jeans & denim) grew in
popularity, denim being the stronger and more expensive of the two. The major difference
between them was that denim was woven with one colored thread (the warp) and the other
white (the weft), while jean was woven with two colored threads.
Jean and denim remained two very different fabrics, and were used for different types of
clothing. Denim was used mainly for workers clothes and jean for lighter clothes that did not
have such high durability requirements. By the late 19th century, weavers in America were
making twills in the same fashion as the European denim, adapting to the more readily
available and locally produced cotton fibres. The material had a reputation for being very
strong and not wearing out quickly, in spite of many washes.
2.3.1 CHARACTERISTICS OF DENIM
 Warp yarns are coloured usually with Vat or Sulphur dyes.
 Weft yarns are always white in colour.
 Structure: warp dominating right hand or left hand twill i.e. Z/S-twill of 2/1 or 3/1
construction
 Usually made of cotton yarns of coarser count (7S, 10S, 14S, 16S, etc.)
28 | P a g e
 Rotor yarns are usually used.
 Coarser cloth (weight lies between 6 – 14 oz/sq.yds.) and used for pant and warm
jacket
2.3.2 WEAVE DESIGN OF DENIM
 We all know that the denim fabric is constructed with TWILL Design. Now, let us
take a brief look about Twill construction.
 A distinct design for the twill weave is it forms a diagonal line.
 In the right-hand twill, the diagonals run towards to the right.
 In the left-hand twill, the lines run towards to the left.
 Denim, gabardine are well-known twill weave fabrics.
 The simplest twill weave is either 1/2 or 2/1 twill (three-leaf twill).
 3/1 or 1/3 twill is called four-leaf twill.
2.3.3 CLASSIFICATION OF DENIM
 The weight/unit area of Denim is
Light Weight: 4.5 to 7 oz/sq.yd (Technology of Industrial Denim Washing: Review
27)
Medium Weight: 7 to 10 oz/sq.yd
Heavy Weight: 11 and above
 The hue/tone and colour of Denim is:
Indigo vat, Sulphur black
 The fabric structure/design of Denim is:
Plain, Twill (S-twill, Z-twill, herringbone or Zigzag twill)
 There are two methods of garment finishing:
Dip process, Tumbling process
2.3.4 MACHINES REQUIRED FOR GARMENTS WASHING/DYEING
 A garments dyeing and washing factory needs the following machines
 Garments dyeing/washing machine for- Sample & Bulk
29 | P a g e
 Hydro extractor
 Dryer
 Basically there are two types of machines used for garments dyeing
 Pedal Type machine
 Rotary Type machine
 Pedal Type garments dyeing machine is the first and oldest type of garment dyeing
machine still used in the European countries. Peal type garments dyeing machines are
two types that are overhead pedal type and side pedal type.
2.3.5 ADVANTAGES OF GARMENTS WASHING
The followings advantages could be gained from garments washing:
 Removal of starch or size materials makes the garments soft hand feel
 Softness could be increased by the addition of softener just at the last stage of
washing
 Dirt, spots, impurities, gums, etc. if accumulated in garments during their
manufacturing, could be removed
 During washing shrinkage takes place, therefore, after washing there is no possibility
to create such problem
 Washed garments could be worn directly after purchase
 Faded or worn out effects could be introduced to the garments which creates new
fashion
 Comparatively lower capital is required to set up a washing plant
 Lower land space and least manpower cost are required to run a washing plant
30 | P a g e
2.3.6 LIMITATION OF GARMENTS WASHING
Like other processes Garments washing is also not without some limitations. They include as
below:
 Garments Size Change: The change takes place due to shrinkage properties of fabric.
The amount of shrinkage properties of fabric determines the size changes of the
garments
 Size Material is Partly Removed: Size materials applied during preparation of fabric
are removed partially during washing though complete removal is possible if desired
 Colour is Partly Removed: Unfixed dyes may remain on the surface of the garments
and it is necessary to remove them completely. They might not be removed
completely after washing
2.3.7 DENIM WASHING
It is of two types. They are
1. Mechanical Washes
 Stone wash
 Micro sanding
2. Chemical Washes
 Denim bleaching
 Enzyme wash
 Acid wash
2.3.7.1 CHEMICAL WASHES
1. Denim Bleach
In this process a strong oxidative bleaching agent such as sodium hypochlorite or
KMnO4 is added during the washing with or without stone addition. Discoloration
produced is usually more apparent depending on strength of the bleach liquor quantity,
temperature and treatment time. It is preferable to have strong bleach with short treatment
time. Care should be taken for the bleached goods so that they should be adequately
antichlor or after washed with peroxide to minimize yellowing. Materials should be
carefully sorted before processing for colour uniformity.
31 | P a g e
2. Enzyme Wash Denim
Enzyme Wash -In order to minimize the adverse effect of stone-washing, the denim
garments are washed with enzymes. The enzyme breaks the surface cellulose fibres of the
denim fabric and removes during Washing. During enzyme washing certain amount of
indigo dye and cellulose fibres from the surface of the fabric are removed.
Enzymes are proteins, found in all living organisms, plants, as well as animals and
microorganism. All organisms produce a wide range of enzymes. Enzyme washing is
ecologically friendly due to the natural origins of enzymes.
Enzymes basically catalyse specific chemical reactions and are known as ‘bio-catalysts’.
Enzymes act on living cells and can be work at atmospheric pressure and in mild temp
and ph. In recent years, there has been increasing interest in the use of environmentally
friendly, nontoxic, fully biodegradable enzymes in the modern textile technology
finishing process. Enzymatic treatment can replace a number of mechanical and chemical
operations, which have been applied to improve the comfort and quality of fabrics by
now. In the textile industry enzymes are applied mainly to get a cleaner fabric surface
with less fuzz, to reduce tendency to pill formation, to improve handle, to smooth the
surface combining with traditional softeners. The development studies of this area have
been focused on applying enzymes on cellulose materials based on cotton, linen, viscose
and their blends with synthetics fibres.
LOCK AND KEY THEORY
The Lock and Key analogy first postulated in 1894 by Emil Fischer. Here the lock is the
enzyme and the key is the substrate. Only the correctly sized key (substrate) fits into the
key hole (active site) of the lock (enzyme). Larger keys, smaller keys, or incorrectly
positioned teeth on keys (incorrectly shaped or sized substrate molecules) do not fit into
the lock (enzyme). Particular lock can only be open by correctly shaped key. Key fits
lock-turns, it thus opening the door for reaction to proceed. Enzymes reject dissimilar
substance and accept substrate -reaction proceed.
32 | P a g e
APPLICATION OF ENZYMES IN TEXTILE INDUSTRY
Amylases: Used for desizing
Cellulose: Used for bio-polishing and denim finishing
Protease: Used for wool finishing
Catalase: Used for bleach clean-up
Laccase: Used for discoloration of indigo dyes
3. Acid Wash
Acid wash on denim jeans is becoming very popular due to its significant contrasts and
attractive Appearance in colour. Acid wash can be carried on Indigo & Sulphur base
fabric garments. Acid Wash was a chemical wash process on denim which stripped the
top layer of colour and makes a White surface while the colour remained in the lower
layers of the material, giving it a faded look.
Acid was first launched in 1980’s as a new innovative finish on denim garments. This
wash was being carried out by soaking stones in bleach and then followed by
neutralization.
Acid wash of denim garment is normally carried out by tumbling the garments with
pumice stones pre-soaked in a solution which contains sodium hypochlorite (5 to 10%) or
potassium permanganate (3 to 6%). This causes localized bleaching which produce non
uniform sharp blue/white contrast.
Acid Wash Denim
In this wash addition of water is not required. The colour contrast can be increased by
optical brightening treatment.
Limitations of Acid Wash
Acid washed, indigo dyed denim has a tendency to yellow after wet processing. The
major cause is residual manganese due to incomplete neutralization, washing or rinsing.
Remedy
Manganese is effectively removed during laundering with addition of ethylene- diamine-
tetra acetic acid as chelating agent.
33 | P a g e
2.3.7.2 MECHANICAL WASHES
1. Denim Hand Sand / Scraping
Hand sand is step which is generally being done in rigid form of garments to get distress
look.
Locations can be front thigh & back seat or it can be overall / global application as per
Standard. Emery paper is being used to scrape the garments in particular placement & design.
Emery paper comes in different number generally starts from 40 till 600 and above, higher
the number finer the emery paper, lower the coarseness of the paper. In garment industry
from 220, 320 & 400 number papers are most popular & widely used.
The most important factor is to select right number of paper according to the fabric strength
& intensity need.
Scraping can be done on inflated rubber balloons for better effect (horizontal or vertical it’s
up to operator’s convenience), even it can done on plain wooden board of garment size &
hand pressure should be uniform in order to get better results.
Hand sanding must be started from intense part & feathering out on less intense part
gradually.
2. Stone Wash
In the process of stone washing, freshly dyed jeans are loaded into large washing machines
and tumbled with pumice stones to achieve a soft hand and desirable look.
Variations in composition, hardness, size shape and porosity make these stones
multifunctional. The process is quite expensive and requires high capital investment.
Technology of Industrial Denim Washing: Review 31
Pumice stones give the additional effect of a faded or worn look as it abrades the surface of
the jeans like
sandpaper, removing some dye particles from the surfaces of the yarn.
34 | P a g e
Selection of Stone
Stone should be selected of the proper hardness, shape, and size for the particular end
product. It should be noted that large, hard stones last longer and may be suited for heavy
weight fabrics only.
Problems Caused by Stones
 Damage to wash machineries and garment due to stone to machine and machine to
stone abrasion
 Increase in labour to remove dust from finished garments.
 Water pollution during disposal of used liquor.
 Back staining and re deposition
Back Staining or Re-Deposition
The dye removed from denim material after the treatment with cellulose or by a conventional
washing process may cause "back staining” or "redeposit ion”. Re-coloration of blue threads
and blue coloration of white threads, resulting in less contrast between blue and white
threads.
3. Sand Blasting
Sand blasting technique is based on blasting an abrasive material in granular, powdered or
other form through a nozzle at very high speed and pressure onto specific areas of the
garment surface to be treated to give the desired distressed/ abraded/used look.
 It is purely mechanical process, not using any chemicals.
 It is a water free process therefore no drying required.
 Variety of distressed or abraded looks possible.
 Any number of designs could be created by special techniques
Advantages
 Pure chemical process.
 Water free process therefore no need drying
 Variety of distresses or abraded looks possible
 Any number of designs could be created by special finishes whiskering
35 | P a g e
On denim, Whiskers/moustaches, chevrons are nothing but the worn out lines / impression
generated by natural wearing on hip & thigh area. There are many designs & pattern
available.
This is being done manually with help of sharp edge emery paper roller on fine wood stick or
pasted on plastic material. Before starting execution placements also known as ‘Cat's
Whiskers’ Industrially done with laser, sandblasting, machine sanding, hand sanding and
abrasive rods.
4. Potassium Permanganate Spray / Rub & Bleach Spray
Potassium permanganate spray is done on jeans to take a bright effect on sand blast area. One
important thing about potassium permanganate spray is this is usually a sporting process to
increase the effect of sand blast. Potassium permanganate solution is sprayed on blasted area
of jeans garment with the help of normal spray gun. This potassium permanganate spray
appears pink on garment when fresh and turns to muddy brown on drying. Potassium
permanganate spray concentrations range from 0.25 gm per litre to 15.00 grams per litre
depending to required results and fabric types.
Usually indigo died fabrics are treated with low concentrations whereas Black Sulphur Fabric
requires high concentrations to treat with. Sulphur is not much affected with potassium
permanganate and hence requires high concentrations and even sometime multiple spray
operations.
The variables in spray process are as follow-
 Distance of spray gun to garment- less distance will give more defined and sharp
effect where as distant spray will result to more mild and merged effect.
Distance ranges from one foot to two and a half foot.
 Air to Water Ratio of Gun- this is to be set very carefully. Low air pressure possibly
will through KMn04 drop on garment resulting too bright white spots whereas high
pressure will produce very low bright effect spray effect to areas where it is not
required.
 Potassium Permanganate Solution Concentration - of course, this will control the
extent to brightness.
36 | P a g e
PP spray is being done on denim garments to achieve local abraded area to appear whiter
than back ground indigo colour shade. This can be applied by spray gun by towel dipped in
to pp solution & rubbed on desired area followed by neutralization in wet process. This
process can be done in rigid after doing hand scrape or in the middle of the wash.
5. Tie and Dye Effect
In this effect, the fabric of the garment is tied after folding using plastic pins and then
washed. The pins are detached / broken after washing and the fabric in the folded areas is less
washed as compared to the edges created by folding and contained relatively high intensity of
original colours.
6. Tear Effect
The garment is given torn effect after washing. Two cuts are made horizontally and garment
is washed. After washing, threads come out of the garment. Vertical threads are taken out of
the garment leaving horizontal threads to produce this effect.
7. Tint Effect
Tint means fainted colour spread over a surface. In this effect, the garment is rinsed with
colour solution, giving the garment same colour at the bottom and back of the fabric. The
same colour is visible at the front of the fabric but with mixed shade. This colour is more
prominent on back side of the fabric.
8. Diesel Effect
This effect gives oil stained look on the garment, with the intensity defined by the buyer.
9. Grinding Effect
This effect is made on the pocket lining, a roughing effect after washing the garment.
10. Ozone Fading
By using this technique, the garment can be bleached. Bleaching of denim garment is done in
washing machine with ozone dissolved in water. Denim garments can also be bleached or
37 | P a g e
faded by using ozone gas in closed chamber. In the presence of UV light, there is an
interaction between the hydrocarbons, oxides of nitrogen and oxygen that causes release of
ozone. Indigo dyestuff tends to fade or turn yellow due to ozone reaction.
11. Water Jet Fading
Hydro jet treatment is used for enhancing the surface finish, texture, durability of denim
garment. This treatment involves exposing one or both surfaces of the garment through hydro
jet nozzles. The degree of colour washout, clarity of patterns, and softness of the resulting
fabric are related to the type of dye in the fabric and the amount and manner of fluid impact
energy applied to the fabric. As this process is not involved with any chemical, it is
pollution free.
12. Laser Technology
It is computer controlled process for denim fading. This technique enables patterns to be
created such as lines and/or dots, images, text or even pictures. It is water free fading of
denim. Being an automatic system, chances of human error are slim. Also called spray
painting in denims. This technique has relatively high cost. The classic jean is strong,
durable, comfortable and so fashionable. Manufacturers are keeping this classic on the
fashion radar by stoning, icing, burning and drilling the beloved jean to create novel and
unique effects. There’s a new technology that is producing some amazing looks on denim.
With the popularity of special effects surging, it’s a good time to check-out laser engraving.
The laser technology utilizes a beam of light, to produce a non-contact mark on the denim
fabric. When engraving denim, the laser burns away the indigo dye to produce a worn look.
38 | P a g e
2.4 GLOSSARY OF JEANS
Fly Length: The zipper attachment below the waistband. The length of the openable zipper
in the fly length.
Crotch: The complete measurement from center front waistband to center back waistband in
U Shape is measured as Crotch.
Inseam: The inner side of leg is measured as inseam, which starts from crotch to the hem of
the jeans.
Outer seam: The full length of the Jeans from waist on the side to the hem.
Fit Specification of Jeans
Regular Fit: For an average build with little to no body fat, standard 2-4-inch ease around the
body for a snug but not restrictive fit, some ease in the crotch, 2-inch ease in the seat and
thighs.
Figure 13: REGULAR FIT DENIM
39 | P a g e
Slim fit: For a younger man with no body fat, hips and waist the same girth and slender build
in things and seat. 0-2 inches ease in all areas, no extra crotch ease, fractional ease in seat,
thigh is cut smaller that standard fit.
Figure 14: Slim Fit Denim
Relaxed fit: Cut roomier all around with 4+ inches ease in all areas. Fits a man with some body
fat or a man who prefers a less restrictive pant.
Figure 15: Relaxed Fit Denim
40 | P a g e
There is more ease and a "break" in the front crotch, an ease wedge in the center back fork and
the thigh is cut larger in the back to accommodate a longer stride.
Skinny fit: Similar to slim, some companies have re-labeled slim fits with the skinny label
and made the pant legs narrow from thigh to ankle.
Figure 16: Skinny Fit Denim
Boot cut: Similar to regular with a slight flare at the lower leg
Figure 17: Bootcut fit Denim
41 | P a g e
Flare or Bell bottom: similar to regular with a wider leg at the lower hem.
Figure 18: Bell Bottom denim
Husky fit: These are cut for a man with a rounder stomach, fuller seat and thighs. The jeans
are cut so the front waist is wider than the back waist to accommodate a stomach and as the
waist sizes go up, there is often an extra ease wedge added to the center front. There can also
be an extra gusset cut into the back thigh, sometimes this will appear as an extra wedge of
fabric, sometimes the wedge is added to the pattern and cut into the fabric.
Figure 19: Husky Fit Denim
42 | P a g e
Low rise: the rise is the measurement from the base of the crotch line to the top waist before
it's attached to the waist band. Standard for men is seven to nine inches. Low rise is about
five inches.
Figure 20: Low Raise Fit
Carrot fit: Skinny Jeans are body hugging and they curve along with the skin; they are tight
in every part of the body. Carrot Jeans are looser at the waist and thigh, and are tighter from
the calf down.
Figure 21: Carrot Fit Denim
43 | P a g e
Tapered fit: Unlike boot cut jeans, which widen towards the bottom, tapered jeans become
skinnier as they reach the ankle. They are usually fairly form-fitting and considered a type of
skinny jeans; however, companies also make tapered jeans that are simply roomier at the top
and narrower towards the ankle.
Figure 22: Tapered Fit Denim
Straight fit: Straight leg jeans are denim pants that are cut so that the diameter of the leg
opening is almost exactly the same from the knee down to the ankle. They differ from flare
jeans and that begin to widen at the middle of the calf and bell bottoms that begin to widen at
the knee. They also differ from skinny jeans, which actually decrease in diameter from the
knee to the ankle.
Figure 23: Straight Fit Denim
44 | P a g e
2.5 ABOUT THE BRAND
It’s a culture that defines who we are and how we work. It’s a culture of learning from the
past and living in the future. It’s a culture we call One VF.
The company was established first as Reading Glove and Mitten Manufacturing Company in
Pennsylvania in October 1899 by John Barbey and a group of investors. The company was
started with $11,000 and a 320-square-foot (30 m2) factory that was leased for $60/month. It
was incorporated in Pennsylvania on December 4 of that same year. The manufacture of
undergarments began in 1919, accompanied by a name change to Vanity Fair Mills. Shares
were sold to the public in 1951. The H.D. Lee Company (now Lee Jeans) was acquired by
the company in 1969 and the corporate name was changed to VF Corporation to reflect the
more diverse product line. Blue Bell Inc., the owner of such brands as Wrangler and Jan
Sport was acquired in 1986, effectively doubling the size of VF and making it the largest
publicly held clothing company. On October 3, 2005, Lee brand jeans, sold by the VF
Corporation, was seeking another agency after parting ways with Fallon Worldwide in
Minneapolis, part of the Publicis Group.
The company announced the purchase of VF Corporation's underwear business by Fruit of
the Loom for $350 million in cash on January 23, 2007. On February 28, 2007, VF
Corporation acquired Majestic Athlete. On July 26, 2007, VF Corporation announced the
purchase of 7for all Mankind and Lucy Active wear for a combined $885 million. On June
13, 2011, VF Corporation announced its intention to purchase Timberland for $2.2 billion.
The deal closed in September 2011. On December 21, 2012, VF Image wear was awarded a
multi-million-dollar contract to provide uniforms and insignia for Customs and Border
Protection officers. In February 2013, Image wear was awarded a $50-million contract to
manufacture uniforms for Transportation Security Administration officers.
VF Corporation is an American clothing corporation VF corporation sells Jeanswear,
underwear, daypacks, and work wear. The corporate headquarters is in Greensboro, North
Carolina. VF Corporation is a global apparel and footwear company founded in 1899 and
headquartered in Greensboro, North Carolina. The company’s more than 30 brands are
organized into five product categories: Outdoor & Action Sports, Jeanswear, Image wear,
Sportswear and Contemporary Brands.
45 | P a g e
Today, VF is an $12 billion apparel and footwear powerhouse, with an incredibly diverse,
international portfolio of brands and products that reach consumers wherever they choose to
shop. With the expertise in both the art and science of apparel, VFC have built a sustainable
base for continued long-term success. Fast and flexible, they are able to leverage VF highly
diversified global supply chain as continuous expansion of their reach around the world.
2.5.1 VISION & VALUES
Ours is a perpetually driven culture, focused on constant innovation. Using deep research
and insights, we combine the art and science of apparel to create products that excite
consumers and brands that inspire loyalty. We responsibly manage the industry's most
efficient and complex supply chain, which spans multiple geographies, product categories
and distribution channels. Our goal is to continuously exceed the expectations of VF
consumers, customers, shareholders and business partners. We help VF retail partners
win with consistently solid execution and outstanding service. And we continually find
ways to improve VF performance and generate bottom line results. Our people are the
source of VF success. VF associates share a deep commitment to diversity - in people and
ideas. We conduct business with the highest levels of honesty and integrity and we foster
a positive working environment based on creativity, collaboration, and congeniality.
These are the things that make us great. These are the things that make us VF."
VF Corporation is a global leader in branded lifestyle apparel and footwear ... and we
believe we're just getting started. With a diversified portfolio of powerful, global brands,
supported by powerful platforms, we have the right strategies and the right people to
continue to grow. Nearly a decade ago, we began the process of transforming VF into a
global lifestyle apparel company. We identified six growth drivers that are crucial to VF
success, including building lifestyle brands, expanding internationally and serving
consumers directly. VF's largest and fastest-growing coalition is Outdoor & Action
Sports, which accounted for 54 percent of revenues in 2012. Our Outdoor & Action
Sports brands - The North Face, Vans, Timberland, JanSport, Eastpak, Reef, Kipling,
Napapijri, Lucy, Eagle Creek and Smart wool- have tremendous opportunities for
expansion into existing and emerging markets, driven by a robust innovation agenda and
efforts to further connect with consumers. With nearly three-quarters of VF's total
46 | P a g e
revenue expected to come from VF lifestyle businesses by the year 2017 - Outdoor &
Action Sports, Sportswear and Contemporary Brands - we are the best-positioned
company in VF industry to deliver consistent returns to VF shareholders.
In June 2013, we updated VF long-term targets to reflect the confidence we have in VF
future. With a goal of reaching $17.3 billion in revenues by 2017 - driven primarily by
strong growth from VF highly profitable Outdoor & Action Sports, international and
direct-to-consumer businesses - we expect VF earnings per share to reach $4.50.During
the next five years, we are targeting a 300 basis point improvement in gross margin, to
49.5 percent, and a 250 basis point increase in VF operating margin, to 16 percent, when
compared to VF 2012 results. Our international business, which is expected to grow at an
average compounded annual rate of 13 percent, should reach 43 percent of total VF
revenues in 2017, up from 37 percent achieved in 2012. Additionally, VF direct-to-
consumer business is targeted to reach $4.4 billion by 2017, and should account for 25
percent of VF's total revenues by the end of the next five years.
2.5.2 INNOVATION: A COMMITMENT TO BOLD NEW IDEAS
At VF, we define innovation as something new that creates value. Our goal: to shape the
future of apparel. Over the next five years, innovation will play an increasingly large role
in VF plan to drive organic growth and higher gross margins. In early 2011, we adopted
"Lead in Innovation" as one of VF Growth Drivers. We're working to foster a new culture
of innovation within VF, supported by new processes and collaborative networks. We're
exploring new platforms for future growth, and building the talent and skills needed to
exploit them. We're also working with experts from outside the apparel industry to
provide VF's leaders and teams with new perspectives that can help them solve problems
and discover new opportunities. For example, VF is the only apparel company sponsor of
the MIT Media Lab, a collaboration of more than 100 academics and corporate lab
sponsors that uses unorthodox research methods to envision the impact of future
technologies on everyday life. Our sponsorship will give VF brands access to a successful
and proven source of innovation.
47 | P a g e
Below are just a few examples of innovation at work.
Wrangler: Collaborating to Create the Next Great Jeans Throughout its long history, the
Wrangler brand has relied on the insights and ideas of its consumers - beginning in
1947, when tailors worked with rodeo stars to develop products for a cowboy's lifestyle.
Decades later, the brand continues its consumer collaboration with Next Blue, a project to
design a limited-edition collection of jeans. This spring, Wrangler invited fans across the
U.S. to create a short video explaining their unique jeans idea and encouraged consumers
to go online to view and vote for their favorites. Five finalists had the chance to visit
Wrangler's headquarters to work alongside design, merchandising and marketing teams,
while the grand prize winner earned the opportunity to have her design produced,
marketed and sold by Wrangler this fall as the first style in the Next Blue collection.
THE NORTH FACE: BUILDING OUTDOOR ENTHUSIASM IN CHINA
In China, there is no strong tradition of outdoor participation, so The North Face brand
is creating one. During 2010, a majority of the brand's marketing budget here was
invested in events that encouraged consumers to get outside and experience the spirit of
the brand firsthand. Among these events was an online contest to recruit for an expedition
to climb China's legendary Haba Mountain, a feat accomplished by only 500 people in
history. From nearly 2,000 entries, an online vote allowed consumers to help choose three
winners to join a team of the brand's sponsored Chinese athletes as well as famous
bloggers, who documented the entire trip. In addition to the 18 expedition members who
summated the mountain, millions more experienced the trip through print, TV, and social
media.
HORACE SMALL: BLENDING FIT AND FUNCTION FOR FEMALE FRAMES
Through market research, the Horace Small brand identified an unmet need for uniform
trousers specifically tailored to the needs of female police officers and first responders.
The brand's new Function Fit Female Pant meets this need with a contoured front rise and
modest back rise, fitting women's bodies while enabling the full range of motion needed
for their jobs. Designed by women and tested by female officers, the pants also feature a
Comfort Cool-Flex waistband that can extend up to three inches while preventing
48 | P a g e
gapping and supporting the weight of an officer's duty belt. This spring, the pant received
a "Top Innovator" award from Apparel magazine, marking the third consecutive year that
a VF Image wear brand's product has won the award.
VANS: STAYING ON THE CUTTING EDGE OF YOUTH CULTURE
The Vans brand has always stood for self-expression. Its iconic checkerboard design
was inspired by kids who drew the pattern on their shoes. Today, the brand reaches new
audiences by allowing external collaborators to use Vans shoes as a blank canvas for
their creativity, giving the brand an entrée into new youth audiences. Examples of recent
collaborations include TV series and pop culture phenomenon "YoGabbaGabba!"; global
icon Hello Kitty up-and-coming singer and designer Jesse Jo; and Seattle-spawned rock
legends Pearl Jam.
VF: ACCELERATING SUPPLY CHAIN INNOVATION
Through VF Asia Innovation Centers, VF is bringing designers and manufacturers
together to get better products to market faster. VF currently operates three centers in
Asia, two for Jeanswear and one for the JanSport brand. The North Face brand is
currently working to create a fourth innovation center. The goal of these centers is to
shorten lead times required to get new products to market by bringing product designers
and supply chain experts together. The team seeks to create a new kind of manufacturing
and logistics model based on face-to-face collaboration, a shared spirit of
experimentation and new communications tools that make it easier for everyone to
"speak the same language."
2.5.3 VF GLOBAL PRESENCE-
VF is more than the world's largest apparel company. We're a dynamic, global
powerhouse with $12 billion in annual revenues, over 30 dynamic lifestyle brands and
approximately 57,000 associates working in locations across the globe.
Our brands are sold in more than 150 countries through 47,000 retailers in all channels of
distribution, from mass to department to specialty retailers. In addition, we own and
operate more than 1,100 retail stores. Many of VF brands also sell products directly to
49 | P a g e
consumers over the Internet. Sourcing and manufacturing are managed through VF
Global Supply Chain organization, which oversees the production of approximately
450 million items annually at more than 1,900 owned or sourced facilities in locations
around the world.
Figure 24: VFC Global Presence
2.5.3.1 U.S. Region
VF Corporation's world headquarters is located in Greensboro, North Carolina, where VF
senior management team is based, along with VF corporate Strategy, Finance, Global
Business Technology, Global Supply Chain, Law and Human Resources teams. Our
unique business model supports the individuality of VF lifestyle brands, each of which
has their own headquarters and management team focused on their consumers and
customers.
2.5.3.2 Americas Region (South America, Central America, Mexico and Canada)
The Americas Region is both an important market for VF products and a vital strategic
manufacturing region for VF. This is particularly true for VF Jeanswear-Americas
business and Active wear apparel business, given its close proximity to the United States.
The Jeanswear-Americas operations in this region are based in Buenos Aires, Argentina,
Mexico City, Mexico and Toronto, Canada. Our Outdoor group has an office in Québec,
Canada.
50 | P a g e
2.5.3.3 EMEA Region (Europe, Middle East, Africa)
As VF's brands meet growing global demand, the EMEA region remains an area of focus
for sustainable growth across VF coalitions and brands. Our strength in the region has
been built over the 30 years we have conducted business in Europe. Our EMEA
infrastructure - in sales, marketing, distribution, technology and administration - is highly
developed and serves as a platform for continued growth, for VF owned businesses, VF
licensee/distributor relationships, and for acquisitions.
2.5.3.4 Asia-Pacific Region
The Asia-Pacific operation markets VF brands throughout the region where VF revenues
are now approaching the $1 billion mark. We have wholly owned subsidiaries in
mainland China, Hong Kong, Taiwan, South Korea, Japan, Singapore, Malaysia and
India which manage many of VF brands in those key markets primarily through a
network of well over 2500 owned or partner brand stores/shop in shops. Our regional
head office in Hong Kong oversees VF subsidiaries and the strong network of distributors
and licensees which we have in all other regional markets where we are not directly
present.
2.5.4 BRAND PORTFOLIO
At VF, we have a diverse portfolio of powerful brands around the world.
Keeping them powerful requires consistent investment in inspirational storytelling and
innovative products that build strong equity with consumers. And it means delivering all of
this whenever and wherever consumers shop. The talented, achievement-focused people at
VF leverage VF proven business model to develop and advance VF brands. By doing so, we
enable reinvestment, promote growth and deliver superior returns to VF shareholders.
Powerful brands ... they set VF apart.
51 | P a g e
Figure 25: VF Brands
Brands owned by VF Corp.
Brands are broadly divided into following categories:
 Jeanswear
 VF Image wear
 Outdoor and Action Sports
 Sportswear
 Contemporary
52 | P a g e
Jeanswear
 Wrangler
 Lee Jeans
 Riders
 Rustler
 Chic
 20X
 Maverick
 Rock & Republic at Kohl's
VF Image wear
 Red Kap
 The Force (Horace Small)
 Bulwark Protective Apparel
 Chef Designs
 Majestic Athletic
Outdoor & Action Sport
 Eastpak
 JanSport
 Kipling
 Napapijri
 The North Face
 Reef
 Vans
 Eagle Creek
 Smart Wool
 Timberland
 Lucy
53 | P a g e
Sportswear
 Nautica
Contemporary
 7 for all Mankind
 John Varvatos
 Ella Moss
 Splendid
 Rock & Republic
INTRODUCTION OF LEE BRAND
Lee Jeans have a proud history stretching back to 1889, and a heritage of quality clothes
that are not only classic, but comfortable too. That's why today Lee is one of the most
popular work and casual brands on the planet.
Henry David Lee established the H.D. Lee Mercantile Company in Kansas, a business
specialized in selling fine goods. H.D. Lee quickly sees the need for reliable work wear.
Unhappy with the quality and inconsistent delivery of work wear from Eastern suppliers, Lee
is convinced his company can do it better. It is with this venture that Lee starts what is to
become one of the most successful garment companies throughout the 20th century.
They have always been doing things differently and been first at it as well.
In 1995, they were the first international brand to be made available to the Indian market, the
first to have exclusive outlets, the first to offer such a wide range in fits, fabrics and styles.
They have done so many things since 1995, like first casual brand to open exclusive store
first apparel brand to go on television, Lee Dance Furnace, Lee A to Z of Rock, Lee Model
Hunt, a super model calendar with Yana Gupta, a website, (leelounge.com) first brand to
have a WAP site, giving customers virtually everything they need to know about Lee:
catalogues, downloads, contests, limited edition stuff and giveaways to die for.
54 | P a g e
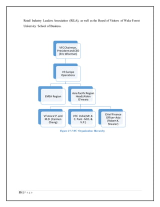
2.6 ORGANIZATIONAL STRUCTURE
Figure 26: Eric C. Wiseman is Chairman, President and Chief Executive Officer of VF
Corporation (NYSE: VFC), a global leader in branded lifestyle apparel and footwear with
$12 billion in revenues. Headquartered in Greensboro, N.C., VFC is the parent company of
more than 30 well-known brands. The company's top-five brands are The North Face, Vans,
Wrangler, Timberland and Lee; other brands include 7 For All Mankind, Eagle Creek,
Eastpak, Ella Moss, JanSport, Kipling, Lucy, Majestic, Napapijri, Nautica, Red Kap, Reef,
Riders, Splendid and Smart wool.
Wiseman has 35 years of experience in the apparel industry. His career with VF began in
1995 when he joined the company as Executive Vice President of JanSport. He then held a
progression of leadership roles, including Chairman of VF's Sportswear and Outdoor
coalitions and Executive Vice President, Global Brands. He was named President and Chief
Operating Officer of VF Corporation in 2006, and elected to VF Corporation's Board of
Directors that same year. Wiseman was named CEO in January 2008 and Chairman of the
Board in August 2008.
Wiseman holds a bachelor's degree in business and an MBA from Wake Forest University.
He serves on the Board of Directors of Lowe's Companies Inc., CIGNA Corporation and the
55 | P a g e
Retail Industry Leaders Association (RILA), as well as the Board of Visitors of Wake Forest
University School of Business.
Figure 27: VFC Organization Hierarchy
VFCChairman,
PresidentandCEO
(Eric Wiseman)
VFEurope
Operations
EMEA Region
AsiaPacificRegion
Head(Aiden
O'meara
VFAsiaV.P.and
M.D. (Carmen
Cheng)
VFC India(Mr.K.
C. Pant- M.D. &
V.P.)
Chief Finance
Officer-Asia
(RobertK.
Shearer)
56 | P a g e
Figure 28: VFC India
Business
Head(K.C.
Pant)
Lee (Mr.
Chakor Jain
- Business
Head)
Wrangler
Sourcing
Head
(Venu)
Supply
Chain Head
(Saurabh
Mandal)
Retail Head
(Naved
Ashraf)
VANS
Business
Manager
(Vishal)
HR Head
(Debolina
Dutta)
IT Team
((Ajay Pole)
Quality
Head
(Rajeev
Sharma)
Commercial
Head
(Bhoopathi)
Warehouse
Head
57 | P a g e
Figure 29: Lee India
Business Head
(Mr. Chakor
Jain)
Key Accounts
NSM (Mr. Biju
Darmal)
Lifestyle -
Sarita
Shopper's
Stop - Merlyn
E-commerce -
Melroy
Operations
(Retail
PLanner) -
Naveen
Design Head
Menswear -
Geofrey
Bhaswatdeep
Womenswear
- Samhita
Irshna
Produc Head
(Mr. Rajan
Jain)
Denims -
Nishan
Ponnappa
Shirts - Eline
& Aarti
Knits -
Pramod
Marleting
Head (Mr.
Vipul Mathur)
Assistant
Brand
Manager -
AishwaryaConcept
Manager &
Visual
Merchandiser
- Arvind
MBO NSM
(Mr. Anil
Mishra
MBO
Operations -
Suresh Babu
58 | P a g e
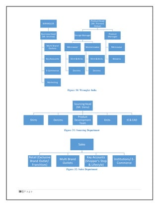
Figure 30: Wrangler India
Figure 31: Sourcing Department
Figure 32: Sales Department
WRANGLER
Business Head
(Mr. Krishna)
Multi Brand
Outlets
KeyAccounts
E-Commerce
Marketing
Product Head
(Mr. Pramod
Hebar)
Design Manager
Menswear
Shirt & Knits
Denims
Womenswear
Shirt & Knits
Denims
Product
Manager
Menswear
Wovens
SourcingHead
(Mr. Venu)
Shirts Denims
Product
Development
Team
Knits IE & CAD
Sales
Retail (Exclusive
Brand Outlet/
Franchises)
Multi Brand
Outlets
Key Accounts
(Shopper's Stop
& Lifestyle)
Institutions/ E-
Commerce
59 | P a g e
2.7 BUSINESS PLAN
A business plan is a formal statement of a set of business goals, the reasons they are
believed attainable, and the plan for reaching those goals. It may also contain background
information about the organization or team attempting to reach those goals. Business
plans may also target changes in perception and branding by the customer, client,
taxpayer, or larger community. When the existing business is to assume a major change
or when planning a new venture, a 3 to 5-year business plan is required, since investors
will look for their annual return in that timeframe. So, Business Plan is basically a plan to
set the organization’s target. In VF this planning is done on yearly basis. For this
planning they set the Target first. Business plans also target changes in perception and
branding by the customer, client, taxpayer, or larger community. Business plan is been
made on yearly basis. The budget is being finalized for Spring Summer and Autumn
Winter Collection. As the A/W collection carries high value, it’s been given more
weightage than SS collection in terms of value while doing budget planning.
2.7.1.1 Target in terms of sales value:-In planning stage VF set the target in terms of sales value
i.e. how much sales value they want to achieve in that year. They set this target on the
basis of two determinants. They are
 Past sales data
 External environmental condition
2.7.1.2 Target in terms of volume or quantity of products: After the setting of the target in terms
of sales value VF transfer that target into sales volume i.e., how much volume they want
to sell. For this they set a average price for the products and just divide the sales value by
that price. Thus they get the volume. After getting this sales volume they split it into two
different groups. They are-
 Volume made by Men’s wear
 Volume made by Women’s wear
Generally, this ratio is 4:1 i.e., 80% of men’s wear and 20% of women’s wear. According
to the past sales data this volume is further divided into different categories like denim,
60 | P a g e
shirts, t-shirts, sweaters, sweatshirts, jackets, non-denims and accessories for both men
and women. Then they prepare Merchandise Mix.
2.7.1.3 Merchandise Mix: The selection of products and categories that comprise a basic store set
or distribution center layout. Competing brands within a category.
 Here they decide how many categories they want to offer
 Different designs in each category
 Number of styles in each design
 Number of SKU’s in each style
2.7.2 Business Format
Wholesaling, jobbing, or distributing is defined as the sale of goods or merchandise to
retailers; to industrial, commercial, institutional, or other professional business users; or
to other wholesalers and related subordinated services. In general, it is the sale of goods
to anyone other than a standard consumer. Since VF is a U.S based company therefore
they cannot sell directly to the customers, therefore they follow a Wholesale Module of
Selling. They have different kinds of buyers; they are-
Key Accounts: They are the major buyers. They are the buyers like Lifestyle, Shoppers
Stop, Central, Pantaloons, and Reliance. It works in 2 or 3 models. One is Outright in
which buyers buy the product and they do not give back the products to the brand, but yes
they have a 5 to 8% return scheme. Both lifestyle and Shopper stop does not do Regional
Road show. Key accounts are the most important buyers and for orders they have given
the first preference. The discount schemes are shared by the Lifestyle but with Shopper
stop they do not share discount schemes. Second, Sale of Return (SOR) in this Central
works in this format. They share discount, they have given 10% return slab. They buy the
product and if the product does not sell, they will return it to the brand. Margins depend
upon overheads. Mr. Kanchan Pant approves all discount schemes. Lifestyle and Shopper
stop do the 60-day payment while Central 22 pays Fortnight (twice in a month) The
Visual merchandising is decided by the brand in Central while in Lifestyle and Shopper
stop brand does not participate in it.
61 | P a g e
MBO (Multi Brand Outlet): The MBO’s are the various buyers who stock some goods
from different brands and then sell it in small quantities to small retailers. There are
different persons taking care of the different regions of MBO’s. The MBO’S give 35 %
of margin to the distributor. The distributors come to the Road show and Regional Road
shows (at the distributors cost) and selects products as per their choice. There are
exclusive stores also which come under MBO’s. MBO’S can offer discounts/Promos,
which runs across India. The distributors can return the product given 5 to 8% margins.
They can also give the Unsold goods to the distress sale which is Third Party Outlets
(Brand factory / Coupons/ Megamart). These products are sold at low cost. The payment
is done in 30 to 40 days otherwise goods will stop moving to the store.
EOP’s/ EBO’s: Exclusive other parties/Exclusive brand outlets. It is a franchisee module
of the business where exclusive stores are owned by other party having provided
marginal stocks, share in discount payouts, fair deal on the rate of stock returns, store
operations, marketing and VM activities of brand and products. This module plays a
major role in retail business of the company and also on the brand perception over the
consumers.
Export: Some of the countries like Sri Lanka, Maldives, and Bangladesh doesn’t produce
the apparels for their domestic market so the buyers from there come down to countries
like India. So the parts of the apparels are shipped to these countries.
Institutional: In this the brand provides uniforms or t-shirts to the companies like TCS,
Infosys. Buyers from online sites like Flipkart, Myntra, Jabong, Fashion and you, etc.
attend Roadshow and give orders as per their choice. Business head decides about what
margins are to be given to the buyers. This contributes to more than 8% of the total
revenue.
TPO (Third Party Outlet): Here street retailers buy rejected products at a very low price
and sell those products at a very low price to the customers. Sarojini Market in Delhi,
New Market in Kolkata etc.
62 | P a g e
2.8 PRODUCT LIFE CYCLE
Figure 33: Product Life Cycle
Designers
Dockets Making
Designers & Wet Process Technician
Wash Direction Wash Presentation
Sourcing& PD Team
SamplingYardage Ordered Basic 5 Pocket & Bottles Making
Product & Design Team
Final Fabric Selected Trims Ordered
Sourcing& Mills
Mill Week
Product Team
MerchandisingPlan
Designers
Trend Presentation
Designers
Trend Forecasting
63 | P a g e
.
DistributionChannels
Stock Allocatied to Buyer Stock Dispatched Sales
Quality
Inspection
Product Team toSourcing/ Vendor/ Quality
Sample Handed over for production Size-set Submission / Final Go-ahead
Product Team
Pre Order of Fabric Order Compilation Open-to-buy Finalization BOM Creation
Product Team
Order Form Making(Pritning by
Marketing) Tagging & Packing Raodshows Regional Roadshows
Marketing Team
Product photoshoot & Cataloguing
Business Head/ Product& Design Team)
MRP Finalisation Risk Analysis Range Finalisation
Product Team
Costing
Head Office / DistributionChannels
9 Final Samples received Tagging Reference no.
Vendor/ PD Team/ Design Team/Sourcing
Approval Stage Final Sample Stitchout Wash Placement on Sample Sample Washout
Product Team
SAP Code Creation & Purchase Requisition Making
Des. to Product Team
Dockets Handover with SAP code
64 | P a g e
Business plans also target changes in perception and branding by the customer, client,
taxpayer, or larger community. Business plan is being made on yearly basis. The budget is
being finalized for Spring Summer and Autumn Winter Collection. As the A/W collection
carries high value, it’s been given more weightage than SS collection in terms of value while
doing budget planning.
Target:
In the annual budgeting, different target been set for both the seasons, S/S and A/W. On the
basis Sales Ratio, target is being divided in terms of volume for different categories in both
men’s wear as well as women’s wear FOR Summer which is as follows:
Men’s wear: 80% Women’s wear: 20%
Denim: 60% Denim: 60%
Shirts: 30% Top: 30%
T-Shirts: 10% Shirts: 10%
Quantity:
On the basis of Sales ratios of different categories and forecasting, merchandiser plans for:
 Different designs in each category.
 Number of styles in each design.
 Number of SKU’s of each styles.
Mill Week:
Mill week is a platform where vendors of different Textile mills and sourcing team of Lee
meet. Vendors -- Suppliers from Arvind, Raymond, Bhaskar and many other textile
companies bring their fabrics and buyers from Lee select suitable fabric on the basis of
collection and budget of the garment.
Some of the fabric vendors are:
Denim Shirting
Arvind Arvind
Ashima Ashima
65 | P a g e
Baskar NSL
Rainbow Pashjey
KG Denim Preeot
Envoy
Fabric and Trims Order
After attending mill week, quotation of fabrics from different fabric vendors is been taken
and then as per the requirement and budget of specific quality and price, final order been
given to the vendor in required quantity.
Lee sources all trims materials like buttons, labels, zips etc. locally as well as for premium
range of merchandise from Hong Kong, which is leader in trims industry.
Dockets Making
Designer makes docket for each styles which tells appearance of the garment from different
angles and gives other descriptions like length, size, color and material has to be used, which
later sent to the vendor to get the sample.
Vendor Selection for garment manufacturing:
Selection of the vendor for the garment construction on the basis of following:
 Fabric handling capability.
 Credibility of the vendor
 Delivery period/Lead time
 Price quoted by him
After the selection of vendor, final order been placed in the required quantity.
Top vendors for garment construction are:
Shirts Denim
Gokaldas Export Gokaldas Export
Aquarelle Raymond
HN Apparel VD Fashion
Madura Prateek
Maya Indus
Indus (woven)
66 | P a g e
Time and Action Plan
Time and action plans are pivotal for a manufacturing process. In the apparel industry, a
well-made and strictly-adhered time and action plan can prove to be quite an asset for the
manufacturer. Time and Action Plan refers to simple managerial tools that can be used to
complete a certain task within the defined time frame.
T&A is generally a reverse calculation, wherein the date of the shipment is taken as a zero
day, and then all the actions that are required to be done to execute the order are listed and
the time taken to complete the job is indicated next to it. The date for execution of the job is
calculated in an inverse manner and also indicated next to that activity.
 Sample In-house:
Merchandisers receive the sample for all styles from the vendor on the basis of what final
order been placed for the manufacturing. Then they observe the sample and ask to make any
changes if required and then finally it’s been sent for quality check before placing the final
order.
 Range Finalization
Before Roadshow and placing the final order to the vendor, Merchandiser finalizes the total
range in terms of style, colors and quantity in coordination of its different departments like
Design, Sales and Business head
 MRP Finalization:
On the basis of design, details, total cost of the material and perceived value of the garment,
Merchandiser decides the final price of each style, based on required mark up.
 Road Show:
Road Show is a platform where seller and buyer meet. After the Range and MRP
Finalization, all the primary customers, Franchise owner, buyers from Key Accounts, MBO’s
and other Discount Stores been called to the Road show where they can see all the collections
for the forthcoming season and can place order as per their end customer requirements and
planned sales or open to buy.
67 | P a g e
During Road Show, buyers have been introduced with the forthcoming season theme and
inspirations and collection is being previewed to them. Then they placed the final order and
on the basis of order quantity for different styles, final range has been finalized and order
placed for the final production.
 Costing:
Main Components of Denims:
Fabric Cost
 Main Fabric
 Trim Fabric
Trim Cost:
 Buttons
 Rivets
 Zip
 Hip pocket Label
 Main Label
 Wash Care Label
 Vendor Code Label
 Thread 1
 Thread 2
Embroidery Cost
Print Cost
 Washing
 Finishing
 Over dye
68 | P a g e
 Packaging
 Carton
 Polybag
 Tag Price
 Season Tag
 CM
Mark up/Multiple
Over Head
Excise Duty
CST
Types of Packing: -
Roll Pack: Only Polybag & Tissue paper
Flat pack: Polybag, Tissue paper, Plastic Clip, Collar Patti
Stand pack: All above + Foam, Board, Collar Interlay.
69 | P a g e
3. METHODOLOGY
3.1 PROCESS FLOW
The Project was broadly divided into three phases: -
Secondary Research
Market Analysis
Consumer Survey
Designingof the range
Sourcingof fabrics
Development of Garments
Phase 1
Phase 2
Phase 3
Primary Research
Product Development
Phase 1 – Understanding Denim wear market and its products
Phase 2 – Identifying the customer requirements for denims (fit &mrp)
Phase 3 – Analyzing and developing the garments
70 | P a g e
 Literature Review (Gap Analysis)
 Trend forecast Report
 ResearchPapers& Fashion Blogs about the trend
 STR Report
 Distributors/dealer Feedback during Road Show
 Feedback from Exclusive stores/ store manager/fits
 Primary data analysis
 Market survey: - Competitors data collections(Spec)
 Price points
 Fit
 Fashion quotients
 Fabric
 No of Option
 Color
Information that will be obtained from Market survey
o Who are my top five competitors?
o On what basic I able to compete?
o What is the range of product they offer ?
o Are their product or services aimed at satisfying similar target market?
o Do they have a competitive advantage; if so, what is it?
SecondaryResearch
71 | P a g e
o What are their pricing structure?
 Consumer Survey on Fit
 Market size and structure
o The Key consuming segment of the market
o The competition and its shares
 Customer satisfaction
o Ratings of customer (and sometimes potential customer) to show what they
think is important in influencing their buying decision and how satisfied they
are with their supplier on each issue
 Brand Impact
o Awareness of brands
o Values attached to brands
o The influence of brands in the purchasing decision
 Pricing Effectiveness (Optimum Prices)
 Product Test/concept
o Likelihood of purchasing different products
o Attitudes of product
o Attitudes to new concept
 Segmentation
o Opportunities of segmentation based on demographics, behavior or needs
72 | P a g e
RESEARCH DESIGN
I. Type of Research Design
Exploratory research design was used for the project. The main purpose for using the
exploratory research was to explore the requirements of the consumers. Besides this,
another objective was to understand the brand ratings in minds of the consumers
II. Scale selection for questionnaire
The scale selected for the questionnaire would be Likert scale. This scale is selected for
the questions which involves understanding of the parameters and requirements of the
consumers
III. Questionnaire Design
Questionnaire includes both open and closed ended questions. Open ended questions are
kept for recording the free responses for understanding the requirements and problems of
the consumers. Closed ended questions are kept for recording the price ranges, and
knowing the buying behavior of the consumers.
IV. Sampling Design
a. Target Population
The target population for the research project would be defined as:
Element: Working People/ Students (Mainly youth)
Sampling Unit: Shops, Malls, Majorly Online
Extent: Bangalore region
Time: Period of the survey
b. Sampling Technique
The Sampling without replacement technique with probability judgment sampling
is used for the survey.
The reason for using this technique is used because the sample element can be
repeated and a judgment selection of the customers has to be done.
c. Sample Size
The Sample size selected for the research would be 180 customers falling in the
age group between 16 years to 44 years.
73 | P a g e
 Data Analysis
 Findings
 Fit/Product development
 Measurements of competitor denim brands
 Pattern development by using mean of measurements gather
 Garment Construction
 Washing
 Finishing
 Fit trials and feedback
 Suggestion
 Conclusion
74 | P a g e
CHAPTER- 4
DATA ANALYSIS
75 | P a g e
4.1 SECONDARY DATA ANALYSIS
Brand Key Stories 1 Gross in Qty Net Sale Qty Closing Stock Sell thru Wt. Avg Days
Lee 101+ 6019 2310 3701 38% 117
DWD URBAN
RI 8652 4785 3803 55% 117
STRETCH
DELU 7063 4085 2967 58% 129
Others 233519 146345 85214 63% 133
Lee Total 255253 157525 95685 62% 132
Table 1: - Story wise analysis
Table 2: - Men Category Wise Analysis
Brand Key Stories 1 Gross In Qty Net Sale Qty Closing Stock Sell thru WtAvg Days
Lee 101+ 6019 2310 3701 38% 117
DWD URBAN
RI 8652 4785 3803 55% 117
STRETCH
DELU 7063 4085 2967 58% 129
Others 233519 146345 85214 63% 133
Lee Total 255253 157525 95685 62% 132
76 | P a g e
Brand MRP Gross In Qty Net Sale Qty Closing Stock Sell thru WtAvg Days
Lee 1899 365 148 208 41% 95
1999 1643 899 727 55% 134
2099 1066 405 617 38% 85
2199 262 163 98 62% 168
2299 904 575 321 64% 157
2399 3164 2165 972 68% 144
2499 5376 3677 1656 68% 138
2599 6108 4019 2050 66% 145
2699 6026 4177 1825 69% 134
2799 3633 2281 1340 63% 129
2899 6117 4034 2062 66% 133
2999 7538 5410 2103 72% 145
3099 6043 3883 2139 64% 127
3199 7834 5557 2248 71% 139
3299 4859 3935 908 81% 152
3399 6424 4594 1783 72% 143
3499 5566 3652 1866 66% 136
3599 5218 2882 2315 55% 127
3699 2418 1244 1158 51% 132
3799 2692 1605 1056 60% 128
4499 1014 251 768 25% 116
4599 848 133 714 16% 118
4799 593 312 282 53% 86
4999 697 169 522 24% 105
5199 138 91 48 66% 70
5399 129 56 73 43% 74
5699 99 31 69 31% 78
6999 108 19 89 18% 45
Table 3: - LEE Denims MRP Wise Analysis
77 | P a g e
Bran
d
Gende
r FIT
Gross In
Qty
Net Sale
Qty
Closing
Stock Sell thru
WtAvg
Days
Lee ME BRUCE 22829 16640 6047 73% 146
CHICAGO 187 35 153 19% 58
KANSAS 2288 1073 1207 47% 125
LOWBRUC
E 17274 12315 4900 71% 139
MACKY 2418 1608 787 67% 142
POWELL 17193 9286 7827 54% 123
RODEO 5376 2889 2386 54% 126
TORNADO 673 139 526 21% 108
TWISTER 230 68 156 30% 144
Table 4- LEE Denims FIT Wise Analysis
Style Code MRP Gross In Qty Net Sale Qty Closing Stock Str % Wt. Avg. Days
LEJN4988 2699 83 79 4 94.72 165
LEJN4887 3499 896 823 63 90.25 172
LEJN4934 3099 910 821 77 87.98 127
LEJN4890 2999 702 631 70 87.89 128
LEJN4888 3499 851 748 97 86.36 162
LEJN4971 4799 134 117 17 86.13 69
LEJN4889 3399 765 669 87 85.5 176
LEJN4859 3199 968 851 113 85.28 175
LEJN4904 3299 954 831 119 84.83 163
LEJN4930 3299 841 707 133 83.91 150
Table 5: - LEE Denims Top 10 Selling Codes
78 | P a g e
Style Code MRP Gross In Qty Net Sale Qty Closing Stock Str % Wt. Avg. Days
LEJN4868A 3099 45 6 39 16.61 36
LEJN4951 4599 565 86 473 16.16 165
LEJN4950 4599 282 47 240 14.94 94
LEJN4977 2399 232 26 206 14.11 37
LEJN4958 3499 138 19 111 13.99 106
LEJN4994 6999 15 2 13 13.33 34
LEJN4894 3199 302 43 259 13.22 75
LEJN4979 1999 107 9 98 8.42 35
LEJN4510 2099 34 145 196 7.58 46
LEJN4978 2399 163 9 154 7.05 36
Table 6: - LEE Denims Bottom 10 Selling Codes
4.2MARKET ANALYSIS
4.2.1 Identification of the Direct & indirect competitive brands and their fits
The benchmarking process of any brand is done on the basis of two sub categories. First, the
competitive are the inspirational brands; the enhancement of any brand towards a better
brand value can only be obtained by keeping a vision to broaden the circles of the products
being offered. So, this allows the brands which the brand and the product range must look
closely on to beat the relevant competition in the market and enhance its brand value in terms
of collection offered, price points, fabric, etc. Second brand to look at the bigger and
successful brands which have been the market leaders in terms of the given product. They
might also be an inspiration to a wide number of collections, products, the overall range or
the most basic fit of the product.
List down all the brands which cater to the men’s wear jeans category.
Select the brands which have the same price range and the target the costumers of
the same age group, as of LEE. These are the Competitor brands.
Choose brands which lie in the Lower price grid as the indirect competitor’s brands.
79 | P a g e
Brands:
• Levi’s
• Lee
• Wrangler
• Pepe Jeans
• Spykar
• Mufti
• Flying Machine
• John Players
• Lee Cooper
• Killer
The next step is to select the feasible factors with the help of the product team on the basis
of which competition mapping is done.
The factors for completion mapping are:
• Fit
• Fabric
• Price Point
• Color
• Fashion Quotient
• Trims (Visual Assessment)
80 | P a g e
4.2.2 Competition Mapping of brands selected (Primary Research)
The mapping is done on the basis of the above mentioned factors. The initial phase is visiting the
flagship stores of the various brands selected to study the overall product offering and identifying
gaps. The various factors are studied in each brand and then the contribution of the overall
product offering is calculated at every level. Further the competitive, and the current LEE brand
product offering can be compared for obtaining a benchmark product mix.
1. Levi’s
29%
71%
NO. OF OPTION
CORE
NON CORE
0 3
20
0
17 1728 28
58
1
5
19
501(STRAIGHT) 504(REGULAR
STRAIGHT)
511(SLIM) 508(TAPPERED) 531(STRAIGHT) 65504(SKINNY)
FIT WISE OPTION
Core Non-Core
81 | P a g e
Cotton(1999
-10101)
Cotton
Elastane(19
99-5000)
Cotton Poly
Elastane(21
99-6000)
Cotton
Elastomultie
ster(3299-
4099)
Cotton
Linen(5000-
5500)
Cotton
Polyester(36
99)
Core 32 20 5 0 0 0
Non-Core 60 30 23 13 12 1
0
10
20
30
40
50
60
70
NO.OFOPTION FABRIC WISE NO. OF OPTION
Basic Basic+ Fashion
Non-Core 84 28 27
Core 49 8 0
0
20
40
60
80
100
120
140
NO.OFOPTION
CATEGORYNO. OF OPTION
82 | P a g e
2. PEPE JEANS
Blue Navy Black Grey White
Khakhi/Bro
wn
Non-Core 55 52 20 6 5 1
Core 28 18 11 0 0 0
0
10
20
30
40
50
60
70
80
90
NO.OFOPTION COLOR WISE NO OF OPTION
70%
30%
NO. OF OPTION
CORE NON-CORE
Mid /
Regular
Low /
Regular
Tapered
Mid /
Regular
Straight
Low / Slim
Straight
Low /
Skinny
Low / Slim
Non-Core 0 3 0 0 3 31
Core 11 22 13 9 11 20
0
10
20
30
40
50
60
NO.OFOPTION
FITWISE NO. OF OPTION
83 | P a g e
Cotton(2699-3499) Cotton Lycra(1799-4999) Cotton Poly(2999)
Non-Core 1 34 2
Core 1 85 0
0
20
40
60
80
100
120
140
NO.OFOPTION FABRIC-WISE NO. OF OPTION
Basic Basic+ Fashion
Non-Core 1 13 23
Core 52 28 6
0
10
20
30
40
50
60
NO.OFOPTION
CATEGORYWISE NO. OF OPTION
Blue Navy Black Grey White
Khakhi/Bro
wn
Non-Core 26 7 1 2 0 1
Core 44 26 14 2 0 0
0
10
20
30
40
50
60
70
80
NO.OFOPTION
COLOR WISE NO. OF OPTION
84 | P a g e
3. SPYKAR
CORE %
54%
NON-
CORE %
46%
NO. OF OPTION
SLIM NARROW SKINNY
NON CORE% 0 35 65
CORE % 8 40 52
0
20
40
60
80
100
120
140
NOOFOPTION
FIT WISE NO OF OPTION
COTTON(2199
-2399)
COTTON
ELASTANE(239
9-2599)
COTTON POLY
LYCRA
COTTON POLY
SPANDEX
COTTON
SPANDEX
NON CORE% 0 0 0 3% 97%
CORE% 7% 13% 7% 0 73%
0%
50%
100%
150%
200%
FABRIC WISE NO OF OPTION
85 | P a g e
4. PEPE JEANS
BASIC BASIC+ FASHION
NON CORE% 6% 35% 59%
CORE% 55% 30% 15%
0%
10%
20%
30%
40%
50%
60%
70%
80%
FASHION QUOTIENT
BLUE NAVY BLACK GREY WHITE
KHAKHI/BR
OWN
NON CORE% 67% 15% 12% 6% 0 0
CORE% 52% 37% 10% 0 0 0
0%
20%
40%
60%
80%
100%
120%
140%
COLOR WISE NO OF OPTION
CORE %,
70%
NON
CORE%,
30%
86 | P a g e
REGULAR
REGULAR
TAPERED
REGULAR
STRAIGHT
SLIM
STRAIGHT
SKINNY SLIM
NON CORE% 0% 8% 0 0 8% 84%
CORE% 13% 26% 15% 10% 13% 23%
0%
20%
40%
60%
80%
100%
120%
FIT WISE NO. OF OPTION
COTTON(2699-3999)
COTTON LYCRA(1799-
4999)
COTTON POLY LYCRA
(2999)
NON CORE% 3% 92% 5%
CORE% 1% 99% 0%
0%
50%
100%
150%
200%
250%
FABRIC WISE NO OF OPTION
BASIC BASIC + FASHION
NON CORE % 3% 35% 62%
CORE % 60% 33% 7%
0%
10%
20%
30%
40%
50%
60%
70%
80%
FASHION QUOTIENT
87 | P a g e
5. WRANGLER
BLUE NAVY BLACK GREY WHITE
KHAKHI/BR
OWN
NON CORE% 70% 19% 3% 5% 0 3%
CORE% 51% 30% 16% 2% 0 0
0%
20%
40%
60%
80%
100%
120%
140%
COLOR WISE NO. OF OPTION
CORE%
32%
NON
CORE%
68%
NO. OF OPTION
REGULAR STRAIGHT SLIM TAPERED
REGULAR
STRAIGHT
SKINNY
NON CORE% 2% 6% 27% 23% 0% 16%
CORE% 0 0 26% 4% 43% 0%
0
0.1
0.2
0.3
0.4
0.5
0.6
FIT WISE NO. OF OPTION
88 | P a g e
COTTON(1695
-3795)
COTTON
LYCRA(2495)
COTTON
POLYESTER(19
95-3695)
COTTON POLY
SPANDEX(199
5-3695)
COTTON
SPANDEX(189
5-3895)
NON CORE% 11% 0% 4% 30% 55%
CORE% 8% 2% 0% 16% 74%
0%
20%
40%
60%
80%
100%
120%
140%
FABRIC WISE NO. OF OPTION
BASIC BASIC+ FASHION
NON CORE% 46% 32% 22%
CORE% 85% 13% 2%
0%
20%
40%
60%
80%
100%
120%
140%
FASHION QUOTIENT
BLUE NAVY BLACK GREY WHITE
KHAKHI/BR
OWN
NON CORE% 65% 17% 11% 5% 0 2%
CORE% 61% 18% 20% 0 0 0
0%
20%
40%
60%
80%
100%
120%
140%
COLOR WISE NO. OF OPTION
89 | P a g e
6. FLYING MACHINE
CORE %
26%
NON
CORE%
74%
NO. OF OPTIONS
SKINNY SLIM TAPERED SLIM
NON CORE% 37% 44% 19%
CORE% 37% 19% 43%
0%
10%
20%
30%
40%
50%
60%
70%
80%
FIT WISE NO. OF OPTIONS
COTTON(16
99-2499)
COTTON
ELASTANE(1
799-2699)
COTTON
LYCRA(2099-
2699)
COTTON
POLY
ELASTANE(1
799-2699)
COTTON
POLY
SPANDEX(16
99-2299)
COTTON
SPANDEX(17
99-2699)
NONCORE% 7% 25% 15% 15% 2% 37%
CORE% 25% 6% 0 25% 12% 31%
0%
10%
20%
30%
40%
50%
60%
70%
80%
FABRIC WISE NO. OF OPTIONS
90 | P a g e
BASIC BASIC+ FASHION
NON CORE% 39% 36% 26%
CORE% 63% 37% 0
0%
20%
40%
60%
80%
100%
120%
FASHION QUOTIENT
BLUE NAVY BLACK GREY WHITE
KHAKHI/BR
OWN
NON CORE% 81% 5% 7% 7% 1%
CORE% 47% 28% 22% 3% 0 0
0%
20%
40%
60%
80%
100%
120%
140%
COLOR WISE NO. OF OPTIONS
91 | P a g e
7. JOHN PLAYER
CORE%
27%
NON
CORE%
73%
NO. OF OPTIONS
SKINNY SLIM SUPER SKINNY
NON CORE% 54% 19% 28%
CORE% 47% 23% 30%
0%
20%
40%
60%
80%
100%
120%
FIT WISE NO. OF OPTIONS
STRETCH(1599-2499)
NON STRETCH(1599-
2199)
Category 3
NON CORE% 90% 10% 1.8
CORE% 90% 10% 3.5
0%
100%
200%
300%
400%
500%
600%
FABRIC WISE NO. OF OPTIONS
92 | P a g e
BASIC BASIC+ FASHION
NON CORE% 25% 40% 35%
CORE% 53% 33% 14%
0%
10%
20%
30%
40%
50%
60%
70%
80%
90%
FASHION QUOTIENT
BLUE NAVY BLACK GREY WHITE
KHAKHI/BR
OWN
NON CORE% 61% 27% 11% 0 0 0
CORE% 77% 17% 3% 3% 0 0
0%
20%
40%
60%
80%
100%
120%
140%
160%
COLOR WISE NO. OF OPTIONS
93 | P a g e
8. U.S. POLO ASSN
CORE
40%
NON
CORE
60%
NO. OF OPTIONS
REGULAR SLIM TAPERED SKINNY SLIM STRAIGHT
NON CORE% 15% 45% 38% 2%
CORE% 14% 28% 43% 14%
0%
10%
20%
30%
40%
50%
60%
70%
80%
90%
FIT WISE NO OF OPTIONS
COTTON(1799-3299)
COTTON LYCRA (1999-
3599)
Category 3
NON CORE% 17% 83% 1.8
CORE% 51% 49% 3.5
0%
100%
200%
300%
400%
500%
600%
FABRIC WISE NO. OF OPTION
94 | P a g e
BASIC BASIC+ FASHION
NON CORE% 28% 42% 30%
CORE% 77% 23% 0
0%
20%
40%
60%
80%
100%
120%
FASHION QUOTIENT
BLUE NAVY BLACK GREY WHITE
KHAKHI/BR
OWN
NON CORE% 56% 26% 8% 9% 0 0
CORE% 34% 46% 9% 6% 6% 0
0%
20%
40%
60%
80%
100%
COLOR WISE NO.OF OPTION
95 | P a g e
9. MUFTI
NO. OF OPTIONS
CORE
NON CORE
NARROW SLIM SUPER SLIM
NON CORE% 50% 20% 30%
CORE% 0 0 0
0
0.1
0.2
0.3
0.4
0.5
0.6
AxisTitle
Chart Title
COTTON(2299-
2899)
COTTON POLY
ELASTANE(2099-
3299)
CPVE(2499-3299)
COTTON
ELASTANE(2099-
3299)
NON CORE% 6% 25% 11% 58%
CORE% 0 0 0 0
0
0.1
0.2
0.3
0.4
0.5
0.6
0.7
FABRIC WISE NO. OF OPTIONS
96 | P a g e
BASIC BASIC+ FASHION
NON CORE% 11% 44% 45%
CORE% 0 0 0
0
0.05
0.1
0.15
0.2
0.25
0.3
0.35
0.4
0.45
0.5
FASHION QUOTIENT
BLUE NAVY BLACK GREY WHITE
KHAKHI/BRO
WN
NON CORE% 48% 38% 11% 3% 0 0
CORE% 0 0 0 0 0 0
0
0.1
0.2
0.3
0.4
0.5
0.6
COLOR WISE NO. OF OPTIONS
97 | P a g e
10. KILLER
CORE
33%
NON
CORE
67%
NO. OF OPTIONS
REGULAR
STRAIGHT
SLIM SKINNY SUPER SKINNY
NON CORE % 0 61% 16% 23%
CORE% 40% 53% 7% 0
0%
20%
40%
60%
80%
100%
120%
FIT WISE NO. OF OPTIONS
COTTON(1399-1599) STRETCH(1899-2799)
NON CORE% 0 100%
CORE% 40% 60%
0%
20%
40%
60%
80%
100%
120%
140%
160%
180%
FABRIC WISE NO. OF OPTIONS
98 | P a g e
BASIC BASIC+ FASHION
NON CORE% 35% 42% 23%
CORE% 67% 33% 3.5
0%
50%
100%
150%
200%
250%
300%
350%
400%
FASHION QUOTIENT
BLUE NAVY BLACK GREY WHITE
KHAKHI/BR
OWN
NON CORE% 35% 39% 19% 6% 0 0
CORE% 27% 7% 53% 13% 0 0
0%
10%
20%
30%
40%
50%
60%
70%
80%
COLOR WISE NO. OF OPTIONS
99 | P a g e
4.2.3 RESULTS OF MARKET SURVEY
1 NO. OF OPTION
2 FIT-WISE NO. OF OPTIONS
LEE LEVIS
WRAN
GLER
PEPE SPYKAR MUFTI
U.S.
POLO
Assn
FLYING
MACHI
NE
JOHN
PLAYER
LEE
COOPE
R
KILLER
NON CORE 89 139 103 37 34 133 53 93 80 113 31
CORE 63 57 49 86 40 0 35 32 30 30 15
0
50
100
150
200
250
NO. OF OPTIONS
CORE LEE CORE NON CORE LEE NON CORE
SLIM FIT 33% 32% 41% 25%
CLASSIC TAPPERED 12% 3% 14% 6%
REGULAR 4% 19% 3% 1%
STRAIGHT 23% 0% 14% 0%
NARROW 4.50% 11% 12% 18%
SKINNY 29% 30% 24% 49%
0%
20%
40%
60%
80%
100%
120%
NOOFOPTION
LEE vs COMPETITOR BRANDS
100 | P a g e
SLIM FIT
44%
SUPER SKINNY
4%
NARROW
10%
SLIM
STRAIGHT
14%
REGULAR
STRAIGHT
8%
REGULAR
5%
TAPERED
15%
COMPETITORS FIT SHARE
SLIM
24%
SUPER SKINNY
0%
SKINNY
36%
NARROW
34%
SLIM STRAIGHT
0%
REGULAR
STRAIGHT
0%
REGULAR
1%
TAPERED
5%
LEE FIT SHARE
101 | P a g e
After the analysis of various brands, the final Mean Fit Share:
• Slim Fit 44%
• Skinny 17%
• Classic Tapered 12%
• Regular + Regular Straight 22%
2. FABRIC WISE NO. OF OPTION
CORE% NON-CORE% TOTAL%
NON-STRETCH 78% 79% 79%
STRETCH 22% 22% 21%
0%
20%
40%
60%
80%
100%
120%
NO.OFOPTION
COMPETITOR FABRIC SHARE
CORE % NON CORE % TOTAL%
NON STRTCH 74 81 78
STRETCH 26 19 22
0
20
40
60
80
100
120
NO.OFOPTION
LEE FABRIC SHARE
102 | P a g e
Mean Fabric Share:
• Stretch 81%
• Non-Stretch 19%
Some new fabrics were found which could be experimented in PE:
• Cotton Linen – Levi’s Red loop - Rs.5500
• Cotton Elastomultieter – Levi’s Commuter – Rs.3299-4099
• Cotton ThermaliteClimacool Elastane – Lee Cool – Rs.3499
4. FASHION QUOTIENT
CORE % NON CORE % TOTAL %
FASHIONABLE 4% 32% 22%
BASIC+ 23% 33% 30%
BASIC 73% 35% 48%
0%
20%
40%
60%
80%
100%
120%
FASHION QUOTIENT OF COMPETITORS
BRANDS
103 | P a g e
Mean Fashion Quotient Share:
• Basic 44%
• Basic+ 34%
• Fashion 22%
CORE% NON CORE % TOTAL%
FASHION 0 24% 14%
BASIC+ 22% 31% 28%
BASIC 78% 45% 59%
0%
20%
40%
60%
80%
100%
120%
FASHION QUOTIENT OF LEE BRANDS
104 | P a g e
5. TRIMS (VISUAL ASSESSMENT)
Threads:
Figure 34: Threads used in competitor brands
Mostly 30’s ticket used for top stitches.
50’s ticket used for bobbin.
Diesel uses specialized threads in its denims named “TERA” Gutermann
High abrasion resistant and High breaking strength
105 | P a g e
Buttons:
`
Figure 35: Buttons used in competitor brands
Commonly used materials are Brass, copper and Aluminum.
Only Nonferrous materials used.
Diesel uses same across the metal trims.
Branding done in buttons across all styles. Antique finish found common.
Embossing & Stamping are the techniques used
106 | P a g e
Rivets:
Figure 36: Rivets used in competitor brands
Commonly used materials are Brass, copper and Aluminum.
Only Nonferrous materials used.
Diesel uses same across the metal trims.
Branding done in buttons across all styles. Antique finish found common.
Embossing & Stamping are the techniques used
107 | P a g e
Zippers:
Figure 36: Zippers used in competitor brands
YKK no3 zippers used across
Brass bronze and copper are commonly used materials
Diesel uses contrast tapes
108 | P a g e
Logo Patches:
Figure 37: Logo patches use by competitor brands
109 | P a g e
Aesthetic Features:
Figure 38: Aesthetic features used by competitor brands
110 | P a g e
4.2.4 PRICE POINT & NO. OF OPTION COMPARISION OF LEE BRANDS WITH OTHER
BRANDS
MENS PRICE RANGE & NO OF OPTIONS ACROSS BRANDS
MRP LE
E
WRAN
GLER
LEVI
S
PEPE UCB FLYING
MACHINE
US
POLO
ASSN
MUFTI SPYK
AR
KILLE
R
LEE
COOPE
R
JOHN
PLAYE
R
1399 1
1499 4
1599 1 30
1699 3 2 1
1799 12 8 8 34
1899 6 3 6 18
1999 1 11 7 3 2 12 27
2099 8 9 5 13
2199 2 24 18 12 5 16
2299 1 2 16 8 8 3 35
2399 4 4 7 10 5 9 2 34
2499 3 2 14 8 20 5 44 3
2599 8 6 14 5 12 16 4
2699 7 4 12 7 18 6
2799 9 8 4 3 5 5
2899 12 8 28 3 9
2999 15 17 6 4 13 8
3099 16 2 2 3 2
3199 8 12 21 20 2
3299 17 21 21 4 19 3
3399 11 1 9 1
3499 4 16 29
3599 2 22 9 5
111 | P a g e
Table 7: MENS PRICE RANGE & NO OF OPTIONS ACROSS BRANDS
3699 13 17 5
3799 5 12 21
3899 2 11
3999 2 10 11
4099 1 15
4199
4299 1 3 7
4399 1
4499 1 1 10 4
4599 7
4699 1
4799 2 1
4899 3
4999 8 2 8 3 3
5499 1 6 2
5999 3
112 | P a g e
0
10
20
30
40
50
60
70
80
LEE
WRANGLER
LEVIS
PEPE
UCB
113 | P a g e
4.2.5 FIT WISE COMPETITORS ANALYSIS
4.2.5.1 LEE vs DIRECT COMPETITORS
DIRECT
COMPETITORS
FIT/BRAND LEE WRANGLER LEVIS PEPE US POLO UCB
SUPER
SKINNY 510
SKINNY
BRUCE, LUKE,
LOW BRUCE BRYSON 511 SOHO REGALO SKINNY
SLIM KANSAS SAMMY 513 VAPOUR BADGER
SLIM
STRTCH,SLIM
SLIM
TAPERED POWELL GREENSBORO 508 LONDON DELTA
SLIM LOW
CROTCH
SLIM
BOOTCUT 517
ORIGINAL RODEO 501 JACKET
STRAIGHT CRANK 505 HATCH STRAIGHT
STRAIGHT
SLIM
SPENCER
514 HELIX WOODY
SLIM
STRAIGHT
BOODCUT 527
LOOSE
TAPER MACKY CODY 562
CARROT FIT,
BOWLEG
RELAXED
STRAIGHT DAMON 559 HELBOURNE
LOOSE
STRAIGHT 569
SKINNY
STRAIGHT 65504
Table 8: LEE vs Direct Competitors
114 | P a g e
4.2.4.2 LEE vs INDIRECT COMPETITORS
INDIRECT COMPETITORS
FIT/BRAND LEE SPYKAR
FLYING
MACHINE
LEE
COOPER
MUFTI
JOHN
PLAYER
KILLER
SUPER
SKINNY
SUPER
SKINNY
SUPER
SKINNY
SKINNY
BRUCE,
LUKE,LOW
BRUCE
SKINNY JACKSON FRANK
SUPER
SLIM
SKINNY SKINNY
SLIM KANSAS RENEGADE MICHAEL NORRIS SLIM SLIM JUSTIN
SLIM
TAPERED
POWELL VITO PRINCE NARROW
SLIM
BOOTCUT
ORIGINAL RODEO
STRAIGHT CHICAGO RICO HARRY
COMFOR
T
STRAIGHT
SLIM
ARTHUR
BOODCUT
LOOSE
TAPER
MACKY
RELAXED
STRAIGHT
LOOSE
STRAIGHT
SKINNY
STRAIGHT
Table 9: LEE vs Indirect Competitors
115 | P a g e
This market analysis gives us the information that all the competitors of LEE have straight fit
and it’s in their fit range. Levi’s evenhave fits like Boot Cut, Tapered with their variation
also.
4.3 CONSUMER SURVEY
The data of consumer survey is collected by both online and personal with a sample size of
200 (70- personal & 130-online)
The questionnaire contained both open end and close end questions.
*Almost 64% of our target customer buys denim once in every six month and 33% buy
denim every three months
116 | P a g e
*The Monthly Income of our target customer is between 11k-20k with 35% of the target
customer falling in this category. Another 31.5% lies in monthly income range of 21k-40k.
*The most preferred price range that the target customer are willing to pay lies between
1.5k-2.5k with 168 responses. Another 59% (118 responses) have selectedthe price range
between 2.6k-3.5k
*Fit is the most effective factorfor 80% ofthe target customer after that theyconsiderstyle as the
secondmost effective factorwith 73% .
117 | P a g e
*47% of the target customer prefers jeans as their attire for 4-5 times a week and 41%
prefer only 2-3 times a week
*Straight & slim are the most preferred fit by the target customer after that tapered and joggers
are being preferred by the target customer.
The least preferred fit by the target customer is skinny, relaxed & regular.
Joggers & Dungareesare mostly preferred by the age group of20-25
118 | P a g e
Name the Fit/Style you are planning to buy next?
*Straight fit – 20%
Slim fit – 25%
Tapered fit- 8%
Joggers – 21%
Skinny – 4%
Relaxed fit- 2%
Dungarees – 12%
Carrot fit- 5%
Regular fit- 3%
*61% of the target customer falls under the age group of 20-25 years. Another 34% falls in
the age group of 26-30.
119 | P a g e
CHAPTER- 5
PRODUCT DEVELOPMENT
In this section, the details of the garments that were developed has been discussed
120 | P a g e
5. PRODUCT DEVELOPMENT
5.1 DESIGN BRIEF
5.1.1 Findings of Survey
The major findings of the survey are: -
 Despite of having a strong Brand Image, the brand does not have good sales.
 The brand is available at almost all the price points in the bracket of 2099-4099, whereas
Levis has segmented their price category very effectively.
 Almost every brand other than lee has Straight fit in their Fit range and on an average it
consists of 19% of their total no. of options.
 The trend forecast for spring summer17 says that Fits like straight & joggers are very
much in trend with premium brands (Calvin Klein, Diesel, GAS) also including
dungarees in their product option.
 From the consumer survey we got to know that straight fit and joggers are also one of the
mostly preferred fits and customer are willing to buy them next time when they are going
for shopping.
 Indira Nagar & M.G Road is the most preferred shopping destination for young customer
due to the availability of more no. of options in both fit & style.
 Customers falling in age group of 20-25 are open towards new style such as Joggers &
Dungarees while customers above 25 mostly prefer comfortable fits such as straight,
relaxed, and regular fit
5.1.2 Final Design Brief
The design brief that was decided contained following objectives: -
1. To develop a new fit which the brand does not offer yet.
-Straight Fit
a. Skinny Straight
b. Slim straight
c. Regular straight
-Joggers
-Dungarees
121 | P a g e
5.2 CONCEPT GENERATION
Keeping the following objective in mind, the following concept was initiated: -
1. To develop the range that offers the best fit available.
Product 1: Regular straight fit
Product 2: slim straight fit
Product 3: skinny straight fit
Product 4: Joggers (stretched fabric)
Product 5: Joggers (non-stretched fabric)
Product 6: Dungarees
5.3 CREATION AND DEVELOPMENT OF GARMENTS
GARMENT SKETCH
Figure 39: Garment Sketch
122 | P a g e
PRODUCT 1: REGULAR STRAIGHT FIT
Brief Description
Garment Category Denim Jeans
Color Blue
Fabric Base Cotton
Age Category 22-44 years
Gender Men's
Proposed MRP 1899
Table 10: Brief Description of Regular Straight Fit
Key Features:
The product developed offers a new fit to the brand.
Key Measurements taken from competitors for reference:
 Waist: - 32
 Seat: - 37
 Thigh: - 23
 Knee: -15
 Front Rise: -10
 Back Rise: - 13 1/4
 Hem: - 15
 In Seam: - 33
Costing of the Product 1(Regular Straight Fit)
SORT NO
RDS-3291
FABRIC COST 193
WIDTH 55
CONSUMPTION 1.36
TOTAL FABRIC 262.48
POCKET CONS 0.18
123 | P a g e
POCKET FABRIC 20'S TWILL 72
POCKET COST 12.96
BUTTON 2.5
RIVET 7.5
HPL 0.5
THREAD 20
MAIN & SIZE LABEL 2.5
TAG 3
CARTON 2.5
POLYBAG 1.75
WASH ROUTING RINSE
WASH COST 17
BASIC SAM 22.71
SAM FACTOR 4.6
TOTAL CM 104
TOTAL 437.1
MARGIN 14%
MARGIN COST 61.2
FREIGHT ON BOARD 498.3
COST OF GOODS AT DC 522.2
MRP 1899
MULTIPLE 3.64
Table 11: Costing of the Regular Straight fit
124 | P a g e
PRODUCT 2: SLIM STRAIGHT FIT
Brief Description
Garment Category Denim Jeans
Color Black Denim
Fabric Base Cotton
Age Category 20-44 years
Gender Men's
Proposed MRP 1899
Table 12: Brief Description of Slim Straight Fit
Key Features:
The product developed offers a new fit to the brand.
Key Measurements taken from mean of competitors for reference:
 Waist: - 32
 Seat: - 37
 Thigh: - 23
 Knee: -15
 Front Rise: -10
 Back Rise: - 13 1/4
 Hem: - 14
 In Seam: - 33
Costing of the Product 2 (Slim Straight Fit)
SORT NO
RDS-3291
FABRIC COST 193
WIDTH 55
CONSUMPTION 1.36
TOTAL FABRIC 262.48
125 | P a g e
POCKET CONS 0.18
POCKET FABRIC 20'S TWILL 72
POCKET COST 12.96
BUTTON 2.5
RIVET 7.5
HPL 0.5
THREAD 20
MAIN & SIZE LABEL 2.5
TAG 3
CARTON 2.5
POLYBAG 1.75
WASH ROUTING RINSE
WASH COST 17
BASIC SAM 22.71
SAM FACTOR 4.6
TOTAL CM 104
TOTAL 437.1
MARGIN 14%
MARGIN COST 61.2
FREIGHT ON BOARD 498.3
COST OF GOODS AT DC 522.2
MRP 1899
MULTIPLE 3.64
Table 13: Costing of the Slim Straight fit
126 | P a g e
PRODUCT 3: SKINNY STRAIGHT FIT
Brief Description
Garment Category Denim Jeans
Color Navy Blue
Fabric Base Cotton
Age Category 16-44 years
Gender Men's
Proposed MRP 2799
Table 14: Brief Description of Skinny Straight Fit
Key Features:
The product developed offers a new fit to the brand.
Key Measurements taken from mean of competitors for reference:
 Waist: - 32
 Seat: - 37
 Thigh: - 23
 Knee: -15
 Front Rise: -10
 Back Rise: - 13 1/4
 Hem: - 14
 In Seam: - 33
Costing of the Product 3(skinny straight fit)
SORT NO RDS-3200
FABRIC COST 202
WIDTH 54
CONSUMPTION 1.33
TOTAL FABRIC 268.66
127 | P a g e
POCKET CONS 0.18
POCKET FABRIC 20'S TWILL 72
POCKET COST 12.96
BUTTON 2.5
RIVET 7.5
HPL 0.5
THREAD 20
MAIN & SIZE LABEL 2.5
TAG 3
CARTON 2.5
POLYBAG 1.75
WASH ROUTING RINSE
WASH COST 17
BASIC SAM 22.71
SAM FACTOR 4.6
TOTAL CM 104
TOTAL 443.3
MARGIN 14%
MARGIN COST 62.1
FREIGHT ON BOARD 505.4
COST OF GOODS AT DC 529.5
MRP 1999
MULTIPLE 3.78
Table 15: Costing of the Skinny Straight fit
128 | P a g e
PRODUCT 4: JOGGERS(NON-STRETCHABLE)
Brief Description
Garment Category Denim Jeans
Color Navy Blue
Fabric Base Cotton
Age Category 20-44 years
Gender Men's
Proposed MRP 2599
Table 16: Brief Description of Joggers
Key Features:
The product developed offers a new fit to the brand.
Key Measurements taken from MUFTI for reference:
 Waist: - 32
 Seat: - 37
 Thigh: - 23
 Knee: -16
 Front Rise: -10
 Back Rise: - 13 1/4
 Hem: - 14
 In Seam: - 33
Costing of the Product 4 (Jogger)
SORT NO RDS-4500
FABRIC COST 240
WIDTH 52
CONSUMPTION 1.73
TOTAL FABRIC 415.2
129 | P a g e
POCKET CONS 0.18
POCKET FABRIC 20'S TWILL 72
POCKET COST 12.96
BUTTON 2.5
RIVET 7.5
HPL 0.5
THREAD 20
MAIN & SIZE LABEL 2.5
TAG 3
CARTON 2.5
POLYBAG 1.75
WASH ROUTING RINSE
WASH COST 17
BASIC SAM 22.71
SAMFACTOR 4.6
TOTAL CM 104
TOTAL 589.9
MARGIN 14%
MARGIN COST 82.6
FREIGHT ON BOARD 672.4
COST OF GOODS AT DC 701.2
MRP 2599
MULTIPLE 3.71
Table 17: Costing of the Joggers
130 | P a g e
PRODUCT 5: Dungaree (STRETCHABLE FABRIC)
Brief Description
Garment Category Denim Jeans
Color Navy Blue
Fabric Base Cotton
Age Category 16-25years
Gender Men's
Proposed MRP 1899
Table 18: Brief Description of Dungaree
Key Features:
The product developed offers a new fit to the brand.
Key Measurements taken from Diesel for reference:
 Waist: - 32
 Seat: - 37
 Thigh: - 23
 Knee: -15
 Front Rise: -15
 Back Rise: - 18 1/4
 Hem: - 14
 In Seam: - 33
Costing of the Product 5(Dungaree)
SORT NO RDS-3291
FABRIC COST 193
WIDTH 55
CONSUMPTION 1.36
TOTAL FABRIC 262.48
POCKET CONS 0.18
POCKET FABRIC 20'S TWILL 72
POCKET COST 12.96
BUTTON 2.5
RIVET 7.5
HPL 0.5
131 | P a g e
THREAD 20
MAIN & SIZE LABEL 2.5
TAG 3
CARTON 2.5
POLYBAG 1.75
WASH ROUTING RINSE
WASH COST 17
BASIC SAM 22.71
SAMFACTOR 4.6
TOTAL CM 104
TOTAL 437.1
MARGIN 14%
MARGIN COST 61.2
FREIGHT ON BOARD 498.3
COST OF GOODS AT DC 522.2
MRP 1899
MULTIPLE 3.64
Table 19: Costing of Dungaree
132 | P a g e
CHAPTER 6
SUGGESTIONS AND CONCLUSIONS
In this section, the details of the garments that were developed has been discussed and
suggestions are given.
133 | P a g e
6.1 LIMITATIONS AND SCOPE OF FURTHER STUDY
Limitations
 Due to various constraints market survey was limited to few high selling and dominant
areas which in turn limit the reach and scope of the project.
 A sample size of 2oo for consumer survey also limits the thought process of consumers to
a certain size which in turn restrict the research to explore other options for new fits.
Scope of further study
 As it already established that lack of trending fit (product) options in the market
constitute one of the reasons for decreasing sales this research opens the door for
further research in the fits category with new fits emerging in today’s market.
 With a growing affinity in the denim market towards comfort based fits this research
leaves a scope for further design developments in the comfort based denim fits for
consumer.
6.2 CONCLUSION
The conclusion of the project is as follows:
 While fall of Lee sales in denim market can be attributed to various factors such as
marketing, supply chain, product etc. but lack of trending options and variations available
when compared to rival brands also play a big part in the downfall.
 Hence, introducing trending options and variations such as Straight fits, Joggers and
Dungarees in the market after a thorough research including inputs from the consumer can
play a huge part in reviving the downward sales.
134 | P a g e
7. BIBLIOGRAPHY
Bowring,L. (2016). Trend forecastforS/S2016 catwalkseason.wgsn insider.
A. B. (n.d.).technopak.Retrieved 01 09, 2016, fromtechnopak:
http://www.technopak.com/Files/apparel-e-tailing-in-india.pdf
indiacompanynews.(2012).Retrieved 02 15, 2016, fromwww.indiacompanynews.com:
http://www.indiacompanynews.com/post/view/3157/Growing-market-of-fashion-accessories/
researchandmarkets.(2012).Retrieved 02 15, 2016, fromresearchandmarkets.com:
http://www.researchandmarkets.com/reports/2359106/indian_denim_jeans_market_trends_an
d
fashionera.(2014).Retrieved 02 15, 2016, fromfashionera.org:http://fashionera.org/?p=282
Bowring,L. (2016). Trend forecastforS/S2016 catwalkseason.wgsn insider.
Chakraborty,A.(n.d.).shine.Retrieved 01 09, 2016, fromshine.com:
http://info.shine.com/industry/retail/7.html
Gugnani,A.(2015). DenimMarketin India.indiaretailing.
Neha Dewan,E. B. (26 sep,2012). economictimes.Denim majorscontinueto grow in India.
thomsonreuters.(n.d.).Retrieved 01 09, 2016, fromthomsonreuters.com:
http://blog.thomsonreuters.com/wp-content/uploads/2014/03/india-retail.jpg
vfc.(n.d.).Retrieved 01 26, 2016, fromvfc.com:http://www.vfc.com/about/
135 | P a g e
9. APPENDICES & ANNEXURE
Appendices:
a. Consumer Survey for FIT Preferences in Jeans
Greetings,
We at National Institute of Fashion
Technology, Bangalore, India are conducting a survey to determine the consumer Fit preferences
in Jeans.
Please fill the survey below,
Your inputs shall be highly appreciated.
Thank you
1. Name
2. Age
 Below 20  20-25  26-30  31-35
 Above 35
3. Occupation
136 | P a g e
4. How often do you purchase jeans?
 Once a month  Once every three
months
 Once every six
months
 Once a year
5. Monthly Income
 Below 10k  11k-20k  21k-40k  41k-80k
 Above 80k
6. How much will you spend to purchase jeans?
 Below 1.5k  1.5k-2.5k  2.6k-3.5k  3.6k-4.5k
 Above 4.5k
7. Rate the factors which affect the selection of jeans on the scale of 1-5.
(1=ineffective, 5=most effective)
1 2 3 4 5
Fit
Brand
Style
Durability
Colour
Fabric
Price
Other
137 | P a g e
8. How frequently do you wear jeans in a week?
 Once in a week  2-3 times a week  4-5 times a week  6-7 times a week
9. Which Fits/Styles do you prefer to buy?

Skinny

Slim

Straight

Regular
138 | P a g e

Tapered

Carrot

Joggers

Dungarees
 Others
10.Name the Fit/style you are planning to buy next?
Thank you very much for taking the time to complete this survey. Your feedback is valued and very much
appreciated!
139 | P a g e
b. Checklist for Market Survey
S. no. FIT CORE NON-CORE
1
2
3
4
5
6
7
8
9
10
FABRIC PRICERANGE
1
2
3
4
5
COLOUR
1
2
3
4
5
6
7
8
9
FABRIC QUOTIENT
BASIC
BASIC+
FASHION
BESTSELLING FIT
BRAND NAME
STORELOCATION
STOREMANAGER
CONTACTDETAIL
DO CUSTOMER PREFER
JOGERS DENIM?
YES NO
140 | P a g e
DO CUSTOMER PREFER
STRAIGHTFIT DENIM?
YES NO
141 | P a g e
c. Feedback Form for every denim, for example: Joggers
This form is to take valuable feedback in terms of fit, look and overall quality from people who
took part in the fit and trial process.
Thank You.
Joggers
1. Do you like the fit? *
a. Yes b. No
If no, why?
2. Rate the fit out of 10.
1 2 3 4 5 6 7 8 9 10
3. Rate the best attributes of the jeans *
Bad Average Good Best
Fit
Comfort
Look
Colour
4. Please suggest changes, if any? *
142 | P a g e
d. Patterns
1. Dungarees
2. Joggers
143 | P a g e
3. Straight Skinny
4. Straight Slim
144 | P a g e
5. Straight Regular
145 | P a g e
Annexure:
1. Market Survey Data
1.1 Levi’s
Contribution
Fit Original Name Core
Core
%
Non-
Core
Non-
Core
Tota
l
Total
%
501Mid Rise / Straight 0 0.00% 28 20.14% 28 14.29%
504Low Rise / Regular Straight 3 5.26% 28 20.14% 31 15.82%
511Low Rise / Slim Fit 20 35.09% 58 41.73% 78 39.80%
508Classic Tappered 0 0.00% 1 0.72% 1 0.51%
531Low Rise / Straight 17 29.82% 5 3.60% 22 11.22%
65504Low Rise / Skinny 17 29.82% 19 13.67% 36 18.37%
Total 57 100.00% 139 100.00% 196 100.00%
Fabric Price Range Core
Core
%
Non-
Core
Non-
Core
Tota
l
Total
%
Cotton 1999-10101 32 56.14% 60 43.17% 92 46.94%
Cotton Elastane 1999-5000 20 35.09% 30 21.58% 50 25.51%
Cotton Poly Elastane 2199-6000 5 8.77% 23 16.55% 28 14.29%
Cotton Elastomultiester 3299-4099 0 0.00% 13 9.35% 13 6.63%
Cotton Linen 5000-5500 0 0.00% 12 8.63% 12 6.12%
Cotton Polyester
36
99 0 0.00% 1 0.72% 1 0.51%
Total 57 100.00% 139 100.00% 196 100.00%
Fashion Quotient Core
Core
%
Non-
Core
Non-
Core
Tota
l
Total
%
Basic 49 85.96% 84 60.43% 133 67.86%
Basic+ 8 14.04% 28 20.14% 36 18.37%
Fashion 0 0.00% 27 19.42% 27 13.78%
Total 57 100.00% 139 100.00% 196 100.00%
Colour Core
Core
%
Non-
Core
Non-
Core
Tota
l
Total
%
Blue 28 49.12% 55 39.57% 83 42.35%
Navy 18 31.58% 52 37.41% 70 35.71%
Black 11 19.30% 20 14.39% 31 15.82%
Grey 0 0.00% 6 4.32% 6 3.06%
White 0 0.00% 5 3.60% 5 2.55%
Khakhi/Brown 0 0.00% 1 0.72% 1 0.51%
Total 57 100.00% 139 100.00% 196 100.00%
146 | P a g e
1.2. Pepe Jeans
Fit Original Name Core Core% Non-Core Non-Core Total Total%
Comfort Mid / Regular 11 12.79% 0 0.00% 11 8.94%
Holborne Low / Regular Tapered 22 25.58% 3 8.11% 25 20.33%
Kingston Mid / Regular Straight 13 15.12% 0 0.00% 13 10.57%
London Low / Slim Straight 9 10.47% 0 0.00% 9 7.32%
Soho Low / Skinny 11 12.79% 3 8.11% 14 11.38%
Vapour Low / Slim 20 23.26% 31 83.78% 51 41.46%
Total 86 100.00% 37 100.00% 123 100.00%
Fabric Price Range Core Core% Non-Core Non-Core Total Total%
Cotton 2699-3999 1 1.16% 1 2.70% 2 1.63%
Cotton Lycra 1799-4999 85 98.84% 34 91.89% 119 96.75%
Cotton Poly
L 2999 0 0.00% 2 5.41% 2 1.63%
Total 86 100.00% 37 100.00% 123 100.00%
Fashion Quotient Core Core% Non-Core Non-Core Total Total%
Basic 52 60.47% 1 2.70% 53 43.09%
Basic+ 28 32.56% 13 35.14% 41 33.33%
Fashion 6 6.98% 23 62.16% 29 23.58%
Total 86 100.00% 37 100.00% 123 100.00%
Colour Core Core% Non-Core Non-Core Total Total%
Blue 44 51.16% 26 70.27% 70 56.91%
Navy 26 30.23% 7 18.92% 33 26.83%
Black 14 16.28% 1 2.70% 15 12.20%
Grey 2 2.33% 2 5.41% 4 3.25%
White 0 0.00% 0 0.00% 0 0.00%
Khakhi/Brown 0 0.00% 1 2.70% 1 0.81%
Total 86 100.00% 37 100.00% 123 100.00%
147 | P a g e
1.3. Spykar
Contribution
Fit Original Name Core Core% Non-Core Non-Core Total Total%
Renegade Low Rise / Slim Fit 2 5.00% 0 0.00% 2 2.70%
Rico Low Rise / Narrow Fit 16 40.00% 12 35.29% 28 37.84%
Skinny Low Rise / Skinny 21 52.50% 22 64.71% 43 58.11%
Vito Mid Rise / Slim Fit 1 2.50% 0 0.00% 1 1.35%
Total 40 100.00% 34 100.00% 74 100.00%
Fabric Price Range Core Core% Non-Core Non-Core Total Total%
Cotton 2199-2399 3 7.50% 0 0.00% 3 4.05%
Cotton Elastane 2399-2599 5 12.50% 0 0.00% 5 6.76%
Cotton Poly Lycra 2799 3 7.50% 0 0.00% 3 4.05%
Cotton Poly Spandex 2799 0 0.00% 1 2.94% 1 1.35%
Cotton Spandex 1999-3599 29 72.50% 33 97.06% 62 83.78%
Total 40 100.00% 34 100.00% 74 100.00%
Fashion Quotient Core Core% Non-Core Non-Core Total Total%
Basic 22 55.00% 2 5.88% 24 32.43%
Basic+ 12 30.00% 12 35.29% 24 32.43%
Fashion 6 15.00% 20 58.82% 26 35.14%
Total 40 100.00% 34 100.00% 74 100.00%
Colour Core Core% Non-Core Non-Core Total Total%
Blue 21 52.50% 23 67.65% 44 59.46%
Navy 15 37.50% 5 14.71% 20 27.03%
Black 4 10.00% 4 11.76% 8 10.81%
Grey 0 0.00% 2 5.88% 2 2.70%
White 0 0.00% 0 0.00% 0 0.00%
Khakhi/Brown 0 0.00% 0 0.00% 0 0.00%
Total 40 100.00% 34 100.00% 74 100.00%
148 | P a g e
1.4. Mufti
Contribution
Fit Original Name Core Core% Non-Core Non-Core Total Total%
Narrow Narrow 0 66 49.62%
Slim Slim 0 27 20.30%
SuperSlim SuperSlim 0 40 30.08%
Total 0 0.00% 133 100.00% 0 0.00%
Fabric Price Range Core Core% Non-Core Non-Core Total Total%
Cotton 2299-2899 0 8 6.02%
CottonPolyElastane 2099-3299 0 33 24.81%
CPVE 2499-3299 0 15 11.28%
CottonElastane 2099-3299 0 77 57.89%
Total 0 0.00% 133 100.00% 0 0.00%
FashionQuotient Core Core% Non-Core Non-Core Total Total%
Basic 0 14 10.53%
Basic+ 0 58 43.61%
Fashion 0 61 45.86%
Total 0 0.00% 133 100.00% 0 0.00%
Colour Core Core% Non- Core Non-Core Total Total%
Blue 0 64 48.12%
Navy 0 50 37.59%
Black 0 14 10.53%
Grey 0 5 3.76%
White 0 0 0.00%
Khakhi/Brown 0 0 0.00%
Total 0 0.00% 133 100.00% 0 0.00%
149 | P a g e
1.5. U.S. Polo Assn
Contribution
Fit Original Name Core Core%
Non-
Core
Non-
Core Total Total%
Badger
Mid Rise /
Regular 5 14.29% 8 15.09% 13 14.77%
Delta Slim Tapered 10 28.57% 24 45.28% 34 38.64%
Regalo Skinny 15 42.86% 20 37.74% 35 39.77%
Woody Slim Straight 5 14.29% 1 1.89% 6 6.82%
Total 35 100.00% 53 100.00% 88 100.00%
Fabric Price Range Core Core%
Non-
Core
Non-
Core Total Total%
Cotton 1799-3299 18 51.43% 9 16.98% 27 30.68%
Cotton
Lycra 1999-3599 17 48.57% 44 83.02% 61 69.32%
Total 35 100.00% 53 100.00% 88 100.00%
Fashion
Quotient Core Core%
Non-
Core
Non-
Core Total Total%
Basic 27 77.14% 15 28.30% 42 47.73%
Basic+ 8 22.86% 22 41.51% 30 34.09%
Fashion 0 0.00% 16 30.19% 16 18.18%
Total 35 100.00% 53 100.00% 88 100.00%
Colour Core Core%
Non-
Core
Non-
Core Total Total%
Blue 12 34.29% 30 56.60% 42 47.73%
Navy 16 45.71% 14 26.42% 30 34.09%
Black 3 8.57% 4 7.55% 7 7.95%
Grey 2 5.71% 5 9.43% 7 7.95%
White 2 5.71% 0 0.00% 2 2.27%
Khakhi/Brown 0 0.00% 0 0.00% 0 0.00%
Total 35 100.00% 53 100.00% 88 100.00%
150 | P a g e
1.6. Flying Machine
Fit Original Name Core Core% Non-Core Non-Core Total Total%
Jackson Low Rise / Skinny 12 37.50% 34 36.56% 46 36.80%
Michael
Mid Rise / Slim
Tapered 6 18.75% 41 44.09% 47 37.60%
Prince Mid Rise / Slim 14 43.75% 18 19.35% 32 25.60%
Total 32 100.00% 93 100.00% 125 100.00%
Fabric Price Range Core Core% Non-Core Non-Core Total Total%
Cotton 1699-2499 8 25.00% 6 6.45% 14 11.20%
Cotton Elastane 1799-2699 2 6.25% 23 24.73% 25 20.00%
Cotton Lycra 2099-2699 0 0.00% 14 15.05% 14 11.20%
Cotton Poly Elastane 1799-1699 8 25.00% 14 15.05% 22 17.60%
Cotton Poly Spandex 1699-2299 4 12.50% 2 2.15% 6 4.80%
Cotton Spandex 1799-1699 10 31.25% 34 36.56% 44 35.20%
Total 32 100.00% 93 100.00% 125 100.00%
Fashion Quotient Core Core% Non-Core Non-Core Total Total%
Basic 20 62.50% 36 38.71% 56 44.80%
Basic+ 12 37.50% 33 35.48% 45 36.00%
Fashion 0 0.00% 24 25.81% 24 19.20%
Total 32 100.00% 93 100.00% 125 100.00%
Colour Core Core% N n-Core Non-Core Total Total%
Blue 15 46.88% 75 80.65% 90 72.00%
Navy 9 28.13% 5 5.38% 14 11.20%
Black 7 21.88% 6 6.45% 13 10.40%
Grey 1 3.13% 6 6.45% 7 5.60%
White 0 0.00% 1 1.08% 1 0.80%
Khakhi/Brown 0 0.00% 0 0.00% 0 0.00%
Total 32 100.00% 93 100.00% 125 100.00%
151 | P a g e
1.7. Killer
Fit Original Name Core Core% Non-Core Non-Core Total Total%
Comfort Regular Straight 6 40.00% 0 0.00% 6 13.04%
Justin Slim Fit 8 53.33% 19 61.29% 27 58.70%
Skinny Skinny Fit 1 6.67% 5 16.13% 6 13.04%
Super Skinny Super Skinny Fit 0 0.00% 7 22.58% 7 15.22%
Total 15 100.00% 31 100.00% 46 100.00%
Fabric Price Range Core Core% Non-Core Non-Core Total Total%
Cotton 1399-1599 6 40.00% 0 0.00% 6 13.04%
Stretch 1899-2799 9 60.00% 31 100.00% 40 86.96%
Total 15 100.00% 31 100.00% 46 100.00%
Fashion Quotient Core Core% Non-Core Non-Core Total Total%
Basic 10 66.67% 11 35.48% 21 45.65%
Basic+ 5 33.33% 13 41.94% 18 39.13%
Fashion 0 0.00% 7 22.58% 7 15.22%
Total 15 100.00% 31 100.00% 46 100.00%
Colour Core Core% Non-Core Non-Core Total Total%
Blue 4 26.67% 11 35.48% 15 32.61%
Navy 1 6.67% 12 38.71% 13 28.26%
Black 8 53.33% 6 19.35% 14 30.43%
Grey 2 13.33% 2 6.45% 4 8.70%
White 0 0.00% 0 0.00% 0 0.00%
Khakhi/Brown 0 0.00% 0 0.00% 0 0.00%
Total 15 100.00% 31 100.00% 46 100.00%
152 | P a g e
1.8.Lee Cooper
Contribution
Fit Original Name Core Core%
Non-
Core
Non-
Core%
Tota
l Total%
Arthur
Mid Rise / Regular
Fit 7 23.33% 11 9.73% 18 12.59%
Frank
Low Rise / Skinny
Fit 4 13.33% 20 17.70% 24 16.78%
Harry
Mid Rise/ Straight
Fit 8 26.67% 25 22.12% 33 23.08%
Norris Mid Rise/ Slim Fit 11 36.67% 57 50.44% 68 47.55%
Total 30 100.00% 113 100.00% 143 100.00%
Fabric Price Range Core Core%
Non-
Core
Non-
Core%
Tota
l Total%
Cotton 1899-2499 15 50.00% 5 4.42% 20 13.99%
Cotton Elastane
189
9 1 3.33% 0 0.00% 1 0.70%
Cotton Lycra
239
9 0 0.00% 2 1.77% 2 1.40%
Cotton Poly
Elastane 1999-2499 1 3.33% 7 6.19% 8 5.59%
Cotton Spandex 1899-2499 13 43.33% 99 87.61% 112 78.32%
Total 30 100.00% 113 100.00% 143 100.00%
Fashion Quotient Core Core%
Non-
Core
Non-
Core%
Tota
l Total%
Basic 18 60.00% 12 10.62% 30 20.98%
Basic+ 12 40.00% 65 57.52% 77 53.85%
Fashion 0 0.00% 36 31.86% 36 25.17%
Total 30 100.00% 113 100.00% 143 100.00%
Colour Core Core%
Non-
Core
Non-
Core%
Tota
l Total%
Blue 15 50.00% 49 43.36% 64 44.76%
Navy 7 23.33% 47 41.59% 54 37.76%
Black 8 26.67% 15 13.27% 23 16.08%
Grey 0 0.00% 2 1.77% 2 1.40%
White 0 0.00% 0 0.00% 0 0.00%
Khakhi/Brown 0 0.00% 0 0.00% 0 0.00%
Total 30 100.00% 113 100.00% 143 100.00%
153 | P a g e
1.9. John Players
Contribution
Fit Original Name Core Core% Non-Core Non-Core% Total Total%
Skinny Skinny 14 46.67% 43 53.75% 57 51.82%
Slim Slim 7 23.33% 15 18.75% 22 20.00%
Super Skinny Super Skinny 9 30.00% 22 27.50% 31 28.18%
Total 30 100.00% 80 100.00% 110 100.00%
Fabric Price Range Core Core% Non-Core Non-Core% Total Total%
Stretch 1599-2499 27 90.00% 72 90.00% 99 90.00%
Non-Stretch 1599-2199 3 10.00% 8 10.00% 11 10.00%
Total 30 100.00% 80 100.00% 110 100.00%
Fashion Quotient Core Core% Non-Core Non-Core% Total Total%
Basic 16 53.33% 20 25.00% 36 32.73%
Basic+ 10 33.33% 32 40.00% 42 38.18%
Fashion 4 13.33% 28 35.00% 32 29.09%
Total 30 100.00% 80 100.00% 110 100.00%
Colour Core Core% Non-Core Non-Core% Total Total%
Blue 23 76.67% 49 61.25% 72 65.45%
Navy 5 16.67% 22 27.50% 27 24.55%
Black 1 3.33% 9 11.25% 10 9.09%
Grey 1 3.33% 0 0.00% 1 0.91%
White 0 0.00% 0 0.00% 0 0.00%
Khakhi/Brown 0 0.00% 0 0.00% 0 0.00%
Total 30 100.00% 80 100.00% 110 100.00%
Price Range Core Core% Non-Core Non-Core% Total Total%

Graduation Project Report

  • 1.
    1 | Pa g e PRODUCT DEVELOPMENT FOR THREE SELECTED DENIM FITS A dissertation submitted in partial Fulfillment of the requirement for the award Degree in Bachelor of Fashion Technology (Apparel Technology) Submitted by: ANURAG BANGARI RANVIJAY SINGH B.F.Tech-8 Under the Guidance of: Mr. JOSEPH REGY Assistant Professor, NIFT Bengaluru Department of Fashion Technology National Institute of Fashion Technology, Bengaluru May, 2016
  • 2.
    2 | Pa g e ABSTRACT Brands strategy is gaining more popularity because of quickly adapting the latest trends. Many Fashion Brands claimed that it needs just two weeks to develop a new product and to get to the store and launches. Fast fashion brands produce new clothes more frequently and rapidly because customers do not run into the same clothes the second time of their visit to the retail shop. This project main aim is to find the gap between the latest denim trend followed in market and the trend followed by Lee. By analyzing Lee line data (total no of Fits available), it is found that Lee is catering in Skinny, Slim & Tapered. But after doing market survey for competitive brands of Lee, it is found that these brands are also focusing on loose fits like Straight, Regular, Dungaree and Joggers which have been forecasted for the SS17. Now the trend is changing very quickly and the cost of raw material is increasing & customer demands for change because of that new style are being introduced in market by the brands to maintain its image in market. Because of this brands are using alternate construction method and introducing it as different style. The main aim of this is to understand the customer needs and wants, the competitive environment and the nature of the market represent the top required factors for the success of a new product.
  • 3.
    3 | Pa g e CERTIFICATE “This is to certify that this Project Report titled “PRODUCT DEVELOPMENT FOR THREE SELECTED DENIM FITS” is based on our Anurag Bangari and Ranvijay Singh originalresearch work, conducted under the guidance of Mr. Joseph Regy towards partial fulfillment of the requirement for award of the Bachelor’s Degree in Fashion Technology (Apparel Production), of the National Institute of Fashion Technology, Bangalore. No part of this work has been copied from any other source. Material, wherever borrowed has been duly acknowledged.” Signature of Author/Researchers Signature of Guide
  • 4.
    4 | Pa g e ACKNOWLEDGEMENT A project report usually falls short of its expectations until and unless guided by the right people at the right time. Hence, we would like to express our deep sense of gratitude and heartfelt thanks to our Course Coordinator, Ms. Jonalee Bajpai without whom our GP would have been a distant dream. We would also like to acknowledge our college mentor Mr. Joseph Regy for his guidance and feedback. We would also like to thank and express our gratitude towards our honourable mentors at Lee, Mr. Nishant Ponnapa for helping us in accomplishing our projects and for their guidance and assistance in understanding the overall functioning of the organization. Last, but not the least, we would like to thank all other employees, staffs and operators of the organization for their selfless help throughout the GP period. Thanking Everyone, Anurag Bangari Ranvijay Singh
  • 5.
    5 | Pa g e LIST OF TABLES Table 1 Story wise analysis 66 Table 2 Men Category Wise Analysis 66 Table 3 LEE Denims MRP Wise Analysis 67 Table 4 LEE Denims FIT Wise Analysis 68 Table 5 LEE Denims Top 10 Selling Codes 68 Table 6 LEE Denims Bottom10 Selling Codes 69 Table 7 MENSPRICE RANGE & NO OF OPTIONSACROSS BRANDS 103 Table 8 LEE vs Direct Competitors 105 Table 9 LEE vs Indirect Competitors 106 Table 10 Brief Description of Regular Straight Fit 114 Table 11 Costing of the Regular Straight fit 115 Table 12 Brief Description of Slim Straight Fit 117 Table 13 Costing of the Slim Straight fit 117 Table 14 Brief Description of Skinny Straight Fit 119 Table 15 Costing of the Skinny Straight fit 119 Table 16 Brief Description of Joggers 121 Table 17 Costing of the Joggers 121 Table 18 Brief Description of Dungaree 123 Table 19 Costing of the Dungaree 123
  • 6.
    6 | Pa g e LIST OF FIGURES Figure 1 VF Corporationlogo 5 Figure 2 Lee brand logo 6 Figure 3 MedianAge 10 Figure 4 CalvinKleinDenim 12 Figure 5 Flexible Denim 13 Figure 6 UNIQLO MEN SELVEDGE REGULAR STRAIGHT FIT 14 Figure 7 LEVIS JEANS 501 SELVEDGE STRAIGHT FIT 14 Figure 8 HE BY MANGO STRAIGHT-FIT MEDIUMWASH BOBJEANS 14 Figure 9 GAPORIGINAL 1969 STRAIGHT FIT JEANS 14 Figure 10 WHITE DENIMLOOKS 15 Figure 11 JOGGERS DENIM 16 Figure 12 CALVIN KLEIN PATCH WASHED DENIM 17 Figure 13 REGULAR FIT DENIM 29 Figure 14 Slim Fit Denim 30 Figure 15 RelaxedFit Denim 30 Figure 16 SkinnyFit Denim 31 Figure 17 Bootcut fit Denim 31 Figure 18 Bell Bottom Denim 32 Figure 19 Huskyfit denim 33 Figure 20 Low Raise fit denim 33 Figure 21 Carrot fit denim 34 Figure 22 TaperedFit denim 34 Figure 23 Straight Fit denim 35
  • 7.
    7 | Pa g e Figure 24 VFCGlobal Presence 41 Figure 25 VFCBrands 43 Figure 26 Eric C. Wiseman is Chairman, President and Chief Executive Officer of VF 46 Figure 27 VFC Organization Hierarchy 47 Figure 28 VFCIndia 48 Figure 29 Lee India 49 Figure 30 Wrangler India 50 Figure 31 Sourcing Department 50 Figure 32 Sales Department 50 Figure 33 Product Life Cycle 54 Figure 34 Threads usedincompetitor brands 95 Figure 35 Buttons usedincompetitor brands 96 Figure 36 Rivets usedincompetitor brands 97 Figure 37 Zippers usedin competitor brands 98 Figure 38 Logo patchesuse bycompetitor brands 99 Figure 39 Aesthetic features usedbycompetitor brands 100 Figure 40 Garment Sketch 113
  • 8.
    8 | Pa g e TABLE OF CONTENT Abstract I Certificate Ii Acknowledgement Iii List of Tables Iv List of Figures V Table of Content Page no. Chapter 1 INTRODUCTION 2 1.1 NEED OF THE PROJECT 3 1.2 TITLE OF THE PROJECT 4 1.3 OBJECTIVES 4 1.4 SUB OBJECTIVES 4 1.5 BACKGROUND 4 1.6 COMPANY PROFILE 5 1.7 INTRODUCTION TO LEE BRANDS 6 Chapter 2 REVIEW OF LITERATURE 7 2.1 MARKET STATUS OF DENIMSECTOR IN INDIA 8 2.1.1 MARKET SIZE AND GROWTH 8 2.1.2 COMPARISON WITH DENIMCONSUMPTIONOF SOME OTHER COUNTRIES 8 2.1.3 CITY-WISE DISTRIBUTION OF DENIMMARKET 9 2.1.4 PRESENCE OF BRANDS 9 2.1.5 DRIVINGFACTORS FORDENIMMARKET 11 2.1.6 DENIMVALUE CHAIN IN INDIA 11 2.1.6.1 SELECT TRENDS IN DENIMMARKET 12 2.1.7 ISSUES & CHALLENGES FOR DENIMMARKET 12 2.2 DENIM:THE BEST JEANS AND DENIMTRENDS 12 2.2.1 LEISURE LUXE 13
  • 9.
    9 | Pa g e 2.2.2 RELAXED FITS 14 2.2.3 WHITE 15 2.2.4 RUNNERS OR JOGGERSPANTS 16 2.2.5. ATELIER (PATCH WORK) 17 2.3 DENIMS- IT'SHISTORY 19 2.3.1 CHARACTERISTICS OF DENIM 19 2.3.2 WEAVE DESIGN OF DENIM 20 2.3.3 CLASSIFICATION OF DENIM 20 2.3.4. MACHINES REQUIREDFOR GARMENTS WASHING/DYEING 20 2.3.5 ADVANTAGES OF GARMENTS WASHING 21 2.3.6 LIMITATION OF GARMENTS WASHING 22 2.3.7 DENIMWASHING 23 2.3.7.1 CHEMICAL WASHES 22 2.3.7.2 MECHANICAL WASHES 25 2.4 GLOSSARY OF JEANS 29 2.5 ABOUT THE BRAND 36 2.5.1 VISION & VALUES 37 2.5.2 INNOVATION: A COMMITMENT TO BOLD NEW IDEAS 38 2.5.3 VF GLOBAL PRESENCE- 40 2.5.4 BRAND PORTFOLIO 42 2.6 ORGANIZATIONAL STRUCTURE 46 2.7 BUSINESSPLAN 51 2.8 PRODUCT LIFE CYCLE 54 Chapter 3 METHODOLOGY 60 3.1 PROCESS FLOW 61 Chapter 4 DATA ANALSIS 66 4.1 SECONDARY DATA ANALYSIS 67
  • 10.
    10 | Pa g e 4.2 MARKET ANALYSIS 70 4.2.1 IDENTIFICATIONOF THE DIRECT & INDIRECT COMPETITIVEBRANDS AND THEIRFITS 70 4.2.2 COMPETITION MAPPING OF BRANDSSELECTED (PRIMARY RESEARCH) 71 4.2.3 RESULTS OF MARKET SURVEY 91 4.2.4 PRICE POINT & NO. OF OPTION COMPARISION OF LEE BRANDS WITH OTHER BRANDS 102 4.2.5 FIT WISE COMPETITORSANALYSIS 105 4.3 CONSUMER SURVEY 107 Chapter 5 PRODUCT DEVELOPMENT 111 5.4 DESIGN BRIEF 112 5.2 CONCEPT GENERATION 112 5.3 CREATION AND DEVELOPMENT OF GARMENTS 113 PRODUCT 1: REGULAR STRAIGHTFIT 114 PRODUCT 2: SLIMSTRAIGHT FIT 115 PRODUCT 3: SKINNY STRAIGHT FIT 117 PRODUCT 4: JOGGERS(NON-STRETCHABLE) 119 PRODUCT 5: DUNGAREES 121 Chapter 6 SUGGESTIONS AND CONCLUSIONS 124 6.1 LIMITATIONSAND SCOPE OF FURTHER STUDY 125 6.2 CONCLUSION 125 Chapter 7 BIBLIOGRAPHY 126 Chapter 8 APPENDICES & ANNEXURE 127-144
  • 11.
    11 | Pa g e CHAPTER 1 INTRODUCTION In this section, the details of the project, company profile, significance and limitations are discussed
  • 12.
    12 | Pa g e PROJECT STATEMENT There are many newly launched brands as well as already existing brands in apparel industry. Competition is increasing day by day among brands and trend is changing at a very fast rate. Today’s customers have become more demanding about latest trend & style of apparels. Customers have lot of options because there are plenty of apparel brands in market, and hence it becomes very difficult to retain the customer. To retain the existing customers and to attract new customers, brand should have latest trend available with minimum cost. This project will discuss about the latest trend and MRP offering in market and find the gap between the latest Style trend and Fit & MRP trend followed in market and the trend followed by Lee. 1. INTRODUCTION Brands strategy is gaining more popularity because they quickly adopt the latest trends through listening to the feedback from its consumers. Consumers are satisfied with the fact that they can wear clothes of the latest trend with reasonable price. Customers do not run into the same clothes the second time of their visit to the retail shop. Fast fashion brands produce new clothes more frequently and rapidly. global clothing retailer claimed that it needs just two weeks to develop a new product to get to the store and launches, store in the fastest time to capture current trends in the market, these trends are designed and manufactured quickly and cheaply to allow the mainstream consumer to take advantage of current clothing styles at a lower price. This is the philosophy of quick manufacturing at an affordable price. 1.1 NEED OF THE PROJECT Brand Lee is experiencing a significant drop of sales in Denim (core) category, while on the other hand the denim market of India continues to grow. Therefore, it becomes inevitable to establish that “Lee” covers to entire spectrum of the market and also its competitors. A thorough Evaluation of the product landscape is compulsory.
  • 13.
    13 | Pa g e 1.2 TITLE OF THE PROJECT “PRODUCT DEVELOPMENT FOR SELECTED FITS” 1.3 OBJECTIVES a) To analyze the trend of fits & style in market b) To gain an understanding of the current scenario about the FIT & MRP wise option offered by LEE &other competitors brands along with product based comparison c) Development of new fit/products as per market requirement d) To find out the MRP brackets of competitive brands 1.4 SUB OBJECTIVES a) Price & fit Range Analysis b) Identification of the top selling and bottom selling pan India style codes for denim category. c) Development of option plan 1.5 BACKGROUND Denims are the most comfortable outfit in bottoms, almost on all occasions. According to estimates, the size of the denim market in India is about 65-70 million pairs. It's a large structured industry growing at about 15-20% a year Says Chakor Jain, business head for Lee in India, "We are only growing as there is a robust demand for denim in India. The East Asian market is growing aggressively. Europe has seen a general slowdown and in the entire apparel sector." Denim is of the most promising category in India’s apparel market. In 2013, the denim market of India was worth `13,500 Cr. which accounts for 5 percent of the total apparel market of the country. The market is projected to grow at a CAGR of 15 percent to become 27,200 Cr. markets in 2018. The denim market in India is skewed towards men’s segments with 85 percent contribution coming from it. Women’s denim segment contributes 9 percent to the market and the kids segment the rest 6 percent. The women’s and kid’s denim segments are expected to witness higher growth rates due to their lower base and increasing focus of brands and retailers on those segments. Analysis of the customer satisfaction gauges the acceptance of a new product,
  • 14.
    14 | Pa g e quality of economic output, as experienced by the users of that output, to contribute to a more comprehensive picture of the economy, to indicate how well (or poorly) VF markets behave and to be a leading indicator of economic profits. Customer’s perception of service and quality of product thus determines the success of the product or service in the market. The above trends indicate the huge potential of the denim market in terms of both branding and specialty retailing. However, the key success factors for both new brand and retail entrants will be product differentiation and retail experience. Savvy marketing and interactive promotions with kids, in addition to the product and retail offer shall be the key to success in this category. 1.6 COMPANY PROFILE "At VF, business success starts with our family of powerful brands whose very names reflect the pride and foundation of our company. Represent the aspirational interests and lifestyles of people of all ages on every continent. These are brands that enrich consumers’ lives, help them express their individuality and push them to the boundaries of what’s possible. We support these brands with powerful business platforms that help us maintain VF competitive edge. Figure 1: VF Corporation logo
  • 15.
    15 | Pa g e Every day, around the world, VF leverages these platforms across the company to share best practices, enable VF success and strengthen VF brands. This close relationship between powerful brands and powerful platforms plays out within a company culture that combines collaboration, creativity, operational excellence and financial discipline to ensure that everything we do contribute to superior total shareholder returns and passionate consumer loyalty." 1.7 INTRODUCTION TO LEE BRANDS Lee Jeans have a proud history stretching back to 1889, and a heritage of quality clothes that are not only classic, but comfortable too. That's why today Lee is one of the most popular work and casual brands on the planet. Henry David Lee established the H.D. Lee Mercantile Company in Kansas; a business specialized in selling fine goods. H.D. Lee quickly sees the need for reliable work wear. Unhappy with the quality and inconsistent delivery of work wear from Eastern suppliers, Lee is convinced his company can do it better. It is with this venture that Lee starts what is to become one of the most successful garment companies throughout the 20th century. They have always been doing things differently and been first at it as well. In 1995, they were the first international brand to be made available to the Indian market, the first to have exclusive outlets, the first to offer such a wide range in fits, fabrics and styles. They have done so many things since 1995, like first casual brand to open exclusive store first apparel brand to go on television, Lee Dance Furnace, Lee A to Z of Rock, Lee Model Hunt, a super model calendar with Yana Gupta, a website, (leelounge.com) first brand to have a WAP site, giving customers virtually everything they need to know about Lee: catalogues, downloads, contests, limited edition stuff and giveaways to die for. Figure 1: Lee brand logo
  • 16.
    16 | Pa g e CHAPTER 2 REVIEW OF LITERATURE In this section, the secondary research that was conducted for the project is articulated. The relevant literature that was reviewed regarding the project is elaborated
  • 17.
    17 | Pa g e 2.1 MARKET STATUS OF DENIM SECTOR IN INDIA Consumers, especially the youth, in cities beyond the metros and mini metros are growing exceptionally aspirational. They are increasingly accepting denim as a core apparel category to be worn as an everyday casual garment Amit Gugnani, SVP, Fashion (Textile & Apparel), Technopak share more insight on the denim market. 2.1.1 MARKET SIZE AND GROWTH Denim is of the most promising category in India’s apparel market. In 2013, the denim market of India was worth `13,500 Cr. which accounts for 5 percent of the total apparel market of the country. The market is projected to grow at a CAGR of 15 percent to become `27,200 Cr. market in 2018. The denim market in India is skewed towards men’s segments with 85 percent contribution coming from it. Women’s denim segment contributes 9 percent to the market and the kids segment the rest 6 percent. The women’s and kid’s denim segments are expected to witness higher growth rates due to their lower base and increasing focus of brands and retailers on those segments. 2.1.2 COMPARISON WITH DENIM CONSUMPTION OF SOME OTHER COUNTRIES In general, the western lifestyle and western fashion has accelerated the trend of casualization across the globe. This trend has boosted the consumption of casual fashion apparel like denims, dress shirts, tees, casual shirts among both men and women consumers in all developing countries including India. The average number of denim items owned by Indian consumer is much lower in comparison to consuming market of the United States, Europe etc. The number is even lower than countries like Brazil and China. This difference in the number demonstrates the huge potential that exists for denim in the domestic market.
  • 18.
    18 | Pa g e 2.1.3 CITY-WISE DISTRIBUTION OF DENIM MARKET The value share of denim market is skewed in favor of mega metros and metros which account for almost half of the total denim market at a share of 49 percent. Though the markets of other urban areas and rural India contribute high in volume terms, their combined share in market value is only 51 percent. As the penetration of denim category and the awareness of denim quality increases in those cities and rural India, their share in market value will start increasing with more number of consumers willing to pay premium for the quality, design and fit. 2.1.4 PRESENCE OF BRANDS In India unbranded denim products dominate the market with around 60 percent share of the market. The share of brands in denim market stands at 40 percent. Most of the unbranded players operate on the lower price segment of the market where awareness of quality of fabric, finishing and washes, design and fit are relatively low. The emergence of semi-urban clusters, areas having less number of farming communities, across the country has opened a plethora of opportunities for regional brands and retailers. A typical denim consumer of the semi-urban cluster demonstrates a blend of the characteristics of urban and rural consumers; like an urban consumer he or she shows awareness of brand and product quality and like a rural consumer pricing and affordability plays a crucial role in his or her purchase decisions. The regional brands have focusing to cater to these typical requirements of the semi-urban consumers. However, presence of lots of unbranded players in such markets it a market of intense competition to many national level brands.
  • 19.
    19 | Pa g e 2.1.5 DRIVING FACTORS FOR DENIM MARKET Some of the key driving factors for the denim market in India are:  An aspiration youth (15-29 year olds) with higher spending power than previous generations, which make 26 percent of the consuming population  A wide range of consumer segment that consider denim as an apparel of choice owing to its comfort and style  Favored preference for denim amongst youth owing to its versatile association  Increasing usage of denim products by women and youth in smaller cities and rural India Figure 2: Median Age
  • 20.
    20 | Pa g e 2.1.6 DENIM VALUE CHAIN IN INDIA India has an integrated value chain for denim products starting from fibre to retail. Denim is primarily produced from cotton and India is expected to overcome China as the single largest producer of cotton the world in 2014. The country is the second largest producer of cotton yarn. The denim fabric production capacity of India is more than 1,000 million meters per year, and India is still witnessing entrance of more denim fabric manufacturers in the industry. Denim fabric production in India is concentrated in the western and northern parts of the country with more than 45 percent contribution coming from Gujarat alone where Ahmedabad is the production hub. Denim apparel production in India remains a fragmented industry where only 20-30 percent of denim apparel is manufactured in the organized units. The denim apparel production activities are concentrated in Delhi and NCR, Mumbai, Bangalore and Ahmedabad. 2.1.6.1 SELECT TRENDS IN DENIM MARKET The denim market in India has been evolving fast with introduction of more styles, colours and some distinct trends in the product offering. Some of the key trends in denim market are:  In India most of the denim manufacturers focus on the domestic markets as the value realization remains higher in domestic market than in export markets  In the recent times the industry has witnessed entrance of new fabric manufacturers which is expected to make the market for denim fabric more price competitive in the coming years  Cotton remains the fiber of choice in denim apparel. In blended denim fabrics polyester is being used as weft threads  The demand for stretch denim is growing at a faster rate in India market due to its comfort and fi t characteristics
  • 21.
    21 | Pa g e  The color of denim jeans is no longer limited to traditional blue colors. Indian youth has started accepting denim in different colors including green, red, yellow etc. 2.1.7 ISSUES & CHALLENGES FOR DENIM MARKET Though the denim category is among the most promising categories in apparel market of the country, it faces its own set of issue and challenges. The prudence in which various stakeholders of denim eco-system identify and address the issues and challenges associated with the value chain will determine the growth of denim apparel market in the country. India at present lacks behind in its ability of the denim product development and innovation. There is a need to develop a larger portfolio of denim garments and accessories, including shorts, shirts, bags, dresses, accessories among others. At present the market is skewed towards denim jeans. The weight (gsm) range of available denim fabric could be broadened to widen denim application. There is a lot of scope of improvement in right processing and value addition in denim through fashion-led processes and finishes. Establishment of high quality processing and could help to improve the quality and colors, this attracting more to try denim. 2.2 DENIM: THE BEST JEANS AND DENIM TRENDS There will always be those style purists who say that dark, unsullied denim (preferably selvedge) is the only kind worth investing in for versatility and longevity. And this article is not for them. Besides, when did fashion ever concern itself with such practicalities? For the rest of us, denim has moved on since tailor Jacob W. Davis and dry-goods salesman Levi Strauss patented the rivet in 1873.
  • 22.
    22 | Pa g e Figure 4: Calvin Klein Denim Indeed, the 20th century’s most iconic garment – the blue jean – is positively overripe for designers to experiment with and subvert. And they’re doing it in their droves. These are the denim trends to buy into for this season and (slightly further) beyond. 2.2.1 LEISURE LUXE Leisure luxe lies in oversized luxe sport – a combination of leisure and sporty elements teamed with oversized jackets, in a palette of soft cosmetic hues. Silhouettes become less tailored and more about casual, oversized relaxed and loose fits while the simple lines and relaxed, layered silhouettes continue to be influenced by menswear tailoring. Sporty shapes in luxurious materials rely on the emphasis of texture – a key focus on the quality combinations of loungewear and classic wardrobe staples. (Bowring, 2016) Figure 5: Flexible Denim
  • 23.
    23 | Pa g e 2.2.2 RELAXED FITS The warmer months are the time to take things easy. “A key style for SS16 is the more relaxed, straight or tapered fit,” says Robyn Ferris, Junior Buyer at MRPORTER.com, who buys the majority of the discerning e-tailor’s denim. Slim, skinny and spray-on styles might continue to dominate the industry, but that’s precisely why the menswear pendulum is swinging in the other direction, with designers like Christopher Shannon and E. Tautz continuing to push wider leg cuts. Figure 6: UNIQLO MEN SELVEDGE REGULAR STRAIGHT FIT Figure 7: LEVIS JEANS 501 SELVEDGE STRAIGHT FIT Figure 8: HE BY MANGO STRAIGHT-FIT MEDIUMWASH BOB JEANS Figure 9: GAP ORIGINAL 1969 STRAIGHT FIT JEANS
  • 24.
    24 | Pa g e 2.2.3 WHITE For this summer, the forecast is bright. Again. “White denim is the one to watch,” says Gordon Richardson. “It works well with this season’s predominance of neutral colors as a clean alternative to a basic chino. “Adding some white to your rotation also gives you another fail-safe option for pulling off a double-denim look without having to worry about shades of blue melting into one another JT-at-the-2001-AMAs-style Or sweltering in black at the height of summer. Plus, it’ll enhance that tan you’re trying to get. Figure 10: WHITE DENIM LOOKS
  • 25.
    25 | Pa g e 2.2.4 RUNNERS OR JOGGERS PANTS Tapered sweatpants called "jogger pants" are one of the hottest new trends in menswear, according to industry experts. The legs of the sweatpants, which feature elastic at the feet, are designed to fall just above the ankle. Unlike sweatpants of the past, their primary utility isn't in jogging, but in showing off expensive basketball shoes, writes Sara Germano for the Wall Street Journal. "They’re the hottest trend in bottoms in men’s," Sports OneSource analyst Matt Powell told the Journal. According to men's site Complex.com, "The pants have not only become synonymous with sneaker culture, but it's also found its way into its boutique Figure 11: JOGGERS DENIM
  • 26.
    26 | Pa g e 2.2.5. ATELIER (PATCH WORK) Denim atelier, diesel’s ultra-bespoke denim, draws its inspiration from painterly techniques this season. Splatter and worn-out effects, and workwear-like stripes are effortlessly and artfully stylish. Denim is manually ripped, distressed and splattered with various tonal paint colors, coated treatments fade over time to reveal the original denim at its core, and double fabrics are treated and sewn together for a couture patchwork effect. Figure 12: CALVIN KLEIN PATCH WASHED DENIM
  • 27.
    27 | Pa g e 2.3 DENIMS- IT'S HISTORY The story goes that “jean” derives from the word Genoa. It refers to the material that sailors from Genoa used in their pants. This was a coarse cotton wool and/or linen blend. It originally came from Italy, and is evidence of the custom of naming a material for its place of origin. By the late 16th century, jean was already being produced in Lancashire, England. The composition eventually evolved to 100% cotton by the 18th century ‘Jeans’ today usually refer to a garment that has 5 pockets (two in the front, two in the back and a small change pocket on the front right pocket) and this style can be made using any kinds of fabrics be it corduroy, twills, or bull denim. Historic brands include Levi's and Wrangler. On the other hand, the origin of the term “denim” can be traced to late 16th century France where a fabric known as “serge de Nimes” (Twill from Nimes) was very popular. Some doubt remains as to whether the contraction “denim” actually came from this French fabric or twill called “nim”, also used in France at the time. “Serge de Nimes” was a blend of silk and wool, which leads some historians to doubt if this was truly the origin of modern day denim. Either way, the history of jeans goes this far back in history. Both fabrics (jeans & denim) grew in popularity, denim being the stronger and more expensive of the two. The major difference between them was that denim was woven with one colored thread (the warp) and the other white (the weft), while jean was woven with two colored threads. Jean and denim remained two very different fabrics, and were used for different types of clothing. Denim was used mainly for workers clothes and jean for lighter clothes that did not have such high durability requirements. By the late 19th century, weavers in America were making twills in the same fashion as the European denim, adapting to the more readily available and locally produced cotton fibres. The material had a reputation for being very strong and not wearing out quickly, in spite of many washes. 2.3.1 CHARACTERISTICS OF DENIM  Warp yarns are coloured usually with Vat or Sulphur dyes.  Weft yarns are always white in colour.  Structure: warp dominating right hand or left hand twill i.e. Z/S-twill of 2/1 or 3/1 construction  Usually made of cotton yarns of coarser count (7S, 10S, 14S, 16S, etc.)
  • 28.
    28 | Pa g e  Rotor yarns are usually used.  Coarser cloth (weight lies between 6 – 14 oz/sq.yds.) and used for pant and warm jacket 2.3.2 WEAVE DESIGN OF DENIM  We all know that the denim fabric is constructed with TWILL Design. Now, let us take a brief look about Twill construction.  A distinct design for the twill weave is it forms a diagonal line.  In the right-hand twill, the diagonals run towards to the right.  In the left-hand twill, the lines run towards to the left.  Denim, gabardine are well-known twill weave fabrics.  The simplest twill weave is either 1/2 or 2/1 twill (three-leaf twill).  3/1 or 1/3 twill is called four-leaf twill. 2.3.3 CLASSIFICATION OF DENIM  The weight/unit area of Denim is Light Weight: 4.5 to 7 oz/sq.yd (Technology of Industrial Denim Washing: Review 27) Medium Weight: 7 to 10 oz/sq.yd Heavy Weight: 11 and above  The hue/tone and colour of Denim is: Indigo vat, Sulphur black  The fabric structure/design of Denim is: Plain, Twill (S-twill, Z-twill, herringbone or Zigzag twill)  There are two methods of garment finishing: Dip process, Tumbling process 2.3.4 MACHINES REQUIRED FOR GARMENTS WASHING/DYEING  A garments dyeing and washing factory needs the following machines  Garments dyeing/washing machine for- Sample & Bulk
  • 29.
    29 | Pa g e  Hydro extractor  Dryer  Basically there are two types of machines used for garments dyeing  Pedal Type machine  Rotary Type machine  Pedal Type garments dyeing machine is the first and oldest type of garment dyeing machine still used in the European countries. Peal type garments dyeing machines are two types that are overhead pedal type and side pedal type. 2.3.5 ADVANTAGES OF GARMENTS WASHING The followings advantages could be gained from garments washing:  Removal of starch or size materials makes the garments soft hand feel  Softness could be increased by the addition of softener just at the last stage of washing  Dirt, spots, impurities, gums, etc. if accumulated in garments during their manufacturing, could be removed  During washing shrinkage takes place, therefore, after washing there is no possibility to create such problem  Washed garments could be worn directly after purchase  Faded or worn out effects could be introduced to the garments which creates new fashion  Comparatively lower capital is required to set up a washing plant  Lower land space and least manpower cost are required to run a washing plant
  • 30.
    30 | Pa g e 2.3.6 LIMITATION OF GARMENTS WASHING Like other processes Garments washing is also not without some limitations. They include as below:  Garments Size Change: The change takes place due to shrinkage properties of fabric. The amount of shrinkage properties of fabric determines the size changes of the garments  Size Material is Partly Removed: Size materials applied during preparation of fabric are removed partially during washing though complete removal is possible if desired  Colour is Partly Removed: Unfixed dyes may remain on the surface of the garments and it is necessary to remove them completely. They might not be removed completely after washing 2.3.7 DENIM WASHING It is of two types. They are 1. Mechanical Washes  Stone wash  Micro sanding 2. Chemical Washes  Denim bleaching  Enzyme wash  Acid wash 2.3.7.1 CHEMICAL WASHES 1. Denim Bleach In this process a strong oxidative bleaching agent such as sodium hypochlorite or KMnO4 is added during the washing with or without stone addition. Discoloration produced is usually more apparent depending on strength of the bleach liquor quantity, temperature and treatment time. It is preferable to have strong bleach with short treatment time. Care should be taken for the bleached goods so that they should be adequately antichlor or after washed with peroxide to minimize yellowing. Materials should be carefully sorted before processing for colour uniformity.
  • 31.
    31 | Pa g e 2. Enzyme Wash Denim Enzyme Wash -In order to minimize the adverse effect of stone-washing, the denim garments are washed with enzymes. The enzyme breaks the surface cellulose fibres of the denim fabric and removes during Washing. During enzyme washing certain amount of indigo dye and cellulose fibres from the surface of the fabric are removed. Enzymes are proteins, found in all living organisms, plants, as well as animals and microorganism. All organisms produce a wide range of enzymes. Enzyme washing is ecologically friendly due to the natural origins of enzymes. Enzymes basically catalyse specific chemical reactions and are known as ‘bio-catalysts’. Enzymes act on living cells and can be work at atmospheric pressure and in mild temp and ph. In recent years, there has been increasing interest in the use of environmentally friendly, nontoxic, fully biodegradable enzymes in the modern textile technology finishing process. Enzymatic treatment can replace a number of mechanical and chemical operations, which have been applied to improve the comfort and quality of fabrics by now. In the textile industry enzymes are applied mainly to get a cleaner fabric surface with less fuzz, to reduce tendency to pill formation, to improve handle, to smooth the surface combining with traditional softeners. The development studies of this area have been focused on applying enzymes on cellulose materials based on cotton, linen, viscose and their blends with synthetics fibres. LOCK AND KEY THEORY The Lock and Key analogy first postulated in 1894 by Emil Fischer. Here the lock is the enzyme and the key is the substrate. Only the correctly sized key (substrate) fits into the key hole (active site) of the lock (enzyme). Larger keys, smaller keys, or incorrectly positioned teeth on keys (incorrectly shaped or sized substrate molecules) do not fit into the lock (enzyme). Particular lock can only be open by correctly shaped key. Key fits lock-turns, it thus opening the door for reaction to proceed. Enzymes reject dissimilar substance and accept substrate -reaction proceed.
  • 32.
    32 | Pa g e APPLICATION OF ENZYMES IN TEXTILE INDUSTRY Amylases: Used for desizing Cellulose: Used for bio-polishing and denim finishing Protease: Used for wool finishing Catalase: Used for bleach clean-up Laccase: Used for discoloration of indigo dyes 3. Acid Wash Acid wash on denim jeans is becoming very popular due to its significant contrasts and attractive Appearance in colour. Acid wash can be carried on Indigo & Sulphur base fabric garments. Acid Wash was a chemical wash process on denim which stripped the top layer of colour and makes a White surface while the colour remained in the lower layers of the material, giving it a faded look. Acid was first launched in 1980’s as a new innovative finish on denim garments. This wash was being carried out by soaking stones in bleach and then followed by neutralization. Acid wash of denim garment is normally carried out by tumbling the garments with pumice stones pre-soaked in a solution which contains sodium hypochlorite (5 to 10%) or potassium permanganate (3 to 6%). This causes localized bleaching which produce non uniform sharp blue/white contrast. Acid Wash Denim In this wash addition of water is not required. The colour contrast can be increased by optical brightening treatment. Limitations of Acid Wash Acid washed, indigo dyed denim has a tendency to yellow after wet processing. The major cause is residual manganese due to incomplete neutralization, washing or rinsing. Remedy Manganese is effectively removed during laundering with addition of ethylene- diamine- tetra acetic acid as chelating agent.
  • 33.
    33 | Pa g e 2.3.7.2 MECHANICAL WASHES 1. Denim Hand Sand / Scraping Hand sand is step which is generally being done in rigid form of garments to get distress look. Locations can be front thigh & back seat or it can be overall / global application as per Standard. Emery paper is being used to scrape the garments in particular placement & design. Emery paper comes in different number generally starts from 40 till 600 and above, higher the number finer the emery paper, lower the coarseness of the paper. In garment industry from 220, 320 & 400 number papers are most popular & widely used. The most important factor is to select right number of paper according to the fabric strength & intensity need. Scraping can be done on inflated rubber balloons for better effect (horizontal or vertical it’s up to operator’s convenience), even it can done on plain wooden board of garment size & hand pressure should be uniform in order to get better results. Hand sanding must be started from intense part & feathering out on less intense part gradually. 2. Stone Wash In the process of stone washing, freshly dyed jeans are loaded into large washing machines and tumbled with pumice stones to achieve a soft hand and desirable look. Variations in composition, hardness, size shape and porosity make these stones multifunctional. The process is quite expensive and requires high capital investment. Technology of Industrial Denim Washing: Review 31 Pumice stones give the additional effect of a faded or worn look as it abrades the surface of the jeans like sandpaper, removing some dye particles from the surfaces of the yarn.
  • 34.
    34 | Pa g e Selection of Stone Stone should be selected of the proper hardness, shape, and size for the particular end product. It should be noted that large, hard stones last longer and may be suited for heavy weight fabrics only. Problems Caused by Stones  Damage to wash machineries and garment due to stone to machine and machine to stone abrasion  Increase in labour to remove dust from finished garments.  Water pollution during disposal of used liquor.  Back staining and re deposition Back Staining or Re-Deposition The dye removed from denim material after the treatment with cellulose or by a conventional washing process may cause "back staining” or "redeposit ion”. Re-coloration of blue threads and blue coloration of white threads, resulting in less contrast between blue and white threads. 3. Sand Blasting Sand blasting technique is based on blasting an abrasive material in granular, powdered or other form through a nozzle at very high speed and pressure onto specific areas of the garment surface to be treated to give the desired distressed/ abraded/used look.  It is purely mechanical process, not using any chemicals.  It is a water free process therefore no drying required.  Variety of distressed or abraded looks possible.  Any number of designs could be created by special techniques Advantages  Pure chemical process.  Water free process therefore no need drying  Variety of distresses or abraded looks possible  Any number of designs could be created by special finishes whiskering
  • 35.
    35 | Pa g e On denim, Whiskers/moustaches, chevrons are nothing but the worn out lines / impression generated by natural wearing on hip & thigh area. There are many designs & pattern available. This is being done manually with help of sharp edge emery paper roller on fine wood stick or pasted on plastic material. Before starting execution placements also known as ‘Cat's Whiskers’ Industrially done with laser, sandblasting, machine sanding, hand sanding and abrasive rods. 4. Potassium Permanganate Spray / Rub & Bleach Spray Potassium permanganate spray is done on jeans to take a bright effect on sand blast area. One important thing about potassium permanganate spray is this is usually a sporting process to increase the effect of sand blast. Potassium permanganate solution is sprayed on blasted area of jeans garment with the help of normal spray gun. This potassium permanganate spray appears pink on garment when fresh and turns to muddy brown on drying. Potassium permanganate spray concentrations range from 0.25 gm per litre to 15.00 grams per litre depending to required results and fabric types. Usually indigo died fabrics are treated with low concentrations whereas Black Sulphur Fabric requires high concentrations to treat with. Sulphur is not much affected with potassium permanganate and hence requires high concentrations and even sometime multiple spray operations. The variables in spray process are as follow-  Distance of spray gun to garment- less distance will give more defined and sharp effect where as distant spray will result to more mild and merged effect. Distance ranges from one foot to two and a half foot.  Air to Water Ratio of Gun- this is to be set very carefully. Low air pressure possibly will through KMn04 drop on garment resulting too bright white spots whereas high pressure will produce very low bright effect spray effect to areas where it is not required.  Potassium Permanganate Solution Concentration - of course, this will control the extent to brightness.
  • 36.
    36 | Pa g e PP spray is being done on denim garments to achieve local abraded area to appear whiter than back ground indigo colour shade. This can be applied by spray gun by towel dipped in to pp solution & rubbed on desired area followed by neutralization in wet process. This process can be done in rigid after doing hand scrape or in the middle of the wash. 5. Tie and Dye Effect In this effect, the fabric of the garment is tied after folding using plastic pins and then washed. The pins are detached / broken after washing and the fabric in the folded areas is less washed as compared to the edges created by folding and contained relatively high intensity of original colours. 6. Tear Effect The garment is given torn effect after washing. Two cuts are made horizontally and garment is washed. After washing, threads come out of the garment. Vertical threads are taken out of the garment leaving horizontal threads to produce this effect. 7. Tint Effect Tint means fainted colour spread over a surface. In this effect, the garment is rinsed with colour solution, giving the garment same colour at the bottom and back of the fabric. The same colour is visible at the front of the fabric but with mixed shade. This colour is more prominent on back side of the fabric. 8. Diesel Effect This effect gives oil stained look on the garment, with the intensity defined by the buyer. 9. Grinding Effect This effect is made on the pocket lining, a roughing effect after washing the garment. 10. Ozone Fading By using this technique, the garment can be bleached. Bleaching of denim garment is done in washing machine with ozone dissolved in water. Denim garments can also be bleached or
  • 37.
    37 | Pa g e faded by using ozone gas in closed chamber. In the presence of UV light, there is an interaction between the hydrocarbons, oxides of nitrogen and oxygen that causes release of ozone. Indigo dyestuff tends to fade or turn yellow due to ozone reaction. 11. Water Jet Fading Hydro jet treatment is used for enhancing the surface finish, texture, durability of denim garment. This treatment involves exposing one or both surfaces of the garment through hydro jet nozzles. The degree of colour washout, clarity of patterns, and softness of the resulting fabric are related to the type of dye in the fabric and the amount and manner of fluid impact energy applied to the fabric. As this process is not involved with any chemical, it is pollution free. 12. Laser Technology It is computer controlled process for denim fading. This technique enables patterns to be created such as lines and/or dots, images, text or even pictures. It is water free fading of denim. Being an automatic system, chances of human error are slim. Also called spray painting in denims. This technique has relatively high cost. The classic jean is strong, durable, comfortable and so fashionable. Manufacturers are keeping this classic on the fashion radar by stoning, icing, burning and drilling the beloved jean to create novel and unique effects. There’s a new technology that is producing some amazing looks on denim. With the popularity of special effects surging, it’s a good time to check-out laser engraving. The laser technology utilizes a beam of light, to produce a non-contact mark on the denim fabric. When engraving denim, the laser burns away the indigo dye to produce a worn look.
  • 38.
    38 | Pa g e 2.4 GLOSSARY OF JEANS Fly Length: The zipper attachment below the waistband. The length of the openable zipper in the fly length. Crotch: The complete measurement from center front waistband to center back waistband in U Shape is measured as Crotch. Inseam: The inner side of leg is measured as inseam, which starts from crotch to the hem of the jeans. Outer seam: The full length of the Jeans from waist on the side to the hem. Fit Specification of Jeans Regular Fit: For an average build with little to no body fat, standard 2-4-inch ease around the body for a snug but not restrictive fit, some ease in the crotch, 2-inch ease in the seat and thighs. Figure 13: REGULAR FIT DENIM
  • 39.
    39 | Pa g e Slim fit: For a younger man with no body fat, hips and waist the same girth and slender build in things and seat. 0-2 inches ease in all areas, no extra crotch ease, fractional ease in seat, thigh is cut smaller that standard fit. Figure 14: Slim Fit Denim Relaxed fit: Cut roomier all around with 4+ inches ease in all areas. Fits a man with some body fat or a man who prefers a less restrictive pant. Figure 15: Relaxed Fit Denim
  • 40.
    40 | Pa g e There is more ease and a "break" in the front crotch, an ease wedge in the center back fork and the thigh is cut larger in the back to accommodate a longer stride. Skinny fit: Similar to slim, some companies have re-labeled slim fits with the skinny label and made the pant legs narrow from thigh to ankle. Figure 16: Skinny Fit Denim Boot cut: Similar to regular with a slight flare at the lower leg Figure 17: Bootcut fit Denim
  • 41.
    41 | Pa g e Flare or Bell bottom: similar to regular with a wider leg at the lower hem. Figure 18: Bell Bottom denim Husky fit: These are cut for a man with a rounder stomach, fuller seat and thighs. The jeans are cut so the front waist is wider than the back waist to accommodate a stomach and as the waist sizes go up, there is often an extra ease wedge added to the center front. There can also be an extra gusset cut into the back thigh, sometimes this will appear as an extra wedge of fabric, sometimes the wedge is added to the pattern and cut into the fabric. Figure 19: Husky Fit Denim
  • 42.
    42 | Pa g e Low rise: the rise is the measurement from the base of the crotch line to the top waist before it's attached to the waist band. Standard for men is seven to nine inches. Low rise is about five inches. Figure 20: Low Raise Fit Carrot fit: Skinny Jeans are body hugging and they curve along with the skin; they are tight in every part of the body. Carrot Jeans are looser at the waist and thigh, and are tighter from the calf down. Figure 21: Carrot Fit Denim
  • 43.
    43 | Pa g e Tapered fit: Unlike boot cut jeans, which widen towards the bottom, tapered jeans become skinnier as they reach the ankle. They are usually fairly form-fitting and considered a type of skinny jeans; however, companies also make tapered jeans that are simply roomier at the top and narrower towards the ankle. Figure 22: Tapered Fit Denim Straight fit: Straight leg jeans are denim pants that are cut so that the diameter of the leg opening is almost exactly the same from the knee down to the ankle. They differ from flare jeans and that begin to widen at the middle of the calf and bell bottoms that begin to widen at the knee. They also differ from skinny jeans, which actually decrease in diameter from the knee to the ankle. Figure 23: Straight Fit Denim
  • 44.
    44 | Pa g e 2.5 ABOUT THE BRAND It’s a culture that defines who we are and how we work. It’s a culture of learning from the past and living in the future. It’s a culture we call One VF. The company was established first as Reading Glove and Mitten Manufacturing Company in Pennsylvania in October 1899 by John Barbey and a group of investors. The company was started with $11,000 and a 320-square-foot (30 m2) factory that was leased for $60/month. It was incorporated in Pennsylvania on December 4 of that same year. The manufacture of undergarments began in 1919, accompanied by a name change to Vanity Fair Mills. Shares were sold to the public in 1951. The H.D. Lee Company (now Lee Jeans) was acquired by the company in 1969 and the corporate name was changed to VF Corporation to reflect the more diverse product line. Blue Bell Inc., the owner of such brands as Wrangler and Jan Sport was acquired in 1986, effectively doubling the size of VF and making it the largest publicly held clothing company. On October 3, 2005, Lee brand jeans, sold by the VF Corporation, was seeking another agency after parting ways with Fallon Worldwide in Minneapolis, part of the Publicis Group. The company announced the purchase of VF Corporation's underwear business by Fruit of the Loom for $350 million in cash on January 23, 2007. On February 28, 2007, VF Corporation acquired Majestic Athlete. On July 26, 2007, VF Corporation announced the purchase of 7for all Mankind and Lucy Active wear for a combined $885 million. On June 13, 2011, VF Corporation announced its intention to purchase Timberland for $2.2 billion. The deal closed in September 2011. On December 21, 2012, VF Image wear was awarded a multi-million-dollar contract to provide uniforms and insignia for Customs and Border Protection officers. In February 2013, Image wear was awarded a $50-million contract to manufacture uniforms for Transportation Security Administration officers. VF Corporation is an American clothing corporation VF corporation sells Jeanswear, underwear, daypacks, and work wear. The corporate headquarters is in Greensboro, North Carolina. VF Corporation is a global apparel and footwear company founded in 1899 and headquartered in Greensboro, North Carolina. The company’s more than 30 brands are organized into five product categories: Outdoor & Action Sports, Jeanswear, Image wear, Sportswear and Contemporary Brands.
  • 45.
    45 | Pa g e Today, VF is an $12 billion apparel and footwear powerhouse, with an incredibly diverse, international portfolio of brands and products that reach consumers wherever they choose to shop. With the expertise in both the art and science of apparel, VFC have built a sustainable base for continued long-term success. Fast and flexible, they are able to leverage VF highly diversified global supply chain as continuous expansion of their reach around the world. 2.5.1 VISION & VALUES Ours is a perpetually driven culture, focused on constant innovation. Using deep research and insights, we combine the art and science of apparel to create products that excite consumers and brands that inspire loyalty. We responsibly manage the industry's most efficient and complex supply chain, which spans multiple geographies, product categories and distribution channels. Our goal is to continuously exceed the expectations of VF consumers, customers, shareholders and business partners. We help VF retail partners win with consistently solid execution and outstanding service. And we continually find ways to improve VF performance and generate bottom line results. Our people are the source of VF success. VF associates share a deep commitment to diversity - in people and ideas. We conduct business with the highest levels of honesty and integrity and we foster a positive working environment based on creativity, collaboration, and congeniality. These are the things that make us great. These are the things that make us VF." VF Corporation is a global leader in branded lifestyle apparel and footwear ... and we believe we're just getting started. With a diversified portfolio of powerful, global brands, supported by powerful platforms, we have the right strategies and the right people to continue to grow. Nearly a decade ago, we began the process of transforming VF into a global lifestyle apparel company. We identified six growth drivers that are crucial to VF success, including building lifestyle brands, expanding internationally and serving consumers directly. VF's largest and fastest-growing coalition is Outdoor & Action Sports, which accounted for 54 percent of revenues in 2012. Our Outdoor & Action Sports brands - The North Face, Vans, Timberland, JanSport, Eastpak, Reef, Kipling, Napapijri, Lucy, Eagle Creek and Smart wool- have tremendous opportunities for expansion into existing and emerging markets, driven by a robust innovation agenda and efforts to further connect with consumers. With nearly three-quarters of VF's total
  • 46.
    46 | Pa g e revenue expected to come from VF lifestyle businesses by the year 2017 - Outdoor & Action Sports, Sportswear and Contemporary Brands - we are the best-positioned company in VF industry to deliver consistent returns to VF shareholders. In June 2013, we updated VF long-term targets to reflect the confidence we have in VF future. With a goal of reaching $17.3 billion in revenues by 2017 - driven primarily by strong growth from VF highly profitable Outdoor & Action Sports, international and direct-to-consumer businesses - we expect VF earnings per share to reach $4.50.During the next five years, we are targeting a 300 basis point improvement in gross margin, to 49.5 percent, and a 250 basis point increase in VF operating margin, to 16 percent, when compared to VF 2012 results. Our international business, which is expected to grow at an average compounded annual rate of 13 percent, should reach 43 percent of total VF revenues in 2017, up from 37 percent achieved in 2012. Additionally, VF direct-to- consumer business is targeted to reach $4.4 billion by 2017, and should account for 25 percent of VF's total revenues by the end of the next five years. 2.5.2 INNOVATION: A COMMITMENT TO BOLD NEW IDEAS At VF, we define innovation as something new that creates value. Our goal: to shape the future of apparel. Over the next five years, innovation will play an increasingly large role in VF plan to drive organic growth and higher gross margins. In early 2011, we adopted "Lead in Innovation" as one of VF Growth Drivers. We're working to foster a new culture of innovation within VF, supported by new processes and collaborative networks. We're exploring new platforms for future growth, and building the talent and skills needed to exploit them. We're also working with experts from outside the apparel industry to provide VF's leaders and teams with new perspectives that can help them solve problems and discover new opportunities. For example, VF is the only apparel company sponsor of the MIT Media Lab, a collaboration of more than 100 academics and corporate lab sponsors that uses unorthodox research methods to envision the impact of future technologies on everyday life. Our sponsorship will give VF brands access to a successful and proven source of innovation.
  • 47.
    47 | Pa g e Below are just a few examples of innovation at work. Wrangler: Collaborating to Create the Next Great Jeans Throughout its long history, the Wrangler brand has relied on the insights and ideas of its consumers - beginning in 1947, when tailors worked with rodeo stars to develop products for a cowboy's lifestyle. Decades later, the brand continues its consumer collaboration with Next Blue, a project to design a limited-edition collection of jeans. This spring, Wrangler invited fans across the U.S. to create a short video explaining their unique jeans idea and encouraged consumers to go online to view and vote for their favorites. Five finalists had the chance to visit Wrangler's headquarters to work alongside design, merchandising and marketing teams, while the grand prize winner earned the opportunity to have her design produced, marketed and sold by Wrangler this fall as the first style in the Next Blue collection. THE NORTH FACE: BUILDING OUTDOOR ENTHUSIASM IN CHINA In China, there is no strong tradition of outdoor participation, so The North Face brand is creating one. During 2010, a majority of the brand's marketing budget here was invested in events that encouraged consumers to get outside and experience the spirit of the brand firsthand. Among these events was an online contest to recruit for an expedition to climb China's legendary Haba Mountain, a feat accomplished by only 500 people in history. From nearly 2,000 entries, an online vote allowed consumers to help choose three winners to join a team of the brand's sponsored Chinese athletes as well as famous bloggers, who documented the entire trip. In addition to the 18 expedition members who summated the mountain, millions more experienced the trip through print, TV, and social media. HORACE SMALL: BLENDING FIT AND FUNCTION FOR FEMALE FRAMES Through market research, the Horace Small brand identified an unmet need for uniform trousers specifically tailored to the needs of female police officers and first responders. The brand's new Function Fit Female Pant meets this need with a contoured front rise and modest back rise, fitting women's bodies while enabling the full range of motion needed for their jobs. Designed by women and tested by female officers, the pants also feature a Comfort Cool-Flex waistband that can extend up to three inches while preventing
  • 48.
    48 | Pa g e gapping and supporting the weight of an officer's duty belt. This spring, the pant received a "Top Innovator" award from Apparel magazine, marking the third consecutive year that a VF Image wear brand's product has won the award. VANS: STAYING ON THE CUTTING EDGE OF YOUTH CULTURE The Vans brand has always stood for self-expression. Its iconic checkerboard design was inspired by kids who drew the pattern on their shoes. Today, the brand reaches new audiences by allowing external collaborators to use Vans shoes as a blank canvas for their creativity, giving the brand an entrée into new youth audiences. Examples of recent collaborations include TV series and pop culture phenomenon "YoGabbaGabba!"; global icon Hello Kitty up-and-coming singer and designer Jesse Jo; and Seattle-spawned rock legends Pearl Jam. VF: ACCELERATING SUPPLY CHAIN INNOVATION Through VF Asia Innovation Centers, VF is bringing designers and manufacturers together to get better products to market faster. VF currently operates three centers in Asia, two for Jeanswear and one for the JanSport brand. The North Face brand is currently working to create a fourth innovation center. The goal of these centers is to shorten lead times required to get new products to market by bringing product designers and supply chain experts together. The team seeks to create a new kind of manufacturing and logistics model based on face-to-face collaboration, a shared spirit of experimentation and new communications tools that make it easier for everyone to "speak the same language." 2.5.3 VF GLOBAL PRESENCE- VF is more than the world's largest apparel company. We're a dynamic, global powerhouse with $12 billion in annual revenues, over 30 dynamic lifestyle brands and approximately 57,000 associates working in locations across the globe. Our brands are sold in more than 150 countries through 47,000 retailers in all channels of distribution, from mass to department to specialty retailers. In addition, we own and operate more than 1,100 retail stores. Many of VF brands also sell products directly to
  • 49.
    49 | Pa g e consumers over the Internet. Sourcing and manufacturing are managed through VF Global Supply Chain organization, which oversees the production of approximately 450 million items annually at more than 1,900 owned or sourced facilities in locations around the world. Figure 24: VFC Global Presence 2.5.3.1 U.S. Region VF Corporation's world headquarters is located in Greensboro, North Carolina, where VF senior management team is based, along with VF corporate Strategy, Finance, Global Business Technology, Global Supply Chain, Law and Human Resources teams. Our unique business model supports the individuality of VF lifestyle brands, each of which has their own headquarters and management team focused on their consumers and customers. 2.5.3.2 Americas Region (South America, Central America, Mexico and Canada) The Americas Region is both an important market for VF products and a vital strategic manufacturing region for VF. This is particularly true for VF Jeanswear-Americas business and Active wear apparel business, given its close proximity to the United States. The Jeanswear-Americas operations in this region are based in Buenos Aires, Argentina, Mexico City, Mexico and Toronto, Canada. Our Outdoor group has an office in Québec, Canada.
  • 50.
    50 | Pa g e 2.5.3.3 EMEA Region (Europe, Middle East, Africa) As VF's brands meet growing global demand, the EMEA region remains an area of focus for sustainable growth across VF coalitions and brands. Our strength in the region has been built over the 30 years we have conducted business in Europe. Our EMEA infrastructure - in sales, marketing, distribution, technology and administration - is highly developed and serves as a platform for continued growth, for VF owned businesses, VF licensee/distributor relationships, and for acquisitions. 2.5.3.4 Asia-Pacific Region The Asia-Pacific operation markets VF brands throughout the region where VF revenues are now approaching the $1 billion mark. We have wholly owned subsidiaries in mainland China, Hong Kong, Taiwan, South Korea, Japan, Singapore, Malaysia and India which manage many of VF brands in those key markets primarily through a network of well over 2500 owned or partner brand stores/shop in shops. Our regional head office in Hong Kong oversees VF subsidiaries and the strong network of distributors and licensees which we have in all other regional markets where we are not directly present. 2.5.4 BRAND PORTFOLIO At VF, we have a diverse portfolio of powerful brands around the world. Keeping them powerful requires consistent investment in inspirational storytelling and innovative products that build strong equity with consumers. And it means delivering all of this whenever and wherever consumers shop. The talented, achievement-focused people at VF leverage VF proven business model to develop and advance VF brands. By doing so, we enable reinvestment, promote growth and deliver superior returns to VF shareholders. Powerful brands ... they set VF apart.
  • 51.
    51 | Pa g e Figure 25: VF Brands Brands owned by VF Corp. Brands are broadly divided into following categories:  Jeanswear  VF Image wear  Outdoor and Action Sports  Sportswear  Contemporary
  • 52.
    52 | Pa g e Jeanswear  Wrangler  Lee Jeans  Riders  Rustler  Chic  20X  Maverick  Rock & Republic at Kohl's VF Image wear  Red Kap  The Force (Horace Small)  Bulwark Protective Apparel  Chef Designs  Majestic Athletic Outdoor & Action Sport  Eastpak  JanSport  Kipling  Napapijri  The North Face  Reef  Vans  Eagle Creek  Smart Wool  Timberland  Lucy
  • 53.
    53 | Pa g e Sportswear  Nautica Contemporary  7 for all Mankind  John Varvatos  Ella Moss  Splendid  Rock & Republic INTRODUCTION OF LEE BRAND Lee Jeans have a proud history stretching back to 1889, and a heritage of quality clothes that are not only classic, but comfortable too. That's why today Lee is one of the most popular work and casual brands on the planet. Henry David Lee established the H.D. Lee Mercantile Company in Kansas, a business specialized in selling fine goods. H.D. Lee quickly sees the need for reliable work wear. Unhappy with the quality and inconsistent delivery of work wear from Eastern suppliers, Lee is convinced his company can do it better. It is with this venture that Lee starts what is to become one of the most successful garment companies throughout the 20th century. They have always been doing things differently and been first at it as well. In 1995, they were the first international brand to be made available to the Indian market, the first to have exclusive outlets, the first to offer such a wide range in fits, fabrics and styles. They have done so many things since 1995, like first casual brand to open exclusive store first apparel brand to go on television, Lee Dance Furnace, Lee A to Z of Rock, Lee Model Hunt, a super model calendar with Yana Gupta, a website, (leelounge.com) first brand to have a WAP site, giving customers virtually everything they need to know about Lee: catalogues, downloads, contests, limited edition stuff and giveaways to die for.
  • 54.
    54 | Pa g e 2.6 ORGANIZATIONAL STRUCTURE Figure 26: Eric C. Wiseman is Chairman, President and Chief Executive Officer of VF Corporation (NYSE: VFC), a global leader in branded lifestyle apparel and footwear with $12 billion in revenues. Headquartered in Greensboro, N.C., VFC is the parent company of more than 30 well-known brands. The company's top-five brands are The North Face, Vans, Wrangler, Timberland and Lee; other brands include 7 For All Mankind, Eagle Creek, Eastpak, Ella Moss, JanSport, Kipling, Lucy, Majestic, Napapijri, Nautica, Red Kap, Reef, Riders, Splendid and Smart wool. Wiseman has 35 years of experience in the apparel industry. His career with VF began in 1995 when he joined the company as Executive Vice President of JanSport. He then held a progression of leadership roles, including Chairman of VF's Sportswear and Outdoor coalitions and Executive Vice President, Global Brands. He was named President and Chief Operating Officer of VF Corporation in 2006, and elected to VF Corporation's Board of Directors that same year. Wiseman was named CEO in January 2008 and Chairman of the Board in August 2008. Wiseman holds a bachelor's degree in business and an MBA from Wake Forest University. He serves on the Board of Directors of Lowe's Companies Inc., CIGNA Corporation and the
  • 55.
    55 | Pa g e Retail Industry Leaders Association (RILA), as well as the Board of Visitors of Wake Forest University School of Business. Figure 27: VFC Organization Hierarchy VFCChairman, PresidentandCEO (Eric Wiseman) VFEurope Operations EMEA Region AsiaPacificRegion Head(Aiden O'meara VFAsiaV.P.and M.D. (Carmen Cheng) VFC India(Mr.K. C. Pant- M.D. & V.P.) Chief Finance Officer-Asia (RobertK. Shearer)
  • 56.
    56 | Pa g e Figure 28: VFC India Business Head(K.C. Pant) Lee (Mr. Chakor Jain - Business Head) Wrangler Sourcing Head (Venu) Supply Chain Head (Saurabh Mandal) Retail Head (Naved Ashraf) VANS Business Manager (Vishal) HR Head (Debolina Dutta) IT Team ((Ajay Pole) Quality Head (Rajeev Sharma) Commercial Head (Bhoopathi) Warehouse Head
  • 57.
    57 | Pa g e Figure 29: Lee India Business Head (Mr. Chakor Jain) Key Accounts NSM (Mr. Biju Darmal) Lifestyle - Sarita Shopper's Stop - Merlyn E-commerce - Melroy Operations (Retail PLanner) - Naveen Design Head Menswear - Geofrey Bhaswatdeep Womenswear - Samhita Irshna Produc Head (Mr. Rajan Jain) Denims - Nishan Ponnappa Shirts - Eline & Aarti Knits - Pramod Marleting Head (Mr. Vipul Mathur) Assistant Brand Manager - AishwaryaConcept Manager & Visual Merchandiser - Arvind MBO NSM (Mr. Anil Mishra MBO Operations - Suresh Babu
  • 58.
    58 | Pa g e Figure 30: Wrangler India Figure 31: Sourcing Department Figure 32: Sales Department WRANGLER Business Head (Mr. Krishna) Multi Brand Outlets KeyAccounts E-Commerce Marketing Product Head (Mr. Pramod Hebar) Design Manager Menswear Shirt & Knits Denims Womenswear Shirt & Knits Denims Product Manager Menswear Wovens SourcingHead (Mr. Venu) Shirts Denims Product Development Team Knits IE & CAD Sales Retail (Exclusive Brand Outlet/ Franchises) Multi Brand Outlets Key Accounts (Shopper's Stop & Lifestyle) Institutions/ E- Commerce
  • 59.
    59 | Pa g e 2.7 BUSINESS PLAN A business plan is a formal statement of a set of business goals, the reasons they are believed attainable, and the plan for reaching those goals. It may also contain background information about the organization or team attempting to reach those goals. Business plans may also target changes in perception and branding by the customer, client, taxpayer, or larger community. When the existing business is to assume a major change or when planning a new venture, a 3 to 5-year business plan is required, since investors will look for their annual return in that timeframe. So, Business Plan is basically a plan to set the organization’s target. In VF this planning is done on yearly basis. For this planning they set the Target first. Business plans also target changes in perception and branding by the customer, client, taxpayer, or larger community. Business plan is been made on yearly basis. The budget is being finalized for Spring Summer and Autumn Winter Collection. As the A/W collection carries high value, it’s been given more weightage than SS collection in terms of value while doing budget planning. 2.7.1.1 Target in terms of sales value:-In planning stage VF set the target in terms of sales value i.e. how much sales value they want to achieve in that year. They set this target on the basis of two determinants. They are  Past sales data  External environmental condition 2.7.1.2 Target in terms of volume or quantity of products: After the setting of the target in terms of sales value VF transfer that target into sales volume i.e., how much volume they want to sell. For this they set a average price for the products and just divide the sales value by that price. Thus they get the volume. After getting this sales volume they split it into two different groups. They are-  Volume made by Men’s wear  Volume made by Women’s wear Generally, this ratio is 4:1 i.e., 80% of men’s wear and 20% of women’s wear. According to the past sales data this volume is further divided into different categories like denim,
  • 60.
    60 | Pa g e shirts, t-shirts, sweaters, sweatshirts, jackets, non-denims and accessories for both men and women. Then they prepare Merchandise Mix. 2.7.1.3 Merchandise Mix: The selection of products and categories that comprise a basic store set or distribution center layout. Competing brands within a category.  Here they decide how many categories they want to offer  Different designs in each category  Number of styles in each design  Number of SKU’s in each style 2.7.2 Business Format Wholesaling, jobbing, or distributing is defined as the sale of goods or merchandise to retailers; to industrial, commercial, institutional, or other professional business users; or to other wholesalers and related subordinated services. In general, it is the sale of goods to anyone other than a standard consumer. Since VF is a U.S based company therefore they cannot sell directly to the customers, therefore they follow a Wholesale Module of Selling. They have different kinds of buyers; they are- Key Accounts: They are the major buyers. They are the buyers like Lifestyle, Shoppers Stop, Central, Pantaloons, and Reliance. It works in 2 or 3 models. One is Outright in which buyers buy the product and they do not give back the products to the brand, but yes they have a 5 to 8% return scheme. Both lifestyle and Shopper stop does not do Regional Road show. Key accounts are the most important buyers and for orders they have given the first preference. The discount schemes are shared by the Lifestyle but with Shopper stop they do not share discount schemes. Second, Sale of Return (SOR) in this Central works in this format. They share discount, they have given 10% return slab. They buy the product and if the product does not sell, they will return it to the brand. Margins depend upon overheads. Mr. Kanchan Pant approves all discount schemes. Lifestyle and Shopper stop do the 60-day payment while Central 22 pays Fortnight (twice in a month) The Visual merchandising is decided by the brand in Central while in Lifestyle and Shopper stop brand does not participate in it.
  • 61.
    61 | Pa g e MBO (Multi Brand Outlet): The MBO’s are the various buyers who stock some goods from different brands and then sell it in small quantities to small retailers. There are different persons taking care of the different regions of MBO’s. The MBO’S give 35 % of margin to the distributor. The distributors come to the Road show and Regional Road shows (at the distributors cost) and selects products as per their choice. There are exclusive stores also which come under MBO’s. MBO’S can offer discounts/Promos, which runs across India. The distributors can return the product given 5 to 8% margins. They can also give the Unsold goods to the distress sale which is Third Party Outlets (Brand factory / Coupons/ Megamart). These products are sold at low cost. The payment is done in 30 to 40 days otherwise goods will stop moving to the store. EOP’s/ EBO’s: Exclusive other parties/Exclusive brand outlets. It is a franchisee module of the business where exclusive stores are owned by other party having provided marginal stocks, share in discount payouts, fair deal on the rate of stock returns, store operations, marketing and VM activities of brand and products. This module plays a major role in retail business of the company and also on the brand perception over the consumers. Export: Some of the countries like Sri Lanka, Maldives, and Bangladesh doesn’t produce the apparels for their domestic market so the buyers from there come down to countries like India. So the parts of the apparels are shipped to these countries. Institutional: In this the brand provides uniforms or t-shirts to the companies like TCS, Infosys. Buyers from online sites like Flipkart, Myntra, Jabong, Fashion and you, etc. attend Roadshow and give orders as per their choice. Business head decides about what margins are to be given to the buyers. This contributes to more than 8% of the total revenue. TPO (Third Party Outlet): Here street retailers buy rejected products at a very low price and sell those products at a very low price to the customers. Sarojini Market in Delhi, New Market in Kolkata etc.
  • 62.
    62 | Pa g e 2.8 PRODUCT LIFE CYCLE Figure 33: Product Life Cycle Designers Dockets Making Designers & Wet Process Technician Wash Direction Wash Presentation Sourcing& PD Team SamplingYardage Ordered Basic 5 Pocket & Bottles Making Product & Design Team Final Fabric Selected Trims Ordered Sourcing& Mills Mill Week Product Team MerchandisingPlan Designers Trend Presentation Designers Trend Forecasting
  • 63.
    63 | Pa g e . DistributionChannels Stock Allocatied to Buyer Stock Dispatched Sales Quality Inspection Product Team toSourcing/ Vendor/ Quality Sample Handed over for production Size-set Submission / Final Go-ahead Product Team Pre Order of Fabric Order Compilation Open-to-buy Finalization BOM Creation Product Team Order Form Making(Pritning by Marketing) Tagging & Packing Raodshows Regional Roadshows Marketing Team Product photoshoot & Cataloguing Business Head/ Product& Design Team) MRP Finalisation Risk Analysis Range Finalisation Product Team Costing Head Office / DistributionChannels 9 Final Samples received Tagging Reference no. Vendor/ PD Team/ Design Team/Sourcing Approval Stage Final Sample Stitchout Wash Placement on Sample Sample Washout Product Team SAP Code Creation & Purchase Requisition Making Des. to Product Team Dockets Handover with SAP code
  • 64.
    64 | Pa g e Business plans also target changes in perception and branding by the customer, client, taxpayer, or larger community. Business plan is being made on yearly basis. The budget is being finalized for Spring Summer and Autumn Winter Collection. As the A/W collection carries high value, it’s been given more weightage than SS collection in terms of value while doing budget planning. Target: In the annual budgeting, different target been set for both the seasons, S/S and A/W. On the basis Sales Ratio, target is being divided in terms of volume for different categories in both men’s wear as well as women’s wear FOR Summer which is as follows: Men’s wear: 80% Women’s wear: 20% Denim: 60% Denim: 60% Shirts: 30% Top: 30% T-Shirts: 10% Shirts: 10% Quantity: On the basis of Sales ratios of different categories and forecasting, merchandiser plans for:  Different designs in each category.  Number of styles in each design.  Number of SKU’s of each styles. Mill Week: Mill week is a platform where vendors of different Textile mills and sourcing team of Lee meet. Vendors -- Suppliers from Arvind, Raymond, Bhaskar and many other textile companies bring their fabrics and buyers from Lee select suitable fabric on the basis of collection and budget of the garment. Some of the fabric vendors are: Denim Shirting Arvind Arvind Ashima Ashima
  • 65.
    65 | Pa g e Baskar NSL Rainbow Pashjey KG Denim Preeot Envoy Fabric and Trims Order After attending mill week, quotation of fabrics from different fabric vendors is been taken and then as per the requirement and budget of specific quality and price, final order been given to the vendor in required quantity. Lee sources all trims materials like buttons, labels, zips etc. locally as well as for premium range of merchandise from Hong Kong, which is leader in trims industry. Dockets Making Designer makes docket for each styles which tells appearance of the garment from different angles and gives other descriptions like length, size, color and material has to be used, which later sent to the vendor to get the sample. Vendor Selection for garment manufacturing: Selection of the vendor for the garment construction on the basis of following:  Fabric handling capability.  Credibility of the vendor  Delivery period/Lead time  Price quoted by him After the selection of vendor, final order been placed in the required quantity. Top vendors for garment construction are: Shirts Denim Gokaldas Export Gokaldas Export Aquarelle Raymond HN Apparel VD Fashion Madura Prateek Maya Indus Indus (woven)
  • 66.
    66 | Pa g e Time and Action Plan Time and action plans are pivotal for a manufacturing process. In the apparel industry, a well-made and strictly-adhered time and action plan can prove to be quite an asset for the manufacturer. Time and Action Plan refers to simple managerial tools that can be used to complete a certain task within the defined time frame. T&A is generally a reverse calculation, wherein the date of the shipment is taken as a zero day, and then all the actions that are required to be done to execute the order are listed and the time taken to complete the job is indicated next to it. The date for execution of the job is calculated in an inverse manner and also indicated next to that activity.  Sample In-house: Merchandisers receive the sample for all styles from the vendor on the basis of what final order been placed for the manufacturing. Then they observe the sample and ask to make any changes if required and then finally it’s been sent for quality check before placing the final order.  Range Finalization Before Roadshow and placing the final order to the vendor, Merchandiser finalizes the total range in terms of style, colors and quantity in coordination of its different departments like Design, Sales and Business head  MRP Finalization: On the basis of design, details, total cost of the material and perceived value of the garment, Merchandiser decides the final price of each style, based on required mark up.  Road Show: Road Show is a platform where seller and buyer meet. After the Range and MRP Finalization, all the primary customers, Franchise owner, buyers from Key Accounts, MBO’s and other Discount Stores been called to the Road show where they can see all the collections for the forthcoming season and can place order as per their end customer requirements and planned sales or open to buy.
  • 67.
    67 | Pa g e During Road Show, buyers have been introduced with the forthcoming season theme and inspirations and collection is being previewed to them. Then they placed the final order and on the basis of order quantity for different styles, final range has been finalized and order placed for the final production.  Costing: Main Components of Denims: Fabric Cost  Main Fabric  Trim Fabric Trim Cost:  Buttons  Rivets  Zip  Hip pocket Label  Main Label  Wash Care Label  Vendor Code Label  Thread 1  Thread 2 Embroidery Cost Print Cost  Washing  Finishing  Over dye
  • 68.
    68 | Pa g e  Packaging  Carton  Polybag  Tag Price  Season Tag  CM Mark up/Multiple Over Head Excise Duty CST Types of Packing: - Roll Pack: Only Polybag & Tissue paper Flat pack: Polybag, Tissue paper, Plastic Clip, Collar Patti Stand pack: All above + Foam, Board, Collar Interlay.
  • 69.
    69 | Pa g e 3. METHODOLOGY 3.1 PROCESS FLOW The Project was broadly divided into three phases: - Secondary Research Market Analysis Consumer Survey Designingof the range Sourcingof fabrics Development of Garments Phase 1 Phase 2 Phase 3 Primary Research Product Development Phase 1 – Understanding Denim wear market and its products Phase 2 – Identifying the customer requirements for denims (fit &mrp) Phase 3 – Analyzing and developing the garments
  • 70.
    70 | Pa g e  Literature Review (Gap Analysis)  Trend forecast Report  ResearchPapers& Fashion Blogs about the trend  STR Report  Distributors/dealer Feedback during Road Show  Feedback from Exclusive stores/ store manager/fits  Primary data analysis  Market survey: - Competitors data collections(Spec)  Price points  Fit  Fashion quotients  Fabric  No of Option  Color Information that will be obtained from Market survey o Who are my top five competitors? o On what basic I able to compete? o What is the range of product they offer ? o Are their product or services aimed at satisfying similar target market? o Do they have a competitive advantage; if so, what is it? SecondaryResearch
  • 71.
    71 | Pa g e o What are their pricing structure?  Consumer Survey on Fit  Market size and structure o The Key consuming segment of the market o The competition and its shares  Customer satisfaction o Ratings of customer (and sometimes potential customer) to show what they think is important in influencing their buying decision and how satisfied they are with their supplier on each issue  Brand Impact o Awareness of brands o Values attached to brands o The influence of brands in the purchasing decision  Pricing Effectiveness (Optimum Prices)  Product Test/concept o Likelihood of purchasing different products o Attitudes of product o Attitudes to new concept  Segmentation o Opportunities of segmentation based on demographics, behavior or needs
  • 72.
    72 | Pa g e RESEARCH DESIGN I. Type of Research Design Exploratory research design was used for the project. The main purpose for using the exploratory research was to explore the requirements of the consumers. Besides this, another objective was to understand the brand ratings in minds of the consumers II. Scale selection for questionnaire The scale selected for the questionnaire would be Likert scale. This scale is selected for the questions which involves understanding of the parameters and requirements of the consumers III. Questionnaire Design Questionnaire includes both open and closed ended questions. Open ended questions are kept for recording the free responses for understanding the requirements and problems of the consumers. Closed ended questions are kept for recording the price ranges, and knowing the buying behavior of the consumers. IV. Sampling Design a. Target Population The target population for the research project would be defined as: Element: Working People/ Students (Mainly youth) Sampling Unit: Shops, Malls, Majorly Online Extent: Bangalore region Time: Period of the survey b. Sampling Technique The Sampling without replacement technique with probability judgment sampling is used for the survey. The reason for using this technique is used because the sample element can be repeated and a judgment selection of the customers has to be done. c. Sample Size The Sample size selected for the research would be 180 customers falling in the age group between 16 years to 44 years.
  • 73.
    73 | Pa g e  Data Analysis  Findings  Fit/Product development  Measurements of competitor denim brands  Pattern development by using mean of measurements gather  Garment Construction  Washing  Finishing  Fit trials and feedback  Suggestion  Conclusion
  • 74.
    74 | Pa g e CHAPTER- 4 DATA ANALYSIS
  • 75.
    75 | Pa g e 4.1 SECONDARY DATA ANALYSIS Brand Key Stories 1 Gross in Qty Net Sale Qty Closing Stock Sell thru Wt. Avg Days Lee 101+ 6019 2310 3701 38% 117 DWD URBAN RI 8652 4785 3803 55% 117 STRETCH DELU 7063 4085 2967 58% 129 Others 233519 146345 85214 63% 133 Lee Total 255253 157525 95685 62% 132 Table 1: - Story wise analysis Table 2: - Men Category Wise Analysis Brand Key Stories 1 Gross In Qty Net Sale Qty Closing Stock Sell thru WtAvg Days Lee 101+ 6019 2310 3701 38% 117 DWD URBAN RI 8652 4785 3803 55% 117 STRETCH DELU 7063 4085 2967 58% 129 Others 233519 146345 85214 63% 133 Lee Total 255253 157525 95685 62% 132
  • 76.
    76 | Pa g e Brand MRP Gross In Qty Net Sale Qty Closing Stock Sell thru WtAvg Days Lee 1899 365 148 208 41% 95 1999 1643 899 727 55% 134 2099 1066 405 617 38% 85 2199 262 163 98 62% 168 2299 904 575 321 64% 157 2399 3164 2165 972 68% 144 2499 5376 3677 1656 68% 138 2599 6108 4019 2050 66% 145 2699 6026 4177 1825 69% 134 2799 3633 2281 1340 63% 129 2899 6117 4034 2062 66% 133 2999 7538 5410 2103 72% 145 3099 6043 3883 2139 64% 127 3199 7834 5557 2248 71% 139 3299 4859 3935 908 81% 152 3399 6424 4594 1783 72% 143 3499 5566 3652 1866 66% 136 3599 5218 2882 2315 55% 127 3699 2418 1244 1158 51% 132 3799 2692 1605 1056 60% 128 4499 1014 251 768 25% 116 4599 848 133 714 16% 118 4799 593 312 282 53% 86 4999 697 169 522 24% 105 5199 138 91 48 66% 70 5399 129 56 73 43% 74 5699 99 31 69 31% 78 6999 108 19 89 18% 45 Table 3: - LEE Denims MRP Wise Analysis
  • 77.
    77 | Pa g e Bran d Gende r FIT Gross In Qty Net Sale Qty Closing Stock Sell thru WtAvg Days Lee ME BRUCE 22829 16640 6047 73% 146 CHICAGO 187 35 153 19% 58 KANSAS 2288 1073 1207 47% 125 LOWBRUC E 17274 12315 4900 71% 139 MACKY 2418 1608 787 67% 142 POWELL 17193 9286 7827 54% 123 RODEO 5376 2889 2386 54% 126 TORNADO 673 139 526 21% 108 TWISTER 230 68 156 30% 144 Table 4- LEE Denims FIT Wise Analysis Style Code MRP Gross In Qty Net Sale Qty Closing Stock Str % Wt. Avg. Days LEJN4988 2699 83 79 4 94.72 165 LEJN4887 3499 896 823 63 90.25 172 LEJN4934 3099 910 821 77 87.98 127 LEJN4890 2999 702 631 70 87.89 128 LEJN4888 3499 851 748 97 86.36 162 LEJN4971 4799 134 117 17 86.13 69 LEJN4889 3399 765 669 87 85.5 176 LEJN4859 3199 968 851 113 85.28 175 LEJN4904 3299 954 831 119 84.83 163 LEJN4930 3299 841 707 133 83.91 150 Table 5: - LEE Denims Top 10 Selling Codes
  • 78.
    78 | Pa g e Style Code MRP Gross In Qty Net Sale Qty Closing Stock Str % Wt. Avg. Days LEJN4868A 3099 45 6 39 16.61 36 LEJN4951 4599 565 86 473 16.16 165 LEJN4950 4599 282 47 240 14.94 94 LEJN4977 2399 232 26 206 14.11 37 LEJN4958 3499 138 19 111 13.99 106 LEJN4994 6999 15 2 13 13.33 34 LEJN4894 3199 302 43 259 13.22 75 LEJN4979 1999 107 9 98 8.42 35 LEJN4510 2099 34 145 196 7.58 46 LEJN4978 2399 163 9 154 7.05 36 Table 6: - LEE Denims Bottom 10 Selling Codes 4.2MARKET ANALYSIS 4.2.1 Identification of the Direct & indirect competitive brands and their fits The benchmarking process of any brand is done on the basis of two sub categories. First, the competitive are the inspirational brands; the enhancement of any brand towards a better brand value can only be obtained by keeping a vision to broaden the circles of the products being offered. So, this allows the brands which the brand and the product range must look closely on to beat the relevant competition in the market and enhance its brand value in terms of collection offered, price points, fabric, etc. Second brand to look at the bigger and successful brands which have been the market leaders in terms of the given product. They might also be an inspiration to a wide number of collections, products, the overall range or the most basic fit of the product. List down all the brands which cater to the men’s wear jeans category. Select the brands which have the same price range and the target the costumers of the same age group, as of LEE. These are the Competitor brands. Choose brands which lie in the Lower price grid as the indirect competitor’s brands.
  • 79.
    79 | Pa g e Brands: • Levi’s • Lee • Wrangler • Pepe Jeans • Spykar • Mufti • Flying Machine • John Players • Lee Cooper • Killer The next step is to select the feasible factors with the help of the product team on the basis of which competition mapping is done. The factors for completion mapping are: • Fit • Fabric • Price Point • Color • Fashion Quotient • Trims (Visual Assessment)
  • 80.
    80 | Pa g e 4.2.2 Competition Mapping of brands selected (Primary Research) The mapping is done on the basis of the above mentioned factors. The initial phase is visiting the flagship stores of the various brands selected to study the overall product offering and identifying gaps. The various factors are studied in each brand and then the contribution of the overall product offering is calculated at every level. Further the competitive, and the current LEE brand product offering can be compared for obtaining a benchmark product mix. 1. Levi’s 29% 71% NO. OF OPTION CORE NON CORE 0 3 20 0 17 1728 28 58 1 5 19 501(STRAIGHT) 504(REGULAR STRAIGHT) 511(SLIM) 508(TAPPERED) 531(STRAIGHT) 65504(SKINNY) FIT WISE OPTION Core Non-Core
  • 81.
    81 | Pa g e Cotton(1999 -10101) Cotton Elastane(19 99-5000) Cotton Poly Elastane(21 99-6000) Cotton Elastomultie ster(3299- 4099) Cotton Linen(5000- 5500) Cotton Polyester(36 99) Core 32 20 5 0 0 0 Non-Core 60 30 23 13 12 1 0 10 20 30 40 50 60 70 NO.OFOPTION FABRIC WISE NO. OF OPTION Basic Basic+ Fashion Non-Core 84 28 27 Core 49 8 0 0 20 40 60 80 100 120 140 NO.OFOPTION CATEGORYNO. OF OPTION
  • 82.
    82 | Pa g e 2. PEPE JEANS Blue Navy Black Grey White Khakhi/Bro wn Non-Core 55 52 20 6 5 1 Core 28 18 11 0 0 0 0 10 20 30 40 50 60 70 80 90 NO.OFOPTION COLOR WISE NO OF OPTION 70% 30% NO. OF OPTION CORE NON-CORE Mid / Regular Low / Regular Tapered Mid / Regular Straight Low / Slim Straight Low / Skinny Low / Slim Non-Core 0 3 0 0 3 31 Core 11 22 13 9 11 20 0 10 20 30 40 50 60 NO.OFOPTION FITWISE NO. OF OPTION
  • 83.
    83 | Pa g e Cotton(2699-3499) Cotton Lycra(1799-4999) Cotton Poly(2999) Non-Core 1 34 2 Core 1 85 0 0 20 40 60 80 100 120 140 NO.OFOPTION FABRIC-WISE NO. OF OPTION Basic Basic+ Fashion Non-Core 1 13 23 Core 52 28 6 0 10 20 30 40 50 60 NO.OFOPTION CATEGORYWISE NO. OF OPTION Blue Navy Black Grey White Khakhi/Bro wn Non-Core 26 7 1 2 0 1 Core 44 26 14 2 0 0 0 10 20 30 40 50 60 70 80 NO.OFOPTION COLOR WISE NO. OF OPTION
  • 84.
    84 | Pa g e 3. SPYKAR CORE % 54% NON- CORE % 46% NO. OF OPTION SLIM NARROW SKINNY NON CORE% 0 35 65 CORE % 8 40 52 0 20 40 60 80 100 120 140 NOOFOPTION FIT WISE NO OF OPTION COTTON(2199 -2399) COTTON ELASTANE(239 9-2599) COTTON POLY LYCRA COTTON POLY SPANDEX COTTON SPANDEX NON CORE% 0 0 0 3% 97% CORE% 7% 13% 7% 0 73% 0% 50% 100% 150% 200% FABRIC WISE NO OF OPTION
  • 85.
    85 | Pa g e 4. PEPE JEANS BASIC BASIC+ FASHION NON CORE% 6% 35% 59% CORE% 55% 30% 15% 0% 10% 20% 30% 40% 50% 60% 70% 80% FASHION QUOTIENT BLUE NAVY BLACK GREY WHITE KHAKHI/BR OWN NON CORE% 67% 15% 12% 6% 0 0 CORE% 52% 37% 10% 0 0 0 0% 20% 40% 60% 80% 100% 120% 140% COLOR WISE NO OF OPTION CORE %, 70% NON CORE%, 30%
  • 86.
    86 | Pa g e REGULAR REGULAR TAPERED REGULAR STRAIGHT SLIM STRAIGHT SKINNY SLIM NON CORE% 0% 8% 0 0 8% 84% CORE% 13% 26% 15% 10% 13% 23% 0% 20% 40% 60% 80% 100% 120% FIT WISE NO. OF OPTION COTTON(2699-3999) COTTON LYCRA(1799- 4999) COTTON POLY LYCRA (2999) NON CORE% 3% 92% 5% CORE% 1% 99% 0% 0% 50% 100% 150% 200% 250% FABRIC WISE NO OF OPTION BASIC BASIC + FASHION NON CORE % 3% 35% 62% CORE % 60% 33% 7% 0% 10% 20% 30% 40% 50% 60% 70% 80% FASHION QUOTIENT
  • 87.
    87 | Pa g e 5. WRANGLER BLUE NAVY BLACK GREY WHITE KHAKHI/BR OWN NON CORE% 70% 19% 3% 5% 0 3% CORE% 51% 30% 16% 2% 0 0 0% 20% 40% 60% 80% 100% 120% 140% COLOR WISE NO. OF OPTION CORE% 32% NON CORE% 68% NO. OF OPTION REGULAR STRAIGHT SLIM TAPERED REGULAR STRAIGHT SKINNY NON CORE% 2% 6% 27% 23% 0% 16% CORE% 0 0 26% 4% 43% 0% 0 0.1 0.2 0.3 0.4 0.5 0.6 FIT WISE NO. OF OPTION
  • 88.
    88 | Pa g e COTTON(1695 -3795) COTTON LYCRA(2495) COTTON POLYESTER(19 95-3695) COTTON POLY SPANDEX(199 5-3695) COTTON SPANDEX(189 5-3895) NON CORE% 11% 0% 4% 30% 55% CORE% 8% 2% 0% 16% 74% 0% 20% 40% 60% 80% 100% 120% 140% FABRIC WISE NO. OF OPTION BASIC BASIC+ FASHION NON CORE% 46% 32% 22% CORE% 85% 13% 2% 0% 20% 40% 60% 80% 100% 120% 140% FASHION QUOTIENT BLUE NAVY BLACK GREY WHITE KHAKHI/BR OWN NON CORE% 65% 17% 11% 5% 0 2% CORE% 61% 18% 20% 0 0 0 0% 20% 40% 60% 80% 100% 120% 140% COLOR WISE NO. OF OPTION
  • 89.
    89 | Pa g e 6. FLYING MACHINE CORE % 26% NON CORE% 74% NO. OF OPTIONS SKINNY SLIM TAPERED SLIM NON CORE% 37% 44% 19% CORE% 37% 19% 43% 0% 10% 20% 30% 40% 50% 60% 70% 80% FIT WISE NO. OF OPTIONS COTTON(16 99-2499) COTTON ELASTANE(1 799-2699) COTTON LYCRA(2099- 2699) COTTON POLY ELASTANE(1 799-2699) COTTON POLY SPANDEX(16 99-2299) COTTON SPANDEX(17 99-2699) NONCORE% 7% 25% 15% 15% 2% 37% CORE% 25% 6% 0 25% 12% 31% 0% 10% 20% 30% 40% 50% 60% 70% 80% FABRIC WISE NO. OF OPTIONS
  • 90.
    90 | Pa g e BASIC BASIC+ FASHION NON CORE% 39% 36% 26% CORE% 63% 37% 0 0% 20% 40% 60% 80% 100% 120% FASHION QUOTIENT BLUE NAVY BLACK GREY WHITE KHAKHI/BR OWN NON CORE% 81% 5% 7% 7% 1% CORE% 47% 28% 22% 3% 0 0 0% 20% 40% 60% 80% 100% 120% 140% COLOR WISE NO. OF OPTIONS
  • 91.
    91 | Pa g e 7. JOHN PLAYER CORE% 27% NON CORE% 73% NO. OF OPTIONS SKINNY SLIM SUPER SKINNY NON CORE% 54% 19% 28% CORE% 47% 23% 30% 0% 20% 40% 60% 80% 100% 120% FIT WISE NO. OF OPTIONS STRETCH(1599-2499) NON STRETCH(1599- 2199) Category 3 NON CORE% 90% 10% 1.8 CORE% 90% 10% 3.5 0% 100% 200% 300% 400% 500% 600% FABRIC WISE NO. OF OPTIONS
  • 92.
    92 | Pa g e BASIC BASIC+ FASHION NON CORE% 25% 40% 35% CORE% 53% 33% 14% 0% 10% 20% 30% 40% 50% 60% 70% 80% 90% FASHION QUOTIENT BLUE NAVY BLACK GREY WHITE KHAKHI/BR OWN NON CORE% 61% 27% 11% 0 0 0 CORE% 77% 17% 3% 3% 0 0 0% 20% 40% 60% 80% 100% 120% 140% 160% COLOR WISE NO. OF OPTIONS
  • 93.
    93 | Pa g e 8. U.S. POLO ASSN CORE 40% NON CORE 60% NO. OF OPTIONS REGULAR SLIM TAPERED SKINNY SLIM STRAIGHT NON CORE% 15% 45% 38% 2% CORE% 14% 28% 43% 14% 0% 10% 20% 30% 40% 50% 60% 70% 80% 90% FIT WISE NO OF OPTIONS COTTON(1799-3299) COTTON LYCRA (1999- 3599) Category 3 NON CORE% 17% 83% 1.8 CORE% 51% 49% 3.5 0% 100% 200% 300% 400% 500% 600% FABRIC WISE NO. OF OPTION
  • 94.
    94 | Pa g e BASIC BASIC+ FASHION NON CORE% 28% 42% 30% CORE% 77% 23% 0 0% 20% 40% 60% 80% 100% 120% FASHION QUOTIENT BLUE NAVY BLACK GREY WHITE KHAKHI/BR OWN NON CORE% 56% 26% 8% 9% 0 0 CORE% 34% 46% 9% 6% 6% 0 0% 20% 40% 60% 80% 100% COLOR WISE NO.OF OPTION
  • 95.
    95 | Pa g e 9. MUFTI NO. OF OPTIONS CORE NON CORE NARROW SLIM SUPER SLIM NON CORE% 50% 20% 30% CORE% 0 0 0 0 0.1 0.2 0.3 0.4 0.5 0.6 AxisTitle Chart Title COTTON(2299- 2899) COTTON POLY ELASTANE(2099- 3299) CPVE(2499-3299) COTTON ELASTANE(2099- 3299) NON CORE% 6% 25% 11% 58% CORE% 0 0 0 0 0 0.1 0.2 0.3 0.4 0.5 0.6 0.7 FABRIC WISE NO. OF OPTIONS
  • 96.
    96 | Pa g e BASIC BASIC+ FASHION NON CORE% 11% 44% 45% CORE% 0 0 0 0 0.05 0.1 0.15 0.2 0.25 0.3 0.35 0.4 0.45 0.5 FASHION QUOTIENT BLUE NAVY BLACK GREY WHITE KHAKHI/BRO WN NON CORE% 48% 38% 11% 3% 0 0 CORE% 0 0 0 0 0 0 0 0.1 0.2 0.3 0.4 0.5 0.6 COLOR WISE NO. OF OPTIONS
  • 97.
    97 | Pa g e 10. KILLER CORE 33% NON CORE 67% NO. OF OPTIONS REGULAR STRAIGHT SLIM SKINNY SUPER SKINNY NON CORE % 0 61% 16% 23% CORE% 40% 53% 7% 0 0% 20% 40% 60% 80% 100% 120% FIT WISE NO. OF OPTIONS COTTON(1399-1599) STRETCH(1899-2799) NON CORE% 0 100% CORE% 40% 60% 0% 20% 40% 60% 80% 100% 120% 140% 160% 180% FABRIC WISE NO. OF OPTIONS
  • 98.
    98 | Pa g e BASIC BASIC+ FASHION NON CORE% 35% 42% 23% CORE% 67% 33% 3.5 0% 50% 100% 150% 200% 250% 300% 350% 400% FASHION QUOTIENT BLUE NAVY BLACK GREY WHITE KHAKHI/BR OWN NON CORE% 35% 39% 19% 6% 0 0 CORE% 27% 7% 53% 13% 0 0 0% 10% 20% 30% 40% 50% 60% 70% 80% COLOR WISE NO. OF OPTIONS
  • 99.
    99 | Pa g e 4.2.3 RESULTS OF MARKET SURVEY 1 NO. OF OPTION 2 FIT-WISE NO. OF OPTIONS LEE LEVIS WRAN GLER PEPE SPYKAR MUFTI U.S. POLO Assn FLYING MACHI NE JOHN PLAYER LEE COOPE R KILLER NON CORE 89 139 103 37 34 133 53 93 80 113 31 CORE 63 57 49 86 40 0 35 32 30 30 15 0 50 100 150 200 250 NO. OF OPTIONS CORE LEE CORE NON CORE LEE NON CORE SLIM FIT 33% 32% 41% 25% CLASSIC TAPPERED 12% 3% 14% 6% REGULAR 4% 19% 3% 1% STRAIGHT 23% 0% 14% 0% NARROW 4.50% 11% 12% 18% SKINNY 29% 30% 24% 49% 0% 20% 40% 60% 80% 100% 120% NOOFOPTION LEE vs COMPETITOR BRANDS
  • 100.
    100 | Pa g e SLIM FIT 44% SUPER SKINNY 4% NARROW 10% SLIM STRAIGHT 14% REGULAR STRAIGHT 8% REGULAR 5% TAPERED 15% COMPETITORS FIT SHARE SLIM 24% SUPER SKINNY 0% SKINNY 36% NARROW 34% SLIM STRAIGHT 0% REGULAR STRAIGHT 0% REGULAR 1% TAPERED 5% LEE FIT SHARE
  • 101.
    101 | Pa g e After the analysis of various brands, the final Mean Fit Share: • Slim Fit 44% • Skinny 17% • Classic Tapered 12% • Regular + Regular Straight 22% 2. FABRIC WISE NO. OF OPTION CORE% NON-CORE% TOTAL% NON-STRETCH 78% 79% 79% STRETCH 22% 22% 21% 0% 20% 40% 60% 80% 100% 120% NO.OFOPTION COMPETITOR FABRIC SHARE CORE % NON CORE % TOTAL% NON STRTCH 74 81 78 STRETCH 26 19 22 0 20 40 60 80 100 120 NO.OFOPTION LEE FABRIC SHARE
  • 102.
    102 | Pa g e Mean Fabric Share: • Stretch 81% • Non-Stretch 19% Some new fabrics were found which could be experimented in PE: • Cotton Linen – Levi’s Red loop - Rs.5500 • Cotton Elastomultieter – Levi’s Commuter – Rs.3299-4099 • Cotton ThermaliteClimacool Elastane – Lee Cool – Rs.3499 4. FASHION QUOTIENT CORE % NON CORE % TOTAL % FASHIONABLE 4% 32% 22% BASIC+ 23% 33% 30% BASIC 73% 35% 48% 0% 20% 40% 60% 80% 100% 120% FASHION QUOTIENT OF COMPETITORS BRANDS
  • 103.
    103 | Pa g e Mean Fashion Quotient Share: • Basic 44% • Basic+ 34% • Fashion 22% CORE% NON CORE % TOTAL% FASHION 0 24% 14% BASIC+ 22% 31% 28% BASIC 78% 45% 59% 0% 20% 40% 60% 80% 100% 120% FASHION QUOTIENT OF LEE BRANDS
  • 104.
    104 | Pa g e 5. TRIMS (VISUAL ASSESSMENT) Threads: Figure 34: Threads used in competitor brands Mostly 30’s ticket used for top stitches. 50’s ticket used for bobbin. Diesel uses specialized threads in its denims named “TERA” Gutermann High abrasion resistant and High breaking strength
  • 105.
    105 | Pa g e Buttons: ` Figure 35: Buttons used in competitor brands Commonly used materials are Brass, copper and Aluminum. Only Nonferrous materials used. Diesel uses same across the metal trims. Branding done in buttons across all styles. Antique finish found common. Embossing & Stamping are the techniques used
  • 106.
    106 | Pa g e Rivets: Figure 36: Rivets used in competitor brands Commonly used materials are Brass, copper and Aluminum. Only Nonferrous materials used. Diesel uses same across the metal trims. Branding done in buttons across all styles. Antique finish found common. Embossing & Stamping are the techniques used
  • 107.
    107 | Pa g e Zippers: Figure 36: Zippers used in competitor brands YKK no3 zippers used across Brass bronze and copper are commonly used materials Diesel uses contrast tapes
  • 108.
    108 | Pa g e Logo Patches: Figure 37: Logo patches use by competitor brands
  • 109.
    109 | Pa g e Aesthetic Features: Figure 38: Aesthetic features used by competitor brands
  • 110.
    110 | Pa g e 4.2.4 PRICE POINT & NO. OF OPTION COMPARISION OF LEE BRANDS WITH OTHER BRANDS MENS PRICE RANGE & NO OF OPTIONS ACROSS BRANDS MRP LE E WRAN GLER LEVI S PEPE UCB FLYING MACHINE US POLO ASSN MUFTI SPYK AR KILLE R LEE COOPE R JOHN PLAYE R 1399 1 1499 4 1599 1 30 1699 3 2 1 1799 12 8 8 34 1899 6 3 6 18 1999 1 11 7 3 2 12 27 2099 8 9 5 13 2199 2 24 18 12 5 16 2299 1 2 16 8 8 3 35 2399 4 4 7 10 5 9 2 34 2499 3 2 14 8 20 5 44 3 2599 8 6 14 5 12 16 4 2699 7 4 12 7 18 6 2799 9 8 4 3 5 5 2899 12 8 28 3 9 2999 15 17 6 4 13 8 3099 16 2 2 3 2 3199 8 12 21 20 2 3299 17 21 21 4 19 3 3399 11 1 9 1 3499 4 16 29 3599 2 22 9 5
  • 111.
    111 | Pa g e Table 7: MENS PRICE RANGE & NO OF OPTIONS ACROSS BRANDS 3699 13 17 5 3799 5 12 21 3899 2 11 3999 2 10 11 4099 1 15 4199 4299 1 3 7 4399 1 4499 1 1 10 4 4599 7 4699 1 4799 2 1 4899 3 4999 8 2 8 3 3 5499 1 6 2 5999 3
  • 112.
    112 | Pa g e 0 10 20 30 40 50 60 70 80 LEE WRANGLER LEVIS PEPE UCB
  • 113.
    113 | Pa g e 4.2.5 FIT WISE COMPETITORS ANALYSIS 4.2.5.1 LEE vs DIRECT COMPETITORS DIRECT COMPETITORS FIT/BRAND LEE WRANGLER LEVIS PEPE US POLO UCB SUPER SKINNY 510 SKINNY BRUCE, LUKE, LOW BRUCE BRYSON 511 SOHO REGALO SKINNY SLIM KANSAS SAMMY 513 VAPOUR BADGER SLIM STRTCH,SLIM SLIM TAPERED POWELL GREENSBORO 508 LONDON DELTA SLIM LOW CROTCH SLIM BOOTCUT 517 ORIGINAL RODEO 501 JACKET STRAIGHT CRANK 505 HATCH STRAIGHT STRAIGHT SLIM SPENCER 514 HELIX WOODY SLIM STRAIGHT BOODCUT 527 LOOSE TAPER MACKY CODY 562 CARROT FIT, BOWLEG RELAXED STRAIGHT DAMON 559 HELBOURNE LOOSE STRAIGHT 569 SKINNY STRAIGHT 65504 Table 8: LEE vs Direct Competitors
  • 114.
    114 | Pa g e 4.2.4.2 LEE vs INDIRECT COMPETITORS INDIRECT COMPETITORS FIT/BRAND LEE SPYKAR FLYING MACHINE LEE COOPER MUFTI JOHN PLAYER KILLER SUPER SKINNY SUPER SKINNY SUPER SKINNY SKINNY BRUCE, LUKE,LOW BRUCE SKINNY JACKSON FRANK SUPER SLIM SKINNY SKINNY SLIM KANSAS RENEGADE MICHAEL NORRIS SLIM SLIM JUSTIN SLIM TAPERED POWELL VITO PRINCE NARROW SLIM BOOTCUT ORIGINAL RODEO STRAIGHT CHICAGO RICO HARRY COMFOR T STRAIGHT SLIM ARTHUR BOODCUT LOOSE TAPER MACKY RELAXED STRAIGHT LOOSE STRAIGHT SKINNY STRAIGHT Table 9: LEE vs Indirect Competitors
  • 115.
    115 | Pa g e This market analysis gives us the information that all the competitors of LEE have straight fit and it’s in their fit range. Levi’s evenhave fits like Boot Cut, Tapered with their variation also. 4.3 CONSUMER SURVEY The data of consumer survey is collected by both online and personal with a sample size of 200 (70- personal & 130-online) The questionnaire contained both open end and close end questions. *Almost 64% of our target customer buys denim once in every six month and 33% buy denim every three months
  • 116.
    116 | Pa g e *The Monthly Income of our target customer is between 11k-20k with 35% of the target customer falling in this category. Another 31.5% lies in monthly income range of 21k-40k. *The most preferred price range that the target customer are willing to pay lies between 1.5k-2.5k with 168 responses. Another 59% (118 responses) have selectedthe price range between 2.6k-3.5k *Fit is the most effective factorfor 80% ofthe target customer after that theyconsiderstyle as the secondmost effective factorwith 73% .
  • 117.
    117 | Pa g e *47% of the target customer prefers jeans as their attire for 4-5 times a week and 41% prefer only 2-3 times a week *Straight & slim are the most preferred fit by the target customer after that tapered and joggers are being preferred by the target customer. The least preferred fit by the target customer is skinny, relaxed & regular. Joggers & Dungareesare mostly preferred by the age group of20-25
  • 118.
    118 | Pa g e Name the Fit/Style you are planning to buy next? *Straight fit – 20% Slim fit – 25% Tapered fit- 8% Joggers – 21% Skinny – 4% Relaxed fit- 2% Dungarees – 12% Carrot fit- 5% Regular fit- 3% *61% of the target customer falls under the age group of 20-25 years. Another 34% falls in the age group of 26-30.
  • 119.
    119 | Pa g e CHAPTER- 5 PRODUCT DEVELOPMENT In this section, the details of the garments that were developed has been discussed
  • 120.
    120 | Pa g e 5. PRODUCT DEVELOPMENT 5.1 DESIGN BRIEF 5.1.1 Findings of Survey The major findings of the survey are: -  Despite of having a strong Brand Image, the brand does not have good sales.  The brand is available at almost all the price points in the bracket of 2099-4099, whereas Levis has segmented their price category very effectively.  Almost every brand other than lee has Straight fit in their Fit range and on an average it consists of 19% of their total no. of options.  The trend forecast for spring summer17 says that Fits like straight & joggers are very much in trend with premium brands (Calvin Klein, Diesel, GAS) also including dungarees in their product option.  From the consumer survey we got to know that straight fit and joggers are also one of the mostly preferred fits and customer are willing to buy them next time when they are going for shopping.  Indira Nagar & M.G Road is the most preferred shopping destination for young customer due to the availability of more no. of options in both fit & style.  Customers falling in age group of 20-25 are open towards new style such as Joggers & Dungarees while customers above 25 mostly prefer comfortable fits such as straight, relaxed, and regular fit 5.1.2 Final Design Brief The design brief that was decided contained following objectives: - 1. To develop a new fit which the brand does not offer yet. -Straight Fit a. Skinny Straight b. Slim straight c. Regular straight -Joggers -Dungarees
  • 121.
    121 | Pa g e 5.2 CONCEPT GENERATION Keeping the following objective in mind, the following concept was initiated: - 1. To develop the range that offers the best fit available. Product 1: Regular straight fit Product 2: slim straight fit Product 3: skinny straight fit Product 4: Joggers (stretched fabric) Product 5: Joggers (non-stretched fabric) Product 6: Dungarees 5.3 CREATION AND DEVELOPMENT OF GARMENTS GARMENT SKETCH Figure 39: Garment Sketch
  • 122.
    122 | Pa g e PRODUCT 1: REGULAR STRAIGHT FIT Brief Description Garment Category Denim Jeans Color Blue Fabric Base Cotton Age Category 22-44 years Gender Men's Proposed MRP 1899 Table 10: Brief Description of Regular Straight Fit Key Features: The product developed offers a new fit to the brand. Key Measurements taken from competitors for reference:  Waist: - 32  Seat: - 37  Thigh: - 23  Knee: -15  Front Rise: -10  Back Rise: - 13 1/4  Hem: - 15  In Seam: - 33 Costing of the Product 1(Regular Straight Fit) SORT NO RDS-3291 FABRIC COST 193 WIDTH 55 CONSUMPTION 1.36 TOTAL FABRIC 262.48 POCKET CONS 0.18
  • 123.
    123 | Pa g e POCKET FABRIC 20'S TWILL 72 POCKET COST 12.96 BUTTON 2.5 RIVET 7.5 HPL 0.5 THREAD 20 MAIN & SIZE LABEL 2.5 TAG 3 CARTON 2.5 POLYBAG 1.75 WASH ROUTING RINSE WASH COST 17 BASIC SAM 22.71 SAM FACTOR 4.6 TOTAL CM 104 TOTAL 437.1 MARGIN 14% MARGIN COST 61.2 FREIGHT ON BOARD 498.3 COST OF GOODS AT DC 522.2 MRP 1899 MULTIPLE 3.64 Table 11: Costing of the Regular Straight fit
  • 124.
    124 | Pa g e PRODUCT 2: SLIM STRAIGHT FIT Brief Description Garment Category Denim Jeans Color Black Denim Fabric Base Cotton Age Category 20-44 years Gender Men's Proposed MRP 1899 Table 12: Brief Description of Slim Straight Fit Key Features: The product developed offers a new fit to the brand. Key Measurements taken from mean of competitors for reference:  Waist: - 32  Seat: - 37  Thigh: - 23  Knee: -15  Front Rise: -10  Back Rise: - 13 1/4  Hem: - 14  In Seam: - 33 Costing of the Product 2 (Slim Straight Fit) SORT NO RDS-3291 FABRIC COST 193 WIDTH 55 CONSUMPTION 1.36 TOTAL FABRIC 262.48
  • 125.
    125 | Pa g e POCKET CONS 0.18 POCKET FABRIC 20'S TWILL 72 POCKET COST 12.96 BUTTON 2.5 RIVET 7.5 HPL 0.5 THREAD 20 MAIN & SIZE LABEL 2.5 TAG 3 CARTON 2.5 POLYBAG 1.75 WASH ROUTING RINSE WASH COST 17 BASIC SAM 22.71 SAM FACTOR 4.6 TOTAL CM 104 TOTAL 437.1 MARGIN 14% MARGIN COST 61.2 FREIGHT ON BOARD 498.3 COST OF GOODS AT DC 522.2 MRP 1899 MULTIPLE 3.64 Table 13: Costing of the Slim Straight fit
  • 126.
    126 | Pa g e PRODUCT 3: SKINNY STRAIGHT FIT Brief Description Garment Category Denim Jeans Color Navy Blue Fabric Base Cotton Age Category 16-44 years Gender Men's Proposed MRP 2799 Table 14: Brief Description of Skinny Straight Fit Key Features: The product developed offers a new fit to the brand. Key Measurements taken from mean of competitors for reference:  Waist: - 32  Seat: - 37  Thigh: - 23  Knee: -15  Front Rise: -10  Back Rise: - 13 1/4  Hem: - 14  In Seam: - 33 Costing of the Product 3(skinny straight fit) SORT NO RDS-3200 FABRIC COST 202 WIDTH 54 CONSUMPTION 1.33 TOTAL FABRIC 268.66
  • 127.
    127 | Pa g e POCKET CONS 0.18 POCKET FABRIC 20'S TWILL 72 POCKET COST 12.96 BUTTON 2.5 RIVET 7.5 HPL 0.5 THREAD 20 MAIN & SIZE LABEL 2.5 TAG 3 CARTON 2.5 POLYBAG 1.75 WASH ROUTING RINSE WASH COST 17 BASIC SAM 22.71 SAM FACTOR 4.6 TOTAL CM 104 TOTAL 443.3 MARGIN 14% MARGIN COST 62.1 FREIGHT ON BOARD 505.4 COST OF GOODS AT DC 529.5 MRP 1999 MULTIPLE 3.78 Table 15: Costing of the Skinny Straight fit
  • 128.
    128 | Pa g e PRODUCT 4: JOGGERS(NON-STRETCHABLE) Brief Description Garment Category Denim Jeans Color Navy Blue Fabric Base Cotton Age Category 20-44 years Gender Men's Proposed MRP 2599 Table 16: Brief Description of Joggers Key Features: The product developed offers a new fit to the brand. Key Measurements taken from MUFTI for reference:  Waist: - 32  Seat: - 37  Thigh: - 23  Knee: -16  Front Rise: -10  Back Rise: - 13 1/4  Hem: - 14  In Seam: - 33 Costing of the Product 4 (Jogger) SORT NO RDS-4500 FABRIC COST 240 WIDTH 52 CONSUMPTION 1.73 TOTAL FABRIC 415.2
  • 129.
    129 | Pa g e POCKET CONS 0.18 POCKET FABRIC 20'S TWILL 72 POCKET COST 12.96 BUTTON 2.5 RIVET 7.5 HPL 0.5 THREAD 20 MAIN & SIZE LABEL 2.5 TAG 3 CARTON 2.5 POLYBAG 1.75 WASH ROUTING RINSE WASH COST 17 BASIC SAM 22.71 SAMFACTOR 4.6 TOTAL CM 104 TOTAL 589.9 MARGIN 14% MARGIN COST 82.6 FREIGHT ON BOARD 672.4 COST OF GOODS AT DC 701.2 MRP 2599 MULTIPLE 3.71 Table 17: Costing of the Joggers
  • 130.
    130 | Pa g e PRODUCT 5: Dungaree (STRETCHABLE FABRIC) Brief Description Garment Category Denim Jeans Color Navy Blue Fabric Base Cotton Age Category 16-25years Gender Men's Proposed MRP 1899 Table 18: Brief Description of Dungaree Key Features: The product developed offers a new fit to the brand. Key Measurements taken from Diesel for reference:  Waist: - 32  Seat: - 37  Thigh: - 23  Knee: -15  Front Rise: -15  Back Rise: - 18 1/4  Hem: - 14  In Seam: - 33 Costing of the Product 5(Dungaree) SORT NO RDS-3291 FABRIC COST 193 WIDTH 55 CONSUMPTION 1.36 TOTAL FABRIC 262.48 POCKET CONS 0.18 POCKET FABRIC 20'S TWILL 72 POCKET COST 12.96 BUTTON 2.5 RIVET 7.5 HPL 0.5
  • 131.
    131 | Pa g e THREAD 20 MAIN & SIZE LABEL 2.5 TAG 3 CARTON 2.5 POLYBAG 1.75 WASH ROUTING RINSE WASH COST 17 BASIC SAM 22.71 SAMFACTOR 4.6 TOTAL CM 104 TOTAL 437.1 MARGIN 14% MARGIN COST 61.2 FREIGHT ON BOARD 498.3 COST OF GOODS AT DC 522.2 MRP 1899 MULTIPLE 3.64 Table 19: Costing of Dungaree
  • 132.
    132 | Pa g e CHAPTER 6 SUGGESTIONS AND CONCLUSIONS In this section, the details of the garments that were developed has been discussed and suggestions are given.
  • 133.
    133 | Pa g e 6.1 LIMITATIONS AND SCOPE OF FURTHER STUDY Limitations  Due to various constraints market survey was limited to few high selling and dominant areas which in turn limit the reach and scope of the project.  A sample size of 2oo for consumer survey also limits the thought process of consumers to a certain size which in turn restrict the research to explore other options for new fits. Scope of further study  As it already established that lack of trending fit (product) options in the market constitute one of the reasons for decreasing sales this research opens the door for further research in the fits category with new fits emerging in today’s market.  With a growing affinity in the denim market towards comfort based fits this research leaves a scope for further design developments in the comfort based denim fits for consumer. 6.2 CONCLUSION The conclusion of the project is as follows:  While fall of Lee sales in denim market can be attributed to various factors such as marketing, supply chain, product etc. but lack of trending options and variations available when compared to rival brands also play a big part in the downfall.  Hence, introducing trending options and variations such as Straight fits, Joggers and Dungarees in the market after a thorough research including inputs from the consumer can play a huge part in reviving the downward sales.
  • 134.
    134 | Pa g e 7. BIBLIOGRAPHY Bowring,L. (2016). Trend forecastforS/S2016 catwalkseason.wgsn insider. A. B. (n.d.).technopak.Retrieved 01 09, 2016, fromtechnopak: http://www.technopak.com/Files/apparel-e-tailing-in-india.pdf indiacompanynews.(2012).Retrieved 02 15, 2016, fromwww.indiacompanynews.com: http://www.indiacompanynews.com/post/view/3157/Growing-market-of-fashion-accessories/ researchandmarkets.(2012).Retrieved 02 15, 2016, fromresearchandmarkets.com: http://www.researchandmarkets.com/reports/2359106/indian_denim_jeans_market_trends_an d fashionera.(2014).Retrieved 02 15, 2016, fromfashionera.org:http://fashionera.org/?p=282 Bowring,L. (2016). Trend forecastforS/S2016 catwalkseason.wgsn insider. Chakraborty,A.(n.d.).shine.Retrieved 01 09, 2016, fromshine.com: http://info.shine.com/industry/retail/7.html Gugnani,A.(2015). DenimMarketin India.indiaretailing. Neha Dewan,E. B. (26 sep,2012). economictimes.Denim majorscontinueto grow in India. thomsonreuters.(n.d.).Retrieved 01 09, 2016, fromthomsonreuters.com: http://blog.thomsonreuters.com/wp-content/uploads/2014/03/india-retail.jpg vfc.(n.d.).Retrieved 01 26, 2016, fromvfc.com:http://www.vfc.com/about/
  • 135.
    135 | Pa g e 9. APPENDICES & ANNEXURE Appendices: a. Consumer Survey for FIT Preferences in Jeans Greetings, We at National Institute of Fashion Technology, Bangalore, India are conducting a survey to determine the consumer Fit preferences in Jeans. Please fill the survey below, Your inputs shall be highly appreciated. Thank you 1. Name 2. Age  Below 20  20-25  26-30  31-35  Above 35 3. Occupation
  • 136.
    136 | Pa g e 4. How often do you purchase jeans?  Once a month  Once every three months  Once every six months  Once a year 5. Monthly Income  Below 10k  11k-20k  21k-40k  41k-80k  Above 80k 6. How much will you spend to purchase jeans?  Below 1.5k  1.5k-2.5k  2.6k-3.5k  3.6k-4.5k  Above 4.5k 7. Rate the factors which affect the selection of jeans on the scale of 1-5. (1=ineffective, 5=most effective) 1 2 3 4 5 Fit Brand Style Durability Colour Fabric Price Other
  • 137.
    137 | Pa g e 8. How frequently do you wear jeans in a week?  Once in a week  2-3 times a week  4-5 times a week  6-7 times a week 9. Which Fits/Styles do you prefer to buy?  Skinny  Slim  Straight  Regular
  • 138.
    138 | Pa g e  Tapered  Carrot  Joggers  Dungarees  Others 10.Name the Fit/style you are planning to buy next? Thank you very much for taking the time to complete this survey. Your feedback is valued and very much appreciated!
  • 139.
    139 | Pa g e b. Checklist for Market Survey S. no. FIT CORE NON-CORE 1 2 3 4 5 6 7 8 9 10 FABRIC PRICERANGE 1 2 3 4 5 COLOUR 1 2 3 4 5 6 7 8 9 FABRIC QUOTIENT BASIC BASIC+ FASHION BESTSELLING FIT BRAND NAME STORELOCATION STOREMANAGER CONTACTDETAIL DO CUSTOMER PREFER JOGERS DENIM? YES NO
  • 140.
    140 | Pa g e DO CUSTOMER PREFER STRAIGHTFIT DENIM? YES NO
  • 141.
    141 | Pa g e c. Feedback Form for every denim, for example: Joggers This form is to take valuable feedback in terms of fit, look and overall quality from people who took part in the fit and trial process. Thank You. Joggers 1. Do you like the fit? * a. Yes b. No If no, why? 2. Rate the fit out of 10. 1 2 3 4 5 6 7 8 9 10 3. Rate the best attributes of the jeans * Bad Average Good Best Fit Comfort Look Colour 4. Please suggest changes, if any? *
  • 142.
    142 | Pa g e d. Patterns 1. Dungarees 2. Joggers
  • 143.
    143 | Pa g e 3. Straight Skinny 4. Straight Slim
  • 144.
    144 | Pa g e 5. Straight Regular
  • 145.
    145 | Pa g e Annexure: 1. Market Survey Data 1.1 Levi’s Contribution Fit Original Name Core Core % Non- Core Non- Core Tota l Total % 501Mid Rise / Straight 0 0.00% 28 20.14% 28 14.29% 504Low Rise / Regular Straight 3 5.26% 28 20.14% 31 15.82% 511Low Rise / Slim Fit 20 35.09% 58 41.73% 78 39.80% 508Classic Tappered 0 0.00% 1 0.72% 1 0.51% 531Low Rise / Straight 17 29.82% 5 3.60% 22 11.22% 65504Low Rise / Skinny 17 29.82% 19 13.67% 36 18.37% Total 57 100.00% 139 100.00% 196 100.00% Fabric Price Range Core Core % Non- Core Non- Core Tota l Total % Cotton 1999-10101 32 56.14% 60 43.17% 92 46.94% Cotton Elastane 1999-5000 20 35.09% 30 21.58% 50 25.51% Cotton Poly Elastane 2199-6000 5 8.77% 23 16.55% 28 14.29% Cotton Elastomultiester 3299-4099 0 0.00% 13 9.35% 13 6.63% Cotton Linen 5000-5500 0 0.00% 12 8.63% 12 6.12% Cotton Polyester 36 99 0 0.00% 1 0.72% 1 0.51% Total 57 100.00% 139 100.00% 196 100.00% Fashion Quotient Core Core % Non- Core Non- Core Tota l Total % Basic 49 85.96% 84 60.43% 133 67.86% Basic+ 8 14.04% 28 20.14% 36 18.37% Fashion 0 0.00% 27 19.42% 27 13.78% Total 57 100.00% 139 100.00% 196 100.00% Colour Core Core % Non- Core Non- Core Tota l Total % Blue 28 49.12% 55 39.57% 83 42.35% Navy 18 31.58% 52 37.41% 70 35.71% Black 11 19.30% 20 14.39% 31 15.82% Grey 0 0.00% 6 4.32% 6 3.06% White 0 0.00% 5 3.60% 5 2.55% Khakhi/Brown 0 0.00% 1 0.72% 1 0.51% Total 57 100.00% 139 100.00% 196 100.00%
  • 146.
    146 | Pa g e 1.2. Pepe Jeans Fit Original Name Core Core% Non-Core Non-Core Total Total% Comfort Mid / Regular 11 12.79% 0 0.00% 11 8.94% Holborne Low / Regular Tapered 22 25.58% 3 8.11% 25 20.33% Kingston Mid / Regular Straight 13 15.12% 0 0.00% 13 10.57% London Low / Slim Straight 9 10.47% 0 0.00% 9 7.32% Soho Low / Skinny 11 12.79% 3 8.11% 14 11.38% Vapour Low / Slim 20 23.26% 31 83.78% 51 41.46% Total 86 100.00% 37 100.00% 123 100.00% Fabric Price Range Core Core% Non-Core Non-Core Total Total% Cotton 2699-3999 1 1.16% 1 2.70% 2 1.63% Cotton Lycra 1799-4999 85 98.84% 34 91.89% 119 96.75% Cotton Poly L 2999 0 0.00% 2 5.41% 2 1.63% Total 86 100.00% 37 100.00% 123 100.00% Fashion Quotient Core Core% Non-Core Non-Core Total Total% Basic 52 60.47% 1 2.70% 53 43.09% Basic+ 28 32.56% 13 35.14% 41 33.33% Fashion 6 6.98% 23 62.16% 29 23.58% Total 86 100.00% 37 100.00% 123 100.00% Colour Core Core% Non-Core Non-Core Total Total% Blue 44 51.16% 26 70.27% 70 56.91% Navy 26 30.23% 7 18.92% 33 26.83% Black 14 16.28% 1 2.70% 15 12.20% Grey 2 2.33% 2 5.41% 4 3.25% White 0 0.00% 0 0.00% 0 0.00% Khakhi/Brown 0 0.00% 1 2.70% 1 0.81% Total 86 100.00% 37 100.00% 123 100.00%
  • 147.
    147 | Pa g e 1.3. Spykar Contribution Fit Original Name Core Core% Non-Core Non-Core Total Total% Renegade Low Rise / Slim Fit 2 5.00% 0 0.00% 2 2.70% Rico Low Rise / Narrow Fit 16 40.00% 12 35.29% 28 37.84% Skinny Low Rise / Skinny 21 52.50% 22 64.71% 43 58.11% Vito Mid Rise / Slim Fit 1 2.50% 0 0.00% 1 1.35% Total 40 100.00% 34 100.00% 74 100.00% Fabric Price Range Core Core% Non-Core Non-Core Total Total% Cotton 2199-2399 3 7.50% 0 0.00% 3 4.05% Cotton Elastane 2399-2599 5 12.50% 0 0.00% 5 6.76% Cotton Poly Lycra 2799 3 7.50% 0 0.00% 3 4.05% Cotton Poly Spandex 2799 0 0.00% 1 2.94% 1 1.35% Cotton Spandex 1999-3599 29 72.50% 33 97.06% 62 83.78% Total 40 100.00% 34 100.00% 74 100.00% Fashion Quotient Core Core% Non-Core Non-Core Total Total% Basic 22 55.00% 2 5.88% 24 32.43% Basic+ 12 30.00% 12 35.29% 24 32.43% Fashion 6 15.00% 20 58.82% 26 35.14% Total 40 100.00% 34 100.00% 74 100.00% Colour Core Core% Non-Core Non-Core Total Total% Blue 21 52.50% 23 67.65% 44 59.46% Navy 15 37.50% 5 14.71% 20 27.03% Black 4 10.00% 4 11.76% 8 10.81% Grey 0 0.00% 2 5.88% 2 2.70% White 0 0.00% 0 0.00% 0 0.00% Khakhi/Brown 0 0.00% 0 0.00% 0 0.00% Total 40 100.00% 34 100.00% 74 100.00%
  • 148.
    148 | Pa g e 1.4. Mufti Contribution Fit Original Name Core Core% Non-Core Non-Core Total Total% Narrow Narrow 0 66 49.62% Slim Slim 0 27 20.30% SuperSlim SuperSlim 0 40 30.08% Total 0 0.00% 133 100.00% 0 0.00% Fabric Price Range Core Core% Non-Core Non-Core Total Total% Cotton 2299-2899 0 8 6.02% CottonPolyElastane 2099-3299 0 33 24.81% CPVE 2499-3299 0 15 11.28% CottonElastane 2099-3299 0 77 57.89% Total 0 0.00% 133 100.00% 0 0.00% FashionQuotient Core Core% Non-Core Non-Core Total Total% Basic 0 14 10.53% Basic+ 0 58 43.61% Fashion 0 61 45.86% Total 0 0.00% 133 100.00% 0 0.00% Colour Core Core% Non- Core Non-Core Total Total% Blue 0 64 48.12% Navy 0 50 37.59% Black 0 14 10.53% Grey 0 5 3.76% White 0 0 0.00% Khakhi/Brown 0 0 0.00% Total 0 0.00% 133 100.00% 0 0.00%
  • 149.
    149 | Pa g e 1.5. U.S. Polo Assn Contribution Fit Original Name Core Core% Non- Core Non- Core Total Total% Badger Mid Rise / Regular 5 14.29% 8 15.09% 13 14.77% Delta Slim Tapered 10 28.57% 24 45.28% 34 38.64% Regalo Skinny 15 42.86% 20 37.74% 35 39.77% Woody Slim Straight 5 14.29% 1 1.89% 6 6.82% Total 35 100.00% 53 100.00% 88 100.00% Fabric Price Range Core Core% Non- Core Non- Core Total Total% Cotton 1799-3299 18 51.43% 9 16.98% 27 30.68% Cotton Lycra 1999-3599 17 48.57% 44 83.02% 61 69.32% Total 35 100.00% 53 100.00% 88 100.00% Fashion Quotient Core Core% Non- Core Non- Core Total Total% Basic 27 77.14% 15 28.30% 42 47.73% Basic+ 8 22.86% 22 41.51% 30 34.09% Fashion 0 0.00% 16 30.19% 16 18.18% Total 35 100.00% 53 100.00% 88 100.00% Colour Core Core% Non- Core Non- Core Total Total% Blue 12 34.29% 30 56.60% 42 47.73% Navy 16 45.71% 14 26.42% 30 34.09% Black 3 8.57% 4 7.55% 7 7.95% Grey 2 5.71% 5 9.43% 7 7.95% White 2 5.71% 0 0.00% 2 2.27% Khakhi/Brown 0 0.00% 0 0.00% 0 0.00% Total 35 100.00% 53 100.00% 88 100.00%
  • 150.
    150 | Pa g e 1.6. Flying Machine Fit Original Name Core Core% Non-Core Non-Core Total Total% Jackson Low Rise / Skinny 12 37.50% 34 36.56% 46 36.80% Michael Mid Rise / Slim Tapered 6 18.75% 41 44.09% 47 37.60% Prince Mid Rise / Slim 14 43.75% 18 19.35% 32 25.60% Total 32 100.00% 93 100.00% 125 100.00% Fabric Price Range Core Core% Non-Core Non-Core Total Total% Cotton 1699-2499 8 25.00% 6 6.45% 14 11.20% Cotton Elastane 1799-2699 2 6.25% 23 24.73% 25 20.00% Cotton Lycra 2099-2699 0 0.00% 14 15.05% 14 11.20% Cotton Poly Elastane 1799-1699 8 25.00% 14 15.05% 22 17.60% Cotton Poly Spandex 1699-2299 4 12.50% 2 2.15% 6 4.80% Cotton Spandex 1799-1699 10 31.25% 34 36.56% 44 35.20% Total 32 100.00% 93 100.00% 125 100.00% Fashion Quotient Core Core% Non-Core Non-Core Total Total% Basic 20 62.50% 36 38.71% 56 44.80% Basic+ 12 37.50% 33 35.48% 45 36.00% Fashion 0 0.00% 24 25.81% 24 19.20% Total 32 100.00% 93 100.00% 125 100.00% Colour Core Core% N n-Core Non-Core Total Total% Blue 15 46.88% 75 80.65% 90 72.00% Navy 9 28.13% 5 5.38% 14 11.20% Black 7 21.88% 6 6.45% 13 10.40% Grey 1 3.13% 6 6.45% 7 5.60% White 0 0.00% 1 1.08% 1 0.80% Khakhi/Brown 0 0.00% 0 0.00% 0 0.00% Total 32 100.00% 93 100.00% 125 100.00%
  • 151.
    151 | Pa g e 1.7. Killer Fit Original Name Core Core% Non-Core Non-Core Total Total% Comfort Regular Straight 6 40.00% 0 0.00% 6 13.04% Justin Slim Fit 8 53.33% 19 61.29% 27 58.70% Skinny Skinny Fit 1 6.67% 5 16.13% 6 13.04% Super Skinny Super Skinny Fit 0 0.00% 7 22.58% 7 15.22% Total 15 100.00% 31 100.00% 46 100.00% Fabric Price Range Core Core% Non-Core Non-Core Total Total% Cotton 1399-1599 6 40.00% 0 0.00% 6 13.04% Stretch 1899-2799 9 60.00% 31 100.00% 40 86.96% Total 15 100.00% 31 100.00% 46 100.00% Fashion Quotient Core Core% Non-Core Non-Core Total Total% Basic 10 66.67% 11 35.48% 21 45.65% Basic+ 5 33.33% 13 41.94% 18 39.13% Fashion 0 0.00% 7 22.58% 7 15.22% Total 15 100.00% 31 100.00% 46 100.00% Colour Core Core% Non-Core Non-Core Total Total% Blue 4 26.67% 11 35.48% 15 32.61% Navy 1 6.67% 12 38.71% 13 28.26% Black 8 53.33% 6 19.35% 14 30.43% Grey 2 13.33% 2 6.45% 4 8.70% White 0 0.00% 0 0.00% 0 0.00% Khakhi/Brown 0 0.00% 0 0.00% 0 0.00% Total 15 100.00% 31 100.00% 46 100.00%
  • 152.
    152 | Pa g e 1.8.Lee Cooper Contribution Fit Original Name Core Core% Non- Core Non- Core% Tota l Total% Arthur Mid Rise / Regular Fit 7 23.33% 11 9.73% 18 12.59% Frank Low Rise / Skinny Fit 4 13.33% 20 17.70% 24 16.78% Harry Mid Rise/ Straight Fit 8 26.67% 25 22.12% 33 23.08% Norris Mid Rise/ Slim Fit 11 36.67% 57 50.44% 68 47.55% Total 30 100.00% 113 100.00% 143 100.00% Fabric Price Range Core Core% Non- Core Non- Core% Tota l Total% Cotton 1899-2499 15 50.00% 5 4.42% 20 13.99% Cotton Elastane 189 9 1 3.33% 0 0.00% 1 0.70% Cotton Lycra 239 9 0 0.00% 2 1.77% 2 1.40% Cotton Poly Elastane 1999-2499 1 3.33% 7 6.19% 8 5.59% Cotton Spandex 1899-2499 13 43.33% 99 87.61% 112 78.32% Total 30 100.00% 113 100.00% 143 100.00% Fashion Quotient Core Core% Non- Core Non- Core% Tota l Total% Basic 18 60.00% 12 10.62% 30 20.98% Basic+ 12 40.00% 65 57.52% 77 53.85% Fashion 0 0.00% 36 31.86% 36 25.17% Total 30 100.00% 113 100.00% 143 100.00% Colour Core Core% Non- Core Non- Core% Tota l Total% Blue 15 50.00% 49 43.36% 64 44.76% Navy 7 23.33% 47 41.59% 54 37.76% Black 8 26.67% 15 13.27% 23 16.08% Grey 0 0.00% 2 1.77% 2 1.40% White 0 0.00% 0 0.00% 0 0.00% Khakhi/Brown 0 0.00% 0 0.00% 0 0.00% Total 30 100.00% 113 100.00% 143 100.00%
  • 153.
    153 | Pa g e 1.9. John Players Contribution Fit Original Name Core Core% Non-Core Non-Core% Total Total% Skinny Skinny 14 46.67% 43 53.75% 57 51.82% Slim Slim 7 23.33% 15 18.75% 22 20.00% Super Skinny Super Skinny 9 30.00% 22 27.50% 31 28.18% Total 30 100.00% 80 100.00% 110 100.00% Fabric Price Range Core Core% Non-Core Non-Core% Total Total% Stretch 1599-2499 27 90.00% 72 90.00% 99 90.00% Non-Stretch 1599-2199 3 10.00% 8 10.00% 11 10.00% Total 30 100.00% 80 100.00% 110 100.00% Fashion Quotient Core Core% Non-Core Non-Core% Total Total% Basic 16 53.33% 20 25.00% 36 32.73% Basic+ 10 33.33% 32 40.00% 42 38.18% Fashion 4 13.33% 28 35.00% 32 29.09% Total 30 100.00% 80 100.00% 110 100.00% Colour Core Core% Non-Core Non-Core% Total Total% Blue 23 76.67% 49 61.25% 72 65.45% Navy 5 16.67% 22 27.50% 27 24.55% Black 1 3.33% 9 11.25% 10 9.09% Grey 1 3.33% 0 0.00% 1 0.91% White 0 0.00% 0 0.00% 0 0.00% Khakhi/Brown 0 0.00% 0 0.00% 0 0.00% Total 30 100.00% 80 100.00% 110 100.00% Price Range Core Core% Non-Core Non-Core% Total Total%