ฉบับอนุบาล ๒ 
@AorJoa
ÿารบัญ 
เรื่อง Āนšา 
Chapter 1 : Introduction 
1.1 เครื่องมือควมคุมตšนรĀัÿขšอมูล (Version Control System : VCS) 1 
­Local 
Version Control System : LVCS 1 
­Centralized 
Version Control System : CVCS 2 
­Distributed 
Version Control System : DVCS 3 
1.2 ประวัติของ Git 4 
1.3 การทำงานของ Git 6 
Chapter 2 : Git basic 
2.1 ศัพทŤแÿง 16 
2.2 คำÿั่งพื้นฐานของ Git 18 
Chapter 3 : Installation 
3.1 Windows 29 
3.2 Mac OS X 36 
3.3 Others operating system 38 
Chapter 4 : Git scenario 
ÿถานการณŤที่ 1 : มือใĀมŠ มึนตึ๊บ !@#%!@ 39 
ÿถานการณŤที่ 2 : ฝากไวšใน Remote repo เธอ 44 
ÿถานการณŤที่ 3 : กลับมาเĀมือนเดิมนะ,,ขšอมูล 50 
ÿถานการณŤที่ 4 : เจอ Conflict 53 
ÿถานการณŤที่ 5 : เพิ่ม Alias ยŠอคำÿั่งใĀšใชšงŠายๆ 55 
ÿถานการณŤที่ 6 : Fast Forward กับ 3­way 
Merge 55 
ÿถานการณŤที่ 7 : จัดการ Branch 56 
ÿถานการณŤที่ 8 : แกšไข Commit Āรือ History 58 
ÿถานการณŤที่ 9 : ดู Difference 60 
ÿถานการณŤที่ 10 : งานĀาย แกšไดšดšวย Reflog 62 
ÿถานการณŤที่ 11 : Optimize 63 
ÿถานการณŤที่ 12 : Stash ซŠอนการแกšไข 63
ÿถานการณŤที่ 13 : ติด Tag ใĀš Commit 65 
ÿถานการณŤที่ 14 : ignore ไฟลŤ65 
Workflow 66 
Fork และ Pull Request 69 
Chapter 5 : Git GUI 
ตัวอยŠางการใชš72 
Chapter 6 : บรรณานุกรม 
บรรณานุกรม 76 
คนเขียน 77
Āนšา 1 
Chapter 1 : Introduction 
Git เปŨนĀนึ่งในĀลายเครื่องมือคüบคุมตšนรĀัÿขšอมูล (Version control) ซึ่งทำĀนšาที่จัดเก็บการ 
เปลี่ยนแปลงขšอมูลในไฟลŤขšอมูล ทำใĀšผูšใชšงานÿามารถเรียกขšอมูลกŠอนที่มันจะถูกแกšจนเละĀาทางไปตŠอไมŠถูก กลับ 
มาไดšในระดับไฟลŤĀรือกระแมšแตŠโฟลเดอรŤ ยิ่งกüŠานั้นมันยังÿามารถระบุไดšüŠาใครทำมันเจšงและทำไปตอนไĀน ดังนั้น 
เราจะมาทำคüามรูšจักกับ Version control กันซะกŠอน จะไดšรูšüŠามันคืออะĀยัง? 
1.1 เครื่องมือควมคุมตšนรĀัÿขšอมูล (Version Control System : VCS) 
อยŠางที่บอกไปแลšüขšางตšน üŠา Version control (ชื่ออื่นเชŠน Revision control, Source control) คือตัü 
คüบคุมตšนรĀัÿขšอมูล ซึ่งขšอมูลในที่นี่ก็ĀมายคüามรüมไปถึงทุกอยŠางที่อยูŠในรูปแบบของรĀัÿคอมพิüเตอรŤ เชŠน 
ขšอคüาม รูปภาพ โปรแกรม เพลง ( & Something like that) โดย Version control จะทำใĀšที่เก็บขšอมูล เปŨนการ 
ÿำรองขšอมูลใĀšกับไฟลŤĀรือโฟลเดอรŤที่เราตšองการ รüมทั้งบอกไดšüŠาใครเปŨนคนแกšไข แกšไขเüลาไĀน รüมถึงคüาม 
แตกตŠางระĀüŠางกŠอนแกšไขและĀลังแกšไขไฟลŤ ซึ่งคุณÿมบัติเĀลŠานี้ทำใĀšเราไมŠตšองปüดĀัüกับการตšองกŢอปปŘŪ ไปไüšใน 
โฟลเดอรŤ Backup แลšüเปลี่ยนชื่อเรียงตามüันที่ซึ่งเปŨนüิธีที่เซาะกราüดŤมากๆ (ขšอเÿียคือเจšานายจะรูšüŠาเราแอบอูšงาน) 
ซึ่ง Version control ก็จะแบŠงเปŨน 3 ประเภทใĀšเลือกใชš คือ Local, Centralized และ Distributed 
­Local 
Version Control System : LVCS 
จากโปรแกรมเมอรŤยุคดึกดำบรรพŤที่ตšอง 
กŢอปปŘŪโคšดไปไüšในโฟลเดอรŤ Backup กŠอนที่จะ 
แกšไขไฟลŤ ทำใĀšโปรแกรมเมอรŤคิดüŠามันไมŠนŠาจะ 
เüิรŤคแลšü จึงมีการพัฒนาฐานขšอมูลงŠายๆ เพื่อใชš 
เก็บขšอมูลในเครื่องของโปรแกรมเมอรŤเอง ระบบที่ 
ดังมากคือ Revision Control System : RCS ที่ 
ริเริ่มพัฒนาโดย Walter F. Tichy โปรแกรมเมอรŤ 
ชาüเยอรมัน ระบบ RCS จะติดมากับ Developer 
Tools ของ Mac OS X เพื่อÿำรองขšอมูลกŠอนการ 
อัพเดท Patch ซึ่งĀากไมŠÿำเร็จมันก็จะเรียกขšอมูล 
กŠอนĀนšาซึ่งทำงานไดšปกติมาใชš
Āนšา 2 
­Centralized 
Version Control System : CVCS 
จากโปรแกรมเมอรŤในยุค Local Version Control ที่ÿามารถÿำรองไดšเฉพาะบนเครื่องตัüเองจึงเĀมาะกับ 
การทำงานแบบฉายเดี่ยüซะมากกüŠา แลšüถšาเรามีทีมงานĀลายคนที่ตšองชŠüยกันรุมปูŜยี้ปูŜยำโปรเจกนี้ก็จะเกิดปŦญĀา 
เรื่องการใชšงานรüมไฟลŤรŠüมกันขึ้น เพื่อแกšปŦญĀาüŠาถšาเพื่อนเราแกšไฟลŤ เราก็ไมŠตšองเอา USB Drive ไปเÿียบกŢอป 
ขšอมูลออกมา เพราะกüŠาจะครบทุกคนก็แกŠกันĀมดพอดี แตŠเราจะใชšüิธีใĀšคนที่ทำเÿร็จแลšüÿŠงขšอมูลไปเก็บไüšที่ 
Server กลาง ซึ่ง Server กลางตัüนี้ก็ทำĀนšาที่ÿำรองขšอมูลไüšดšüย ถšาใครอยากไดšขšอมูลรุŠนไĀนก็มาดึงเอาจาก 
Server ตัüนี้ไดš ซึ่งขšอมูลที่อยูŠใน Server กลางโดยทั่üไปแลšüจะเปŨนรุŠนที่ใĀมŠลŠาÿุดและทดÿอบüŠาใชšงานไดšแลšü (คüร 
ทดÿอบüŠามันรันไดšจริงๆกŠอนที่จะÿŠงขšอมูลขึ้นไป ไมŠงั้นอาจจะโดนดŠาผูšปกครองเอาไดš) 
ระบบแบบนี้มีขšอดีคือการทำงานรüมýูนยŤไüšที่เดียüกัน คนที่เปŨน Project manager ก็ดูไดšงŠายüŠาทำงานกันไปถึงไĀน 
แลšü ไฟลŤขšอมูลก็จะใĀมŠอยูŠเÿมอ และทุกคนÿามารถมีไฟลŤขšอมูลที่เĀมือนกันไดšงŠาย เพียงแคŠใĀšคนที่ตšองการใชšดึง 
ไฟลŤขšอมูลจาก Server ไปไüšในเครื่องของตัüเอง แตŠขšอเÿียก็คือĀาก Server มีปŦญĀาĀรือเราไมŠไดšเชื่อมตŠอกับเครือ 
ขŠาย จะไมŠÿามารถÿŠงขšอมูลขึ้นไปĀรือดึงขšอมูลลงจาก Server ไดš และถšา Harddisk พังก็จะมีไฟลŤÿำรองแคŠที่อยูŠใน 
เครื่องแตŠละคนเทŠานั้น (Server ขšอมูลĀายแตŠ Client ขšอมูลยังอยูŠ) ขšอมูลที่Āายไปจาก Server นั้นรüมทั้ง Log 
ประüัติการแกšไขไฟลŤตŠางๆ ก็จะĀายไปดšüย (มีเก็บแคŠใน Server เทŠานั้นจšาา ถšาขšอมูลที่ Server Āายก็ตัüใครตัüมัน) 
โดย Version control ที่ใชšการเก็บขšอมูลแบบ Centralized ĀรือรüมýูนยŤนี้ก็เชŠน CVS, SourceSafe, 
Subversion, Team Foundation Server
Āนšา 3 
­Distributed 
Version Control System : DVCS 
จากขšอเÿียĀลักๆของ Centralized Version Control System ที่ถšาเกิดเครื่อง Server พังĀรือĀากเรา 
เดินทางอยูŠไมŠÿามารถเชื่อมตŠอกับเครือขŠายไดš ก็จะไมŠÿามารถทำงานไดš ดังนั้นจึงมีคนคิดคšนระบบ Distributed Āรือ 
แบบกระจายýูนยŤขึ้นมาแกšปŦญĀา เพราะระบบนี้จะไมŠดึงĀรือÿŠงเฉพาะไฟลŤขšอมูลจาก Server ไปเทŠานั้น แตŠจะกŢอปปŘŪ 
ฐานขšอมูลรุŠนแบบเดียüกับที่มีอยูŠใน Server ไปดšüยเพื่อที่üŠาถšา Server มีอันเปŨนไปĀรือเราไมŠÿามารถเชื่อตŠอเครือ 
ขŠายกับ Server ไดšเราก็ยังจะÿามารถทำงานไดšและยังÿามารถเก็บรุŠนของไฟลŤ พรšอมทั้งประüัติการแกšไขและเüลาไüš 
เÿร็จÿรรพ โดยที่เราไมŠจำเปŨนตšองมี Server ดšüยซ้ำไป จึงทำใĀšเราไมŠมีขšออšางüŠาไฟลŤĀายกŠอนÿŠงงานไดšอีกตŠอไป (เยš 
T___T) 
และระบบนี้ÿนับÿนุนใĀšมีการทำงานแบบĀลายทีมในโปรเจกเดียüกัน เชŠน Team A เĀ็นงานฟŘเจอรŤลับ ÿŠüน Team 
B ไมŠเĀ็น ĀรือโปรแกรมเมอรŤก็ไมŠตšองรอใĀšกราฟฟŗกดีไซนŤüาดภาพเÿร็จ แคŠดราฟมากŠอนก็จะมีไฟลŤในระบบ 
โปรแกรมเมอรŤก็ÿามารถเรียกใชšไดšและĀากกราฟฟŗกดีไซนŤแกšไขภาพแลšüÿŠงขึ้น Server กลาง แลšüเมื่อเราดึงขšอมูล 
ใĀมŠลงมาก็จะไดšรูปที่แกšไขแลšüไดšเลยงŠายๆ แถมคüามเร็üเขšาถึงขšอมูลยังÿูงเüอรŤ เพราะในขั้นตอนการทำงานปกติมัก 
จะทำงานที่ฐานขšอมูลรุŠนภายในเครื่องเราเอง ตŠางกับระบบ Centralized ที่ตšองüิ่งไปถามที่ Server กŠอน ตัüอยŠาง 
ระบบที่ใชšงานแบบกระจายýูนยŤก็เชŠน Git (พระเอกของเรา), BitKeeper(ตัüรšาย), Mercurial, Bazaar Āรือ Darcs
Āนšา 4 
1.2 ประวัติของ Git 
กาลครั้งĀนึ่งนานมาแลšüตอนพัฒนา Linux kernel ใĀมŠๆ ประมาณปŘ 
ค.ý. 1991­2002 
Linus Benedict Torvalds คนตšนคิดÿรšาง Linux 
kernel ก็ใชšüิธีÿŠง Patch ไฟลŤ ไมŠงั้นก็ÿŠงไฟลŤซิป Source code กันไป 
มาระĀüŠางโปรแกรมเมอรŤ (เราเรียกüิธีนี้üŠา Tarball) ใครแกšอะไรไดšก็ÿŠงมา 
ใĀš Linus เพิ่มใน Linux kernel รุŠนดั้งเดิมที่เขาÿรšางขึ้นมาเพื่อใĀšคน 
Āลังๆ ที่ตšองการใชšจะไดšมาโĀลดรุŠนของ Linus ซึ่งไดšรับการเพิ่มฟŘเจอรŤ 
Āรือ Patch แกšบั๊กไปแลšüเนี่ยแคŠýูนยŤกลางเพี่ยงที่เดียü แตŠพอโปรเจก 
ขยายตัüขึ้น Linus ก็ไดšรับ Patch และ Source code เปŨนรšอยเปŨนพันชุด 
ซึ่งทำใĀšจัดการไดšยาก แถมยังไมŠรูšüŠา Patch ที่ÿŠงมาพอเอาไปรüมกับของที่ 
มีอยูŠแลšüมันจะยังทำงานไดšถูกตšองĀรือเปลŠา ดังนั้นในปŘ 2002 จึงไดšเริ่ม 
เอา DVCS ที่ชื่อüŠา BitKeeper ซึ่งเปŨนทรัพยŤÿินทางปŦญญาของบริþัท 
BitMover มาใชš โดยตัü BitKeeper เองเปŨน Commercial software แตŠ 
Larry McVoy ซึ่งเปŨน CEO ของ BitMover อนุญาตใĀšนักพัฒนา Open 
source ÿามารถใชšไดšฟรี 
แตŠใชšไปไดšชŠüงĀนึ่งจนถึงปŘ 2005 ปŦญĀาก็เกิดขึ้นจาก Andrew Tridgell (มักจะถูกเรียกüŠา "Tridge") คน 
ÿรšางระบบจัดการทรัพยากรในเครือขŠาย Samba นั้นไดšÿรšางระบบติดตŠอกับ BitKeeper ในÿŠüนที่เก็บขšอมูล ซึ่งเปŨน 
Open source ขึ้นมาใĀมŠชื่อüŠา SourcePuller แทนที่จะใชš BitKeeper 
client ซึ่งเปŨนของเÿียตังคŤ (แตŠไดšใชšฟรีเพราะ Larry McVoy อนุญาต) 
Tridge ถูกกลŠาüĀาüŠาเขาใชšüิธี Reverse­engineered 
เพื่อดูการทำงาน 
ของ BitKeeper ดังนั้น Larry จึงโมโĀบอกüŠา Tridge ไมŠไดšจŠายตังคŤซื้อ 
ซอฟแüรŤ และใครที่ไมŠซื้อซอฟแüรŤก็ไมŠมีÿิทธิ์ที่จะไดšดู Metadata ของซื้อ 
ของขาย จบปśะ? Tridge ก็ÿüนกลับüŠามันไมŠไดšผิดกฏนะเออที่จะดู 
Metadata เพราะ BitKeeper และ SourcePuller ตŠางก็ใชšฟรีเĀมือนกันแตŠÿรšางขึ้นมาปŨนทางเลือกใĀšผูšใชš แถมไอš 
Metadata เนี่ยชาüบšานชาüชŠองเขาก็ไมŠไดšปŗดกันĀรอก บางที่ÿนับÿนุนกันดšüยซ้ำและüิเคราะĀŤแคŠ Telnet เขšาไป 
BitKeeper server แลšüÿั่งคำÿั่ง HELP เทŠานั้นและเขาก็ไมŠเคยใชš BitKeeper client ดšüย ยังไงก็ยืนยัน นั่งยัน นอน 
ยัน ตีลังกายัน üŠาทำถูกกฏĀมายและอยูŠในýีลธรรมอันดี ÿŠüนปŞา Linus ก็ไมŠเĀ็นดšüยกับการกระทำของ Tridge ถึง 
กับบอกüŠาเปŨนüิธีการที่ Tridge ทำเปŨนüิธีที่ÿกปรก และก็ขอใĀš Tridge Āยุด แตŠตัü Tridge ตšนเĀตุก็ยืนกรานüŠาÿิ่งที่ 
เขาทำถูกตšองแลšü Larry จึงบอกüŠาถšางั้นก็ไมŠตšองชšงตšองใชšมันแĀละ ใĀšเüลา 3 เดือนในการเอาโปรเจกออกไปจาก
Āนšา 5 
BitKeeper server ซะ ถึงตอนนี้ใครที่ดŠา Tridge อยูŠก็ตšองคิดถึงในแงŠอื่นดšüยนะครับ Linus เปŨนคนเริ่มก็จริงแตŠก็ 
ตšองฟŦงเÿียงของ Community ดšüยเพราะการจะพัฒนาของที่เปŨน Open source จากของที่ติด License อื่นเนี่ย 
Community ไมŠคŠอยเĀ็นดšüย (ถึงมันจะเปŨน Tools ที่ดีมากๆ อยŠาง BitKeeper ก็ตาม) 
Linus บอกüŠาเขามักตั้งชื่อ Project ตามÿิ่งที่เขาเปŨนเĀมือนกับชื่อระบบปฏิบัติการ Linux และ Git ก็เปŨน 
ýัพทŤแÿลงที่ĀมายคüามüŠา “คนโงŠĀัüแข็ง” , “คนที่ไมŠเปŨนที่นŠาพอใจ”, “คนนŠารังเกียจ” Āรือ “พüกคนที่คิดüŠาตัü 
เองถูกอยูŠตลอดเüลา” ÿŠüนคำüŠา Git ยŠอมากจากอะไรนั้นขึ้น 
อยูŠกับอารมณŤมันจะยŠอมาจาก “Global information 
tracker” ตอนที่อารมณŤดีๆ Āรือ "Goddamn idiotic 
truckload of sh*t" ตอนที่มันเจšง (แนüประชดกลายๆ) 
Linus จึงมองĀา Version control ที่จะใชšงานที่มี 
ใĀšใชšไดšฟรีๆ แตŠก็ไมŠเĀ็นที่เĀมาะกับ Linux kernel เลย 
จำเปŨนตšองÿรšาง Version control ขึ้นมาเองโดยใชšประÿบการณŤจาก BitKeeper มาปรับปรุงใน Version control 
ตัüใĀมŠซึ่งตšองมีคุณÿมบัติดังนี้ 
­ค 
üามเร็üÿูง 
­ÿ 
นับÿนุนการแยกพัฒนาĀลายๆทาง (แตก branch ไดšĀลักพันเปŨนอยŠางนšอย) 
­ทำ 
งานแบบ Distributed Version Control System 
­ทำ 
งานกับโปรแจกใĀญŠๆไดšดีเชŠน Linux kernel (ทั้งคüามเร็üและปริมาณขนาดขšอมูล) 
โปรเจกเริ่มÿรšาง Git เริ่มเมื่อ 3 เมþายน 2005 พัฒนาโดยภาþา C,Shell script และ Perl, ประกาýüันที่ 6 
เมþายนใĀš Git เปŨนโปรเจก Open source โดยใชšÿัญญาอนุญาตแบบ GNU GPL version 2 Āลังจากนั้นเริ่ม 
Self­hosting 
(ใชšตัü Git เองดูแล Source code ของ Git เอง) ในüันที่ 7 เมþายน, ÿามารถรüม Branch ที่แตก 
ออกมาไดšในüันที่ 18 เมþายน และไดšประÿิทธิภาพตามที่คาดĀüังในüันที่ 29 เมþายน (ทำ Patch Linux kernel 
Tree ไดšในเüลา 6.7 üินาที) Āลังจากนั้นในที่ 26 กรกฏาคม 2005 Linus ใĀš Junio Hamano เปŨนคนดูแล Git ตŠอ
Āนšา 6 
1.3 การทำงานของ Git 
ถึงแมšüŠา Version control จะมีĀนšาที่เĀมือนกันแตŠมันไมŠไดš ทำงานเĀมือนกันทั้งĀมดทุกตัü (ไมŠงั้นเขาจะมี 
Āลายๆตัüทำแมüอะไร) และตัü Version control มักจะเก็บขšอมูลแบบเพิ่มพูน (ไมŠลบของที่เก็บไüšแลšüแตŠเพิ่มของ 
ใĀมŠเขšาไปเรื่อยๆแทน) ดังนั้น Git ก็จะโตขึ้นเรื่อยๆ 
­กา 
รเก็บขšอมูล 
ใน Version control อื่นๆที่ทำงานคลšายกันเชŠน CVS, Subversion, Perforce, Bazaar จะมองการเก็บ 
ขšอมูลเปŨนแบบคüามแตกตŠางกันของขšอมูลในไฟลŤ ดังนั้นการเก็บขšอมูลแบบนี้ตšองเก็บขšอมูลกŠอนĀนšามันเอาไüšตาม 
ลำดับดšüยถึงจะทำงานไดšถูกตšอง เรียกüŠา Delta Storage ( Δ คือคŠาผลตŠาง Āรือ Differences ของไฟลŤนั่นแĀละ) 
การเก็บขšอมูลแบบนี้ถšามีไฟลŤอยูŠ 3 ไฟลŤตามรูปตัüอยŠาง เมื่อเรา Commit (ÿรšาง Version นั่นเอง) ใน 
­Commit 
1 จะเก็บขšอมูลทั้งĀมดในไฟลŤ A,ฺ ไฟลŤ B และไฟลŤ C ไüš 
­Commit 
2 จะเก็บขšอมูลที่แตกตŠางกันเทŠานั้น (เพราะมีไฟลŤเดิมอยูŠแลšü) ĀากเรามีการแกšไฟลŤขšอมูลที่แตกตŠางก็คือ 
Δ A และ Δ B ÿŠüนไฟลŤ C นั้นไมŠมีการแกšไขจึงไมŠมี Δ Āรือขšอมูลที่แตกตŠางกัน ดังนั้น ไฟลŤ C (üงกลมเขียü C ) จึง 
จะเปŨน Pointer ชี้กลับไปที่ไฟลŤ C ตัüĀลัก ใน Commit 1 
­Commit 
3 ไฟลŤ A ไมŠมีการแกšไข ขšอมูลก็ยังเĀมือนเดิม ดังนั้นจึงมี Pointer ชี้ไปที่ Commit กŠอนĀนšา ซึ่งก็คือ 
Commit 2 ÿŠüนไฟลŤ B มีการเปลี่ยนแปลงก็ทำงานตามปกติ และÿุดทšายไฟลŤ C นั้นจากเดิม Commit 2 ไมŠมีการ 
แกšไข แตŠใน Commit 3 มีการแกšไขเปŨน Δ C จึงมี Pointer ชี้กลับไปที่ Commit กŠอนĀนšา (ก็ Commit 2 นั่น 
แĀละ) แตŠที่ Commit 2 บอกüŠาที่มันไมŠมีอะไร ไมŠไดšแกšอะไร งั้นก็ไปตามที่ Pointer ตŠอไปเลย ดังนั้น Δ C จะมี 
ขšอมูลกŠอนĀนšาคือไฟลŤ C ใน Commit 1 เพราะเปŨนไฟลŤที่ C üงกลมเขียüชี้ Pointer ไป
Āนšา 7 
ĀากมีการดำเนินการแกšไขไฟลŤแบบพิเýþ เชŠนแกšไขชื่อไฟลŤ ลบไฟลŤĀรือกŢอปปŘŪใน Commit ไĀน ตัü Commit นั้นก็ 
จะมีอšางอิงไปไฟลŤกŠอนĀนšาดšüยคŠาคำÿั่งพิเýþที่บอกคüามแตกตŠางกับระĀüŠางตัüที่เรากำลัง Commit และ Commit 
กŠอนĀนšามัน 
(Note : ใน Commit 3 Origin.c ถูก Rename ไปแลšü แตŠใน Commit 4 กŢอปปŘŪมาเปŨนอีกไฟลŤเลยมองเĀ็นในตำแĀนŠงปŦจจุบัน) 
นอกจากการเก็บไฟลŤแบบ Delta storage แลšüก็ยังมีการเก็บไฟลŤอีกแบบĀนึ่งที่เรียกüŠา Snapshot 
storage การเก็บไฟลŤของระบบ Snapshot storage มองไฟลŤที่ถูกแกšไขเปŨน Snapshot ใĀมŠ (แบบ Delta มองüŠา 
เก็บไüšแคŠคüามเปลี่ยนแปลง) ดังนั้นใน Snapshot storage ขšอมูลก็คลšายๆเปŨนไฟลŤอีกไฟลŤĀนึ่งเลย เüลาตšองการ 
Revision กลับไปรุŠนกŠอนระบบก็จะไปĀา Snapshot Āรือ Snapshot ที่ถูก References ไปเพราะไมŠไดšถูกแกšใน 
Commit นั้น แตŠในÿŠüนของ Delta storage แบŠงการยšอนเüอรŤชั่นเปŨนÿองÿŠüนคือแบบ Reverse delta และ 
Forward delta ตัüอยŠางนี้ÿมมุติüŠามีไฟลŤอยูŠ 4 เüอรŤชั่น และกำลังจะทำเüอรŤชั่นที่ 5 (ยังไมŠไดš Commit) แตŠอยาก 
กลับไปเüอรŤชั่น 2 
Reverse เปŨนการถอยจากตำแĀนŠง File ปŦจจุบันที่เราทำงานอยูŠüŠาตŠางจากเüอรŤชันกŠอนĀนšา 
Forward เปŨนการเริ่มüิ่งจาก File ตšงตšน เพิ่ม Delta ในแตŠละรุŠนไลŠมาจนถึงรุŠนที่ตšองการ
Āนšา 8 
จากรูปจะเĀ็นüŠา 
­ใน 
รูปมี 3 ไฟลŤ คือ ไฟลŤ A , ไฟลŤ B และไฟลŤ C 
­Commit 
1 จะเปŨน Commit เริ่มตšนเก็บขšอมูลในไฟลŤเปŨนรุŠนแรก ซึ่งขšอมูลที่เก็บไüšเราจะเรียกüŠา Snapshot ซึ่ง 
เĀมือนภาพถŠายที่มีขšอมูลในไฟลŤที่แกšไüšครบถšüนโดยที่ไมŠตšองอšางอิง Snapshot ĀรือไฟลŤกŠอนĀนšามัน ก็คือ A1,B1 
และ C1 
­Commit 
2 จะเĀ็นüŠาถšามีการแกšไขไฟลŤ A และ ไฟลŤ B ระบบจะเก็บ Snapshot ไüšทั้งไฟลŤไüš จึงไดš A2 และ B2 
ÿŠüนไฟลŤ C ที่ไมŠมีการแกšไขก็จะมี Reference ชี้ไปที่ Snapshot ของ C1 
­Commit 
3 ไฟลŤ A ไมมีการแกšไขดังนั้นจึงมี Reference ชี้ไปที่ Snapshot ของ A2 ซึ่งเปŨนตัü Snapshot ลŠาÿุด 
โดยไมŠตšองüิ่งไปถึง A1 ÿŠüนไฟลŤ B และไฟลŤ C ถูกแกšไข เลยไดš Snapshot ตัüใĀมŠคือ B3 และ C2 ขึ้นมา 
ถึงตอนนี้เราก็ทราบกันแลšüüŠาการเก็บขšอมูลแบŠงออกเปŨน 2 แบบใĀญŠๆ คือ Delta storage และ 
Snapshot storage ระบบ Git จะใชšงาน Storage แบบ Snapshot เปŨนĀลัก (แตŠ Git ก็มีบางคำÿั่งเชŠน git pack 
เพื่อลดขนาดไฟลŤเĀมาะกับการเก็บไüšในระบบÿำรอง ซึ่งเปŨนการเก็บไฟลŤแบบ Delta ไดš)
Āนšา 9 
ระบบ Git Snapshot จะนำไฟลŤไปเขšาฟŦงกŤชัน Hash ที่ชื่อüŠา SHA­1 
(ชื่อเลŠนüŠาชาละüัน) ขนาด 160 Bits 
ซึ่งตัü SHA­1 
จะนำขšอมูลไปปูŜยี้ปูŜยำแลšüใĀšคŠาออกมาคŠาĀนึ่งคüามยาü 40 ตัüอักþร (0­9 
และ a­f) 
เรียกüŠา 
Checksum ซึ่งเมื่อมีขšอมูลเปลี่ยนไป คŠา Checksum ของมันก็จะเปลี่ยนตามไปดšüย ถึงแมšขšอมูลจะตŠางกันแคŠบิท 
เดียü Checksum ก็จะÿามารถระบุคüามแตกตŠางไดš ดังนั้นมันจึงใชšเอาไüšบอกüŠาไฟลŤมีการเปลี่ยนแปลงĀรือไมŠและ 
ยืนยันüŠาขšอมูลไมŠเกิดคüามผิดพลาด แตŠไมŠนานมานผมไดšขŠาüüŠา SHA­1 
ไมŠปลอดภัยแลšüครับ 
ลšอเลŠนครับ มันเกิดจากการที่นักüิจัยพบüŠาแมšมันจะมี 160 Bits แตŠคüามปลอดภัยที่แข็งแกรŠงมีเพียง 60 Bits
Āนšา 10 
จะเĀ็นüŠาในแตŠละ Git Snapshot จะมีเลขกำกับไüš 40 ตัüอักþรซึ่งเปŨนคŠาของ 
Checksum แตŠละ Snapshot ที่เĀ็นมีแคŠ 3 ตัüเชŠน c3d, f13, 6d4 และ 84f ก็อยŠา 
เพิ่งแกลšงงง เขายŠอเĀลือ 3 ตัüแรกเฉยๆใÿŠ 40 ตัüมามันเยอะไป (แคŠ 3 ตัüพอแลšüไมŠ 
ซ้ำกันแลšü) และÿิ่งที่ Git Commit บอกในตอน Commit ก็คือคูŠ Key­Value 
ของ 
แตŠละไฟลŤโดย Key ก็จะชี้ไปที่ Snapshot ที่เราบันทึกไüš ÿŠüน Value ก็จะเปŨนชื่อ 
ไฟลŤ และในกรณีที่มีการเปลี่ยนชื่อไฟลŤ ĀรือทำกŢอปปŘŪไฟลŤแลšüเปลี่ยนชื่อ Git 
Commit จะมองüŠามันมีĀลายไฟลŤก็จริง แตŠตัüอšางอิง Snapshot จะชี้ไปที่ 
Snapshot เดียüกัน 
ไมŠüŠาจะ Delta Āรือ Snapshot มองการเก็บขšอมูลแบบ Conceptual Āรือการมองคอนเซ็บเทŠานั้น 
การเก็บขšอมูลของ Git จริงๆแลšüก็ใชšงานแบบ Delta เĀมือนกัน 
­กา 
รทำงานเกือบทั้งĀมดอยูŠในเครื่องเราเอง 
เปŨนขšอไดšเปรียบของ Distributed VCS เพราะเครื่องเราเปรียบเÿมือน Server 
ตัüĀนึ่ง เüลาเราตšองการดู Log Āรือ Commit ก็ÿามารถดูไดšเลยไมŠจำเปŨนตšองใชš 
งานเครือขŠายเพื่อลิงกŤไปที่ Server ซึ่งพüก Subversion Āรือ Version control 
ที่ใชšระบบ Centralized VCS ÿามารถแกšไขไฟลŤในเครื่องไดšก็จริง แตŠไมŠÿามารถดู 
Log Āรือ Commit ไปที่ Server ไดšĀากขาดการเชื่อมตŠอเครือขŠาย ทำใĀšไมŠมี 
ขšอมูลÿำรองเอาไüšในเครื่อง แตŠ Git ÿามารถ Coding ระĀüŠางการเดินทางไดš 
ÿบายๆ แตŠก็ตšองการใชšเครือขŠายĀากเราตšองการÿŠงĀรือดึงขšอมูลจาก Server
Āนšา 11 
­เพิ่ 
มขšอมูลเÿมอ 
การทำงานของ Git เมื่อไฟลŤถูกแกšแลšüเราทำการ Add และ Commit แลšüมันจะ 
เปŨนการเพิ่มขšอมูลไปเรื่อยๆ การลบขšอมูลยากมากเกือบจะเปŨนไปไมŠไดšเลย ซึ่ง Git มองการ 
แกšไขไฟลŤเปŨน Snapshot ใĀมŠๆ ไปเรื่อยๆ ไมŠลบของเดิมทิ้งเüšนแตŠüŠามันจะเปŨนของที่เราไมŠไดšใชš 
­ÿ 
ถานะของไฟลŤขšอมูล 
ÿถานะของไฟลŤใน นั้นมี 4 ÿถานะคือ 
­Untrack 
เปŨนขšอมูลที่ถูกÿรšางขึ้นใĀมŠยังไมŠไดšÿŠงเขšาเปŨนไฟลŤของ Git ĀรือไฟลŤที่เราไมŠตšองการใĀš Git นำไปเก็บ 
ÿำรองไüšเชŠนไฟลŤที่เปŨน Stack trace, ไฟลŤที่เอาไüšติดตามการทำงาน Āรือ Error เราก็จะไมŠ Track มัน 
­Committed 
คือไฟลŤขšอมูลที่ถูก Commit เขšาในฐานขšอมูลไปแลšüจากนั้น Git จะดึงÿถานะไฟลŤกลับมาเพื่อรอ 
แกšไขอีกรอบ แตŠระĀüŠางที่มันยังไมŠไดšแกšไขในรอบใĀมŠนี้มันจะคšางอยูŠในÿถานะ Committed 
­Modified 
คือไฟลŤขšอมูลที่มีอยูŠในฐานขšอมูลของ Git และถูกแกšไขแลšü แตŠยังไมŠไดš Staged ไฟลŤ และ Commit ไป 
ไüšในฐานขšอมูลของ Git อีกรอบĀนึ่ง 
­Staged 
คือไฟลŤขšอมูลที่อยูŠในÿถานะเตรียม Commit โดยไฟลŤไĀนที่อยูŠในÿถานะ Untrack Āรือ Modified แลšü 
ตšองการเอาไปเก็บไüšในฐานขšอมูลของ Git ตšองเปลี่ยนใĀšอยูŠในÿถานะ Staged กŠอน ทำใĀšเลือกไดšüŠาไฟลŤไĀนจะถูก 
Commit บšาง เพราะบางทีอาจจะไมŠตšองการเก็บไฟลŤบางไฟลŤไป (แมšüŠาจะแกšไฟลŤไปแลšü เชŠนไฟลŤ Config ใชšเฉพาะ 
เครื่องเราก็ไป Commit ไป)
Āนšา 12 
จากขั้นตอนการทำงานกับไฟลŤขšอมูลของ Git จะเĀ็นüŠาĀากมีไฟลŤเพิ่มเขšามา ใน Working directory ที่ (โฟลเดอรŤที่ 
เรากำลังทำงานอยูŠเนี่ยแĀละ) จะตšองเพิ่มเขšาในพื้นที่ Staging area (คำÿั่ง git add) เพื่อจะบอกüŠาไฟลŤใดบšางที่เรา 
ตšองการเอาเขšาใน Git Repository จากนั้น Git จะÿรšาง Snapshot ไüšและตอนที่เรา Commit (คำÿั่ง git 
commit) เพื่อใĀšเอา Snapshot ไฟลŤจาก Staging area ไปเก็บในฐานขšอมูลของ Git แลšüเปลี่ยนÿถานะไฟลŤเปŨน 
Committed ซึ่งการทำงานของ Git จะตŠางกับการทำงานของ Version control อื่น ซึ่งĀลายๆตัüมักจะมีแคŠการ 
Commit ไฟลŤเทŠานั้น (ไมŠมีÿถานะ Staging แตŠ Commit จาก Working directory เลย) ขšอดีของการ Commit 
ÿองตŠอแบบนี้ก็คือถšาเรากำลังแกšบางไฟลŤแตŠไมŠเÿร็จก็ยังÿามารถ ÿรšาง Snapshot ไฟลŤเก็บไüใน Staging area กŠอน 
ไดš
Āนšา 13 
­Git 
object model 
อยŠางที่เคยบอกไüšüŠาในการเก็บประüัติไฟลŤไüš Git จะนำไฟลŤไปเขšาฟŦงกŤชัน Hash ดšüย SHA­1 
จำนüน 40 
ตัüอักþร เพื่อใชšบอกถึง Object แตŠละตัü เชŠน 
6ff87c4664981e4397625791c8ea3bbb5f2279a3 
ในทุกๆ Object จะประกอบไปดšüย 3 ÿŠüนคือ Type ซึ่งใชšบอกüŠา Object นั้นเปŨนประเภทไĀน, Size ใชš 
บอกขนาดของ Object และ Content ที่ใชšบอกขšอมูลตŠาง โดย Type Āรือประเภทของ Object กีมี 4 ประเภท 
คือ Blob,Tree,Commit และ Tag ซึ่งการเก็บขšอมูลแบบนี้จะเปŨนแคŠการยšาย Pointer ที่ชี้ไป Object ตŠางๆทำใĀš 
Git ทำงานไดšเร็üÿŤมüŢาก 
­Blob 
มาจาก Binary Large Object เปŨนไฟลŤที่ใชšในการเก็บขšอมูลไฟลŤทั่üไปในลักþณะของไบนารี่ไฟลŤ ใน 
Object แบบนี้จะไมŠมีเüลา ชื่อไฟลŤ และ Metadata อื่น 
­Tree 
ลักþณะคลšายกราฟที่เอาไüšเก็บ Directory ยŠอยๆและอšางอิงถึง Blob ที่จะใชšบอกüŠา Snapshot นั้นที่มีคŠา 
SHA­1 
คŠาใด มีชื่อไฟลŤüŠาอะไร (คลšายกับโฟลเดอรŤที่เอาไüšเก็บไฟลŤĀรือโฟลเดอรŤยŠอยๆไดšอีก) Tree จะบอกเราüŠา 
ตšองเดินไปĀา Snapshot ไĀนบšางถึงจะทำใĀšเรากูšขšอมูลคืนมาไดšถูกตšอง
Āนšา 14 
­Commit 
เก็บขšอมูลที่ใชšในการอšางอิงถึง Tree และขšอมูลประüัติของ Commit นั้นๆ 
+ Tree บอกüŠามันอšางอิงไปที่ Tree ไĀน จะไดšตามไฟลŤไปไดšถูก 
+ Parent บอก Commit กŠอนĀนšามัน 
+ Author บอกคนที่ทำĀนšาที่รับผิดชอบการเปลี่ยนแปลง 
+ Committer คือชื่อคนที่ Commit เขšามาในระบบ 
Object Model
Āนšา 15 
Flow การทำงานของ Commit ใน Git (cc: schacon.github.io) Git commit 
จะอšางถึง Tree จากนั้น Tree จะอšางถึง Tree ชั้นยŠอยๆลงไป ĀรือไฟลŤ Blob ที่ 
เก็บ Snapshot ไüš ทำใĀšบอกไดšüŠาในถšามีการเรียก Commit นั้นไฟลŤไĀน 
เปลี่ยนบšาง 
­Tag 
เปŨนดัü Commit แบบพิเýþ ใชšชี้แĀลŠงเก็บขšอมูล Digital signature 
ĀรือใชšในการเปŨน Tag ที่ชŠüยในการยšอนกลับไปที่ Object ก็ไดš เชŠน เรากำลัง 
พัฒนา Software แลšüมี Commit เยอะๆ เพราะพัฒนามานานแลšü เราก็ 
ÿามารถติด Tag ไดšüŠา Commit นี้เปŨน Release รุŠน V1.0 ไดš เüลาจะĀาก็ไมŠ 
ตšองรื้อĀา Commit แคŠใชš Tag ไปเรียกก็ไดš 
­ÿ 
นับÿนุนการทำงานแบบคูŠขนาน 
Git ÿนับÿนุกการแยก Branch ทำใĀšเราพัฒนาฟŘเจอรŤใĀมŠๆ พรšอมๆกับแกšบั๊คไปไดšพรšอมกัน ĀรือระĀüŠาง 
ที่เรากำลังแกšไขลูกคšาĀรือĀัüĀนšาตšองการดูขšอมูลก็ÿามารถ Checkout ออกมาใĀšดูไดšเลย 
จากรูปจะเĀ็นüŠาปกติเราอยูŠที่ Branch ชื่อ Master ถšามี Feature เราก็จะแตก Branch แลšüไปพัฒนาที่ Feature 
ระĀüŠางนั้นพอดีเราเจอปŦญĀาอะไรบางอยŠางที่ÿŠงผลกับ Software ที่เรากำลังพัฒนา เราก็เลยตšองการแกšไขมันกŠอน 
จึงแตก Branch Issue ออกมาจาก Master แกšแลšüก็ Merge รüมกลับมาไüšที่ Master ดังนั้น Master ตัüนี้จะถูกแกš 
บั๊กไปแลšü จากนั้นก็พัฒนา Feature ตŠอไปจากของเดิมที่ทำคšางไüš Āลังจากเÿร็จแลšüเลย Merge กลับ Master
Āนšา 16 
Chapter 2 : Git basic 
2.1 ýัพทŤแÿง 
­Init 
Init Āรือ Initial คือการเริ่มตšนÿรšางระบบของ Git ในโฟลเดอรŤนั้นเพื่อใชšเปŨน Version control 
­Clone 
ในกรณีที่เราไมŠไดšเริ่มÿรšางระบบของ Git เอง เราก็ÿามารถที่จะ 
Clone ขšอมูลจาก Repository ที่มีอยูŠแลšüไดš ซึ่งĀลังจากการ Clone เราจะไดš 
ระบบของ Git ประüัติการแกšไขไฟลŤ และขšอมูลตŠางๆ ครบถšüนเĀมือนกับที่อยูŠ 
ใน Repository ตšนทาง 
­Snapshot 
Snapshot คือการเก็บÿถานะของไฟลŤตŠางๆ เอาไüšอšางอิง คลšายๆกับการที่เราถŠายรูป 
ในรูปนั้นเราก็จะÿามารถบอกไดšüŠาüัตถุไĀนรูปรŠางแบบไĀน อยูŠตำแĀนŠงใด เชŠนถšาแมŠใĀšเราจัด 
กระถางตšนไมšใĀมŠ แลšüบอกüŠาไมŠÿüยจะใĀšยกกลับมา เราก็จะใชšภาพอšางอิงกŠอนเราจะยšาย 
เพื่อจัดกระถางตšนไมšกลับไดš ในทำนองเดียüกัน Git snapshot ก็เอาไüšบอกüŠาไฟลŤเรามีรูปรŠาง 
เปŨนยังไงบšางนั่นเอง และถšาตอนนั้นไมŠมีการเปลี่ยนแปลงมันก็จะเก็บแคŠตัüชี้ ไมŠถŠายภาพใĀมŠ 
­Repository 
Repository มักเรียกÿั้นๆüŠา Repo เปŨนฐานขšอมูลที่จะเก็บ Git object model ไüš 
เพื่อÿำรองขšอมูล ขšอมูลที่ถูกแกšไขและ Commit มาเก็บไüšที่ Repo แทบจะเรียกไดšüŠาเปŨนขšอมูล 
ที่ถูกเก็บไüšแลšüถาüร ตŠอไปถšากลŠาüผมถึง Repo Āรือ Repository มันก็คือตัüเดียüกันครับ มี 
ทั้งแบบ Local repo ที่อยูŠบนเครื่องเรา และ Remote repo ที่อยูŠบนเครือขŠาย 
­Branch 
Branch เปŨนลักþณะของการแตกกิ่งออกไปพัฒนา 
โดยมีพื้นฐานจาก Branch ตั้งตšนĀรือแมŠชองมัน Āากเรา 
เริ่มการใชšงานระบบ Git ก็จะÿรšาง Branch ĀลักใĀšเรา 
เปŨน Branch เริ่มตšนชื่อüŠา Branch Master จากนั้นถšาเรา 
แยกไปพัฒนาใน Branch Feature ขšอมูลตั้งตšนใน Branch Feature ก็จะมีคŠาเทŠากับ Master ซึ่งเปŨนแมŠของมันใน 
ขณะนั้น และĀลังจากที่แยก Branch ไปแลšüขšอมูลจะไมŠเกี่ยüกัน ตŠอใĀšเราทำพังใน Branch Feature ตัü Master ก็ 
ยังจะเปŨนขšอมูลชุดเดิมกŠอนที่จะแตก Branch ไป เราจะเรียก Branch ปŦจจุบันที่เรากำลังทำงานอยูŠüŠา HEAD
Āนšา 17 
­Add 
เมื่อเรา Add ระบบจะÿรšาง Snapshot ของไฟลŤและโฟลเดอรŤยŠอยๆแลšü Add เขšาไปใน 
Staging area เปŨนการบอกระบบüŠา Commit ตŠอไปมี Snapshot อะไรบšาง เพื่อจะเอาไปเก็บไüšใน 
Git Repository แตŠอยŠาลืมüŠาแคŠเราตšองการเก็บยังไมŠพอ เราตšอง Commit ดšüย เพราะÿถานะการ 
เก็บขšอมูลไüšในฐานขšอมูลที่แทšจริงเกิดขึ้นตอน Commit 
­Commit 
เรามักจะกลŠาüถึง Commit ในคüามĀมายÿถานะĀนึ่งของการทำงาน เชŠน Commit ไฟลŤนี้ 
Āรือยัง? การ Commit ไฟลŤก็คือการเอา Snapshot ของไฟลŤที่อยูŠใน Staging area ไüšใน Git 
Repository นั่นเอง 
เพื่อเปŨนการยืนยันüŠาเราตšองการแกšไขขšอมูลที่ตำแĀนŠงนั้น เราตšองทำการ Commit มันซะ 
กŠอน เชŠน เüลาใชšงานĀลายๆ Branch เราจะแกšไขไฟลŤที่ตำแĀนŠงเดียüกัน ไฟลŤชื่อเĀมือนกัน Āากเรา 
ไมŠ Commit ไüšซะกŠอนที่จะเปลี่ยน Branch ระบบของ Git ก็จะมองเĀ็นเปŨนการแกšไฟลŤใน Branch 
ที่เราเพิ่ง Switch ไปซึ่งผิดไปจากที่เราตšองการ 
­Remote 
Remote เปŨนคำที่ใชšเรียก Repository ของ Git ที่อยูŠบนเครื่องอื่นๆในระบบเครือ 
ขŠาย ลักþณะเปŨน Repo กลาง ปกติจะใชšทำเปŨน Official version เพราะถึงแมšüŠา Git จะ 
ไมŠตšองการ Server เพราะเปŨน DVCS ก็จริง แตŠคงจะงงกันไมŠนšอยถšาไมŠมี Repo ตัüกลาง 
เพื่อใĀšเขšาใจตรงกันüŠา Code ที่อยูŠ Repo ไĀนเปŨนĀลัก โดยปกติใน Repo แบบนี้จะ 
พัฒนาไฟลŤบน Repo ไมŠไดš (ทำไดšแคŠ Merge เขšาไปรüมตัüเกŠา 
กับตัüใĀมŠ) 
­Push 
ÿŠงขšอมูลขึ้นไป Update ใĀšกับ Remote repository 
­Pull 
ดึงขšอมูลลงมาจาก Remote repository 
­Merge 
รüมไฟลŤที่เกิดจากการแกšไขแลšüใน Branch อื่นเขšามา เชŠนเรามี Master 
อยูŠแลšüแตกกิ่งออกไปพัฒนาฟŘเจอรŤÿŠงอีเมลŤใชšชื่อ Branch üŠา Dev_send_email 
เมื่อพัฒนาเÿร็จแลšüเราจึง Merge ขšอมูลกลับมาที่ Master อีกครั้ง ดังนั้นเราไมŠไดš
Āนšา 18 
แกšขšอมูลที่ Master ตรงๆ แตŠเราใชšüิธีพัฒนาที่อื่นแลšüรüมกลับทำใĀš Master ทำงานไดšเÿมอ ดังนั้นเราจึงไมŠมีบาป 
ติดตัü 
2.2 คำÿั่งพื้นฐานของ Git 
$ git config 
เปŨนคำÿั่งที่ใชšกำĀนดขšอมูลÿŠüนตัüของผูšพัฒนา 
แตŠละคน ทำใĀšรูšüŠาใครทำอะไรไดšใน Log ของ Git 
ซึ่งตัüที่เราจะตั้งคŠากันบŠอยๆ ก็เชŠน 
$ git config ­­global 
user.name “AorJoa” 
ใชšตั้งคŠาชื่อผูšใชš 
$ git config ­­global 
user.email aorjoa@i­aor. 
com ใชšตั้งคŠา email ผูšใชš 
ĀากเราตšองการใĀš Git ตั้งคŠาเปŨนคŠาตั้งตšนจะใÿŠ ­­global 
เขšาไปดšüย จากนั้นตั้งคŠาเÿร็จแลšüใชš $ git config ­­list 
ดู 
$ git config ­­global 
color.ui true 
ตั้งคŠาใĀš UI เüลาแÿดงผลใĀšเปŨนÿีเüลาดูจะไดšดูงŠายๆ 
$ git init 
เปŨนคำÿั่งÿรšางระบบ Git ขึ้นมา โดยที่ Git จะÿรšางโฟลเดอรŤที่ 
เก็บขšอมูลการทำงาน Commit Āรือ Repo ตŠางๆ เก็บไüšที่นี่ และจะถูก 
ซŠอนเอาไüšภายใตšโฟลเดอรŤชื่อüŠา .git (โฟลเดอรŤก็ใชš . ไดšนะ เพราะระบบ 
OS ก็มองโฟลเดอรŤเปŨนไฟลŤแบบĀนึ่ง) ดังนั้นอยŠาเผลอลบโฟลเดอรŤนี้ทิ้ง 
ĀลŠะเพราะมันเก็บเกือบทุกอยŠางที่เปŨน Repo ภายในเครื่องเราเลยทีเดียü 
$ git init ÿรšางระบบของ Git
Āนšา 19 
$ git clone 
กรณีที่เรามีโปรเจกใน Remote Repo อยูŠแลšü และเราก็ตšองการที่จะดึงขšอมูลออกมาใชš ลักþณะการ 
ทำงานก็คลšายกับ Git init ที่เปŨนการเริ่มตšนโปรเจกจากการที่ไมŠมีอะไรเลย แตŠ Git clone นั้นไมŠไดšเริ่มตšนใĀมŠซะที 
เดียü เพราะมันคือการนำเอาขšอมูลใน Remote Repo ที่เจšาของโปรเจกเขาÿรšางไüšแลšüมาแกšตŠอ ซึ่งจะมีขšอมูลเกือบ 
ทั้งĀมดในโฟลเดอรŤ .git ของคนอื่นติดมาดšüย ตัüอยŠางนี้ลอง Clone มาจาก Repo 
https://github.com/chanwit/spock­report­html. 
git 
$ git clone https://github.com/chanwit/spock­report­html. 
git ใชš Clone ขšอมูลจาก Remote Repo 
$ git status 
ขณะที่เรากำลังทำงานอยูŠ เราÿามารถตรüจÿอบไฟลŤทำถูกแกšไข และÿถานะของไฟลŤไดšโดยการใชšคำÿั่ง 
$ git status ก็จะเĀ็นÿถานะของไฟลŤ 
$ git add 
ใชšในการเพิ่มไฟลŤไปที่ Staging area เพื่อเตรียม Commit เขšา Git Repo ดšüยคำÿั่ง 
$ git add . เอาทุกไฟลŤที่อยูŠภายในโฟลเดอรŤนี้ 
$ git add sub_folder/*.txt เอาทุกไฟลŤที่อยูŠภายในโฟลเดอรŤ sub_folder ที่มีนามÿกุลของไฟลŤเปŨน .txt 
$ git add index.txt เอาเฉพาะไฟลŤ index.txt 
จากนั้นลอง ÿั่ง $ git status ก็จะเĀ็นÿถานะของไฟลŤ
Āนšา 20 
ในตัüอยŠางเรา Add ไฟลŤไปที่ Staging area แคŠ 2 ไฟลŤคือ index.txt และไฟลŤ test.txt ที่อยูŠในโฟลเดอรŤ 
sub_folder และถšาเรา Add ไฟลŤเขšาไปผิดแลšüอยากเอาออกในขั้นตอนนี้ก็ใชšคำÿั่ง 
$ git rm ­­cached 
sub_folder/test.txt เพื่อลบออกจาก Cached เปŨนตšน 
ÿŠüนĀากเปŨนการแกšไขไฟลŤที่อยูŠในระบบอยูŠแลšü แตŠเราไมŠตšองการÿŠง version นั้นออกไป ก็ใชšคำÿั่ง $ git checkout 
­­index. 
txt 
$ git mv 
ใชšเปลี่ยนชื่อไฟลŤĀรือโฟลเดอรŤ üิธีการใชšก็ไมŠยาก $ git mv ตšนทาง เüšน Space และปลายทาง 
$ git mv sub_folder/test.txt sub_folder/bio.txt
Āนšา 21 
$ git commit 
ใชšยืนยันüŠาเราตšองการเก็บไฟลŤที่อยูŠใน Staging area ลงไปไüšใน Git Repository จริงๆ ÿั่งไดšโดยใขš $ git 
commit ตามดšüยตัüเลือก และพารามิเตอรŤของตัüเลือก โดยปกติแลšüตัüเลือกที่ใชšก็จะใชšแคŠ ­m 
และมีพารามิเตอรŤ 
คือขšอคüามคอมเมนตŤÿั้นๆลงไปใน Commit เüลากลับมาดูจะไดšดูงŠายขึ้นüŠาที่คอมมิทนั้นเราทำอะไรกับมันไป 
$ git commit ­m 
"Initial Git basic" แตŠถšาพลาดมือ Commit ไปแลšüแตŠตšองการแกšไขไฟลŤ
Āนšา 22 
$ git rm 
ใชšลบไฟลŤĀรือโฟลเดอรŤ üิธีการใชšก็ไมŠ 
ยาก $ git rm Āรือ $ git remove ตามดšüย 
ไฟลŤที่ตšองการลบ แตŠถšาเปŨนโฟลเดอรŤตšองใÿŠตัü 
เลือก ­r 
เขšาไปดšüย 
$ git rm ­r 
sub_folder 
จากภาพดšานจะเĀ็นüŠา Git ลบแคŠไฟลŤเดียü ทั้ง 
ที่ในโฟลเดอรŤมี 2 ไฟลŤ นั่นก็เพราะเรา Commit 
ไฟลŤเขšา Git Repo ไปแคŠไฟลŤเดียü 
และเมื่อÿั่งลบไปแลšüถšาจะใĀšเกิดผลตšองÿั่ง Commit เพื่อยืนยันดšüย แตŠจะเก็บไüš Commit ยืนยันพรšอมกับการ 
แกšไขไฟลŤครั้งใĀมŠก็ไมŠüŠากันครับ 
$ git branch 
ใชšตรüจÿอบ Branch ปŦจจุบันที่เรากำลัง 
ทำงานอยูŠ จะÿรšาง Branch ใĀมŠ Āรือจะลบ Branch 
ออกไปก็ไดš 
$ git branch ดู Branch ปŦจจุบัน 
$ git branch dev แตก Branch ใĀมŠชื่อ dev 
$ git branch ­d 
dev ลบ Branch ชื่อ dev ซะ 
$ git checkout 
ใชšÿลับไป Branch Āรือ Commit ที่เราตšองการ Āรือจะÿั่งใĀšÿรšาง Branch จากคำÿั่งนี้ก็ไดš 
$ git checkout dev ÿลับไป Branch ชื่อ dev ในกรณีที่มี Branch dev อยูŠแลšü 
$ git checkout ­b 
dev ใชšÿรšาง Branch dev แลšü Checkout ไปดšüย 
เĀมือนใขš $git branch dev แลšüตามดšüย $git checkout dev
Āนšา 23 
$ git merge 
เปŨนคำÿั่งที่ใชšในการรüมอัพเดทไฟลŤที่ถูกแกšไขใน Branch ÿอง Branch เขšาดšüยกัน เชŠนถšาเราจะแกšพื้น 
ĀลังไฟลŤ about.html ใĀšเปŨนÿีแดง ก็แตกกิ่ง Branch background_red ออกไปจาก master จากนั้นถšาแกšโคšดใĀš 
พื้นĀลังเปŨนÿีแดงพอเÿร็จแลšüเราก็จะ Checkout ไปที่ master แลšü Merge กิ่ง background_red กลับเขšามาใĀš 
master ทำใĀšตอนนี้เราไมŠไดšแกšไขโคšดที่ master แตŠเราก็ไดšพื้นĀลังของไฟลŤ about.html 
$ git checkout ­b 
background_red แตกกิ่ง background_red จากนั้นก็แกšไขโคšด 
เÿร็จแลšüÿั่ง $ git add . ตามดšüย Commit ที่ Branch background_red ÿั่ง $ git commit ­m 
"change 
about.html backgound to red" 
จากนั้น $ git checkout master เพื่อกลับไปที่ master จากนั้นก็ 
merge $ git merge background_red
Āนšา 24 
$ git remote 
เปŨนคำÿั่งที่ใชšจัดการ Remote repository กลางที่ใชšในการเก็บขšอมูลซึ่งมัก 
เปŨน Repository ที่อยูŠในระบบเครือขŠาย ถšาเราตšองการเพื่ม Remote repository ชื่อ 
origin ชี้ไปที่ Server ของ Github.com ที่ผมลงทะเบียนไüšแลšü และ Repository 
ตาม Path นี้ https://github.com/Aorjoa/basic_git.git 
$ git remote add origin https://github.com/Aorjoa/basic_git.git 
ถšาจะลบก็ใชšคำÿั่ง $git remote rm origin 
$ git push 
โดยปกติแลšüตัü Repo ที่อยูŠบนระบบเครือขŠายĀรือที่เรียกüŠา Remote repo จะถูกตั้งคŠาใĀšไมŠÿามารถทำ 
บางอยŠางไดšเชŠน แกšไขไฟลŤ Āรือ Commit โคšดที่ Repo แบบนี้ไดšเพราะขšอมูลที่อยูŠขšางในจะเปŨนการเก็บขšอมูลที่อยูŠ 
ในแบบที่ระบบของ Git จัดการแลšü ไมŠมี Working directoty ที่เก็บไฟลŤปกติที่เอาไüšแกšไข (คลšายๆÿŠงโฟลเดอรŤ .git 
ที่อยูŠในโปรเจกเราขึ้นไปยังไงยังงั้นเลย) เราเรียก Repo ที่อยูŠบน Server แบบนี้üŠา Bare repository (เพิ่ม ­­bare 
ใน $ git init ­­bare 
Āรือ $ git clone ­­bare 
https://github.com/chanwit/spock­report­html. 
git) เüลาเรา 
จะปรับมันใĀšเปŨนรุŠนใĀมŠเราก็ push โคšดชุดใĀมŠขึ้นไปใĀšมันแทน โดยใชšคำÿั่ง git push แลšüตามดšüย Remote 
repo และ Branch (ปกติแลšüชื่อ Branch จะตรงกันทั้งที่ Local และ Remote และใÿŠ Branch เพราะเราÿŠงไปแคŠ 
master ตัüเดียü) 
$ git push origin master
Āนšา 25 
$ git fetch 
เปŨนคำÿั่งที่ใชšดึงขšอมูลจาก Remote Repo มากองไüšที่เครื่องเรากŠอน 
(จริงๆแลšüมันไปดึงขšอมูลใน Remote Repo มา Update ตัü Local Repo ที่ 
เครื่องเราในÿŠüนที่เปŨนตัüติดตาม Remote Repo ใĀšเปŨนขšอมูลที่ลŠาÿุด แตŠจะไมŠ 
แตะไฟลŤที่อยูŠใน Working directory ที่เรากำลังทำงานอยูŠ) คำÿั่งนี้มักใชšคูŠกับคำ 
ÿั่ง Merge ครับเพราะ Merge จะเปŨนการเอาขšอมูลที่ดึงมากองไüšไปอัพเดทใน 
Working directory ที่เรากำลังทำงานอยูŠจริงๆ 
$ git fetch origin master ดึงขšอมูลจาก Remote Repo origin มากองไüš (ดึงมาแคŠ Branch master) 
$ git pull 
ถšาจะüŠากันงŠายๆ คำÿั่ง git pull ก็คือคำÿั่งที่รüมรŠางกันระĀüŠาง git fetch กับ git merge นักพัฒนาบาง 
ทŠานแนะนำใĀšใชš git fetch แลšüตามดšüย git merge เพราะÿามารถตรüจÿอบกŠอนการ Merge รüมไดš แตŠเพื่อ 
คüามงŠายเราก็จะใชš git pull ดึงขšอมูลกันเปŨนĀลัก 
$ git pull origin master ดึงขšอมูลจาก Remote Repo origin มาอัพเดทใน Local repo ในÿŠüนที่ติดตาม 
Remote repo และ Merge มันเขšากับ Branch ปŦจจุบัน)
Āนšา 26 
$ git rebase 
เปŨนการรüม Branch คลšายกับ Merge แตŠตัü Rebase นั้นÿามารถแกšไขประüัติการเปลี่ยนแปลงไฟลŤไดš 
ทำใĀšมันซับซšอนกüŠา และเพราะการที่มันแกšประüัติการเปลี่ยนแปลงไฟลŤไดšนี่แĀละอาจจะทำใĀšขšอมูลเราĀายไดš ÿิ่ง 
ที่คüรจำก็คือ Āšาม Rebase commit ที่ถูก Push ขึ้น Remote repo ไปแลšü ลักþณะของการ Rebase คือการที่ 
เปลี่ยนฐานของโคšดชุดใĀมŠ ลองนึกถึงตอนที่เราแตก Branch จาก master ออกมาÿรšาง Feature ÿักตัüขณะที่กำลัง 
ทำอยูŠ เราก็เจอ Bug เลยกลับไปที่ Branch master แลšüแกš Bug จนเÿร็จ จากนั้นก็กลับมาทำงานที่ Branch ของ 
Feature อีกรอบ แตŠอยŠาลืมüŠาในขณะนี้ master เปลี่ยนไปแลšü เราก็เลยทำการเปลี่ยนฐานĀรือ Rebase ใĀšฐานมัน 
กลายเปŨนรุŠนใĀมŠนั่นเอง ทีนี้ที่ Branch ที่พัฒนา Feature ก็ไมŠมี Bug ตัüนั้นแลšü 
Āลังจากÿั่ง $ git rebase master Āากดู Log แบบ Graph Āลังจากการ Rebase ใน Branch ที่พัฒนา Feature ก็ 
จะเĀ็น Commit เรียงกันเปŨนเÿšนตรง 
จากภาพจะเĀ็นตัü Commit B’ , C’ และ F’ ซึ่งไอš 3 Commit นี้จะเปŨนคนละตัüกับ B, C และ F ใน Commit 
timeline แตŠขšอมูลขšางในเĀมือนกันทุกประการ นั่นเปŨนเĀตุผลที่üŠาทำไมĀšาม Rebase Commit ที่ถูก Push ขึ้น 
Remote repo ไปแลšü เพราะถšามี Commit ที่ถูก Push ไป มันจะÿรšาง Object ของ Commit ใĀมŠ และเมื่อไĀรŠที่ 
เรา Push ขึ้น Remote rep อีกครั้ง มันจะไดš Object Commit ÿองตัüที่มีขšอมูลเĀมือนกัน เüลามาดูก็จะงง 
ปล. ถšาอŠานไมŠรูšเรื่องก็ลืมๆมันไปกŠอน ฝřกปรือเดินลมปรานเพียงพอแลšüคŠอยกลับมาแกšแคšนก็ยังมิÿาย
Āนšา 27 
$ git log 
ใชšดู Log Āรือประüัติการทำงาน ฟŘเจอรŤก็ 
มีĀลากĀลายใĀšเลŠน เชŠน Commit มี Hash SHA1 
เปŨนอะไร ใชšดูแบบกราฟไดš ดูไดšüŠาใคร Commit 
ÿŠüนüิธีใชšĀลักๆก็คือ $ git log แคŠนี้ก็จะไดšประüัติ 
ของ Repository ออกมา โดยÿŠüนนี้ก็จะÿามารถดู 
รายละเอียดการการ Commit ผูšใชšงาน Commit 
การเÿšนทางของการพัฒนา แตก Branch ไĀน 
อยŠางไร ก็ÿามารถเĀ็นไดš 
$ git reset 
เปŨนคำÿั่งที่ใชšยšอนประüัติการทำงานกลับไปรุŠนกŠอนๆĀนšา คำÿั่งนี้มีที่ใชšบŠอยๆ 2 แบบคือ soft reset โดยใชš 
พารามิเตอรŤ ­­soft 
ในการยšอน Commit แตŠไมŠลบÿิ่งที่เรากำลังทำ กับแบบ hard reset โดยใชšพารามิเตอรŤ ­­hard 
ยšอน Commit แบบทับÿิ่งที่เรากำลังทำดšüย (ไฟลŤตŠางๆจะถูกทับดšüยขšอมูลใน Snapshot ที่เราÿั่งใĀš Reset ไป) คำ 
ÿั่ง git reset ­­hard 
คŠอนขšางอันตรายเพราะมันจะทำใĀšประüัติĀายไป จึงไมŠแนะนำใĀšใชšÿำĀรับมือใĀมŠครับ 
$ git reset ­­hard 
ed51e23
Āนšา 28 
$ git revert 
เปŨนคำÿั่งที่ใชšยšอนประüัติการทำงาน 
กลับไปรุŠนกŠอนๆĀนšา คำÿั่งนี้ปลอดภัยกüŠา $ 
git reset เพราะโดยปกติแลšüมันจะÿรšาง 
Commit ใĀมŠโดยไมŠไปยุŠงกับของเดิม จาก 
ตัüอยŠางผมใชšคำÿั่ง 
$ git revert ­­no­edit 
ed51e23..HEAD 
บอกüŠาใĀšยšอนจาก Commit ed51e23 ไป 
จนถึง HEAD ซึ่งก็คือตำแĀนŠงที่เราอยูŠปŦจจุบัน 
(ที่ทำอยŠางนี้เพราะปŜองการ Conflict Āรือ 
การแกšไขไฟลŤชนกันในกรณีที่เราแกšไฟลŤĀลาย 
ครั้ง) เลยจะเĀ็นüŠา มี Commit ใĀมŠโผลŠขึ้นมา 2 ตัü คือ ca764a3 กับ 4e8849b และในคำÿั่งผมใÿŠ ­­no­edit 
เพราะตšองการใชšขšอคüาม Comment ใน Commit เปŨนคŠาตั้งตšนของระบบ คือ Revert แลšüตามดšüย Comment 
ที่อยูŠใน Commit ตัüตšนแบบ ถšาÿังเกตจะเĀ็นüŠาเüลา Revert มันยšอนกลับจาก Commit ใĀมŠกüŠาไปĀาเกŠากüŠา 
(Add line two ใĀมŠกüŠา Add line one) 
จะเĀ็นüŠาคำÿั่งบางคำÿั่งที่ผมยกตัüอยŠางมาĀลายๆ ตัüเราÿามารถใชšแทนกันไดš และบางตัüมีการใชš 
พารามิเตอรŤเพื่อคüามงŠายในการใชšงาน ĀากอŠานการใชšงานคำÿั่งขšางบนแลšüยังรูšÿึกงงก็ไมŠแปลกเพราะบางคำÿั่งเกี่ยü 
เนื่องกันเปŨน Flow ตŠอกัน ĀรือใชšงานรŠüมกัน การลองใชšงาน Git และการอŠานเนื้อĀาเพิ่มเติมจะทำใĀšทŠานมีบารมีแกŠ 
กลšาขึ้น จากนั้นคŠอยกลับมาอŠานอีกก็จะเขšาใจไดšไมŠยาก
Āนšา 29 
Chapter 3 : Installation 
Āลังจากที่เรารูšขšอมูลเบื้องตšนเกี่ยüกับ Version control, ประüัติของ Git และคำÿั่งพื้นฐานของ Git ไปแลšü 
ก็ถึงขั้นตอนที่ยากที่ÿุดในการที่จะใชšงาน Git ก็คือขั้นตอนการติดตั้งเนี่ยแĀละฮะทŠานผูšชม 
======================================================================== 
3.1 Windows 
======================================================================== 
1) ไปที่ http://git­scm. 
com/downloads 
กด Download ของ Windows แลšüรอโĀลด 
2) ติดตั้ง Git ลงในเครื่อง 
ถšามีการเตือนก็กดตามภาพดšานลŠางเลย ถšาไมŠมีก็ผŠานไปไดšเลย
Āนšา 30 
ตัü Installer จะเดšงขึ้นมา กด Next ไปเลย
Āนšา 31 
ตัüนี้เปŨนคำอธิบายลิขÿิทธิ์การใชšงาน กด Next ไป 
เลือก Directory ปลายทางที่จะเอาไฟลŤของ Git ไปเก็บไüš จากนั้นกด Next
Āนšา 32 
เลือก Component üŠาจะเอาอะไรไüš เอาอะไรออก กด Next ไดšเลย 
กำĀนดชื่อของ Shortcut กด Next
Āนšา 33 
ตัüเลือกแรก : ใชšคำÿั่ง Git ไดšเฉพาะใน Git Bash 
ตัüเลือกที่ÿอง : แกšไข Windows Command Prompt ใĀšÿามารถใชšคำÿั่ง Git ไดšดšüย แนะนำใĀšเลือกตัüนี้ 
ตัüเลือกÿุดทšาย : แกšไข Windows Command Prompt ใĀšÿามารถใชšคำÿั่ง Git และติดตั้งคำÿั่งที่คลšายของ UNIX 
ลงไปดšüย (มีคำเตือนüŠาบางคำÿั่งอาจจะทับกัน ซึ่งอาจจะทำใĀšการใชšงาน Command ใน CMD เปลี่ยนไป) 
จากนั้น กด Next
Āนšา 34 
เปŨนตัüเลือกในการจบบรรทัด ใĀšเลือกตัüเลือกแรก เพราะการจบบรรทัดของ Windows กับของตระกูล UNIX เนี่ย 
จะไมŠเĀมือนกัน การเลือกตัüเลือกนี้จะทำใĀšÿามารถทำงานขšาม Platform ไดšโดยไมŠติดปŦญĀานี้ จากนั้นกด Next
Āนšา 35 
เมื่อติดตั้งเÿร็จแลšüกด View ReleaseNotes.rtf ถšาตšองการอŠานไฟลŤขšอมูลประüัติการแกšไข จากนั้น Finish ไป 
ลองเขšา Git bash ดูโดยไปที่ Start menu > All 
Programs > Git > Git bash จากนั้นลองใชšคำ 
ÿั่ง git version ลองüŠาทำงานไดšจริงไĀม 
ถšาขึ้นเลข Version ของ Git ก็เปŨนอันใชšไดš
Āนšา 36 
======================================================================== 
3.2 Mac OS X 
======================================================================== 
1) ไปที่ http://git­scm. 
com/downloads แลšüก็ Download ตัüติดตั้งใน Mac OS X มา 
2) ติดตั้ง Git ลงในเครื่อง
Āนšา 37 
กด Continue รัüๆไดšเลย
Āนšา 38 
Āลังจากติดตั้งเÿร็จแลšüใĀšเปŗด Terminal แลšüลองพิมพŤ git version แลšüแÿดงผลออกมาแบบนี้เปŨนใชšไดš 
======================================================================== 
3.3 Others operating system 
======================================================================== 
ในระบบปฏิบัติการอื่นก็ÿารมารถ Donwload และติดตั้งไดšตามลิงกŤ http://git­scm. 
com/downloads üิธีการติด 
ตั้งก็คลšายๆกัน
Āนšา 39 
Chapter 4 : Git scenario 
การใชšงาน Git Āลังจากที่เราติดตั้งและรูšจักกับคำÿั่งแลšü ÿิ่งที่คüรทราบอีกนิดคือ Git นั้นมีคำÿั่งที่คลšายๆ 
กันในทุกๆระบบปฏิบัติการ และไฟลŤตŠางๆ ก็จะคลšายกัน ÿŠüนตัüผมจะใชšงานใน Mac OS X และใชšไฟลŤ Source 
code ของ Software เปŨนĀลักในการแÿดงตัüอยŠาง แตŠก็จะÿามารถใชšคำÿั่งเดียüกันในระบบปฏิบัติการอื่นไดš และ 
ผมมีคำแนะนำการใชšงานÿำĀรับ Windows คือใĀšเปŗดใชšงานดšüย Git bash เพราะคำÿั่งบางคำÿั่งนั้นทำไดšเฉพาะใน 
UNIX ซึ่ง Git bash จะจำลองใĀšเราใชšไดš (ขšอจำกัดของคำÿั่งใน Command Prompt) 
ÿถานการณŤที่ 1 : มือใĀมŠ มึนตึ๊บ !@#%!@ 
อันดับแรกใĀšตั้งคŠาขšอมูลทั่üไปของนักพัฒนากŠอนครับ 
$ git config ­­global 
user.name “AorJoa” ใชšตั้งคŠาชื่อผูšใชš (ไมŠใÿŠ “ ก็ไดš) 
$ git config ­­global 
user.email aorjoa@i­aor. 
com ใชšตั้งคŠา Email 
$ git config ­­global 
color.ui true 
$ git config ­­global 
user.ui true 
ขšอมูลขšางบนเปŨน 2 คำÿั่งแรกเปŨนขšอมูลของผมนะ อยŠาลืมเปลี่ยนเปŨนของตัüเอง ไมŠงั้นผิดมĀันตŤยังกะลอกการบšาน 
แลšüลอกชื่อเพื่อนมาดšüยยังไงยังงั้น 
จากนั้นมาดูตัü Git ซึ่งมี flow แบบที่งŠายที่ÿุดในการที่เราจะเก็บโคšดดังนี้ครับ 
ÿำĀรับมือใĀมŠไมŠมีอะไรที่จะดีไปกüŠาการพิมพŤตามตัüอยŠางแลšüĀลŠะครับ ดังนั้นก็จัดการเลยครับÿรšางโฟลเดอรŤขึ้นมา 
ÿักที่Āนึ่งแลšü ÿั่งไปเลย $ git init เริ่มÿรšางระบบ Repository ของ Git ขึ้นมาใชšงาน
Āนšา 40 
จากตอนนี้ไฟลŤในระบบผมยังไมŠมีเพราะผมเพิ่งÿรšางโฟลเดอรŤตะกี้เอง ดังนั้นเราจะลองÿรšางไฟลŤÿักไฟลŤĀนึ่งชื่อ 
readme.txt ผมใชšคำÿั่ง $ nano readme.txt คำÿั่ง nano คือ Text editor ตัüĀนึ่งใน Unix ซึ่งผมเอามาใชšÿรšาง 
ไฟลŤและแกšไขขšอคüาม คüามจริงจะใชš Notepad ก็ไดš เอาเปŨนüŠาใĀšมันÿรšางและแกšไฟลŤไดšเปŨนพอ 
จากนั้นกด Ctrl + X (กดปุśมคอนโทรลพรšอมกับปุśม X บนคียนŤบอรŤด) 
มันจะถามüŠาตšองการ Save ĀรือเปลŠาก็กดปุśม Y ไป 
จากนั้นจะถามชื่อไฟลŤ ก็กดปุśม Enter ไปไดšเลย เพราะเราตั้งชื่อใĀš ตั้งแกšตอนเรียกคำÿั่ง nano แลšü 
จากนั้นมันจะเดšงออกมาที่Āนšาจอ Command ปกติเรา ใĀšลองÿั่ง ls เพื่อดูไฟลŤüŠามาĀรือเปลŠา ถšาเĀ็นชื่อไฟลŤแÿดง 
üŠาÿรšางไดšแลšü 
ถšาใชš Text editor ตัüอื่นก็ใชšงานตามปกติของมันนะครับ Notepad ก็กด Save ไฟลŤไดšเลย ไมŠตšองทำĀลายขั้นตอน 
แบบผมก็ไดš ขอแคŠไดšไฟลŤออกมา ถัดมาก็ÿั่ง $ git status ซึ่งใชšดูÿถานะ Working directory ของเรา 
> ขอคั่นเวลา Add/Delete/Rename 
การเพิ่มไฟลŤที่ยังไมŠเคยเพิ่ม ปกติไฟลŤที่ยังไมŠเคยเพิ่มไมŠจำเปŨนตšองดำเนินการ Add ก็ไดš แตŠตัüนี้มันเปŨน Commit 
แรกเลยจำเปŨนตšองเพิ่มขšอมูลเขšาไปไมŠงั้นมัน Commit ไมŠไดš (ผมพยายามจะบอกüŠาปกติไฟลŤที่ÿรšางใĀมŠจะยังไมŠ 
Track และ Commit เก็บก็ไดš แตŠนี่มันเปŨน Commir แรกเลยจำเปŨนตšอง Add) คำÿั่งที่ใชšคือ $ git add ชื่อไฟลŤ
Āนšา 41 
แตŠถšาเราแกšไขไฟลŤจะมีคำÿั่ง 2 แบบที่ทำไดš คือการเพิ่มไฟลŤเขšาใน Commit แบบปกติ ($ git add ชื่อไฟลŤ) และไมŠ 
เก็บไฟลŤเüอรŤชั่นนั้นไüšใน Commit นั้น แตŠเอาไüš Commit ĀลังตอนĀลังก็ไดš ($ git checkout ­­ชื่ 
อไฟลŤ) 
การลบไฟลŤ ÿั่ง $ git rm ชื่อไฟลŤ ไดšเลย แตŠถšาเปŨน โฟลเดอรŤตšองใÿŠพารามิเตอรŤ ­r 
ใĀš recursive ไฟลŤในโฟลเดอรŤ 
ÿั่ง $ git rm ­r 
ชื่อโฟลเดอรŤ มันตŠางจากการลบปกติตรงที่นอกจากไฟลŤจะĀายไปจากโฟลเดอรŤแบบปกติแลšü Git ยัง 
รูšดšüยüŠาเราลบไฟลŤออกไปจาก Working directory ของเรา 
การเปลี่ยนชื่อ ก็ใชš $ git mv ชื่อไฟลŤปŦจจุบัน ชื่อไฟลŤที่จะเปลี่ยน
Āนšา 42 
จะเĀ็นüŠาไฟลŤ readme.txt เพิ่มขึ้นมา ในÿถานะ Untracked files คือยังไมŠไดšติดตามการเปลี่ยนแปลง และระบบ 
แนะนำใĀšใชš git add ตามดšüยชื่อไฟลŤ ทำตามมันเลยครับÿั่ง $ git add readme.txt แลšüÿั่ง $ git status ดูüŠาเขšา 
จริงปśะ 
ถšาเขšาไปแลšüจะขึ้นÿีเขียüๆในกรอบที่บอกüŠา Change to be committed คือÿถานะที่มีการเปลี่ยนแปลง และไป 
อยูŠที่ Staging area แลšü (ÿรšาง Snapshot) ถัดมาเราก็ÿั่ง $ git commit ­m 
"Initial Git repository" เพื่อเอา 
Snapshot ใน Staging area ไปเก็บในฐานขšอมูลของ Git 
ถšาเราÿั่ง $ git status จะเĀ็นüŠา woking directory üŠางแลšü 
ถšามีการแกšไขไฟลŤ readme.txt นี้อีก เราก็แคŠทำตามลำดับคือ git add readme.txt แลšüก็ git commit ­m 
แลšüใÿŠ 
comment ไป เชŠน “Edit#1 add line” üนอยูŠแบบนี้ (ตัüอยŠางขšางลŠางผมแอบใชš Sublime แกšไฟลŤแทน nano)
Āนšา 43 
ถšาจะดูประüัติการทำงานก็ดูไดšจากคำÿั่ง $ git log ก็จะมีประüัติการ Commit โผลŠขึ้นมา 
และนั่นคือ Flow ปกติที่เราใชš Git เริ่มเก็บประüัติการแกšไขไฟลŤครับ ถšาĀากเรามี Repo อยูŠแลšüĀรือตšองการจะ 
Clone มาจากที่อื่นเชŠน Github ก็แคŠเปลี่ยนคำÿั่ง $ git init เปŨน $ git clone แลšüตามดšüยที่อยูŠ Repo 
$ git clone https://github.com/chanwit/spock­report­html. 
git ใชš Clone ขšอมูลจาก Remote Repo 
โคšดที่ไดšมาจะเปŨนโคšดที่ตšนทางมีการÿรšางไüšแลšü ÿŠüนการทำงานก็เĀมือนกับการเริ่มโปรเจกใĀมŠดšüยตัüเองครับ ตŠาง 
กันที่จะมีโคšดและ Remote repo ติดมาแลšü
Āนšา 44 
ÿถานการณŤที่ 2 : ฝากไวšใน Remote repo เธอ 
โปรแกรมเมอรŤรุŠนดึกดำบรรพŤใชšüิธีการบีบอัดไฟลŤเชŠน .zip Āรือ .tar üิธีการนี้เรียกüŠาทำ Tarball แตะÿŠง 
กันไปมาทาง Email พอมันĀลายๆครั้งเขšาก็พบüŠามันไมŠเüิรŤก เพราะดูไมŠออกแลšüüŠารุŠนไĀนเปŨนรุŠนไĀน แถมเนื้อที่ 
เก็บ Email ก็จะเต็มอีก เลยมีการคิดคšน Version control ขึ้นมาใชšซึ่ง Git ก็เปŨนเüอรŤชั่นคอนโทรลแบบที่มี 
Remote repositoy ไüšเปŨนตัüกลางใĀšคนที่ทำงานเดียüกันมาอัพเดทที่เดียüกันจะไดšไมŠมั่üตั้ü 
มีĀลายเจšาที่รับเปŨนตัüแทนการเปŨน Git remote 
repository เชŠน Github.com, Gitlab.org Āรือ Bitbucket.org 
ตัüอยŠางนี้จะลองใชš Remote repo ของ Github.com เพราะใชš 
งานงŠาย มี Tutorial ÿอนใชšที่ try.github.io เĀมาะกับทั้งมือใĀมŠ 
และมือเกŠา แถมประโยชนŤในการใชšเปŨนเĀมือน Portfolio ในการÿมัครงานไดšดšüยนะเออ (ประเด็นĀนึ่งที่ÿำคัญคือ 
ผมเปŨนทาÿแมüĀมึก Octocat ที่เปŨนมาÿคอตของ Github เขาĀลŠะ >__<”) เอาเปŨนüŠาเริ่มตšนแบบ 
Step­by­Step 
กันเลยนะ 
(1) ไปที่ https://www.github.com แลšüก็ÿมัครÿมาชิก 
กรอกขšอมูล 
กด Sign up for GitHub 
(2) เลือกแผนการใชšและแนŠนอนผมเลือกตัüÿุดทšายเพราะใชšฟรี (แตŠถšาใครยังเรียนอยูŠก็ขอเขาใชš Micro Plan 
ไดšนะครับฟรีผมเคยขอมาแลšü) ขšอดีของ Provate repo คือมันÿามารถใĀšเฉพาะคนที่ÿิทธิ์ถึงจะดูโคšดไดš
Āนšา 45 
(3) กด Finish sign up ไปไดšเลยจากนั้นก็ไปเช็ค Email ที่เรากรอกไปจะเĀ็นเมลŤที่ÿŠงมาจาก Github เพื่อขอ 
ยืนยันตัüตน ก็ใĀšเรากด link มา แลšüกด Confirm เปŨนอันจบพิธีการÿมัคร แตŠยังเĀลือการเพิ่มใบรับรองผูš 
ใชšกับÿรšาง Repo 
(4) เพิ่มใบรับรองผูšใชš ตอนที่เรา Connect เขšามาเพื่อ Pull Āรือ Push ขšอมูลเขšามาที่ Github แลšü Github 
จะรูšไดšไงüŠาคุณเปŨนตัüจริง ลำพังชื่อกับ Email มันก็ปลอมกันไดšงŠายๆ ดังนั้น Github จึงใชšการรับรอง SSH 
key (Secure Shell key) ยืนยันตัüผูšใชšซึ่งเปŨนแบบ Public­key 
cryptography เüลาÿรšางจะไดšไฟลŤÿอง 
ไฟลŤคือ Public key (นามÿกุล .pub) กับ Private Key (ไมŠมีนามÿกุล) คียŤทั้งÿองÿามารถใชšเขšารĀัÿขšอมูล 
ไดš แตŠถšาจะเปŗดอŠานตšองใชšอีกใบที่เปŨนคูŠกัน ถšาใชš Public key ในการเขšารĀัÿตšองถอดรĀัÿดšüย Private 
Key เทŠานั้น และในทางกลับกันถšาเขšารĀัÿดšüย Private Key ตšองถอดรĀัÿดšüย Public key เทŠานั้น จะใชš 
ตัüที่เขšารĀัÿตัüมันเองถอดรĀัÿตัüมันเองไมŠไดš ดังนั้นüิธีการนี้ทำใĀšรับรองÿิทธิ์üŠาผูšรับและผูšÿŠงเปŨนคนที่เรา 
ตšองการจริงๆ เพราะจะมีแคŠผูšรับและผูšÿŠงเทŠานั้นที่มีคียŤเปŗดอŠานของกันและกันไดš 
เราจะÿŠง Public key ไปเก็บไüšที่ Github และเก็บ Private key ไüšที่เครื่องเรา üิธีการÿรšาง SSH key ใĀšÿั่ง 
$ ssh­keygen 
­t 
rsa ­C 
"aorjoa@i­aor. 
com" 
­­­­­­­­­­­­­­­­­­­­­­­­­­­­­­­­­­­­­­­­­­­­­­­­­­­­­­
Āนšา 46 
Enter file in which to save the key (/Users/dekcom/.ssh/id_rsa): กดปุśม Enter ผŠานไปไดšเลย 
/Users/dekcom/.ssh/id_rsa already exists. 
Overwrite (y/n)? ไฟลŤใบรับรองผมมีอยูŠแลšü ตอบ y ใĀšมันเขียนทับเปŨนตัüใĀมŠ (ของใครไมŠมีก็จะไมŠถูกถาม) 
Enter passphrase (empty for no passphrase): ใÿŠ Passphrase (คำลับที่เอาไüšเปŗดใชšใบรับรองปŜองกันเผื่อมี 
คนไดšใบรับรองเราไป) คำในนี้จะไมŠแÿดงออกทางĀนšาจอ ถšาไมŠอยากใÿŠก็กด Enter ผŠานไปเลย 
Enter same passphrase again: ใÿŠ Passphrase อีกรอบ 
­­­ข 
šางลŠางบอกที่อยูŠของไฟลŤทั้งÿองคือ Private key (identification) และ Public key ­­­Your 
identification has been saved in /Users/dekcom/.ssh/id_rsa. 
Your public key has been saved in /Users/dekcom/.ssh/id_rsa.pub. 
­­­­­­­­­­­­­­­­­­­­­­­­­­­­­­­­­­­­­­­­­­­­­­­­­­­­­­จา 
กนั้นก็เปŗดดู Public key ÿั่ง 
$ cat ~/.ssh/id_rsa.pub 
เพื่อดูขšอมูลขšางในไฟลŤ แลšüก็ 
กŢอปปŘŪขšอคüามขšางในออกมาไüš 
รอเอาไปเพิ่มใน Github
Āนšา 47 
จากนั้นก็ไปที่Āนšาเü็บของ github.com เพื่อเพิ่ม Public key ของเราที่ÿรšางเมื่อกี้ใĀš github รูšจัก กดปุśม Setting 
> SSH Keys > กรอก Title (ปกติจะใÿŠชื่อเครื่องคอม) > üางคียŤที่กŢอปปŘŪมาจากในชŠอง Key > กด Add key 
เปŨนอันเรียบรšอย 
(5) ÿรšาง Repository 
> กด New repository 
> ตั้งชื่อ Repo
Āนšา 48 
> คำอธิบาย Repo ไมŠใÿŠก็ไดš 
> เลือกüŠา Repository จะเปŨนแบบ Public Āรือ Private 
> Git เตรียมไฟลŤ README ,ไฟลŤ .gitignore (ไฟลŤที่เอาไüšบอกüŠาไฟลŤประเภทไĀนที่จะไมŠถูกเก็บใน Git 
repo) และไฟลŤคำอธิบาย License (ถšาไมŠเอาก็ไมŠตšองเลือกนะ) 
จากนั้นก็กด Create repository 
ในĀนšาถัดมา กดที่ SSH แลšüกŢอปปŘŪ URL ของ Repo ไüš 
(6) กลับไปที่Āนšาจอ Command line เพิ่ม Remote repository เขšาใน Git โดยÿั่ง 
$ git remote add origin git@github.com:aorjoabook/basic_git.git 
(7) ลอง Push ขšอมูลไปเก็บที่ Repo ที่เราÿรšาง 
มา ÿั่ง $ git push origin master 
ถšาใÿŠ Passphrase ไüšจะมี Dialog ขึ้นมาถาม
Āนšา 49 
Āลังจากที่เราใÿŠ Passphrase เรียบรšอยก็กด OK ไป (บาง OS อาจจะถามใน Command line เลยก็ไดš) 
จากนั้น Git ก็จะÿŠงขšอมูลขึ้นไปที่ github.com ตาม Repo ที่เราบอก ถšาเÿร็จแลšüก็เปŗดดูไดšที่Āนšาแรก เลือก 
Repositories จากนั้นก็เลือกเขšาไปที่ Repo ที่ Push ขึ้นไป ก็จะเĀ็นคüามเปลี่ยนแปลงที่เกิดขึ้น 
เลือก basic_git 
เปŗดไฟลŤ readme.txt 
ดšานในไฟลŤ readme.txt จะแÿดงเüอรŤชั่นลŠาÿุด 
แคŠนี้เราก็จะมี Remote repo ของ Github ไüšใชšแลšü ÿŠüนใครที่ตšองการใชšของเจšาอื่น ก็มีüิธีทำคลšายๆกันครับ ไมŠ 
ยากแนŠนอนครับเพราะüŠายน้ำในÿระไดšแลšü จะใĀšไปüŠายในคลองก็ไมŠมีปŦญĀา ใชš Github เปŨนแลšü ไปใชš Bitbucket 
Āรือ GitLab ก็ÿบายมาก (คือมันคลšายกันมากเลยครับ อยŠางการเซ็ต SSH keys เĀมือนยังกะกŢอปกันมา)
Āนšา 50 
ÿถานการณŤที่ 3 : กลับมาเĀมือนเดิมนะ,,ขšอมูล 
การยšอนเüอรŤชั่นขšอมูลกลับ มีüิธีอยูŠ 3 อยŠางที่ใชšกันใĀšเĀ็นบŠอยๆ ก็คือ Checkout, Revert และ Reset 
ครับ คำแนะนำคือกŠอนเราจะทำอะไรใĀšÿั่ง $ git status ดูกŠอน ถšามีการแกšไขขšอมูลก็ใĀš Commit มันเก็บไüšกŠอน 
เรามักจะทำงานกันใน Working directory 
ที่อยูŠÿถานะ Clean เพื่อลดการ Conflict 
Āรือÿับÿนเüลายšอนกลับไปกลับม 
> Checkout 
Checkout เปŨนการมองยšอนกลับไปจาก 
ตำแĀนŠงปŦจจุบัน ลักþณะคลšายๆเปŨน Branch Āนึ่ง ที่มี 
ขšอมูลเปŨนไฟลŤรุŠนที่อยูŠใน Commit นั้นๆ และถšาเรา 
Checkout กลับมาที่ Branch master ก็จะเปŨนขšอมูล 
ปกติ 
(1) ลองÿั่ง $ git log ดูประüัติ 
(2) ลองกลับไปที่คอมมิท 8ba8bb9… ÿั่ง $ git checkout 8ba8bb9 
(3) ใชš $ git log ดูประüัติอีกที
Āนšา 51 
(4) ถšาลองใชš $ git branch ดูจะเĀ็นüŠามี Detached branch ซึ่งเปŨน branch ลอยๆขึ้นมา ถšา checkout ไป 
branch จริงตัüนี้จะĀายไป 
ถšาดูขšอมูลก็จะเĀ็นüŠามันกลับไปเปŨนรุŠนที่เราตšองการแลšü 
> Revert 
Revert เปŨนการคืนคŠา Commit โดยจะ 
ÿรšาง Commit ใĀมŠ ไมŠทับของเดิม เชŠนถšาเราอยาก 
Revert Commit B มันก็จะÿรšาง Commit D ขึ้น 
มาใĀมŠโดยตŠอจาก Commit C ซึ่งเปŨน Commit 
ลŠาÿุด ขšอนำนำการใชšคือคüรจะ Revert เปŨนลำดับ 
ถšาอยาก Revert Commit A เราก็จะÿั่งใĀš Revert ตั้งแตŠ Commit A ไปจนถึง HEAD ปŜองกันการ Conflict (Āรือ 
จะแกš Conflict เองก็ไดšนะ ถšามีการ Conflict) 
(1) ลองดู Log กŠอน ÿั่ง $ git log 
(2) ÿั่ง $ git revert 8ba8bb9..HEAD (ที่ ..HEAD ไüšกันการ Conflict อยŠางที่บอก) 
พอเราÿั่งอาจจะมีĀนšาจอ Editor ขึ้น 
มาถามüŠาจะแกšประüัติ Commit ไĀม ใĀšกดปุśม 
:q! แลšü Enter ไปเลย ĀรือจะไมŠเปŗด Editor 
ÿั่ง $ git revert ­­no­edit 
8ba8bb9..HEAD
Āนšา 52 
(3) ถšาลองÿั่ง $ git log ดูอีกทีจะเĀ็นüŠามีการ Revert ขšาม commit 2e7885 ไป 
(4) ลองดูในไฟลŤ readme.txt จะเĀ็นüŠาชšอมูลเปลี่ยนกลับเปŨนรุŠนเราอยากยšอนไปแลšü 
> Reset 
การใชšงานคำÿั่ง Reset เปŨนการยšอนกลับและเขียนทับประüัติการทำงานดšüย ยกตัüอยŠางเชŠนถšาผมพัฒนา 
ฟŘเจอรŤมาเรื่อยๆ แลšüเขาใจ Spec ของ Software ผิดพลาดไปแบบ 
คนละทิýละทางเลย ผมยšอนดูพบüŠามี 2 Commit ลŠาÿุดที่ผมทำผิด 
และผมไมŠตšองการมันเลย ลังนั้นผมจึงจะยšอนกลับและลบประüัติการ 
ทำงานที่ผมทำมา 2 Commit ดšüย ไĀนๆก็ไมŠไดšใชšอีกแลšü เผื่อเพื่อนมา 
ดูจะไดšไมŠงงüŠาผม Commit อะไรเขšาไป ซึ่งก็มีÿองแบบĀลักๆ คือ 
­­soft 
จะไมŠยšอนกลับไฟลŤที่เรากำลังแกšอยูŠ กับ ­­hard 
ยšอนกลับทุกอยŠางแมšแตŠไฟลŤที่เรากำลังแกšไขอยูŠ ไปเปŨนรุŠน 
ปลายทางที่เราอยากไดš 
(1) ดู log ÿั่ง $git log ­­oneline 
(ดู log แบบบรรทัดเดียü) 
(2) ÿั่ง $ git reset ­­hard 
(3) ขšอมูลเปลี่ยนไปแลšü
Āนšา 53 
(4) ดู Log อีกครั้งÿั่ง $ git log ­­oneline 
จะเĀ็นüŠา Log ก็เปลี่ยนไปดšüย 
ÿถานการณŤที่ 4 : เจอ Conflict 
ถšาใชš Version control ตั้งแตŠเริ่มจนจบโปรเจกแลšüไมŠเกิด Conflict นี่นับไดšüŠาชาติกŠอนทำบุญใĀญŠระดับ 
ÿรšางýาลาĀรือมĀาüิĀารมาเลยทีเดียü เพราะปกติจะเĀ็น Conflit กันอยูŠบŠอยๆ โดย Conflict ก็เกิดจากที่เราแกšไข 
ขšอมูลตำแĀนŠงเดียüกันทำใĀš git ÿับÿนüŠาเราตšองการเอาโคšดชุดไĀนกันแนŠ ผมยกตัüอยŠางüŠาถšาเพื่อนแกšโคšดใน 
Branch master (Remote repo) แลšü Push ขึ้น Github มา ขณะเดียüกันผมก็แกšไขไฟลŤที่ Branch master บน 
เครื่องผม (Local repo) บังเอิญüŠาแกšไฟลŤที่ตำแĀนŠงเดียüกันซะดšüยทำใĀš Git ÿับÿนüŠาเอŢะจะเอาเüอรŤชันไĀนกันแนŠ 
üŠาแลšüก็มาลองกันเลย 
(1) อันดับแรกผมจะแอบเขšาไปแกšขšอมูลใน Github ทำนองüŠาเพื่อนแกšแลšü Push ขึ้นมา และจะแกšไฟลŤบน 
เครื่องที่ตำแĀนŠงเดียüกัน จากนั้นก็ Commit เก็บไüš (ÿังเกตุบรรทัดที่ 3) และ ทำที่ Branch เดียüกันคือ 
Branch master 
คำÿั่ง $ git commit ­am 
มันคือการรüม git add (เฉพาะไฟลŤที่เคย add แลšü) กับ git commit ไüšในคำÿั่งเดียü 
(2) ลองÿั่ง $ git pull origin master ดู (คงจำไดšนะ üŠา git pull คือ git fetch + git merge นั่นเอง) 
จะเĀ็นüŠามี Conflict เกิดขึ้น เพราะแกšไฟลŤที่ตำแĀนŠงเดียüกัน
Āนšา 54 
(3) ลองเปŗดดูที่ Editor 
จะเĀ็นüŠามี 2 Commit ที่ Conflict กันครับ คือ จาก HEAD ในเครื่องเรา และ Commit ที่มีเลข 9a570f… ใน 
ตัüอยŠางนี้ผมจะเก็บ HEAD ไüš 
จากนั้นก็ÿั่ง Commit เก็บไüš 
(4) ลองดู Log 
อันที่จริงแลšü Git มี Tools ที่เอาไüšชŠüย Merge conflict ไดšในกรณีที่มี Conflict เกิดขึ้นÿามารถเลือกไดšüŠาจะเอา 
อันไĀน และถšามี Conflict Āลายๆอันมันก็จะเลื่อนๆมาใĀšเราดูไดšดšüย แตŠปกติแลšüใชš Editor ปกติก็เอาอยูŠ
Āนšา 55 
ÿถานการณŤที่ 5 : เพิ่ม Alias ยŠอคำÿั่งใĀšใชšงŠายๆ 
Alias Āรือนามแฝง เปŨนการยŠอคำÿั่งที่ใชšบŠอยๆ ใĀšใชšงŠายๆ ดูตัüอยŠางเลยแลšüกัน 
ถšามี $ git log ­­graph 
­­decorate 
­­pretty= 
oneline ­­abbrev­commit 
­­all 
ÿรšาง alias ชื่อ lol โดยÿั่ง $ git 
config ­­global 
­­add 
alias.lol "log ­­graph 
­­decorate 
­­pretty= 
oneline ­­abbrev­commit 
­­all" 
คำÿั่ง $ git log ­­graph 
ชŠüยใĀšเĀ็นการเขšาออกของ Commit 
(cc : http://uberblo.gs/2010/12/git­lol­the­other­git­log) 
ÿถานการณŤที่ 6 : Fast Forward กับ 3­way 
Merge 
> Fast forward เกิดขึ้นเüลาเราใชšคำ 
ÿั่ง Merge แลšü Git พบüŠามันมีประüัติ 
มาจากที่เดียüกัน มันก็จะพยายาม 
ทำใĀšเปŨนเÿšนตรงแนüเดียüกัน 
> 3­way 
Merge เปŨนการ Merge มี 
ประüัติรüมกัน แลšüÿรšาง Commit 
ใĀมŠขึ้นมา จากรูปจะเĀ็นüงÿีแดง 3 
จุด ไดšüงÿีฟŜาเปŨนที่มาของ 3­way 
Merge 
เนื่องจาก 3­way 
Merge แบบนี้เĀ็น 
ภาพการเขšาออกไดšดี จึงแนะนำใĀšใชš 
โดยเราÿามารถบังคับใĀšเปŨน 3­way 
Merge โดยÿั่ง $ git merge ­­no­ff 
ตามดšüยชื่อ branch
Āนšา 56 
ÿถานการณŤที่ 7 : จัดการ Branch 
เรามักจะÿรšาง Branch เพื่อพัฒนาฟŘเจอรŤĀรือแกšบั๊ค และเมื่อเราพัฒนาฟŘเจอรŤเÿร็จแลšü เราก็ไมŠอยากไดš 
Branch แลšü ตามÿำนüนเÿร็จนาฆŠาโคทึก เÿร็จฟŘเจอรŤเราก็ลบ Brach ที่ไมŠตšองการทิ้งไปเพื่อไมŠใĀšมันเยอะเกินไปจน 
ÿับÿนüŠา Branch ไĀนเปŨน Branch ไĀน ดังนั้นมาดูüิธีÿรšางและลบ Branch กัน 
> เพิ่ม Local branch 
การเพิ่ม Branch บน Local ทำไดšงŠายๆ ÿั่ง $ git checkout ­b 
'bugfix' และ $ git branch ดู 
> เพิ่ม Remote branch 
Āลังจากที่เพิ่ม Local branch แลšüผมอยากÿŠง Branch นี่ไปไüšที่ Remote repo ดšüย üิธีการคือผมแกšไฟลŤ 
จากนั้น Commit ไฟลŤไüšใĀšเปŨนรุŠนปŦจจุบัน $ git commit ­am 
'bugfix branch' 
ถัดมาก็ÿั่ง $ git push origin bugfix:issue ซึ่งคำÿั่งนี้บอกüŠาเอา Branch bugfix บนเครื่องเราไปเปŨน Branch 
issue บน Remote repo ที่ชื่อüŠา originปกติเราÿั่ง $ git push origin master มันก็ $ git push origin 
master:master ฝŦũงซšายคือชื่อ Branch บนเครื่องเราÿŠüนฝŦũงขüาคือ Branch บน Remote repo แตŠถšาชื่อเĀมือน 
กันรüบมาเขียนตัüเดียüไดš
Āนšา 57 
ถšาดูใน Github ซึ่งเปŨน Remote repo (ตัü origin) จะเĀ็นüŠามี Branch ชื่อ issue เพิ่มขึ้นมา และถšากดมา 
Branch นี้ก็จะเĀ็นขšอมูลเปŨนขšอมูลใน Branch issue (ซึ่งก็คือ Branch bugfix ใน Local repo นั่นแĀละ) แตŠถšากด 
มา master ก็จะเĀ็นขšอมูลใน Branch master 
> ลบ Local branch 
การลบ Local branch ก็ทำไดšงŠายๆ แตŠตšองไปที่ Branch อื่นกŠอน เพราะตัüมันเองจะลบมันเองไมŠไดš 
จากนั้น Checkout ไป master 
จากนั้นจึงÿั่งลบดšüย $ git branch ­D 
bugfix 
> ลบ Remote branch 
ÿั่ง $ git push origin ­­delete 
issue เพื่อลบ Branch issue ใน Remote repo 
ใน Github ก็จะเĀลือแคŠ Branch master เพียงตัüเดียü 
มีอีกคำÿั่งĀนึ่งที่เอาไüšลบคือ $ git push origin :issue ไดšผลเĀมือนกัน (เĀมือนไมŠÿŠง Branch อะไร ไปไüšที่ 
Remote repo ก็คือการลบนั่นเอง)
Āนšา 58 
ÿถานการณŤที่ 8 : แกšไข Commit Āรือ History 
กรณีที่เราทำ Commit ลั่น แลšüตšองการแกšไขโดยรüมเอาตัüใĀมŠกับตัüเกŠาเขšาไüšดšüยกัน เชŠนผมกำลังแกšไข 
ไฟลŤ readme.txt ผมเขšาใจüŠาผมทำถูกĀมดแลšüก็เลย Commit เก็บไüš พอเพื่อนมาเĀ็น เĀšยย! ทำผิดนี่ĀüŠา แตŠผม 
Commit ไปแลšü เพื่อไมŠใĀšเÿียฟอรŤมจนเกินไปและลดคüามüุŠนüายĀลาย Commit ผมเลยรüมมันไüšดšüยกันเลย ( 
ลองนึกดู ÿมมติüŠาผม Commit ครั้งแรกพรšอมกับ Comment üŠา “Done” แตŠเพื่อนมาเĀ็นüŠามันผิด Āลังจากที่ผม 
แกšแลšüจะ Commit üŠา “Done#2” มันก็คงแปลกพิลึกอยูŠที่งานจะเÿร็จÿองครั้ง) 
> กรณีที่ Commit ตŠอกัน 
กรณีที่เราตšองการจะแกšไข Commit กŠอนĀนšานี้ (เปŨน Commit ลŠาÿุดนะครับ) $ git commit ­­amend 
­m 
'Edit comment' ตัüอยŠางนี้ผมจะแกš Comment ใน Commit ลŠาÿุด 
> แกš History โดยเลือก Commit เพื่อ Rebase 
Git เปŗดโอกาÿใĀšเราไดšแกšไขประüัติการเก็บไดšดšüย โดยใชš $ git rebase ­i 
ซึ่งเปŨนการ Rebase แบบมี 
ปฏิÿัมพันธŤกับผูšใชš ผูšใชšÿามารถเลือกไดšüŠาจะเอา Commit ไĀน ไมŠเอา Commit ไĀน Āรือจะแกšลำดับการ 
Commit ก็ไดš (มีเงื่อนไขคือมันตšองอยูŠบน base เดียüกัน) 
(1) ลองดู Log ÿั่ง $ git lol
Āนšา 59 
(2) ÿั่ง $ git rebase ­i 
8ba8bb9 
จะเดšงĀนšาจอใĀšเราเลือก Commit จาก base ที่ตšองการคือ 8ba8bb9 (ÿังเกตุüŠาไมŠมี Commit 8456e87 เพราะ 
มันคนละ base) 
โดยผมจะลบ Commit af13edd ออก ก็เอา Cursor ไปชี้ที่มัน กดปุśม dd บนคียŤบอรŤด (กด d ÿองครั้ง) 
จากนั้นก็กดปุśม :wq เพื่อบันทึกและออก 
Git ก็จะพยายาม Rebase ถšาผŠานก็แลšüไป ก็กรณีผมทำบุญมานšอย มี Conflict ติดมา 
ผมเลยÿั่ง $ git status ดูüŠาไฟลŤไĀนที่มันติด Conflict
Āนšา 60 
จะเĀ็นไฟลŤ readme.txt แดงแจţ พรšอมกับบอกüŠา both modified คือมันÿับÿนüŠาจะเอาอันไĀนแนŠ จากนั้นผมก็ไป 
ดูไฟลŤ readme.txt ที่ติด Conflict แลšüก็แกšใĀšงดงามตามตšองการ 
จากนั้นก็ Commit เก็บไüš 
แลšüก็ÿั่ง rebase ตŠอ จากคำÿั่ง $ git rebase ­­continue 
ถšาÿั่ง $ git lol Āรือ $ git log ดูก็จะเĀ็นประüัติมันเปลี่ยนไปแลšü 
ÿถานการณŤที่ 9 : ดู Difference 
โดยทั่üไป Version control จะมี Option ที่จะÿามารถใชšดูคüามแตกตŠางของไฟลŤในแตŠละเüอรŤชั่นไดšถือüŠา 
เปŨนฟŦงกŤชันพื้นฐานเลยทีเดียü และเชŠนกัน Git ก็มีคüามÿามารถนี้ การใชšงานก็ไมŠยากแคŠÿั่ง $ git diff ตšนทาง ปลาย 
ทาง เชŠน 
เทียบระĀüŠาง Commit ลŠาÿุด กับปŦจจุบัน $ git diff
Āนšา 61 
เทียบระĀüŠาง Branch $ git diff master dev 
จากดšานบนจะเĀ็นüŠาถšามองจาก dev ไป master จะเĀ็นบรรทัดĀายไป (ÿีแดง) แตŠมุมมองของ master ไป dev 
จะเĀ็นบรรทัดเพิ่มขึ้นมาในไฟลŤ 
เทียบระĀüŠาง Commit $ git diff 2e78857 9a570f6
Āนšา 62 
ที่เจţงกüŠานั้นคือ$ git whatchanged ­­since=" 
2 day ago" ­­oneline 
Āรือ $ git whatchanged ­­since=" 
2 
weeks ago" ­­oneline 
ถามกันตรงๆแบบนี้เลย 
ÿถานการณŤที่ 10 : งานĀาย แกšไดšดšวย Reflog 
ขณะที่ผมกำลังทำงานอยูŠ ÿั่ง Git 2­3 
คำÿั่ง ทันใดขšอมูลทั้งĀมดĀายไปตŠอĀนšาตŠอตา ไมŠตšองจับมือแมüตัü 
ไĀนดม ผมเองแĀละที่ทำมันเจšง!! แตŠยังชิüๆอยูŠเพราะรูšüŠาÿั่ง $ git reset ขšอมูลก็กลับมาไดš แตŠมือก็ดันเลือก 
Commit ผิดซะงั้น Holy Sh**t นี่มันüันอะไรของผม นอกจากขšอมูลĀายเกลี้ยงแลšü ประüัติยังĀายไปดšüย! 
โชคยังดีที่ผมใชš Git ซึ่งระบบของ Git ยังคงเก็บประüัติทุกอยŠางไüšยšอนĀลังไปเปŨนเดือนๆ แถมยังบอกüŠา 
เปŨนการกระทำอะไร Commit, Checkout บลาๆ บอกไดšĀมด ฟŘเจอรŤนี้เรียกüŠา Reflog เราก็จะÿั่ง $ git reflog 
…. 
จากนั้นผมก็จะÿั่ง $ git reset ­­hard 
2e78857
Āนšา 63 
จากนั้นผมจะÿั่ง $ git cherry­pick 
af13edd เพื่อรüม Commit af13edd เขšามา (ดูเลข Commit จาก Reflog) 
ÿถานการณŤที่ 11 : Optimize 
Git มีคüามÿามารถในการปรับแตŠง และเคลียรŤขšอมูลที่ไมŠจำเปŨนใน Local repo ทำใĀš Repo เร็üÿŤและใชš 
เนื้อที่นšอยลง แตŠก็มีขšอแนะนำคือมันอาจจะทำใĀš Reflog ที่ĀมดอายุแลšüถูกเคลียรŤĀายไปดšüย 
คำÿั่งที่ใชšคือ $ git gc 
จะเĀ็นüŠามีการใชš Delta compression ดšüย 
ÿถานการณŤที่ 12 : Stash ซŠอนการแกšไข 
เมื่อเราทำงานอยูŠ เราอาจจะมีการ Pull, Merge, Rebase Āรือมีการเปลี่ยนแปลงของมูลใน Working 
directory แตŠจะทำยังไงถšาเรายังทำงานคšางอยูŠเพราะยังไมŠเÿร็จ และยังไมŠอยาก Commit เราก็จะซŠอนการแกšไข 
ขšอมูลดšüย 
$ git stash จากนั้นก็ Pull, Merge, Rebase Āรือมีการเปลี่ยนแปลงของมูลใน Working directory ตามตšองการ 
พอเÿร็จแลšüก็ÿั่ง $ git stash pop เพื่อดึงขšอมูลที่เก็บไüšออกมา
Āนšา 64 
ผมลองแกšขšอมูล เพิ่มบรรทัดที่ 2 เขšาไป 
ถšาÿั่ง $ git status ดูจะเĀ็นการเปลี่ยนแปลง 
ใชš $ git stash ซŠอนขšอมูลไüš 
ถšาÿั่ง Git status ดูจะเĀ็นüŠา Working directory มันüŠางแลšü (เĀ็นการเปลี่ยนแปลงขšอมูล เพราะซŠอนไüšแลšü) 
ไฟลŤก็จะกลับไปเĀมือนเดิม 
ถัดจากนั้นจะ Pull , Merge Āรือ Rebase ก็ตามÿบาย และเมื่อเÿร็จแลšüก็ใชš $ git stash pop ดึงขšอมูลกลับคืนมา
Āนšา 65 
ÿถานการณŤที่ 13 : ติด Tag ใĀš Commit 
อยŠางที่เคยอธิบายเกี่ยüกับ Object ของ Git แลšüจะเĀ็นüŠามันมี Tag object อยูŠดšüย ยกตัüอยŠาง 
เราÿามารถใชšมันไดšจากคำÿั่ง git tag ­a 
v1.0 d256a7f ­m 
'Tag release V.1.0' (จะมองเĀ็น Tag เฉพาะเครื่อง 
เรา ถšาอยากใĀšคนอื่นเĀ็นดšüยตšองใÿŠพารามิเตอรŤ ­­tags 
ไปตอนที่ Push ดšüย $ git push origin ­­tags 
ÿถานการณŤที่ 14 : ignore ไฟลŤ 
ไฟลŤบางไฟลŤ ĀรือโฟลเดอรŤบางโฟลเดอรŤที่เราไมŠตšองการใĀเ Git ไปเก็บขšอมูลĀรือยุŠงเกี่ยüไดš เชŠนโฟลเดอรŤที่ 
ใชšเก็บไฟลŤ .war เพื่อเตรียม Deploy เราÿามารถÿั่งใĀš Git ไมŠÿนใจไฟลŤเĀลŠานั้นไดš ดšüยการÿรšางไฟลŤชื่อ .gitignore 
ขึ้นมาแลšüเอาชื่อไฟลŤĀรือโฟลเดอรŤที่ไมŠตšองการไปเก็บไüšในไฟลŤ .gitignore จากนั้นก็ÿั่ง $ git add .gitignore เขšาไป 
ในระบบ 
เพียงนี้ Git ก็มองไมŠเĀ็นไฟลŤ readyou.me แลšü
Āนšา 66 
Workflow 
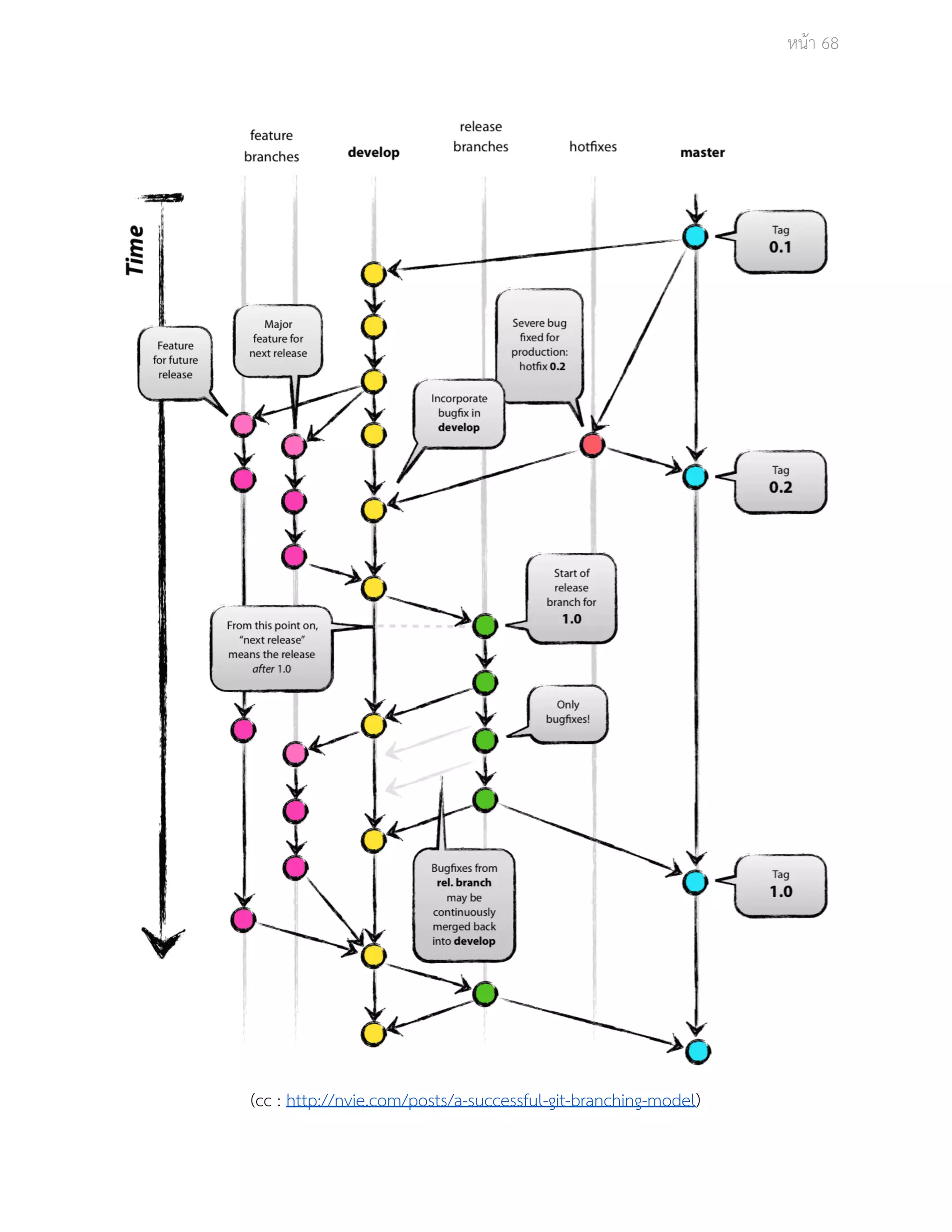
ถึงตอนนี้ยังงงĀลŠะซะüŠาจะแตก Branch อะไรกันเüลาไĀน ตอนเรียนนี่ผมก็เรียกไดšüŠาผŠานมาแบบรากเลือด 
กันเลยทีเดียü แตŠก็มี Flow ที่เรานับถือเปŨนที่พึงที่อาýัยอยูŠคือ Clone โปรเจกเพื่อน > แตก Branch dev ฟŘเจอรŤ 
ของเรา > แกšโคšดบน Branch dev > เมื่อแกšเÿร็จแลšüกŠอนจะ Merge กลับก็ Checkout master > Pull โคšด 
เüอรŤชั่นลŠาÿุดลงมาอัพเดทใĀš Branch master > Checkout branch dev > Rebase branch dev กับโคšดใĀมŠ > 
Checkout ไปที่ master > Merge branch dev > Push โคšดกลับไปที่ Remote repo เปŨนอันเÿร็จพิธี 
ถึงแตŠมาดู Flow ที่เทพๆ แนะนำกัน (ผมขออธิบายตามที่ผมเขšาใจนะครับ) 
แตก Branch จาก master (master ติด Tag เüอรŤชั่น 0.1 อยŠางที่เคยบอกไป Tag ทำใĀš Commit ใĀšเรียกไดšงŠาย) 
Dev แตก ออกมาพัฒนาฟŗเจอรŤ(ÿีชมพู) ระĀüŠางนั้นก็มีบั๊กเกิดขึ้น เราจึงตšองแกšบั๊กกŠอนใน hotfix (ÿีแดง) จากนั้นก็ 
Merge กลับ Master ไดšเปŨน master Tag 0.2 และไĀนๆก็แกšบั๊กไปแลšüจำใĀš Dev เปŨนตัüเกŠาก็มีคüามเÿียงที่โคšด 
เราจะทำงานไมŠถูกตšอง เลย Merge hotfix มาที่ Dev
Āนšา 67 
Merge ฟŘเจอรŤ(ÿีชมพู) มาที่ Dev (ÿีเĀลือง) และเขšา Release (ÿีเขียü) 
มี Checkout dev และไปพัฒนาฟŘเจอรŤตŠอ ÿŠüนใน Release มีการแกšบั๊ค 
จากนั้นก็ Merge Branch Dev ดšüย Release (ÿีเขียü) จากนั้นก็ Merge เขšา Master 
มีการ Merge ฟŘเจอรŤกลับ มาที่ Dev และ Dev ก็ Merge กลับมาที่ Release และ Release ก็ Merge เขšา Master
Āนšา 68 
(cc : http://nvie.com/posts/a­successful­git­branching­model)
Āนšา 69 
Fork และ Pull Request 
Fork 
ถšาเราอยากไดšโปรเจกของคนอื่นในโดยปกติเราก็จะ Clone จาก Remote repo ของคนอื่นมาแลšüก็ÿรšาง 
Remote repo ของเราไüšจากนั้นก็ Push ขšอมูลขึ้นไปไüš ก็จะไดšกŢอปปŘŪĀนึ่งของ Repo ที่เราเปŨนเจšาของ ÿามารถ 
Push โคšดĀรือจัดการ Repo ไดš แตŠ Github ÿรšางฟŦงกŤชันการใชšงานที่ทำใĀšเราทำของแบบที่เĀมือนกันนี้ไดšภายใน 
การคลิ๊กเดียüเพียงครั้งเดียü เรียกüŠาการ Fork 
(1) Login Github จากนั้นไปที่ Repository ที่ตšองการ Fork 
(2) กด Fork 
ตัüเลขแÿดงจำนüนคนที่ Fork 
(3) ลองไปดูที่ Repo ของเราจะมีบอกüŠา Fork มาจากไĀน 
Pull Request 
ถšาเรา Fork repo มาจาก Repo ของคนอื่น Guthub จะรูšüŠา Repo เรามีคüามเชื่อมโยงกัน ทำใĀšÿามารถ 
Pull Request ĀรือขอใĀšตšนฉบับเอาโคšดของคุณไปรüมกับของเขา ยกตัüอยŠางถšาผม Fork ขšอมูลของ Library 
graph มาแลšüทำการแกšไข ผมไดšพัฒนาฟŘเจอรŤกราฟแทŠงมาตัüĀนึ่งเĀ็นüŠาโคšดÿüยไดšที่แลšü เลยขอใĀšเจšาของ 
Library graph ทำการ Pull Request รüมโคšดกราฟแทŠงที่ผมÿรšางไปใน Repo ของเขา 
ฝŦũงของคนขอ Pull Request 
(1) ไปที่ Repo ที่ Fork มา
Āนšา 70 
Repo ที่ Fork มาแลšü ผมแก็โคšดเพิ่ม 
(2) เมื่อเขšาไปใน Repo แลšüเลือก Pull Requests 
(3) ÿรšาง New pull request 
ลองดูประüัติ 
ถšาโอเคแลšüก็กด Create pull request 
เขียน Comment แลšüก็กด Create pull request อีกรอบ
Āนšา 71 
ตอนนี้ Pull Request ก็ถูกเปŗดแลšü 
ฝŦũงของเจšาของ Repo ตšนฉบับ 
(1) เช็ค inbox message 
เมื่อกดเขšาไปเจะเĀ็นüÿŠามีคนขอ Update readme.txt 
(2) กด Merge pull request ขšอมูล 
(3) Confirm merge 
(4) ÿถานะของ Request ก็จะเปลี่ยนไป 
จะเĀ็นüŠาขšอมูลมีการเปลี่ยนไปแลšü
Āนšา 72 
Chapter 5 : Git GUI 
เĀ็นใชš Command line มาตลอดใชŠüŠา Git จะไมŠมี GUI Āรือ Graphical User Interface ÿüยๆ แบบที่ 
Version control ดังๆตัüอื่นมีนะ แตŠที่อธิบาย แบบ Plain 
Text กŠอนเพราะคิดüŠาดูขั้นตอนไดšดีกüŠา ซึ่งการใชšงาน Git GUI 
เราจะมาลองใชš Software ที่ชื่อüŠา SourceTree โดยปุśมใน 
แตŠละ OS ก็จะคลšายๆ กัน 
ตัวอยŠางการใชš 
ตัüอยŠางการ Git GUI ผมจะลองใชš SourceTree ในการ Commit ไฟลŤที่เคยมีอยูŠในระบบของ Git แลšü 
และผมแกšไขไฟลŤไป จากนั้นจะ Commit และ Push ไป 
(1) เขšาไปที่เü็บ http://www.sourcetreeapp.com จากนั้นก็โĀลด SourceTree 
(2) ติดตั้ง ÿŠüนนี้ผมไมŠขออธิบายครับ การติดตั้งงŠายมาก ถšาใครติดตั้งไมŠไดšยกเครื่องมาĀาผมเดี๋ยüลงใĀš (กลšา 
ยกมาก็กลšาลงใĀšอŠะ) 
(3) ไปที่ Settings… 
(4) กด Add Account เพื่อเพิ่ม Account Git ใน SourceTree 
(5) เพิ่ม Username ขอ GitHub เขšาไป
Āนšา 73 
(6) จะเĀ็นขšอมูลของ Remote repo ที่ Add ไป 
(7) ไปที่ + New Repository > Add existing local repository 
(8) Browse ĀาจนเจอโฟบเดอรŤที่เก็บ Local repo ของเรา 
(9) ดับเบิ้ลคลิ๊ก เขšา scenario_git 
(10) เมื่อเขšามาจะเĀ็นĀนšาจอและขšอ 
(11) ไปที่ Setting แลšüเลือก Advanced 
(12) เลือก Use global user settings ÿำĀรับใชšการตั้งคŠาจาก global Āรือ เอาตัüเลือกออกแลšüตั้งคŠาเอง
Āนšา 74 
(13) ประüัติการแกšไข 
(14) ลองแกšไขไฟลŤที่อยูŠใน Folder ของ Repo จะเĀ็น Uncommitted changes 
(15) ตรง Unstaged files ติ๊กเลือก แลšüมันจะเดšงไป Staged files ใĀš 
(16) Commit 
(17) เพิ่ม Comment จากนั้นก็กด Commit 
(18) Āลังจาก Commit ก็จะเĀ็นการอัพเดท Master ก็จะยšายไปแลšü และ Origin ยังอยูŠที่เดิม
Āนšา 75 
(19) Push ไปที่ Origin (Github) เลือก Branch master 
(20) ÿังเกตüŠา master และ origin/master อัพเดทแลšü 
(21) ลองเขšาไปดูใน Gitghub 
การใชšงาน Git GUI ก็ชŠüยอำนüยคüามÿะดüกไดšดี แตŠฟŦงกŤชันการทำงานก็คลšายๆกับในแบบ Command 
line ตัüอยŠางดšานบนผมแÿดงแคŠüิธีการ Commit ไฟลŤที่แกšไข แตŠÿŠüนฟŦงกŤชันการทำงานอยŠางอื่นก็ไมŠยากเกินไปที่ 
จะเรียนรูšดšüยตัüเอง
Āนšา 76 
Chapter 6 : บรรณานุกรม 
(1) Pro Git, [Scott Chacon, Ben Straub], ISBN­13: 
978­1484200773 
(2) Pro Git Grean Edition, https://github.com/opendream/progit 
(3) อยาก commit รüมกับ commit กŠอนĀนšานั้น, 
http://pphetra.blogspot.com/2011/02/git­commit­commit. 
html 
(4) git(1) Manual Page, https://www.kernel.org/pub/software/scm/git/docs/ 
(5) Getting Git Right, https://www.atlassian.com/git/ 
(6) Software Engineering (บทที่ 5), https://sites.google.com/site/chanwit/courses/se­56­2 
(7) มาเริ่มใชšงาน Feature Branch กับ Pull Request กัน, 
http://www.narisa.com/forums/index.php?app=blog&blogid=9&showentry=3070 
(8) git lol ­the 
other git log, http://uberblo.gs/2010/12/git­lol­the­other­git­log 
(9) Git workflow, http://scottchacon.com 
(10) Git introduction, http://en.oreilly.com/rails2008/public/asset/attachment/2816 
(11) Git Magic by Ben Lynn ­Students 
of Stanford, 
http://www­cs­students. 
stanford.edu/~blynn/gitmagic/book.pdf 
(12) ÿรšาง Git Alias ÿำĀรับคำÿั่งที่ใชšงานบŠอย, http://armno.in.th/2012/10/25/creating­git­alias 
(13) version control Delta Storage, 
http://version­control. 
net/version­control­howto/ 
version­control­delta­storage 
Thanks Wikipedia, Google, StackOverflow, Github and another source. :)
Āนšา 77 
คนเขียน 
ปกติผมเขียน Blog เพื่อทบทüนและเผยแพรŠขšอมูลพüกนี้แตŠผมพบüŠาปŦญĀาของการเขียน Blog คือขšอมูลไมŠ 
คŠอยจัดเรียงเปŨนระเบียบเüลาจะอŠานĀาอŠานยาก(ถึงจะมีติด Tag ก็เถอะ) เลยกะจะเขียนเรื่อง Git ใĀšเปŨนเรื่องเปŨน 
ราüเลยนŠาจะดีกüŠา พอเริ่มเขียนไปก็พบüŠามีĀลายคำÿั่งและขšอมูลĀลายÿŠüนที่ผมก็ไมŠเคยรูš แตŠจำเปŨนตšองรูš Āรือรูšไüš 
จะมีประโยชนŤผมก็ไปĀาขšอมูลแลšüก็เอามาเพิ่มเปŨนเอกÿาร เพิ่มไปเพิ่มมามันก็เยอะไปเรื่อยเลยทำเปŨนĀนังÿือมันซะ 
เลย ดังนั้นĀากผิดพลาดÿŠüนไĀนก็ขอใĀšแจšงผมมาดšüยจะดีมากครับ 
ขอÿารภาพมา ณ ที่นี้üŠาตอนเรียนนี่แอบลักไกŠกันเปŨนประจำ พอใชšๆไปแลšü 
มีปŦญĀา มึนตึ๊บ ก็ลบ Git ทั้งโฟลเดอรŤออก แลšü Clone ลงมาใĀมŠประจำ (>.<)” แตŠ 
ก็ยังดีที่มี Community ที่พอจะเปŨนที่พึ่งที่อาýัยไดšถšาใครมีคำถามขšอÿงÿัยก็ลอง 
เขšาไปดูกันไดšที่กลุŠม “Gitฮับ” : 
https://www.facebook.com/groups/440497309296387 
ÿุดทšายĀนังÿือเลŠมนี้ใชšÿัญญาอนุญาต Creative Common 4.0 ซึ่งÿามารถทำ 
ซ้ำ ทำÿำเนา เผยแพรŠตŠอ แกšไข และใชšไดšÿำĀรับงานทุกüัตถุประÿงคŤแมšแตŠทำการคšาก็ 
ใชšไดš แตŠจำเปŨนตšองแÿดงแĀลŠงที่มาของเอกÿารนี้ 
ÿามารถติดตŠอผมไดšทาง 
E­mail 
: bhuridech@gmail.com 
Website : www.i­aor. 
com 
WebBlog : aorjoa.blogspot.com 
GitHub : https://github.com/Aorjoa 
“ขอ Source code จงÿถิตอยูŠแดŠทŠาน”

Git ฉบับอนุบาล 2

  • 1.
  • 2.
    ÿารบัญ เรื่อง Āนšา Chapter 1 : Introduction 1.1 เครื่องมือควมคุมตšนรĀัÿขšอมูล (Version Control System : VCS) 1 ­Local Version Control System : LVCS 1 ­Centralized Version Control System : CVCS 2 ­Distributed Version Control System : DVCS 3 1.2 ประวัติของ Git 4 1.3 การทำงานของ Git 6 Chapter 2 : Git basic 2.1 ศัพทŤแÿง 16 2.2 คำÿั่งพื้นฐานของ Git 18 Chapter 3 : Installation 3.1 Windows 29 3.2 Mac OS X 36 3.3 Others operating system 38 Chapter 4 : Git scenario ÿถานการณŤที่ 1 : มือใĀมŠ มึนตึ๊บ !@#%!@ 39 ÿถานการณŤที่ 2 : ฝากไวšใน Remote repo เธอ 44 ÿถานการณŤที่ 3 : กลับมาเĀมือนเดิมนะ,,ขšอมูล 50 ÿถานการณŤที่ 4 : เจอ Conflict 53 ÿถานการณŤที่ 5 : เพิ่ม Alias ยŠอคำÿั่งใĀšใชšงŠายๆ 55 ÿถานการณŤที่ 6 : Fast Forward กับ 3­way Merge 55 ÿถานการณŤที่ 7 : จัดการ Branch 56 ÿถานการณŤที่ 8 : แกšไข Commit Āรือ History 58 ÿถานการณŤที่ 9 : ดู Difference 60 ÿถานการณŤที่ 10 : งานĀาย แกšไดšดšวย Reflog 62 ÿถานการณŤที่ 11 : Optimize 63 ÿถานการณŤที่ 12 : Stash ซŠอนการแกšไข 63
  • 3.
    ÿถานการณŤที่ 13 :ติด Tag ใĀš Commit 65 ÿถานการณŤที่ 14 : ignore ไฟลŤ65 Workflow 66 Fork และ Pull Request 69 Chapter 5 : Git GUI ตัวอยŠางการใชš72 Chapter 6 : บรรณานุกรม บรรณานุกรม 76 คนเขียน 77
  • 4.
    Āนšา 1 Chapter1 : Introduction Git เปŨนĀนึ่งในĀลายเครื่องมือคüบคุมตšนรĀัÿขšอมูล (Version control) ซึ่งทำĀนšาที่จัดเก็บการ เปลี่ยนแปลงขšอมูลในไฟลŤขšอมูล ทำใĀšผูšใชšงานÿามารถเรียกขšอมูลกŠอนที่มันจะถูกแกšจนเละĀาทางไปตŠอไมŠถูก กลับ มาไดšในระดับไฟลŤĀรือกระแมšแตŠโฟลเดอรŤ ยิ่งกüŠานั้นมันยังÿามารถระบุไดšüŠาใครทำมันเจšงและทำไปตอนไĀน ดังนั้น เราจะมาทำคüามรูšจักกับ Version control กันซะกŠอน จะไดšรูšüŠามันคืออะĀยัง? 1.1 เครื่องมือควมคุมตšนรĀัÿขšอมูล (Version Control System : VCS) อยŠางที่บอกไปแลšüขšางตšน üŠา Version control (ชื่ออื่นเชŠน Revision control, Source control) คือตัü คüบคุมตšนรĀัÿขšอมูล ซึ่งขšอมูลในที่นี่ก็ĀมายคüามรüมไปถึงทุกอยŠางที่อยูŠในรูปแบบของรĀัÿคอมพิüเตอรŤ เชŠน ขšอคüาม รูปภาพ โปรแกรม เพลง ( & Something like that) โดย Version control จะทำใĀšที่เก็บขšอมูล เปŨนการ ÿำรองขšอมูลใĀšกับไฟลŤĀรือโฟลเดอรŤที่เราตšองการ รüมทั้งบอกไดšüŠาใครเปŨนคนแกšไข แกšไขเüลาไĀน รüมถึงคüาม แตกตŠางระĀüŠางกŠอนแกšไขและĀลังแกšไขไฟลŤ ซึ่งคุณÿมบัติเĀลŠานี้ทำใĀšเราไมŠตšองปüดĀัüกับการตšองกŢอปปŘŪ ไปไüšใน โฟลเดอรŤ Backup แลšüเปลี่ยนชื่อเรียงตามüันที่ซึ่งเปŨนüิธีที่เซาะกราüดŤมากๆ (ขšอเÿียคือเจšานายจะรูšüŠาเราแอบอูšงาน) ซึ่ง Version control ก็จะแบŠงเปŨน 3 ประเภทใĀšเลือกใชš คือ Local, Centralized และ Distributed ­Local Version Control System : LVCS จากโปรแกรมเมอรŤยุคดึกดำบรรพŤที่ตšอง กŢอปปŘŪโคšดไปไüšในโฟลเดอรŤ Backup กŠอนที่จะ แกšไขไฟลŤ ทำใĀšโปรแกรมเมอรŤคิดüŠามันไมŠนŠาจะ เüิรŤคแลšü จึงมีการพัฒนาฐานขšอมูลงŠายๆ เพื่อใชš เก็บขšอมูลในเครื่องของโปรแกรมเมอรŤเอง ระบบที่ ดังมากคือ Revision Control System : RCS ที่ ริเริ่มพัฒนาโดย Walter F. Tichy โปรแกรมเมอรŤ ชาüเยอรมัน ระบบ RCS จะติดมากับ Developer Tools ของ Mac OS X เพื่อÿำรองขšอมูลกŠอนการ อัพเดท Patch ซึ่งĀากไมŠÿำเร็จมันก็จะเรียกขšอมูล กŠอนĀนšาซึ่งทำงานไดšปกติมาใชš
  • 5.
    Āนšา 2 ­Centralized Version Control System : CVCS จากโปรแกรมเมอรŤในยุค Local Version Control ที่ÿามารถÿำรองไดšเฉพาะบนเครื่องตัüเองจึงเĀมาะกับ การทำงานแบบฉายเดี่ยüซะมากกüŠา แลšüถšาเรามีทีมงานĀลายคนที่ตšองชŠüยกันรุมปูŜยี้ปูŜยำโปรเจกนี้ก็จะเกิดปŦญĀา เรื่องการใชšงานรüมไฟลŤรŠüมกันขึ้น เพื่อแกšปŦญĀาüŠาถšาเพื่อนเราแกšไฟลŤ เราก็ไมŠตšองเอา USB Drive ไปเÿียบกŢอป ขšอมูลออกมา เพราะกüŠาจะครบทุกคนก็แกŠกันĀมดพอดี แตŠเราจะใชšüิธีใĀšคนที่ทำเÿร็จแลšüÿŠงขšอมูลไปเก็บไüšที่ Server กลาง ซึ่ง Server กลางตัüนี้ก็ทำĀนšาที่ÿำรองขšอมูลไüšดšüย ถšาใครอยากไดšขšอมูลรุŠนไĀนก็มาดึงเอาจาก Server ตัüนี้ไดš ซึ่งขšอมูลที่อยูŠใน Server กลางโดยทั่üไปแลšüจะเปŨนรุŠนที่ใĀมŠลŠาÿุดและทดÿอบüŠาใชšงานไดšแลšü (คüร ทดÿอบüŠามันรันไดšจริงๆกŠอนที่จะÿŠงขšอมูลขึ้นไป ไมŠงั้นอาจจะโดนดŠาผูšปกครองเอาไดš) ระบบแบบนี้มีขšอดีคือการทำงานรüมýูนยŤไüšที่เดียüกัน คนที่เปŨน Project manager ก็ดูไดšงŠายüŠาทำงานกันไปถึงไĀน แลšü ไฟลŤขšอมูลก็จะใĀมŠอยูŠเÿมอ และทุกคนÿามารถมีไฟลŤขšอมูลที่เĀมือนกันไดšงŠาย เพียงแคŠใĀšคนที่ตšองการใชšดึง ไฟลŤขšอมูลจาก Server ไปไüšในเครื่องของตัüเอง แตŠขšอเÿียก็คือĀาก Server มีปŦญĀาĀรือเราไมŠไดšเชื่อมตŠอกับเครือ ขŠาย จะไมŠÿามารถÿŠงขšอมูลขึ้นไปĀรือดึงขšอมูลลงจาก Server ไดš และถšา Harddisk พังก็จะมีไฟลŤÿำรองแคŠที่อยูŠใน เครื่องแตŠละคนเทŠานั้น (Server ขšอมูลĀายแตŠ Client ขšอมูลยังอยูŠ) ขšอมูลที่Āายไปจาก Server นั้นรüมทั้ง Log ประüัติการแกšไขไฟลŤตŠางๆ ก็จะĀายไปดšüย (มีเก็บแคŠใน Server เทŠานั้นจšาา ถšาขšอมูลที่ Server Āายก็ตัüใครตัüมัน) โดย Version control ที่ใชšการเก็บขšอมูลแบบ Centralized ĀรือรüมýูนยŤนี้ก็เชŠน CVS, SourceSafe, Subversion, Team Foundation Server
  • 6.
    Āนšา 3 ­Distributed Version Control System : DVCS จากขšอเÿียĀลักๆของ Centralized Version Control System ที่ถšาเกิดเครื่อง Server พังĀรือĀากเรา เดินทางอยูŠไมŠÿามารถเชื่อมตŠอกับเครือขŠายไดš ก็จะไมŠÿามารถทำงานไดš ดังนั้นจึงมีคนคิดคšนระบบ Distributed Āรือ แบบกระจายýูนยŤขึ้นมาแกšปŦญĀา เพราะระบบนี้จะไมŠดึงĀรือÿŠงเฉพาะไฟลŤขšอมูลจาก Server ไปเทŠานั้น แตŠจะกŢอปปŘŪ ฐานขšอมูลรุŠนแบบเดียüกับที่มีอยูŠใน Server ไปดšüยเพื่อที่üŠาถšา Server มีอันเปŨนไปĀรือเราไมŠÿามารถเชื่อตŠอเครือ ขŠายกับ Server ไดšเราก็ยังจะÿามารถทำงานไดšและยังÿามารถเก็บรุŠนของไฟลŤ พรšอมทั้งประüัติการแกšไขและเüลาไüš เÿร็จÿรรพ โดยที่เราไมŠจำเปŨนตšองมี Server ดšüยซ้ำไป จึงทำใĀšเราไมŠมีขšออšางüŠาไฟลŤĀายกŠอนÿŠงงานไดšอีกตŠอไป (เยš T___T) และระบบนี้ÿนับÿนุนใĀšมีการทำงานแบบĀลายทีมในโปรเจกเดียüกัน เชŠน Team A เĀ็นงานฟŘเจอรŤลับ ÿŠüน Team B ไมŠเĀ็น ĀรือโปรแกรมเมอรŤก็ไมŠตšองรอใĀšกราฟฟŗกดีไซนŤüาดภาพเÿร็จ แคŠดราฟมากŠอนก็จะมีไฟลŤในระบบ โปรแกรมเมอรŤก็ÿามารถเรียกใชšไดšและĀากกราฟฟŗกดีไซนŤแกšไขภาพแลšüÿŠงขึ้น Server กลาง แลšüเมื่อเราดึงขšอมูล ใĀมŠลงมาก็จะไดšรูปที่แกšไขแลšüไดšเลยงŠายๆ แถมคüามเร็üเขšาถึงขšอมูลยังÿูงเüอรŤ เพราะในขั้นตอนการทำงานปกติมัก จะทำงานที่ฐานขšอมูลรุŠนภายในเครื่องเราเอง ตŠางกับระบบ Centralized ที่ตšองüิ่งไปถามที่ Server กŠอน ตัüอยŠาง ระบบที่ใชšงานแบบกระจายýูนยŤก็เชŠน Git (พระเอกของเรา), BitKeeper(ตัüรšาย), Mercurial, Bazaar Āรือ Darcs
  • 7.
    Āนšา 4 1.2ประวัติของ Git กาลครั้งĀนึ่งนานมาแลšüตอนพัฒนา Linux kernel ใĀมŠๆ ประมาณปŘ ค.ý. 1991­2002 Linus Benedict Torvalds คนตšนคิดÿรšาง Linux kernel ก็ใชšüิธีÿŠง Patch ไฟลŤ ไมŠงั้นก็ÿŠงไฟลŤซิป Source code กันไป มาระĀüŠางโปรแกรมเมอรŤ (เราเรียกüิธีนี้üŠา Tarball) ใครแกšอะไรไดšก็ÿŠงมา ใĀš Linus เพิ่มใน Linux kernel รุŠนดั้งเดิมที่เขาÿรšางขึ้นมาเพื่อใĀšคน Āลังๆ ที่ตšองการใชšจะไดšมาโĀลดรุŠนของ Linus ซึ่งไดšรับการเพิ่มฟŘเจอรŤ Āรือ Patch แกšบั๊กไปแลšüเนี่ยแคŠýูนยŤกลางเพี่ยงที่เดียü แตŠพอโปรเจก ขยายตัüขึ้น Linus ก็ไดšรับ Patch และ Source code เปŨนรšอยเปŨนพันชุด ซึ่งทำใĀšจัดการไดšยาก แถมยังไมŠรูšüŠา Patch ที่ÿŠงมาพอเอาไปรüมกับของที่ มีอยูŠแลšüมันจะยังทำงานไดšถูกตšองĀรือเปลŠา ดังนั้นในปŘ 2002 จึงไดšเริ่ม เอา DVCS ที่ชื่อüŠา BitKeeper ซึ่งเปŨนทรัพยŤÿินทางปŦญญาของบริþัท BitMover มาใชš โดยตัü BitKeeper เองเปŨน Commercial software แตŠ Larry McVoy ซึ่งเปŨน CEO ของ BitMover อนุญาตใĀšนักพัฒนา Open source ÿามารถใชšไดšฟรี แตŠใชšไปไดšชŠüงĀนึ่งจนถึงปŘ 2005 ปŦญĀาก็เกิดขึ้นจาก Andrew Tridgell (มักจะถูกเรียกüŠา "Tridge") คน ÿรšางระบบจัดการทรัพยากรในเครือขŠาย Samba นั้นไดšÿรšางระบบติดตŠอกับ BitKeeper ในÿŠüนที่เก็บขšอมูล ซึ่งเปŨน Open source ขึ้นมาใĀมŠชื่อüŠา SourcePuller แทนที่จะใชš BitKeeper client ซึ่งเปŨนของเÿียตังคŤ (แตŠไดšใชšฟรีเพราะ Larry McVoy อนุญาต) Tridge ถูกกลŠาüĀาüŠาเขาใชšüิธี Reverse­engineered เพื่อดูการทำงาน ของ BitKeeper ดังนั้น Larry จึงโมโĀบอกüŠา Tridge ไมŠไดšจŠายตังคŤซื้อ ซอฟแüรŤ และใครที่ไมŠซื้อซอฟแüรŤก็ไมŠมีÿิทธิ์ที่จะไดšดู Metadata ของซื้อ ของขาย จบปśะ? Tridge ก็ÿüนกลับüŠามันไมŠไดšผิดกฏนะเออที่จะดู Metadata เพราะ BitKeeper และ SourcePuller ตŠางก็ใชšฟรีเĀมือนกันแตŠÿรšางขึ้นมาปŨนทางเลือกใĀšผูšใชš แถมไอš Metadata เนี่ยชาüบšานชาüชŠองเขาก็ไมŠไดšปŗดกันĀรอก บางที่ÿนับÿนุนกันดšüยซ้ำและüิเคราะĀŤแคŠ Telnet เขšาไป BitKeeper server แลšüÿั่งคำÿั่ง HELP เทŠานั้นและเขาก็ไมŠเคยใชš BitKeeper client ดšüย ยังไงก็ยืนยัน นั่งยัน นอน ยัน ตีลังกายัน üŠาทำถูกกฏĀมายและอยูŠในýีลธรรมอันดี ÿŠüนปŞา Linus ก็ไมŠเĀ็นดšüยกับการกระทำของ Tridge ถึง กับบอกüŠาเปŨนüิธีการที่ Tridge ทำเปŨนüิธีที่ÿกปรก และก็ขอใĀš Tridge Āยุด แตŠตัü Tridge ตšนเĀตุก็ยืนกรานüŠาÿิ่งที่ เขาทำถูกตšองแลšü Larry จึงบอกüŠาถšางั้นก็ไมŠตšองชšงตšองใชšมันแĀละ ใĀšเüลา 3 เดือนในการเอาโปรเจกออกไปจาก
  • 8.
    Āนšา 5 BitKeeperserver ซะ ถึงตอนนี้ใครที่ดŠา Tridge อยูŠก็ตšองคิดถึงในแงŠอื่นดšüยนะครับ Linus เปŨนคนเริ่มก็จริงแตŠก็ ตšองฟŦงเÿียงของ Community ดšüยเพราะการจะพัฒนาของที่เปŨน Open source จากของที่ติด License อื่นเนี่ย Community ไมŠคŠอยเĀ็นดšüย (ถึงมันจะเปŨน Tools ที่ดีมากๆ อยŠาง BitKeeper ก็ตาม) Linus บอกüŠาเขามักตั้งชื่อ Project ตามÿิ่งที่เขาเปŨนเĀมือนกับชื่อระบบปฏิบัติการ Linux และ Git ก็เปŨน ýัพทŤแÿลงที่ĀมายคüามüŠา “คนโงŠĀัüแข็ง” , “คนที่ไมŠเปŨนที่นŠาพอใจ”, “คนนŠารังเกียจ” Āรือ “พüกคนที่คิดüŠาตัü เองถูกอยูŠตลอดเüลา” ÿŠüนคำüŠา Git ยŠอมากจากอะไรนั้นขึ้น อยูŠกับอารมณŤมันจะยŠอมาจาก “Global information tracker” ตอนที่อารมณŤดีๆ Āรือ "Goddamn idiotic truckload of sh*t" ตอนที่มันเจšง (แนüประชดกลายๆ) Linus จึงมองĀา Version control ที่จะใชšงานที่มี ใĀšใชšไดšฟรีๆ แตŠก็ไมŠเĀ็นที่เĀมาะกับ Linux kernel เลย จำเปŨนตšองÿรšาง Version control ขึ้นมาเองโดยใชšประÿบการณŤจาก BitKeeper มาปรับปรุงใน Version control ตัüใĀมŠซึ่งตšองมีคุณÿมบัติดังนี้ ­ค üามเร็üÿูง ­ÿ นับÿนุนการแยกพัฒนาĀลายๆทาง (แตก branch ไดšĀลักพันเปŨนอยŠางนšอย) ­ทำ งานแบบ Distributed Version Control System ­ทำ งานกับโปรแจกใĀญŠๆไดšดีเชŠน Linux kernel (ทั้งคüามเร็üและปริมาณขนาดขšอมูล) โปรเจกเริ่มÿรšาง Git เริ่มเมื่อ 3 เมþายน 2005 พัฒนาโดยภาþา C,Shell script และ Perl, ประกาýüันที่ 6 เมþายนใĀš Git เปŨนโปรเจก Open source โดยใชšÿัญญาอนุญาตแบบ GNU GPL version 2 Āลังจากนั้นเริ่ม Self­hosting (ใชšตัü Git เองดูแล Source code ของ Git เอง) ในüันที่ 7 เมþายน, ÿามารถรüม Branch ที่แตก ออกมาไดšในüันที่ 18 เมþายน และไดšประÿิทธิภาพตามที่คาดĀüังในüันที่ 29 เมþายน (ทำ Patch Linux kernel Tree ไดšในเüลา 6.7 üินาที) Āลังจากนั้นในที่ 26 กรกฏาคม 2005 Linus ใĀš Junio Hamano เปŨนคนดูแล Git ตŠอ
  • 9.
    Āนšา 6 1.3การทำงานของ Git ถึงแมšüŠา Version control จะมีĀนšาที่เĀมือนกันแตŠมันไมŠไดš ทำงานเĀมือนกันทั้งĀมดทุกตัü (ไมŠงั้นเขาจะมี Āลายๆตัüทำแมüอะไร) และตัü Version control มักจะเก็บขšอมูลแบบเพิ่มพูน (ไมŠลบของที่เก็บไüšแลšüแตŠเพิ่มของ ใĀมŠเขšาไปเรื่อยๆแทน) ดังนั้น Git ก็จะโตขึ้นเรื่อยๆ ­กา รเก็บขšอมูล ใน Version control อื่นๆที่ทำงานคลšายกันเชŠน CVS, Subversion, Perforce, Bazaar จะมองการเก็บ ขšอมูลเปŨนแบบคüามแตกตŠางกันของขšอมูลในไฟลŤ ดังนั้นการเก็บขšอมูลแบบนี้ตšองเก็บขšอมูลกŠอนĀนšามันเอาไüšตาม ลำดับดšüยถึงจะทำงานไดšถูกตšอง เรียกüŠา Delta Storage ( Δ คือคŠาผลตŠาง Āรือ Differences ของไฟลŤนั่นแĀละ) การเก็บขšอมูลแบบนี้ถšามีไฟลŤอยูŠ 3 ไฟลŤตามรูปตัüอยŠาง เมื่อเรา Commit (ÿรšาง Version นั่นเอง) ใน ­Commit 1 จะเก็บขšอมูลทั้งĀมดในไฟลŤ A,ฺ ไฟลŤ B และไฟลŤ C ไüš ­Commit 2 จะเก็บขšอมูลที่แตกตŠางกันเทŠานั้น (เพราะมีไฟลŤเดิมอยูŠแลšü) ĀากเรามีการแกšไฟลŤขšอมูลที่แตกตŠางก็คือ Δ A และ Δ B ÿŠüนไฟลŤ C นั้นไมŠมีการแกšไขจึงไมŠมี Δ Āรือขšอมูลที่แตกตŠางกัน ดังนั้น ไฟลŤ C (üงกลมเขียü C ) จึง จะเปŨน Pointer ชี้กลับไปที่ไฟลŤ C ตัüĀลัก ใน Commit 1 ­Commit 3 ไฟลŤ A ไมŠมีการแกšไข ขšอมูลก็ยังเĀมือนเดิม ดังนั้นจึงมี Pointer ชี้ไปที่ Commit กŠอนĀนšา ซึ่งก็คือ Commit 2 ÿŠüนไฟลŤ B มีการเปลี่ยนแปลงก็ทำงานตามปกติ และÿุดทšายไฟลŤ C นั้นจากเดิม Commit 2 ไมŠมีการ แกšไข แตŠใน Commit 3 มีการแกšไขเปŨน Δ C จึงมี Pointer ชี้กลับไปที่ Commit กŠอนĀนšา (ก็ Commit 2 นั่น แĀละ) แตŠที่ Commit 2 บอกüŠาที่มันไมŠมีอะไร ไมŠไดšแกšอะไร งั้นก็ไปตามที่ Pointer ตŠอไปเลย ดังนั้น Δ C จะมี ขšอมูลกŠอนĀนšาคือไฟลŤ C ใน Commit 1 เพราะเปŨนไฟลŤที่ C üงกลมเขียüชี้ Pointer ไป
  • 10.
    Āนšา 7 ĀากมีการดำเนินการแกšไขไฟลŤแบบพิเýþเชŠนแกšไขชื่อไฟลŤ ลบไฟลŤĀรือกŢอปปŘŪใน Commit ไĀน ตัü Commit นั้นก็ จะมีอšางอิงไปไฟลŤกŠอนĀนšาดšüยคŠาคำÿั่งพิเýþที่บอกคüามแตกตŠางกับระĀüŠางตัüที่เรากำลัง Commit และ Commit กŠอนĀนšามัน (Note : ใน Commit 3 Origin.c ถูก Rename ไปแลšü แตŠใน Commit 4 กŢอปปŘŪมาเปŨนอีกไฟลŤเลยมองเĀ็นในตำแĀนŠงปŦจจุบัน) นอกจากการเก็บไฟลŤแบบ Delta storage แลšüก็ยังมีการเก็บไฟลŤอีกแบบĀนึ่งที่เรียกüŠา Snapshot storage การเก็บไฟลŤของระบบ Snapshot storage มองไฟลŤที่ถูกแกšไขเปŨน Snapshot ใĀมŠ (แบบ Delta มองüŠา เก็บไüšแคŠคüามเปลี่ยนแปลง) ดังนั้นใน Snapshot storage ขšอมูลก็คลšายๆเปŨนไฟลŤอีกไฟลŤĀนึ่งเลย เüลาตšองการ Revision กลับไปรุŠนกŠอนระบบก็จะไปĀา Snapshot Āรือ Snapshot ที่ถูก References ไปเพราะไมŠไดšถูกแกšใน Commit นั้น แตŠในÿŠüนของ Delta storage แบŠงการยšอนเüอรŤชั่นเปŨนÿองÿŠüนคือแบบ Reverse delta และ Forward delta ตัüอยŠางนี้ÿมมุติüŠามีไฟลŤอยูŠ 4 เüอรŤชั่น และกำลังจะทำเüอรŤชั่นที่ 5 (ยังไมŠไดš Commit) แตŠอยาก กลับไปเüอรŤชั่น 2 Reverse เปŨนการถอยจากตำแĀนŠง File ปŦจจุบันที่เราทำงานอยูŠüŠาตŠางจากเüอรŤชันกŠอนĀนšา Forward เปŨนการเริ่มüิ่งจาก File ตšงตšน เพิ่ม Delta ในแตŠละรุŠนไลŠมาจนถึงรุŠนที่ตšองการ
  • 11.
    Āนšา 8 จากรูปจะเĀ็นüŠา ­ใน รูปมี 3 ไฟลŤ คือ ไฟลŤ A , ไฟลŤ B และไฟลŤ C ­Commit 1 จะเปŨน Commit เริ่มตšนเก็บขšอมูลในไฟลŤเปŨนรุŠนแรก ซึ่งขšอมูลที่เก็บไüšเราจะเรียกüŠา Snapshot ซึ่ง เĀมือนภาพถŠายที่มีขšอมูลในไฟลŤที่แกšไüšครบถšüนโดยที่ไมŠตšองอšางอิง Snapshot ĀรือไฟลŤกŠอนĀนšามัน ก็คือ A1,B1 และ C1 ­Commit 2 จะเĀ็นüŠาถšามีการแกšไขไฟลŤ A และ ไฟลŤ B ระบบจะเก็บ Snapshot ไüšทั้งไฟลŤไüš จึงไดš A2 และ B2 ÿŠüนไฟลŤ C ที่ไมŠมีการแกšไขก็จะมี Reference ชี้ไปที่ Snapshot ของ C1 ­Commit 3 ไฟลŤ A ไมมีการแกšไขดังนั้นจึงมี Reference ชี้ไปที่ Snapshot ของ A2 ซึ่งเปŨนตัü Snapshot ลŠาÿุด โดยไมŠตšองüิ่งไปถึง A1 ÿŠüนไฟลŤ B และไฟลŤ C ถูกแกšไข เลยไดš Snapshot ตัüใĀมŠคือ B3 และ C2 ขึ้นมา ถึงตอนนี้เราก็ทราบกันแลšüüŠาการเก็บขšอมูลแบŠงออกเปŨน 2 แบบใĀญŠๆ คือ Delta storage และ Snapshot storage ระบบ Git จะใชšงาน Storage แบบ Snapshot เปŨนĀลัก (แตŠ Git ก็มีบางคำÿั่งเชŠน git pack เพื่อลดขนาดไฟลŤเĀมาะกับการเก็บไüšในระบบÿำรอง ซึ่งเปŨนการเก็บไฟลŤแบบ Delta ไดš)
  • 12.
    Āนšา 9 ระบบGit Snapshot จะนำไฟลŤไปเขšาฟŦงกŤชัน Hash ที่ชื่อüŠา SHA­1 (ชื่อเลŠนüŠาชาละüัน) ขนาด 160 Bits ซึ่งตัü SHA­1 จะนำขšอมูลไปปูŜยี้ปูŜยำแลšüใĀšคŠาออกมาคŠาĀนึ่งคüามยาü 40 ตัüอักþร (0­9 และ a­f) เรียกüŠา Checksum ซึ่งเมื่อมีขšอมูลเปลี่ยนไป คŠา Checksum ของมันก็จะเปลี่ยนตามไปดšüย ถึงแมšขšอมูลจะตŠางกันแคŠบิท เดียü Checksum ก็จะÿามารถระบุคüามแตกตŠางไดš ดังนั้นมันจึงใชšเอาไüšบอกüŠาไฟลŤมีการเปลี่ยนแปลงĀรือไมŠและ ยืนยันüŠาขšอมูลไมŠเกิดคüามผิดพลาด แตŠไมŠนานมานผมไดšขŠาüüŠา SHA­1 ไมŠปลอดภัยแลšüครับ ลšอเลŠนครับ มันเกิดจากการที่นักüิจัยพบüŠาแมšมันจะมี 160 Bits แตŠคüามปลอดภัยที่แข็งแกรŠงมีเพียง 60 Bits
  • 13.
    Āนšา 10 จะเĀ็นüŠาในแตŠละGit Snapshot จะมีเลขกำกับไüš 40 ตัüอักþรซึ่งเปŨนคŠาของ Checksum แตŠละ Snapshot ที่เĀ็นมีแคŠ 3 ตัüเชŠน c3d, f13, 6d4 และ 84f ก็อยŠา เพิ่งแกลšงงง เขายŠอเĀลือ 3 ตัüแรกเฉยๆใÿŠ 40 ตัüมามันเยอะไป (แคŠ 3 ตัüพอแลšüไมŠ ซ้ำกันแลšü) และÿิ่งที่ Git Commit บอกในตอน Commit ก็คือคูŠ Key­Value ของ แตŠละไฟลŤโดย Key ก็จะชี้ไปที่ Snapshot ที่เราบันทึกไüš ÿŠüน Value ก็จะเปŨนชื่อ ไฟลŤ และในกรณีที่มีการเปลี่ยนชื่อไฟลŤ ĀรือทำกŢอปปŘŪไฟลŤแลšüเปลี่ยนชื่อ Git Commit จะมองüŠามันมีĀลายไฟลŤก็จริง แตŠตัüอšางอิง Snapshot จะชี้ไปที่ Snapshot เดียüกัน ไมŠüŠาจะ Delta Āรือ Snapshot มองการเก็บขšอมูลแบบ Conceptual Āรือการมองคอนเซ็บเทŠานั้น การเก็บขšอมูลของ Git จริงๆแลšüก็ใชšงานแบบ Delta เĀมือนกัน ­กา รทำงานเกือบทั้งĀมดอยูŠในเครื่องเราเอง เปŨนขšอไดšเปรียบของ Distributed VCS เพราะเครื่องเราเปรียบเÿมือน Server ตัüĀนึ่ง เüลาเราตšองการดู Log Āรือ Commit ก็ÿามารถดูไดšเลยไมŠจำเปŨนตšองใชš งานเครือขŠายเพื่อลิงกŤไปที่ Server ซึ่งพüก Subversion Āรือ Version control ที่ใชšระบบ Centralized VCS ÿามารถแกšไขไฟลŤในเครื่องไดšก็จริง แตŠไมŠÿามารถดู Log Āรือ Commit ไปที่ Server ไดšĀากขาดการเชื่อมตŠอเครือขŠาย ทำใĀšไมŠมี ขšอมูลÿำรองเอาไüšในเครื่อง แตŠ Git ÿามารถ Coding ระĀüŠางการเดินทางไดš ÿบายๆ แตŠก็ตšองการใชšเครือขŠายĀากเราตšองการÿŠงĀรือดึงขšอมูลจาก Server
  • 14.
    Āนšา 11 ­เพิ่ มขšอมูลเÿมอ การทำงานของ Git เมื่อไฟลŤถูกแกšแลšüเราทำการ Add และ Commit แลšüมันจะ เปŨนการเพิ่มขšอมูลไปเรื่อยๆ การลบขšอมูลยากมากเกือบจะเปŨนไปไมŠไดšเลย ซึ่ง Git มองการ แกšไขไฟลŤเปŨน Snapshot ใĀมŠๆ ไปเรื่อยๆ ไมŠลบของเดิมทิ้งเüšนแตŠüŠามันจะเปŨนของที่เราไมŠไดšใชš ­ÿ ถานะของไฟลŤขšอมูล ÿถานะของไฟลŤใน นั้นมี 4 ÿถานะคือ ­Untrack เปŨนขšอมูลที่ถูกÿรšางขึ้นใĀมŠยังไมŠไดšÿŠงเขšาเปŨนไฟลŤของ Git ĀรือไฟลŤที่เราไมŠตšองการใĀš Git นำไปเก็บ ÿำรองไüšเชŠนไฟลŤที่เปŨน Stack trace, ไฟลŤที่เอาไüšติดตามการทำงาน Āรือ Error เราก็จะไมŠ Track มัน ­Committed คือไฟลŤขšอมูลที่ถูก Commit เขšาในฐานขšอมูลไปแลšüจากนั้น Git จะดึงÿถานะไฟลŤกลับมาเพื่อรอ แกšไขอีกรอบ แตŠระĀüŠางที่มันยังไมŠไดšแกšไขในรอบใĀมŠนี้มันจะคšางอยูŠในÿถานะ Committed ­Modified คือไฟลŤขšอมูลที่มีอยูŠในฐานขšอมูลของ Git และถูกแกšไขแลšü แตŠยังไมŠไดš Staged ไฟลŤ และ Commit ไป ไüšในฐานขšอมูลของ Git อีกรอบĀนึ่ง ­Staged คือไฟลŤขšอมูลที่อยูŠในÿถานะเตรียม Commit โดยไฟลŤไĀนที่อยูŠในÿถานะ Untrack Āรือ Modified แลšü ตšองการเอาไปเก็บไüšในฐานขšอมูลของ Git ตšองเปลี่ยนใĀšอยูŠในÿถานะ Staged กŠอน ทำใĀšเลือกไดšüŠาไฟลŤไĀนจะถูก Commit บšาง เพราะบางทีอาจจะไมŠตšองการเก็บไฟลŤบางไฟลŤไป (แมšüŠาจะแกšไฟลŤไปแลšü เชŠนไฟลŤ Config ใชšเฉพาะ เครื่องเราก็ไป Commit ไป)
  • 15.
    Āนšา 12 จากขั้นตอนการทำงานกับไฟลŤขšอมูลของGit จะเĀ็นüŠาĀากมีไฟลŤเพิ่มเขšามา ใน Working directory ที่ (โฟลเดอรŤที่ เรากำลังทำงานอยูŠเนี่ยแĀละ) จะตšองเพิ่มเขšาในพื้นที่ Staging area (คำÿั่ง git add) เพื่อจะบอกüŠาไฟลŤใดบšางที่เรา ตšองการเอาเขšาใน Git Repository จากนั้น Git จะÿรšาง Snapshot ไüšและตอนที่เรา Commit (คำÿั่ง git commit) เพื่อใĀšเอา Snapshot ไฟลŤจาก Staging area ไปเก็บในฐานขšอมูลของ Git แลšüเปลี่ยนÿถานะไฟลŤเปŨน Committed ซึ่งการทำงานของ Git จะตŠางกับการทำงานของ Version control อื่น ซึ่งĀลายๆตัüมักจะมีแคŠการ Commit ไฟลŤเทŠานั้น (ไมŠมีÿถานะ Staging แตŠ Commit จาก Working directory เลย) ขšอดีของการ Commit ÿองตŠอแบบนี้ก็คือถšาเรากำลังแกšบางไฟลŤแตŠไมŠเÿร็จก็ยังÿามารถ ÿรšาง Snapshot ไฟลŤเก็บไüใน Staging area กŠอน ไดš
  • 16.
    Āนšา 13 ­Git object model อยŠางที่เคยบอกไüšüŠาในการเก็บประüัติไฟลŤไüš Git จะนำไฟลŤไปเขšาฟŦงกŤชัน Hash ดšüย SHA­1 จำนüน 40 ตัüอักþร เพื่อใชšบอกถึง Object แตŠละตัü เชŠน 6ff87c4664981e4397625791c8ea3bbb5f2279a3 ในทุกๆ Object จะประกอบไปดšüย 3 ÿŠüนคือ Type ซึ่งใชšบอกüŠา Object นั้นเปŨนประเภทไĀน, Size ใชš บอกขนาดของ Object และ Content ที่ใชšบอกขšอมูลตŠาง โดย Type Āรือประเภทของ Object กีมี 4 ประเภท คือ Blob,Tree,Commit และ Tag ซึ่งการเก็บขšอมูลแบบนี้จะเปŨนแคŠการยšาย Pointer ที่ชี้ไป Object ตŠางๆทำใĀš Git ทำงานไดšเร็üÿŤมüŢาก ­Blob มาจาก Binary Large Object เปŨนไฟลŤที่ใชšในการเก็บขšอมูลไฟลŤทั่üไปในลักþณะของไบนารี่ไฟลŤ ใน Object แบบนี้จะไมŠมีเüลา ชื่อไฟลŤ และ Metadata อื่น ­Tree ลักþณะคลšายกราฟที่เอาไüšเก็บ Directory ยŠอยๆและอšางอิงถึง Blob ที่จะใชšบอกüŠา Snapshot นั้นที่มีคŠา SHA­1 คŠาใด มีชื่อไฟลŤüŠาอะไร (คลšายกับโฟลเดอรŤที่เอาไüšเก็บไฟลŤĀรือโฟลเดอรŤยŠอยๆไดšอีก) Tree จะบอกเราüŠา ตšองเดินไปĀา Snapshot ไĀนบšางถึงจะทำใĀšเรากูšขšอมูลคืนมาไดšถูกตšอง
  • 17.
    Āนšา 14 ­Commit เก็บขšอมูลที่ใชšในการอšางอิงถึง Tree และขšอมูลประüัติของ Commit นั้นๆ + Tree บอกüŠามันอšางอิงไปที่ Tree ไĀน จะไดšตามไฟลŤไปไดšถูก + Parent บอก Commit กŠอนĀนšามัน + Author บอกคนที่ทำĀนšาที่รับผิดชอบการเปลี่ยนแปลง + Committer คือชื่อคนที่ Commit เขšามาในระบบ Object Model
  • 18.
    Āนšา 15 Flowการทำงานของ Commit ใน Git (cc: schacon.github.io) Git commit จะอšางถึง Tree จากนั้น Tree จะอšางถึง Tree ชั้นยŠอยๆลงไป ĀรือไฟลŤ Blob ที่ เก็บ Snapshot ไüš ทำใĀšบอกไดšüŠาในถšามีการเรียก Commit นั้นไฟลŤไĀน เปลี่ยนบšาง ­Tag เปŨนดัü Commit แบบพิเýþ ใชšชี้แĀลŠงเก็บขšอมูล Digital signature ĀรือใชšในการเปŨน Tag ที่ชŠüยในการยšอนกลับไปที่ Object ก็ไดš เชŠน เรากำลัง พัฒนา Software แลšüมี Commit เยอะๆ เพราะพัฒนามานานแลšü เราก็ ÿามารถติด Tag ไดšüŠา Commit นี้เปŨน Release รุŠน V1.0 ไดš เüลาจะĀาก็ไมŠ ตšองรื้อĀา Commit แคŠใชš Tag ไปเรียกก็ไดš ­ÿ นับÿนุนการทำงานแบบคูŠขนาน Git ÿนับÿนุกการแยก Branch ทำใĀšเราพัฒนาฟŘเจอรŤใĀมŠๆ พรšอมๆกับแกšบั๊คไปไดšพรšอมกัน ĀรือระĀüŠาง ที่เรากำลังแกšไขลูกคšาĀรือĀัüĀนšาตšองการดูขšอมูลก็ÿามารถ Checkout ออกมาใĀšดูไดšเลย จากรูปจะเĀ็นüŠาปกติเราอยูŠที่ Branch ชื่อ Master ถšามี Feature เราก็จะแตก Branch แลšüไปพัฒนาที่ Feature ระĀüŠางนั้นพอดีเราเจอปŦญĀาอะไรบางอยŠางที่ÿŠงผลกับ Software ที่เรากำลังพัฒนา เราก็เลยตšองการแกšไขมันกŠอน จึงแตก Branch Issue ออกมาจาก Master แกšแลšüก็ Merge รüมกลับมาไüšที่ Master ดังนั้น Master ตัüนี้จะถูกแกš บั๊กไปแลšü จากนั้นก็พัฒนา Feature ตŠอไปจากของเดิมที่ทำคšางไüš Āลังจากเÿร็จแลšüเลย Merge กลับ Master
  • 19.
    Āนšา 16 Chapter2 : Git basic 2.1 ýัพทŤแÿง ­Init Init Āรือ Initial คือการเริ่มตšนÿรšางระบบของ Git ในโฟลเดอรŤนั้นเพื่อใชšเปŨน Version control ­Clone ในกรณีที่เราไมŠไดšเริ่มÿรšางระบบของ Git เอง เราก็ÿามารถที่จะ Clone ขšอมูลจาก Repository ที่มีอยูŠแลšüไดš ซึ่งĀลังจากการ Clone เราจะไดš ระบบของ Git ประüัติการแกšไขไฟลŤ และขšอมูลตŠางๆ ครบถšüนเĀมือนกับที่อยูŠ ใน Repository ตšนทาง ­Snapshot Snapshot คือการเก็บÿถานะของไฟลŤตŠางๆ เอาไüšอšางอิง คลšายๆกับการที่เราถŠายรูป ในรูปนั้นเราก็จะÿามารถบอกไดšüŠาüัตถุไĀนรูปรŠางแบบไĀน อยูŠตำแĀนŠงใด เชŠนถšาแมŠใĀšเราจัด กระถางตšนไมšใĀมŠ แลšüบอกüŠาไมŠÿüยจะใĀšยกกลับมา เราก็จะใชšภาพอšางอิงกŠอนเราจะยšาย เพื่อจัดกระถางตšนไมšกลับไดš ในทำนองเดียüกัน Git snapshot ก็เอาไüšบอกüŠาไฟลŤเรามีรูปรŠาง เปŨนยังไงบšางนั่นเอง และถšาตอนนั้นไมŠมีการเปลี่ยนแปลงมันก็จะเก็บแคŠตัüชี้ ไมŠถŠายภาพใĀมŠ ­Repository Repository มักเรียกÿั้นๆüŠา Repo เปŨนฐานขšอมูลที่จะเก็บ Git object model ไüš เพื่อÿำรองขšอมูล ขšอมูลที่ถูกแกšไขและ Commit มาเก็บไüšที่ Repo แทบจะเรียกไดšüŠาเปŨนขšอมูล ที่ถูกเก็บไüšแลšüถาüร ตŠอไปถšากลŠาüผมถึง Repo Āรือ Repository มันก็คือตัüเดียüกันครับ มี ทั้งแบบ Local repo ที่อยูŠบนเครื่องเรา และ Remote repo ที่อยูŠบนเครือขŠาย ­Branch Branch เปŨนลักþณะของการแตกกิ่งออกไปพัฒนา โดยมีพื้นฐานจาก Branch ตั้งตšนĀรือแมŠชองมัน Āากเรา เริ่มการใชšงานระบบ Git ก็จะÿรšาง Branch ĀลักใĀšเรา เปŨน Branch เริ่มตšนชื่อüŠา Branch Master จากนั้นถšาเรา แยกไปพัฒนาใน Branch Feature ขšอมูลตั้งตšนใน Branch Feature ก็จะมีคŠาเทŠากับ Master ซึ่งเปŨนแมŠของมันใน ขณะนั้น และĀลังจากที่แยก Branch ไปแลšüขšอมูลจะไมŠเกี่ยüกัน ตŠอใĀšเราทำพังใน Branch Feature ตัü Master ก็ ยังจะเปŨนขšอมูลชุดเดิมกŠอนที่จะแตก Branch ไป เราจะเรียก Branch ปŦจจุบันที่เรากำลังทำงานอยูŠüŠา HEAD
  • 20.
    Āนšา 17 ­Add เมื่อเรา Add ระบบจะÿรšาง Snapshot ของไฟลŤและโฟลเดอรŤยŠอยๆแลšü Add เขšาไปใน Staging area เปŨนการบอกระบบüŠา Commit ตŠอไปมี Snapshot อะไรบšาง เพื่อจะเอาไปเก็บไüšใน Git Repository แตŠอยŠาลืมüŠาแคŠเราตšองการเก็บยังไมŠพอ เราตšอง Commit ดšüย เพราะÿถานะการ เก็บขšอมูลไüšในฐานขšอมูลที่แทšจริงเกิดขึ้นตอน Commit ­Commit เรามักจะกลŠาüถึง Commit ในคüามĀมายÿถานะĀนึ่งของการทำงาน เชŠน Commit ไฟลŤนี้ Āรือยัง? การ Commit ไฟลŤก็คือการเอา Snapshot ของไฟลŤที่อยูŠใน Staging area ไüšใน Git Repository นั่นเอง เพื่อเปŨนการยืนยันüŠาเราตšองการแกšไขขšอมูลที่ตำแĀนŠงนั้น เราตšองทำการ Commit มันซะ กŠอน เชŠน เüลาใชšงานĀลายๆ Branch เราจะแกšไขไฟลŤที่ตำแĀนŠงเดียüกัน ไฟลŤชื่อเĀมือนกัน Āากเรา ไมŠ Commit ไüšซะกŠอนที่จะเปลี่ยน Branch ระบบของ Git ก็จะมองเĀ็นเปŨนการแกšไฟลŤใน Branch ที่เราเพิ่ง Switch ไปซึ่งผิดไปจากที่เราตšองการ ­Remote Remote เปŨนคำที่ใชšเรียก Repository ของ Git ที่อยูŠบนเครื่องอื่นๆในระบบเครือ ขŠาย ลักþณะเปŨน Repo กลาง ปกติจะใชšทำเปŨน Official version เพราะถึงแมšüŠา Git จะ ไมŠตšองการ Server เพราะเปŨน DVCS ก็จริง แตŠคงจะงงกันไมŠนšอยถšาไมŠมี Repo ตัüกลาง เพื่อใĀšเขšาใจตรงกันüŠา Code ที่อยูŠ Repo ไĀนเปŨนĀลัก โดยปกติใน Repo แบบนี้จะ พัฒนาไฟลŤบน Repo ไมŠไดš (ทำไดšแคŠ Merge เขšาไปรüมตัüเกŠา กับตัüใĀมŠ) ­Push ÿŠงขšอมูลขึ้นไป Update ใĀšกับ Remote repository ­Pull ดึงขšอมูลลงมาจาก Remote repository ­Merge รüมไฟลŤที่เกิดจากการแกšไขแลšüใน Branch อื่นเขšามา เชŠนเรามี Master อยูŠแลšüแตกกิ่งออกไปพัฒนาฟŘเจอรŤÿŠงอีเมลŤใชšชื่อ Branch üŠา Dev_send_email เมื่อพัฒนาเÿร็จแลšüเราจึง Merge ขšอมูลกลับมาที่ Master อีกครั้ง ดังนั้นเราไมŠไดš
  • 21.
    Āนšา 18 แกšขšอมูลที่Master ตรงๆ แตŠเราใชšüิธีพัฒนาที่อื่นแลšüรüมกลับทำใĀš Master ทำงานไดšเÿมอ ดังนั้นเราจึงไมŠมีบาป ติดตัü 2.2 คำÿั่งพื้นฐานของ Git $ git config เปŨนคำÿั่งที่ใชšกำĀนดขšอมูลÿŠüนตัüของผูšพัฒนา แตŠละคน ทำใĀšรูšüŠาใครทำอะไรไดšใน Log ของ Git ซึ่งตัüที่เราจะตั้งคŠากันบŠอยๆ ก็เชŠน $ git config ­­global user.name “AorJoa” ใชšตั้งคŠาชื่อผูšใชš $ git config ­­global user.email aorjoa@i­aor. com ใชšตั้งคŠา email ผูšใชš ĀากเราตšองการใĀš Git ตั้งคŠาเปŨนคŠาตั้งตšนจะใÿŠ ­­global เขšาไปดšüย จากนั้นตั้งคŠาเÿร็จแลšüใชš $ git config ­­list ดู $ git config ­­global color.ui true ตั้งคŠาใĀš UI เüลาแÿดงผลใĀšเปŨนÿีเüลาดูจะไดšดูงŠายๆ $ git init เปŨนคำÿั่งÿรšางระบบ Git ขึ้นมา โดยที่ Git จะÿรšางโฟลเดอรŤที่ เก็บขšอมูลการทำงาน Commit Āรือ Repo ตŠางๆ เก็บไüšที่นี่ และจะถูก ซŠอนเอาไüšภายใตšโฟลเดอรŤชื่อüŠา .git (โฟลเดอรŤก็ใชš . ไดšนะ เพราะระบบ OS ก็มองโฟลเดอรŤเปŨนไฟลŤแบบĀนึ่ง) ดังนั้นอยŠาเผลอลบโฟลเดอรŤนี้ทิ้ง ĀลŠะเพราะมันเก็บเกือบทุกอยŠางที่เปŨน Repo ภายในเครื่องเราเลยทีเดียü $ git init ÿรšางระบบของ Git
  • 22.
    Āนšา 19 $git clone กรณีที่เรามีโปรเจกใน Remote Repo อยูŠแลšü และเราก็ตšองการที่จะดึงขšอมูลออกมาใชš ลักþณะการ ทำงานก็คลšายกับ Git init ที่เปŨนการเริ่มตšนโปรเจกจากการที่ไมŠมีอะไรเลย แตŠ Git clone นั้นไมŠไดšเริ่มตšนใĀมŠซะที เดียü เพราะมันคือการนำเอาขšอมูลใน Remote Repo ที่เจšาของโปรเจกเขาÿรšางไüšแลšüมาแกšตŠอ ซึ่งจะมีขšอมูลเกือบ ทั้งĀมดในโฟลเดอรŤ .git ของคนอื่นติดมาดšüย ตัüอยŠางนี้ลอง Clone มาจาก Repo https://github.com/chanwit/spock­report­html. git $ git clone https://github.com/chanwit/spock­report­html. git ใชš Clone ขšอมูลจาก Remote Repo $ git status ขณะที่เรากำลังทำงานอยูŠ เราÿามารถตรüจÿอบไฟลŤทำถูกแกšไข และÿถานะของไฟลŤไดšโดยการใชšคำÿั่ง $ git status ก็จะเĀ็นÿถานะของไฟลŤ $ git add ใชšในการเพิ่มไฟลŤไปที่ Staging area เพื่อเตรียม Commit เขšา Git Repo ดšüยคำÿั่ง $ git add . เอาทุกไฟลŤที่อยูŠภายในโฟลเดอรŤนี้ $ git add sub_folder/*.txt เอาทุกไฟลŤที่อยูŠภายในโฟลเดอรŤ sub_folder ที่มีนามÿกุลของไฟลŤเปŨน .txt $ git add index.txt เอาเฉพาะไฟลŤ index.txt จากนั้นลอง ÿั่ง $ git status ก็จะเĀ็นÿถานะของไฟลŤ
  • 23.
    Āนšา 20 ในตัüอยŠางเราAdd ไฟลŤไปที่ Staging area แคŠ 2 ไฟลŤคือ index.txt และไฟลŤ test.txt ที่อยูŠในโฟลเดอรŤ sub_folder และถšาเรา Add ไฟลŤเขšาไปผิดแลšüอยากเอาออกในขั้นตอนนี้ก็ใชšคำÿั่ง $ git rm ­­cached sub_folder/test.txt เพื่อลบออกจาก Cached เปŨนตšน ÿŠüนĀากเปŨนการแกšไขไฟลŤที่อยูŠในระบบอยูŠแลšü แตŠเราไมŠตšองการÿŠง version นั้นออกไป ก็ใชšคำÿั่ง $ git checkout ­­index. txt $ git mv ใชšเปลี่ยนชื่อไฟลŤĀรือโฟลเดอรŤ üิธีการใชšก็ไมŠยาก $ git mv ตšนทาง เüšน Space และปลายทาง $ git mv sub_folder/test.txt sub_folder/bio.txt
  • 24.
    Āนšา 21 $git commit ใชšยืนยันüŠาเราตšองการเก็บไฟลŤที่อยูŠใน Staging area ลงไปไüšใน Git Repository จริงๆ ÿั่งไดšโดยใขš $ git commit ตามดšüยตัüเลือก และพารามิเตอรŤของตัüเลือก โดยปกติแลšüตัüเลือกที่ใชšก็จะใชšแคŠ ­m และมีพารามิเตอรŤ คือขšอคüามคอมเมนตŤÿั้นๆลงไปใน Commit เüลากลับมาดูจะไดšดูงŠายขึ้นüŠาที่คอมมิทนั้นเราทำอะไรกับมันไป $ git commit ­m "Initial Git basic" แตŠถšาพลาดมือ Commit ไปแลšüแตŠตšองการแกšไขไฟลŤ
  • 25.
    Āนšา 22 $git rm ใชšลบไฟลŤĀรือโฟลเดอรŤ üิธีการใชšก็ไมŠ ยาก $ git rm Āรือ $ git remove ตามดšüย ไฟลŤที่ตšองการลบ แตŠถšาเปŨนโฟลเดอรŤตšองใÿŠตัü เลือก ­r เขšาไปดšüย $ git rm ­r sub_folder จากภาพดšานจะเĀ็นüŠา Git ลบแคŠไฟลŤเดียü ทั้ง ที่ในโฟลเดอรŤมี 2 ไฟลŤ นั่นก็เพราะเรา Commit ไฟลŤเขšา Git Repo ไปแคŠไฟลŤเดียü และเมื่อÿั่งลบไปแลšüถšาจะใĀšเกิดผลตšองÿั่ง Commit เพื่อยืนยันดšüย แตŠจะเก็บไüš Commit ยืนยันพรšอมกับการ แกšไขไฟลŤครั้งใĀมŠก็ไมŠüŠากันครับ $ git branch ใชšตรüจÿอบ Branch ปŦจจุบันที่เรากำลัง ทำงานอยูŠ จะÿรšาง Branch ใĀมŠ Āรือจะลบ Branch ออกไปก็ไดš $ git branch ดู Branch ปŦจจุบัน $ git branch dev แตก Branch ใĀมŠชื่อ dev $ git branch ­d dev ลบ Branch ชื่อ dev ซะ $ git checkout ใชšÿลับไป Branch Āรือ Commit ที่เราตšองการ Āรือจะÿั่งใĀšÿรšาง Branch จากคำÿั่งนี้ก็ไดš $ git checkout dev ÿลับไป Branch ชื่อ dev ในกรณีที่มี Branch dev อยูŠแลšü $ git checkout ­b dev ใชšÿรšาง Branch dev แลšü Checkout ไปดšüย เĀมือนใขš $git branch dev แลšüตามดšüย $git checkout dev
  • 26.
    Āนšา 23 $git merge เปŨนคำÿั่งที่ใชšในการรüมอัพเดทไฟลŤที่ถูกแกšไขใน Branch ÿอง Branch เขšาดšüยกัน เชŠนถšาเราจะแกšพื้น ĀลังไฟลŤ about.html ใĀšเปŨนÿีแดง ก็แตกกิ่ง Branch background_red ออกไปจาก master จากนั้นถšาแกšโคšดใĀš พื้นĀลังเปŨนÿีแดงพอเÿร็จแลšüเราก็จะ Checkout ไปที่ master แลšü Merge กิ่ง background_red กลับเขšามาใĀš master ทำใĀšตอนนี้เราไมŠไดšแกšไขโคšดที่ master แตŠเราก็ไดšพื้นĀลังของไฟลŤ about.html $ git checkout ­b background_red แตกกิ่ง background_red จากนั้นก็แกšไขโคšด เÿร็จแลšüÿั่ง $ git add . ตามดšüย Commit ที่ Branch background_red ÿั่ง $ git commit ­m "change about.html backgound to red" จากนั้น $ git checkout master เพื่อกลับไปที่ master จากนั้นก็ merge $ git merge background_red
  • 27.
    Āนšา 24 $git remote เปŨนคำÿั่งที่ใชšจัดการ Remote repository กลางที่ใชšในการเก็บขšอมูลซึ่งมัก เปŨน Repository ที่อยูŠในระบบเครือขŠาย ถšาเราตšองการเพื่ม Remote repository ชื่อ origin ชี้ไปที่ Server ของ Github.com ที่ผมลงทะเบียนไüšแลšü และ Repository ตาม Path นี้ https://github.com/Aorjoa/basic_git.git $ git remote add origin https://github.com/Aorjoa/basic_git.git ถšาจะลบก็ใชšคำÿั่ง $git remote rm origin $ git push โดยปกติแลšüตัü Repo ที่อยูŠบนระบบเครือขŠายĀรือที่เรียกüŠา Remote repo จะถูกตั้งคŠาใĀšไมŠÿามารถทำ บางอยŠางไดšเชŠน แกšไขไฟลŤ Āรือ Commit โคšดที่ Repo แบบนี้ไดšเพราะขšอมูลที่อยูŠขšางในจะเปŨนการเก็บขšอมูลที่อยูŠ ในแบบที่ระบบของ Git จัดการแลšü ไมŠมี Working directoty ที่เก็บไฟลŤปกติที่เอาไüšแกšไข (คลšายๆÿŠงโฟลเดอรŤ .git ที่อยูŠในโปรเจกเราขึ้นไปยังไงยังงั้นเลย) เราเรียก Repo ที่อยูŠบน Server แบบนี้üŠา Bare repository (เพิ่ม ­­bare ใน $ git init ­­bare Āรือ $ git clone ­­bare https://github.com/chanwit/spock­report­html. git) เüลาเรา จะปรับมันใĀšเปŨนรุŠนใĀมŠเราก็ push โคšดชุดใĀมŠขึ้นไปใĀšมันแทน โดยใชšคำÿั่ง git push แลšüตามดšüย Remote repo และ Branch (ปกติแลšüชื่อ Branch จะตรงกันทั้งที่ Local และ Remote และใÿŠ Branch เพราะเราÿŠงไปแคŠ master ตัüเดียü) $ git push origin master
  • 28.
    Āนšา 25 $git fetch เปŨนคำÿั่งที่ใชšดึงขšอมูลจาก Remote Repo มากองไüšที่เครื่องเรากŠอน (จริงๆแลšüมันไปดึงขšอมูลใน Remote Repo มา Update ตัü Local Repo ที่ เครื่องเราในÿŠüนที่เปŨนตัüติดตาม Remote Repo ใĀšเปŨนขšอมูลที่ลŠาÿุด แตŠจะไมŠ แตะไฟลŤที่อยูŠใน Working directory ที่เรากำลังทำงานอยูŠ) คำÿั่งนี้มักใชšคูŠกับคำ ÿั่ง Merge ครับเพราะ Merge จะเปŨนการเอาขšอมูลที่ดึงมากองไüšไปอัพเดทใน Working directory ที่เรากำลังทำงานอยูŠจริงๆ $ git fetch origin master ดึงขšอมูลจาก Remote Repo origin มากองไüš (ดึงมาแคŠ Branch master) $ git pull ถšาจะüŠากันงŠายๆ คำÿั่ง git pull ก็คือคำÿั่งที่รüมรŠางกันระĀüŠาง git fetch กับ git merge นักพัฒนาบาง ทŠานแนะนำใĀšใชš git fetch แลšüตามดšüย git merge เพราะÿามารถตรüจÿอบกŠอนการ Merge รüมไดš แตŠเพื่อ คüามงŠายเราก็จะใชš git pull ดึงขšอมูลกันเปŨนĀลัก $ git pull origin master ดึงขšอมูลจาก Remote Repo origin มาอัพเดทใน Local repo ในÿŠüนที่ติดตาม Remote repo และ Merge มันเขšากับ Branch ปŦจจุบัน)
  • 29.
    Āนšา 26 $git rebase เปŨนการรüม Branch คลšายกับ Merge แตŠตัü Rebase นั้นÿามารถแกšไขประüัติการเปลี่ยนแปลงไฟลŤไดš ทำใĀšมันซับซšอนกüŠา และเพราะการที่มันแกšประüัติการเปลี่ยนแปลงไฟลŤไดšนี่แĀละอาจจะทำใĀšขšอมูลเราĀายไดš ÿิ่ง ที่คüรจำก็คือ Āšาม Rebase commit ที่ถูก Push ขึ้น Remote repo ไปแลšü ลักþณะของการ Rebase คือการที่ เปลี่ยนฐานของโคšดชุดใĀมŠ ลองนึกถึงตอนที่เราแตก Branch จาก master ออกมาÿรšาง Feature ÿักตัüขณะที่กำลัง ทำอยูŠ เราก็เจอ Bug เลยกลับไปที่ Branch master แลšüแกš Bug จนเÿร็จ จากนั้นก็กลับมาทำงานที่ Branch ของ Feature อีกรอบ แตŠอยŠาลืมüŠาในขณะนี้ master เปลี่ยนไปแลšü เราก็เลยทำการเปลี่ยนฐานĀรือ Rebase ใĀšฐานมัน กลายเปŨนรุŠนใĀมŠนั่นเอง ทีนี้ที่ Branch ที่พัฒนา Feature ก็ไมŠมี Bug ตัüนั้นแลšü Āลังจากÿั่ง $ git rebase master Āากดู Log แบบ Graph Āลังจากการ Rebase ใน Branch ที่พัฒนา Feature ก็ จะเĀ็น Commit เรียงกันเปŨนเÿšนตรง จากภาพจะเĀ็นตัü Commit B’ , C’ และ F’ ซึ่งไอš 3 Commit นี้จะเปŨนคนละตัüกับ B, C และ F ใน Commit timeline แตŠขšอมูลขšางในเĀมือนกันทุกประการ นั่นเปŨนเĀตุผลที่üŠาทำไมĀšาม Rebase Commit ที่ถูก Push ขึ้น Remote repo ไปแลšü เพราะถšามี Commit ที่ถูก Push ไป มันจะÿรšาง Object ของ Commit ใĀมŠ และเมื่อไĀรŠที่ เรา Push ขึ้น Remote rep อีกครั้ง มันจะไดš Object Commit ÿองตัüที่มีขšอมูลเĀมือนกัน เüลามาดูก็จะงง ปล. ถšาอŠานไมŠรูšเรื่องก็ลืมๆมันไปกŠอน ฝřกปรือเดินลมปรานเพียงพอแลšüคŠอยกลับมาแกšแคšนก็ยังมิÿาย
  • 30.
    Āนšา 27 $git log ใชšดู Log Āรือประüัติการทำงาน ฟŘเจอรŤก็ มีĀลากĀลายใĀšเลŠน เชŠน Commit มี Hash SHA1 เปŨนอะไร ใชšดูแบบกราฟไดš ดูไดšüŠาใคร Commit ÿŠüนüิธีใชšĀลักๆก็คือ $ git log แคŠนี้ก็จะไดšประüัติ ของ Repository ออกมา โดยÿŠüนนี้ก็จะÿามารถดู รายละเอียดการการ Commit ผูšใชšงาน Commit การเÿšนทางของการพัฒนา แตก Branch ไĀน อยŠางไร ก็ÿามารถเĀ็นไดš $ git reset เปŨนคำÿั่งที่ใชšยšอนประüัติการทำงานกลับไปรุŠนกŠอนๆĀนšา คำÿั่งนี้มีที่ใชšบŠอยๆ 2 แบบคือ soft reset โดยใชš พารามิเตอรŤ ­­soft ในการยšอน Commit แตŠไมŠลบÿิ่งที่เรากำลังทำ กับแบบ hard reset โดยใชšพารามิเตอรŤ ­­hard ยšอน Commit แบบทับÿิ่งที่เรากำลังทำดšüย (ไฟลŤตŠางๆจะถูกทับดšüยขšอมูลใน Snapshot ที่เราÿั่งใĀš Reset ไป) คำ ÿั่ง git reset ­­hard คŠอนขšางอันตรายเพราะมันจะทำใĀšประüัติĀายไป จึงไมŠแนะนำใĀšใชšÿำĀรับมือใĀมŠครับ $ git reset ­­hard ed51e23
  • 31.
    Āนšา 28 $git revert เปŨนคำÿั่งที่ใชšยšอนประüัติการทำงาน กลับไปรุŠนกŠอนๆĀนšา คำÿั่งนี้ปลอดภัยกüŠา $ git reset เพราะโดยปกติแลšüมันจะÿรšาง Commit ใĀมŠโดยไมŠไปยุŠงกับของเดิม จาก ตัüอยŠางผมใชšคำÿั่ง $ git revert ­­no­edit ed51e23..HEAD บอกüŠาใĀšยšอนจาก Commit ed51e23 ไป จนถึง HEAD ซึ่งก็คือตำแĀนŠงที่เราอยูŠปŦจจุบัน (ที่ทำอยŠางนี้เพราะปŜองการ Conflict Āรือ การแกšไขไฟลŤชนกันในกรณีที่เราแกšไฟลŤĀลาย ครั้ง) เลยจะเĀ็นüŠา มี Commit ใĀมŠโผลŠขึ้นมา 2 ตัü คือ ca764a3 กับ 4e8849b และในคำÿั่งผมใÿŠ ­­no­edit เพราะตšองการใชšขšอคüาม Comment ใน Commit เปŨนคŠาตั้งตšนของระบบ คือ Revert แลšüตามดšüย Comment ที่อยูŠใน Commit ตัüตšนแบบ ถšาÿังเกตจะเĀ็นüŠาเüลา Revert มันยšอนกลับจาก Commit ใĀมŠกüŠาไปĀาเกŠากüŠา (Add line two ใĀมŠกüŠา Add line one) จะเĀ็นüŠาคำÿั่งบางคำÿั่งที่ผมยกตัüอยŠางมาĀลายๆ ตัüเราÿามารถใชšแทนกันไดš และบางตัüมีการใชš พารามิเตอรŤเพื่อคüามงŠายในการใชšงาน ĀากอŠานการใชšงานคำÿั่งขšางบนแลšüยังรูšÿึกงงก็ไมŠแปลกเพราะบางคำÿั่งเกี่ยü เนื่องกันเปŨน Flow ตŠอกัน ĀรือใชšงานรŠüมกัน การลองใชšงาน Git และการอŠานเนื้อĀาเพิ่มเติมจะทำใĀšทŠานมีบารมีแกŠ กลšาขึ้น จากนั้นคŠอยกลับมาอŠานอีกก็จะเขšาใจไดšไมŠยาก
  • 32.
    Āนšา 29 Chapter3 : Installation Āลังจากที่เรารูšขšอมูลเบื้องตšนเกี่ยüกับ Version control, ประüัติของ Git และคำÿั่งพื้นฐานของ Git ไปแลšü ก็ถึงขั้นตอนที่ยากที่ÿุดในการที่จะใชšงาน Git ก็คือขั้นตอนการติดตั้งเนี่ยแĀละฮะทŠานผูšชม ======================================================================== 3.1 Windows ======================================================================== 1) ไปที่ http://git­scm. com/downloads กด Download ของ Windows แลšüรอโĀลด 2) ติดตั้ง Git ลงในเครื่อง ถšามีการเตือนก็กดตามภาพดšานลŠางเลย ถšาไมŠมีก็ผŠานไปไดšเลย
  • 33.
    Āนšา 30 ตัüInstaller จะเดšงขึ้นมา กด Next ไปเลย
  • 34.
    Āนšา 31 ตัüนี้เปŨนคำอธิบายลิขÿิทธิ์การใชšงานกด Next ไป เลือก Directory ปลายทางที่จะเอาไฟลŤของ Git ไปเก็บไüš จากนั้นกด Next
  • 35.
    Āนšา 32 เลือกComponent üŠาจะเอาอะไรไüš เอาอะไรออก กด Next ไดšเลย กำĀนดชื่อของ Shortcut กด Next
  • 36.
    Āนšา 33 ตัüเลือกแรก: ใชšคำÿั่ง Git ไดšเฉพาะใน Git Bash ตัüเลือกที่ÿอง : แกšไข Windows Command Prompt ใĀšÿามารถใชšคำÿั่ง Git ไดšดšüย แนะนำใĀšเลือกตัüนี้ ตัüเลือกÿุดทšาย : แกšไข Windows Command Prompt ใĀšÿามารถใชšคำÿั่ง Git และติดตั้งคำÿั่งที่คลšายของ UNIX ลงไปดšüย (มีคำเตือนüŠาบางคำÿั่งอาจจะทับกัน ซึ่งอาจจะทำใĀšการใชšงาน Command ใน CMD เปลี่ยนไป) จากนั้น กด Next
  • 37.
    Āนšา 34 เปŨนตัüเลือกในการจบบรรทัดใĀšเลือกตัüเลือกแรก เพราะการจบบรรทัดของ Windows กับของตระกูล UNIX เนี่ย จะไมŠเĀมือนกัน การเลือกตัüเลือกนี้จะทำใĀšÿามารถทำงานขšาม Platform ไดšโดยไมŠติดปŦญĀานี้ จากนั้นกด Next
  • 38.
    Āนšา 35 เมื่อติดตั้งเÿร็จแลšüกดView ReleaseNotes.rtf ถšาตšองการอŠานไฟลŤขšอมูลประüัติการแกšไข จากนั้น Finish ไป ลองเขšา Git bash ดูโดยไปที่ Start menu > All Programs > Git > Git bash จากนั้นลองใชšคำ ÿั่ง git version ลองüŠาทำงานไดšจริงไĀม ถšาขึ้นเลข Version ของ Git ก็เปŨนอันใชšไดš
  • 39.
    Āนšา 36 ======================================================================== 3.2 Mac OS X ======================================================================== 1) ไปที่ http://git­scm. com/downloads แลšüก็ Download ตัüติดตั้งใน Mac OS X มา 2) ติดตั้ง Git ลงในเครื่อง
  • 40.
    Āนšา 37 กดContinue รัüๆไดšเลย
  • 41.
    Āนšา 38 Āลังจากติดตั้งเÿร็จแลšüใĀšเปŗดTerminal แลšüลองพิมพŤ git version แลšüแÿดงผลออกมาแบบนี้เปŨนใชšไดš ======================================================================== 3.3 Others operating system ======================================================================== ในระบบปฏิบัติการอื่นก็ÿารมารถ Donwload และติดตั้งไดšตามลิงกŤ http://git­scm. com/downloads üิธีการติด ตั้งก็คลšายๆกัน
  • 42.
    Āนšา 39 Chapter4 : Git scenario การใชšงาน Git Āลังจากที่เราติดตั้งและรูšจักกับคำÿั่งแลšü ÿิ่งที่คüรทราบอีกนิดคือ Git นั้นมีคำÿั่งที่คลšายๆ กันในทุกๆระบบปฏิบัติการ และไฟลŤตŠางๆ ก็จะคลšายกัน ÿŠüนตัüผมจะใชšงานใน Mac OS X และใชšไฟลŤ Source code ของ Software เปŨนĀลักในการแÿดงตัüอยŠาง แตŠก็จะÿามารถใชšคำÿั่งเดียüกันในระบบปฏิบัติการอื่นไดš และ ผมมีคำแนะนำการใชšงานÿำĀรับ Windows คือใĀšเปŗดใชšงานดšüย Git bash เพราะคำÿั่งบางคำÿั่งนั้นทำไดšเฉพาะใน UNIX ซึ่ง Git bash จะจำลองใĀšเราใชšไดš (ขšอจำกัดของคำÿั่งใน Command Prompt) ÿถานการณŤที่ 1 : มือใĀมŠ มึนตึ๊บ !@#%!@ อันดับแรกใĀšตั้งคŠาขšอมูลทั่üไปของนักพัฒนากŠอนครับ $ git config ­­global user.name “AorJoa” ใชšตั้งคŠาชื่อผูšใชš (ไมŠใÿŠ “ ก็ไดš) $ git config ­­global user.email aorjoa@i­aor. com ใชšตั้งคŠา Email $ git config ­­global color.ui true $ git config ­­global user.ui true ขšอมูลขšางบนเปŨน 2 คำÿั่งแรกเปŨนขšอมูลของผมนะ อยŠาลืมเปลี่ยนเปŨนของตัüเอง ไมŠงั้นผิดมĀันตŤยังกะลอกการบšาน แลšüลอกชื่อเพื่อนมาดšüยยังไงยังงั้น จากนั้นมาดูตัü Git ซึ่งมี flow แบบที่งŠายที่ÿุดในการที่เราจะเก็บโคšดดังนี้ครับ ÿำĀรับมือใĀมŠไมŠมีอะไรที่จะดีไปกüŠาการพิมพŤตามตัüอยŠางแลšüĀลŠะครับ ดังนั้นก็จัดการเลยครับÿรšางโฟลเดอรŤขึ้นมา ÿักที่Āนึ่งแลšü ÿั่งไปเลย $ git init เริ่มÿรšางระบบ Repository ของ Git ขึ้นมาใชšงาน
  • 43.
    Āนšา 40 จากตอนนี้ไฟลŤในระบบผมยังไมŠมีเพราะผมเพิ่งÿรšางโฟลเดอรŤตะกี้เองดังนั้นเราจะลองÿรšางไฟลŤÿักไฟลŤĀนึ่งชื่อ readme.txt ผมใชšคำÿั่ง $ nano readme.txt คำÿั่ง nano คือ Text editor ตัüĀนึ่งใน Unix ซึ่งผมเอามาใชšÿรšาง ไฟลŤและแกšไขขšอคüาม คüามจริงจะใชš Notepad ก็ไดš เอาเปŨนüŠาใĀšมันÿรšางและแกšไฟลŤไดšเปŨนพอ จากนั้นกด Ctrl + X (กดปุśมคอนโทรลพรšอมกับปุśม X บนคียนŤบอรŤด) มันจะถามüŠาตšองการ Save ĀรือเปลŠาก็กดปุśม Y ไป จากนั้นจะถามชื่อไฟลŤ ก็กดปุśม Enter ไปไดšเลย เพราะเราตั้งชื่อใĀš ตั้งแกšตอนเรียกคำÿั่ง nano แลšü จากนั้นมันจะเดšงออกมาที่Āนšาจอ Command ปกติเรา ใĀšลองÿั่ง ls เพื่อดูไฟลŤüŠามาĀรือเปลŠา ถšาเĀ็นชื่อไฟลŤแÿดง üŠาÿรšางไดšแลšü ถšาใชš Text editor ตัüอื่นก็ใชšงานตามปกติของมันนะครับ Notepad ก็กด Save ไฟลŤไดšเลย ไมŠตšองทำĀลายขั้นตอน แบบผมก็ไดš ขอแคŠไดšไฟลŤออกมา ถัดมาก็ÿั่ง $ git status ซึ่งใชšดูÿถานะ Working directory ของเรา > ขอคั่นเวลา Add/Delete/Rename การเพิ่มไฟลŤที่ยังไมŠเคยเพิ่ม ปกติไฟลŤที่ยังไมŠเคยเพิ่มไมŠจำเปŨนตšองดำเนินการ Add ก็ไดš แตŠตัüนี้มันเปŨน Commit แรกเลยจำเปŨนตšองเพิ่มขšอมูลเขšาไปไมŠงั้นมัน Commit ไมŠไดš (ผมพยายามจะบอกüŠาปกติไฟลŤที่ÿรšางใĀมŠจะยังไมŠ Track และ Commit เก็บก็ไดš แตŠนี่มันเปŨน Commir แรกเลยจำเปŨนตšอง Add) คำÿั่งที่ใชšคือ $ git add ชื่อไฟลŤ
  • 44.
    Āนšา 41 แตŠถšาเราแกšไขไฟลŤจะมีคำÿั่ง2 แบบที่ทำไดš คือการเพิ่มไฟลŤเขšาใน Commit แบบปกติ ($ git add ชื่อไฟลŤ) และไมŠ เก็บไฟลŤเüอรŤชั่นนั้นไüšใน Commit นั้น แตŠเอาไüš Commit ĀลังตอนĀลังก็ไดš ($ git checkout ­­ชื่ อไฟลŤ) การลบไฟลŤ ÿั่ง $ git rm ชื่อไฟลŤ ไดšเลย แตŠถšาเปŨน โฟลเดอรŤตšองใÿŠพารามิเตอรŤ ­r ใĀš recursive ไฟลŤในโฟลเดอรŤ ÿั่ง $ git rm ­r ชื่อโฟลเดอรŤ มันตŠางจากการลบปกติตรงที่นอกจากไฟลŤจะĀายไปจากโฟลเดอรŤแบบปกติแลšü Git ยัง รูšดšüยüŠาเราลบไฟลŤออกไปจาก Working directory ของเรา การเปลี่ยนชื่อ ก็ใชš $ git mv ชื่อไฟลŤปŦจจุบัน ชื่อไฟลŤที่จะเปลี่ยน
  • 45.
    Āนšา 42 จะเĀ็นüŠาไฟลŤreadme.txt เพิ่มขึ้นมา ในÿถานะ Untracked files คือยังไมŠไดšติดตามการเปลี่ยนแปลง และระบบ แนะนำใĀšใชš git add ตามดšüยชื่อไฟลŤ ทำตามมันเลยครับÿั่ง $ git add readme.txt แลšüÿั่ง $ git status ดูüŠาเขšา จริงปśะ ถšาเขšาไปแลšüจะขึ้นÿีเขียüๆในกรอบที่บอกüŠา Change to be committed คือÿถานะที่มีการเปลี่ยนแปลง และไป อยูŠที่ Staging area แลšü (ÿรšาง Snapshot) ถัดมาเราก็ÿั่ง $ git commit ­m "Initial Git repository" เพื่อเอา Snapshot ใน Staging area ไปเก็บในฐานขšอมูลของ Git ถšาเราÿั่ง $ git status จะเĀ็นüŠา woking directory üŠางแลšü ถšามีการแกšไขไฟลŤ readme.txt นี้อีก เราก็แคŠทำตามลำดับคือ git add readme.txt แลšüก็ git commit ­m แลšüใÿŠ comment ไป เชŠน “Edit#1 add line” üนอยูŠแบบนี้ (ตัüอยŠางขšางลŠางผมแอบใชš Sublime แกšไฟลŤแทน nano)
  • 46.
    Āนšา 43 ถšาจะดูประüัติการทำงานก็ดูไดšจากคำÿั่ง$ git log ก็จะมีประüัติการ Commit โผลŠขึ้นมา และนั่นคือ Flow ปกติที่เราใชš Git เริ่มเก็บประüัติการแกšไขไฟลŤครับ ถšาĀากเรามี Repo อยูŠแลšüĀรือตšองการจะ Clone มาจากที่อื่นเชŠน Github ก็แคŠเปลี่ยนคำÿั่ง $ git init เปŨน $ git clone แลšüตามดšüยที่อยูŠ Repo $ git clone https://github.com/chanwit/spock­report­html. git ใชš Clone ขšอมูลจาก Remote Repo โคšดที่ไดšมาจะเปŨนโคšดที่ตšนทางมีการÿรšางไüšแลšü ÿŠüนการทำงานก็เĀมือนกับการเริ่มโปรเจกใĀมŠดšüยตัüเองครับ ตŠาง กันที่จะมีโคšดและ Remote repo ติดมาแลšü
  • 47.
    Āนšา 44 ÿถานการณŤที่2 : ฝากไวšใน Remote repo เธอ โปรแกรมเมอรŤรุŠนดึกดำบรรพŤใชšüิธีการบีบอัดไฟลŤเชŠน .zip Āรือ .tar üิธีการนี้เรียกüŠาทำ Tarball แตะÿŠง กันไปมาทาง Email พอมันĀลายๆครั้งเขšาก็พบüŠามันไมŠเüิรŤก เพราะดูไมŠออกแลšüüŠารุŠนไĀนเปŨนรุŠนไĀน แถมเนื้อที่ เก็บ Email ก็จะเต็มอีก เลยมีการคิดคšน Version control ขึ้นมาใชšซึ่ง Git ก็เปŨนเüอรŤชั่นคอนโทรลแบบที่มี Remote repositoy ไüšเปŨนตัüกลางใĀšคนที่ทำงานเดียüกันมาอัพเดทที่เดียüกันจะไดšไมŠมั่üตั้ü มีĀลายเจšาที่รับเปŨนตัüแทนการเปŨน Git remote repository เชŠน Github.com, Gitlab.org Āรือ Bitbucket.org ตัüอยŠางนี้จะลองใชš Remote repo ของ Github.com เพราะใชš งานงŠาย มี Tutorial ÿอนใชšที่ try.github.io เĀมาะกับทั้งมือใĀมŠ และมือเกŠา แถมประโยชนŤในการใชšเปŨนเĀมือน Portfolio ในการÿมัครงานไดšดšüยนะเออ (ประเด็นĀนึ่งที่ÿำคัญคือ ผมเปŨนทาÿแมüĀมึก Octocat ที่เปŨนมาÿคอตของ Github เขาĀลŠะ >__<”) เอาเปŨนüŠาเริ่มตšนแบบ Step­by­Step กันเลยนะ (1) ไปที่ https://www.github.com แลšüก็ÿมัครÿมาชิก กรอกขšอมูล กด Sign up for GitHub (2) เลือกแผนการใชšและแนŠนอนผมเลือกตัüÿุดทšายเพราะใชšฟรี (แตŠถšาใครยังเรียนอยูŠก็ขอเขาใชš Micro Plan ไดšนะครับฟรีผมเคยขอมาแลšü) ขšอดีของ Provate repo คือมันÿามารถใĀšเฉพาะคนที่ÿิทธิ์ถึงจะดูโคšดไดš
  • 48.
    Āนšา 45 (3)กด Finish sign up ไปไดšเลยจากนั้นก็ไปเช็ค Email ที่เรากรอกไปจะเĀ็นเมลŤที่ÿŠงมาจาก Github เพื่อขอ ยืนยันตัüตน ก็ใĀšเรากด link มา แลšüกด Confirm เปŨนอันจบพิธีการÿมัคร แตŠยังเĀลือการเพิ่มใบรับรองผูš ใชšกับÿรšาง Repo (4) เพิ่มใบรับรองผูšใชš ตอนที่เรา Connect เขšามาเพื่อ Pull Āรือ Push ขšอมูลเขšามาที่ Github แลšü Github จะรูšไดšไงüŠาคุณเปŨนตัüจริง ลำพังชื่อกับ Email มันก็ปลอมกันไดšงŠายๆ ดังนั้น Github จึงใชšการรับรอง SSH key (Secure Shell key) ยืนยันตัüผูšใชšซึ่งเปŨนแบบ Public­key cryptography เüลาÿรšางจะไดšไฟลŤÿอง ไฟลŤคือ Public key (นามÿกุล .pub) กับ Private Key (ไมŠมีนามÿกุล) คียŤทั้งÿองÿามารถใชšเขšารĀัÿขšอมูล ไดš แตŠถšาจะเปŗดอŠานตšองใชšอีกใบที่เปŨนคูŠกัน ถšาใชš Public key ในการเขšารĀัÿตšองถอดรĀัÿดšüย Private Key เทŠานั้น และในทางกลับกันถšาเขšารĀัÿดšüย Private Key ตšองถอดรĀัÿดšüย Public key เทŠานั้น จะใชš ตัüที่เขšารĀัÿตัüมันเองถอดรĀัÿตัüมันเองไมŠไดš ดังนั้นüิธีการนี้ทำใĀšรับรองÿิทธิ์üŠาผูšรับและผูšÿŠงเปŨนคนที่เรา ตšองการจริงๆ เพราะจะมีแคŠผูšรับและผูšÿŠงเทŠานั้นที่มีคียŤเปŗดอŠานของกันและกันไดš เราจะÿŠง Public key ไปเก็บไüšที่ Github และเก็บ Private key ไüšที่เครื่องเรา üิธีการÿรšาง SSH key ใĀšÿั่ง $ ssh­keygen ­t rsa ­C "aorjoa@i­aor. com" ­­­­­­­­­­­­­­­­­­­­­­­­­­­­­­­­­­­­­­­­­­­­­­­­­­­­­­
  • 49.
    Āนšา 46 Enterfile in which to save the key (/Users/dekcom/.ssh/id_rsa): กดปุśม Enter ผŠานไปไดšเลย /Users/dekcom/.ssh/id_rsa already exists. Overwrite (y/n)? ไฟลŤใบรับรองผมมีอยูŠแลšü ตอบ y ใĀšมันเขียนทับเปŨนตัüใĀมŠ (ของใครไมŠมีก็จะไมŠถูกถาม) Enter passphrase (empty for no passphrase): ใÿŠ Passphrase (คำลับที่เอาไüšเปŗดใชšใบรับรองปŜองกันเผื่อมี คนไดšใบรับรองเราไป) คำในนี้จะไมŠแÿดงออกทางĀนšาจอ ถšาไมŠอยากใÿŠก็กด Enter ผŠานไปเลย Enter same passphrase again: ใÿŠ Passphrase อีกรอบ ­­­ข šางลŠางบอกที่อยูŠของไฟลŤทั้งÿองคือ Private key (identification) และ Public key ­­­Your identification has been saved in /Users/dekcom/.ssh/id_rsa. Your public key has been saved in /Users/dekcom/.ssh/id_rsa.pub. ­­­­­­­­­­­­­­­­­­­­­­­­­­­­­­­­­­­­­­­­­­­­­­­­­­­­­­จา กนั้นก็เปŗดดู Public key ÿั่ง $ cat ~/.ssh/id_rsa.pub เพื่อดูขšอมูลขšางในไฟลŤ แลšüก็ กŢอปปŘŪขšอคüามขšางในออกมาไüš รอเอาไปเพิ่มใน Github
  • 50.
    Āนšา 47 จากนั้นก็ไปที่Āนšาเü็บของgithub.com เพื่อเพิ่ม Public key ของเราที่ÿรšางเมื่อกี้ใĀš github รูšจัก กดปุśม Setting > SSH Keys > กรอก Title (ปกติจะใÿŠชื่อเครื่องคอม) > üางคียŤที่กŢอปปŘŪมาจากในชŠอง Key > กด Add key เปŨนอันเรียบรšอย (5) ÿรšาง Repository > กด New repository > ตั้งชื่อ Repo
  • 51.
    Āนšา 48 >คำอธิบาย Repo ไมŠใÿŠก็ไดš > เลือกüŠา Repository จะเปŨนแบบ Public Āรือ Private > Git เตรียมไฟลŤ README ,ไฟลŤ .gitignore (ไฟลŤที่เอาไüšบอกüŠาไฟลŤประเภทไĀนที่จะไมŠถูกเก็บใน Git repo) และไฟลŤคำอธิบาย License (ถšาไมŠเอาก็ไมŠตšองเลือกนะ) จากนั้นก็กด Create repository ในĀนšาถัดมา กดที่ SSH แลšüกŢอปปŘŪ URL ของ Repo ไüš (6) กลับไปที่Āนšาจอ Command line เพิ่ม Remote repository เขšาใน Git โดยÿั่ง $ git remote add origin git@github.com:aorjoabook/basic_git.git (7) ลอง Push ขšอมูลไปเก็บที่ Repo ที่เราÿรšาง มา ÿั่ง $ git push origin master ถšาใÿŠ Passphrase ไüšจะมี Dialog ขึ้นมาถาม
  • 52.
    Āนšา 49 Āลังจากที่เราใÿŠPassphrase เรียบรšอยก็กด OK ไป (บาง OS อาจจะถามใน Command line เลยก็ไดš) จากนั้น Git ก็จะÿŠงขšอมูลขึ้นไปที่ github.com ตาม Repo ที่เราบอก ถšาเÿร็จแลšüก็เปŗดดูไดšที่Āนšาแรก เลือก Repositories จากนั้นก็เลือกเขšาไปที่ Repo ที่ Push ขึ้นไป ก็จะเĀ็นคüามเปลี่ยนแปลงที่เกิดขึ้น เลือก basic_git เปŗดไฟลŤ readme.txt ดšานในไฟลŤ readme.txt จะแÿดงเüอรŤชั่นลŠาÿุด แคŠนี้เราก็จะมี Remote repo ของ Github ไüšใชšแลšü ÿŠüนใครที่ตšองการใชšของเจšาอื่น ก็มีüิธีทำคลšายๆกันครับ ไมŠ ยากแนŠนอนครับเพราะüŠายน้ำในÿระไดšแลšü จะใĀšไปüŠายในคลองก็ไมŠมีปŦญĀา ใชš Github เปŨนแลšü ไปใชš Bitbucket Āรือ GitLab ก็ÿบายมาก (คือมันคลšายกันมากเลยครับ อยŠางการเซ็ต SSH keys เĀมือนยังกะกŢอปกันมา)
  • 53.
    Āนšา 50 ÿถานการณŤที่3 : กลับมาเĀมือนเดิมนะ,,ขšอมูล การยšอนเüอรŤชั่นขšอมูลกลับ มีüิธีอยูŠ 3 อยŠางที่ใชšกันใĀšเĀ็นบŠอยๆ ก็คือ Checkout, Revert และ Reset ครับ คำแนะนำคือกŠอนเราจะทำอะไรใĀšÿั่ง $ git status ดูกŠอน ถšามีการแกšไขขšอมูลก็ใĀš Commit มันเก็บไüšกŠอน เรามักจะทำงานกันใน Working directory ที่อยูŠÿถานะ Clean เพื่อลดการ Conflict Āรือÿับÿนเüลายšอนกลับไปกลับม > Checkout Checkout เปŨนการมองยšอนกลับไปจาก ตำแĀนŠงปŦจจุบัน ลักþณะคลšายๆเปŨน Branch Āนึ่ง ที่มี ขšอมูลเปŨนไฟลŤรุŠนที่อยูŠใน Commit นั้นๆ และถšาเรา Checkout กลับมาที่ Branch master ก็จะเปŨนขšอมูล ปกติ (1) ลองÿั่ง $ git log ดูประüัติ (2) ลองกลับไปที่คอมมิท 8ba8bb9… ÿั่ง $ git checkout 8ba8bb9 (3) ใชš $ git log ดูประüัติอีกที
  • 54.
    Āนšา 51 (4)ถšาลองใชš $ git branch ดูจะเĀ็นüŠามี Detached branch ซึ่งเปŨน branch ลอยๆขึ้นมา ถšา checkout ไป branch จริงตัüนี้จะĀายไป ถšาดูขšอมูลก็จะเĀ็นüŠามันกลับไปเปŨนรุŠนที่เราตšองการแลšü > Revert Revert เปŨนการคืนคŠา Commit โดยจะ ÿรšาง Commit ใĀมŠ ไมŠทับของเดิม เชŠนถšาเราอยาก Revert Commit B มันก็จะÿรšาง Commit D ขึ้น มาใĀมŠโดยตŠอจาก Commit C ซึ่งเปŨน Commit ลŠาÿุด ขšอนำนำการใชšคือคüรจะ Revert เปŨนลำดับ ถšาอยาก Revert Commit A เราก็จะÿั่งใĀš Revert ตั้งแตŠ Commit A ไปจนถึง HEAD ปŜองกันการ Conflict (Āรือ จะแกš Conflict เองก็ไดšนะ ถšามีการ Conflict) (1) ลองดู Log กŠอน ÿั่ง $ git log (2) ÿั่ง $ git revert 8ba8bb9..HEAD (ที่ ..HEAD ไüšกันการ Conflict อยŠางที่บอก) พอเราÿั่งอาจจะมีĀนšาจอ Editor ขึ้น มาถามüŠาจะแกšประüัติ Commit ไĀม ใĀšกดปุśม :q! แลšü Enter ไปเลย ĀรือจะไมŠเปŗด Editor ÿั่ง $ git revert ­­no­edit 8ba8bb9..HEAD
  • 55.
    Āนšา 52 (3)ถšาลองÿั่ง $ git log ดูอีกทีจะเĀ็นüŠามีการ Revert ขšาม commit 2e7885 ไป (4) ลองดูในไฟลŤ readme.txt จะเĀ็นüŠาชšอมูลเปลี่ยนกลับเปŨนรุŠนเราอยากยšอนไปแลšü > Reset การใชšงานคำÿั่ง Reset เปŨนการยšอนกลับและเขียนทับประüัติการทำงานดšüย ยกตัüอยŠางเชŠนถšาผมพัฒนา ฟŘเจอรŤมาเรื่อยๆ แลšüเขาใจ Spec ของ Software ผิดพลาดไปแบบ คนละทิýละทางเลย ผมยšอนดูพบüŠามี 2 Commit ลŠาÿุดที่ผมทำผิด และผมไมŠตšองการมันเลย ลังนั้นผมจึงจะยšอนกลับและลบประüัติการ ทำงานที่ผมทำมา 2 Commit ดšüย ไĀนๆก็ไมŠไดšใชšอีกแลšü เผื่อเพื่อนมา ดูจะไดšไมŠงงüŠาผม Commit อะไรเขšาไป ซึ่งก็มีÿองแบบĀลักๆ คือ ­­soft จะไมŠยšอนกลับไฟลŤที่เรากำลังแกšอยูŠ กับ ­­hard ยšอนกลับทุกอยŠางแมšแตŠไฟลŤที่เรากำลังแกšไขอยูŠ ไปเปŨนรุŠน ปลายทางที่เราอยากไดš (1) ดู log ÿั่ง $git log ­­oneline (ดู log แบบบรรทัดเดียü) (2) ÿั่ง $ git reset ­­hard (3) ขšอมูลเปลี่ยนไปแลšü
  • 56.
    Āนšา 53 (4)ดู Log อีกครั้งÿั่ง $ git log ­­oneline จะเĀ็นüŠา Log ก็เปลี่ยนไปดšüย ÿถานการณŤที่ 4 : เจอ Conflict ถšาใชš Version control ตั้งแตŠเริ่มจนจบโปรเจกแลšüไมŠเกิด Conflict นี่นับไดšüŠาชาติกŠอนทำบุญใĀญŠระดับ ÿรšางýาลาĀรือมĀาüิĀารมาเลยทีเดียü เพราะปกติจะเĀ็น Conflit กันอยูŠบŠอยๆ โดย Conflict ก็เกิดจากที่เราแกšไข ขšอมูลตำแĀนŠงเดียüกันทำใĀš git ÿับÿนüŠาเราตšองการเอาโคšดชุดไĀนกันแนŠ ผมยกตัüอยŠางüŠาถšาเพื่อนแกšโคšดใน Branch master (Remote repo) แลšü Push ขึ้น Github มา ขณะเดียüกันผมก็แกšไขไฟลŤที่ Branch master บน เครื่องผม (Local repo) บังเอิญüŠาแกšไฟลŤที่ตำแĀนŠงเดียüกันซะดšüยทำใĀš Git ÿับÿนüŠาเอŢะจะเอาเüอรŤชันไĀนกันแนŠ üŠาแลšüก็มาลองกันเลย (1) อันดับแรกผมจะแอบเขšาไปแกšขšอมูลใน Github ทำนองüŠาเพื่อนแกšแลšü Push ขึ้นมา และจะแกšไฟลŤบน เครื่องที่ตำแĀนŠงเดียüกัน จากนั้นก็ Commit เก็บไüš (ÿังเกตุบรรทัดที่ 3) และ ทำที่ Branch เดียüกันคือ Branch master คำÿั่ง $ git commit ­am มันคือการรüม git add (เฉพาะไฟลŤที่เคย add แลšü) กับ git commit ไüšในคำÿั่งเดียü (2) ลองÿั่ง $ git pull origin master ดู (คงจำไดšนะ üŠา git pull คือ git fetch + git merge นั่นเอง) จะเĀ็นüŠามี Conflict เกิดขึ้น เพราะแกšไฟลŤที่ตำแĀนŠงเดียüกัน
  • 57.
    Āนšา 54 (3)ลองเปŗดดูที่ Editor จะเĀ็นüŠามี 2 Commit ที่ Conflict กันครับ คือ จาก HEAD ในเครื่องเรา และ Commit ที่มีเลข 9a570f… ใน ตัüอยŠางนี้ผมจะเก็บ HEAD ไüš จากนั้นก็ÿั่ง Commit เก็บไüš (4) ลองดู Log อันที่จริงแลšü Git มี Tools ที่เอาไüšชŠüย Merge conflict ไดšในกรณีที่มี Conflict เกิดขึ้นÿามารถเลือกไดšüŠาจะเอา อันไĀน และถšามี Conflict Āลายๆอันมันก็จะเลื่อนๆมาใĀšเราดูไดšดšüย แตŠปกติแลšüใชš Editor ปกติก็เอาอยูŠ
  • 58.
    Āนšา 55 ÿถานการณŤที่5 : เพิ่ม Alias ยŠอคำÿั่งใĀšใชšงŠายๆ Alias Āรือนามแฝง เปŨนการยŠอคำÿั่งที่ใชšบŠอยๆ ใĀšใชšงŠายๆ ดูตัüอยŠางเลยแลšüกัน ถšามี $ git log ­­graph ­­decorate ­­pretty= oneline ­­abbrev­commit ­­all ÿรšาง alias ชื่อ lol โดยÿั่ง $ git config ­­global ­­add alias.lol "log ­­graph ­­decorate ­­pretty= oneline ­­abbrev­commit ­­all" คำÿั่ง $ git log ­­graph ชŠüยใĀšเĀ็นการเขšาออกของ Commit (cc : http://uberblo.gs/2010/12/git­lol­the­other­git­log) ÿถานการณŤที่ 6 : Fast Forward กับ 3­way Merge > Fast forward เกิดขึ้นเüลาเราใชšคำ ÿั่ง Merge แลšü Git พบüŠามันมีประüัติ มาจากที่เดียüกัน มันก็จะพยายาม ทำใĀšเปŨนเÿšนตรงแนüเดียüกัน > 3­way Merge เปŨนการ Merge มี ประüัติรüมกัน แลšüÿรšาง Commit ใĀมŠขึ้นมา จากรูปจะเĀ็นüงÿีแดง 3 จุด ไดšüงÿีฟŜาเปŨนที่มาของ 3­way Merge เนื่องจาก 3­way Merge แบบนี้เĀ็น ภาพการเขšาออกไดšดี จึงแนะนำใĀšใชš โดยเราÿามารถบังคับใĀšเปŨน 3­way Merge โดยÿั่ง $ git merge ­­no­ff ตามดšüยชื่อ branch
  • 59.
    Āนšา 56 ÿถานการณŤที่7 : จัดการ Branch เรามักจะÿรšาง Branch เพื่อพัฒนาฟŘเจอรŤĀรือแกšบั๊ค และเมื่อเราพัฒนาฟŘเจอรŤเÿร็จแลšü เราก็ไมŠอยากไดš Branch แลšü ตามÿำนüนเÿร็จนาฆŠาโคทึก เÿร็จฟŘเจอรŤเราก็ลบ Brach ที่ไมŠตšองการทิ้งไปเพื่อไมŠใĀšมันเยอะเกินไปจน ÿับÿนüŠา Branch ไĀนเปŨน Branch ไĀน ดังนั้นมาดูüิธีÿรšางและลบ Branch กัน > เพิ่ม Local branch การเพิ่ม Branch บน Local ทำไดšงŠายๆ ÿั่ง $ git checkout ­b 'bugfix' และ $ git branch ดู > เพิ่ม Remote branch Āลังจากที่เพิ่ม Local branch แลšüผมอยากÿŠง Branch นี่ไปไüšที่ Remote repo ดšüย üิธีการคือผมแกšไฟลŤ จากนั้น Commit ไฟลŤไüšใĀšเปŨนรุŠนปŦจจุบัน $ git commit ­am 'bugfix branch' ถัดมาก็ÿั่ง $ git push origin bugfix:issue ซึ่งคำÿั่งนี้บอกüŠาเอา Branch bugfix บนเครื่องเราไปเปŨน Branch issue บน Remote repo ที่ชื่อüŠา originปกติเราÿั่ง $ git push origin master มันก็ $ git push origin master:master ฝŦũงซšายคือชื่อ Branch บนเครื่องเราÿŠüนฝŦũงขüาคือ Branch บน Remote repo แตŠถšาชื่อเĀมือน กันรüบมาเขียนตัüเดียüไดš
  • 60.
    Āนšา 57 ถšาดูในGithub ซึ่งเปŨน Remote repo (ตัü origin) จะเĀ็นüŠามี Branch ชื่อ issue เพิ่มขึ้นมา และถšากดมา Branch นี้ก็จะเĀ็นขšอมูลเปŨนขšอมูลใน Branch issue (ซึ่งก็คือ Branch bugfix ใน Local repo นั่นแĀละ) แตŠถšากด มา master ก็จะเĀ็นขšอมูลใน Branch master > ลบ Local branch การลบ Local branch ก็ทำไดšงŠายๆ แตŠตšองไปที่ Branch อื่นกŠอน เพราะตัüมันเองจะลบมันเองไมŠไดš จากนั้น Checkout ไป master จากนั้นจึงÿั่งลบดšüย $ git branch ­D bugfix > ลบ Remote branch ÿั่ง $ git push origin ­­delete issue เพื่อลบ Branch issue ใน Remote repo ใน Github ก็จะเĀลือแคŠ Branch master เพียงตัüเดียü มีอีกคำÿั่งĀนึ่งที่เอาไüšลบคือ $ git push origin :issue ไดšผลเĀมือนกัน (เĀมือนไมŠÿŠง Branch อะไร ไปไüšที่ Remote repo ก็คือการลบนั่นเอง)
  • 61.
    Āนšา 58 ÿถานการณŤที่8 : แกšไข Commit Āรือ History กรณีที่เราทำ Commit ลั่น แลšüตšองการแกšไขโดยรüมเอาตัüใĀมŠกับตัüเกŠาเขšาไüšดšüยกัน เชŠนผมกำลังแกšไข ไฟลŤ readme.txt ผมเขšาใจüŠาผมทำถูกĀมดแลšüก็เลย Commit เก็บไüš พอเพื่อนมาเĀ็น เĀšยย! ทำผิดนี่ĀüŠา แตŠผม Commit ไปแลšü เพื่อไมŠใĀšเÿียฟอรŤมจนเกินไปและลดคüามüุŠนüายĀลาย Commit ผมเลยรüมมันไüšดšüยกันเลย ( ลองนึกดู ÿมมติüŠาผม Commit ครั้งแรกพรšอมกับ Comment üŠา “Done” แตŠเพื่อนมาเĀ็นüŠามันผิด Āลังจากที่ผม แกšแลšüจะ Commit üŠา “Done#2” มันก็คงแปลกพิลึกอยูŠที่งานจะเÿร็จÿองครั้ง) > กรณีที่ Commit ตŠอกัน กรณีที่เราตšองการจะแกšไข Commit กŠอนĀนšานี้ (เปŨน Commit ลŠาÿุดนะครับ) $ git commit ­­amend ­m 'Edit comment' ตัüอยŠางนี้ผมจะแกš Comment ใน Commit ลŠาÿุด > แกš History โดยเลือก Commit เพื่อ Rebase Git เปŗดโอกาÿใĀšเราไดšแกšไขประüัติการเก็บไดšดšüย โดยใชš $ git rebase ­i ซึ่งเปŨนการ Rebase แบบมี ปฏิÿัมพันธŤกับผูšใชš ผูšใชšÿามารถเลือกไดšüŠาจะเอา Commit ไĀน ไมŠเอา Commit ไĀน Āรือจะแกšลำดับการ Commit ก็ไดš (มีเงื่อนไขคือมันตšองอยูŠบน base เดียüกัน) (1) ลองดู Log ÿั่ง $ git lol
  • 62.
    Āนšา 59 (2)ÿั่ง $ git rebase ­i 8ba8bb9 จะเดšงĀนšาจอใĀšเราเลือก Commit จาก base ที่ตšองการคือ 8ba8bb9 (ÿังเกตุüŠาไมŠมี Commit 8456e87 เพราะ มันคนละ base) โดยผมจะลบ Commit af13edd ออก ก็เอา Cursor ไปชี้ที่มัน กดปุśม dd บนคียŤบอรŤด (กด d ÿองครั้ง) จากนั้นก็กดปุśม :wq เพื่อบันทึกและออก Git ก็จะพยายาม Rebase ถšาผŠานก็แลšüไป ก็กรณีผมทำบุญมานšอย มี Conflict ติดมา ผมเลยÿั่ง $ git status ดูüŠาไฟลŤไĀนที่มันติด Conflict
  • 63.
    Āนšา 60 จะเĀ็นไฟลŤreadme.txt แดงแจţ พรšอมกับบอกüŠา both modified คือมันÿับÿนüŠาจะเอาอันไĀนแนŠ จากนั้นผมก็ไป ดูไฟลŤ readme.txt ที่ติด Conflict แลšüก็แกšใĀšงดงามตามตšองการ จากนั้นก็ Commit เก็บไüš แลšüก็ÿั่ง rebase ตŠอ จากคำÿั่ง $ git rebase ­­continue ถšาÿั่ง $ git lol Āรือ $ git log ดูก็จะเĀ็นประüัติมันเปลี่ยนไปแลšü ÿถานการณŤที่ 9 : ดู Difference โดยทั่üไป Version control จะมี Option ที่จะÿามารถใชšดูคüามแตกตŠางของไฟลŤในแตŠละเüอรŤชั่นไดšถือüŠา เปŨนฟŦงกŤชันพื้นฐานเลยทีเดียü และเชŠนกัน Git ก็มีคüามÿามารถนี้ การใชšงานก็ไมŠยากแคŠÿั่ง $ git diff ตšนทาง ปลาย ทาง เชŠน เทียบระĀüŠาง Commit ลŠาÿุด กับปŦจจุบัน $ git diff
  • 64.
    Āนšา 61 เทียบระĀüŠางBranch $ git diff master dev จากดšานบนจะเĀ็นüŠาถšามองจาก dev ไป master จะเĀ็นบรรทัดĀายไป (ÿีแดง) แตŠมุมมองของ master ไป dev จะเĀ็นบรรทัดเพิ่มขึ้นมาในไฟลŤ เทียบระĀüŠาง Commit $ git diff 2e78857 9a570f6
  • 65.
    Āนšา 62 ที่เจţงกüŠานั้นคือ$git whatchanged ­­since=" 2 day ago" ­­oneline Āรือ $ git whatchanged ­­since=" 2 weeks ago" ­­oneline ถามกันตรงๆแบบนี้เลย ÿถานการณŤที่ 10 : งานĀาย แกšไดšดšวย Reflog ขณะที่ผมกำลังทำงานอยูŠ ÿั่ง Git 2­3 คำÿั่ง ทันใดขšอมูลทั้งĀมดĀายไปตŠอĀนšาตŠอตา ไมŠตšองจับมือแมüตัü ไĀนดม ผมเองแĀละที่ทำมันเจšง!! แตŠยังชิüๆอยูŠเพราะรูšüŠาÿั่ง $ git reset ขšอมูลก็กลับมาไดš แตŠมือก็ดันเลือก Commit ผิดซะงั้น Holy Sh**t นี่มันüันอะไรของผม นอกจากขšอมูลĀายเกลี้ยงแลšü ประüัติยังĀายไปดšüย! โชคยังดีที่ผมใชš Git ซึ่งระบบของ Git ยังคงเก็บประüัติทุกอยŠางไüšยšอนĀลังไปเปŨนเดือนๆ แถมยังบอกüŠา เปŨนการกระทำอะไร Commit, Checkout บลาๆ บอกไดšĀมด ฟŘเจอรŤนี้เรียกüŠา Reflog เราก็จะÿั่ง $ git reflog …. จากนั้นผมก็จะÿั่ง $ git reset ­­hard 2e78857
  • 66.
    Āนšา 63 จากนั้นผมจะÿั่ง$ git cherry­pick af13edd เพื่อรüม Commit af13edd เขšามา (ดูเลข Commit จาก Reflog) ÿถานการณŤที่ 11 : Optimize Git มีคüามÿามารถในการปรับแตŠง และเคลียรŤขšอมูลที่ไมŠจำเปŨนใน Local repo ทำใĀš Repo เร็üÿŤและใชš เนื้อที่นšอยลง แตŠก็มีขšอแนะนำคือมันอาจจะทำใĀš Reflog ที่ĀมดอายุแลšüถูกเคลียรŤĀายไปดšüย คำÿั่งที่ใชšคือ $ git gc จะเĀ็นüŠามีการใชš Delta compression ดšüย ÿถานการณŤที่ 12 : Stash ซŠอนการแกšไข เมื่อเราทำงานอยูŠ เราอาจจะมีการ Pull, Merge, Rebase Āรือมีการเปลี่ยนแปลงของมูลใน Working directory แตŠจะทำยังไงถšาเรายังทำงานคšางอยูŠเพราะยังไมŠเÿร็จ และยังไมŠอยาก Commit เราก็จะซŠอนการแกšไข ขšอมูลดšüย $ git stash จากนั้นก็ Pull, Merge, Rebase Āรือมีการเปลี่ยนแปลงของมูลใน Working directory ตามตšองการ พอเÿร็จแลšüก็ÿั่ง $ git stash pop เพื่อดึงขšอมูลที่เก็บไüšออกมา
  • 67.
    Āนšา 64 ผมลองแกšขšอมูลเพิ่มบรรทัดที่ 2 เขšาไป ถšาÿั่ง $ git status ดูจะเĀ็นการเปลี่ยนแปลง ใชš $ git stash ซŠอนขšอมูลไüš ถšาÿั่ง Git status ดูจะเĀ็นüŠา Working directory มันüŠางแลšü (เĀ็นการเปลี่ยนแปลงขšอมูล เพราะซŠอนไüšแลšü) ไฟลŤก็จะกลับไปเĀมือนเดิม ถัดจากนั้นจะ Pull , Merge Āรือ Rebase ก็ตามÿบาย และเมื่อเÿร็จแลšüก็ใชš $ git stash pop ดึงขšอมูลกลับคืนมา
  • 68.
    Āนšา 65 ÿถานการณŤที่13 : ติด Tag ใĀš Commit อยŠางที่เคยอธิบายเกี่ยüกับ Object ของ Git แลšüจะเĀ็นüŠามันมี Tag object อยูŠดšüย ยกตัüอยŠาง เราÿามารถใชšมันไดšจากคำÿั่ง git tag ­a v1.0 d256a7f ­m 'Tag release V.1.0' (จะมองเĀ็น Tag เฉพาะเครื่อง เรา ถšาอยากใĀšคนอื่นเĀ็นดšüยตšองใÿŠพารามิเตอรŤ ­­tags ไปตอนที่ Push ดšüย $ git push origin ­­tags ÿถานการณŤที่ 14 : ignore ไฟลŤ ไฟลŤบางไฟลŤ ĀรือโฟลเดอรŤบางโฟลเดอรŤที่เราไมŠตšองการใĀเ Git ไปเก็บขšอมูลĀรือยุŠงเกี่ยüไดš เชŠนโฟลเดอรŤที่ ใชšเก็บไฟลŤ .war เพื่อเตรียม Deploy เราÿามารถÿั่งใĀš Git ไมŠÿนใจไฟลŤเĀลŠานั้นไดš ดšüยการÿรšางไฟลŤชื่อ .gitignore ขึ้นมาแลšüเอาชื่อไฟลŤĀรือโฟลเดอรŤที่ไมŠตšองการไปเก็บไüšในไฟลŤ .gitignore จากนั้นก็ÿั่ง $ git add .gitignore เขšาไป ในระบบ เพียงนี้ Git ก็มองไมŠเĀ็นไฟลŤ readyou.me แลšü
  • 69.
    Āนšา 66 Workflow ถึงตอนนี้ยังงงĀลŠะซะüŠาจะแตก Branch อะไรกันเüลาไĀน ตอนเรียนนี่ผมก็เรียกไดšüŠาผŠานมาแบบรากเลือด กันเลยทีเดียü แตŠก็มี Flow ที่เรานับถือเปŨนที่พึงที่อาýัยอยูŠคือ Clone โปรเจกเพื่อน > แตก Branch dev ฟŘเจอรŤ ของเรา > แกšโคšดบน Branch dev > เมื่อแกšเÿร็จแลšüกŠอนจะ Merge กลับก็ Checkout master > Pull โคšด เüอรŤชั่นลŠาÿุดลงมาอัพเดทใĀš Branch master > Checkout branch dev > Rebase branch dev กับโคšดใĀมŠ > Checkout ไปที่ master > Merge branch dev > Push โคšดกลับไปที่ Remote repo เปŨนอันเÿร็จพิธี ถึงแตŠมาดู Flow ที่เทพๆ แนะนำกัน (ผมขออธิบายตามที่ผมเขšาใจนะครับ) แตก Branch จาก master (master ติด Tag เüอรŤชั่น 0.1 อยŠางที่เคยบอกไป Tag ทำใĀš Commit ใĀšเรียกไดšงŠาย) Dev แตก ออกมาพัฒนาฟŗเจอรŤ(ÿีชมพู) ระĀüŠางนั้นก็มีบั๊กเกิดขึ้น เราจึงตšองแกšบั๊กกŠอนใน hotfix (ÿีแดง) จากนั้นก็ Merge กลับ Master ไดšเปŨน master Tag 0.2 และไĀนๆก็แกšบั๊กไปแลšüจำใĀš Dev เปŨนตัüเกŠาก็มีคüามเÿียงที่โคšด เราจะทำงานไมŠถูกตšอง เลย Merge hotfix มาที่ Dev
  • 70.
    Āนšา 67 MergeฟŘเจอรŤ(ÿีชมพู) มาที่ Dev (ÿีเĀลือง) และเขšา Release (ÿีเขียü) มี Checkout dev และไปพัฒนาฟŘเจอรŤตŠอ ÿŠüนใน Release มีการแกšบั๊ค จากนั้นก็ Merge Branch Dev ดšüย Release (ÿีเขียü) จากนั้นก็ Merge เขšา Master มีการ Merge ฟŘเจอรŤกลับ มาที่ Dev และ Dev ก็ Merge กลับมาที่ Release และ Release ก็ Merge เขšา Master
  • 71.
    Āนšา 68 (cc: http://nvie.com/posts/a­successful­git­branching­model)
  • 72.
    Āนšา 69 Forkและ Pull Request Fork ถšาเราอยากไดšโปรเจกของคนอื่นในโดยปกติเราก็จะ Clone จาก Remote repo ของคนอื่นมาแลšüก็ÿรšาง Remote repo ของเราไüšจากนั้นก็ Push ขšอมูลขึ้นไปไüš ก็จะไดšกŢอปปŘŪĀนึ่งของ Repo ที่เราเปŨนเจšาของ ÿามารถ Push โคšดĀรือจัดการ Repo ไดš แตŠ Github ÿรšางฟŦงกŤชันการใชšงานที่ทำใĀšเราทำของแบบที่เĀมือนกันนี้ไดšภายใน การคลิ๊กเดียüเพียงครั้งเดียü เรียกüŠาการ Fork (1) Login Github จากนั้นไปที่ Repository ที่ตšองการ Fork (2) กด Fork ตัüเลขแÿดงจำนüนคนที่ Fork (3) ลองไปดูที่ Repo ของเราจะมีบอกüŠา Fork มาจากไĀน Pull Request ถšาเรา Fork repo มาจาก Repo ของคนอื่น Guthub จะรูšüŠา Repo เรามีคüามเชื่อมโยงกัน ทำใĀšÿามารถ Pull Request ĀรือขอใĀšตšนฉบับเอาโคšดของคุณไปรüมกับของเขา ยกตัüอยŠางถšาผม Fork ขšอมูลของ Library graph มาแลšüทำการแกšไข ผมไดšพัฒนาฟŘเจอรŤกราฟแทŠงมาตัüĀนึ่งเĀ็นüŠาโคšดÿüยไดšที่แลšü เลยขอใĀšเจšาของ Library graph ทำการ Pull Request รüมโคšดกราฟแทŠงที่ผมÿรšางไปใน Repo ของเขา ฝŦũงของคนขอ Pull Request (1) ไปที่ Repo ที่ Fork มา
  • 73.
    Āนšา 70 Repoที่ Fork มาแลšü ผมแก็โคšดเพิ่ม (2) เมื่อเขšาไปใน Repo แลšüเลือก Pull Requests (3) ÿรšาง New pull request ลองดูประüัติ ถšาโอเคแลšüก็กด Create pull request เขียน Comment แลšüก็กด Create pull request อีกรอบ
  • 74.
    Āนšา 71 ตอนนี้Pull Request ก็ถูกเปŗดแลšü ฝŦũงของเจšาของ Repo ตšนฉบับ (1) เช็ค inbox message เมื่อกดเขšาไปเจะเĀ็นüÿŠามีคนขอ Update readme.txt (2) กด Merge pull request ขšอมูล (3) Confirm merge (4) ÿถานะของ Request ก็จะเปลี่ยนไป จะเĀ็นüŠาขšอมูลมีการเปลี่ยนไปแลšü
  • 75.
    Āนšา 72 Chapter5 : Git GUI เĀ็นใชš Command line มาตลอดใชŠüŠา Git จะไมŠมี GUI Āรือ Graphical User Interface ÿüยๆ แบบที่ Version control ดังๆตัüอื่นมีนะ แตŠที่อธิบาย แบบ Plain Text กŠอนเพราะคิดüŠาดูขั้นตอนไดšดีกüŠา ซึ่งการใชšงาน Git GUI เราจะมาลองใชš Software ที่ชื่อüŠา SourceTree โดยปุśมใน แตŠละ OS ก็จะคลšายๆ กัน ตัวอยŠางการใชš ตัüอยŠางการ Git GUI ผมจะลองใชš SourceTree ในการ Commit ไฟลŤที่เคยมีอยูŠในระบบของ Git แลšü และผมแกšไขไฟลŤไป จากนั้นจะ Commit และ Push ไป (1) เขšาไปที่เü็บ http://www.sourcetreeapp.com จากนั้นก็โĀลด SourceTree (2) ติดตั้ง ÿŠüนนี้ผมไมŠขออธิบายครับ การติดตั้งงŠายมาก ถšาใครติดตั้งไมŠไดšยกเครื่องมาĀาผมเดี๋ยüลงใĀš (กลšา ยกมาก็กลšาลงใĀšอŠะ) (3) ไปที่ Settings… (4) กด Add Account เพื่อเพิ่ม Account Git ใน SourceTree (5) เพิ่ม Username ขอ GitHub เขšาไป
  • 76.
    Āนšา 73 (6)จะเĀ็นขšอมูลของ Remote repo ที่ Add ไป (7) ไปที่ + New Repository > Add existing local repository (8) Browse ĀาจนเจอโฟบเดอรŤที่เก็บ Local repo ของเรา (9) ดับเบิ้ลคลิ๊ก เขšา scenario_git (10) เมื่อเขšามาจะเĀ็นĀนšาจอและขšอ (11) ไปที่ Setting แลšüเลือก Advanced (12) เลือก Use global user settings ÿำĀรับใชšการตั้งคŠาจาก global Āรือ เอาตัüเลือกออกแลšüตั้งคŠาเอง
  • 77.
    Āนšา 74 (13)ประüัติการแกšไข (14) ลองแกšไขไฟลŤที่อยูŠใน Folder ของ Repo จะเĀ็น Uncommitted changes (15) ตรง Unstaged files ติ๊กเลือก แลšüมันจะเดšงไป Staged files ใĀš (16) Commit (17) เพิ่ม Comment จากนั้นก็กด Commit (18) Āลังจาก Commit ก็จะเĀ็นการอัพเดท Master ก็จะยšายไปแลšü และ Origin ยังอยูŠที่เดิม
  • 78.
    Āนšา 75 (19)Push ไปที่ Origin (Github) เลือก Branch master (20) ÿังเกตüŠา master และ origin/master อัพเดทแลšü (21) ลองเขšาไปดูใน Gitghub การใชšงาน Git GUI ก็ชŠüยอำนüยคüามÿะดüกไดšดี แตŠฟŦงกŤชันการทำงานก็คลšายๆกับในแบบ Command line ตัüอยŠางดšานบนผมแÿดงแคŠüิธีการ Commit ไฟลŤที่แกšไข แตŠÿŠüนฟŦงกŤชันการทำงานอยŠางอื่นก็ไมŠยากเกินไปที่ จะเรียนรูšดšüยตัüเอง
  • 79.
    Āนšา 76 Chapter6 : บรรณานุกรม (1) Pro Git, [Scott Chacon, Ben Straub], ISBN­13: 978­1484200773 (2) Pro Git Grean Edition, https://github.com/opendream/progit (3) อยาก commit รüมกับ commit กŠอนĀนšานั้น, http://pphetra.blogspot.com/2011/02/git­commit­commit. html (4) git(1) Manual Page, https://www.kernel.org/pub/software/scm/git/docs/ (5) Getting Git Right, https://www.atlassian.com/git/ (6) Software Engineering (บทที่ 5), https://sites.google.com/site/chanwit/courses/se­56­2 (7) มาเริ่มใชšงาน Feature Branch กับ Pull Request กัน, http://www.narisa.com/forums/index.php?app=blog&blogid=9&showentry=3070 (8) git lol ­the other git log, http://uberblo.gs/2010/12/git­lol­the­other­git­log (9) Git workflow, http://scottchacon.com (10) Git introduction, http://en.oreilly.com/rails2008/public/asset/attachment/2816 (11) Git Magic by Ben Lynn ­Students of Stanford, http://www­cs­students. stanford.edu/~blynn/gitmagic/book.pdf (12) ÿรšาง Git Alias ÿำĀรับคำÿั่งที่ใชšงานบŠอย, http://armno.in.th/2012/10/25/creating­git­alias (13) version control Delta Storage, http://version­control. net/version­control­howto/ version­control­delta­storage Thanks Wikipedia, Google, StackOverflow, Github and another source. :)
  • 80.
    Āนšา 77 คนเขียน ปกติผมเขียน Blog เพื่อทบทüนและเผยแพรŠขšอมูลพüกนี้แตŠผมพบüŠาปŦญĀาของการเขียน Blog คือขšอมูลไมŠ คŠอยจัดเรียงเปŨนระเบียบเüลาจะอŠานĀาอŠานยาก(ถึงจะมีติด Tag ก็เถอะ) เลยกะจะเขียนเรื่อง Git ใĀšเปŨนเรื่องเปŨน ราüเลยนŠาจะดีกüŠา พอเริ่มเขียนไปก็พบüŠามีĀลายคำÿั่งและขšอมูลĀลายÿŠüนที่ผมก็ไมŠเคยรูš แตŠจำเปŨนตšองรูš Āรือรูšไüš จะมีประโยชนŤผมก็ไปĀาขšอมูลแลšüก็เอามาเพิ่มเปŨนเอกÿาร เพิ่มไปเพิ่มมามันก็เยอะไปเรื่อยเลยทำเปŨนĀนังÿือมันซะ เลย ดังนั้นĀากผิดพลาดÿŠüนไĀนก็ขอใĀšแจšงผมมาดšüยจะดีมากครับ ขอÿารภาพมา ณ ที่นี้üŠาตอนเรียนนี่แอบลักไกŠกันเปŨนประจำ พอใชšๆไปแลšü มีปŦญĀา มึนตึ๊บ ก็ลบ Git ทั้งโฟลเดอรŤออก แลšü Clone ลงมาใĀมŠประจำ (>.<)” แตŠ ก็ยังดีที่มี Community ที่พอจะเปŨนที่พึ่งที่อาýัยไดšถšาใครมีคำถามขšอÿงÿัยก็ลอง เขšาไปดูกันไดšที่กลุŠม “Gitฮับ” : https://www.facebook.com/groups/440497309296387 ÿุดทšายĀนังÿือเลŠมนี้ใชšÿัญญาอนุญาต Creative Common 4.0 ซึ่งÿามารถทำ ซ้ำ ทำÿำเนา เผยแพรŠตŠอ แกšไข และใชšไดšÿำĀรับงานทุกüัตถุประÿงคŤแมšแตŠทำการคšาก็ ใชšไดš แตŠจำเปŨนตšองแÿดงแĀลŠงที่มาของเอกÿารนี้ ÿามารถติดตŠอผมไดšทาง E­mail : bhuridech@gmail.com Website : www.i­aor. com WebBlog : aorjoa.blogspot.com GitHub : https://github.com/Aorjoa “ขอ Source code จงÿถิตอยูŠแดŠทŠาน”