Léon van Berlo & Ruben de Laat BIM and GIS: GeoBIM ADE for CityGML
Work of a BIM/IFC team:
Observation: Where BIM and GIS can learn  from each other
Comparing GIS and BIM    (City)GML and IFC BIM-world: Intense 3D geometry (CSG, Brep, etc) using IFC Highly detailed models (semantics) Focus on file exchange Focussing above surface objects Typically for modelling  new  buildings Geo-world: Focus on server based (central / webservices) ‘  starting’ 3D (CityGML) Focussing on areas (x,y) Typically for modelling  existing  data
Previous work on  IFC and CityGML interoperability
Differing Modeling Paradigms V olumetric, parametric primitives representing the structural components of buildings BIM (e.g., IFC)   Constructive Solid Geometry Accumulation of observable surfaces of topographic features 3D GIS (e.g., CityGML)   Boundary Representation (C) slide from:  Thomas H. Kolbe - joint work with Claus Nagel & Alexandra Stadler
(C) slide from:  Karl-Heinz Häfele - KIT
Past work Mostly  focussed on conversion of geometry  Mostly  focussed on down-grading IFC to lower LOD’s CityGML Interest for the rich (3D) semantics of IFC; but mostly as input to create city-models Our challenge:  Extending CityGML with the rich semantics of IFC (and getting IFC data on a central server)
WHY? (use cases for a GeoBIM-extension)
Why we want to do this?! A lot of possibilities: Energy assessment; Space management; Structural analysis; Piping and wiring; Foundations; Tunnels; Sewers; OWS-4; etcetera.… Read the paper for the official statement… but in reality we just thought it would be cool! Or in a nice word:  possibility push
The development of the GeoBIM-extension
The IFC classes to squeeze in the ADE: IfcAnnotation IfcBeam IfcBuilding IfcBuildingElementComponent IfcBuildingElementPart IfcBuildingElementProxy IfcBuildingStorey IfcChamferEdgeFeature IfcColumn IfcCovering IfcCurtainWall IfcDiscreteAccessory IfcDistributionChamberElement IfcDistributionControlElement IfcDistributionElement IfcDistributionFlowElement IfcDistributionPort IfcElectricalElement IfcElectricDistributionPoint IfcElementAssembly IfcEnergyConversionDevice IfcEquipmentElement IfcFastener IfcFooting IfcGrid IfcMechanicalFastener IfcMember IfcOpeningElement IfcPile IfcPlate IfcProjectionElement IfcProxy IfcRailing IfcRamp IfcRampFlight IfcReinforcingBar IfcReinforcingMesh IfcRoof IfcRoundedEdgeFeature IfcSite IfcSlab IfcSpace IfcStair IfcStairFlight IfcStructuralCurveConnection IfcStructuralCurveMember IfcStructuralCurveMemberVarying IfcStructuralLinearAction IfcStructuralLinearActionVarying IfcStructuralPlanarAction IfcStructuralPlanarActionVarying IfcStructuralPointAction IfcStructuralPointConnection IfcStructuralPointReaction IfcStructuralSurfaceConnection IfcStructuralSurfaceMember IfcStructuralSurfaceMemberVarying IfcTransportElement IfcVirtualElement IfcFurnishingElement IfcWall IfcWallStandardCase IfcWindow
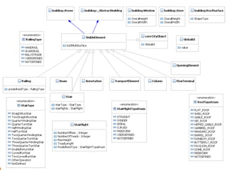
The GeoBIM (IFC) ADE Extending Room, Window, Door, Opening, Buildingfurniture, BuildingInstallation, IntBuildingInstallation, Building and BuildingPart with extra (IFC)-properties. Extending “_AbstractBuilding” with extra properties Extending “_AbstractBuilding” with extra classes (and prop.) Focus on  adding  details (in stead of downscoping) Thought of adding a LOD5 (didn’t do it because of viewer comp.)
The schema
Prototype implementation of  the GeoBIM-extension
 
Prototype testing
 
 
 
Discussion & conclusion
Issues Still not solved the geometry issues Not displaying ADE geometry in LandExplorer (?!) File size issues (detailed geometry in XML just doesn’t work out) No network structure in CityGML (like piping)    next version Lot of different ways to link objects in IFC (no hierarchy)  CityGML4j not supporting everything we want (and shouldn’t because this was never the intention…) A long way to go for the AEC industry uses central servers....
Future work and ambitions
Future ambitions Keep extending the ADE: Get a ‘solid’ for a set of wallsurfaces into CityGML Get materialinfo about wallsurfaces into CityGML Solve geometry issues (IFC 2x4) … .. Or maybe even: Link to AR applications Progress on the UBER-viewer
More info: http://www.geobim.org   http://www.bimserver.org http://www.tno.nl/bim/   Try for yourself!  (but charge yourself for a challenge)
[email_address] twitter: @berlotti skype: berlotti

GeoBIM development presentation on 3D geoinfo Berlin 2010

  • 1.
    Léon van Berlo& Ruben de Laat BIM and GIS: GeoBIM ADE for CityGML
  • 2.
    Work of aBIM/IFC team:
  • 3.
    Observation: Where BIMand GIS can learn from each other
  • 4.
    Comparing GIS andBIM  (City)GML and IFC BIM-world: Intense 3D geometry (CSG, Brep, etc) using IFC Highly detailed models (semantics) Focus on file exchange Focussing above surface objects Typically for modelling new buildings Geo-world: Focus on server based (central / webservices) ‘ starting’ 3D (CityGML) Focussing on areas (x,y) Typically for modelling existing data
  • 5.
    Previous work on IFC and CityGML interoperability
  • 6.
    Differing Modeling ParadigmsV olumetric, parametric primitives representing the structural components of buildings BIM (e.g., IFC) Constructive Solid Geometry Accumulation of observable surfaces of topographic features 3D GIS (e.g., CityGML) Boundary Representation (C) slide from: Thomas H. Kolbe - joint work with Claus Nagel & Alexandra Stadler
  • 7.
    (C) slide from: Karl-Heinz Häfele - KIT
  • 8.
    Past work Mostly focussed on conversion of geometry Mostly focussed on down-grading IFC to lower LOD’s CityGML Interest for the rich (3D) semantics of IFC; but mostly as input to create city-models Our challenge: Extending CityGML with the rich semantics of IFC (and getting IFC data on a central server)
  • 9.
    WHY? (use casesfor a GeoBIM-extension)
  • 10.
    Why we wantto do this?! A lot of possibilities: Energy assessment; Space management; Structural analysis; Piping and wiring; Foundations; Tunnels; Sewers; OWS-4; etcetera.… Read the paper for the official statement… but in reality we just thought it would be cool! Or in a nice word: possibility push
  • 11.
    The development ofthe GeoBIM-extension
  • 12.
    The IFC classesto squeeze in the ADE: IfcAnnotation IfcBeam IfcBuilding IfcBuildingElementComponent IfcBuildingElementPart IfcBuildingElementProxy IfcBuildingStorey IfcChamferEdgeFeature IfcColumn IfcCovering IfcCurtainWall IfcDiscreteAccessory IfcDistributionChamberElement IfcDistributionControlElement IfcDistributionElement IfcDistributionFlowElement IfcDistributionPort IfcElectricalElement IfcElectricDistributionPoint IfcElementAssembly IfcEnergyConversionDevice IfcEquipmentElement IfcFastener IfcFooting IfcGrid IfcMechanicalFastener IfcMember IfcOpeningElement IfcPile IfcPlate IfcProjectionElement IfcProxy IfcRailing IfcRamp IfcRampFlight IfcReinforcingBar IfcReinforcingMesh IfcRoof IfcRoundedEdgeFeature IfcSite IfcSlab IfcSpace IfcStair IfcStairFlight IfcStructuralCurveConnection IfcStructuralCurveMember IfcStructuralCurveMemberVarying IfcStructuralLinearAction IfcStructuralLinearActionVarying IfcStructuralPlanarAction IfcStructuralPlanarActionVarying IfcStructuralPointAction IfcStructuralPointConnection IfcStructuralPointReaction IfcStructuralSurfaceConnection IfcStructuralSurfaceMember IfcStructuralSurfaceMemberVarying IfcTransportElement IfcVirtualElement IfcFurnishingElement IfcWall IfcWallStandardCase IfcWindow
  • 13.
    The GeoBIM (IFC)ADE Extending Room, Window, Door, Opening, Buildingfurniture, BuildingInstallation, IntBuildingInstallation, Building and BuildingPart with extra (IFC)-properties. Extending “_AbstractBuilding” with extra properties Extending “_AbstractBuilding” with extra classes (and prop.) Focus on adding details (in stead of downscoping) Thought of adding a LOD5 (didn’t do it because of viewer comp.)
  • 14.
  • 15.
    Prototype implementation of the GeoBIM-extension
  • 16.
  • 17.
  • 18.
  • 19.
  • 20.
  • 21.
  • 22.
    Issues Still notsolved the geometry issues Not displaying ADE geometry in LandExplorer (?!) File size issues (detailed geometry in XML just doesn’t work out) No network structure in CityGML (like piping)  next version Lot of different ways to link objects in IFC (no hierarchy) CityGML4j not supporting everything we want (and shouldn’t because this was never the intention…) A long way to go for the AEC industry uses central servers....
  • 23.
    Future work andambitions
  • 24.
    Future ambitions Keepextending the ADE: Get a ‘solid’ for a set of wallsurfaces into CityGML Get materialinfo about wallsurfaces into CityGML Solve geometry issues (IFC 2x4) … .. Or maybe even: Link to AR applications Progress on the UBER-viewer
  • 25.
    More info: http://www.geobim.org http://www.bimserver.org http://www.tno.nl/bim/ Try for yourself! (but charge yourself for a challenge)
  • 26.