FUNCTIONALAPPLIANCES : PART-I PHILOSOPHY ANDFUNCTIONALAPPLIANCES : PART-I PHILOSOPHY AND
VARIOUS STUDIES,VARIOUS STUDIES,
SERVOSYSTEM THEORY, FUNCTIONALANDSERVOSYSTEM THEORY, FUNCTIONALAND
CEPHALOMETIC ANALYSISCEPHALOMETIC ANALYSIS
www.indiandentalacademy.com
Contents
 Introduction
 Cybernetics
 Components of a servosystem
 Primary and secondary cartilages
 Condylar cartilage
 Control of maxillary growth
 Control of mandibular growth
 Three level arborization
 Bifurcations
 Studies of functional appliance therapy
 Mode of action of functional appliances
 Cephalometric analysis
 Functional analysis
 Conclusion
 References
www.indiandentalacademy.com
INTRODUCTION
 Last 20 years have seen an increasing awareness of the potential
of functional appliances as a valuable tool in the armamentarium
of orthodontists.
In late 1960’s Petrovic & co-workers produced first rigorous
demonstration that condylar cartilage’s growth rate & amount
can be modified by using appropriate functional & orthopedic
appliances.
Later he employed the model of cybernetics & control theory to
describe craniofacial growth patterns & method of operation of
functional & orthopedic appliances.
www.indiandentalacademy.com
The term “CYBERNETICS” (Greek kybernetes means steersman)
was coined by mathematician Norbert Wiener in 1948 to
encompass the entire field of control and communication theory,
whether in the machine or in the animal.
Cybernetics is concerned with scientific investigation of
systematic processes of a highly varied nature, including
phenomenon such as regulation, information processing, storage,
adoption, self organisation and strategic behavior.
www.indiandentalacademy.com
It grew out of Shannon's information theory – designed to
optimise transmission of information through communication
channels and the Feed back concept used in engineering
control systems.
 The concept of cybernetics and control theory was put forth
by Petrovic (1977,1982) to describe craniofacial growth
mechanisms and the method of operation of functional and
orthopedic appliances.
www.indiandentalacademy.com
The theory refines orthodontic concepts by demonstrating a
qualitative and quantitative relationship between observationally
and experimentally collected findings.
Helps in a broader understanding of orthodontic problems as the
language of cybernetics is compatible with the rapidly expanding
use of computers among clinicians.
www.indiandentalacademy.com
According to Symons, in mammalian embryo, the condylar
cartilage develops independently of the chondrocranium.
The response of the condylar cartilage growth to local factors
may explain the extraordinary success of the phylogenetically
new mammalian joint between the skull and the lower jaw.
www.indiandentalacademy.com
Condylar cartilage growth is integrated into an organised
functional whole that has the form of a servosystem and is able
to modulate the lengthening of the condyle so that the lower jaw
adapts to the upper jaw during growth.
In the absence of such an adjustment the forces of occlusion
would expose the pdl structures to repeated trauma and loss of
teeth.
This adjustment hence allows proper mastication and facilitates
high basic metabolism.
www.indiandentalacademy.com
CYBERNETICS
www.indiandentalacademy.com
Cybernetics is based on the communication of information.
 Any cybernetically organized system operates through signals
that transmit information (which may be physical, chemical or
electromagnetic in nature).
 Any cybernetic system, when provided an input (or stimulus),
processes such an input and produces an output. The output is
related to the input by a transfer function that characterizes the
physiologic system.
www.indiandentalacademy.com
Transfer functionInput Output
www.indiandentalacademy.com
www.indiandentalacademy.com
PHYSIOLOGIC SYSTEM
OPEN LOOP CLOSED LOOP
REGULATOR THE SERVO SYSTEM
No feedback loop
Or Comparator
Main input constant
Comparator detects
disturbances
It is –ve feedback
system
or follow up system
Main input not constant
www.indiandentalacademy.com
In an open loop, the output does not affect the input. There are
no feed back loops or comparators.
In a closed loop system, a specific relation is maintained between
the input and output and are characterized by a feedback loop
and a comparator.
www.indiandentalacademy.com
INPUT TRANSFER FUNCTION OUTPUT
INPUT COMPARATOR TRANSFER FUNCTION
OUTPUT
Feed back loop
www.indiandentalacademy.com
The input is fed into a comparator which analyses the input and
judges the degree to which the transfer function needs to be
carried out to obtain a certain output.
The output is fed back to the comparator (through a feed back
loop) and is analyzed for its adequacy. If found inadequate, the
transfer function is carried out once again.
The feed back loop can have a positive or enhancing affect or a
negative or attenuating affect.
www.indiandentalacademy.com
A regulator type of closed loop is one in which the input is
constant. Any disturbance in the input will cause the comparator
to initiate a regulatory feedback system, which will restore the
input to its normal state.
Eg. The temperature regulation system of the body-Any change
in body temperature acts as the input into the comaparator (the
hypothalamus), which causes an action (pilorection and
shivering) which ultimately brings the body temp back to
normal.
www.indiandentalacademy.com
Servosystem in this the main input is constantly changing with
time and the output is constantly adjusted in accordance to the
input.
www.indiandentalacademy.com
WHY CYBERNETICS?
Craniofacial growth is an extremely complex process involving a
multitude of factors.
The connections between constituents are complex, although the
constituents themselves are not.
The identification and analysis of the feed back loops (regulation
processes) is among the main tasks in the field of craniofacial
growth.
www.indiandentalacademy.com
Cybernetic language has been the best to accurately describe the
intricacy and complexity of craniofacial morphogenesis and the
means to influence it clinically.
The following set of approaches may be useful in relating
scientific findings and the method of operation of orthopedic and
orthodontic appliances.
www.indiandentalacademy.com
COMPONENTS OF A SERVOSYSTEM
www.indiandentalacademy.com
COMMAND :a signal established independent of the
servosystem and is not affected by the output of the system. It
tells the system what has to be done.
REFERENCE INPUT : is a signal established as a standard of
comparison.
REFERENCE INPUT ELEMENTS :establish the relationship
between command and the reference input.
www.indiandentalacademy.com
COMPARATOR (PERIPHERAL) :It is a component that
analyses the reference input and judges the performance of the
system through performance analysing elements.
CENTRAL COMPARATOR : the performance judging elements
then transmits a deviation signal to the central comparator
which sends a signal to various components – the actuator,
coupling system and the controlled system.
This ultimately brings about an output/controlled variable.
www.indiandentalacademy.com
www.indiandentalacademy.com
THE PRIMARY AND SECONDARY CARTILAGES.
www.indiandentalacademy.com
Stutzman (1976) emphasized the following -
PRIMARY CARTILAGE - dividing cells, differentiated
chondroblasts, are surrounded by a cartilaginous matrix
synthesized by them, that isolates them from local factors able to
restrain or stimulate cartilaginous growth. Chondroblasts
undergo maturation and are later transformed into hypertrophied
chondroblasts.
Deeper in the cartilaginous matrix, calcium is deposited and
endochondral ossification begins.
www.indiandentalacademy.com
Seen in
1. Epiphysial cartilages of long bones
2. Cartilages of synchondroses of cranial bones.
3. Nasal septal cartilage.
4. Lateral cartilaginous masses of ethmoid
5. Cartilage between greater wings and body of sphenoid
www.indiandentalacademy.com
 SECONDARY CARTILAGES the dividing cells,
prechondroblasts, do not synthesize a cartilaginous matrix,
hence are not isolated from local factor influences. Once they
mature into chondroblasts, they become surrounded by
cartilaginous matrix and do not divide.
 Seen in
1. Coronoid and condylar cartilage
2. Mid palatal suture cartilage
3. Post fracture callus
www.indiandentalacademy.com
www.indiandentalacademy.com
www.indiandentalacademy.com
www.indiandentalacademy.com
According to studies carried out by Chartlier, Petrovic and
Stutzmann on organ cultures-
Dividing chondroblasts (in primary cartilages) are more
susceptible to general extrinsic factors, especially growth
hormone, stomatomedin, and sex hormones. The cartilaginous
matrix surrounding the mature chondroblasts, isolates them from
the effects of local factors.
Local biomechanical factors can only modify the direction of
growth and not the amount of growth at these sites.
www.indiandentalacademy.com
In the secondary cartilages, where prechondroblasts are the
dividing cells, general and local extrinsic factors can affect the
growth.
The amount of growth of these cartilages can be affected by
altering the local extrinsic factors.
www.indiandentalacademy.com
Condylar Cartilage
Adaptive to both extrinsic & local biomechanical & functional
factors.
Condylar cartilage growth is integrated into an organized
functional whole that has form of Servosystem & able to
modulate lengthening of condyle so that lower jaw adapts to
upper jaw during growth
www.indiandentalacademy.com
Specific features of condylar cartilage
1. Fibrous capsule -fibroblasts and type I collagen.
2. Zone of growth (mitotic compartment) –skeletoblasts and
prechondroblast type II, not surrounded by the cartilaginous
matrix with type I collagen.
3. Zone of maturation - functional and hypertrophied
chondroblasts.
4. Zone of erosion
5. Zone of endochondral ossification.
www.indiandentalacademy.com
Correlation between growth direction of condyle & sagittal
distribution of dividing cells in condylar cartilage
www.indiandentalacademy.com
Anatomic, microscopic and histologic studies have shown that
the growth direction of the condyle coincides in general, with the
axis of individual trabeculae, located just inferior to the central
part of condylar cartilage.
Hence the condylar growth direction can be determined by
measuring the main axis of endochondral bone trabeculae in the
condyle and the angle it forms with the mandibular plane.
www.indiandentalacademy.com
A histologic & radioautographic study was made of distribution
of dividing cells in a sagittal section of condylar cartilage of
juvenile rats.
Condylar cartilage divided into 4 equal sections from anterior to
posterior & cells counted.
Each experimental group was subjected to specific orthopedic
treatment.
www.indiandentalacademy.com
Results showed that both treatment with the postural
hyperpropulsor & with the growth hormone produced significant
increase in growth rate of condylar cartilage compared to
control group (Charlier et al, 1968, 1969; Petrovic et al , 1975)
www.indiandentalacademy.com
www.indiandentalacademy.com
www.indiandentalacademy.com
Condylar growth is not exclusively a result of the lengthening of
pre-existing endochondral bone trabeculae under condylar
cartilage but also a result of growth of bone trabeculae
(mesenchymal cells) that are formed in parallel & posteriorly
oriented in condylar cartilage.
www.indiandentalacademy.com
www.indiandentalacademy.com
Stutzmann angle- the angle formed between main axis of
endochondral bone trabeculae in condyle with mandibular plane as
viewed on lateral cephalogram.
In anterior growth rotation there is closing of angle as seen in
treatment with growth hormone.
In posterior growth rotation there is opening of angle as seen in
treatment with postural hyperpropulsor
www.indiandentalacademy.com
www.indiandentalacademy.com
1. Lateral pterygoid muscle & retrodiscal pad tissue
2. Effect of hormones
3. Intrinsic regulation of condylar cartilage growth rate
4. Other hormonal & humoral factors
5. c-AMP
FACTORS AFFECTING CONDYLAR
CARTILAGE GROWTH
www.indiandentalacademy.com
TEMPOROMANDIBULAR JOINT
www.indiandentalacademy.com
Retrodiscal pad
www.indiandentalacademy.com
Resection of LPM & retrodiscal pad
Experimental studies on juvenile rats were carried out in which
LPM were resected.
The interruption of circulatory dependence on the blood supply
originating directly from LPM & indirectly through retrodiscal
pad may contribute to inhibited differentiation of skeletoblasts.
It was observed that growth of condylar cartilage & lengthening
of mandible continued but significantly decreased.
www.indiandentalacademy.com
www.indiandentalacademy.com
www.indiandentalacademy.com
Intrinsic regulation of condylar cartilage growth rate
A “negative feed back signal” originates from the proximal part
of the chondroblastic zone and exerts a restraining effect on the
prechondroblastic multiplication rate.
This concept can help explain the effects of some orthopedic and
orthodontic appliances and of a hormone such as thyroxine.
www.indiandentalacademy.com
The earlier commencement of chondroblastic hypertrophy and
the subsequent decrease in the prechondroblastic division-
restraining signal are important intermediary steps in growth
stimulating effects of class II elastics, mandibular hyperpropulsar
etc.
The acceleration of the chondroblastic maturation rate is
similarly an intermediary step for the growth rate –stimulating
effect of thyroxine. (Stutzmann, Petrovic, 1975, 1979)
www.indiandentalacademy.com
www.indiandentalacademy.com
CONTROL OF MAXILLARY GROWTH
www.indiandentalacademy.com
Increase in length of maxilla
Is caused by growth at the premaxillomaxillary and
maxillopalatine sutures and by subperiosteal deposition of bone
in the anterior region.
Increase in width of maxilla
Is due to growth at the mid palatal suture and bone deposition
along lateral areas of alveolar ridge.
Mid palatal suture - secondary cartilage.
www.indiandentalacademy.com
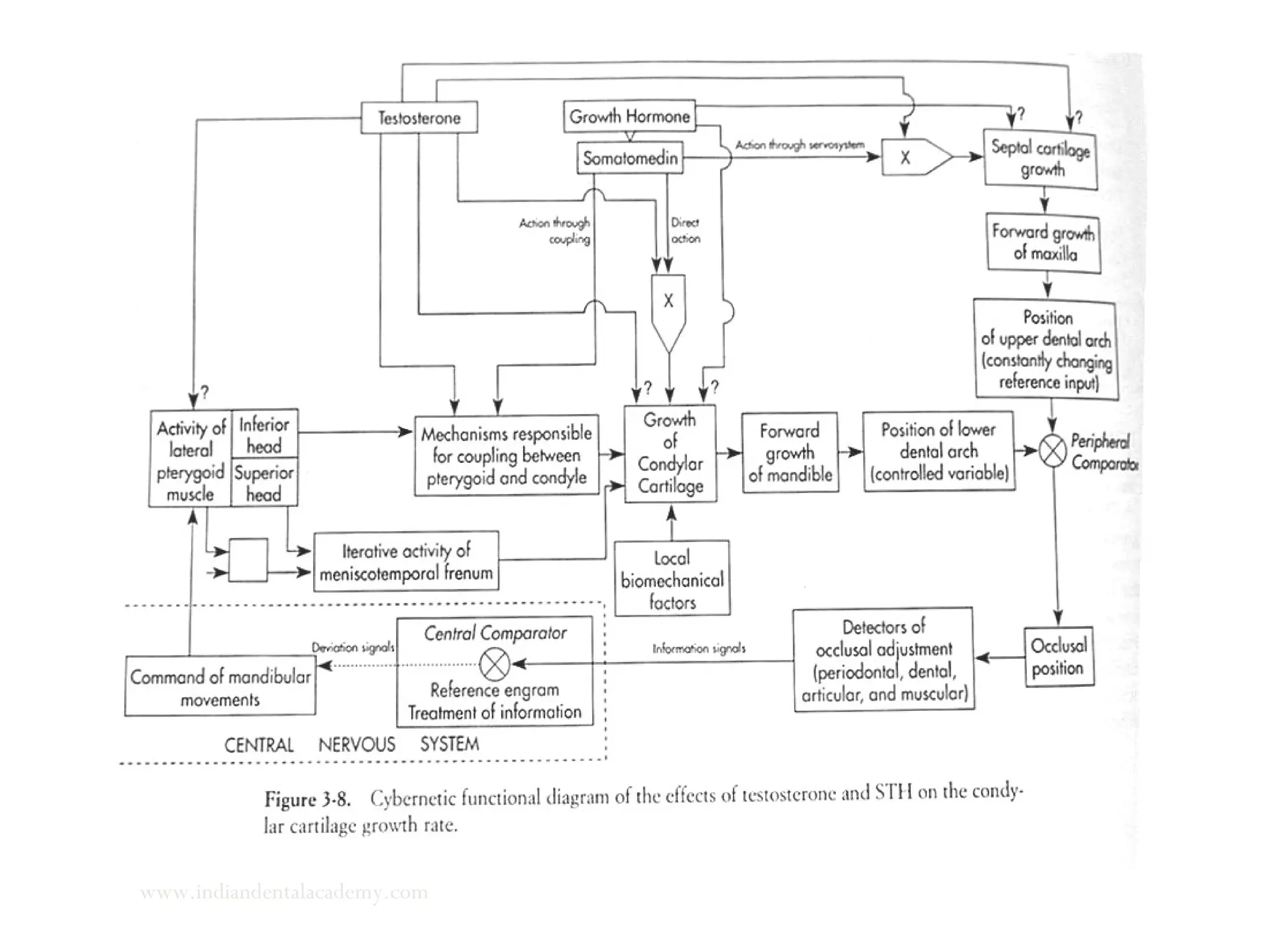
Mechanisms controlling growth of the upper jaw
STH-somatomedin, testosterone and estrogen play primary roles
in extrinsic control of post natal growth of the upper jaw.
They have direct and indirect effects.
www.indiandentalacademy.com
Direct effects
Represents almost the entire influence of the hormones on
growth of spheno-occipital synchondrosis and nasal septal
cartilage.
 Small part of the effect of hormones on growth of cranial
sutures is direct. Effects the responsiveness of preosteoblasts to
regional and local factors, stimulating the skeletal cell
multiplication.
In secondary cartilage - effect seen in multiplication and
responsiveness of prechondroblasts
www.indiandentalacademy.com
Indirect effect
 Forward growth of nasal septal cartilage.
1. Thrust effect
2. Septomaxillary ligament traction effect.
3. Labionarinary muscle traction effect.
www.indiandentalacademy.com
www.indiandentalacademy.com
CONTROL OF MANDIBULAR GROWTH
www.indiandentalacademy.com
The variation in direction and magnitude of condylar growth is
partly a quantitative response to changes in maxillary length.
Variation in maxillary growth can be induced through resection
of nasal septal cartilage or administration of growth hormone or
testosterone or by orthopedic appliances.
As long as growth alteration does not exceed a certain limit, no
significant changes in saggital relationship of dental arches
occurs.
www.indiandentalacademy.com
The physiologic adaptation of mandibular length to maxillary
length occurs through a variation in both growth rate and
direction of growth of condylar cartilage.
Growth hormone- somatomedin affects the lengthening of
mandible (through condylar growth) to a greater extent than its
affects on the lengthening of maxilla.
 If this hormonal effect remains within physiological limits, the
occlusion is not significantly altered, as concomitant reduction
an angle between ramus and corpus of mandible, decreases the
length of the mandible.
www.indiandentalacademy.com
The release of somatomedin represents the command (command
to grow).
Reference input elements are the nasal septal cartilage,
septopremaxillary frenum, labionariary muscles and
premaxillary and maxillary bones. The position of maxillary
dental arch is constantly changing reference input of the
servosystem.
Lower arch is controlled variable.
The “operation of confrontation” between the upper and lower
dental arches is the “ peripheral comparator” of the
Servosystem.
www.indiandentalacademy.com
www.indiandentalacademy.com
Owing to the forward and outward growth of maxilla, there is
obvious change in relation of the teeth. What was originally a
cusp to fossae relationship becomes a cusp to cusp relationship.
Hence the peripheral comparator (occlusion), senses this, due to
change in performance or efficiency of mastication. Due to
improper mastication there is increases force on periodontium,
teeth, muscles and TMJ, which serve as performance analysing
elements. The performance analyzing elements send signals to
the central comparator (controller) represented by the CNS.
The CNS is equipped with a SENSORY ENGRAM.
www.indiandentalacademy.com
www.indiandentalacademy.com
The sensory engram is a collection of feedback loops, which
record the activity of masticatory muscles corresponding to a
particular habitual mandibular position.
It operates on the principle of OPTIMALITY OF FUNCTION.
www.indiandentalacademy.com
Any particular muscle action or mandibular position that gives
the minimal deviation signal is recorded in the sensory engram. i.
e. when any new mandibular position is dictated to the patient,
unless the newer position causes a smaller deviation signal than
the older position, the CNS will tend to make the mandible
relapse to its older position, where in function was more ideal.
The CNS compares the present muscular position with the ideal
position stored in sensory engram and sends a deviation signal to
an actuator-motor cortex to correct this discrepency.
www.indiandentalacademy.com
The actuator then sends an actuating signal to the coupling
system of the lateral pterygoid muscle and retrodiscal pad.
The LPM positions the mandible forward and the activity of
retrodiscal pad induces mandibular growth at the condyle.
The resultant output or controlled variable is the forward growth
of mandible which results in an ideal cusp to fossa relationship.
 Once growth at the condyle occurs, the posterior border of the
mandible becomes more concave in shape, causing a negative
piezoelectric effect to develop at the posterior border of
mandible and bone apposition occurs.
www.indiandentalacademy.com
www.indiandentalacademy.com
At the same time anterior border becomes more convex, positive
piezoelectric current resorption of bone.
Thus length of mandible increases.
www.indiandentalacademy.com
THREE LEVEL ARBORIZATION
www.indiandentalacademy.com
It is a morphogeneticic classification of human facial
development.
By Lavergne and Petrovic (1983).
The first level, based on the quantitative determination of the
difference between maxillary and mandibular sagittal growth,
has three main branches.
www.indiandentalacademy.com
The second level based on variations in the direction of
mandibular and maxillary growth, relates to growth inclinations
and growth rotations of both maxilla and mandible.
The third level, based on the occlusal relationship that functions
as the peripheral comparator of the Servosystem, has
subdivisions representing either an aggravation or a melioration
of malocclusions resulting from the first two arborizational
levels.
www.indiandentalacademy.com
www.indiandentalacademy.com
BIFURCATIONS DURING FACIAL GROWTH
www.indiandentalacademy.com
Occlusal relationships play a significant role in the process of
controlling facial growth.
The peripheral comparator has several stable positions, each
corresponding to some type of class I, II or III intercuspations.
Any given occlusal relationship is stable with respect to limited
fluctuations and disturbances.
www.indiandentalacademy.com
Each cusp to cusp unstable position corresponds to a functional
discontinuity-a topologic bifurcation type instability, described
by Thom(1972)and Zeemann(1976).
The concept of discontinuity connotes that at critical points, the
servosystem behavior goes through some basic switch, implying
the existence of continuous quantitative variations that appear
qualitative.
www.indiandentalacademy.com
Occlusal development involves two phases.
First phase consists of all morphogenetic process leading to a
stable occlusion, during this phase all the parts of the
servosystem are already existent and functional, but stable
occlusal relationship capable of serving as a peripheral
comparator has not yet been achieved.
A reference point for the development of sensory engram is
not possible
Hence mandibular morphogenesis cannot be regulated through
information originating from occlusal relationships.
www.indiandentalacademy.com
The beginning of the second phase coincides with the
establishment of a stable occlusion to serve as a peripheral
comparator – required for the development of a sensory engram.
The subsequent morphogenesis of the face is regulated to
minimize possible deviations from achieved stable occlusal
adjustment, regardless of whether this corresponds to a class I, II
or III intercuspation.
www.indiandentalacademy.com
Depending on the relationship of maxilla to mandible, the
dentition as a whole or in part (peripheral comparator may be
located near molars or incisors, sometimes near canines.) may be
operating as a peripheral comparator of the servo system.
 In posterior rotating mandible - molars
In anterior rotating mandible - incisors and canines.
The action of the peripheral comparator is an important part of
both orthodontic and orthopedic treatment.
www.indiandentalacademy.com
STUDIES OF FUNCTIONAL APPLIANCE THERAPY
www.indiandentalacademy.com
A total of 13 studies carried out in recent years have
provide some of the concepts influencing the
functional appliance therapy at university of
Toronto.
1ST
STUDY (WOODSIDE 1975) : - The effect of
activator treatment applied during the evening and
night on mandibular length .
www.indiandentalacademy.com
THE 2ND
AND 3RD
STUDIES (ALTUNA
,WOODSIDE 1977 , 1985 ) : These studies
attempted to clarify the experimental conditions
necessary to achieve increased mandibular length .
In this studies the mandible was opened 2mm , 4mm
, 8mm , and 12mm through the use of posterior
occlusal bite blocks with out any attempt to advance
the mandible .
www.indiandentalacademy.com
These 2 studies support the hypothesis that a
continuous change in condylar stress with out any
active attempt to advance the mandible consistently
results in a large increase in mandibular length.
www.indiandentalacademy.com
THE 4TH
STUDY (WOODSIDE 1975 ) : - The effect
of activators with wide vertical openings in the
construction bite ( 8 mm beyond the rest ) by
comparing them with appliances with small vertical
openings (3 to 4 mm).
Activators were used for short periods in patients
with flaccid and hypotonic lips to induce a rapid
increase in lip strength.
www.indiandentalacademy.com
5th
STUDY ( SHAPERA 1975 ) : - Demonstrated a
recovery from midface restriction with in 5 years of
treatment who had all experienced this restriction
during their treatment.
www.indiandentalacademy.com
THE 6TH
STUDY ( WOODSIDE 1985) : - This study
was conducted to compare differences in
electromyographic activity generated in the lateral
pterygoid muscles by the Frankel function regulator
and activator.
The activity in these muscles was associated with
proliferation of condylar tissue .some researchers
suggested that the function regulator could produce
this proliferation but that the activator could not .
www.indiandentalacademy.com
THE 7TH
STUDY( SESSLE 1990) : - Six juvenile
female monkeys (macaca fascicularis ) was studied
to test the longitudinal effect of functional
appliances on jaw muscle activity . The EMG
activity of masticatory muscles was monitered
longitudinally with permanently implanted EMG
electrodes to determine whether functional
appliances produce a change in postural EMG
muscle activity .
www.indiandentalacademy.com
The insertion of herbst and functional protrusive
appliances to induce mandibular protrusion was
associated with a statistically significant decrease in
postural EMG activity in the superior and inferior
heads of the LPM , superficial masseter and anterior
digastric muscles .
This decreased postural EMG activity persisted for
approximately 6 weeks gradually returning to
preappliance levels during a subsequent 6 week
observation period.
www.indiandentalacademy.com
8th
AND 9th
STUDIES (SECTAKOF1992,YAMIN
1991) : - These studies tested functional activity in
the muscles of mastication after the insertion of a
functional appliances, because increased muscle
activity was absent in the studies, this activity could
not promote the condylar growth.
www.indiandentalacademy.com
10TH
STUDY (ORGAN 1979) : - Tested the
hypothesis that extension of the buccal shields into
the soft tissues of the oral vestibule results in
increased arch width and bone formation at the
apical base.
www.indiandentalacademy.com
THE 11TH
STUDY(WOODSIDE 1987) : - A sample
of juvenile monkeys was studied to assess the
remodeling changes in the condyle and glenoid fossa
after a period of progressively activated and
continuously maintained mandibular advancement
using the herbst appliance .
This mandibular advancement produced extensive
remodeling and anterior relocation of the glenoid
fossa, which contributed to anterior mandibular
positioning and lateral jaw relationship .
www.indiandentalacademy.com
12TH
STUDY ( VOUDOURIS 1988 ) : - Found
similar changes in mixed dentition animals .
13TH
STUDY ( ANGELOPOULOS,1991) : - These
changes are stable .
www.indiandentalacademy.com
EARLIER CONCEPTS OF FUNCTIONAL APPLIANCES –
MODE OF ACTION
The theoretical basis of functional treatment was the principle that “a
new pattern of function” brought about by functional appliance, leads to
a “new morphologic pattern”. New pattern of function are brought by
tongue, lips, facial muscles, ligaments and periosteum.
 New morphologic pattern includes different arrangement of the teeth
within jaws, improvement of the occlusion and altered relation of the
jaws. It also includes changes in the amount and direction of growth of
the jaws and differences in facial size and proportions.
www.indiandentalacademy.com
While, others believe that functional appliances only
accelerate growth of the mandible, by helping it reach its final
size, and not by increasing the size of the mandible
(Johnston .L.E).
Though these studies recognized the possibility of modifying
growth of the condylar cartilage, due to methodological
proteins, their explanations are open to criticism and have
sparked controversy.
www.indiandentalacademy.com
One of the earliest functional appliances was called as the
Activator because it was supposed to activate the masticatory,
facial, lip and tongue musculature.
Andresen believed that the protractor muscles of the mandible
were stimulated by activator.
www.indiandentalacademy.com
To meet the bulkiness of activator and its limitations to night
time wear, a number of modifications of this appliance have
been made which have been called as “open activators”.
Bionator is one of these less bulky appliances.
According to Balters, the equilibrium between the tongue and
circumoral muscles is responsible for the shape of the dental
arch and for the intercuspation.
www.indiandentalacademy.com
Other example of Frankel developed Functional Regulator,
which is worn in lingual and dental regions and uses the
vestibule as operational base in contrast to all previously
mentioned functional appliances. Shields
of Frankel’s appliance stimulate bone growth in the apical
subperiosteal areas and provide a guidance of eruption of
teeth.
www.indiandentalacademy.com
Changes in our understanding
1. At cellular level
2. Clinical studies
www.indiandentalacademy.com
CELLULAR LEVEL
 a) Factors regulating mandibular condylar growth:
In the past years, natural growth of condyles and growth
changes using orthopedic appliances on experimental animals
have been reported. Petrovic & Stutzmann hypothesized that
“there must be a negative feedback-signal originating from the
proximal part of the chondroblastic zone and exerting a
restraining effect on the prechondrobastic multiplication rate.
www.indiandentalacademy.com
Which means condylar growth is regulated in part by factors
that are intrinsically expressed. As of today, most of these
regulatory factors have not been identified in the condyles.
www.indiandentalacademy.com
Several differentiation factors, growth factors & angiogenic
mediators have been found to play important roles during
endochondral ossification of long bones. Similarly, condylar
growth must be regulated by various growth factors.
www.indiandentalacademy.com
Master transcription factor which controls the differentiation
of mesenchymal cells into chondrocytes during development
of long bones, it was identified that transcription factor Sox 9
is required for chondrocyte differentiation. It was also
required for expression of a series of cartilage specific marker
genes including types I, X, XI collagens.
www.indiandentalacademy.com
The expression of Sox 9 function during differentiation of
mesenchymal cells within the condyles, it should be identified
and correlated with the cellular events occurring during
endochondral ossification of the condyles. Once mesenchymal
cells differentiate into chondrocytes in the condyles, they
mature, form cartilage, & express type II collagen which is a
major component of the condyles.
www.indiandentalacademy.com
Chodrocytes later undergo hypertrophy and express type X
collagen. Type X collagen has been used as a marker for
endochondral ossification of long bones & condyles.
Rabie & Hagg in their study correlated the temporal
expression of type X collagen on molecular and protein levels
in growing condyles to the amount of bone expressed during
condylar growth.
www.indiandentalacademy.com
Rabie & Hagg identified cellular and molecular events which
are responsible for key processes governing condylar growth.
www.indiandentalacademy.com
ROLE OF VEGF, SOX 9 & TYPE II COLLAGEN IN BONE
FORMATION OF THE CONDYLE AND GLENOID FOSSA
Functional appliances have been used to induce mandibular
growth by changing muscle function and condyle - glenoid
fossa relationships.
www.indiandentalacademy.com
It has been shown that the glenoid fossa remodels anteriorly in
response to mandibular protrusion and corrects skeletal class
II div I malocclusion. Regarding the response of the glenoid
fossa to functional appliance therapy we have to understand
the mechanism of growth of glenoid fossa on a cellular and
molecular level and then compare these changes with those
occurring during forward mandibular positioning.
www.indiandentalacademy.com
 They found highest level of VEGF expression in posterior
region of glenoid fossa when compared with middle and
anterior regions during natural growth.
 The highest level of new bone formation during natural
growth was also found in the posterior region of glenoid
fossa. This suggests a close correlation between angiogenesis
and osteogenesis during growth of glenoid fossa .
www.indiandentalacademy.com
Forward mandibular positioning led to a significant increase
in the expression of VEGF in the posterior region when
compared with middle and anterior regions. The highest
amount of bone formed in response to forward mandibular
positioning also occurred in the posterior region .
www.indiandentalacademy.com
In summary, the mechanical strain caused by forward
mandibular positioning stimulated the cells of the chondroid
layer to secrete VEGF. VEGF enhances neovascularization
and the perivascular connective tissues surrounding the new
blood vessels are depository sites of mesenchymal cells.
www.indiandentalacademy.com
VEGF also stimulates vascular endothelial cells to secrete
growth factors and cytokines that influence the differentiation
of mesenchymal cells to enter the osteogenic pathway and
engage in osteogenesis.
www.indiandentalacademy.com
ROLE OF SOX 9 AND TYPE II COLLAGEN
 Chondroid bone in the glenoid fossa a unique calcified tissue
that possess morphological and structural properties
intermediate between those of cartilage and bone.
Morphologically, chondroid cells look similar to the
chondrocytes, but they are surrounded by a bone like matrix.
This extracellular matrix consists of cartilage, type II and X
collagens and also type I collagen, osteocalcin which are
components of bone.
www.indiandentalacademy.com
Though the bone formation in the glenoid fossa is intra
membranous, the growth of the chondroid bone layer is highly
responsive to mechanical stimuli which contribute to growth
adaptation in response to masticatory function. Rabie et al, in
their study found cellular changes which expresses Sox 9 and
type II collagen synthesis in glenoid fossa in response to
forward mandibular positioning .
www.indiandentalacademy.com
ROLE OF PTHRP IN MATURATION OF CONDYLAR
CARTILAGE
Parathyroid-hormone-related protein (PTHrP) belongs to the
parathyroid hormone (PTH) family. PTH is a circulatory
hormone where as PTHrH is a local messenger with multiple
functions in many tissues. During skeletal growth, the
physiologic action of PRHeP in cartilage is to regulate
endochondral bone formation by controlling the pace of
chondrocytes differentiation and maturation.
www.indiandentalacademy.com
REPLICATING MESENCHYMAL CELLS IN THE CONDYLE
AND GLENOID FOSSA
DURING MANDIBULAR FORWARD POSITIONING
An important factor that influences bone growth is the number
of osteoblasts involved in the synthesis of bone matrix. The
number of osteoblasts is directly proportional to the number of
mesenchymal cells. Hence number of mesenchymal cells will
determine the osteogenic potential.
Rabie, Louise Wong, Marjorie Tsai. AJODO 2002; 123: 49-57
www.indiandentalacademy.com
ward mandibular positioning resulted in significant increase in
ber of replicating cells in posterior areas of condyle and glenoid f
O-DO Rabie, Louise Wong, Marjorie Tsai. JAN 2003 ; 123 ;49-57 .www.indiandentalacademy.com
In the condyle and glenoid fossa, the pathway of
mesenchymal cells differs because of the two mechanisms of
bone formation. The glenoid fossa forms by intramembranous
ossification, here mesenchymal cells directly differentiate into
osteoblasts before forming bone.
www.indiandentalacademy.com
 Whereas the condyle develops by endochondral ossification
and here mesenchymal cells must first undergo a transitory
stage of cartilage formation before being replaced by bone
after vascular invasion. In condyle, these cells are located in
the proliferative layer and in glenoid fossa, beneath the
articular layer.
www.indiandentalacademy.com
FUNCTIONAL APPLIANCE THERAPY ACCELERATES
AND ENHANCES
CONDYLAR GROWTH
Whether functional appliance accelerates and enhances
condylar growth, continues because of lack of tissue markers
to distinguish between two processes:
1) Acceleration of growth
2) Actual growth.
Recently, Rabie and Hagg identified some cellular and
molecular events which are responsible for condylar growth.
www.indiandentalacademy.com
Developing condyles
Mesenchymal cells
Chondrocytes
Type II collagen
Framework
Cartilage matrix
Hypertrophic chondrocytes
Regulated by Sox 9 trancription factor
Type 2
collagen
Activate gene expression for
differntiated
Chondrocytes mature
secretes
www.indiandentalacademy.com
Type X collagen
Endochondral ossification
Hypertrophic cartilage matrix
Replaced by
Bone
onset
www.indiandentalacademy.com
These above mentioned molecular events give us the baseline
data of condylar growth in response to functional appliance
therapy. If the effect of functional appliance therapy on
condylar growth is acceleration, then these factors should be
accelerated when compared with their expression during
natural growth.
www.indiandentalacademy.com
 If the effect of functional appliance therapy is actual growth,
then the cartilage matrix and amount of bone formed during
mandibular advancement should be more than the amount of
bone formed during the same period of natural growth.
www.indiandentalacademy.com
GROWTH RELATIVITY HYPOTHESIS
Enlow and Hans presented an excellent overall perspective suggesting
that mandibular growth is a combination of regional forces and
functional agents of growth control that interact in response to specific
extra condylar activating signals. These extrinsic signals are the main
foundation of the growth relativity hypothesis.
www.indiandentalacademy.com
Growth relativity refers to the growth that is relative to the
displaced condyles from actively relocating fossae.
Viscoelasticity is conventionally applied to elastic tissue,
which are primarily muscles and non calcified tissues. More
specifically, viscoelasticity explains the viscosity and flow of
the synovial fluids, elasticity of the retrodiscal tissues, fibrous
capsule, TMJ tendons, ligaments and body fluids.
www.indiandentalacademy.com
www.indiandentalacademy.com
MAIN FOUNDATIONS FOR GROWTH RELATIVITY
HYPOTHESIS
The glenoid fossa promotes condylar growth with the use of
orthopedic mandibular advancement therapy. Condylar
displacement affects the fibro-cartilaginous lining in the
glenoid fossa to induce bone formation locally which is
followed by the stretch of non muscular viscoelastic tissues.
www.indiandentalacademy.com
 New bone formation occurs some distance from the actual
retrodiscal tissue attachments in the fossa. Condylar
displacement
affects fibro-cartilaginous lining of glenoid fossa
induce bone formation
followed by stretch of non muscular viscoelastic tissues
www.indiandentalacademy.com
The glenoid fossa and the displaced condyle are both
influenced by the articular disc, fibrous capsule and
synovium. These all are related anatomically and functionally
with the viscoelastic tissues. Therefore, condylar growth is
affected by viscoelastic tissue forces via attachment of the
fibro-cartilage that blankets the head of the condyle.
www.indiandentalacademy.com
www.indiandentalacademy.com
There are posterior, anterior and 2 collateral soft tissue
attachments between retrodiscal tissues and condyle along
with the fibrous capsule and synovial fluid. These attachments
use the articular disk and fibro-cartilage to communicate
between glenoid fossa and condyle.
www.indiandentalacademy.com
THREE GROWTH STIMULI
Displacement + viscoelasticity + referred force
The concept that viscoelastic tissue forces can affect growth
of the condyle suggest
that modification occurs
result
Anterior displacement
Condyle
Affected by posterior viscoelastic tissues
Stimulate (or turn on the light switch)
www.indiandentalacademy.com
Transduction of forces over
On fibrocartilage cap of condylar head
Growth of the mandible
Condylar growth is also mediated by intrinsic and extrinsic
biofeedback factors that are present and active even when the
mandible is not distracted.
www.indiandentalacademy.com
www.indiandentalacademy.com
CORRELATION OF REPLICATING CELLS AND
OSTEOGENESIS IN THE GLENOID
FOSSA DURING STEPWISE ADVANCEMENT
Mandibular advancement leads to an increase in the number
of mesenchymal cells in the glenoid fossa, which in turn
shows more bone formation. Theoretically, this response
should occur every time when we advance the mandible.
Pancherz et al and Du et al, reported stepwise mandibular
advancement elicited a more favourable response in the
mandible compared with its one-step advancement.
www.indiandentalacademy.com
In stepwise mandibular advancement when compared with
one-step mandibular advancement led to more replicating
mesenchymal cells and more bone formed in the glenoid
fossa.
 Each advancement should exceed the minimum threshold
intensity, to maximize the potential growth of the glenoid
fossa, so that it can contribute to the correction of skeletal
malrelationship.
www.indiandentalacademy.com
Various diagnostic exercises :
 An assessment of the mandibular position as determined by
the musculature.
 Examination of TMJ and mandibular movements.
 Examination of tongue and its functions.
 Examination of respiratory function.
 Examination of lips.
 Assessment of speech.
 Analysis of smile.
www.indiandentalacademy.com
I)An assessment of the mandibular position as determined by the
musculature.
Under this we measure
1. Postural rest position
2. Inter occlusal clearance
3. Evaluation of the path of closure from rest to occlusion in:
sagittal plane
vertical plane
transverse plane
www.indiandentalacademy.com
Postural rest position
 The postural rest position is a relatively unchanging
neuromuscularly derived relationship of the lower jaw to the
upper.
 It is the position of the mandible when the elevator and
depressor muscles of the mandible are in a state of minimal
tonic contraction.
www.indiandentalacademy.com
When the mandible is in postural rest position, it is usually 2-3mm
below and behind the centric occlusion (recorded in canine area)
The space between the teeth, when the mandible is at rest, is referred
to as the freeway space or interocclusal clearance.
www.indiandentalacademy.com
www.indiandentalacademy.com
I. The mandible now has to be brought into postural rest
position. There are several methods for doing this.
i)Command methods
Phonetic method
ii) Non command method
iii) Combined method
www.indiandentalacademy.com
2)Registration of the postural rest position of the mandible
 Direct intra oral method.
Direct extra oral methods.
 Indirect extra oral method.
www.indiandentalacademy.com
Indirect extra oral method
1. Cephalometry - the clinician takes two or three lateral cephalograms
under identical exposure and patient position conditions
www.indiandentalacademy.com
 Kinesiographic registration of the rest position, the recording unit
www.indiandentalacademy.com
Evaluation of the path of closure from postural rest to occlusion in
vertical plane
True deep bite
www.indiandentalacademy.com
Pseudo deep overbite
www.indiandentalacademy.com
Evaluation of the path of closure from postural rest to occlusion in
sagittal plane
www.indiandentalacademy.com
www.indiandentalacademy.com
• Evaluation of the path of closure from postural rest to
habitual occlusion in the transverse plane.
LATEROCCLUSION LATEROGNATHY
www.indiandentalacademy.com
Examination of TMJ and mandibular movements
www.indiandentalacademy.com
Examination of TMJ and jaw movements
Clinical significance
Malocclusion and TMJ
TMJ dysfunction symptoms
Examination
www.indiandentalacademy.com
EXAMINATION OF TEMPOROMANDIBULAR DISORDERS IN
THE ORTHODONTIC PATIENT: A CLINICAL GUIDE(J Appl
Oral Sci. 2007;15(1):77-82)
Examination of TMJ is a very important aspect of functional
analysis for the following reasons:
Early diagnosis of TMJ dysfunction and its elimination can
prevent or eliminate incipient TMJ structural problems.
Another reason is during functional therapy the condyle is
displaced and dislocated to achieve a remodeling of the TMJ
structures.
www.indiandentalacademy.com
I)Acute muscle disorders are the most common symptoms of TMJ
disorder.
 Spasm of the inferior lateral pterygoid causes this muscle to
contract resulting in disclusion of the posterior teeth on the
same side and premature contact of the anterior teeth on the
opposite side.
www.indiandentalacademy.com
II. Joint sounds
1.clicking-single joint sound of short duration , if it is loud it is
referred to as a ‘pop’.
2.crepitation-rough gravel like sound described as grating.
www.indiandentalacademy.com
When Auscultation is carried out with a stethoscope, clicking
and crepitus in the joint may be diagnosed during
anteroposterior and eccentric movements of the mandible.
www.indiandentalacademy.com
I. Initial clicking
II. Intermediate clicking
III. Terminal clicking
IV. Reciprocal clicking
www.indiandentalacademy.com
Examination of TMJ and related structures
Lateral palpation of the TMJ Posterior palpation of the TMJ
www.indiandentalacademy.com
Temporalis- The anterior region is palpated above the zygomatic
arch and anterior to the TMJ.
www.indiandentalacademy.com
Palpation of anterior and posterior temporalis muscle
The middle region is palpated directly above the TMJ and
superior to the zygomatic arch.
www.indiandentalacademy.com
Medial pterygoid: palpated at their insertions on the medial
surfaces of the mandibular angles. The finger tips are placed at
the inferior borders of the mandible and lightly rolled medially
and superiorly.
www.indiandentalacademy.com
Masseter: the fingers are placed on the zygomatic arches (just
anterior to the TMJ) They are then dropped down slightly to the
portion of the masseaters attached to the zygomatic arches just
anterior to the joint.
www.indiandentalacademy.com
Lateral pterygoid:
www.indiandentalacademy.com
Maximum incisal distance
Normal range of mandibular opening when measured
interincisally is between 53 and 58 mm. The patient is asked to
open slowly until pain is first felt. This is the maximum
comfortable opening.
www.indiandentalacademy.com
The patient is next asked to open maximally. This is the recorded as
maximum opening. Opening less than 40 mm is considered to be
restricted.
Lateral and protrusive movements
 Any lateral movement less than 8 mm is recorded as a restricted
movement.
www.indiandentalacademy.com
Examination of tongue and its functions
www.indiandentalacademy.com
Examination of the tongue and its function
Evaluation of the tongue
Size
Shape
Posture
Evaluation of tongue in function
Swallowing
Cephalometric analysis of tongue
www.indiandentalacademy.com
Palatographic machine
www.indiandentalacademy.com
Examination of tongue posture
Cephalometric analysis Use of radio opaque coating such as barium
paste on the tongue enhances visualization.
www.indiandentalacademy.com
Cephalometric analysis of the tongue
www.indiandentalacademy.com
Class II DIV I (Left) Class III (Right)
www.indiandentalacademy.com
Evaluation of tongue in function- swallowing
Swallowing is examined in the following manner .
1. The patient is seated upright with the Frankfort horizontal
parallel to the floor.
2. Observe unnoticed several unconscious swallows.
3. Small amount of tepid water is placed beneath the patients
tongue tip and the patient is asked to swallow. Mandibular
movements, facial muscle contractions are noted.
4. Hand is placed over the temporal muscle and swallowing
exercise is repeated to feel for contractions for the muscle.
www.indiandentalacademy.com
5. A tongue depressor or mouth mirror is placed on the lower lip to
hold it lightly. While the patient is asked to swallow.
6. Unconscious swallow may be examined more specifically as
follows.
Some more water is placed in the patents mouth and the hand on the temporal muscle. The patient is
asked to swallow for the last time.
www.indiandentalacademy.com
Normal infantile swallow
www.indiandentalacademy.com
Normal mature swallow
www.indiandentalacademy.com
Retained infantile swallow- persistence of infantile swallow even
after eruption of permanent teeth. Tongue thrusts strongly
between the teeth on all sides.
Strong contraction of the lip and facial muscles, inexpressive
face, low gag thresh hold and occlude only on one molar in each
quadrant.
The prognosis for conditioning such a primitive reflex is very
poor.
www.indiandentalacademy.com
Abnormal tongue habits
 Simple tongue thrust Complex tongue thrust
www.indiandentalacademy.com
Clinical significance of abnormal swallowing
1. Simple tongue thrust corrects itself with correction of the
open bite.
2. Complex tongue thrust requires occlusal stabilization by
orthodontic treatment followed by tongue training with
exercises.
3. Retained infantile swallow is a primitive reflex and correction
is difficult . Poor prognosis.
www.indiandentalacademy.com
Examination of respiratory function
Research has proved that mouth breathing or interference in
nasal respiration can have important effects on the craniofacial
growth and the positions of the teeth.
www.indiandentalacademy.com
Adenoid facies
www.indiandentalacademy.com
Mouth breathers do not change the shape or size of the external nares and occasionally contract the nasal
orifices on inspiration.
Even nasal breathers with temporary nasal congestion will demonstrate reflex alar contraction and dilation of
nares during voluntary inspiration.
Methods of examination
www.indiandentalacademy.com
Mirror test
Cotton test
www.indiandentalacademy.com
Scope of functional therapy with respiratory problems
1. In habitual mouth breathing with little or no respiratory resistance,
functional therapy is indicated:
– Lip exercises-holding a sheet of paper between the lips to
improve lip seal.
– Oral screen with breathing holes.
1. If structural problems occur with excessive adenoid tissues etc,
ENT consultation and possible treatment should be sought. After
the resolution of the problem orthodontic treatment can begin.
www.indiandentalacademy.com
Examination of lips
www.indiandentalacademy.com
Examination of the lips
The lips must be carefully examined as a part of the functional
assessment. The lips should be examined at rest and during
swallow and mastication.
LIP DYSFUNCTIONS
COMPETENT LIPS
INCOMPETENT LIPS
www.indiandentalacademy.com
POTENTIALLY COMPETENT LIPS
www.indiandentalacademy.com
EVERTED LIPS- These are hypertrophied lips with redundant
tissue but weak muscular tonicity.
www.indiandentalacademy.com
Various diagnostic exercises
 An assessment of the mandibular position as determined by the
musculature
 Examination of TMJ and mandibular movements
 Examination of tongue and its functions
 Examination of respiratory function
 Examination of lips
 Assessment of speech.
www.indiandentalacademy.com
Speech Analysis
In malocclusions with malposed teeth, malposition of the tongue may also
occur impairing normal speech. Usually tongue with its inherent flexibility
is able to compensate for atypical morphologic relationships.
www.indiandentalacademy.com
There are two processes in the production of speech
1] Phonation –it is the production of airflow and the
establishment of frequency
2] Articulation- it is the modification of airflow by
resonance or various degree of stoppage to produce
vowels and consonants
www.indiandentalacademy.com
Speech problems which may be improved by orthodontics are those of
faulty articulation.
• What are articulatory valves ?
• The articulatory valves are
Velopharyngeal valve
labiodental
linguodental, and
linguoalveolar valve
www.indiandentalacademy.com
Labiodental {upper teeth and lower lip} ‘F’ & ‘V’
Bilabial {lips} ‘P’ ‘B’ ‘W’ & ‘M’
Linguo –dental {tongue tip and upper teeth} ‘TH’
Linguo –alveolar {tongue tip alveolar ridge} ‘T’ & ‘D’
Linguo-velor-pharyngeal {tongue back, velum and
pharyngeal wall} ‘K’ & ‘G’
Glottal {glottis} ‘H’
www.indiandentalacademy.com
Cephalometric for functional appliance therapy
www.indiandentalacademy.com
Analysis for facial skeleton
1.Saddle angle (N-S-Ar)
Normal 123±5º
Less than 118º -Antr post gl.fossa- favorable
Greater than 128º-postr post gl.fossa -favorable
Look for –
1.Articular angle - less than 143±6º- favorable
2.Ramal length- Long - favorable
Uncompensated:
Greater saddle angle + greater articular angle + Lesser
ramal angle-unfavorable
www.indiandentalacademy.com
2.Articular angle-
S-Ar-Go angle Upper and lower parts of the posterior contours of facial
skeleton
Large art in retrognathic mandible
Small art angle in prognathic mandible
Can be altered by orthopedic and orthodontics
Reduction in the Ar angle
1.Anterior repositioning of Md
2.Closing the bite
3.Mesial migtratin of molars
Between 9-15 years:
Decreases by 2.5* for vertical growers and
2.9* in horizontal growth
www.indiandentalacademy.com
3.Gonial angle
 Shows –
1. Form of the md.
2. Direction of mandibular growth - where functional appliance
indicated.
 Small lower gonial angle -horizontal grower – favorable
 Large lower gonial angle-vertical grower - unfavorable if growth is
considered during appliance fabrication, then it can be used as
initial therapy but finally – surgery
9yr – gonial angle 125.5º Lr gonial angle - 69.5º- hor
133.4º 78.3º-ver
 Decreases 2.89º-horizontal growth
2.42º-vertical growth
www.indiandentalacademy.com
4. Jarabak ratio:
Postr face ht×100 = 62 to 66%
Antr facial ht
9yrs 9-15yrs
H V H V
Post facial ht. 69.5 64.1 11.05 10.8
Antr facial ht. 103 106.6 12.18 12.71
 Hor 67.5%-69.9%
 Ver 60.1%-62.7%
www.indiandentalacademy.com
5. Antr cranial base length (Se-N)
 Horizontal growth 68.8mm at 9 yrs and increases by 4.46mm
between 9- 15 yrs
 Vertical growth 63.8mm and increases 3.52mm between 9- 15 yrs.
Therefore greater antr cranial base length in horizontal & lesser in
vertical growth
6.Postr cranial base length (S-Ar)
 Depends on posterior face ht and position of gl.fossa
 Short postr cranial base is seen in
1. Vertical growers
2. Skeletal open bite
 Hor – 32.2mm 9.16mm (in 6yrs) 9-15 yrs
 Ver -30mm 4.47mm
www.indiandentalacademy.com
Analysis of jaw bases
1.SNA- Sagittal relation of the antr limit of the maxillary apical base
Average 82.2 ± 2º - if larger than 84º functional appliance is
contradicted
SNA doesnt change significantly with functional appliance
9yrs 15yrs
 Avg 79.5 81.28
 Hor 79.73 81.57
 Ver 79.0 80.57
 Functional appliance can decrease SNA to a moderate extent.
 A significant decrease is possible by H activator(7-8mm sagittal & 2-
3mm vertical) or a twin block
www.indiandentalacademy.com
2.SNB- Smaller indicative of retrognathic mandible - Functional
appliance is indicated
Hor- 77.2º-80.5º (3.2º)
Ver- 74.3º-75.9º (1.6º)
Therefore growth directions and greater increments make the success of
the functional therapy.
3.Basal Plane Angle (pal-mp)
Hor – small 23.4º-20.5º (-3º)
Ver – larger 32.9º – 30.9º (-2º)
www.indiandentalacademy.com
4.Inclination angle 85º(PP-Pn)-
Anteinclination is seen in horizontal growers and mouthbreathers
Retroclined palatal plane is present in compensated ver growers
Doesnt correlate with growth pattern or facial type
But maxillary base inclination changes with fnl appl therapy
Therefore mid treatment evaluation is indicated periodically
www.indiandentalacademy.com
5. Rotation of the jaw bases:
A) Intermatrix rotation
B) Matrix rotation = total rotation is what we see cephalometrically.
 Remodelling of mandible at the gonial and symphyseal area
 Horizontal – apposition at gonial, resorption at symphysis.
 Vertical – apposition at the gonial, and resorption at genium.
 Matrix rotation – neurovascular envelope
 Functional appliance and growth can influence the mandibular
rotation
 Maxillary base is not altered by growth, but environmental factors
like neuromuscular dysfunction, occlusal forces, gravity and
nasorespiratory malfunction.
www.indiandentalacademy.com
6. Mutual rotation of jaw bases:
Horizontal rotation – deep bite – convergent rotation
Vertical rotation – open bite – divergent rotation
Cranial rotation of both bases – offset deep bite
Caudal rotation both bases – offset open bite
Therapeutic control of vertical dimension is not possible and
therefore compensatory treatment is indicated.
www.indiandentalacademy.com
7. Linear measurement of the jaw bases:
 The length of mandibular and maxillary bases and ascending ramus is
measured relative to Se – N.
 Ideal dimensions can be calculated using the ratios:
N-Se:Md base 20:21
Asecending ramus:Md base 5:7
Max base: Md base 2:3
Mandibular base:
The mandibular base should be 3 mm longer than Se-N until 12th
year and 3.5 mm longer after 12th
year. A length 5mm less than this
average is considered normal until 7 years and length 5mm or more is
considered normal until 15 years.
9 yrs 15 yrsHorizontal pattern 67.59 mm 77.35 mm
Vertical pattern 65.23 mm 73.5mm
www.indiandentalacademy.com
Extent of maxillary base:
 It is the distance between PNS and Pt A projected perpendicular to
palatal plane.
 Growth potential of mandible is greater than that of maxilla hence
SNB angle increases and ANB decreases.9 years 15 years
Horizontal patterns 44.56 mm 48.6 mm
Vertical patterns 44.0 mm 47.16 mm
www.indiandentalacademy.com
Evaluation of the length of the jaw bases
1. Mandibular base:
 Md base = N-Se + 3mm indicates an age related normal
mandibular length and an average growth increment.
 If the base is shorter the growth increment is larger, if the
base is longer the growth increment is shorter.
 Retrognathic mandible may have short or longer base.
Short base – retrognathism is due to growth deficiency
Long base
1) functional retruded position because of overclosure or
occlusal guidance
2) the mandible is morphologically built into the facial
skeleton in a posterior position.
www.indiandentalacademy.com
Length of ascending ramus:
 Measured from gonion to condylion. Condylion is
constructed by the intersection of FH plane on the tangent
to the ramus.
 Ideal FH plane is also constructed “distance between soft
tissue nasion and palatal plane is bisected along the Pn line.
From this point a straight H line is drawn paralel to Se-N
plane.”
 Ramal length determines the posterior facial height.
 It is longer in horizontal growers with 48.9mm at 9 years
increasing to 68.6 7mm at 15 years.
 It is shorter in vertical growers 44.47 mm at 9years 51.7
mm at 15 years.
www.indiandentalacademy.com
2. Maxillary base:
It is related to N-Se and to the Md base. Deviation from
the Md base indicates that the Mx base is too short or too
long.
3. Ascending ramus:
If the ramus is too short, a large amount of growth can
be expected because the growth pattern is not vertical.
4. Morphology of the mandible:
 Orthognathic type – width of ramus is equal to ht of body of
mandible including ht of alveolar process and incisor. The
condyle and coronoid are almost on same plane.
 Retrognathic – the ramus is narrow and short, the symphysis
narrow and long. The coronoid process is shorter than condyle
and the gonial angle is acute or small.
 Prognathic – ramus is wide and long, symphysis is wider in
saggital plane, the gonial angle is acute or small.
www.indiandentalacademy.com
Analysis of dentoalveolar relationship
Axial inclination of the incisors:
1. Upper incisors:
Upper incisor to SN angle:
a. 94 -100* until 7th
year
b. 102* in the permanent dentition
c. larger angle indicates incisor procumbancy
2. Lower incisors:
Incisor to mandibular plane angle:
90* - average
smaller angle – lingual tipping of incisors – advantageous for
functional appliance treatment. Activators are more effective in
the saggital plane and tend to tip the lower incisors labially.
if lower incisors are already labially tipped anterior
repositioning of mandible and uprighting of incisors is
necessary.
www.indiandentalacademy.com
3. Positioning of the incisors:
Maxillary incisor to N-Pog line: 2 to 4mm
Mandibular incisor to N-Pog line: -2 to +2 mm
Proclined incisors are tipped, if the axial inclination is correct, then
bodily movement is required.
Mandibular incisors behind this line can be moved labially because
space is available and anterior to this line should be moved lingually.
www.indiandentalacademy.com
Cephalometric evaluation of treatment progress in mixed dentition
www.indiandentalacademy.com
Cephalometric evaluation of A-P discrepancies
www.indiandentalacademy.com
Steiner’s anaylsis:
An ANB angle of 2 ± 2° was considered Class I.
Angles greater than 4° were considered Class II.
Angles less than 0° were considered Class III.
www.indiandentalacademy.com
Wits appraisal in Class I patients with 0 ± 2 mm.
greater than 2 mm indicated a Class II skeletal relation, and
measurements less than – 2 mm indicated a Class III skeletal
relation.
The Wits analysis is a function of the inclination of the occlusal
plane
So standardization was attempted on the basis of an inclination of the
occlusal plane of 8° to the palatal plane (NL). (AJO-85, Williams)
www.indiandentalacademy.com
McNamara analysis:
The relationship of either A or Pog to nasion perpendicular of
0 ± 2 mm was considered Class I.
For differences greater than 4 mm between points A and Pog,
If A is anterior to Pog, it is considered Class II.
If Pog is anterior to A, it is considered Class III.
www.indiandentalacademy.com
Cephalometric assessment of sagittal relationship using palatal
plane - 1994 Apr AJO - Ram Nanda and Merrill
 the first part evaluated changes in the inclination of palatal
plane and in the linear distances from the age of 6 to 24 years
and indicated the inclination of the palatal plane was stable
throughout the growth period studied.
 The second part established acceptable adult norms by
evaluating in non-orthodontically treated with good facial
balance.
 The third part evaluated the proposed measures in
pretreatment radiographs in malocclusions to compare the
results of various diagnostic criteria for assessment of sagittal
jaw relationships.
 The distance between projections from points A and B on the
palatal plane (App-Bpp) was found to be the best indicator of
sagittal jaw relationship when compared with the angle ANB,
the Wits appraisal and N perpendicular,
www.indiandentalacademy.com
Changes in palatal plane inclination
The growth changes in the inclination of the palatal plane were
measured relative to the pterygomaxillary vertical plane
on an average Pp decreased by 0.16° in the female subjects and
increased 2.22° in male subjects from age 6 to 24 years.
The correction factor iwas found to be less than 0.01 mm, which was
considered insignificant.
This confirmed the observations that the palatal plane remains
relatively stable throughout growth.
This stability over time validates use of the palatal plane as a
reference plane for measurement.
www.indiandentalacademy.com
Changes during growth
Mean changes in the measurements App-Bpp, App-Pogpp, Mpp-
Dpp, and Mpp-Pogpp from age 6 to 24 years showed that those
persons who are at the extremes at age 6 years may remain at or near
the extremes. In some cases they move closer to from the average
than they were at age 6 years.
The measures using point Pogpp were more negative than the
measurements based on points B and D, and the range was larger.
The range for App-Pogpp was 13.66 mm for the women and 24.66
mm for the men. For Mpp-Pogpp the range was 13.94 mm for the
women and 24.87 mm for the men.
www.indiandentalacademy.com
The advantages of using palatal plane are
(1) growth changes of point N do not influence the result
(2) rotation of the jaws does not influence the result
(3) inclination of the occlusal plane by dental effects is excluded
(4) vertical effects of points A and B are decreased in comparison to
other methods of analysis.
(5)Palatal plane is to be preferred over the FOP because the occlusal
plane changes its inclination during growth and with orthodontic
treatment.
www.indiandentalacademy.com
(6)Palatal plane is desirable since this skeletal plane is in close
proximity to the areas under consideration.
(7)The proximity of palatal plane to the dentitions and their apical
bases in both the maxilla and the mandible allowed an evaluation of
the maxillomandibular complex by relating the mandible to the
maxillary plane and not by how the maxilla and the mandible related
to nasion, cranial base, functional occlusal plane, or any other distant
reference point.
(8)Palatal plane was also selected because it is stable throughout life.
 The palatal plane appeared to maintain a parallel relation over the
growth range Broadbent.
The palatal plane maintained a constant angular relationship with the
anterior cranial base –(Brodie, Bjork) and to the pterygomaxillary
vertical plane (Riolo)
www.indiandentalacademy.com
REFERENCES
DENTOFACIAL ORTHOPEDICS WITH FUNCTIOBNAL
APPLIANCE - GRABER AND PETROVIC
CURRENT PRNCIPLES AND TECHNIQUES
GRABBER ,VANARSDALL AND VIGG
TWINBLOCK FUNCTIONAL APPLIANCE THERAPY –
WILLIAM.J.CLARK
CONTEMPORARY ORTHODONTICS – WILLIAM.R
PROFFIT
REMOVABLE ORTHODONTIC APPLIANCES – GRABER
AND NEWMANN
www.indiandentalacademy.com
Osteogenesis in the glenoid fossa in response to mandibular advancement:
Rabie, Zhihe Zhao. AJODO 2001; 119: 390-400
Growth and treatment changes in patients treated with a headgear-
activator appliance. Margereta Bendeus, Urban Hagg, Rabie AJODO
2002; 121: 376-84
Effects of headgear Herbst and mandibular step-by-step advancement
versus conventional Herbst appliance and maximal jumping of the
mandible.- Xi Du, Hagg and Rabie; EJO 24 (2002)
VWGF and bone formation in the glenoid fossa during forward
mandibular positioning. Rabie, Lily Shum, Chayanupatkul. AJODO
2002; 122: 202-9
www.indiandentalacademy.com
Factors regulating mandibular condylar growth - Rabie, Hagg-
AJODO 2002;122: 401-4
The correlation between neovascularization and bone formation
in the condyle during forward mandibular positioning: Rabie,
Leung et al Angle Orthod 2002: 431-438
Temporomandibular response to early and late removal of bite-
jumping devices.-f Chayanupatkul, Rabie and Hagg; EJO
25(2003)
www.indiandentalacademy.com
Functional appliance therapy accelerates and enhances condylar
growth- AJODO 2003; 123: 40-8
Replicating mesenchymal cells in the condyle and the glenoid
fossa during mandibular forward postioning: Rabie, Louise
Wong, Marjorie Tsai. AJODO2002; 123: 49-57
www.indiandentalacademy.com
The correlation of replicating cells and osteogenesis in the
condyle during stepwise advancement. Rabie, Tsai, Hagg.
Angle Orthod 2003;v73: 457-405
Correlation of replicating cells and osteogenesis in the glenoid
fossa during stepwise advancement Rabie, Wong, Hagg:
AJODO 2003: 123: 521-6
Forward mandibular positioning up-regulates Sox 9 and Type II
collagen expression in the glenoid fossa.
www.indiandentalacademy.com
PTHrP regulates chondrocytes maturation in condylar cartilage:
Neovascularization and Bone formation in the condyle during
step-wise mandibular advancement: Leung, Rabie, Hagg :
EJO 26(2004) 137-141
www.indiandentalacademy.com
Woodside DG, Metaxas A, Altuna G. The influence of
functional appliance therapy on glenoid fossa remodeling. Am
J Orthod Dentofacial Orthop 1987;92:181-98.
Rabie ABM, Zhao Z, Shen G, Ha¨gg EU, Robinson W.
Osteogenesis in the glenoid fossa in response to mandibular
advancement. Am J Orthod Dentofacial Orthop
2001;119:390-400.
www.indiandentalacademy.com
Dentofacial Orthopedics with Functional Appliances. Graber TM,
Rakosi T, Petrovic AG. Second edition. Chapters 1-3.pg 1-73
Petrovic A, Stutzmann JJ. Does the frankel appliance produce
forward movements of the mandibular premolars? EJO
1982;4;173.
Lavergne J, Petrovis A. Discontinuities in occlusal relationship and
the regulation of facial growth.A cybernetic view. EJO
1983;5,269.
www.indiandentalacademy.com
Stutzmann JJ, Petrovic A. Intrinsic regulation of the condylar
cartilage growth rate. EJO 1979,1:41.
Stutzmann JJ, Petrovic A, Shaye R. Relationship between
mandibular growth rotation and alveolar bone turnover rate. J
Dent Res 1980: 59,448.
Orthodontics – Current principles and techniques. third edition.
Graber, Vanarsdall.
Contemporary orthodontics. third edition, Proffit.
www.indiandentalacademy.com
Thank you
www.indiandentalacademy.com

Functional appliances philosophy and various studies, servo system theory

  • 1.
    FUNCTIONALAPPLIANCES : PART-IPHILOSOPHY ANDFUNCTIONALAPPLIANCES : PART-I PHILOSOPHY AND VARIOUS STUDIES,VARIOUS STUDIES, SERVOSYSTEM THEORY, FUNCTIONALANDSERVOSYSTEM THEORY, FUNCTIONALAND CEPHALOMETIC ANALYSISCEPHALOMETIC ANALYSIS www.indiandentalacademy.com
  • 2.
    Contents  Introduction  Cybernetics Components of a servosystem  Primary and secondary cartilages  Condylar cartilage  Control of maxillary growth  Control of mandibular growth  Three level arborization  Bifurcations  Studies of functional appliance therapy  Mode of action of functional appliances  Cephalometric analysis  Functional analysis  Conclusion  References www.indiandentalacademy.com
  • 3.
    INTRODUCTION  Last 20years have seen an increasing awareness of the potential of functional appliances as a valuable tool in the armamentarium of orthodontists. In late 1960’s Petrovic & co-workers produced first rigorous demonstration that condylar cartilage’s growth rate & amount can be modified by using appropriate functional & orthopedic appliances. Later he employed the model of cybernetics & control theory to describe craniofacial growth patterns & method of operation of functional & orthopedic appliances. www.indiandentalacademy.com
  • 4.
    The term “CYBERNETICS”(Greek kybernetes means steersman) was coined by mathematician Norbert Wiener in 1948 to encompass the entire field of control and communication theory, whether in the machine or in the animal. Cybernetics is concerned with scientific investigation of systematic processes of a highly varied nature, including phenomenon such as regulation, information processing, storage, adoption, self organisation and strategic behavior. www.indiandentalacademy.com
  • 5.
    It grew outof Shannon's information theory – designed to optimise transmission of information through communication channels and the Feed back concept used in engineering control systems.  The concept of cybernetics and control theory was put forth by Petrovic (1977,1982) to describe craniofacial growth mechanisms and the method of operation of functional and orthopedic appliances. www.indiandentalacademy.com
  • 6.
    The theory refinesorthodontic concepts by demonstrating a qualitative and quantitative relationship between observationally and experimentally collected findings. Helps in a broader understanding of orthodontic problems as the language of cybernetics is compatible with the rapidly expanding use of computers among clinicians. www.indiandentalacademy.com
  • 7.
    According to Symons,in mammalian embryo, the condylar cartilage develops independently of the chondrocranium. The response of the condylar cartilage growth to local factors may explain the extraordinary success of the phylogenetically new mammalian joint between the skull and the lower jaw. www.indiandentalacademy.com
  • 8.
    Condylar cartilage growthis integrated into an organised functional whole that has the form of a servosystem and is able to modulate the lengthening of the condyle so that the lower jaw adapts to the upper jaw during growth. In the absence of such an adjustment the forces of occlusion would expose the pdl structures to repeated trauma and loss of teeth. This adjustment hence allows proper mastication and facilitates high basic metabolism. www.indiandentalacademy.com
  • 9.
  • 10.
    Cybernetics is basedon the communication of information.  Any cybernetically organized system operates through signals that transmit information (which may be physical, chemical or electromagnetic in nature).  Any cybernetic system, when provided an input (or stimulus), processes such an input and produces an output. The output is related to the input by a transfer function that characterizes the physiologic system. www.indiandentalacademy.com
  • 11.
  • 12.
  • 13.
    PHYSIOLOGIC SYSTEM OPEN LOOPCLOSED LOOP REGULATOR THE SERVO SYSTEM No feedback loop Or Comparator Main input constant Comparator detects disturbances It is –ve feedback system or follow up system Main input not constant www.indiandentalacademy.com
  • 14.
    In an openloop, the output does not affect the input. There are no feed back loops or comparators. In a closed loop system, a specific relation is maintained between the input and output and are characterized by a feedback loop and a comparator. www.indiandentalacademy.com
  • 15.
    INPUT TRANSFER FUNCTIONOUTPUT INPUT COMPARATOR TRANSFER FUNCTION OUTPUT Feed back loop www.indiandentalacademy.com
  • 16.
    The input isfed into a comparator which analyses the input and judges the degree to which the transfer function needs to be carried out to obtain a certain output. The output is fed back to the comparator (through a feed back loop) and is analyzed for its adequacy. If found inadequate, the transfer function is carried out once again. The feed back loop can have a positive or enhancing affect or a negative or attenuating affect. www.indiandentalacademy.com
  • 17.
    A regulator typeof closed loop is one in which the input is constant. Any disturbance in the input will cause the comparator to initiate a regulatory feedback system, which will restore the input to its normal state. Eg. The temperature regulation system of the body-Any change in body temperature acts as the input into the comaparator (the hypothalamus), which causes an action (pilorection and shivering) which ultimately brings the body temp back to normal. www.indiandentalacademy.com
  • 18.
    Servosystem in thisthe main input is constantly changing with time and the output is constantly adjusted in accordance to the input. www.indiandentalacademy.com
  • 19.
    WHY CYBERNETICS? Craniofacial growthis an extremely complex process involving a multitude of factors. The connections between constituents are complex, although the constituents themselves are not. The identification and analysis of the feed back loops (regulation processes) is among the main tasks in the field of craniofacial growth. www.indiandentalacademy.com
  • 20.
    Cybernetic language hasbeen the best to accurately describe the intricacy and complexity of craniofacial morphogenesis and the means to influence it clinically. The following set of approaches may be useful in relating scientific findings and the method of operation of orthopedic and orthodontic appliances. www.indiandentalacademy.com
  • 21.
    COMPONENTS OF ASERVOSYSTEM www.indiandentalacademy.com
  • 22.
    COMMAND :a signalestablished independent of the servosystem and is not affected by the output of the system. It tells the system what has to be done. REFERENCE INPUT : is a signal established as a standard of comparison. REFERENCE INPUT ELEMENTS :establish the relationship between command and the reference input. www.indiandentalacademy.com
  • 23.
    COMPARATOR (PERIPHERAL) :Itis a component that analyses the reference input and judges the performance of the system through performance analysing elements. CENTRAL COMPARATOR : the performance judging elements then transmits a deviation signal to the central comparator which sends a signal to various components – the actuator, coupling system and the controlled system. This ultimately brings about an output/controlled variable. www.indiandentalacademy.com
  • 24.
  • 25.
    THE PRIMARY ANDSECONDARY CARTILAGES. www.indiandentalacademy.com
  • 26.
    Stutzman (1976) emphasizedthe following - PRIMARY CARTILAGE - dividing cells, differentiated chondroblasts, are surrounded by a cartilaginous matrix synthesized by them, that isolates them from local factors able to restrain or stimulate cartilaginous growth. Chondroblasts undergo maturation and are later transformed into hypertrophied chondroblasts. Deeper in the cartilaginous matrix, calcium is deposited and endochondral ossification begins. www.indiandentalacademy.com
  • 27.
    Seen in 1. Epiphysialcartilages of long bones 2. Cartilages of synchondroses of cranial bones. 3. Nasal septal cartilage. 4. Lateral cartilaginous masses of ethmoid 5. Cartilage between greater wings and body of sphenoid www.indiandentalacademy.com
  • 28.
     SECONDARY CARTILAGESthe dividing cells, prechondroblasts, do not synthesize a cartilaginous matrix, hence are not isolated from local factor influences. Once they mature into chondroblasts, they become surrounded by cartilaginous matrix and do not divide.  Seen in 1. Coronoid and condylar cartilage 2. Mid palatal suture cartilage 3. Post fracture callus www.indiandentalacademy.com
  • 29.
  • 30.
  • 31.
  • 32.
    According to studiescarried out by Chartlier, Petrovic and Stutzmann on organ cultures- Dividing chondroblasts (in primary cartilages) are more susceptible to general extrinsic factors, especially growth hormone, stomatomedin, and sex hormones. The cartilaginous matrix surrounding the mature chondroblasts, isolates them from the effects of local factors. Local biomechanical factors can only modify the direction of growth and not the amount of growth at these sites. www.indiandentalacademy.com
  • 33.
    In the secondarycartilages, where prechondroblasts are the dividing cells, general and local extrinsic factors can affect the growth. The amount of growth of these cartilages can be affected by altering the local extrinsic factors. www.indiandentalacademy.com
  • 34.
    Condylar Cartilage Adaptive toboth extrinsic & local biomechanical & functional factors. Condylar cartilage growth is integrated into an organized functional whole that has form of Servosystem & able to modulate lengthening of condyle so that lower jaw adapts to upper jaw during growth www.indiandentalacademy.com
  • 35.
    Specific features ofcondylar cartilage 1. Fibrous capsule -fibroblasts and type I collagen. 2. Zone of growth (mitotic compartment) –skeletoblasts and prechondroblast type II, not surrounded by the cartilaginous matrix with type I collagen. 3. Zone of maturation - functional and hypertrophied chondroblasts. 4. Zone of erosion 5. Zone of endochondral ossification. www.indiandentalacademy.com
  • 36.
    Correlation between growthdirection of condyle & sagittal distribution of dividing cells in condylar cartilage www.indiandentalacademy.com
  • 37.
    Anatomic, microscopic andhistologic studies have shown that the growth direction of the condyle coincides in general, with the axis of individual trabeculae, located just inferior to the central part of condylar cartilage. Hence the condylar growth direction can be determined by measuring the main axis of endochondral bone trabeculae in the condyle and the angle it forms with the mandibular plane. www.indiandentalacademy.com
  • 38.
    A histologic &radioautographic study was made of distribution of dividing cells in a sagittal section of condylar cartilage of juvenile rats. Condylar cartilage divided into 4 equal sections from anterior to posterior & cells counted. Each experimental group was subjected to specific orthopedic treatment. www.indiandentalacademy.com
  • 39.
    Results showed thatboth treatment with the postural hyperpropulsor & with the growth hormone produced significant increase in growth rate of condylar cartilage compared to control group (Charlier et al, 1968, 1969; Petrovic et al , 1975) www.indiandentalacademy.com
  • 40.
  • 41.
  • 42.
    Condylar growth isnot exclusively a result of the lengthening of pre-existing endochondral bone trabeculae under condylar cartilage but also a result of growth of bone trabeculae (mesenchymal cells) that are formed in parallel & posteriorly oriented in condylar cartilage. www.indiandentalacademy.com
  • 43.
  • 44.
    Stutzmann angle- theangle formed between main axis of endochondral bone trabeculae in condyle with mandibular plane as viewed on lateral cephalogram. In anterior growth rotation there is closing of angle as seen in treatment with growth hormone. In posterior growth rotation there is opening of angle as seen in treatment with postural hyperpropulsor www.indiandentalacademy.com
  • 45.
  • 46.
    1. Lateral pterygoidmuscle & retrodiscal pad tissue 2. Effect of hormones 3. Intrinsic regulation of condylar cartilage growth rate 4. Other hormonal & humoral factors 5. c-AMP FACTORS AFFECTING CONDYLAR CARTILAGE GROWTH www.indiandentalacademy.com
  • 47.
  • 48.
  • 49.
    Resection of LPM& retrodiscal pad Experimental studies on juvenile rats were carried out in which LPM were resected. The interruption of circulatory dependence on the blood supply originating directly from LPM & indirectly through retrodiscal pad may contribute to inhibited differentiation of skeletoblasts. It was observed that growth of condylar cartilage & lengthening of mandible continued but significantly decreased. www.indiandentalacademy.com
  • 50.
  • 51.
  • 52.
    Intrinsic regulation ofcondylar cartilage growth rate A “negative feed back signal” originates from the proximal part of the chondroblastic zone and exerts a restraining effect on the prechondroblastic multiplication rate. This concept can help explain the effects of some orthopedic and orthodontic appliances and of a hormone such as thyroxine. www.indiandentalacademy.com
  • 53.
    The earlier commencementof chondroblastic hypertrophy and the subsequent decrease in the prechondroblastic division- restraining signal are important intermediary steps in growth stimulating effects of class II elastics, mandibular hyperpropulsar etc. The acceleration of the chondroblastic maturation rate is similarly an intermediary step for the growth rate –stimulating effect of thyroxine. (Stutzmann, Petrovic, 1975, 1979) www.indiandentalacademy.com
  • 54.
  • 55.
    CONTROL OF MAXILLARYGROWTH www.indiandentalacademy.com
  • 56.
    Increase in lengthof maxilla Is caused by growth at the premaxillomaxillary and maxillopalatine sutures and by subperiosteal deposition of bone in the anterior region. Increase in width of maxilla Is due to growth at the mid palatal suture and bone deposition along lateral areas of alveolar ridge. Mid palatal suture - secondary cartilage. www.indiandentalacademy.com
  • 57.
    Mechanisms controlling growthof the upper jaw STH-somatomedin, testosterone and estrogen play primary roles in extrinsic control of post natal growth of the upper jaw. They have direct and indirect effects. www.indiandentalacademy.com
  • 58.
    Direct effects Represents almostthe entire influence of the hormones on growth of spheno-occipital synchondrosis and nasal septal cartilage.  Small part of the effect of hormones on growth of cranial sutures is direct. Effects the responsiveness of preosteoblasts to regional and local factors, stimulating the skeletal cell multiplication. In secondary cartilage - effect seen in multiplication and responsiveness of prechondroblasts www.indiandentalacademy.com
  • 59.
    Indirect effect  Forwardgrowth of nasal septal cartilage. 1. Thrust effect 2. Septomaxillary ligament traction effect. 3. Labionarinary muscle traction effect. www.indiandentalacademy.com
  • 60.
  • 61.
    CONTROL OF MANDIBULARGROWTH www.indiandentalacademy.com
  • 62.
    The variation indirection and magnitude of condylar growth is partly a quantitative response to changes in maxillary length. Variation in maxillary growth can be induced through resection of nasal septal cartilage or administration of growth hormone or testosterone or by orthopedic appliances. As long as growth alteration does not exceed a certain limit, no significant changes in saggital relationship of dental arches occurs. www.indiandentalacademy.com
  • 63.
    The physiologic adaptationof mandibular length to maxillary length occurs through a variation in both growth rate and direction of growth of condylar cartilage. Growth hormone- somatomedin affects the lengthening of mandible (through condylar growth) to a greater extent than its affects on the lengthening of maxilla.  If this hormonal effect remains within physiological limits, the occlusion is not significantly altered, as concomitant reduction an angle between ramus and corpus of mandible, decreases the length of the mandible. www.indiandentalacademy.com
  • 64.
    The release ofsomatomedin represents the command (command to grow). Reference input elements are the nasal septal cartilage, septopremaxillary frenum, labionariary muscles and premaxillary and maxillary bones. The position of maxillary dental arch is constantly changing reference input of the servosystem. Lower arch is controlled variable. The “operation of confrontation” between the upper and lower dental arches is the “ peripheral comparator” of the Servosystem. www.indiandentalacademy.com
  • 65.
  • 66.
    Owing to theforward and outward growth of maxilla, there is obvious change in relation of the teeth. What was originally a cusp to fossae relationship becomes a cusp to cusp relationship. Hence the peripheral comparator (occlusion), senses this, due to change in performance or efficiency of mastication. Due to improper mastication there is increases force on periodontium, teeth, muscles and TMJ, which serve as performance analysing elements. The performance analyzing elements send signals to the central comparator (controller) represented by the CNS. The CNS is equipped with a SENSORY ENGRAM. www.indiandentalacademy.com
  • 67.
  • 68.
    The sensory engramis a collection of feedback loops, which record the activity of masticatory muscles corresponding to a particular habitual mandibular position. It operates on the principle of OPTIMALITY OF FUNCTION. www.indiandentalacademy.com
  • 69.
    Any particular muscleaction or mandibular position that gives the minimal deviation signal is recorded in the sensory engram. i. e. when any new mandibular position is dictated to the patient, unless the newer position causes a smaller deviation signal than the older position, the CNS will tend to make the mandible relapse to its older position, where in function was more ideal. The CNS compares the present muscular position with the ideal position stored in sensory engram and sends a deviation signal to an actuator-motor cortex to correct this discrepency. www.indiandentalacademy.com
  • 70.
    The actuator thensends an actuating signal to the coupling system of the lateral pterygoid muscle and retrodiscal pad. The LPM positions the mandible forward and the activity of retrodiscal pad induces mandibular growth at the condyle. The resultant output or controlled variable is the forward growth of mandible which results in an ideal cusp to fossa relationship.  Once growth at the condyle occurs, the posterior border of the mandible becomes more concave in shape, causing a negative piezoelectric effect to develop at the posterior border of mandible and bone apposition occurs. www.indiandentalacademy.com
  • 71.
  • 72.
    At the sametime anterior border becomes more convex, positive piezoelectric current resorption of bone. Thus length of mandible increases. www.indiandentalacademy.com
  • 73.
  • 74.
    It is amorphogeneticic classification of human facial development. By Lavergne and Petrovic (1983). The first level, based on the quantitative determination of the difference between maxillary and mandibular sagittal growth, has three main branches. www.indiandentalacademy.com
  • 75.
    The second levelbased on variations in the direction of mandibular and maxillary growth, relates to growth inclinations and growth rotations of both maxilla and mandible. The third level, based on the occlusal relationship that functions as the peripheral comparator of the Servosystem, has subdivisions representing either an aggravation or a melioration of malocclusions resulting from the first two arborizational levels. www.indiandentalacademy.com
  • 76.
  • 77.
    BIFURCATIONS DURING FACIALGROWTH www.indiandentalacademy.com
  • 78.
    Occlusal relationships playa significant role in the process of controlling facial growth. The peripheral comparator has several stable positions, each corresponding to some type of class I, II or III intercuspations. Any given occlusal relationship is stable with respect to limited fluctuations and disturbances. www.indiandentalacademy.com
  • 79.
    Each cusp tocusp unstable position corresponds to a functional discontinuity-a topologic bifurcation type instability, described by Thom(1972)and Zeemann(1976). The concept of discontinuity connotes that at critical points, the servosystem behavior goes through some basic switch, implying the existence of continuous quantitative variations that appear qualitative. www.indiandentalacademy.com
  • 80.
    Occlusal development involvestwo phases. First phase consists of all morphogenetic process leading to a stable occlusion, during this phase all the parts of the servosystem are already existent and functional, but stable occlusal relationship capable of serving as a peripheral comparator has not yet been achieved. A reference point for the development of sensory engram is not possible Hence mandibular morphogenesis cannot be regulated through information originating from occlusal relationships. www.indiandentalacademy.com
  • 81.
    The beginning ofthe second phase coincides with the establishment of a stable occlusion to serve as a peripheral comparator – required for the development of a sensory engram. The subsequent morphogenesis of the face is regulated to minimize possible deviations from achieved stable occlusal adjustment, regardless of whether this corresponds to a class I, II or III intercuspation. www.indiandentalacademy.com
  • 82.
    Depending on therelationship of maxilla to mandible, the dentition as a whole or in part (peripheral comparator may be located near molars or incisors, sometimes near canines.) may be operating as a peripheral comparator of the servo system.  In posterior rotating mandible - molars In anterior rotating mandible - incisors and canines. The action of the peripheral comparator is an important part of both orthodontic and orthopedic treatment. www.indiandentalacademy.com
  • 83.
    STUDIES OF FUNCTIONALAPPLIANCE THERAPY www.indiandentalacademy.com
  • 84.
    A total of13 studies carried out in recent years have provide some of the concepts influencing the functional appliance therapy at university of Toronto. 1ST STUDY (WOODSIDE 1975) : - The effect of activator treatment applied during the evening and night on mandibular length . www.indiandentalacademy.com
  • 85.
    THE 2ND AND 3RD STUDIES(ALTUNA ,WOODSIDE 1977 , 1985 ) : These studies attempted to clarify the experimental conditions necessary to achieve increased mandibular length . In this studies the mandible was opened 2mm , 4mm , 8mm , and 12mm through the use of posterior occlusal bite blocks with out any attempt to advance the mandible . www.indiandentalacademy.com
  • 86.
    These 2 studiessupport the hypothesis that a continuous change in condylar stress with out any active attempt to advance the mandible consistently results in a large increase in mandibular length. www.indiandentalacademy.com
  • 87.
    THE 4TH STUDY (WOODSIDE1975 ) : - The effect of activators with wide vertical openings in the construction bite ( 8 mm beyond the rest ) by comparing them with appliances with small vertical openings (3 to 4 mm). Activators were used for short periods in patients with flaccid and hypotonic lips to induce a rapid increase in lip strength. www.indiandentalacademy.com
  • 88.
    5th STUDY ( SHAPERA1975 ) : - Demonstrated a recovery from midface restriction with in 5 years of treatment who had all experienced this restriction during their treatment. www.indiandentalacademy.com
  • 89.
    THE 6TH STUDY (WOODSIDE 1985) : - This study was conducted to compare differences in electromyographic activity generated in the lateral pterygoid muscles by the Frankel function regulator and activator. The activity in these muscles was associated with proliferation of condylar tissue .some researchers suggested that the function regulator could produce this proliferation but that the activator could not . www.indiandentalacademy.com
  • 90.
    THE 7TH STUDY( SESSLE1990) : - Six juvenile female monkeys (macaca fascicularis ) was studied to test the longitudinal effect of functional appliances on jaw muscle activity . The EMG activity of masticatory muscles was monitered longitudinally with permanently implanted EMG electrodes to determine whether functional appliances produce a change in postural EMG muscle activity . www.indiandentalacademy.com
  • 91.
    The insertion ofherbst and functional protrusive appliances to induce mandibular protrusion was associated with a statistically significant decrease in postural EMG activity in the superior and inferior heads of the LPM , superficial masseter and anterior digastric muscles . This decreased postural EMG activity persisted for approximately 6 weeks gradually returning to preappliance levels during a subsequent 6 week observation period. www.indiandentalacademy.com
  • 92.
    8th AND 9th STUDIES (SECTAKOF1992,YAMIN 1991): - These studies tested functional activity in the muscles of mastication after the insertion of a functional appliances, because increased muscle activity was absent in the studies, this activity could not promote the condylar growth. www.indiandentalacademy.com
  • 93.
    10TH STUDY (ORGAN 1979): - Tested the hypothesis that extension of the buccal shields into the soft tissues of the oral vestibule results in increased arch width and bone formation at the apical base. www.indiandentalacademy.com
  • 94.
    THE 11TH STUDY(WOODSIDE 1987): - A sample of juvenile monkeys was studied to assess the remodeling changes in the condyle and glenoid fossa after a period of progressively activated and continuously maintained mandibular advancement using the herbst appliance . This mandibular advancement produced extensive remodeling and anterior relocation of the glenoid fossa, which contributed to anterior mandibular positioning and lateral jaw relationship . www.indiandentalacademy.com
  • 95.
    12TH STUDY ( VOUDOURIS1988 ) : - Found similar changes in mixed dentition animals . 13TH STUDY ( ANGELOPOULOS,1991) : - These changes are stable . www.indiandentalacademy.com
  • 96.
    EARLIER CONCEPTS OFFUNCTIONAL APPLIANCES – MODE OF ACTION The theoretical basis of functional treatment was the principle that “a new pattern of function” brought about by functional appliance, leads to a “new morphologic pattern”. New pattern of function are brought by tongue, lips, facial muscles, ligaments and periosteum.  New morphologic pattern includes different arrangement of the teeth within jaws, improvement of the occlusion and altered relation of the jaws. It also includes changes in the amount and direction of growth of the jaws and differences in facial size and proportions. www.indiandentalacademy.com
  • 97.
    While, others believethat functional appliances only accelerate growth of the mandible, by helping it reach its final size, and not by increasing the size of the mandible (Johnston .L.E). Though these studies recognized the possibility of modifying growth of the condylar cartilage, due to methodological proteins, their explanations are open to criticism and have sparked controversy. www.indiandentalacademy.com
  • 98.
    One of theearliest functional appliances was called as the Activator because it was supposed to activate the masticatory, facial, lip and tongue musculature. Andresen believed that the protractor muscles of the mandible were stimulated by activator. www.indiandentalacademy.com
  • 99.
    To meet thebulkiness of activator and its limitations to night time wear, a number of modifications of this appliance have been made which have been called as “open activators”. Bionator is one of these less bulky appliances. According to Balters, the equilibrium between the tongue and circumoral muscles is responsible for the shape of the dental arch and for the intercuspation. www.indiandentalacademy.com
  • 100.
    Other example ofFrankel developed Functional Regulator, which is worn in lingual and dental regions and uses the vestibule as operational base in contrast to all previously mentioned functional appliances. Shields of Frankel’s appliance stimulate bone growth in the apical subperiosteal areas and provide a guidance of eruption of teeth. www.indiandentalacademy.com
  • 101.
    Changes in ourunderstanding 1. At cellular level 2. Clinical studies www.indiandentalacademy.com
  • 102.
    CELLULAR LEVEL  a)Factors regulating mandibular condylar growth: In the past years, natural growth of condyles and growth changes using orthopedic appliances on experimental animals have been reported. Petrovic & Stutzmann hypothesized that “there must be a negative feedback-signal originating from the proximal part of the chondroblastic zone and exerting a restraining effect on the prechondrobastic multiplication rate. www.indiandentalacademy.com
  • 103.
    Which means condylargrowth is regulated in part by factors that are intrinsically expressed. As of today, most of these regulatory factors have not been identified in the condyles. www.indiandentalacademy.com
  • 104.
    Several differentiation factors,growth factors & angiogenic mediators have been found to play important roles during endochondral ossification of long bones. Similarly, condylar growth must be regulated by various growth factors. www.indiandentalacademy.com
  • 105.
    Master transcription factorwhich controls the differentiation of mesenchymal cells into chondrocytes during development of long bones, it was identified that transcription factor Sox 9 is required for chondrocyte differentiation. It was also required for expression of a series of cartilage specific marker genes including types I, X, XI collagens. www.indiandentalacademy.com
  • 106.
    The expression ofSox 9 function during differentiation of mesenchymal cells within the condyles, it should be identified and correlated with the cellular events occurring during endochondral ossification of the condyles. Once mesenchymal cells differentiate into chondrocytes in the condyles, they mature, form cartilage, & express type II collagen which is a major component of the condyles. www.indiandentalacademy.com
  • 107.
    Chodrocytes later undergohypertrophy and express type X collagen. Type X collagen has been used as a marker for endochondral ossification of long bones & condyles. Rabie & Hagg in their study correlated the temporal expression of type X collagen on molecular and protein levels in growing condyles to the amount of bone expressed during condylar growth. www.indiandentalacademy.com
  • 108.
    Rabie & Haggidentified cellular and molecular events which are responsible for key processes governing condylar growth. www.indiandentalacademy.com
  • 109.
    ROLE OF VEGF,SOX 9 & TYPE II COLLAGEN IN BONE FORMATION OF THE CONDYLE AND GLENOID FOSSA Functional appliances have been used to induce mandibular growth by changing muscle function and condyle - glenoid fossa relationships. www.indiandentalacademy.com
  • 110.
    It has beenshown that the glenoid fossa remodels anteriorly in response to mandibular protrusion and corrects skeletal class II div I malocclusion. Regarding the response of the glenoid fossa to functional appliance therapy we have to understand the mechanism of growth of glenoid fossa on a cellular and molecular level and then compare these changes with those occurring during forward mandibular positioning. www.indiandentalacademy.com
  • 111.
     They foundhighest level of VEGF expression in posterior region of glenoid fossa when compared with middle and anterior regions during natural growth.  The highest level of new bone formation during natural growth was also found in the posterior region of glenoid fossa. This suggests a close correlation between angiogenesis and osteogenesis during growth of glenoid fossa . www.indiandentalacademy.com
  • 112.
    Forward mandibular positioningled to a significant increase in the expression of VEGF in the posterior region when compared with middle and anterior regions. The highest amount of bone formed in response to forward mandibular positioning also occurred in the posterior region . www.indiandentalacademy.com
  • 113.
    In summary, themechanical strain caused by forward mandibular positioning stimulated the cells of the chondroid layer to secrete VEGF. VEGF enhances neovascularization and the perivascular connective tissues surrounding the new blood vessels are depository sites of mesenchymal cells. www.indiandentalacademy.com
  • 114.
    VEGF also stimulatesvascular endothelial cells to secrete growth factors and cytokines that influence the differentiation of mesenchymal cells to enter the osteogenic pathway and engage in osteogenesis. www.indiandentalacademy.com
  • 115.
    ROLE OF SOX9 AND TYPE II COLLAGEN  Chondroid bone in the glenoid fossa a unique calcified tissue that possess morphological and structural properties intermediate between those of cartilage and bone. Morphologically, chondroid cells look similar to the chondrocytes, but they are surrounded by a bone like matrix. This extracellular matrix consists of cartilage, type II and X collagens and also type I collagen, osteocalcin which are components of bone. www.indiandentalacademy.com
  • 116.
    Though the boneformation in the glenoid fossa is intra membranous, the growth of the chondroid bone layer is highly responsive to mechanical stimuli which contribute to growth adaptation in response to masticatory function. Rabie et al, in their study found cellular changes which expresses Sox 9 and type II collagen synthesis in glenoid fossa in response to forward mandibular positioning . www.indiandentalacademy.com
  • 117.
    ROLE OF PTHRPIN MATURATION OF CONDYLAR CARTILAGE Parathyroid-hormone-related protein (PTHrP) belongs to the parathyroid hormone (PTH) family. PTH is a circulatory hormone where as PTHrH is a local messenger with multiple functions in many tissues. During skeletal growth, the physiologic action of PRHeP in cartilage is to regulate endochondral bone formation by controlling the pace of chondrocytes differentiation and maturation. www.indiandentalacademy.com
  • 118.
    REPLICATING MESENCHYMAL CELLSIN THE CONDYLE AND GLENOID FOSSA DURING MANDIBULAR FORWARD POSITIONING An important factor that influences bone growth is the number of osteoblasts involved in the synthesis of bone matrix. The number of osteoblasts is directly proportional to the number of mesenchymal cells. Hence number of mesenchymal cells will determine the osteogenic potential. Rabie, Louise Wong, Marjorie Tsai. AJODO 2002; 123: 49-57 www.indiandentalacademy.com
  • 119.
    ward mandibular positioningresulted in significant increase in ber of replicating cells in posterior areas of condyle and glenoid f O-DO Rabie, Louise Wong, Marjorie Tsai. JAN 2003 ; 123 ;49-57 .www.indiandentalacademy.com
  • 120.
    In the condyleand glenoid fossa, the pathway of mesenchymal cells differs because of the two mechanisms of bone formation. The glenoid fossa forms by intramembranous ossification, here mesenchymal cells directly differentiate into osteoblasts before forming bone. www.indiandentalacademy.com
  • 121.
     Whereas thecondyle develops by endochondral ossification and here mesenchymal cells must first undergo a transitory stage of cartilage formation before being replaced by bone after vascular invasion. In condyle, these cells are located in the proliferative layer and in glenoid fossa, beneath the articular layer. www.indiandentalacademy.com
  • 122.
    FUNCTIONAL APPLIANCE THERAPYACCELERATES AND ENHANCES CONDYLAR GROWTH Whether functional appliance accelerates and enhances condylar growth, continues because of lack of tissue markers to distinguish between two processes: 1) Acceleration of growth 2) Actual growth. Recently, Rabie and Hagg identified some cellular and molecular events which are responsible for condylar growth. www.indiandentalacademy.com
  • 123.
    Developing condyles Mesenchymal cells Chondrocytes TypeII collagen Framework Cartilage matrix Hypertrophic chondrocytes Regulated by Sox 9 trancription factor Type 2 collagen Activate gene expression for differntiated Chondrocytes mature secretes www.indiandentalacademy.com
  • 124.
    Type X collagen Endochondralossification Hypertrophic cartilage matrix Replaced by Bone onset www.indiandentalacademy.com
  • 125.
    These above mentionedmolecular events give us the baseline data of condylar growth in response to functional appliance therapy. If the effect of functional appliance therapy on condylar growth is acceleration, then these factors should be accelerated when compared with their expression during natural growth. www.indiandentalacademy.com
  • 126.
     If theeffect of functional appliance therapy is actual growth, then the cartilage matrix and amount of bone formed during mandibular advancement should be more than the amount of bone formed during the same period of natural growth. www.indiandentalacademy.com
  • 127.
    GROWTH RELATIVITY HYPOTHESIS Enlowand Hans presented an excellent overall perspective suggesting that mandibular growth is a combination of regional forces and functional agents of growth control that interact in response to specific extra condylar activating signals. These extrinsic signals are the main foundation of the growth relativity hypothesis. www.indiandentalacademy.com
  • 128.
    Growth relativity refersto the growth that is relative to the displaced condyles from actively relocating fossae. Viscoelasticity is conventionally applied to elastic tissue, which are primarily muscles and non calcified tissues. More specifically, viscoelasticity explains the viscosity and flow of the synovial fluids, elasticity of the retrodiscal tissues, fibrous capsule, TMJ tendons, ligaments and body fluids. www.indiandentalacademy.com
  • 129.
  • 130.
    MAIN FOUNDATIONS FORGROWTH RELATIVITY HYPOTHESIS The glenoid fossa promotes condylar growth with the use of orthopedic mandibular advancement therapy. Condylar displacement affects the fibro-cartilaginous lining in the glenoid fossa to induce bone formation locally which is followed by the stretch of non muscular viscoelastic tissues. www.indiandentalacademy.com
  • 131.
     New boneformation occurs some distance from the actual retrodiscal tissue attachments in the fossa. Condylar displacement affects fibro-cartilaginous lining of glenoid fossa induce bone formation followed by stretch of non muscular viscoelastic tissues www.indiandentalacademy.com
  • 132.
    The glenoid fossaand the displaced condyle are both influenced by the articular disc, fibrous capsule and synovium. These all are related anatomically and functionally with the viscoelastic tissues. Therefore, condylar growth is affected by viscoelastic tissue forces via attachment of the fibro-cartilage that blankets the head of the condyle. www.indiandentalacademy.com
  • 133.
  • 134.
    There are posterior,anterior and 2 collateral soft tissue attachments between retrodiscal tissues and condyle along with the fibrous capsule and synovial fluid. These attachments use the articular disk and fibro-cartilage to communicate between glenoid fossa and condyle. www.indiandentalacademy.com
  • 135.
    THREE GROWTH STIMULI Displacement+ viscoelasticity + referred force The concept that viscoelastic tissue forces can affect growth of the condyle suggest that modification occurs result Anterior displacement Condyle Affected by posterior viscoelastic tissues Stimulate (or turn on the light switch) www.indiandentalacademy.com
  • 136.
    Transduction of forcesover On fibrocartilage cap of condylar head Growth of the mandible Condylar growth is also mediated by intrinsic and extrinsic biofeedback factors that are present and active even when the mandible is not distracted. www.indiandentalacademy.com
  • 137.
  • 138.
    CORRELATION OF REPLICATINGCELLS AND OSTEOGENESIS IN THE GLENOID FOSSA DURING STEPWISE ADVANCEMENT Mandibular advancement leads to an increase in the number of mesenchymal cells in the glenoid fossa, which in turn shows more bone formation. Theoretically, this response should occur every time when we advance the mandible. Pancherz et al and Du et al, reported stepwise mandibular advancement elicited a more favourable response in the mandible compared with its one-step advancement. www.indiandentalacademy.com
  • 139.
    In stepwise mandibularadvancement when compared with one-step mandibular advancement led to more replicating mesenchymal cells and more bone formed in the glenoid fossa.  Each advancement should exceed the minimum threshold intensity, to maximize the potential growth of the glenoid fossa, so that it can contribute to the correction of skeletal malrelationship. www.indiandentalacademy.com
  • 140.
    Various diagnostic exercises:  An assessment of the mandibular position as determined by the musculature.  Examination of TMJ and mandibular movements.  Examination of tongue and its functions.  Examination of respiratory function.  Examination of lips.  Assessment of speech.  Analysis of smile. www.indiandentalacademy.com
  • 141.
    I)An assessment ofthe mandibular position as determined by the musculature. Under this we measure 1. Postural rest position 2. Inter occlusal clearance 3. Evaluation of the path of closure from rest to occlusion in: sagittal plane vertical plane transverse plane www.indiandentalacademy.com
  • 142.
    Postural rest position The postural rest position is a relatively unchanging neuromuscularly derived relationship of the lower jaw to the upper.  It is the position of the mandible when the elevator and depressor muscles of the mandible are in a state of minimal tonic contraction. www.indiandentalacademy.com
  • 143.
    When the mandibleis in postural rest position, it is usually 2-3mm below and behind the centric occlusion (recorded in canine area) The space between the teeth, when the mandible is at rest, is referred to as the freeway space or interocclusal clearance. www.indiandentalacademy.com
  • 144.
  • 145.
    I. The mandiblenow has to be brought into postural rest position. There are several methods for doing this. i)Command methods Phonetic method ii) Non command method iii) Combined method www.indiandentalacademy.com
  • 146.
    2)Registration of thepostural rest position of the mandible  Direct intra oral method. Direct extra oral methods.  Indirect extra oral method. www.indiandentalacademy.com
  • 147.
    Indirect extra oralmethod 1. Cephalometry - the clinician takes two or three lateral cephalograms under identical exposure and patient position conditions www.indiandentalacademy.com
  • 148.
     Kinesiographic registrationof the rest position, the recording unit www.indiandentalacademy.com
  • 149.
    Evaluation of thepath of closure from postural rest to occlusion in vertical plane True deep bite www.indiandentalacademy.com
  • 150.
  • 151.
    Evaluation of thepath of closure from postural rest to occlusion in sagittal plane www.indiandentalacademy.com
  • 152.
  • 153.
    • Evaluation ofthe path of closure from postural rest to habitual occlusion in the transverse plane. LATEROCCLUSION LATEROGNATHY www.indiandentalacademy.com
  • 154.
    Examination of TMJand mandibular movements www.indiandentalacademy.com
  • 155.
    Examination of TMJand jaw movements Clinical significance Malocclusion and TMJ TMJ dysfunction symptoms Examination www.indiandentalacademy.com
  • 156.
    EXAMINATION OF TEMPOROMANDIBULARDISORDERS IN THE ORTHODONTIC PATIENT: A CLINICAL GUIDE(J Appl Oral Sci. 2007;15(1):77-82) Examination of TMJ is a very important aspect of functional analysis for the following reasons: Early diagnosis of TMJ dysfunction and its elimination can prevent or eliminate incipient TMJ structural problems. Another reason is during functional therapy the condyle is displaced and dislocated to achieve a remodeling of the TMJ structures. www.indiandentalacademy.com
  • 157.
    I)Acute muscle disordersare the most common symptoms of TMJ disorder.  Spasm of the inferior lateral pterygoid causes this muscle to contract resulting in disclusion of the posterior teeth on the same side and premature contact of the anterior teeth on the opposite side. www.indiandentalacademy.com
  • 158.
    II. Joint sounds 1.clicking-singlejoint sound of short duration , if it is loud it is referred to as a ‘pop’. 2.crepitation-rough gravel like sound described as grating. www.indiandentalacademy.com
  • 159.
    When Auscultation iscarried out with a stethoscope, clicking and crepitus in the joint may be diagnosed during anteroposterior and eccentric movements of the mandible. www.indiandentalacademy.com
  • 160.
    I. Initial clicking II.Intermediate clicking III. Terminal clicking IV. Reciprocal clicking www.indiandentalacademy.com
  • 161.
    Examination of TMJand related structures Lateral palpation of the TMJ Posterior palpation of the TMJ www.indiandentalacademy.com
  • 162.
    Temporalis- The anteriorregion is palpated above the zygomatic arch and anterior to the TMJ. www.indiandentalacademy.com
  • 163.
    Palpation of anteriorand posterior temporalis muscle The middle region is palpated directly above the TMJ and superior to the zygomatic arch. www.indiandentalacademy.com
  • 164.
    Medial pterygoid: palpatedat their insertions on the medial surfaces of the mandibular angles. The finger tips are placed at the inferior borders of the mandible and lightly rolled medially and superiorly. www.indiandentalacademy.com
  • 165.
    Masseter: the fingersare placed on the zygomatic arches (just anterior to the TMJ) They are then dropped down slightly to the portion of the masseaters attached to the zygomatic arches just anterior to the joint. www.indiandentalacademy.com
  • 166.
  • 167.
    Maximum incisal distance Normalrange of mandibular opening when measured interincisally is between 53 and 58 mm. The patient is asked to open slowly until pain is first felt. This is the maximum comfortable opening. www.indiandentalacademy.com
  • 168.
    The patient isnext asked to open maximally. This is the recorded as maximum opening. Opening less than 40 mm is considered to be restricted. Lateral and protrusive movements  Any lateral movement less than 8 mm is recorded as a restricted movement. www.indiandentalacademy.com
  • 169.
    Examination of tongueand its functions www.indiandentalacademy.com
  • 170.
    Examination of thetongue and its function Evaluation of the tongue Size Shape Posture Evaluation of tongue in function Swallowing Cephalometric analysis of tongue www.indiandentalacademy.com
  • 171.
  • 172.
    Examination of tongueposture Cephalometric analysis Use of radio opaque coating such as barium paste on the tongue enhances visualization. www.indiandentalacademy.com
  • 173.
    Cephalometric analysis ofthe tongue www.indiandentalacademy.com
  • 174.
    Class II DIVI (Left) Class III (Right) www.indiandentalacademy.com
  • 175.
    Evaluation of tonguein function- swallowing Swallowing is examined in the following manner . 1. The patient is seated upright with the Frankfort horizontal parallel to the floor. 2. Observe unnoticed several unconscious swallows. 3. Small amount of tepid water is placed beneath the patients tongue tip and the patient is asked to swallow. Mandibular movements, facial muscle contractions are noted. 4. Hand is placed over the temporal muscle and swallowing exercise is repeated to feel for contractions for the muscle. www.indiandentalacademy.com
  • 176.
    5. A tonguedepressor or mouth mirror is placed on the lower lip to hold it lightly. While the patient is asked to swallow. 6. Unconscious swallow may be examined more specifically as follows. Some more water is placed in the patents mouth and the hand on the temporal muscle. The patient is asked to swallow for the last time. www.indiandentalacademy.com
  • 177.
  • 178.
  • 179.
    Retained infantile swallow-persistence of infantile swallow even after eruption of permanent teeth. Tongue thrusts strongly between the teeth on all sides. Strong contraction of the lip and facial muscles, inexpressive face, low gag thresh hold and occlude only on one molar in each quadrant. The prognosis for conditioning such a primitive reflex is very poor. www.indiandentalacademy.com
  • 180.
    Abnormal tongue habits Simple tongue thrust Complex tongue thrust www.indiandentalacademy.com
  • 181.
    Clinical significance ofabnormal swallowing 1. Simple tongue thrust corrects itself with correction of the open bite. 2. Complex tongue thrust requires occlusal stabilization by orthodontic treatment followed by tongue training with exercises. 3. Retained infantile swallow is a primitive reflex and correction is difficult . Poor prognosis. www.indiandentalacademy.com
  • 182.
    Examination of respiratoryfunction Research has proved that mouth breathing or interference in nasal respiration can have important effects on the craniofacial growth and the positions of the teeth. www.indiandentalacademy.com
  • 183.
  • 184.
    Mouth breathers donot change the shape or size of the external nares and occasionally contract the nasal orifices on inspiration. Even nasal breathers with temporary nasal congestion will demonstrate reflex alar contraction and dilation of nares during voluntary inspiration. Methods of examination www.indiandentalacademy.com
  • 185.
  • 186.
    Scope of functionaltherapy with respiratory problems 1. In habitual mouth breathing with little or no respiratory resistance, functional therapy is indicated: – Lip exercises-holding a sheet of paper between the lips to improve lip seal. – Oral screen with breathing holes. 1. If structural problems occur with excessive adenoid tissues etc, ENT consultation and possible treatment should be sought. After the resolution of the problem orthodontic treatment can begin. www.indiandentalacademy.com
  • 187.
  • 188.
    Examination of thelips The lips must be carefully examined as a part of the functional assessment. The lips should be examined at rest and during swallow and mastication. LIP DYSFUNCTIONS COMPETENT LIPS INCOMPETENT LIPS www.indiandentalacademy.com
  • 189.
  • 190.
    EVERTED LIPS- Theseare hypertrophied lips with redundant tissue but weak muscular tonicity. www.indiandentalacademy.com
  • 191.
    Various diagnostic exercises An assessment of the mandibular position as determined by the musculature  Examination of TMJ and mandibular movements  Examination of tongue and its functions  Examination of respiratory function  Examination of lips  Assessment of speech. www.indiandentalacademy.com
  • 192.
    Speech Analysis In malocclusionswith malposed teeth, malposition of the tongue may also occur impairing normal speech. Usually tongue with its inherent flexibility is able to compensate for atypical morphologic relationships. www.indiandentalacademy.com
  • 193.
    There are twoprocesses in the production of speech 1] Phonation –it is the production of airflow and the establishment of frequency 2] Articulation- it is the modification of airflow by resonance or various degree of stoppage to produce vowels and consonants www.indiandentalacademy.com
  • 194.
    Speech problems whichmay be improved by orthodontics are those of faulty articulation. • What are articulatory valves ? • The articulatory valves are Velopharyngeal valve labiodental linguodental, and linguoalveolar valve www.indiandentalacademy.com
  • 195.
    Labiodental {upper teethand lower lip} ‘F’ & ‘V’ Bilabial {lips} ‘P’ ‘B’ ‘W’ & ‘M’ Linguo –dental {tongue tip and upper teeth} ‘TH’ Linguo –alveolar {tongue tip alveolar ridge} ‘T’ & ‘D’ Linguo-velor-pharyngeal {tongue back, velum and pharyngeal wall} ‘K’ & ‘G’ Glottal {glottis} ‘H’ www.indiandentalacademy.com
  • 196.
    Cephalometric for functionalappliance therapy www.indiandentalacademy.com
  • 197.
    Analysis for facialskeleton 1.Saddle angle (N-S-Ar) Normal 123±5º Less than 118º -Antr post gl.fossa- favorable Greater than 128º-postr post gl.fossa -favorable Look for – 1.Articular angle - less than 143±6º- favorable 2.Ramal length- Long - favorable Uncompensated: Greater saddle angle + greater articular angle + Lesser ramal angle-unfavorable www.indiandentalacademy.com
  • 198.
    2.Articular angle- S-Ar-Go angleUpper and lower parts of the posterior contours of facial skeleton Large art in retrognathic mandible Small art angle in prognathic mandible Can be altered by orthopedic and orthodontics Reduction in the Ar angle 1.Anterior repositioning of Md 2.Closing the bite 3.Mesial migtratin of molars Between 9-15 years: Decreases by 2.5* for vertical growers and 2.9* in horizontal growth www.indiandentalacademy.com
  • 199.
    3.Gonial angle  Shows– 1. Form of the md. 2. Direction of mandibular growth - where functional appliance indicated.  Small lower gonial angle -horizontal grower – favorable  Large lower gonial angle-vertical grower - unfavorable if growth is considered during appliance fabrication, then it can be used as initial therapy but finally – surgery 9yr – gonial angle 125.5º Lr gonial angle - 69.5º- hor 133.4º 78.3º-ver  Decreases 2.89º-horizontal growth 2.42º-vertical growth www.indiandentalacademy.com
  • 200.
    4. Jarabak ratio: Postrface ht×100 = 62 to 66% Antr facial ht 9yrs 9-15yrs H V H V Post facial ht. 69.5 64.1 11.05 10.8 Antr facial ht. 103 106.6 12.18 12.71  Hor 67.5%-69.9%  Ver 60.1%-62.7% www.indiandentalacademy.com
  • 201.
    5. Antr cranialbase length (Se-N)  Horizontal growth 68.8mm at 9 yrs and increases by 4.46mm between 9- 15 yrs  Vertical growth 63.8mm and increases 3.52mm between 9- 15 yrs. Therefore greater antr cranial base length in horizontal & lesser in vertical growth 6.Postr cranial base length (S-Ar)  Depends on posterior face ht and position of gl.fossa  Short postr cranial base is seen in 1. Vertical growers 2. Skeletal open bite  Hor – 32.2mm 9.16mm (in 6yrs) 9-15 yrs  Ver -30mm 4.47mm www.indiandentalacademy.com
  • 202.
    Analysis of jawbases 1.SNA- Sagittal relation of the antr limit of the maxillary apical base Average 82.2 ± 2º - if larger than 84º functional appliance is contradicted SNA doesnt change significantly with functional appliance 9yrs 15yrs  Avg 79.5 81.28  Hor 79.73 81.57  Ver 79.0 80.57  Functional appliance can decrease SNA to a moderate extent.  A significant decrease is possible by H activator(7-8mm sagittal & 2- 3mm vertical) or a twin block www.indiandentalacademy.com
  • 203.
    2.SNB- Smaller indicativeof retrognathic mandible - Functional appliance is indicated Hor- 77.2º-80.5º (3.2º) Ver- 74.3º-75.9º (1.6º) Therefore growth directions and greater increments make the success of the functional therapy. 3.Basal Plane Angle (pal-mp) Hor – small 23.4º-20.5º (-3º) Ver – larger 32.9º – 30.9º (-2º) www.indiandentalacademy.com
  • 204.
    4.Inclination angle 85º(PP-Pn)- Anteinclinationis seen in horizontal growers and mouthbreathers Retroclined palatal plane is present in compensated ver growers Doesnt correlate with growth pattern or facial type But maxillary base inclination changes with fnl appl therapy Therefore mid treatment evaluation is indicated periodically www.indiandentalacademy.com
  • 205.
    5. Rotation ofthe jaw bases: A) Intermatrix rotation B) Matrix rotation = total rotation is what we see cephalometrically.  Remodelling of mandible at the gonial and symphyseal area  Horizontal – apposition at gonial, resorption at symphysis.  Vertical – apposition at the gonial, and resorption at genium.  Matrix rotation – neurovascular envelope  Functional appliance and growth can influence the mandibular rotation  Maxillary base is not altered by growth, but environmental factors like neuromuscular dysfunction, occlusal forces, gravity and nasorespiratory malfunction. www.indiandentalacademy.com
  • 206.
    6. Mutual rotationof jaw bases: Horizontal rotation – deep bite – convergent rotation Vertical rotation – open bite – divergent rotation Cranial rotation of both bases – offset deep bite Caudal rotation both bases – offset open bite Therapeutic control of vertical dimension is not possible and therefore compensatory treatment is indicated. www.indiandentalacademy.com
  • 207.
    7. Linear measurementof the jaw bases:  The length of mandibular and maxillary bases and ascending ramus is measured relative to Se – N.  Ideal dimensions can be calculated using the ratios: N-Se:Md base 20:21 Asecending ramus:Md base 5:7 Max base: Md base 2:3 Mandibular base: The mandibular base should be 3 mm longer than Se-N until 12th year and 3.5 mm longer after 12th year. A length 5mm less than this average is considered normal until 7 years and length 5mm or more is considered normal until 15 years. 9 yrs 15 yrsHorizontal pattern 67.59 mm 77.35 mm Vertical pattern 65.23 mm 73.5mm www.indiandentalacademy.com
  • 208.
    Extent of maxillarybase:  It is the distance between PNS and Pt A projected perpendicular to palatal plane.  Growth potential of mandible is greater than that of maxilla hence SNB angle increases and ANB decreases.9 years 15 years Horizontal patterns 44.56 mm 48.6 mm Vertical patterns 44.0 mm 47.16 mm www.indiandentalacademy.com
  • 209.
    Evaluation of thelength of the jaw bases 1. Mandibular base:  Md base = N-Se + 3mm indicates an age related normal mandibular length and an average growth increment.  If the base is shorter the growth increment is larger, if the base is longer the growth increment is shorter.  Retrognathic mandible may have short or longer base. Short base – retrognathism is due to growth deficiency Long base 1) functional retruded position because of overclosure or occlusal guidance 2) the mandible is morphologically built into the facial skeleton in a posterior position. www.indiandentalacademy.com
  • 210.
    Length of ascendingramus:  Measured from gonion to condylion. Condylion is constructed by the intersection of FH plane on the tangent to the ramus.  Ideal FH plane is also constructed “distance between soft tissue nasion and palatal plane is bisected along the Pn line. From this point a straight H line is drawn paralel to Se-N plane.”  Ramal length determines the posterior facial height.  It is longer in horizontal growers with 48.9mm at 9 years increasing to 68.6 7mm at 15 years.  It is shorter in vertical growers 44.47 mm at 9years 51.7 mm at 15 years. www.indiandentalacademy.com
  • 211.
    2. Maxillary base: Itis related to N-Se and to the Md base. Deviation from the Md base indicates that the Mx base is too short or too long. 3. Ascending ramus: If the ramus is too short, a large amount of growth can be expected because the growth pattern is not vertical. 4. Morphology of the mandible:  Orthognathic type – width of ramus is equal to ht of body of mandible including ht of alveolar process and incisor. The condyle and coronoid are almost on same plane.  Retrognathic – the ramus is narrow and short, the symphysis narrow and long. The coronoid process is shorter than condyle and the gonial angle is acute or small.  Prognathic – ramus is wide and long, symphysis is wider in saggital plane, the gonial angle is acute or small. www.indiandentalacademy.com
  • 212.
    Analysis of dentoalveolarrelationship Axial inclination of the incisors: 1. Upper incisors: Upper incisor to SN angle: a. 94 -100* until 7th year b. 102* in the permanent dentition c. larger angle indicates incisor procumbancy 2. Lower incisors: Incisor to mandibular plane angle: 90* - average smaller angle – lingual tipping of incisors – advantageous for functional appliance treatment. Activators are more effective in the saggital plane and tend to tip the lower incisors labially. if lower incisors are already labially tipped anterior repositioning of mandible and uprighting of incisors is necessary. www.indiandentalacademy.com
  • 213.
    3. Positioning ofthe incisors: Maxillary incisor to N-Pog line: 2 to 4mm Mandibular incisor to N-Pog line: -2 to +2 mm Proclined incisors are tipped, if the axial inclination is correct, then bodily movement is required. Mandibular incisors behind this line can be moved labially because space is available and anterior to this line should be moved lingually. www.indiandentalacademy.com
  • 214.
    Cephalometric evaluation oftreatment progress in mixed dentition www.indiandentalacademy.com
  • 215.
    Cephalometric evaluation ofA-P discrepancies www.indiandentalacademy.com
  • 216.
    Steiner’s anaylsis: An ANBangle of 2 ± 2° was considered Class I. Angles greater than 4° were considered Class II. Angles less than 0° were considered Class III. www.indiandentalacademy.com
  • 217.
    Wits appraisal inClass I patients with 0 ± 2 mm. greater than 2 mm indicated a Class II skeletal relation, and measurements less than – 2 mm indicated a Class III skeletal relation. The Wits analysis is a function of the inclination of the occlusal plane So standardization was attempted on the basis of an inclination of the occlusal plane of 8° to the palatal plane (NL). (AJO-85, Williams) www.indiandentalacademy.com
  • 218.
    McNamara analysis: The relationshipof either A or Pog to nasion perpendicular of 0 ± 2 mm was considered Class I. For differences greater than 4 mm between points A and Pog, If A is anterior to Pog, it is considered Class II. If Pog is anterior to A, it is considered Class III. www.indiandentalacademy.com
  • 219.
    Cephalometric assessment ofsagittal relationship using palatal plane - 1994 Apr AJO - Ram Nanda and Merrill  the first part evaluated changes in the inclination of palatal plane and in the linear distances from the age of 6 to 24 years and indicated the inclination of the palatal plane was stable throughout the growth period studied.  The second part established acceptable adult norms by evaluating in non-orthodontically treated with good facial balance.  The third part evaluated the proposed measures in pretreatment radiographs in malocclusions to compare the results of various diagnostic criteria for assessment of sagittal jaw relationships.  The distance between projections from points A and B on the palatal plane (App-Bpp) was found to be the best indicator of sagittal jaw relationship when compared with the angle ANB, the Wits appraisal and N perpendicular, www.indiandentalacademy.com
  • 220.
    Changes in palatalplane inclination The growth changes in the inclination of the palatal plane were measured relative to the pterygomaxillary vertical plane on an average Pp decreased by 0.16° in the female subjects and increased 2.22° in male subjects from age 6 to 24 years. The correction factor iwas found to be less than 0.01 mm, which was considered insignificant. This confirmed the observations that the palatal plane remains relatively stable throughout growth. This stability over time validates use of the palatal plane as a reference plane for measurement. www.indiandentalacademy.com
  • 221.
    Changes during growth Meanchanges in the measurements App-Bpp, App-Pogpp, Mpp- Dpp, and Mpp-Pogpp from age 6 to 24 years showed that those persons who are at the extremes at age 6 years may remain at or near the extremes. In some cases they move closer to from the average than they were at age 6 years. The measures using point Pogpp were more negative than the measurements based on points B and D, and the range was larger. The range for App-Pogpp was 13.66 mm for the women and 24.66 mm for the men. For Mpp-Pogpp the range was 13.94 mm for the women and 24.87 mm for the men. www.indiandentalacademy.com
  • 222.
    The advantages ofusing palatal plane are (1) growth changes of point N do not influence the result (2) rotation of the jaws does not influence the result (3) inclination of the occlusal plane by dental effects is excluded (4) vertical effects of points A and B are decreased in comparison to other methods of analysis. (5)Palatal plane is to be preferred over the FOP because the occlusal plane changes its inclination during growth and with orthodontic treatment. www.indiandentalacademy.com
  • 223.
    (6)Palatal plane isdesirable since this skeletal plane is in close proximity to the areas under consideration. (7)The proximity of palatal plane to the dentitions and their apical bases in both the maxilla and the mandible allowed an evaluation of the maxillomandibular complex by relating the mandible to the maxillary plane and not by how the maxilla and the mandible related to nasion, cranial base, functional occlusal plane, or any other distant reference point. (8)Palatal plane was also selected because it is stable throughout life.  The palatal plane appeared to maintain a parallel relation over the growth range Broadbent. The palatal plane maintained a constant angular relationship with the anterior cranial base –(Brodie, Bjork) and to the pterygomaxillary vertical plane (Riolo) www.indiandentalacademy.com
  • 224.
    REFERENCES DENTOFACIAL ORTHOPEDICS WITHFUNCTIOBNAL APPLIANCE - GRABER AND PETROVIC CURRENT PRNCIPLES AND TECHNIQUES GRABBER ,VANARSDALL AND VIGG TWINBLOCK FUNCTIONAL APPLIANCE THERAPY – WILLIAM.J.CLARK CONTEMPORARY ORTHODONTICS – WILLIAM.R PROFFIT REMOVABLE ORTHODONTIC APPLIANCES – GRABER AND NEWMANN www.indiandentalacademy.com
  • 225.
    Osteogenesis in theglenoid fossa in response to mandibular advancement: Rabie, Zhihe Zhao. AJODO 2001; 119: 390-400 Growth and treatment changes in patients treated with a headgear- activator appliance. Margereta Bendeus, Urban Hagg, Rabie AJODO 2002; 121: 376-84 Effects of headgear Herbst and mandibular step-by-step advancement versus conventional Herbst appliance and maximal jumping of the mandible.- Xi Du, Hagg and Rabie; EJO 24 (2002) VWGF and bone formation in the glenoid fossa during forward mandibular positioning. Rabie, Lily Shum, Chayanupatkul. AJODO 2002; 122: 202-9 www.indiandentalacademy.com
  • 226.
    Factors regulating mandibularcondylar growth - Rabie, Hagg- AJODO 2002;122: 401-4 The correlation between neovascularization and bone formation in the condyle during forward mandibular positioning: Rabie, Leung et al Angle Orthod 2002: 431-438 Temporomandibular response to early and late removal of bite- jumping devices.-f Chayanupatkul, Rabie and Hagg; EJO 25(2003) www.indiandentalacademy.com
  • 227.
    Functional appliance therapyaccelerates and enhances condylar growth- AJODO 2003; 123: 40-8 Replicating mesenchymal cells in the condyle and the glenoid fossa during mandibular forward postioning: Rabie, Louise Wong, Marjorie Tsai. AJODO2002; 123: 49-57 www.indiandentalacademy.com
  • 228.
    The correlation ofreplicating cells and osteogenesis in the condyle during stepwise advancement. Rabie, Tsai, Hagg. Angle Orthod 2003;v73: 457-405 Correlation of replicating cells and osteogenesis in the glenoid fossa during stepwise advancement Rabie, Wong, Hagg: AJODO 2003: 123: 521-6 Forward mandibular positioning up-regulates Sox 9 and Type II collagen expression in the glenoid fossa. www.indiandentalacademy.com
  • 229.
    PTHrP regulates chondrocytesmaturation in condylar cartilage: Neovascularization and Bone formation in the condyle during step-wise mandibular advancement: Leung, Rabie, Hagg : EJO 26(2004) 137-141 www.indiandentalacademy.com
  • 230.
    Woodside DG, MetaxasA, Altuna G. The influence of functional appliance therapy on glenoid fossa remodeling. Am J Orthod Dentofacial Orthop 1987;92:181-98. Rabie ABM, Zhao Z, Shen G, Ha¨gg EU, Robinson W. Osteogenesis in the glenoid fossa in response to mandibular advancement. Am J Orthod Dentofacial Orthop 2001;119:390-400. www.indiandentalacademy.com
  • 231.
    Dentofacial Orthopedics withFunctional Appliances. Graber TM, Rakosi T, Petrovic AG. Second edition. Chapters 1-3.pg 1-73 Petrovic A, Stutzmann JJ. Does the frankel appliance produce forward movements of the mandibular premolars? EJO 1982;4;173. Lavergne J, Petrovis A. Discontinuities in occlusal relationship and the regulation of facial growth.A cybernetic view. EJO 1983;5,269. www.indiandentalacademy.com
  • 232.
    Stutzmann JJ, PetrovicA. Intrinsic regulation of the condylar cartilage growth rate. EJO 1979,1:41. Stutzmann JJ, Petrovic A, Shaye R. Relationship between mandibular growth rotation and alveolar bone turnover rate. J Dent Res 1980: 59,448. Orthodontics – Current principles and techniques. third edition. Graber, Vanarsdall. Contemporary orthodontics. third edition, Proffit. www.indiandentalacademy.com
  • 233.