Efficacy and
Safety of Sparsentan(ET1 Receptor
antagonist) in Patients with FSGS
DR HOORIA SHAFIQUE
TR NEPHROLOGY
SZHL
DEFINITION
• FSGS , also known as focal nodular glomerulosclerosis, is
a histopathological finding of scarring of glomeruli and
damage to podocytes.
• It accounts for 20% cases of nephrotic syndrome in
children, and 40% in adults, with approximate incidence of
7 per 1 million.
• Males and African American race are at higher risk
Clinical
Presentation
>70% of patients present with signs and symptoms of nephrotic
syndrome
 Nephrotic range (>3.5 g/d) proteinuria
 Generalized edema
 Hypertension
 Hypoalbuminemia
 Hyperlipidemia
 Microscopic hematuria
Renal failure
Pleural effusion and ascites may present
Pericardial effusion (rare)
Stephen M. Korbet J Am Soc Nephrol 2012;23:1769-77
Diagnostic
Workup
Patient’s past medical history
Laboratory investigations
 Urine analysis (UA), renal profile, serology, autoimmune
screen, toxicology, etc.
Imaging studies
 Ultrasound (US) of kidney
Renal biopsy (GOLD STANDARD)
PROGRESSIVE CHANGES IN FSGS
• Foot process effacement.
• Podocytes Apoptosis
• Filtration of non specific plasma proteins
• Capillary expansion
• Formation of synechiae
• Mesangial matrix proliferation
TYPES
• PRIMARY FSGS
Permeability factors
1. suPAR
2. Apol A1
3. CLC1
4. AT1R -Ab
• 100% foot process effacement .
• Idiopathic in nature.
SECONDARY FSGS
• GENETIC ABNORMALITIES
• FAMILIAL DISEASE(alpha actinin 4 mutation, WT-1,
nephrin mutation, podocin mutation )
• INFECTIONS(HIV, PARVO B19, CMV)
• OBESITY
• HEROIN NEPHROPATHY
• DRUGS(pamidronate)(sirolimus)(anabolic
steroids)(Interferon)(lithium)
ETIOLOGY
• WITH NORMAL RENAL MASS
1. Systemic hypertension
2. Acute or chronic vaso-occlusive processes(athero
embolization, TMA, Renal Artery Stenosis)
3. Elevated BMI
4. Incresed lean body mass
5. Sickle cell anemia.
6. CNI toxicity
WITH REDUCED RENAL
MASS
• Oligomeganephronia.
• Very low birth weight.
• Congenital single kidney.
• Reflux nephropathy .
• Partial / complete nephrectomy.
• Renal allograft.
• Ageing.
• Advance renal disease with reduced
functioning nephrons.
HISTOLOGICAL VARIANTS- Columbia
Classification
• COLLAPSING VARIANT
• TIP VARIANT
• PERIHILAR
• CELLULAR VARIANT
• FSGS N.O.S( CLASSIC FSGS)
Prognosis
Inadequate response
 Time from the onset of gross proteinuria to ESRD is 6-8 years
“Degree of proteinuria”– key factor determining renal
survival
 Non-nephrotic proteinuria: <15% progress to ESRD over the course of 10
years
 Nephrotic range proteinuria: ≥50% progress to ESRD over 5-10 years
 Massive proteinuria (>10-14 g/d): malignant form, resulting in ESRD by
2-3 years
In general, males are 1.5-2 times more likely to progress to
ESRD than affected females
Prevalence rate is much higher in blacks than whites
Nephrotic Syndrome in
FSGS
Classification Reduction of proteinuria (g/d)
Complete remission <0.3
Partial remission 0.3-3.5
Relapse >3.5
Steroid-dependent
Two relapses during 2 weeks of completing
steroid therapy
Steroid-resistant
Persistence of proteinuria despite
prednisone therapy for >4 months
Treatment
algorithim
Corticosteroid
s
Mainstay of treatment for idiopathic FSGS with nephrotic syndrome
Mechanism of action:
 Not fully understood, however, possibly through suppression of T- lymphocyte
mediated response
Treatment regimen:
 Prednisone oral:
1 mg/kg/day (max 80 mg/day) or alternate-day of 2 mg/kg (up to 120 mg) for at
least 4 weeks or for 2 weeks after the disappearance of proteinuria which ever is
longer
 Taper (complete remission): reduce dose by 5mg every 1-2 weeks to complete
duration of 6 months
 if partial remission is achieved within 8-12 weeks continue till 16 weeks to ascertain
whether reduction of proteinuria and complete remission may occur, thereafter reduce
dose as for complete remission.
KDIGO Clinical Practice Guideline for Glomerulonephritis
Steroid-Resistant FSGS Cont.
Dosing regimen
CSA:
3–5 mg/kg/day in two divided doses (target levels 100–175 ng/ml)
for at least 6 months
If remission, continue therapy for 1 year, then reduce CSA doseby
25% every 2 months as a slow taper (2D)
If no remission by 6 months, discontinueCSA
Tacrolimus
0.05–0.1 mg/kg/d in two divided doses (initial target levels 5–10
ng/ml)
If remission: follow same duration as CSA
KDIGO Clinical Practice Guideline for Glomerulonephritis
Other treatment approaches-
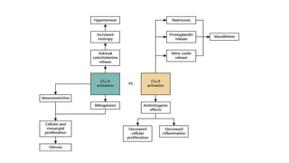
Role Of Endothelin receptors
• Endothelin (ET) is a 21 amino-acid peptide characterized in
humans by 3 distinct genes with unique isoforms ET-1, ET-2, ET-3
• ET-1 exerts effects via multiple signaling pathways and regulates
both catecholamines and the renin-angiotensin-aldosterone
system.
• Its synthesis is upregulated by by angiotensin, vasopressin, IL-1,
low pH, and cyclosporine A and can be decreased by
prostacyclin, nitric oxide (NO), and natriuretic peptides
• Endothelin type A (ETA) receptor antagonists have
emerged as promising therapies that may augment RASI
actions.
• studies have shown that endothelin receptor antagonists
(ET1As) or RASIs ameliorate parenchymal injury and
reduce proteinuria in rodent models of FSGS.
• In humans, the additive antiproteinuric benefit from
combining ETAs and RASIs was demonstrated in diabetic
nephropathy.
DUET: A Phase 2 Study Evaluating
the Efficacy and
Safety of Sparsentan(ET1A and AT1
receptor atagonist) in Patients with
FSGS
STUDY DESIGN:
• Randomized, Double-blind, Active-Control, Dose-Escalation Study (DUET)
• The DUET study, approved as an ancillary study by the Nephrotic Syndrome
Study Network cohort study,22 enrolled patients at 44 sites between April of
2014 and April of 2016 in the United States and Europe
• Eligible patients were aged 8–75 years in the United States and 18–75 years in
Europe; all had biopsy-proven FSGS or a disease-causing genetic mutation
associated with FSGS, UP/C ratio >1.0 g/g, and eGFR>30 ml/min per 1.73 m2
• patients were screened to confirm eligibility and, if necessary, underwent a 2-
week washout period to discontinue prescribed ARBs or ACEIs.
• At week 0, patients were randomized 3:1 through an interactive
web response system within sequential dose-escalating, 20-
patient cohorts to receive sparsentan 200, 400 (two cohorts), or
800 (two cohorts) mg/d or the active control irbesartan 300 mg/d.
• Patients randomized to irbesartan received 150 mg/d for the first
week before escalating to 300 mg/d for the remaining 7 weeks.
Patients with body wt <50 kg received 50% of the assigned study
drug doses
Primary endpoint
• Primary efficacy objective is to determine the change in Up/C from
baseline to week 8 in FSGS patients receiving Sparsentan over a
range of dose levels compared to treatment with irbesartan as
active control.
• Secondary Endpoint
• The secondary end point was the proportion of patients who
achieved the FSGS partial remission end point (FPRE), defined
as UP/C<1.5 g/g and a >40% reduction in UP/C from baseline to
week 8.
Overall, 28% of sparsentan-treated patients achieved FPRE compared with
9% of irbesartan-treated patients (P=0.04
Results
There was a greater reduction in proteinuria among pooled
(all
doses combined) sparsentan-treated patients (-44.8%; 95%
CI, -52.7% to -35.7%) compared with irbesartan-treated
patients (-18.5%; 95% CI, -34.6% to 1.7%; P=0.006; after
the 8-week, double-blind treatment period.
Effect on BP- Tertiary outcome
Adverse Events
Discussion
• The findings indicate that short-term dual blockade of the AT1 and ETA
receptors with sparsentan produced greater reduction in proteinuria
than blockade of the AT1 receptor alone.
• Treatment differences were statistically significant when combining all
sparsentan doses and when combining the two higher doses
• sparsentan was nearly three times as likely to achieve FPRE.
• The ongoing open-label treatment period of the DUET study will
evaluate long-term trends in kidney function in sparsentan-treated
patients.
Limitations
• a limitation of the DUET study was the number of patients
enrolled in each dose cohort.
• The study did not detect significant differences in
antiproteinuriceffect between individual dose groups,
potentially as a result of small sample sizes.
• population included only 15 (14%) black patients,offering
limited opportunity for interpretation of results in this patient
subgroup with increased genetic risk for, incidence of, and
comorbidities associated with FSGS.
• exclusion of patients with missing data from the EES also
limited the total number of patients included in the analyses
Conclusion
• In conclusion, the results of the 8-week DUET study
indicate that dual blockade of the AT1 and ETA receptors
by sparsentan reduces proteinuria significantly more than
single blockade of the AT1 receptor by irbesartan over 8
weeks of treatment in patients with primary FSGS.
• However, long-term effects of sparsentan on preservation
of kidney function remain to be determined
FSGS-Sparsentan.pptx

FSGS-Sparsentan.pptx

  • 1.
    Efficacy and Safety ofSparsentan(ET1 Receptor antagonist) in Patients with FSGS DR HOORIA SHAFIQUE TR NEPHROLOGY SZHL
  • 2.
    DEFINITION • FSGS ,also known as focal nodular glomerulosclerosis, is a histopathological finding of scarring of glomeruli and damage to podocytes. • It accounts for 20% cases of nephrotic syndrome in children, and 40% in adults, with approximate incidence of 7 per 1 million. • Males and African American race are at higher risk
  • 3.
    Clinical Presentation >70% of patientspresent with signs and symptoms of nephrotic syndrome  Nephrotic range (>3.5 g/d) proteinuria  Generalized edema  Hypertension  Hypoalbuminemia  Hyperlipidemia  Microscopic hematuria Renal failure Pleural effusion and ascites may present Pericardial effusion (rare) Stephen M. Korbet J Am Soc Nephrol 2012;23:1769-77
  • 4.
    Diagnostic Workup Patient’s past medicalhistory Laboratory investigations  Urine analysis (UA), renal profile, serology, autoimmune screen, toxicology, etc. Imaging studies  Ultrasound (US) of kidney Renal biopsy (GOLD STANDARD)
  • 5.
    PROGRESSIVE CHANGES INFSGS • Foot process effacement. • Podocytes Apoptosis • Filtration of non specific plasma proteins • Capillary expansion • Formation of synechiae • Mesangial matrix proliferation
  • 8.
    TYPES • PRIMARY FSGS Permeabilityfactors 1. suPAR 2. Apol A1 3. CLC1 4. AT1R -Ab • 100% foot process effacement . • Idiopathic in nature.
  • 9.
    SECONDARY FSGS • GENETICABNORMALITIES • FAMILIAL DISEASE(alpha actinin 4 mutation, WT-1, nephrin mutation, podocin mutation ) • INFECTIONS(HIV, PARVO B19, CMV) • OBESITY • HEROIN NEPHROPATHY • DRUGS(pamidronate)(sirolimus)(anabolic steroids)(Interferon)(lithium)
  • 10.
    ETIOLOGY • WITH NORMALRENAL MASS 1. Systemic hypertension 2. Acute or chronic vaso-occlusive processes(athero embolization, TMA, Renal Artery Stenosis) 3. Elevated BMI 4. Incresed lean body mass 5. Sickle cell anemia. 6. CNI toxicity
  • 11.
    WITH REDUCED RENAL MASS •Oligomeganephronia. • Very low birth weight. • Congenital single kidney. • Reflux nephropathy . • Partial / complete nephrectomy. • Renal allograft. • Ageing. • Advance renal disease with reduced functioning nephrons.
  • 12.
    HISTOLOGICAL VARIANTS- Columbia Classification •COLLAPSING VARIANT • TIP VARIANT • PERIHILAR • CELLULAR VARIANT • FSGS N.O.S( CLASSIC FSGS)
  • 15.
    Prognosis Inadequate response  Timefrom the onset of gross proteinuria to ESRD is 6-8 years “Degree of proteinuria”– key factor determining renal survival  Non-nephrotic proteinuria: <15% progress to ESRD over the course of 10 years  Nephrotic range proteinuria: ≥50% progress to ESRD over 5-10 years  Massive proteinuria (>10-14 g/d): malignant form, resulting in ESRD by 2-3 years In general, males are 1.5-2 times more likely to progress to ESRD than affected females Prevalence rate is much higher in blacks than whites
  • 16.
    Nephrotic Syndrome in FSGS ClassificationReduction of proteinuria (g/d) Complete remission <0.3 Partial remission 0.3-3.5 Relapse >3.5 Steroid-dependent Two relapses during 2 weeks of completing steroid therapy Steroid-resistant Persistence of proteinuria despite prednisone therapy for >4 months
  • 17.
  • 18.
    Corticosteroid s Mainstay of treatmentfor idiopathic FSGS with nephrotic syndrome Mechanism of action:  Not fully understood, however, possibly through suppression of T- lymphocyte mediated response Treatment regimen:  Prednisone oral: 1 mg/kg/day (max 80 mg/day) or alternate-day of 2 mg/kg (up to 120 mg) for at least 4 weeks or for 2 weeks after the disappearance of proteinuria which ever is longer  Taper (complete remission): reduce dose by 5mg every 1-2 weeks to complete duration of 6 months  if partial remission is achieved within 8-12 weeks continue till 16 weeks to ascertain whether reduction of proteinuria and complete remission may occur, thereafter reduce dose as for complete remission. KDIGO Clinical Practice Guideline for Glomerulonephritis
  • 19.
    Steroid-Resistant FSGS Cont. Dosingregimen CSA: 3–5 mg/kg/day in two divided doses (target levels 100–175 ng/ml) for at least 6 months If remission, continue therapy for 1 year, then reduce CSA doseby 25% every 2 months as a slow taper (2D) If no remission by 6 months, discontinueCSA Tacrolimus 0.05–0.1 mg/kg/d in two divided doses (initial target levels 5–10 ng/ml) If remission: follow same duration as CSA KDIGO Clinical Practice Guideline for Glomerulonephritis
  • 20.
    Other treatment approaches- RoleOf Endothelin receptors • Endothelin (ET) is a 21 amino-acid peptide characterized in humans by 3 distinct genes with unique isoforms ET-1, ET-2, ET-3 • ET-1 exerts effects via multiple signaling pathways and regulates both catecholamines and the renin-angiotensin-aldosterone system. • Its synthesis is upregulated by by angiotensin, vasopressin, IL-1, low pH, and cyclosporine A and can be decreased by prostacyclin, nitric oxide (NO), and natriuretic peptides
  • 23.
    • Endothelin typeA (ETA) receptor antagonists have emerged as promising therapies that may augment RASI actions. • studies have shown that endothelin receptor antagonists (ET1As) or RASIs ameliorate parenchymal injury and reduce proteinuria in rodent models of FSGS. • In humans, the additive antiproteinuric benefit from combining ETAs and RASIs was demonstrated in diabetic nephropathy.
  • 24.
    DUET: A Phase2 Study Evaluating the Efficacy and Safety of Sparsentan(ET1A and AT1 receptor atagonist) in Patients with FSGS
  • 25.
    STUDY DESIGN: • Randomized,Double-blind, Active-Control, Dose-Escalation Study (DUET) • The DUET study, approved as an ancillary study by the Nephrotic Syndrome Study Network cohort study,22 enrolled patients at 44 sites between April of 2014 and April of 2016 in the United States and Europe • Eligible patients were aged 8–75 years in the United States and 18–75 years in Europe; all had biopsy-proven FSGS or a disease-causing genetic mutation associated with FSGS, UP/C ratio >1.0 g/g, and eGFR>30 ml/min per 1.73 m2 • patients were screened to confirm eligibility and, if necessary, underwent a 2- week washout period to discontinue prescribed ARBs or ACEIs.
  • 26.
    • At week0, patients were randomized 3:1 through an interactive web response system within sequential dose-escalating, 20- patient cohorts to receive sparsentan 200, 400 (two cohorts), or 800 (two cohorts) mg/d or the active control irbesartan 300 mg/d. • Patients randomized to irbesartan received 150 mg/d for the first week before escalating to 300 mg/d for the remaining 7 weeks. Patients with body wt <50 kg received 50% of the assigned study drug doses
  • 29.
    Primary endpoint • Primaryefficacy objective is to determine the change in Up/C from baseline to week 8 in FSGS patients receiving Sparsentan over a range of dose levels compared to treatment with irbesartan as active control. • Secondary Endpoint • The secondary end point was the proportion of patients who achieved the FSGS partial remission end point (FPRE), defined as UP/C<1.5 g/g and a >40% reduction in UP/C from baseline to week 8.
  • 34.
    Overall, 28% ofsparsentan-treated patients achieved FPRE compared with 9% of irbesartan-treated patients (P=0.04
  • 35.
    Results There was agreater reduction in proteinuria among pooled (all doses combined) sparsentan-treated patients (-44.8%; 95% CI, -52.7% to -35.7%) compared with irbesartan-treated patients (-18.5%; 95% CI, -34.6% to 1.7%; P=0.006; after the 8-week, double-blind treatment period.
  • 36.
    Effect on BP-Tertiary outcome
  • 37.
  • 38.
    Discussion • The findingsindicate that short-term dual blockade of the AT1 and ETA receptors with sparsentan produced greater reduction in proteinuria than blockade of the AT1 receptor alone. • Treatment differences were statistically significant when combining all sparsentan doses and when combining the two higher doses • sparsentan was nearly three times as likely to achieve FPRE. • The ongoing open-label treatment period of the DUET study will evaluate long-term trends in kidney function in sparsentan-treated patients.
  • 39.
    Limitations • a limitationof the DUET study was the number of patients enrolled in each dose cohort. • The study did not detect significant differences in antiproteinuriceffect between individual dose groups, potentially as a result of small sample sizes. • population included only 15 (14%) black patients,offering limited opportunity for interpretation of results in this patient subgroup with increased genetic risk for, incidence of, and comorbidities associated with FSGS. • exclusion of patients with missing data from the EES also limited the total number of patients included in the analyses
  • 40.
    Conclusion • In conclusion,the results of the 8-week DUET study indicate that dual blockade of the AT1 and ETA receptors by sparsentan reduces proteinuria significantly more than single blockade of the AT1 receptor by irbesartan over 8 weeks of treatment in patients with primary FSGS. • However, long-term effects of sparsentan on preservation of kidney function remain to be determined

Editor's Notes

  • #7 Anti-CD40 antibodies isolated from these patients disrupted podocyte architecture in vitro and induced proteinuria anti-CD40 antibodies and suPAR may synergize in inducing αvβ3 integrin activation and FSGS lesions