Mastering ECBA® V3
© Adaptive Processes Consulting 2006 - 2016
Mastering ECBA® V3
2006-16 ©Adaptive Processes Requirements excellence! Page 1 of 169
Copyright notice
All rights reserved.
IIBA®, BABOK®, CBAP® are registered Trademarks of International
Institute of Business Analysis, Canada.
All trademarks of copyrights mentioned herein are the possession
of their respective owners. We make no claim of ownership by the
mention of products that contain these marks.
Contents of this document should not be disclosed to any
unauthorized person. This document may not, in whole or in part,
be reduced, reproduced, stored in a retrieval system, translated,
or transmitted in any form or by any means, electronic or
mechanical.
This publication may be used in assisting aspirants for CBAP®
examination. It does not warrant that use of this publication will
ensure passing the CBAP® examination.
Mastering ECBA® V3
2006-16 ©Adaptive Processes Requirements excellence! Page 2 of 169
Introduction
As the book title suggests, this book is a guidebook for the
aspirants of the CBAP® examination from IIBA®, Canada. We value
your time and hence the book is designed to be extremely specific
– Help you pass the certification examination with least possible
effort.
This book is authored by qualified CBAP® trainers who have helped
many other participants clear the CBAP® examination in the very
first attempt. They are also regular trainers for CBAP®
preparations in both corporate and open-hose workshops and have
trained participants across the world – USA, Australia, Middle
East, South East Asia, Europe and Africa.
Now CBAP® examination is based on BABOK® v3.0 and so is this book.
This book presents BABOK® concepts in a tabular format which is
easy to understand. This book will soon be followed by an audio
book and elearning to further assist participants.
Feedbacks and suggestions on the book
We will be glad and thankful if you can share your feedbacks and
suggestions on the book. Please send your feedbacks and
suggestions to Info@AdaptiveProcesses.com.
Mastering ECBA® V3
2006-16 ©Adaptive Processes Requirements excellence! Page 3 of 169
Table of contents
Copyright notice
Introduction 2
Feedbacks and suggestions on the book 2
Unique benefits of working with us 7
Our key clients 7
Adaptive workshops catalogue 8
1. Preface and Introduction 10
1.1 What is business analysis? 10
1.2 What is IIBA®? 13
1.3 What and Why of ECBA® 15
1.4 Underlying competencies 24
2. BA key concepts 25
2.1 Key terms 25
2.2 Requirement Classification 26
2.3 Stakeholders 27
3. BA planning and monitoring 29
3.1 Plan BA approach 32
3.2 Plan stakeholder engagement 39
3.3 Plan BA governance 45
3.4 Plan BA information management 49
3.5 Identify BA performance improvements 56
Mastering ECBA® V3
2006-16 ©Adaptive Processes Requirements excellence! Page 4 of 169
4. Elicitation and collaboration 60
4.1 Prepare for elicitation 63
4.2 Conduct elicitation 67
4.3 Confirm elicitation result 70
4.4 Communicate BA information 72
4.5 Manage stakeholder collaboration 76
5. Requirements life cycle management 79
5.1 Trace Requirements 84
5.2 Maintain Requirements 87
5.3 Prioritize Requirements 89
5.4 Assess Requirements Changes 93
5.5 Approve Requirements 96
6. Strategy analysis 98
6.1 Analyze current state 103
6.2 Define future state 108
6.3 Assess risks 113
6.4 Define change strategy 117
7. Requirements analysis and design definition 121
7.1 Specify and model requirements 124
7.2 Verify requirements 128
7.3 Validate requirements 130
7.4 Define Requirements architecture 133
2006-16 ©Adaptive Processes Requirements excellence! Page 5 of 169
Mastering ECBA® V3
7.5 Define Design options 136
7.6 Analyze Potential value and Recommend Solution 139
8. Solution evaluation 142
8.1 Measure Solution Performance 144
8.2 Analyze Performance Measures 147
8.3 Assess Solution limitations 149
8.4 Assess enterprise limitations 152
8.5 Recommend actions to increase solution value 156
9. Underlying Competencies 159
9.1 Analytical Thinking and Problem Solving 159
9.2 Behavioral Characteristics 161
9.3 Business Knowledge 163
9.4 Communication Skills 164
9.5 Interaction Skills 166
9.6 Tools and Technology 167
About Adaptive Processes Consulting
2006-16 ©Adaptive Processes Requirements excellence! Page 6 of 169
Mastering ECBA® V3
Adaptive Processes is a leading
global player helping its clients
improve their BA and requirements
engineering capabilities and
practices.
Key facts
 Consulting, training,
staffing and products for
BA and requirements
engineering.
 200+ person-years
consulting experience.
 200+ Clients across the
globe.
 10+ Fortune 500 clients.
 200+ workshops in India,
US, Thailand, Philippines,
Malaysia.
Unique benefits of working with us
2006-16 ©Adaptive Processes Requirements excellence! Page 7 of 169
Mastering ECBA® V3
Our key clients
Govern
2006-16 ©Adaptive Processes Requirements excellence! Page 8 of 169
Mastering ECBA® V3
Adaptive workshops catalogue
Category Course Name
Business analysis Certified Business analyst Professional
(CBAP® ) (Endorsed by IIBA®, Canada)
Business analysis Certification of Capability in BA
(CCBA) (Endorsed by IIBA®, Canada)
Business analysis Certified Professional in Requirements
Engineering(CPRE) (Endorsed by IREB,
Germany)
Business analysis Elicitation techniques
Business analysis Requirements modeling using UML
Business analysis Behavioral skills for BAs
Business analysis The ACE BA program
Agile Certified Agile Practitioner
Agile Introduction to Agile and Scrum
BSC Balance Score Card
CMMI CMMI for Services
CMMI Introduction to CMMI for Development
CMMI CMM Implementation Workshop
CoBIT Introduction to COBIT
Excel Excel for Executive Managers
ISO 27001 Certified ISO 27001 Implementer
ISO 27001 Certified ISO 27001 Internal Auditor
Project Management Introduction to MS-Project
2006-16 ©Adaptive Processes Requirements excellence! Page 9 of 169
Mastering ECBA® V3
Project Management Project Management Basics
Project Management Program Management Professional
Project Management Stakeholder Management
Six Sigma Six Sigma Green Belt
Project Management Certified Software Team Lead
Software Engineering Configuration Management
Software Engineering Good Programming Practices
Software Engineering Introduction to Software Quality
Software Engineering Requirements Management
Software Engineering Software Engineering Principles
Software Engineering Introduction to Software QA
Software Engineering Software Reviews
Software Engineering Software Testing Principles
Software Engineering Software Metrics
Software Engineering Statistics for Project managers
Software Engineering Statistical Process Control
Please note that we modify course catalog based on changing
business needs. For the latest information, always refer to our
web-site, www.AdaptiveProcesses.com.
2006-16 ©Adaptive Processes Requirements excellence! Page 10 of 169
Mastering ECBA® V3
1. Preface and Introduction
1.1 What is business analysis?
BABOK® definition: BA is the practice of
enabling change in an enterprise by defining
needs and recommending solutions that deliver
value to stakeholders.
BA enables an enterprise to articulate its
needs, rationale for change and to design and
describe solutions that can deliver value.
BA can be performed within a project or across
the enterprise. It can be used to understand
the current state, Define future state and
determine activities required for transition.
BA can be performed from various perspectives
like agile, business intelligence, information
technology, business architecture, business
process management etc.
Your notes:
2006-16 ©Adaptive Processes Requirements excellence! Page 11 of 169
Mastering ECBA® V3
Who is a Business analyst?
A person who performs BA tasks mentioned in
BABOK® is considered a Business analyst
irrespective of his job title or organization
role.
Business analysts elicit actual needs of
stakeholders, not simply capture expressed
desires. They are also responsible for
discovering and analysing information from
various sources.
Common job titles for BAs are business
architect, system analyst, requirements
engineer, process analyst, management
consultant, product manager etc.
Business analysts help organizations define
the optimal solutions for their needs, given
the set of constraints (including time,
budget, regulations and others).
2006-16 ©Adaptive Processes Requirements excellence! Page 12 of 169
Mastering ECBA® V3
Key activities BAs perform are:
Facilitate stakeholder collaboration
Drive change
Devise strategies
Analyze needs and solutions
Understand problems and goals of the
enterprise
2006-16 ©Adaptive Processes Requirements excellence! Page 13 of 169
Mastering ECBA® V3
1.2 What is IIBA®?
International Institute of BA (IIBA® ) was
founded in Toronto, Canada in October of 2003
to support the BA community by:
 Creating and developing awareness and
recognition of the value and contribution
of the business analyst.
 Defining the BA body of knowledge
(BABOK®).
 Providing a forum for knowledge sharing
and contribution to the BA profession.
 Publicly recognizing and certifying
qualified practitioners through an
internationally acknowledged certification
program.
2006-16 ©Adaptive Processes Requirements excellence! Page 14 of 169
Mastering ECBA® V3
What is BABOK®?
BABOK® contains a description of generally
accepted practices in the field of business
analysis. It gives a guidance on the skills
and knowledge that a business analyst must
possess. Contents of BABOK® have been verified
thoroughly by practitioners.
BABOK® does not mandate that practices
described should be followed under all
circumstances.
Any set of practices MUST be tailored to the
specific BA conditions.
The goal of revising BABOK® v2.0 and coming up
with the new version v3.0 are as follows:
 Incorporate new concepts and practices
 Address the evolving scope of the
profession
 Incorporate lessons learnt form
practitioners
2006-16 ©Adaptive Processes Requirements excellence! Page 15 of 169
Mastering ECBA® V3
 Enhance readability and usability of the
guide and consistency and quality of
texts and illustrations
 Improve consistency with other generally
accepted BA standards
1.3 What and Why of ECBA®
ECBA® stands for Entry Certificate in Business
Analysis, 1st level certification provided by
International Institute of Business Analysis
(IIBA®), Canada (www.IIBA® .org).
Following are some of the benefits of becoming
a ECBA® :
Be recognized for your competency in
business analysis. 
Business analysis is the fastest growing
career opportunity for IT professionals. 
People with domain experience can move into
IT sector by becoming a business analyst. 
Better job prospects. 
Better salary. 
2006-16 ©Adaptive Processes Requirements excellence! Page 16 of 169
Mastering ECBA® V3
Target Audience for ECBA®
ECBA examination targets the following
audience:
Individuals entering the BA profession: 
Students enrolled in BA academic programs 
New graduates 
Professionals transitioning careers 
Functional managers who are not BAs but
manage them 
Eligibility for ECBA®
High school (i.e., 12 years of education is
required. In India, this will be higher
secondary school) and above. 
Prior business analysis-related work is not
required. 
Professional development: 21 hours of 
verifiable BABOK® coursework in the last 4
years. Adaptive Processes is an authorized
EEP of IIBA®, its trainings provide desired
PDUs for the ECBA® certification
2006-16 ©Adaptive Processes Requirements excellence! Page 17 of 169
Mastering ECBA® V3
examination.
 References: Not required.
 Prior knowledge area expertise is not
required.
 Signed code of conduct is required.
ECBA® Question pattern
 This will be a knowledge based examination.
 Basic multiple choice questions
 50 questions
 Testing knowledge
 1.5 hours
Examination weightage – KA wise
Business Analysis Knowledge
Domain % Distribution
Business Analysis & the BA
Professional 2.5%
Underlying Competencies 5%
Business Analysis Key
Concepts
5%
Techniques 12.5%
2006-16 ©Adaptive Processes Requirements excellence! Page 18 of 169
Mastering ECBA® V3
BABOK® Guide Knowledge Areas
Domain % Distribution
Business Analysis Planning
and Monitoring
5%
Elicitation and
Collaboration
20%
Requirements Life Cycle
Management
20%
Strategy Analysis 5%
Requirements Analysis and
Design Definition
24%
Solution Evaluation 1%
Additional Information
Application expires within 1 year from
approval 
3 exams can be taken within a year without
requiring any waiting time in between 
Certification process
 Become an IIBA® member at www.IIBA® .org. 
2006-16 ©Adaptive Processes Requirements excellence! Page 19 of 169
Mastering ECBA® V3
 Benefits include free, unlimited access to
the BABOK® and 500+ online books, local,
national and international networking
opportunities and ability to influence the
growth and direction of the BA profession. 
 Take required training from an IIBA® EEP,
such as Adaptive Processes
(www.AdaptiveProcesses.com). 
 Download BABOK® and start reading. 
Join a study group, or start one. 
Begin preparing for the application. 
Preparing the application
Begin the application at least 2 weeks
before you plan to apply. 
It can take anywhere from 6-10 hours to
complete. 
Download and use Adaptive BA experience
calculator. 
Apply within 6 months of when you plan to
write. 
2006-16 ©Adaptive Processes Requirements excellence! Page 20 of 169
Mastering ECBA® V3
 You can download the CBAP® handbook for a
detailed application process at IIBA® web-
site. 
Tips for the certification examination
 Please keep it in your mind that CBAP® is a
test on your knowledge of BABOK®, not your
knowledge on BA practice as you may be
following in your workplace. 
 Answers need to be as per BABOK®, not 
what you may think appropriate.
Questions are pretty much straight forward. 
No long descriptive questions. However,
there are questions with diagrams. 
No long answers. All questions had single
statement answers. 
 Avoid answers which are prescriptive.
BABOK® does not provide any specific level
of rigor to be adopted in any activity. 
 Be careful with answers which say something
should be 100% or 0% - It’s very hard 
to find such digital options in life.
2006-16 ©Adaptive Processes Requirements excellence! Page 21 of 169
Mastering ECBA® V3
 Avoid terms which are not mentioned in
BABOK®. Such a term can be technically
correct, for example a specific company may
have a Wok Breakdown System – however
BABOK® does not have any such term. BABOK®
term is Work breakdown structure.
 Multiple options can be technically
correct; choose the BEST option.
 Do not trust long lists.
Knowledge areas
Knowledge areas represent areas of specific BA
expertise.
There are 6 knowledge area in BABoK:
1. BA planning and monitoring
2. elicitation and collaboration
3. Requirements life cycle management
4. Strategy analysis
5. Requirements analysis and design definition
6. Solution evaluation
2006-16 ©Adaptive Processes Requirements excellence! Page 22 of 169
Mastering ECBA® V3
Knowledge Areas Description
BA planning and
monitoring
Tasks BAs perform to organize and coordinate
efforts of BAs and stakeholders
Elicitation and
collaboration
Tasks BAs carry out to Prepare for elicitation,
Conduct elicitation activities, confirm results,
communicate and collaborate with stakeholders
Requirements
life cycle
management
Tasks BAs perform to manage and maintain
requirements and design information from start
till end
Strategy
analysis
Tasks BAs perform to identify a need of
strategic or tactical importance, how to
collaborate and enable stakeholders to address
that need etc.
Requirements
analysis and
design
definition
Tasks BAs carry out to organize elicited
requirements, model them, validate and verify
them and identify and estimate Potential value
of solution options
Solution
evaluation
Tasks BAs perform to assess the performance and
value delivered by a solution
2006-16 ©Adaptive Processes Requirements excellence! Page 23 of 169
Mastering ECBA® V3
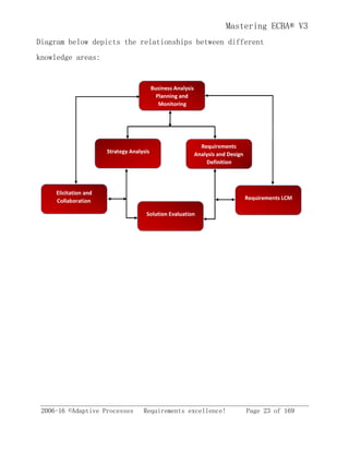
Diagram below depicts the relationships between different
knowledge areas:
2006-16 ©Adaptive Processes Requirements excellence! Page 24 of 169
Mastering ECBA® V3
Tasks
A task is an essential piece of work to be
performed as part of business analysis. Each
task should be performed at least once
during most BA initiatives. There is no upper
limit to the number of times any task may be
performed. Tasks may be performed at any scale
– from few minutes to few months.
In this book, tasks are structured in the
following manner:
2006-16 ©Adaptive Processes Requirements excellence! Page 25 of 169
Mastering ECBA® V3
Purpose: Short description as to why a BA performs a task and the
value derived from it
Inputs Stakeholders Outputs
This section lists
the inputs for a
task which will
lead to outputs
This section lists
stakeholders who are
likely to participate
in a task
This section lists
the results produced
by performing a task
Guidelines and Tools: This section lists resources which are
required to transform input into output.
Techniques: This section lists the techniques that can be used to
perform the BA task
1.4 Underlying competencies
Underlying competencies are skills, knowledge
and personal characteristics that support
effective performance of business analysis.
This is discussed in detail in Chapter 8.
2006-16 ©Adaptive Processes Requirements excellence! Page 26 of 169
Mastering ECBA® V3
2. BA key concepts
Key terms
Business
analysis
The practice of bringing about change within an
enterprise by identifying needs and coming up
with solutions that deliver value to stakeholders
BA
information
Broad and diverse set of information at any level
of detail which are analysed, transformed and
reported by BAs. Eg: elicitation results,
requirements, solution options etc.
Design A usable representation of a solution which
focuses on understanding the value which might be
realized by a solution
Enterprise A system of one or more organizations and the
solutions they use to pursue a shared set of
common goals
Organization An autonomous group of people which work towards
achieving common goals and objectives. It is
typically under the management of a single
2006-16 ©Adaptive Processes Requirements excellence! Page 27 of 169
Mastering ECBA® V3
individual or board
Plan Proposal for doing or achieving something
Requirement Usable representation of a need. Generally
represented by means of documents
Risk Effect of uncertainty on the value of a change,
solution or enterprise. BAs identify, prioritize
and mitigate risks by collaborating with
stakeholders.
Requirement Classification
Type of
requirement
Description
Business
requirements
Goals, objectives and outcomes which indicate the
reason for initiating a change
Stakeholder
requirements
Stakeholder needs which must be met to achieve
business requirements
Solution
requirements
Capabilities and qualities of a solution that meets
stakeholder requirements. Broadly classified into:
1. Functional requirements
2. Non-functional requirements or quality of
service requirements
Mastering ECBA® V3
2006-16 ©Adaptive Processes Requirements excellence! Page 27 of 169
Transition
requirements
Capabilities that the solution must possess in
order to facilitate transition from current state
to future state
Mastering ECBA® V3
2006-16 ©Adaptive Processes Requirements excellence! Page 28 of 169
Stakeholders
Stakeholders are individuals or groups with
which BAs interact directly or indirectly.
They can be a source of requirements,
assumptions or constraints. Stakeholders
listed in BABOK® V3.0 are mentioned below:
Your notes
Stakeholders Role
Business
analyst
Inherently a stakeholder in all BA activities
Mastering ECBA® V3
2006-16 ©Adaptive Processes Requirements excellence! Page 29 of 169
Customer Has contractual rights. May use products or
services produced by enterprise
Domain subject
matter expert
(SME)
People with in-depth knowledge of a topic
relevant to business need or Solution scope.
Examples: Managers, process owners,
consultants etc.
End user Those who directly use the product or solution
Implementation
SME
Has specialized knowledge pertaining to
implementation of solution components.
Mastering ECBA® V3
2006-16 ©Adaptive Processes Requirements excellence! Page 28 of 169
Examples: change manager, solution architect,
information architect etc.
Operational
support
Responsible for managing and maintaining the
system or product on a daily basis
Project manager Ensures project objectives are met considering
several project factors. They manage the work
required to deliver a project
Regulator Responsible for defining and enforcing
standards
Sponsor Authorizes work to be done and controls the
budget and scope of the initiative
Supplier Provides products or services to the
organization and may have contractual
obligations. They are outside the boundary of
the organization
Tester Carries out verification process and
determines whether the solution meets
requirements and quality standards.
Mastering ECBA® V3
2006-16 ©Adaptive Processes Requirements excellence! Page 29 of 169
3. BA planning and monitoring
This knowledge area describes following tasks:
Knowledge Area Inputs, Tasks and Outputs
Inputs Tasks Outputs
1. Performance
objectives
(external)
2. Needs
1. Plan BA approach
2. Plan stakeholder
engagement
3. Plan BA governance
4. Plan BA information
management
5. Identify BA
performance
1. BA approach
2. Stakeholder
engagement
approach
3. Governance
approach
4. Information
management
Plan BA approach
Plan stakeholder
engagement
Plan BA
Governance
Identify BA
performance
improvements
Plan BA
information
management
Mastering ECBA® V3
2006-16 ©Adaptive Processes Requirements excellence! Page 30 of 169
improvements approach
5. BA performance
assessment
Guidelines and Tools
Guidelines and tools Description
BA performance
assessment
Provides results of previous assessments
that can be used for further planning.
Business policies Defines limits within which decisions must
be made.
Change strategy Plan to transition from the current state
to the future state and achieve the
desired business outcomes. Business
analysts must assess the change strategy
to understand risks associated with the
change.
Current state
description
Provides context within which the work
needs to be completed. Can also be used to
determine risks associated with the
current state.
Expert judgment Expertise available from different sources
Mastering ECBA® V3
2006-16 ©Adaptive Processes Requirements excellence! Page 31 of 169
such as stakeholders, Organizational
centers of excellence, consultants,
associations and industry groups.
Information
management tools
Tools to store, retrieve and share BA
information. Can be as simple as a
whiteboard, or as complex as a global wiki
or requirements management
tool.
Legal / Regulatory
information
Legislative rules or regulations that must
be followed.
Methodologies and
frameworks
Predetermined set of models and
relationships between the models, to be
used to represent different viewpoints.
Organizational
performance
standards
BA performance metrics or expectations
mandated by the organization.
Stakeholder
engagement approach
Collaboration and communication approach
to engage with stakeholders.
Mastering ECBA® V3
2006-16 ©Adaptive Processes Requirements excellence! Page 32 of 169
Activities
3.1 Plan BA approach
Purpose: To define an appropriate method to conduct BA
activities (Tasks, Schedule, Responsibilities and Techniques).
Inputs Stakeholders Outputs
Needs Sponsor, Domain SME,
Regulator, PM
BA approach (Strangely
this is NOT used for KA
5 and 7)
Guidelines and Tools: BA performance assessment, Business
policies, Expert judgment, Methodologies and frameworks,
Stakeholder engagement approach.
Techniques: Brainstorming, Business cases, Document analysis,
Estimation, Financial analysis, Functional decomposition,
Interviews, Item tracking, Lessons learned, Process modelling,
Reviews, Risk analysis and management, Scope modelling, Survey
or questionnaire, Workshops.
Set of techniques identified initially can
change over time.
BA approach may be defined by organizational
standards or by a methodology. Organizations
Your notes
Mastering ECBA® V3
2006-16 ©Adaptive Processes Requirements excellence! Page 33 of 169
usually have formal or informal standards
regarding how to conduct BA and how it fits
into project and other activities.
Review existing organizational process assets
and tailoring aspects relating to the
initiative. These may suggest or mandate the
BA approach. If no standards exist, work with
appropriate stakeholders to determine the BA
approach. Work with the Project manager and
project team, to ensure that the BA approach
is suitable.
If a change is implemented through a project
approach, BA approach is defined during
project planning phase.
BA approach should:
1. Align with the goals of the change,
2. Coordinate the BA tasks with the
activities and deliverables of the overall
change,
3. Have risk mitigation tasks for risks which
affect task efficiency,
4. Make use of proven tools and techniques,
Mastering ECBA® V3
2006-16 ©Adaptive Processes Requirements excellence! Page 34 of 169
5. Meet organizational process needs and
objectives for the initiative.
One may tailor standard BA approaches for
the initiative as per organizational process
tailoring guidelines.
BA approach is often based on or related to
the project approach, but can also be
independent. For example, one can use a
plan-driven approach to define its business
processes and then use a change-driven
approach to build the supporting software
applications.
Elements
.1 Determine BA planning approach
Factors determining selection of BA approach
are
1. Prior experience,
2. Organization standards,
3. Tolerance for uncertainly,
4. Complexity and risk of change,
5. Regulation pertaining to the industry,
6. Geographic distribution of stakeholders,
2006-16 ©Adaptive Processes Requirements excellence! Page 35 of 169
Mastering ECBA® V3
7. Staff experience level and turnover,
8. Contractual needs,
9. Intent to re-use BA information etc.
Plans should be revised based on changing business conditions.
Attribute Predictive Adaptive
Focus Minimize upfront
risk,maximize control
Rapid delivery in short
iterations
Planning Heavily loaded in
planning phase
Distributed over
iterations
Authority to
approve
Sponsor Designated person
Applicable
situation
Complex, high cost of
failure, well defined
requirements ahead of
implementation is
possible, challenging
stakeholder
interactions
Low cost of failure,
requirements amorphous
Model Water-fall Agile / Iterative
Level of
detail
High Low
Change
management
Formal process through
standardized template
Accept change only when
Through prioritized
product backlog, time box
driven
2006-16 ©Adaptive Processes Requirements excellence! Page 36 of 169
Mastering ECBA® V3
justified
Communication Formal
DocumentedPeriodic
Informal Verbal Model
based Frequent
Documentation Formal
Prior to implementation
Through interactions and
flexible
Formal documentation post
implementation for
maintenance
Emphasis on
requirements
priotization
Low High
Task planning Identified first, then
divided into tasks
Deliverables first, then
related tasks are
identified
Timing Performed in specific
phases
Performed iteratively
Solution
definition
Prior to
implementations
In iterations
Activities Needed for deliverables
broken to tasks
Deliverables divided
among iterations and
tasks identified for
iterations
2006-16 ©Adaptive Processes Requirements excellence! Page 37 of 169
Mastering ECBA® V3
.2 Determine BA activities
BA approach drives BA activities. Decompose BA
activities into tasks for each deliverable,
their iterations.
.3 Determine timing for BA work
BA approach, resource availability,
priority/urgency of initiative, legal
constraints affect timing of BA activities.
.4 Determine complexity and risk
Factors affecting the complexity are
1. Size of the change,
2. Number of stakeholders,
3. Culture and geography,
4. Number of affected business areas/systems,
5. Technological competencies,
6. Risks etc.
Factors impacting the risks of BA effort
include:
1. BA experience level and domain knowledge,
2006-16 ©Adaptive Processes Requirements excellence! Page 38 of 169
Mastering ECBA® V3
2. Stakeholders experience level in
communicating requirements,
3. Stakeholders attitude of towards change and
business analysis,
4. Time allocated to BA activities,
5. Chosen BA framework, methodology, tools and
techniques,
6. Cultural norms and practices etc.
Outputs
BA approach identifies BA approach and
activities, specifies team roles,
deliverables, analysis techniques, timing and
sequencing of work, deliverables produced,
frequency of stakeholder interactions and
other elements of BA process.
A methodology is a formalized and repeatable
approach.
2006-16 ©Adaptive Processes Requirements excellence! Page 39 of 169
Mastering ECBA® V3

Free ECBA V3 study material

  • 1.
    Mastering ECBA® V3 ©Adaptive Processes Consulting 2006 - 2016
  • 2.
    Mastering ECBA® V3 2006-16©Adaptive Processes Requirements excellence! Page 1 of 169 Copyright notice All rights reserved. IIBA®, BABOK®, CBAP® are registered Trademarks of International Institute of Business Analysis, Canada. All trademarks of copyrights mentioned herein are the possession of their respective owners. We make no claim of ownership by the mention of products that contain these marks. Contents of this document should not be disclosed to any unauthorized person. This document may not, in whole or in part, be reduced, reproduced, stored in a retrieval system, translated, or transmitted in any form or by any means, electronic or mechanical. This publication may be used in assisting aspirants for CBAP® examination. It does not warrant that use of this publication will ensure passing the CBAP® examination.
  • 3.
    Mastering ECBA® V3 2006-16©Adaptive Processes Requirements excellence! Page 2 of 169 Introduction As the book title suggests, this book is a guidebook for the aspirants of the CBAP® examination from IIBA®, Canada. We value your time and hence the book is designed to be extremely specific – Help you pass the certification examination with least possible effort. This book is authored by qualified CBAP® trainers who have helped many other participants clear the CBAP® examination in the very first attempt. They are also regular trainers for CBAP® preparations in both corporate and open-hose workshops and have trained participants across the world – USA, Australia, Middle East, South East Asia, Europe and Africa. Now CBAP® examination is based on BABOK® v3.0 and so is this book. This book presents BABOK® concepts in a tabular format which is easy to understand. This book will soon be followed by an audio book and elearning to further assist participants. Feedbacks and suggestions on the book We will be glad and thankful if you can share your feedbacks and suggestions on the book. Please send your feedbacks and suggestions to Info@AdaptiveProcesses.com.
  • 4.
    Mastering ECBA® V3 2006-16©Adaptive Processes Requirements excellence! Page 3 of 169 Table of contents Copyright notice Introduction 2 Feedbacks and suggestions on the book 2 Unique benefits of working with us 7 Our key clients 7 Adaptive workshops catalogue 8 1. Preface and Introduction 10 1.1 What is business analysis? 10 1.2 What is IIBA®? 13 1.3 What and Why of ECBA® 15 1.4 Underlying competencies 24 2. BA key concepts 25 2.1 Key terms 25 2.2 Requirement Classification 26 2.3 Stakeholders 27 3. BA planning and monitoring 29 3.1 Plan BA approach 32 3.2 Plan stakeholder engagement 39 3.3 Plan BA governance 45 3.4 Plan BA information management 49 3.5 Identify BA performance improvements 56
  • 5.
    Mastering ECBA® V3 2006-16©Adaptive Processes Requirements excellence! Page 4 of 169 4. Elicitation and collaboration 60 4.1 Prepare for elicitation 63 4.2 Conduct elicitation 67 4.3 Confirm elicitation result 70 4.4 Communicate BA information 72 4.5 Manage stakeholder collaboration 76 5. Requirements life cycle management 79 5.1 Trace Requirements 84 5.2 Maintain Requirements 87 5.3 Prioritize Requirements 89 5.4 Assess Requirements Changes 93 5.5 Approve Requirements 96 6. Strategy analysis 98 6.1 Analyze current state 103 6.2 Define future state 108 6.3 Assess risks 113 6.4 Define change strategy 117 7. Requirements analysis and design definition 121 7.1 Specify and model requirements 124 7.2 Verify requirements 128 7.3 Validate requirements 130 7.4 Define Requirements architecture 133
  • 6.
    2006-16 ©Adaptive ProcessesRequirements excellence! Page 5 of 169 Mastering ECBA® V3 7.5 Define Design options 136 7.6 Analyze Potential value and Recommend Solution 139 8. Solution evaluation 142 8.1 Measure Solution Performance 144 8.2 Analyze Performance Measures 147 8.3 Assess Solution limitations 149 8.4 Assess enterprise limitations 152 8.5 Recommend actions to increase solution value 156 9. Underlying Competencies 159 9.1 Analytical Thinking and Problem Solving 159 9.2 Behavioral Characteristics 161 9.3 Business Knowledge 163 9.4 Communication Skills 164 9.5 Interaction Skills 166 9.6 Tools and Technology 167 About Adaptive Processes Consulting
  • 7.
    2006-16 ©Adaptive ProcessesRequirements excellence! Page 6 of 169 Mastering ECBA® V3 Adaptive Processes is a leading global player helping its clients improve their BA and requirements engineering capabilities and practices. Key facts  Consulting, training, staffing and products for BA and requirements engineering.  200+ person-years consulting experience.  200+ Clients across the globe.  10+ Fortune 500 clients.  200+ workshops in India, US, Thailand, Philippines, Malaysia. Unique benefits of working with us
  • 8.
    2006-16 ©Adaptive ProcessesRequirements excellence! Page 7 of 169 Mastering ECBA® V3 Our key clients Govern
  • 9.
    2006-16 ©Adaptive ProcessesRequirements excellence! Page 8 of 169 Mastering ECBA® V3 Adaptive workshops catalogue Category Course Name Business analysis Certified Business analyst Professional (CBAP® ) (Endorsed by IIBA®, Canada) Business analysis Certification of Capability in BA (CCBA) (Endorsed by IIBA®, Canada) Business analysis Certified Professional in Requirements Engineering(CPRE) (Endorsed by IREB, Germany) Business analysis Elicitation techniques Business analysis Requirements modeling using UML Business analysis Behavioral skills for BAs Business analysis The ACE BA program Agile Certified Agile Practitioner Agile Introduction to Agile and Scrum BSC Balance Score Card CMMI CMMI for Services CMMI Introduction to CMMI for Development CMMI CMM Implementation Workshop CoBIT Introduction to COBIT Excel Excel for Executive Managers ISO 27001 Certified ISO 27001 Implementer ISO 27001 Certified ISO 27001 Internal Auditor Project Management Introduction to MS-Project
  • 10.
    2006-16 ©Adaptive ProcessesRequirements excellence! Page 9 of 169 Mastering ECBA® V3 Project Management Project Management Basics Project Management Program Management Professional Project Management Stakeholder Management Six Sigma Six Sigma Green Belt Project Management Certified Software Team Lead Software Engineering Configuration Management Software Engineering Good Programming Practices Software Engineering Introduction to Software Quality Software Engineering Requirements Management Software Engineering Software Engineering Principles Software Engineering Introduction to Software QA Software Engineering Software Reviews Software Engineering Software Testing Principles Software Engineering Software Metrics Software Engineering Statistics for Project managers Software Engineering Statistical Process Control Please note that we modify course catalog based on changing business needs. For the latest information, always refer to our web-site, www.AdaptiveProcesses.com.
  • 11.
    2006-16 ©Adaptive ProcessesRequirements excellence! Page 10 of 169 Mastering ECBA® V3 1. Preface and Introduction 1.1 What is business analysis? BABOK® definition: BA is the practice of enabling change in an enterprise by defining needs and recommending solutions that deliver value to stakeholders. BA enables an enterprise to articulate its needs, rationale for change and to design and describe solutions that can deliver value. BA can be performed within a project or across the enterprise. It can be used to understand the current state, Define future state and determine activities required for transition. BA can be performed from various perspectives like agile, business intelligence, information technology, business architecture, business process management etc. Your notes:
  • 12.
    2006-16 ©Adaptive ProcessesRequirements excellence! Page 11 of 169 Mastering ECBA® V3 Who is a Business analyst? A person who performs BA tasks mentioned in BABOK® is considered a Business analyst irrespective of his job title or organization role. Business analysts elicit actual needs of stakeholders, not simply capture expressed desires. They are also responsible for discovering and analysing information from various sources. Common job titles for BAs are business architect, system analyst, requirements engineer, process analyst, management consultant, product manager etc. Business analysts help organizations define the optimal solutions for their needs, given the set of constraints (including time, budget, regulations and others).
  • 13.
    2006-16 ©Adaptive ProcessesRequirements excellence! Page 12 of 169 Mastering ECBA® V3 Key activities BAs perform are: Facilitate stakeholder collaboration Drive change Devise strategies Analyze needs and solutions Understand problems and goals of the enterprise
  • 14.
    2006-16 ©Adaptive ProcessesRequirements excellence! Page 13 of 169 Mastering ECBA® V3 1.2 What is IIBA®? International Institute of BA (IIBA® ) was founded in Toronto, Canada in October of 2003 to support the BA community by:  Creating and developing awareness and recognition of the value and contribution of the business analyst.  Defining the BA body of knowledge (BABOK®).  Providing a forum for knowledge sharing and contribution to the BA profession.  Publicly recognizing and certifying qualified practitioners through an internationally acknowledged certification program.
  • 15.
    2006-16 ©Adaptive ProcessesRequirements excellence! Page 14 of 169 Mastering ECBA® V3 What is BABOK®? BABOK® contains a description of generally accepted practices in the field of business analysis. It gives a guidance on the skills and knowledge that a business analyst must possess. Contents of BABOK® have been verified thoroughly by practitioners. BABOK® does not mandate that practices described should be followed under all circumstances. Any set of practices MUST be tailored to the specific BA conditions. The goal of revising BABOK® v2.0 and coming up with the new version v3.0 are as follows:  Incorporate new concepts and practices  Address the evolving scope of the profession  Incorporate lessons learnt form practitioners
  • 16.
    2006-16 ©Adaptive ProcessesRequirements excellence! Page 15 of 169 Mastering ECBA® V3  Enhance readability and usability of the guide and consistency and quality of texts and illustrations  Improve consistency with other generally accepted BA standards 1.3 What and Why of ECBA® ECBA® stands for Entry Certificate in Business Analysis, 1st level certification provided by International Institute of Business Analysis (IIBA®), Canada (www.IIBA® .org). Following are some of the benefits of becoming a ECBA® : Be recognized for your competency in business analysis.  Business analysis is the fastest growing career opportunity for IT professionals.  People with domain experience can move into IT sector by becoming a business analyst.  Better job prospects.  Better salary. 
  • 17.
    2006-16 ©Adaptive ProcessesRequirements excellence! Page 16 of 169 Mastering ECBA® V3 Target Audience for ECBA® ECBA examination targets the following audience: Individuals entering the BA profession:  Students enrolled in BA academic programs  New graduates  Professionals transitioning careers  Functional managers who are not BAs but manage them  Eligibility for ECBA® High school (i.e., 12 years of education is required. In India, this will be higher secondary school) and above.  Prior business analysis-related work is not required.  Professional development: 21 hours of  verifiable BABOK® coursework in the last 4 years. Adaptive Processes is an authorized EEP of IIBA®, its trainings provide desired PDUs for the ECBA® certification
  • 18.
    2006-16 ©Adaptive ProcessesRequirements excellence! Page 17 of 169 Mastering ECBA® V3 examination.  References: Not required.  Prior knowledge area expertise is not required.  Signed code of conduct is required. ECBA® Question pattern  This will be a knowledge based examination.  Basic multiple choice questions  50 questions  Testing knowledge  1.5 hours Examination weightage – KA wise Business Analysis Knowledge Domain % Distribution Business Analysis & the BA Professional 2.5% Underlying Competencies 5% Business Analysis Key Concepts 5% Techniques 12.5%
  • 19.
    2006-16 ©Adaptive ProcessesRequirements excellence! Page 18 of 169 Mastering ECBA® V3 BABOK® Guide Knowledge Areas Domain % Distribution Business Analysis Planning and Monitoring 5% Elicitation and Collaboration 20% Requirements Life Cycle Management 20% Strategy Analysis 5% Requirements Analysis and Design Definition 24% Solution Evaluation 1% Additional Information Application expires within 1 year from approval  3 exams can be taken within a year without requiring any waiting time in between  Certification process  Become an IIBA® member at www.IIBA® .org. 
  • 20.
    2006-16 ©Adaptive ProcessesRequirements excellence! Page 19 of 169 Mastering ECBA® V3  Benefits include free, unlimited access to the BABOK® and 500+ online books, local, national and international networking opportunities and ability to influence the growth and direction of the BA profession.   Take required training from an IIBA® EEP, such as Adaptive Processes (www.AdaptiveProcesses.com).   Download BABOK® and start reading.  Join a study group, or start one.  Begin preparing for the application.  Preparing the application Begin the application at least 2 weeks before you plan to apply.  It can take anywhere from 6-10 hours to complete.  Download and use Adaptive BA experience calculator.  Apply within 6 months of when you plan to write. 
  • 21.
    2006-16 ©Adaptive ProcessesRequirements excellence! Page 20 of 169 Mastering ECBA® V3  You can download the CBAP® handbook for a detailed application process at IIBA® web- site.  Tips for the certification examination  Please keep it in your mind that CBAP® is a test on your knowledge of BABOK®, not your knowledge on BA practice as you may be following in your workplace.   Answers need to be as per BABOK®, not  what you may think appropriate. Questions are pretty much straight forward.  No long descriptive questions. However, there are questions with diagrams.  No long answers. All questions had single statement answers.   Avoid answers which are prescriptive. BABOK® does not provide any specific level of rigor to be adopted in any activity.   Be careful with answers which say something should be 100% or 0% - It’s very hard  to find such digital options in life.
  • 22.
    2006-16 ©Adaptive ProcessesRequirements excellence! Page 21 of 169 Mastering ECBA® V3  Avoid terms which are not mentioned in BABOK®. Such a term can be technically correct, for example a specific company may have a Wok Breakdown System – however BABOK® does not have any such term. BABOK® term is Work breakdown structure.  Multiple options can be technically correct; choose the BEST option.  Do not trust long lists. Knowledge areas Knowledge areas represent areas of specific BA expertise. There are 6 knowledge area in BABoK: 1. BA planning and monitoring 2. elicitation and collaboration 3. Requirements life cycle management 4. Strategy analysis 5. Requirements analysis and design definition 6. Solution evaluation
  • 23.
    2006-16 ©Adaptive ProcessesRequirements excellence! Page 22 of 169 Mastering ECBA® V3 Knowledge Areas Description BA planning and monitoring Tasks BAs perform to organize and coordinate efforts of BAs and stakeholders Elicitation and collaboration Tasks BAs carry out to Prepare for elicitation, Conduct elicitation activities, confirm results, communicate and collaborate with stakeholders Requirements life cycle management Tasks BAs perform to manage and maintain requirements and design information from start till end Strategy analysis Tasks BAs perform to identify a need of strategic or tactical importance, how to collaborate and enable stakeholders to address that need etc. Requirements analysis and design definition Tasks BAs carry out to organize elicited requirements, model them, validate and verify them and identify and estimate Potential value of solution options Solution evaluation Tasks BAs perform to assess the performance and value delivered by a solution
  • 24.
    2006-16 ©Adaptive ProcessesRequirements excellence! Page 23 of 169 Mastering ECBA® V3 Diagram below depicts the relationships between different knowledge areas:
  • 25.
    2006-16 ©Adaptive ProcessesRequirements excellence! Page 24 of 169 Mastering ECBA® V3 Tasks A task is an essential piece of work to be performed as part of business analysis. Each task should be performed at least once during most BA initiatives. There is no upper limit to the number of times any task may be performed. Tasks may be performed at any scale – from few minutes to few months. In this book, tasks are structured in the following manner:
  • 26.
    2006-16 ©Adaptive ProcessesRequirements excellence! Page 25 of 169 Mastering ECBA® V3 Purpose: Short description as to why a BA performs a task and the value derived from it Inputs Stakeholders Outputs This section lists the inputs for a task which will lead to outputs This section lists stakeholders who are likely to participate in a task This section lists the results produced by performing a task Guidelines and Tools: This section lists resources which are required to transform input into output. Techniques: This section lists the techniques that can be used to perform the BA task 1.4 Underlying competencies Underlying competencies are skills, knowledge and personal characteristics that support effective performance of business analysis. This is discussed in detail in Chapter 8.
  • 27.
    2006-16 ©Adaptive ProcessesRequirements excellence! Page 26 of 169 Mastering ECBA® V3 2. BA key concepts Key terms Business analysis The practice of bringing about change within an enterprise by identifying needs and coming up with solutions that deliver value to stakeholders BA information Broad and diverse set of information at any level of detail which are analysed, transformed and reported by BAs. Eg: elicitation results, requirements, solution options etc. Design A usable representation of a solution which focuses on understanding the value which might be realized by a solution Enterprise A system of one or more organizations and the solutions they use to pursue a shared set of common goals Organization An autonomous group of people which work towards achieving common goals and objectives. It is typically under the management of a single
  • 28.
    2006-16 ©Adaptive ProcessesRequirements excellence! Page 27 of 169 Mastering ECBA® V3 individual or board Plan Proposal for doing or achieving something Requirement Usable representation of a need. Generally represented by means of documents Risk Effect of uncertainty on the value of a change, solution or enterprise. BAs identify, prioritize and mitigate risks by collaborating with stakeholders. Requirement Classification Type of requirement Description Business requirements Goals, objectives and outcomes which indicate the reason for initiating a change Stakeholder requirements Stakeholder needs which must be met to achieve business requirements Solution requirements Capabilities and qualities of a solution that meets stakeholder requirements. Broadly classified into: 1. Functional requirements 2. Non-functional requirements or quality of service requirements
  • 29.
    Mastering ECBA® V3 2006-16©Adaptive Processes Requirements excellence! Page 27 of 169 Transition requirements Capabilities that the solution must possess in order to facilitate transition from current state to future state
  • 30.
    Mastering ECBA® V3 2006-16©Adaptive Processes Requirements excellence! Page 28 of 169 Stakeholders Stakeholders are individuals or groups with which BAs interact directly or indirectly. They can be a source of requirements, assumptions or constraints. Stakeholders listed in BABOK® V3.0 are mentioned below: Your notes Stakeholders Role Business analyst Inherently a stakeholder in all BA activities
  • 31.
    Mastering ECBA® V3 2006-16©Adaptive Processes Requirements excellence! Page 29 of 169 Customer Has contractual rights. May use products or services produced by enterprise Domain subject matter expert (SME) People with in-depth knowledge of a topic relevant to business need or Solution scope. Examples: Managers, process owners, consultants etc. End user Those who directly use the product or solution Implementation SME Has specialized knowledge pertaining to implementation of solution components.
  • 32.
    Mastering ECBA® V3 2006-16©Adaptive Processes Requirements excellence! Page 28 of 169 Examples: change manager, solution architect, information architect etc. Operational support Responsible for managing and maintaining the system or product on a daily basis Project manager Ensures project objectives are met considering several project factors. They manage the work required to deliver a project Regulator Responsible for defining and enforcing standards Sponsor Authorizes work to be done and controls the budget and scope of the initiative Supplier Provides products or services to the organization and may have contractual obligations. They are outside the boundary of the organization Tester Carries out verification process and determines whether the solution meets requirements and quality standards.
  • 33.
    Mastering ECBA® V3 2006-16©Adaptive Processes Requirements excellence! Page 29 of 169 3. BA planning and monitoring This knowledge area describes following tasks: Knowledge Area Inputs, Tasks and Outputs Inputs Tasks Outputs 1. Performance objectives (external) 2. Needs 1. Plan BA approach 2. Plan stakeholder engagement 3. Plan BA governance 4. Plan BA information management 5. Identify BA performance 1. BA approach 2. Stakeholder engagement approach 3. Governance approach 4. Information management Plan BA approach Plan stakeholder engagement Plan BA Governance Identify BA performance improvements Plan BA information management
  • 34.
    Mastering ECBA® V3 2006-16©Adaptive Processes Requirements excellence! Page 30 of 169 improvements approach 5. BA performance assessment Guidelines and Tools Guidelines and tools Description BA performance assessment Provides results of previous assessments that can be used for further planning. Business policies Defines limits within which decisions must be made. Change strategy Plan to transition from the current state to the future state and achieve the desired business outcomes. Business analysts must assess the change strategy to understand risks associated with the change. Current state description Provides context within which the work needs to be completed. Can also be used to determine risks associated with the current state. Expert judgment Expertise available from different sources
  • 35.
    Mastering ECBA® V3 2006-16©Adaptive Processes Requirements excellence! Page 31 of 169 such as stakeholders, Organizational centers of excellence, consultants, associations and industry groups. Information management tools Tools to store, retrieve and share BA information. Can be as simple as a whiteboard, or as complex as a global wiki or requirements management tool. Legal / Regulatory information Legislative rules or regulations that must be followed. Methodologies and frameworks Predetermined set of models and relationships between the models, to be used to represent different viewpoints. Organizational performance standards BA performance metrics or expectations mandated by the organization. Stakeholder engagement approach Collaboration and communication approach to engage with stakeholders.
  • 36.
    Mastering ECBA® V3 2006-16©Adaptive Processes Requirements excellence! Page 32 of 169 Activities 3.1 Plan BA approach Purpose: To define an appropriate method to conduct BA activities (Tasks, Schedule, Responsibilities and Techniques). Inputs Stakeholders Outputs Needs Sponsor, Domain SME, Regulator, PM BA approach (Strangely this is NOT used for KA 5 and 7) Guidelines and Tools: BA performance assessment, Business policies, Expert judgment, Methodologies and frameworks, Stakeholder engagement approach. Techniques: Brainstorming, Business cases, Document analysis, Estimation, Financial analysis, Functional decomposition, Interviews, Item tracking, Lessons learned, Process modelling, Reviews, Risk analysis and management, Scope modelling, Survey or questionnaire, Workshops. Set of techniques identified initially can change over time. BA approach may be defined by organizational standards or by a methodology. Organizations Your notes
  • 37.
    Mastering ECBA® V3 2006-16©Adaptive Processes Requirements excellence! Page 33 of 169 usually have formal or informal standards regarding how to conduct BA and how it fits into project and other activities. Review existing organizational process assets and tailoring aspects relating to the initiative. These may suggest or mandate the BA approach. If no standards exist, work with appropriate stakeholders to determine the BA approach. Work with the Project manager and project team, to ensure that the BA approach is suitable. If a change is implemented through a project approach, BA approach is defined during project planning phase. BA approach should: 1. Align with the goals of the change, 2. Coordinate the BA tasks with the activities and deliverables of the overall change, 3. Have risk mitigation tasks for risks which affect task efficiency, 4. Make use of proven tools and techniques,
  • 38.
    Mastering ECBA® V3 2006-16©Adaptive Processes Requirements excellence! Page 34 of 169 5. Meet organizational process needs and objectives for the initiative. One may tailor standard BA approaches for the initiative as per organizational process tailoring guidelines. BA approach is often based on or related to the project approach, but can also be independent. For example, one can use a plan-driven approach to define its business processes and then use a change-driven approach to build the supporting software applications. Elements .1 Determine BA planning approach Factors determining selection of BA approach are 1. Prior experience, 2. Organization standards, 3. Tolerance for uncertainly, 4. Complexity and risk of change, 5. Regulation pertaining to the industry, 6. Geographic distribution of stakeholders,
  • 39.
    2006-16 ©Adaptive ProcessesRequirements excellence! Page 35 of 169 Mastering ECBA® V3 7. Staff experience level and turnover, 8. Contractual needs, 9. Intent to re-use BA information etc. Plans should be revised based on changing business conditions. Attribute Predictive Adaptive Focus Minimize upfront risk,maximize control Rapid delivery in short iterations Planning Heavily loaded in planning phase Distributed over iterations Authority to approve Sponsor Designated person Applicable situation Complex, high cost of failure, well defined requirements ahead of implementation is possible, challenging stakeholder interactions Low cost of failure, requirements amorphous Model Water-fall Agile / Iterative Level of detail High Low Change management Formal process through standardized template Accept change only when Through prioritized product backlog, time box driven
  • 40.
    2006-16 ©Adaptive ProcessesRequirements excellence! Page 36 of 169 Mastering ECBA® V3 justified Communication Formal DocumentedPeriodic Informal Verbal Model based Frequent Documentation Formal Prior to implementation Through interactions and flexible Formal documentation post implementation for maintenance Emphasis on requirements priotization Low High Task planning Identified first, then divided into tasks Deliverables first, then related tasks are identified Timing Performed in specific phases Performed iteratively Solution definition Prior to implementations In iterations Activities Needed for deliverables broken to tasks Deliverables divided among iterations and tasks identified for iterations
  • 41.
    2006-16 ©Adaptive ProcessesRequirements excellence! Page 37 of 169 Mastering ECBA® V3 .2 Determine BA activities BA approach drives BA activities. Decompose BA activities into tasks for each deliverable, their iterations. .3 Determine timing for BA work BA approach, resource availability, priority/urgency of initiative, legal constraints affect timing of BA activities. .4 Determine complexity and risk Factors affecting the complexity are 1. Size of the change, 2. Number of stakeholders, 3. Culture and geography, 4. Number of affected business areas/systems, 5. Technological competencies, 6. Risks etc. Factors impacting the risks of BA effort include: 1. BA experience level and domain knowledge,
  • 42.
    2006-16 ©Adaptive ProcessesRequirements excellence! Page 38 of 169 Mastering ECBA® V3 2. Stakeholders experience level in communicating requirements, 3. Stakeholders attitude of towards change and business analysis, 4. Time allocated to BA activities, 5. Chosen BA framework, methodology, tools and techniques, 6. Cultural norms and practices etc. Outputs BA approach identifies BA approach and activities, specifies team roles, deliverables, analysis techniques, timing and sequencing of work, deliverables produced, frequency of stakeholder interactions and other elements of BA process. A methodology is a formalized and repeatable approach.
  • 43.
    2006-16 ©Adaptive ProcessesRequirements excellence! Page 39 of 169 Mastering ECBA® V3