INTRODUCTION

Interest rates play an important role in the liquidity position of any of any country.

Any increase in the interest rates is usually due to the increase in the inflation. A

higher interest rate aims to decrease the liquidity in the economy thereby increasing

the savings. So when a bank offers a high deposit rate for investors it decreases the

liquidity in the economy and hence there are no borrowers who are interested in

borrowing at such a high rate, hence no consumption. On the other hand, low interest

rates pumps in money and hence capital is easily available. At lower interest rates

people are willing to borrow money from banks for various reasons, for e.g. to buy

more machinery, land or building to expand business. There is a high demand for

borrowing of money and hence this leads to a high liquidity position.


A study on the interest rates and the management of the liquidity in the economy;

quiet a lot to understand and capture what it really means? Let us start by first

explaining a few terms and then going into the discussion of the core subject.


Let us first begin by understanding the meaning of the term interest rates, types and

theories.




                                             i
MEANING OF AN INTEREST RATE

Interest: the return paid to those who lend money. It is the rent earned for the

opportunity of lost liquidity over a period of time.


Interest Rate: the rate at which a return is paid by the borrower to compensate the

lender for a loss in value of money over period of time. The lender is able to regain

the purchasing power and the liquidity that he had foregone for that period of time.

People must pay rent for the opportunity lost on liquidity by the lender of the money.

Conversely it is the income earned from lending money. Interest rates are expressed

as percentage of the principal per period.


For example a loan that is taken for Rs. 1, 00,000 at an 8% interest rate p.a., the

borrower will have to pay an interest of Rs. 8,000 every year.


Another example is when one has a sum of Rs.1000 in his hand and deposits this

money in the bank at an interest rate of 8% then he will earn a sum of Rs. 80 in one

year. Hence the total sum that he will have in his savings account will be Rs.1080.

Whereas if he decided on keeping it with him he will still have a sum of Rs.1000 as

currency has a zero rate of interest.


Money affects the income via the interest rates. A higher interest rate decreases the

aggregate demand for investments. Investments can be housing, consumer expenses

on durable goods and government spending (services, consumption and investment

goods).


An interest rate is gotten by taking risk of default, maturity, inflation and finally the

real interest rate. All these added up gives rise to the interest rate. Interest rates are

influenced by four things. They are:

                                             ii
•   The risk of default- interest rates are higher for borrowers who are more likely

        to default in their payments.


    •   The length of the loan- loans with higher interest rates tend to have a higher

        interest rate attached to it.


    •   Inflation rates- long and short term effects of inflation give rise to the interest

        rates because of the price rise


    •   Real rates- since all the above cause an increase in the interest rates, even real

        rates need to go up hence increasing the interest rates on the whole.




Source: Financial Institutions and Markets, Second Edition, L M Bhole


        Economics, Seventh Edition, Samuelson & Nordhaus



                                                 iii
http://www.streetauthority.com/terms/i/interest-rate.asp


There are many types of interest rates that exist in the financial markets of the

economy. The interest rates depend on factors such as the periods of maturity of

different financial instruments, opportunity present etc.


INTEREST RATES BASED ON THE PERIODS OF MATURITY




                                                 iv
Source: Financial Institutions and Markets, Second Edition, L M Bhole


DEFINITION OF INTEREST RATES

Many scholars and economists have defined interest rates below are a few definitions

of interest rates:


According to Paul A. Samuelson & William D. Nordhaus “Interest rate is the price

paid for borrowing money for a period of time, usually expressed as a percentage of

the principal per year.”


According to The Economist’s Dictionary of Economics “An Interest Rate is the

yearly price charged by a lender to a borrower in order for the borrower to obtain a loan. This

is usually expressed as a percentage of the total amount loaned. “


Interest rates are rates that are charged or paid for the use of money. An interest rate

is often expressed as an annual percentage of the principal.




Source: Economics, Seventh Edition, Samuelson & Nordhaus


         http://economics.about.com/cs/studentresources/f/interest_rate.htm

                                                 v
http://www.investorwords.com/2539/interest_rate.html


THEORIES OF INTEREST RATES

       As already mentioned before, interest is the price paid by the borrowers to the

lenders so as to obtain the use of money for a period of time. Like other equilibrium

prices that are fixed even the equilibrium interest rate is fixed according to the

demand and supply. Now the question arises: supply and demand for what? In order

to answer these questions many economists came up with many theories related to the

determination of interest rates.


Some of the theories are:


   1. The Classical Theory


   2. The Loanable Funds Theory


   3. Keynesian Theory




   1. The Classical Theory


   This theory was researched and studied by Ricardo, Hume, Fisher and some

   others. It is a static theory and according to the theory the rate of interest is a real

   phenomenon, meaning that the interest rates are determined by real factors. It is

   the supply of savings and the demand for investments that determine the

   equilibrium rate of interest.


   Aggregate saving= total national income – total consumption expenditure.




                                               vi
The savings may be affected by individuals, households, business and

government. Given the current income, there is a natural and normal tendency for

individuals, households, business and government to spend the income in the

present rather than in the future. According to the above economic units the

money now is not the same thing as money next year; money now is valued more

than the money next year.


Hence in order to forgo the value of the money in the present by lending it to

someone, interest rates come into the picture. The sacrifice that one makes in the

present is gotten back after the maturity period by way of a rate that is charged on

a floating and yearly basis known as the interest rate.


Irvin Fisher emphasized time preferences or waiting as a factor limiting the supply

of     saving. If people did not care about time they would have saved more if the

interest rate was suitable and appealed to them. For generating greater savings,

higher interest rates should be offered. People will not be bothered to save if the

interest rates were to be 0%, hence higher savings will only be in existence of the

interest rates are higher.


 On the demand side, firms and other economic units demand capital to make

profits by   producing goods. The investment takes place because economic units

expect to obtain more consumption in future by sacrificing the present

consumption. The opportunities to produce more effectively determine the

investment demand.


While the saving schedule is upward sloping the investment schedule is downward

sloping. The equilibrium interest rate is determined by the interaction of these

saving and investment schedules in the economy.

                                       vii
The classical view thus” regards interest as determined by demand and supply, the

productivity of capital goods providing the main elements of demand, and the

supply of capital being limited by the reluctance to abstain from current

consumption and do more saving”. The rate of interest so determined is variously

known as “natural rate”, “full stock equilibrium rate”, “classical real rate” and

“true real rate”. In a static situation, this rate is not affected by the level of money

and prices because changes in the quantity of money lead to a proportionate

change in all prices leaving the percentage ratio of money yield to money principal

unchanged. Interest rates are not influenced by the behaviour of banks and other

credit institutions.


The classical theory abstracts from innumerable factors which are very important

for the economy. For example it rules out economic fluctuations, it assumes

perfect price flexibility, it rules out cost- push inflation. It also ignores smothering

expenditures from year to year when income varies or accumulating funds for the

retirement.


2. The Loanable Funds Theory


The Loanable fund theory of interest rate determination makes certain important

modifications in the classical theory. It is a dynamic theory as opposed to the static

nature of the classical theory. It also combines real and monetary factors as

determinants of the rate of interest.




                                         viii
3. Keynesian Theory


      Classical theory represents one extreme, while the Keynesian theory represents

the other. According to Keynes, interest rate is purely monetary phenomenon. This

means that the rate of interest, at least in the short-run, is determined by monetary

factors, i.e. it depends on the actions of the monetary authorities (the central bank and

the Government), and on the attitude of economic units towards holding money as an

alternative to holding bonds. In other words the interest rate is determined by the

interaction between the supply of money and the demand for it (to hold) in the

economic system.


The rate of interest is a reward offered to people to induce them to hold securities

instead of cash. The cash is perfectly safe in the sense that there is no danger of

physical deterioration or capital loss. On the other hand, securities can and do vary in

value, and, therefore, there is a risk of incurring capital loss when the securities rather

than the cash held. Interest is the difference between the yield on safe money and the

yield on risky securities; it arises or exists as a price or inducement for giving up

liquidity of holding money in favour of holding securities.




                                            ix
Source: Financial Institutions and Markets, Second Edition, L M Bhole


   THEORIES OF TERM STRUCTURE OF INTEREST RATES

   The theory of term structure of interest rates refers to the relationship between

   different rates and when all the investment characteristics (such as default risk,

   marketability and liquidity, and tax status) except the length of time to maturity of the

   financial claims are held constant. It is a name given to the functional relationship

   between the yield to maturity and the term to maturity. The main theories that are

   related to this relationship are:


       1. The Expectations Theory


       2. Liquidity Premium Theory


       3. Market Segmentation Theory




1. The Expectations Theory:


   This theory has two forms, they are restrictive and broad. The restrictive form is

   known as the unbiased or pure expectations theory, and is based on the following

   assumptions:


             a) There is a perfect competition in financial markets


                b) The investors are rational, i.e. they wish to maximize their yield of

                     their    holding period of their security.




                                                    x
c) Investors have a perfect foresight, and a large enough body of

                investors hold uniform expectations about the future level and

                changes of short- term interest rates and security prices.


         d) There are no transactions costs.


            e) Securities of different maturities are perfect substitutes for each other,

                i.e. they are homogenous.


         With these assumptions, it is said that today’s long term rate is the unbiased

average of the current short term rate and the successive forward or expected one

period short term rates during the period of long term loan. The long term rate will be

higher than the short term rate (i.e. the yield curve will be upward sloping) only if

investors expect future short term spot rates to be higher than the current short- term

spot rate. If no changes in future short term spot rates are expected. Similarly the long

term rate will be lower than the short term rate (the yield curve will be downward

sloping) when investors expect future short term spot rates to fall below the current

short term spot rate. If no changes in the future short term spot rates are expected, the

long and short rate will be equal to each other (the yield curve will be flat).


The only merit of this theory is that it has emphasised the role of expectations, it

suffers from too many serious drawbacks. First it lacks realism; the assumptions are

very restrictive and unrealistic. Second this theory explains long term interest rates,

short term rates are explained and determined as to how short term interest rates are

formed. Third, the theory does not state how expectations can be derived from the

yield curve rather than how yield curve can be constructed with the help of

expectations.



                                            xi
2. Liquidity Premium Theory




   The main person behind this theory is J R Hicks. Most people view as an extension or

   modification of the pure expectation theory and therefore it is called as biased

   expectation theory. The two main characteristics of investments are return and risk.

   The choice of securities depends upon the risk return preferences of the investors. The

   expectations theory ignores risk and assumes that the investors want to maximize

   returns. The liquidity assumes the investors are risk return traders; they do not want to

   maximize the return whatever the risk maybe. Similarly they do not to minimise risk

   even if it entails a very low return.


   The theory also holds that long term securities, on balance, are more risky than short

   term securities. While the variance of return of capital value is greater for long term

   securities than for short term ones, the variance of return of interest income is greater

   for short term securities than the long term securities. If it is assumed that the

   stability of capital is valued more highly than the stability of interest, the long term

   securities have a net risk disadvantage. Investors will accept this additional risk only

   if long term securities are priced in a way as to offer a higher yield. In other words

   because of the higher risk on long term securities, other things being equal the

   investors prefer to lend short. Borrowers on the other hand prefer, prefer to borrow

   long in order to reduce the risk of inability to meet principal payments i.e. to reduce

   the “financial risk”.


           The liquidity premium theory highlights the preference for liquidity and the

   desire to minimise the sum of income risk and capital risk as the additional factors

   determining the term structure of rates. It is more realistic because it incorporates the

                                              xii
complexity of forces such as lenders’ and borrowers’ preferences, and differences in

   the in risk- return attributes of securities of different maturities. It has served a useful

   purpose in so far as it has exposed the fact that even in respect of securities with no

   default risk, other types of risk premium present and these risks are greater, the longer

   the maturity period.


           Liquidity premium is not a correct nomenclature because the premium which

   needs to be paid to lenders is for inducing them to take greater risk and not for parting

   with liquidity. It is also doubtful whether the investor’s rate really more averse to

   capital risk than to income risk. This theory in not explicit about causes or origin of

   the change in the value of the principal.




3. Market Segmentation Theory


   The third very important theory of term structure of interest rates is the market

   segmentation theory founded by Culbertson. The theory assumes investors to be risk

   minimisers or risk averters. The ways to minimise risks is to match maturities of

   assets and liabilities or to match maturities with holding periods. If a lender knows

   exactly how long his money will be available for investment he can select the

   maturity date of the claim in such a way that he runs neither the income risk nor the

   capital risk. The coincidence of the maturity date of the claim with the date of his

   need for cash insures him against both these risks. All this results in the capital

   market being divided into a number of segments in which demand and supply of

   funds of each given maturity determines the rate of interest irrespective of what

   happens in other segments.



                                               xiii
Although the market segmentation theory had added an important dimension to the

explanation of interest rate structure, it is difficult to accept the lenders and borrowers

are dominated only by the desire to avoid risk. In reality the investors care for the

return also. It is difficult to accept that an investor would select the maturity with the

smallest total yield- risk without comparing risks with yields i.e. to assume that he

would accept to avoid risk at any price.


Apart from the above mentioned theory there are also other factors that explain the

term structure for interest rates. They are


   1. Default risk


   2. Call risk


   3. Marketability or liquidity


   4. Tax Status




                                              xiv
IMPORTANCE OF INTEREST RATES / WHY INTEREST

RATES:

Interest rates are the economy’s single strongest influences. Interest rates have the

ability to either cause a high liquidity position or an ill liquid position. Interest rates

facilitate the formation of capital. The law of supply and demand is what set interest

rates. Demand for borrowing capital is inversely related to interest rates, the higher

the interest rate lesser are the number of companies that are willing to borrow at such

rates. Whereas investments are directly proportionate to interest rates, that means

people are willing to invest since they are getting a higher interest amount. Hence

high liquidity and ill liquid positions are created.


Interest rates also affect the prices of many investments, especially stocks because

interest rates are the key components of the present and future rate calculations.




                                            xv
http://www.streetauthority.com/terms/i/interest-rate.asp


AFFECT OF INTEREST RATES ON THE ECONOMY

        1. INTEREST RATE VARIATION:


Interest rates at banks vary due to various internal factors, they are:


    •   The length of time for which the money is borrowed/ saved


    •   The security of the loan/ investment


    •   The nature of the financial institution borrowed from or invested into


    •   The amount of competition among financial institutions


    •   The cost of capital (function of inflation in the economy)


Whenever a bank lends money they first check the risk and the security, if it is risky

and not much security then a higher rate of interest is charged so as to compensate the

amount of risk they are taking. Whereas if there is sufficient security as well as not a

high risk the rate of interest will be lower.




                                                  xvi
The equilibrium interest rate is determined by the law of supply and demand. The

demand comes from the people who want to borrow and spend whereas the supply

comes from the government’s monetary policy.




The equilibrium interest rate is depicted in the following diagram.




                                                       Supply for Money
            Interest Rate



                            R                     X




                                                          Demand for Money




                                          Q




                                          xvii
The equilibrium rate of interest is at the point ‘X’. When there is a slight change in

demand and supply the point of the equilibrium rate of interest will change. Hence the

government has to maintain the level of interest rate.




Source: http://www.bized.co.uk/virtual/economy/policy/tools/interest/intth1.htm


        2. MONETARY POLICY


The only chance that the government is able to alter its fiscal policy is only once a

year by the budget. So this tends to be a poor economic management tool. Hence the

monetary policy and interest rates are very good economic management weapons.


The monetary policy committee in any country sets the interest rates. The interest

rates are set by the taking note of the current economic conditions and the inflationary

pressures in the economy. If they sense any increase in the inflation then they will

automatically increase the level of interest rates. This will tend to reduce borrowing

and therefore the aggregate demand will also decrease.




                                                 xviii
This effect is shown in the diagram below.




       Prices

                    AD2




                                                AD3



                                                      Output
                              Q2     Q3




                                          xix
In the above diagram one can clearly see that with the rise in inflation the aggregate

demand for borrowing decreases from AD3 to AD2. When there is a decrease in the

demand for borrowing, there is also a decrease in the inflation pressures in the

economy.




Source: http://www.bized.co.uk/virtual/economy/policy/tools/interest/intth2.htm


        3. AFFECTING DEMAND:


Interest rates have a major effect on demand. The key to the management demand is

the effect of the interest rates in the economy and vice versa. Any government will

raise the interest rates if they sense that there will be a small increase in the inflation,

in order to decrease the aggregate demand.


What is Aggregate Demand?


Is composed of the following spending:


Consumption+ Investment+ Government Expenditure+ (Exports- Imports)


Of the above mentioned spending only consumption and investments are affected by

interest rates.

                                                  xx
Consumption


Consumption will decrease if there is an increase in the interest rates. Since

borrowing money has become very expensive with such a high rate of interest. People

are less willing to borrow at such a high cost hence spending and consumption also

decreases. People who have already taken loans have to now pay at a higher price and

hence their disposable income is reduced.


Investment


Firms will like to invest at such high interest rates, but there are no borrowers in the

market due to the high interest rates. Hence the level of investment will also decrease.

If interest rates raise then fewer investment projects are viable, because of the high

cost of borrowing they are now less profitable.

Source: http://www.bized.co.uk/virtual/economy/policy/tools/interest/intth3.htm


MAINTAINING INTEREST RATES

As already mentioned above the interest rates are set by the monetary policy

committee in any country, their job does not end here. They should make sure that the

demand and supply of money does not affect the current equilibrium interest rate.

Hence they need to intervene into the money markets in order to control the flow of

money so that it does not affect the equilibrium interest rate. They are able to do this

because of their dealings with banks and financial institutions. They ensure that the

markets are kept a little short of liquidity. This will happen if the total amount of tax

that is paid is less than the banks receive that same day in government expenditure

being paid into the accounts that are held by them. Even if this is not the case sales of

the government treasury bills will leave the banks short of cash. This happens because


                                                 xxi
the people buying the debt will take the money out of the banks to pay the

government, leaving the banks with less money.


Hence the banks being short of money will turn to the central bank of the country in

order to borrow more cash. The central bank would then give these banks the

necessary amount of cash at an interest rate that is set by the central banks. In this

way the interest rates are maintained.




Here are some more diagrams that depict the affect of interest rates on investment and

expenditure.


   a. Investment Schedule


                     r




   Interest Rate     r0                        A




                     r1                              B


                                                         I
                                         I0    I1
                                                     Investment



                                              xxii
Source: http://www.bized.co.uk/virtual/economy/policy/tools/interest/intth4.htm


        Macroeconomics: Theories and Policies, Seventh Edition, Richard T. Froyen

                                                                                    450
    b. Expenditure


                                                               B




                                              I           A




                                                    Y0             Y1




                                                  xxiii
In the first diagram as the interest rate decreases from r 0 to r1, investment increases

from Io to I1.


In the second diagram the aggregate expenditure schedule goes up since the intercept

is larger. Output increases from Y0 to Y1.


Higher interest rates mean that people are not interested in taking loans, since paying

them back gets very expensive. At the same time foreign investments increase

because there is a higher rate of return on their investment. This causes more demand

for the dollar driving up its value in the international market.


While on the other hand lower interest rates benefit the consumers. They are willing

to take loans since paying them back becomes cheaper. They are willing to take loans

so that they can either invest them in the money market, buy houses or cars. The more

people buy houses and cars, the more the prices for these will drop. Purchasing of

houses increases the demand for other commodities such as appliances, furniture etc.

Hence this causes a boom in the economy. This also increases people’s disposable

income because paying back loans are cheaper. Lower interest rates also help farmers,

manufacturers and businesses to invest in equipments etc. It is better for them to

invest and grow their businesses when the rates of interests are low since it is cheaper

for them to pay back the loans. Low interest rates are not beneficial to the lenders

because they get a lower rate of return on their loan.


A high and a low rate of interest do have their advantages and disadvantages; hence it

becomes very important for a government to set an equilibrium interest rate that will

benefit both lenders and borrowers.




                                             xxiv
Source: Macroeconomics: Theories and Policies, Seventh Edition, Richard T. Froyen


INTEREST RATES IN INDIA

SYSTEM OF ADMINISTERED INTEREST RATES


Earlier interest rates in India were never determined by market forces instead they

were determined by the monetary authorities and the breadth and depth of

intervention by the authorities had increased over time. The ruling levels of the

interest rates in India at any given period were administered. The direct regulation of

interest rates is not a unique phenomenon; it is also quiet common in other countries

like the US, UK, Japan, Australia. The controls in India were however far more

pervasive, direct and stifling than in any other country.


Features of an Administered Interest Rate Regime

                                               xxv
a) The deposit and lending rates of commercial and cooperative banks were

   fixed by the authorities


       a. Deposit rates first came to be regulated in 1966 through inter- bank

           agreements. Since 1969 they were fixed by the RBI


       b. The RBI has also been fixing the minimum and maximum lending

           rates of commercial banks since 1964 and 1969, respectively.


       c. The RBI fixed different deposit rates and lending rates for different

           types of banks (large banks, smaller banks, cooperative banks and

           regional rural banks)


b) The Controller of capital Issues fixed the ceiling on the coupon rates on

   industrial debentures and preference shares.


c) The Indian Banks Association had been fixing the ceiling on call rates since

   1973 till October 1988 when the call rate was freed from the ceiling.


d) The government fixed the rates on treasury bills and long term government

   securities


e) The government had a great say in the fixation of the interest rates on the

   long term loans of term financing and on loans for different purposes


f) It fived interest rates on different financial instruments such as commercial

   bills


g) The RBI fixed different interest rates on loans to different categories of

   borrowers and on loans for different purposes




                                     xxvi
h) Cooperative societies were required to accept deposits at higher rates and to

       lend at lower rates than the rates of commercial banks.




REGULATION OF INTEREST RATES

REASONS FOR REGULATION


The reason the authorities had imposed a control on the interest rates was because of

the fear they had that the interest rates would be much higher than desirable and that

they may fluctuate widely and destabilise the financial system. In simple terms, the

direct regulation of interest rates was mostly done to maintain them at a low level. In




                                         xxvii
many countries low interest rates have been regarded desirable in order to induce a

higher rate of fixed capital formation.


The second reason for regulation of interest rates was the financial requirements of

the government and public sector. If the interest rates were kept low and stable

through direct controls, the cost of public debts kept low and the stability is

maintained in the government securities market which is conducive for debt

placement and management.


There were also other reasons for the regulation of interest rates. They were:


   a) To avoid unhealthy competition for borrowing and deposit accounts


   b) To maintain a kind of uniformity of interest rates on these accounts of all

       types of banks


   c) To keep deposit rates in alignment with the lending rates of banks and with

       other market rates of interest


   d) To aid deposit mobilisation


   e) To lengthen the maturity structure of deposits


   f) To enable the authorities to avoid frequent changes in the bank rate and yet to

       achieve the results of changes in the bank rate


Another major reason was that if the interest rates were kept free changes in

traditional techniques of monetary control might not bring material changes in the

entire interest rates structure or policy changes may be accompanied by undesirable

movements in the market rates.


EFFECTS OF REGULATION

                                          xxviii
Nominal Interest Rates Correlation Matrix for India, 1952- 86


Table 1in the annexure explains the nominal interest rate correlation matrix for India

during the period 1952-86. During this period the cases of high correlation were very

few. However, there were many cases of low correlation.


Nominal Interest Rates Correlation Matrix for India, 1952- 96


Table 2 in the annexure explains the nominal interest rate correlation matrix for India

during the period 1952-96. During this period the intercorrelation among interest rates

increased noticeably. The table depicts nominal interest rates in India such as the

yearly movements in the Bank Rate, one year bank deposit rate, SBI advance rate,

industrial debenture rate, IFCI prime lending rate and call rate over about 52 years.


Nominal Interest Rates Correlation Matrix for India, 1986-2002


Table 3 in the annexure explains the nominal interest rate correlation matrix for India

during the period 1986-2002. During this period the interest rates have been the least

aligned. The coefficients of correlation among various short term and long term

interest rates are seen to be the lowest in all the three periods.


The interest rates in India had been well aligned during the period 1986-2002. The

coefficients of correlation among various short term and long term interest rates were

seen to be the lowest in these three periods.




                                            xxix
Source: Financial Institutions and Markets, Second Edition, L M Bhole


There were major deficiencies of the administered system of interest rates were found

out         by        the         Chakravarthy           Committee.     They     were:




      a) The system had grown to be unduly complex and it contained features which

         had reduced the ability of the monetary system to promote the effective use of

         credit


      b) The low yields on treasury bills and government securities had resulted in the

         high level of monetisation of public debt and consequent monetary expansion

                                                xxx
c)    The captive market for government securities had adversely affected the

         growth of capital market and the profitability of banks


    d) Concessional rates of interest had allowed projects of doubtful viability to be

         undertaken


    e) Quantitative credit controls had come under severe stress in the absence of

         support from any price rationing mechanism


    f) The system had lacked the flexibility necessary for augmenting the pool of

         financial savings




Source: Financial Institutions and Markets, Second Edition, L M Bhole


DEREGULATION OF INTEREST RATES:

The above deficiencies of the administered system of interest rates were the cause for

the deregulation of interest rates in India. The administered system of interest rates

was replaced by the system of free, flexible and higher interest rates. The new system

of interest rates turned out to be more conducive for promotion of saving, efficiency

of financial system, efficiency of investment, efficiency of monetary policy, and

efficiency and equity in government finances.


                                               xxxi
Nominal Interest Rates in India 1952-53 to 2002-03, Annual Average


Table 4 in the annexure summarises the annual average for the short term and long

term interest rates.


Maximum Interest Rates on Bank Deposits and Other Financial Assets, 1970-71

to 2002-03


Table 5 in the annexure depicts the absolute and relative changes in the maximum

rates of interest on major media of savings, such as bank deposits, post office

deposits, national saving certificates, units, provident funds, public deposits and

debentures.




Source: Financial Institutions and Markets, Second Edition, L M Bhole


MANAGEMENT OF LIQUIDITY

Now with part of the topic of the discussion has been discussed relating to interest

rates, the other half relates to the management of the liquidity in the economy.


So what does the word liquidity actually mean? What do interest rates have to do with

the liquidity position in the economy?


MEANING OF LIQUIDITY




                                               xxxii
Liquidity is the amount of capital, or money that is available for investment. It means

the capacity that an asset can be converted easily with minimum loss of cash. It is

characterised by a high level of trading activity.


DEFINITION


“The degree to which an asset or security can be bought or sold in the market without

affecting the asset’s price.”




Source: www.investopedia.com


TYPES OF LIQUIDITY


There are two types of liquidity that are present in any economy, M1 and M3. Their

explanations are as below.




                                          xxxiii
Source: www.investopedia.com


Now that we have understood the meaning and the categories of liquidity, the next

topic that needs to be understood is the relation between interest rates and liquidity.


Interest rates play an important role in the liquidity position of the economy. An

increase in the interest rates is usually due to the increase in the inflation. A higher

interest rate aims to decrease the liquidity in the economy thereby increasing the

                                          xxxiv
savings. So when a bank offers a high deposit rate for investors it decreases the

liquidity in the economy and hence there are no borrowers who are interested in

borrowing at such a high rate, hence no consumption. On the other hand, low interest

rates pump in money and hence capital is easily available. At lower interest rates

people are willing to borrow money from banks for various reasons, for e.g. to buy

more machinery, land or building to expand business. There is a high demand for

borrowing of money and hence this leads to a high liquidity position.


 Therefore it is very important for a government of any country to control and

stabilise the interest rates so that there is no problem of there being a high liquid of ill

liquid position.




INTEREST RATES AND PRICES

The relationship between the rate of interest and the price level has proved quite

complicated and controversial. According to classical theorists, the equilibrium real

rate of interest is independent of by changes in the price levels. However the nominal



                                           xxxv
market interest rate is inversely related to price levels. The higher the price levels the

higher the market rate of interest and vice versa. The inverse relation between the two

arises due to the disparity between the “natural rate” and the “market rate” of interest.

As the “natural rate” is expected to remain stable the “market rate” moves upward

exceeding the “natural rate” causing a deflationary gap between the desired

investments and saving, and consequently a fall in prices. The market rate is

determined by the Central Bank which by directly setting it at a level below or above

the real rate can generate a cumulative process of inflation or deflation. The Central

Bank can alternatively determine it indirectly by increasing the quantity of money

which will create excess reserves with banks that will then be willing to lend at a

lower rate of interest.


In theory the above occurs, but in practice, interest rates and prices have often moved

together in the same direction in many economies. This was first pointed out Gibson

as was therefore designated as the “Gibson Paradox”. According to him “in periods of

rising interest and prices, the natural rate has been high and the market rate has lagged

behind the natural rate. A rising market rate means that banks have been trying to

adjust it to the natural rate, but have not been able to do so sufficiently, as a result of

which, in a dynamic transitional stage, there occurs an expansion in bank credit

leading to a rise in prices”.


Another explanation for the above positive relationship is provided by the “Fisher

Effect”. According to Irving Fisher “a cumulative rise in prices, after some time lag,

generates expectations of a further rise in prices. This makes investors willing to lend

at a higher rate of interest in order to protect themselves against depreciation in the

value of money. Interest rates and prices tend to rise and fall together.



                                           xxxvi
INFLATION

The relation between the prices and interest rate in the economy depend upon a very

important factor known as inflation. In the modern times inflation has a great




                                       xxxvii
influence on the financial markets; retain demand of products and the fiscal and

monetary control of the government.


WHAT IS INFLATION


Inflation is the overall general upward movement of goods and services in an

economy which is generally measured by Consumer Price Index and Wholesale Price

Index. Inflation causes the value of currency to decrease since people/ consumers are

not able to buy as much as they were before the increase in the inflation.


For example before inflation a person was able to buy at least three items for Rs.10

but due to increase in the inflation he is able to buy only one or two things with the

same Rs.10.


Hence by the above example one can understand how inflation affects the purchasing

power of people.


In the same way inflation affects interest rates. Whenever there is an increase in the

inflation there is also an increase in the interest rates. Inflation and interest rates are

directly proportionate to each other.


Consumer Price Index:


An inflationary indicator that measures the change in the cost of a fixed basket of

product and services. This can also be called as the cost-of-living index.




Wholesale Price Index:


Also known as the Producer Price Index. It is a relative measure of average change in

price of a basket of representative goods and services sold by manufacturers and

                                          xxxviii
producers in the wholesale market. A family of three indices (finished goods,

intermediate goods, and raw materials or crude commodities).




Source: http://www.investorwords.com/1062/Consumer_Price_Index.html


        http://www.businessdictionary.com/definition/producer-price-index.html


        http://www.investorwords.com/2452/inflation.html


There are four different causes of inflation. They are


    •     Demand- pull or excess demand inflation


    •     Cost- push inflation

                                                xxxix
•   Pricing power inflation


•   Sectoral Inflation




1. Demand Pull or Excess Demand Inflation


This happens when the demand for goods and services exceed the available

supply, thereby increasing the price for the goods and services. This type of

inflation has been the most common and serious. Even a war can produce this

type of inflation since the demand for war materials and weapons increases more

than the supply, hence an increase in the prices.


2. Cost- Push Inflation


This is another common type of inflation but not as common as the previous one.

This type of inflation occurs when there is an increase in the cost of production

due to some reason or the other. This raises the finished goods and services. A

most common reason may be the rise in wages. This type of inflation can occur

along with the first.


3. Pricing Power Inflation


This type of inflation usually occurs when businesses tend to boost up their prices

in order to increase their profit margins. This type is usually known as

administered price inflation. This occurs when there is a boom in the economy

and the sales are strong. This maybe even called as the oligopolistic inflation,

since it is the oligopolies that have the power to set and raise the prices whenever

they feel the economy is ripe. An oligopolistic firm must be very careful when


                                       xl
raising their prices since this may give its competitors an opportunity to widen

    their profit margins.


    4. Sectoral Inflation


     This happens when the other three factors hit a particular industry then it causes

    an increase in other industries that are dependent on the hit industries for raw

    materials. For example if there is a price increase in steel, all the industries that

    are dependent on the steel industry for raw materials also need to increase their

    prices. It hits the entire industry though it originated from one sector.




Source: http://www.econ.umn.edu/~smith097/articles/A%207.%20.pdf


The central bank of the country is responsible to maintain the interest rates and

liquidity position. This is done by the way of a Monetary Policy. The monetary policy

                                             xli
is a very important tool or way in which the interest rates (wholesale or retail) in any

country can be stabilised and maintained.


MONETARY POLICY

MEANING OF THE TERM MONETARY POLICY


 The regulation of the money supply and interest rates by a central bank in any

country that controls the inflation and stabilises currency. Monetary Policy is one of

the ways a government can impact the economy.


Monetary Policy is the process by which the government, central bank, or the

monetary authority of a country controls:


   i.   The supply of money


  ii.   Availability of money


 iii.   Cost of money or rate of interest


This is done in order to attain a set of objectives oriented towards the growth and

stability of the economy.


Monetary policy can be either an expansionary policy or a contractionary policy. The

expansionary policy increases the total supply of money, which is used to combat

unemployment in a recession by lowering interest rates. The contractionary policy

decreases the total money supply which involves raising the interest rates in order to

combat inflation.




                                            xlii
It is concerned with the changing the supply of money stock and the rate of interest

for the purpose of stabilizing the economy at full employment or potential output by

influencing the level of aggregate demand.


The main objectives of the Monetary Policy in any country are:


   i.   To ensure the economic stability at full employment or potential level of

        output


  ii.   To achieve price stability by controlling inflation and deflation


 iii.   To promote and encourage economic growth in the economy




The monetary policy affects the individual too because of the announcements made

regarding the interest rates. Depending on the rate announced by the monetary

authorities the interest costs of banks would either decrease or increase.


A reduction in the interest rates would lead to banks lowering their interest rates and

hence the deposit and borrowing rate would decrease. Individuals who have borrowed

from banks would be happy since they have to pay interest on their loan at a lower

cost. On the other hand the individuals wanting to deposit would not be very happy

with the rates at which the banks offer for their deposits.


The opposite will happen when the interest rates are raised. The borrowers would be

unhappy and the individuals depositing/ saving money will be happy because of the

higher returns. Hence in this way the monetary policy affects individuals too.




Source: http://en.wikipedia.org/wiki/Monetary_policy

                                               xliii
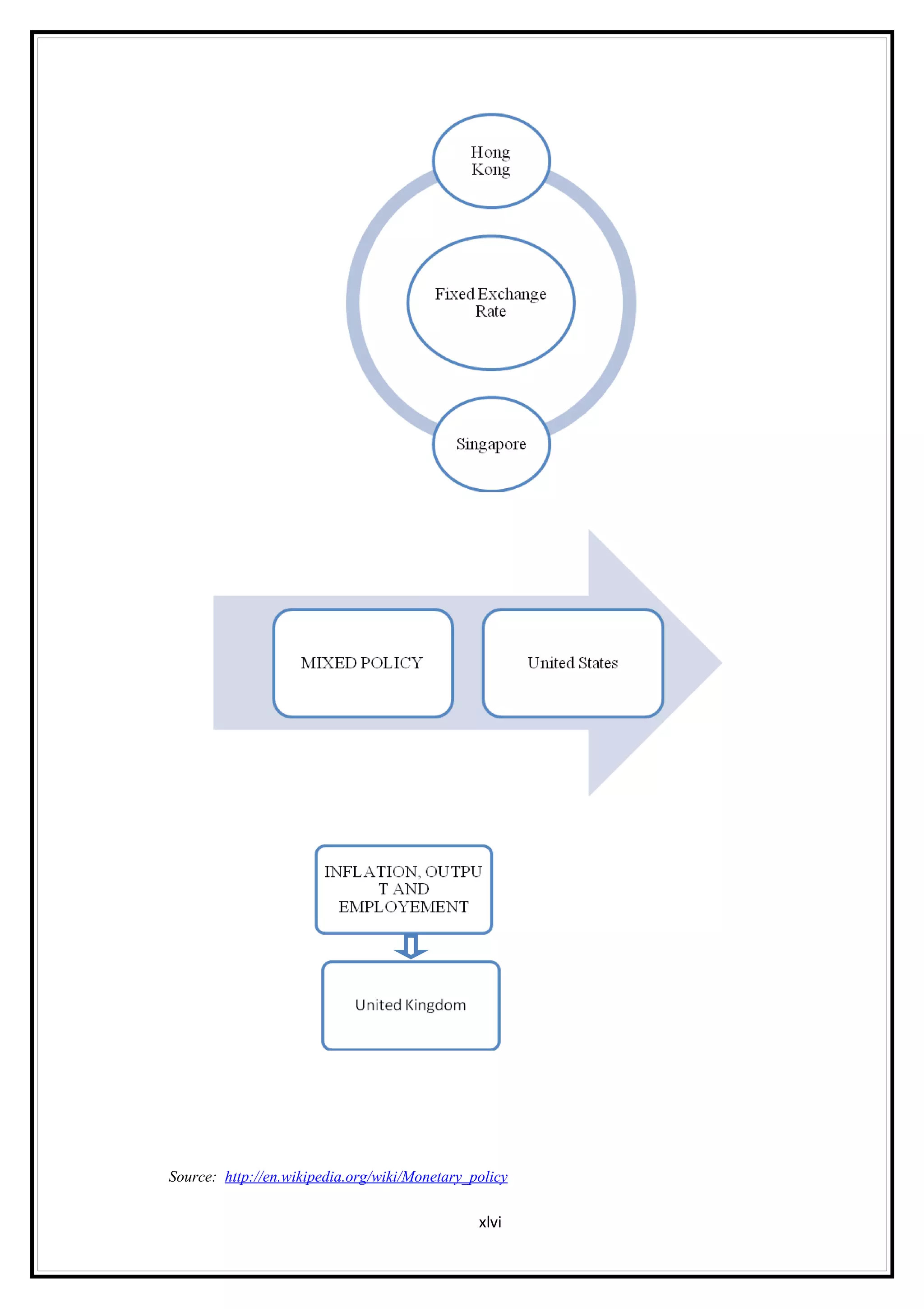
TYPES OF MONETARY POLICY


Monetary Policy         Target Market Variable     Long Term Objective
Inflation Targeting     Interest Rate on overnight A given rate of change in

                        debt                       the CPI
Price Level Targeting   Interest Rate on overnight A specific CPI number

                        debt
Monetary Aggregates     The growth in the money A given rate of change in

                        supply                the CPI
Fixed Exchange Rate     The spot price of the The spot price of the

                        currency                   currency
Gold Standard           The spot price of gold     Low inflation as measured

                                                   by the gold price
Mixed policy            Usually interest rates     Usually unemployment+

                                                   CPI change




POLICY OF VARIOUS COUNTRIES




                                    xliv
Source: http://en.wikipedia.org/wiki/Monetary_policy




                                               xlv
Source: http://en.wikipedia.org/wiki/Monetary_policy

                                               xlvi
MONETARY POLICY IN INDIA

MONETARY POLICY OF THE RBI


Objectives


The main objectives of the Monetary Policy in India are


    a) To regulate monetary expansion so as to maintain a reasonable degree of price

            stability


    b) To ensure adequate expansion in credit to assist economic growth


There are four main channels which the RBI looks at:


       i.       Quantum channel: money supply and credit


      ii.       Interest rate channel


     iii.       Exchange rate channel


     iv.        Asset price


The keynote of the monetary policy is to control expansion of bank credit and money

supply with special attention to seasonal requirements for credit.


Traditionally the monetary policy was announced twice a year- April- September and

October- March. Lately the announcement of the monetary policy has been reduced

to once a year and is reviewed again later in the year. It is altered from time to time

depending on the state of the economy.




Source: http://www.bis.org/review/r970203b.pdf


                                                 xlvii
http://www.rediff.com/money/2002/apr/25tut.htm


Techniques of the Monetary Policy:


There are many techniques of the monetary policy- some old and some new. They are


   a) Open market operations


   b) Bank rate


   c) Issuance of treasury bills


   d) Discretionary control of refinance and rediscounting


   e) Direct regulation of interest rates on Commercial banks deposits and loans


   f) Cash reserve ratio


   g) Statutory Liquidity Ratio


   h) Direct credit allocation and credit rationing


   i) Selective credit controls


   j) Credit authorisation scheme


   k) Fixation of Inventory and credit norms


   l) Credit planning


   m) Moral suasion


   n) Liquidity Adjustment Facility




                                            xlviii
Source: http://www.investorwords.com/3097/monetary_policy.html


Open Market Operations (OMO):


OMOs are actively used techniques of monetary control in the US, UK and many

other countries. Through the open market sales and purchases of government

securities, the RBI can affect the reserves position of banks, yields on government

securities, and volume and cost of bank credit. This technique however is used least

by the government, though it has wide power to use it. The bank can conduct OMOs

in treasury bills, state government securities and central government securities, but in

practise they are conducted only in the Central Government of all maturities.


OMO Goals and Objectives


The OMOs have both monetary and fiscal policy objectives. The objectives include


    a) To control the amount of and changes in the bank credit and monetary supply

        through controlling the reserve base of banks


    b) To make Bank Rate policy more effective


    c) To maintain stability in government securities market


    d) To support government borrowing programme


    e) To smoothen the seasonal flow of funds in the bank credit market


Open Market Operations of RBI 1951-2003

                                              xlix
Table 8 in the annexure shows the bank’s purchases, sales, and the net sales during

1952-2003. To an extent the net sales were positive and have increased substantially.

OMOs have helped in regulating the flow of bank credit to the bank sector.




Bank Rate


The Bank Rate is the basic cost of refinance and rediscounting facilities. Section 49

of the RBI Act, 1934 defines it as the standard rate at which the Bank is prepared to

buy or rediscount bills of exchange or other eligible commercial paper. In the early

years, financial accommodation from the bank was largely provided at the bank rate.

Owing to differential rates prescribed for various sector specific refinance facilities as

also due to the absence of a genuine bill market, the Bank rate application was

confined to a) the ways and means advances to the state governments, b) advances to

primary co-operative banks for SSI, and c) state financial corporation’s besides penal

rates on shortfalls in reserve requirements. The technique of bank rate is to regulate

the cost and availability of refinance, and to change the volume of lendable resources

of banks and other financial institutions.


Cash Reserve Ratio:


This is a reserve requirement (or required reserve ratio) is a bank regulation that sets

the minimum reserves each bank must hold to customer deposits and notes. This is

normally in the form of currency that is stored in a bank, or with the central bank of

any country. This reserve ratio affects the economy, borrowing and interest rates. The

central bank rarely alters the reserve ratio since this might because liquidity problems


                                             l
for banks that have below than the altered reserve ratio. RBI uses this in order to

drain out excess money from the banks.


CRR in India


The present banking system is called a “fractional reserve banking system”, because

the banks need to keep only a fraction of their deposit liabilities in the form of liquid

cash. In the earlier years the CRR fraction used to be changed mainly for the purpose

of ensuring the safety and the liquidity of deposits, but over the years CRR has

become an effective tool for directly regulating the lending capacity of banks.


The CRR is the cash which the banks have to maintain with the RBI as a certain

percentage of their demand and time liabilities. The RBI had the power to impose

penal interest on banks in respect of their shortfall in the prescribed CRR. The penal

interest rate is normally 3% above the bank rate for the first week of default and 5%

for the subsequent weeks till the default are made good.




                                           li
Source: www.rbi.org.in


Statutory Liquid Ratio


This is the amount the bank has to maintain in the form of cash, gold or approved

securities. The quantum is specified as a percentage of the total demand and time

liabilities of a bank. The percentage is fixed by the RBI. The date that the bank fixes

this amount is on the last Friday of the preceding fortnight. This controls the

expansion of bank credit. The supply of money can be controlled efficiently by tuning

the SLR.


SLR in India


The SLR enables to impose secondary and supplementary reserve requirements on

the banking system. There are mainly three objectives of the use of SLR, they are:


     a) To restrict expansion of bank credit


     b) To augment banks’ investment in government securities


     c) To ensure solvency of banks.


Through the variations in the SLR, the bank is in a position to insulate a part of the

government debt from the open market impact because banks are then prevented from

disinvesting government securities in favour of commercial credit.



                                          lii
The SLR is the ratio of cash in hand (exclusive of cash balances maintained by banks

to meet the required CRR, but not the excess reserves); balances in current account

with the SBI, its subsidiaries, other nationalised banks and the RBI; gold and

unencumbered, approved securities i.e. central and state government securities,

securities of local bodies and government- guaranteed securities to total DTL of

banks.


The CRR and SLR are being used by the RBI as instruments of credit control.


Repo Rate:


Whenever a bank is short of money, they can borrow from the RBI at a particular rate

which is set by the RBI. A reduction in the rate will make borrowing cheaper vice

versa. The repos are used for absorbing liquidity at a given rate (floor).


For e.g. the central bank of India i.e. RBI sells treasury bills to commercial banks for

a very short period of time, roughly for one or two months. The RBI sells to the

commercial banks on an agreement that the RBI will buy back at a later date. Such a

monetary operation is called a repo. During this period the liquidity is absorbed from

the economy for about 2 or 3 months.




                                    Sells T-Bills/ G-
                                          Secs
         Reserve Bank of India                           Commercial Banks
                                       Pays Money




                                     Purchases back
                                            liii
Reverse Repo Rate:


Reverse Repo rate is the rate at which the Reserve Bank of India borrows from banks.

The banks prefer this since their money is in safe hands and with a good interest rate.

The reverse repos are used for infusing liquidity at a given rate (ceiling).


The alterations made to the various tools, by the RBI over the years.


Table 9 in the annexure shows how the RBI has been able to make various alterations to the

tools that affect the economy.




                                            liv
Source: http://www.keralabanking.com/html/what_is_a_repo_rate_.html


      http://www.keralabanking.com/html/what_is_a_reverse_repo_rate_.html


      http://en.wikipedia.org/wiki/Commercial_paper


Treasury Bills


A government promissory note, payable in 3, 6,9,12 months. When the treasury is in

need of money for current expenses it sells its bills at a discount. Bids are invited for

the bills and the best offers are accepted.


Treasury Bills also known as T Bills are short-term debt instruments that are issued

by the Central Government. Treasury Bills are very good tools in case of cash

management of a government. T Bills are highly liquid in nature and available in the

secondary and primary market. Being risk-free instruments, their yields at different

maturities serve as short term benchmarks that help in making varied floating rate

products in the market. The return to the investor is the difference between maturity

value and issue price.


The minimum amount of bids for Treasury bill is Rs.25000. The T Bills are repaid at

par at the end of their tenure to the office of Reserve Bank of India, Mumbai.


The main interested investors in the T Bills are banks, Primary dealers, State

Governments, Provident Funds, Financial institutions, Insurance Companies, NBFCs,

Foreign Institutional Investors and Non- resident Indians.




                                               lv
The T Bills have a fixed rate at 4.5% and this has remained unchanged ever since

1974.




The development of T Bills in India is shown in the following table:


Type Of Bill            Introduced                Discontinued    Process Of Issue


91 Day T- Bill          Before 1950s              Mid 1950s       Weekly Auction


91 Day Ad hoc T Bills   Mid 1950s                 April, 1997
91 Day T Bill           Mid 1950s                 March 1997      On Tap


182 Day T Bill          November 1986             April 1992      Weekly Auction


14 Day T Bill           April 1997                May 2001        Weekly Auction


364 Day T Bill          April 1992                                Fortnightly Auction


91 Day T Bill           January 2003                              Weekly Auction


182 Day T Bill          Re-introduced June 1999   May 2001        Weekly auction


182 Day T bill          Re- introduced In April                   Weekly Auction

                        2005




                                          lvi
Source: http://www.teachmefinance.com/Financial_Terms/Treasury_bill.html


      http://www.rbi.org.in/Scripts/PublicationsView.aspx?id=9483


The auction of 91 day T bill is conducted every Wednesday with a notified amount of

Rs. 500 crores. Likewise the auction for a 182 day, 364 day T Bills are conducted

every alternate Wednesday with a notified amount of Rs.500 crores and Rs.1000

crores.


The table below shows the Auction Calendar for T Bills


   Type            of Periodicity     Notified         Day of Auction            Day         of

   Treasury bill                      Amount                                     Payment


   91-day              Weekly         500 cr.          Every Wednesday           Following

                                                                                Friday
   182 –day            Fortnightly    500 cr.          Wednesday      preceding Following

                                                       the         non-reporting Friday

                                                       Fridays
   364-day             Fortnightly    1000 cr.         Wednesday      preceding Reporting

                                                       the reporting Fridays     Friday




                                                lvii
Types of Auctions


There     are     two     main     types     of     auctions     for    treasury     bills:




   •    Multiple Price Based or French Auction:


        Under this, all bids equal to or above the cut off price are accepted. The bidder

        has to accept the T Bill at the price that is quoted by him. This method is

        usually followed for the 182 day, 364 days T Bill and is only valid for

        competitive bidders.




   •    Uniform Price Based or Dutch Auction:


        All bids equal or above the cut off price are accepted at the cut off level.

        However the bidder has to accept the T Bill at the cut- off price and not at the

        price that is quoted by him. This is usually this is done for the 91 day T Bill.




                                           lviii
Source: http://www.rbi.org.in/Scripts/PublicationsView.aspx?id=9483


Bidding Method:


Securities are issued through a French auction whereby the allotment is awarded to

the highest bidders in terms of price with winning bids filled at their bid levels. The

limit of the bid size is the notified amount.


For a 91 day T Bill auctions have a notified amount which is filled in by such bids,

till a cut off price. In the case of the 14 day or 364 day T Bill no notified amount is

announced by the RBI, which accepts bids based purely on the yields bid for, up to a

level decided by the RBI at that point in time.




                                               lix
Source: http://www.rbi.org.in/Scripts/PublicationsView.aspx?id=9483


Liquidity Adjustment Facility (LAF):


The introduction of LAM is one of the most important innovations in the Indian

money market as a technique of monetary policy in India in the recent past. During

the initial instances of market volatility after deregulation, the RBI did not possess

commensurate policy instrument to fine tune the market liquidity on a day to-day

basis and hence LAF was introduced.


Earlier the RBI being the last resort was providing various general and sector specific

refinance facilities to the commercial banks, viz, Export Credit Refinance (ECR) and

Collateralised Lending Facility (CLF). However since the changes in the monetary

techniques shifted from direct to indirect, it became necessary to d away with all

sector specific and discretionary refinance facilities and to move towards general

refinance facility. The Narasimham Committee on Banking Sector Reforms in 1998

had, among other things, suggested that for orderly movements of interest rates in the

interbank call money market, the RBI support to the market should be through

liquidity adjustment facility “under which it would periodically, if not necessarily

daily, reset its repo and reverse repo rates which would in a sense provide a

reasonable corridor for market play.”


Hence, the Interim Adjustment Facility (ILAF) was introduced from April 21, 1999,

which was followed by the introduction of final LAF from June 5, 2000.


Under the LAF the RBI, periodically, if necessary daily sets and resets the Repo and

Reverse Repo rate; it uses 3-day or 4-day repos to siphon of the liquidity from the

market. The repos are used for absorbing the liquidity at a given rate (floor) and the

reverse repos are used to infuse the liquidity at a given rate (ceiling). Liquidity is also

                                                lx
made available to banks in the form of refinance at the Bank Rate. The repo rate acts

as a floor rate, the Bank Rate acts as a ceiling rate and the call rate acts as a middle

rate, thereby bringing into existence an interest rate corridor in the inter-bank call

money market. The repo rate is a three to four day rate while the call rate is an

overnight rate. The Bank Rate and Repo Rates hence have emerged as key indicators

in the movement of interest rates in the money and credit markets. It has been proven

that the call money rate and other money market rates respond to both high and low

repo rates.


Merits of LAF


The LAF has many merits which are stated below:


   1. LAF is a new short-term liquidity management technique


   2. It is a flexible instrument in the hands of the RBI to modulate, even out or to

       adjust or to mange short term market liquidity fluctuations on a daily basis.


   3. Helps to create stable and orderly conditions in the overnight / call money

       market.


   4. It helps monetary authorities to transmit the short- term interest rate signals to

       other money markets, financial markets, and the long- end of the yield curve.


   5. The repo operations also provide liquidity and breadth to the underlying

       treasury securities markets.


   6. It helps the banking system by providing it with an outlet for short term

       liquidity, thereby optimising the return on short-term surplus funds.




                                          lxi
DATA ANALYSIS AND INTERPRETATION

CHARTS


  1. Is interest rate the best tool that keeps the liquidity position in the economy

     stable over a period of time?




     From the above analysis it is very apparent that interest rates do play a very

     important role in the liquidity position of the economy. It helps the liquidity

     position to remain stable over a period of time.




  2. In the earlier years the government planned on having an administered system

     of interest rates but later on changed it to a deregulated system. Out of the two

     systems which do you think was better for the Indian economy?




                                        lxii
The regulated systems of interest rates are still voted for over the deregulated

   system. This is because the interest rates during the regulated system were not

   very flexible and high. They were moderate. In India there still exist some

   areas in which the regulated system is being used. The deregulated system is

   flexible, free and often interest rates are very high. The minimum rate has

   been regulated.




3. In your opinion how far are interest rates related to the liquidity position of the

   country.




                                       lxiii
In this response one can analyse that most of the respondents agree to the fact

       that interest rates are highly related to the liquidity position and affect it to the

       maximum. Hence this perfectly correlated relationship can affect an economy

       to a very great extent and therefore it is very relevant that interest rates need to

       be kept well stable.




   4. What levels of interest rates does an economy like India require?




From the above analysis it is evident that most of the respondents chose 8- 10% as the

most suitable percentage of interest rate that economies like India’s require. The

reason being that, moderate interest rates act as a good stimulus for growth. In a

growing economy the government needs to create incomes that will create savings

and hence create investments. This can only be done when the interest rates are kept

moderate.

                                           lxiv
5. For India to become a super economic power what level of inflation do you

       recommend?




India being a developing economy does require a moderate inflation since that this

creates interest differentials with larger economies. This causes the larger economy to

bring in money into India. Since India has always been having a moderate inflation

they have enough of FDIs in the country.




   6. If the Indian government decides on bringing down the interest rates

       continuously over a period of time and is able to maintain the inflation as well

       as the interest rates do you think India will become a good investing country?




                                           lxv
The government needs to bring down the interest rates in India over a period of time.

The interest rates should not be brought down too low because this will cause FDIs in

the country to be taken out. Hence the interest rates should be kept at an equilibrium

rate so that the liquidity position in the country is kept under control.




    7. The monetary policy in India has been very actively concentrating on keeping

        the price levels down, do you agree with it?




It is true that over the past years the monetary policy has been concentrating on

bringing down the price levels. Price levels are very important because the extremes

can cause high liquidity position as well as an ill liquid position. Inflation is the sole

reason as to why interest rates rise and fall. So hence the most respondents agree to

the fact that the monetary policy has been doing the right thing by concentrating on

price levels.



                                            lxvi
8. The main objectives of the monetary policy in India are to bring in price

   stability and to assist in growth. Do you think the objectives have been met in

   the monetary policies announced so far?




   Most respondents do not agree that the government has achieved the

   objectives fully. They feel that to an extent the price levels have been

   maintained and the government has assisted in growth of the country.




9. In the past the budgetary deficit to the GDP has been hovering at 3.5%. Do

   you support it?




                                    lxvii
Most respondents do support and agree that the budgetary deficit should be

   hovering around a 3.5%. According to them the budgetary deficit needs to be

   kept at a 2-3 % so that the inflation is kept down.




10. As a bank manager/ employee are you satisfied with the measures that the

   government have taken regarding interest rates and the liquidity position of

   the economy?




                                     lxviii
The bank employees are very satisfied with the measures that the government

has taken to maintain the interest rates as well as the liquidity position in the

economy.




                                   lxix
RECOMMENDATIONS

From the research that has been conducted on various issues such as interest

rates, liquidity position, inflation, budgetary deficit etc, it is very evident that

interest rates need to be well maintained in the economy since they are highly

correlated with the liquidity position in the economy. Even a small fluctuation

in the rates of interest can prove to be very dangerous for the economy of any

country. Hence the government needs to make sure that these rates are well

balanced and at an equilibrium point.


The best way the government can maintain these rates are by bringing down

the inflation. At the same time India being a developed country needs a

moderate inflation. Moderate inflation can help India into being a good

                                    lxx
investing country because of the interest differentials that are caused between

larger economies and India. The interest differentials are the main reason why

most of the larger economies prefer to invest in India. This can also lead to

India becoming a super power.


As already mentioned earlier that inflation is the sole reason for the

fluctuations on the interest rates, hence moderate inflation, moderate interest

rates are required. The interest rates need to be between an 8% to a 10%. A

moderate interest rate will:


Increase Incomes           Increase Savings        Increase Investments


Moderate interest rates are a good stimulus for growth.


Management of inflation by increasing or decreasing in interest rates is only a

short term measure and not a total measure. The government has to increase

demand/ stimulate investments to create savings which would lead to the

growth of the economy.


The government should ensure that the budgetary deficit is kept around 2-3%

in order to lower the inflation.




                                   lxxi
CONCLUSION
             lxxii
The deregulated system of interest rates has emerged as an important area of

interest for players in the financial markets from India as well as from

overseas. Opening up of the economy towards foreign exchange inflow has

also played a very important role on the interest rates in India.


In the recent times the central bank of India, the RBI, has extensively used or

put to use the monetary tools for stabilising the interest rates in the economy.

The various stimulus packages provided / granted by the central government

has a positive bearing on the interest rates in the economy.


During the periods of recession the government of India has extended large

grants to infrastructure industries to promote income, labour and investments.

The flow of money from foreign investors which has become a permanent

feature has also played an important role in defining the interest rates in the

economy and monetary policies followed by the government.


The government has taken large measures to check budgetary deficit which

has adverse affect on price levels of the economy.




                                   lxxiii
QUESTIONNAIRE

 1. Is interest rate the best tool that keeps the liquidity position in the economy

    stable over a period of time?


        a. Yes


        b. No


 2. In the earlier years the government planned on having an administered system

    of interest rates but later on changed it to a deregulated system. Out of the two

    systems which do you think was better for the Indian economy?


        a. Regulated


        b. Deregulated


 3. In your opinion how far are interest rates related to the liquidity position of the

    country.


        a. Not much


        b. Related but does not affect much


        c. Related and affects to a certain extent


        d. Highly related and affects the liquidity position of a country to the

            maximum


 4. What levels of interest rates does an economy like India require?


                                       lxxiv
a. <8%


       b. 8-10%


       c. 10-12%


       d. 12-14%


5. For India to become a super economic power do you recommend


       a. Low inflation


       b.   Moderate inflation


       c. High inflation


6. If the Indian government decides on bringing down the interest rates

   continuously over a period of time and is able to maintain the inflation as well

   as the interest rates do you think India will become a good investing country?


       a. Yes


       b. No


7. The monetary policy in India has been very actively concentrating on keeping

   the price levels down, do you agree with it?


       a. Yes


       b. No


8. The main objectives of the monetary policy in India are to bring in price

   stability and to assist in growth. Do you think the objectives have been met in

   the monetary policies announced so far?


                                     lxxv
a. Yes


       b. No


       c. To an extent


9. In the past the budgetary deficit to the GDP has been hovering at ABOUT

   3.5%. Do you support it?


       a. Yes


       b. No


10. As a bank manager/ employee are you satisfied with the measures that the

   government have taken regarding interest rates and the liquidity position of

   the economy?


       a. Yes


       b. No


   PERSONAL DETAILS


   NAME:


   ORGANISATION:


   ADDRESS:


   PHONE NO:




                                    lxxvi
TABLE 1


NOMINAL INTEREST RATES CORRELATION MATRIX FOR INDIA,


1952- 86


 Interest   CR      DY      GBY     SAR        BR      TBR     BDR
    CR      1.000   0.840   0.807   0.891      0.920   0.889   0.892
    DY      0.840   1.000    0.94   0.962      0.958   0.885   0.934
   GBY      0.807   0.940      1    0.920      0.917   0.823   0.903
   SAR      0.891   0.962    0.92   1.000      0.983   0.902   0.935
    BR       0.92   0.958   0.912   0.983      1.000   0.920   0.943
   TBR      0.889   0.885   0.823   0.902      0.920   1.000   0.921


                                      lxxvii
BDR        0.892     0.933     0.903     0.935        0.943   0.921   1.000



BR- Bank Rate; CR- Call Rate; TBR- Treasury Bill Rate; BDR- Banks’ One Year

Deposit Rate; SAR- SBI Advance Rate; GBY- Long Term Government Bond Yield;

DY- Industrial Debenture Yield.




Source: Financial Institutions and Markets, Fourth Edition, L.M. Bhol


TABLE 2


NOMINAL INTEREST RATES CORRELATION MATRIX FOR INDIA,


1952- 96


 Interest      CR        DY       GBY        SAR         BR      TBR     BDR
 CR            1.000     0.951    0.958      0.952       0.982   0.854   0.984
 DY            0.951     1.000    0.916      0.994       0.992   0.979   0.963
 GBY           0.958     0.916    1.000      0.903       0.936   0.851   0.956
 SAR           0.952     0.994    0.903      1.000       0.986   0.734   0.949
 BR            0.982     0.992    0.936      0.986       1.000   0.832   0.979
 TBR           0.854     0.979    0.851      0.734       0.832   1.000   0.844
 BDR           0.984     0.963    0.956      0.949       0.979   0.844   1.000




                                               lxxviii
BR- Bank Rate; CR- Call Rate; TBR- Treasury Bill Rate; BDR- Banks’ One Year

Deposit Rate; SAR- SBI Advance Rate; GBY- Long Term Government Bond Yield;

DY- Industrial Debenture Yield.




Source: Financial Institutions and Markets, Fourth Edition, L.M. Bhole


TABLE 3


NOMINAL INTEREST RATES CORRELATION MATRIX FOR INDIA,


1986-2002


 Interest       CR       IDBI PLR        GBY        SAR       BR         TBR      BDR
 CR             1.000         0.686      0.091       0.426    0.440      -0.167   0.536
 DY             0.686         1.000      0.464       0.522     0.74       0.164    0.78
 GBY            0.091         0.464      1.000       0.189    0.525        0.65    0.57
 SAR            0.426         0.522      0.189       1.000    0.774      -0.372   0.362
 BR              0.44          0.74      0.525       0.774    1.000       0.062   0.812
 TBR           -0.167         0.164       0.65      -0.372    0.062       1.000   0.341
 BDR            0.536          0.78       0.57       0.362    0.812       0.341   1.000



BR- Bank Rate; CR- Call Rate; TBR- Treasury Bill Rate; BDR- Banks’ One Year

Deposit Rate; SAR- SBI Advance Rate; GBY- Long Term Government Bond Yield;

IDBI PLR- IDBI Prime Lending Rate

                                                lxxix
Source: Financial Institutions and Markets, Fourth Edition, L.M. Bhole


TABLE 4


NOMINAL INTEREST RATES IN INDIA 1952-53 TO 2002-03, ANNUAL

AVERAGE                                                                    (Figures in %)


        Period      BR       CR       TBR      BDR       SAR       GBY      DY     IDBI
       1952-56      3.5     2.39      2.42     2.34        4       3.91     4.86   N.A.
       1957-61      3.9     3.64      2.56     3.44        4       4.08     5.29   N.A.
       1962-66       5      4.52      2.71     4.57       6.1      4.71     6.21   N.A.
       1967-71      5.6     4.91       3.3     5.72       7.5      5.31     8.08   N.A.
       1972-76      7.4      8.1       3.8      6.8       10.7     5.93     9.51    9.69
       1977-81       9      8.68       4.6       7        14.6     6.53    12.11   11.75
       1982-86      10      9.26       4.6     8.55       16.5     8.48     4.7      14
       1987-91      10      11.38      4.6     9.35       16.5     10.81     14    14.12
       1992-96      12      13.62     9.04     11.2       17.2      12     N.A.    16.62
       1997-01      8.5     8.63      8.34     9.62      12.62     11.37   N.A.    14.03
       2001-02      6.5     7.16      6.94       8        11.5     9.14    N.A.     11.5
       2002-03       6       5.9      5.81     5.12      10.75     7.33    N.A.    N.A.




                                                lxxx
Source: Financial Institutions and Markets, Fourth Edition, L.M. Bhole


    TABLE 5


    MAXIMUM INTEREST RATES ON BANK DEPOSITS AND OTHER

    FINANCIAL ASSETS, 1970-71 TO 2002-03


                       Above

            1 to 3      3 yrs

              yrs        and      Above 5

           maturit      up to        yr                                                          IDBI

 Period        y        5 yrs    maturity      POD       NSC     Units       PF    PD DEBN       PLR
1970-71       6.5         7       7.25         7.25       7.5      8          4    N.A. 9.5       8.5
1971-72        6         6.5      7.25         7.25       7.5    8.25         4     15  9.5       8.5
1972-73        6         6.5      7.25         7.25       7.5     8.5         4     15  9.5       8.5
1973-74        6          7       7.25         7.25       7.5     8.5         4     13  9.8        9
                                                         10.2

1974-75        8          9          10         10        5       8.6        5     16     11     10.25
                                                         10.2

1975-76        8          9          10         10        5       8.75       5     16.5   11      11
                                                         10.2

1976-77        8          9          10         10        5        9         5     16     11      11
                                                         10.2

1977-78        6          8           9         10        5        9         7.5   16.5   11      11
                                                         10.7

1978-79        6         7.5          9        10.5       5        9         7.5   16     11      11
                                                         10.7

1979-80        7         8.5         10        10.5       5        10        7.5   16     11      11
                                                         10.7

1980-81       8.5        10          10        10.5          5    11.5       8     16     13.5    14


                                                     lxxxi
1981-82        9         10          10        10.5         12   12.5        8.5    16    13.5    14
1982-83        9         10          11        11.5         12   13.5        8.5    15     15     14
1983-84        9         10          11        11.5         12    14          9     15     15     14
1984-85        9         10          11        11.5         12   14.25       10     15     15     14
1985-86        9         10          11        11.5         12   15.25       12     15     15     14
1986-87        9         10          11        11.5         12    16         12     14     15     14
1987-88       10         10          10         11          12   16.5        12     14     14     14
1988-89       10         10          10         11          12    18         12     14     14     14
1989-90       10         10          10         11          12    18         12     14     14     14
1990-91       10         11          11         11          12   19.5        12     15     14     15
1991-92       12         13          13        11.5         12    25         12     15     14     20
1992-93       11         11          11        13.5         12    26         12     14    Free    19
1993-94       10         10          10        12.5         12    26         12     15    Free   17.5
1994-95       11         11          11        12.5         12    26         12     15    Free    15
1995-96       12         13          13        12.5         12    20         12     15    Free    19
1996-97       12         13          13        12.5         12    20         12    N.A.   Free   16.2
1997-98       11         12          12        12.5         12    20         12    N.A.   Free   13.3
1998-99       11        11.5        11.5       12.5         12   13.5        12    N.A.   Free   13.5
1999-20

  00          9.5       10.5        10.5       11.5     11.5     13.75       11    N.A.   Free   17.1
2000-01        9         10          10        10.5      11       10         11    N.A.   Free    14
2001-02       8.5       8.5         8.5         9        9.5     N.A.        9.5   N.A.   Free   11.5
2002-03        6        6.25        6.25        9        9.5     N.A.        9.5   N.A.   Free   N.A.




    Source: Financial Institutions and Markets, Fourth Edition, L.M. Bhole


    TABLE 6




                                                   lxxxii
SHORT TERM INTEREST RATES IN INDIA AND A FEW OTHER

COUNTRIES 1970-71 TO 2001-02




   Year     India    USA     UK      W. Germany    Japan
1970-71        6.3    4.66    3.45          7.15     4.72
1971-72       4.67    4.43    3.45           4.3     4.72
1972-73       6.64    8.73    1.92         10.19     7.16
1973-74      13.52    10.5    4.63          8.87    12.54
1974-75       10.4    5.82    6.08          4.41    10.67
1975-76      11.28    5.05    5.54          3.89     6.98
1976-77      10.18    5.54    2.13          4.14     5.68
1977-78       8.05    7.93    4.29          3.36     4.36
1978-79       8.47    10.2    6.01          5.87     5.86
1979-80       7.24   13.36   15.62          9.06    10.93
1980-81       8.61   16.38   13.12         11.26     7.43
1981-82       7.27   12.26   11.36          8.67     6.94
1982-83        8.3    9.09    9.09          5.36     6.39
1983-84       9.95   10.23    7.62          5.55      6.1
1984-85         10     8.1   10.78          5.19     6.46
1985-86       9.97    6.81   10.68          5.57     4.79
1986-87       9.91    6.66    9.66          3.72     3.51
1987-88       9.72    7.61   10.31          4.01     3.62
1988-89      11.39    9.22   13.88           6.6     4.87
1989-90      15.57     8.1   14.68           7.9     7.24
1990-91      19.35     5.7   11.75           8.8     7.46
1991-92      15.23    3.52    9.39           9.4     4.58
1992-93       8.64    3.02    5.46           7.5     3.06
1993-94       7.14     4.2    4.76           5.3      2.2
1994-95      15.57    5.84    5.98           4.5     1.21
1995-96      11.28     5.3    5.96          3.27     0.47
1996-97       5.29    4.46    6.61          3.18     0.48
1997-98       9.48    5.35    7.21          3.41     0.37
1998-99       2.86    4.96     5.2          2.73     0.06
1999-2000     9.26    6.24    5.77          4.11     0.11
2000-01       7.65    3.89    5.08          4.37     0.06
2001-02       6.15    1.67    3.89          3.38     0.01




                                     lxxxiii
Source: Financial Institutions and Markets, Fourth Edition, L.M. Bhole


TABLE 7


LONG TERM INTEREST RATES IN INDIA AND A FEW OTHER

COUNTRIES 1970-71 TO 2001-02


    Year         India     USA        UK       W. Germany        Japan
 1970-71           5.64     6.12        8.9              8         7.28
 1971-72           5.65     6.01        8.9            7.9          6.7
 1972-73           5.65     7.12      10.72            9.3         7.26
 1973-74           6.04     8.06      14.77           10.4         9.26
 1974-75           6.35     8.19      14.39            8.5          9.2
 1975-76           6.29     7.87      13.43            7.8         8.72
 1976-77           6.32     7.67      12.73            6.2         7.33
 1977-78           6.37     8.49      12.47            5.8         6.09
 1978-79           6.45     9.33      12.99            7.4         7.69
 1979-80           6.71    11.39      13.79            8.5         7.22
 1980-81           7.15    13.72      14.74          10.38         8.66
 1981-82           7.59    12.92      12.88           8.95         8.06
 1982-83           7.99    11.34      10.81           7.89         7.42
 1983-84           8.65    12.48      10.89           7.78         6.81
 1984-85           9.22    10.97      10.62           6.87         6.34
 1985-86           9.95     7.68       9.87           5.92         4.94
 1986-87          10.15     8.38       9.48           5.84         4.21
 1987-88          10.97     8.85       9.36            6.1         4.27
 1988-89          10.55      9.5       9.58           7.09         5.05


                                               lxxxiv
1989-90          10.93      8.55     11.08              8.88      7.36
 1990-91          11.45      7.86      9.92              8.63      6.53
 1991-92          11.15      7.01      9.12              7.96      4.94
 1992-93          10.65      5.82      7.87              6.28      3.96
 1993-94          13.14      7.11      8.05              6.67      3.71
 1994-95          12.62      6.58      8.26               6.5      2.53
 1995-96          12.43      6.44       8.1              5.63      2.23
 1996-97           11.6      6.35      7.09              5.08      1.69
 1997-98          11.09      5.26      5.45              4.39       1.1
 1998-99          11.73      5.64       4.7              4.26      1.77
 1999-2000        11.45      6.03      4.68              5.24      1.75
 2000-01          11.24      5.02      4.78               4.7      1.33
 2001-02           9.14      4.61      4.83              4.61      N.A.




Source: Financial Institutions and Markets, Fourth Edition, L.M. Bhole


TABLE 8



                                               lxxxv
OPEN MARKET OPERATIONS OF RBI 1951-2003


    Year         Purchases        Sales    Net sales/ Purchases       Total Operations
 1951-52        61               55       6                          116
 1955-56        22               38       -16                        60
 1959-60        23               84       -61                        107
 1970-71        207              313      -106                       520
 1975-76        680              1187     -507                       1867
 1980-81        454              796      -342                       1250
 1985-86        882              2613     -1731                      3495
 1990-91        2291             2238     53                         4529
 1991-92        3245             72327    -4082                      10572
 1992-93        6273             11792    -5519                      18065
 1993-94        968              10804    -9837                      11772
 1994-95        1561             2309     -748                       3070
 1995-96        1645             1131     514                        2776
 1996-97        623              11206    -10583                     11829
 1997-98        467              8081     -7614                      8548
 1998-99                         26348    -26348                     26348
 1999-2000      1244             36614    -35370                     37858
 2000-01        4471             23795    -19324                     282566
 2001-02        5084             35419    -30335                     40503
 2002-03                         53780    -53780                     53708



 Source: Financial Institutions and Markets, Fourth Edition, L.M. Bhole


 TABLE 9


 THE ALTERATIONS MADE TO THE VARIOUS TOOLS, BY THE RBI

 OVER THE YEARS.


                                                                           Interest rate on bank

  Year       Bank Rate             CRR (%)             SLR (%)                   reserves
1950         3               3                        20              -
1951-56      3.5             3                        20               -
1957         4               3                        20               -
1958-62      4.5             3                        20               -
1963         4.5-5           3                        20               -
1964         5.0-6.0         3                        20-25            -
1965         6               3                        25               -
1966-67      6.0-5.0         3                        25               -


                                                lxxxvi
1968      5           3                        25           -
1969-70   6           3                        25-26-27-2   -
1971-72   6.0-7.0     3                        28-39-30     -
1973      7.0-9.0     3-5-6-7                  30-32        4.75
1974      9           7-5-4.5-4                32-33        4.75-5.25
1975-80   9.0-10.0    04-05-2006               33-34        5.25-6.5
1981      10          6-6.5-7-7.5              34-34.5-35   6.5-7
1982      10          7.5-7.75-7               35           8
1983      10          7-7.5-8-8.5              35           8.0-9.0
1984      10          8.5-9                    35-35.5-36   9.0-10.0
1985      10          9                        36-36.5-37   10-10.5
1986      10          9                        37           10.5
1987      10          9.0-9.5-10               37-37.5      10.5
1988      10          10-0.5-11                38           10.5
1989      10          11.0-15.0                38           10.5
1990      10          15                       38-38.5      10.5-8
                                                            Dual Rates i.e. 10.5% on

                                                            outstanding balances as on

                                               Multiple     23-3-1990 and no interest on

1991      11.0-12.0   15                       Rates        increase in balances thereafter
                                                            Dual Rates i.e. 10.5% on

                                                            outstanding balances as on

                                               Multiple     23-3-1990 and no interest on

1992      12          15                       Rates        increase in balances thereafter
                                                            Dual Rates i.e. 10.5% on

                                                            outstanding balances as on

                                               Multiple     23-3-1990 and no interest on

1993      12          15-14.5-14               Rates        increase in balances thereafter
                                                            Dual Rates i.e. 10.5% on

                                                            outstanding balances as on

                                               Multiple     23-3-1990 and no interest on

1994      12          14-14.5-14.75-15         Rates        increase in balances thereafter
                                                            Dual Rates i.e. 10.5% on

                                                            outstanding balances as on

                                               Multiple     23-3-1990 and no interest on

1995      12          15-14.5-14               Rates        increase in balances thereafter


                                         lxxxvii
Dual Rates i.e. 10.5% on

                                                                      outstanding balances as on

                             14-13.5-13-12-11.5-      Multiple        23-3-1990 and no interest on

1996         12          11-10.5                      Rates           increase in balances thereafter
             12-11-10.5- 10.5-10-9.75-9.5-10

1997-98      10              -10.5-10.25              25              4
1998-99      10-9.8          10-11-10.5               25              4
1999-2000    7               10-9.5-9                 25              4
                             8.5-8-8.25-8.5-8.25-

2000-01      8-7.5-7         8                        25              4
                                                                      The rate remained at 4% till

                                                                      1-4-2001, was 6% thereafter

                                                                      till 3-11-2001 after which it

                                                                      was fixed to be equal to the

2001-02      6.5-6.25        7.5-5.75-5.50            25              bank rate.
                                                                      The rate remained at 4% till

                                                                      1-4-2001, was 6% thereafter

                                                                      till 3-11-2001 after which it

                                                                      was fixed to be equal to the

2002-03      6.25-6.00       5.0-4.75-4.5             25              bank rate.
                                                                      The rate remained at 4% till

                                                                      1-4-2001, was 6% thereafter

                                                                      till 3-11-2001 after which it

                                                                      was fixed to be equal to the

Mach 2004    6               4.5                      25              bank rate.




 Source: Financial Institutions and Markets, Fourth Edition, L.M. Bhole

                                               lxxxviii
TABLE 10


MOVEMENT IN KEY POLICY RATES AND RESERVE REQUIREMENTS



  Effective Since    Bank Rate    Reverse Repo Rate   Repo Rate    CRR    SLR

March 31, 2004             6.00                4.50         6.00   4.50    25
September 18, 2004         6.00                4.50         6.00   4.75    25
October 2, 2004            6.00                4.50         6.00   5.00    25
October 27, 2004           6.00                4.75         6.00   5.00    25
April 29, 2005             6.00                5.00         6.00   5.00    25
October 26, 2005           6.00                5.25         6.25   5.00    25
January 24, 2006           6.00                5.50         6.50   5.00    25
June 9, 2006               6.00                5.75         6.75   5.00    25
July 25, 2006              6.00                6.00         7.00   5.00    25
October 31, 2006           6.00                6.00         7.25   5.00    25
December 23, 2006          6.00                6.00         7.25   5.25    25
January 6, 2007            6.00                6.00         7.25   5.50    25
January 31, 2007           6.00                6.00         7.50   5.50    25
February 17, 2007          6.00                6.00         7.50   5.75    25
March 3, 2007              6.00                6.00         7.50   6.00    25
March 30, 2007             6.00                6.00         7.75   6.00    25
April 14, 2007             6.00                6.00         7.75   6.25    25
April 28, 2007             6.00                6.00         7.75   6.50    25
August 4, 2007             6.00                6.00         7.75   7.00    25
November 10, 2007          6.00                6.00         7.75   7.50    25
April 26, 2008             6.00                6.00         7.75   7.75    25
May 10, 2008               6.00                6.00         7.75   8.00    25
May 24, 2008               6.00                6.00         7.75   8.25    25
June 11, 2008              6.00                6.00         8.00   8.25    25
June 25, 2008              6.00                6.00         8.50   8.25    25
July 5, 2008               6.00                6.00         8.50   8.50    25
July 19, 2008              6.00                6.00         8.50   8.75    25
July 30, 2008              6.00                6.00         9.00   8.75    25
August 30, 2008            6.00                6.00         9.00   9.00    25




                                     lxxxix
Source: www.rbi.org.in


TABLE 11


REVERSE REPO BIDS UNDER LAF


Year/ Month                               Reverse Repo
                                                            No of days

                               No of                         with less   No of days of

                 No of days   days all    No of days of      than full      partial

                  bids were   bids were   full acceptance   acceptance    acceptance

                  received    rejected         of bids       of bids        of bids
   2004-05          242           0              242            0              0
   2005-06          244           0              244            0              0
   2006-07          244           0              234            0             10
   2007-08          225           0              165            0             60
    April            19           0               11            0              8
     May             21           0               12            0              9
     June            21           0               2             0             19
     July            21           0               0             0             21
   August            21           0               18            0              3

                                          xc
September   19   0         19   0   0
 October    22   0         22   0   0
November    11   0         11   0   0
December    13   0         13   0   0
 January    23   0         23   0   0
 February   20   0         20   0   0
  March     14   0         14   0   0
 2008-09    48   0         48   0   0
  April     18   0         18   0   0
   May      19   0         19   0   0
   June     6    0         6    0   0
   July     5    0         5    0   0




                     xci
Source: www.rbi.org.in


TABLE 12


REPO RATE BIDS UNDER LAF


Year/ Month                                      Repo
                                                            No of days

                              No of                         with less    No of days of

                 No of days   days all    No of days of     than full    partial

                 bids were    bids were   full acceptance   acceptance   acceptance

                 received     rejected    of bids           of bids      of bids
2004-05          23           0           23                0            0
2005-06          78           0           76                2            0
2006-07          64           0           63                1            0
2007-08          86           0           86                0            0
April            15           0           15                0            0
May              14           0           14                0            0
June             2            0           2                 0            0
July             0            0           0                 0            0
August           0            0           0                 0            0
September        2            0           2                 0            0
October          0            0           0                 0            0
November         12           0           12                0            0
December         13           0           13                0            0
January          7            0           7                 0            0
February         11           0           11                0            0
March            10           0           10                0            0
2008-09          45           0           45                0            0
April            1            0           1                 0            0
May              7            0           7                 0            0
June             16           0           16                0            0
July             21           0           21                0            0




                                          xcii
Source: www.rbi.org.in




                         xciii

Finance project on Interest rate

  • 1.
    INTRODUCTION Interest rates playan important role in the liquidity position of any of any country. Any increase in the interest rates is usually due to the increase in the inflation. A higher interest rate aims to decrease the liquidity in the economy thereby increasing the savings. So when a bank offers a high deposit rate for investors it decreases the liquidity in the economy and hence there are no borrowers who are interested in borrowing at such a high rate, hence no consumption. On the other hand, low interest rates pumps in money and hence capital is easily available. At lower interest rates people are willing to borrow money from banks for various reasons, for e.g. to buy more machinery, land or building to expand business. There is a high demand for borrowing of money and hence this leads to a high liquidity position. A study on the interest rates and the management of the liquidity in the economy; quiet a lot to understand and capture what it really means? Let us start by first explaining a few terms and then going into the discussion of the core subject. Let us first begin by understanding the meaning of the term interest rates, types and theories. i
  • 2.
    MEANING OF ANINTEREST RATE Interest: the return paid to those who lend money. It is the rent earned for the opportunity of lost liquidity over a period of time. Interest Rate: the rate at which a return is paid by the borrower to compensate the lender for a loss in value of money over period of time. The lender is able to regain the purchasing power and the liquidity that he had foregone for that period of time. People must pay rent for the opportunity lost on liquidity by the lender of the money. Conversely it is the income earned from lending money. Interest rates are expressed as percentage of the principal per period. For example a loan that is taken for Rs. 1, 00,000 at an 8% interest rate p.a., the borrower will have to pay an interest of Rs. 8,000 every year. Another example is when one has a sum of Rs.1000 in his hand and deposits this money in the bank at an interest rate of 8% then he will earn a sum of Rs. 80 in one year. Hence the total sum that he will have in his savings account will be Rs.1080. Whereas if he decided on keeping it with him he will still have a sum of Rs.1000 as currency has a zero rate of interest. Money affects the income via the interest rates. A higher interest rate decreases the aggregate demand for investments. Investments can be housing, consumer expenses on durable goods and government spending (services, consumption and investment goods). An interest rate is gotten by taking risk of default, maturity, inflation and finally the real interest rate. All these added up gives rise to the interest rate. Interest rates are influenced by four things. They are: ii
  • 3.
    The risk of default- interest rates are higher for borrowers who are more likely to default in their payments. • The length of the loan- loans with higher interest rates tend to have a higher interest rate attached to it. • Inflation rates- long and short term effects of inflation give rise to the interest rates because of the price rise • Real rates- since all the above cause an increase in the interest rates, even real rates need to go up hence increasing the interest rates on the whole. Source: Financial Institutions and Markets, Second Edition, L M Bhole Economics, Seventh Edition, Samuelson & Nordhaus iii
  • 4.
    http://www.streetauthority.com/terms/i/interest-rate.asp There are manytypes of interest rates that exist in the financial markets of the economy. The interest rates depend on factors such as the periods of maturity of different financial instruments, opportunity present etc. INTEREST RATES BASED ON THE PERIODS OF MATURITY iv
  • 5.
    Source: Financial Institutionsand Markets, Second Edition, L M Bhole DEFINITION OF INTEREST RATES Many scholars and economists have defined interest rates below are a few definitions of interest rates: According to Paul A. Samuelson & William D. Nordhaus “Interest rate is the price paid for borrowing money for a period of time, usually expressed as a percentage of the principal per year.” According to The Economist’s Dictionary of Economics “An Interest Rate is the yearly price charged by a lender to a borrower in order for the borrower to obtain a loan. This is usually expressed as a percentage of the total amount loaned. “ Interest rates are rates that are charged or paid for the use of money. An interest rate is often expressed as an annual percentage of the principal. Source: Economics, Seventh Edition, Samuelson & Nordhaus http://economics.about.com/cs/studentresources/f/interest_rate.htm v
  • 6.
    http://www.investorwords.com/2539/interest_rate.html THEORIES OF INTERESTRATES As already mentioned before, interest is the price paid by the borrowers to the lenders so as to obtain the use of money for a period of time. Like other equilibrium prices that are fixed even the equilibrium interest rate is fixed according to the demand and supply. Now the question arises: supply and demand for what? In order to answer these questions many economists came up with many theories related to the determination of interest rates. Some of the theories are: 1. The Classical Theory 2. The Loanable Funds Theory 3. Keynesian Theory 1. The Classical Theory This theory was researched and studied by Ricardo, Hume, Fisher and some others. It is a static theory and according to the theory the rate of interest is a real phenomenon, meaning that the interest rates are determined by real factors. It is the supply of savings and the demand for investments that determine the equilibrium rate of interest. Aggregate saving= total national income – total consumption expenditure. vi
  • 7.
    The savings maybe affected by individuals, households, business and government. Given the current income, there is a natural and normal tendency for individuals, households, business and government to spend the income in the present rather than in the future. According to the above economic units the money now is not the same thing as money next year; money now is valued more than the money next year. Hence in order to forgo the value of the money in the present by lending it to someone, interest rates come into the picture. The sacrifice that one makes in the present is gotten back after the maturity period by way of a rate that is charged on a floating and yearly basis known as the interest rate. Irvin Fisher emphasized time preferences or waiting as a factor limiting the supply of saving. If people did not care about time they would have saved more if the interest rate was suitable and appealed to them. For generating greater savings, higher interest rates should be offered. People will not be bothered to save if the interest rates were to be 0%, hence higher savings will only be in existence of the interest rates are higher. On the demand side, firms and other economic units demand capital to make profits by producing goods. The investment takes place because economic units expect to obtain more consumption in future by sacrificing the present consumption. The opportunities to produce more effectively determine the investment demand. While the saving schedule is upward sloping the investment schedule is downward sloping. The equilibrium interest rate is determined by the interaction of these saving and investment schedules in the economy. vii
  • 8.
    The classical viewthus” regards interest as determined by demand and supply, the productivity of capital goods providing the main elements of demand, and the supply of capital being limited by the reluctance to abstain from current consumption and do more saving”. The rate of interest so determined is variously known as “natural rate”, “full stock equilibrium rate”, “classical real rate” and “true real rate”. In a static situation, this rate is not affected by the level of money and prices because changes in the quantity of money lead to a proportionate change in all prices leaving the percentage ratio of money yield to money principal unchanged. Interest rates are not influenced by the behaviour of banks and other credit institutions. The classical theory abstracts from innumerable factors which are very important for the economy. For example it rules out economic fluctuations, it assumes perfect price flexibility, it rules out cost- push inflation. It also ignores smothering expenditures from year to year when income varies or accumulating funds for the retirement. 2. The Loanable Funds Theory The Loanable fund theory of interest rate determination makes certain important modifications in the classical theory. It is a dynamic theory as opposed to the static nature of the classical theory. It also combines real and monetary factors as determinants of the rate of interest. viii
  • 9.
    3. Keynesian Theory Classical theory represents one extreme, while the Keynesian theory represents the other. According to Keynes, interest rate is purely monetary phenomenon. This means that the rate of interest, at least in the short-run, is determined by monetary factors, i.e. it depends on the actions of the monetary authorities (the central bank and the Government), and on the attitude of economic units towards holding money as an alternative to holding bonds. In other words the interest rate is determined by the interaction between the supply of money and the demand for it (to hold) in the economic system. The rate of interest is a reward offered to people to induce them to hold securities instead of cash. The cash is perfectly safe in the sense that there is no danger of physical deterioration or capital loss. On the other hand, securities can and do vary in value, and, therefore, there is a risk of incurring capital loss when the securities rather than the cash held. Interest is the difference between the yield on safe money and the yield on risky securities; it arises or exists as a price or inducement for giving up liquidity of holding money in favour of holding securities. ix
  • 10.
    Source: Financial Institutionsand Markets, Second Edition, L M Bhole THEORIES OF TERM STRUCTURE OF INTEREST RATES The theory of term structure of interest rates refers to the relationship between different rates and when all the investment characteristics (such as default risk, marketability and liquidity, and tax status) except the length of time to maturity of the financial claims are held constant. It is a name given to the functional relationship between the yield to maturity and the term to maturity. The main theories that are related to this relationship are: 1. The Expectations Theory 2. Liquidity Premium Theory 3. Market Segmentation Theory 1. The Expectations Theory: This theory has two forms, they are restrictive and broad. The restrictive form is known as the unbiased or pure expectations theory, and is based on the following assumptions: a) There is a perfect competition in financial markets b) The investors are rational, i.e. they wish to maximize their yield of their holding period of their security. x
  • 11.
    c) Investors havea perfect foresight, and a large enough body of investors hold uniform expectations about the future level and changes of short- term interest rates and security prices. d) There are no transactions costs. e) Securities of different maturities are perfect substitutes for each other, i.e. they are homogenous. With these assumptions, it is said that today’s long term rate is the unbiased average of the current short term rate and the successive forward or expected one period short term rates during the period of long term loan. The long term rate will be higher than the short term rate (i.e. the yield curve will be upward sloping) only if investors expect future short term spot rates to be higher than the current short- term spot rate. If no changes in future short term spot rates are expected. Similarly the long term rate will be lower than the short term rate (the yield curve will be downward sloping) when investors expect future short term spot rates to fall below the current short term spot rate. If no changes in the future short term spot rates are expected, the long and short rate will be equal to each other (the yield curve will be flat). The only merit of this theory is that it has emphasised the role of expectations, it suffers from too many serious drawbacks. First it lacks realism; the assumptions are very restrictive and unrealistic. Second this theory explains long term interest rates, short term rates are explained and determined as to how short term interest rates are formed. Third, the theory does not state how expectations can be derived from the yield curve rather than how yield curve can be constructed with the help of expectations. xi
  • 12.
    2. Liquidity PremiumTheory The main person behind this theory is J R Hicks. Most people view as an extension or modification of the pure expectation theory and therefore it is called as biased expectation theory. The two main characteristics of investments are return and risk. The choice of securities depends upon the risk return preferences of the investors. The expectations theory ignores risk and assumes that the investors want to maximize returns. The liquidity assumes the investors are risk return traders; they do not want to maximize the return whatever the risk maybe. Similarly they do not to minimise risk even if it entails a very low return. The theory also holds that long term securities, on balance, are more risky than short term securities. While the variance of return of capital value is greater for long term securities than for short term ones, the variance of return of interest income is greater for short term securities than the long term securities. If it is assumed that the stability of capital is valued more highly than the stability of interest, the long term securities have a net risk disadvantage. Investors will accept this additional risk only if long term securities are priced in a way as to offer a higher yield. In other words because of the higher risk on long term securities, other things being equal the investors prefer to lend short. Borrowers on the other hand prefer, prefer to borrow long in order to reduce the risk of inability to meet principal payments i.e. to reduce the “financial risk”. The liquidity premium theory highlights the preference for liquidity and the desire to minimise the sum of income risk and capital risk as the additional factors determining the term structure of rates. It is more realistic because it incorporates the xii
  • 13.
    complexity of forcessuch as lenders’ and borrowers’ preferences, and differences in the in risk- return attributes of securities of different maturities. It has served a useful purpose in so far as it has exposed the fact that even in respect of securities with no default risk, other types of risk premium present and these risks are greater, the longer the maturity period. Liquidity premium is not a correct nomenclature because the premium which needs to be paid to lenders is for inducing them to take greater risk and not for parting with liquidity. It is also doubtful whether the investor’s rate really more averse to capital risk than to income risk. This theory in not explicit about causes or origin of the change in the value of the principal. 3. Market Segmentation Theory The third very important theory of term structure of interest rates is the market segmentation theory founded by Culbertson. The theory assumes investors to be risk minimisers or risk averters. The ways to minimise risks is to match maturities of assets and liabilities or to match maturities with holding periods. If a lender knows exactly how long his money will be available for investment he can select the maturity date of the claim in such a way that he runs neither the income risk nor the capital risk. The coincidence of the maturity date of the claim with the date of his need for cash insures him against both these risks. All this results in the capital market being divided into a number of segments in which demand and supply of funds of each given maturity determines the rate of interest irrespective of what happens in other segments. xiii
  • 14.
    Although the marketsegmentation theory had added an important dimension to the explanation of interest rate structure, it is difficult to accept the lenders and borrowers are dominated only by the desire to avoid risk. In reality the investors care for the return also. It is difficult to accept that an investor would select the maturity with the smallest total yield- risk without comparing risks with yields i.e. to assume that he would accept to avoid risk at any price. Apart from the above mentioned theory there are also other factors that explain the term structure for interest rates. They are 1. Default risk 2. Call risk 3. Marketability or liquidity 4. Tax Status xiv
  • 15.
    IMPORTANCE OF INTERESTRATES / WHY INTEREST RATES: Interest rates are the economy’s single strongest influences. Interest rates have the ability to either cause a high liquidity position or an ill liquid position. Interest rates facilitate the formation of capital. The law of supply and demand is what set interest rates. Demand for borrowing capital is inversely related to interest rates, the higher the interest rate lesser are the number of companies that are willing to borrow at such rates. Whereas investments are directly proportionate to interest rates, that means people are willing to invest since they are getting a higher interest amount. Hence high liquidity and ill liquid positions are created. Interest rates also affect the prices of many investments, especially stocks because interest rates are the key components of the present and future rate calculations. xv
  • 16.
    http://www.streetauthority.com/terms/i/interest-rate.asp AFFECT OF INTERESTRATES ON THE ECONOMY 1. INTEREST RATE VARIATION: Interest rates at banks vary due to various internal factors, they are: • The length of time for which the money is borrowed/ saved • The security of the loan/ investment • The nature of the financial institution borrowed from or invested into • The amount of competition among financial institutions • The cost of capital (function of inflation in the economy) Whenever a bank lends money they first check the risk and the security, if it is risky and not much security then a higher rate of interest is charged so as to compensate the amount of risk they are taking. Whereas if there is sufficient security as well as not a high risk the rate of interest will be lower. xvi
  • 17.
    The equilibrium interestrate is determined by the law of supply and demand. The demand comes from the people who want to borrow and spend whereas the supply comes from the government’s monetary policy. The equilibrium interest rate is depicted in the following diagram. Supply for Money Interest Rate R X Demand for Money Q xvii
  • 18.
    The equilibrium rateof interest is at the point ‘X’. When there is a slight change in demand and supply the point of the equilibrium rate of interest will change. Hence the government has to maintain the level of interest rate. Source: http://www.bized.co.uk/virtual/economy/policy/tools/interest/intth1.htm 2. MONETARY POLICY The only chance that the government is able to alter its fiscal policy is only once a year by the budget. So this tends to be a poor economic management tool. Hence the monetary policy and interest rates are very good economic management weapons. The monetary policy committee in any country sets the interest rates. The interest rates are set by the taking note of the current economic conditions and the inflationary pressures in the economy. If they sense any increase in the inflation then they will automatically increase the level of interest rates. This will tend to reduce borrowing and therefore the aggregate demand will also decrease. xviii
  • 19.
    This effect isshown in the diagram below. Prices AD2 AD3 Output Q2 Q3 xix
  • 20.
    In the abovediagram one can clearly see that with the rise in inflation the aggregate demand for borrowing decreases from AD3 to AD2. When there is a decrease in the demand for borrowing, there is also a decrease in the inflation pressures in the economy. Source: http://www.bized.co.uk/virtual/economy/policy/tools/interest/intth2.htm 3. AFFECTING DEMAND: Interest rates have a major effect on demand. The key to the management demand is the effect of the interest rates in the economy and vice versa. Any government will raise the interest rates if they sense that there will be a small increase in the inflation, in order to decrease the aggregate demand. What is Aggregate Demand? Is composed of the following spending: Consumption+ Investment+ Government Expenditure+ (Exports- Imports) Of the above mentioned spending only consumption and investments are affected by interest rates. xx
  • 21.
    Consumption Consumption will decreaseif there is an increase in the interest rates. Since borrowing money has become very expensive with such a high rate of interest. People are less willing to borrow at such a high cost hence spending and consumption also decreases. People who have already taken loans have to now pay at a higher price and hence their disposable income is reduced. Investment Firms will like to invest at such high interest rates, but there are no borrowers in the market due to the high interest rates. Hence the level of investment will also decrease. If interest rates raise then fewer investment projects are viable, because of the high cost of borrowing they are now less profitable. Source: http://www.bized.co.uk/virtual/economy/policy/tools/interest/intth3.htm MAINTAINING INTEREST RATES As already mentioned above the interest rates are set by the monetary policy committee in any country, their job does not end here. They should make sure that the demand and supply of money does not affect the current equilibrium interest rate. Hence they need to intervene into the money markets in order to control the flow of money so that it does not affect the equilibrium interest rate. They are able to do this because of their dealings with banks and financial institutions. They ensure that the markets are kept a little short of liquidity. This will happen if the total amount of tax that is paid is less than the banks receive that same day in government expenditure being paid into the accounts that are held by them. Even if this is not the case sales of the government treasury bills will leave the banks short of cash. This happens because xxi
  • 22.
    the people buyingthe debt will take the money out of the banks to pay the government, leaving the banks with less money. Hence the banks being short of money will turn to the central bank of the country in order to borrow more cash. The central bank would then give these banks the necessary amount of cash at an interest rate that is set by the central banks. In this way the interest rates are maintained. Here are some more diagrams that depict the affect of interest rates on investment and expenditure. a. Investment Schedule r Interest Rate r0 A r1 B I I0 I1 Investment xxii
  • 23.
    Source: http://www.bized.co.uk/virtual/economy/policy/tools/interest/intth4.htm Macroeconomics: Theories and Policies, Seventh Edition, Richard T. Froyen 450 b. Expenditure B I A Y0 Y1 xxiii
  • 24.
    In the firstdiagram as the interest rate decreases from r 0 to r1, investment increases from Io to I1. In the second diagram the aggregate expenditure schedule goes up since the intercept is larger. Output increases from Y0 to Y1. Higher interest rates mean that people are not interested in taking loans, since paying them back gets very expensive. At the same time foreign investments increase because there is a higher rate of return on their investment. This causes more demand for the dollar driving up its value in the international market. While on the other hand lower interest rates benefit the consumers. They are willing to take loans since paying them back becomes cheaper. They are willing to take loans so that they can either invest them in the money market, buy houses or cars. The more people buy houses and cars, the more the prices for these will drop. Purchasing of houses increases the demand for other commodities such as appliances, furniture etc. Hence this causes a boom in the economy. This also increases people’s disposable income because paying back loans are cheaper. Lower interest rates also help farmers, manufacturers and businesses to invest in equipments etc. It is better for them to invest and grow their businesses when the rates of interests are low since it is cheaper for them to pay back the loans. Low interest rates are not beneficial to the lenders because they get a lower rate of return on their loan. A high and a low rate of interest do have their advantages and disadvantages; hence it becomes very important for a government to set an equilibrium interest rate that will benefit both lenders and borrowers. xxiv
  • 25.
    Source: Macroeconomics: Theoriesand Policies, Seventh Edition, Richard T. Froyen INTEREST RATES IN INDIA SYSTEM OF ADMINISTERED INTEREST RATES Earlier interest rates in India were never determined by market forces instead they were determined by the monetary authorities and the breadth and depth of intervention by the authorities had increased over time. The ruling levels of the interest rates in India at any given period were administered. The direct regulation of interest rates is not a unique phenomenon; it is also quiet common in other countries like the US, UK, Japan, Australia. The controls in India were however far more pervasive, direct and stifling than in any other country. Features of an Administered Interest Rate Regime xxv
  • 26.
    a) The depositand lending rates of commercial and cooperative banks were fixed by the authorities a. Deposit rates first came to be regulated in 1966 through inter- bank agreements. Since 1969 they were fixed by the RBI b. The RBI has also been fixing the minimum and maximum lending rates of commercial banks since 1964 and 1969, respectively. c. The RBI fixed different deposit rates and lending rates for different types of banks (large banks, smaller banks, cooperative banks and regional rural banks) b) The Controller of capital Issues fixed the ceiling on the coupon rates on industrial debentures and preference shares. c) The Indian Banks Association had been fixing the ceiling on call rates since 1973 till October 1988 when the call rate was freed from the ceiling. d) The government fixed the rates on treasury bills and long term government securities e) The government had a great say in the fixation of the interest rates on the long term loans of term financing and on loans for different purposes f) It fived interest rates on different financial instruments such as commercial bills g) The RBI fixed different interest rates on loans to different categories of borrowers and on loans for different purposes xxvi
  • 27.
    h) Cooperative societieswere required to accept deposits at higher rates and to lend at lower rates than the rates of commercial banks. REGULATION OF INTEREST RATES REASONS FOR REGULATION The reason the authorities had imposed a control on the interest rates was because of the fear they had that the interest rates would be much higher than desirable and that they may fluctuate widely and destabilise the financial system. In simple terms, the direct regulation of interest rates was mostly done to maintain them at a low level. In xxvii
  • 28.
    many countries lowinterest rates have been regarded desirable in order to induce a higher rate of fixed capital formation. The second reason for regulation of interest rates was the financial requirements of the government and public sector. If the interest rates were kept low and stable through direct controls, the cost of public debts kept low and the stability is maintained in the government securities market which is conducive for debt placement and management. There were also other reasons for the regulation of interest rates. They were: a) To avoid unhealthy competition for borrowing and deposit accounts b) To maintain a kind of uniformity of interest rates on these accounts of all types of banks c) To keep deposit rates in alignment with the lending rates of banks and with other market rates of interest d) To aid deposit mobilisation e) To lengthen the maturity structure of deposits f) To enable the authorities to avoid frequent changes in the bank rate and yet to achieve the results of changes in the bank rate Another major reason was that if the interest rates were kept free changes in traditional techniques of monetary control might not bring material changes in the entire interest rates structure or policy changes may be accompanied by undesirable movements in the market rates. EFFECTS OF REGULATION xxviii
  • 29.
    Nominal Interest RatesCorrelation Matrix for India, 1952- 86 Table 1in the annexure explains the nominal interest rate correlation matrix for India during the period 1952-86. During this period the cases of high correlation were very few. However, there were many cases of low correlation. Nominal Interest Rates Correlation Matrix for India, 1952- 96 Table 2 in the annexure explains the nominal interest rate correlation matrix for India during the period 1952-96. During this period the intercorrelation among interest rates increased noticeably. The table depicts nominal interest rates in India such as the yearly movements in the Bank Rate, one year bank deposit rate, SBI advance rate, industrial debenture rate, IFCI prime lending rate and call rate over about 52 years. Nominal Interest Rates Correlation Matrix for India, 1986-2002 Table 3 in the annexure explains the nominal interest rate correlation matrix for India during the period 1986-2002. During this period the interest rates have been the least aligned. The coefficients of correlation among various short term and long term interest rates are seen to be the lowest in all the three periods. The interest rates in India had been well aligned during the period 1986-2002. The coefficients of correlation among various short term and long term interest rates were seen to be the lowest in these three periods. xxix
  • 30.
    Source: Financial Institutionsand Markets, Second Edition, L M Bhole There were major deficiencies of the administered system of interest rates were found out by the Chakravarthy Committee. They were: a) The system had grown to be unduly complex and it contained features which had reduced the ability of the monetary system to promote the effective use of credit b) The low yields on treasury bills and government securities had resulted in the high level of monetisation of public debt and consequent monetary expansion xxx
  • 31.
    c) The captive market for government securities had adversely affected the growth of capital market and the profitability of banks d) Concessional rates of interest had allowed projects of doubtful viability to be undertaken e) Quantitative credit controls had come under severe stress in the absence of support from any price rationing mechanism f) The system had lacked the flexibility necessary for augmenting the pool of financial savings Source: Financial Institutions and Markets, Second Edition, L M Bhole DEREGULATION OF INTEREST RATES: The above deficiencies of the administered system of interest rates were the cause for the deregulation of interest rates in India. The administered system of interest rates was replaced by the system of free, flexible and higher interest rates. The new system of interest rates turned out to be more conducive for promotion of saving, efficiency of financial system, efficiency of investment, efficiency of monetary policy, and efficiency and equity in government finances. xxxi
  • 32.
    Nominal Interest Ratesin India 1952-53 to 2002-03, Annual Average Table 4 in the annexure summarises the annual average for the short term and long term interest rates. Maximum Interest Rates on Bank Deposits and Other Financial Assets, 1970-71 to 2002-03 Table 5 in the annexure depicts the absolute and relative changes in the maximum rates of interest on major media of savings, such as bank deposits, post office deposits, national saving certificates, units, provident funds, public deposits and debentures. Source: Financial Institutions and Markets, Second Edition, L M Bhole MANAGEMENT OF LIQUIDITY Now with part of the topic of the discussion has been discussed relating to interest rates, the other half relates to the management of the liquidity in the economy. So what does the word liquidity actually mean? What do interest rates have to do with the liquidity position in the economy? MEANING OF LIQUIDITY xxxii
  • 33.
    Liquidity is theamount of capital, or money that is available for investment. It means the capacity that an asset can be converted easily with minimum loss of cash. It is characterised by a high level of trading activity. DEFINITION “The degree to which an asset or security can be bought or sold in the market without affecting the asset’s price.” Source: www.investopedia.com TYPES OF LIQUIDITY There are two types of liquidity that are present in any economy, M1 and M3. Their explanations are as below. xxxiii
  • 34.
    Source: www.investopedia.com Now thatwe have understood the meaning and the categories of liquidity, the next topic that needs to be understood is the relation between interest rates and liquidity. Interest rates play an important role in the liquidity position of the economy. An increase in the interest rates is usually due to the increase in the inflation. A higher interest rate aims to decrease the liquidity in the economy thereby increasing the xxxiv
  • 35.
    savings. So whena bank offers a high deposit rate for investors it decreases the liquidity in the economy and hence there are no borrowers who are interested in borrowing at such a high rate, hence no consumption. On the other hand, low interest rates pump in money and hence capital is easily available. At lower interest rates people are willing to borrow money from banks for various reasons, for e.g. to buy more machinery, land or building to expand business. There is a high demand for borrowing of money and hence this leads to a high liquidity position. Therefore it is very important for a government of any country to control and stabilise the interest rates so that there is no problem of there being a high liquid of ill liquid position. INTEREST RATES AND PRICES The relationship between the rate of interest and the price level has proved quite complicated and controversial. According to classical theorists, the equilibrium real rate of interest is independent of by changes in the price levels. However the nominal xxxv
  • 36.
    market interest rateis inversely related to price levels. The higher the price levels the higher the market rate of interest and vice versa. The inverse relation between the two arises due to the disparity between the “natural rate” and the “market rate” of interest. As the “natural rate” is expected to remain stable the “market rate” moves upward exceeding the “natural rate” causing a deflationary gap between the desired investments and saving, and consequently a fall in prices. The market rate is determined by the Central Bank which by directly setting it at a level below or above the real rate can generate a cumulative process of inflation or deflation. The Central Bank can alternatively determine it indirectly by increasing the quantity of money which will create excess reserves with banks that will then be willing to lend at a lower rate of interest. In theory the above occurs, but in practice, interest rates and prices have often moved together in the same direction in many economies. This was first pointed out Gibson as was therefore designated as the “Gibson Paradox”. According to him “in periods of rising interest and prices, the natural rate has been high and the market rate has lagged behind the natural rate. A rising market rate means that banks have been trying to adjust it to the natural rate, but have not been able to do so sufficiently, as a result of which, in a dynamic transitional stage, there occurs an expansion in bank credit leading to a rise in prices”. Another explanation for the above positive relationship is provided by the “Fisher Effect”. According to Irving Fisher “a cumulative rise in prices, after some time lag, generates expectations of a further rise in prices. This makes investors willing to lend at a higher rate of interest in order to protect themselves against depreciation in the value of money. Interest rates and prices tend to rise and fall together. xxxvi
  • 37.
    INFLATION The relation betweenthe prices and interest rate in the economy depend upon a very important factor known as inflation. In the modern times inflation has a great xxxvii
  • 38.
    influence on thefinancial markets; retain demand of products and the fiscal and monetary control of the government. WHAT IS INFLATION Inflation is the overall general upward movement of goods and services in an economy which is generally measured by Consumer Price Index and Wholesale Price Index. Inflation causes the value of currency to decrease since people/ consumers are not able to buy as much as they were before the increase in the inflation. For example before inflation a person was able to buy at least three items for Rs.10 but due to increase in the inflation he is able to buy only one or two things with the same Rs.10. Hence by the above example one can understand how inflation affects the purchasing power of people. In the same way inflation affects interest rates. Whenever there is an increase in the inflation there is also an increase in the interest rates. Inflation and interest rates are directly proportionate to each other. Consumer Price Index: An inflationary indicator that measures the change in the cost of a fixed basket of product and services. This can also be called as the cost-of-living index. Wholesale Price Index: Also known as the Producer Price Index. It is a relative measure of average change in price of a basket of representative goods and services sold by manufacturers and xxxviii
  • 39.
    producers in thewholesale market. A family of three indices (finished goods, intermediate goods, and raw materials or crude commodities). Source: http://www.investorwords.com/1062/Consumer_Price_Index.html http://www.businessdictionary.com/definition/producer-price-index.html http://www.investorwords.com/2452/inflation.html There are four different causes of inflation. They are • Demand- pull or excess demand inflation • Cost- push inflation xxxix
  • 40.
    Pricing power inflation • Sectoral Inflation 1. Demand Pull or Excess Demand Inflation This happens when the demand for goods and services exceed the available supply, thereby increasing the price for the goods and services. This type of inflation has been the most common and serious. Even a war can produce this type of inflation since the demand for war materials and weapons increases more than the supply, hence an increase in the prices. 2. Cost- Push Inflation This is another common type of inflation but not as common as the previous one. This type of inflation occurs when there is an increase in the cost of production due to some reason or the other. This raises the finished goods and services. A most common reason may be the rise in wages. This type of inflation can occur along with the first. 3. Pricing Power Inflation This type of inflation usually occurs when businesses tend to boost up their prices in order to increase their profit margins. This type is usually known as administered price inflation. This occurs when there is a boom in the economy and the sales are strong. This maybe even called as the oligopolistic inflation, since it is the oligopolies that have the power to set and raise the prices whenever they feel the economy is ripe. An oligopolistic firm must be very careful when xl
  • 41.
    raising their pricessince this may give its competitors an opportunity to widen their profit margins. 4. Sectoral Inflation This happens when the other three factors hit a particular industry then it causes an increase in other industries that are dependent on the hit industries for raw materials. For example if there is a price increase in steel, all the industries that are dependent on the steel industry for raw materials also need to increase their prices. It hits the entire industry though it originated from one sector. Source: http://www.econ.umn.edu/~smith097/articles/A%207.%20.pdf The central bank of the country is responsible to maintain the interest rates and liquidity position. This is done by the way of a Monetary Policy. The monetary policy xli
  • 42.
    is a veryimportant tool or way in which the interest rates (wholesale or retail) in any country can be stabilised and maintained. MONETARY POLICY MEANING OF THE TERM MONETARY POLICY The regulation of the money supply and interest rates by a central bank in any country that controls the inflation and stabilises currency. Monetary Policy is one of the ways a government can impact the economy. Monetary Policy is the process by which the government, central bank, or the monetary authority of a country controls: i. The supply of money ii. Availability of money iii. Cost of money or rate of interest This is done in order to attain a set of objectives oriented towards the growth and stability of the economy. Monetary policy can be either an expansionary policy or a contractionary policy. The expansionary policy increases the total supply of money, which is used to combat unemployment in a recession by lowering interest rates. The contractionary policy decreases the total money supply which involves raising the interest rates in order to combat inflation. xlii
  • 43.
    It is concernedwith the changing the supply of money stock and the rate of interest for the purpose of stabilizing the economy at full employment or potential output by influencing the level of aggregate demand. The main objectives of the Monetary Policy in any country are: i. To ensure the economic stability at full employment or potential level of output ii. To achieve price stability by controlling inflation and deflation iii. To promote and encourage economic growth in the economy The monetary policy affects the individual too because of the announcements made regarding the interest rates. Depending on the rate announced by the monetary authorities the interest costs of banks would either decrease or increase. A reduction in the interest rates would lead to banks lowering their interest rates and hence the deposit and borrowing rate would decrease. Individuals who have borrowed from banks would be happy since they have to pay interest on their loan at a lower cost. On the other hand the individuals wanting to deposit would not be very happy with the rates at which the banks offer for their deposits. The opposite will happen when the interest rates are raised. The borrowers would be unhappy and the individuals depositing/ saving money will be happy because of the higher returns. Hence in this way the monetary policy affects individuals too. Source: http://en.wikipedia.org/wiki/Monetary_policy xliii
  • 44.
    TYPES OF MONETARYPOLICY Monetary Policy Target Market Variable Long Term Objective Inflation Targeting Interest Rate on overnight A given rate of change in debt the CPI Price Level Targeting Interest Rate on overnight A specific CPI number debt Monetary Aggregates The growth in the money A given rate of change in supply the CPI Fixed Exchange Rate The spot price of the The spot price of the currency currency Gold Standard The spot price of gold Low inflation as measured by the gold price Mixed policy Usually interest rates Usually unemployment+ CPI change POLICY OF VARIOUS COUNTRIES xliv
  • 45.
  • 46.
  • 47.
    MONETARY POLICY ININDIA MONETARY POLICY OF THE RBI Objectives The main objectives of the Monetary Policy in India are a) To regulate monetary expansion so as to maintain a reasonable degree of price stability b) To ensure adequate expansion in credit to assist economic growth There are four main channels which the RBI looks at: i. Quantum channel: money supply and credit ii. Interest rate channel iii. Exchange rate channel iv. Asset price The keynote of the monetary policy is to control expansion of bank credit and money supply with special attention to seasonal requirements for credit. Traditionally the monetary policy was announced twice a year- April- September and October- March. Lately the announcement of the monetary policy has been reduced to once a year and is reviewed again later in the year. It is altered from time to time depending on the state of the economy. Source: http://www.bis.org/review/r970203b.pdf xlvii
  • 48.
    http://www.rediff.com/money/2002/apr/25tut.htm Techniques of theMonetary Policy: There are many techniques of the monetary policy- some old and some new. They are a) Open market operations b) Bank rate c) Issuance of treasury bills d) Discretionary control of refinance and rediscounting e) Direct regulation of interest rates on Commercial banks deposits and loans f) Cash reserve ratio g) Statutory Liquidity Ratio h) Direct credit allocation and credit rationing i) Selective credit controls j) Credit authorisation scheme k) Fixation of Inventory and credit norms l) Credit planning m) Moral suasion n) Liquidity Adjustment Facility xlviii
  • 49.
    Source: http://www.investorwords.com/3097/monetary_policy.html Open MarketOperations (OMO): OMOs are actively used techniques of monetary control in the US, UK and many other countries. Through the open market sales and purchases of government securities, the RBI can affect the reserves position of banks, yields on government securities, and volume and cost of bank credit. This technique however is used least by the government, though it has wide power to use it. The bank can conduct OMOs in treasury bills, state government securities and central government securities, but in practise they are conducted only in the Central Government of all maturities. OMO Goals and Objectives The OMOs have both monetary and fiscal policy objectives. The objectives include a) To control the amount of and changes in the bank credit and monetary supply through controlling the reserve base of banks b) To make Bank Rate policy more effective c) To maintain stability in government securities market d) To support government borrowing programme e) To smoothen the seasonal flow of funds in the bank credit market Open Market Operations of RBI 1951-2003 xlix
  • 50.
    Table 8 inthe annexure shows the bank’s purchases, sales, and the net sales during 1952-2003. To an extent the net sales were positive and have increased substantially. OMOs have helped in regulating the flow of bank credit to the bank sector. Bank Rate The Bank Rate is the basic cost of refinance and rediscounting facilities. Section 49 of the RBI Act, 1934 defines it as the standard rate at which the Bank is prepared to buy or rediscount bills of exchange or other eligible commercial paper. In the early years, financial accommodation from the bank was largely provided at the bank rate. Owing to differential rates prescribed for various sector specific refinance facilities as also due to the absence of a genuine bill market, the Bank rate application was confined to a) the ways and means advances to the state governments, b) advances to primary co-operative banks for SSI, and c) state financial corporation’s besides penal rates on shortfalls in reserve requirements. The technique of bank rate is to regulate the cost and availability of refinance, and to change the volume of lendable resources of banks and other financial institutions. Cash Reserve Ratio: This is a reserve requirement (or required reserve ratio) is a bank regulation that sets the minimum reserves each bank must hold to customer deposits and notes. This is normally in the form of currency that is stored in a bank, or with the central bank of any country. This reserve ratio affects the economy, borrowing and interest rates. The central bank rarely alters the reserve ratio since this might because liquidity problems l
  • 51.
    for banks thathave below than the altered reserve ratio. RBI uses this in order to drain out excess money from the banks. CRR in India The present banking system is called a “fractional reserve banking system”, because the banks need to keep only a fraction of their deposit liabilities in the form of liquid cash. In the earlier years the CRR fraction used to be changed mainly for the purpose of ensuring the safety and the liquidity of deposits, but over the years CRR has become an effective tool for directly regulating the lending capacity of banks. The CRR is the cash which the banks have to maintain with the RBI as a certain percentage of their demand and time liabilities. The RBI had the power to impose penal interest on banks in respect of their shortfall in the prescribed CRR. The penal interest rate is normally 3% above the bank rate for the first week of default and 5% for the subsequent weeks till the default are made good. li
  • 52.
    Source: www.rbi.org.in Statutory LiquidRatio This is the amount the bank has to maintain in the form of cash, gold or approved securities. The quantum is specified as a percentage of the total demand and time liabilities of a bank. The percentage is fixed by the RBI. The date that the bank fixes this amount is on the last Friday of the preceding fortnight. This controls the expansion of bank credit. The supply of money can be controlled efficiently by tuning the SLR. SLR in India The SLR enables to impose secondary and supplementary reserve requirements on the banking system. There are mainly three objectives of the use of SLR, they are: a) To restrict expansion of bank credit b) To augment banks’ investment in government securities c) To ensure solvency of banks. Through the variations in the SLR, the bank is in a position to insulate a part of the government debt from the open market impact because banks are then prevented from disinvesting government securities in favour of commercial credit. lii
  • 53.
    The SLR isthe ratio of cash in hand (exclusive of cash balances maintained by banks to meet the required CRR, but not the excess reserves); balances in current account with the SBI, its subsidiaries, other nationalised banks and the RBI; gold and unencumbered, approved securities i.e. central and state government securities, securities of local bodies and government- guaranteed securities to total DTL of banks. The CRR and SLR are being used by the RBI as instruments of credit control. Repo Rate: Whenever a bank is short of money, they can borrow from the RBI at a particular rate which is set by the RBI. A reduction in the rate will make borrowing cheaper vice versa. The repos are used for absorbing liquidity at a given rate (floor). For e.g. the central bank of India i.e. RBI sells treasury bills to commercial banks for a very short period of time, roughly for one or two months. The RBI sells to the commercial banks on an agreement that the RBI will buy back at a later date. Such a monetary operation is called a repo. During this period the liquidity is absorbed from the economy for about 2 or 3 months. Sells T-Bills/ G- Secs Reserve Bank of India Commercial Banks Pays Money Purchases back liii
  • 54.
    Reverse Repo Rate: ReverseRepo rate is the rate at which the Reserve Bank of India borrows from banks. The banks prefer this since their money is in safe hands and with a good interest rate. The reverse repos are used for infusing liquidity at a given rate (ceiling). The alterations made to the various tools, by the RBI over the years. Table 9 in the annexure shows how the RBI has been able to make various alterations to the tools that affect the economy. liv
  • 55.
    Source: http://www.keralabanking.com/html/what_is_a_repo_rate_.html http://www.keralabanking.com/html/what_is_a_reverse_repo_rate_.html http://en.wikipedia.org/wiki/Commercial_paper Treasury Bills A government promissory note, payable in 3, 6,9,12 months. When the treasury is in need of money for current expenses it sells its bills at a discount. Bids are invited for the bills and the best offers are accepted. Treasury Bills also known as T Bills are short-term debt instruments that are issued by the Central Government. Treasury Bills are very good tools in case of cash management of a government. T Bills are highly liquid in nature and available in the secondary and primary market. Being risk-free instruments, their yields at different maturities serve as short term benchmarks that help in making varied floating rate products in the market. The return to the investor is the difference between maturity value and issue price. The minimum amount of bids for Treasury bill is Rs.25000. The T Bills are repaid at par at the end of their tenure to the office of Reserve Bank of India, Mumbai. The main interested investors in the T Bills are banks, Primary dealers, State Governments, Provident Funds, Financial institutions, Insurance Companies, NBFCs, Foreign Institutional Investors and Non- resident Indians. lv
  • 56.
    The T Billshave a fixed rate at 4.5% and this has remained unchanged ever since 1974. The development of T Bills in India is shown in the following table: Type Of Bill Introduced Discontinued Process Of Issue 91 Day T- Bill Before 1950s Mid 1950s Weekly Auction 91 Day Ad hoc T Bills Mid 1950s April, 1997 91 Day T Bill Mid 1950s March 1997 On Tap 182 Day T Bill November 1986 April 1992 Weekly Auction 14 Day T Bill April 1997 May 2001 Weekly Auction 364 Day T Bill April 1992 Fortnightly Auction 91 Day T Bill January 2003 Weekly Auction 182 Day T Bill Re-introduced June 1999 May 2001 Weekly auction 182 Day T bill Re- introduced In April Weekly Auction 2005 lvi
  • 57.
    Source: http://www.teachmefinance.com/Financial_Terms/Treasury_bill.html http://www.rbi.org.in/Scripts/PublicationsView.aspx?id=9483 The auction of 91 day T bill is conducted every Wednesday with a notified amount of Rs. 500 crores. Likewise the auction for a 182 day, 364 day T Bills are conducted every alternate Wednesday with a notified amount of Rs.500 crores and Rs.1000 crores. The table below shows the Auction Calendar for T Bills Type of Periodicity Notified Day of Auction Day of Treasury bill Amount Payment 91-day Weekly 500 cr. Every Wednesday Following Friday 182 –day Fortnightly 500 cr. Wednesday preceding Following the non-reporting Friday Fridays 364-day Fortnightly 1000 cr. Wednesday preceding Reporting the reporting Fridays Friday lvii
  • 58.
    Types of Auctions There are two main types of auctions for treasury bills: • Multiple Price Based or French Auction: Under this, all bids equal to or above the cut off price are accepted. The bidder has to accept the T Bill at the price that is quoted by him. This method is usually followed for the 182 day, 364 days T Bill and is only valid for competitive bidders. • Uniform Price Based or Dutch Auction: All bids equal or above the cut off price are accepted at the cut off level. However the bidder has to accept the T Bill at the cut- off price and not at the price that is quoted by him. This is usually this is done for the 91 day T Bill. lviii
  • 59.
    Source: http://www.rbi.org.in/Scripts/PublicationsView.aspx?id=9483 Bidding Method: Securitiesare issued through a French auction whereby the allotment is awarded to the highest bidders in terms of price with winning bids filled at their bid levels. The limit of the bid size is the notified amount. For a 91 day T Bill auctions have a notified amount which is filled in by such bids, till a cut off price. In the case of the 14 day or 364 day T Bill no notified amount is announced by the RBI, which accepts bids based purely on the yields bid for, up to a level decided by the RBI at that point in time. lix
  • 60.
    Source: http://www.rbi.org.in/Scripts/PublicationsView.aspx?id=9483 Liquidity AdjustmentFacility (LAF): The introduction of LAM is one of the most important innovations in the Indian money market as a technique of monetary policy in India in the recent past. During the initial instances of market volatility after deregulation, the RBI did not possess commensurate policy instrument to fine tune the market liquidity on a day to-day basis and hence LAF was introduced. Earlier the RBI being the last resort was providing various general and sector specific refinance facilities to the commercial banks, viz, Export Credit Refinance (ECR) and Collateralised Lending Facility (CLF). However since the changes in the monetary techniques shifted from direct to indirect, it became necessary to d away with all sector specific and discretionary refinance facilities and to move towards general refinance facility. The Narasimham Committee on Banking Sector Reforms in 1998 had, among other things, suggested that for orderly movements of interest rates in the interbank call money market, the RBI support to the market should be through liquidity adjustment facility “under which it would periodically, if not necessarily daily, reset its repo and reverse repo rates which would in a sense provide a reasonable corridor for market play.” Hence, the Interim Adjustment Facility (ILAF) was introduced from April 21, 1999, which was followed by the introduction of final LAF from June 5, 2000. Under the LAF the RBI, periodically, if necessary daily sets and resets the Repo and Reverse Repo rate; it uses 3-day or 4-day repos to siphon of the liquidity from the market. The repos are used for absorbing the liquidity at a given rate (floor) and the reverse repos are used to infuse the liquidity at a given rate (ceiling). Liquidity is also lx
  • 61.
    made available tobanks in the form of refinance at the Bank Rate. The repo rate acts as a floor rate, the Bank Rate acts as a ceiling rate and the call rate acts as a middle rate, thereby bringing into existence an interest rate corridor in the inter-bank call money market. The repo rate is a three to four day rate while the call rate is an overnight rate. The Bank Rate and Repo Rates hence have emerged as key indicators in the movement of interest rates in the money and credit markets. It has been proven that the call money rate and other money market rates respond to both high and low repo rates. Merits of LAF The LAF has many merits which are stated below: 1. LAF is a new short-term liquidity management technique 2. It is a flexible instrument in the hands of the RBI to modulate, even out or to adjust or to mange short term market liquidity fluctuations on a daily basis. 3. Helps to create stable and orderly conditions in the overnight / call money market. 4. It helps monetary authorities to transmit the short- term interest rate signals to other money markets, financial markets, and the long- end of the yield curve. 5. The repo operations also provide liquidity and breadth to the underlying treasury securities markets. 6. It helps the banking system by providing it with an outlet for short term liquidity, thereby optimising the return on short-term surplus funds. lxi
  • 62.
    DATA ANALYSIS ANDINTERPRETATION CHARTS 1. Is interest rate the best tool that keeps the liquidity position in the economy stable over a period of time? From the above analysis it is very apparent that interest rates do play a very important role in the liquidity position of the economy. It helps the liquidity position to remain stable over a period of time. 2. In the earlier years the government planned on having an administered system of interest rates but later on changed it to a deregulated system. Out of the two systems which do you think was better for the Indian economy? lxii
  • 63.
    The regulated systemsof interest rates are still voted for over the deregulated system. This is because the interest rates during the regulated system were not very flexible and high. They were moderate. In India there still exist some areas in which the regulated system is being used. The deregulated system is flexible, free and often interest rates are very high. The minimum rate has been regulated. 3. In your opinion how far are interest rates related to the liquidity position of the country. lxiii
  • 64.
    In this responseone can analyse that most of the respondents agree to the fact that interest rates are highly related to the liquidity position and affect it to the maximum. Hence this perfectly correlated relationship can affect an economy to a very great extent and therefore it is very relevant that interest rates need to be kept well stable. 4. What levels of interest rates does an economy like India require? From the above analysis it is evident that most of the respondents chose 8- 10% as the most suitable percentage of interest rate that economies like India’s require. The reason being that, moderate interest rates act as a good stimulus for growth. In a growing economy the government needs to create incomes that will create savings and hence create investments. This can only be done when the interest rates are kept moderate. lxiv
  • 65.
    5. For Indiato become a super economic power what level of inflation do you recommend? India being a developing economy does require a moderate inflation since that this creates interest differentials with larger economies. This causes the larger economy to bring in money into India. Since India has always been having a moderate inflation they have enough of FDIs in the country. 6. If the Indian government decides on bringing down the interest rates continuously over a period of time and is able to maintain the inflation as well as the interest rates do you think India will become a good investing country? lxv
  • 66.
    The government needsto bring down the interest rates in India over a period of time. The interest rates should not be brought down too low because this will cause FDIs in the country to be taken out. Hence the interest rates should be kept at an equilibrium rate so that the liquidity position in the country is kept under control. 7. The monetary policy in India has been very actively concentrating on keeping the price levels down, do you agree with it? It is true that over the past years the monetary policy has been concentrating on bringing down the price levels. Price levels are very important because the extremes can cause high liquidity position as well as an ill liquid position. Inflation is the sole reason as to why interest rates rise and fall. So hence the most respondents agree to the fact that the monetary policy has been doing the right thing by concentrating on price levels. lxvi
  • 67.
    8. The mainobjectives of the monetary policy in India are to bring in price stability and to assist in growth. Do you think the objectives have been met in the monetary policies announced so far? Most respondents do not agree that the government has achieved the objectives fully. They feel that to an extent the price levels have been maintained and the government has assisted in growth of the country. 9. In the past the budgetary deficit to the GDP has been hovering at 3.5%. Do you support it? lxvii
  • 68.
    Most respondents dosupport and agree that the budgetary deficit should be hovering around a 3.5%. According to them the budgetary deficit needs to be kept at a 2-3 % so that the inflation is kept down. 10. As a bank manager/ employee are you satisfied with the measures that the government have taken regarding interest rates and the liquidity position of the economy? lxviii
  • 69.
    The bank employeesare very satisfied with the measures that the government has taken to maintain the interest rates as well as the liquidity position in the economy. lxix
  • 70.
    RECOMMENDATIONS From the researchthat has been conducted on various issues such as interest rates, liquidity position, inflation, budgetary deficit etc, it is very evident that interest rates need to be well maintained in the economy since they are highly correlated with the liquidity position in the economy. Even a small fluctuation in the rates of interest can prove to be very dangerous for the economy of any country. Hence the government needs to make sure that these rates are well balanced and at an equilibrium point. The best way the government can maintain these rates are by bringing down the inflation. At the same time India being a developed country needs a moderate inflation. Moderate inflation can help India into being a good lxx
  • 71.
    investing country becauseof the interest differentials that are caused between larger economies and India. The interest differentials are the main reason why most of the larger economies prefer to invest in India. This can also lead to India becoming a super power. As already mentioned earlier that inflation is the sole reason for the fluctuations on the interest rates, hence moderate inflation, moderate interest rates are required. The interest rates need to be between an 8% to a 10%. A moderate interest rate will: Increase Incomes Increase Savings Increase Investments Moderate interest rates are a good stimulus for growth. Management of inflation by increasing or decreasing in interest rates is only a short term measure and not a total measure. The government has to increase demand/ stimulate investments to create savings which would lead to the growth of the economy. The government should ensure that the budgetary deficit is kept around 2-3% in order to lower the inflation. lxxi
  • 72.
  • 73.
    The deregulated systemof interest rates has emerged as an important area of interest for players in the financial markets from India as well as from overseas. Opening up of the economy towards foreign exchange inflow has also played a very important role on the interest rates in India. In the recent times the central bank of India, the RBI, has extensively used or put to use the monetary tools for stabilising the interest rates in the economy. The various stimulus packages provided / granted by the central government has a positive bearing on the interest rates in the economy. During the periods of recession the government of India has extended large grants to infrastructure industries to promote income, labour and investments. The flow of money from foreign investors which has become a permanent feature has also played an important role in defining the interest rates in the economy and monetary policies followed by the government. The government has taken large measures to check budgetary deficit which has adverse affect on price levels of the economy. lxxiii
  • 74.
    QUESTIONNAIRE 1. Isinterest rate the best tool that keeps the liquidity position in the economy stable over a period of time? a. Yes b. No 2. In the earlier years the government planned on having an administered system of interest rates but later on changed it to a deregulated system. Out of the two systems which do you think was better for the Indian economy? a. Regulated b. Deregulated 3. In your opinion how far are interest rates related to the liquidity position of the country. a. Not much b. Related but does not affect much c. Related and affects to a certain extent d. Highly related and affects the liquidity position of a country to the maximum 4. What levels of interest rates does an economy like India require? lxxiv
  • 75.
    a. <8% b. 8-10% c. 10-12% d. 12-14% 5. For India to become a super economic power do you recommend a. Low inflation b. Moderate inflation c. High inflation 6. If the Indian government decides on bringing down the interest rates continuously over a period of time and is able to maintain the inflation as well as the interest rates do you think India will become a good investing country? a. Yes b. No 7. The monetary policy in India has been very actively concentrating on keeping the price levels down, do you agree with it? a. Yes b. No 8. The main objectives of the monetary policy in India are to bring in price stability and to assist in growth. Do you think the objectives have been met in the monetary policies announced so far? lxxv
  • 76.
    a. Yes b. No c. To an extent 9. In the past the budgetary deficit to the GDP has been hovering at ABOUT 3.5%. Do you support it? a. Yes b. No 10. As a bank manager/ employee are you satisfied with the measures that the government have taken regarding interest rates and the liquidity position of the economy? a. Yes b. No PERSONAL DETAILS NAME: ORGANISATION: ADDRESS: PHONE NO: lxxvi
  • 77.
    TABLE 1 NOMINAL INTERESTRATES CORRELATION MATRIX FOR INDIA, 1952- 86 Interest CR DY GBY SAR BR TBR BDR CR 1.000 0.840 0.807 0.891 0.920 0.889 0.892 DY 0.840 1.000 0.94 0.962 0.958 0.885 0.934 GBY 0.807 0.940 1 0.920 0.917 0.823 0.903 SAR 0.891 0.962 0.92 1.000 0.983 0.902 0.935 BR 0.92 0.958 0.912 0.983 1.000 0.920 0.943 TBR 0.889 0.885 0.823 0.902 0.920 1.000 0.921 lxxvii
  • 78.
    BDR 0.892 0.933 0.903 0.935 0.943 0.921 1.000 BR- Bank Rate; CR- Call Rate; TBR- Treasury Bill Rate; BDR- Banks’ One Year Deposit Rate; SAR- SBI Advance Rate; GBY- Long Term Government Bond Yield; DY- Industrial Debenture Yield. Source: Financial Institutions and Markets, Fourth Edition, L.M. Bhol TABLE 2 NOMINAL INTEREST RATES CORRELATION MATRIX FOR INDIA, 1952- 96 Interest CR DY GBY SAR BR TBR BDR CR 1.000 0.951 0.958 0.952 0.982 0.854 0.984 DY 0.951 1.000 0.916 0.994 0.992 0.979 0.963 GBY 0.958 0.916 1.000 0.903 0.936 0.851 0.956 SAR 0.952 0.994 0.903 1.000 0.986 0.734 0.949 BR 0.982 0.992 0.936 0.986 1.000 0.832 0.979 TBR 0.854 0.979 0.851 0.734 0.832 1.000 0.844 BDR 0.984 0.963 0.956 0.949 0.979 0.844 1.000 lxxviii
  • 79.
    BR- Bank Rate;CR- Call Rate; TBR- Treasury Bill Rate; BDR- Banks’ One Year Deposit Rate; SAR- SBI Advance Rate; GBY- Long Term Government Bond Yield; DY- Industrial Debenture Yield. Source: Financial Institutions and Markets, Fourth Edition, L.M. Bhole TABLE 3 NOMINAL INTEREST RATES CORRELATION MATRIX FOR INDIA, 1986-2002 Interest CR IDBI PLR GBY SAR BR TBR BDR CR 1.000 0.686 0.091 0.426 0.440 -0.167 0.536 DY 0.686 1.000 0.464 0.522 0.74 0.164 0.78 GBY 0.091 0.464 1.000 0.189 0.525 0.65 0.57 SAR 0.426 0.522 0.189 1.000 0.774 -0.372 0.362 BR 0.44 0.74 0.525 0.774 1.000 0.062 0.812 TBR -0.167 0.164 0.65 -0.372 0.062 1.000 0.341 BDR 0.536 0.78 0.57 0.362 0.812 0.341 1.000 BR- Bank Rate; CR- Call Rate; TBR- Treasury Bill Rate; BDR- Banks’ One Year Deposit Rate; SAR- SBI Advance Rate; GBY- Long Term Government Bond Yield; IDBI PLR- IDBI Prime Lending Rate lxxix
  • 80.
    Source: Financial Institutionsand Markets, Fourth Edition, L.M. Bhole TABLE 4 NOMINAL INTEREST RATES IN INDIA 1952-53 TO 2002-03, ANNUAL AVERAGE (Figures in %) Period BR CR TBR BDR SAR GBY DY IDBI 1952-56 3.5 2.39 2.42 2.34 4 3.91 4.86 N.A. 1957-61 3.9 3.64 2.56 3.44 4 4.08 5.29 N.A. 1962-66 5 4.52 2.71 4.57 6.1 4.71 6.21 N.A. 1967-71 5.6 4.91 3.3 5.72 7.5 5.31 8.08 N.A. 1972-76 7.4 8.1 3.8 6.8 10.7 5.93 9.51 9.69 1977-81 9 8.68 4.6 7 14.6 6.53 12.11 11.75 1982-86 10 9.26 4.6 8.55 16.5 8.48 4.7 14 1987-91 10 11.38 4.6 9.35 16.5 10.81 14 14.12 1992-96 12 13.62 9.04 11.2 17.2 12 N.A. 16.62 1997-01 8.5 8.63 8.34 9.62 12.62 11.37 N.A. 14.03 2001-02 6.5 7.16 6.94 8 11.5 9.14 N.A. 11.5 2002-03 6 5.9 5.81 5.12 10.75 7.33 N.A. N.A. lxxx
  • 81.
    Source: Financial Institutionsand Markets, Fourth Edition, L.M. Bhole TABLE 5 MAXIMUM INTEREST RATES ON BANK DEPOSITS AND OTHER FINANCIAL ASSETS, 1970-71 TO 2002-03 Above 1 to 3 3 yrs yrs and Above 5 maturit up to yr IDBI Period y 5 yrs maturity POD NSC Units PF PD DEBN PLR 1970-71 6.5 7 7.25 7.25 7.5 8 4 N.A. 9.5 8.5 1971-72 6 6.5 7.25 7.25 7.5 8.25 4 15 9.5 8.5 1972-73 6 6.5 7.25 7.25 7.5 8.5 4 15 9.5 8.5 1973-74 6 7 7.25 7.25 7.5 8.5 4 13 9.8 9 10.2 1974-75 8 9 10 10 5 8.6 5 16 11 10.25 10.2 1975-76 8 9 10 10 5 8.75 5 16.5 11 11 10.2 1976-77 8 9 10 10 5 9 5 16 11 11 10.2 1977-78 6 8 9 10 5 9 7.5 16.5 11 11 10.7 1978-79 6 7.5 9 10.5 5 9 7.5 16 11 11 10.7 1979-80 7 8.5 10 10.5 5 10 7.5 16 11 11 10.7 1980-81 8.5 10 10 10.5 5 11.5 8 16 13.5 14 lxxxi
  • 82.
    1981-82 9 10 10 10.5 12 12.5 8.5 16 13.5 14 1982-83 9 10 11 11.5 12 13.5 8.5 15 15 14 1983-84 9 10 11 11.5 12 14 9 15 15 14 1984-85 9 10 11 11.5 12 14.25 10 15 15 14 1985-86 9 10 11 11.5 12 15.25 12 15 15 14 1986-87 9 10 11 11.5 12 16 12 14 15 14 1987-88 10 10 10 11 12 16.5 12 14 14 14 1988-89 10 10 10 11 12 18 12 14 14 14 1989-90 10 10 10 11 12 18 12 14 14 14 1990-91 10 11 11 11 12 19.5 12 15 14 15 1991-92 12 13 13 11.5 12 25 12 15 14 20 1992-93 11 11 11 13.5 12 26 12 14 Free 19 1993-94 10 10 10 12.5 12 26 12 15 Free 17.5 1994-95 11 11 11 12.5 12 26 12 15 Free 15 1995-96 12 13 13 12.5 12 20 12 15 Free 19 1996-97 12 13 13 12.5 12 20 12 N.A. Free 16.2 1997-98 11 12 12 12.5 12 20 12 N.A. Free 13.3 1998-99 11 11.5 11.5 12.5 12 13.5 12 N.A. Free 13.5 1999-20 00 9.5 10.5 10.5 11.5 11.5 13.75 11 N.A. Free 17.1 2000-01 9 10 10 10.5 11 10 11 N.A. Free 14 2001-02 8.5 8.5 8.5 9 9.5 N.A. 9.5 N.A. Free 11.5 2002-03 6 6.25 6.25 9 9.5 N.A. 9.5 N.A. Free N.A. Source: Financial Institutions and Markets, Fourth Edition, L.M. Bhole TABLE 6 lxxxii
  • 83.
    SHORT TERM INTERESTRATES IN INDIA AND A FEW OTHER COUNTRIES 1970-71 TO 2001-02 Year India USA UK W. Germany Japan 1970-71 6.3 4.66 3.45 7.15 4.72 1971-72 4.67 4.43 3.45 4.3 4.72 1972-73 6.64 8.73 1.92 10.19 7.16 1973-74 13.52 10.5 4.63 8.87 12.54 1974-75 10.4 5.82 6.08 4.41 10.67 1975-76 11.28 5.05 5.54 3.89 6.98 1976-77 10.18 5.54 2.13 4.14 5.68 1977-78 8.05 7.93 4.29 3.36 4.36 1978-79 8.47 10.2 6.01 5.87 5.86 1979-80 7.24 13.36 15.62 9.06 10.93 1980-81 8.61 16.38 13.12 11.26 7.43 1981-82 7.27 12.26 11.36 8.67 6.94 1982-83 8.3 9.09 9.09 5.36 6.39 1983-84 9.95 10.23 7.62 5.55 6.1 1984-85 10 8.1 10.78 5.19 6.46 1985-86 9.97 6.81 10.68 5.57 4.79 1986-87 9.91 6.66 9.66 3.72 3.51 1987-88 9.72 7.61 10.31 4.01 3.62 1988-89 11.39 9.22 13.88 6.6 4.87 1989-90 15.57 8.1 14.68 7.9 7.24 1990-91 19.35 5.7 11.75 8.8 7.46 1991-92 15.23 3.52 9.39 9.4 4.58 1992-93 8.64 3.02 5.46 7.5 3.06 1993-94 7.14 4.2 4.76 5.3 2.2 1994-95 15.57 5.84 5.98 4.5 1.21 1995-96 11.28 5.3 5.96 3.27 0.47 1996-97 5.29 4.46 6.61 3.18 0.48 1997-98 9.48 5.35 7.21 3.41 0.37 1998-99 2.86 4.96 5.2 2.73 0.06 1999-2000 9.26 6.24 5.77 4.11 0.11 2000-01 7.65 3.89 5.08 4.37 0.06 2001-02 6.15 1.67 3.89 3.38 0.01 lxxxiii
  • 84.
    Source: Financial Institutionsand Markets, Fourth Edition, L.M. Bhole TABLE 7 LONG TERM INTEREST RATES IN INDIA AND A FEW OTHER COUNTRIES 1970-71 TO 2001-02 Year India USA UK W. Germany Japan 1970-71 5.64 6.12 8.9 8 7.28 1971-72 5.65 6.01 8.9 7.9 6.7 1972-73 5.65 7.12 10.72 9.3 7.26 1973-74 6.04 8.06 14.77 10.4 9.26 1974-75 6.35 8.19 14.39 8.5 9.2 1975-76 6.29 7.87 13.43 7.8 8.72 1976-77 6.32 7.67 12.73 6.2 7.33 1977-78 6.37 8.49 12.47 5.8 6.09 1978-79 6.45 9.33 12.99 7.4 7.69 1979-80 6.71 11.39 13.79 8.5 7.22 1980-81 7.15 13.72 14.74 10.38 8.66 1981-82 7.59 12.92 12.88 8.95 8.06 1982-83 7.99 11.34 10.81 7.89 7.42 1983-84 8.65 12.48 10.89 7.78 6.81 1984-85 9.22 10.97 10.62 6.87 6.34 1985-86 9.95 7.68 9.87 5.92 4.94 1986-87 10.15 8.38 9.48 5.84 4.21 1987-88 10.97 8.85 9.36 6.1 4.27 1988-89 10.55 9.5 9.58 7.09 5.05 lxxxiv
  • 85.
    1989-90 10.93 8.55 11.08 8.88 7.36 1990-91 11.45 7.86 9.92 8.63 6.53 1991-92 11.15 7.01 9.12 7.96 4.94 1992-93 10.65 5.82 7.87 6.28 3.96 1993-94 13.14 7.11 8.05 6.67 3.71 1994-95 12.62 6.58 8.26 6.5 2.53 1995-96 12.43 6.44 8.1 5.63 2.23 1996-97 11.6 6.35 7.09 5.08 1.69 1997-98 11.09 5.26 5.45 4.39 1.1 1998-99 11.73 5.64 4.7 4.26 1.77 1999-2000 11.45 6.03 4.68 5.24 1.75 2000-01 11.24 5.02 4.78 4.7 1.33 2001-02 9.14 4.61 4.83 4.61 N.A. Source: Financial Institutions and Markets, Fourth Edition, L.M. Bhole TABLE 8 lxxxv
  • 86.
    OPEN MARKET OPERATIONSOF RBI 1951-2003 Year Purchases Sales Net sales/ Purchases Total Operations 1951-52 61 55 6 116 1955-56 22 38 -16 60 1959-60 23 84 -61 107 1970-71 207 313 -106 520 1975-76 680 1187 -507 1867 1980-81 454 796 -342 1250 1985-86 882 2613 -1731 3495 1990-91 2291 2238 53 4529 1991-92 3245 72327 -4082 10572 1992-93 6273 11792 -5519 18065 1993-94 968 10804 -9837 11772 1994-95 1561 2309 -748 3070 1995-96 1645 1131 514 2776 1996-97 623 11206 -10583 11829 1997-98 467 8081 -7614 8548 1998-99 26348 -26348 26348 1999-2000 1244 36614 -35370 37858 2000-01 4471 23795 -19324 282566 2001-02 5084 35419 -30335 40503 2002-03 53780 -53780 53708 Source: Financial Institutions and Markets, Fourth Edition, L.M. Bhole TABLE 9 THE ALTERATIONS MADE TO THE VARIOUS TOOLS, BY THE RBI OVER THE YEARS. Interest rate on bank Year Bank Rate CRR (%) SLR (%) reserves 1950 3 3 20 - 1951-56 3.5 3 20 - 1957 4 3 20 - 1958-62 4.5 3 20 - 1963 4.5-5 3 20 - 1964 5.0-6.0 3 20-25 - 1965 6 3 25 - 1966-67 6.0-5.0 3 25 - lxxxvi
  • 87.
    1968 5 3 25 - 1969-70 6 3 25-26-27-2 - 1971-72 6.0-7.0 3 28-39-30 - 1973 7.0-9.0 3-5-6-7 30-32 4.75 1974 9 7-5-4.5-4 32-33 4.75-5.25 1975-80 9.0-10.0 04-05-2006 33-34 5.25-6.5 1981 10 6-6.5-7-7.5 34-34.5-35 6.5-7 1982 10 7.5-7.75-7 35 8 1983 10 7-7.5-8-8.5 35 8.0-9.0 1984 10 8.5-9 35-35.5-36 9.0-10.0 1985 10 9 36-36.5-37 10-10.5 1986 10 9 37 10.5 1987 10 9.0-9.5-10 37-37.5 10.5 1988 10 10-0.5-11 38 10.5 1989 10 11.0-15.0 38 10.5 1990 10 15 38-38.5 10.5-8 Dual Rates i.e. 10.5% on outstanding balances as on Multiple 23-3-1990 and no interest on 1991 11.0-12.0 15 Rates increase in balances thereafter Dual Rates i.e. 10.5% on outstanding balances as on Multiple 23-3-1990 and no interest on 1992 12 15 Rates increase in balances thereafter Dual Rates i.e. 10.5% on outstanding balances as on Multiple 23-3-1990 and no interest on 1993 12 15-14.5-14 Rates increase in balances thereafter Dual Rates i.e. 10.5% on outstanding balances as on Multiple 23-3-1990 and no interest on 1994 12 14-14.5-14.75-15 Rates increase in balances thereafter Dual Rates i.e. 10.5% on outstanding balances as on Multiple 23-3-1990 and no interest on 1995 12 15-14.5-14 Rates increase in balances thereafter lxxxvii
  • 88.
    Dual Rates i.e.10.5% on outstanding balances as on 14-13.5-13-12-11.5- Multiple 23-3-1990 and no interest on 1996 12 11-10.5 Rates increase in balances thereafter 12-11-10.5- 10.5-10-9.75-9.5-10 1997-98 10 -10.5-10.25 25 4 1998-99 10-9.8 10-11-10.5 25 4 1999-2000 7 10-9.5-9 25 4 8.5-8-8.25-8.5-8.25- 2000-01 8-7.5-7 8 25 4 The rate remained at 4% till 1-4-2001, was 6% thereafter till 3-11-2001 after which it was fixed to be equal to the 2001-02 6.5-6.25 7.5-5.75-5.50 25 bank rate. The rate remained at 4% till 1-4-2001, was 6% thereafter till 3-11-2001 after which it was fixed to be equal to the 2002-03 6.25-6.00 5.0-4.75-4.5 25 bank rate. The rate remained at 4% till 1-4-2001, was 6% thereafter till 3-11-2001 after which it was fixed to be equal to the Mach 2004 6 4.5 25 bank rate. Source: Financial Institutions and Markets, Fourth Edition, L.M. Bhole lxxxviii
  • 89.
    TABLE 10 MOVEMENT INKEY POLICY RATES AND RESERVE REQUIREMENTS Effective Since Bank Rate Reverse Repo Rate Repo Rate CRR SLR March 31, 2004 6.00 4.50 6.00 4.50 25 September 18, 2004 6.00 4.50 6.00 4.75 25 October 2, 2004 6.00 4.50 6.00 5.00 25 October 27, 2004 6.00 4.75 6.00 5.00 25 April 29, 2005 6.00 5.00 6.00 5.00 25 October 26, 2005 6.00 5.25 6.25 5.00 25 January 24, 2006 6.00 5.50 6.50 5.00 25 June 9, 2006 6.00 5.75 6.75 5.00 25 July 25, 2006 6.00 6.00 7.00 5.00 25 October 31, 2006 6.00 6.00 7.25 5.00 25 December 23, 2006 6.00 6.00 7.25 5.25 25 January 6, 2007 6.00 6.00 7.25 5.50 25 January 31, 2007 6.00 6.00 7.50 5.50 25 February 17, 2007 6.00 6.00 7.50 5.75 25 March 3, 2007 6.00 6.00 7.50 6.00 25 March 30, 2007 6.00 6.00 7.75 6.00 25 April 14, 2007 6.00 6.00 7.75 6.25 25 April 28, 2007 6.00 6.00 7.75 6.50 25 August 4, 2007 6.00 6.00 7.75 7.00 25 November 10, 2007 6.00 6.00 7.75 7.50 25 April 26, 2008 6.00 6.00 7.75 7.75 25 May 10, 2008 6.00 6.00 7.75 8.00 25 May 24, 2008 6.00 6.00 7.75 8.25 25 June 11, 2008 6.00 6.00 8.00 8.25 25 June 25, 2008 6.00 6.00 8.50 8.25 25 July 5, 2008 6.00 6.00 8.50 8.50 25 July 19, 2008 6.00 6.00 8.50 8.75 25 July 30, 2008 6.00 6.00 9.00 8.75 25 August 30, 2008 6.00 6.00 9.00 9.00 25 lxxxix
  • 90.
    Source: www.rbi.org.in TABLE 11 REVERSEREPO BIDS UNDER LAF Year/ Month Reverse Repo No of days No of with less No of days of No of days days all No of days of than full partial bids were bids were full acceptance acceptance acceptance received rejected of bids of bids of bids 2004-05 242 0 242 0 0 2005-06 244 0 244 0 0 2006-07 244 0 234 0 10 2007-08 225 0 165 0 60 April 19 0 11 0 8 May 21 0 12 0 9 June 21 0 2 0 19 July 21 0 0 0 21 August 21 0 18 0 3 xc
  • 91.
    September 19 0 19 0 0 October 22 0 22 0 0 November 11 0 11 0 0 December 13 0 13 0 0 January 23 0 23 0 0 February 20 0 20 0 0 March 14 0 14 0 0 2008-09 48 0 48 0 0 April 18 0 18 0 0 May 19 0 19 0 0 June 6 0 6 0 0 July 5 0 5 0 0 xci
  • 92.
    Source: www.rbi.org.in TABLE 12 REPORATE BIDS UNDER LAF Year/ Month Repo No of days No of with less No of days of No of days days all No of days of than full partial bids were bids were full acceptance acceptance acceptance received rejected of bids of bids of bids 2004-05 23 0 23 0 0 2005-06 78 0 76 2 0 2006-07 64 0 63 1 0 2007-08 86 0 86 0 0 April 15 0 15 0 0 May 14 0 14 0 0 June 2 0 2 0 0 July 0 0 0 0 0 August 0 0 0 0 0 September 2 0 2 0 0 October 0 0 0 0 0 November 12 0 12 0 0 December 13 0 13 0 0 January 7 0 7 0 0 February 11 0 11 0 0 March 10 0 10 0 0 2008-09 45 0 45 0 0 April 1 0 1 0 0 May 7 0 7 0 0 June 16 0 16 0 0 July 21 0 21 0 0 xcii
  • 93.