*Background And Definition
*Principles Of Evidence Based Decision Making
*Need For Evidence Based Decision Making
*Advantages Of Evidence Based Decision Making
*Skills And Abilities Needed To Apply Evidence Based
Decision Making Process
*Sources Of Evidence
*Levels Of Evidence
*Appraising The Evidence
*Evaluating The Outcomes
*Assessing Evidence
*Variation In Clinical Decisions
*Implementing Evidence-based Decisions In Clinical Practice
*Managing Uncertainty
*Incorporating Evidence Into Practice
*Linking Outcomes With Diagnosis And Treatment
*Change management
*Evidence-Based Periodontology
*Quality of Evidence
*Barriers to Practicing Evidence Based Decision making
*Reasons why most studies on Periodontics are inaccurate
*Evidence Based Decision Making Future Implications
*Conclusion
*References
*Evidence based medicine(EBM) was pioneered at Mc Master
University, Ontario, Canada in 1980s.
* DEFINED as -
“The integration of the best research
evidence with clinical expertise and patient
values”
Sackett et al in 2000.
Evidence based dentistry has been
defined by ADA in 2002 as “an
approach to oral health care that
requires judicious integration of
systematic assessment of clinically
relevant scientific evidence
relating to the patients’ oral and
medical conditions and history,
with the dentist’s clinical expertise
and the patient’s treatment needs
and preferences.”
EVIDENCE BASED DECISION MAKING
*Does not replace clinical expertise or input from the patient.
*Provides another dimension to the decision- making process.
*Is not unique to medicine or any specific health discipline; it
represents a concise way of referring.
*Is a structured process.
Need For Evidence Based Decision
Making
To Improve the quality of health care: Driven by following forces:
•Variations in practice pattern: due to time gap between availability
& application of current research knowledge.
•Difficulty that clinicians confront in assimilating scientific evidence
into their practices.
•Demonstrate the best use of limited resources.
Evidence based approach is:
*Objective
*Scientifically sound
*Patient focussed
*Incorporates clinical experience
*Stresses good judgement
*Is thorough and comprehensive
*Uses transparent methodology
(Newman et al, 2003)
*Convert information needs and problems into clinical questions.
*Conduct a computerized search with maximum efficiency .
*Critically appraise the evidence for its validity and usefulness.
*Apply the results of the appraisal or evidence , in clinical
practice.
*Evaluate the process and your performance.
Types of Evidence based sources
Primary sources:
Original research
publications that have
not been filtered/
synthesized
Secondary sources:
Synthesized publications of
primary literature:
• Systematic Reviews
• Meta-analyses
• Evidence Based article reviews
• Clinical practice guidelines
& protocols
Relevance
to
answering
clinical
questions
Amount
of
available
literature
Characteristic Systematic Review Literature
Review
Focus of review Specific or narrow focus Range of issues or broad
focus
Who conducts it Multi-disciplinary team Individual
Selection of studies to
include
All the studies that meet pre-
established criteria. Bias is
minimised
Inherent personal bias with
lack of criteria.
Reported findings Description of study design,
subjects, length of trial, outcome
measures.
Description in nature,
reporting the outcome of
studies rather than their
study designs.
Synthesis of selected
studies
Results are statistically combined
(meta-analysis)
Studies are reported without
combining data.
Main results
Summary of trials; total number
of subjects, definitive statements
about findings in relation to
objectives and outcome measures
Summary of the findings by
author in relation to purpose
of literature review and
specific objective.
Level Type of evidence
1a Systematic review (with homogeneity) of Randomized controlled trials
1b
Individual Randomized Controlled Trials (with narrow confidence interval)
2a
Systematic review (with homogeneity) of Cohort studies
2b
Individual cohort study (including low quality Randomized Contolled Trials; eg ,80% follow up)
2c
Outcome research; Ecological studies
3a
Systematic review (with homogeneity) of case control studies
3b
Individual case control study
4
Case series (and poor quality cohort and case control studies)
5
Expert opinion without explicit critical appraisal, or based on physiology, bench research or first
principles.
Level of Evidence (Sackett et al, 2000)
*It is necessary to review the evidence to determine if the
methods were conducted rigorously and appropriately.
The standard four-step Evidence Based Decision Making
model was used to find, appraise, and apply research evidence
related to the case scenario described below:
1.Definition of a well-constructed question in the PICO format
2.Definition of key words, followed by searching and
selecting relevant articles.
3.Critical appraisal of selected literature using the CONSORT
and QUOROM checklists.
4.Application of results to resolve the patient’s health care
problems.
P patient adults with chronic periodontitis
I intervention periodontal treatment with sonic and ultrasonic
scalers
C comparison periodontal treatment with manual instruments
O outcome effectiveness (measured by clinical attachment gain),
pocket probing depth reduction, and efficiency
(measured by treatment time)
THE PICO PROCESS
PICO WORK SHEET
1. Define your question using PICO by identifying: Problem, Intervention, Comparison group and
Outcomes
Your question should be used help establish your strategy
Patient/Problem………………………………………………………
Intervention…………………………………………………………....
Comparison…………………………………………………………….
Outcome………………………………………………………………….
2. Write out your question ……………………………………………………………………………………
……………………………………………………………………………………………………………………….
3. Type of Question/problem: circle one:
Therapy/ prevention Diagnosis Etiology Prognosis
4. Type of study ( Publication type to include in the research: check all that apply:
Meta analysis Systematic review Randomized controlled
trial
Clinical trial Practice guideline Review
Cohort study Case control study Case series/ case report
Editorials, letters,
opinions
Animal research In vitro/ lab research
Purpose of using PICO to frame the question:
*Forces the clinician to focus on what he/ she & the patient
believes to be the most important single issue & outcome.
*Facilitates next computerized search by identifying key terms to
be used in the search.
*Allows identification of the type of evidence & information
required to solve the problem.
Guide Purpose
CONSORT statement
(Consolidated Standards of
Reporting Trials)
To improve the reporting and
review of Randomised Controlled
Trials
QUOROM (Quality of Reporting
of Meta-Analysis)
To improve the reporting and
review of Systematic Reviews
CASP (Critical Appraisal Skills
Program)
To review Randomised Controlled
Trials, Systematic Reviews and
other types of studies
* Evaluate the effectiveness of the intervention and clinical
outcomes and determine how effectively the Evidence Based
Decision Making process was applied.
* Using an Evidence Based Decision Making approach requires
understanding new concepts and developing new skills.
Assessing Evidence
12 tools :
1.Be Skeptical
2. Don’t Trust Biologic Plausibility
3. What Level Of Controlled Evidence Is Available?
4. Did The Cause Precede The Effect?
5. No Betting On The Horse After The Race Is Over
6. What Is A Clinically Relevant Pretrial Hypothesis?
7. Size Does Matter
8. Is A Better Alternative Explanation Available?
9. Was The Study Properly Randomized?
10. When To Rely On Nonrandomized Evidence?
11.Placebo Effects:Real Or Sham?
12. Was Protection In Place Against Conflict Of Interest?
*Evidence on how to cure ,manage or prevent chronic disease is notoriously
contradictory, inconsistent and unreliable.
*Three powerful forces , in addition to misprints deliver a preponderance of
misleading results :
-Identifying a successful treatment for chronic
diseases is challenging.
-Most chronic diseases are complex and include
both environmental and genetic causes.
-Poor scientific methodology is a common problem .
1) Be Skeptical
2.) Don’t Trust Biologic Plausibility
Causal chain thinking is referred to as “deductive reasoning” or a “logical
system”.
*In medicine or dentistry ,decisions based on deductive reasoning have not
been ”correct for all time” .
* In evidence-based medicine ‘Level 5’.
*Much of our knowledge on how to prevent, manage and cure chronic
periodontitis depends largely on deductive reasoning.
*Deductive reasoning
*If A causes B and B causes C then A causes C.
*Example of why this logic is not applicable in our field is:
* Antibiotics are used to treat bacterial infections.
Periodontitis is a bacterial infection. Having said this,
indiscriminate use of antibiotics in treating periodontitis is
not justified.
* Increased use of antibiotics when not required has led to
development of resistance on a global scale.
*Rational thought requires reliance on either deductive reasoning or
on systematic experiments (inductive reasoning).
*In all studies , this association can be represented schematically as
follows :
EXPOSURE ENDPOINT
*Three systematic experiments are done in clinical research …
3) What Level Of Controlled Evidence Is
Available?
RANDOMIZED CONTROLLED TRIALS
CASE CONTROL STUDY
COHORT STUDY
Randomized Controlled Trial(RCT)
Random
distribution
Population
Experimental/Study
group
Control group
Trial carried
out
NO Intervention
Standard
Intervention/
Placebo
Steps of Randomization
FLOW
CHART OF
CONSORT
*It is the “gold standard” design in clinical research.
*When properly executed LEVEL 1 EVIDENCE.
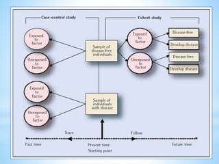
Exposed individuals are compared to non exposed individuals
When properly executed LEVEL 2 EVIDENCE
*Cases are compared with controls with respect to the prevalence
of the exposure.
*When properly executed LEVEL 3 EVIDENCE
Case report/series
experimentation Outcome of interest
Control group
*Temporality is the only criterion that needs to be satisfied for
claiming causality; the cause needs to precede the effect.
*In periodontal research, almost all studies relating plaque or
specific infections to periodontal diseases suffer from unclear
temporality.
*Science is about formulating specific hypothesis, testing it in a
clinical experiment, and accepting the findings for what they
are.
*An essential characteristic of science is that hypotheses or ideas
predict observations, not that hypotheses or ideas can be fitted
to observations.
* This is often lost in medical and dental research.
A wealth of data-generated ideas can be created by exploring
patient subgroups, exposures and endpoints, as shown by the
following:
1.Modifying study sample definition.
2.Modifying exposure definition.
3.Modifying endpoint definition.
Clinically relevant questions share four important characteristics
of the pretrial hypothesis:
(1) A clinically relevant endpoint
(2) Relevant exposure comparisons
(3) A study sample representative of real-world clinical patients
(4) Small error rates.
Clinically Relevant Endpoint
*An endpoint is a measurement related to a disease process or a
condition and is used to assess the exposure effect.
Types of endpoints
True endpoints
tangible outcomes
that directly measure
how a patient feels,
functions or survives
Surrogate endpoints
used as a substitute for
true endpoints
Common and Relevant Comparisons
*Implies the absence of comparator bias
presence of contrived or unethical control groups.
* Similarly, the presence of a placebo treatment instead of “no”
treatment in clinical trials can be critical given the large
therapeutic effects .
Representative Study Sample
*Larger the discrepancy between the typical subjects enrolled in
clinical studies and the patient treated, the more questionable
the applicability of the study's conclusion becomes.
*Ideally, clinical trials should use simple entry criteria in which
the enrolled patients reflect the real-world clinical practice
situation.
Small Type I and Type II Error Rates
TYPE I TRUE NULL HYPOTHESIS 1% or 5%.
TYPE II FALSE NULL HYPOTHESIS 10% or 20%.
*Chronic hepatitis B infection increased the chances for liver cancer by
more than 23,000%.
*Periodontitis in populations with smokers increased the chance for
coronary heart disease by 12%.
*No one doubts the causality of the association between chronic hepatitis
B infection and liver cancer , but the role of periodontitis in coronary
heart disease remain controversial.
*To a large extent, the size of the association drives the interpretation of
causality.
*Simple way to calculate the size of the association is to calculate an odds
ratio.
*Dozens of epidemiologic studies appeared to support the hypothesis that β-carotene
intake lowered lung cancer risk.
*However, Randomised Controlled Trials provided unequivocal evidence to the
contrary.
*Possibly, smoking was not adequately considered as an alternative explanation and
led to a misunderstanding of the health effects of β-carotene.
*Why was epidemiology misleading?
• Different explanations may have been inadequately explored.
• More efforts may have been expended toward proving associations by ignoring
common causal factors rather than disproving associations.
*Randomization is not necessarily properly performed in
Randomized Contolled Trials.
*Randomization can be a counterintuitive process because
(1) Creates heterogeneity
(2)Takes control over treatment assignment away from
the physician
(3)Leads to apparently illogical situations.
Initiation of Randomized trials difficult because of
ethical considerations.
Sample size requirements may prevent the conduct of
Randomized clinical trial.
Expensive Randomized clinical trial.
*Placebo effects can reliably be estimated only when clinical trials
randomly assign patients to a placebo treatment and no treatment.
*Sufficient evidence is available to suggest that placebo effects
can be real and measurable.
*The magnitude of the placebo effect may depend on the treatment
and the type of outcome evaluated.
*In evidence-based medicine, the data from clinical research remain
of no real-world significance if the evidence fails to be translated
into clinical practice.
* To trust clinical guideline published by professional dental
organizations
“conflicts of interest.”
*Conflict of interest defined as “a set of conditions in which
professional judgment concerning a primary interest tends to be
unduly influenced by a secondary interest.”
*A common secondary interest
 financial
 religious
 scientific beliefs
 ideologic beliefs
 political beliefs
 academic interests
*Result of discrepancies in diagnosis, treatment recommended and the
outcomes.
*Reaching decisions involves taking
 a patient’s chief complaint,
 performing a complete history
clinical examination
diagnostic tests
*Diagnosis and treatment planning are difficult skills based on assessing
disease susceptibility and prognosis.
*Clinical decisions are made with an overreliance on past experience and
input from colleagues or experts.
Implementing Evidence Based Decisions
in Clinical Practice
STEPS
Managing uncertainty.
Incorporating evidence into practice.
Linking outcomes with diagnosis and treatment.
Implementing evidence based decisions.
Change management
*Making decisions in clinical uncertainty is chalenging.
*Some individuals are more comfortable and skilled at
making decisions whereas others are inherently indecisive
by nature.
*Students are given basic sciences but are then expected to
adhere to “clinical rules” prescribed by the institution.
Historically, these “rules” have consisted of a strict code of
conduct .
1-All cases must be mounted in centric relation.
2-All endodontically treated teeth require a post/core and
crown.
3-Always replace missing teeth.
4-All oral surgery patients must receive antibiotics.
5-Never use cantilevers.
6-Always perform periodontal procedures before restorative
procedures.
*Science transfer
*Critically appraising evidence
*
What are the
results?
Are the results valid?
Are the findings
relevant to my patient
population?
When reading
scientific
investigation,
the dental
professional
should keep in
mind the 3
questions
OUTCOMES: Patients are treated with the therapies, which will have
better long-term outcomes.
*Dentistry has traditionally supported treatment outcomes for two overt
themes :
-Eliminate pathology
-Restore dental arches to an “ideal” occlusion.
*High costs of dental reconstructions alter clinical decisions for patients.
*Making a prediction of outcome becomes an important clinical skill.
DIAGNOSIS: Establishing a diagnosis can be challenging for both new and
experienced practitioners.
*Diagnosis has been facilitated by assessing a patient’s susceptibility to dental
disease.
*Good clinical decisions start with a complete history , clinical examination
and appropriate diagnostic tests.
*Treating before establishing a diagnosis or with a misdiagnosis usually leads
to poor decisions and ultimately unfavorable outcomes.
TREATMENT:
* Dental students and residents tend to be very treatment oriented.
*This may be the result of:
-The nature of undergraduate dental education.
-Dentistry being a surgical discipline.
*Errors in treatment planning also lead to poor clinical decisions.
*In private practice, certain aspects of rendering treatment can
bias clinical decisions.
-One form of bias results from the comfort, familiarity and
pleasure derived from rendering a particular type of treatment.
-Another form of bias is financial bias.
Change Management
can be implemented by :
- Recognising the need for change
- Performing an organisational analysis and
identifying all the stakeholders
- Including all the stakeholders in the process
-Monitor and evaluate to ensure lasting
change in future.
EVIDENCE
BASED
PERIODONTOLOGY
*Evidence-based periodontology is a tool to support decision
making and integrating the best evidence available with
clinical practice.
*Evidence-based periodontology is not simply systematic
reviews of randomized controlled trials.
*Evidence-based periodontology is an approach to patient-
care and nothing more.
(Needleman et al, 2005)
(Clarkson et al, 2003)
How evidence-
based
periodontology
fits into
healthcare
Steps of
Evidence-
Based
Periodontology
Internal validity:
Research
methodology
External validity:
generalizing
findings
(Clarkson et al, 2003)
Quality of Evidence
􀂄 Quality reflects how closely findings represent
“truth”
􀂄 Study design should minimize bias
– Recruitment
– Randomization
– Blinding
– Loss to follow up
– Intention to treat analysis
Barriers to Practicing Evidence Based
Decision making
􀂄 Knowledge
– Poor evidence
– Lack of time
– Inaccessible information
􀂄 Organization and system
– Costly
– Impact reimbursement
– Loss of autonomy
􀂄 Others
Reasons Why most studies on Periodontics
are inaccurate:
*Poor scientific methodology employed by researchers.
*Contradictory studies
*Publication bias
Evidence Based Decision Making Future
Implications
•Will continue to keep dentistry at the “health care
reform” table.
•Will play a growing role in employer decisions on
dental plans.
•Will result in new clinical guidelines (sealants, fluoride
supplements, oral cancer).
•Oral-systemic studies will take a dominant role in
clinical research
•Results from Evidence Based reviews and new guidelines will guide
insurance benefits
Conclusion
*The principles of evidence-based healthcare provide
structure and guidance to facilitate the highest levels of
patient care.
*Evidence-based healthcare is not an easier approach to
patient management, but should provide both clinicians and
patients with greater confidence and trust in their mutual
relationship.
*Caranza; Textbook Of Clinical Periodontology; 10th Edition.
*Caranza; Textbook Of Clinical Periodontology; 13th Edition.
*Coulter I.A: “Evidence Based Dentistry And Health Services Research.Is
One Possible Without The Other” Journal Of Dental Education,
2001,65(8), 714-724
*Ian Needleman, David R. Moles & Helen Worthington. Evidence-based
Periodontology, Systematic Reviews And Research Quality.
Periodontology 2000, Vol. 37, 2005, 12–28
*Amid I. Ismail, And James D. Bader, Evidence-based Dentistry In Clinical
Practice J Am Dent Assoc, 2004 Vol 135, No 1, 78-83.
THANK YOU

Evidence based decision making

  • 2.
    *Background And Definition *PrinciplesOf Evidence Based Decision Making *Need For Evidence Based Decision Making *Advantages Of Evidence Based Decision Making *Skills And Abilities Needed To Apply Evidence Based Decision Making Process *Sources Of Evidence *Levels Of Evidence *Appraising The Evidence *Evaluating The Outcomes *Assessing Evidence *Variation In Clinical Decisions
  • 3.
    *Implementing Evidence-based DecisionsIn Clinical Practice *Managing Uncertainty *Incorporating Evidence Into Practice *Linking Outcomes With Diagnosis And Treatment *Change management *Evidence-Based Periodontology *Quality of Evidence *Barriers to Practicing Evidence Based Decision making *Reasons why most studies on Periodontics are inaccurate *Evidence Based Decision Making Future Implications *Conclusion *References
  • 4.
    *Evidence based medicine(EBM)was pioneered at Mc Master University, Ontario, Canada in 1980s. * DEFINED as - “The integration of the best research evidence with clinical expertise and patient values” Sackett et al in 2000.
  • 5.
    Evidence based dentistryhas been defined by ADA in 2002 as “an approach to oral health care that requires judicious integration of systematic assessment of clinically relevant scientific evidence relating to the patients’ oral and medical conditions and history, with the dentist’s clinical expertise and the patient’s treatment needs and preferences.”
  • 6.
  • 7.
    *Does not replaceclinical expertise or input from the patient. *Provides another dimension to the decision- making process. *Is not unique to medicine or any specific health discipline; it represents a concise way of referring. *Is a structured process.
  • 8.
    Need For EvidenceBased Decision Making To Improve the quality of health care: Driven by following forces: •Variations in practice pattern: due to time gap between availability & application of current research knowledge. •Difficulty that clinicians confront in assimilating scientific evidence into their practices. •Demonstrate the best use of limited resources.
  • 9.
    Evidence based approachis: *Objective *Scientifically sound *Patient focussed *Incorporates clinical experience *Stresses good judgement *Is thorough and comprehensive *Uses transparent methodology (Newman et al, 2003)
  • 10.
    *Convert information needsand problems into clinical questions. *Conduct a computerized search with maximum efficiency . *Critically appraise the evidence for its validity and usefulness. *Apply the results of the appraisal or evidence , in clinical practice. *Evaluate the process and your performance.
  • 11.
    Types of Evidencebased sources Primary sources: Original research publications that have not been filtered/ synthesized Secondary sources: Synthesized publications of primary literature: • Systematic Reviews • Meta-analyses • Evidence Based article reviews • Clinical practice guidelines & protocols
  • 12.
  • 13.
    Characteristic Systematic ReviewLiterature Review Focus of review Specific or narrow focus Range of issues or broad focus Who conducts it Multi-disciplinary team Individual Selection of studies to include All the studies that meet pre- established criteria. Bias is minimised Inherent personal bias with lack of criteria. Reported findings Description of study design, subjects, length of trial, outcome measures. Description in nature, reporting the outcome of studies rather than their study designs. Synthesis of selected studies Results are statistically combined (meta-analysis) Studies are reported without combining data. Main results Summary of trials; total number of subjects, definitive statements about findings in relation to objectives and outcome measures Summary of the findings by author in relation to purpose of literature review and specific objective.
  • 14.
    Level Type ofevidence 1a Systematic review (with homogeneity) of Randomized controlled trials 1b Individual Randomized Controlled Trials (with narrow confidence interval) 2a Systematic review (with homogeneity) of Cohort studies 2b Individual cohort study (including low quality Randomized Contolled Trials; eg ,80% follow up) 2c Outcome research; Ecological studies 3a Systematic review (with homogeneity) of case control studies 3b Individual case control study 4 Case series (and poor quality cohort and case control studies) 5 Expert opinion without explicit critical appraisal, or based on physiology, bench research or first principles. Level of Evidence (Sackett et al, 2000)
  • 15.
    *It is necessaryto review the evidence to determine if the methods were conducted rigorously and appropriately.
  • 16.
    The standard four-stepEvidence Based Decision Making model was used to find, appraise, and apply research evidence related to the case scenario described below: 1.Definition of a well-constructed question in the PICO format 2.Definition of key words, followed by searching and selecting relevant articles. 3.Critical appraisal of selected literature using the CONSORT and QUOROM checklists. 4.Application of results to resolve the patient’s health care problems.
  • 17.
    P patient adultswith chronic periodontitis I intervention periodontal treatment with sonic and ultrasonic scalers C comparison periodontal treatment with manual instruments O outcome effectiveness (measured by clinical attachment gain), pocket probing depth reduction, and efficiency (measured by treatment time) THE PICO PROCESS
  • 18.
    PICO WORK SHEET 1.Define your question using PICO by identifying: Problem, Intervention, Comparison group and Outcomes Your question should be used help establish your strategy Patient/Problem……………………………………………………… Intervention………………………………………………………….... Comparison……………………………………………………………. Outcome…………………………………………………………………. 2. Write out your question …………………………………………………………………………………… ………………………………………………………………………………………………………………………. 3. Type of Question/problem: circle one: Therapy/ prevention Diagnosis Etiology Prognosis 4. Type of study ( Publication type to include in the research: check all that apply: Meta analysis Systematic review Randomized controlled trial Clinical trial Practice guideline Review Cohort study Case control study Case series/ case report Editorials, letters, opinions Animal research In vitro/ lab research
  • 19.
    Purpose of usingPICO to frame the question: *Forces the clinician to focus on what he/ she & the patient believes to be the most important single issue & outcome. *Facilitates next computerized search by identifying key terms to be used in the search. *Allows identification of the type of evidence & information required to solve the problem.
  • 20.
    Guide Purpose CONSORT statement (ConsolidatedStandards of Reporting Trials) To improve the reporting and review of Randomised Controlled Trials QUOROM (Quality of Reporting of Meta-Analysis) To improve the reporting and review of Systematic Reviews CASP (Critical Appraisal Skills Program) To review Randomised Controlled Trials, Systematic Reviews and other types of studies
  • 21.
    * Evaluate theeffectiveness of the intervention and clinical outcomes and determine how effectively the Evidence Based Decision Making process was applied. * Using an Evidence Based Decision Making approach requires understanding new concepts and developing new skills.
  • 22.
    Assessing Evidence 12 tools: 1.Be Skeptical 2. Don’t Trust Biologic Plausibility 3. What Level Of Controlled Evidence Is Available? 4. Did The Cause Precede The Effect? 5. No Betting On The Horse After The Race Is Over 6. What Is A Clinically Relevant Pretrial Hypothesis? 7. Size Does Matter 8. Is A Better Alternative Explanation Available? 9. Was The Study Properly Randomized? 10. When To Rely On Nonrandomized Evidence? 11.Placebo Effects:Real Or Sham? 12. Was Protection In Place Against Conflict Of Interest?
  • 23.
    *Evidence on howto cure ,manage or prevent chronic disease is notoriously contradictory, inconsistent and unreliable. *Three powerful forces , in addition to misprints deliver a preponderance of misleading results : -Identifying a successful treatment for chronic diseases is challenging. -Most chronic diseases are complex and include both environmental and genetic causes. -Poor scientific methodology is a common problem . 1) Be Skeptical
  • 24.
    2.) Don’t TrustBiologic Plausibility Causal chain thinking is referred to as “deductive reasoning” or a “logical system”. *In medicine or dentistry ,decisions based on deductive reasoning have not been ”correct for all time” . * In evidence-based medicine ‘Level 5’. *Much of our knowledge on how to prevent, manage and cure chronic periodontitis depends largely on deductive reasoning.
  • 25.
    *Deductive reasoning *If Acauses B and B causes C then A causes C. *Example of why this logic is not applicable in our field is: * Antibiotics are used to treat bacterial infections. Periodontitis is a bacterial infection. Having said this, indiscriminate use of antibiotics in treating periodontitis is not justified. * Increased use of antibiotics when not required has led to development of resistance on a global scale.
  • 26.
    *Rational thought requiresreliance on either deductive reasoning or on systematic experiments (inductive reasoning). *In all studies , this association can be represented schematically as follows : EXPOSURE ENDPOINT *Three systematic experiments are done in clinical research … 3) What Level Of Controlled Evidence Is Available? RANDOMIZED CONTROLLED TRIALS CASE CONTROL STUDY COHORT STUDY
  • 27.
    Randomized Controlled Trial(RCT) Random distribution Population Experimental/Study group Controlgroup Trial carried out NO Intervention Standard Intervention/ Placebo
  • 28.
  • 29.
  • 30.
    *It is the“gold standard” design in clinical research. *When properly executed LEVEL 1 EVIDENCE.
  • 31.
    Exposed individuals arecompared to non exposed individuals When properly executed LEVEL 2 EVIDENCE
  • 32.
    *Cases are comparedwith controls with respect to the prevalence of the exposure. *When properly executed LEVEL 3 EVIDENCE
  • 35.
  • 36.
    *Temporality is theonly criterion that needs to be satisfied for claiming causality; the cause needs to precede the effect. *In periodontal research, almost all studies relating plaque or specific infections to periodontal diseases suffer from unclear temporality.
  • 37.
    *Science is aboutformulating specific hypothesis, testing it in a clinical experiment, and accepting the findings for what they are. *An essential characteristic of science is that hypotheses or ideas predict observations, not that hypotheses or ideas can be fitted to observations. * This is often lost in medical and dental research.
  • 38.
    A wealth ofdata-generated ideas can be created by exploring patient subgroups, exposures and endpoints, as shown by the following: 1.Modifying study sample definition. 2.Modifying exposure definition. 3.Modifying endpoint definition.
  • 39.
    Clinically relevant questionsshare four important characteristics of the pretrial hypothesis: (1) A clinically relevant endpoint (2) Relevant exposure comparisons (3) A study sample representative of real-world clinical patients (4) Small error rates.
  • 40.
    Clinically Relevant Endpoint *Anendpoint is a measurement related to a disease process or a condition and is used to assess the exposure effect. Types of endpoints True endpoints tangible outcomes that directly measure how a patient feels, functions or survives Surrogate endpoints used as a substitute for true endpoints
  • 41.
    Common and RelevantComparisons *Implies the absence of comparator bias presence of contrived or unethical control groups. * Similarly, the presence of a placebo treatment instead of “no” treatment in clinical trials can be critical given the large therapeutic effects .
  • 42.
    Representative Study Sample *Largerthe discrepancy between the typical subjects enrolled in clinical studies and the patient treated, the more questionable the applicability of the study's conclusion becomes. *Ideally, clinical trials should use simple entry criteria in which the enrolled patients reflect the real-world clinical practice situation.
  • 43.
    Small Type Iand Type II Error Rates TYPE I TRUE NULL HYPOTHESIS 1% or 5%. TYPE II FALSE NULL HYPOTHESIS 10% or 20%.
  • 44.
    *Chronic hepatitis Binfection increased the chances for liver cancer by more than 23,000%. *Periodontitis in populations with smokers increased the chance for coronary heart disease by 12%. *No one doubts the causality of the association between chronic hepatitis B infection and liver cancer , but the role of periodontitis in coronary heart disease remain controversial. *To a large extent, the size of the association drives the interpretation of causality. *Simple way to calculate the size of the association is to calculate an odds ratio.
  • 45.
    *Dozens of epidemiologicstudies appeared to support the hypothesis that β-carotene intake lowered lung cancer risk. *However, Randomised Controlled Trials provided unequivocal evidence to the contrary. *Possibly, smoking was not adequately considered as an alternative explanation and led to a misunderstanding of the health effects of β-carotene. *Why was epidemiology misleading? • Different explanations may have been inadequately explored. • More efforts may have been expended toward proving associations by ignoring common causal factors rather than disproving associations.
  • 46.
    *Randomization is notnecessarily properly performed in Randomized Contolled Trials. *Randomization can be a counterintuitive process because (1) Creates heterogeneity (2)Takes control over treatment assignment away from the physician (3)Leads to apparently illogical situations.
  • 47.
    Initiation of Randomizedtrials difficult because of ethical considerations. Sample size requirements may prevent the conduct of Randomized clinical trial. Expensive Randomized clinical trial.
  • 48.
    *Placebo effects canreliably be estimated only when clinical trials randomly assign patients to a placebo treatment and no treatment. *Sufficient evidence is available to suggest that placebo effects can be real and measurable. *The magnitude of the placebo effect may depend on the treatment and the type of outcome evaluated.
  • 49.
    *In evidence-based medicine,the data from clinical research remain of no real-world significance if the evidence fails to be translated into clinical practice. * To trust clinical guideline published by professional dental organizations “conflicts of interest.”
  • 50.
    *Conflict of interestdefined as “a set of conditions in which professional judgment concerning a primary interest tends to be unduly influenced by a secondary interest.” *A common secondary interest  financial  religious  scientific beliefs  ideologic beliefs  political beliefs  academic interests
  • 51.
    *Result of discrepanciesin diagnosis, treatment recommended and the outcomes. *Reaching decisions involves taking  a patient’s chief complaint,  performing a complete history clinical examination diagnostic tests *Diagnosis and treatment planning are difficult skills based on assessing disease susceptibility and prognosis. *Clinical decisions are made with an overreliance on past experience and input from colleagues or experts.
  • 52.
    Implementing Evidence BasedDecisions in Clinical Practice STEPS Managing uncertainty. Incorporating evidence into practice. Linking outcomes with diagnosis and treatment. Implementing evidence based decisions. Change management
  • 53.
    *Making decisions inclinical uncertainty is chalenging. *Some individuals are more comfortable and skilled at making decisions whereas others are inherently indecisive by nature. *Students are given basic sciences but are then expected to adhere to “clinical rules” prescribed by the institution.
  • 54.
    Historically, these “rules”have consisted of a strict code of conduct . 1-All cases must be mounted in centric relation. 2-All endodontically treated teeth require a post/core and crown. 3-Always replace missing teeth. 4-All oral surgery patients must receive antibiotics. 5-Never use cantilevers. 6-Always perform periodontal procedures before restorative procedures.
  • 55.
  • 56.
    * What are the results? Arethe results valid? Are the findings relevant to my patient population? When reading scientific investigation, the dental professional should keep in mind the 3 questions
  • 57.
    OUTCOMES: Patients aretreated with the therapies, which will have better long-term outcomes. *Dentistry has traditionally supported treatment outcomes for two overt themes : -Eliminate pathology -Restore dental arches to an “ideal” occlusion. *High costs of dental reconstructions alter clinical decisions for patients. *Making a prediction of outcome becomes an important clinical skill.
  • 58.
    DIAGNOSIS: Establishing adiagnosis can be challenging for both new and experienced practitioners. *Diagnosis has been facilitated by assessing a patient’s susceptibility to dental disease. *Good clinical decisions start with a complete history , clinical examination and appropriate diagnostic tests. *Treating before establishing a diagnosis or with a misdiagnosis usually leads to poor decisions and ultimately unfavorable outcomes.
  • 59.
    TREATMENT: * Dental studentsand residents tend to be very treatment oriented. *This may be the result of: -The nature of undergraduate dental education. -Dentistry being a surgical discipline. *Errors in treatment planning also lead to poor clinical decisions.
  • 60.
    *In private practice,certain aspects of rendering treatment can bias clinical decisions. -One form of bias results from the comfort, familiarity and pleasure derived from rendering a particular type of treatment. -Another form of bias is financial bias.
  • 61.
    Change Management can beimplemented by : - Recognising the need for change - Performing an organisational analysis and identifying all the stakeholders - Including all the stakeholders in the process -Monitor and evaluate to ensure lasting change in future.
  • 62.
  • 63.
    *Evidence-based periodontology isa tool to support decision making and integrating the best evidence available with clinical practice. *Evidence-based periodontology is not simply systematic reviews of randomized controlled trials. *Evidence-based periodontology is an approach to patient- care and nothing more. (Needleman et al, 2005)
  • 64.
    (Clarkson et al,2003) How evidence- based periodontology fits into healthcare
  • 66.
  • 67.
  • 69.
    Quality of Evidence 􀂄Quality reflects how closely findings represent “truth” 􀂄 Study design should minimize bias – Recruitment – Randomization – Blinding – Loss to follow up – Intention to treat analysis
  • 70.
    Barriers to PracticingEvidence Based Decision making 􀂄 Knowledge – Poor evidence – Lack of time – Inaccessible information 􀂄 Organization and system – Costly – Impact reimbursement – Loss of autonomy 􀂄 Others
  • 71.
    Reasons Why moststudies on Periodontics are inaccurate: *Poor scientific methodology employed by researchers. *Contradictory studies *Publication bias
  • 72.
    Evidence Based DecisionMaking Future Implications •Will continue to keep dentistry at the “health care reform” table. •Will play a growing role in employer decisions on dental plans. •Will result in new clinical guidelines (sealants, fluoride supplements, oral cancer). •Oral-systemic studies will take a dominant role in clinical research •Results from Evidence Based reviews and new guidelines will guide insurance benefits
  • 73.
    Conclusion *The principles ofevidence-based healthcare provide structure and guidance to facilitate the highest levels of patient care. *Evidence-based healthcare is not an easier approach to patient management, but should provide both clinicians and patients with greater confidence and trust in their mutual relationship.
  • 74.
    *Caranza; Textbook OfClinical Periodontology; 10th Edition. *Caranza; Textbook Of Clinical Periodontology; 13th Edition. *Coulter I.A: “Evidence Based Dentistry And Health Services Research.Is One Possible Without The Other” Journal Of Dental Education, 2001,65(8), 714-724 *Ian Needleman, David R. Moles & Helen Worthington. Evidence-based Periodontology, Systematic Reviews And Research Quality. Periodontology 2000, Vol. 37, 2005, 12–28 *Amid I. Ismail, And James D. Bader, Evidence-based Dentistry In Clinical Practice J Am Dent Assoc, 2004 Vol 135, No 1, 78-83.
  • 75.