B A S I S D ATA
I Gede Iwan Sudipa
Teknik Informatika
STMIK STIKOM INDONESIA
1
2
Penjelasan dan contohENTITAS
Penjelasan dan contohATRIBUT
Penjelasan dan simbolRELASI
R e v i e w
M a t e r i
ENTITAS
Menunjukkan obyek-obyek dasar yang
terkait di dalam sistem. Obyek dasar dapat
berupa orang, benda, atau hal yang
keterangannya perlu disimpan dalam basis
data”
4
Mahasiswa
Wali_Mahasiswa
Dosen
Orang_Tua_Mahasiswa
Contoh entitas berupa orang
ATRIBUT
“Merupakan keterangan-keterangan yang
terkait pada sebuah entitas yang perlu
disimpan dalam basis data”
6
Mahasiswa
Kode_Angkata
n
NIM
Kode_Program
_Studi
Kode_Jenjang_
Studi
Nama_Mahasiswa
Tanggal_Lahir
Alamat_Lokal
Kode_Agama
RELASI
“Mendefinisikan hubungan antar entitas
atau kejadian yang terjadi antara dua buah
entitas yang keterangannya perlu disimpan
dalam basis data “
S i m b o l R e l a s i
9
One to One
(1-ke-1)
One to Many
(1-ke-n)
Many to One
(n-ke-1)
Many to Many
(n-ke-n)
J e n i s R e l a s i
Masih ingat ???
10
10
 Relasi yang terjadi jika kejadian atau transaksi diantara dua entitas yang berhubungan hanya
memungkinkan terjadi sebuah kejadian atau transaksi pada kedua entitas
 Jika nilai yang digunakan sebagai penghubung pada entitas pertama hanya dimungkinkan muncul
satu kali saja pada entitas pertama hanya dimungkinkan muncul satu kali maka pada entitas kedua
yang saling berhubungan
Contoh :
satu orang mahasiswa (atribut-atributnya tersimpan dalam entitas
Mahasiswa) hanya dimungkinkan mempunyai satu orang wali
mahasiswa (atribut-atributnya tersimpan dalam entitas
Wali_Mahasiswa)
Mahasiswa Wali_Mahasiswamempunyai
11
 Relasi yang terjadi jika kejadian atau transaksi diantara dua entitas yang berhubungan hanya
memungkinkan terjadi satu kali dalam entitas pertama dan dapat terjadi lebih dari satu kali kejadian
atau transaksi pada entitas kedua.
 Jika nilai yang digunakan sebagai penghubung pada entitas pertama dimungkinkan muncul lebih dari
satu kali pada entitas kedua yang berhubungan.
Contoh :
Lebih dari satu mahasiswa dapatmemilih hanya satu program
studi (kondisi ini disebut relasi n-ke-1)
Tetapi sebaliknya, satu program studi dapat dipilih leh lebih dari
satu mahasiswa(kondisi ini disebut relasi 1-ke-n)
Mahasiswa Program_Studimemilih
12
 Relasi yang terjadi jika kejadian atau transaksi diantara dua entitas yang berhubungan memungkinkan
terjadi lebih satu kali dalam entitas pertama dan entitas kedua.
 Jika nilai yang digunakan sebagai penghubung pada entitas pertama dimungkinkan muncul lebih dari
satu kali, baik pada entitas pertama maupun entitas kedua yang saling berhubungan.
Contoh :
Lebih dari satu mahasiswa dapat mengikuti lebih dari satu
mata kuliah (kondisi ini disebut n-ke-n).
Mahasiswa Mata_Kuliahmengikuti
- Mahasiswa mengikuti Mata_Kuliah
- Mahasiswa memperoleh Nilai
- Mahasiswa mempunyai Angkatan
- Mahasiswa memilih Program_Studi
- Mahasiswa memilih Jenjang Studi
- Mahasiswa memilih Mata_Kuliah
- Mahasiswa menanyakan daftar Mata_Kuliah
- Mahasiswa menuliskan daftar Mata_Kuliah
- Mahasiswa meminta tanda tangan Dosen
- Dosen menyarankan Mata_Kuliah
- Dosen memasuki ruang kelas untuk mengajar
Mata_kuliah
- Dosen menggunakan Ruang
- Dosen mengajar Mata_Kuliah
- Mahasiswa mempunyai Wali_kelas
- Dosen mempunyai Golongan
Jenis kejadian/transaksi antar entitas :
Kerelasian antar entitas :
Bukan kerelasian antar entitas :
Jenis Kerelasian
Contoh kasus :
Tentukan
Jenis kerelasian antar entitas :
Entitas 1 Entitas 2 Nama
kerelasian
Jenis
kerelasian
Mahasiswa Mata_kuliah mengikuti n-ke-n
Mahasiswa Nilai memperoleh 1-ke-1
Mahasiswa Angkatan mempunyai n-ke-1
Mahasiswa Program_Studi memilih n-ke-1
Mahasiswa Jenjang_Studi memilih n-ke-1
Mahasiswa Wali_Mahasiswa mempunyai 1-ke-1
Dosen Mata_kuliah mengajar 1-ke-n
Dosen Ruang menggunakan 1-ke-n
Dosen Golongan mempunyai n-ke-1
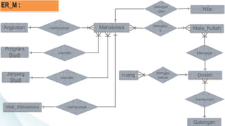
Mahasiswa Mata_KuliahAngkatan mempunyai
Program
Studi memilih
Jenjang
Studi
mempunyai
mengiku
ti
Wali_Mahasiswa
menggu
nakan
ruang
mempunyai
Dosen
Mengajar
Golongan
memilih
Nilai
memper
oleh
ER_M :
T E R I M A K A S I H

Entitas, Atribut dan Relasi

  • 1.
    B A SI S D ATA I Gede Iwan Sudipa Teknik Informatika STMIK STIKOM INDONESIA 1
  • 2.
    2 Penjelasan dan contohENTITAS Penjelasandan contohATRIBUT Penjelasan dan simbolRELASI R e v i e w M a t e r i
  • 3.
    ENTITAS Menunjukkan obyek-obyek dasaryang terkait di dalam sistem. Obyek dasar dapat berupa orang, benda, atau hal yang keterangannya perlu disimpan dalam basis data”
  • 4.
  • 5.
    ATRIBUT “Merupakan keterangan-keterangan yang terkaitpada sebuah entitas yang perlu disimpan dalam basis data”
  • 6.
  • 7.
    RELASI “Mendefinisikan hubungan antarentitas atau kejadian yang terjadi antara dua buah entitas yang keterangannya perlu disimpan dalam basis data “
  • 8.
    S i mb o l R e l a s i
  • 9.
    9 One to One (1-ke-1) Oneto Many (1-ke-n) Many to One (n-ke-1) Many to Many (n-ke-n) J e n i s R e l a s i Masih ingat ???
  • 10.
    10 10  Relasi yangterjadi jika kejadian atau transaksi diantara dua entitas yang berhubungan hanya memungkinkan terjadi sebuah kejadian atau transaksi pada kedua entitas  Jika nilai yang digunakan sebagai penghubung pada entitas pertama hanya dimungkinkan muncul satu kali saja pada entitas pertama hanya dimungkinkan muncul satu kali maka pada entitas kedua yang saling berhubungan Contoh : satu orang mahasiswa (atribut-atributnya tersimpan dalam entitas Mahasiswa) hanya dimungkinkan mempunyai satu orang wali mahasiswa (atribut-atributnya tersimpan dalam entitas Wali_Mahasiswa) Mahasiswa Wali_Mahasiswamempunyai
  • 11.
    11  Relasi yangterjadi jika kejadian atau transaksi diantara dua entitas yang berhubungan hanya memungkinkan terjadi satu kali dalam entitas pertama dan dapat terjadi lebih dari satu kali kejadian atau transaksi pada entitas kedua.  Jika nilai yang digunakan sebagai penghubung pada entitas pertama dimungkinkan muncul lebih dari satu kali pada entitas kedua yang berhubungan. Contoh : Lebih dari satu mahasiswa dapatmemilih hanya satu program studi (kondisi ini disebut relasi n-ke-1) Tetapi sebaliknya, satu program studi dapat dipilih leh lebih dari satu mahasiswa(kondisi ini disebut relasi 1-ke-n) Mahasiswa Program_Studimemilih
  • 12.
    12  Relasi yangterjadi jika kejadian atau transaksi diantara dua entitas yang berhubungan memungkinkan terjadi lebih satu kali dalam entitas pertama dan entitas kedua.  Jika nilai yang digunakan sebagai penghubung pada entitas pertama dimungkinkan muncul lebih dari satu kali, baik pada entitas pertama maupun entitas kedua yang saling berhubungan. Contoh : Lebih dari satu mahasiswa dapat mengikuti lebih dari satu mata kuliah (kondisi ini disebut n-ke-n). Mahasiswa Mata_Kuliahmengikuti
  • 13.
    - Mahasiswa mengikutiMata_Kuliah - Mahasiswa memperoleh Nilai - Mahasiswa mempunyai Angkatan - Mahasiswa memilih Program_Studi - Mahasiswa memilih Jenjang Studi - Mahasiswa memilih Mata_Kuliah - Mahasiswa menanyakan daftar Mata_Kuliah - Mahasiswa menuliskan daftar Mata_Kuliah - Mahasiswa meminta tanda tangan Dosen - Dosen menyarankan Mata_Kuliah - Dosen memasuki ruang kelas untuk mengajar Mata_kuliah - Dosen menggunakan Ruang - Dosen mengajar Mata_Kuliah - Mahasiswa mempunyai Wali_kelas - Dosen mempunyai Golongan Jenis kejadian/transaksi antar entitas : Kerelasian antar entitas : Bukan kerelasian antar entitas : Jenis Kerelasian Contoh kasus : Tentukan
  • 14.
    Jenis kerelasian antarentitas : Entitas 1 Entitas 2 Nama kerelasian Jenis kerelasian Mahasiswa Mata_kuliah mengikuti n-ke-n Mahasiswa Nilai memperoleh 1-ke-1 Mahasiswa Angkatan mempunyai n-ke-1 Mahasiswa Program_Studi memilih n-ke-1 Mahasiswa Jenjang_Studi memilih n-ke-1 Mahasiswa Wali_Mahasiswa mempunyai 1-ke-1 Dosen Mata_kuliah mengajar 1-ke-n Dosen Ruang menggunakan 1-ke-n Dosen Golongan mempunyai n-ke-1
  • 15.
    Mahasiswa Mata_KuliahAngkatan mempunyai Program Studimemilih Jenjang Studi mempunyai mengiku ti Wali_Mahasiswa menggu nakan ruang mempunyai Dosen Mengajar Golongan memilih Nilai memper oleh ER_M :
  • 16.
    T E RI M A K A S I H

Editor's Notes