Oleh:
Barlian Nada, Uswatun Hasanah, Rulli Wulandari, dan
Lusi Nur Atika
NTC 15-16
RSUPN Dr. Cipto Mangunkusumo
Jakarta
EKG Dasar dan Cara Interpretasi
ANATOMI JANTUNG
ELEKTRO KARDIO GRAFI
PENGERTIAN
 Elektrokardiografi adalah ilmu yg mempelajari aktivitas
listrik jantung.
 Elektrokardigram ( EKG ) adalah suatu grafik yg
menggambarkan rekaman listrik jantung.
INDIKASI PEMERIKSAAN EKG
 Aritmia jantung
 Pasien dengan hipertensi
 Hipertrofi atrium dan ventrikel
 Iskemik dan infark miokard
 Efek obat-obatan seperti digitalis, anti aritmia dll
 Gangguan keseimbangan elektrolit khususnya kalium
 Penilaian fungsi pacu jantung
 Pasien post sinkop
 Dicurigai mengalami kelainan jantung kongenital
MESIN EKG
Mesin EKG dibagi menjadi 3 jenis , menurut
banyaknya saluran ( Channel ) pencatat yaitu:
single, trifle atau multiple channel.
KERTAS EKG
Kertas EKG merupakan kertas
grafik yang merupakan garis
horizontal dan vertikal dengan
jarak 1mm ( kotak kecil ). Garis
yang lebih tebal terdapat pada
setiap 5mm disebut ( kotak besar ).
Garis horizontal
Menunjukan waktu, dimana
1mm = 0,04 dtk, sedangkan
5mm = 0,20 dtk.
Garis vertical
Menggambarkan voltage,
dimana 1mm = 0,1 mv ,
sedangkan setiap 5 mm =0,5 mv.
ISMAIL PRODUCTION
0,04 dt
0, 20 dt
0,1 mv 0,5 mv
Alat Perekaman EKG
 Elektroda Gel
 Tissue
 Handscoon
 Mesin EKG
 Kertas EKG
 Lead Ekstremitas
 Lead Pre Kardial
 Kabel power pastikan terhubung
dengan listrik
Prosedur Pemasangan EKG
1. Memperkenalkan diri kepada pasien
2. Menjelaskan tujuan dan prosedur tindakan
3. Menutup cartain atau memasang skerem
4. Melakukan hand hygiene dengan handrub atau
handwash
5. Memeriksa tekanan tekanan darah sebelum
pemeriksaan EKG
6. Menghubungkan alat dengan sumber listrik
7. Memasang lead ekstremitas (termasuk
memberikan jelly pada area pemasangan)
8. Memasang lead prekordial (memberikan jelly
pada area pemasangan)
Prosedur Pemasangan EKG
9. Memberitahu pasien bahwa tindakan akan
dilakukan dan meminta pasien untuk tidak
bergerak terlebih dahulu dan tidak
menggunakan bahan logam.
10. Mengatur parameter perekaman: kecepatan 25
mm/detik, kekuatan voltase 1 MV
11. Melakukan perekatan EKG 12 lead
12. Merekam lead II panjang (jika hasil hasilnya
irreguler).
13. Memeriksa kualitas hasil rekaman.
14. Mencantumkan identitas pasien (nama dan
nomor rekam medik), tekanan sebelum
pemeriksaan, tanggal dan jam tindakan serta
identitas pemeriksa di hasil rekaman.
Prosedur Pemasangan EKG
15. Menempelkan hasil rekaman di lembar
penempelan.
16. Melepas alat, merapikan pasien, dan
membereskan alat.
17. Cuci tangan
SADAPAN DADA UNIPOLAR
GAMBAR EKG
Interpretasi EKG
1. Tentukan apakah denyut jantung berirama
teratur atau tidak
2. Tentukan berapa frekwensi jantung (HR)
3. Tentukan gelombang P normal atau tidak
4. Tentukan interval PR normal atau tidak
5. Tentukan gelombang QRS normal atau
tidak
CARA MENGHITUNG HEART
RATE
Menentukan frekuensi jantung
A. 300 = ( jml kotak besar dlm 60 detik )
Jml kotak besar antara R – R
B. 1500 = (jml kotak kecil dlm 60 detik )
Jml kotak kecil antara R – R
C. Ambil EKG strip sepanjang 6 detik, hitung jumlah
QRS dan kalikan 10.
CAT : RUMUS A/B UNTUK EKG YANG TERATUR.
RUMUS C UNTUK YANG TIDAK TERATUR.
AXIS
 Sadapan I = ratio gel R dengan gel S
 Sadapan AVF= ratio gel R dengan gel S
I AVF KET
+ + N
+ - LAD
- + RAD
- - superior
AXIS
SANDAPAN ECG
GAMBARAN ECG
1. GELOMBANG P
a. Lebar kurang dari 0,12 detik
b. Tinggi kurang dari 0,3 detik
c. Selalu positif di lead II
d. Selalu negatif di lead AVR
Kepentingan: mengetahui kelainan di atrium
GELOMBANG QRS
a. Lebar 0,06 – 0,12 detik
b. Gelombang Q Tinggi tidak lebih dari 1/3 R (Q
memanjang untuk melihat adanya masalah
konduksi pada purkinje, dapat mengindikasikan
terjadi VT serta nekrosis miokard)
c. Gelombang R positif di lead 1,2,V5,V6 lead
AVR,V1,V2 hanya kecil atau tidak ada sama
sekali
d. Gelombang S defleksi negatif sesudah gelombang
R
Kepentingan: mengetahui adanya hipertrofi
ventrikel, adanya bundle branch block, serta
infark
GELOMBANG R DAN S DI LEAD PERIKORDIAL
V1 V2 V3 V4 V5 V6
PR Interval
 Diukur dari permulaan P
sampai dengan permulaan
QRS.
 Normal 0,12-0,20 detik atau
3-5 kotak kecil
 PR interval kurang dari 0,12
menunjukkan sidrom WPW
(wolff-parkinson-white) dan
sindrom Ganong Levine
 PR interval lebih dari 0,20
detik menunjukkan total AV
Blok
Kepentingan: melihat
kelainan sistem konduksi
Normal : Isoelektris
Kepentingan : Elevasi Pada injuri/infark akut
Depresi Pada iskemia
Segmen ST
Diukur dari akhir QRS s/d awal gel T
NON STMI STMI
Gelombang T
 Gambaran yang ditimbulkan dari repolarisasi
ventrikel
 Nilai normal:
< 1 mV di lead dada
< 0,5 mV di lead ekstremitas
minimal ada 0,1 mV
 Untuk mengetahui adanya iskemi atau infark
 Kelainan elektrolit:
 T elevasi menunjukkan hiperkalemi
 T depresi menunjukkan adanya iskemi
 T datar menunjukkan hipokalemi
GEL T
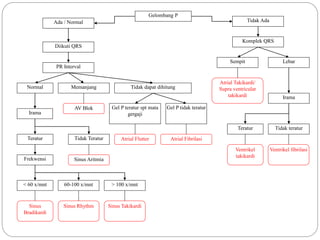
Gelombang P
Ada / Normal Tidak Ada
Diikuti QRS
PR Interval
Tidak dapat dihitung
Memanjang
Gel P teratur spt mata
gergaji
Normal
Gel P tidak teratur
Tidak Teratur
Frekwensi
Teratur
< 60 x/mnt 60-100 x/mnt > 100 x/mnt
Sinus Rhythm Sinus Takikardi
Sinus Aritmia
Atrial Flutter
Sinus
Bradikardi
Atrial Fibrilasi
AV Blok
Atrial Takikardi/
Supra ventricular
takikardi
Ventrikel
takikardi
Sempit Lebar
Komplek QRS
Teratur
Irama
Tidak teratur
Irama
Ventrikel fibrilasi
ISKEMIA
 ST depresi
 T inversi ( T terbalik)
INFARK
ST elevasi
Q patologis
Irama Sinus Normal
Takikardia Sinus
Bradikardia Sinus
Takikardia Atrial
Kriteria : 3 atau lebih ekstrasitol atrial berturutan
Gambaran EKG : - frekuensi biasanya 160-250 /menit
- sering P sukar dikenali karena bertumpuk pada T
- interval P-P dan R-R teratur
Fluter Atrial
Denyut atrial cepat dan teratur, frekuensi 250-350/menit
Gelombang fluter : seperti gergaji
Biasanya terdapat konduksi 2:1, karena simpul AV tak dapat
Meneruskan semua impuls dari atria
Fibrilasi Atrial
Gelombang f ( fibrilasi ) : gelombang-gelombang P yang tak teratur,
frekuensi 350-600/menit
Gelombang QRS tak teratur, frekuensi 140-200/menit
FA halus ( fine ) : defleksi gelombang P < 1 mm
FA kasar ( hoarse ) : defleksi gelombang P > 1 mm
Takikardi Ventrikel (VT)
 Irama : Teratur
 Frekwensi HR : 100 – 250 x/menit
 Gel. P : Tidak ada
 Interval PR : Tidak ada
 Gel. QRS : Lebar lebih dari 0,12 detik
Fibrilasi Ventrikel (VF)
 Irama : Tidak teratur
 Frekwensi HR : < 350 x/menit shg tdk dpt dihitung
 Gel. P : Tidak ada
 Interval PR : Tidak ada
 Gel. QRS : Lebar dan tidak teratur
 @ VF kasar (Coarse VF)
 @ VF halus (Fine VF)
Blok AV Derajat I
•Akibat perlambatan transmisi impuls
dari atrium ke ventrikel, perlambatan
terjadi di A.V
•Pada A.V blok I PR interval lebih dari
0,20 detik
AV Blok Derajat II Mobitz I
PR interval makin memanjang pada tiap denyu
AV Blok Derajat II Mobitz II
Bila secara periodik P tidak diikuti QRS kompleks
(P berjumlah 2,3, atau 4 baru kemudian diikuti
QRS). PR interval konstan tidak berubah.
AV Blok Derajat III
 Setiap gelombang P tidak diikuti QRS. Atrium
berdenyut sendiri berasal dari SA atau impuls di
atrium dan ventrikel berdenyut sendiri berasal
dari AV junction dengan frekuensi 40 – 60/menit
atau dari fokus dibagian bawah ventrikel
sehingga QRS lebar dengan frekuensi < 40/menit
Hiperkalemia
Hipokalemia
kesimpulan
 1.Tentukan iramanya : Sinus / bukan
 2.Tentukan frekuensi/kecepatan : Normal / takikardia /
bradikardia
 3.Tentukan axis : Normal / RAD / LAD
 4.Nilai gelombang P : Normal / tidak
 5.Hitung PR interval : Normal /memanjang/memendek
 6.Nilai gelombang Q : Normal / patologis
 7.Hitung QRS komplek : Normal / melebar
 8.Nilai ST segmen : Isoelektrik / elevasi / depresi
 9.Nilai gelombang T : Normal / Inverted / tinggi
 10.Perhatikan tanda-tanda : Hipertropi / iskemia /
infark
 11.Kesimpulan/Diagnosa

EKG Dasar dan Cara Interpretasi.pptx

  • 1.
    Oleh: Barlian Nada, UswatunHasanah, Rulli Wulandari, dan Lusi Nur Atika NTC 15-16 RSUPN Dr. Cipto Mangunkusumo Jakarta EKG Dasar dan Cara Interpretasi
  • 2.
  • 4.
    ELEKTRO KARDIO GRAFI PENGERTIAN Elektrokardiografi adalah ilmu yg mempelajari aktivitas listrik jantung.  Elektrokardigram ( EKG ) adalah suatu grafik yg menggambarkan rekaman listrik jantung. INDIKASI PEMERIKSAAN EKG  Aritmia jantung  Pasien dengan hipertensi  Hipertrofi atrium dan ventrikel  Iskemik dan infark miokard  Efek obat-obatan seperti digitalis, anti aritmia dll  Gangguan keseimbangan elektrolit khususnya kalium  Penilaian fungsi pacu jantung  Pasien post sinkop  Dicurigai mengalami kelainan jantung kongenital
  • 5.
    MESIN EKG Mesin EKGdibagi menjadi 3 jenis , menurut banyaknya saluran ( Channel ) pencatat yaitu: single, trifle atau multiple channel.
  • 6.
    KERTAS EKG Kertas EKGmerupakan kertas grafik yang merupakan garis horizontal dan vertikal dengan jarak 1mm ( kotak kecil ). Garis yang lebih tebal terdapat pada setiap 5mm disebut ( kotak besar ). Garis horizontal Menunjukan waktu, dimana 1mm = 0,04 dtk, sedangkan 5mm = 0,20 dtk. Garis vertical Menggambarkan voltage, dimana 1mm = 0,1 mv , sedangkan setiap 5 mm =0,5 mv. ISMAIL PRODUCTION 0,04 dt 0, 20 dt 0,1 mv 0,5 mv
  • 7.
    Alat Perekaman EKG Elektroda Gel  Tissue  Handscoon  Mesin EKG  Kertas EKG  Lead Ekstremitas  Lead Pre Kardial  Kabel power pastikan terhubung dengan listrik
  • 8.
    Prosedur Pemasangan EKG 1.Memperkenalkan diri kepada pasien 2. Menjelaskan tujuan dan prosedur tindakan 3. Menutup cartain atau memasang skerem 4. Melakukan hand hygiene dengan handrub atau handwash 5. Memeriksa tekanan tekanan darah sebelum pemeriksaan EKG 6. Menghubungkan alat dengan sumber listrik 7. Memasang lead ekstremitas (termasuk memberikan jelly pada area pemasangan) 8. Memasang lead prekordial (memberikan jelly pada area pemasangan)
  • 9.
    Prosedur Pemasangan EKG 9.Memberitahu pasien bahwa tindakan akan dilakukan dan meminta pasien untuk tidak bergerak terlebih dahulu dan tidak menggunakan bahan logam. 10. Mengatur parameter perekaman: kecepatan 25 mm/detik, kekuatan voltase 1 MV 11. Melakukan perekatan EKG 12 lead 12. Merekam lead II panjang (jika hasil hasilnya irreguler). 13. Memeriksa kualitas hasil rekaman. 14. Mencantumkan identitas pasien (nama dan nomor rekam medik), tekanan sebelum pemeriksaan, tanggal dan jam tindakan serta identitas pemeriksa di hasil rekaman.
  • 10.
    Prosedur Pemasangan EKG 15.Menempelkan hasil rekaman di lembar penempelan. 16. Melepas alat, merapikan pasien, dan membereskan alat. 17. Cuci tangan
  • 11.
  • 12.
  • 14.
    Interpretasi EKG 1. Tentukanapakah denyut jantung berirama teratur atau tidak 2. Tentukan berapa frekwensi jantung (HR) 3. Tentukan gelombang P normal atau tidak 4. Tentukan interval PR normal atau tidak 5. Tentukan gelombang QRS normal atau tidak
  • 15.
    CARA MENGHITUNG HEART RATE Menentukanfrekuensi jantung A. 300 = ( jml kotak besar dlm 60 detik ) Jml kotak besar antara R – R B. 1500 = (jml kotak kecil dlm 60 detik ) Jml kotak kecil antara R – R C. Ambil EKG strip sepanjang 6 detik, hitung jumlah QRS dan kalikan 10. CAT : RUMUS A/B UNTUK EKG YANG TERATUR. RUMUS C UNTUK YANG TIDAK TERATUR.
  • 16.
    AXIS  Sadapan I= ratio gel R dengan gel S  Sadapan AVF= ratio gel R dengan gel S I AVF KET + + N + - LAD - + RAD - - superior
  • 17.
  • 18.
  • 19.
    GAMBARAN ECG 1. GELOMBANGP a. Lebar kurang dari 0,12 detik b. Tinggi kurang dari 0,3 detik c. Selalu positif di lead II d. Selalu negatif di lead AVR Kepentingan: mengetahui kelainan di atrium
  • 20.
    GELOMBANG QRS a. Lebar0,06 – 0,12 detik b. Gelombang Q Tinggi tidak lebih dari 1/3 R (Q memanjang untuk melihat adanya masalah konduksi pada purkinje, dapat mengindikasikan terjadi VT serta nekrosis miokard) c. Gelombang R positif di lead 1,2,V5,V6 lead AVR,V1,V2 hanya kecil atau tidak ada sama sekali d. Gelombang S defleksi negatif sesudah gelombang R Kepentingan: mengetahui adanya hipertrofi ventrikel, adanya bundle branch block, serta infark
  • 21.
    GELOMBANG R DANS DI LEAD PERIKORDIAL V1 V2 V3 V4 V5 V6
  • 22.
    PR Interval  Diukurdari permulaan P sampai dengan permulaan QRS.  Normal 0,12-0,20 detik atau 3-5 kotak kecil  PR interval kurang dari 0,12 menunjukkan sidrom WPW (wolff-parkinson-white) dan sindrom Ganong Levine  PR interval lebih dari 0,20 detik menunjukkan total AV Blok Kepentingan: melihat kelainan sistem konduksi
  • 23.
    Normal : Isoelektris Kepentingan: Elevasi Pada injuri/infark akut Depresi Pada iskemia Segmen ST Diukur dari akhir QRS s/d awal gel T NON STMI STMI
  • 24.
    Gelombang T  Gambaranyang ditimbulkan dari repolarisasi ventrikel  Nilai normal: < 1 mV di lead dada < 0,5 mV di lead ekstremitas minimal ada 0,1 mV  Untuk mengetahui adanya iskemi atau infark  Kelainan elektrolit:  T elevasi menunjukkan hiperkalemi  T depresi menunjukkan adanya iskemi  T datar menunjukkan hipokalemi
  • 25.
  • 26.
    Gelombang P Ada /Normal Tidak Ada Diikuti QRS PR Interval Tidak dapat dihitung Memanjang Gel P teratur spt mata gergaji Normal Gel P tidak teratur Tidak Teratur Frekwensi Teratur < 60 x/mnt 60-100 x/mnt > 100 x/mnt Sinus Rhythm Sinus Takikardi Sinus Aritmia Atrial Flutter Sinus Bradikardi Atrial Fibrilasi AV Blok Atrial Takikardi/ Supra ventricular takikardi Ventrikel takikardi Sempit Lebar Komplek QRS Teratur Irama Tidak teratur Irama Ventrikel fibrilasi
  • 27.
    ISKEMIA  ST depresi T inversi ( T terbalik)
  • 28.
  • 38.
  • 39.
  • 40.
  • 41.
    Takikardia Atrial Kriteria :3 atau lebih ekstrasitol atrial berturutan Gambaran EKG : - frekuensi biasanya 160-250 /menit - sering P sukar dikenali karena bertumpuk pada T - interval P-P dan R-R teratur
  • 42.
    Fluter Atrial Denyut atrialcepat dan teratur, frekuensi 250-350/menit Gelombang fluter : seperti gergaji Biasanya terdapat konduksi 2:1, karena simpul AV tak dapat Meneruskan semua impuls dari atria
  • 43.
    Fibrilasi Atrial Gelombang f( fibrilasi ) : gelombang-gelombang P yang tak teratur, frekuensi 350-600/menit Gelombang QRS tak teratur, frekuensi 140-200/menit FA halus ( fine ) : defleksi gelombang P < 1 mm FA kasar ( hoarse ) : defleksi gelombang P > 1 mm
  • 44.
    Takikardi Ventrikel (VT) Irama : Teratur  Frekwensi HR : 100 – 250 x/menit  Gel. P : Tidak ada  Interval PR : Tidak ada  Gel. QRS : Lebar lebih dari 0,12 detik
  • 45.
    Fibrilasi Ventrikel (VF) Irama : Tidak teratur  Frekwensi HR : < 350 x/menit shg tdk dpt dihitung  Gel. P : Tidak ada  Interval PR : Tidak ada  Gel. QRS : Lebar dan tidak teratur  @ VF kasar (Coarse VF)  @ VF halus (Fine VF)
  • 46.
    Blok AV DerajatI •Akibat perlambatan transmisi impuls dari atrium ke ventrikel, perlambatan terjadi di A.V •Pada A.V blok I PR interval lebih dari 0,20 detik
  • 47.
    AV Blok DerajatII Mobitz I PR interval makin memanjang pada tiap denyu
  • 48.
    AV Blok DerajatII Mobitz II Bila secara periodik P tidak diikuti QRS kompleks (P berjumlah 2,3, atau 4 baru kemudian diikuti QRS). PR interval konstan tidak berubah.
  • 49.
    AV Blok DerajatIII  Setiap gelombang P tidak diikuti QRS. Atrium berdenyut sendiri berasal dari SA atau impuls di atrium dan ventrikel berdenyut sendiri berasal dari AV junction dengan frekuensi 40 – 60/menit atau dari fokus dibagian bawah ventrikel sehingga QRS lebar dengan frekuensi < 40/menit
  • 50.
  • 51.
  • 52.
    kesimpulan  1.Tentukan iramanya: Sinus / bukan  2.Tentukan frekuensi/kecepatan : Normal / takikardia / bradikardia  3.Tentukan axis : Normal / RAD / LAD  4.Nilai gelombang P : Normal / tidak  5.Hitung PR interval : Normal /memanjang/memendek  6.Nilai gelombang Q : Normal / patologis  7.Hitung QRS komplek : Normal / melebar  8.Nilai ST segmen : Isoelektrik / elevasi / depresi  9.Nilai gelombang T : Normal / Inverted / tinggi  10.Perhatikan tanda-tanda : Hipertropi / iskemia / infark  11.Kesimpulan/Diagnosa