EDLD 5352 Instructional Leadership: The Technology Link       Linda Supak EDLD 5352 EA1191


 Week 4 Assignment, Part 1: Development of an organization chart integrating
 technology
 Using the campus and district improvement plans, and any suggested technology
 improvements, develop an organization chart that includes the following:

     •   Identify by title or job description all personnel/stakeholders responsible for integrating
         technology and instructional and organization leadership from the district office to the
         campus and classroom;
     •   Provide a brief description of the role and responsibilities of all identified personnel in
         your organizational chart;
     •   Discuss the role of the principal in making sure the organizational chart is implemented
         and monitored.


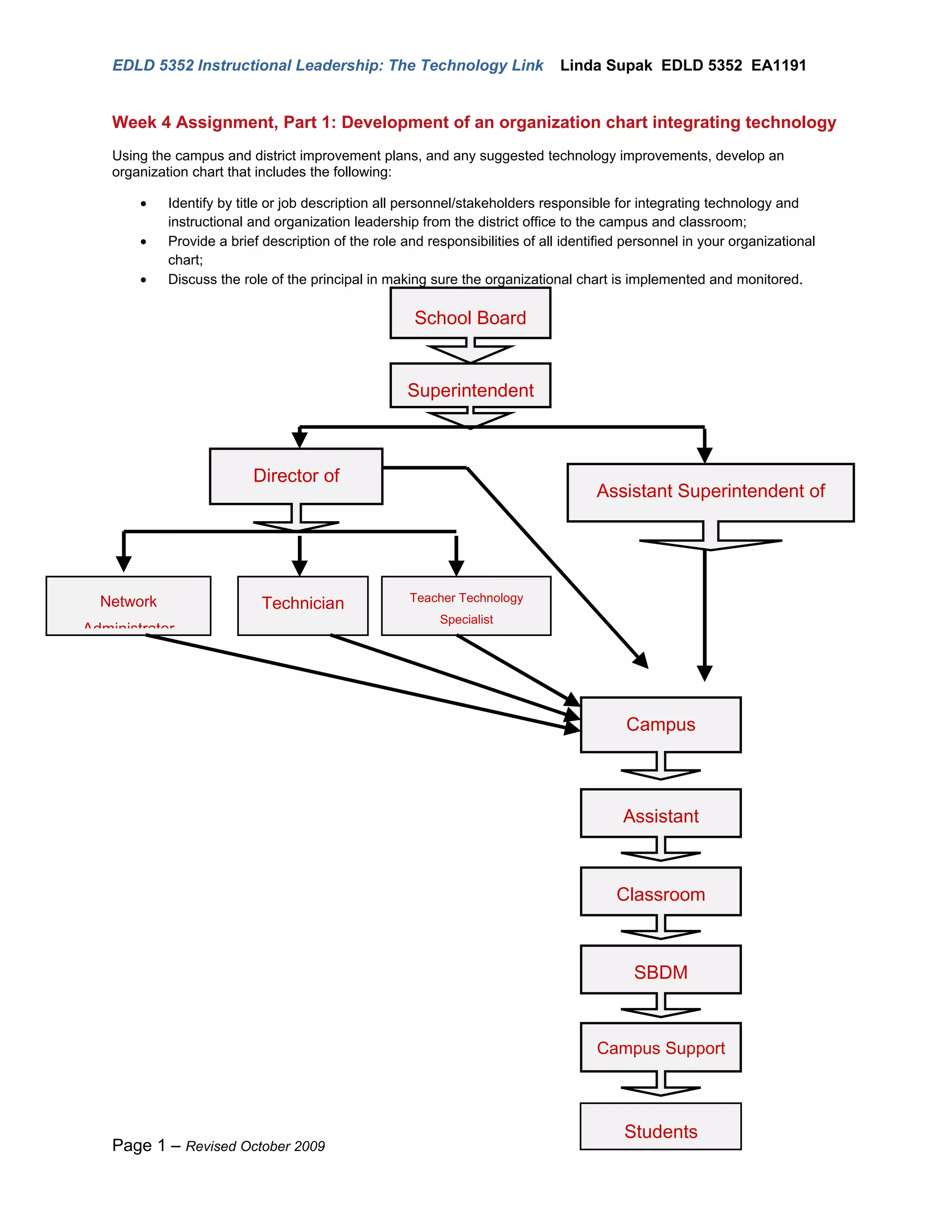
                                           School Board

                                          Superintendent



                     Director of                              Assistant Superintendent of




  Network            Technician              Teacher
Administrator                              Technology




                                                                        Campus


                                                                        Assistant


                                                                       Classroom


                                                                         SBDM


                                                                    Campus Support



                                                                        Students
 Page 1 – Revised October 2009
EDLD 5352 Instructional Leadership: The Technology Link   Linda Supak EDLD 5352 EA1191



             Position / Title                                Responsibility
         School Board                          Responsible in establishing policies, setting
                                               goals, and budgeting allocations to meet
                                               technology goals of the school district as well
                                               as the functions essential for day-to-day
                                               operations of the district.

        Superintendent of Schools              Oversees the everyday operations of the
                                               school. Responsible for providing leadership
                                               and direction for the school district, ensuring
                                               the appropriate resources and data are used
                                               for development, funding, implementation, and
                                               monitoring of technology programs and goals,
                                               as well as overall district goals, and resources
                                               to meet the needs of all students. Ensures the
                                               vision of school is being met.
        Assistant Superintendent of            Responsible for implementation of district
        Curriculum & Instruction               curriculum, integrating the TEKS and
                                               technology TEKS, ensuring district technology
                                               goals and objectives are being met. Guides
                                               the development of technology curriculum
                                               integration and supervises campus principals
                                               to ensure learning; works collaboratively with
                                               the superintendent planning technology for the
                                               district.
        Director of Technology/Information     Recommends technology needs of the district.
        Services                               Responsible for coordinating the purchase,
                                               installation and access of innovative
                                               technology as required to meet the district/state
                                               technology plan. Manages the technology
                                               department in order to support district goals.
                                               Oversees the overall performance of
                                               technology for the district.
        Network Administrator                  Maintains the district network. Provides
                                               technological support to district and all
                                               campuses. Oversees filtering and blocks of
                                               internet sites.
        Technician                             Provides assistance and support for the
                                               district’s computers / laptops and networks.


        Teacher Technology Specialist          Provides assistance and support to teachers
                                               for technology, resources, and services. Plans
                                               and coordinates all district technology training
                                               and staff development.
         Campus Principals                     Instructional leader for the campus.
                                               Responsible for modeling and ensure the use
                                               of technology on the campus. Assess and
                                               ensures goals of CIP are implemented and
                                               established on the campus.

Page 2 – Revised October 2009
EDLD 5352 Instructional Leadership: The Technology Link     Linda Supak EDLD 5352 EA1191


         Assistant Principals                    Work in conjunction with the campus principal
                                                 to ensure and oversee technology
                                                 implementation, its availability and
                                                 effectiveness.
          Classroom Teachers                     Responsible for integration of district
                                                 technology initiatives into the classroom
                                                 ensuring that Technology TEKS are being
                                                 addressed, monitoring safe usage of student
                                                 technology. Differentiates instruction to
                                                 enhance learning for all students through
                                                 implementation of technology in classroom
                                                 according to campus/district technology goals
                                                 and CIP.
           SBDM Committee                        Team of administrators, teachers, and
                                                 community members responsible for setting
                                                 campus/district goals. Recommends
                                                 technology initiatives through analysis of AEIS
                                                 and AYP.
Campus Support Staff                             Support administrators and teachers in
                                                 technology implementation and campus goals
                                                 and needs.

              Students                           Follow policies and rules per district policy




The role of the Principal in making sure the organizational chart is
implemented and monitored.
The principal is the “boss” of the campus. He/she is the instructional leader and makes the final
decisions for the campus. The campus Principal:

    •   Models and expects technology implementation and effective use
    •   Manages the budget to support campus technology programs and goals
    •   Maintains alignment of resources for improved student learning and achievement
    •   Builds responsive environment to capitalize on teaching, learning, and involvement from
        all stakeholders
    •   Provides greater opportunities for learning – online, digital, and distance learning

The Principal encourages collaboration and communication with technology, communicating with
faculty and staff in order to meet local CIP and state goals and objectives. Staying abreast of
new technology updates is pertinent in technology applications. The Principal ensures that
technology is integrated and used properly. To monitor the implementation, the Principal will
also evaluate through PDAS. Through data from the STaR Chart, the Principal ensures that the
needs of his campus are provided to support professionals and students as well as all
stakeholders.




Page 3 – Revised October 2009
EDLD 5352 Instructional Leadership: The Technology Link    Linda Supak EDLD 5352 EA1191




Week 4 Assignment, Part 2: Professional Development Planning
Using the campus and district improvement plans, and any suggested technology
improvements, develop professional development activities that include the following:

•   Reference analysis and lessons learned about the technology needs from the Week 3
    report;
•   Addresses professional development designed to improve the gathering, analysis and use
    of data from a variety of sources;
•   Includes professional development to improve decision making in the integration of
    technology with instructional and organizational leadership.


Each teacher is required to submit the Campus STaR Chart so that we can track trends
and determine how well technology is utilized on our campus. This is one area our
administrators and appropriate personnel look to determine how we can better train and
implement the software and hardware currently available as well as budget for
equipment and software to better meet the needs of our campus. Effective professional
development is ongoing and based on individual and campus needs. By thoroughly
analyzing previous weeks’ information of our campus STaR Chart, CIP, District
Technology Plan, and Long-Range Plan for Technology, I have developed the following
plan to increase student exposure to technology in the classroom and improve their
academic performance; therefore bringing into play the student-centered classroom
which will “transform the teaching process by allowing for greater levels of interest,
inquiry, analysis, collaboration, creativity, and content production” (Long-Range Plan for
Technology, 2006-2020, p. 18). Our campus/district uses a wide range of technology
and information systems. As our STaR Chart results have shown, we are weak in the
area of Teaching & Learning. It is evident that all members need training. In order to
reach our goal of Target Tech, understanding how to analyze and use the various
reports and resources available will strengthen integration of technology and shed a
new light of success for our 21st Century learners.




Page 4 – Revised October 2009
EDLD 5352 Instructional Leadership: The Technology Link   Linda Supak EDLD 5352 EA1191




                      EL CAMPO MIDDLE SCHOOL ACTION PLAN
          Goal         To increasing awareness and knowledge of technology and resources
                       available to teachers and students, providing teachers with skills
                       necessary to integrate technology into their classrooms as well as
                       effectively use technology for assessment and monitoring student
                       growth.



    Activity                 Person              Resources           Timeline         Evaluation
                           Responsible
  Analysis of the      Director of Technology     Computers         July, 2011 –   Teachers are able to
Texas STaR Chart                                  with online        May, 2011     better interpret data,
& Campus Data –         Teacher Technology         access                           determining weak
     Needs                  Specialist                               Analysis is           areas
   Assessment                                    Printouts of         ongoing
                         Principal/Assistant    Campus STaR                         Professional staff
                             Principals          Chart, AEIS                       use campus data to
                                                 Report, CIP,                           recognize
                          Campus teachers           LRPT                           achievement gaps of
                                                                                     diverse learners

 Orientation and       Director of Technology      Microsoft        July, 2011          Teachers will
  Introduction to                                   Word                           integrate technology
Training of current    Campus Principal/Asst.                                      seamlessly into daily
    technology              Principals            Powerpoint                        lessons, improving
   applications                                   Presentation                        student learning
                                                  capabilities

Eduphoria training      Teacher Technology        Technology        July, 2011 –        TAKS data
   Workshop                 Specialist             Programs          May, 2011          monitoring
                              Campus             Computer lab/        Ongoing        Improved TAKS
                         Principal/Assistant     online access       follow-ups    scores/comparisons
                             Principals                             and support
                                                                                   Disaggregated data
                                                                                   comparisons/history
                                                                                     Program reports


      Page 5 – Revised October 2009
EDLD 5352 Instructional Leadership: The Technology Link   Linda Supak EDLD 5352 EA1191


                                                                                  Professional
                                                                                  development
                                                                                 evaluation form

Qwizdom             Teacher Technology       Computer Lab       July, 2011 –   Observe classroom
Responder               Specialist                                Ongoing         integration &
 Training                                      Qwizdom           throughout      support; walk-
                     Principal/Assistant      Responders            year            throughs
                         Principals
                                                CScope                            Maintain shared
                                              Curriculum                       folder for grade level
                                               (align with                       content curriculum
                                             current district                      integration of
                                              curriculum)                       customized lessons
                                                                                    STaR chart
                                                                                   improvement
                                                                                   Evaluation of
                                                                               student performance
                                                                                  Professional
                                                                                  development
                                                                                 evaluation form

  Blogs            Director of Technology     Computers          Follow up      Evaluate posts on
                          Principal           with online       each 3-week           blogs
                                             access: Web          progress
                     Assistant Principals      2.0 tools           period      Allow feedback after
                                                                                   each session
                                               “Creating
                                                 Blogs”                         Question/answer
                                              information                           forum
                                                 sheets




  Page 6 – Revised October 2009
EDLD 5352 Instructional Leadership: The Technology Link     Linda Supak EDLD 5352 EA1191


Week 4 Assignment, Part 3: Evaluation Planning for Action Plan
The technology action plan integrating instructional an organizational leadership must include
evaluation components that provide measurable outcomes designed to address the following:


•   Uses data and other analysis from the Week 3 report, including using the campus and
    district improvement plans, and local or state technology plans;
•   Provides assessments and/or monitoring reports measuring professional development
    designed to use technology to improve the gathering, analysis and use of data from a
    variety of sources;
•   Provides assessments and/or monitoring evaluating professional development to improve
    decision making in the integration of technology with instructional and organizational
    leadership.
Over the past few weeks, many profiles, questionnaires, interviews, discussions, and reviews
have been conducted. We have the technology available; our infrastructure is in place. Many
of the issues of my campus are clear. The needs of my campus strongly correspond to the
STaR chart results. It is evident that we need the training in order to effectively utilize the
advancements our campus/district has made. We must not only focus on the needs of the
students, but on the needs of the teachers – the need for professional development and
training. Also, having the availability 24/7 will help reach all teachers and provide immediate
support necessary.

In order to stay on track with our goals, the CIP will set goals aligned with the LRPT. My plan is
based on my analysis of the STaR Chart for my campus. We begin with a campus needs
assessment which combines the analysis of various data. When referencing our District
Technology Plan, we do align with the Texas LRPT. Our district has great expectations to
become technologically advanced, but we have a way to go. Technology is a key component of
teaching in our global society today. As educators modify teaching, the improvement support
students and facilitate learning. Therefore, it is imperative to increase awareness and
knowledge of technology while providing resources to both teachers and students.
Furthermore, providing teachers with skills necessary to integrate technology into their
classrooms affords effective use of technology for assessment and monitoring student growth
as well as an understanding of the benefits technology can bring to the learning environment.

Our District Technology Plan is updated yearly to re-evaluate as to the progress we have made
in our district in comparison to state goals. To assess and update my action plan for my
campus, several tools will be used to monitor progress, technology integration, and teacher
response to technology. Our campus data reports, AEIS, AYP, STaR, and Campus CIP will be
valuable tools to assess and monitor progress and determine weak areas we need to continue
supporting. These formal reports may also show new areas to concentrate on as our needs
change. Evaluations and monitoring will take place continually through every step of this plan,
during 3-week progress periods as well as each 9-week period. Campus principals will
continually monitor classroom performance for evidence of technology integration to ensure
TEKS are being met. Walk-through will provide valuable information on the effectiveness of
training, teacher comfort, and confidence in use. Blogging also encompasses communications
and learning. Through blogging, we bring another element of technology into the classroom
which can be used by all stakeholders, parents, and students; the possibilities are endless. We
will also use surveys to provide feedback on training effectiveness; areas that teachers feel

Page 7 – Revised October 2009
EDLD 5352 Instructional Leadership: The Technology Link    Linda Supak EDLD 5352 EA1191


confident and areas where more tech training or improvement is needed. Additional support will
be provided where necessary. As our technology plan aligns with the Texas long range plan for
technology, integrating technology promotes life-long learning for our students to prepare each
of them to for our global world. It is also our responsibility to stay abreast of the current
technology so that we engage our students in higher-level productivity and efficiency and proper
uses of technology. Technology has become the communication tool for all schools, and
implementation is an ongoing project; technology is critical in the success of our leaders of the
future. It will be interesting to see where the technology we now use leads us in the future.



           Evaluation                              Monitoring                         Timeline
    Teacher’s integration of new                      On-going                     July, 2011 – May,
   technology: Implementation of                                                          2011
       Qwizdom Responders                              PDAS
                                                                                  Ongoing follow-ups
                                         CIP / Campus Goals & Objectives             and support
                                            Walk-Throughs & Formative
                                                   Evaluations

                                                   Lesson Plans

                                        Shared folder for grade level content
                                        curriculum integration of customized
                                                       lessons

                                          Student-Centered differentiated
                                                   instruction

                                                  Student Projects

      Impact of new instructional                   Benchmarks                   Each 9-Week period
    strategies on student learning
                                               9-Week Assessments                Ongoing – throughout
                                                                                    school year
                                        Campus reports: AEIS, AYP, STaR

                                                  Teacher survey

 Technology support for Blogging &           TAKS scores/comparisons              Follow up each 3-
   use of Eduphoria for enhanced                                                 week progress period
              learning                          Disaggregated data
                                                comparisons/history                    Ongoing

                                         Posts on blogs: Question/answer
                                                      forum

                                         Teacher surveys / evaluation form

                                               Principal observations



Page 8 – Revised October 2009
EDLD 5352 Instructional Leadership: The Technology Link       Linda Supak EDLD 5352 EA1191




           Professional Development Evaluation Form
   Date: _________________________            Presenter: _____________________________


   What was the name of the training you attended? ________________________________

   Where was the training held?                        ________________________________
   ___________________________________

   Use the following scale to answer the questions below:
   _________________________________
     5 = Strongly Agree 4 = Agree 3 = Neutral 2 = Disagree             1 = Strongly Disagree


The training goals were made clear?                                                1 2 3 4 5


The content presented was clear and organized?                                     1 2 3 4 5


The training materials were helpful learning tools that I will use?                1 2 3 4 5


The trainer was well prepared and knowledgeable about the subject?                1 2 3 4 5


The training supported district goals?                                             1 2 3 4 5


The trainer welcomed participants’ questions and comments and                      1 2 3 4 5
answered questions?

The training session was worth the time invested?                                  1 2 3 4 5




  Comments and/or suggestions:
  ___________________________________________________________________________
  ___________________________________________________________________________
  ___________________________________________________________________________




Page 9 – Revised October 2009
EDLD 5352 Instructional Leadership: The Technology Link   Linda Supak EDLD 5352 EA1191


References:
Miller, G., et al. (2006). Texas Long-Range Plan for Technology: A Report to the
80th Legislature from the Texas Education Agency, retrieved March 2, 2011 from
http://ritter.tea.state.tx.us/technology/EktronAttach/FinalCombinedLRPT2020.pdf
Texas Education Association. (2006). Texas star chart: Campus chart. Instructional
Materials and Educational Technology Division. Retrieved from
www.tea.state.us/starchart

El Campo ISD. (2010-2011). El Campo ISD District Technology Plan, 2010-2011.
El Campo, Texas: El Campo ISD.
El Campo ISD. (2010-1011). El Campo Middle School Campus Improvement Plan,
2010-2011. El Campo, Texas: El Campo ISD.




Page 10 – Revised October 2009
EDLD 5352 Instructional Leadership: The Technology Link      Linda Supak EDLD 5352 EA1191


Week 4 Assignment, Part 4: Posting your Action Report and Responding to Other
Students’ action plans
   Using the discussion board and the blog that you have developed, please write and post
   your action plan, and be sure to:

       •   Read and review at least two other action plans

       •   Respond to other action plans by posting your comments and reflections



   The purpose of the action report is to provide you with recommended procedures for
   gathering, analyzing, and using data from a variety of sources for informed campus decision
   making focusing on the effective integration of technology in curriculum, instruction,
   assessment and professional development. Students may wish to use this action plan as
   one of your school improvement projects for your Electronic Portfolio. You may also use the
   Week 3 and Week 4 assignments as campus supervised hours for your internship logs. As
   indicated these two weeks fall under Domain II, Instructional Leadership, and address
   elements of Competencies 4, 5 and 7.




Page 11 – Revised October 2009

EDLD 5352 Technology Action Plan

  • 1.
    EDLD 5352 InstructionalLeadership: The Technology Link Linda Supak EDLD 5352 EA1191 Week 4 Assignment, Part 1: Development of an organization chart integrating technology Using the campus and district improvement plans, and any suggested technology improvements, develop an organization chart that includes the following: • Identify by title or job description all personnel/stakeholders responsible for integrating technology and instructional and organization leadership from the district office to the campus and classroom; • Provide a brief description of the role and responsibilities of all identified personnel in your organizational chart; • Discuss the role of the principal in making sure the organizational chart is implemented and monitored. School Board Superintendent Director of Assistant Superintendent of Network Technician Teacher Administrator Technology Campus Assistant Classroom SBDM Campus Support Students Page 1 – Revised October 2009
  • 2.
    EDLD 5352 InstructionalLeadership: The Technology Link Linda Supak EDLD 5352 EA1191 Position / Title Responsibility School Board Responsible in establishing policies, setting goals, and budgeting allocations to meet technology goals of the school district as well as the functions essential for day-to-day operations of the district. Superintendent of Schools Oversees the everyday operations of the school. Responsible for providing leadership and direction for the school district, ensuring the appropriate resources and data are used for development, funding, implementation, and monitoring of technology programs and goals, as well as overall district goals, and resources to meet the needs of all students. Ensures the vision of school is being met. Assistant Superintendent of Responsible for implementation of district Curriculum & Instruction curriculum, integrating the TEKS and technology TEKS, ensuring district technology goals and objectives are being met. Guides the development of technology curriculum integration and supervises campus principals to ensure learning; works collaboratively with the superintendent planning technology for the district. Director of Technology/Information Recommends technology needs of the district. Services Responsible for coordinating the purchase, installation and access of innovative technology as required to meet the district/state technology plan. Manages the technology department in order to support district goals. Oversees the overall performance of technology for the district. Network Administrator Maintains the district network. Provides technological support to district and all campuses. Oversees filtering and blocks of internet sites. Technician Provides assistance and support for the district’s computers / laptops and networks. Teacher Technology Specialist Provides assistance and support to teachers for technology, resources, and services. Plans and coordinates all district technology training and staff development. Campus Principals Instructional leader for the campus. Responsible for modeling and ensure the use of technology on the campus. Assess and ensures goals of CIP are implemented and established on the campus. Page 2 – Revised October 2009
  • 3.
    EDLD 5352 InstructionalLeadership: The Technology Link Linda Supak EDLD 5352 EA1191 Assistant Principals Work in conjunction with the campus principal to ensure and oversee technology implementation, its availability and effectiveness. Classroom Teachers Responsible for integration of district technology initiatives into the classroom ensuring that Technology TEKS are being addressed, monitoring safe usage of student technology. Differentiates instruction to enhance learning for all students through implementation of technology in classroom according to campus/district technology goals and CIP. SBDM Committee Team of administrators, teachers, and community members responsible for setting campus/district goals. Recommends technology initiatives through analysis of AEIS and AYP. Campus Support Staff Support administrators and teachers in technology implementation and campus goals and needs. Students Follow policies and rules per district policy The role of the Principal in making sure the organizational chart is implemented and monitored. The principal is the “boss” of the campus. He/she is the instructional leader and makes the final decisions for the campus. The campus Principal: • Models and expects technology implementation and effective use • Manages the budget to support campus technology programs and goals • Maintains alignment of resources for improved student learning and achievement • Builds responsive environment to capitalize on teaching, learning, and involvement from all stakeholders • Provides greater opportunities for learning – online, digital, and distance learning The Principal encourages collaboration and communication with technology, communicating with faculty and staff in order to meet local CIP and state goals and objectives. Staying abreast of new technology updates is pertinent in technology applications. The Principal ensures that technology is integrated and used properly. To monitor the implementation, the Principal will also evaluate through PDAS. Through data from the STaR Chart, the Principal ensures that the needs of his campus are provided to support professionals and students as well as all stakeholders. Page 3 – Revised October 2009
  • 4.
    EDLD 5352 InstructionalLeadership: The Technology Link Linda Supak EDLD 5352 EA1191 Week 4 Assignment, Part 2: Professional Development Planning Using the campus and district improvement plans, and any suggested technology improvements, develop professional development activities that include the following: • Reference analysis and lessons learned about the technology needs from the Week 3 report; • Addresses professional development designed to improve the gathering, analysis and use of data from a variety of sources; • Includes professional development to improve decision making in the integration of technology with instructional and organizational leadership. Each teacher is required to submit the Campus STaR Chart so that we can track trends and determine how well technology is utilized on our campus. This is one area our administrators and appropriate personnel look to determine how we can better train and implement the software and hardware currently available as well as budget for equipment and software to better meet the needs of our campus. Effective professional development is ongoing and based on individual and campus needs. By thoroughly analyzing previous weeks’ information of our campus STaR Chart, CIP, District Technology Plan, and Long-Range Plan for Technology, I have developed the following plan to increase student exposure to technology in the classroom and improve their academic performance; therefore bringing into play the student-centered classroom which will “transform the teaching process by allowing for greater levels of interest, inquiry, analysis, collaboration, creativity, and content production” (Long-Range Plan for Technology, 2006-2020, p. 18). Our campus/district uses a wide range of technology and information systems. As our STaR Chart results have shown, we are weak in the area of Teaching & Learning. It is evident that all members need training. In order to reach our goal of Target Tech, understanding how to analyze and use the various reports and resources available will strengthen integration of technology and shed a new light of success for our 21st Century learners. Page 4 – Revised October 2009
  • 5.
    EDLD 5352 InstructionalLeadership: The Technology Link Linda Supak EDLD 5352 EA1191 EL CAMPO MIDDLE SCHOOL ACTION PLAN Goal To increasing awareness and knowledge of technology and resources available to teachers and students, providing teachers with skills necessary to integrate technology into their classrooms as well as effectively use technology for assessment and monitoring student growth. Activity Person Resources Timeline Evaluation Responsible Analysis of the Director of Technology Computers July, 2011 – Teachers are able to Texas STaR Chart with online May, 2011 better interpret data, & Campus Data – Teacher Technology access determining weak Needs Specialist Analysis is areas Assessment Printouts of ongoing Principal/Assistant Campus STaR Professional staff Principals Chart, AEIS use campus data to Report, CIP, recognize Campus teachers LRPT achievement gaps of diverse learners Orientation and Director of Technology Microsoft July, 2011 Teachers will Introduction to Word integrate technology Training of current Campus Principal/Asst. seamlessly into daily technology Principals Powerpoint lessons, improving applications Presentation student learning capabilities Eduphoria training Teacher Technology Technology July, 2011 – TAKS data Workshop Specialist Programs May, 2011 monitoring Campus Computer lab/ Ongoing Improved TAKS Principal/Assistant online access follow-ups scores/comparisons Principals and support Disaggregated data comparisons/history Program reports Page 5 – Revised October 2009
  • 6.
    EDLD 5352 InstructionalLeadership: The Technology Link Linda Supak EDLD 5352 EA1191 Professional development evaluation form Qwizdom Teacher Technology Computer Lab July, 2011 – Observe classroom Responder Specialist Ongoing integration & Training Qwizdom throughout support; walk- Principal/Assistant Responders year throughs Principals CScope Maintain shared Curriculum folder for grade level (align with content curriculum current district integration of curriculum) customized lessons STaR chart improvement Evaluation of student performance Professional development evaluation form Blogs Director of Technology Computers Follow up Evaluate posts on Principal with online each 3-week blogs access: Web progress Assistant Principals 2.0 tools period Allow feedback after each session “Creating Blogs” Question/answer information forum sheets Page 6 – Revised October 2009
  • 7.
    EDLD 5352 InstructionalLeadership: The Technology Link Linda Supak EDLD 5352 EA1191 Week 4 Assignment, Part 3: Evaluation Planning for Action Plan The technology action plan integrating instructional an organizational leadership must include evaluation components that provide measurable outcomes designed to address the following: • Uses data and other analysis from the Week 3 report, including using the campus and district improvement plans, and local or state technology plans; • Provides assessments and/or monitoring reports measuring professional development designed to use technology to improve the gathering, analysis and use of data from a variety of sources; • Provides assessments and/or monitoring evaluating professional development to improve decision making in the integration of technology with instructional and organizational leadership. Over the past few weeks, many profiles, questionnaires, interviews, discussions, and reviews have been conducted. We have the technology available; our infrastructure is in place. Many of the issues of my campus are clear. The needs of my campus strongly correspond to the STaR chart results. It is evident that we need the training in order to effectively utilize the advancements our campus/district has made. We must not only focus on the needs of the students, but on the needs of the teachers – the need for professional development and training. Also, having the availability 24/7 will help reach all teachers and provide immediate support necessary. In order to stay on track with our goals, the CIP will set goals aligned with the LRPT. My plan is based on my analysis of the STaR Chart for my campus. We begin with a campus needs assessment which combines the analysis of various data. When referencing our District Technology Plan, we do align with the Texas LRPT. Our district has great expectations to become technologically advanced, but we have a way to go. Technology is a key component of teaching in our global society today. As educators modify teaching, the improvement support students and facilitate learning. Therefore, it is imperative to increase awareness and knowledge of technology while providing resources to both teachers and students. Furthermore, providing teachers with skills necessary to integrate technology into their classrooms affords effective use of technology for assessment and monitoring student growth as well as an understanding of the benefits technology can bring to the learning environment. Our District Technology Plan is updated yearly to re-evaluate as to the progress we have made in our district in comparison to state goals. To assess and update my action plan for my campus, several tools will be used to monitor progress, technology integration, and teacher response to technology. Our campus data reports, AEIS, AYP, STaR, and Campus CIP will be valuable tools to assess and monitor progress and determine weak areas we need to continue supporting. These formal reports may also show new areas to concentrate on as our needs change. Evaluations and monitoring will take place continually through every step of this plan, during 3-week progress periods as well as each 9-week period. Campus principals will continually monitor classroom performance for evidence of technology integration to ensure TEKS are being met. Walk-through will provide valuable information on the effectiveness of training, teacher comfort, and confidence in use. Blogging also encompasses communications and learning. Through blogging, we bring another element of technology into the classroom which can be used by all stakeholders, parents, and students; the possibilities are endless. We will also use surveys to provide feedback on training effectiveness; areas that teachers feel Page 7 – Revised October 2009
  • 8.
    EDLD 5352 InstructionalLeadership: The Technology Link Linda Supak EDLD 5352 EA1191 confident and areas where more tech training or improvement is needed. Additional support will be provided where necessary. As our technology plan aligns with the Texas long range plan for technology, integrating technology promotes life-long learning for our students to prepare each of them to for our global world. It is also our responsibility to stay abreast of the current technology so that we engage our students in higher-level productivity and efficiency and proper uses of technology. Technology has become the communication tool for all schools, and implementation is an ongoing project; technology is critical in the success of our leaders of the future. It will be interesting to see where the technology we now use leads us in the future. Evaluation Monitoring Timeline Teacher’s integration of new On-going July, 2011 – May, technology: Implementation of 2011 Qwizdom Responders PDAS Ongoing follow-ups CIP / Campus Goals & Objectives and support Walk-Throughs & Formative Evaluations Lesson Plans Shared folder for grade level content curriculum integration of customized lessons Student-Centered differentiated instruction Student Projects Impact of new instructional Benchmarks Each 9-Week period strategies on student learning 9-Week Assessments Ongoing – throughout school year Campus reports: AEIS, AYP, STaR Teacher survey Technology support for Blogging & TAKS scores/comparisons Follow up each 3- use of Eduphoria for enhanced week progress period learning Disaggregated data comparisons/history Ongoing Posts on blogs: Question/answer forum Teacher surveys / evaluation form Principal observations Page 8 – Revised October 2009
  • 9.
    EDLD 5352 InstructionalLeadership: The Technology Link Linda Supak EDLD 5352 EA1191 Professional Development Evaluation Form Date: _________________________ Presenter: _____________________________ What was the name of the training you attended? ________________________________ Where was the training held? ________________________________ ___________________________________ Use the following scale to answer the questions below: _________________________________ 5 = Strongly Agree 4 = Agree 3 = Neutral 2 = Disagree 1 = Strongly Disagree The training goals were made clear? 1 2 3 4 5 The content presented was clear and organized? 1 2 3 4 5 The training materials were helpful learning tools that I will use? 1 2 3 4 5 The trainer was well prepared and knowledgeable about the subject? 1 2 3 4 5 The training supported district goals? 1 2 3 4 5 The trainer welcomed participants’ questions and comments and 1 2 3 4 5 answered questions? The training session was worth the time invested? 1 2 3 4 5 Comments and/or suggestions: ___________________________________________________________________________ ___________________________________________________________________________ ___________________________________________________________________________ Page 9 – Revised October 2009
  • 10.
    EDLD 5352 InstructionalLeadership: The Technology Link Linda Supak EDLD 5352 EA1191 References: Miller, G., et al. (2006). Texas Long-Range Plan for Technology: A Report to the 80th Legislature from the Texas Education Agency, retrieved March 2, 2011 from http://ritter.tea.state.tx.us/technology/EktronAttach/FinalCombinedLRPT2020.pdf Texas Education Association. (2006). Texas star chart: Campus chart. Instructional Materials and Educational Technology Division. Retrieved from www.tea.state.us/starchart El Campo ISD. (2010-2011). El Campo ISD District Technology Plan, 2010-2011. El Campo, Texas: El Campo ISD. El Campo ISD. (2010-1011). El Campo Middle School Campus Improvement Plan, 2010-2011. El Campo, Texas: El Campo ISD. Page 10 – Revised October 2009
  • 11.
    EDLD 5352 InstructionalLeadership: The Technology Link Linda Supak EDLD 5352 EA1191 Week 4 Assignment, Part 4: Posting your Action Report and Responding to Other Students’ action plans Using the discussion board and the blog that you have developed, please write and post your action plan, and be sure to: • Read and review at least two other action plans • Respond to other action plans by posting your comments and reflections The purpose of the action report is to provide you with recommended procedures for gathering, analyzing, and using data from a variety of sources for informed campus decision making focusing on the effective integration of technology in curriculum, instruction, assessment and professional development. Students may wish to use this action plan as one of your school improvement projects for your Electronic Portfolio. You may also use the Week 3 and Week 4 assignments as campus supervised hours for your internship logs. As indicated these two weeks fall under Domain II, Instructional Leadership, and address elements of Competencies 4, 5 and 7. Page 11 – Revised October 2009