Системы управления
взаимоотношениями с
клиентами. Drupal CRM
        Core.
Вадим Миргород
Email: vmirgorod@trellon.com
@dealancer
1. CRM система
Что такое CRM?
   Customer relationship management – 
     управление взаимоотношениями с 
     клиентами.


   CRM система – прикладное программное 
     обеспечение для управления 
     взаимоотношений с клиентами.
Преимущества

   Качество и эффективнось
   Уменьшение общих затрат
   Принятия решений
   Гибкость и мобильность
   Забота о клиентах
Направления
   Автоматизация продаж
   Маркетинг
   Сервис и поддержка клиентов
   История и планирование взаимоотношений с клиентами
   Интеграция и совместное использование
   Аналитика
   Малый бизнес
   Social Media
   Не прибыльные организации
Возможности
   Контакты
   Взаимоотношения
   Деятельность
   События
   Массовые операции (расслыка, автообзвон)
   Оплата и пожертвования
   Интеграция
   Аналитика
Контакты
   Классификация:
           По типу: человек, компания, семья...
           По роли: клиент, поставщик, перевозчик...
   Поля:
           Общие поля: контакты, заметки...
           Типизированные поля: название, фио, должность...
           Кастомные поля.
   Способ добавления: вручную, автоматически.
   Синхронизация пользователей и контактов.
Взаимоотношения
   Примеры: друг, отец/сын, сотрудник, член семьи.
   Аттрибуты:
          Направленность
          Типизация
   Поля:
          Дата начала отношений
          Заметки
Деятельность
   Планирование
   Документирования
   Просмотр истории
   Виды деятельности:
          Телефонный звонок
          Встреча
          Email
События
   Управления событиями
   Запись на событие
   Создание контакта при записи на событие
   Пожертвование/оплата
Массовые операции
   Типы операций:
          Рассылка email
          Автообзвон
          И др...
   Планирование
   История
Оплата и пожертвования
   Оплата добавляются:
          Вручную
          Автоматически
   Просмотр истории оплаты и графиков
Интеграция
   Интеграция CRM системы с сайтом:
           Контакты
                   Регистрация пользователя
                   Использование контактной формы
                   Заказ товара
                   Запись на событие
           Платежи
           События
   Интеграция с бухгалтерскими программами
   Экспорт
Аналитика
   Отчеты:
          Динамика регистраций
          Динамика финансовых поступлений
          Активность
          События
   Исследования и интеллектуальный анализ 
     данных
Существующие CRM
              системы
   CiviCRM: 
            http://civicrm.org/
            http://drupal.org/project/civicrm
            http://drupal.demo.civicrm.org/
   Salesforce:
            http://www.salesforce.com/
            http://drupal.org/project/salesforce
   Salsa Labs:
            http://www.salsalabs.com/
            http://drupal.org/project/salsa
3. Drupal CRM Core
Возможности Drupal CRM Core
   Контакты
   Взаимоотношения
   Активность
   Интеграция с views
   Синхронизация контактов и пользователей
   API
Drupal CRM Core
   Набор модулей
   Фреймворк + UI
   Установочный профиль


   В активной разработке
   http://drupal.org/project/crmcore
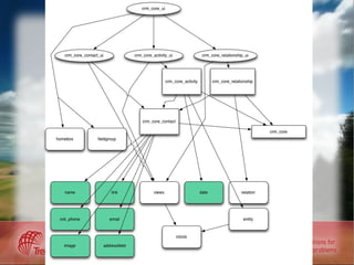
Модули
   crm_core
   crm_core_contact
   crm_core_relationship
   crm_core_activity
   crm_core_contact_ui
   crm_core_relationship_ui
   crm_core_activity_ui
   crm_core_ui
   crm_user_sync
Преимущества
           Drupal CRM Core
   Системя является Drupal модулями
   Контакты, взаимоотношения, активности 
     являются сущностями.
   Возможность расширяемости.
   Модульный подход.
   Возможность использоние своего UI.
Демо

Системы управления взаимоотношениями с клиентами. Drupal CRM.

  • 1.
    Системы управления взаимоотношениями с клиентами.Drupal CRM Core. Вадим Миргород Email: vmirgorod@trellon.com @dealancer
  • 2.
  • 3.
    Что такое CRM?  Customer relationship management –  управление взаимоотношениями с  клиентами.  CRM система – прикладное программное  обеспечение для управления  взаимоотношений с клиентами.
  • 4.
    Преимущества  Качество и эффективнось  Уменьшение общих затрат  Принятия решений  Гибкость и мобильность  Забота о клиентах
  • 5.
    Направления  Автоматизация продаж  Маркетинг  Сервис и поддержка клиентов  История и планирование взаимоотношений с клиентами  Интеграция и совместное использование  Аналитика  Малый бизнес  Social Media  Не прибыльные организации
  • 6.
    Возможности  Контакты  Взаимоотношения  Деятельность  События  Массовые операции (расслыка, автообзвон)  Оплата и пожертвования  Интеграция  Аналитика
  • 7.
    Контакты  Классификация:  По типу: человек, компания, семья...  По роли: клиент, поставщик, перевозчик...  Поля:  Общие поля: контакты, заметки...  Типизированные поля: название, фио, должность...  Кастомные поля.  Способ добавления: вручную, автоматически.  Синхронизация пользователей и контактов.
  • 8.
    Взаимоотношения  Примеры: друг, отец/сын, сотрудник, член семьи.  Аттрибуты:  Направленность  Типизация  Поля:  Дата начала отношений  Заметки
  • 9.
    Деятельность  Планирование  Документирования  Просмотр истории  Виды деятельности:  Телефонный звонок  Встреча  Email
  • 10.
    События  Управления событиями  Запись на событие  Создание контакта при записи на событие  Пожертвование/оплата
  • 11.
    Массовые операции  Типы операций:  Рассылка email  Автообзвон  И др...  Планирование  История
  • 12.
    Оплата и пожертвования  Оплата добавляются:  Вручную  Автоматически  Просмотр истории оплаты и графиков
  • 13.
    Интеграция  Интеграция CRM системы с сайтом:  Контакты  Регистрация пользователя  Использование контактной формы  Заказ товара  Запись на событие  Платежи  События  Интеграция с бухгалтерскими программами  Экспорт
  • 14.
    Аналитика  Отчеты:  Динамика регистраций  Динамика финансовых поступлений  Активность  События  Исследования и интеллектуальный анализ  данных
  • 15.
    Существующие CRM системы  CiviCRM:   http://civicrm.org/  http://drupal.org/project/civicrm  http://drupal.demo.civicrm.org/  Salesforce:  http://www.salesforce.com/  http://drupal.org/project/salesforce  Salsa Labs:  http://www.salsalabs.com/  http://drupal.org/project/salsa
  • 16.
  • 17.
    Возможности Drupal CRMCore  Контакты  Взаимоотношения  Активность  Интеграция с views  Синхронизация контактов и пользователей  API
  • 18.
    Drupal CRM Core  Набор модулей  Фреймворк + UI  Установочный профиль  В активной разработке  http://drupal.org/project/crmcore
  • 19.
    Модули  crm_core  crm_core_contact  crm_core_relationship  crm_core_activity  crm_core_contact_ui  crm_core_relationship_ui  crm_core_activity_ui  crm_core_ui  crm_user_sync
  • 21.
    Преимущества Drupal CRM Core  Системя является Drupal модулями  Контакты, взаимоотношения, активности  являются сущностями.  Возможность расширяемости.  Модульный подход.  Возможность использоние своего UI.
  • 22.