INTRODUCTION
Double flash type geothermal power plants form one of the main three types
of geothermal power station that are in commercial operation today; the
others two types being the binary type and dry steam type. Geothermal power
plant types are classed as renewable forms of energy and belong to the
‘green’ energy sector.
As a general rule, approximately 25-30% more energy can be extracted from
a geofluid when using a double flash system instead of a single flash system.
Process
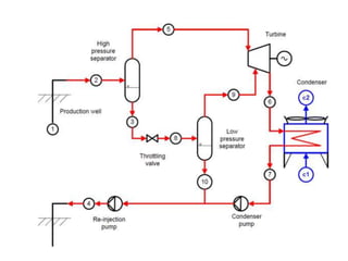
Hot water (geofluid) is extracted from an underground water dominated
reservoir. The geofluid rises to the surface through the production well. A
production well head valve can be used to isolate the underground part of the
system from the surface part.
The hot geofluid is in a liquid state when it reaches the surface. Pressure
reduction chambers are used to reduce the geofluid pressure. The reduction in
pressure causes some of the geofluid liquid to evaporate (‘flash off’). One
flash chamber is used to create high pressure steam whilst others are used to
create low pressure steam. Approximately 20% of the geofluid can be flashed
to steam whilst the rest is returned to the underground reservoir.
The double flash steam power plant has the same working principles as the
single flash power plant except that in the former, two separators are used
which result in both high- and low-pressure steam flows that run the steam
turbine.
Double flash geothermal power plants produce a higher power output than
single flash geothermal power plants but at a higher cost. The cost of the
dual flash is higher than the single flash due to the use of more piping, a
second separator, and low- and high-pressure steam turbines.
To compensate for the high cost of a double flash power plant, an exergy
analysis has been used as an effective tool to maximize the power output and
hence improve the efficiency of the double flash power plant
The dual flash steam plant (double flash) is preferred over the single flash steam
power plant depending on the conditions of the resource. In fact, it is similar to
the single flash power plant except that it produces more steam due to the use of
two separators. The schematic diagram of a dual flash power plant is shown in
Fig. Using two separators leads to the use of a two-stage steam turbine, whereby
one stage operates at high pressure and the other at low pressure.
Dual flash power plants are able to produce up to 15–25% more power than a
single flash power plant as their power production capacity is in the range of
4.7 MW–110 MW. In a dual flash power plant, the saturated liquid leaving the
first separator is directed to a second separator at lower pressure, resulting in
more steam production.
Following the steam production at high and low pressures, all steam gets
directed to a steam turbine using separate pipelines. The steam turbine can
be a dual admission turbine, a separate turbine, or may be made up of two
separate tandem compound turbines which operate based on the steam inlet
pressure.
The components of a dual flash power plant are similar to those of a single
flash steam power plant. The mineral content of the water becomes
concentrated depending on how the dual flash is designed, hence the
resource conditions are of extreme importance.
The development of the double-flash steam geothermal power plant was to
support power generation by the use of a mixture of vapor and liquid water
generated in the geothermal production wells .
A double-flash power plant is considered more advantageous than a single-
flash power plant, as the former can generate 25% more output power than
the latter under the same geothermal fluid conditions. However, double-
flash steam power plant technology is more complex and its operation and
maintenance are more expensive than single-flash power plants.

double flash power plant.pptx

  • 1.
    INTRODUCTION Double flash typegeothermal power plants form one of the main three types of geothermal power station that are in commercial operation today; the others two types being the binary type and dry steam type. Geothermal power plant types are classed as renewable forms of energy and belong to the ‘green’ energy sector. As a general rule, approximately 25-30% more energy can be extracted from a geofluid when using a double flash system instead of a single flash system. Process Hot water (geofluid) is extracted from an underground water dominated reservoir. The geofluid rises to the surface through the production well. A production well head valve can be used to isolate the underground part of the system from the surface part. The hot geofluid is in a liquid state when it reaches the surface. Pressure reduction chambers are used to reduce the geofluid pressure. The reduction in pressure causes some of the geofluid liquid to evaporate (‘flash off’). One flash chamber is used to create high pressure steam whilst others are used to create low pressure steam. Approximately 20% of the geofluid can be flashed to steam whilst the rest is returned to the underground reservoir.
  • 2.
    The double flashsteam power plant has the same working principles as the single flash power plant except that in the former, two separators are used which result in both high- and low-pressure steam flows that run the steam turbine. Double flash geothermal power plants produce a higher power output than single flash geothermal power plants but at a higher cost. The cost of the dual flash is higher than the single flash due to the use of more piping, a second separator, and low- and high-pressure steam turbines. To compensate for the high cost of a double flash power plant, an exergy analysis has been used as an effective tool to maximize the power output and hence improve the efficiency of the double flash power plant
  • 3.
    The dual flashsteam plant (double flash) is preferred over the single flash steam power plant depending on the conditions of the resource. In fact, it is similar to the single flash power plant except that it produces more steam due to the use of two separators. The schematic diagram of a dual flash power plant is shown in Fig. Using two separators leads to the use of a two-stage steam turbine, whereby one stage operates at high pressure and the other at low pressure. Dual flash power plants are able to produce up to 15–25% more power than a single flash power plant as their power production capacity is in the range of 4.7 MW–110 MW. In a dual flash power plant, the saturated liquid leaving the first separator is directed to a second separator at lower pressure, resulting in more steam production.
  • 5.
    Following the steamproduction at high and low pressures, all steam gets directed to a steam turbine using separate pipelines. The steam turbine can be a dual admission turbine, a separate turbine, or may be made up of two separate tandem compound turbines which operate based on the steam inlet pressure. The components of a dual flash power plant are similar to those of a single flash steam power plant. The mineral content of the water becomes concentrated depending on how the dual flash is designed, hence the resource conditions are of extreme importance.
  • 6.
    The development ofthe double-flash steam geothermal power plant was to support power generation by the use of a mixture of vapor and liquid water generated in the geothermal production wells . A double-flash power plant is considered more advantageous than a single- flash power plant, as the former can generate 25% more output power than the latter under the same geothermal fluid conditions. However, double- flash steam power plant technology is more complex and its operation and maintenance are more expensive than single-flash power plants.