DM1
                DM1 DIGITAL MOBILE TELEPHONY




Radio School
  DM1 Digital Mobile Telephony
Mobile Telephone Generation 2 (G2)




    Modulator                              Detector




   Channel coder                    Channel decoder




       Speech coder             Speech decoder



                RCU
Core Unit Radio Systems and Technology


                           1
DM1 DIGITAL MOBILE TELEPHONY




Ericsson Radio Systems 2000

                                         2
DM1 DIGITAL MOBILE TELEPHONY



Digital Mobile Telephone DM1
Mobile Telephone Generation 2 (G2)



Contents                                  Page        Contents                                 Page
1       Overview                              4       3      D-AMPS, original system             79
                                                      3.1    Overview                            79
2       GSM, original system                  8       3.2    System background                   81
2.1     Background to GSM                     8       3.3    Radio specification                 83
2.1.1   System specification, introduction    8       3.4    Speech coding                       91
2.1.2   System technology development        11       3.5    Comparison of the GSM and
                                                             D-AMPS systems                     101
2.1.3   System options for GSM               18
2.2     Overview of the radio system         27
                                                      4      PDC, generation 1                  106
2.2.1   Introduction                         27
2.2.2   TDMA structure of traffic channels 29
                                                      5      Cordless Telephone                 108
2.2.3   Structure of data bursts in a TDMA
        time slot                          30         5.1    Overview                           108
2.2.4   Multiframe with SACCH                33       5.2    DECT                               112
2.2.5   Duplex arrangement                   34       5.3    PHS                                117
2.2.6   Diversity against fast fading        35
2.2.7   Background to choice of radio                 6      Further development of NMT         119
        system parameters                    38
                                                      6.1    Shut-down of NMT 900               119
2.3     Detailed systems description         39
                                                      6.2    Modernization of NMT               119
2.3.1   Introduction                         39
2.3.2   Signalling, TDMA structure           41
                                                      7      Further development of GSM
2.3.3   Channel coding and interleaving      52              and D-AMPS                         121
2.3.4   Radio modem                          59       7.1    Improved speech coding             121
2.3.5   Channel equalization                 66       7.2    Digital signal channel for D-AMPS 124
2.4     Radio performance                    70       7.3    Adaptation to data transmission    129
2.5     The fixed network                    71
2.5.1   The speech path                      71       8      Cell structures                    148
2.5.2   Switching and control                74       8.1    Additional frequency bands         148
                                                      8.2    Need for hierarchical cell
                                                             structures                         148
                                                      8.3    Land mobile satellite
                                                             communication                      150
                                                      Appendix. Follow-up questions             156




                                                  3
DM1 DIGITAL MOBILE TELEPHONY



1. Overview
      The first generation of mobile telephone (“G1”) comprised of systems based
      on analog speech transmission. One example is NMT, which is overviewed in
      module G1. The second generation of mobile telephone (“G2”) or first gene-
      ration of digital mobile telephone, is based on digital transmission of speech.
      One of the main reasons for the introduction of digital speech was improved
      frequency economy through reduced radio bandwidth per speech channel
      and/or reduced cluster size. Examples of G2 systems are GSM (Europe), D-
      AMPS (USA) and PDC (Japan). GSM, D-AMPS and PDC are discussed in
      sections 2 to 4. The dominating G2 system is GSM with 60% of the market
      and 230 milj. users at the end of 1999.
      The cellular systems above have wide-area coverage, with nearly full
      coverage of large regions. Another type of G2 system, with local service
      areas, is cordless telephone. See section 5. The main cordless telephone sys-
      tem in Europe is DECT (Digital European Cordless Telephone - new name
      Digital Enhanced Cordless Telecommunications). In Japan, PHS (Personal
      Handy Phone System), is used extensively in areas with high traffic density.
      GSM and to some extent D-AMPS have been exported to different parts of the
      world. The G1 and G2 generations were originally optimized for speech trans-
      mission - data transmission was a secondary service, used to a very small
      extent.
      The third generation of mobile telephone (“G3”) or second generation of digi-
      tal mobile telephone is optimized for a mixture of different services such as
      speech, data and video, incl. multi media. This is covered in module DM2.
      User data rates up to 2 Mb/s shall be accomodated. The dominating
      transmisssion mode will be based on Internet (packet oriented, IP protocol).
      Due to the large penetration of G2 systems there has been a strong motivation
      to modernize them to partially accomodate the new services which will be
      handled by the G3 systems. See section 7. The major development in this
      respect is the introduction of EGPRS (EDGE-based GPRS) in networks based
      on GSM and D-AMPS. For good radio connections (high C/N and C/I values)
      user rates up to 384 kb/s are possible. (384 kb/s is the lower data rate
      specified for the European G3 alternative UMTS).
      Even before GPRS and EDGE there has been a gradual evoluation of the G2
      systems, i.e. introduction of improved speech codecs and low-bandwidth data
      services. One example is the SMS (Short Message Service). D-AMPS was
      originally an add-on to Analog AMPS, sharing the same radio channels and
      relying on A-AMPS for the signalling and control functions to set up a traffic
      channel.
      Later D-AMPS became self sufficient by adding a digital control channel.
      See section 7.2.
      A major difference between the G1 and G2 generations is that FDMA is used
      for G1 and TDMA (combined with FDMA) for G2. The G3 systems are
      mainly based on CDMA for multiple access to the radio medium, even if
      CDMA is often complemented by TDMA and FDMA. One G2 system (IS-95)
      is based on CDMA. For that reason it is included in module DM2, which
      covers the G3 systems.
      A summary of the main characteristics of the different generations of cellular
      systems is given in figure 1.1.



                                  4
DM1 DIGITAL MOBILE TELEPHONY




                                                   Generation of cellular systems
                             G1               G2                    G3-              G3        G3 + (G4)
  Generation of                                1                                      2
  digital cellular

  System examples           NMT          GSM, PDC                 GPRS+         WCDMA         HIPERLAN/2
                           AMPS       D-AMPS, cdma One            EDGE          TDCDMA           WLAN
                           TACS          DECT, PHS                              MCCDMA           WATM

 Maximum user                               9.6 kb/s             384 kb/s           2 Mb/s     20 Mb/s
 data rate

                          Analog            Digital               Internet      Multimedia    High speed
 Dominating Service
                          speech            speech                  Data         Internet         data
                                                                  Speech       IP-telephony     using IP

 Multiple Access           FDMA              TDMA                 TDMA               CDMA       OFDM
                                            (CDMA)                                  (TDMA)     (CDMA)

 Duplex arrangement         FDD            FDD, TDD             FDD, TDD        FDD, TDD       FDD,TDD


 Introduced                 1982             1992                  2000              2002        2002


 In module                   G1              DM1                   DM1               DM2         DM2




Figure 1.1

                     The systems, mentioned above, are terrestrial cellular networks, which do not
                     cover areas with very low user density due to economic considerations. Also,
                     there are limited roaming possibilities between cellular systems in different
                     regions. Therefore mobile satellite networks with word wide or regional
                     coverage are established. See section 8.3. The satellite services are considera-
                     bly more expensive than terrestrial cellular systems due to the difficult link
                     budget, but anyway a considerable market is foreseen, mainly combined with
                     and as gap-fillers to the terrestrial systems (using dual-mode or triple mode
                     terminals). The first worldwide land-mobile satellite network IRIDIUM started
                     commercial service late 1998, and before year 2001 additional systems are
                     established. However, there are indications that the market will be less than
                     foreseen.
                     Due to the rapid expansion of the mobile telephone market, large
                     improvements are necessary with respect to frequency economy and
                     geographic availability. One important system feature is hierarchical cell
                     structures, incl. good hand-over capabilities between different hierarchical
                     layers. The highest layer is satellite cells, the lowest layer is indoor pico cells.
                     Cell structures are discussed in section 8.
                     The G3 systerns have maximum user data rates up to 2 Mb/s in pico cells
                     (indoors) and possibly also in micro cells (hot spot outdoors). However there
                     will be a need for even higher data rates - up to 10 times higher. Systems with
                     this capability are generally wireless extensions of high speed LANs (Local



                                                      5
DM1 DIGITAL MOBILE TELEPHONY


Area Networks), see column G3+ in figure 1.1. They could also form part of
the next generation (G4) of mobile telephone, which is not yet clearly defined.
However, the general concept of G4 is a closely integrated cluster of several
systems in a hierarchical structure. The highest layer (satellite networks)
would. have world-wide coverage but small bandwidth capabilities, perhaps
50 kb/s. The lowest layer contain G3+ systerns with around 10 Mb/s maxi-
mum user data rate but these systerns could only provide coverage indoors
and of very small outdoor areas. This layer might cover around I % of a re-
gion. The middle layers contains the G3 and the G3- systerns, G3- providing
substantial coverage of a region, and G3 metropolitan areas with high traffic
density, which motivates the use of small cells. The hierarchical structure is
sketched in figure 1..




     G4. Hierarchical concept

     Maximum
     user data rate

     20 Mb/s
                        G3+

                                                         Broadcast
                LMDS
                                                         satellites
                                                         (downlink)
     2 Mb/s


     384 kb/s                       G3
                       (BRAN)


                                              G3-
     150 kb/s                       (UMTS)
                                              (GSM+)
                                              (DAMPS+)
                                              (DECT+)
     50-100
     kb/s                                                 Mobile
                  Bluetooth                               satellite
                                                          systems
                                                                      Coverage
                                                                      Mobility




Figure 1.2

Other key concepts of G4 are the use of packet/IP based transmission for all
types of services and the interaction between intelligent networks and termin-
als (software-controlled). The terminals are continuously connected to the op-
timum system within the hierarchical structure, considering the coverage situa-
tion and its current need for bandwidth. Store-and-forward capabilities make it
possible to transfer a large amount of data, when the terminal moves through
the coverage area of a G3+ system. Outside of metropolitan areas, the maxi-
mum data rate would be quite limited, which still could be useful, by
compressing the source data rates and keeping only the essential information.




                                6
DM1 DIGITAL MOBILE TELEPHONY


Additional systems could be added to this structure. The combination of large
coverage and broadband could be provided in the outward direction by exten-
sion of satellite-based digital TV and radio. In the other direction G3 or G3-
systerns could be used (asymmetric service). Other related systerns could
point-to-multipoint fixed networks (MDS) and moderate-rate, short-range
networks (i.e. Bluetooth).




                           7
DM1 DIGITAL MOBILE TELEPHONY



2 GSM, original system
2.1     Background to GSM
2.1.1   System specification, introduction
            The initiative for a digital mobile telephone system came from the Scandina-
            vian Telecommunication Administrations, which submitted in1981 a joint
            proposal to CEPT for the specification of a pan-European mobile telephone
            system, conceivably to be based on digital transmission. The reason for
            proposing serious consideration of a digital transmission system was based on
            the findings of studies conducted by a Scandinavian working group. In 1982,
            CEPT appointed the GSM group (Groupe Special Mobile), whose members
            consisted of representatives from a number of countries in Western Europe, to
            investigate the idea.
            Following system studies coordinated by the GSM group, a decision was ta-
            ken in 1985 to draw up a goal specification for a digital system. The general
            criteria stipulated were that the new system should provide at least the same
            speech quality and spectrum efficiency as the existing analog mobile
            telephone systems. Another requirement was that the estimated cost of the
            fully developed system, when in mass production, should be lower than that
            of the existing analog ones.
            In addition, the system must be able to interface with the ISDN on the fixed
            side, even if some services requiring wide bandwidth might not be available
            due to the frequency shortage. Also, a number of GSM specific services were
            required, see figure 2.1a.



                           GSM Services
                           GSM Services = GSM Specific Services + ISDN Services

                           GSM Specific services:
                             PAN-European roaming

                             Authentication (fraud control)

                             Ciphering (speech, data, signalling information)

                             User confidentiality
                             (Ciphered subscriber number on radio path)



            Figure 2.1a

            At that time, simulations and experiments of digital-speech transmission
            systems based on FDMA had progressed far enough to predict with
            considerable certainty that a new system based on digital transmission would
            be able to offer higher performance than existing analog systems. However, it
            seemed likely that further development work could result in alternative forms
            of multiple access to FDMA with improved system performance. Due to
            technical uncertainties it was not yet possible to recommend any other
            multiple-access arrangement. The main unknown factor was if it would be


                                         8
DM1 DIGITAL MOBILE TELEPHONY


possible to suppress strong intersymbol interference caused by time dispersion
in wideband radio transmission. The GSM group therefore decided that an
evaluation should be made of systems based on other types of multiple access
than FDMA.
Nine R & D groups in Western Europe designed test systems, which were
evaluated in Paris in autumn 1986 by means of laboratory evaluations,
employing fading simulators and field tests. It was very much on the basis of
these comparative tests that the GSM group recommended in spring 1987 that
a joint pan-European mobile telephone system should be developed, based on
digital speech transmission and Narrowband TDMA (NTDMA). The system
would be called GSM. This was followed by a Memorandum of Understan-
ding signed by 13 countries, under which they agreed to introduce GSM by
July 1991.
Key features of the outlines specification of 1987 were TDMA with 8 time
slots in a time frame of 4.6 ms, an advanced version of a RELP speech coder
with a data rate of 13 kb/s, convolution coding for error correction, and
GMSK modulation with 200 kHz channel spacing.
A comprehensive specification, drawn up by a consolidated GSM group (the
permanent nucleus), was ready by the end of 1988. The extensive
documentation covered not only the different radio subsystems but also the
network services to be offered and interfaces to the fixed network. However, a
great deal of work still remained on the fine details of the design, and this was
made the responsibility of the European Telecommunication Standards Insti-
tute (ETSI). The work on developing the GSM as a commercial product pro-
ved to require considerably more resources than had been foreseen. In
consequence, the project overran the original time plan by about a year. The
first large scale introduction of GSM was in Germany in 1992-93, where the
capacity of the existing analog mobile telephone system had inadequate traffic
capacity and high costs for subscribers.
The growth in the number of GSM subscribers during the same period was
slower in the Nordic countries. The main explanation for this was that the
NMT network had still not reached its capacity limit, and many mobile
telephone subscribers held the opinion that the service offered by NMT, with
wide coverage in Scandinavia, was adequate and relatively low priced.
However, a sharp upturn in the number of GSM subscribers came in the
beginning of 1994. In middle 95 the Swedish frequency administration
authority decided that part of the frequency band used by NMT 900 should be
given over GSM. As more and more users prefer GSM, the NMT 900 service
will be shut down in a few years time. See section 6. GSM 900 will then have
access to a 2x25 MHz wide spectrum.




                            9
DM1 DIGITAL MOBILE TELEPHONY



      Frequency allocation in western Europe for the 900 MHz cellular systems


            Mobile to base
      890                         899                               915
                                                                      MHz
            Analog systems
                                                          GSM




            Base to mobile
      935                         944                               960
                                                                      MHz
            Analog systems
                                                          GSM




Figure 2.1b

Systems of the GSM type are also used at 1800 MHz in Europe and at 1900
MHz in the US (the PCS band).
When the system was introduced, its full name was changed to Global System
for Mobile Communications, which meant that the abbreviation GSM could
still be used.




                             10
DM1 DIGITAL MOBILE TELEPHONY



2.1.2 System technology development
     General



                 Development of digital mobile system
                1. Military systems
                    Motivated by requirements on secure enciphering
                    Otherwise marginal transmission performance
                2. FDMA
                    GMSK gives reasonable compromize between
                    implementation complexity and frequency economy
                    Channel coding necessary to counteract fast fading
                    Low-rate speech codecs
                3. TDMA
                     Implementation advantages
                     MAHO
                    Certain flexibility in demand assignment of bandwidth
                4. DS-CDMA (FH-CDMA)
                    (interference-limited systems)
                     Interference averaging of cochannel interference
                     Bandwidth on demand (fast dynamic allocation)
                     Improved frequency diversity (bandwidth expansion)
                5. OFDM
                    for systems with very high user data rates
                    (simplified channel equalization)
                    low bandwidth expansion
                    (2 and 3 channel-limited systems, i.e. system capacity
                    limited by number of radio channels per cell)

                1. Circuit switching
                2. DSI, Statistical Multiplex, Asynchronous TDMA
                3. Packet transmission




        Figure 2.2a

        The origin of digital speech transmission in mobile systems was military and
        police applications, where digital speech was motivated by the need for very
        secure enciphering. One example from Sweden is given the block diagram in
        figure 2.2b. In other respects, these early systems had very marginal
        performance in comparation with the corresponding analog systems.
        Available technology made it extremely difficult to transmit digital speech
        within the channel width specified for the corresponding analog systems. An
        extensive development of digital radio transmission technology was therefore
        necessary before digital G2 systems could compete with the analog systems
        with respect to system cost, speech quality and spectrum.




                                   11
DM1 DIGITAL MOBILE TELEPHONY




The introduction of digital speach was originally motivated by
requirements for very secure encryption

SEMIDIGITAL MOBILE RADIO SYSTEM (also including normal analog speech)
From the 1980-1985 period

                                                                            Traditional analog
Speech                                                                          FM-radio

               (TX)               (TX)                   (TX)                  Transmitter
                         10                   10                0-6 kHz
                        kb/s                 kb/s
             Speech            Enciphering          Baseband
              codec                unit              Modem


               (Rx)               (Rx)                   (Rx)                   Receiver
Speech

                                                                                           25 kHz
                                                                       db
                                                                       0


                                                                                                    Adjacent
                                                                                                    channel
 Problem:
 Marginal speech quality at 10 kb/s (adaptive delta modulation)
 Marginal receiver sensitivity (data modem for 10 kb/s
 that complies with 70 dB adjacent selectivity)
                                                                                15 kHz
 High complexity, using VLSI technologies of the 1980s
                                                                     -70                                            f
                                                                                                 Interference on
                                                                  Transmitter spectrum           adjacent channel




                  Figure 2.2b


                  FDMA
                  Development of the fundamental technology for digital cellular systems
                  started in Sweden at the beginning of around 1980, and some years later in
                  other western European countries. Initially, the Swedish studies focused on the
                  simplest system configuration based on FDMA (see Figure 2.3). The principal
                  subsystems were speech coding, channel coding and radio modem.




                                                    12
DM1 DIGITAL MOBILE TELEPHONY



 Digital mobile telephone system (FDMA).


 Data
                                                             Radio transmitter
                                                                Radio
        Speech           Encryp-               Channel          modem  Power
 Speech encoder          tion unit             encoding 16 kb/s  (T)  Amplifier
                                       10 kb/s


          (Speech    Key                     (Channel
           codec)                   Key       codec)
                                                              Radio receiver
 Speech Speech                                               Radio     Front-
                           Decryp-           Channel
        decoder            tion unit         decoding        modem      end
                                                              (R)

 Data



Figure 2.3


The main finding of the work was that digital radio transmission eventually
could provide better speech quality and higher spectrum efficiency. The
conclusion was based on the results of a combination of computer
simulations, laboratory tests using Rayleigh fading simulators and field tests.
The improvement in spectrum efficiency compared with analog mobile
telephone systems was largely due to major advances in speech coding and
channel coding. The Swedish FDMA system incorporated an early RELP-type
16-kb/s speech coder with a permissible bit error rate of 1%, and channel
coding optimized to suppress the effect of fading dips caused by the fast fa-
ding due to multi path propagation. Additional facilities to deal with fading
were soft channel decoding and interleaving (see section 2.3.3). These
measures to counter fading yielded a significant reduction of the required
protection ratio. The GMSK modem also contributed to the good spectrum
efficiency through its combination of moderate protection ratio and fairly
narrow modulation spectrum.
The difference in spectrum efficiency between analog and digital transmission
is shown in Figure 2.4, which compares three cellular system alternatives:
        a) Analog speech transmission and FM modulation
        b) Digital speech transmission without channel coding
        c) Digital speech transmission with FEC channel coding
The alternatives b and c use 16 kb/s speech coders.
In all three cases it is assumed that a duplex band of 2 x 10 MHz is
available. In alternative b), the input data rate to the modulator is 16 kb/s,
which corresponds to a necessary channel separation of 15 kHz. In
alternative c), the data rate, going through the channel coder, increases from
16 to 27 kb/s, which requires a channel spacing of 25 kHz – in other words,
the network in this case has available 400 two-way speech channels. The
overall spectrum efficiency is also determined by the required reuse distance
between co-channel cells (cluster size), which, in turn, depends on the local
mean of the protection ratio, KI over the fast fading.


                               13
DM1 DIGITAL MOBILE TELEPHONY


A typical requirement for analog cellular systems (without diversity) is
KI = 18 dB. Results from lab tests indicate that KI = 20 dB is required in
option b) and KI = 13 dB in option c). The improvement going from b) to
c) can be explained by considerable diversity gain from channel coding.
The protection ratio is the required power ratio between the wanted signal C
and the co-channel interference I needed for adequate transmission quality,
e.g.
KI = (C/I)min




       Comparison of spectrum efficiency

                                     Analog system               Digital system
                                     (companded FM)              with       without
                                                                 channel coding

         Data rate, speech encoder          -                    16 kb/s   16 kb/s

         System data rate                   -                    16kb/s    27kb/s

         Channel spacing                    25 kHz               15 kH/z   25 kH/z

         Protection ratio                   18 dB                20 dB     13 dB
         (local mean)

         Cluster size                       3x7                  3x9       3x3

         Spectrum efficiency:

         Channels per MHz per cell          1.9                  2.4       4.4

         Traffic per cell for               12.4 e               17.2 e    35.1 e
         10MHz system

        C and I subject to Rayleigh fading
        120° sector antennas. Each base station serves 3 cells




Figure 2.4


Besides by KI, the required normalized reuse distance, D/d (D: reuse
distance, d: cell radius), is also determined by the distance-dependence of
the global propagation attenuation (propagation exponent), the structure of
the shadow fading (variance of the log-normal distributions and the
correlation between the fading in C and I), and the required area availability
(the proportion of the area of a cell in which the local mean of C/I exceeds
the protection ratio). The required cluster size is determined by D/d. The
cluster size is the number of cells with different channel allocations that is
required to enable co-channel cells to be adequately separated. The cluster
size of 3 x 3, shown in figure 2.5, is often used for the GSM. (The local
mean of the protection ratio for GSM is 9-10 dB). Each base station site
serves three cells.




                                14
DM1 DIGITAL MOBILE TELEPHONY




Cell structure with clusters
                                                                   Cluster size 3 x 3

                     4       7                4       7


        5        8       1        5       8       1       5           8


             2       6       9        2       6       9        2


       4         7       3        4       7       3       4          7


D                    5
             1               8        1       5       8        1


                 9
       6                 2        6       9       2       6           9


             3       4       7        3       4       7        3

                                                                            d
                         1                        1



    D: reuse distance                                         d: cell radius



Figure 2.5


Simulations based on typical propagation characteristics gave the relationship
shown in Figure 2.6. The same characteristics between the protection ratio
(local mean) and the geographic availability applies also to other types of
multiple access. The figure gives a rough indication of the needed protection
ratio and thus the cluster size for several MA alternatives. Previously 90 %
geographic availabily was considered marginally acceptable. In the future,
higher availability would be required, which tends to increase the necessary
cluster size.




                             15
DM1 DIGITAL MOBILE TELEPHONY



Probability distribution for (C/I < KI) for different cluster sizes

Availability Probability
             C/I < KI
             1.0



   20%       0.8
                                           Cluster   1          3               9
                                           size                                      12
             0.6

   50%       0.5

             0.4
                                                                           21       27


   80%       0.2
                                                                                            90%
   90%       0.1                                                                            availability
                                                                                            KI=(C/I)min
 100%        0.0                                                                             local average
                         DS-CDMA              FH-CDMA                 20                 30 dB
                   -10                                    10
                                                         GSM        NMT
                   KI : protection ratio




                   Figure 2.6


                   The figure shows, for instance, that for 90% availability (C/I > KI over 90%
                   of the cell) and KI = 18 dB (local mean), a cluster size of 21 is required.
                   (Each site serves three ells.) Accordingly, the total number of radio channels
                   available to the system must be distributed over 21 cells. (See also module
                   S4).
                   The number of traffic channels available per cell is thus derived from the clus-
                   ter size, the channel spacing (per traffic channel) and the total frequency band
                   available. The average number of speech channels per cell that can be
                   serviced during busy hour is less than the number of radio channels, otherwise
                   too much traffic is lost due to traffic overload (blocking) during traffic peaks.
                   If a loss system (Erlang B) with 2% permissible blocking is assumed, the
                   carried traffic per cell will be that shown in Figure 2.4. (See also module S3).
                   As is evident from Figure 2.4, systems using digital speech transmission with
                   FEC channel coding might achieve a spectrum efficiency three times higher
                   than the cellular systems of the first generation (G1). Although channel
                   coding implies an increased input data rate to the modulator – in other words,
                   wider channel spacing than in a corresponding system without channel coding
                   – this is more than compensated for by the considerable reduction in the
                   required protection ratio. A significant improvement in the overall spectrum
                   efficiency is thus obtained.



                                                         16
DM1 DIGITAL MOBILE TELEPHONY


TDMA

The use of digital transmission means that other forms of multiple access can
be used besides FDMA. The most readily available option is TDMA, possibly
combined with time duplex (TDD: time division duplex). This offers further
advantages in terms of system performance and cost savings. A summary of
the advantages of TDMA is presented infigure 2.7. At TDMA, Time Division
Multiple Access, each radio channel is time-shared between several transmis-
sion channels. See figure 2.22 (basic frame) and 2.26.


     Advantages of TDMA (+ TDD)

     Fewer radio units and simpler antenna filters at the base
     No duplex filter needed at terminals
     Mobile Assisted Handover (MAHO)
     Wide radio channels reduce requirements on frequency stability and selectivity
     TDM instead of FDM replaces analog high-Q filters with digital VLSI


Figure 2.7


The possibility of listening or transmitting in other frequency or time slots in
idle periods during each frame affords important system benefits. Such
periods can be used for system signalling, preparing for handover and if
antenna diversity is used at the terminals, to select and connect a suitable
antenna to the receiver input before the reception time slot occurs.
An important facility is Mobile Assisted Hand Over (MAHO), i.e. the informa-
tion needed by the system control to determine when hand-over shall take
place comes both from the terminal and the base. The mobile must measure
C/I and C/N for signals from adjoining cells and transmit this information to
the base.
TDMA also allows a terminal to transmit and receive in different time slots
(time duplex). This eliminates relatively expensive and bulky duplex filters at
the terminals.
These advantages often outweigh the disadvantages of TDMA. The
drawbacks are listed in figure 2.8.




                               17
DM1 DIGITAL MOBILE TELEPHONY



                   Drawbacks of TDMA

                   Higher transmitter peak power level for a given mean power level
                   (determines range)

                   Wide modulation bandwidth can result in intersymbol interference
                   due to multipath propagation (need for adaptive channel
                   equalization)

                   Greater equipment complexity (requires advanced VLSI with low
                   power consumption)

                   Increased channel spacing which reduces flexibility of frequency
                   planning



           Figure 2.8


2.1.3   System options for GSM
           The choice of multiple-access arrangement for GSM was largely based on the
           results of the evaluations made in Paris in late 1986 and early 1987.
           The majority of the test systems were based on TDMA. The main contenders
           for GSM were Narrowband TDMA (NTDMA) and Wideband TDMA
           (WTDMA). Several versions of Narrowband TDMA were evaluated by the
           GSM group. One French proposal (SHF-900) combined TDMA with low-rate
           channel coding supported by frequency hopping. The proposal (MAX 2) from
           the Swedish Telecom Administration was for 8-PSK and as little as four time
           slots in the TDMA frame. This gave such a narrow modulation bandwidth that
           channel equalization would only have been necessary for very difficult
           propagation conditions.
           However, the TDMA option specified by the GSM group corresponded most
           closely to the experimental system based on NTDMA developed by Ericsson
           (DMS 900). The main competitor was WTDMA, (CD900) which, in terms of
           performance, for the most part was on a par with the best NTDMA
           alternatives.
           An interesting finding of the Paris tests was that several systems achieved
           roughly the same spectrum efficiency (see figure 2.9).
           The differences among the systems with regard to the radio bandwidth per
           speech channel were offset by different protection-ratio requirements. As
           described earlier, different protection ratios result in different cluster sizes.
           Roughly speaking, if a system can cope with half the channel width per
           speech channel, an increase in the cluster size by a factor of two can be
           allowed without any impact on the total spectrum efficiency.
           The CD 900 system (SEL, Germany), based on wideband TDMA,
           incorporated very powerful, low-rate channel coding, which increased the
           required bandwidth but resulted in a much lower protection ratio than
           narrowband TDMA. At the other end, MAX 2, was designed for the narrowest
           possible channel width per speech channel, which resulted in a fairly high
           protectionratio.




                                          18
DM1 DIGITAL MOBILE TELEPHONY



                   Spectrum efficiency for different mobile telephone systems
                          Equivalent bandwidth
                          per speech channel                          Curves corresponding to
                                                                      constant spectrum ef ficiency

                           CD 900     100                             a) Existing analog systems

                                                                         b) 2 x a
                          SHF 900     50

                                                                     US-(A-AMPS)
                          DMS 90      25             x                UK-TACS
                                                    GSM

                            MAX 2     12,5

                                                                                            Protection
                                          5         10         15   20        25            ratio


                           Cluster size       N=3        N=9        N=27            (for 90% area availability)



             Figure 2.9

             Several of the experimental systems achieved better spectrum efficiency than
             the analog mobile telephone systems. This was one of the criteria stipulated at
             the outset that the digital systems would have to meet. The evaluation also
             seemed to show that digital systems can provide better speech quality also
             during fast fading.

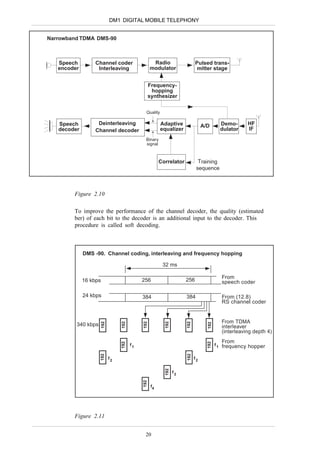
Main features of DMS-90 (NTDMA, ERA proposal)

             A block diagram of the ERA’s test system is shown in Figure 2.10, and the
             system’s multiple-access structure in figure 2.11. The channel coding was
             supported by interleaving and frequency hopping. This gave a considerable
             diversity gain – i.e. low protection ratio – even for portable terminals
             (quasistationary propagation channel). The interleaver splitted up a 384-bit
             block from the channel coder into four sub blocks of 96 bits, which were
             distributed among four time slots. (Each time slot could accommodate 2 x 96
             user bits, i.e. contained blocks from two of the 384 bit blocks). The time dis-
             persion of the propagation channel was handled by the adaptive equalizer,
             which also could give multi-path diversity if the propagation channel had
             fairly large time dispersion. The impulse response of the radio channel was
             determined with the help of a training sequence at each time slot of the TDMA
             frame. The training sequence is used also for frame synchronization, see
             figure 2.22.




                                                19
DM1 DIGITAL MOBILE TELEPHONY


Narrowband TDMA DMS-90



   Speech        Channel coder                      Radio                   Pulsed trans-
   encoder        Interleaving                     modulator                 mitter stage


                                                   Frequency-
                                                    hopping
                                                   synthesizer

                                               Quality

   Speech         Deinterleaving                         Adaptive                A/D          Demo-      HF
   decoder       Channel decoder                         equalizer                            dulator    IF
                                               Binary
                                               signal



                                                         Correlator           T raining
                                                                             sequence



        Figure 2.10

        To improve the performance of the channel decoder, the quality (estimated
        ber) of each bit to the decoder is an additional input to the decoder. This
        procedure is called soft decoding.



             DMS -90. Channel coding, interleaving and frequency hopping

                                                          32 ms

                                                                                              From
             16 kbps                         256                      256                     speech coder

             24 kbps                         384                      384                     From (12.8)
                                                                                              RS channel coder


                                                                                              From TDMA
                       192



                                  192




                                             192




                                                           192




                                                                      192



                                                                                   192




         340 kbps                                                                             interleaver
                                                                                              (interleaving depth 4)
                                                                                              From
                                  192




                                                                                   192




                                        f1                                               f1   frequency hopper
                    192




                                                                      192




                             f2                                             f2
                                                           192




                                                                 f3
                                             192




                                                    f4




        Figure 2.11


                                              20
DM1 DIGITAL MOBILE TELEPHONY


Since the initial development phase and the Paris evaluations, further
development of the GSM radio transmission system has resulted in
substantially better performance than DMS 90. The final GSM specification
and implementation gave a protection ratio of KI < 10 dB even for portable
terminals, when frequency hopping is used. The improvement is mainly
achieved through further refinement of the channel coding. Further rapid
advances in speech coding have also made it possible to reduce the data rate
from the speech coder with more or less the same speech quality. In 1994 a
half-rate speech coder was standardized, further improving the spectrum
efficiency by a factor of two. (Some people have expressed the opinion that,
instead of reducing the data rate, the advances made in speech coding could
better be used to improve the speech quality.)
The relationship between C/I or C/N on the one hand and subjective speech
quality on the other differs between analog and digital transmission (see figure
2.12). (TACS is the British analog mobile telephone system.)



      Speech quality in GSM and TACS

              Speech quality


                                                                TACS


      Acceptable
         speech                              GSM
          quality



                                 (K I )GSM    (K I )TACS
                                                                             C
                              10             20            30      40   dB   I

                    KI: protection ratio




Figure 2.12


With digital transmission using FEC channel coding, the speech quality is al-
most constant down to a threshold that corresponds to the error-correction li-
mit of the channel decoder. If the input signal to the receiver falls below this
level, the error-correction fails and speech quality rapidly degrades. If the
quality of the input signal to the receiver is high, analog mobile telephone
systems are superior, since the speech coder causes some quality degradation
even if the C/I and C/N are high enough for no transmission errors to occur.


Main features of CD-900 (WTDMA, German-French proposal)

One of the demonstration systems evaluated in Paris was the CD-900
WTDMA system, which was developed by a consortium led by the German
organization SEL. The system concept was based on an earlier military

                                21
DM1 DIGITAL MOBILE TELEPHONY


project – AUTOTEL. The technical performance and spectrum efficiency of
the CD-900 system were on a par with the best NTDMA systems. Because the
published information is limited, to gain a general idea of the system we need
to examine the combined available information on Autotel and CD-900.
The main system characteristic of wideband TDMA was a very wide modula-
tion bandwidth through a combination of many time slots per TDMA frame
and a substantial bandwidth expansion through low-rate channel coding. The
channel coding is based on near-orthogonal codes, i.e. optimum soft decoding
can be based on matched filters implemented by a correlation procedure. The
principle is shown in figure 2.13, which applies to AUTOTEL. A group of
four information bits is coded into 16 chips.
In the CD-900 system, five information bits are coded into 32 chips, and an
additional sixth bit is transmitted via the polarity of the chip sequence. A
group of 32 chips can be considered to form a symbol in an alphabet of size
26 = 64. If the QAM arrangement is included, the size of the symbol alphabet
is 128.



    Correlator-based matched receiver (CD-900)

         4 bits    16 chips               Correlator




        (Block code: 16, 4)


                                             ∑




      Filter matched to binary sequence



Figure 2.13


The powerful channel coding produces a high coding gain, i.e. a substantial
reduction in the required C/I with respect to co-channel interference. A further
reduction in the required protection ratio in a rapid fading situation is obtained
from a considerable gain from frequency diversity. The reason is the wide mo-
dulation bandwidth which, for most propagation conditions, is much greater
than the correlation bandwidth of the propagation channel. The combined
coding and diversity gains enable the local mean of the protection ratio to be
brought down as low as (C/I)min ≈ 4dB. This means that a cluster size of three
is adequate.




                              22
DM1 DIGITAL MOBILE TELEPHONY



  Wideband TDMA (CD-900). Modem diagram.

                                               I channel
           6-bit
                                 D/A
  12-bit
  block                                      ≈900 MHz
                   Baseband                                 Transmitter
                                                     +       amplifier
                   modulator           π/2
                                 D/A                                      Multipath
           6-bit                                                          propagation
                                               Q channel
                                                              Linear
                                                              amplifier
                                                I channel                   N
           6-bit                                                                C
                                 A/D
  12-bit
  block            Baseband                  ≈900 MHz                           Icoch
                   demodulator                               HF & IF
                                       π/2
                                 A/D
           6-bit
                                               Q channel



Figure 2.14

To achieve reasonable spectrum efficiency despite the large bandwidth expan-
sion due to channel coding, the WTDMA system uses linear modulation
(QAM), i.e. a linear transmitter amplifier has to be used (see figure 2.14). Each
coded radio symbol carries 12 information bits, 6 bits on each of the I and Q
channels. To obtain a sufficient modulation bandwidth both for accurate
measurement of the impulse response (for setting of the channel equalizer)
and for a high frequency diversity gain, a TDMA arrangement with as many
as 63 time slots was used (60 traffic channels and three channels for signal-
ling). The time slots were used jointly by the three sector cells belonging to
each base-station site. Thus, each cell was allocated an average of 20 traffic
channels. (Cluster size of 3 means that all base-station sites can use the same
radio channels. This simplifies the cell-frequency planning).
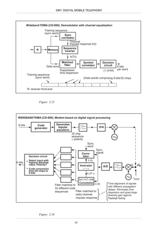
Advanced digital signal processing is used for the channel equalization (see
figures 2.15 and 2.16). Each data burst, which comprises a number of blocks
(radio symbols) each carrying 12 information bits, starts with a synchroniza-
tion/training sequence. The wide modulation bandwidth allows accurate
measurement of the impulse response of the propagation channel. This infor-
mation is used by the advanced channel equalizer, which in an optimum way
adds together the signal power from the different propagation paths. The
channel equalization is placed before the symbol detector. It is a filter matched
to the impulse function h(t) of the radio channel. The filter convolves the
received burst (excluding the training sequence) with h(T-t). This gives opti-
mum, coherent addition of the signals from propagation paths with different
delays, thereby eliminating intersymbol interference and at the same time
achieving frequency (or multi-path) diversity.
After this initial signal processing, detection takes place by determining from
which of the 32 matched filters the highest absolute value is obtained at the
sampling instant. (The symbol alphabet comprises 32 near-orthogonal
symbols.) In addition, the polarity of the output signal from the selected filter
is measured.



                                  23
DM1 DIGITAL MOBILE TELEPHONY




          Wideband TDMA (CD-900). Demodulator with channel equalization
                         Training sequence
                         (sync word)
                                        Sync
                                      correlator
                                            Channel
                                            impulse response h(t)
                                           Sequence
                  R           Memory        inverter

                                                 h(T-t)

                                     Matched                 Symbol             Decision
                         Data word     filter               correlator           circuit        6 bits
                                   Suppresses                                       (1 of 64)   per word
                                   time dispersion
          Training sequence
                 (sync word)                                 (Data words comprising 6 bits/32 chips



          R: receiver front-end



                      Figure 2.15




 WIDEBAND TDMA (CD-900). Modem based on digital signal processing

 6 bits           Code               Generates
                generator             bipolar                                D/A
                                     waveform
                                                  32 chip
                                                  sequence
                                                  ± polarity
                                                                 Sync.
                                                                 word
                                                                           Sync.
                                                            Corre-         signal
           Decision circuit                                  lator
          • Select input with                                     h (t)
6 bits      highest absolute
           value. Polarity?                               Inversion                                         C        N
                                                                                A/D
          • Code conversion                                  t =>-t
           from 64 chips to
           6 bits                                                h (T-τ)

                                                          s(τ) h(T-τ)dτ                                         Icoch
                                                          Convolution s (t)             Time alignment of signals
                                    Filter matched to
                                                                                        with different propagation
                                    32 different code                                   delays. Eliminates time
                                    sequences         Filter matched to                 dispersion and gives large
                                                      radio channel                     diversity gain against
                                                      impulse response                  Rayleigh fading




                      Figure 2.16

                                                     24
DM1 DIGITAL MOBILE TELEPHONY


Examples of the output signal from the sync correlator (i.e. the measured
impulse response from the radio channel) have been published (see
figure 2.17).


  AUTOTEL
  Typical output signal from sync correlator
              A                                          Same as A


                         Different propagation paths




                                                            2µs


Figure 2.17


As mentioned above, the wide modulation bandwidth (B) in combination with
the advanced signal processing to handle the time dispersion due to multi-path
resulted in very efficient frequency diversity that suppressed most of the fast
fading. See figure 2.18.




                            25
DM1 DIGITAL MOBILE TELEPHONY



Received signal power

                                                                            f=900 MHz
(db)                                                           Sample separation: 30 cm
                                   B=25 kHz
20                                 No suppression of Rayleigh fading

10


 0
            narrowband
-10


-20
       0            100               200            300            400     Sample number
(db)
                                   B=6 MHz
20                                 Frequency diversity nearly eliminates fast fading

10


 0
            wideband
-10


-20
       0            100               200            300            400     Sample number

       B: width of radio channel




                Figure 2.18

                This WTDMA system is of considerable general interest as it has several char-
                acteristics of the G3 systems based on DSCDMA. Considerable bandwidth
                expansion is used, which with CDMA terminology gives processing gain,
                reducing the requirement on protection ratio. The protection ratio is further
                lowered through the frequency diversity. The result is that a cluster size of
                three is sufficient. (DS-CDMA develops these concepts further so that the
                cluster size can be reduced to one.)
                The overall performance of the testbeds based on NTDMA and WTDMA were
                very similar. So why was NTDMA chosen instead of WTDMA?
                A comparison between NTDMA and WTDMA based on the finding of the Pa-
                ris evaluations indicates comparable spectrum efficiency and speech quality.
                The choice therefore had to be made on the basis of other system and
                implementation characteristics.
                An advantage of WTDMA in areas with high traffic density is the large
                number of speech channels per carrier. This reduces the cost of the base sta-
                tion equipment for cells which must handle a large number of traffic channels.


                                             26
DM1 DIGITAL MOBILE TELEPHONY


            Also all base-station sites can use the same radio channels. This facilitates
            frequency planning of the individual networks.
            However, the wide channel spacing imposes considerable limitations on the
            gradual transfer of frequencies from the analog to the digital mobile telephone
            system. Moreover, the cost per speech channel is high for small base station
            sites that are located outside high-density urban areas and only have a traffic
            volume for a small number of radio trunks.
            Some additional drawbacks with WTDMA are also shown in figure 2.19. In its
            assessment, the GSM group attached great importance to the apparently
            greater technical risk inherent in WTDMA. Not only were highly linear trans-
            mitter amplifiers an unproven technology in mobile radio applications but the
            wide modulation bandwidth also imposed a heavy demand on high-speed di-
            gital signal processing for channel equalization and detection.


                   Why was WTDMA rejected?

                   • Inflexible frequency planning
                   • Too complex base stations in rural locations

                   • High peak output power at portable terminals

                   • More complex, high-speed digital signal processing
                     (technical risk, increased power drain)

                   • Linear modulation (technical risk with linear transmitter amplifiers)



            Figure 2.19



2.2     Overview of the radio subsystem
2.2.1   Introduction
            Section 2.2 gives a first overview of the radio transmission after that a
            connection has been established. Some of the features are covered in more
            detail later, and also the signalling procedure to set up a call. A simplified
            transmission block diagram is given in figure 2.20. The Viterbi procedure in
            connection with convolutional channel coding is described in module DT12.




                                          27
DM1 DIGITAL MOBILE TELEPHONY



 GMS Simplified Block Diagram (excl. ciphering)

              Speech               Channel                           Radio
              Coding               Coding

              Speech             Error                 Burst-      Modulator
               coder           protection            formatting    Transmitter



                                    data


              Speech                Viterbi           Viterbi
              decoder              decoder           equalizer      Receiver

                                                   quality
                                    inter-
                                   leaving



Figure 2.20


The most important transmission specification items (“air interface”) are shown
in figure 2.21. The frequency band comprises 2 x 25 MHz in a duplex arr-
angement with 124 duplex channels with 200 kHz channel spacing. This
channel spacing allows a system data rate of about 270 kb/s with GMSK mo-
dulation and modest adjacent channel selectivity requirement (9 dB). 270 kb/s
corresponds to a symbol length of 3.7 ms. An overview of GMSK is given in
section 2.3.4. Speech coding is discussed in section 3.4.




   Radio transmission specification for GSM
   Frequency band:                            890 - 915 MHz (uplink)
   (frequency duplex)                         935 - 960 MHz (downlink)
   Channel spacing:                           200 kHz
   Modulation:                                GMSK
   System data rate:                          271 kb/s
   TDMA Frame:                                4.6 ms
              Time slots:                     8 x 0.58 ms
   Data rate (full-rate traffic channel):     22 kb/s
   Speech coder:                              Regular Pulse Exited LPC-LTP 13 kb/s
   Diversity:                                 Channel coding
                                              Interleaving
                                              Frequency hopping
                                              Channel equalization



Figure 2.21




                              28
DM1 DIGITAL MOBILE TELEPHONY


            In the original design, full-rate speech coders having a data rate of 13 kb/s are
            used. However, at a later stage it will be possible to use also half-rate speech
            coders, by accomodating both full-rate and half-rate traffic channels. As well as
            speech, data transmission at different speeds can also take place over full-rate
            or half-rate traffic channels (see section 2.2.3).
            During a call, the terminals and base need to exchange large amounts of infor-
            mation, especially to prepare for the next hand-over to another cell. Sometimes
            it may also be necessary to switch to a different radio channel in the same cell
            for the connection, e.g. if the first channel is experiencing strong interference.
            The Associated Control Channels are used for this signalling, either the Slow
            Associated Control Channel (SACCH) or the Fast Associated Control Channel
            (FACCH).
            The FACCH is used during the actual channel-switching phase, during which a
            large amount of information needs to be transferred. The SACCH is used, for
            instance, for transferring from terminal to base measurements of the received
            signal levels from nearby cells, needed for MAHO. In the outward direction, in-
            formation is sent on the current transmitter power to be used by the terminal.
            The SACCH has several additional functions as mentioned below. To indicate
            that a 57 bit sequence is used for signalling (FACCH) an associated one bit
            “stealing flag” is set.



2.2.2   TDMA structure for traffic channels
            Each radio channel (carrier) is divided by a TDMA arrangement into 8
            channels used for user traffic and system signalling. The Slow Associated
            Control Channel (SACCH) is implemented by multiplexing each physical
            channel (a certain time slot in a sequence of TDMA frames) between two
            virtual channels within a multiframe of 26 basic TDMA frames. Most of the
            time slots are used for traffic but, in some of the basic TDMA frames, the eight
            time slots are used instead for the SACCH. Each SACCH frame are associated
            with 8 traffic channels (one time slot per traffic channel). A multiframe has a
            time of 120 ms (see figure 2.22).




                                         29
DM1 DIGITAL MOBILE TELEPHONY



                Multiframe
                Full rate                                   26 frames of which
                                         120 ms             24 used for traffic
                  TF
                   0
                        TF
                         1
                                    TF
                                     2
                                                        TF
                                                        10
                                                               TF
                                                               11
                                                                          SF       TF
                                                                                   12
                                                                                         TF
                                                                                         13
                                                                                               ...      TF
                                                                                                        22
                                                                                                               TF
                                                                                                               23
                                                                                                                     Idle



                Half rate                                   26 frames of which
                                         120 ms             2 x 12 used for traffic

                  TF
                  A0
                        TF
                        B0
                                    TF
                                    A1
                                                        TF
                                                        A5
                                                               TF
                                                               B5
                                                                          SF       TF
                                                                                   A6
                                                                                         TF
                                                                                         B6
                                                                                               ...     TF TF SF
                                                                                                       A11 B11


                                                                                                             TF =    Traffic frame
                Basic Frame                                                                                  SF =    Signalling frame
                                         1 frame = 120/26 = 4.615 ms                                         GS =    Guard slot
                                                                                                             On =    Transmitter switch on
                            0            1       2      3             4        5         6     7             Off =   Transmitter switch off
                                                                                                              T=     Tail bits
                Time slot                                    Flag                       Flag                                      GS
                 GS
                                T             DATA                         Sync                    DATA              T
                       On       3            57 bits              1       26 bits        1         57 bits           3      Off
                                                                                                                                  0.031
                                                                          0.546 ms                                                ms
                                                       1 time slot = 4.615/8 = 0.577 ms

             Gross data rate for full-rate physical channel: 114/0.004615 = 24.7 kb/s
             Traffic channel:
             24 x 114 = 2.736 bits are sent during 120 ms.
             Therefore, data rate = 2.736/0.12 = 22.8 kb/s
             SACCH:                                                  114
             114 bits are sent during 120 ms. Therefore, data rate =       ≈ 1kb / s
                                                                     0 .12




            Figure 2.22


            If the traffic consists of full-rate channels (8 traffic channels per carrier), 24
            frames of the multiframe are used for user traffic and one frame for
            signalling. One frame is not used. (This frame is used by the terminals to read
            the base identity (“BSIC”) of carriers from other cells.)
            If instead half-rate channels are used (16 traffic channels per carrier), each
            time slot in a TDNA frame is time multiplexed between two traffic channels,
            which occupy the time slot alternately each during 12 frames of a multi-frame.
            The remaining two basic TDMA frames are used for two SACCH signalling
            channels. Each SACCH is associated with 8 traffic channels.


2.2.3   Structure of data bursts in a TDMA time slot
            A time slot of length 0.577 ms is used as follows (see figure 2.22).
            Guard slot, timing advance
            To prevent data bursts from different terminals overlapping in the input to the
            base-station receivers, a guard slot with a time of 31µs has been introduced.


                                                             30
DM1 DIGITAL MOBILE TELEPHONY


This is needed, above all, to cope with variations in the two-way propagation
time to terminals at different distances from the base. The guard slot
corresponds to a two-way propagation path of about 4.5 km.
This is considerably less than the maximum specified range (cell radius 35
km). Therefore, to prevent data bursts from different terminals overlapping in
the input to the base-station receivers, the base-station instructs the terminals
to insert a suitable delay between received and transmitted data bursts. See
figure 2.23.



     Time alignment




                               MS1                                 MS2
         BS

      Base station transmits            MS1    MS2


                                                   3 timesl.
      MS1 receives and transmits        RX                          TX


      MS2 receives and transmits               τ      RX
                                                               2.5 timesl.
                                                                               TX
                                                                               τ

      Base station receives
                                       τ : propagation delay                 MS1    MS2




Figure 2.23

The delay is adjusted such that a transmitted burst from the terminal reaches
the base-station receiver at the right instant relative to the time-slot structure.
The closer a terminal is to the base station, the greater will be the delay
inserted. Thus, regardless of how far the terminal is away from the base, the
bursts arriving to the base receiver will always arrive roughly in the middle of
the intended time slot. The measurements made to determine the timing
advance can also be used to calculate the distance between the terminals and
the base. (During the first contact from a terminal to the base the terminal has
not yet been instructed about the suitable timing advance. Therefore signalling
bursts with much larger guard times must be used, see figure 2.43).
The timing advance values might be used as one of the parameters
determining when hand over between cells shall take place. It could also be
used for add-on position systems, which will be an important added value ser-
vice.
On/Off switching of transmitters. Tail bits.The transmitter pulse
corresponding to a data burst must have rounded start and end. If not,
additional widening of the spectrum relative to the basic modulation spectrum
of GMSK will occur. A small part of the guard slot is used for this rounding of
the transmitter pulse.
To facilitate channel equalization, each burst starts and ends with three bits
(0,0,0). The channel equalizer has to cope with time dispersion up to four
                               31
DM1 DIGITAL MOBILE TELEPHONY


symbol intervals. The three bits in the beginning and end of the burst ensure
that channel equalization of the information bits can start and end in a known
state. The three bits at the end had the same function as the tail bits used at
convolution coding of finite length sequencies. See module DT12.

Synchronization and training sequence
The impulse response of the radio channel can change drastically during a
frame of 4.6 ms. This means that for each time slot, the receiver must carry
out bit synchronization and set the channel equalizer. The impulse response
can sometimes change even during a burst (if the terminal velocity is very
high and especially when moving up to 1800 MHz). Therefore, if the setting
of the channel equalizer was optimized with respect to the impulse response at
the beginning of the burst, the equalization may be sub optimum for the last
part of the burst. This results in increased ber. The degradation becomes larger
for large width of the doppler spectrum (depends on the terminal speed and
the radio frequency). See figure 2.24.



       ber
                                                                        GSM900
       10-1
                                                                        250 km/h
                                                       5




                                                        4

       10-2


                                                                  3



                                                                  2


                                                                  1     0 km/h
       10-3
              0         20           40           60         80       100
                                       Bit position
                             (distance to training sequence)




Figure 2.24

To avoid the complication of having to adapt the channel equalizer to
variations in the impulse response of the propagation channel during a time
slot, short slots are used and, in addition, the training sequence is placed in the
middle of the burst. The setting of the channel equalizer is based on a known
bit sequence of 26 bits, which is also used for the bit synchronization. This
sequence can also be used to equalize the first part of the data burst, since the
received data burst is stored in a buffer before channel equalization and
detection are initiated.


                                32
DM1 DIGITAL MOBILE TELEPHONY


           The 16 bits in the middle of the sequence have good cyclic correlation char-
           acteristics. To keep the good correlation characteristics up to the maximum
           specified time dispersion, the first 5 bits of the basic 16 bit sequence are
           repeated at the end, and the last 5 bits also placed at the beginning. See figure
           2.25. The equalizer is further discussed in section 2.3.5.


                  GSM. Training (synchronization) sequence
                    Length of synchronization sequence is 26 bits
                    (several different sequencies used in system)

                    The good correlation characteristics apply to the mid 16 bits

                    This 16 bit word has perfect cyclic correlation characteristics

                    The 5 end bits on each side are taken from the other side of the 16 bit word.
                    The perfect correlation is preserved over ± 5 bits time shift
                    (which corresponds to the maximum width of the impulse response)

                                  5                16                5




           Figure 2.25


           To reduce the risk for synchronizing to a distant strong cochannel carrier, 8
           different training sequencies (“color codes”) are used see figure 7.18b.


           Transmission of user information. Fast Associated Control Channel
           Each data burst comprises two user sequences of 57 bits each. A flag bit is
           associated with each 57-bit sequence and this denotes whether the sequence
           contains normal speech information or if the sequence is instead being used
           for system signalling (FACCH). A short break in the speech transmission will
           hardly be noticeable, since the speech coder fills out the slot with information
           taken from the previous speech frame.


2.2.4   Multiframe with SACCH
           During a multiframe of 120 ms, 24 or 12 bursts will be allocated to a traffic
           channel (corresponding, respectively, to full-rate and half-rate traffic
           channels). In the former case, the average interval between bursts will be
           5 ms, i.e. 200 bursts a second. The gross data rate (including channel coding)
           for a full-rate channel will be 22.8 kb/s (200 x 114), and for a half-rate
           channel 11.4 kb/s. In addition to the above, a Slow Associate Control
           Channel (SACCH) is also included.
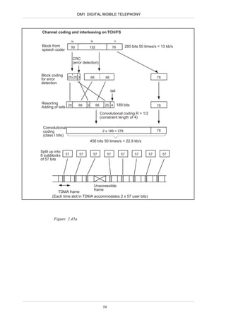
           A full-rate traffic channel shall carry the signal from a 13 kb/s speech coder.
           Channel coding increases the data rate from 13 to 22.8 kb/s. For each speech
           frame of 20 ms, 260 bits will be output from the speech coder and 456 from
           the channel coder. A 456 block is divided into 8 blocks of 57 bits, which are
           interleaved over time slots within 8 consecutive traffic TDMA frames
           (signalling frames and empty frames are skipped). Each burst carries informa-

                                           33
DM1 DIGITAL MOBILE TELEPHONY


                    tion from two adjacent 20 ms sequences from the channel coder. (See figure
                    2.45b.)


2.2.5      Duplex arrangement, MAHO, Frequency Hopping
                    The two time slots corresponding to a two-way traffic channel are mutually
                    displaced in time (see figure 2.26). The figure corresponds to the case in
                    which a base station not using frequency hopping has been allocated four
                    carriers, each of which carries eight physical channels in a TDMA frame. The
                    mutual displacement of the time slots for the outward and inward directions
                    corresponds to a quasi time-duplex arrangement (even if FDD is used by the
                    system, some TDD advantages is obtained). No duplex filter is required in the
                    terminals, therefore. Instead there is a fast T/R switch, which alternately
                    connects the transmitter and receiver to the antenna.
                    A terminal receiver also has time during a TDMA frame to measure the carrier
                    level of a signal from one of the six nearby cells (see figure 2.27). This is part
                    of the information needed for MAHO, see figure 2.28. This procedure is
                    further discussed in the next section on system signalling. To provide enough
                    time for receive, transmit and listening during each TDMA frame, the
                    terminal’s frequency synthesizer must be able to change frequency fast
                    enough. This has influenced the specification of the number of slots per
                    TDMA frame.
                    An option is also frequency hopping, in which the utilized duplex channel is
                    changed for each TDMA frame. To avoid collisions a coordinated hopping
                    pattern must be used within each cell. The base informs the terminals about
                    the hopping pattern on the Broadcast Control Channel and on the SACCH.
                    The frequency hopping arrangements are discussed in more detail in module
                    DM2 in connection with FH-CDMA.



        Physical channels of a base station with four radio channels (carriers).
        Total of 4 x 8 = 32 physical channels accessible
                            0                1                 2                3
          Inward     0 1 2 3 4 5 6 7 0 1 2 3 4 5 6 7 0 1 2 3 4 5 6 7 0 1 2 3 4 5 6 7           f1A
        direction    0 1 2 3 4 5 6 7 0 1 2 3 4 5 6 7 0 1 2 3 4 5 6 7 0 1 2 3 4 5 6 7           f2 A
                     0 1 2 3 4 5 6 7 0 1 2 3 4 5 6 7 0 1 2 3 4 5 6 7 0 1 2 3 4 5 6 7
                                                                                               f3 A
                     0 1 2 3 4 5 6 7 0 1 2 3 4 5 6 7 0 1 2 3 4 5 6 7 0 1 2 3 4 5 6 7
                                                                                               f4 A


                          0 1 2 3 4 5 6 7 0 1 2 3 4 5 6 7 0 1 2 3 4 5 6 7 0 1 2 3 4 5 6 7             f1B
Outward direction         0 1 2 3 4 5 6 7 0 1 2 3 4 5 6 7 0 1 2 3 4 5 6 7 0 1 2 3 4 5 6 7             f2 B
                          0 1 2 3 4 5 6 7 0 1 2 3 4 5 6 7 0 1 2 3 4 5 6 7 0 1 2 3 4 5 6 7             f3 B
                          0 1 2 3 4 5 6 7 0 1 2 3 4 5 6 7 0 1 2 3 4 5 6 7 0 1 2 3 4 5 6 7             f4B

                                  0               1                  2                3

              Displacement                            f1A + f1B form a duplex channel with 8 time slots
            ≈ 1/3 TDMA frame


                    Figure 2.26


                                                 34
DM1 DIGITAL MOBILE TELEPHONY



 TDMA, time duplex, frequency hopping and listening-in by terminal
                                              Rx
                   c0      0     1    2       3        4       5        6       7
  Inward
                   c1                                                                                            Rx
  direction                                                                              0       1       2       3        4       5        6       7
                   c2
  (serving cell)

                                                                   Tx
                   c0 I                   0        1       2       3        4        5       6       7
  Outward             I
                                                                                                                                      Tx
                   c1                                                           d, e
  direction            I
                                                                                                             0        1       2       3        4        5    6     7
                   c2
  (serving cell)

                                                                                    Listening
                    d0
  Outward                                                                                                                                              Listening
  direction     e0
  (adjacent cells)
                                                                c = Radio channels allocated to serving cell
                               c 0 + c 0 comprise a duplex pair d, e
                                       I
                                                                     = Radio channels allocated to adjacent cells
                                                                                         Tx = Transmitting interval
                                                                                         Rx = Receiving interval



                           Figure 2.27


                                     Mobile Assisted Hand Over (MAHO)
                                     The terminal measures:
                                          Signal strength and BER on used channel

                                          Signal strength from neighbour cells

                                          Averaging over many field strenght measurements
                                          to get local average over fast fading

                                          Check that signal comes from neighbour cell
                                      This information is transferred to base station


                           Figure 2.28


2.2.6        Diversity against fast fading
                           Instead of antenna diversity at the terminals, a combination of channel coding,
                           interleaving and coordinated frequency hopping is used to obtain large
                           diversity gain in respect to the multi-path fading. In addition, the modulation
                           bandwidth is so large that additional frequency diversity (or multi-path
                           diversity) is obtained in connection with the channel equalization. A necessary
                           condition is that the propagation channel has fairly large time dispersion.
                           Together, these give such high diversity and coding gains that the required
                           protection ratio (the local mean over the fast fading) will typically be 9 - 10 dB.
                           This is compatible with a cluster size of 3 x 3.
                           Interleaving a full-rate traffic channel, means that the 456 bits in a 20-ms
                           speech frame are split up into 57 bits sequencies, which are spread out over 8

                                                                                35
DM1 DIGITAL MOBILE TELEPHONY


            TDMA frames, that is over 40 ms (see section 2.3.3). If the duration of a fa-
            ding dip is not more than a few milliseconds, typically only one time slot (one
            TDMA frame) is affected. The deinterleaver will then change the error burst to
            a relatively random error sequence spread over 8 code words. Thus, 1/8 of the
            bits in each code word will be subject to a ber of about 50%. (It is assumed
            that the interval between fading dips generally is more than 8 frames.) The
            FEC is so powerful that nearly perfect error correction is possible. Greater
            interleaving depth cannot be used, as it would give rise to excessive transmis-
            sion delay. Because the interleaving depth is only four for a half-rate channel,
            the coding gain will be somewhat lower.
            Fading dips that are longer than the channel coding with interleaving can cope
            with, occur over quasi-stationary propagation paths – something that affects
            portable terminals in particular. In this case, a fading dip could affect several
            consecutive TDMA frames, which drastically reduces the effect of
            interleaving. The situation can be much improved through frequency hopping,
            whereby each physical channel is switched between different radio channels
            which can be chosen, for instance, from a 4-group. For each TDMA frame,
            the carrier frequency is changed. The size of a typical frequency hop is
            usually large enough to give nearly uncorrelated fast fading in the different
            frequency slots.
            Another advantage of frequency hopping is that averaging occurs in respect
            of co-channel interference from different cells.
            Frequency hopping is specified only as an option. Without frequency
            hopping, several dB higher protection ratio would be needed for portable
            terminals.
            A complication is that frequency hopping can not be used for the main
            signalling radio channel - the Broadcast Carrier, see section 2.3.2. This must
            be on a fixed frequency, known by the terminals. In some system
            implementations, a larger cluster size is therefore used for the Broadcast
            Carrier than for the frequency hopping traffic channels.


2.2.7 Background to the choice of primary radio parameters
            The symbol rate over the radio channel and the primary TDMA structure are a
            compromise between acceptable transmission performance over the worst
            specified propagation channel and implementation/cost limitations. In gene-
            ral, the factors summarized in figure 2.29a should be considered when
            determining a suitable TDMA format. The specific air-interface requirements
            that must be complied with at GSM are summarized in figure 2.29b (The
            equalizing window is the width of the delay interval that the equalizer can
            cope width. It is centered over the major part of the impulse response of the
            propagation channel, see figure 2.31). This leads to the conclusions in figure
            2.30a and b.




                                        36
DM1 DIGITAL MOBILE TELEPHONY



       The TDMA structure is determined by:
         Time for measurements on nearby cells
         (Mobile Assisted Hand Over - MAHO)

          Time duplex advantages

          TIme for frequency switching
          (Frequency synthesizer 1 ms)

          Low TDMA overhead
          (long bursts, narrow guard slots)

          Low transmission delay due to TDMA formating
          (small frame length - high system data rate)

          Large range for given transmitter peak power
          (portable terminal, moderate slots per frame)

          Moderate equalizer complexity
          (Equalizing window covering a small number of symbols)
          (Short burst length - smaller than correlation time of channel)



Figure 2.29a



     Overall system requirements for GSM
       Micro diversity against fast fading

       Equalizer window at least 16 µs

       Fixed equalizer setting during data burst
       - Reasonable equalizer complexity limits equalizing range
         to 4 radio symbols, i.e. minimum symbol length 4 µs (250 kbaud).
         Impulse response stationary over 0.25 ms (for high speed trains)
         With training sequence in middle of burst, maximum burst length 0.5 ms.

       Length of TDMA frame shall permit different frequencies for transmit,
       receive and listen (MAHO).
       - Switching time of frequency synthesizer assumed to 1 ms.
         Minimum length of TDMA frame 4 ms.

       Maximum transmission delay due to TDMA formatting and
       interleaving 40 ms
       - Total transmission delay should be less than 85 ms.
         Interleaving depth must be less than 10.




Figure 2.29b




                              37
DM1 DIGITAL MOBILE TELEPHONY



                   The TDMA structure is determined by:
                     Time for measurements on nearby cells
                     (Mobile Assisted Hand Over - MAHO)

                      Time duplex advantages

                      TIme for frequency switching
                      (Frequency synthesizer ≈ 1 ms)

                      Low TDMA overhead
                      (long bursts, narrow guard slots)

                      Low transmission delay due to TDMA formating
                      (small frame length - high system data rate)

                      Large range for given transmitter peak power
                      (portable terminal, moderate slots per frame)

                      Moderate equalizer complexity
                      (Equalizing window covering a small number of symbols)
                      (Short busrt length - smaller than correlation time of channel)



           Figure 2.30a


Required TDMA frame lenght at GSM

  0.5 ms                   0.5 ms                    0.5 ms                  0.5 ms

 Transmit                                                                    Transmit

                          Receive

                                                    Measure
                 1 ms                        1 ms                     1 ms

                                    4.5 ms
 Switching time for frequency synthesizer: 1 ms
 Burst length (TDMA slot):                 0.5 ms


           Figure 2.30b

           The maximum system data rate (symbol rate) that could be used was
           determined by the maximum acceptable equalizer complexity. The complexity
           becomes less if no adaptation is necessary to the variations of the impulse re-
           sponse during each TDMA burst. With the training sequence placed in the
           middle of the burst, and considering the maximum terminal speed and the ra-
           dio frequency, it was estimated that the maximum burst length, over which the
           channel was nearly stationary, would be about 0.5 ms. (Long bursts are
           desirable as the relative TDMA overhead would become less). Even with a
           fixed equalizer setting during a burst, the maximum reasonable complexity
           was at that time considered to correspond to an equalizer window (part of the
           impulse response that must be handled, see figure 2.31) of 4 radio symbols.
           As the nearly worst case time dispersion was considered to correspond to an

                                        38
DM1 DIGITAL MOBILE TELEPHONY


                 equalizer window of 16 µs, the minimum symbol length would be 4 µs, i.e. a
                 maximum symbol data rate of about 250 kbaud.


  Received
  Signal Power



                                   Equalizer window
                                   ( 3 x delay spread)



          Protection
         ratio

                                  Impulse response
                                                                                  Propagation
                                                                                  delay
                            Equalizer gives no suppression.
                                                                                   τ
                            Interference roughly equivalent
                            to cochannel interference


                 Figure 2.31


                 Another important parameter is the number of slots per TDMA frame. At the
                 time when GSM was specified, the frequency synthesizer of the terminal was a
                 major limitation with respect to switching time. Considering the need for
                 MAHO, each frame must contain slots for transmit, receive and listening. In
                 between must be room for the synthesizer to settle to a new frequency.
                 Therefore each frame should contain at least 8 slots. (Synthesizer chips are
                 now so cheap that terminals can be supplied with two synthesizers, so that
                 when one is active, the other can switched and settle to the next radio channel
                 to be used.) A disadvantage with a very large number of slots is the additional
                 transmission delay connected with the TDMA framing and interleaving.
                 Therefore, it was decided to use a TDMA frame with 8 slots.




2.3 Detailed systems description
2.3.1 Introduction
                 The previous section gave an overview of the use of the radio channels during
                 a call. The setting up of a call requires extensive system signalling for
                 synchronization of a terminal to the base station, for registration of the termi-
                 nal and for the allocation of a traffic channel. In preparation for hand over, the
                 terminals also measure the signal levels from adjacent-cell base stations and
                 transmit this information to the base (to be used for MAHO).
                 An alternative multiframe with a length of 51 TDMA frames is used for most
                 of the system signalling, instead of the multiframe having a length of 26
                 TDMA frames as in the case of traffic channels. The reason why two different

                                              39
DM1 DIGITAL MOBILE TELEPHONY


                multiframe lengths have been chosen is explained in section 2.3.3. To
                incorporate two multiframes of different lengths in the same overall structure,
                the TDMA hierarchy has been extended with a superframe. In addition, the
                requirement for secure encryption necessitated the introduction of a further
                higher level in the TDMA structure – the hyperframe. See figure 2.32.


   TDMA structure
   Hyperframe = 2048 Superframes = 2 715 648 TDMA frames (≈ 3 h 29 m)
   Superframe = 1326 TDMA frames = 6.12 s
              = 51 Multiframes A (26 TDMA frames -120 ms)
              = 26 Multiframes B (51 TDMA frames)

                    Multiframe A                                          Multiframe B
        0 1   2 3                    24 25               0 1 2 3 4                                  48 49 50




0 1 2 3 4   5 6 7   0 1 2 3 4   5 6 7   0 1 2 3 4   5 6 7   0 1 2 3 4   5 6 7   0 1 2 3 4   5 6 7



Basic TDMA frame



                Figure 2.32


                The hyperframe includes more than two million TDMA frames and it has a
                duration of about 3.5 hours. The running number of a basic TDMA frame in a
                hyperframe is one of the parameters determining the encryption key (see
                section 2.5.2). An overview of the system signalling is given in section 2.3.2.
                The achievement of considerable diversity gain for the traffic channels is
                based on advanced channel coding. This is different for full-rate and half-rate
                traffic channels and for speech and data transmissions with different data
                rates. The signal channels are also protected by channel coding. An outline of
                a few of the many channel-coding cases that occur is given in section 2.3.3,
                where the interleaving structure for a full rate speech channel is also
                described.
                The GSM system uses GMSK modulation, which implies moderate filtering of
                the modulation spectrum for MSK, on which a description of the modem can
                be based. MSK is related to 4-QAM but it includes modifications that
                complicate channel equalization (but results in an constant envelope signal).
                This can be made simpler if the modulation of the signal to the equalizer
                follows as closely as possible the basic 4-QAM arrangement. For this reason,
                further modifications have been made to the MSK modulator and demodulator
                arrangements. Modems and channel equalization are discussed in sections
                2.3.4 and 2.3.5.
                The radio subsystem of the GSM is part of a highly complex network structure
                (core network), which includes mobile exchanges and the public telephone
                transport network with common channel signalling. Advanced network
                facilities are required to handle roamers (mobility management) and to protect
                the network and its users from unauthorized usage and listening in. Before a
                connection is established, a check is made to ensure that the terminal is
                authorized to use the network for the requested service (Authentication) and
                that the terminal has not been stolen (subscribers can report stolen units to the
                Equipment Identity Register). To achieve a very high level of security

                                                    40
DM1 DIGITAL MOBILE TELEPHONY


              against listening-in, traffic channels and some sensitive system signalling sign-
              als can be encrypted. A similar arrangement is used for authentication
              (electronic signature). An outline of this is given in section 2.5.2.


2.3.2     Signalling, TDMA structure
2.3.2.1   Overview

              As a preliminary to the analysis of the signalling procedures, a summary is gi-
              ven below of the different traffic and signalling channels. The slow and fast
              associated channels (SACCH and FACCH) have already been discussed in
              section 2.2.2 and are therefore not dealt with here.
              One of the duplex radio channels (carriers) allocated to a cell is given the task
              of handling the system signalling (except the associated control channels). A
              large proportion of the system signalling is sent via broadcast signalling
              channels, i.e. channels accessible continuously to all the terminals. The carrier
              that is used in a cell for signalling is therefore called the broadcast carrier. In
              the outward direction, the base station transmits this carrier continuously at a
              fixed frequency and constant power level. (If there is no information to be
              sent, dummy bursts are inserted.)
              Of the eight time slots in a TDMA frame (numbered 0 to 7), time slot 0 on the
              broadcast carrier is used in the outward direction for broadcast or common
              control channels, and in the inward direction for call requests from terminals
              (Random Access Channel, RACH). Time slot 1 is used in both directions for
              Stand-Alone Dedicated Control Channels (SDCCH). The SDCCH is assigned
              exclusively (“dedicated”) to a terminal for signalling between base and termi-
              nal during the setting up of a call or to exchange messages between the base
              and the terminal, e.g. registering the terminal with a new cell or location area.
              Time slots 2-7 on the broadcast carrier are used for traffic channels.



                 Traffic channels               Signalling channels on Broadcast Carrier
                 • Full-rate:                   • Broadcast channels
                 Speech (TCH/FS)                FCCH: Frequency Control Channel
                 9.6 kb/s (TCH/F9,6)            SCH: Synchronization Control Channel
                 4.8 kb/s (TCH/F4,8)            BCCH: Broadcast Control Channel
                 2.4 kb/s (TCH/F2,4)
                 • Half-rate:                   • Common control channels (CCCH)
                 Speech: (TCH/HS)               Inward direction:
                 4.8 kb/s (TCH/H4,8)            RACH: Random Access Channel
                 2.4 kb/s (TCH/H2,4)            Outward direction:
                    PCH:                        Paging Channel
                   AGCH:                        Access Grant Channel
                 • SACCH and FACCH              • SDCCH: Stand-Alone Dedicated CCH
                   (See section 2.2.2)


              Figure 2.33



                                           41
DM1 DIGITAL MOBILE TELEPHONY


The first timeslot (slot 0) of the Broadcast Carrier is called the Broadcast
Channel. It is time multiplexed between several signalling channels. One set
of channels is the Broadcast Control Channels, which for instance gives the
terminals the initial information when they want to connect to a cell. See
figure 2.34a. The name “Broadcast” is used in connection with three different
types of channels, see figure 2.34b.



      Broadcast Control Channel, BCCH
       Time slot in TDMA frame, corresponding to slot 0 of the Broadcast Carrier
       Only in the outward direction
       Maximum power, continuous transmission
       Used for
          Information about the cell, that is, ID, available services
          Measurement of signal level by terminal in connection with MAHO
      Synchronization Channel, SCH
       Time slot in TDMA frame, corresponding to slot 0 of the Broadcast Carrier
       Only in the outward direction
       Used by terminal for frame synchronization (to TDMA structure of base)
       Contains information about operator-ID and colour code (BSIC)
      Frequency Correction Channel, FCC
       Time slot in TDMA frame, corresponding to slot 0 of the Broadcast Carrier
       Only in the outward direction
       Carrier information with a small frequency deplacement from carrier
       Used by terminal to set channel oscillator frequency (system clock)



Figure 2.34a



       Broadcast Radio Channel:
        One designated radio channel (frequency slot) in each cell

       Broadcast Signalling Channel:
        Timeslot 0 of Broadcast Radio Channel

       Broadcast Control Channel:
        One of the signalling Channels multiplexed on the
        Broadcast Signalling Channel


Figure 2.34b

Another set is the Common Control Channels, which are used when a trans-
mission channel shall be set up. See figure 2.35.




                              42
DM1 DIGITAL MOBILE TELEPHONY



                  Common Control Channels
                  Time slot in TDMA frame, corresponding to slot 0 of the Broadcast Carrier

                  Inward direction: Random Access Channel, RACH
                    Slotted Aloha. Shortened burst (large guard time)
                    Page from terminal with request for allocation of SDCCH
                    Reply to page from fixed side

                  Outward direction: Access Grant Channel, AGCH
                    Reply to terminal page on RACH
                    Allocation of SDCCH for further signalling (call establishment)

                  Stand-alone Dedicated Control Channels, SDCCH
                    Inward and outward direction
                    Time slot in TDMA frame, corresponding to slot 1 of the Broadcast Carrier
                    Signalling in connection with registration and call establishment



              Figure 2.35



Terminal synchronization to base station

              When a terminal is switched on or moves into the coverage area of a new cell,
              the first step is for the terminal to check and adjust itself to the local radio
              environment in the cell. It has to scan over all the 124 radio channels allocated
              for GSM and find the channel with the strongest broadcast carrier (It looks for
              channels containing periods with sine wave bursts.) It then synchronizes to
              this carrier and reads the data on the BCCH. This implies:
              - Fine-tuning of the local oscillator frequency (master oscillator) to minimize
                 the frequency error between the terminal and the base station
              - Setting the counters that determine the complex TDMA structure, so that the
                terminal’s TDMA timing (TDMA hyper structure) coincides with that of the
                base station
              - Determination of the network’s ID code (several operators in a country may
                be sharing the GSM band), the cell’s ID code and allocated radio channels
                and the broadcast carriers in adjacent cells

              The BCCH also informs the terminal about the maximum transmit power it
              may use and the minimum input level to the receiver to be allowed to access
              the base. See figure 2.36.




                                              43
DM1 DIGITAL MOBILE TELEPHONY



                         The Idle Mobile Monitors BCCH/CCCH
                         BCC: - fixed non - hopping carrier with
                                constant output power
                              - 2 parameters are set for each cell:
                                   a) MIN - RX - LEV - A CCESS
                                   b) MS - TX - PWR - MAX
                         Mobile must scan 125 RF carriers and search for PSW
                         (Pure Sine Wave burst). Then it shall synchronize on this carrier
                         and read BCCH data.

                         Mobile may include optional storage of BCCH carrier information
                         to reduce its carrier search time.

                         When mobile makes a call or answers a call, it shall use the CCCH uplink.
                         Then the mobile shall tune to a DCCH which is allocated by the network.

                         On DCCH there will be a call set up procedure and then the mobile
                         will be allocated a TCH.



                    Figure 2.36.
                    See also section 2.3.2.

                    Registering with the base station

                    After the successful locking on to the Broadcast Carrier of a suitable operator
                    and cell (step 1 in figure 2.37) the terminal has the right to start signalling. The
                    next step is to register.



GSM. Contacts between base and terminal before a call is set up
1. Selection of base station and ID check                     4. Establishment of call from base
   Select strongest broadcast carrier                            Base pages over cells within traffic area of terminal
   Frequency synchronization                                     Terminal replies on paging channel
   Synchronization of TDMA frame                                 Base assigns signalling channel to terminal
   Check of base station ID                                      (in cell where the terminal is situated)
   (if unsuitable, another broadcast carrier selected)           Information exchange between terminal and base
2. Registration                                                  Base assigns traffic channel
   Paging of base by terminal                                    Terminal switches over to traffic channel
   The base assigns registration channel
                                                              5. Updating of location
   Information exchange between terminal and base
                                                                 Update of location (2 above) when terminal moves
   (authorization, location registration)
                                                                 to cell belonging to new traffic (location) area.
   Terminal switches over outward paging channel
3. Establishment of call from terminal
   Terminal page with request for signalling channel
   Information exchange between terminal and base
   Base assigns signalling channel
   Terminal switches over to traffic channel




                    Figure 2.37

                    Through the registration, the terminal is accepted by the network so that it can
                    be reached by calls from the network. Part of the registration is that the
                    network stores information about the location area in which the terminal is
                    situated. Registration takes place both when the terminal is switched on or get

                                                         44
DM1 DIGITAL MOBILE TELEPHONY


into radio coverage and when it enters a cell belonging to a new location area.
The terminal notices when it enters a new location area as this information is
transmitted continuously on the BCCH.
As part of the registration procedure, the GSM network checks that the termi-
nal is authorized for connection (Authentication) and may also check that the
unit is not listed as stolen (enquiry to the Equipment Identity Register, EIR).
Hereafter, the terminal monitors continuously the signalling channel (Paging
Channel, PCH) over which the base station pages terminals belonging to that
location area (that might comprise several cells).
If the terminal moves into another cell, synchronization to a new broadcast
carrier takes place. If the cell belongs to a different location area, re-
registration takes place so that the network can transfer paging signalling on
the PCH to the new location area. (The size of a location area is a trade-off
between heavy registration signalling in small location areas and heavy
paging signalling in large location areas containing many cells.)
Signalling for registration is initiated by the terminal which sends a paging
message over the RACH, whereupon the network assigns an SDCCH to the
terminal via a data message on the AGCH. Registration signalling includes
authentication.
As described in section 2.5.2, successful registration of a roamer with a base
station (new location area) results in the Visiting Location Register sending a
message to the subscriber’s Home Location Register with details of the
subscriber’s ID and where he should be paged for incoming calls. If necessary
a cancellation message is sent to the VLR where the roamer was registered
previously.

Call set up

Setting up calls to or from a terminal requires extensive signalling for transfer
of address information and allocation of a radio channel/time slot. Initially
signalling is via the CCCH (Common Control CH) and, subsequently, the
SDCCH (Special Dedicated CCH). The outcome is that the call is assigned to a
traffic channel. The procedure makes it possible for the network to determine
in which cell within the location area the terminal is situated.
The setting up of a call to a terminal is initiated by the network paging the
terminal over the PCH (Paging CH) in all cells belonging to the location area.
The terminal acknowledges the call on the RACH (slotted Aloha). The
procedure makes it possible to determine in which cell of the location area the
terminal is situated. Thereafter, the network sends a message to the terminal
via the Access Grant Channel (AGCH), instructing it to switch over to a given
SDCCH, which has an associated SACCH. The SDCCH is used for transmis-
sion of the calling and called-party numbers, for authentication, for sending
encryption keys, etc. Finally, a traffic channel is allocated to the terminal. The
SACCH is used for setting the transmission power.
For setting up a call from a terminal, the terminal sends a call request via the
RACH. The network sends back details of the allocated SDCCH on the
AGCH. Further signalling takes place as described above. See also figure
2.38.




                             45
DM1 DIGITAL MOBILE TELEPHONY



        Call set up on request from terminal
                 Base - terminal                      Terminal - base
                                                   1. Call request (RACH)
        2. Allocation of CDCCH (AGCH)
                          3. Signalling dialog (SDCCH)
                          4. Traffic on traffic channel

        Call set up by base
        1. Paging (PCH)                            2. Hear I am (RACH)
        2. Allocation of CDCCH (AGCH)
                          3. Signalling dialog (SDCCH)
                          4. Traffic on traffic channel


Figure 2.38


Handover decisions are based on a host of different radio parameters
measured both by the terminal and the base-station equipment (MAHO). See
figure 2.39.



      Handover and power control
      The mobile measures:
        - Signal strength from own base (TCH/BCCH)
        - Quality from own base (TCH)
        - Signal strength from the 6 strongest neighbour cells (BCCH)

      The values are sent to BSS on SACCH
        - The report takes 500 ms
        - ARQ is not used since all values are updated continuously
        - The transfer can be interrupted by other data messages

      The Base measures:
        - Signal strength and quality from mobile TCH
        - Signal strength at unused channels (interference)
        - BS       MS Distance (For time alignment)
       The BSS system decides handover and power control by evaluating the
       measurements values.
       Handover can also be initiated from the fixed network because of traffic aspects.



Figure 2.39

The measured data on local radio conditions at the terminal are transmitted to
base via the SACCH. The following information is used by the MTX when
deciding the best cell for handover:
- Carrier level (RXLEV) and connection quality (RXQUAL), i.e. the bit error
  probability, for the connection between the terminal and the base.
  Averaging is done over 12 seconds.



                               46
DM1 DIGITAL MOBILE TELEPHONY


- Signal levels at the terminal receiver of broadcast carriers from nearby cells.
- Distance between base and terminal. This parameter is obtained from the
  timing advance procedure.
- Interference level in the base receiver in idle time slots.

A variety of hand over algorithms based on these data can be used to
determine the handover instant. Some hysteresis is desirable so that repeated
hand overs back and forth can be avoided in overlap coverage areas.
Power control in the base and terminal transmitters reduces the average
interference level due to co-channel interference. This gives better average
speech quality, especially if frequency hopping is employed. Frequency
hopping implies averaging of the co-channel interference over several
channels and, consequently, the cell planning does not have to be based on
the worst case of interference. (However, the full advantage of interference
averaging is only obtained in systems based on DS-CDMA.) Control of the
terminal transmitter power also reduces the battery drain.
Power-control decisions are based on the carrier level and transmission quality
at the terminal and base. If these values are unnecessarily high, commands
will be sent to the opposite end of the link to reduce the transmit power. On
the other hand if the carrier level or connection quality is too low, the trans-
mitter power in the other end will be increased.
Discontinuous transmission and reception are used. Discontinuous transmis-
sion means that transmission is stopped during pauses in speech. This requires
reliable detection by a voice activity detector (VAD) of gaps in incoming
speech signal. The advantages of discontinuous transmission are lower
average levels of co-channel interference and lower power consumption by
the terminals. One drawback, however, is that totally silent intervals are
perceived as disturbing. It is therefore necessary to generate a rough approxi-
mation of the background noise level during pauses in speech (comfort noise).
Because the data rate required to describe the background noise is low, the
capacity of the SACCH is adequate for this.
With discontinuous reception, if the transmission quality is too low during a
20 ms speech frame, output of the detected signal is suspended. This is called
Frame Erasure and is controlled by the channel decoder, see section 2.3.3.2. If
only a single, isolated speech frame is disrupted, the previous frame will be
repeated. However, if several consecutive speech frames are disrupted, several
repetitions of a previous frame will cause strong quality degradation. For each
repetition after the first one, the output level is progressively reduced down to
0, and comfort noise is inserted instead.
The main signalling needed during a call is summarized in figure 2.40.




                             47
DM1 DIGITAL MOBILE TELEPHONY



                         Signalling during a call
                            on SACCH
                            from base
                               power command
                               time advancement
                               frequency hop structure
                               frequencies used by adjacent channel

                            from terminal
                               BER on traffic channel
                               signal levels from adjacent cells
                               comfort noise

                            on FACCH
                            from base
                               command to switch channel (frequency and time slot)
                            Different training sequencies ("colour codes")
                            Mobile Assisted Hand-Over (MAHO)
                            Discontinuous transmission
                            Discontinuous reception




              Figure 2.40


2.3.2.2   Adapting a terminal to the radio environment in a new cell

              Time slot 0 of the Broadcast Carrier is used in time division multiplex for
              several different signalling channels. The TDM structure comprises ten
              consecutive number 0 time slots. The primary TDMA frames is in this case
              part of the type B multiframe, which comprises 51 basic frames. One time slot
              in the TDM structure is occupied by the FCCH, one by the SCH and the
              others are divided between the BCCH and the CCCH (see figure 2.41).




                                             48
DM1 DIGITAL MOBILE TELEPHONY



     Broadcast carrier. Signalling over time slot 0 (T0)



     7   0 1 2 3 4   5 6 7   0 1 2 3 4     5 6 7           0 1 2 3 4       5 6 7   0 1 2 3 4       5 6 7   0




  Logical T0 channel     C    F   S    B       B       B       B   C   C     C     C   F   S   B
  (TDM channel)
                                                   TDM frame
                                                   (Ten x T0)
                         F: Frequency Correction Channel (FCCH)
                         S: Synchronization Control Channel (SCH)
                         B: Broadcast Control Channel (BCCH)
                         C: Common Control Channels (CCCH)
                         F and S occupy one time slot each per TDM frame
                         B and C together occupy 8 slots per TDM frame


         Broadcast carrier. Signalling over time slot 1 (T1)


         0 1 2 3 4   5 6 7   0 1 2 3 4     5 6 7           0 1 2 3 4       5 6 7   0 1 2 3 4       5 6 7   0




             Logical T1 channel    S       S       S       S

              S: Stand-Alone Dedicated Control Channel (SDCCH)




Figure 2.41


When a terminal has no stored data on the radio environment at the time it is
switched on, the first step it takes is to scan all GSM channels and to record
the field strength. The terminal then returns to the strongest channel to check
if it is a broadcast carrier. If not, the terminal checks the next strongest
channel and so on. This procedure enables the terminal to find the strongest
broadcast carrier and, hence, it has preliminarily selected the best cell, to be
connected to.
The terminal then performs fine-tuning of the frequency and synchronization
to the base TDMA structure by first receiving the FCCH (Frequency
Correction Channel) and, thereafter, the SCH (Synchronization Channel). In
addition to synchronization data with respect to the TDMA structure, the SCH
also transmits the Base Station Identity Code (BSIC), which consists of the
network code and the base station’s colour code. (If the terminal were to seize
a carrier belonging to another operator, it would have to scan for a new
broadcast carrier.) The terminal then receives information on the BCCH. The
BCCH continuously transmits information on the identity of the network (ope-
rator) and cell, and on the channel allocations for the cell and the broadcast
carriers for the six adjacent cells.




                                  49
DM1 DIGITAL MOBILE TELEPHONY



2.3.2.3   Measuring the signal levels from adjacent cells

              The terminal receives information over BCCH from the current base station
              about the frequencies of the broadcast carriers from the adjacent cells. As
              described in section 2.2.2, there is time during each TDMA frame for the ter-
              minal to measure the level of a carrier from an adjacent cell. To ensure that
              readings are reliable, averaging must be carried out over the fast fading.
              Therefore, several measurements are made of each carrier before the mean
              values are sent over the SACCH to the base. The terminal also needs to
              identify the cell from which the carrier is being transmitted (during extreme
              propagation conditions, the carrier from a remote cell may be stronger than
              the carrier from the adjacent cell).
              Identification of the measured carrier is done by noting the BSIC (Base Station
              Identity Codec) transmitted on the SCH, which is placed in time slot 0 on the
              broadcast carrier. The terminal measures the identity of a carrier during the
              last, idle TDMA frame in the multiframe. (This applies to full-rate traffic
              channels. On half-rate channels, one of the free time slots allocated to the
              other half-rate channel is used.)
              A complication here is that the base stations may not be mutually time
              synchronized. This means that, to start with, the terminal has to listen to the
              BCCH on the broadcast carrier from an adjacent cell for an entire TDMA
              frame to be certain of capturing a 0 time slot. This alone is not enough,
              however, since the 0 time slot is time multiplexed between several signalling
              channels. The SCH uses only one in ten of the 0 time slots.
              For this reason, two different multiframes are used. The inward and outward
              traffic channels use multiframe A (26 basic TDMA frames), whereas the
              broadcast channels use multiframe B (51 frames). This means that the idle
              TDMA frame that is used for listening will slide over the TDMA frames in
              multiframe B, thus ensuring that, after a number of A multiframes, the termi-
              nal will have reached the correct 0 time slot in the broadcast channel of an
              adjacent cell. See figure 2.42.




                                          50
DM1 DIGITAL MOBILE TELEPHONY



   Sliding multiframes
                                                                                                                                51 frames = 235 s


   FS               B                       C               FS               C                      C               F S                 C                    C               FS                 C                    C              FS                  C                       C


        T                       T                       T           A               T                       T                       T                           T                    T                       T              A           T                       T                       T
             T                       T                       T           A               T                       T                       T                           T                      T                    T              A               T                       T                   T
                    T                       T                       T            A              T                       T                       T                           T                       T                   T               A           T                       T                   T
                         T                       T                       T              A            T                       T                       T                           T                       T                      T           A               T                       T




                                                                                                                                                                                                                                                                                                    TCH
     T                          T                       T                       T            A              T                       T                       T                           T                       T                   T               A           T                       T
      T                             T                       T                       T            A              T                       T                       T                           T                       T                   T               A               T                   T
                T                        T                       T                       T              A               T                       T                       T                        T                       T                      T           A               T
                     T                          T                       T                       T               A            T                       T                      T                           T                       T                       T           A           T
    T                       T                           T                       T                       T            A              T                       T                       T                        T                          T                   T               A           T
         T                       T                          T                       T                       T               A            T                       T                      T                           T                       T                       T           A           T




                                                                                                                                                                                                                                                                                                    1326 frames = 6.12 s
                T                       T                           T                       T                       T            A              T                       T                       T                           T                       T                   T               A
                     T                       T                           T                       T                       T              A            T                       T                       T                          T                       T                       T           A
     T                      T                       T                        T                       T                          T            A              T                       T                    T                          T                       T                       T           A
            T                    T                       T                           T                       T                       T              A            T                       T                       T                          T                       T                       T
    A            T                      T                       T                           T                       T                       T            A              T                       T                       T                           T                       T                   T
         A              T                    T                       T                          T                       T                        T              A            T                       T                      T                           T                       T
             A               T                      T                       T                           T                       T                       T            A              T                       T                       T                           T                       T
        T            A              T                    T                       T                           T                       T                       T              A            T                       T                      T                           T                       T
             T           A               T                      T                       T                           T                    T                          T            A              T                       T                       T                           T                   T
                 T               A              T                    T                       T                           T                       T                       T              A            T                       T                      T                           T
                        T               A            T                      T                       T                           T                       T                       T            A              T                       T                       T                           T
        T                       T            A              T                    T                       T                           T                       T                       T              A            T                      T                       T                           T
             T                       T              A            T                      T                       T                        T                          T                    T               A              T                       T                       T                       T
                    T                    T              A               T                    T                       T                           T                       T                       T              A            T                      T                       T
                         T                       T              A            T                      T                       T                           T                       T                       T            A              T                       T                       T
        T                       T                       T            A              T                    T                          T                        T                       T                       T              A               T                       T                   T




                                                Figure 2.42


2.3.2.4                  Structure of signalling frames

                                                The structure of some of the signalling frames mentioned above is shown in
                                                Figure 2.43. The frequency-correction frame (FCCH) consists of an
                                                unmodulated carrier pulse with a small frequency shift relative to the nominal
                                                carrier frequency. The synchronization burst (SCH) has a longer
                                                synchronization sequence than the normal TDMA frame, to ensure that very
                                                reliable time synchronization is achieved. The paging burst (RACH) from the
                                                terminal to the base is shorter than the others, because the terminal may not
                                                yet know the suitable timing advance which is needed to compensate for pre-
                                                sent propagation delay. To prevent paging bursts from spilling over into
                                                adjacent time slots, a much larger guard slot than normal is needed.




                                                                                                                                                 51
DM1 DIGITAL MOBILE TELEPHONY




                     Signalling frames in the GSM.
                                                      Time slot 0.58 ms

                        Guard slot                                             Guard slot

                                   Normal burst (TCH)
                                                         Sync.

                          Tail                                                        Tail
                                          Frequency correction (FCCH)



                          Tail                                                        Tail
                                           Frame synchronization (SCH)
                                                     Extended sync.



                                  Random access (RACH)
                                  Sync.

                         Extended tail                                Tail




              Figure 2.43



2.3.3     Channel coding and interleaving
2.3.3.1   Traffic channels

              Traffic channels are either full-rate or half-rate, and both can be used for
              speech or data channels with different data rates. It would take too long to
              look at all the cases, but the channel coding of three types of traffic channels
              are discussed below:
                    a) Full-rate traffic channel for speech (TCH/FS)
                    b) Full-rate traffic channel for 4.8 kb/s (TCH/F4.8)
                    c) Half-rate traffic channel for 4.8 kb/s (TCH/H4.8)
              As mentioned above, the structure of a full-rate traffic channel corresponds to
              the transmission of 26 TDMA frames in 120 ms. Twenty four of the frames
              are used for traffic, which means that on average 200 traffic frames per
              second are transmitted (one time slot every five milliseconds). The time for
              one time slot in a TDMA frame is 0.577 ms, during which time 114 (2 x 57)
              bits are sent. In the case of a half-rate traffic channel, 12 traffic frames are sent
              in 120 ms, i.e. 100 time slots per second. Thus, a full-rate traffic channel
              transmits 22.8 x 103 b/s (200 x 114), and a half-rate traffic channel
              11.4 kb/s. See figure 2.44.



                                            52
DM1 DIGITAL MOBILE TELEPHONY



                            Channel coding GSM
                            From full rate speech encoder
                               260 bits every 20 ms ⇒ 50x260 = 13 kb/s

                            From channel encoder
                               Full rate channel
                               456 bits every 20 ms ⇒ 50x456 = 22.8 kb/s
                               Half rate channel
                               456 bits every 40 ms ⇒ 50x456 = 11.4 kb/s

                            4.8 kb/s data channel on full rate channel
                            + 1.2 kb/s for network signalling functions
                                120 bits every 20 ms ⇒ 50x120 = 6 kb/s
                                Channel coding:
                                240 input bits ⇒ 456 output bits

                            2.6 kb/s for data channel on full rate channel
                            + 2.4 kb/s for network signalling functions
                                240 bits every 20 ms ⇒ 50x240 = 12 kb/s
                                Channel coding:
                                240 input bits ⇒ 456 output bits
                            2.4 kb/s for data channel on half rate channel
                            + 1.2 kb/s for network signalling functions
                                144 bits every 40 ms ⇒ 25x144 = 6 kb/s
                                Channel coding:
                                144 input bits ⇒ 456 output bits




              Figure 2.44


2.3.3.2   Speech transmission (TCH/FS)

              The speech coder in the first-generation GSM outputs a binary signal in the
              form of sequences of 260-bits at a rate of 50 blocks per second (20 ms per
              block). The bits are classified according to their sensitivity to transmission
              errors.
              Class Ia includes bits for which transmission errors result in a strongly
              disrupted output signal from the speech decoder. If transmission errors occur
              in the class Ia group (despite FEC channel coding), the 20 ms frame will be
              replaced by the preceding frame from the speech coder (“frame erasure”). To
              enable error detection, three parity bits are inserted into the class Ia group
              (Cyclic Redundancy Check, CRC).
              Assigned to class Ib are bits for which transmission errors result in fairly large
              degradation of the speech quality. Therefore FEC is used. Class Ia (including
              the parity bits) and class Ib bits are then combined with four tail bits (since a
              convolution code with constraint length of 5 is used). This gives a block
              comprising a total of 189 bits, which is coded in a 1/2 rate convolution coder.
              The coder outputs 378 bits (2 x 189).
              The remaining bits from the speech coder are assigned to class II. Because
              these are relatively non-critical as regards the impact of transmission errors on
              speech quality, they are not given any protection against bit errors through
              FEC. Thus, the channel coder arrangement outputs a total 456 bits every
              20 ms, which matches to the capacity of a full-rate channel (see figure 2.45a
              and b)

                                              53
DM1 DIGITAL MOBILE TELEPHONY



 Channel coding and interleaving on TCH/FS

                     Ia             Ib                     II
Block from           50             132                   78     260 bits 50 times/s = 13 kb/s
speech coder

                      CRC
                      (error detection)


Block coding
                  25 25 3           66            66                                78
for error
detection

                                                       tail


Resorting       25              3         66      25 4 189 bits
                          66                                                        78
Adding of tails
                                               Convolutional coding R = 1/2
                                               (constraint length of 4)

 Convolutional
 coding                                         2 x 189 = 378                       78
 (class I bits)
                                    456 bits 50 times/s = 22.8 kb/s

Split up into
8 subblocks     57         57            57          57         57     57      57        57
of 57 bits




                               Unaccessible
                               frame
          TDMA frame
       (Each time slot in TDMA accommodates 2 x 57 user bits)




        Figure 2.45a




                                                54
DM1 DIGITAL MOBILE TELEPHONY



         Fullrate speech channel GSM THC/FS, cont

         456 bits interleaved over 8 half bursts
              57     57          57          57    57       57    57        57



         Burst format
          1    57   1     26 1      57   1

                        148


         8-burst block-diagonal interleaving

              A         B         C           D         E

           20 ms
                    AA AA BBBBCCCC                 D D D DE E E E
                          AA AA BBBB               C C C C D D D DE E E E

                         ca 40 ms



Figure 2.45b


The reason for adding four tail bits is as follows. In a convolution code, which
is decoded by a Viterbi arrangement, the decoding is based on calculation of
the Euclidean distances between the received signal and different paths
through the trellis. Apart from the current radio symbol, several previous and
subsequent symbols contribute to the distance. Therefore, if there is a sudden
break in transmission after the last information symbol in the block, the
trailing symbols are given less decoding information and, consequently, have
a higher error rate than the other bits (see also module DT12).
The error rate for the last part of the burst can be substantially reduced if
enough tail bits are added to reset the memory cells in the channel coder to
zero at the end of each burst. The number of tail bits follows from the
constraint lenght. In this way, a known final state in the trellis is obtained in
the same way that there is a known starting state. Because the decoding can be
based on known start and end states, the number of paths through the trellis
will be lower at the start and end. This means that the bit error rate will be
lower for the first and last bits in the block input to the channel coder (see
figure 2.46). This is exploited by placing class Ia bits at the beginning and
end of the input sequence to channel coder.




                                 55
DM1 DIGITAL MOBILE TELEPHONY



          Varying bit error rate over a TDMA burst

          Bit error rate
          from channel coder


                                                        Without tail




                                                          With tail



                                                                        Bit number in
             0              50              100             150
                                                                        data sequence
                                                                        to channel coder


                 Figure 2.46


                 A block from the channel coder comprising 456 bits is then divided into 8 sub
                 blocks of 57 bits each. These are inserted into the allocated time slot (physical
                 channel) in eight successive TDMA traffic frames by an interleaving arrange-
                 ment. (Besides 24 traffic frames, a multiframe also contains one signalling
                 frame and one idle frame. The non-traffic frames are skipped.) Since there are
                 114 user bits in each time slot, each time slot will therefore contain informa-
                 tion from two adjacent speech frames. The speech coder, the interleaver and
                 the TDMA frame arrangement create a time delay of about 40 ms in an ideal
                 case with unlimited processing speed, see section 2.3.3.5. (Additional delays
                 in the speech and channel coders bring the total transmission delay up to
                 about 70 ms.)


2.3.3.3   Transmission of 4.8-kb/s data on TCH/F

                 Apart from the data signal itself, 1.2 kb/s is needed for synchronization and
                 signalling in the fixed network. Accordingly, 6 kb/s need to be transmitted.
                 The incoming data signal is split up in blocks of 120 bits every 20 ms. Prior
                 to convolution coding at a rate of 1/3 and a constraint length of 5, waists of 4
                 bits is inserted between sub blocks comprising 15 bits (see figure 2.47). In ad-
                 dition, a 4 bit tail is added. The waist arrangement reduces the errors in nearby
                 bits in the same way as described for tails. The waist and tail extend the block
                 to 152 bits. The number of bits obtained after channel coding is 456, which
                 corresponds to a gross data rate on the traffic channel of 22.8 kb/s
                 (50 x 456).




                                             56
DM1 DIGITAL MOBILE TELEPHONY




               4.8-kb/s data channel on a full-rate traffic channel (TCH/F4.8)

               Block from 15 15 15 15 15 15 15 15 120 bits 50 times a second = 6 kb/s
               data modem



                Addition       15 4 15 4 15 4 15 4 15 4       15 4   15 4   15 4   152 bitar
                of tail and
                                 W     W   W      W     W        W     W      T
                waists
                                           W: waist T: tail

                                                    3x152=456
                     Convolutional
                     coding: R = 1/3


              Figure 2.47


              An interleaving arrangement is introduced after the channel coding. The out-
              put from the channel coder is 456 bits, 50 times a second. These are divided
              into 19 words of 24 bits, and the words are distributed among the time slots
              allocated to the traffic channel in 19 adjacent traffic frames (the signalling
              frame and idle frames in each multiframe are skipped). This results in an
              interleaving delay of more than 100 ms. (A longer delay is often permitted in
              data transmission than in two-way speech.)


2.3.3.4   Transmission of 4.8 kb/s data on TCH/H

              In the transmission of 6 kb/s over a half-rate traffic channel, the margin
              available for channel coding is much smaller than in the last case. A half-rate
              traffic channel accepts 456 bits every 40 ms, and 6 kb/s corresponds to 240
              bits being transferred 25 times a second. Channel coding consists of the
              following steps (see figure 2.48):
              - Addition of 4 tail bits to the input block of 240 bits
                 (to fit a convolution code with a constraint length of 5)
              - Convolution code with R = 1/2 generates 488 bits (2 x 244)
              - 32 bits are removed by puncturing, leaving 456 bits (puncturing is
                described in module DT12, section 3)

              Interleaving involves dividing a block of 456 bits into 16 sub blocks, which
              are placed in 16 consecutive traffic time slots in the half-rate traffic channel
              (signalling frames are skipped).




                                             57
DM1 DIGITAL MOBILE TELEPHONY



                4.8-kb/s data channel on a half-rate traffic channel (TCH/H4.8)

                Block from                                                240 bits 25 times a second =
                                              240
                data modem                                                6 kb/s

                                                                      tail


                    Addition                    240                          244 bits
                                                                      4
                    of tail




                                                           2x244=488

                    Convolutional coding:
                    R = 1/2

                Puncturing
                of 32 bits                                  488-32=456
                                                           456 bits       25 times a second = 11.4 kb/s



                   Figure 2.48



2.3.3.5     Transmission Delay

                   An important parameter, affecting the subjective transmission performance of
                   the total, integrated network with fixed and mobile parts is the transmission
                   delay of the radio connection. See section 2.5.1. The one-way delay should be
                   kept below around 70 ms. It is influenced by the delay in the speech coder,
                   the TDMA framing and the interleaving. See figure 2.49.


   Interleaving GSM
                                        20 ms

   Coded        Speech frame n-1    Speech frame n     Speech frame n+1
   speech frame


   Time slots

                                                                             Speech frame n-1   Speech frame n
   Detected speech frame

     Total delay: ≈ 60 ms

     Delay from interleaving: ≈ 20 ms




                   Fig 2.49




                                                      58
DM1 DIGITAL MOBILE TELEPHONY


2.3.4   Radio modem
           GSM uses GMSK (Gaussion filtered MSK) modulation with BTb = 0.3, where
           B is the Gaussian filter’s 3-dB bandwidth and 1/Tb is the data rate of the input
           signal to the modulator. (Tb = Ts, where Ts is the length of the radio symbols.)
           This filtering complies with the specification that the modulation spectrum
           shall be attenuated by 30 dB 200 kHz from the carrier frequency. Filtering of
           the modulation spectrum in a filter having Gaussian characteristic and
           BTb = 0.3 has only a fairly small effect on the main part of the spectrum (see
           figure 2.50). The effects on the spectrum of filters with different values of
           BTb is shown in figure 2.51.



                         Power spectrum S (f )
                                                   2




                   dB                              4 QAM Nyquist filter
                    0
                                                   (Root Rized Cosine α = 0 , 35)

                  -20                                      MSK

                  -40

                                                            GMSK
                  -60
                                                            (B ⋅Tb = 0 ,3 )
                  -80                                                         (f − fo )
                        0      1 / 2Tb    1 / Tb       3 / 2Tb   2 / Tb



           Figure 2.50




                                         59
DM1 DIGITAL MOBILE TELEPHONY




                            0

                                                         BbT =    (MSK)
                                                                     1.0
                           -20
                                                                            0.7
                                                                                  0.5

       Spectral density    -40

                                     0.16
                                      0.2
                           -60
                                                  0.25
                                                   0.3
                           -80                     0.4




                          -100




                          -120
                                 0          0.5             1.0            1.5          2.0   2.5
                                                   Normalized frequency: (f-fo)T




Figure 2.51

With increased filtering of the modulation spectrum, the waveform starts to get
distorted. The result is degraded receiver sensitivity relative to the theoretical
detector characteristics for MSK (which is the same as for 2PSK and 4QAM).
See figure 2.52. The figure also shows that there will be an additional
degradation due to limitations at the practical implementation.




                                                  60
DM1 DIGITAL MOBILE TELEPHONY



   Bit error rate as a function of normalized signal-to-noise ratio

                     10-1

                       5


                       2

                     10-2

                       5


                       2

                     10-3
    Bit error rate




                       5


                       2

                     10-4

                       5


                       2

                     10-5

                       5


                       2

                     10-6
                            4       5    6    7     8    9     10    11   12   13   14   15   16
                                                             Eb/N0 (dB)

                                         GMSK BbT = 0.20 (measured)
                                         GMSK BbT = 0.25 (measured)
                                         MSK BbT = 0.20 (measured)
                                         Theoretical antipodal, 4QAM, MSK
                                BbT: normalized bandwidth of transmitting Gaussian low-pass filter
                                     in GMSK modulator




Figure 2.52


The filter with BTb = 0.3 has fairly small effect on the waveform. Therefore,
apart from a considerably steeper spectrum flank, the characteristics of GMSK
is very close to MSK. We shall therefore study the simpler MSK type of mo-
dulation.
MSK can be considered either as a special variant of linear, 4-QAM or as
orthogonal 2-FSK with phase continuity in the transitions between successive
symbols.



                                                  61
DM1 DIGITAL MOBILE TELEPHONY


                   Starting with standard Nyquist-filtered 4QAM (figure 2.53), the first step is to
                   go over to O-QAM (Offset QAM), see figure 2.54. This eliminates the paths in
                   the signal diagram through origo, which gives a considerable reduction in the
                   envelope variations.




Quadrature AM (4-QAM)

                                       DSBS.C. modulator
           db/2 (b/s)    Baseband                                                        Baseband        db/2 b/s
                          modem                       AM1                                 modem
                        (modulator)                   AM2                               (modulator)
                                                                                  f0
db (b/s)                  Nyquist
            Serial-       filtering                    C1, C2, C3, C4                                  Serial-
            parallel      Antipodal                                                                    parallel
           converter                                                                                  converter
db = 1                    signals           90                               90
    Tb
                       Baseband                       QM1                                Baseband
                        modem                         QM2                                 modem
           db/2 (b/s) (modulator)                                                       (modulator)      db/2 b/s

                   Baseband                      Radio spectrum
                   spectrum                                                   C4            QM1         C1
                                                                                                              PSK
                                                                    f - f0                                    MSK
                                        f                                                                     CPM
               0         d/4                -d/4       0      d/4
                                                                             AM2                        AM1

                                                             Signal
                                                             waveform
               -4Tb                   4Tb
                                                                              C3                        C2
                                            t                           t                   QM2
                        -2Tb 0 2Tb
                                                                                       C1   C3    Deep dip in
              Baseband impulse response                                                           signal envelope
                                                                                       C2   C4




                   Figure 2.53




                                                      62
DM1 DIGITAL MOBILE TELEPHONY



Widening of the modulation spectrum in a class-C transmitter amplifier. OQAM (Offset QAM)
                                                                                          DSBS.C. modulator
                                                   db/2 (b/s)               Baseband
                                                                             modem                           AM1
                                                                           (modulator)                       AM2
                                                                                                    f0
                   A                  B   db         S       P                                               C1, C2, C3, C4
QAM modem                 Class-C
 (modulator)            transmitter                Serial-parallel
                                          b/s        converter                                 90
                                                                            Baseband                         QM1
                                                                Delay                                        QM2
                                                                 Tb          modem
                                                db/2 (b/s)                 (modulator)



                                                                      1               QM1
                                  QAM                        Tb =         C4                         C1
                                                                     db                                      PSK
                                                                                                             MSK
                                                                                                             CPM

                                       OQAM                               AM2                       AM1


                                          f - f0

               I       A                                                  C3                         C2
                                                                                      QM2
               I       B
                                                                                 C1      C3
                                                                                              Do not occur
                                                                                 C2      C4




                       Figure 2.54


                       The last step is to use another filtering than Nyquist filtering in order to obtain
                       a constant envelope signal, see figure 2.55. The drawback is considerably
                       larger spectrum width. The practical implementation of GMSK generally takes
                       advantage of the fact that also GMSK with good approximation can be con-
                       sidered as a form of linear 4QAM. See figure 2.56. (Even if GMSK strictly is
                       not a linear modulation, there are mathematical relations that can transform the
                       signal to a linear QAM modulation, "linearized GMSK").




                                                             63
DM1 DIGITAL MOBILE TELEPHONY



                        MSK as linear modulation (QAM)
                                                                                    ± cos ( π t )
                                                                                            2Tb
                                               D/A                            S
                                                                ±
                                                                                             2Tb      4Tb                   cosω0t
                                                                    ±
                                         db/2                                 t                                   t          f0
                                                                2Tb
                        db b/s
                                  Coder                ±                ±                                                                   v
                                                           Tb           3Tb             Tb
                                                                                                                      90
                                                                                               3Tb
                                                                              t                                   t         sinω0t
                           db = 1
                               Tb        db/2

                                               D/A                            S
                                                                                    ± sin ( π t )
                        Impulse response of transmitter filter S:                           2Tb
                                                  0 < t < 2Tb

                                                                                  v = ± sin ( π t ) cosω0t ± sin ( π t ) sinω0t =
                                                                                              2Tb                 2Tb
                                                 t                                                 π                        1
                                  2Tb                                             = cos (ω0 ±          ) t = ± cos 2π( ƒ0 ±    )t
                                                                                                   2Tb                      4Tb
                            (Ts = 2Tb)
                        (The polarity of the exciting Dirac pulses is determined both by the preceding radio
                        symbols and by the value of the incoming baseband bit).




                  Figure 2.55



GMSK modulator (GMSK = Gaussian-filtered Minimum Shift Keying)
MSK interpreted as QAM (Complex signal representation)

       10010110                                            Digital signal processing                   Radio monolithic circuit
                                                           in CMOS VLSI                                     cosω0t
ƒ'i
                                                                                                      Ib
                                         ƒ'i               φ'                      φ'                        cosω0t . cosφ
                                                                                             cos
                                                                                                                      cos(ω0t + φ)
                                                ∫ dt
                                                                    Gaussian
                                 (NRZ)                                filter
  φ'
                                                                                             sin                  .
                                                                                                      Qb -sinω0t sinφ
                                                                                                                                      ~
                                                                                                                                     IsI = I
                                 Complex envelope:                                                    -sinω0t
                                                                                                                Q
  φ                              ~
                                 s = Ib +jQb = cosφ + jsinφ= ejφ                                                                        ~
                                                                                                                                        s
                                                                                                      Qb = sinφ
                                                  ~
       φ' corresponds            Complex signal: sejω0t = ej(ω0t+φ)
       to MSK                                        ~
                                 Physical signal: Re[sejω0t] =cos(ω0t+φ)                                                φ
                                             ~                                                                                              I
       φ corresponds             (Normalize |s| =1 )
                                                                                                                              Ib = cosφ
       to GMSK                   (cosω0tcosφ - sinω0tsinφ = cos(ω0t + φ)




                  Figure 2.56

                  If instead MSK is considered as a form of FSK, the starting point is to
                  introduce phase continuity between consecutive s 2-FSK symbols. This



                                                                    64
DM1 DIGITAL MOBILE TELEPHONY


reduces by half the minimum value of the frequency difference between the
two frequencies in the FSK pair, which gives orthogonality.
One of the symbols in the FSK symbol pair is displaced by + ∆f relative to the
suppressed carrier frequency, and the other by -∆f. ∆f = 1/4Ts is the lowest
value, giving an orthogonal symbol pair. See figure 2.57. In the signal plane,
the signal vector is rotated during each symbol either π/4 or –π/4
depending on the value of the corresponding input bit. As MSK is a type of
FSK modulation, it can be detected by a simple, non-coherent FSK detector.
However, this is non-optimum and the receiver sensitivity becomes about 3.5
dB less.




                MSK (FFSK)

                                                      (1): + ∆f

                                                                        (1) Binary
                                                          start point
                                              ø                         (0) input signal


                                                      (0): - ∆f


                                                          f= f0 + fi = f0 ± ∆f
                      fi = 1 dø                           ∆f =
                                                                 1
                           2 dt
                ∆f                                               4Ts
                            (1)          Ts         2Ts
                 0                                                t
                                              (0)
                -∆f


                      ø
               π/2

                              (1)    Ts (0)         2Ts
                                                                  t


              −π/2        during one symbol:
                                                     π
                          linear phase change with ±
                                                       2
                (Ts = Tb)         (fi "instantanious" frequency relative to f0)
                FFSK: Fast Frequency Shift Keying




Figure 2.57


MSK thus shows the following differences from normal Nyquist-filtered 4-
QAM:
- The transmitter filter does not have a Nyquist-related transfer function. To
  obtain MSK with constant envelope, a transmitter filter is used whose
  impulse response, ht(t), comprises a half sine period of duration 2Tb.

                                    65
DM1 DIGITAL MOBILE TELEPHONY


            - The excitations of the transmitter filters in the I and Q channels are mutually
              displaced by one bit period, Tb, which corresponds to incoming bits being
              fed alternately to the I and Q channels. This gives O-QAM, which also
              helps to give constant envelope.
            - The polarity of the antipodal symbols in the I and Q channels are
              determined by the value (polarity) both of the present input bit and of the
              previous bit to the modulator. This correlation between the current and the
              immediately preceding symbol complicates the channel equalization. It is
              therefore eliminated through suitable precoding.


2.3.5. Channel equalization
            The system data rate of the GSM is 271 kb/s, i.e. the duration of a symbol is
            3.7 ms. The specification for GSM stipulates that the system must be able to
            handle time dispersion up to 16 ms (16 µs equalization window), which
            corresponds to four symbols. Time dispersion over 16 ms implies that the
            impulse response of the channel can cover five sampling points (see figure
            2.58). This is the width of the time discrete impulse response to be processed
            in the channel equalizer (equalizer window, see figure 2.31).


                     Radio channel impulse response (time discrete)


                                                     16 µs




                                                                                    τ
                                          Tb
                                          3.7 µs


            Figure 2.58

            Because of the relatively short data burst in a TDMA time slot (0.55 ms), the
            variation of the impulse response of the radio channel during this interval is
            fairly small even for high speed terminals, especially as the training sequence
            is placed in the middle of the burst. Thus, the setting of the channel equalizer
            is constant during each burst and determined by the training sequence in the
            middle.
            The rapid changes in the channel’s impulse response are due to independent




                                        66
DM1 DIGITAL MOBILE TELEPHONY


fading of the signal components with different propagation delays. The
distance between two fading dips is roughly half the wavelength, i.e. approx.
0.15 m. For a terminal travelling at 90 km/h (25 m/s), there will therefore be
around 17 fading dips a second. One complication in going over from 900
MHz to 1800 MHz is doubled doppler frequency for a certain terminal
velocity. This results in a reduction in the correlation time, i.e. larger
variations of the impulse response during one data burst. (The time correlation
function is the Fourier transform of the doppler spectrum.)
Two types of channel equalizers have been evaluated:
a) Combination of linear equalization and decision feedback (see figure 2.59)
b) Maximum Likelihood Sequence Estimation (MLSE) based on a Viterbi
   arrangement.



   Suppression of intersymbol interference

                                   Post-sampler impulse response
                                                               A                  a0
     "1"         t                  t n = τ + nTs
           0                                                               a -1        a1
                 T     C       R              A                                             a2
                                                                     a-2                            (t-τ)
     (τ: delay of main propagation path)
                                                                        -Ts 0 Ts            2Ts
  Antipodal baseband transmission                                     -2Ts
                         No
                       +                                     TR                                  Digital
             T       C      R K-1             K     K+1      det
  Digital                                                                                        output
  input signal                                                                                   signal
 ••X
     k-1 Xk Xk+1 • •   +    +    +                  +         +            +
                                                                   ±a 1        ±a 2
                                                                                        "0"          +1
                                                                                        "1"          -1
                               Td       Td              Td          Td
               Linear equalizer for
               suppression of a -1 and a -2         decision feedback
                                                    for suppression of a 1 and a 2
 (Ts: Symbol duration)                              (Td: Time delay corresponding
                                                         to symbol length Ts)



Figure 2.59


Although the two options are fairly comparable in terms of performance and
complexity, the most widely used is the Viterbi arrangement.
The result of a simulation of the performance using a simple two-ray model of
the time-dispersive radio channel is shown in figure 2.60.




                                   67
DM1 DIGITAL MOBILE TELEPHONY



  Channel equalizer performance (two-ray propagation model)
          pb

  10 -1        a) Linear equalizer (6 taps) & decision feedback
                  (4 taps)
               b) Viterbi: 16 states (2 4)



 10 -2                                                   b           a


                                                               T = Delay between rays
                                                               T =o
                                                                  symbol time
                                                                               T
 10 -3
                                                                               To
                    1        2             3         4           5


Figure 2.60

No diversity gain is obtained when there is a zero delay between the two
propagation paths. As the delay, T, increases, there is an initial fall in the bit
error rate, since the channel equalizer can distinguish between the two
propagation channels with independent Rayleigh fading and combine the
signals so that diversity is obtained. When the delay is more than four symbol
periods, the time dispersion window that the equalizer can handle is exceeded.
Any further increase in the time difference between the two rays will result in
a rapid deterioration in performance.
A suitable amount of time dispersion will therefore improve the detector char-
acteristics by means of frequency or multi-path diversity. See figure 2.61.


  GSM - System performance
  (early measurements)
  BER
  10-1
                                                    Without coding
                                                    With rate 2/3 conv. code
                                                    Flat Rayleigh fading (τ=0)
                                                    Time Dispersive Rayleigh fading (τ=3T)
  10-2                                                       (two-ray model)




  10-3




  10-4
          8    12       16   20       24       28    Eb/No
                                                      dB



Figure 2.61


                                 68
DM1 DIGITAL MOBILE TELEPHONY


In MLSE, the demodulator determines the most probable input sequence
(maximum likelihood) considering the received sequence and the measured
impulse response of the propagation channel. The most likely transmitted
sequence is that having the shortest Euclidean distance to the received
sequence. The comparations are based on simulated sequences, which are
determined both by the transmitted sequences and the time dispersion
(impulse response).
The principle of this arrangement is shown in figure 2.62.



    Viterbi arrangement

                                         Simulated transmission channel
             All conceivable             with no noise or interference
             sequences
         ?        S     ?            MOD      Propagation           DEMOD
                                              channel (time                     Simulated sequence
                                              dispersion)                       (noise free)
                                                                            A
                                                                                           Determine
                               Propagation channel                                         the
                                  impulse response                      Measure
                                                                        Euclidean          sequence
                                                                        distance           giving
                                                                        between            the shortest
                                                  Correlator            A and B            Euclidean
                                                                                           distance
                                                          Detected training     Detected
                                                          sequence          B
                                                                                sequence
                                                                                (with noise)
                                           Data       S      Data



                                DEMOD

                 Receiver




Figure 2.62


In principle, the MLSE compares all possible transmitted sequences must be
generated in the receiver and the distance to the received sequence
determined. However, this is evidently not possible, as the number of
sequences is almost infinite (2114, since a data burst contains 114 user bits).
Nonetheless, the comparison can be made step by step using the Viterbi
procedure. Each step involves considering all possible sequences during 16
µs, which corresponds to the time-discrete impulse response, with a maximum
width of 5 samples. Besides the current symbol, the values of 4 other symbols
must be considered. This corre-sponds to 24 = 16 states. The procedure can be
interpreted as Viterbi coding of a convolution code.
The complexity of the equalizer increases sharply with an increase in the
number of states. During the original design of GSM, it was decided that the
equalizer would be too complex if more than 16 states were required. This,
therefore, had a decisive influence on the design specification. A trade-off had
to be made between the maximum time dispersion the system could handle
and the maximum system data rate, se section 2.2.7. In extreme cases (such as
in the Swiss Alps), time dispersion may exceed 16 µs, which means that
measures to reduce the time dispersion have to be adopted (such as suitable
antenna siting and use of directional antennas).


                                    69
DM1 DIGITAL MOBILE TELEPHONY



2.4   Radio performance
        The GSM specification stipulates the highest permissible bit error rate for dif-
        ferent traffic and signalling channels for different combinations of time disper-
        sion, C/I and C/N. Thus, type approval testing involves a multitude of
        measurements. Only some of these are dealt with here.
        The measurements are made through laboratory tests, in many cases using a
        fading and time dispersion simulator. The simulator generates a transfer
        function (impulse response) for the propagation channel with several fading
        signal components with varying delays. The parameters that describe the rapid
        fading (Rayleigh or Rice, maximum Doppler frequency) can be set for each
        subsignal. The channel simulator can be set to a number of standardized time
        dispersion models (see figure 2.63). It is assumed in the majority of test cases
        that the subsignals with varying propa-gation times are subject to independent
        Rayleigh fading. The specification stipulates that the channel equalizer shall
        be able to cope with time dispersion within a 16-µs window.



           Test-channel power profiles (type-approval testing of GSM)



           dB        Rural (RA)                        dB        Typical Urban (TU)
            0                                           0

           -10                                         -10

           -20                                         -20

           -30                                    t    -30                                 t
                                                  µs                                       µs
                 0    5       10   15        20              0     5     10      15   20


           dB         Bad Urban (BU)                   dB        Hilly Terrain (HT)
            0                                           0

           -10                                         -10

           -20                                         -20

           -30                                    t    -30                                 t
                                                  µs         0    5      10     15    20   µs
                 0    5       10   15        20




        Figure 2.63


        Type testing includes measurement of the noise-limited sensitivity (transmis-
        sion performance for Eb/N0 = 8 dB) and the performance with co-channel
        interference (C/Ico = 9 dB) and with adjacent channel interference
        (C/Iadj = -9 dB). The type approval specification gives the permissible
        degradation for a number of traffic and signalling channels for these three test
        cases. A few of the test specifications are shown in figure 2.65. Other test
        cases are the bit error rate at the demodulator output (i.e. without the aid of
        channel coding) at a high C/N (C = -115 dBW), with no interference and
        with the TU propagation channel.




                                        70
DM1 DIGITAL MOBILE TELEPHONY



 Type approval test criteria for the GSM
                           Noise-limited                Co-channel interference C/Ico =9dB
                           sensitivity
                           C=-132dBW Eb/No =8dB         Adjacent channel interference C/Iadj=–9dB

                           TU50                         TU3                          TU50
                           Frequency hopping:           Frequency hopping:           Frequency hopping:

                            Without      With           Without         With          Without     With

  TCH/FS      FER             3%         2%            21%             3%             6%           3%
              RBER Ib        0.4%       0.3%            2%            0.2%           0.4%         0.2%
              RBER II         8%         8%             4%             8%             8%           8%

  TCH/F 4.8   BER             10-4       10 -4           3             10 -4          10-4         10 -4
  TCH/F 2.4   BER            2•10-4      10 -5           3             10 -5         3•10 -5       10 -5

  SDCCH       FER             10%        4%            22%             4%            10%           4%

 TU50      = Typical Urban, 50 km/h
 FER       = Frame Erasure Rate
 RBER      = Residual Bit Error Rate             (Ib and II: see section 2.3.3.2).



                  Figure 2.64

                  Several parameters are related to the speech transmission quality: the residual
                  bit error rate (RBER) is specified for the speech blocks during which error
                  correction for class 1a bits works satisfactory, i.e. the CRC decoder has
                  verified the block. The frame erasure rate is the number of blocks in which
                  class 1a bits from the convolution coder contain errors (detected by the CRC).
                  The performance requirements shown in figure 2.64 corresponds to the
                  Typical Urban channel model (TU) with two terminal speeds: 3 and 50 km/h.
                  The require-ments are also given for the cases with and without frequency
                  hopping. As is clearly apparent, frequency hopping gives a considerable
                  improvement in performance at the low terminal speed (3 km/h).


2.5        The fixed network
2.5.1      The speech path

                  One of the major problems in connection with the fixed telephone network is
                  delayed echoes. The main cause is the hybrid between the 2-wire and 4-wire
                  part of the network, see figure 2.65 and 2.66.




                                                  71
DM1 DIGITAL MOBILE TELEPHONY



Terminals                                   Transit station
(Telephone sets)
                   Local                             Trans-                     Local
                   station                           mission                    station
                                                     channel
                                                   (Communi-
                                                   cations link)

           Local network                   Trunk network (4-wire)                       2-wire
           (2-wire)                            FDM/TDM
                                            Trunk connection

                                                4-wire
                             Multi-
       Hybrid      Balance   plexing                               Multi-
                     load    equip-       Amplifiers
                                                                   plexing
                             ment                                  equip-
                             (FDM                                  ment
  2-wire                       or                                                          2-wire
                              TDM)



           Terminal                                                          Terminal



           Figure 2.65



                    Telephony: two-wire and four-wire connections




                                       Hybrid                  4-wire                   Hybrid


                                                              Potential
                             2-wire                           instability                           2-wire

                                                             (singing)
                             Balancing                     (echo effects)
                             circuit




                                                            Repeaters


           Figure 2.66

           For economic reasons, the final part of the access network, connecting the
           telephones consists of two wires, i.e. the telephone line is used for both trans-
           mission directions. On the other hand the long distance transport network
           must have different transmission equipment and lines for the two directions.
           This is called 4-wire. The hybrids forming the interface between the 2-wire
           and 4-wire parts of the network give fairly low isolation between incoming
           and outgoing lines, i.e. signals from the distant subscriber arriving to the hy-


                                                  72
DM1 DIGITAL MOBILE TELEPHONY


brid is reflected back to him. This could lead to instability if the gain in the 4-
wire network becomes too large.
Even if this does not happen echoes could be noticeable. Fairly strong echoes,
delayed more than about 30 ms, become disturbing and the annoyance
becomes worse with increasing delays and increasing echo level. In the nor-
mal fixed network problems with delayed echoes occur only for very long
transmission lines, especially when geostationary satellites are used. See figure
2.67.


   Interconnection of DLMR and                                Satellite repeater in
   public telephone network                                   geostationary orbit

    Transmission delay
            50-100 ms    12 kb/s 64 kb/s    One-way delay




                                                                    km
                                            2x36000 km 1/4s                                 EX
                                                                              ES      EC




                                                                    0
                                                                  00
        R          T                                                                       TDM




                                                                36
                                            EX
                        EC   TM    MXT             EC    ES
                                           TDM
        T          R

            DLMR                                        64 kb/s speech codec
  EC:  Echo control
  TM:  Transmultiplexer
       64 kb/s    12 kb/s
  ES: Earth station
  EX: Telephone exchange                     (It is assumed that a 12-kb/s speech codec is
  MTX: Mobile telephone exchange             used for the digital land mobile radio system)



Figure 2.67

To solve the problem with echoes in extreme situations, echo control is
introduced, either echo suppression or more advanced echo cancellation, see
figure 2.68. An echo suppressor breaks the incoming line to a hybrid when
the outgoing signal dominates. An echo cancellator includes an adaptive
network that is set to the same characteristics as 2-wire input to the hybrid.
Thus a compensating signal is generated that is added in opposite polarity to
the outgoing echo from the hybrid.




                                  73
DM1 DIGITAL MOBILE TELEPHONY



                      Echo control

                                                         Level
                                                         detector
                                     2-wire
                                                   Echo Control             4-wire
                                                        unit

                                                         Level
                                                         detector

                                                     Echo suppressor




                                                                       Error
                                                                       signal
                                     2-wire
                                                   Echo Echo                4-wire
                                                        simulator



                                                    Echo canceller



              Figure 2.68

              Echoes become more of a concern when digital cellular systems are included
              in the fixed network. The reason is the considerable additional delay caused
              by the combination of advanced speech coding (much more than for 64 kb/s
              PCM), TDMA formatting and especially interleaving. This means that echo
              control is needed also in local and regional networks. Another complication is
              additional echo effects due to less isolation between speaker and microphone
              at hands-free operation of terminals.
              Cellular systems use other types of speech codecs than the 64 kb/s PCM
              codecs used in the fixed network. This makes it necessary to introduce
              transmultiplexers in the interface between the mobile and the fixed network.
              See figure 2.67. It has been a design problem to avoid degradation in the
              speech quality, when passing through the transmultiplexers.


2.5.2     Switching and control
2.5.2.1   Structure

              The Public Land Mobile Networks (PLMN) run by different operators
              constitute islands in the Public Switched Telephone Network (PSTN). When
              the PSTN initiates a call to a mobile terminal belonging to a PLMN, the call
              request is fed to the interface between the PSTN and the PLMN. The interface
              consists of the operator’s Gateway Mobile Switching Centre (G-MSC). Details
              on all the sub-scribers belonging to the PLMN are contained in the Home
              Location Register (HLR) database.
              In the simplest case, there will only be one HLR in the mobile network that is
              connected to the G-MSC. An incoming call is therefore routed direct to the
              HLR, which contains a host of subscriber data, e.g. the subscriber’s mobile

                                              74
DM1 DIGITAL MOBILE TELEPHONY


               network number, which mobile services shall be provided to each subscriber,
               security codes to prevent unauthorized access to the network, and the location
               of roamers registered in another MSC with its associated Visiting Location Re-
               gister (VLR).


2.5.2.2 Calls to mobile terminals

               The first step when a call request is made to a mobile subscriber is to send a
               data message to the mobile network (operator) serving the subscriber. This ini-
               tial request follows the standard calling procedure on the PSTN (or ISDN)
               number. Every mobile subscriber is thus allocated a normal phone number
               (Mobile station ISDN number) comprising a country code and a network ope-
               rator code NDC (National Destination Code) plus a subscriber number issued
               by the operator. By means of the country code and the NDC, the fixed
               network (e.g. the PSTN or ISDN) establishes a connection with the operator’s
               gateway (G-MSC) (see figure 2.69).



                       GSM.     Connection to the public telephone network
                       Public Switched PLMN
                       Telephone
                       Network                             On registration of mobile
                       (PSTN or ISDN)                      terminal in V-MSC              Base
                                                                MSRN
                                     G-MSC                                      V-MSC
                       Mobile                         MSRN
                       subscriber                     (Routing of call
                                                      to V-MSC)                           Base
                       ISDN
                       (Normal
                       telephone                HLR                              VLR             TMSI
                       number)
                                                                                                 IMSI
                                         MSISDN         IMSI

                          MSC       : Mobile Switching Centre
                          PLMN      : Public Land Mobile Network                        Terminal
                          G-MSC     : Gateway MSC
                          HLR       : Home Location Register
                                    : Visiting MSC
                                                                                          SIM      (IMSI)
                          V-MSC
                          VLR       : Visiting Location Register
                          SIM       : Subscriber Identity Module
                          IMSI      : International Mobile Subscriber Identity
                          MSRN      : Mobile Subscriber Routing Number
                          TMSI      : Temporary Mobile Subscriber Identity




               Figure 2.69


               The MSC transfers the call to the HLR for the called subscriber. Here, the
               number is replaced by the subscriber’s International Mobile Subscriber
               Identity (IMSI), which is also stored in the Subscriber Identity Module (SIM)
               or, if not used, permanently coded into the terminal. The IMSI has the same
               form as a normal telephone number, i.e. a country code, mobile network code
               and the subscriber number.
               In the case of a non-roaming subscriber, the terminal will be within a location
               area belonging to the G-MSC (assuming that the operator uses only one HLR),
               in which case paging can be initiated immediately. If the terminal is roaming



                                                 75
DM1 DIGITAL MOBILE TELEPHONY


              within the area covered by the operator, the call request must be processed
              further within the operator’s PLMN. The HLR associated with the G-MSC will
              hold information on the V-MSC with which the terminal is currently
              registered. This information will have been sent to the HLR by the VLR with
              which the terminal has registered (through the IMSI) and which has allocated
              an MSRN (Mobile Subscriber Routing Number) to the terminal. This
              temporary number comprises a country code, a trunk code for the VLR and a
              temporary subscriber number. Using the MSRN, the G-MSC is able to connect
              the call to the V-MSC, which then pages the terminal in accordance with the
              procedure described in section 2.3.2.



2.5.2.3   Security against unauthorized access

              Because a mobile radio link is more vulnerable to listening-in and
              unauthorized usage than is the public telephone network, the following
              subsystems features are available:
              Encryption of messages and some system signalling associated with a given
              subscriber. Temporary subscriber numbers are also used for the identification
              of subscriber during the main part signalling procedure, to prevent an
              unauthorized party from being able to locate a subscriber by intercepting the
              IMSI. The IMSI is replaced by the TMSI (Temporary Mobile Subscriber
              Identity) as soon as possible in different signalling procedures over radio
              links.
              Authentication. This involves checking that a terminal, wishing to make a
              connection to the network, is authorized and has subscribed to the requested
              service. Encryption procedures are used for transmission of electronic signa-
              ture (signed response) to prevent unauthorized parties from sending false
              authorization data.
              Checking the (manufacturer’s) serial number of a terminal unit. The network
              can ask a terminal to provide this number so that it can be checked against a
              database (Mobile Equipment Identity Center) containing details of equipment
              reported as stolen or as not functioning properly.
              Encryption and authentication are based on matching keys (KI) stored both in
              the subscriber SIM and in the authentication database (Authentication Center,
              AUC) connected to the subscriber’s home switching center (H-MSC) and
              HLR. In addition to the IMSI, the SIM (Subscriber Identity Module) contains
              the encryption and authentication keys, and the algorithms for computing the
              enciphering sequence and the response to the authentication request from the
              network. The corresponding information on all the subscribers belonging to
              the HLR are held in the AUC database. The algorithms are the same for all
              subscribers but the encryption KI is individual. KI is the secret key used by the
              encryption and authentication system (see also the session-key procedure
              described in Module S1).
              In the terminal the signed response (SRES) sequence to be transmitted for
              authentication is formed in the terminal. The authentication algorithm
              combines the key (K1) with a random sequence (RAND), which is different
              for each call. The RAND is transmitted to the terminal, which has access via
              the SIM to K1 and the authentication algorithm. The terminal can therefore
              generate the signed response (SRES) and send it to the network. The terminal
              will only be accepted by the network if the SRES sent as reply by the terminal


                                          76
DM1 DIGITAL MOBILE TELEPHONY


is identical to the sequence that has been computed by the AUC and stored in
the VLR. The VLR can request the SRES from the HLR (see figure 2.70).



  GSM. Security arrangements                            RAND


                                       Base station             Terminal
     H-MSC               V-MSC         Encryption                   SIM
                                       unit, K c               KI , A3 , A 5, A8
                                                        SRES

                                        RAND = Random sequence
               Triplet                  Kc    = Session key
      AUC                VLR            SRES = Signed response
               RAND                     KI    = Secret key
                 Kc                     AUC = Authentication Centre
               SRES                     H-MSC = Home Mobile Switching Centre
  Terminal procedures                   VLR   = Visiting Location Register
  Authentication                                    TDMA
   RAND K I                RAND K I                 Frame number


   Algorithm              Algorithm             Algorithm
       A3                     A8                    A5
                             Kc                         Encryption sequence
       SRES
                                  Plain text
                                                    +              Cipher text
                                  Cipher text
                                                    +              Plain text



Figure 2.70


The final encryption sequence that is added to the plain text to produce the
cipher text is obtained in two steps. First, the session key, Kc, is obtained by
combining the random sequence as above with the encryption key, K1 (the
secret key) using the encryption key algorithm (A8). The final encryption
sequence is then obtained by combining Kc with the current frame number (in
the hyperframe) using the encryption algorithm (A5).
On the fixed network, the authentication and encryption processes require ac-
cess to a triplet of parameters: SRES, RAND and Kc. Since the RAND must be
different every time it is used, The HLR (with support from the AUC)
computes several triplets with different RANDs for each terminal. On receipt
of a request from the VLR, the HLR transmits a number of triplets for a
roaming terminal. For encryption/decryption of outward and inward traffic,
the VLR (or HLR if the terminal is not a roamer) sends the current encryption
keys, Kc, to the relevant base stations. The arrangement with different Kc keys
for each call means that the only units that know the secrete key K1 is the
AUC and the terminal.
Only the actual data sequence is encrypted – not the training sequence.
Encryption and decryption is implemented through by Modulo-2 addition of
the identical encryption sequences to the transmitted and received signals.
To prevent stolen or defective equipment being connected to the network, a

                            77
DM1 DIGITAL MOBILE TELEPHONY


special database (Mobile Equipment Identity Center) is set up. The
manufacturer gives every terminal unit a serial number (Mobile Equipment
Identity), which is stored in a memory that is difficult for unauthorized per-
sons to access and modify. The terminal will transmit this number when
requested to do so by the network.




                            78
DM1 DIGITAL MOBILE TELEPHONY



3 D-AMPS, original system
3.1 Overview
         The development of digital mobile telephone systems has differed considera-
         bly in the USA as compared to Western Europe. This explains the many
         essential differences between the Digital AMPS system (D-AMPS), originally
         called American Digital Cellular (ADC) and GSM. The analog mobile
         telephone system, AMPS (Advanced Mobile Phone System), covered almost
         the entire USA around 1985 and served then the needs of the majority of its
         users. The overriding problem was that AMPS started to become saturated
         1990 in the major urban areas owing to the shortage of frequencies. There was
         short term only limited possibilities to increase the traffic capacity by reducing
         the cell sizes. The principal reason for adding digital speech transmission to
         AMPS was to obtain a substantial improvement in spectrum efficiency.
         Work on the specification of a digital mobile telephone system started in
         1988, when the Federal Communications Commission (FCC) initiated a study
         phase with the stipulation that a new digital system must offer the long-term
         potential to provide spectrum efficiency ten times higher than that of AMPS.
         The study work was co-ordinated by the TR-45.3 working group set up by
         the Telecommunications Industry Association (TIA). The work was based on
         a demand specification issued by the Cellular Telecommunications Industry
         Association (CTIA) and the result was the IS-54 standard – the Digital-AMPS.
         Two system solutions were presented to the working group: narrowband
         FDMA (N-FDMA) and narrowband TDMA (N-TDMA). The overall system
         requirement was that a threefold improvement in spectrum efficiency should
         be obtained to start with by accommodating three speech channels in a
         30-kHz radio channel. Two variants of N-FDMA were submitted: one by
         ATT/Bell and the other by Motorola. The N-TDMA system proposal was
         submitted by Ericsson. Pilot systems were developed and demonstrated in
         field tests. From the results of these, the working group drew up a
         recommendation for N-TDMA, followed by a detailed standard specification:
         EIA/TIA-IS-54. The considerations taken info account when selecting TDMA
         are summarized in figure 3.2.
         The D-AMPS system was to start with an add-on to the analog AMPS, the two
         systems forming an integrated system. The digital system should be gradually
         introduced in the main urban areas. System capacity was increased by
         replacing an analog 30 kHz base-station unit for one speech channel by a di-
         gital unit for a 30 kHz TDMA radio channel for three speech channels. Each
         time a unit is exchanged in a cell, the total number of speech channels in the
         system was increased by two.
         The analog system alone would continue to serve the rural areas for a long
         time yet, which meant that mobile terminals would have to switch between the
         the analog and the digital system to make full use of the integrated system
         both inside and outside the main urban areas. The original D-AMPS system
         also depended on the analog system for most of the signalling, e.g. for setting-
         up calls and allocating traffic channels. The signalling complexity of the origi-
         nal D-AMPS system was therefore much lower than in the GSM system.
         Initially, the D-AMPS network constituted isolated islands within an otherwise
         analog system. It must be possible to exchange an analog base station in an
         individual cell for a digital one, without the need to change the overall cell-
         frequency structure. This would hardly be possible if the system were based

                                      79
DM1 DIGITAL MOBILE TELEPHONY


on FDMA, whereby a 30 kHz analog channel would be replaced by three di-
gital 10 kHz channels. Because these would end up in the same cell, adjacent
channel selectivity approaching 70 dB would be required. This is
incompatible with the adjacent channel performance of existing analog
systems, which must use cell structures based on an interleaved channel plan,
with a guard band of several channels between each utilized channel in a cell.
This permits adjacent channel selectivity of only 30-40 dB. The unrealistic
high requirement on adjacent channel selectivity using adjacent channels in
the same cell was avoided with the use of TDMA. This was the principal rea-
son why N-TDMA was chosen instead of N-FDMA. See figure 3.1.


        FDMA
                                                                30 kHz channels




                                                                10 kHz channels


                Co-existence in same cell puts high require-
                ments on Adjacent Channel Attenuation




Figure 3.1a


          TDMA fits into the frequency reuse plan for AMPS



                               A                               A/D
                       A              A                   A            A
                               A                               A/D
                       A              A                   A          A/D
                               A                               A/D
          Replace one 30 kHz single voice path          A: old analog system
          channel with 3 TDMA voice paths               D: digital/TDMA system



Figure 3.1b

The TDMA arrangement thus accommodated three speech channels per 30
kHz channel. Continued advances in speech coding could eventually result in
a further doubling of the capacity (six speech channels in a 30-kHz frequency
slot). As in the GSM, the system solution for the D-AMPS system therefore
allows each carrier to carry twice the number of half-rate traffic channels. An-
other way in which the spectrum efficiency can be enhanced in the long term
is through tighter geographical packing (smaller cell clusters). Thus, the long-
term potential of the D-AMPS system complies with the FCC objective of
more than ten times improved spectrum utilization as compared to that of the
Analog AMPS. To start with, however, the digital system will have to be
adapted to the same cell structure (cluster size) as used for the analog system.


                               80
DM1 DIGITAL MOBILE TELEPHONY


          Development work continued after 1990, resulting in a new specification
          IS-136. The original D-AMPS was augmented by a complete arrangement of
          signalling channels plus control and monitoring equipment, making it an
          autonomous radio system, see section 7.2. It became one of several system
          options for the new PCS band around 1900 MHz. The name was also
          changed to TDMA 136. (Other PCS standards are IS-95 based on DS-CDMA
          and GSM.)
          More recently there have been preparations to adapt D-AMPS to the
          increasing market for data transmission. It has been decided to use EDGE
          (with 200 kHz channels) also for D-AMPS (TDMA 136). See section 7.3.



3.2   System background
      System considerations

          At the over-all system discussions, the points indicated in figure 3.2 were ta-
          ken into account. Several of these have been referred to above. Some of the
          key requirements on the system are summarized in figure 3.3.



                         D-AMPS. System considerations
                         No new frequency band available
                          Gradual introduction into A-AMPS cell structure:
                            - In existing 30 kHz channel raster (cluster site)
                            - In existing cells (sites)

                         Dual-mode terminals
                          A-AMPS only system in rural areas for many years
                          Mix of A-AMPS and D-AMPS in high density areas

                         Two system alternatives evaluated:
                           Advanced 10 kHz FDMA (ATT/Bell, Motorola)
                           Extremely narrow-band TDMA (ERA)
                           (3 time slots in 30 kHz radio channel)

                         Limitations of FDMA alternative:
                           3 adjacent radio channels to be used at one site result in
                           extreme requirements on low out-of-channel radiation



          Figure 3.2




                                        81
DM1 DIGITAL MOBILE TELEPHONY



               D-AMPS. Technical considerations
               Channel spacing 30 kHz
                At least 3 time slots per frame
                  (to meet capacity requirements)
                  (to make time duplex possible)
                  (to make MAHO possible)
                Bandwith per speech channel 10 kHz
                 With low adj. channel requirements ≈ 50 kb/s system
                 data rate is possible over a 30 kHz radio channel.
                 With 30% TDMA overhead, data rate from channel
                 encoder could be ≈ 50(3x1.3) ≈13 kb/s

                Equalizer
                 With 50 kb/s system data rate and using 4QAM,
                 the symbol length becomes 40 µs.
                 Two-tap equalizer gives 40µs equalizing window.
                 Equalizer must adapt to variations over a data burst
                 (burst length ≈ 6.5 ms)

                Interleaving depth
                  Length of TDMA frame (3 slots) ≈ 20 ms
                  (long burst length decreases relative TDMA overhead)
                  Maximum TDMA formating + interleaving delay 40 ms
                  Maximum interleaving depth 2

                New technology available
                 Improved low-rate speech coders
                 Linear transmitters
                 Adaptive DSP




Figure 3.3

The main difficulty was to reduce the bandwidth requirements, so that three
speech channels could be fitted into one 30 kHz radio channel. This was
accomplished by the trade-offs given in figure 3.4. These are further discussed
in section 3.3.




                             82
DM1 DIGITAL MOBILE TELEPHONY



                           System trade-offs
                          Requirement:
                          3 speech channels to fit into 30 kHz radio channel
                          Complied with through:
                          Low rate speech coder (8kb/s)
                          Moderate amount of channel coding
                          Linear modulation (4QAM)
                          Low TDMA overhead, i.e. long bursts
                          Low requirements on adjacent channel selectivity
                          Corresponding system parameters:
                          System data rate: 25 kbaud = 50 kb/s
                          Frame length: 20 ms (or 2x20ms = 40ms)
                          Slot length: 6.67 ms
                          Maximum interleaving depth: 2


          Figure 3.4


          As the frequency planning should be closely aligned with that of the analog
          system, frequency hopping could not be used. Due to the narrow modulation
          no appreciable gain could be obtained from multi-path diversity in the
          equalizer. The scope for introducing interleaving was also limited because of
          the relatively long duration of a TDMA frame. This meant that if reasonable
          diversity gain against fading due to multi path propagation was to be achieved
          for quasi stationary connections (handheld terminals), antenna diversity would
          be necessary also at the terminals. However, this was not introduced as it did
          not give any improvement in spectrum efficiency as the cluster size was
          determined by the analog system. (In the corresponding Japanese system,
          which is not integrated with an analog system, the terminals use antenna
          diversity.)


3.3.   Radio specification
          The requirement that three speech channels should be time multiplexed on a
          30-KHz radio channel imposed heavy demands on the subsystems involved –
          speech coders, channel coders, radio modem and TDMA formatting.
          Advances made since the GSM specification was finalized enabled the data
          rate from the speech coder to be reduced from 13 kb/s in GSM to around
          8 kb/s in the D-AMPS system. The coding rate is also higher in the D-AMPS
          system than in GSM.
          The bandwidth expansion in the modulator is considerably less than in the
          GSM, thanks to the use of linear Nyquist-filtered 4QAM modulation. The
          drawback is that the transmitter output stage must have good linearity char-
          acteristics.
          To reduce the relative overhead in TDMA formatting, longer time slots are
          used than in GSM. This means a smaller relative increase in the system data
          rate in order to accommodate guard slots and synchronization sequences. The
          drawback with long time slots is that the channel equalization must follow the
          changes in the impulse response of the propagation channel during a data



                                      83
DM1 DIGITAL MOBILE TELEPHONY


burst (rendering channel equalization more complex) and that the possible
interleaving depth will be insignificant (otherwise the transmission delay
would become too long).
A summary of the principal radio parameters is given in figure 3.5. Since lin-
ear modulation is used and the requirement for adjacent channel selectivity is
only moderate, a 48 kb/s system data rate can be used over a 30 kHz channel.
The π/4 arrangement reduces variations in the signal envelope which, in turn,
reduces the requirement for linearity in the transmitter amplifier. Nonetheless,
a fairly complex transmitter amplifier with special arrangements to improve
linearity is required.



          Transmission specification for the USA
          Digital MTS (D-AMPS/IS-54)
          Frequency band:               825–850 MHz
          (frequency duplex)            870–895 MHz
          Channel spacing               30 kHz
          Modulation                     π / 4-DQPSK (4QAM)
          System data rate              48.6 kb/s
          TDMA                          Frame 40 ms
          Time slots                    6 x 6.67 ms
          Full-rate channel data rate   13 kb/s
          Speech coder                  Code-excited LPC (CELP) also called
                                        Vector-sum excited LPC (VSELP)
                                         7.95 kb/s
          Diversity                     Channel coding
                                        Interleaving


Fig 3.5


The TDMA structure is shown in figure 3.6. As in GSM, the timing of the
inward and outward structures differs to make time duplex possible (the
received and transmitted time slots in the terminal occur at different times).
In addition, the base instructs the terminals of suitable delays between
incoming and outgoing data bursts, in order to offset different delays in
propagation times between terminals close to and remote from the base sta-
tion. The procedure is basically the same as in GSM (timing advance).
In some situations, a terminal will need to transmit before it has received an
instruction from the base station about what timing advance it should use. To
eliminate the risk of the transmitted data burst covering two time slots at the
base-station receiver, a reduced length data burst is used. This is also similar
to the procedure in the GSM.




                            84
DM1 DIGITAL MOBILE TELEPHONY



D-AMPS:TDMA structure

                                            TDMA frame
                                              40 ms

        1             2                 3                   4         5                 6

                                       6.67
                                        ms



P                                  Terminal          Base
                                                                                        6
 6 Data       Sync             Data             SACCH carrier&
                                                       Base
                                                             ID           Data
    16         28              122                12     12               122
3                                                                                  22
    3                    Reduced length data burst




                                Data                   Base &       Data
    Sync     SACCH                                    carrier ID                        Spare
     28        12               130                                 130                  12
                                                         12

            Sync = Known sequence, used by receiver for frame synchronization
            SACCH = Slow Associated Control Channel
            CDVVC = Coded Digital Verification Code
            RSVD = Reserved for future use
            System data rate:                      324/0.0067 = 48.6 kbits/s
            Net data rate per traffic channel:     260/(0.0067x3) = 13 kb/s




               Fig 3.6

               To facilitate a subsequent transition to half-rate channels, a TDMA frame is
               divided into six time slots instead of three. Initially, two of these are used for
               each full-rate channel, which means that three traffic channels are available.
               The time slots are handled somewhat differently in the two directions. In the
               inward direction, as in the GSM, guard slots are interposed between data
               bursts in adjacent time slots, and short intervals are used for ramp-up and
               ramp-down of the transmission pulse. These intervals are not required in the
               outward direction (TDM instead of TDMA), since the transmitter will not be
               pulsed and the data blocks will be packed close together without any
               intervening guard slots.
               Each time slot carries an information sequence, system signalling (Slow
               Associate Control Channel, SACCH) and an ID code giving information about
               the base station/operator and carrier.
               A synchronization sequence is also needed, which is also used as training
               sequence for the channel equalizer. Each time slot contains 260 traffic bits;
               since 25 frames per second are transmitted and two time slots per frame are
               used for a full-rate channel, the gross data rate for a traffic channel will be
               13 kb/s (260 x 25 x 2).
               A Fast Associate Control Channel (FACCH), which is needed for fast
               signalling during handover, is obtained by “stealing” time frames from the
               speech signal (compare GSM).

                                                85
DM1 DIGITAL MOBILE TELEPHONY


                                The channel equalization requirements differ greatly between the D-AMPS
                                system and GSM. A larger equalizer window is specified for the D-AMPS sys-
                                tem (40 ms), which corresponds to the length of only one symbol period. On
                                the other hand, the channel equalizer has to be adapted to variations in the
                                impulse response of the propagation channel during a data burst. If a Viterbi-
                                type channel equalizer is used, the number of states will be four, since the mo-
                                dulation type employed is 4-QAM. The complexity of implementation is
                                roughly the same as in GSM.
                                Linear Nyquist-filtered modulation is used to minimize the modulation
                                bandwidth. This complicates the transmitter output amplifier as the signal
                                envelope is not constant. To reduce the linearity requirement for the amplifier,
                                a phase shift of π/4 is introduced between each symbol (see figure 3.7a).




                                                         α = 0.5
      Nyquist characteristic                                      f < 1
      (frequency response)                        |N(f)| = 1 för
                                                                 fN 2
          | N(f)|                                                 f > 3
                                                  |N(f)| = 0 för
                                      α=0                        fN 2
                                                                                                       Nyquist
                                                                                                       impulse response
                                                  |N(f)| =   cos2      π f         1   för 1 < f < 3
                                                                        2fN        4       2   fN  2
                                                                                                         hN(t)
               α=1
0.5            α = 0.5
               α = 0.3                                                                                            α=0
                                                                                                                  α=1



                                                                               f                                           t
                                                                              fN                                          ts
      0                0.5                1        1.5             2                        -2    -1         -1     -2

                           1              1                cos2 (......) called raised cosine
                    ds =           fN =     d
                           ts             2 s                ds: symbol data rate




                                Fig 3.7b


                                Thus, the chance of the signal envelope reaching the zero level in some sym-
                                bol transitions is averted. This implies a less stringent requirement for linearity
                                on the transmitter amplifier, since class B or B/C output stages have strong
                                nonlinearity at low power level (see figure 2.4). For the Nyquist
                                characteristic, N(f), a Rised Cosine has been selected, with the value of the α
                                parameter being 0.35. To ensure matched receiver conditions, the same
                                selectivity of the transmitter filter and the receiver filter has been introduced:
                                |N(f)| = |N(f)R(f)|, that is |N(f)| = √ |N(f)|.
                                The modulation spectrum is thus of the Root Rised Cosine type, with
                                α = 0.35. In the case of 4-QAM with a bit data rate ≈ 48 kb/s, the Nyquist
                                frequency, fn≈12 kHz, which corresponds to α 3-dB bandwidth of
                                2fn ≈ 24 kHz. In theory, there is infinite attenuation of the modulation
                                spectrum outside a bandwidth of 2(1 + α)fn ≈ 32 kHz. The spectrum
                                therefore has steep flanks with little power outside the 30 kHz channel slot.


                                                                    86
DM1 DIGITAL MOBILE TELEPHONY



                               Amplifier stage. Relation between input and output levels
                                                                                             Class B/C
                                   Pout

                                                                                                      Class A




                                                                                                                      Pin




                     Figure 3.8




D-AMPS: p / 4-DQPSK modulation

                      Modulator for standard 4-QAM
                                                                                                             ~
                                                                                                    s = Re [ s4-QAM - ejkπ/4 . ejω0t ]

                           D/A             T(f)
           db
             /2                                                                             ejω0t

          Serial-                                                                                         s     Linear
 db
                                                                                                                transmitter
          parallel                                 ~
                                                   s4-QAM          ejkπ/4             π/2
          converter                                                                                             amplifier

           db
             /2
                           D/A             T(f)

      Tb = 1
           db

      Ts = 2Tb                                                        R(f)
                                                                                            ejω0t             Receiver
                                                             kTs                                              frontend

                       Channel
                       equalizer               e-jkπ/4                                π/2
                                     ~
                                     s4-QAM

                                                                      R(f)
                                                             kTs

                Nyquist characteristic: N(f) = T(f) . R(f)
                (Differential coding omitted)

             T(f): Transmitter filter response       R(f): Receiver filter response




                     Fig 3.9



                                                              87
DM1 DIGITAL MOBILE TELEPHONY


The phase shift of π/4 between each symbol is introduced in the output from
the 4-QAM modulator. A compensating phase shift of -π/4 per symbol is
introduced before the channel equalizer, so that the input signal to the channel
equalizer is a standard 4-QAM signal (see figure 3.8).
Differential modulation has been specified so that the receiver in principle can
be realized without the need for a phase-locked local oscillator. This means
that the 4-QAM modulator is equipped with a precoder in the I and Q
channels, the output signals from which correspond to the difference between
the current bit and the preceding bit. For detection, a decoder has been
introduced that gives the inverse function to that of the precoders. However,
because the D-4QAM signal format is unsuitable for the channel equalizer,
transition to D-4QAM takes place after it.
The difference in the data rate from the speech coder (7.95 kb/s) and 13 kb/s
is exploited for channel coding. The principle is the same as in the GSM (see
figure 3.10). In D-AMPS, the bits are also grouped into three classes
according to their sensitivity to transmission errors.




                            88
DM1 DIGITAL MOBILE TELEPHONY




Channel coding and interleaving for a full-rate traffic channel

                               Ia           Ib              II
Block from
                               12           65             82              159 bits 50 times/s = 7.95 kb/sIa
speech coder




                                      CRC


                               12     7          65                                      82
Block coding for
error detection



                                                              Tail


Regrouping                     4 6          65        6 3 5      89 bits                 82
Adding of tail



                                                  Convolutional
                                                  coding, R = 1/2


Convolutional
                                                                                                       260 bits
coding                                      2 x 89 = 178                                 82           (13 kb/s)



Division into two
subblocks of
                                     130                                        130
130 bits




Interleaving

                          20
                          ms               TDMA frame                (CRC: Cyclic Redundancy Check)




                    Figure 3.10

                    The output signal from the speech coder occurs in data bursts of 159 bits
                    every 20 ms. (Speech coding is discussed in section 3.4.) When the signal is
                    passed through the channel coder, the number of bits is increased to 260. The
                    channel coder is adapted to the characteristics of the speech coder such that
                    only certain sensitive bits (77) are protected by FEC channel coding
                    (convolution code with R = 1/2 and constraint length 5.) Twelve of these 77
                    bits are very critical and are therefore also protected by error detection coding

                                                   89
DM1 DIGITAL MOBILE TELEPHONY


                    (seven parity bits). If this group of 12 bits should be subject to transmission
                    errors even after FEC, the same measures will be taken as in GSM
                    (discontinuous reception, i.e. replacing the speech frame with the previous
                    one). 5 tail bits are added, so that the shift register in the encoder is reset to
                    zero at the end of each burst.
                    After channel coding, interleaving takes place over two time slots 20 ms apart.
                    See figure 3.11. The figure indicates that the total one-way transmission delay
                    is about 47 ms, which is about the same value as for GSM. The practical value
                    is around 70 ms, as the digital signal processing will cause some additional
                    delay. See also figure 3.12.


                           D-AMPS. Mapping from speech frames to TDMA burst

                                             Block diagonal interleaving
                           Speech frames
                                                     A2          B2         C2          D2        E2         F2
                            to transmitter
                                              A1            B1         C1        D1          E1         F1

                             TDMA bursts                              A2         B2          C2        D2          E2
                                                           A1         B1         C1          D1        E1          F1

                           Speech frames                  46.7              A           B         C           D
                            from recceiver



                    Fig 3.11


D-AMPS Transmission delay
                            20 ms

                     Speech frame n                  Speech frame n+1

Transmitted   n-2                              n-1                           n                               n+1
time slots           n-1                              n                           n+1                              n+2
                                                6.7 ms
                                                           Detected speech frame n-1     Detected speech frame n


     Transmission delay:
     In speech coder                  20 ms
     Due to interleaving              20 ms
     Due to TDMA formatting            6,7 ms
     Total delay                      46,7 ms
     (Delay in speech decoder neglected)



                    Fig 3.12

                    The diversity gain from channel coding is much lower than in the GSM at low
                    terminal speeds, as the D-AMPS system has few support facilities for the
                    channel coding. Interleaving is insignificant and no frequency hopping is
                    utilized to break up stationary fading structures. See figure 3.13.




                                                           90
DM1 DIGITAL MOBILE TELEPHONY



 Channel coding for D-AMPS. Performance
 ber                                                        ber
 10-1                                                       10-1

                            Solid line: class II                                         Solid line: class II
                            Dashed line: class I                                         Dashed line: class I


 10-2                                                       10-2




 10-3                                                       10-3




 10-4                                                       10-4
        12   14     16      18      20       22        24          12   14      16       18       20     22     24
                           Eb/No                       dB                               Eb/No                   dB

                    Speed: 50 mph                                                      Speed: 3 mph

 Small coding diversity gain for hand-held terminals        Class I and class II refer to figure 3.10
 - No effective interleaving
 - No frequency hopping




                    Fig 3.13

                    During the initial system studies, antenna diversity at the terminals were con-
                    sidered, but not included. The proposed antenna diversity arrangement at the
                    terminals was based on the possibility offered by TDMA to listen to the
                    received signal from both antennas during free time slots occurring before the
                    time slot to be received. Thus the best antenna could be connected well before
                    this time slot and therefore the switching transients disappear before the start
                    of the receive time slot. Performance close to normal selection diversity will
                    be obtained with only one receiver channel. A small degradation relative to
                    this case occurs at high terminal speed, as the fading structure could change
                    somewhat between the channel measurements and the end of the active
                    receive slot.
                    It was estimated that the required protection ratio for hand-held terminals was
                    about 16 dB without, and 11 to 12 dB with, antenna diversity. Even without
                    it, the protection ratio for the D-AMPS system is slightly better than that of the
                    existing analog system. There was therefore no obvious gain from employing
                    antenna diversity so long as the D-AMPS system is forced to use a cell
                    structure that was entirely determined by the analog system.



3.4 Speech coding
3.4.1 64 kb/s log PCM
                    Digitization of a analog signal is in principle achieved in two steps: sampling,
                    in which a time-discrete signal is obtained, and quantization which produces
                    the wanted digital representation of the input signal. See figure 3.14 and 3.15.
                    The resolution of the quantization is usually given as the number of bits

                                                       91
DM1 DIGITAL MOBILE TELEPHONY


required to describe each sample of the digital signal. The more bits, the lower
the quantization noise.


          PCM speech coder

          Encoder           Anti-aliasing filter         Sampling                      Quantizer
                                                          8 kHz                      Time-discrete
          Analog                                                                                            64 kb/s
                                     fg=3.5 kHz                                         to digital
          speech                                                                    (8-bit resolution)


          Decoder                                                               Reconstruction

              64 kb/s           Digital to time-        Time-discrete                                    Analog
                                   discrete                                          fg=3.5 kHz
                                                             signal                                      speech




Figure 3.14



  Conversion from a time-discrete signal to a digital signal
  Time-discrete
  signal                                                           Digital signal
                          Quantizer                    Coder
  (High sampling                                                   (Code-word sequence)
  frequency)

    Output signal (quantized)
                                                                 Binary code                     Input signal
     5        Volt                                                 5 0101
                                                                                                    Quantized
     4                    Linear quantization                      4 0100                           signal
     3                                                             3 0011
                     Quantization steps
     2                                                             2 0010
     1                                                             1 0001
                                                                                           Quantization noise
     0                                                             0 0000

    -1                                                             -1 1001
    -2                                                             -2 1011
    -3                                                             -3 1011     Example:
                                                                               Input signal 2.7 V ⇒
    -4                                                             -4 1100
                                                                               output signal 3 V ⇒
    -5                                                             -5 1101     Code word 0011
         -5     -4   -3    -2   -1   0   1   2     3    4    5
                     Time discrete input signal             Volt




Figure 3.15

According to the sampling theorem, to avoid aliasing distortion it is necessary
to sample a signal that occupies a band of W Hz at least 2W times per second.
See figure 3.16.




                                             92
DM1 DIGITAL MOBILE TELEPHONY



   Sampling theorem
   A baseband signal s(t) limited to band W, without loss of information can be
   represented by a time-discrete signal s'(t), obtained by sampling s(t) more
   than 2W times a second.
   If this condition is met, no aliasing distortion will occur. The original signal can be
   reconstructed by filtering s'(t) through a rectangular low-pass filter with a cutoff
   frequency W.               Sampling at
                              ts = m . To
             A       s(t)                   s'(t)                                    B
                                                          Time-discrete
                 W                                                                       W
                                                        signal processing
                               To < 1
     Low-pass filter               2W                                         Reconstruction
     (anti-aliasing)                                                              filter
                                                        A and B
                                                    1             W

                                                                       f



Figure 3.16


Due to practical limitations, somewhat higher sampling rate is used in practice.
A speech signal can, with moderate degradation, be cut off around 3 kHz, and
it is sampled 8000 times a second.
If a typical speech signal (with fairly high peak factor) is processed by perfect,
linear sampler a signal-to-noise ratio S/N is obtained after a psophometric filter
in its output:
      S/N = 6n - 4 dB
n is the number of bits per sample, S is the power of the speech signal (of
constant mean power) and N is the power of the generated quantization noise.
When measuring the S/N of a telephone line, a psophometric filter is generally
used to get a better estimate of the subjective quality degradation. This is
discussed in module DT13.
It is assumed above that the range of the sampler matches the top-to-top
variations of the speech signal. This is a critical adjustment. If the sampler
range is too small, overload distortion occurs, if the sampling range is too
large, all the sampling steps are not used and thus the effective resolution
corresponds to a less number of bits.
A speech signal in the telephone network has a short term mean power that
typically varies over a range of 30 to 40 dB. It is necessary that the sampler
adapts to these variations. This is called companding. The standard speech
codec for telephony is adapted by replacing the linear sampling algorithm
with a log function, i.e. very small sampling steps are used for low input
signals, and the steps gradually increased for larger input amplitudes.
Adequate speech quality in the fixed telephone network roughly corresponds
to S/N = 30 dB. That means that somewhat higher quality is required for the
speech codec. With a speech signal of constant power and using a linear
sampler (linear PCM), 6 bits resolution is necessary. This corresponds to a
data rate of 8000x6 = 48 kb/s.
With a real speech signal with varying power and using a log type of sampler
it is found that 8 bits resolution is necessary (log PCM), i.e. the data rate
becomes 64 kb/s, see figure 3.17.



                                  93
DM1 DIGITAL MOBILE TELEPHONY



    Signal-to-noise ratio for PCM speech codec
   (S/N)psoph

     60




                                                           M
                                                          C
                                                      rP
     50




                                                     ea
                                                 in
                                                tl
                                                 i
                                              -b
                                           11
                                                      8-bit log-PCM
     40

                                                                      CCITT


     30


                                          M
                                      C
                                     rP
                                 ea
                                in
                              tl




     20
                            bi
                           8-




                                                                              Speech
                                                                              level, dBm0
     10

          -50       -40              -30                  -20         -10      0
                   (definition of dBm0 in module S2, section 2.1)
      psoph: measured with psophometric filter, see module DT13, figure 1.7




Figure 3.17


The figure also indicates the minimum requirements for the S/N for speech
codecs to be used in the fixed telephone network, set up by CCITT. The
requirements are as fairly high, as there might be several conversions between
analog and digital format in a long distance connection.
The procedure of sampling and quantization is is from historic reasons called
with the peculiar name PCM: Pulse Code Modulation. The standard speech
coder used in the fixed telephone network is therefore called 64 kb/s (log)
PCM.
There is also a secondary standard intended for band-width critical transmis-
sion situations (i.e. ocean cables) called 32 kb/s ADPCM (Adaptive Differen-
tial PCM). This codec standard has been used for cordless telephone (section
5). The speech quality is marginally less than for 64kb/s PCM, and the codec
is somewhat more complicated. An advantage of these two types of codecs is
very low delay.




                                94
DM1 DIGITAL MOBILE TELEPHONY


3.4.2   Speech codecs for GSM and D-AMPS
           Background
           Below is given a short review of basic concepts and relations which are
           directly related to the speech codecs used at the original GSM and D-AMPS
           systems. Due to the stiff requirements on good frequency economy for
           cellular systems, speech codecs with much lower data rate than 64 kb/s must
           be used, even at the expence of somewhat lower speech quality than the 64
           kb/s PCM codec, increased delay and much higher complexity.
           These advanced speech codecs belong to the class of hybrid codecs, which
           use a model for the speech generation process, is based on an excitation
           which is filtered in a vocal tract filter. See figure 3.18. The function of the
           speech encoder is to estimate (analyze) the excitation and the transfer function
           of the vocal tract filter. This information is quantized and transmitted to the
           speech decoder, which can then regenerate (synthesize) the speech signal. In
           most cases, the parameters of the vocal tract filter are estimated 50 times per
           second, and the excitation 200 times per second. The information from the
           speech encoder is delivered as packets to the channel encoder every 20
           millisecond. (The value 20 ms corresponds to the time over which the vocal
           tract filter has a more or less constant setting).




              Speech generation model (speaker or speech decoder)
                                          excitation
                             Excitation      e(t)    Vocal tract   Speech spectrum: S(f)= E(f) . H(f)
                             generator                 (H(f))
                                             E(f)

                      a) Voiced sounds; quasi-periodic excitation (line spectrum)
                      b) Un-voiced sounds; noise-like excitation (continuous spectrum)

              a)   IE(f)I2                                     IS(f)I2     formants
                                                                                         line
                                                                                         spectrum




                                                         f                                        f
                                                     4kHz    fundamental                      4kHz
                                                             frequency
              b)

                   IE(f)I2                                     IS(f)I2




                                                         f                                        f
                                                     4kHz                                     4kHz




           Figure 3.18


                                             95
DM1 DIGITAL MOBILE TELEPHONY


For voiced sounds, the excitation is determined by the vocal cord. The transfer
function of the vocal tract filter is determined by the settings mainly of the
mouth and tongue. There is a considerable redundancy in the speech signal.
Advanced speech encodecs eliminate a large part of the redundancy at the
processing and put it back at the decoder. The result is that the data rate can
be reduced without excessive degradation of the speech quality.
The vocal tract filter is generally characterized by 10 - 12 LPC coefficients
(LPC: Linear Predictive Coding). These coefficients are determined by the
mutual correlation between 10 - 20 consecutive speech samples (sampling rate
8000 /sec). See figure 3.19. The transfer functions of the vocal tract filter and
the inverse filter can be computed from the LPC coefficients.



        LPC-analysis determines the transfer function of the
        speech tube filter (and the inverse filter)

          Due to the filtering of the excitation in the vocal tract, the speech samples
          are correlated over 1-2 ms

          The inverse vocal tract filter eliminates this redundancy

          The corrrelation between near-by samples determines the
          correlation function (the LPC coefficients)

          The vocal tract filter and the inverse filter are defined by the LPC coefficients



        speech              Inverse vocal     excitation       Excitation
                              tract filter                      analysis



                                LPC                                   excitation
                               analysis
                                                                      (coded)
        speech encoder
        speech decoder

        speech                                excitation
                                Vocal                          Excitation
                              tract filter                     synthesis
                             (formants)




Figure 3.19


The amplitude function of the vocal tract filter comprises a number of pass
bands, called formants. Their mid frequencies and bandwidths must be
accurately reproduced by the decoder using the LPC coefficients. This is
neccessary for good understanding of the speech content. At a hybrid
encoder, the redundancy introduced by the vocal tract filter is eliminated by
the inverse vocal tract filter, which means that the original excitation of the
speaker is reconstituted, if the input speech is fed through this filter. The
encoder must then estimate the parameters of a suitable model of the excita-
tion (very difficult) and sends over these parameters and the LPC coefficients
to the decoder.
The subjective speech quality and the possibility to recognize the speaker
mostly depends on an accurate estimate of the vocal cord information at

                                96
DM1 DIGITAL MOBILE TELEPHONY


voiced signals (vocals and voiced consonants). This is the major part of the in-
formation in the excitation. For voiced signals, the signal from the vocal cord
is nearly periodic. This means that the excitation is very redundant. A large
part of this redundancy can be eliminated by filtering of the excitation in in
the Long Term Prediction (LTP) filter. The output signal from LTP-filter is
called the innovation. The LTP is performed in principle by taking the
difference between the excitation waveform, corresponding to one vocal cord
period, and the previous one. Therefore, the vocal cord frequency must be
estimated and used to set the parameters of both the LTP-filter in the encoder
and the inverse LTP-filter in the decoder.
In figure 3.20 there are shown typical wave forms related to the signal proces-
sing of a vocal:
a. the input speech signal to the encoder
b. the excitation after the STP (inverse) filter
c. the innovation after the LTP filter
The figure b (corresponding to the original excitation formed by the speaker)
has a high degree of periodicity, which largely is eliminated in figure c.




                              97
DM1 DIGITAL MOBILE TELEPHONY



  Wave forms for vocal, before and after filtering

                    Inverse vocal
                      tract filter
                                      Excitation    Long-Term      Innovation
   Speech signal      LPC-filter
                     (Short-Term                     predictor
                      predictor)                       (LTP)


                   LPC-coefficients           Vocal cord frequency




   1. Speech
      signal




   2. Excitation




   3. Innovation




Figure 3.20


The GSM speech codec
At the first generation of GSM speech codec the Regular Pulse model is used
to estimate the innovation. This means that the innovation waveform during
each 5 ms interval is represented by a series of equidistant pulses ("regular").
Part of the matching of the model to the waveform consists of a choice
between three possible starting times (”phases”) of the first pulse. Then the
amplitude and polarity of the pulses are selected for optimum match. This sig-
nal processing of the speech signal lies behind the full name of the speech
codec: ”Regular Pulse Exited LPC with LTP”.
The signal processing of the excitation also comprises an automatic gain
control, which compensates for the large level differences between different
speech sounds (phonemes). Vocals are much stronger than consonants and in
addition these is a large difference in average power between speech signals.
In the decoder, an inverse gain control is introduced, so that the original level
differences are restored. (This corresponds to the compander function at log
PCM).

                            98
DM1 DIGITAL MOBILE TELEPHONY



Speech codec with STP (LPC) and LTP (GSM)

Speech
signal                           STP         excitation            innovation
                                 vocal                     LTP                  Innovation
                              tract filter                                       analysis

  Power
 measure-
  ments                      STP (LPC)                     LTP-
                              analysis                    analys                      innovation
                                                                                      (coded)
Speech          Speech                LPC                     vocal cord
encoder         power                 coefficients            information             9.4kb/s
Speech
decoder
                                 STP         excitation                         Innovation
                                Vocal                      LTP                   analysis
                              tract filter

              Voiced sounds have quasi-periodic excitation
              This redundancy is eliminated by LTP (Long Term Prediction)

              Speech codec generation 1 for GSM: 260 bits 50 times/s        13 kb/s



            Figure 3.21


            Figure 3.21 contains a simplified block diagram of the speech codec. Of the
            total data rate 13 kb/s from the encoder, 9.4 kb/s is used for the transmission
            of the innovation.
            In order to reduce the quality degradation due to error bursts, the following
            arrangements have been added to the speech decoder:
            1. The maximum rate of change of the volume control at the decoder has been
               limited. Without this facility, transmission errors on this side channel, could
               result in subjectively very disturbing effects.
            2. Transmission errors, which hit the low order LPC coefficients also result in
               a strong degradation of the speech quality. A few additional bit positions in
               a 20 ms speech frame are also very critical. If a 20 ms frame contains so
               many errors that error correction is not possible of these bits (class lA bits in
               figure 2.45a), the current frame is replaced by the previous one (frame
               erasurc). This is called discontinuous reception.

            The D-AMPS speech codec
            The speech codec for D-AMPS is about three times more complex than the
            speech coder for GSM. The speech quality is more or less the same for the 8
            kb/s D-AMPS codec and the 13 kb/s GSM codec. The main design difference
            between the two encoders is the estimation of the excitation. The other parts of
            the encoder: the automatic gain control and the calculatian of the LPC and
            LTP coefficients are in principle the same.
            Also the D-AMPS speech encoder contains in principle a LTP block for gene-
            ration of the innovation. (The practical implementation combines the excita-
            tion and the LTP functions through a more complicated code book arrange-
            ment, which directly defines excitation vectors with optimum periodicity. The
            arrangement is called ”adaptive code book”, as the periodicity of the vectors
            is determined by the estimated pitch frequency.) A much more complicated
            arrangement than at GSM is used to estimate the innovation.

                                             99
DM1 DIGITAL MOBILE TELEPHONY


Different names for the procedure are: Vector Quantizing, Code Excited Lin-
ear Prediction (CELP) and analysis through synthesis.
The model for the innovation comprises a very large number of digital wave
forms (called codes or vectors) stored in a code book. Identical code books
are used at the encoder and the decoder. The dominating problem in the
encoder is to select the wave form that gives the best representation of the
innovation waveform over a 5 ms interval. The procedure for this selection is
called analysis through synthesis.
Analysis through synthesis has certain similarities with the human speech ge-
neration process. See figure 3.22. An important part of the detailed speech ge-
neration, especially the intonation, is based on a feed back loop: the speaker
listens to the generated speech and makes corrections until he is satisfied with
the quality of the generated speech. The procedure can be called synthesis
through analysis.


        Synthesis through analysis; Speech generation process


                                   Brain                        Ear



       Speech analysis

       Speech synthesis


                Excitation                    Speech
                generator                      tube
                                                                      speech



Figure 3.22


Analysis through synthesis is based on a codec arrangement in which the
encoder contains an exact copy of the decoder. In principle, the estimation of
the excitation (or innovation) is based on a procedure according to which all
codes in the code book are tried and the resulting errors between the incoming
speech segments and the corresponding output from the decoder is stored.
The best estimate corresponds to the code that gives the smallest error. The
number of this code is transmitted to the encoder on the receive side.
The estimation is improved by measuring the error after an adaptive weighting
filter controlled by the estimated LPC coefficients. The weighting filter brings
out those parts of the spectrum for which the level of the short term speech
spectrum is low. The reason is the masking effects of the ear, that is, a higher
noise level can be tolerated in frequency slots with strong speech components.




                             100
DM1 DIGITAL MOBILE TELEPHONY



 Analysis through synthesis; Speech encoder
 Adjust excitation and LTP parameters for best match (minimum error)

 Speech encoder

                     Optimizer            e             weighting                   STP
                 (for minimum e)
                                      error signal        filter                   analysis



                                                                        synthesized
                                                                        speech signal               Speech
        Excitation
        generator                                          STP                                      input
                                   LTP
          (code                                            filter
        generator)     excita-                inno-
                       tion                   vation
                                                                                               Power
                                                                         closed               measure-
                                                                         50 times/s            ment
      code              vocal cord                     LPC-
      number            information                    coeff.          Speech
                                                                       power
        Excitation                                        STP                                      Speech
        generator                  LTP                   Speech
          (code
        generator)                                      tube filter

      Speech decoder
      Example:
      Speech codec for D-AMPS (gen 1): 159 bits 50 times/s ⇒ Data rate 7.95 kb/s




                     Figure 3.23


                     To simplify and speed up the comparison process, the code vectors are for-
                     med by adding together sub vectors contained in two code books. Therefore,
                     the name of the speech coder is: Vector sum exited LPC (with LTP). Another
                     name of the codec is CELP (Code Exited LPC).
                     A similar type of codec is used at the first generation of the PDC system.



3.5            Comparison of GSM and D-AMPS
                     The GSM and the D-AMPS system need to satisfy roughly the same communi-
                     cation needs. They are both cellular mobile telephone systems having
                     extensive coverage, serving both rural areas and major population centers.
                     Because of the need to coexist with the established analogue mobile telephone
                     system in the same or adjacent bands, both systems must employ frequency
                     duplex. Both the GSM and the D-AMPS system also have to meet the same
                     requirements in terms of transmission delay in speech transmission. Speech is
                     the dominating application, although the need to interface with ISDN was
                     more of a consideration at the design of the GSM.
                     However, the background conditions for the systems are otherwise quite diffe-
                     rent, as a result of which there are essential differences in numerous system
                     parameters. The main differences are given in figure 3.24.




                                                         101
DM1 DIGITAL MOBILE TELEPHONY



    Comparison of the GSM and D-AMPS system, A

    GSM
    New frequency band allows wide freedom in selection of channel spacing
    Total spectrum efficiency essential (combination of bandwidth requirement
    and geographical packing density)

    D-AMPS
    Channel spacing is the same as in the analog system
    Need to minimize bandwidth requirement per speech channel
    (geographical packing density determined by the existing analog system)
    Basic specification finalized two years later than for GSM
    (more advanced technological solutions)


Figure 3.24


The different requirements and design criteria have also resulted in essential
differences between the systems in the TDMA structure and signal processing
(see figures 3.25-3.27).



    Comparison of the GSM and D-AMPS system, B

    a. GSM
    Maximum system data rate and length of time slots determined by need
    for reasonable complexity of channel equalizers.
     • No adaptation during a TDMA time slot, i.e. short data bursts required
       (0.58 ms).
     • Equalizer able to cope with time dispersion having a maximum length
       of four symbol periods (16 ms).
    Comprehensive signal processing justified to reduce cluster size
    (channel coding, interleaving depth of 8, frequency hopping).

    b. D-AMPS
    Maximum system data rate determined by channel spacing
    (linear modulation and 30-kHz channels give approx. 50 kb/s).
    Necessary with small reduction in capacity due to guard slots and
    synchronization sequence. Therefore need for long time slots (6.7 ms).
    Cluster size determined by existing cell structure. Acceptable with protection
    ratio only moderately better than in the analog system
    (reduced channel coding, small interleaving depth, no frequency hopping).




Figure 3.25




                             102
DM1 DIGITAL MOBILE TELEPHONY



  Comparison of the GSM and D-AMPS system, C

    TDMA structure: GSM                                        TDMA structure: D-AMPS

     1     2      3   4   5     6    7        8                     1      2         3       4    5       6
         0.6 ms                                                          6.7 ms
                      4.6 ms                                                         40 ms
           = 150 bits per time-slot                                            = 320 bits per time-slot

  Frame time determined by terminals’                          Long time-slot period owing to:
  needing to be tuned to three frequencies:                    • long time per radio symbol
  transmit, receive and listening (= 5 ms).                    • low relative TDMA overhead requires
  The time-slot shall be short enough                            many bits per time-slot.
  (= 0.5 ms) to permit fixed equalizer setting.
                                                               2 x 3 = 6 time-slots to allow subsequent
                                                               transition to half-rate speech coders.

                                                               Time-slot are so long that channel equalizers
                                                               must be adapted during each time-slot,
                                                               although equalizer window of only one
                                                               symbol period is needed.




Figure 3.26



 Comparison of the GSM and D-AMPS system D

               Speech quality


                                                                                         Analog
 (64 kb/s PCM)

    Acceptable
    quality
                               GSM



                                                  PS
                                              D-AM




                                     9                 16 18
                                         10                    20               30                40 C dB
                                                                                                     I
                                                           Carrier to interference ratio (dB)




Figure 3.27




                                         103
DM1 DIGITAL MOBILE TELEPHONY



Comparison of the GSM and D-AMPS system, E

                                               GSM                    D-AMPS
Channel spacing                                200 kHz                30 kHz
Modulation                                     GMSK                   QAM (π/4-DQPSK)
System data rate                               271 kb/s               48.6 kb/s
TDMA frame                                     4.6 ms                 40 ms
Time slots                                     8 x 0.57 ms            6 x 6.67 ms
Bit rate, full-rate speech channel, net        13 kb/s                7.95 kb/s
  (with channel coding), gross                 22 kb/s                13 kb/s
Rate (channel coding)                          0.57                   0.68
Bandwidth expansion*                           200/(8 x 13)=1.92      30/(3 x 8)=1.25
Interleaving depth (full-rate speech codec)    8                      2
Frequency hopping                              Possible               No

* Channel spacing per speech channel divided by the data rate from the speech coder


           Figure 3.28


           A summary of the most important radio transmission parameters for the GSM
           and D-AMPS system is given in Figure 3.28.


                 Comparison of the GSM and D-AMPS system, F
                                            Analog FM    GSM            D-AMPS
                                            (NMT 450)                   without with
                                                                        antenna diversity
                 Number of
                 speech channels/25 MHz         1000           1000     2500    2500
                 Protection ratio               18 dB          9 dB     16 dB   11dB
                 Cluster size                   3x7            3x3      3 x7    3x4
                 Speech channels/cell           47             111      119     208
                 Capacity improvement           1              2,4      2,5     4,4
                 factor

           Figure 3.29

           A summary of the principal radio network parameters is given in figure 3.29.
           The D-AMPS system requires a much smaller frequency slot per speech
           channel. On the other hand, the basic version, without antenna diversity at the
           terminals, requires a considerably higher protection ratio than GSM. This in
           itself is not significant, so long as the cluster size is determined by the
           requirement for integration with the AMPS. The total spectrum efficiency
           (speech channels per cell per MHz) is much the same as for GSM. However, a
           stand-alone D-AMPS system with antenna diversity (cluster size of 3 x 4) has
           significantly better spectrum efficiency than the GSM. (For the corresponding
           Japanese system, antenna diversity has been specified also at the terminals).
           A general comparison of the background conditions for the GSM and the
           D-AMPS system is shown in figure 3.30.




                                         104
DM1 DIGITAL MOBILE TELEPHONY



Comparison of the GSM and D-AMPS system, summary
GSM                                             D-AMPS
• New frequency band allocated (although        • The D-AMPS system is introduced gradually in a
  a part of the band is for a limited time        frequency band that is already in use and within the
  used by analog MTS)                             existing cell structure for analog MTS (AMPS).
                                                  Channel width therefore predetermined at 30 kHz (or
• No strict requirements on narrow                submultiple).
  bandwidth per speech or traffic channel
                                                • The analog AMPS is to be retained for a long time
• Width of radio channel not critical             in rural areas. Principal reason for the D-AMPS:
  (although inappropriate with very wide          improved spectrum efficiency in urban areas
  radio channels)
                                                • TDMA not really justified with fewer than three
• Technical risk too high for introduction of     speech channels per radio channel (carrier)
  modulation with varying signal envelope
                                                • FDMA cannot meet requirement for adjacent
                                                  channel selectivity

                                                • Principal problem: How to accommodate TDMA with
                                                  three time slots in a 30-kHz radio channel.

The GSM achieves excellent                      The D-AMPS system achieves excellent spectrum
geographical spectrum efficiency                efficiency in the frequency domain but poor
(small cluster size)                            geographical spectrum efficiency (unless antenna
                                                diversity introduced).




                   Figure 3.30




                                                   105
DM1 DIGITAL MOBILE TELEPHONY



4 PDC, generation 1
                The Personal Digital Cellular system (PDC) system (previously called Japan
                Digital Cellular, JDC or Pacific Digital Network, PDN) was specified by the
                Japanese telecommunications authority after extensive technological
                development work and studies. The largest operator is NTT Docomo, with
                57% of the market 1999. The total number of PDC subscribers in Japan was
                45 milj. in middle 1999.
                PDC is similar to the D-AMPS system but in some respects more advanced
                and, consequently, provides higher spectrum efficiency. The main radio char-
                acteristics are summarized in fig 4.1




  PDC: Personal Digital cellular
  a. Key radio transmission parameters
  Outward                                              810 - 830 MHz   Duplex separation
  Inward                                               940 - 960 MHz   130 MHz
  Channel width                                        25 kHz
  Width per one-way speech channel                     8.3 kHz
  Modulation                                           4 QAM (π/4 -DPSK)
  System/data rate                                     42 kb/s
  Time per radio symbol                                ≈ 50 µs
  Time slots inTDMA-frame                              3 x 6.67 ms
  Data rate for traffic channel, incl.                 11.2 kb/s
  channel coding
  (C/I)coch. for Pb=10-2 to speech decoder             13 dB
  Diversity against fast fading                        channel coding
                                                       antenna diversity
  b.- TDMA frame structure (traffic channel)
                                      6.67 ms
                                      280 bits
    Inward
   R P       Traffic channel      Sync. SACCH Traffic channel                 guard
   4 2       (FACCH) 112           20     24  (FACCH) 112                     slot

    Outward
   R P       Traffic channel      Sync.      SACCH          Traffic channel
   4 2       (FACCH) 112           20          30           (FACCH) 112

  R = Ramp time    P = Preamble

  c. Traffic and signaling channels
                        TCH
              Traffic   (SACCH)
            Channels (FACCH)

                       DCCH                  (Dedicated)
           Control     UPCH                  (User Packet Channel)
          Channels     BCCH
                       CCCH           PCH (paging)
                                      SCCH (signalling)




                Figure 4.1
                                                 106
DM1 DIGITAL MOBILE TELEPHONY


The PDC system has much the same TDMA structure as D-AMPS, with a
TDMA arrangement allowing three speech channels per carrier. As in
D-AMPS and GSM, free time between transmit and receive time slots is used
by the terminals to listen to carriers from adjacent cells (Mobile Assisted
Handover). In principle, the same arrangements for FACCH and SACCH are
used as in the D-AMPS system.
The system also includes provision for half-rate traffic channels on and half-
rate speech codecs are used. Decomo has recently introduced a slow packet
data service (i-Mode) to which around 250 000 subscribers were connected in
middle 1999. One time slot is used, which gives 9.6 kb/s data rate. Future
plans are to add a 20 kb/s packet service to PDC. (On the other hand more
advanced data transmission similar to GPRS/EDGE are not planned. The next
step is a full G3 system based on W-CDMA)
An important difference between the PDC and the D-AMPS systems is that
advanced antenna diversity (Post Detection Diversity) also at the terminals
constitutes an integral part of the system solution for PDC. This has influenced
the design of the system in two respects:
a) Antenna diversity gives moderate suppression of the time dispersion over
   the radio channel. This together with suitable antenna arrangements on the
   base-station side has proved to be adequate to cope with the effect of time
   dispersion without the need to introduce channel equalization. It is also
   likely that the propagation conditions are less extreme in Japan than in the
   USA.
b) Antenna diversity is as effective as channel coding with the supporting
  arrangements used at GSM to bridge over the fading dips caused by multi
  path propagation. The required protection ratio is therefore considerably
  lower than for D-AMPS.

Channel coding in the PDC uses a lower rate than the D-AMPS. This
compensates for the need to employ a lower system data rate, owing to the
narrower channel spacing (25 kHz in Japan as against 30 kHz in the USA).
Otherwise, the speech coders, the speech coder data rate and the modulation
type are largely equivalent to those in the D-AMPS. The data rate from the
channel coder is 11.2 kb/s in PDC as against 13 kb/s in D-AMPS.
The spectrum efficiency of the PDC is better than in the D-AMPS (without
antenna diversity) partly because of the narrower channel spacing and partly
because of the lower protection ratio (≈ 13 dB). This allows a cluster size of
3 x 4. NTT has also developed an advanced base-station antenna, which
allows the tilt of the antenna lobe below the horizontal to be adjusted
individually for each base-station site. This reduces the average co-channel
interference and can also reduce strong reflections from remote objects, i.e.
reduce the delay spread. A small drawback is stronger reflexes from near-by
objects, which could increase the effective side-lobe level.




                            107
DM1 DIGITAL MOBILE TELEPHONY



5. Cordless Telephone
5.1 Overview
         Cellular systems with wide area coverage have been discussed in sections 2 to
         4. Another type of system covers only local areas, and at least in the
         beginning were designed for very small handheld terminals and micro/pico
         cells only. There were no requirements for operation with large cells (macro
         cells). This meant:
         - reduced requirements on transmit power,
         - very small time dispersion of the propagation channel, which allowed fairly
           high data rate without any need for equalization and
         - very good frequency economy due to extensive frequency reuse.

         The basic system cannot handle roamers between local areas, even if several
         local coverage areas can be interconnected.
         These characteristics and limitations result in reduced costs both for the
         terminals and the core network, which together with much improved
         frequency economy would make these systems an attractive alternative for
         local applications, such as wireless PABX and radio local loop. The original
         application for cordless telephone was wireless extension of the normal
         telephone line (radio local loop) for domestic users and small enterprises.
         However, the extensive penetration and reduced cost for wide-area cellular
         systems have made the market for cordless systems less than originally fore-
         seen. Additional applications are as complement to cellular systems, using
         double-mode terminals, and for point to multi-point applications (fixed radio
         systems) with moderate requirements on data rates. These additional
         applications for fixed radio access mainly apply to DECT. See figur 5.1 to 5.3.
         Fixed applications with directive antennas (nearly free sight) several meters
         above ground at both ends can have a range up to several kilometers, both
         due to improved link budget and reduced time dispersion.


           WLL - For Urban and Suburban areas



               PSTN

               Base
               Station       Base
               Controller    Stations




                                                       Fixed
                                                       Access
                                                       Unit

                            WLL: Wireless Local Loop




         Fig 5.1



                                        108
DM1 DIGITAL MOBILE TELEPHONY



  Evolution to cordless
  in the home/neighbourhood                                               To fixed
                                                                          public
                                                                          network
                                                                   RNC
                                      DAN




                         Coverage
                         Enhancement
                         Unit
            DAN: Dect Access Node
            RNC: Radio Node Controller



Fig 5.2


   Evolution to cordless in the home
   and in small office                                                   To fixed
                                                                         public
                                                                         network
                                                                  RNC
                                 DAN
                                                           WRSs




                                            WRS
                                            with
                                            Intercom


  WRS: Wireless Relay Station




Fig 5.3

The development of cordless telephone has gone through several steps. To
start with, several types of extremely simple analog systems were introduced
as a wireless extension of fixed domestic telephones (CT-1).
The first system based on digital speech transmission was CT-2, which
originated in England. The market for CT2 was fairly small, and it found little
use outside of UK. It was based on FDMA/TDD and operates in the 900 MHz
band. In addition to beeing a replacement for CT-1 systems, typical
applications were to connect cordless terminals to Tele Points and as Wireless
PABX. Telepoints are small base stations with a range of 30 to 50 m which are
located on walls or on lamp posts in business centers, railway stations, airports
and the like. The terminals can access the public telephone network through


                                109
DM1 DIGITAL MOBILE TELEPHONY


these telepoints, but generally only for calls made by the terminals. A Wireless
PABX is an office exchange to which cordless terminals are connected.
The radio access for CT-2 was based on time duplex and 100 kHz radio
channels for one two-way speech channel per carrier. See Figure 5.4, which
summarizes the radio parameters. The same arrangement for antenna diversity
is used as for DECT, see section 5.2.
Figure 5.5 describes the time division duplex (TDD) structure. In the figure
are shown two types of frames: one is used mainly for time synchronization in
conjunction with the initial setting-up of calls from terminals. The other type
of frame is used during calls. 64 bits is transmitted in each direction during
each 2 ms frame. This corresponds to a 32 kb/s traffic channel.


                          Digital Cordless Telephone CT-2


                          Frequency range: 864 - 868 MHz
                          FDMA/TDD
                          Channel spacing: 100 kHz
                          Speech coder: 32 kb/s ADPCM
                          Base station: Antenna diversity for both directions
                          No need for echo control


Figure 5.4


  CT-2
 Signalling frame
                           base              terminal          terminal             base
                   G D               Sync.           D G D                Sync.            D G
  Bits            4.5 16               34            1 5.5 1               34          16 4.5


                                                 Time duplex frame
                                                      (2 ms)
  Traffic frame
                           base              terminal          terminal             base
                  G D             User traffic       D G D           User traffic          D G
                  4.5 2                64              3.5                64                 4.5

                   G: Guard slot
                   D: System signalling
                   User traffic: 64 bits/2 ms ⇒ 32 kb/s




Figure 5.5
A more advanced system is DECT (Digital Enhanced Cordless
Telecommunications - original name Digital European Cordless Telephone).
The air interface is based on FDMA/TDMA/TDD. The overall system concept
was verified in 1988 through a 900 MHz test system, which was set up in
Sweden. Based on the results from this test system, ETSI developed the

                                      110
DM1 DIGITAL MOBILE TELEPHONY


specification for a Pan-European system operating in the 1800 MHz band. The
specification was adopted as an official EC standard in 1992. A wide range of
different interface specifications have been developed for DECT, such as for
ISDN services, emulation of GSM signalling and speech processing, different
types af data application, incl. point-to-multi point fixed networks.
The basic DECT standard covers 1880-1937 MHz, but frequency allocations
in different regions are typically 20 MHz. In Europe, the band 1880-1900
MHz is used. In 20 MHz, 10 radio channels can be placed. The terminals can
in principle scan over these10 radio channels, and each channel comprises 12
two-way speech channels. Seemless handover is possible, between time slots
and between frequency slots.
The key radio parameters are listed in figure 5.6. Figure 5.7 describes the
TDMA/ TDD structure used for traffic. The TDMA frame can be structured so
that several time slots can be allocated to users which need wide-bandwidth
(“multi slot”). Asymmetric traffic can be handled, as a connection can be
allocated different number of slots in the inward and the outward directions.
With multi-slot, the maximum user data rate is 552 kb/s.
A recent addition to the set of specification is similar to EDGE, i.e. there is an
option to use to use high-level modulation (8PSK) during the information part
of a TDMA slot. In combination with multi-slot this makes it possible to offer
user data rates up to 2 Mb/s.



        DECT Digital Enhanced Cordless Telephone (DECT)
                                 European (ETSI) standard 1991
         Frequency band:             1,880 - 1,900 MHz
         Channel spacing:            1.7 MHz
         System data rate:           1.15 Mb/s
         Modulation:                 GFSK (BT=0.5)
         TDMA-time duplex:           TDMA frame 10 ms
                                     2x12 time slots
         Transmitter power:          mean 10 mW
                                     peak      250 mW
         No FEC channel coding of user traffic
         No channel equalization
         Speech coder:               32 kb/s ADPCM
         Antenna diversity at base station for
         both inward and outward directions.
         Echo suppression required in some network configurations
         ISDN compatible



Figure 5.6




                             111
DM1 DIGITAL MOBILE TELEPHONY



                                        TDMA/TDD frame
                                               (10 ms)

                     base          terminal                 terminal        base

            1 2 3 4 5 6 7 8             10 11 12 1 2 3 4 5 6 7 8            10 11 12




               Sync.                           I               Guard
                            C                                  slot 64
     bits        1          6                 320
             C channel: system signalling (including CRC error detection)
             I channel: user information (320 bits/10 ms  32 kb/s)


              Figure 5.7

              DECT and GSM networks can be combined by means of double-mode termin-
              als and interface arrangements (gateways) between the corresponding core
              networks. GSM gives wide-area coverage. However, when a subscriber is
              within range of one of the local DECT networks, a switch-over to DECT
              results in lower call charges and improved frequency economy. Also special
              subscription conditions often apply to radio-PABX networks. A dual mode
              terminal will be only little larger than a GSM terminal. It has been discussed to
              introduce a similar double-mode arrangement for domestic applications,
              giving the user the advantage that there will be no radio charges when using
              the radio terminal in his home.
              (Similar cost advantages might be possible using GSM only, if suitable pico-
              base stations for PABX applications become available. Large organizations
              could make an agreement with a GSM operator to install their own pico cell
              GSM network at the premises.)
              DECT is a bearer service for radio access. It can cooperate with many diffe-
              rent fixed networks, through different gateways at the interface. It can service
              many types of terminals. The maximum user rate has been extended by multi-
              slot techniques in combination with more bandwidth efficient modulation.
              One offered service is (2B+D) ISDN (B: 64 kb/s traffic channel, D: 16 kb/s
              signalling), another is packet transmission (DPRS, DECT Packet Radio Ser-
              vice) for wireless local area networks (W-LAN) with moderate user rates and
              Internet access. The number of DECT terminals was 45 milj. at the end of
              1999.
              Another digital cordless system is the Personal Handy Phone System (PHS)
              in Japan. See section 5.3. In 1997 the PHS networks in Japan had about 7
              milj. subscribers. PHS has some similarities to DECT, but more limited
              capabilities, as the goal was to establish a low-cost system with extremely
              small portable phones and with speech as the dominating service.


5.2 DECT
              Speech coding, echo control

              The ADPCM 32 kb/s (G.726) speech coding standard is used, as the change-
              over to micro and pico cells has resulted in such a large improvement in
              frequency economy that the resulting larger bandwidth per speech channel is

                                              112
DM1 DIGITAL MOBILE TELEPHONY


acceptable. The advantages with this speech codec are improved speech
quality, lower cost and lower power drain in comparison with the low-rate
codecs for generation-two cellular systems.
Compared to CT2, the larger transmission delay at DECT due to the TDMA
formationg is a drawback, when DECT is connected to the public telephone
network. In this case echo control is generally needed to suppress echos.


Network structure

A typical DECT-network, connected to a PABX, consists of a number of base
stations, which together form a pico cell structure with fairly large overlap
regions between nearby cells. The placement of the base stations is not critical
besides the requirement for complete coverage of the service area. See figure
5.8.



      Cordless Telephone: Radio - PABX och Telepoints

                                                                              Handover
                                                                         PS                  PS                  PS
                                                                                         m
                                                              00m                     -30
                                                          5-1                     15
                                                                                                                      CH 1-12
                                                                    CH 1-12                  CH 1-12   CH 1-12

    Telepoint                CH 1-12
                                                                                                                       FSn
                                                                     FS1         FS           FS
                                                                                              FSn       FS
                                                                                                        FS1
                                                          FS
                                        FS                RE
                                        RE
                         Small office




                                                                       Radio link exchange
                                             Residental




                                                                                                           Wireles

                                                                                PABX                    Local Network

                FS
        FS


                                                                                 Public telephone network


     FS: Fixed Station                  PS: Portable Station                  RE: Radio link Exchange



Figure 5.8




                                                113
DM1 DIGITAL MOBILE TELEPHONY


Diversity, dynamic channel allocation

The radio part of the DECT system differs from the GSM in two essential
respects: the diversity arrangement against multipath fading, and the
decentralized dynamic channel allocation.
The DECT system combines TDMA with TDD, i.e. the same radio channel is
used for transmission in both directions. This means that the multi-path fading
has precisely the same time and spatial structure in the up and down
directions. The antenna diversity at the base station receivers is therefore
effective also in the outward direction. The same diversity antenna is used for
the two time slots in a frame, which constitute a two-way traffic channel. The
prerequisite is that the time between the two time slots is short enough so that
fading conditions are unchanged. (Time difference much smaller than the
correlation time of the propagation channel.)
The antenna diversity in the DECT system provides roughly the same
diversity gain as what is achieved through channel coding, interleaving and
frequency hopping in the GSM system. Therefore, the speech channels are not
protected by FEC. The main reason, why antenna diversity is better than FEC,
is that channel coding in this case gives only a small improvement, even if
supported by interleaving. The reason is that frequency hopping cannot be
utilized. As most terminals are quasi-stationary, the error bursts during fading
dips are therefore too long to be handled by interleaving only.
Another advantage of antenna diversity is that the time dispersion is reduced
to some extent. The reason is that the time dispersion is most prominent when
the dominant propagation path fades down during fading dips. Then weak
secondary paths with larger delays will be of larger relative importance, and
the delay spread will be increased.
The combination of the antenna diversity and the small time dispersion in
micro and pico cells allows modulation bandwidths of about 2 MHz without
any need for equalization. DECT can tolerate delay spread up to 200 nS.
However, the high system data rate and lack of equalization make DECT
unsuitable for macro cell networks, with mobile terminals.
The other important feature of DECT is decentralized dynamic channel
allocation. Each base station determines together with the involved terminal a
suitable channel (time slot) for the call. The decision is based on quality data
for the available time slots, which have been measured and stored by both the
base station and the terminal A duplex channel is chosen that provides an ac-
ceptable C/I (and C/N) for both transmission directions. It might happen that a
call in progress suffers strong cochannel interference. If that should happen,
the call is switched to another more suitable time slot, using the same
procedure as for the original channel selection.
This dynamic channel allocation gives a large improvement of the frequency
efficiency. The explanation is that with traditional fixed frequency planning it
is necessary that the reuse distance is large enough to handle the worst
propagation conditions with respect to C and I, considering antenna
separations and shadowing. In contrast, when dynamic channel allocation is
employed, it is possible to utilize the fact that the propagation geometries for
C and I and also the shadow effects are considerably more favourable for the
average case than for the worst case. The result is a considerable reduction of
the average reuse distance. It might even happen that the same time slot can
be used for connections in adjacent cells. See figure 5.9.



                            114
DM1 DIGITAL MOBILE TELEPHONY



    Dynamic channel allocation in the DECT system




                         T Ch1                               T
                            B                      B       B Ch1
                                 Ch2
                                     T
                                                           T   Ch2
    Ch1: Channel 1                       B             B         B Ch1
    Ch2: Channel 2
                                             Ch1                   T
                                         T


    The reuse distance can be shorter when the distance between the base (B) and the
    terminal (T) is short and shadow conditions are favourable.
    T and B each measure the C/I ratio of available channels



Figure 5.9

A further important advantage of dynamic adaptive channel allocation is the
much simplified installation planning, since there is no need for traditional
cell-frequency planning with fixed allocation of channels to different cells.
Several studies have been made of the possibilities to extend the range or
coverage of DECT, which is seriously limited by time dispersion due to high
symbol data rate and lack or equalization. The range extension mainly applies
to applications with fixed terminals. The range can be extended through
means which gives better tolerance against time dispersion (diversity also at
the terminal side) and reduced time dispersion (better propagation conditions
through better placed directive antennas).
As is shown in figure 5.10, extreme values of the normalized rms value of the
time dispersion only occur during deep fading dips. As mentioned above,
these can be suppressed by diversity, which bridge over the dips. See figure
5.11 which shows the improvements with selection diversity (requires two re-
ceiver channels) and with preamble diversity (the best antenna is selected by
channel measurements on a preamble just before the start of the information
part of the data burst). Preamble diversity gives somewhat reduced
performance as the propagation channel could vary during the duration of a
TDMA slot.




                               115
DM1 DIGITAL MOBILE TELEPHONY



     DECT: Relation between time structure of fading and delay spread
                      Fast fading                                                             average C/N0 = 83.7 dB.Hz

  C/N0 [dB.Hz]   90      fd = 5Hz
                 80

                 70

                 60
                                                                          Time (a)
                      Normalized delay spread                                                          τrmsRs =0.15
           100
τrmsRs




           101


            102
                                                                          Time (b)
            τrms: Delay spread
              Rs : System data rate



                      Figure 5.10


                             Diversity performance for different delay spreads

                                                           40
                             Required Eb/No to obtain 1%




                                                           35
                                   failure rate (dB)




                                                           30


                                                           25

                                                                                                       No diversity
                                                           20
                                                                                                       Preamble diversity
                                                                                                       Selection diversity
                                                           15
                                                                0   50         100      150      200       250        300 ns
                                                                                     τrms



                      Figure 5.11


                      Typical values of the delay spread for different situations is indicated in
                      figure 5.12.




                                                                         116
DM1 DIGITAL MOBILE TELEPHONY



               Delay spread characteristics for DECT


                                                       Typical rms delay 90th percentile rms
                 Environment type
                                                       spread (ns)       delay spread (ns)

                 Sports halls, exhibition centres         15-50              40-150

                 Open environments, railway              40-140             105-400
                 stations, airports

                 Underground, underground                  80               120-140
                 streets, corridors

                 Parking garage                           18-35              35-50

                 Urban street LOS                         20-70              30-105

                 Urban street NLOS                        30-60              60-275

                 Town squares                            50-100             105-150

                 Suburban                                80-160             150-330




          Figure 5.12


5.3 PHS

          PHS uses a TDMA frame with only 4 time slots, three for traffic and one for
          signalling. As a result, the system data rate is three times lower than for DECT,
          which makes it more tolerant to time dispersion, but only allows low rate data
          services, as the multi-slot capabilities are limited. A more advanced (coherent)
          detector is used than in GSM, which gives somewhat better receiver sensitiv-
          ity, but requires very high carrier stability. The small number of time slots in a
          frame makes the system unsuitable for dynamic channel allocation. A
          comparison of the basic system parameters for DECT and PHS is shown in
          figure 5.13.




                                           117
                                                                                               M
DM1 DIGITAL MOBILE TELEPHONY




                                         PHS             DECT

     Access technique               FDMA/TDMA/TDD    FDMA/TDMA/TDD
     Carrier spacing                     300 kHz         1728 kHz
     LO stability                         3 ppm            25 ppm
     Modulation                        π/4 DQPSK            GFSK
     RF power (peak/average)            80/10 mW        250/10 mW
     Sensitivity for 0.1% BER            -95 dBm          -89 dBm
     Speech codec                    32 kb/s ADPCM    32 kb/s ADPCM
     Tolerance to time dispersion         500 ns           200 ns
     Frame duration                        5 ms             10 ms
     Time slots/frame                      4+4             12+12
     Speech channels/carrier                 3               12
     Packet data                          24 kb/s         552 kb/s
     Seamless handover                      no               yes




Figure 5.13




                              118
DM1 DIGITAL MOBILE TELEPHONY



6 Further development of NMT
6.1 Shut-down of NMT 900 networks
                NMT 900 shares frequency band with GSM, and already from the beginning it
                was clear that the whole of this band eventually should be used by GSM (EC
                directives). It also a good reason why the spectrum for NMT 900 should be
                reduced, as the penetration was gradually reduced, as more and more
                subscribers preferred GSM. The situation in Sweden is typical for what is hap-
                pening in other countries, having analog system in the same 900 MHz band as
                GSM.
                The Swedish NMT 900 network had at its peak in 1995 close to one million
                subscribers. The number dropped to 400 000 in the fall av 98.
                The spectrum reduction, according to a PTS directive, started March 96, when
                part of the NMT 900 band was redistributed to the three GSM operators, see
                figure 6.1.



 Mobile Telephone, Sweden
          Mid 95:   Penetration > 20% (>2 .10 6 terminals)
                    Estimated increase 1995: > 60%
                      40% GSM 60% NMT (number of subscribers)
                      New subscribers: > 80 % GSM
          March 96: NMT900 frequencies transferred to GSM
                    (net 3 . 0,6 MHz)

          NMT                                     GSM
  935           941,7             944,1       948,9 949,1       953,9 954,1       958,9       B   T
                        A   B C           A                 B                 C           D
  890,1         896,7             899         903,9 904,1       908,9 909,1       913,9       T   B

          A: Telia
          B: Comviq
          C: Europolitan
          (D: Cordless)           (Penetration 99 ≈ 60% - close to saturation)




                Figure 6.1.

                Further reductions followed early 98 and early 99. The remaining NMT band
                in 99 was 2x1.9 MHz. The NMT operator Telia Mobitel found in 1998 that the
                operation would soon become uneconomic due to unsufficient subscriber base
                and the costs connected with fitted the network into the reduced spectrum.
                The subscribers were therefore giving notice that the network would be
                shutdown at the end of year 2000.

6.2        Modernization of NMT 450
                The situation is quite different with respect to NMT 450, which has large pe-
                netration also outside the Nordic countries, especially in Eastern Europe. In

                                               119
DM1 DIGITAL MOBILE TELEPHONY


Sweden the only operator is Telia with more than 250 000 subscribers. Their
license for the present (analog) NMT450 lasts until 2004. In many less
developed countries the speech service complemented with a limited range of
data services will for a long time be the dominant service for many
subscribers. It is therefore not considered to be a major disadvantage that the
fairly small system bandwidth (total allocation 2x4.5 MHz) would make it
impossible to offer similar, wideband data services as UMTS. However many
systems were heavily overloaded, and therefore, there was an urgent need for
new technology that could give substantial capacity improvement. The situa-
tion was similar as in the US when D-AMPS was introduced. Also, it was evi-
dent that similar data transmission capability would be needed as was offered
by the GSM enhancements, i.e. GPRS, (section 7.3).
The 450 MHz band has an important advantage in much better propagation
conditions than in the higher frequency bands used by GSM and UMTS. (The
global propagation loss for the same antenna gains is about 8 dB higher at 900
MHz than at 450 MHz and there is at least a further 8 dB increase going from
900 to 2000 MHz. In addition, the shadow effects becomes more pronounced
at higher frequencies.) This could give an economic advantage to NMT 450,
especially in less costs for the fixed radio network outside of areas with high
traffic density.
Therefore, the GSM group, consisting of operators from the Nordic countries,
Holland and Switzerland, decided in May 98 to initiate a two-step
modernization process.
The first step was to enhance the analog system, above all making it possible
to introduce advanced phase-controlled base station antennas. Also, power
control and improved means to handle portable terminals should be included.
Decisions about such enhanced standards were taken 1998, and systems
started to become available commercially in 1999. The advantages with the
advanced antenna are both improved link budget due to higher antenna gain
(increased cell sizes and/or reduced transmit power) and improved frequency
reuse due to very narrow antenna lobes, i.e. increased system capacity. It was
estimated that the capacity per cell site could be increased more than 5 times.
The second step was to introduce digital speech together with data services.
Several proposals have been presented by system organizations. One
possibility is to keep the present channel width (25 kHz) and for instance use
a system solution similar to TETRA. Another possibility is to use 200 kHz
channels and base the system on GSM technology (GSM400). It has also been
suggested to base the system on cdmaOne and use around 1 MHz wide radio
channels (CDMA450). Qualcomm and Lucount are interested to market such
a system in Eastern Europe. In October 99, the NMT user group (NMT-MoU)
with operators from 30 countries recommended that GSM400 and CDMA450
are further developed to commercial systems. Most operators preferred
GSM400 which was specified jointly by Ericsson and Nokia.
The total capacity improvement by a combination of step 1 and 2 is estimated
to about 15 times.
The limited frequency band for NMT 450 would probably not allow more
than one operator. PTS is preparing a change in the law, which would force
dominating cellular operators to open their networks for other operators on
reasonable terms. Telia hopes that with this arrangements they could continue
their NMT450/GSM400 service after 2004.




                            120
DM1 DIGITAL MOBILE TELEPHONY



7 Further developments of GSM
  and D-AMPS
7.1 Improved speech codecs

         The first versions of GSM, D-AMPS and PDC were optimized for speech,
         using full-rate speech codecs. One line of further development is the
         introduction of half-rate speech codecs. The main reason is that the existing
         operators in the 900 MHz band need increased traffic capacity. (In several
         countries, the present 900 MHz operators are not allowed to apply for
         frequency allocations in the 1800 - 1900 MHz band.) Half-rate coders have
         been introduced in the Japanese mobile telephone system PDC. In Europe,
         ETSI has developed a corresponding standard for GSM, but the interest from
         operators has been fairly small.
         The speech quality of the half-rate coders is similar to the previous full-rate
         speech coders during good conditions. However, they are less robust, i.e. the
         speech quality is considerably degraded by acoustic background noise (car
         and office operation, several speakers) and the coders also distort other signals
         than speech (such as back-ground music while waiting for connection in a
         telephone exchange).
         Another line of development is to take advantage of the continuous
         developments in the areas of speech coding algorithms and VLSI to improve
         the speech quality of full-rate codecs. The overall objective is that the speech
         quality in all respects shall be at least equal to the 32 kb/s ADPCM speech
         coder, which for a long time has been a secondary standard (G.726) within the
         public telephone network. Besides the requirement on good speech quality
         under good conditions, there are requirements on low transmission delay and
         acceptable speech quality, even with relative high bit error rates and acoustic
         background noise.
         A new full-rate speech coder with improved performance has been
         standarized for GSM (EFR: Enhanced Full Rate). The first practical application
         in an Ericsson system was in 97.
         Studies and standardization work are also going on in ITU study groups.
         Several new speech coder standards have been issued. One of them (G.729)
         gives roughly the same performance as the 32 kb/s ADPCM standard G.726
         but at 8 kb/s. The block diagram for G.729 has similarities to the D-AMPS
         codec but the design is more advanced, see figure 7.1. The main performance
         requirements are summarized in figure 7.2. The algorithmic delay is the
         theoretic minimum delay assuming unlimited speed of the digital signal
         processing.




                                     121
DM1 DIGITAL MOBILE TELEPHONY



      Coding principle of the "FT/USH" 8 kbit/s ACELP coder

      ITU Standard G. 729 8 kb/s "Algebraic CELP"                                      Input
                                                                                      Speech

                                                LPC Info        LPC anal
                                                                  quant
               Past                                              & interp.
             exitation To     Open loop        Perceptual
                               PTTCH           weighting
                               analysis
                                                                      LPC
         T                         Sp                                 Info
               Adaptive
              code book
                                                                Synthesis
                                                                  filter          -
         K    Algebraic            Sc
              code book

                                            MSE                 Perceptual
                                           search               weighting

                                              Gains (7+7)
                            Gain VQ         Pitch lag (8+5+1)        M
                                                Index (16+16)        T
                                                                     P
                                             LPC info (18+1)         X
                                                                                      Digital
                                                                                      Output



                                                                                 10 ms frame
                                                                                 80 bits/frame
       Alg.code index (16+16)                                                         Digital
                                                                                      Input
                                                                             D
          Pitch lag (8+5+1)                                                  M
                                Gain                 Gain 7+7                T
               Past           prediction                                     P
             exitation         and VQ                                        X
                                                         LPC
         T     Adaptive            Sc                    Info
              code book
                                                    Synthesis       Postfilter
                                                      filter
         K    Algebraic            Sp
              code book
                                                                                      Output
                                                                                      speech




Figure 7.1




                                122
DM1 DIGITAL MOBILE TELEPHONY




 Main terms of reference for the ITU-T 8Kb/s speech coder

  Parameter                            Requirement                      Objective
  Speech quality in                    Not worse than that
  error free conditions                of G.726 at 32 kbit/s

  Ber 10-3                             Not worse than that of           Equivalent
  random errors                        G.726 under similar conditions   to G.728

  Randomly distributed                 3% missing frames                As small as
  missing frame rate                   < ∆0.5 MOS                       possible

  Algorithmic delay                    < 16 ms                          < 5 ms
  Total codec delay                    < 32 ms                          <10 ms

  Speech quality dependancy            Not worse than that              As low as
  on the input signal level            of G.726 at 32 kbit/s            possible

  Ability to transmit                  DTMF, CCITT No. 5, 6, & 7
  signalling/information tones         CCITT R2, Q.23, Q.35, V.25

  Tandeming capability                 2 asynchronous with              3 asynchronous
  for the speech                       a total distortion               <4 asynchronous
                                       < 4 asynchronous G.726           G.726 at 32 bit/s

  Implementation                       fixed-point implementation

  Capability to operate                needed
  at different bit rates               (9.6 kbit/s to 6.4 kbit/s)

  Performance in the presence of       Not worse than
  background noise (car noise,         32 kbit/s G.726
  bubble noise, multiple talker)

  G.726: 32kb/s ADPCM standard
  (also other rates possible)




Fig 7.2


In figure 7.3 the trade-off is summarized between speech quality and data rate
for a few speech coders of interest in connection with cellular systems.




                                 123
DM1 DIGITAL MOBILE TELEPHONY



 Quality characteristics of a perfect tranmission link
 (no background noise, no bit errors, no tandeming)

  MOS:
                                                                       Low delay    ADPCM       PCM
   5 Excellent




                                                         G.729                                G.711
                                                         G.729A             G.728   G.726
                                                                      EFR
      4    Good
                                            PDC
                                   HR               FR                FR
                                   +                +
                                                  GSM                 GSM
                                                  HR          IS-54
      3      Fair
                          2             4                 8                 16       32          64
                                                                                                kb/s
                     IS-54: Used for US DS-CDMA                HR:    Half Rate
                     MOS: Mean Option Score                    FR:    Full Rate




                    Fig 7.3


7.2        D-AMPS with Digital Control Channel
7.2.1      Introduction
                    The original specification for D-AMPS (IS-54B) was based on the concept of
                    system integration with the previous analog AMPS. Analog AMPS was used
                    for all the signalling before a call was set up on a digital traffic channel within
                    the D-AMPS part of the system. To make a fully digital system possible which
                    is completely independent of the analog AMPS, a new specification IS-54C
                    was established. This was the basis for the new D-AMPS standard IS-136 of
                    1994. Recently D-AMPS has been given the designation TDMA-136.
                    This section gives a short summary of the most important characteristics.
                    A more detailed description can be found in Ericsson Review No 2, 1994:
                    A New Standard for North American Digital Cellular.
                    The main new feature of IS-54C is the introduction of a digital control
                    channel, DCC. On the same time additional requests from the operators (User
                    Performance Requirements for a Digital control Channel issued by Cellular
                    Telecommunication Industry Association) have been satisfied. The main new
                    operational features are:
                    • Support for microcell operation, incl. incorporation of private networks
                      (R-PABX)
                    • Sleep mode provision for idle terminals to enhance battery life time
                    • Increased control channel capacity and flexibility, incl. support of new data
                      services, i.e. asynchronous data, group 3 fax and especially short message
                      service, SMS.


                                                   124
DM1 DIGITAL MOBILE TELEPHONY


                  The DCC is based on the same transmission structure as used by the traffic
                  channels within D-AMPS. The same modulation, system data rate and basic
                  TDMA frame are used. One of the radio channels in each cell accomodates
                  the DCC, which replaces one of the digital traffic channels (DTC). See figure
                  7.4a.




Incorporation of DCC in basic TDMA structure
a. One radio channel per cell contains DCC time slots
  DCC channel uses time slots A

       DCC                                        DCC                                       DCC
          A              B             C             A              B           C            A           B

                                           TDMA frame
                                             40 ms

b. Outward direction
  32 "A" time slots form a super frame (time multiplex)

     F-BCCH     F-BCCH       E-BCCH     E-BCCH     ....        S-BCCH    ....       SPACH        SPACH   ....


                                                   Super frame
                                                 32 x 20 = 640 ms

  F-BCCH:      Fast BCCH (Broadcast control channel)
  E- BCCH:     Extended BCCH                                            S- BCCH:    SMS broadcast channel
  SPACH:       PCH + ARCH + SMSCH                                       PCH:        Paging channel
  ARCH:        Access Response Channel                                  SMSCH:      SMS point-to point channel


C. Inward direction
   No hierarchical TDMA structure
   AII "A" time slots used by
   RACH: Random Access Channel




                  Figure 7.4


                  As in GSM, the DCC shall perform the following basic functions:
                  • Guide the terminals to lock on to the radio channel comprising the DCC
                  • Synchronize to the DCC, incl. frame syncronization
                  • Broadcast messages about the network structure
                  • Registration of terminals
                  • Location updating
                  • Paging terminals to initiate the setting up of a traffic channel
                  • Handling requests from terminals of channel allocation for system
                    signalling or for traffic.



                                                         125
DM1 DIGITAL MOBILE TELEPHONY



7.2.2     Description of the DCC
7.2.2.1   Burst structure

              The structure of a DCC burst in a TDMA time slot is fairly similar to a traffic
              burst, see figure 7.5. Additional data fields in the outward direction are SCF
              and CSFP. The SCF is the return channel in ARQ arrangements, which
              improves the performance of the inward paging channel. The CSFP field ma-
              kes it possible for the mobiles to synchronize to the base station timing of the
              TDMA hierarchy (basic TDMA frame and super frame). In the inward
              direction a PREAM field is included. This field contains no information. Its
              purpose is to give the base receiver time to adjust the AGC to the level of the
              incoming burst.


                Burst structure of DCC

                Downlink (single access)

                 Sync          SCF         Data            CSFP          Data          SCF          RSVD
                      28       12           130             12               130       10            2

                Uplink (multiple access)

                 G         R    PREAM      Sync              Data             Sync+          Data
                  6        6        16      28                122              24            122
                                                         20 .48,6=324 bits
                                            6 2/3 ms =
                                                          3

               G.     Guard time                       SCF: Shared Channel Feed back
               R:     Ramp time                        CSFP: Coded Superframe Phase
               Pream: No information
                      (AGC settling time)



              Figure 7.5

7.2.2.2   TDMA/TDM structure

              In the inward direction, all the DCC slots are used as a universal paging
              channel (PCH), see figure1c. It can operate either as a contention channel
              (slotted Aloha) or on reservation basis. Immediate acknowledgement is given
              by the base on the SCF channel, so that immediate repetition of the page can
              be made, if the first page was not received successfully.
              In the outward direction, many different types of logical channels must be set
              up. Therefore the DCC slots in 32 basic TDMA frames form a super frame,
              which can be considered as a TDM arrangement with 32 channels, see figure
              1b. In the first two slots in each super frame is placed the F-BCCH channel,
              which contains the most essential broadcast information, which must be
              repeated often. The channel also informs the mobiles how the other slots in
              the TDM arrangement are utilized. Additional broadcast data is transmitted
              over the EBCCH, which is organized in a way that permits several repetition
              rates. The number of slots allocated for E-BCCH can vary. Next follows a
              number of slots for the S-BCCH, which contains SMS messages of the
              broadcast type. The remaining slots in the TDM arrangements are used for a

                                                 126
DM1 DIGITAL MOBILE TELEPHONY


                      combined channel “SPACH“, which is used for the outward paging channel
                      (PCH), the access response channel, ARCH for point-to-point outward
                      signalling and the SMSCH channel (point-to point SMS).


7.2.2.3      Hyperframe, paging classes, SMS frames

                      In order to increase the chance of success of an outward page over the fading
                      radio channel, each page is sent in two successive super frames, which form a
                      hyperframe, see figure 7. 6. After two paging attempts, there might be a delay
                      of several hyperframes before there is a new possibility (hyperframe) to page
                      a certain mobile. There are 8 paging classes corresponding to different time
                      intervals between the hyperframes assigned for paging of a certain group of
                      mobile. Class 1 gives the possibility to send a page every hyperframe, class 2
                      allows pages to a certain group of mobiles every second hyperframe and class
                      8 allows for paging every 96 hyperframe. The terminals know in which
                      hyperframes they might receive pages, so that they can go to sleep during the
                      other hyperframes. If too many page requests arrive at a paging slot, the
                      overflow is handled by a later paging slot.



                                                     Hyperframe
                                                       1,28 s

                      Primary superframe                                 Secondary superframe
           ......     PCH    ......      PCH      ......       ......   PCH    ......    PCH    ......


                              overflow
                                         repetition of pages




                                                SMS frame = 12 hyperframes


                                                     ......         ......      ......

          Hyperframe

                    4 subchannels for SMS:
                    subchannel 1: timeslot every hyperframe
                    subchannel 4: 1 timeslot per SMS frame



                      Figure 7.6


                      The SMS-frame applies to the S-BCCH (used for sending broadcast SMS
                      messages). Different repetition rates are suitable for different types of SMS
                      messages. The repetition time can be chosen by allocating the messages to 4
                      subchannels with different repetition rates. A SMS frame consists of 24 super
                      frames.




                                                      127
DM1 DIGITAL MOBILE TELEPHONY



7.2.3     New system features
7.2.3.1   SMS (Special Message Service) to terminals

              SMS of the broadcast type has been discussed above. SMS messages of the
              point-to-point type are sent either over the traffic channels or over the DCC on
              the SMSCH. The messages can be up to 239 characters long. The longer
              messages require several time slots, and an ARQ arrangement might be used.


7.2.3.2   Hierarchical cell structures, MACA

              Mobile-assisted channel allocation (MACA)
              When a connection is set up on a digital traffic channel, the MAHO is based
              on measurements by the mobile terminal of the signal levels from surrounding
              cells. This has already been implemented in the original D-AM PS according
              to IS-54B. Similar arrangements are implemented for the DCC, i.e. when the
              mobiles are in the idle mode. The base station sends a neighbour list on the
              BCCH, which informs the mobiles where to look for potential cell reselection.
              At system access (call origination) the mobile sends over the measured signal
              levels on the channels indicated in the neighbour list.


              Hierarchical cell structure
              The hierarchical cell structure is based on dedicated frequency bands for diffe-
              rent cell types, e.g. macro cells, public micro cells and private micro cells.
              Due to frequency economy considerations, it is generally desirable to allocate
              traffic to the smallest cell, whenever there is a choice. IS-54C provides two
              mechanisms for forcing down the traffic to the micro cell layer. See figure.
              7.7. One mode selects a preferred micro cell, whenever the signal level from
              the micro cell exceeds a specified minimum level. The other mode selects a
              micro cell if the difference between the measured signal levels for the macro
              cell and the micro cell is less than a specified off-set value (biased cell
              selection).




                                          128
DM1 DIGITAL MOBILE TELEPHONY



                  Hierarchical cell structure

                                                   Signal strength from macrocell 1




                                                                                             Signal strength
                     Signal strength                                                         from microcell 3
                     from microcell 2                                        offset


                                                                                           offset
                                                         SS-SUFF


                      Select 1          Select 2              Select 1            Select 3          Select 1

                      Microcell 2 selected when                          Microcell 3 selected when
                      signal strength from microcell                     the difference in signal level between
                      exceeds SS-SUFF                                    macrocell and microcell is less
                                                                         than specified offset

                      The parameters "SS-SUFF" and "offset" are transmitted in the neighbour list



              Figure 7.7


7.2.3.3   Virtual Mobile Location Area (VMLA)

              Instead of fixed location areas used at GSM and the original AMPS, IS-54C
              utilizes a more flexible concept VMLA. When a mobile registers, the network
              control sends over a list of cell numbers, which defines the current location
              area for the mobile. When the mobile moves outside of the current location
              area and informs the network control about this, it is given a new list of cell
              numbers, defining a new location area. The advantages with this arrangement
              are:
              • different classes of mobiles (i.e. with different speed characteristics) can be
                 assigned location areas of different sizes
              •    the location area can be centered around the mobile.


7.3       Adaptation to Data Transmission
7.3.1     Introduction
              The original versions of GSM , D-AMPS and PDC were optimized for speech
              transmission. Due to the rapidly increasing interest for data services, a gradual
              evolution has taken place. GSM has led the way in this respect. Therefore, this
              section concentrates on the GSM evolution. However, the last step EDGE
              (section 7.3.4) is also added as an option to D-AMPS (TDMA-136) using 200
              kHz channels.
              With the introduction of EDGE, GSM and D-AMPS comply in principle with
              the lower data rate 384 kb/s, which has been specified for G3 systems, such as
              UMTS.

                                                   129
DM1 DIGITAL MOBILE TELEPHONY


 The advantages are:
a. Present G2 operators might offer G3 type of services using most of the
   existing equipment for G2 systems and their available frequency bands.
b. The wideband CDMA systems, which offer user data rates up to 2 Mb/s,
   will at least in the beginning be limited to areas with very high traffic dens-
   ity, as the maximum cell sizes will go down for wideband systems. (Also
   the propagation conditions are more difficult at 2 GHz than at 900 MHz.)
   This motivates integration of G2 systems using EDGE and the more
   advanced G3 systems based on WCDMA.

The original GSM specification (phase 1) included a framework that made
possible moderate-speed circuit-switched data channels (up to 9.6 kb/s net
user data + 2.4 kb/s network signalling) and short-message service (SMS)
based on packet transmission. The detailed specification of these add-on
services (phase 2) was completed 1996. Of these, only SMS has been used to
any extent.
The GSM standardization is now in phase 2+. This phase includes above all
advanced data transmission services: high-speed circuit-switched data service
(HSCSD) and the general packet radio service (GPRS). These will be extended
to include the EDGE concept.
HSCDS allows higher user rates by allocating a user several time-slots per
TDMA frame.
GPRS is a connection-less packet transmission service. The ETSI
standardization activities were completed late 97 and sent out for review
during 1998. Commercial service will start 2000.
A further improvement is EDGE (Enhanced Data Rate for GSM Evolution).
EDGE allows higher throughput when the quality (C/I and C/I) of the radio
channel is good enough. It can be combined both with HSCSD (ECSD:
EDGE-based Circuit Switched Data) and GPRS (EGPRS). The work by ETSI
to standardize EDGE started early 1998 and the standard was issued early year
2000. It will be introduced 2001.
The increase in the system data rate is obtained by switching over to 8PSK
(which however requires several dB higher C/I and C/N than the original
GMSK modulation). See section 7.3.4 about EDGE.
HSCSD and GPRS are based on the original GSM specification, i.e. the origi-
nal structure of signalling and hand-over arrangements is used as far as
possible. The normal GSM is used during the call set-up procedure. During a
call it is also possible to switch between the original GSM services and the
new data services. Some modifications are necessary in connection with
HSCDS and GPRS. These changes in the detailed arrangements are not taken
up here. In this section, mainly the new facilities, needed for GPRS
(connection-less packet transmission), are discussed.
As mentioned above, similar developments have taken place for D-AMPS.
Data transmission of packet type could to a limited extent be accomodated on
the digital signalling channel. By allowing the use of 200 kHz channels,
GPRS/HSCSD/EDGE can be added as an option. Similar, but more limited
capabilities are planned for the normal 30 kHz channels. To allow D-AMPS
operators in the future offer to wideband services of the same type as within
UMTS, it has been discussed to standardize a system for 5 MHz radio
channels based on one of the FRAMES proposals for UMTS (Wideband
TDMA).


                             130
DM1 DIGITAL MOBILE TELEPHONY


7.3.2     HSCSD
              The maximum user data rate can be increased by allocating several (n) times
              slots to one user. At the BSC (Base Station Controller), the incoming data
              stream is divided up into n independent channels (full rate traffic channels,
              called HSCSD channels), which are combined in the terminal after channel
              decoding and ARQ for each channel. The same applies to the other direction.
              The maximum user data rate is determined by the 64 kb/s links between BSC
              and MSC. (Presently only one such link is used for each connection.)
              The net data rate is influenced by the rate of the FEC channel coding. If fairly
              large and varying delays can be accepted, ARQ (BEC: backward error
              control) can be introduced to further decrease the error rate (non-transparent
              service). In principle, each time slot is used for one of the data transmissions
              modes (TCH/F9.6 or TCH/F4.8) according to the original GSM specification.
              In addition a raw rate of 14.4 kb/s (net rate - in addition some end-to-end
              signalling overhead must be included) is introduced by reducing the amount
              of channel coding (data rate from the channel coder 22 kb/s). The maximum
              rate per user over the air interface is nx14.4 kb/s, if one user is allocated n
              slots.
              The normal GSM terminals cannot receive and transmit simultaniously. That
              means that the maximum number of traffic slots that can be allocated in either
              the inward or outward direction, is limited by the need to:
              - include slots to transmit control signals in the other direction
              - measure the level of signals from near-by cells (for MAHO)
              - include guard times in connection with change of radio channel

              The maximum number of slots that can be used in either direction is therefore
              4, but the total number of traffic timeslots (for both directions) per basic
              TDMA frame should not be more than 5.
              These restrictions can be eliminated, if full frequency-duplex terminals are
              introduced and no frequency-hopping is used. In that case one user can be
              allocated up to 8 time slots (but the total user data rate should not exceed 64
              kb/s due to limitations in core network).


              A drawback with circuit-switched operation for data transmission over cellular
              networks is the risk that the connection is interrupted due to dropout of the ra-
              dio connection. Then a new call must be set up and the full data message
              transmitted again. This will probably limit the usage of HSCSD, i.e. GPRS will
              become the dominating data sevice.



7.3.3     GPRS
7.3.3.1   Overview

              GPRS can be seen as an overlay on the normal circuit-switched GSM system.
              Many GSM features can be used also for GPRS, but some features must be
              implemented by packet technology, i.e. in connection with authentication and
              assignement of temporary ID:s. Also the billing system will be changed. With
              GPRS the user charge will typically be based on how many packets that have
              been transmitted, not on how long time a terminal is connected to the network.



                                           131
DM1 DIGITAL MOBILE TELEPHONY


       Independent packet routing within a packet based network is supported by a
       new logical network node SGSN (Serving GPRS Support Node). The Gateway
       GSN (GGSN) is a logical interface to external packet data networks. The
       SGSN is responsible for the delivery of packets to the terminals within its ser-
       vice area. A much simplified block diagram of the complete network is shown
       in figure 7.8.




     BTS


MS   BTS            BSC                      HLR


     BTS
                    MSC/                                            ISP
                                    SGSN            GGSN
                    VLR                                           network
     BTS                                 Backbone network

MS   BTS            BSC
                                                            BTS:    Base Transceiver Station
     BTS                                                    BSC:    Base Station Controller
                                                            SGSN:   Serving GSN
                                                            GGSN:   Gateway GSN
     Base station subsystem              GPRS network       GSN:    GPRS Support Node




       Figure 7.8


       An hierarchical protocol structure according to the ISO/OSI reference model is
       used to handle the data transmission. See figure 7.9 and in more detail in
       figure 7.10. The ISO/OSI model is described in module DM2.
       Large information blocks from the SNDCP (Subnetwork Dependent
       Convergence Protocol) are segmented and placed in LLC frames (LLC:
       Logical Link Control). Different frame lengths are possible, the maximum
       permitted length is 1600 octets. Each frame contains parity bits for ARQ on
       the LLC level (FCS: Frame Check Sequence) and a frame header (FH) with
       routing information.




                                   132
DM1 DIGITAL MOBILE TELEPHONY




 Appl.

   IP
                                                                               IP:      Internet Protocol
SNDCP                                                             SNDCP
                                                                               SNDCP: Subnetwork Dependent
                                                                                      Convergence Protocol
  LLC                                                                 LLC
                            LLC Relay                                          LLC:     Logical Link Control
 RLC                       RLC
                                                                               RLC:     Radio Link Control
 MAC                       MAC
Physical                 Physical                                              MAC:     Medium Access Control
 Layer                    Layer

  MS                              BSS                               SGSN



                  Figure 7.9


 GPRS transmission plane

        Network                                                                              Network
         layer                                                                                layer

        SNDCP                                                 SNDCP          GTP               GTP

          LLC                                                   LLC         TCP/UDP         TCP/UDP
                                  LLC relay
         RLC                RLC          BSSGP                BSSGP           IP                IP
         MAC               MAC          Frame delay          Frame delay      L2                L2
          PLL               PLL          Physical             Physical      Physical         Physical
                                          layer                layer         layer            layer
         RFL                RFL


   Mobile station        Base station subsystem             Serving GPRS support node      Gateway GPRS
       (MS)                        (BSS)                               (SGSN)               support node
                                                                                               (GGSN)



                  Figure 7.10


                  The next layer is the RLC layer (Radio Link Control). See figure 7.11. A LLC
                  frame is broken up in a number of radio blocks, which also comprises a
                  header (BH:Block header) and parity bits for selective ARQ (BCS: Block
                  Check Sequence). Two types of radio blocks are used: data blocks and
                  signalling blocks. Both type of blocks start with a MAC header, comprising
                  USF, T and PC fields. The USF (Uplink State Flag) is used in connection with
                  the reservation of radio blocks on the inward traffic channel. The T field is a
                  flag, which tells if a block is used for data transfer or for signalling. The PC
                  field is used in connection with the power control.




                                                      133
DM1 DIGITAL MOBILE TELEPHONY



 Radio Link Layer. Block structure



  User Data      USF        T    PC      RLC header                           RLC data                 BCS


                   MAC header                                      RLC data block                       Block
                                                                                                        check
                                                                                                      sequence




  Control        USF        T    PC                      RLC /MAC signaling information                BCS


                   MAC header                                 RLC/MAC control block                     Block
                                                                                                        check
                                                                                                      sequence



                      Figure 7.11


LLC
      FH                             Information field                                                           FCS



RLC
MAC
   BH            Information field         BCS BH                                   BCS BH                       BCS

           interleaving + (FH) + FEC + tail
Physical
layer



                TDMA slots                                                            FH:    Frame Header
                (4x114 = 456 bits)                                                    FCS:   Frame Check Sequence
                                                                                      BH:    Block Header
                                                                                      BCS:   Block Check Sequence



                      Figure 7.12


                      The relations between the data sequences in the three layers are shown in
                      figure 7.12 and in more detail in figure 7.13




                                                             134
DM1 DIGITAL MOBILE TELEPHONY



GPRS transformation data flow

Packet (N-PDU)   PH                         User data                  Network layer
                                                                       SNDCP layer
                          Segment                         Segment
                                                                       SNDCP layer
LLC frame FH                 Info            FHC                         LLC layer

                                                                         LLC layer
            Segment Segment            Segment                       RLC/MAC layer


RLC block        BH       Info   BCS Tail
                                       456                           RLC/MAC layer
                             Convolutional encoding                   Physical layer
                         114        114          114       114
Normal burst          Burst     Burst        Burst      Burst

                 PH: Packet Header FCH: Frame check sequence
                 FH: Frame Header BSC: Block check sequence
                 BH: Block Header



            Figure 7.13


            The RLC blocks are numbered (TFI: Temporary Flow Identifier) and the
            receive side can request retransmission of erroneus blocks. Besides ARQ
            based on the BCS, FEC coding can be applied. See section 7.3.3.3.
            The radio blocks are fed to the Physical layer, which is based on slots in the
            normal 8-slot TDMA frame. Each of the 8 slot positions constitutes one Packet
            Data Channel, which is multiplexed between traffic channels and different
            signalling channels.
            One radio block is allocated 4 slots in successive frames, i.e. one block
            comprises 4x114 = 456 bits. Most of the slots in a Packet Traffic Channel
            (PTCH) are used for data transfer (PDTCH: Packet Data Traffic Channel) but a
            small percentage of the slots is used for signalling (PACCH: Packet Associated
            Control Channel). The arrangements correspond in principle to the signalling
            structure of the original GSM.
            The PTCH is shared between several simultanious connections (sessions) un-
            der Media Access Control (MAC), see section 7.3.3.2. If multi-slot is used,
            one connection is served by more than one PTCH.
            In principle, the same signalling facilities as in the orignal GSM are used for
            timing advance, power control and MAHO. Examples of extended facilities
            are:
            - possibilities for several hand-over protocols (one alternative is that the
               terminal by itself determines suitable handover)
            - paging groups to permit Discontinuous Reception DRX (the terminal has to
              listen to pages only during certain time intervals and can go to sleep in
              between).




                                              135
DM1 DIGITAL MOBILE TELEPHONY


                              The network control is decentralized with the RLC and MAC performed by the
                              BSC units in the BSS. The hand over is also placed in this layer. Radio blocks
                              can be destroyed during hando ver, but that is handled by ARQ at the LLC
                              layer. Some of the functions of the LCC layer are placed at the BSC (LCC
                              Relay).

7.3.3.2 Media Access Control (MAC)
                              To permit efficient sharing of a common channel resource between several
                              sessions, the principle is that reservation of time slots (groups of four) for radio
                              blocks is only given as long as there are information stored in the buffer
                              memory on the transmit side. As soon as all the buffered data bits have been
                              successfully transferred (incl. possible ARQ retransmissions) the channel
                              allocation is released and can be used by other connections. When a new burst
                              of data arrives to the buffer, a new reservation of time slots must be made. The
                              network might even interrupt long data sequencies, in order to reduce waiting
                              times and to obtain a more fair access to the medium, when operating close to
                              the capacity limit.
                              The MAC is more complicated for uplink data transfer (multiple access). In the
                              downlink direction the base controller has full information about requests for
                              transmission capacity and can store them in a common queu (single access).


                              Uplink transmission
                              The BSC controls the inward data traffic by means of Uplink State Flags (USF),
                              which have 3 information bits. Of the 8 available flags, one is used to mark the
                              slots which make up the inward access channel (Aloha) (USF = Free). The
                              other 7 flags (R1 - R7) are used to reserve 4-group of time slots for terminals.
                              An example of the allocation procedure is given in figure 7.14. To simplify the
                              description of the functionary, the TDMA frames are designated by running
                              numbers. Groups of 4 time slots placed in 4 TDMA frames is the basic trans-
                              mission unit.


  Mobile-originated traffic. MAC
               1 2 3   4 5 6 7 8 9 10 11 12 13 14 15 16 17 18 19 20 21 22 23 24 25 26 27 28 29 30 31 32 33 34 35 36 37 38 39 40 41 42 43 44 45 46 47 48 49 50 51 ......


    Downlink                     ChRes A-B
     TS 0     F           F         F             F           F          F           F           F           F           F           F           F           F
     Uplink PA PA


    Downlink                                                                                              ACK-B                                           ACK-A
     TS 1        R1       R1          R1          R2         R2          R3         R1           R1         R1           R2         R1           R1         R1
     Uplink                                                  A1          A3         B2                                              A3

    Downlink                                                                                              NACK-A
     TS 2        R1       R1          R1          R2         R3          R2         R1           R1         R1           R1          R1          R1          R1
     Uplink                                                  A2          B1         A4

    Downlink
     TS 3        R1                   R1          R1         R1          R1         R1           R1          R1          R1          R1          R1          R1
     Uplink




    PA: Paging packet from terminal
    F: Flagcode "free" (TS0 uplink available for paging from terminals)
    R2, R3: Flagcodes which point to assigned packet slots uplink


                              Figure 7.14

                                                                              136
DM1 DIGITAL MOBILE TELEPHONY


Time slot 0 (uplink) in the figure is used as Packet Random Access Channel
PRACH). Two terminals make request (PA) during frame 1 and 3 respectively.
The PRACH is a contention channel, with a risk of collision of simultanious
requests from several terminals. To minimize the risk for repeated collisions, a
more refined procedure is used than in original GSM. It is a protocol of the
“persistance“ type, see module S5, section 3.3.
If channel capacity is available, time slots are allocated to the terminal
(immediate assignment), including the maximum number of radio blocks that
could be transmitted. This information is sent on the PAGCH (Packet Access
Grant Channel). Also a two-step reservation process can be used. In the second
step the terminal comes back with a Packet Resource Request, and the base
replies with a Resource Assignment. This signalling is performed on the two-
way Packet Associated Control Channel (PACCH). Compare the signalling in
the original GSM. If no channel capacity is available for the moment, the termi-
nal is informed by a Packet Queuing Notification.
In the example, the BCS makes an immediate assignment by sending back a re-
servation for the two calls (A and B) on times slot 0 (downlink) as a radio block
during frames 8 to 11.
USF = R2 is used to mark reservations for call A, and USF = R3 is used for call
B. The reservation message also includes information about which frequency
slot and timeslot within a frame shall be used. In this case, both calls will be
serviced by timeslot 1 and 2. The terminals therefore will monitor the signalling
sent on these slots. The reservation for radio blocks is made by transmitting the
corresponding USF flags over the down link channel during the block position
before the allocated position.
The first two allocations for call A are during frames 16 to 19. Therefore during
frames 12 to 15 USF = R2 is transmitted on the downlink channels TS1 and
TS2. Call A is also allocated frames 20 to 23 on TS1 and 24 to 27 on TS 2.
Therefore USF = R2 is also transmitted downlink during frames 16 to 19 on
TS1 and during frames 20 to 23 on TS 2:. In the same way call B is allocated
two timeslots on TS1 and TS2.
The two B blocks were transmitted successfully, and therefore a positive ack-
nowledgement (ACK-B) is transmitted back during frames 32 to 35 on a
PACCH (Packet Associated Control Channel). On the other hand, block A3 was
not transmitted successfully. Therefore a negative acknowledgement (NACK-
A) is transmitted back during frames 32 to 35. The NACK-A message indicates
that blocks A3 must be retransmitted (selective ARQ) and also gives additional
reservation for the retransmission. A3 is retransmitted during frames 40 to 43.
The transmission was succesful this time and ACK-A is transmitted during fra-
mes 48 to 51.


Down link transmission
For down link data transfer, the first step is a Packet Paging Request on a
paging channel (PPCH). The terminal replies with a Packet Channel Request.
The rest of the set-up procedure corresponds to what has been described above
for inward data transfer.


Point-to-multipoint
Data can also be transmitted from the network to several terminals (point-to-
multipoint or broadcast). To set up this connection a special channel is used

                            137
DM1 DIGITAL MOBILE TELEPHONY


              (PNCH: Packet Notification Channel) to inform the terminals concerned about
              the resource assignment for the packet transfer.
              Multiframe
              The basic TDMA frames are grouped in multiframes comprising 52 basic fra-
              mes. The main reason for the multiframes is for discontinous reception, i.e. the
              terminals have to listen to pages from the BSC only during a specified part of
              each multi slot.


7.3.3.3 Channel coding for the PDTCH

              An adaptive channel coding arrangement is used with the possibility to
              dynamically select one of four channel coding procedures. These are called
              CS-1 to CS-4. In addition to the coding of the information sequence also the
              USF is protected by a block code.
              CS-1 is a combination of a rate 1/2 convolution code and a long BCS (Block
              Check Sequence), resulting in a net data rate of 9.05 kb/s. CS-4, which only
              contains a short BCS and no FEC, has a net data rate of 21.4 kb/s. The
              convolution code that is used for CS-1, is punctured to get the higher rate
              codes CS-2 and CS-3, which give net data rates of 13.4 and 15.6 kb/s
              respectively. To reduce the degradation due to error bursts, interleaving over
              four time slots (TDMA frames) is used. In addition frequency hopping may be
              introduced. This is especially motivated with quasi-stationary terminals.
              The set of bursts that results from a single user data package is marked by a
              Temporary Flow Identifier (TFI), which is used at the receiving side to
              reassemble the user data package.
              When there are block errors, the radio blocks, which contain errors, are
              identified by their TFI numbers (Temporary Flow Identifier). The TFI:s are
              sent back to the transmitter side, so that corresponding blocks can be
              retransmitted. The numbering is modulo 128, and 64 blocks can be handled
              by the ARQ protocol. Positive acknowledgement is sent back for successfully
              received blocks. As gradually the block errors are cleared, the error control
              window can be moved forward. Radio blocks without errors are fed to the
              LLC layer, so that LLC frames can be generated on the receive side.
              The optimum code arrangement, i.e. the code which gives the highest
              throughput, depends on the ber from the data demodulator at the receive side.
              This quality information must be transmitted back to the transmitter side,
              which gives a certain delay. Adaptation is therefore not possible to the
              variations due to the fast fading, The measured ber values are therefore
              averaged over the fast fading.
              With extremely low ber, the number of retransmissions becomes very low
              even without FEC. Therefore CS-4 gives the highest throughput. When the
              quality of the radiochannel degrades more and more, it is optimum to
              introduce successively more FEC. The reduction of the basic data rate
              (without the influence of ARQ) is more than compensated for by increased
              probability of successful block transmission. In principle, we have the relation
              given in figure 7.15. Already CS-3 gives most of these advantage - CS-2 and
              CS-1 give small additional gains at very marginal radio channels. Typical rela-
              tions between channel quality and throughput for the different coding
              alternatives are indicated in figure 7.16. The figure corresponds to a
              propagation channel with short fading dips (fairly high terminal speed or low
              speed in combination with frequency hopping).


                                          138
DM1 DIGITAL MOBILE TELEPHONY



        Data transmission over fading radio channel.
        Throughput characteristics with and without FEC


       Throughput            ARQ                                                               Radio channel
                                                     Channel                       Modulator
                           retrans-
                           mission                    coding                                           baud
                 di b/s                   dn b/s                     db b/s                    ds

                                                                               GMSK db = ds
                    Throughput                                                 8PSK      db = 3ds
                                                                               (16QAM: db = 4ds)
                      db
                                                                               At GSM: ds = 270.8 kbaud
                     dn1
                                                                               (also using 8 PSK)
                                     loss due to               (1)
                     dn2           retransmissions
                                                               (2)




                                                                          C    Eb
                                                                          I    No
                           (1) Only error detection coding
                           (2) Both FEC and error detection coding



                      Figure 7.15

                      The performance of this adaption scene is degraded by inaccurate estimates of
                      the channel quality at the receive end of the link and measurements delays.
                      Therefore, at EDGE it is complemented by an additional adaption based on
                      advanced ARQ.



Adaptation of code rate to channel quality for maximum throughput

Throughput
      kb/s

        20
                                                                                                               CS4


        16
                                                                                                               CS3

                                                                                                               CS2
        12


                                                                                                               CS1
         8


         4

                                                                                                           C/I dB
         0
             3                 7              11               15             19                23             27




                      Figure 7.16
                                                      139
DM1 DIGITAL MOBILE TELEPHONY



7.3.4     EDGE
7.3.4.1   Introduction and background

              Edge stands for Enhanced Data rate for GSM Evolution. It is a further evolu-
              tion of HSCSD and GPRS, giving the option of increased system data rate.
              However it will mainly be used in connection with GPRS, and we limit the
              discussion to this application. The combination of GRS and EDGE is usually
              referred to as EGPRS.
              GPRS used originally a dynamic link adaptation to the channel quality based
              mainly on varying the code rate. In addition simple ARQ arrangement with re-
              petition of radio blocks gave a further link adaptation of the throughput.
              EGPRS extends the adaptation of the code rate by allowing a choice between
              GMSK and 8PSK (a dynamic selection of suitable combinations of channel
              coding and modulation is used depending on the quality C/I and E/N0 of the
              radio channel). The net transmission data rate (including the effect of channel
              coding) will be reduced, when the quality of the radio channel goes down.
              The throughput will in this case be further reduced as more packets must be
              retransmitted (ARQ).
              The suitable choice of modulation and coding is based on measurement of the
              channel quality (average over the fast fading) which is transmitted to the other
              end. Practical evaluations indicated that this link adaptation did not perform
              fully satisfactory. Therefore, a more refined link adaptation procedure is used
              at EDGE than at the original GPRS (and HSCSD). A large part of the link
              adaptation is obtained by an advanced ARQ procedure, called type II hybrid
              ARQ. The link adaptation used at the original GPRS, which was based on dif-
              ferent modulation and coding schemes (MCS) in combination with simple
              ARQ is called type 1 hybrid ARQ.
              EGPRS obtains the best throughput only when the radio channel has very
              good quality. This has two consequences:
              a. An effective dynamic link adaptation is necessary that dynamically selects
                 modulation and code rate to the local average of C/I and C/N.
              b. EGPRS for GSM is typically introduced in existing cell structures, i.e. 9 cell
                 clusters. As much higher protection ratios would be needed for the highest
                 throughputs, the highest user data rates could only be used in part of each
                 cell. (The dynamic link adaptation makes it possible to go down to 3 cell
                 clusters, which is often preferable in the US, where available bands for
                 D-AMPS are more restricted.)

              Background
              Several alternative modulation arrangements were proposed and studied
              before 8PSK was finally selected. One possibility was Offset 4QAM (similar to
              what is used for DAMPS), another Offset 16QAM, which gives a further
              increase in data rate for a given modulation bandwidth. 16QAM was
              discarded mainly due to very high linearity requirements on the transmitter
              output stage. This made it necessary to introduce considerable back-off to
              comply with the GSM requirements on out-of-channel radiation. The large
              back-off reduced the transmitter efficiency considerably and therefore 8PSK
              gave nearly the same throughput as 16QAM for the same battery drain. An




                                          140
DM1 DIGITAL MOBILE TELEPHONY


               additional disadvantage with 16QAM is that the radio symbol do not all have
               the same energy, which gives a certain complication at the receiver (AGC).
               The final proposal for an international standard, sent to ITU in May 98, was
               based on an agreement between study groups in Europe and USA, i.e. the
               standard should be used both for GSM and DAMPS (IS-136). 200 kHz
               channel spacing will be used also for evolved DAMPS by combining several
               30 kHz channels to form the necessary 200 kHz channel. EGPRS can in
               principle (very good radio channel, all 8 time slots allocated to a user) comply
               with the lower of the two user data rates (384 kb/s) specified for UMTS.


7.3.4.2 Modulation, burst structure

               The modulation will be either GMSK or linear 8PSK. See figure 7.17. With
               8PSK the system data rate becomes 69.2 kb/s per time slot (three times higher
               than with GMSK). Linearized 8PSK is used, i.e. the modulation can be con-
               sidered to be of the QAM type. Also the pulse forming is the same as for
               GMSK, resulting in the same spectrum envelope. In the same way as the D-
               AMPS modulation (figure 3.7a), the signal plane is rotated a suitable amount
               between each transmitted symbol in order to reduce the linearity requirements
               on the transmitter output stage. A rotation of 3π/8 is used instead of π/8, as
               this simplifies the blind detection at the receiver if GMSK ot 8PSK was used
               for a transmitted packet.




                                           141
DM1 DIGITAL MOBILE TELEPHONY

      EDGE 8PSK modulation
      ( Linearized Graycoded 3π 8PSK )
                             8
               S P                     8 PSK                                   conv.
                                                                                                 Pulse
               Gray-                  modulator                                binary
                                                                                                forming
               coding                                                        to δ-pulse
                                                                     j3π
                                                                j(       )
                                                            e         8


                                                           GMSK
        0,0,0                      0,1,1                    symbol rate = bitrate = 270.8 kbaud
                      0,1,0                                                               kb/s

              0,0,1           1,1,1                        8 PSK
                                                             symbol rate    = 270.8 kbaud
                                                             bit rate       = 812.5 kb/s
        1,0,1         1,0,0        1,1,0
                                                           (channel spacing: 200 kHz)

                                           x Si+1, Si+3 ....
              Si, Si+2 ....
                          x                            x                     Pmin       2
                                                                                  = 0.26 = 0.07 =11.5dB
                                                                             Pmax



       x                                                                       x


                                       0.26                                                Put
                                                            1
                                                                                       1 (Put)max


       x                                      π
                                              8                               x




                         x                             x                                                      Pin
                                                                 3π                                         (Pin)
                                                                                   0.07              1
                                                                 8                                              max




Fig 7.17

The burst structures (“normal burst”) during a time slot is shown in figure
7.18.a. As no flags are needed the data sequencies contain 58 bits. The bursts
for the GMSK and the 8PSK modes are compared in figure 7.18b.


      Edge TDMA burst
           2x58x3 =348 data bits per burst
           4x348 = 1392 data bits per 20 ms interleaving block                                  symbols carrying
           Gross bitrate 69.6 kb/s/timeslot                                                     3 bits each with 8 PSK

        3                     58                       26                         58           2
                                                   Training
       Tail              Data                                                 Data            Tail
                                                  sequence

                                  0.55 ms
       Multiframe 24 traffic frames in 120 ms i.e. 20 time slots per sec.
       Data rate per time slot 348x20 = 69.6 kb/s
       (including bits for channel coding and headers)


Fig 7.18a

                                              142
DM1 DIGITAL MOBILE TELEPHONY



EDGE. TDMA burst structure
Normal burst for GMSK
     Bit Number (BN)   Length of field         Contents ot field

              0-2                    3         tail bits
              3 - 60                 58        encrypted bits(e0, e57)
             61 - 86                 26        training sequence bits
             87 - 144                58        encrypted bits (e58, e115)
            145 - 147                3         tail bits
           (148 - 156                8.25      guard period (bits)

- where the "tail bits" are defined as modulating bits with states as follows:
   (BNO, BN1, BN2)                    = (0, 0, 0) and
   (BN145, BN146, BN147)              = (0, 0, 0)

Training          Training sequence bits
Sequence          (BN61, BN62 BN86)
Code (TSC)




Normal burst for 8PSK
       Bit Number (BN)      Length of field    Contents of field
       (bits)
          0-8               9                  tail bits
          9 - 182           174                encrypted bits (e0, e173)
       183 - 260            78                 training sequence bits
       261 - 434            174                encrypted bits (e174, e347)
       435 - 443            9                  tail bits
       444 - 468            24.75              guard period

- where "tail bits" are defined as moduladng bits with states as follows
   (BN0, BNI BN8)                    = (0,1,0;1,1,1;1,1,0) and
   (BN43S, BN436 BN443)              = (0,1,0;1,1,1;1,1,0)

Training          Training sequence symbol
Sequence          (BN183, BN184 BN260)
Code (TSC)




 Figure 7.18b


                          143
DM1 DIGITAL MOBILE TELEPHONY


7.3.4.3 Link adaptation

                  As mentioned above the link adaptation is based on type 2 hybrid ARQ. The
                  first step is the selection of a suitable MCS, i.e. combination of modulation
                  type and coding rate. The original GPRS arrangement is extended by the
                  choice between GMSK and 8PSK, giving 8 different combinations, see figure
                  7.19.



 EGPRS Link Quality Control by adaptation of modulation and code rate to C/I
                                                                                              ≈ throughput
                                                                                     70
  Scheme    Modula-   Maximum Code rate
             tion       rate    FEC
                                                                                     60
                       (kbps)                Packet bit rate (per time slot)(kbps)

   MCS-8     8PSK       59.2       1.0                                               50

   MCS-7                44.8      0.78
                                                                                     40
   MCS-6                29.6      0.50
                                                                                     30
   MCS-5                22.4      0.38

   MCS-4    GMSK        16.8       1.0                                               20

   MCS-3                14.8      0.89                                               10

   MCS-2                11.2      0.69
                                                                                      0
                                  0.53                                                    0        5     10   15      20    25   30   35   40
   MCS-1                 8.4
                                                                                                                   C/I (dB)




                  Figure 7.19


                  The next step in the link adaptation is a more advanced ARQ arrangement
                  than in GPRS. It is called incremental redundance (IR). The information part
                  of a packet is to start with coded with a low rate code, i.e. a R=1/3 convolution
                  code. From this sequence two or three sub blocks are generated by heavy
                  puncturing by different structures, which should give sequences as disjunct as
                  possible. Each sub block is detectable by its own. To start the transmission of
                  a packet, one of the sub blocks is transmitted. If ARQ is necessary, one of the
                  other sub blocks is transmitted. (If further ARQ is necessary, the third sub
                  block could be used.)
                  The normal mode of operation is that the detector, if needed, combines the in-
                  formation in the two sub blocks. This gives a large increase in the probability
                  of successful detection, both due to increased redundancy and to time
                  diversity. (It might happen that the memory at the receiver is not sufficient to
                  store the information about the first packet. In this case, the less effective type
                  1 hybrid ARQ is used.) The procedure is described in principle with 3
                  subblocks in figure 7.20, and in more detail (with two sub blocks) i figure
                  7.21. The final step is interleaving over 4 TDMA slots as for GPRS. This could
                  also be combined with frequency hopping.




                                                                                     144
DM1 DIGITAL MOBILE TELEPHONY



    Encoding and sub block puncturing for incremental redundance


                                                  Data               FCS   Tail
                                                     R=1/3 encoding

                                                       Codeword
                                                      Puncturing


                     S1                                    S2                                 S3

    FCS: parity bite for error detection


                      Fig 7.20



     EGPRS Link Quality Control
     Principle of operation
                          3 bits     32 bits                          612 bits

                          USF RLC/MAC CRC FBI E          Data = 74 octets = 592 bits BCS      TB

                                                         Rate 1/3 convolutional coding

                    36 bits          96 bits                               1836 bits

                                    1392 bits                                 puncturing


       SB = 4       36 bits          96 bits             1256 bits                1256 bits
                                                          P1                         P2




                                                         1392 bits
                                                 (4 x 348 = 4 x 3 x 3 x 58)




                      Fig 7.21

7.3.4.4       Performance

                      EGPRS will be used both in GSM and D-AMPS (TDMA-136) networks. In a
                      typical GSM application, cluster size 9 and frequency hopping will be used.
                      Figure 7.22 gives the CDF for different user data rates for a total normalized
                      spectrum utilization of to 0.33 bps/Hz/site. The figure shows that 30 % of the
                      users can obtain at least 384 kb/s for 8 time slots.




                                                          145
DM1 DIGITAL MOBILE TELEPHONY



           3/9 reuse, frequency hopping

                 Average packet bitrates for offered load that achieves 0.33 b/s/Hz/site
                 30% of users: > 384 kb/s, 97%: >144 kb/s
                 100

                     90

                     80

                     70
            C.D.F%
                     60
                                         Standard GSM        EDGE
                     50

                     40

                     30

                     20

                     10

                      0
                          0   10(80) 20(160) 30(240) 40(320) 50(400) 60(480) 70(560)
                                                                               kb/s
                     Average packet bit rate per user per timeslot
                     (bitrate per 8 timeslots in brackets)




Fig 7.22

The available system bandwidth is more restricted at D-AMPS. A minimum
EGPRPS system corresponds to an allocation of only three 200 kHz radio
channels (cluster size 3). No frequency hopping is possible. The performance
in this case is shown in figure 7.23. For a system loading that gives a total
normalized spectrum utilization of 0.50 bps/Hz/site, 40 % av the users
achieves at least 384 kb/s.




                                       146
DM1 DIGITAL MOBILE TELEPHONY



      1/3 reuse, no frequency hopping

           Average packet bitrates for offered load that achieves 0.50 b/s/Hz/site
           40% achieves: > 384 kb/s, 90% >144 kb/s
           100

            90

            80

            70

            60

            50

            40

            30

            20

            10

            0
                 0   10(80) 20(160) 30(240) 40(320) 50(400) 60(480) 70(560)
            Average packet bitrate per user per timeslot              kb/s
            (bitrate per 8 timeslots in brackets)




Fig 7.23




                                 147
DM1 DIGITAL MOBILE TELEPHONY



8 Cell structures
8.1 Additional frequency allocations to digital
mobile telephone systems
          The rapid increase of the number of mobile telephone subscribers has led to
          insufficient traffic capacity in several countries in the allocated frequency
          bands around 900 MHz. Most of the new subscribers join one of the digital
          mobile telephone networks. In the Nordic countries, the number of subscribers
          in the NMT system does not increase further. According to EC directives, the
          frequency bands for the present analog 900 MHz systems shall gradually be
          given over to GSM. See section 6.1.
          On the other hand there are good reasons to continue and improve the
          NMT 450 system due to the better propagation characteristics, which allow
          larger maximum cell sizes to be used. See section 6.2.
          It is doubtful if it is economic viable to extend the 900 MHz GSM networks to
          give full coverage of the northern part of Sweden. The cell sizes will be even
          more restricted at 2000 MHz due to difficult propagation conditions. (The
          propagation loss is roughly 16 dB larger at 2000 MHz than at 500 MHz.) That
          means that the 2000 MHz UMTS networks will be limited to areas with high
          traffic density where small cells can be used. In scarcely populated areas,
          UMTS must therefore be complemented by GSM or by satellite networks
          requiring near free-sight conditions.
          As different types of cellular systems often have different coverage characte-
          ristics and offer different user data rates, there will be increasing need to give
          the user the option to access several cellular systems be means of multi-mode
          multi-band terminals. This is one aspect of hierarchical cell structure. An other
          aspect is a mixture of different cell sites within the same system, see section
          8.2.




8.2 Hierarchical cell structures
          One of the requirements on the futurecellular systems is that they shall handle
          both densely and scarsely populated areas in an optimum way, considering
          both infra structure costs and frequency economy. This requirement also
          applies to the digital mobile telephone systems of today. Also on metropolitan
          areas there is often a mixture of hotspots and areas with fairly low traffic dens-
          ity. Therefore hierarchical cell structures have already been introduced to
          some extent in G2 systems.




                                      148
DM1 DIGITAL MOBILE TELEPHONY



     HCS - Hierarchical Cell Structures




                                             PICO




                                                                          MACRO



                                         MICRO




Figure 8.1

A hierarchical cell structure comprises cells of different sizes. See figure 8.1.
Areas with considerably different traffic densities are covered by structures
with different cell sizes, i.e. the larger the traffic density, the smaller cells are
used. Without micro and pico cells, the traffic capacity will be unsufficient in
areas with high traffic, and the cost for the fixed radio network excessive in
areas with low traffic, if very small cells are used.
The highest traffic density can be found indoors, for example in large offices
and conference centra, assuming that most of the wire-connected telephones
will be replaced by radio-connected ones. In this case, pico cells are used with
dimensions of about 30 m. A pico cell might be fed by a base station placed in
a corridor and with a coverage area consisting of the corridor and the
adjoining rooms. Outdoors or mixed indoors-outdoors, traffic concentrations
exist in shopping streets, sports and business centra and airport. These are
covered by micro cells with typical dimensions of 100 meters. A microcell can
have a base station on a lamp post or house wall and cover a length of street.
Even in major cities there are areas with so low traffic density that it is not
economic viable to use micro cells. Therefore, a complement is macro cells
with approximately 1 km size. They are often called umbrella cells, as an
important function is to fill in gaps between the high traffic areas, serviced by
micro and picocells. As before, larger cells with sizes up to around 30 km
(large macro cells) are used in rural areas.
The highest level in hierarchy will be satellite cells, serviced by landmobile
satellite systems.
The main part of the traffic will come from traffic concentrations (hot spots) at
densely populated areas, outdoors and indoors. The major part of the traffic in
a cellular system will come from these traffic concentrations, which should be


                              149
DM1 DIGITAL MOBILE TELEPHONY


         covered by micro and pico cells. This is a precondition for enough total traffic
         capacity in the future cellular systems.
         The introduction of hierarchical cell structures gives certain complications on
         the system level. Even if the frequency economy is improved, by the
         introduction of micro and pico cells different allocation of radio channels
         should be made to the different levels of the hierarchy. This could be a pro-
         blem due to unsufficient spectrum allocation to an operator. One reason for
         the use of different frequencies for different layers is that the system control
         shall be able to force the terminals to use the lowest hierarchical layer, that gi-
         ves an adequate connection (see figure 7.7). However, a limitation is that
         micro cells cannot serve fast moving terminals, as this would result in such a
         high handover rate that the system signalling would be overloaded, or the
         transmission quality degraded.
         There are also additional requirements on signalling and control logic in order
         to handle handover between cells on different levels, incl. MAHO (Mobile
         Assisted Hand Over). The principle of MAHO, as used at GSM, works also in
         hierarchical cell structures, see figure 8.2.



           Mobile Assisted Handoff (MAHO)
           Extended to hierachical cell structures
                                                                                      t

           MS receives          Rx            Rx            Rx             Rx

           MS transmits              Tx            Tx            Tx             Tx

           MS measures cell 1
                                          M
           MS measures cell 2                           M

           MS measures cell 3
                                                                       M
           MS measures macro cell                                                    M


         Figure 8.2



8.3 Land mobile satellite communication
         Worldwide satellite communication has been used for many years for traffic to
         ships, using frequencies close to 1 GHz. The operator is Inmarsat, which is
         jointly owned by a large number of telecom administrations. Geostationary
         satellites are used. These are placed in an equatorial orbit 36000 km above the
         earth, i.e. a typical propagation distance would be 40 000 km. The difficult
         link budget has been a limitation, which means that high performance termin-
         als must be used with fairly high EIRP (Effective Isotropic Radiated Power)
         and G/T. G: gain of receiver antenna, T: noise temperature of receiver sys-
         tem). See figure 8.3.
                                      150
DM1 DIGITAL MOBILE TELEPHONY



         Link budget
                    Gt                                                                  G
             Pt                                                                                 Pr
                                                       Lo+ M

             EIRP = P + Gt dBW         L : propagation loss (isotropic antennas)     System noise
                     t                  o
                                       M : fading margin                             temperature: T
                                       Pr = EIRP - Lo - M + G                 k: Boltzmann's constant

                                       C = Pm ⇒ P = C/N + k + T
                                       No kT     r     o

                                       Lo + M = EIRP + G - k - T - C/No
                                       Lo + M = EIRP + G - C/No - k         (C/No = I . Eb/ )
                                                       T                           db      No
             G: antenna gain for receiver system
             Gt: antenna gain for transmitter system



Figure 8.3

                   As the satellites must be placed over the equator, a further drawback is that the
                   polar areas are not covered. If the service is extended to land mobile termin-
                   als, there would also be problems with strong shadowing in hilly terrain and
                   even outdoors in metropolitan areas, especially if the elevation angle to the
                   satellite is small.
                   The same basic satellite system has recently been used also for slow data
                   services, e.g. fax and short data messages. The combination of low data rate
                   (db) and low required Eb/No means that terminals with much reduced EIRP and
                   G/T can be used. The dimensions and cost of the terminals could therefore be
                   reduced considerably. A large number of terminals have been installed on
                   fairly small ships and even on vehicles. A portable version has about the same
                   size as a large briefcase. Free sight is necessary, and the directive antenna
                   must be pointed towards the satellite.
                   A new generation of geostationary Inmarsat satellites with high gain, multi-
                   lobe antennas started operation in 1997. The satellite EIRP and G/T are con-
                   siderably improved, which makes it possible to use fairly small mobile termin-
                   als for digital speech, even if their radio performance (EIRP and G/T) still
                   must be considerably better than for terminals for terrestrial networks.
                   The fast expansion of terrestrial mobile telephone systems has caused a large
                   interest to establish also land mobile satellite networks. Even if the cost for
                   terminals and calls will be several times larger (estimate 3 times) than for the
                   corresponding terrestrial services, there have been optimistic (perhaps
                   unrealistic) estimates that there would be a potential satellite market
                   amounting to a few percent of the total mobile telephone traffic. This has been
                   enough to motivate the large investments needed to establish such satellite
                   systems. Foreseen applications are given in figure 4.10. The main application
                   is probably as gap filler, i.e. the satellite network is used outside of the
                   coverage area of the terrestrial network, which is normally used by the
                   subscriber. A limitation that could be quite serious is the very limited indoor
                   coverage. Due to the difficult link budget, only small margins for shadowing
                   are possible.



                                                        151
DM1 DIGITAL MOBILE TELEPHONY


Land mobile satellite networks, which can be rapidly installed (if the satellites
with earth support are already in place), could also complement the primitive
public telephone networks in many developing countries.


             Use of Mobile Satellite Communication
             • Extend coverage to areas not covered by any terrestrial radio
               network
             • Extend coverage to areas serviced by other, non-compatible
               terrestrial networks
             Problems:
                 Difficult link budget
                      small shadow margin (indoor coverage very limited)
                      high cost per call
                      larger, more expensive terminals
                 Inferior frequency economy
                      large cells
             Advantages:
                 Large (worldwide) coverage by one flexible system



Figure 8.4

A satellite system, that shall be an extension of the terrestrial mobile network,
must be designed so that the size of the dual-mode terminal (terrestrial +
satellite service) is only moderately larger than a standard terminal for the ter-
restrial network. This requirement could be complied with by using advanced
geostationary satellites with very large multi-lobe antennas. If a lower orbit is
used, the size of the satellite antenna can be considerably reduced and some-
what larger link margins might be possible. (If the orbit height is changed, the
link budget remains the same for the same area of the footprint of the satellite
antenna on earth.)
That is one reason why most of the land mobile satellite systems with
worldwide coverage will be based on satellites in lower orbits than the
geostationary, either low flying satellites in orbits with around 1000 km height
(LEO: Low Earth Orbit) or in intermediate orbits (ICO: Intermediate Circular
Orbit) about 10 000 km above the earth. See Figure 8 .5 and 8.6. The height
interval between the LEO and ICO orbits is unsuitable due to a belt of
intensive radiation (Van Allen belt), which would rapidly damage the satellite
electronics.
Other advantages using the LEO and ICO orbits are considerably lower
propagation delay than for the geostationary orbit and that good coverage is
obtained also of regions close to the poles (less shadowing if the satellites are
well above the horizon).




                             152
DM1 DIGITAL MOBILE TELEPHONY



             Mobile satellite communication - portable terminals



                                                                        Highly
                                                                        Elliptical   HEO
                                                                        Orbit


                          Intermediate
                    ICO   Circular                                      Low
                          Orbit                                         Earth        LEO
                                                                        Orbit




                                                                        Geostationary
                                                                        Orbit     GEO




           Figure 8.5


Land mobile satellite communication

                              Iridium          Globalstar   Odyssey    ICO G.C.
Start of operation             1998              2000         2000        2000
Type of orbit                   LEO               LEO         ICO         ICO
Orbit period (hours)             1.7               2           6            6
Satellite height (km)           800              1 400       10 000      10 000
Frequency band               1.7 GHz                                  1.9/2.2 GHz
(terminals)
Number of satellites             66               48          12          10
One-way delay                 100ms                                     200 ms
Cost 109 $ (excl. terminals)     3.4              1.8         1.7         2.4


           Figure 8.6

           Examples of systems using LEO and ICO respectively are the Iridium and the
           ICO Global Communication. There are also satellite systems with regional
           coverage, using geostationary satellites.




                                         153
DM1 DIGITAL MOBILE TELEPHONY


Iridium

The first worldwideland mobile satellite service is the Iridium system
originally proposed by Motorola. The system comprises 66 satellites, which
are placed in 6 polar orbits, each with 11 satellites. The satellites have
advanced antenna arrangements, which generate a large number of lobes. The
whole earth surface is covered with about 4000 cells. See figure 4.13. 4.8 kb/s
speech coders are used. The required terminal EIRP is about 2 W (1W trans-
mitter power and 3 dB antenna gain).
The LEO-satellites move fast relative to a fixed point on earth (orbit period
around 100 minutes) and the moving cells are fairly small. A terminal is
therefore within the coverage area of a cell only for a few minutes. Thus hand-
over between cells is needed, even if the terminals are not moving.




Figure 8.7


A further problem is that each of the earth stations, which connect the
satellites with the fixed public telephone network, can see only a few of the 66
satellites at a certain time.
A large number of earth stations would therefore be needed, if it would have
been necessary that all satellites at all times would be within sight of an earth
station. However, only a small number of earth stations will be needed in the
system, as the satellites operate both as an access network and a transport
network. Independent of the position of the terminal to be connected, an earth
station only needs to establish a connection with any suitable satellite above


                            154
DM1 DIGITAL MOBILE TELEPHONY


the horizon. From this satellite, the call can be relayed via several satellite-to-
satellite links to the satellite, which is best situated to service the terminal.
These connections (the transport network) consist of microwave links between
nearby satellites. The ar-rangement evidently requires switches in the satellites
and that the radio signals are detected in the satellites. The fixed terrestrial
infrastructure is based on GSM technology.
Commercial Iridium services started late 1998, that with certain technical
problems, such as unsatisfactory handover. The Iridium consortium has made
roaming agreements with many terrestrial operators (i.e. using GSM and
D-AMPS). Dual-mode terminals will be used.

ICO Global Communication (Inmarsat P)

The complications mentioned above with the LEO orbit are avoided, if the
satellite network is based on the ICO orbit. The satellites are in a considerably
higher orbit, and therefore move much slower (orbit period around 6 hours),
also the cell sizes are somewhat larger. Handover between cells would not be
necessary. Due to the higher satellite height, each earth station can service
satellites over a fairly large part of the earth. Therefore, there is no need for a
satellite transport network. INMARSAT (strictly speaking the affiliary “ICO
Global Communications“) will use 12 Satellite Access Nodes, each with 5
antennas to establish the contacts between the satellites and the fixed part of
their network.
10 satellites will be placed in two orbits with 45 degrees inclination to the
equator. No signal processing is performed in the satellites (“bent pipe“). (An
advantage with this arrangements is that the transmission parameters might be
changed by modifications of the terrestrial part only)


Networks compatible with UMTS

The land mobile satellite networks, mentioned above, are originally designed
for speech as the dominating service. They belong to the same generation as
GSM and D-AMPS. Only low-speed data services can be offered. A new ge-
neration of satellites is planned, which will give much improved data service
to both mobile and fixed terminals. They could complement UMTS/IMT-
2000. One example is Teledesic.




                             155
DM1 DIGITAL MOBILE TELEPHONY



Appendix. Follow-up questions
      1.    Channel coding gives improved frequency economy over a
            propagation channel with fast fading. Explain.
      2.    List advantages of TDMA
      3.    List draw-backs of TDMA
      4.    Several of the experimental systems, which formed the background
            for the GSM specification, gave the same frequency economy in spite
            of different radio bandwidth per speech channel. Explain.
      5.    Which signal processing measures against multipath propagation
            were included in the experimental system DMS-90?
      6.    The relation between C/I and speech quality is different for GSM and
            for an analog mobile telephone system. Explain.
      7.    Describe the principle for the channel equalization at the
            experimental system based on wide band TDMA.
      8.    Which considerations determined the system data rate and the length
            of a TDMA frame at GSM.
      9.    Which were main reasons why wideband TDMA was rejected for
            GSM.
      10.   Explain the meaning of SACCH and FACCH. Give a few examples
            of their use.
      11.   List a few advantages and disadvantages of GMSK.
      12.   Explain the multiplexing together of the traffic channel and the
            SACCH at GSM.
      13.   How is the TDMA structure arranged at GSM to permit both half-rate
            and full-rate traffic channels?
      14.   Why are the data bursts used for the
            RACCH (Random Access CCH) shortened?
      15.   Which maximum interleaving depth can be used at GSM for the
            full-rate and half-rate traffic channels?
            What limits the interleaving depth?
      16.   Why is frequency duplex used at GSM?
      17.   The transmit and receive time slots at GSM are separated by 1/3
            frame time. Why?
      18.   Give two advantages of the frequency hopping procedure used at
            GSM.
      19.   The TDMA structure at GSM comprises hyper, super and multi
            frames in addition to the basic frame. Explain why.
      20.   Explain the concepts broadcast carrier and broadcast (signalling)
            channel.
      21.   How is the initial synchronization of a terminal to the base station
            accomplished?
      22.   Describe how a terminal registers at the base station.
      23.   Which information is used for the hand-over procedure?
      24.   Why is power regulation used at GSM?
      25.   What is meant with discontinuous transmission?


                                  156
DM1 DIGITAL MOBILE TELEPHONY


26.   What is meant with discontinuous reception?
27.   Why are two types of multiframes used at GSM?
28.   Describe how a terminal measures the signal levels in the frequency
      slots assigned to the adjacent cells, and determines from which cell
      the signals originates.
29.   Describe the channel coding procedure for class 1A bits from the
      speech coder.
30.   Why are 4 tail bits added to the sequence from the speech coder
      before the convolution coding? Why is block coding used in addition
      to the convolution coding?
31.   Why are start and end bits added to the data bursts in the time slots in
      the TDMA frame?
32.   Why is the training sequence placed in the middle of each data burst?
33.   Describe the contacts between HLR and VLR during call setup to a
      roaming terminal.
34.   Describe the principle for authentication.
35.   Describe the main features of the enciphering procedure at GSM.
36.   Which are the main differences between QAM (Nyquist filtering) and
      MSK.
37.   Describe the principle of channel equalization based on MLSE.
38.   At a TDMA system, time overlaps at the base receiver input must be
      avoided between data bursts coming from distant and from nearby
      terminals. How is this solved at GSM?
39    AT GSM frequency hopping can be used as an option and it
      necessary to use equalization against time dispersion. Discuss how
      the performance of these system tools might be affected by:
      a. by moving the frequency band up to 2 GHz
      b. operation in micro and pico cells
40.   AT GSM, which information is transmitted on:
      a. the Stand-alone Dedicated Control Channel (SDCCH)
      b. the Broadcast Control Channel (BCCH)
      c. the Common Control Channel (CCCH)?
41.   What is the main motive for using TDMA instead of FDMA at
      D-AMPS?
42.   At D-AMPS much longer TDMA frames and time slots are used than
      at GSM. Why?
43.   At D-AMPS, very small interleaving depth is used and no frequency
      hopping. Why? Which are the consequences?
44.   It has been discussed to introduce antenna diversity also at D-AMPS
      terminals.
      Which are the arguments for and against?
45.   Antenna diversity is used at the terminals at PDC. Why?
46.   Antenna diversity gives a certain reduction of the time dispersion.
      Explain.
47.   Why is QAM modulation with Nyquist filtering used at D-AMPS and
      PDC (instead of GMSK used at GSM).
48.   The TDMA structure at D-AMPS can be used both for half rate and
      full rate traffic channels. Explain.


                            157
DM1 DIGITAL MOBILE TELEPHONY


49.   The signalling possibilities are more limited at D-AMPS (IS-54) than
      at GSM. What is the reason?
50.   At D-AMPS is used π/4-DQPSK.
      a. Explain the meaning
      b. Which are the advantages?
51.   The requirements on the channel equalizer are different for GSM and
      ADC. Explain.
52.   a. The principle for the full rate speech coder at GSM is called
      Regular Pulse Exited LPC with LTP. Explain.
      b. The principle for the full rate speech coder at D-AMPS is called
      “CELP” or “Vector-sum Exited LPC with LTP” and is based on
      “analysis-through-synthesis”. Explain the meaning of these concepts.
53.   Estimate the total width of the modulation spectrum at D-AMPS
      based on the system data rate 48 kb/s and that the modulation is
      4QAM with root rized square characteristic with α = 0,35.
54.   Explain the concepts Radio LAN, Radio PABX, Tele Points and
      Radio Local Loop.
55.   Which are the main differences between the radio specifications for
      DECT and CT2?
56.   Explain how the frequency economy is improved at DECT through
      dynamic channel allocation based on C/I measurements.
57.   Base stations diversity can be used at DECT for both transmission
      directions. Why is this possible?
58.   Why is no frequency-cell planning needed at DECT?
59.   The motives for error correction channel coding for speech
      transmission are less at DECT than at GSM. Why?
60.   Explain the MAHO features in connection with the digital signal
      channel for D-AMPS
61. a. How is the adaptation to different user data rate obtained at HSCSD?
      b. ARQ can be used at HSCSD. What are the advantages and
      disadvantages?
62.   How is the dynamic adaptation of the transmission parameters to the
      quality of the radio channel obtained at GPRS?
63.   Describe the combined FEC and BEC at EDGE to obtain dynamic
      adaptation to the quality of the radio channel. What is the main
      advantage of this arrangement compared with what is used at GPRS?
64.   At EDGE, the maximum user data rate for terminals close to the cell
      boundary is considerably less than 384 kb/s. Explain.
65.   EDGE can be used for different cluster sizes. Explain.
66.   Describe the reservation protocol used at GPRS for inward traffic.
67.   AT EDGE can be used the modulation “linear, Gray-coded             3π/8-
      8PSK”.
      a. Why is the signal plane rotated between consecutive symbols.
      Why is a rotation of 3π/8 used instead of π/8.
      b. Originally also 16QAM was proposed. List a few pros and cons for
      this modulation in comparation with 8PSK
      c. 8PSK results in worse link budget than GMSK for two reasons (for
      the same DC-power to the transmitter). Explain. Which are the
      system consequences?


                            158
DM1 DIGITAL MOBILE TELEPHONY


68.   Which are the advantages and disadvantages to use:
      a. satellites in lower orbits compared to geostationary satellites
      b. satellites in a LEO orbit in corporation to an ICO orbit ?
69.   Which are the motives to introduce land mobile satellite networks?
70.   Which are the motives to introduce micro and pico cells?
71.   Which are the motives to use hierarchical cell structures with
      umbrella cells?




                             159
DM1 DIGITAL MOBILE TELEPHONY




Author professor Sven-Olof Öhrvik
in cooperation with Ericsson Radio Systems AB
unit ERA/T, Core Unit Radio System and Technology
Publisher Ericsson Radio Systems AB
T/Z Ragnar Lodén

Ericsson Radio Systems AB
Torshamnsgatan 23, Kista
S-164 80 Stockholm, Sweden
Telephone: +46 8 757 00 00                                     EN/LZT 123 1246/1 R10
Telefax: +46 8 757 36 00                            © Ericsson Radio Systems AB, 2000

                                          160

Dm1 e

  • 1.
    DM1 DM1 DIGITAL MOBILE TELEPHONY Radio School DM1 Digital Mobile Telephony Mobile Telephone Generation 2 (G2) Modulator Detector Channel coder Channel decoder Speech coder Speech decoder RCU Core Unit Radio Systems and Technology 1
  • 2.
    DM1 DIGITAL MOBILETELEPHONY Ericsson Radio Systems 2000 2
  • 3.
    DM1 DIGITAL MOBILETELEPHONY Digital Mobile Telephone DM1 Mobile Telephone Generation 2 (G2) Contents Page Contents Page 1 Overview 4 3 D-AMPS, original system 79 3.1 Overview 79 2 GSM, original system 8 3.2 System background 81 2.1 Background to GSM 8 3.3 Radio specification 83 2.1.1 System specification, introduction 8 3.4 Speech coding 91 2.1.2 System technology development 11 3.5 Comparison of the GSM and D-AMPS systems 101 2.1.3 System options for GSM 18 2.2 Overview of the radio system 27 4 PDC, generation 1 106 2.2.1 Introduction 27 2.2.2 TDMA structure of traffic channels 29 5 Cordless Telephone 108 2.2.3 Structure of data bursts in a TDMA time slot 30 5.1 Overview 108 2.2.4 Multiframe with SACCH 33 5.2 DECT 112 2.2.5 Duplex arrangement 34 5.3 PHS 117 2.2.6 Diversity against fast fading 35 2.2.7 Background to choice of radio 6 Further development of NMT 119 system parameters 38 6.1 Shut-down of NMT 900 119 2.3 Detailed systems description 39 6.2 Modernization of NMT 119 2.3.1 Introduction 39 2.3.2 Signalling, TDMA structure 41 7 Further development of GSM 2.3.3 Channel coding and interleaving 52 and D-AMPS 121 2.3.4 Radio modem 59 7.1 Improved speech coding 121 2.3.5 Channel equalization 66 7.2 Digital signal channel for D-AMPS 124 2.4 Radio performance 70 7.3 Adaptation to data transmission 129 2.5 The fixed network 71 2.5.1 The speech path 71 8 Cell structures 148 2.5.2 Switching and control 74 8.1 Additional frequency bands 148 8.2 Need for hierarchical cell structures 148 8.3 Land mobile satellite communication 150 Appendix. Follow-up questions 156 3
  • 4.
    DM1 DIGITAL MOBILETELEPHONY 1. Overview The first generation of mobile telephone (“G1”) comprised of systems based on analog speech transmission. One example is NMT, which is overviewed in module G1. The second generation of mobile telephone (“G2”) or first gene- ration of digital mobile telephone, is based on digital transmission of speech. One of the main reasons for the introduction of digital speech was improved frequency economy through reduced radio bandwidth per speech channel and/or reduced cluster size. Examples of G2 systems are GSM (Europe), D- AMPS (USA) and PDC (Japan). GSM, D-AMPS and PDC are discussed in sections 2 to 4. The dominating G2 system is GSM with 60% of the market and 230 milj. users at the end of 1999. The cellular systems above have wide-area coverage, with nearly full coverage of large regions. Another type of G2 system, with local service areas, is cordless telephone. See section 5. The main cordless telephone sys- tem in Europe is DECT (Digital European Cordless Telephone - new name Digital Enhanced Cordless Telecommunications). In Japan, PHS (Personal Handy Phone System), is used extensively in areas with high traffic density. GSM and to some extent D-AMPS have been exported to different parts of the world. The G1 and G2 generations were originally optimized for speech trans- mission - data transmission was a secondary service, used to a very small extent. The third generation of mobile telephone (“G3”) or second generation of digi- tal mobile telephone is optimized for a mixture of different services such as speech, data and video, incl. multi media. This is covered in module DM2. User data rates up to 2 Mb/s shall be accomodated. The dominating transmisssion mode will be based on Internet (packet oriented, IP protocol). Due to the large penetration of G2 systems there has been a strong motivation to modernize them to partially accomodate the new services which will be handled by the G3 systems. See section 7. The major development in this respect is the introduction of EGPRS (EDGE-based GPRS) in networks based on GSM and D-AMPS. For good radio connections (high C/N and C/I values) user rates up to 384 kb/s are possible. (384 kb/s is the lower data rate specified for the European G3 alternative UMTS). Even before GPRS and EDGE there has been a gradual evoluation of the G2 systems, i.e. introduction of improved speech codecs and low-bandwidth data services. One example is the SMS (Short Message Service). D-AMPS was originally an add-on to Analog AMPS, sharing the same radio channels and relying on A-AMPS for the signalling and control functions to set up a traffic channel. Later D-AMPS became self sufficient by adding a digital control channel. See section 7.2. A major difference between the G1 and G2 generations is that FDMA is used for G1 and TDMA (combined with FDMA) for G2. The G3 systems are mainly based on CDMA for multiple access to the radio medium, even if CDMA is often complemented by TDMA and FDMA. One G2 system (IS-95) is based on CDMA. For that reason it is included in module DM2, which covers the G3 systems. A summary of the main characteristics of the different generations of cellular systems is given in figure 1.1. 4
  • 5.
    DM1 DIGITAL MOBILETELEPHONY Generation of cellular systems G1 G2 G3- G3 G3 + (G4) Generation of 1 2 digital cellular System examples NMT GSM, PDC GPRS+ WCDMA HIPERLAN/2 AMPS D-AMPS, cdma One EDGE TDCDMA WLAN TACS DECT, PHS MCCDMA WATM Maximum user 9.6 kb/s 384 kb/s 2 Mb/s 20 Mb/s data rate Analog Digital Internet Multimedia High speed Dominating Service speech speech Data Internet data Speech IP-telephony using IP Multiple Access FDMA TDMA TDMA CDMA OFDM (CDMA) (TDMA) (CDMA) Duplex arrangement FDD FDD, TDD FDD, TDD FDD, TDD FDD,TDD Introduced 1982 1992 2000 2002 2002 In module G1 DM1 DM1 DM2 DM2 Figure 1.1 The systems, mentioned above, are terrestrial cellular networks, which do not cover areas with very low user density due to economic considerations. Also, there are limited roaming possibilities between cellular systems in different regions. Therefore mobile satellite networks with word wide or regional coverage are established. See section 8.3. The satellite services are considera- bly more expensive than terrestrial cellular systems due to the difficult link budget, but anyway a considerable market is foreseen, mainly combined with and as gap-fillers to the terrestrial systems (using dual-mode or triple mode terminals). The first worldwide land-mobile satellite network IRIDIUM started commercial service late 1998, and before year 2001 additional systems are established. However, there are indications that the market will be less than foreseen. Due to the rapid expansion of the mobile telephone market, large improvements are necessary with respect to frequency economy and geographic availability. One important system feature is hierarchical cell structures, incl. good hand-over capabilities between different hierarchical layers. The highest layer is satellite cells, the lowest layer is indoor pico cells. Cell structures are discussed in section 8. The G3 systerns have maximum user data rates up to 2 Mb/s in pico cells (indoors) and possibly also in micro cells (hot spot outdoors). However there will be a need for even higher data rates - up to 10 times higher. Systems with this capability are generally wireless extensions of high speed LANs (Local 5
  • 6.
    DM1 DIGITAL MOBILETELEPHONY Area Networks), see column G3+ in figure 1.1. They could also form part of the next generation (G4) of mobile telephone, which is not yet clearly defined. However, the general concept of G4 is a closely integrated cluster of several systems in a hierarchical structure. The highest layer (satellite networks) would. have world-wide coverage but small bandwidth capabilities, perhaps 50 kb/s. The lowest layer contain G3+ systerns with around 10 Mb/s maxi- mum user data rate but these systerns could only provide coverage indoors and of very small outdoor areas. This layer might cover around I % of a re- gion. The middle layers contains the G3 and the G3- systerns, G3- providing substantial coverage of a region, and G3 metropolitan areas with high traffic density, which motivates the use of small cells. The hierarchical structure is sketched in figure 1.. G4. Hierarchical concept Maximum user data rate 20 Mb/s G3+ Broadcast LMDS satellites (downlink) 2 Mb/s 384 kb/s G3 (BRAN) G3- 150 kb/s (UMTS) (GSM+) (DAMPS+) (DECT+) 50-100 kb/s Mobile Bluetooth satellite systems Coverage Mobility Figure 1.2 Other key concepts of G4 are the use of packet/IP based transmission for all types of services and the interaction between intelligent networks and termin- als (software-controlled). The terminals are continuously connected to the op- timum system within the hierarchical structure, considering the coverage situa- tion and its current need for bandwidth. Store-and-forward capabilities make it possible to transfer a large amount of data, when the terminal moves through the coverage area of a G3+ system. Outside of metropolitan areas, the maxi- mum data rate would be quite limited, which still could be useful, by compressing the source data rates and keeping only the essential information. 6
  • 7.
    DM1 DIGITAL MOBILETELEPHONY Additional systems could be added to this structure. The combination of large coverage and broadband could be provided in the outward direction by exten- sion of satellite-based digital TV and radio. In the other direction G3 or G3- systerns could be used (asymmetric service). Other related systerns could point-to-multipoint fixed networks (MDS) and moderate-rate, short-range networks (i.e. Bluetooth). 7
  • 8.
    DM1 DIGITAL MOBILETELEPHONY 2 GSM, original system 2.1 Background to GSM 2.1.1 System specification, introduction The initiative for a digital mobile telephone system came from the Scandina- vian Telecommunication Administrations, which submitted in1981 a joint proposal to CEPT for the specification of a pan-European mobile telephone system, conceivably to be based on digital transmission. The reason for proposing serious consideration of a digital transmission system was based on the findings of studies conducted by a Scandinavian working group. In 1982, CEPT appointed the GSM group (Groupe Special Mobile), whose members consisted of representatives from a number of countries in Western Europe, to investigate the idea. Following system studies coordinated by the GSM group, a decision was ta- ken in 1985 to draw up a goal specification for a digital system. The general criteria stipulated were that the new system should provide at least the same speech quality and spectrum efficiency as the existing analog mobile telephone systems. Another requirement was that the estimated cost of the fully developed system, when in mass production, should be lower than that of the existing analog ones. In addition, the system must be able to interface with the ISDN on the fixed side, even if some services requiring wide bandwidth might not be available due to the frequency shortage. Also, a number of GSM specific services were required, see figure 2.1a. GSM Services GSM Services = GSM Specific Services + ISDN Services GSM Specific services: PAN-European roaming Authentication (fraud control) Ciphering (speech, data, signalling information) User confidentiality (Ciphered subscriber number on radio path) Figure 2.1a At that time, simulations and experiments of digital-speech transmission systems based on FDMA had progressed far enough to predict with considerable certainty that a new system based on digital transmission would be able to offer higher performance than existing analog systems. However, it seemed likely that further development work could result in alternative forms of multiple access to FDMA with improved system performance. Due to technical uncertainties it was not yet possible to recommend any other multiple-access arrangement. The main unknown factor was if it would be 8
  • 9.
    DM1 DIGITAL MOBILETELEPHONY possible to suppress strong intersymbol interference caused by time dispersion in wideband radio transmission. The GSM group therefore decided that an evaluation should be made of systems based on other types of multiple access than FDMA. Nine R & D groups in Western Europe designed test systems, which were evaluated in Paris in autumn 1986 by means of laboratory evaluations, employing fading simulators and field tests. It was very much on the basis of these comparative tests that the GSM group recommended in spring 1987 that a joint pan-European mobile telephone system should be developed, based on digital speech transmission and Narrowband TDMA (NTDMA). The system would be called GSM. This was followed by a Memorandum of Understan- ding signed by 13 countries, under which they agreed to introduce GSM by July 1991. Key features of the outlines specification of 1987 were TDMA with 8 time slots in a time frame of 4.6 ms, an advanced version of a RELP speech coder with a data rate of 13 kb/s, convolution coding for error correction, and GMSK modulation with 200 kHz channel spacing. A comprehensive specification, drawn up by a consolidated GSM group (the permanent nucleus), was ready by the end of 1988. The extensive documentation covered not only the different radio subsystems but also the network services to be offered and interfaces to the fixed network. However, a great deal of work still remained on the fine details of the design, and this was made the responsibility of the European Telecommunication Standards Insti- tute (ETSI). The work on developing the GSM as a commercial product pro- ved to require considerably more resources than had been foreseen. In consequence, the project overran the original time plan by about a year. The first large scale introduction of GSM was in Germany in 1992-93, where the capacity of the existing analog mobile telephone system had inadequate traffic capacity and high costs for subscribers. The growth in the number of GSM subscribers during the same period was slower in the Nordic countries. The main explanation for this was that the NMT network had still not reached its capacity limit, and many mobile telephone subscribers held the opinion that the service offered by NMT, with wide coverage in Scandinavia, was adequate and relatively low priced. However, a sharp upturn in the number of GSM subscribers came in the beginning of 1994. In middle 95 the Swedish frequency administration authority decided that part of the frequency band used by NMT 900 should be given over GSM. As more and more users prefer GSM, the NMT 900 service will be shut down in a few years time. See section 6. GSM 900 will then have access to a 2x25 MHz wide spectrum. 9
  • 10.
    DM1 DIGITAL MOBILETELEPHONY Frequency allocation in western Europe for the 900 MHz cellular systems Mobile to base 890 899 915 MHz Analog systems GSM Base to mobile 935 944 960 MHz Analog systems GSM Figure 2.1b Systems of the GSM type are also used at 1800 MHz in Europe and at 1900 MHz in the US (the PCS band). When the system was introduced, its full name was changed to Global System for Mobile Communications, which meant that the abbreviation GSM could still be used. 10
  • 11.
    DM1 DIGITAL MOBILETELEPHONY 2.1.2 System technology development General Development of digital mobile system 1. Military systems Motivated by requirements on secure enciphering Otherwise marginal transmission performance 2. FDMA GMSK gives reasonable compromize between implementation complexity and frequency economy Channel coding necessary to counteract fast fading Low-rate speech codecs 3. TDMA Implementation advantages MAHO Certain flexibility in demand assignment of bandwidth 4. DS-CDMA (FH-CDMA) (interference-limited systems) Interference averaging of cochannel interference Bandwidth on demand (fast dynamic allocation) Improved frequency diversity (bandwidth expansion) 5. OFDM for systems with very high user data rates (simplified channel equalization) low bandwidth expansion (2 and 3 channel-limited systems, i.e. system capacity limited by number of radio channels per cell) 1. Circuit switching 2. DSI, Statistical Multiplex, Asynchronous TDMA 3. Packet transmission Figure 2.2a The origin of digital speech transmission in mobile systems was military and police applications, where digital speech was motivated by the need for very secure enciphering. One example from Sweden is given the block diagram in figure 2.2b. In other respects, these early systems had very marginal performance in comparation with the corresponding analog systems. Available technology made it extremely difficult to transmit digital speech within the channel width specified for the corresponding analog systems. An extensive development of digital radio transmission technology was therefore necessary before digital G2 systems could compete with the analog systems with respect to system cost, speech quality and spectrum. 11
  • 12.
    DM1 DIGITAL MOBILETELEPHONY The introduction of digital speach was originally motivated by requirements for very secure encryption SEMIDIGITAL MOBILE RADIO SYSTEM (also including normal analog speech) From the 1980-1985 period Traditional analog Speech FM-radio (TX) (TX) (TX) Transmitter 10 10 0-6 kHz kb/s kb/s Speech Enciphering Baseband codec unit Modem (Rx) (Rx) (Rx) Receiver Speech 25 kHz db 0 Adjacent channel Problem: Marginal speech quality at 10 kb/s (adaptive delta modulation) Marginal receiver sensitivity (data modem for 10 kb/s that complies with 70 dB adjacent selectivity) 15 kHz High complexity, using VLSI technologies of the 1980s -70 f Interference on Transmitter spectrum adjacent channel Figure 2.2b FDMA Development of the fundamental technology for digital cellular systems started in Sweden at the beginning of around 1980, and some years later in other western European countries. Initially, the Swedish studies focused on the simplest system configuration based on FDMA (see Figure 2.3). The principal subsystems were speech coding, channel coding and radio modem. 12
  • 13.
    DM1 DIGITAL MOBILETELEPHONY Digital mobile telephone system (FDMA). Data Radio transmitter Radio Speech Encryp- Channel modem Power Speech encoder tion unit encoding 16 kb/s (T) Amplifier 10 kb/s (Speech Key (Channel codec) Key codec) Radio receiver Speech Speech Radio Front- Decryp- Channel decoder tion unit decoding modem end (R) Data Figure 2.3 The main finding of the work was that digital radio transmission eventually could provide better speech quality and higher spectrum efficiency. The conclusion was based on the results of a combination of computer simulations, laboratory tests using Rayleigh fading simulators and field tests. The improvement in spectrum efficiency compared with analog mobile telephone systems was largely due to major advances in speech coding and channel coding. The Swedish FDMA system incorporated an early RELP-type 16-kb/s speech coder with a permissible bit error rate of 1%, and channel coding optimized to suppress the effect of fading dips caused by the fast fa- ding due to multi path propagation. Additional facilities to deal with fading were soft channel decoding and interleaving (see section 2.3.3). These measures to counter fading yielded a significant reduction of the required protection ratio. The GMSK modem also contributed to the good spectrum efficiency through its combination of moderate protection ratio and fairly narrow modulation spectrum. The difference in spectrum efficiency between analog and digital transmission is shown in Figure 2.4, which compares three cellular system alternatives: a) Analog speech transmission and FM modulation b) Digital speech transmission without channel coding c) Digital speech transmission with FEC channel coding The alternatives b and c use 16 kb/s speech coders. In all three cases it is assumed that a duplex band of 2 x 10 MHz is available. In alternative b), the input data rate to the modulator is 16 kb/s, which corresponds to a necessary channel separation of 15 kHz. In alternative c), the data rate, going through the channel coder, increases from 16 to 27 kb/s, which requires a channel spacing of 25 kHz – in other words, the network in this case has available 400 two-way speech channels. The overall spectrum efficiency is also determined by the required reuse distance between co-channel cells (cluster size), which, in turn, depends on the local mean of the protection ratio, KI over the fast fading. 13
  • 14.
    DM1 DIGITAL MOBILETELEPHONY A typical requirement for analog cellular systems (without diversity) is KI = 18 dB. Results from lab tests indicate that KI = 20 dB is required in option b) and KI = 13 dB in option c). The improvement going from b) to c) can be explained by considerable diversity gain from channel coding. The protection ratio is the required power ratio between the wanted signal C and the co-channel interference I needed for adequate transmission quality, e.g. KI = (C/I)min Comparison of spectrum efficiency Analog system Digital system (companded FM) with without channel coding Data rate, speech encoder - 16 kb/s 16 kb/s System data rate - 16kb/s 27kb/s Channel spacing 25 kHz 15 kH/z 25 kH/z Protection ratio 18 dB 20 dB 13 dB (local mean) Cluster size 3x7 3x9 3x3 Spectrum efficiency: Channels per MHz per cell 1.9 2.4 4.4 Traffic per cell for 12.4 e 17.2 e 35.1 e 10MHz system C and I subject to Rayleigh fading 120° sector antennas. Each base station serves 3 cells Figure 2.4 Besides by KI, the required normalized reuse distance, D/d (D: reuse distance, d: cell radius), is also determined by the distance-dependence of the global propagation attenuation (propagation exponent), the structure of the shadow fading (variance of the log-normal distributions and the correlation between the fading in C and I), and the required area availability (the proportion of the area of a cell in which the local mean of C/I exceeds the protection ratio). The required cluster size is determined by D/d. The cluster size is the number of cells with different channel allocations that is required to enable co-channel cells to be adequately separated. The cluster size of 3 x 3, shown in figure 2.5, is often used for the GSM. (The local mean of the protection ratio for GSM is 9-10 dB). Each base station site serves three cells. 14
  • 15.
    DM1 DIGITAL MOBILETELEPHONY Cell structure with clusters Cluster size 3 x 3 4 7 4 7 5 8 1 5 8 1 5 8 2 6 9 2 6 9 2 4 7 3 4 7 3 4 7 D 5 1 8 1 5 8 1 9 6 2 6 9 2 6 9 3 4 7 3 4 7 3 d 1 1 D: reuse distance d: cell radius Figure 2.5 Simulations based on typical propagation characteristics gave the relationship shown in Figure 2.6. The same characteristics between the protection ratio (local mean) and the geographic availability applies also to other types of multiple access. The figure gives a rough indication of the needed protection ratio and thus the cluster size for several MA alternatives. Previously 90 % geographic availabily was considered marginally acceptable. In the future, higher availability would be required, which tends to increase the necessary cluster size. 15
  • 16.
    DM1 DIGITAL MOBILETELEPHONY Probability distribution for (C/I < KI) for different cluster sizes Availability Probability C/I < KI 1.0 20% 0.8 Cluster 1 3 9 size 12 0.6 50% 0.5 0.4 21 27 80% 0.2 90% 90% 0.1 availability KI=(C/I)min 100% 0.0 local average DS-CDMA FH-CDMA 20 30 dB -10 10 GSM NMT KI : protection ratio Figure 2.6 The figure shows, for instance, that for 90% availability (C/I > KI over 90% of the cell) and KI = 18 dB (local mean), a cluster size of 21 is required. (Each site serves three ells.) Accordingly, the total number of radio channels available to the system must be distributed over 21 cells. (See also module S4). The number of traffic channels available per cell is thus derived from the clus- ter size, the channel spacing (per traffic channel) and the total frequency band available. The average number of speech channels per cell that can be serviced during busy hour is less than the number of radio channels, otherwise too much traffic is lost due to traffic overload (blocking) during traffic peaks. If a loss system (Erlang B) with 2% permissible blocking is assumed, the carried traffic per cell will be that shown in Figure 2.4. (See also module S3). As is evident from Figure 2.4, systems using digital speech transmission with FEC channel coding might achieve a spectrum efficiency three times higher than the cellular systems of the first generation (G1). Although channel coding implies an increased input data rate to the modulator – in other words, wider channel spacing than in a corresponding system without channel coding – this is more than compensated for by the considerable reduction in the required protection ratio. A significant improvement in the overall spectrum efficiency is thus obtained. 16
  • 17.
    DM1 DIGITAL MOBILETELEPHONY TDMA The use of digital transmission means that other forms of multiple access can be used besides FDMA. The most readily available option is TDMA, possibly combined with time duplex (TDD: time division duplex). This offers further advantages in terms of system performance and cost savings. A summary of the advantages of TDMA is presented infigure 2.7. At TDMA, Time Division Multiple Access, each radio channel is time-shared between several transmis- sion channels. See figure 2.22 (basic frame) and 2.26. Advantages of TDMA (+ TDD) Fewer radio units and simpler antenna filters at the base No duplex filter needed at terminals Mobile Assisted Handover (MAHO) Wide radio channels reduce requirements on frequency stability and selectivity TDM instead of FDM replaces analog high-Q filters with digital VLSI Figure 2.7 The possibility of listening or transmitting in other frequency or time slots in idle periods during each frame affords important system benefits. Such periods can be used for system signalling, preparing for handover and if antenna diversity is used at the terminals, to select and connect a suitable antenna to the receiver input before the reception time slot occurs. An important facility is Mobile Assisted Hand Over (MAHO), i.e. the informa- tion needed by the system control to determine when hand-over shall take place comes both from the terminal and the base. The mobile must measure C/I and C/N for signals from adjoining cells and transmit this information to the base. TDMA also allows a terminal to transmit and receive in different time slots (time duplex). This eliminates relatively expensive and bulky duplex filters at the terminals. These advantages often outweigh the disadvantages of TDMA. The drawbacks are listed in figure 2.8. 17
  • 18.
    DM1 DIGITAL MOBILETELEPHONY Drawbacks of TDMA Higher transmitter peak power level for a given mean power level (determines range) Wide modulation bandwidth can result in intersymbol interference due to multipath propagation (need for adaptive channel equalization) Greater equipment complexity (requires advanced VLSI with low power consumption) Increased channel spacing which reduces flexibility of frequency planning Figure 2.8 2.1.3 System options for GSM The choice of multiple-access arrangement for GSM was largely based on the results of the evaluations made in Paris in late 1986 and early 1987. The majority of the test systems were based on TDMA. The main contenders for GSM were Narrowband TDMA (NTDMA) and Wideband TDMA (WTDMA). Several versions of Narrowband TDMA were evaluated by the GSM group. One French proposal (SHF-900) combined TDMA with low-rate channel coding supported by frequency hopping. The proposal (MAX 2) from the Swedish Telecom Administration was for 8-PSK and as little as four time slots in the TDMA frame. This gave such a narrow modulation bandwidth that channel equalization would only have been necessary for very difficult propagation conditions. However, the TDMA option specified by the GSM group corresponded most closely to the experimental system based on NTDMA developed by Ericsson (DMS 900). The main competitor was WTDMA, (CD900) which, in terms of performance, for the most part was on a par with the best NTDMA alternatives. An interesting finding of the Paris tests was that several systems achieved roughly the same spectrum efficiency (see figure 2.9). The differences among the systems with regard to the radio bandwidth per speech channel were offset by different protection-ratio requirements. As described earlier, different protection ratios result in different cluster sizes. Roughly speaking, if a system can cope with half the channel width per speech channel, an increase in the cluster size by a factor of two can be allowed without any impact on the total spectrum efficiency. The CD 900 system (SEL, Germany), based on wideband TDMA, incorporated very powerful, low-rate channel coding, which increased the required bandwidth but resulted in a much lower protection ratio than narrowband TDMA. At the other end, MAX 2, was designed for the narrowest possible channel width per speech channel, which resulted in a fairly high protectionratio. 18
  • 19.
    DM1 DIGITAL MOBILETELEPHONY Spectrum efficiency for different mobile telephone systems Equivalent bandwidth per speech channel Curves corresponding to constant spectrum ef ficiency CD 900 100 a) Existing analog systems b) 2 x a SHF 900 50 US-(A-AMPS) DMS 90 25 x UK-TACS GSM MAX 2 12,5 Protection 5 10 15 20 25 ratio Cluster size N=3 N=9 N=27 (for 90% area availability) Figure 2.9 Several of the experimental systems achieved better spectrum efficiency than the analog mobile telephone systems. This was one of the criteria stipulated at the outset that the digital systems would have to meet. The evaluation also seemed to show that digital systems can provide better speech quality also during fast fading. Main features of DMS-90 (NTDMA, ERA proposal) A block diagram of the ERA’s test system is shown in Figure 2.10, and the system’s multiple-access structure in figure 2.11. The channel coding was supported by interleaving and frequency hopping. This gave a considerable diversity gain – i.e. low protection ratio – even for portable terminals (quasistationary propagation channel). The interleaver splitted up a 384-bit block from the channel coder into four sub blocks of 96 bits, which were distributed among four time slots. (Each time slot could accommodate 2 x 96 user bits, i.e. contained blocks from two of the 384 bit blocks). The time dis- persion of the propagation channel was handled by the adaptive equalizer, which also could give multi-path diversity if the propagation channel had fairly large time dispersion. The impulse response of the radio channel was determined with the help of a training sequence at each time slot of the TDMA frame. The training sequence is used also for frame synchronization, see figure 2.22. 19
  • 20.
    DM1 DIGITAL MOBILETELEPHONY Narrowband TDMA DMS-90 Speech Channel coder Radio Pulsed trans- encoder Interleaving modulator mitter stage Frequency- hopping synthesizer Quality Speech Deinterleaving Adaptive A/D Demo- HF decoder Channel decoder equalizer dulator IF Binary signal Correlator T raining sequence Figure 2.10 To improve the performance of the channel decoder, the quality (estimated ber) of each bit to the decoder is an additional input to the decoder. This procedure is called soft decoding. DMS -90. Channel coding, interleaving and frequency hopping 32 ms From 16 kbps 256 256 speech coder 24 kbps 384 384 From (12.8) RS channel coder From TDMA 192 192 192 192 192 192 340 kbps interleaver (interleaving depth 4) From 192 192 f1 f1 frequency hopper 192 192 f2 f2 192 f3 192 f4 Figure 2.11 20
  • 21.
    DM1 DIGITAL MOBILETELEPHONY Since the initial development phase and the Paris evaluations, further development of the GSM radio transmission system has resulted in substantially better performance than DMS 90. The final GSM specification and implementation gave a protection ratio of KI < 10 dB even for portable terminals, when frequency hopping is used. The improvement is mainly achieved through further refinement of the channel coding. Further rapid advances in speech coding have also made it possible to reduce the data rate from the speech coder with more or less the same speech quality. In 1994 a half-rate speech coder was standardized, further improving the spectrum efficiency by a factor of two. (Some people have expressed the opinion that, instead of reducing the data rate, the advances made in speech coding could better be used to improve the speech quality.) The relationship between C/I or C/N on the one hand and subjective speech quality on the other differs between analog and digital transmission (see figure 2.12). (TACS is the British analog mobile telephone system.) Speech quality in GSM and TACS Speech quality TACS Acceptable speech GSM quality (K I )GSM (K I )TACS C 10 20 30 40 dB I KI: protection ratio Figure 2.12 With digital transmission using FEC channel coding, the speech quality is al- most constant down to a threshold that corresponds to the error-correction li- mit of the channel decoder. If the input signal to the receiver falls below this level, the error-correction fails and speech quality rapidly degrades. If the quality of the input signal to the receiver is high, analog mobile telephone systems are superior, since the speech coder causes some quality degradation even if the C/I and C/N are high enough for no transmission errors to occur. Main features of CD-900 (WTDMA, German-French proposal) One of the demonstration systems evaluated in Paris was the CD-900 WTDMA system, which was developed by a consortium led by the German organization SEL. The system concept was based on an earlier military 21
  • 22.
    DM1 DIGITAL MOBILETELEPHONY project – AUTOTEL. The technical performance and spectrum efficiency of the CD-900 system were on a par with the best NTDMA systems. Because the published information is limited, to gain a general idea of the system we need to examine the combined available information on Autotel and CD-900. The main system characteristic of wideband TDMA was a very wide modula- tion bandwidth through a combination of many time slots per TDMA frame and a substantial bandwidth expansion through low-rate channel coding. The channel coding is based on near-orthogonal codes, i.e. optimum soft decoding can be based on matched filters implemented by a correlation procedure. The principle is shown in figure 2.13, which applies to AUTOTEL. A group of four information bits is coded into 16 chips. In the CD-900 system, five information bits are coded into 32 chips, and an additional sixth bit is transmitted via the polarity of the chip sequence. A group of 32 chips can be considered to form a symbol in an alphabet of size 26 = 64. If the QAM arrangement is included, the size of the symbol alphabet is 128. Correlator-based matched receiver (CD-900) 4 bits 16 chips Correlator (Block code: 16, 4) ∑ Filter matched to binary sequence Figure 2.13 The powerful channel coding produces a high coding gain, i.e. a substantial reduction in the required C/I with respect to co-channel interference. A further reduction in the required protection ratio in a rapid fading situation is obtained from a considerable gain from frequency diversity. The reason is the wide mo- dulation bandwidth which, for most propagation conditions, is much greater than the correlation bandwidth of the propagation channel. The combined coding and diversity gains enable the local mean of the protection ratio to be brought down as low as (C/I)min ≈ 4dB. This means that a cluster size of three is adequate. 22
  • 23.
    DM1 DIGITAL MOBILETELEPHONY Wideband TDMA (CD-900). Modem diagram. I channel 6-bit D/A 12-bit block ≈900 MHz Baseband Transmitter + amplifier modulator π/2 D/A Multipath 6-bit propagation Q channel Linear amplifier I channel N 6-bit C A/D 12-bit block Baseband ≈900 MHz Icoch demodulator HF & IF π/2 A/D 6-bit Q channel Figure 2.14 To achieve reasonable spectrum efficiency despite the large bandwidth expan- sion due to channel coding, the WTDMA system uses linear modulation (QAM), i.e. a linear transmitter amplifier has to be used (see figure 2.14). Each coded radio symbol carries 12 information bits, 6 bits on each of the I and Q channels. To obtain a sufficient modulation bandwidth both for accurate measurement of the impulse response (for setting of the channel equalizer) and for a high frequency diversity gain, a TDMA arrangement with as many as 63 time slots was used (60 traffic channels and three channels for signal- ling). The time slots were used jointly by the three sector cells belonging to each base-station site. Thus, each cell was allocated an average of 20 traffic channels. (Cluster size of 3 means that all base-station sites can use the same radio channels. This simplifies the cell-frequency planning). Advanced digital signal processing is used for the channel equalization (see figures 2.15 and 2.16). Each data burst, which comprises a number of blocks (radio symbols) each carrying 12 information bits, starts with a synchroniza- tion/training sequence. The wide modulation bandwidth allows accurate measurement of the impulse response of the propagation channel. This infor- mation is used by the advanced channel equalizer, which in an optimum way adds together the signal power from the different propagation paths. The channel equalization is placed before the symbol detector. It is a filter matched to the impulse function h(t) of the radio channel. The filter convolves the received burst (excluding the training sequence) with h(T-t). This gives opti- mum, coherent addition of the signals from propagation paths with different delays, thereby eliminating intersymbol interference and at the same time achieving frequency (or multi-path) diversity. After this initial signal processing, detection takes place by determining from which of the 32 matched filters the highest absolute value is obtained at the sampling instant. (The symbol alphabet comprises 32 near-orthogonal symbols.) In addition, the polarity of the output signal from the selected filter is measured. 23
  • 24.
    DM1 DIGITAL MOBILETELEPHONY Wideband TDMA (CD-900). Demodulator with channel equalization Training sequence (sync word) Sync correlator Channel impulse response h(t) Sequence R Memory inverter h(T-t) Matched Symbol Decision Data word filter correlator circuit 6 bits Suppresses (1 of 64) per word time dispersion Training sequence (sync word) (Data words comprising 6 bits/32 chips R: receiver front-end Figure 2.15 WIDEBAND TDMA (CD-900). Modem based on digital signal processing 6 bits Code Generates generator bipolar D/A waveform 32 chip sequence ± polarity Sync. word Sync. Corre- signal Decision circuit lator • Select input with h (t) 6 bits highest absolute value. Polarity? Inversion C N A/D • Code conversion t =>-t from 64 chips to 6 bits h (T-τ) s(τ) h(T-τ)dτ Icoch Convolution s (t) Time alignment of signals Filter matched to with different propagation 32 different code delays. Eliminates time sequences Filter matched to dispersion and gives large radio channel diversity gain against impulse response Rayleigh fading Figure 2.16 24
  • 25.
    DM1 DIGITAL MOBILETELEPHONY Examples of the output signal from the sync correlator (i.e. the measured impulse response from the radio channel) have been published (see figure 2.17). AUTOTEL Typical output signal from sync correlator A Same as A Different propagation paths 2µs Figure 2.17 As mentioned above, the wide modulation bandwidth (B) in combination with the advanced signal processing to handle the time dispersion due to multi-path resulted in very efficient frequency diversity that suppressed most of the fast fading. See figure 2.18. 25
  • 26.
    DM1 DIGITAL MOBILETELEPHONY Received signal power f=900 MHz (db) Sample separation: 30 cm B=25 kHz 20 No suppression of Rayleigh fading 10 0 narrowband -10 -20 0 100 200 300 400 Sample number (db) B=6 MHz 20 Frequency diversity nearly eliminates fast fading 10 0 wideband -10 -20 0 100 200 300 400 Sample number B: width of radio channel Figure 2.18 This WTDMA system is of considerable general interest as it has several char- acteristics of the G3 systems based on DSCDMA. Considerable bandwidth expansion is used, which with CDMA terminology gives processing gain, reducing the requirement on protection ratio. The protection ratio is further lowered through the frequency diversity. The result is that a cluster size of three is sufficient. (DS-CDMA develops these concepts further so that the cluster size can be reduced to one.) The overall performance of the testbeds based on NTDMA and WTDMA were very similar. So why was NTDMA chosen instead of WTDMA? A comparison between NTDMA and WTDMA based on the finding of the Pa- ris evaluations indicates comparable spectrum efficiency and speech quality. The choice therefore had to be made on the basis of other system and implementation characteristics. An advantage of WTDMA in areas with high traffic density is the large number of speech channels per carrier. This reduces the cost of the base sta- tion equipment for cells which must handle a large number of traffic channels. 26
  • 27.
    DM1 DIGITAL MOBILETELEPHONY Also all base-station sites can use the same radio channels. This facilitates frequency planning of the individual networks. However, the wide channel spacing imposes considerable limitations on the gradual transfer of frequencies from the analog to the digital mobile telephone system. Moreover, the cost per speech channel is high for small base station sites that are located outside high-density urban areas and only have a traffic volume for a small number of radio trunks. Some additional drawbacks with WTDMA are also shown in figure 2.19. In its assessment, the GSM group attached great importance to the apparently greater technical risk inherent in WTDMA. Not only were highly linear trans- mitter amplifiers an unproven technology in mobile radio applications but the wide modulation bandwidth also imposed a heavy demand on high-speed di- gital signal processing for channel equalization and detection. Why was WTDMA rejected? • Inflexible frequency planning • Too complex base stations in rural locations • High peak output power at portable terminals • More complex, high-speed digital signal processing (technical risk, increased power drain) • Linear modulation (technical risk with linear transmitter amplifiers) Figure 2.19 2.2 Overview of the radio subsystem 2.2.1 Introduction Section 2.2 gives a first overview of the radio transmission after that a connection has been established. Some of the features are covered in more detail later, and also the signalling procedure to set up a call. A simplified transmission block diagram is given in figure 2.20. The Viterbi procedure in connection with convolutional channel coding is described in module DT12. 27
  • 28.
    DM1 DIGITAL MOBILETELEPHONY GMS Simplified Block Diagram (excl. ciphering) Speech Channel Radio Coding Coding Speech Error Burst- Modulator coder protection formatting Transmitter data Speech Viterbi Viterbi decoder decoder equalizer Receiver quality inter- leaving Figure 2.20 The most important transmission specification items (“air interface”) are shown in figure 2.21. The frequency band comprises 2 x 25 MHz in a duplex arr- angement with 124 duplex channels with 200 kHz channel spacing. This channel spacing allows a system data rate of about 270 kb/s with GMSK mo- dulation and modest adjacent channel selectivity requirement (9 dB). 270 kb/s corresponds to a symbol length of 3.7 ms. An overview of GMSK is given in section 2.3.4. Speech coding is discussed in section 3.4. Radio transmission specification for GSM Frequency band: 890 - 915 MHz (uplink) (frequency duplex) 935 - 960 MHz (downlink) Channel spacing: 200 kHz Modulation: GMSK System data rate: 271 kb/s TDMA Frame: 4.6 ms Time slots: 8 x 0.58 ms Data rate (full-rate traffic channel): 22 kb/s Speech coder: Regular Pulse Exited LPC-LTP 13 kb/s Diversity: Channel coding Interleaving Frequency hopping Channel equalization Figure 2.21 28
  • 29.
    DM1 DIGITAL MOBILETELEPHONY In the original design, full-rate speech coders having a data rate of 13 kb/s are used. However, at a later stage it will be possible to use also half-rate speech coders, by accomodating both full-rate and half-rate traffic channels. As well as speech, data transmission at different speeds can also take place over full-rate or half-rate traffic channels (see section 2.2.3). During a call, the terminals and base need to exchange large amounts of infor- mation, especially to prepare for the next hand-over to another cell. Sometimes it may also be necessary to switch to a different radio channel in the same cell for the connection, e.g. if the first channel is experiencing strong interference. The Associated Control Channels are used for this signalling, either the Slow Associated Control Channel (SACCH) or the Fast Associated Control Channel (FACCH). The FACCH is used during the actual channel-switching phase, during which a large amount of information needs to be transferred. The SACCH is used, for instance, for transferring from terminal to base measurements of the received signal levels from nearby cells, needed for MAHO. In the outward direction, in- formation is sent on the current transmitter power to be used by the terminal. The SACCH has several additional functions as mentioned below. To indicate that a 57 bit sequence is used for signalling (FACCH) an associated one bit “stealing flag” is set. 2.2.2 TDMA structure for traffic channels Each radio channel (carrier) is divided by a TDMA arrangement into 8 channels used for user traffic and system signalling. The Slow Associated Control Channel (SACCH) is implemented by multiplexing each physical channel (a certain time slot in a sequence of TDMA frames) between two virtual channels within a multiframe of 26 basic TDMA frames. Most of the time slots are used for traffic but, in some of the basic TDMA frames, the eight time slots are used instead for the SACCH. Each SACCH frame are associated with 8 traffic channels (one time slot per traffic channel). A multiframe has a time of 120 ms (see figure 2.22). 29
  • 30.
    DM1 DIGITAL MOBILETELEPHONY Multiframe Full rate 26 frames of which 120 ms 24 used for traffic TF 0 TF 1 TF 2 TF 10 TF 11 SF TF 12 TF 13 ... TF 22 TF 23 Idle Half rate 26 frames of which 120 ms 2 x 12 used for traffic TF A0 TF B0 TF A1 TF A5 TF B5 SF TF A6 TF B6 ... TF TF SF A11 B11 TF = Traffic frame Basic Frame SF = Signalling frame 1 frame = 120/26 = 4.615 ms GS = Guard slot On = Transmitter switch on 0 1 2 3 4 5 6 7 Off = Transmitter switch off T= Tail bits Time slot Flag Flag GS GS T DATA Sync DATA T On 3 57 bits 1 26 bits 1 57 bits 3 Off 0.031 0.546 ms ms 1 time slot = 4.615/8 = 0.577 ms Gross data rate for full-rate physical channel: 114/0.004615 = 24.7 kb/s Traffic channel: 24 x 114 = 2.736 bits are sent during 120 ms. Therefore, data rate = 2.736/0.12 = 22.8 kb/s SACCH: 114 114 bits are sent during 120 ms. Therefore, data rate = ≈ 1kb / s 0 .12 Figure 2.22 If the traffic consists of full-rate channels (8 traffic channels per carrier), 24 frames of the multiframe are used for user traffic and one frame for signalling. One frame is not used. (This frame is used by the terminals to read the base identity (“BSIC”) of carriers from other cells.) If instead half-rate channels are used (16 traffic channels per carrier), each time slot in a TDNA frame is time multiplexed between two traffic channels, which occupy the time slot alternately each during 12 frames of a multi-frame. The remaining two basic TDMA frames are used for two SACCH signalling channels. Each SACCH is associated with 8 traffic channels. 2.2.3 Structure of data bursts in a TDMA time slot A time slot of length 0.577 ms is used as follows (see figure 2.22). Guard slot, timing advance To prevent data bursts from different terminals overlapping in the input to the base-station receivers, a guard slot with a time of 31µs has been introduced. 30
  • 31.
    DM1 DIGITAL MOBILETELEPHONY This is needed, above all, to cope with variations in the two-way propagation time to terminals at different distances from the base. The guard slot corresponds to a two-way propagation path of about 4.5 km. This is considerably less than the maximum specified range (cell radius 35 km). Therefore, to prevent data bursts from different terminals overlapping in the input to the base-station receivers, the base-station instructs the terminals to insert a suitable delay between received and transmitted data bursts. See figure 2.23. Time alignment MS1 MS2 BS Base station transmits MS1 MS2 3 timesl. MS1 receives and transmits RX TX MS2 receives and transmits τ RX 2.5 timesl. TX τ Base station receives τ : propagation delay MS1 MS2 Figure 2.23 The delay is adjusted such that a transmitted burst from the terminal reaches the base-station receiver at the right instant relative to the time-slot structure. The closer a terminal is to the base station, the greater will be the delay inserted. Thus, regardless of how far the terminal is away from the base, the bursts arriving to the base receiver will always arrive roughly in the middle of the intended time slot. The measurements made to determine the timing advance can also be used to calculate the distance between the terminals and the base. (During the first contact from a terminal to the base the terminal has not yet been instructed about the suitable timing advance. Therefore signalling bursts with much larger guard times must be used, see figure 2.43). The timing advance values might be used as one of the parameters determining when hand over between cells shall take place. It could also be used for add-on position systems, which will be an important added value ser- vice. On/Off switching of transmitters. Tail bits.The transmitter pulse corresponding to a data burst must have rounded start and end. If not, additional widening of the spectrum relative to the basic modulation spectrum of GMSK will occur. A small part of the guard slot is used for this rounding of the transmitter pulse. To facilitate channel equalization, each burst starts and ends with three bits (0,0,0). The channel equalizer has to cope with time dispersion up to four 31
  • 32.
    DM1 DIGITAL MOBILETELEPHONY symbol intervals. The three bits in the beginning and end of the burst ensure that channel equalization of the information bits can start and end in a known state. The three bits at the end had the same function as the tail bits used at convolution coding of finite length sequencies. See module DT12. Synchronization and training sequence The impulse response of the radio channel can change drastically during a frame of 4.6 ms. This means that for each time slot, the receiver must carry out bit synchronization and set the channel equalizer. The impulse response can sometimes change even during a burst (if the terminal velocity is very high and especially when moving up to 1800 MHz). Therefore, if the setting of the channel equalizer was optimized with respect to the impulse response at the beginning of the burst, the equalization may be sub optimum for the last part of the burst. This results in increased ber. The degradation becomes larger for large width of the doppler spectrum (depends on the terminal speed and the radio frequency). See figure 2.24. ber GSM900 10-1 250 km/h 5 4 10-2 3 2 1 0 km/h 10-3 0 20 40 60 80 100 Bit position (distance to training sequence) Figure 2.24 To avoid the complication of having to adapt the channel equalizer to variations in the impulse response of the propagation channel during a time slot, short slots are used and, in addition, the training sequence is placed in the middle of the burst. The setting of the channel equalizer is based on a known bit sequence of 26 bits, which is also used for the bit synchronization. This sequence can also be used to equalize the first part of the data burst, since the received data burst is stored in a buffer before channel equalization and detection are initiated. 32
  • 33.
    DM1 DIGITAL MOBILETELEPHONY The 16 bits in the middle of the sequence have good cyclic correlation char- acteristics. To keep the good correlation characteristics up to the maximum specified time dispersion, the first 5 bits of the basic 16 bit sequence are repeated at the end, and the last 5 bits also placed at the beginning. See figure 2.25. The equalizer is further discussed in section 2.3.5. GSM. Training (synchronization) sequence Length of synchronization sequence is 26 bits (several different sequencies used in system) The good correlation characteristics apply to the mid 16 bits This 16 bit word has perfect cyclic correlation characteristics The 5 end bits on each side are taken from the other side of the 16 bit word. The perfect correlation is preserved over ± 5 bits time shift (which corresponds to the maximum width of the impulse response) 5 16 5 Figure 2.25 To reduce the risk for synchronizing to a distant strong cochannel carrier, 8 different training sequencies (“color codes”) are used see figure 7.18b. Transmission of user information. Fast Associated Control Channel Each data burst comprises two user sequences of 57 bits each. A flag bit is associated with each 57-bit sequence and this denotes whether the sequence contains normal speech information or if the sequence is instead being used for system signalling (FACCH). A short break in the speech transmission will hardly be noticeable, since the speech coder fills out the slot with information taken from the previous speech frame. 2.2.4 Multiframe with SACCH During a multiframe of 120 ms, 24 or 12 bursts will be allocated to a traffic channel (corresponding, respectively, to full-rate and half-rate traffic channels). In the former case, the average interval between bursts will be 5 ms, i.e. 200 bursts a second. The gross data rate (including channel coding) for a full-rate channel will be 22.8 kb/s (200 x 114), and for a half-rate channel 11.4 kb/s. In addition to the above, a Slow Associate Control Channel (SACCH) is also included. A full-rate traffic channel shall carry the signal from a 13 kb/s speech coder. Channel coding increases the data rate from 13 to 22.8 kb/s. For each speech frame of 20 ms, 260 bits will be output from the speech coder and 456 from the channel coder. A 456 block is divided into 8 blocks of 57 bits, which are interleaved over time slots within 8 consecutive traffic TDMA frames (signalling frames and empty frames are skipped). Each burst carries informa- 33
  • 34.
    DM1 DIGITAL MOBILETELEPHONY tion from two adjacent 20 ms sequences from the channel coder. (See figure 2.45b.) 2.2.5 Duplex arrangement, MAHO, Frequency Hopping The two time slots corresponding to a two-way traffic channel are mutually displaced in time (see figure 2.26). The figure corresponds to the case in which a base station not using frequency hopping has been allocated four carriers, each of which carries eight physical channels in a TDMA frame. The mutual displacement of the time slots for the outward and inward directions corresponds to a quasi time-duplex arrangement (even if FDD is used by the system, some TDD advantages is obtained). No duplex filter is required in the terminals, therefore. Instead there is a fast T/R switch, which alternately connects the transmitter and receiver to the antenna. A terminal receiver also has time during a TDMA frame to measure the carrier level of a signal from one of the six nearby cells (see figure 2.27). This is part of the information needed for MAHO, see figure 2.28. This procedure is further discussed in the next section on system signalling. To provide enough time for receive, transmit and listening during each TDMA frame, the terminal’s frequency synthesizer must be able to change frequency fast enough. This has influenced the specification of the number of slots per TDMA frame. An option is also frequency hopping, in which the utilized duplex channel is changed for each TDMA frame. To avoid collisions a coordinated hopping pattern must be used within each cell. The base informs the terminals about the hopping pattern on the Broadcast Control Channel and on the SACCH. The frequency hopping arrangements are discussed in more detail in module DM2 in connection with FH-CDMA. Physical channels of a base station with four radio channels (carriers). Total of 4 x 8 = 32 physical channels accessible 0 1 2 3 Inward 0 1 2 3 4 5 6 7 0 1 2 3 4 5 6 7 0 1 2 3 4 5 6 7 0 1 2 3 4 5 6 7 f1A direction 0 1 2 3 4 5 6 7 0 1 2 3 4 5 6 7 0 1 2 3 4 5 6 7 0 1 2 3 4 5 6 7 f2 A 0 1 2 3 4 5 6 7 0 1 2 3 4 5 6 7 0 1 2 3 4 5 6 7 0 1 2 3 4 5 6 7 f3 A 0 1 2 3 4 5 6 7 0 1 2 3 4 5 6 7 0 1 2 3 4 5 6 7 0 1 2 3 4 5 6 7 f4 A 0 1 2 3 4 5 6 7 0 1 2 3 4 5 6 7 0 1 2 3 4 5 6 7 0 1 2 3 4 5 6 7 f1B Outward direction 0 1 2 3 4 5 6 7 0 1 2 3 4 5 6 7 0 1 2 3 4 5 6 7 0 1 2 3 4 5 6 7 f2 B 0 1 2 3 4 5 6 7 0 1 2 3 4 5 6 7 0 1 2 3 4 5 6 7 0 1 2 3 4 5 6 7 f3 B 0 1 2 3 4 5 6 7 0 1 2 3 4 5 6 7 0 1 2 3 4 5 6 7 0 1 2 3 4 5 6 7 f4B 0 1 2 3 Displacement f1A + f1B form a duplex channel with 8 time slots ≈ 1/3 TDMA frame Figure 2.26 34
  • 35.
    DM1 DIGITAL MOBILETELEPHONY TDMA, time duplex, frequency hopping and listening-in by terminal Rx c0 0 1 2 3 4 5 6 7 Inward c1 Rx direction 0 1 2 3 4 5 6 7 c2 (serving cell) Tx c0 I 0 1 2 3 4 5 6 7 Outward I Tx c1 d, e direction I 0 1 2 3 4 5 6 7 c2 (serving cell) Listening d0 Outward Listening direction e0 (adjacent cells) c = Radio channels allocated to serving cell c 0 + c 0 comprise a duplex pair d, e I = Radio channels allocated to adjacent cells Tx = Transmitting interval Rx = Receiving interval Figure 2.27 Mobile Assisted Hand Over (MAHO) The terminal measures: Signal strength and BER on used channel Signal strength from neighbour cells Averaging over many field strenght measurements to get local average over fast fading Check that signal comes from neighbour cell This information is transferred to base station Figure 2.28 2.2.6 Diversity against fast fading Instead of antenna diversity at the terminals, a combination of channel coding, interleaving and coordinated frequency hopping is used to obtain large diversity gain in respect to the multi-path fading. In addition, the modulation bandwidth is so large that additional frequency diversity (or multi-path diversity) is obtained in connection with the channel equalization. A necessary condition is that the propagation channel has fairly large time dispersion. Together, these give such high diversity and coding gains that the required protection ratio (the local mean over the fast fading) will typically be 9 - 10 dB. This is compatible with a cluster size of 3 x 3. Interleaving a full-rate traffic channel, means that the 456 bits in a 20-ms speech frame are split up into 57 bits sequencies, which are spread out over 8 35
  • 36.
    DM1 DIGITAL MOBILETELEPHONY TDMA frames, that is over 40 ms (see section 2.3.3). If the duration of a fa- ding dip is not more than a few milliseconds, typically only one time slot (one TDMA frame) is affected. The deinterleaver will then change the error burst to a relatively random error sequence spread over 8 code words. Thus, 1/8 of the bits in each code word will be subject to a ber of about 50%. (It is assumed that the interval between fading dips generally is more than 8 frames.) The FEC is so powerful that nearly perfect error correction is possible. Greater interleaving depth cannot be used, as it would give rise to excessive transmis- sion delay. Because the interleaving depth is only four for a half-rate channel, the coding gain will be somewhat lower. Fading dips that are longer than the channel coding with interleaving can cope with, occur over quasi-stationary propagation paths – something that affects portable terminals in particular. In this case, a fading dip could affect several consecutive TDMA frames, which drastically reduces the effect of interleaving. The situation can be much improved through frequency hopping, whereby each physical channel is switched between different radio channels which can be chosen, for instance, from a 4-group. For each TDMA frame, the carrier frequency is changed. The size of a typical frequency hop is usually large enough to give nearly uncorrelated fast fading in the different frequency slots. Another advantage of frequency hopping is that averaging occurs in respect of co-channel interference from different cells. Frequency hopping is specified only as an option. Without frequency hopping, several dB higher protection ratio would be needed for portable terminals. A complication is that frequency hopping can not be used for the main signalling radio channel - the Broadcast Carrier, see section 2.3.2. This must be on a fixed frequency, known by the terminals. In some system implementations, a larger cluster size is therefore used for the Broadcast Carrier than for the frequency hopping traffic channels. 2.2.7 Background to the choice of primary radio parameters The symbol rate over the radio channel and the primary TDMA structure are a compromise between acceptable transmission performance over the worst specified propagation channel and implementation/cost limitations. In gene- ral, the factors summarized in figure 2.29a should be considered when determining a suitable TDMA format. The specific air-interface requirements that must be complied with at GSM are summarized in figure 2.29b (The equalizing window is the width of the delay interval that the equalizer can cope width. It is centered over the major part of the impulse response of the propagation channel, see figure 2.31). This leads to the conclusions in figure 2.30a and b. 36
  • 37.
    DM1 DIGITAL MOBILETELEPHONY The TDMA structure is determined by: Time for measurements on nearby cells (Mobile Assisted Hand Over - MAHO) Time duplex advantages TIme for frequency switching (Frequency synthesizer 1 ms) Low TDMA overhead (long bursts, narrow guard slots) Low transmission delay due to TDMA formating (small frame length - high system data rate) Large range for given transmitter peak power (portable terminal, moderate slots per frame) Moderate equalizer complexity (Equalizing window covering a small number of symbols) (Short burst length - smaller than correlation time of channel) Figure 2.29a Overall system requirements for GSM Micro diversity against fast fading Equalizer window at least 16 µs Fixed equalizer setting during data burst - Reasonable equalizer complexity limits equalizing range to 4 radio symbols, i.e. minimum symbol length 4 µs (250 kbaud). Impulse response stationary over 0.25 ms (for high speed trains) With training sequence in middle of burst, maximum burst length 0.5 ms. Length of TDMA frame shall permit different frequencies for transmit, receive and listen (MAHO). - Switching time of frequency synthesizer assumed to 1 ms. Minimum length of TDMA frame 4 ms. Maximum transmission delay due to TDMA formatting and interleaving 40 ms - Total transmission delay should be less than 85 ms. Interleaving depth must be less than 10. Figure 2.29b 37
  • 38.
    DM1 DIGITAL MOBILETELEPHONY The TDMA structure is determined by: Time for measurements on nearby cells (Mobile Assisted Hand Over - MAHO) Time duplex advantages TIme for frequency switching (Frequency synthesizer ≈ 1 ms) Low TDMA overhead (long bursts, narrow guard slots) Low transmission delay due to TDMA formating (small frame length - high system data rate) Large range for given transmitter peak power (portable terminal, moderate slots per frame) Moderate equalizer complexity (Equalizing window covering a small number of symbols) (Short busrt length - smaller than correlation time of channel) Figure 2.30a Required TDMA frame lenght at GSM 0.5 ms 0.5 ms 0.5 ms 0.5 ms Transmit Transmit Receive Measure 1 ms 1 ms 1 ms 4.5 ms Switching time for frequency synthesizer: 1 ms Burst length (TDMA slot): 0.5 ms Figure 2.30b The maximum system data rate (symbol rate) that could be used was determined by the maximum acceptable equalizer complexity. The complexity becomes less if no adaptation is necessary to the variations of the impulse re- sponse during each TDMA burst. With the training sequence placed in the middle of the burst, and considering the maximum terminal speed and the ra- dio frequency, it was estimated that the maximum burst length, over which the channel was nearly stationary, would be about 0.5 ms. (Long bursts are desirable as the relative TDMA overhead would become less). Even with a fixed equalizer setting during a burst, the maximum reasonable complexity was at that time considered to correspond to an equalizer window (part of the impulse response that must be handled, see figure 2.31) of 4 radio symbols. As the nearly worst case time dispersion was considered to correspond to an 38
  • 39.
    DM1 DIGITAL MOBILETELEPHONY equalizer window of 16 µs, the minimum symbol length would be 4 µs, i.e. a maximum symbol data rate of about 250 kbaud. Received Signal Power Equalizer window ( 3 x delay spread) Protection ratio Impulse response Propagation delay Equalizer gives no suppression. τ Interference roughly equivalent to cochannel interference Figure 2.31 Another important parameter is the number of slots per TDMA frame. At the time when GSM was specified, the frequency synthesizer of the terminal was a major limitation with respect to switching time. Considering the need for MAHO, each frame must contain slots for transmit, receive and listening. In between must be room for the synthesizer to settle to a new frequency. Therefore each frame should contain at least 8 slots. (Synthesizer chips are now so cheap that terminals can be supplied with two synthesizers, so that when one is active, the other can switched and settle to the next radio channel to be used.) A disadvantage with a very large number of slots is the additional transmission delay connected with the TDMA framing and interleaving. Therefore, it was decided to use a TDMA frame with 8 slots. 2.3 Detailed systems description 2.3.1 Introduction The previous section gave an overview of the use of the radio channels during a call. The setting up of a call requires extensive system signalling for synchronization of a terminal to the base station, for registration of the termi- nal and for the allocation of a traffic channel. In preparation for hand over, the terminals also measure the signal levels from adjacent-cell base stations and transmit this information to the base (to be used for MAHO). An alternative multiframe with a length of 51 TDMA frames is used for most of the system signalling, instead of the multiframe having a length of 26 TDMA frames as in the case of traffic channels. The reason why two different 39
  • 40.
    DM1 DIGITAL MOBILETELEPHONY multiframe lengths have been chosen is explained in section 2.3.3. To incorporate two multiframes of different lengths in the same overall structure, the TDMA hierarchy has been extended with a superframe. In addition, the requirement for secure encryption necessitated the introduction of a further higher level in the TDMA structure – the hyperframe. See figure 2.32. TDMA structure Hyperframe = 2048 Superframes = 2 715 648 TDMA frames (≈ 3 h 29 m) Superframe = 1326 TDMA frames = 6.12 s = 51 Multiframes A (26 TDMA frames -120 ms) = 26 Multiframes B (51 TDMA frames) Multiframe A Multiframe B 0 1 2 3 24 25 0 1 2 3 4 48 49 50 0 1 2 3 4 5 6 7 0 1 2 3 4 5 6 7 0 1 2 3 4 5 6 7 0 1 2 3 4 5 6 7 0 1 2 3 4 5 6 7 Basic TDMA frame Figure 2.32 The hyperframe includes more than two million TDMA frames and it has a duration of about 3.5 hours. The running number of a basic TDMA frame in a hyperframe is one of the parameters determining the encryption key (see section 2.5.2). An overview of the system signalling is given in section 2.3.2. The achievement of considerable diversity gain for the traffic channels is based on advanced channel coding. This is different for full-rate and half-rate traffic channels and for speech and data transmissions with different data rates. The signal channels are also protected by channel coding. An outline of a few of the many channel-coding cases that occur is given in section 2.3.3, where the interleaving structure for a full rate speech channel is also described. The GSM system uses GMSK modulation, which implies moderate filtering of the modulation spectrum for MSK, on which a description of the modem can be based. MSK is related to 4-QAM but it includes modifications that complicate channel equalization (but results in an constant envelope signal). This can be made simpler if the modulation of the signal to the equalizer follows as closely as possible the basic 4-QAM arrangement. For this reason, further modifications have been made to the MSK modulator and demodulator arrangements. Modems and channel equalization are discussed in sections 2.3.4 and 2.3.5. The radio subsystem of the GSM is part of a highly complex network structure (core network), which includes mobile exchanges and the public telephone transport network with common channel signalling. Advanced network facilities are required to handle roamers (mobility management) and to protect the network and its users from unauthorized usage and listening in. Before a connection is established, a check is made to ensure that the terminal is authorized to use the network for the requested service (Authentication) and that the terminal has not been stolen (subscribers can report stolen units to the Equipment Identity Register). To achieve a very high level of security 40
  • 41.
    DM1 DIGITAL MOBILETELEPHONY against listening-in, traffic channels and some sensitive system signalling sign- als can be encrypted. A similar arrangement is used for authentication (electronic signature). An outline of this is given in section 2.5.2. 2.3.2 Signalling, TDMA structure 2.3.2.1 Overview As a preliminary to the analysis of the signalling procedures, a summary is gi- ven below of the different traffic and signalling channels. The slow and fast associated channels (SACCH and FACCH) have already been discussed in section 2.2.2 and are therefore not dealt with here. One of the duplex radio channels (carriers) allocated to a cell is given the task of handling the system signalling (except the associated control channels). A large proportion of the system signalling is sent via broadcast signalling channels, i.e. channels accessible continuously to all the terminals. The carrier that is used in a cell for signalling is therefore called the broadcast carrier. In the outward direction, the base station transmits this carrier continuously at a fixed frequency and constant power level. (If there is no information to be sent, dummy bursts are inserted.) Of the eight time slots in a TDMA frame (numbered 0 to 7), time slot 0 on the broadcast carrier is used in the outward direction for broadcast or common control channels, and in the inward direction for call requests from terminals (Random Access Channel, RACH). Time slot 1 is used in both directions for Stand-Alone Dedicated Control Channels (SDCCH). The SDCCH is assigned exclusively (“dedicated”) to a terminal for signalling between base and termi- nal during the setting up of a call or to exchange messages between the base and the terminal, e.g. registering the terminal with a new cell or location area. Time slots 2-7 on the broadcast carrier are used for traffic channels. Traffic channels Signalling channels on Broadcast Carrier • Full-rate: • Broadcast channels Speech (TCH/FS) FCCH: Frequency Control Channel 9.6 kb/s (TCH/F9,6) SCH: Synchronization Control Channel 4.8 kb/s (TCH/F4,8) BCCH: Broadcast Control Channel 2.4 kb/s (TCH/F2,4) • Half-rate: • Common control channels (CCCH) Speech: (TCH/HS) Inward direction: 4.8 kb/s (TCH/H4,8) RACH: Random Access Channel 2.4 kb/s (TCH/H2,4) Outward direction: PCH: Paging Channel AGCH: Access Grant Channel • SACCH and FACCH • SDCCH: Stand-Alone Dedicated CCH (See section 2.2.2) Figure 2.33 41
  • 42.
    DM1 DIGITAL MOBILETELEPHONY The first timeslot (slot 0) of the Broadcast Carrier is called the Broadcast Channel. It is time multiplexed between several signalling channels. One set of channels is the Broadcast Control Channels, which for instance gives the terminals the initial information when they want to connect to a cell. See figure 2.34a. The name “Broadcast” is used in connection with three different types of channels, see figure 2.34b. Broadcast Control Channel, BCCH Time slot in TDMA frame, corresponding to slot 0 of the Broadcast Carrier Only in the outward direction Maximum power, continuous transmission Used for Information about the cell, that is, ID, available services Measurement of signal level by terminal in connection with MAHO Synchronization Channel, SCH Time slot in TDMA frame, corresponding to slot 0 of the Broadcast Carrier Only in the outward direction Used by terminal for frame synchronization (to TDMA structure of base) Contains information about operator-ID and colour code (BSIC) Frequency Correction Channel, FCC Time slot in TDMA frame, corresponding to slot 0 of the Broadcast Carrier Only in the outward direction Carrier information with a small frequency deplacement from carrier Used by terminal to set channel oscillator frequency (system clock) Figure 2.34a Broadcast Radio Channel: One designated radio channel (frequency slot) in each cell Broadcast Signalling Channel: Timeslot 0 of Broadcast Radio Channel Broadcast Control Channel: One of the signalling Channels multiplexed on the Broadcast Signalling Channel Figure 2.34b Another set is the Common Control Channels, which are used when a trans- mission channel shall be set up. See figure 2.35. 42
  • 43.
    DM1 DIGITAL MOBILETELEPHONY Common Control Channels Time slot in TDMA frame, corresponding to slot 0 of the Broadcast Carrier Inward direction: Random Access Channel, RACH Slotted Aloha. Shortened burst (large guard time) Page from terminal with request for allocation of SDCCH Reply to page from fixed side Outward direction: Access Grant Channel, AGCH Reply to terminal page on RACH Allocation of SDCCH for further signalling (call establishment) Stand-alone Dedicated Control Channels, SDCCH Inward and outward direction Time slot in TDMA frame, corresponding to slot 1 of the Broadcast Carrier Signalling in connection with registration and call establishment Figure 2.35 Terminal synchronization to base station When a terminal is switched on or moves into the coverage area of a new cell, the first step is for the terminal to check and adjust itself to the local radio environment in the cell. It has to scan over all the 124 radio channels allocated for GSM and find the channel with the strongest broadcast carrier (It looks for channels containing periods with sine wave bursts.) It then synchronizes to this carrier and reads the data on the BCCH. This implies: - Fine-tuning of the local oscillator frequency (master oscillator) to minimize the frequency error between the terminal and the base station - Setting the counters that determine the complex TDMA structure, so that the terminal’s TDMA timing (TDMA hyper structure) coincides with that of the base station - Determination of the network’s ID code (several operators in a country may be sharing the GSM band), the cell’s ID code and allocated radio channels and the broadcast carriers in adjacent cells The BCCH also informs the terminal about the maximum transmit power it may use and the minimum input level to the receiver to be allowed to access the base. See figure 2.36. 43
  • 44.
    DM1 DIGITAL MOBILETELEPHONY The Idle Mobile Monitors BCCH/CCCH BCC: - fixed non - hopping carrier with constant output power - 2 parameters are set for each cell: a) MIN - RX - LEV - A CCESS b) MS - TX - PWR - MAX Mobile must scan 125 RF carriers and search for PSW (Pure Sine Wave burst). Then it shall synchronize on this carrier and read BCCH data. Mobile may include optional storage of BCCH carrier information to reduce its carrier search time. When mobile makes a call or answers a call, it shall use the CCCH uplink. Then the mobile shall tune to a DCCH which is allocated by the network. On DCCH there will be a call set up procedure and then the mobile will be allocated a TCH. Figure 2.36. See also section 2.3.2. Registering with the base station After the successful locking on to the Broadcast Carrier of a suitable operator and cell (step 1 in figure 2.37) the terminal has the right to start signalling. The next step is to register. GSM. Contacts between base and terminal before a call is set up 1. Selection of base station and ID check 4. Establishment of call from base Select strongest broadcast carrier Base pages over cells within traffic area of terminal Frequency synchronization Terminal replies on paging channel Synchronization of TDMA frame Base assigns signalling channel to terminal Check of base station ID (in cell where the terminal is situated) (if unsuitable, another broadcast carrier selected) Information exchange between terminal and base 2. Registration Base assigns traffic channel Paging of base by terminal Terminal switches over to traffic channel The base assigns registration channel 5. Updating of location Information exchange between terminal and base Update of location (2 above) when terminal moves (authorization, location registration) to cell belonging to new traffic (location) area. Terminal switches over outward paging channel 3. Establishment of call from terminal Terminal page with request for signalling channel Information exchange between terminal and base Base assigns signalling channel Terminal switches over to traffic channel Figure 2.37 Through the registration, the terminal is accepted by the network so that it can be reached by calls from the network. Part of the registration is that the network stores information about the location area in which the terminal is situated. Registration takes place both when the terminal is switched on or get 44
  • 45.
    DM1 DIGITAL MOBILETELEPHONY into radio coverage and when it enters a cell belonging to a new location area. The terminal notices when it enters a new location area as this information is transmitted continuously on the BCCH. As part of the registration procedure, the GSM network checks that the termi- nal is authorized for connection (Authentication) and may also check that the unit is not listed as stolen (enquiry to the Equipment Identity Register, EIR). Hereafter, the terminal monitors continuously the signalling channel (Paging Channel, PCH) over which the base station pages terminals belonging to that location area (that might comprise several cells). If the terminal moves into another cell, synchronization to a new broadcast carrier takes place. If the cell belongs to a different location area, re- registration takes place so that the network can transfer paging signalling on the PCH to the new location area. (The size of a location area is a trade-off between heavy registration signalling in small location areas and heavy paging signalling in large location areas containing many cells.) Signalling for registration is initiated by the terminal which sends a paging message over the RACH, whereupon the network assigns an SDCCH to the terminal via a data message on the AGCH. Registration signalling includes authentication. As described in section 2.5.2, successful registration of a roamer with a base station (new location area) results in the Visiting Location Register sending a message to the subscriber’s Home Location Register with details of the subscriber’s ID and where he should be paged for incoming calls. If necessary a cancellation message is sent to the VLR where the roamer was registered previously. Call set up Setting up calls to or from a terminal requires extensive signalling for transfer of address information and allocation of a radio channel/time slot. Initially signalling is via the CCCH (Common Control CH) and, subsequently, the SDCCH (Special Dedicated CCH). The outcome is that the call is assigned to a traffic channel. The procedure makes it possible for the network to determine in which cell within the location area the terminal is situated. The setting up of a call to a terminal is initiated by the network paging the terminal over the PCH (Paging CH) in all cells belonging to the location area. The terminal acknowledges the call on the RACH (slotted Aloha). The procedure makes it possible to determine in which cell of the location area the terminal is situated. Thereafter, the network sends a message to the terminal via the Access Grant Channel (AGCH), instructing it to switch over to a given SDCCH, which has an associated SACCH. The SDCCH is used for transmis- sion of the calling and called-party numbers, for authentication, for sending encryption keys, etc. Finally, a traffic channel is allocated to the terminal. The SACCH is used for setting the transmission power. For setting up a call from a terminal, the terminal sends a call request via the RACH. The network sends back details of the allocated SDCCH on the AGCH. Further signalling takes place as described above. See also figure 2.38. 45
  • 46.
    DM1 DIGITAL MOBILETELEPHONY Call set up on request from terminal Base - terminal Terminal - base 1. Call request (RACH) 2. Allocation of CDCCH (AGCH) 3. Signalling dialog (SDCCH) 4. Traffic on traffic channel Call set up by base 1. Paging (PCH) 2. Hear I am (RACH) 2. Allocation of CDCCH (AGCH) 3. Signalling dialog (SDCCH) 4. Traffic on traffic channel Figure 2.38 Handover decisions are based on a host of different radio parameters measured both by the terminal and the base-station equipment (MAHO). See figure 2.39. Handover and power control The mobile measures: - Signal strength from own base (TCH/BCCH) - Quality from own base (TCH) - Signal strength from the 6 strongest neighbour cells (BCCH) The values are sent to BSS on SACCH - The report takes 500 ms - ARQ is not used since all values are updated continuously - The transfer can be interrupted by other data messages The Base measures: - Signal strength and quality from mobile TCH - Signal strength at unused channels (interference) - BS MS Distance (For time alignment) The BSS system decides handover and power control by evaluating the measurements values. Handover can also be initiated from the fixed network because of traffic aspects. Figure 2.39 The measured data on local radio conditions at the terminal are transmitted to base via the SACCH. The following information is used by the MTX when deciding the best cell for handover: - Carrier level (RXLEV) and connection quality (RXQUAL), i.e. the bit error probability, for the connection between the terminal and the base. Averaging is done over 12 seconds. 46
  • 47.
    DM1 DIGITAL MOBILETELEPHONY - Signal levels at the terminal receiver of broadcast carriers from nearby cells. - Distance between base and terminal. This parameter is obtained from the timing advance procedure. - Interference level in the base receiver in idle time slots. A variety of hand over algorithms based on these data can be used to determine the handover instant. Some hysteresis is desirable so that repeated hand overs back and forth can be avoided in overlap coverage areas. Power control in the base and terminal transmitters reduces the average interference level due to co-channel interference. This gives better average speech quality, especially if frequency hopping is employed. Frequency hopping implies averaging of the co-channel interference over several channels and, consequently, the cell planning does not have to be based on the worst case of interference. (However, the full advantage of interference averaging is only obtained in systems based on DS-CDMA.) Control of the terminal transmitter power also reduces the battery drain. Power-control decisions are based on the carrier level and transmission quality at the terminal and base. If these values are unnecessarily high, commands will be sent to the opposite end of the link to reduce the transmit power. On the other hand if the carrier level or connection quality is too low, the trans- mitter power in the other end will be increased. Discontinuous transmission and reception are used. Discontinuous transmis- sion means that transmission is stopped during pauses in speech. This requires reliable detection by a voice activity detector (VAD) of gaps in incoming speech signal. The advantages of discontinuous transmission are lower average levels of co-channel interference and lower power consumption by the terminals. One drawback, however, is that totally silent intervals are perceived as disturbing. It is therefore necessary to generate a rough approxi- mation of the background noise level during pauses in speech (comfort noise). Because the data rate required to describe the background noise is low, the capacity of the SACCH is adequate for this. With discontinuous reception, if the transmission quality is too low during a 20 ms speech frame, output of the detected signal is suspended. This is called Frame Erasure and is controlled by the channel decoder, see section 2.3.3.2. If only a single, isolated speech frame is disrupted, the previous frame will be repeated. However, if several consecutive speech frames are disrupted, several repetitions of a previous frame will cause strong quality degradation. For each repetition after the first one, the output level is progressively reduced down to 0, and comfort noise is inserted instead. The main signalling needed during a call is summarized in figure 2.40. 47
  • 48.
    DM1 DIGITAL MOBILETELEPHONY Signalling during a call on SACCH from base power command time advancement frequency hop structure frequencies used by adjacent channel from terminal BER on traffic channel signal levels from adjacent cells comfort noise on FACCH from base command to switch channel (frequency and time slot) Different training sequencies ("colour codes") Mobile Assisted Hand-Over (MAHO) Discontinuous transmission Discontinuous reception Figure 2.40 2.3.2.2 Adapting a terminal to the radio environment in a new cell Time slot 0 of the Broadcast Carrier is used in time division multiplex for several different signalling channels. The TDM structure comprises ten consecutive number 0 time slots. The primary TDMA frames is in this case part of the type B multiframe, which comprises 51 basic frames. One time slot in the TDM structure is occupied by the FCCH, one by the SCH and the others are divided between the BCCH and the CCCH (see figure 2.41). 48
  • 49.
    DM1 DIGITAL MOBILETELEPHONY Broadcast carrier. Signalling over time slot 0 (T0) 7 0 1 2 3 4 5 6 7 0 1 2 3 4 5 6 7 0 1 2 3 4 5 6 7 0 1 2 3 4 5 6 7 0 Logical T0 channel C F S B B B B C C C C F S B (TDM channel) TDM frame (Ten x T0) F: Frequency Correction Channel (FCCH) S: Synchronization Control Channel (SCH) B: Broadcast Control Channel (BCCH) C: Common Control Channels (CCCH) F and S occupy one time slot each per TDM frame B and C together occupy 8 slots per TDM frame Broadcast carrier. Signalling over time slot 1 (T1) 0 1 2 3 4 5 6 7 0 1 2 3 4 5 6 7 0 1 2 3 4 5 6 7 0 1 2 3 4 5 6 7 0 Logical T1 channel S S S S S: Stand-Alone Dedicated Control Channel (SDCCH) Figure 2.41 When a terminal has no stored data on the radio environment at the time it is switched on, the first step it takes is to scan all GSM channels and to record the field strength. The terminal then returns to the strongest channel to check if it is a broadcast carrier. If not, the terminal checks the next strongest channel and so on. This procedure enables the terminal to find the strongest broadcast carrier and, hence, it has preliminarily selected the best cell, to be connected to. The terminal then performs fine-tuning of the frequency and synchronization to the base TDMA structure by first receiving the FCCH (Frequency Correction Channel) and, thereafter, the SCH (Synchronization Channel). In addition to synchronization data with respect to the TDMA structure, the SCH also transmits the Base Station Identity Code (BSIC), which consists of the network code and the base station’s colour code. (If the terminal were to seize a carrier belonging to another operator, it would have to scan for a new broadcast carrier.) The terminal then receives information on the BCCH. The BCCH continuously transmits information on the identity of the network (ope- rator) and cell, and on the channel allocations for the cell and the broadcast carriers for the six adjacent cells. 49
  • 50.
    DM1 DIGITAL MOBILETELEPHONY 2.3.2.3 Measuring the signal levels from adjacent cells The terminal receives information over BCCH from the current base station about the frequencies of the broadcast carriers from the adjacent cells. As described in section 2.2.2, there is time during each TDMA frame for the ter- minal to measure the level of a carrier from an adjacent cell. To ensure that readings are reliable, averaging must be carried out over the fast fading. Therefore, several measurements are made of each carrier before the mean values are sent over the SACCH to the base. The terminal also needs to identify the cell from which the carrier is being transmitted (during extreme propagation conditions, the carrier from a remote cell may be stronger than the carrier from the adjacent cell). Identification of the measured carrier is done by noting the BSIC (Base Station Identity Codec) transmitted on the SCH, which is placed in time slot 0 on the broadcast carrier. The terminal measures the identity of a carrier during the last, idle TDMA frame in the multiframe. (This applies to full-rate traffic channels. On half-rate channels, one of the free time slots allocated to the other half-rate channel is used.) A complication here is that the base stations may not be mutually time synchronized. This means that, to start with, the terminal has to listen to the BCCH on the broadcast carrier from an adjacent cell for an entire TDMA frame to be certain of capturing a 0 time slot. This alone is not enough, however, since the 0 time slot is time multiplexed between several signalling channels. The SCH uses only one in ten of the 0 time slots. For this reason, two different multiframes are used. The inward and outward traffic channels use multiframe A (26 basic TDMA frames), whereas the broadcast channels use multiframe B (51 frames). This means that the idle TDMA frame that is used for listening will slide over the TDMA frames in multiframe B, thus ensuring that, after a number of A multiframes, the termi- nal will have reached the correct 0 time slot in the broadcast channel of an adjacent cell. See figure 2.42. 50
  • 51.
    DM1 DIGITAL MOBILETELEPHONY Sliding multiframes 51 frames = 235 s FS B C FS C C F S C C FS C C FS C C T T T A T T T T T T A T T T T T T A T T T T T T A T T T T T T A T T T T T T A T T T T T T A T T T T T T A T T TCH T T T T A T T T T T T A T T T T T T A T T T T T T A T T T T T T A T T T T T T A T T T T T A T T T T T T A T T T T T T A T T T T T T A T T T T T T A T T T T T T A T 1326 frames = 6.12 s T T T T T A T T T T T T A T T T T T A T T T T T T A T T T T T T A T T T T T T A T T T T T T A T T T T T T A T T T T T T A T T T T T T A T T T T T T A T T T T T A T T T T T T A T T T T T T A T T T T T T A T T T T T T A T T T T T T A T T T T T T A T T T T T T A T T T T T A T T T T T T A T T T T T T A T T T T T T A T T T T T T A T T T T T T A T T T T T T A T T T T T T A T T T T T A T T T T T T A T T T T T T A T T T T T T A T T T Figure 2.42 2.3.2.4 Structure of signalling frames The structure of some of the signalling frames mentioned above is shown in Figure 2.43. The frequency-correction frame (FCCH) consists of an unmodulated carrier pulse with a small frequency shift relative to the nominal carrier frequency. The synchronization burst (SCH) has a longer synchronization sequence than the normal TDMA frame, to ensure that very reliable time synchronization is achieved. The paging burst (RACH) from the terminal to the base is shorter than the others, because the terminal may not yet know the suitable timing advance which is needed to compensate for pre- sent propagation delay. To prevent paging bursts from spilling over into adjacent time slots, a much larger guard slot than normal is needed. 51
  • 52.
    DM1 DIGITAL MOBILETELEPHONY Signalling frames in the GSM. Time slot 0.58 ms Guard slot Guard slot Normal burst (TCH) Sync. Tail Tail Frequency correction (FCCH) Tail Tail Frame synchronization (SCH) Extended sync. Random access (RACH) Sync. Extended tail Tail Figure 2.43 2.3.3 Channel coding and interleaving 2.3.3.1 Traffic channels Traffic channels are either full-rate or half-rate, and both can be used for speech or data channels with different data rates. It would take too long to look at all the cases, but the channel coding of three types of traffic channels are discussed below: a) Full-rate traffic channel for speech (TCH/FS) b) Full-rate traffic channel for 4.8 kb/s (TCH/F4.8) c) Half-rate traffic channel for 4.8 kb/s (TCH/H4.8) As mentioned above, the structure of a full-rate traffic channel corresponds to the transmission of 26 TDMA frames in 120 ms. Twenty four of the frames are used for traffic, which means that on average 200 traffic frames per second are transmitted (one time slot every five milliseconds). The time for one time slot in a TDMA frame is 0.577 ms, during which time 114 (2 x 57) bits are sent. In the case of a half-rate traffic channel, 12 traffic frames are sent in 120 ms, i.e. 100 time slots per second. Thus, a full-rate traffic channel transmits 22.8 x 103 b/s (200 x 114), and a half-rate traffic channel 11.4 kb/s. See figure 2.44. 52
  • 53.
    DM1 DIGITAL MOBILETELEPHONY Channel coding GSM From full rate speech encoder 260 bits every 20 ms ⇒ 50x260 = 13 kb/s From channel encoder Full rate channel 456 bits every 20 ms ⇒ 50x456 = 22.8 kb/s Half rate channel 456 bits every 40 ms ⇒ 50x456 = 11.4 kb/s 4.8 kb/s data channel on full rate channel + 1.2 kb/s for network signalling functions 120 bits every 20 ms ⇒ 50x120 = 6 kb/s Channel coding: 240 input bits ⇒ 456 output bits 2.6 kb/s for data channel on full rate channel + 2.4 kb/s for network signalling functions 240 bits every 20 ms ⇒ 50x240 = 12 kb/s Channel coding: 240 input bits ⇒ 456 output bits 2.4 kb/s for data channel on half rate channel + 1.2 kb/s for network signalling functions 144 bits every 40 ms ⇒ 25x144 = 6 kb/s Channel coding: 144 input bits ⇒ 456 output bits Figure 2.44 2.3.3.2 Speech transmission (TCH/FS) The speech coder in the first-generation GSM outputs a binary signal in the form of sequences of 260-bits at a rate of 50 blocks per second (20 ms per block). The bits are classified according to their sensitivity to transmission errors. Class Ia includes bits for which transmission errors result in a strongly disrupted output signal from the speech decoder. If transmission errors occur in the class Ia group (despite FEC channel coding), the 20 ms frame will be replaced by the preceding frame from the speech coder (“frame erasure”). To enable error detection, three parity bits are inserted into the class Ia group (Cyclic Redundancy Check, CRC). Assigned to class Ib are bits for which transmission errors result in fairly large degradation of the speech quality. Therefore FEC is used. Class Ia (including the parity bits) and class Ib bits are then combined with four tail bits (since a convolution code with constraint length of 5 is used). This gives a block comprising a total of 189 bits, which is coded in a 1/2 rate convolution coder. The coder outputs 378 bits (2 x 189). The remaining bits from the speech coder are assigned to class II. Because these are relatively non-critical as regards the impact of transmission errors on speech quality, they are not given any protection against bit errors through FEC. Thus, the channel coder arrangement outputs a total 456 bits every 20 ms, which matches to the capacity of a full-rate channel (see figure 2.45a and b) 53
  • 54.
    DM1 DIGITAL MOBILETELEPHONY Channel coding and interleaving on TCH/FS Ia Ib II Block from 50 132 78 260 bits 50 times/s = 13 kb/s speech coder CRC (error detection) Block coding 25 25 3 66 66 78 for error detection tail Resorting 25 3 66 25 4 189 bits 66 78 Adding of tails Convolutional coding R = 1/2 (constraint length of 4) Convolutional coding 2 x 189 = 378 78 (class I bits) 456 bits 50 times/s = 22.8 kb/s Split up into 8 subblocks 57 57 57 57 57 57 57 57 of 57 bits Unaccessible frame TDMA frame (Each time slot in TDMA accommodates 2 x 57 user bits) Figure 2.45a 54
  • 55.
    DM1 DIGITAL MOBILETELEPHONY Fullrate speech channel GSM THC/FS, cont 456 bits interleaved over 8 half bursts 57 57 57 57 57 57 57 57 Burst format 1 57 1 26 1 57 1 148 8-burst block-diagonal interleaving A B C D E 20 ms AA AA BBBBCCCC D D D DE E E E AA AA BBBB C C C C D D D DE E E E ca 40 ms Figure 2.45b The reason for adding four tail bits is as follows. In a convolution code, which is decoded by a Viterbi arrangement, the decoding is based on calculation of the Euclidean distances between the received signal and different paths through the trellis. Apart from the current radio symbol, several previous and subsequent symbols contribute to the distance. Therefore, if there is a sudden break in transmission after the last information symbol in the block, the trailing symbols are given less decoding information and, consequently, have a higher error rate than the other bits (see also module DT12). The error rate for the last part of the burst can be substantially reduced if enough tail bits are added to reset the memory cells in the channel coder to zero at the end of each burst. The number of tail bits follows from the constraint lenght. In this way, a known final state in the trellis is obtained in the same way that there is a known starting state. Because the decoding can be based on known start and end states, the number of paths through the trellis will be lower at the start and end. This means that the bit error rate will be lower for the first and last bits in the block input to the channel coder (see figure 2.46). This is exploited by placing class Ia bits at the beginning and end of the input sequence to channel coder. 55
  • 56.
    DM1 DIGITAL MOBILETELEPHONY Varying bit error rate over a TDMA burst Bit error rate from channel coder Without tail With tail Bit number in 0 50 100 150 data sequence to channel coder Figure 2.46 A block from the channel coder comprising 456 bits is then divided into 8 sub blocks of 57 bits each. These are inserted into the allocated time slot (physical channel) in eight successive TDMA traffic frames by an interleaving arrange- ment. (Besides 24 traffic frames, a multiframe also contains one signalling frame and one idle frame. The non-traffic frames are skipped.) Since there are 114 user bits in each time slot, each time slot will therefore contain informa- tion from two adjacent speech frames. The speech coder, the interleaver and the TDMA frame arrangement create a time delay of about 40 ms in an ideal case with unlimited processing speed, see section 2.3.3.5. (Additional delays in the speech and channel coders bring the total transmission delay up to about 70 ms.) 2.3.3.3 Transmission of 4.8-kb/s data on TCH/F Apart from the data signal itself, 1.2 kb/s is needed for synchronization and signalling in the fixed network. Accordingly, 6 kb/s need to be transmitted. The incoming data signal is split up in blocks of 120 bits every 20 ms. Prior to convolution coding at a rate of 1/3 and a constraint length of 5, waists of 4 bits is inserted between sub blocks comprising 15 bits (see figure 2.47). In ad- dition, a 4 bit tail is added. The waist arrangement reduces the errors in nearby bits in the same way as described for tails. The waist and tail extend the block to 152 bits. The number of bits obtained after channel coding is 456, which corresponds to a gross data rate on the traffic channel of 22.8 kb/s (50 x 456). 56
  • 57.
    DM1 DIGITAL MOBILETELEPHONY 4.8-kb/s data channel on a full-rate traffic channel (TCH/F4.8) Block from 15 15 15 15 15 15 15 15 120 bits 50 times a second = 6 kb/s data modem Addition 15 4 15 4 15 4 15 4 15 4 15 4 15 4 15 4 152 bitar of tail and W W W W W W W T waists W: waist T: tail 3x152=456 Convolutional coding: R = 1/3 Figure 2.47 An interleaving arrangement is introduced after the channel coding. The out- put from the channel coder is 456 bits, 50 times a second. These are divided into 19 words of 24 bits, and the words are distributed among the time slots allocated to the traffic channel in 19 adjacent traffic frames (the signalling frame and idle frames in each multiframe are skipped). This results in an interleaving delay of more than 100 ms. (A longer delay is often permitted in data transmission than in two-way speech.) 2.3.3.4 Transmission of 4.8 kb/s data on TCH/H In the transmission of 6 kb/s over a half-rate traffic channel, the margin available for channel coding is much smaller than in the last case. A half-rate traffic channel accepts 456 bits every 40 ms, and 6 kb/s corresponds to 240 bits being transferred 25 times a second. Channel coding consists of the following steps (see figure 2.48): - Addition of 4 tail bits to the input block of 240 bits (to fit a convolution code with a constraint length of 5) - Convolution code with R = 1/2 generates 488 bits (2 x 244) - 32 bits are removed by puncturing, leaving 456 bits (puncturing is described in module DT12, section 3) Interleaving involves dividing a block of 456 bits into 16 sub blocks, which are placed in 16 consecutive traffic time slots in the half-rate traffic channel (signalling frames are skipped). 57
  • 58.
    DM1 DIGITAL MOBILETELEPHONY 4.8-kb/s data channel on a half-rate traffic channel (TCH/H4.8) Block from 240 bits 25 times a second = 240 data modem 6 kb/s tail Addition 240 244 bits 4 of tail 2x244=488 Convolutional coding: R = 1/2 Puncturing of 32 bits 488-32=456 456 bits 25 times a second = 11.4 kb/s Figure 2.48 2.3.3.5 Transmission Delay An important parameter, affecting the subjective transmission performance of the total, integrated network with fixed and mobile parts is the transmission delay of the radio connection. See section 2.5.1. The one-way delay should be kept below around 70 ms. It is influenced by the delay in the speech coder, the TDMA framing and the interleaving. See figure 2.49. Interleaving GSM 20 ms Coded Speech frame n-1 Speech frame n Speech frame n+1 speech frame Time slots Speech frame n-1 Speech frame n Detected speech frame Total delay: ≈ 60 ms Delay from interleaving: ≈ 20 ms Fig 2.49 58
  • 59.
    DM1 DIGITAL MOBILETELEPHONY 2.3.4 Radio modem GSM uses GMSK (Gaussion filtered MSK) modulation with BTb = 0.3, where B is the Gaussian filter’s 3-dB bandwidth and 1/Tb is the data rate of the input signal to the modulator. (Tb = Ts, where Ts is the length of the radio symbols.) This filtering complies with the specification that the modulation spectrum shall be attenuated by 30 dB 200 kHz from the carrier frequency. Filtering of the modulation spectrum in a filter having Gaussian characteristic and BTb = 0.3 has only a fairly small effect on the main part of the spectrum (see figure 2.50). The effects on the spectrum of filters with different values of BTb is shown in figure 2.51. Power spectrum S (f ) 2 dB 4 QAM Nyquist filter 0 (Root Rized Cosine α = 0 , 35) -20 MSK -40 GMSK -60 (B ⋅Tb = 0 ,3 ) -80 (f − fo ) 0 1 / 2Tb 1 / Tb 3 / 2Tb 2 / Tb Figure 2.50 59
  • 60.
    DM1 DIGITAL MOBILETELEPHONY 0 BbT = (MSK) 1.0 -20 0.7 0.5 Spectral density -40 0.16 0.2 -60 0.25 0.3 -80 0.4 -100 -120 0 0.5 1.0 1.5 2.0 2.5 Normalized frequency: (f-fo)T Figure 2.51 With increased filtering of the modulation spectrum, the waveform starts to get distorted. The result is degraded receiver sensitivity relative to the theoretical detector characteristics for MSK (which is the same as for 2PSK and 4QAM). See figure 2.52. The figure also shows that there will be an additional degradation due to limitations at the practical implementation. 60
  • 61.
    DM1 DIGITAL MOBILETELEPHONY Bit error rate as a function of normalized signal-to-noise ratio 10-1 5 2 10-2 5 2 10-3 Bit error rate 5 2 10-4 5 2 10-5 5 2 10-6 4 5 6 7 8 9 10 11 12 13 14 15 16 Eb/N0 (dB) GMSK BbT = 0.20 (measured) GMSK BbT = 0.25 (measured) MSK BbT = 0.20 (measured) Theoretical antipodal, 4QAM, MSK BbT: normalized bandwidth of transmitting Gaussian low-pass filter in GMSK modulator Figure 2.52 The filter with BTb = 0.3 has fairly small effect on the waveform. Therefore, apart from a considerably steeper spectrum flank, the characteristics of GMSK is very close to MSK. We shall therefore study the simpler MSK type of mo- dulation. MSK can be considered either as a special variant of linear, 4-QAM or as orthogonal 2-FSK with phase continuity in the transitions between successive symbols. 61
  • 62.
    DM1 DIGITAL MOBILETELEPHONY Starting with standard Nyquist-filtered 4QAM (figure 2.53), the first step is to go over to O-QAM (Offset QAM), see figure 2.54. This eliminates the paths in the signal diagram through origo, which gives a considerable reduction in the envelope variations. Quadrature AM (4-QAM) DSBS.C. modulator db/2 (b/s) Baseband Baseband db/2 b/s modem AM1 modem (modulator) AM2 (modulator) f0 db (b/s) Nyquist Serial- filtering C1, C2, C3, C4 Serial- parallel Antipodal parallel converter converter db = 1 signals 90 90 Tb Baseband QM1 Baseband modem QM2 modem db/2 (b/s) (modulator) (modulator) db/2 b/s Baseband Radio spectrum spectrum C4 QM1 C1 PSK f - f0 MSK f CPM 0 d/4 -d/4 0 d/4 AM2 AM1 Signal waveform -4Tb 4Tb C3 C2 t t QM2 -2Tb 0 2Tb C1 C3 Deep dip in Baseband impulse response signal envelope C2 C4 Figure 2.53 62
  • 63.
    DM1 DIGITAL MOBILETELEPHONY Widening of the modulation spectrum in a class-C transmitter amplifier. OQAM (Offset QAM) DSBS.C. modulator db/2 (b/s) Baseband modem AM1 (modulator) AM2 f0 A B db S P C1, C2, C3, C4 QAM modem Class-C (modulator) transmitter Serial-parallel b/s converter 90 Baseband QM1 Delay QM2 Tb modem db/2 (b/s) (modulator) 1 QM1 QAM Tb = C4 C1 db PSK MSK CPM OQAM AM2 AM1 f - f0 I A C3 C2 QM2 I B C1 C3 Do not occur C2 C4 Figure 2.54 The last step is to use another filtering than Nyquist filtering in order to obtain a constant envelope signal, see figure 2.55. The drawback is considerably larger spectrum width. The practical implementation of GMSK generally takes advantage of the fact that also GMSK with good approximation can be con- sidered as a form of linear 4QAM. See figure 2.56. (Even if GMSK strictly is not a linear modulation, there are mathematical relations that can transform the signal to a linear QAM modulation, "linearized GMSK"). 63
  • 64.
    DM1 DIGITAL MOBILETELEPHONY MSK as linear modulation (QAM) ± cos ( π t ) 2Tb D/A S ± 2Tb 4Tb cosω0t ± db/2 t t f0 2Tb db b/s Coder ± ± v Tb 3Tb Tb 90 3Tb t t sinω0t db = 1 Tb db/2 D/A S ± sin ( π t ) Impulse response of transmitter filter S: 2Tb 0 < t < 2Tb v = ± sin ( π t ) cosω0t ± sin ( π t ) sinω0t = 2Tb 2Tb t π 1 2Tb = cos (ω0 ± ) t = ± cos 2π( ƒ0 ± )t 2Tb 4Tb (Ts = 2Tb) (The polarity of the exciting Dirac pulses is determined both by the preceding radio symbols and by the value of the incoming baseband bit). Figure 2.55 GMSK modulator (GMSK = Gaussian-filtered Minimum Shift Keying) MSK interpreted as QAM (Complex signal representation) 10010110 Digital signal processing Radio monolithic circuit in CMOS VLSI cosω0t ƒ'i Ib ƒ'i φ' φ' cosω0t . cosφ cos cos(ω0t + φ) ∫ dt Gaussian (NRZ) filter φ' sin . Qb -sinω0t sinφ ~ IsI = I Complex envelope: -sinω0t Q φ ~ s = Ib +jQb = cosφ + jsinφ= ejφ ~ s Qb = sinφ ~ φ' corresponds Complex signal: sejω0t = ej(ω0t+φ) to MSK ~ Physical signal: Re[sejω0t] =cos(ω0t+φ) φ ~ I φ corresponds (Normalize |s| =1 ) Ib = cosφ to GMSK (cosω0tcosφ - sinω0tsinφ = cos(ω0t + φ) Figure 2.56 If instead MSK is considered as a form of FSK, the starting point is to introduce phase continuity between consecutive s 2-FSK symbols. This 64
  • 65.
    DM1 DIGITAL MOBILETELEPHONY reduces by half the minimum value of the frequency difference between the two frequencies in the FSK pair, which gives orthogonality. One of the symbols in the FSK symbol pair is displaced by + ∆f relative to the suppressed carrier frequency, and the other by -∆f. ∆f = 1/4Ts is the lowest value, giving an orthogonal symbol pair. See figure 2.57. In the signal plane, the signal vector is rotated during each symbol either π/4 or –π/4 depending on the value of the corresponding input bit. As MSK is a type of FSK modulation, it can be detected by a simple, non-coherent FSK detector. However, this is non-optimum and the receiver sensitivity becomes about 3.5 dB less. MSK (FFSK) (1): + ∆f (1) Binary start point ø (0) input signal (0): - ∆f f= f0 + fi = f0 ± ∆f fi = 1 dø ∆f = 1 2 dt ∆f 4Ts (1) Ts 2Ts 0 t (0) -∆f ø π/2 (1) Ts (0) 2Ts t −π/2 during one symbol: π linear phase change with ± 2 (Ts = Tb) (fi "instantanious" frequency relative to f0) FFSK: Fast Frequency Shift Keying Figure 2.57 MSK thus shows the following differences from normal Nyquist-filtered 4- QAM: - The transmitter filter does not have a Nyquist-related transfer function. To obtain MSK with constant envelope, a transmitter filter is used whose impulse response, ht(t), comprises a half sine period of duration 2Tb. 65
  • 66.
    DM1 DIGITAL MOBILETELEPHONY - The excitations of the transmitter filters in the I and Q channels are mutually displaced by one bit period, Tb, which corresponds to incoming bits being fed alternately to the I and Q channels. This gives O-QAM, which also helps to give constant envelope. - The polarity of the antipodal symbols in the I and Q channels are determined by the value (polarity) both of the present input bit and of the previous bit to the modulator. This correlation between the current and the immediately preceding symbol complicates the channel equalization. It is therefore eliminated through suitable precoding. 2.3.5. Channel equalization The system data rate of the GSM is 271 kb/s, i.e. the duration of a symbol is 3.7 ms. The specification for GSM stipulates that the system must be able to handle time dispersion up to 16 ms (16 µs equalization window), which corresponds to four symbols. Time dispersion over 16 ms implies that the impulse response of the channel can cover five sampling points (see figure 2.58). This is the width of the time discrete impulse response to be processed in the channel equalizer (equalizer window, see figure 2.31). Radio channel impulse response (time discrete) 16 µs τ Tb 3.7 µs Figure 2.58 Because of the relatively short data burst in a TDMA time slot (0.55 ms), the variation of the impulse response of the radio channel during this interval is fairly small even for high speed terminals, especially as the training sequence is placed in the middle of the burst. Thus, the setting of the channel equalizer is constant during each burst and determined by the training sequence in the middle. The rapid changes in the channel’s impulse response are due to independent 66
  • 67.
    DM1 DIGITAL MOBILETELEPHONY fading of the signal components with different propagation delays. The distance between two fading dips is roughly half the wavelength, i.e. approx. 0.15 m. For a terminal travelling at 90 km/h (25 m/s), there will therefore be around 17 fading dips a second. One complication in going over from 900 MHz to 1800 MHz is doubled doppler frequency for a certain terminal velocity. This results in a reduction in the correlation time, i.e. larger variations of the impulse response during one data burst. (The time correlation function is the Fourier transform of the doppler spectrum.) Two types of channel equalizers have been evaluated: a) Combination of linear equalization and decision feedback (see figure 2.59) b) Maximum Likelihood Sequence Estimation (MLSE) based on a Viterbi arrangement. Suppression of intersymbol interference Post-sampler impulse response A a0 "1" t t n = τ + nTs 0 a -1 a1 T C R A a2 a-2 (t-τ) (τ: delay of main propagation path) -Ts 0 Ts 2Ts Antipodal baseband transmission -2Ts No + TR Digital T C R K-1 K K+1 det Digital output input signal signal ••X k-1 Xk Xk+1 • • + + + + + + ±a 1 ±a 2 "0" +1 "1" -1 Td Td Td Td Linear equalizer for suppression of a -1 and a -2 decision feedback for suppression of a 1 and a 2 (Ts: Symbol duration) (Td: Time delay corresponding to symbol length Ts) Figure 2.59 Although the two options are fairly comparable in terms of performance and complexity, the most widely used is the Viterbi arrangement. The result of a simulation of the performance using a simple two-ray model of the time-dispersive radio channel is shown in figure 2.60. 67
  • 68.
    DM1 DIGITAL MOBILETELEPHONY Channel equalizer performance (two-ray propagation model) pb 10 -1 a) Linear equalizer (6 taps) & decision feedback (4 taps) b) Viterbi: 16 states (2 4) 10 -2 b a T = Delay between rays T =o symbol time T 10 -3 To 1 2 3 4 5 Figure 2.60 No diversity gain is obtained when there is a zero delay between the two propagation paths. As the delay, T, increases, there is an initial fall in the bit error rate, since the channel equalizer can distinguish between the two propagation channels with independent Rayleigh fading and combine the signals so that diversity is obtained. When the delay is more than four symbol periods, the time dispersion window that the equalizer can handle is exceeded. Any further increase in the time difference between the two rays will result in a rapid deterioration in performance. A suitable amount of time dispersion will therefore improve the detector char- acteristics by means of frequency or multi-path diversity. See figure 2.61. GSM - System performance (early measurements) BER 10-1 Without coding With rate 2/3 conv. code Flat Rayleigh fading (τ=0) Time Dispersive Rayleigh fading (τ=3T) 10-2 (two-ray model) 10-3 10-4 8 12 16 20 24 28 Eb/No dB Figure 2.61 68
  • 69.
    DM1 DIGITAL MOBILETELEPHONY In MLSE, the demodulator determines the most probable input sequence (maximum likelihood) considering the received sequence and the measured impulse response of the propagation channel. The most likely transmitted sequence is that having the shortest Euclidean distance to the received sequence. The comparations are based on simulated sequences, which are determined both by the transmitted sequences and the time dispersion (impulse response). The principle of this arrangement is shown in figure 2.62. Viterbi arrangement Simulated transmission channel All conceivable with no noise or interference sequences ? S ? MOD Propagation DEMOD channel (time Simulated sequence dispersion) (noise free) A Determine Propagation channel the impulse response Measure Euclidean sequence distance giving between the shortest Correlator A and B Euclidean distance Detected training Detected sequence B sequence (with noise) Data S Data DEMOD Receiver Figure 2.62 In principle, the MLSE compares all possible transmitted sequences must be generated in the receiver and the distance to the received sequence determined. However, this is evidently not possible, as the number of sequences is almost infinite (2114, since a data burst contains 114 user bits). Nonetheless, the comparison can be made step by step using the Viterbi procedure. Each step involves considering all possible sequences during 16 µs, which corresponds to the time-discrete impulse response, with a maximum width of 5 samples. Besides the current symbol, the values of 4 other symbols must be considered. This corre-sponds to 24 = 16 states. The procedure can be interpreted as Viterbi coding of a convolution code. The complexity of the equalizer increases sharply with an increase in the number of states. During the original design of GSM, it was decided that the equalizer would be too complex if more than 16 states were required. This, therefore, had a decisive influence on the design specification. A trade-off had to be made between the maximum time dispersion the system could handle and the maximum system data rate, se section 2.2.7. In extreme cases (such as in the Swiss Alps), time dispersion may exceed 16 µs, which means that measures to reduce the time dispersion have to be adopted (such as suitable antenna siting and use of directional antennas). 69
  • 70.
    DM1 DIGITAL MOBILETELEPHONY 2.4 Radio performance The GSM specification stipulates the highest permissible bit error rate for dif- ferent traffic and signalling channels for different combinations of time disper- sion, C/I and C/N. Thus, type approval testing involves a multitude of measurements. Only some of these are dealt with here. The measurements are made through laboratory tests, in many cases using a fading and time dispersion simulator. The simulator generates a transfer function (impulse response) for the propagation channel with several fading signal components with varying delays. The parameters that describe the rapid fading (Rayleigh or Rice, maximum Doppler frequency) can be set for each subsignal. The channel simulator can be set to a number of standardized time dispersion models (see figure 2.63). It is assumed in the majority of test cases that the subsignals with varying propa-gation times are subject to independent Rayleigh fading. The specification stipulates that the channel equalizer shall be able to cope with time dispersion within a 16-µs window. Test-channel power profiles (type-approval testing of GSM) dB Rural (RA) dB Typical Urban (TU) 0 0 -10 -10 -20 -20 -30 t -30 t µs µs 0 5 10 15 20 0 5 10 15 20 dB Bad Urban (BU) dB Hilly Terrain (HT) 0 0 -10 -10 -20 -20 -30 t -30 t µs 0 5 10 15 20 µs 0 5 10 15 20 Figure 2.63 Type testing includes measurement of the noise-limited sensitivity (transmis- sion performance for Eb/N0 = 8 dB) and the performance with co-channel interference (C/Ico = 9 dB) and with adjacent channel interference (C/Iadj = -9 dB). The type approval specification gives the permissible degradation for a number of traffic and signalling channels for these three test cases. A few of the test specifications are shown in figure 2.65. Other test cases are the bit error rate at the demodulator output (i.e. without the aid of channel coding) at a high C/N (C = -115 dBW), with no interference and with the TU propagation channel. 70
  • 71.
    DM1 DIGITAL MOBILETELEPHONY Type approval test criteria for the GSM Noise-limited Co-channel interference C/Ico =9dB sensitivity C=-132dBW Eb/No =8dB Adjacent channel interference C/Iadj=–9dB TU50 TU3 TU50 Frequency hopping: Frequency hopping: Frequency hopping: Without With Without With Without With TCH/FS FER 3% 2% 21% 3% 6% 3% RBER Ib 0.4% 0.3% 2% 0.2% 0.4% 0.2% RBER II 8% 8% 4% 8% 8% 8% TCH/F 4.8 BER 10-4 10 -4 3 10 -4 10-4 10 -4 TCH/F 2.4 BER 2•10-4 10 -5 3 10 -5 3•10 -5 10 -5 SDCCH FER 10% 4% 22% 4% 10% 4% TU50 = Typical Urban, 50 km/h FER = Frame Erasure Rate RBER = Residual Bit Error Rate (Ib and II: see section 2.3.3.2). Figure 2.64 Several parameters are related to the speech transmission quality: the residual bit error rate (RBER) is specified for the speech blocks during which error correction for class 1a bits works satisfactory, i.e. the CRC decoder has verified the block. The frame erasure rate is the number of blocks in which class 1a bits from the convolution coder contain errors (detected by the CRC). The performance requirements shown in figure 2.64 corresponds to the Typical Urban channel model (TU) with two terminal speeds: 3 and 50 km/h. The require-ments are also given for the cases with and without frequency hopping. As is clearly apparent, frequency hopping gives a considerable improvement in performance at the low terminal speed (3 km/h). 2.5 The fixed network 2.5.1 The speech path One of the major problems in connection with the fixed telephone network is delayed echoes. The main cause is the hybrid between the 2-wire and 4-wire part of the network, see figure 2.65 and 2.66. 71
  • 72.
    DM1 DIGITAL MOBILETELEPHONY Terminals Transit station (Telephone sets) Local Trans- Local station mission station channel (Communi- cations link) Local network Trunk network (4-wire) 2-wire (2-wire) FDM/TDM Trunk connection 4-wire Multi- Hybrid Balance plexing Multi- load equip- Amplifiers plexing ment equip- (FDM ment 2-wire or 2-wire TDM) Terminal Terminal Figure 2.65 Telephony: two-wire and four-wire connections Hybrid 4-wire Hybrid Potential 2-wire instability 2-wire (singing) Balancing (echo effects) circuit Repeaters Figure 2.66 For economic reasons, the final part of the access network, connecting the telephones consists of two wires, i.e. the telephone line is used for both trans- mission directions. On the other hand the long distance transport network must have different transmission equipment and lines for the two directions. This is called 4-wire. The hybrids forming the interface between the 2-wire and 4-wire parts of the network give fairly low isolation between incoming and outgoing lines, i.e. signals from the distant subscriber arriving to the hy- 72
  • 73.
    DM1 DIGITAL MOBILETELEPHONY brid is reflected back to him. This could lead to instability if the gain in the 4- wire network becomes too large. Even if this does not happen echoes could be noticeable. Fairly strong echoes, delayed more than about 30 ms, become disturbing and the annoyance becomes worse with increasing delays and increasing echo level. In the nor- mal fixed network problems with delayed echoes occur only for very long transmission lines, especially when geostationary satellites are used. See figure 2.67. Interconnection of DLMR and Satellite repeater in public telephone network geostationary orbit Transmission delay 50-100 ms 12 kb/s 64 kb/s One-way delay km 2x36000 km 1/4s EX ES EC 0 00 R T TDM 36 EX EC TM MXT EC ES TDM T R DLMR 64 kb/s speech codec EC: Echo control TM: Transmultiplexer 64 kb/s 12 kb/s ES: Earth station EX: Telephone exchange (It is assumed that a 12-kb/s speech codec is MTX: Mobile telephone exchange used for the digital land mobile radio system) Figure 2.67 To solve the problem with echoes in extreme situations, echo control is introduced, either echo suppression or more advanced echo cancellation, see figure 2.68. An echo suppressor breaks the incoming line to a hybrid when the outgoing signal dominates. An echo cancellator includes an adaptive network that is set to the same characteristics as 2-wire input to the hybrid. Thus a compensating signal is generated that is added in opposite polarity to the outgoing echo from the hybrid. 73
  • 74.
    DM1 DIGITAL MOBILETELEPHONY Echo control Level detector 2-wire Echo Control 4-wire unit Level detector Echo suppressor Error signal 2-wire Echo Echo 4-wire simulator Echo canceller Figure 2.68 Echoes become more of a concern when digital cellular systems are included in the fixed network. The reason is the considerable additional delay caused by the combination of advanced speech coding (much more than for 64 kb/s PCM), TDMA formatting and especially interleaving. This means that echo control is needed also in local and regional networks. Another complication is additional echo effects due to less isolation between speaker and microphone at hands-free operation of terminals. Cellular systems use other types of speech codecs than the 64 kb/s PCM codecs used in the fixed network. This makes it necessary to introduce transmultiplexers in the interface between the mobile and the fixed network. See figure 2.67. It has been a design problem to avoid degradation in the speech quality, when passing through the transmultiplexers. 2.5.2 Switching and control 2.5.2.1 Structure The Public Land Mobile Networks (PLMN) run by different operators constitute islands in the Public Switched Telephone Network (PSTN). When the PSTN initiates a call to a mobile terminal belonging to a PLMN, the call request is fed to the interface between the PSTN and the PLMN. The interface consists of the operator’s Gateway Mobile Switching Centre (G-MSC). Details on all the sub-scribers belonging to the PLMN are contained in the Home Location Register (HLR) database. In the simplest case, there will only be one HLR in the mobile network that is connected to the G-MSC. An incoming call is therefore routed direct to the HLR, which contains a host of subscriber data, e.g. the subscriber’s mobile 74
  • 75.
    DM1 DIGITAL MOBILETELEPHONY network number, which mobile services shall be provided to each subscriber, security codes to prevent unauthorized access to the network, and the location of roamers registered in another MSC with its associated Visiting Location Re- gister (VLR). 2.5.2.2 Calls to mobile terminals The first step when a call request is made to a mobile subscriber is to send a data message to the mobile network (operator) serving the subscriber. This ini- tial request follows the standard calling procedure on the PSTN (or ISDN) number. Every mobile subscriber is thus allocated a normal phone number (Mobile station ISDN number) comprising a country code and a network ope- rator code NDC (National Destination Code) plus a subscriber number issued by the operator. By means of the country code and the NDC, the fixed network (e.g. the PSTN or ISDN) establishes a connection with the operator’s gateway (G-MSC) (see figure 2.69). GSM. Connection to the public telephone network Public Switched PLMN Telephone Network On registration of mobile (PSTN or ISDN) terminal in V-MSC Base MSRN G-MSC V-MSC Mobile MSRN subscriber (Routing of call to V-MSC) Base ISDN (Normal telephone HLR VLR TMSI number) IMSI MSISDN IMSI MSC : Mobile Switching Centre PLMN : Public Land Mobile Network Terminal G-MSC : Gateway MSC HLR : Home Location Register : Visiting MSC SIM (IMSI) V-MSC VLR : Visiting Location Register SIM : Subscriber Identity Module IMSI : International Mobile Subscriber Identity MSRN : Mobile Subscriber Routing Number TMSI : Temporary Mobile Subscriber Identity Figure 2.69 The MSC transfers the call to the HLR for the called subscriber. Here, the number is replaced by the subscriber’s International Mobile Subscriber Identity (IMSI), which is also stored in the Subscriber Identity Module (SIM) or, if not used, permanently coded into the terminal. The IMSI has the same form as a normal telephone number, i.e. a country code, mobile network code and the subscriber number. In the case of a non-roaming subscriber, the terminal will be within a location area belonging to the G-MSC (assuming that the operator uses only one HLR), in which case paging can be initiated immediately. If the terminal is roaming 75
  • 76.
    DM1 DIGITAL MOBILETELEPHONY within the area covered by the operator, the call request must be processed further within the operator’s PLMN. The HLR associated with the G-MSC will hold information on the V-MSC with which the terminal is currently registered. This information will have been sent to the HLR by the VLR with which the terminal has registered (through the IMSI) and which has allocated an MSRN (Mobile Subscriber Routing Number) to the terminal. This temporary number comprises a country code, a trunk code for the VLR and a temporary subscriber number. Using the MSRN, the G-MSC is able to connect the call to the V-MSC, which then pages the terminal in accordance with the procedure described in section 2.3.2. 2.5.2.3 Security against unauthorized access Because a mobile radio link is more vulnerable to listening-in and unauthorized usage than is the public telephone network, the following subsystems features are available: Encryption of messages and some system signalling associated with a given subscriber. Temporary subscriber numbers are also used for the identification of subscriber during the main part signalling procedure, to prevent an unauthorized party from being able to locate a subscriber by intercepting the IMSI. The IMSI is replaced by the TMSI (Temporary Mobile Subscriber Identity) as soon as possible in different signalling procedures over radio links. Authentication. This involves checking that a terminal, wishing to make a connection to the network, is authorized and has subscribed to the requested service. Encryption procedures are used for transmission of electronic signa- ture (signed response) to prevent unauthorized parties from sending false authorization data. Checking the (manufacturer’s) serial number of a terminal unit. The network can ask a terminal to provide this number so that it can be checked against a database (Mobile Equipment Identity Center) containing details of equipment reported as stolen or as not functioning properly. Encryption and authentication are based on matching keys (KI) stored both in the subscriber SIM and in the authentication database (Authentication Center, AUC) connected to the subscriber’s home switching center (H-MSC) and HLR. In addition to the IMSI, the SIM (Subscriber Identity Module) contains the encryption and authentication keys, and the algorithms for computing the enciphering sequence and the response to the authentication request from the network. The corresponding information on all the subscribers belonging to the HLR are held in the AUC database. The algorithms are the same for all subscribers but the encryption KI is individual. KI is the secret key used by the encryption and authentication system (see also the session-key procedure described in Module S1). In the terminal the signed response (SRES) sequence to be transmitted for authentication is formed in the terminal. The authentication algorithm combines the key (K1) with a random sequence (RAND), which is different for each call. The RAND is transmitted to the terminal, which has access via the SIM to K1 and the authentication algorithm. The terminal can therefore generate the signed response (SRES) and send it to the network. The terminal will only be accepted by the network if the SRES sent as reply by the terminal 76
  • 77.
    DM1 DIGITAL MOBILETELEPHONY is identical to the sequence that has been computed by the AUC and stored in the VLR. The VLR can request the SRES from the HLR (see figure 2.70). GSM. Security arrangements RAND Base station Terminal H-MSC V-MSC Encryption SIM unit, K c KI , A3 , A 5, A8 SRES RAND = Random sequence Triplet Kc = Session key AUC VLR SRES = Signed response RAND KI = Secret key Kc AUC = Authentication Centre SRES H-MSC = Home Mobile Switching Centre Terminal procedures VLR = Visiting Location Register Authentication TDMA RAND K I RAND K I Frame number Algorithm Algorithm Algorithm A3 A8 A5 Kc Encryption sequence SRES Plain text + Cipher text Cipher text + Plain text Figure 2.70 The final encryption sequence that is added to the plain text to produce the cipher text is obtained in two steps. First, the session key, Kc, is obtained by combining the random sequence as above with the encryption key, K1 (the secret key) using the encryption key algorithm (A8). The final encryption sequence is then obtained by combining Kc with the current frame number (in the hyperframe) using the encryption algorithm (A5). On the fixed network, the authentication and encryption processes require ac- cess to a triplet of parameters: SRES, RAND and Kc. Since the RAND must be different every time it is used, The HLR (with support from the AUC) computes several triplets with different RANDs for each terminal. On receipt of a request from the VLR, the HLR transmits a number of triplets for a roaming terminal. For encryption/decryption of outward and inward traffic, the VLR (or HLR if the terminal is not a roamer) sends the current encryption keys, Kc, to the relevant base stations. The arrangement with different Kc keys for each call means that the only units that know the secrete key K1 is the AUC and the terminal. Only the actual data sequence is encrypted – not the training sequence. Encryption and decryption is implemented through by Modulo-2 addition of the identical encryption sequences to the transmitted and received signals. To prevent stolen or defective equipment being connected to the network, a 77
  • 78.
    DM1 DIGITAL MOBILETELEPHONY special database (Mobile Equipment Identity Center) is set up. The manufacturer gives every terminal unit a serial number (Mobile Equipment Identity), which is stored in a memory that is difficult for unauthorized per- sons to access and modify. The terminal will transmit this number when requested to do so by the network. 78
  • 79.
    DM1 DIGITAL MOBILETELEPHONY 3 D-AMPS, original system 3.1 Overview The development of digital mobile telephone systems has differed considera- bly in the USA as compared to Western Europe. This explains the many essential differences between the Digital AMPS system (D-AMPS), originally called American Digital Cellular (ADC) and GSM. The analog mobile telephone system, AMPS (Advanced Mobile Phone System), covered almost the entire USA around 1985 and served then the needs of the majority of its users. The overriding problem was that AMPS started to become saturated 1990 in the major urban areas owing to the shortage of frequencies. There was short term only limited possibilities to increase the traffic capacity by reducing the cell sizes. The principal reason for adding digital speech transmission to AMPS was to obtain a substantial improvement in spectrum efficiency. Work on the specification of a digital mobile telephone system started in 1988, when the Federal Communications Commission (FCC) initiated a study phase with the stipulation that a new digital system must offer the long-term potential to provide spectrum efficiency ten times higher than that of AMPS. The study work was co-ordinated by the TR-45.3 working group set up by the Telecommunications Industry Association (TIA). The work was based on a demand specification issued by the Cellular Telecommunications Industry Association (CTIA) and the result was the IS-54 standard – the Digital-AMPS. Two system solutions were presented to the working group: narrowband FDMA (N-FDMA) and narrowband TDMA (N-TDMA). The overall system requirement was that a threefold improvement in spectrum efficiency should be obtained to start with by accommodating three speech channels in a 30-kHz radio channel. Two variants of N-FDMA were submitted: one by ATT/Bell and the other by Motorola. The N-TDMA system proposal was submitted by Ericsson. Pilot systems were developed and demonstrated in field tests. From the results of these, the working group drew up a recommendation for N-TDMA, followed by a detailed standard specification: EIA/TIA-IS-54. The considerations taken info account when selecting TDMA are summarized in figure 3.2. The D-AMPS system was to start with an add-on to the analog AMPS, the two systems forming an integrated system. The digital system should be gradually introduced in the main urban areas. System capacity was increased by replacing an analog 30 kHz base-station unit for one speech channel by a di- gital unit for a 30 kHz TDMA radio channel for three speech channels. Each time a unit is exchanged in a cell, the total number of speech channels in the system was increased by two. The analog system alone would continue to serve the rural areas for a long time yet, which meant that mobile terminals would have to switch between the the analog and the digital system to make full use of the integrated system both inside and outside the main urban areas. The original D-AMPS system also depended on the analog system for most of the signalling, e.g. for setting- up calls and allocating traffic channels. The signalling complexity of the origi- nal D-AMPS system was therefore much lower than in the GSM system. Initially, the D-AMPS network constituted isolated islands within an otherwise analog system. It must be possible to exchange an analog base station in an individual cell for a digital one, without the need to change the overall cell- frequency structure. This would hardly be possible if the system were based 79
  • 80.
    DM1 DIGITAL MOBILETELEPHONY on FDMA, whereby a 30 kHz analog channel would be replaced by three di- gital 10 kHz channels. Because these would end up in the same cell, adjacent channel selectivity approaching 70 dB would be required. This is incompatible with the adjacent channel performance of existing analog systems, which must use cell structures based on an interleaved channel plan, with a guard band of several channels between each utilized channel in a cell. This permits adjacent channel selectivity of only 30-40 dB. The unrealistic high requirement on adjacent channel selectivity using adjacent channels in the same cell was avoided with the use of TDMA. This was the principal rea- son why N-TDMA was chosen instead of N-FDMA. See figure 3.1. FDMA 30 kHz channels 10 kHz channels Co-existence in same cell puts high require- ments on Adjacent Channel Attenuation Figure 3.1a TDMA fits into the frequency reuse plan for AMPS A A/D A A A A A A/D A A A A/D A A/D Replace one 30 kHz single voice path A: old analog system channel with 3 TDMA voice paths D: digital/TDMA system Figure 3.1b The TDMA arrangement thus accommodated three speech channels per 30 kHz channel. Continued advances in speech coding could eventually result in a further doubling of the capacity (six speech channels in a 30-kHz frequency slot). As in the GSM, the system solution for the D-AMPS system therefore allows each carrier to carry twice the number of half-rate traffic channels. An- other way in which the spectrum efficiency can be enhanced in the long term is through tighter geographical packing (smaller cell clusters). Thus, the long- term potential of the D-AMPS system complies with the FCC objective of more than ten times improved spectrum utilization as compared to that of the Analog AMPS. To start with, however, the digital system will have to be adapted to the same cell structure (cluster size) as used for the analog system. 80
  • 81.
    DM1 DIGITAL MOBILETELEPHONY Development work continued after 1990, resulting in a new specification IS-136. The original D-AMPS was augmented by a complete arrangement of signalling channels plus control and monitoring equipment, making it an autonomous radio system, see section 7.2. It became one of several system options for the new PCS band around 1900 MHz. The name was also changed to TDMA 136. (Other PCS standards are IS-95 based on DS-CDMA and GSM.) More recently there have been preparations to adapt D-AMPS to the increasing market for data transmission. It has been decided to use EDGE (with 200 kHz channels) also for D-AMPS (TDMA 136). See section 7.3. 3.2 System background System considerations At the over-all system discussions, the points indicated in figure 3.2 were ta- ken into account. Several of these have been referred to above. Some of the key requirements on the system are summarized in figure 3.3. D-AMPS. System considerations No new frequency band available Gradual introduction into A-AMPS cell structure: - In existing 30 kHz channel raster (cluster site) - In existing cells (sites) Dual-mode terminals A-AMPS only system in rural areas for many years Mix of A-AMPS and D-AMPS in high density areas Two system alternatives evaluated: Advanced 10 kHz FDMA (ATT/Bell, Motorola) Extremely narrow-band TDMA (ERA) (3 time slots in 30 kHz radio channel) Limitations of FDMA alternative: 3 adjacent radio channels to be used at one site result in extreme requirements on low out-of-channel radiation Figure 3.2 81
  • 82.
    DM1 DIGITAL MOBILETELEPHONY D-AMPS. Technical considerations Channel spacing 30 kHz At least 3 time slots per frame (to meet capacity requirements) (to make time duplex possible) (to make MAHO possible) Bandwith per speech channel 10 kHz With low adj. channel requirements ≈ 50 kb/s system data rate is possible over a 30 kHz radio channel. With 30% TDMA overhead, data rate from channel encoder could be ≈ 50(3x1.3) ≈13 kb/s Equalizer With 50 kb/s system data rate and using 4QAM, the symbol length becomes 40 µs. Two-tap equalizer gives 40µs equalizing window. Equalizer must adapt to variations over a data burst (burst length ≈ 6.5 ms) Interleaving depth Length of TDMA frame (3 slots) ≈ 20 ms (long burst length decreases relative TDMA overhead) Maximum TDMA formating + interleaving delay 40 ms Maximum interleaving depth 2 New technology available Improved low-rate speech coders Linear transmitters Adaptive DSP Figure 3.3 The main difficulty was to reduce the bandwidth requirements, so that three speech channels could be fitted into one 30 kHz radio channel. This was accomplished by the trade-offs given in figure 3.4. These are further discussed in section 3.3. 82
  • 83.
    DM1 DIGITAL MOBILETELEPHONY System trade-offs Requirement: 3 speech channels to fit into 30 kHz radio channel Complied with through: Low rate speech coder (8kb/s) Moderate amount of channel coding Linear modulation (4QAM) Low TDMA overhead, i.e. long bursts Low requirements on adjacent channel selectivity Corresponding system parameters: System data rate: 25 kbaud = 50 kb/s Frame length: 20 ms (or 2x20ms = 40ms) Slot length: 6.67 ms Maximum interleaving depth: 2 Figure 3.4 As the frequency planning should be closely aligned with that of the analog system, frequency hopping could not be used. Due to the narrow modulation no appreciable gain could be obtained from multi-path diversity in the equalizer. The scope for introducing interleaving was also limited because of the relatively long duration of a TDMA frame. This meant that if reasonable diversity gain against fading due to multi path propagation was to be achieved for quasi stationary connections (handheld terminals), antenna diversity would be necessary also at the terminals. However, this was not introduced as it did not give any improvement in spectrum efficiency as the cluster size was determined by the analog system. (In the corresponding Japanese system, which is not integrated with an analog system, the terminals use antenna diversity.) 3.3. Radio specification The requirement that three speech channels should be time multiplexed on a 30-KHz radio channel imposed heavy demands on the subsystems involved – speech coders, channel coders, radio modem and TDMA formatting. Advances made since the GSM specification was finalized enabled the data rate from the speech coder to be reduced from 13 kb/s in GSM to around 8 kb/s in the D-AMPS system. The coding rate is also higher in the D-AMPS system than in GSM. The bandwidth expansion in the modulator is considerably less than in the GSM, thanks to the use of linear Nyquist-filtered 4QAM modulation. The drawback is that the transmitter output stage must have good linearity char- acteristics. To reduce the relative overhead in TDMA formatting, longer time slots are used than in GSM. This means a smaller relative increase in the system data rate in order to accommodate guard slots and synchronization sequences. The drawback with long time slots is that the channel equalization must follow the changes in the impulse response of the propagation channel during a data 83
  • 84.
    DM1 DIGITAL MOBILETELEPHONY burst (rendering channel equalization more complex) and that the possible interleaving depth will be insignificant (otherwise the transmission delay would become too long). A summary of the principal radio parameters is given in figure 3.5. Since lin- ear modulation is used and the requirement for adjacent channel selectivity is only moderate, a 48 kb/s system data rate can be used over a 30 kHz channel. The π/4 arrangement reduces variations in the signal envelope which, in turn, reduces the requirement for linearity in the transmitter amplifier. Nonetheless, a fairly complex transmitter amplifier with special arrangements to improve linearity is required. Transmission specification for the USA Digital MTS (D-AMPS/IS-54) Frequency band: 825–850 MHz (frequency duplex) 870–895 MHz Channel spacing 30 kHz Modulation π / 4-DQPSK (4QAM) System data rate 48.6 kb/s TDMA Frame 40 ms Time slots 6 x 6.67 ms Full-rate channel data rate 13 kb/s Speech coder Code-excited LPC (CELP) also called Vector-sum excited LPC (VSELP) 7.95 kb/s Diversity Channel coding Interleaving Fig 3.5 The TDMA structure is shown in figure 3.6. As in GSM, the timing of the inward and outward structures differs to make time duplex possible (the received and transmitted time slots in the terminal occur at different times). In addition, the base instructs the terminals of suitable delays between incoming and outgoing data bursts, in order to offset different delays in propagation times between terminals close to and remote from the base sta- tion. The procedure is basically the same as in GSM (timing advance). In some situations, a terminal will need to transmit before it has received an instruction from the base station about what timing advance it should use. To eliminate the risk of the transmitted data burst covering two time slots at the base-station receiver, a reduced length data burst is used. This is also similar to the procedure in the GSM. 84
  • 85.
    DM1 DIGITAL MOBILETELEPHONY D-AMPS:TDMA structure TDMA frame 40 ms 1 2 3 4 5 6 6.67 ms P Terminal Base 6 6 Data Sync Data SACCH carrier& Base ID Data 16 28 122 12 12 122 3 22 3 Reduced length data burst Data Base & Data Sync SACCH carrier ID Spare 28 12 130 130 12 12 Sync = Known sequence, used by receiver for frame synchronization SACCH = Slow Associated Control Channel CDVVC = Coded Digital Verification Code RSVD = Reserved for future use System data rate: 324/0.0067 = 48.6 kbits/s Net data rate per traffic channel: 260/(0.0067x3) = 13 kb/s Fig 3.6 To facilitate a subsequent transition to half-rate channels, a TDMA frame is divided into six time slots instead of three. Initially, two of these are used for each full-rate channel, which means that three traffic channels are available. The time slots are handled somewhat differently in the two directions. In the inward direction, as in the GSM, guard slots are interposed between data bursts in adjacent time slots, and short intervals are used for ramp-up and ramp-down of the transmission pulse. These intervals are not required in the outward direction (TDM instead of TDMA), since the transmitter will not be pulsed and the data blocks will be packed close together without any intervening guard slots. Each time slot carries an information sequence, system signalling (Slow Associate Control Channel, SACCH) and an ID code giving information about the base station/operator and carrier. A synchronization sequence is also needed, which is also used as training sequence for the channel equalizer. Each time slot contains 260 traffic bits; since 25 frames per second are transmitted and two time slots per frame are used for a full-rate channel, the gross data rate for a traffic channel will be 13 kb/s (260 x 25 x 2). A Fast Associate Control Channel (FACCH), which is needed for fast signalling during handover, is obtained by “stealing” time frames from the speech signal (compare GSM). 85
  • 86.
    DM1 DIGITAL MOBILETELEPHONY The channel equalization requirements differ greatly between the D-AMPS system and GSM. A larger equalizer window is specified for the D-AMPS sys- tem (40 ms), which corresponds to the length of only one symbol period. On the other hand, the channel equalizer has to be adapted to variations in the impulse response of the propagation channel during a data burst. If a Viterbi- type channel equalizer is used, the number of states will be four, since the mo- dulation type employed is 4-QAM. The complexity of implementation is roughly the same as in GSM. Linear Nyquist-filtered modulation is used to minimize the modulation bandwidth. This complicates the transmitter output amplifier as the signal envelope is not constant. To reduce the linearity requirement for the amplifier, a phase shift of π/4 is introduced between each symbol (see figure 3.7a). α = 0.5 Nyquist characteristic f < 1 (frequency response) |N(f)| = 1 för fN 2 | N(f)| f > 3 |N(f)| = 0 för α=0 fN 2 Nyquist impulse response |N(f)| = cos2 π f 1 för 1 < f < 3 2fN 4 2 fN 2 hN(t) α=1 0.5 α = 0.5 α = 0.3 α=0 α=1 f t fN ts 0 0.5 1 1.5 2 -2 -1 -1 -2 1 1 cos2 (......) called raised cosine ds = fN = d ts 2 s ds: symbol data rate Fig 3.7b Thus, the chance of the signal envelope reaching the zero level in some sym- bol transitions is averted. This implies a less stringent requirement for linearity on the transmitter amplifier, since class B or B/C output stages have strong nonlinearity at low power level (see figure 2.4). For the Nyquist characteristic, N(f), a Rised Cosine has been selected, with the value of the α parameter being 0.35. To ensure matched receiver conditions, the same selectivity of the transmitter filter and the receiver filter has been introduced: |N(f)| = |N(f)R(f)|, that is |N(f)| = √ |N(f)|. The modulation spectrum is thus of the Root Rised Cosine type, with α = 0.35. In the case of 4-QAM with a bit data rate ≈ 48 kb/s, the Nyquist frequency, fn≈12 kHz, which corresponds to α 3-dB bandwidth of 2fn ≈ 24 kHz. In theory, there is infinite attenuation of the modulation spectrum outside a bandwidth of 2(1 + α)fn ≈ 32 kHz. The spectrum therefore has steep flanks with little power outside the 30 kHz channel slot. 86
  • 87.
    DM1 DIGITAL MOBILETELEPHONY Amplifier stage. Relation between input and output levels Class B/C Pout Class A Pin Figure 3.8 D-AMPS: p / 4-DQPSK modulation Modulator for standard 4-QAM ~ s = Re [ s4-QAM - ejkπ/4 . ejω0t ] D/A T(f) db /2 ejω0t Serial- s Linear db transmitter parallel ~ s4-QAM ejkπ/4 π/2 converter amplifier db /2 D/A T(f) Tb = 1 db Ts = 2Tb R(f) ejω0t Receiver kTs frontend Channel equalizer e-jkπ/4 π/2 ~ s4-QAM R(f) kTs Nyquist characteristic: N(f) = T(f) . R(f) (Differential coding omitted) T(f): Transmitter filter response R(f): Receiver filter response Fig 3.9 87
  • 88.
    DM1 DIGITAL MOBILETELEPHONY The phase shift of π/4 between each symbol is introduced in the output from the 4-QAM modulator. A compensating phase shift of -π/4 per symbol is introduced before the channel equalizer, so that the input signal to the channel equalizer is a standard 4-QAM signal (see figure 3.8). Differential modulation has been specified so that the receiver in principle can be realized without the need for a phase-locked local oscillator. This means that the 4-QAM modulator is equipped with a precoder in the I and Q channels, the output signals from which correspond to the difference between the current bit and the preceding bit. For detection, a decoder has been introduced that gives the inverse function to that of the precoders. However, because the D-4QAM signal format is unsuitable for the channel equalizer, transition to D-4QAM takes place after it. The difference in the data rate from the speech coder (7.95 kb/s) and 13 kb/s is exploited for channel coding. The principle is the same as in the GSM (see figure 3.10). In D-AMPS, the bits are also grouped into three classes according to their sensitivity to transmission errors. 88
  • 89.
    DM1 DIGITAL MOBILETELEPHONY Channel coding and interleaving for a full-rate traffic channel Ia Ib II Block from 12 65 82 159 bits 50 times/s = 7.95 kb/sIa speech coder CRC 12 7 65 82 Block coding for error detection Tail Regrouping 4 6 65 6 3 5 89 bits 82 Adding of tail Convolutional coding, R = 1/2 Convolutional 260 bits coding 2 x 89 = 178 82 (13 kb/s) Division into two subblocks of 130 130 130 bits Interleaving 20 ms TDMA frame (CRC: Cyclic Redundancy Check) Figure 3.10 The output signal from the speech coder occurs in data bursts of 159 bits every 20 ms. (Speech coding is discussed in section 3.4.) When the signal is passed through the channel coder, the number of bits is increased to 260. The channel coder is adapted to the characteristics of the speech coder such that only certain sensitive bits (77) are protected by FEC channel coding (convolution code with R = 1/2 and constraint length 5.) Twelve of these 77 bits are very critical and are therefore also protected by error detection coding 89
  • 90.
    DM1 DIGITAL MOBILETELEPHONY (seven parity bits). If this group of 12 bits should be subject to transmission errors even after FEC, the same measures will be taken as in GSM (discontinuous reception, i.e. replacing the speech frame with the previous one). 5 tail bits are added, so that the shift register in the encoder is reset to zero at the end of each burst. After channel coding, interleaving takes place over two time slots 20 ms apart. See figure 3.11. The figure indicates that the total one-way transmission delay is about 47 ms, which is about the same value as for GSM. The practical value is around 70 ms, as the digital signal processing will cause some additional delay. See also figure 3.12. D-AMPS. Mapping from speech frames to TDMA burst Block diagonal interleaving Speech frames A2 B2 C2 D2 E2 F2 to transmitter A1 B1 C1 D1 E1 F1 TDMA bursts A2 B2 C2 D2 E2 A1 B1 C1 D1 E1 F1 Speech frames 46.7 A B C D from recceiver Fig 3.11 D-AMPS Transmission delay 20 ms Speech frame n Speech frame n+1 Transmitted n-2 n-1 n n+1 time slots n-1 n n+1 n+2 6.7 ms Detected speech frame n-1 Detected speech frame n Transmission delay: In speech coder 20 ms Due to interleaving 20 ms Due to TDMA formatting 6,7 ms Total delay 46,7 ms (Delay in speech decoder neglected) Fig 3.12 The diversity gain from channel coding is much lower than in the GSM at low terminal speeds, as the D-AMPS system has few support facilities for the channel coding. Interleaving is insignificant and no frequency hopping is utilized to break up stationary fading structures. See figure 3.13. 90
  • 91.
    DM1 DIGITAL MOBILETELEPHONY Channel coding for D-AMPS. Performance ber ber 10-1 10-1 Solid line: class II Solid line: class II Dashed line: class I Dashed line: class I 10-2 10-2 10-3 10-3 10-4 10-4 12 14 16 18 20 22 24 12 14 16 18 20 22 24 Eb/No dB Eb/No dB Speed: 50 mph Speed: 3 mph Small coding diversity gain for hand-held terminals Class I and class II refer to figure 3.10 - No effective interleaving - No frequency hopping Fig 3.13 During the initial system studies, antenna diversity at the terminals were con- sidered, but not included. The proposed antenna diversity arrangement at the terminals was based on the possibility offered by TDMA to listen to the received signal from both antennas during free time slots occurring before the time slot to be received. Thus the best antenna could be connected well before this time slot and therefore the switching transients disappear before the start of the receive time slot. Performance close to normal selection diversity will be obtained with only one receiver channel. A small degradation relative to this case occurs at high terminal speed, as the fading structure could change somewhat between the channel measurements and the end of the active receive slot. It was estimated that the required protection ratio for hand-held terminals was about 16 dB without, and 11 to 12 dB with, antenna diversity. Even without it, the protection ratio for the D-AMPS system is slightly better than that of the existing analog system. There was therefore no obvious gain from employing antenna diversity so long as the D-AMPS system is forced to use a cell structure that was entirely determined by the analog system. 3.4 Speech coding 3.4.1 64 kb/s log PCM Digitization of a analog signal is in principle achieved in two steps: sampling, in which a time-discrete signal is obtained, and quantization which produces the wanted digital representation of the input signal. See figure 3.14 and 3.15. The resolution of the quantization is usually given as the number of bits 91
  • 92.
    DM1 DIGITAL MOBILETELEPHONY required to describe each sample of the digital signal. The more bits, the lower the quantization noise. PCM speech coder Encoder Anti-aliasing filter Sampling Quantizer 8 kHz Time-discrete Analog 64 kb/s fg=3.5 kHz to digital speech (8-bit resolution) Decoder Reconstruction 64 kb/s Digital to time- Time-discrete Analog discrete fg=3.5 kHz signal speech Figure 3.14 Conversion from a time-discrete signal to a digital signal Time-discrete signal Digital signal Quantizer Coder (High sampling (Code-word sequence) frequency) Output signal (quantized) Binary code Input signal 5 Volt 5 0101 Quantized 4 Linear quantization 4 0100 signal 3 3 0011 Quantization steps 2 2 0010 1 1 0001 Quantization noise 0 0 0000 -1 -1 1001 -2 -2 1011 -3 -3 1011 Example: Input signal 2.7 V ⇒ -4 -4 1100 output signal 3 V ⇒ -5 -5 1101 Code word 0011 -5 -4 -3 -2 -1 0 1 2 3 4 5 Time discrete input signal Volt Figure 3.15 According to the sampling theorem, to avoid aliasing distortion it is necessary to sample a signal that occupies a band of W Hz at least 2W times per second. See figure 3.16. 92
  • 93.
    DM1 DIGITAL MOBILETELEPHONY Sampling theorem A baseband signal s(t) limited to band W, without loss of information can be represented by a time-discrete signal s'(t), obtained by sampling s(t) more than 2W times a second. If this condition is met, no aliasing distortion will occur. The original signal can be reconstructed by filtering s'(t) through a rectangular low-pass filter with a cutoff frequency W. Sampling at ts = m . To A s(t) s'(t) B Time-discrete W W signal processing To < 1 Low-pass filter 2W Reconstruction (anti-aliasing) filter A and B 1 W f Figure 3.16 Due to practical limitations, somewhat higher sampling rate is used in practice. A speech signal can, with moderate degradation, be cut off around 3 kHz, and it is sampled 8000 times a second. If a typical speech signal (with fairly high peak factor) is processed by perfect, linear sampler a signal-to-noise ratio S/N is obtained after a psophometric filter in its output: S/N = 6n - 4 dB n is the number of bits per sample, S is the power of the speech signal (of constant mean power) and N is the power of the generated quantization noise. When measuring the S/N of a telephone line, a psophometric filter is generally used to get a better estimate of the subjective quality degradation. This is discussed in module DT13. It is assumed above that the range of the sampler matches the top-to-top variations of the speech signal. This is a critical adjustment. If the sampler range is too small, overload distortion occurs, if the sampling range is too large, all the sampling steps are not used and thus the effective resolution corresponds to a less number of bits. A speech signal in the telephone network has a short term mean power that typically varies over a range of 30 to 40 dB. It is necessary that the sampler adapts to these variations. This is called companding. The standard speech codec for telephony is adapted by replacing the linear sampling algorithm with a log function, i.e. very small sampling steps are used for low input signals, and the steps gradually increased for larger input amplitudes. Adequate speech quality in the fixed telephone network roughly corresponds to S/N = 30 dB. That means that somewhat higher quality is required for the speech codec. With a speech signal of constant power and using a linear sampler (linear PCM), 6 bits resolution is necessary. This corresponds to a data rate of 8000x6 = 48 kb/s. With a real speech signal with varying power and using a log type of sampler it is found that 8 bits resolution is necessary (log PCM), i.e. the data rate becomes 64 kb/s, see figure 3.17. 93
  • 94.
    DM1 DIGITAL MOBILETELEPHONY Signal-to-noise ratio for PCM speech codec (S/N)psoph 60 M C rP 50 ea in tl i -b 11 8-bit log-PCM 40 CCITT 30 M C rP ea in tl 20 bi 8- Speech level, dBm0 10 -50 -40 -30 -20 -10 0 (definition of dBm0 in module S2, section 2.1) psoph: measured with psophometric filter, see module DT13, figure 1.7 Figure 3.17 The figure also indicates the minimum requirements for the S/N for speech codecs to be used in the fixed telephone network, set up by CCITT. The requirements are as fairly high, as there might be several conversions between analog and digital format in a long distance connection. The procedure of sampling and quantization is is from historic reasons called with the peculiar name PCM: Pulse Code Modulation. The standard speech coder used in the fixed telephone network is therefore called 64 kb/s (log) PCM. There is also a secondary standard intended for band-width critical transmis- sion situations (i.e. ocean cables) called 32 kb/s ADPCM (Adaptive Differen- tial PCM). This codec standard has been used for cordless telephone (section 5). The speech quality is marginally less than for 64kb/s PCM, and the codec is somewhat more complicated. An advantage of these two types of codecs is very low delay. 94
  • 95.
    DM1 DIGITAL MOBILETELEPHONY 3.4.2 Speech codecs for GSM and D-AMPS Background Below is given a short review of basic concepts and relations which are directly related to the speech codecs used at the original GSM and D-AMPS systems. Due to the stiff requirements on good frequency economy for cellular systems, speech codecs with much lower data rate than 64 kb/s must be used, even at the expence of somewhat lower speech quality than the 64 kb/s PCM codec, increased delay and much higher complexity. These advanced speech codecs belong to the class of hybrid codecs, which use a model for the speech generation process, is based on an excitation which is filtered in a vocal tract filter. See figure 3.18. The function of the speech encoder is to estimate (analyze) the excitation and the transfer function of the vocal tract filter. This information is quantized and transmitted to the speech decoder, which can then regenerate (synthesize) the speech signal. In most cases, the parameters of the vocal tract filter are estimated 50 times per second, and the excitation 200 times per second. The information from the speech encoder is delivered as packets to the channel encoder every 20 millisecond. (The value 20 ms corresponds to the time over which the vocal tract filter has a more or less constant setting). Speech generation model (speaker or speech decoder) excitation Excitation e(t) Vocal tract Speech spectrum: S(f)= E(f) . H(f) generator (H(f)) E(f) a) Voiced sounds; quasi-periodic excitation (line spectrum) b) Un-voiced sounds; noise-like excitation (continuous spectrum) a) IE(f)I2 IS(f)I2 formants line spectrum f f 4kHz fundamental 4kHz frequency b) IE(f)I2 IS(f)I2 f f 4kHz 4kHz Figure 3.18 95
  • 96.
    DM1 DIGITAL MOBILETELEPHONY For voiced sounds, the excitation is determined by the vocal cord. The transfer function of the vocal tract filter is determined by the settings mainly of the mouth and tongue. There is a considerable redundancy in the speech signal. Advanced speech encodecs eliminate a large part of the redundancy at the processing and put it back at the decoder. The result is that the data rate can be reduced without excessive degradation of the speech quality. The vocal tract filter is generally characterized by 10 - 12 LPC coefficients (LPC: Linear Predictive Coding). These coefficients are determined by the mutual correlation between 10 - 20 consecutive speech samples (sampling rate 8000 /sec). See figure 3.19. The transfer functions of the vocal tract filter and the inverse filter can be computed from the LPC coefficients. LPC-analysis determines the transfer function of the speech tube filter (and the inverse filter) Due to the filtering of the excitation in the vocal tract, the speech samples are correlated over 1-2 ms The inverse vocal tract filter eliminates this redundancy The corrrelation between near-by samples determines the correlation function (the LPC coefficients) The vocal tract filter and the inverse filter are defined by the LPC coefficients speech Inverse vocal excitation Excitation tract filter analysis LPC excitation analysis (coded) speech encoder speech decoder speech excitation Vocal Excitation tract filter synthesis (formants) Figure 3.19 The amplitude function of the vocal tract filter comprises a number of pass bands, called formants. Their mid frequencies and bandwidths must be accurately reproduced by the decoder using the LPC coefficients. This is neccessary for good understanding of the speech content. At a hybrid encoder, the redundancy introduced by the vocal tract filter is eliminated by the inverse vocal tract filter, which means that the original excitation of the speaker is reconstituted, if the input speech is fed through this filter. The encoder must then estimate the parameters of a suitable model of the excita- tion (very difficult) and sends over these parameters and the LPC coefficients to the decoder. The subjective speech quality and the possibility to recognize the speaker mostly depends on an accurate estimate of the vocal cord information at 96
  • 97.
    DM1 DIGITAL MOBILETELEPHONY voiced signals (vocals and voiced consonants). This is the major part of the in- formation in the excitation. For voiced signals, the signal from the vocal cord is nearly periodic. This means that the excitation is very redundant. A large part of this redundancy can be eliminated by filtering of the excitation in in the Long Term Prediction (LTP) filter. The output signal from LTP-filter is called the innovation. The LTP is performed in principle by taking the difference between the excitation waveform, corresponding to one vocal cord period, and the previous one. Therefore, the vocal cord frequency must be estimated and used to set the parameters of both the LTP-filter in the encoder and the inverse LTP-filter in the decoder. In figure 3.20 there are shown typical wave forms related to the signal proces- sing of a vocal: a. the input speech signal to the encoder b. the excitation after the STP (inverse) filter c. the innovation after the LTP filter The figure b (corresponding to the original excitation formed by the speaker) has a high degree of periodicity, which largely is eliminated in figure c. 97
  • 98.
    DM1 DIGITAL MOBILETELEPHONY Wave forms for vocal, before and after filtering Inverse vocal tract filter Excitation Long-Term Innovation Speech signal LPC-filter (Short-Term predictor predictor) (LTP) LPC-coefficients Vocal cord frequency 1. Speech signal 2. Excitation 3. Innovation Figure 3.20 The GSM speech codec At the first generation of GSM speech codec the Regular Pulse model is used to estimate the innovation. This means that the innovation waveform during each 5 ms interval is represented by a series of equidistant pulses ("regular"). Part of the matching of the model to the waveform consists of a choice between three possible starting times (”phases”) of the first pulse. Then the amplitude and polarity of the pulses are selected for optimum match. This sig- nal processing of the speech signal lies behind the full name of the speech codec: ”Regular Pulse Exited LPC with LTP”. The signal processing of the excitation also comprises an automatic gain control, which compensates for the large level differences between different speech sounds (phonemes). Vocals are much stronger than consonants and in addition these is a large difference in average power between speech signals. In the decoder, an inverse gain control is introduced, so that the original level differences are restored. (This corresponds to the compander function at log PCM). 98
  • 99.
    DM1 DIGITAL MOBILETELEPHONY Speech codec with STP (LPC) and LTP (GSM) Speech signal STP excitation innovation vocal LTP Innovation tract filter analysis Power measure- ments STP (LPC) LTP- analysis analys innovation (coded) Speech Speech LPC vocal cord encoder power coefficients information 9.4kb/s Speech decoder STP excitation Innovation Vocal LTP analysis tract filter Voiced sounds have quasi-periodic excitation This redundancy is eliminated by LTP (Long Term Prediction) Speech codec generation 1 for GSM: 260 bits 50 times/s 13 kb/s Figure 3.21 Figure 3.21 contains a simplified block diagram of the speech codec. Of the total data rate 13 kb/s from the encoder, 9.4 kb/s is used for the transmission of the innovation. In order to reduce the quality degradation due to error bursts, the following arrangements have been added to the speech decoder: 1. The maximum rate of change of the volume control at the decoder has been limited. Without this facility, transmission errors on this side channel, could result in subjectively very disturbing effects. 2. Transmission errors, which hit the low order LPC coefficients also result in a strong degradation of the speech quality. A few additional bit positions in a 20 ms speech frame are also very critical. If a 20 ms frame contains so many errors that error correction is not possible of these bits (class lA bits in figure 2.45a), the current frame is replaced by the previous one (frame erasurc). This is called discontinuous reception. The D-AMPS speech codec The speech codec for D-AMPS is about three times more complex than the speech coder for GSM. The speech quality is more or less the same for the 8 kb/s D-AMPS codec and the 13 kb/s GSM codec. The main design difference between the two encoders is the estimation of the excitation. The other parts of the encoder: the automatic gain control and the calculatian of the LPC and LTP coefficients are in principle the same. Also the D-AMPS speech encoder contains in principle a LTP block for gene- ration of the innovation. (The practical implementation combines the excita- tion and the LTP functions through a more complicated code book arrange- ment, which directly defines excitation vectors with optimum periodicity. The arrangement is called ”adaptive code book”, as the periodicity of the vectors is determined by the estimated pitch frequency.) A much more complicated arrangement than at GSM is used to estimate the innovation. 99
  • 100.
    DM1 DIGITAL MOBILETELEPHONY Different names for the procedure are: Vector Quantizing, Code Excited Lin- ear Prediction (CELP) and analysis through synthesis. The model for the innovation comprises a very large number of digital wave forms (called codes or vectors) stored in a code book. Identical code books are used at the encoder and the decoder. The dominating problem in the encoder is to select the wave form that gives the best representation of the innovation waveform over a 5 ms interval. The procedure for this selection is called analysis through synthesis. Analysis through synthesis has certain similarities with the human speech ge- neration process. See figure 3.22. An important part of the detailed speech ge- neration, especially the intonation, is based on a feed back loop: the speaker listens to the generated speech and makes corrections until he is satisfied with the quality of the generated speech. The procedure can be called synthesis through analysis. Synthesis through analysis; Speech generation process Brain Ear Speech analysis Speech synthesis Excitation Speech generator tube speech Figure 3.22 Analysis through synthesis is based on a codec arrangement in which the encoder contains an exact copy of the decoder. In principle, the estimation of the excitation (or innovation) is based on a procedure according to which all codes in the code book are tried and the resulting errors between the incoming speech segments and the corresponding output from the decoder is stored. The best estimate corresponds to the code that gives the smallest error. The number of this code is transmitted to the encoder on the receive side. The estimation is improved by measuring the error after an adaptive weighting filter controlled by the estimated LPC coefficients. The weighting filter brings out those parts of the spectrum for which the level of the short term speech spectrum is low. The reason is the masking effects of the ear, that is, a higher noise level can be tolerated in frequency slots with strong speech components. 100
  • 101.
    DM1 DIGITAL MOBILETELEPHONY Analysis through synthesis; Speech encoder Adjust excitation and LTP parameters for best match (minimum error) Speech encoder Optimizer e weighting STP (for minimum e) error signal filter analysis synthesized speech signal Speech Excitation generator STP input LTP (code filter generator) excita- inno- tion vation Power closed measure- 50 times/s ment code vocal cord LPC- number information coeff. Speech power Excitation STP Speech generator LTP Speech (code generator) tube filter Speech decoder Example: Speech codec for D-AMPS (gen 1): 159 bits 50 times/s ⇒ Data rate 7.95 kb/s Figure 3.23 To simplify and speed up the comparison process, the code vectors are for- med by adding together sub vectors contained in two code books. Therefore, the name of the speech coder is: Vector sum exited LPC (with LTP). Another name of the codec is CELP (Code Exited LPC). A similar type of codec is used at the first generation of the PDC system. 3.5 Comparison of GSM and D-AMPS The GSM and the D-AMPS system need to satisfy roughly the same communi- cation needs. They are both cellular mobile telephone systems having extensive coverage, serving both rural areas and major population centers. Because of the need to coexist with the established analogue mobile telephone system in the same or adjacent bands, both systems must employ frequency duplex. Both the GSM and the D-AMPS system also have to meet the same requirements in terms of transmission delay in speech transmission. Speech is the dominating application, although the need to interface with ISDN was more of a consideration at the design of the GSM. However, the background conditions for the systems are otherwise quite diffe- rent, as a result of which there are essential differences in numerous system parameters. The main differences are given in figure 3.24. 101
  • 102.
    DM1 DIGITAL MOBILETELEPHONY Comparison of the GSM and D-AMPS system, A GSM New frequency band allows wide freedom in selection of channel spacing Total spectrum efficiency essential (combination of bandwidth requirement and geographical packing density) D-AMPS Channel spacing is the same as in the analog system Need to minimize bandwidth requirement per speech channel (geographical packing density determined by the existing analog system) Basic specification finalized two years later than for GSM (more advanced technological solutions) Figure 3.24 The different requirements and design criteria have also resulted in essential differences between the systems in the TDMA structure and signal processing (see figures 3.25-3.27). Comparison of the GSM and D-AMPS system, B a. GSM Maximum system data rate and length of time slots determined by need for reasonable complexity of channel equalizers. • No adaptation during a TDMA time slot, i.e. short data bursts required (0.58 ms). • Equalizer able to cope with time dispersion having a maximum length of four symbol periods (16 ms). Comprehensive signal processing justified to reduce cluster size (channel coding, interleaving depth of 8, frequency hopping). b. D-AMPS Maximum system data rate determined by channel spacing (linear modulation and 30-kHz channels give approx. 50 kb/s). Necessary with small reduction in capacity due to guard slots and synchronization sequence. Therefore need for long time slots (6.7 ms). Cluster size determined by existing cell structure. Acceptable with protection ratio only moderately better than in the analog system (reduced channel coding, small interleaving depth, no frequency hopping). Figure 3.25 102
  • 103.
    DM1 DIGITAL MOBILETELEPHONY Comparison of the GSM and D-AMPS system, C TDMA structure: GSM TDMA structure: D-AMPS 1 2 3 4 5 6 7 8 1 2 3 4 5 6 0.6 ms 6.7 ms 4.6 ms 40 ms = 150 bits per time-slot = 320 bits per time-slot Frame time determined by terminals’ Long time-slot period owing to: needing to be tuned to three frequencies: • long time per radio symbol transmit, receive and listening (= 5 ms). • low relative TDMA overhead requires The time-slot shall be short enough many bits per time-slot. (= 0.5 ms) to permit fixed equalizer setting. 2 x 3 = 6 time-slots to allow subsequent transition to half-rate speech coders. Time-slot are so long that channel equalizers must be adapted during each time-slot, although equalizer window of only one symbol period is needed. Figure 3.26 Comparison of the GSM and D-AMPS system D Speech quality Analog (64 kb/s PCM) Acceptable quality GSM PS D-AM 9 16 18 10 20 30 40 C dB I Carrier to interference ratio (dB) Figure 3.27 103
  • 104.
    DM1 DIGITAL MOBILETELEPHONY Comparison of the GSM and D-AMPS system, E GSM D-AMPS Channel spacing 200 kHz 30 kHz Modulation GMSK QAM (π/4-DQPSK) System data rate 271 kb/s 48.6 kb/s TDMA frame 4.6 ms 40 ms Time slots 8 x 0.57 ms 6 x 6.67 ms Bit rate, full-rate speech channel, net 13 kb/s 7.95 kb/s (with channel coding), gross 22 kb/s 13 kb/s Rate (channel coding) 0.57 0.68 Bandwidth expansion* 200/(8 x 13)=1.92 30/(3 x 8)=1.25 Interleaving depth (full-rate speech codec) 8 2 Frequency hopping Possible No * Channel spacing per speech channel divided by the data rate from the speech coder Figure 3.28 A summary of the most important radio transmission parameters for the GSM and D-AMPS system is given in Figure 3.28. Comparison of the GSM and D-AMPS system, F Analog FM GSM D-AMPS (NMT 450) without with antenna diversity Number of speech channels/25 MHz 1000 1000 2500 2500 Protection ratio 18 dB 9 dB 16 dB 11dB Cluster size 3x7 3x3 3 x7 3x4 Speech channels/cell 47 111 119 208 Capacity improvement 1 2,4 2,5 4,4 factor Figure 3.29 A summary of the principal radio network parameters is given in figure 3.29. The D-AMPS system requires a much smaller frequency slot per speech channel. On the other hand, the basic version, without antenna diversity at the terminals, requires a considerably higher protection ratio than GSM. This in itself is not significant, so long as the cluster size is determined by the requirement for integration with the AMPS. The total spectrum efficiency (speech channels per cell per MHz) is much the same as for GSM. However, a stand-alone D-AMPS system with antenna diversity (cluster size of 3 x 4) has significantly better spectrum efficiency than the GSM. (For the corresponding Japanese system, antenna diversity has been specified also at the terminals). A general comparison of the background conditions for the GSM and the D-AMPS system is shown in figure 3.30. 104
  • 105.
    DM1 DIGITAL MOBILETELEPHONY Comparison of the GSM and D-AMPS system, summary GSM D-AMPS • New frequency band allocated (although • The D-AMPS system is introduced gradually in a a part of the band is for a limited time frequency band that is already in use and within the used by analog MTS) existing cell structure for analog MTS (AMPS). Channel width therefore predetermined at 30 kHz (or • No strict requirements on narrow submultiple). bandwidth per speech or traffic channel • The analog AMPS is to be retained for a long time • Width of radio channel not critical in rural areas. Principal reason for the D-AMPS: (although inappropriate with very wide improved spectrum efficiency in urban areas radio channels) • TDMA not really justified with fewer than three • Technical risk too high for introduction of speech channels per radio channel (carrier) modulation with varying signal envelope • FDMA cannot meet requirement for adjacent channel selectivity • Principal problem: How to accommodate TDMA with three time slots in a 30-kHz radio channel. The GSM achieves excellent The D-AMPS system achieves excellent spectrum geographical spectrum efficiency efficiency in the frequency domain but poor (small cluster size) geographical spectrum efficiency (unless antenna diversity introduced). Figure 3.30 105
  • 106.
    DM1 DIGITAL MOBILETELEPHONY 4 PDC, generation 1 The Personal Digital Cellular system (PDC) system (previously called Japan Digital Cellular, JDC or Pacific Digital Network, PDN) was specified by the Japanese telecommunications authority after extensive technological development work and studies. The largest operator is NTT Docomo, with 57% of the market 1999. The total number of PDC subscribers in Japan was 45 milj. in middle 1999. PDC is similar to the D-AMPS system but in some respects more advanced and, consequently, provides higher spectrum efficiency. The main radio char- acteristics are summarized in fig 4.1 PDC: Personal Digital cellular a. Key radio transmission parameters Outward 810 - 830 MHz Duplex separation Inward 940 - 960 MHz 130 MHz Channel width 25 kHz Width per one-way speech channel 8.3 kHz Modulation 4 QAM (π/4 -DPSK) System/data rate 42 kb/s Time per radio symbol ≈ 50 µs Time slots inTDMA-frame 3 x 6.67 ms Data rate for traffic channel, incl. 11.2 kb/s channel coding (C/I)coch. for Pb=10-2 to speech decoder 13 dB Diversity against fast fading channel coding antenna diversity b.- TDMA frame structure (traffic channel) 6.67 ms 280 bits Inward R P Traffic channel Sync. SACCH Traffic channel guard 4 2 (FACCH) 112 20 24 (FACCH) 112 slot Outward R P Traffic channel Sync. SACCH Traffic channel 4 2 (FACCH) 112 20 30 (FACCH) 112 R = Ramp time P = Preamble c. Traffic and signaling channels TCH Traffic (SACCH) Channels (FACCH) DCCH (Dedicated) Control UPCH (User Packet Channel) Channels BCCH CCCH PCH (paging) SCCH (signalling) Figure 4.1 106
  • 107.
    DM1 DIGITAL MOBILETELEPHONY The PDC system has much the same TDMA structure as D-AMPS, with a TDMA arrangement allowing three speech channels per carrier. As in D-AMPS and GSM, free time between transmit and receive time slots is used by the terminals to listen to carriers from adjacent cells (Mobile Assisted Handover). In principle, the same arrangements for FACCH and SACCH are used as in the D-AMPS system. The system also includes provision for half-rate traffic channels on and half- rate speech codecs are used. Decomo has recently introduced a slow packet data service (i-Mode) to which around 250 000 subscribers were connected in middle 1999. One time slot is used, which gives 9.6 kb/s data rate. Future plans are to add a 20 kb/s packet service to PDC. (On the other hand more advanced data transmission similar to GPRS/EDGE are not planned. The next step is a full G3 system based on W-CDMA) An important difference between the PDC and the D-AMPS systems is that advanced antenna diversity (Post Detection Diversity) also at the terminals constitutes an integral part of the system solution for PDC. This has influenced the design of the system in two respects: a) Antenna diversity gives moderate suppression of the time dispersion over the radio channel. This together with suitable antenna arrangements on the base-station side has proved to be adequate to cope with the effect of time dispersion without the need to introduce channel equalization. It is also likely that the propagation conditions are less extreme in Japan than in the USA. b) Antenna diversity is as effective as channel coding with the supporting arrangements used at GSM to bridge over the fading dips caused by multi path propagation. The required protection ratio is therefore considerably lower than for D-AMPS. Channel coding in the PDC uses a lower rate than the D-AMPS. This compensates for the need to employ a lower system data rate, owing to the narrower channel spacing (25 kHz in Japan as against 30 kHz in the USA). Otherwise, the speech coders, the speech coder data rate and the modulation type are largely equivalent to those in the D-AMPS. The data rate from the channel coder is 11.2 kb/s in PDC as against 13 kb/s in D-AMPS. The spectrum efficiency of the PDC is better than in the D-AMPS (without antenna diversity) partly because of the narrower channel spacing and partly because of the lower protection ratio (≈ 13 dB). This allows a cluster size of 3 x 4. NTT has also developed an advanced base-station antenna, which allows the tilt of the antenna lobe below the horizontal to be adjusted individually for each base-station site. This reduces the average co-channel interference and can also reduce strong reflections from remote objects, i.e. reduce the delay spread. A small drawback is stronger reflexes from near-by objects, which could increase the effective side-lobe level. 107
  • 108.
    DM1 DIGITAL MOBILETELEPHONY 5. Cordless Telephone 5.1 Overview Cellular systems with wide area coverage have been discussed in sections 2 to 4. Another type of system covers only local areas, and at least in the beginning were designed for very small handheld terminals and micro/pico cells only. There were no requirements for operation with large cells (macro cells). This meant: - reduced requirements on transmit power, - very small time dispersion of the propagation channel, which allowed fairly high data rate without any need for equalization and - very good frequency economy due to extensive frequency reuse. The basic system cannot handle roamers between local areas, even if several local coverage areas can be interconnected. These characteristics and limitations result in reduced costs both for the terminals and the core network, which together with much improved frequency economy would make these systems an attractive alternative for local applications, such as wireless PABX and radio local loop. The original application for cordless telephone was wireless extension of the normal telephone line (radio local loop) for domestic users and small enterprises. However, the extensive penetration and reduced cost for wide-area cellular systems have made the market for cordless systems less than originally fore- seen. Additional applications are as complement to cellular systems, using double-mode terminals, and for point to multi-point applications (fixed radio systems) with moderate requirements on data rates. These additional applications for fixed radio access mainly apply to DECT. See figur 5.1 to 5.3. Fixed applications with directive antennas (nearly free sight) several meters above ground at both ends can have a range up to several kilometers, both due to improved link budget and reduced time dispersion. WLL - For Urban and Suburban areas PSTN Base Station Base Controller Stations Fixed Access Unit WLL: Wireless Local Loop Fig 5.1 108
  • 109.
    DM1 DIGITAL MOBILETELEPHONY Evolution to cordless in the home/neighbourhood To fixed public network RNC DAN Coverage Enhancement Unit DAN: Dect Access Node RNC: Radio Node Controller Fig 5.2 Evolution to cordless in the home and in small office To fixed public network RNC DAN WRSs WRS with Intercom WRS: Wireless Relay Station Fig 5.3 The development of cordless telephone has gone through several steps. To start with, several types of extremely simple analog systems were introduced as a wireless extension of fixed domestic telephones (CT-1). The first system based on digital speech transmission was CT-2, which originated in England. The market for CT2 was fairly small, and it found little use outside of UK. It was based on FDMA/TDD and operates in the 900 MHz band. In addition to beeing a replacement for CT-1 systems, typical applications were to connect cordless terminals to Tele Points and as Wireless PABX. Telepoints are small base stations with a range of 30 to 50 m which are located on walls or on lamp posts in business centers, railway stations, airports and the like. The terminals can access the public telephone network through 109
  • 110.
    DM1 DIGITAL MOBILETELEPHONY these telepoints, but generally only for calls made by the terminals. A Wireless PABX is an office exchange to which cordless terminals are connected. The radio access for CT-2 was based on time duplex and 100 kHz radio channels for one two-way speech channel per carrier. See Figure 5.4, which summarizes the radio parameters. The same arrangement for antenna diversity is used as for DECT, see section 5.2. Figure 5.5 describes the time division duplex (TDD) structure. In the figure are shown two types of frames: one is used mainly for time synchronization in conjunction with the initial setting-up of calls from terminals. The other type of frame is used during calls. 64 bits is transmitted in each direction during each 2 ms frame. This corresponds to a 32 kb/s traffic channel. Digital Cordless Telephone CT-2 Frequency range: 864 - 868 MHz FDMA/TDD Channel spacing: 100 kHz Speech coder: 32 kb/s ADPCM Base station: Antenna diversity for both directions No need for echo control Figure 5.4 CT-2 Signalling frame base terminal terminal base G D Sync. D G D Sync. D G Bits 4.5 16 34 1 5.5 1 34 16 4.5 Time duplex frame (2 ms) Traffic frame base terminal terminal base G D User traffic D G D User traffic D G 4.5 2 64 3.5 64 4.5 G: Guard slot D: System signalling User traffic: 64 bits/2 ms ⇒ 32 kb/s Figure 5.5 A more advanced system is DECT (Digital Enhanced Cordless Telecommunications - original name Digital European Cordless Telephone). The air interface is based on FDMA/TDMA/TDD. The overall system concept was verified in 1988 through a 900 MHz test system, which was set up in Sweden. Based on the results from this test system, ETSI developed the 110
  • 111.
    DM1 DIGITAL MOBILETELEPHONY specification for a Pan-European system operating in the 1800 MHz band. The specification was adopted as an official EC standard in 1992. A wide range of different interface specifications have been developed for DECT, such as for ISDN services, emulation of GSM signalling and speech processing, different types af data application, incl. point-to-multi point fixed networks. The basic DECT standard covers 1880-1937 MHz, but frequency allocations in different regions are typically 20 MHz. In Europe, the band 1880-1900 MHz is used. In 20 MHz, 10 radio channels can be placed. The terminals can in principle scan over these10 radio channels, and each channel comprises 12 two-way speech channels. Seemless handover is possible, between time slots and between frequency slots. The key radio parameters are listed in figure 5.6. Figure 5.7 describes the TDMA/ TDD structure used for traffic. The TDMA frame can be structured so that several time slots can be allocated to users which need wide-bandwidth (“multi slot”). Asymmetric traffic can be handled, as a connection can be allocated different number of slots in the inward and the outward directions. With multi-slot, the maximum user data rate is 552 kb/s. A recent addition to the set of specification is similar to EDGE, i.e. there is an option to use to use high-level modulation (8PSK) during the information part of a TDMA slot. In combination with multi-slot this makes it possible to offer user data rates up to 2 Mb/s. DECT Digital Enhanced Cordless Telephone (DECT) European (ETSI) standard 1991 Frequency band: 1,880 - 1,900 MHz Channel spacing: 1.7 MHz System data rate: 1.15 Mb/s Modulation: GFSK (BT=0.5) TDMA-time duplex: TDMA frame 10 ms 2x12 time slots Transmitter power: mean 10 mW peak 250 mW No FEC channel coding of user traffic No channel equalization Speech coder: 32 kb/s ADPCM Antenna diversity at base station for both inward and outward directions. Echo suppression required in some network configurations ISDN compatible Figure 5.6 111
  • 112.
    DM1 DIGITAL MOBILETELEPHONY TDMA/TDD frame (10 ms) base terminal terminal base 1 2 3 4 5 6 7 8 10 11 12 1 2 3 4 5 6 7 8 10 11 12 Sync. I Guard C slot 64 bits 1 6 320 C channel: system signalling (including CRC error detection) I channel: user information (320 bits/10 ms 32 kb/s) Figure 5.7 DECT and GSM networks can be combined by means of double-mode termin- als and interface arrangements (gateways) between the corresponding core networks. GSM gives wide-area coverage. However, when a subscriber is within range of one of the local DECT networks, a switch-over to DECT results in lower call charges and improved frequency economy. Also special subscription conditions often apply to radio-PABX networks. A dual mode terminal will be only little larger than a GSM terminal. It has been discussed to introduce a similar double-mode arrangement for domestic applications, giving the user the advantage that there will be no radio charges when using the radio terminal in his home. (Similar cost advantages might be possible using GSM only, if suitable pico- base stations for PABX applications become available. Large organizations could make an agreement with a GSM operator to install their own pico cell GSM network at the premises.) DECT is a bearer service for radio access. It can cooperate with many diffe- rent fixed networks, through different gateways at the interface. It can service many types of terminals. The maximum user rate has been extended by multi- slot techniques in combination with more bandwidth efficient modulation. One offered service is (2B+D) ISDN (B: 64 kb/s traffic channel, D: 16 kb/s signalling), another is packet transmission (DPRS, DECT Packet Radio Ser- vice) for wireless local area networks (W-LAN) with moderate user rates and Internet access. The number of DECT terminals was 45 milj. at the end of 1999. Another digital cordless system is the Personal Handy Phone System (PHS) in Japan. See section 5.3. In 1997 the PHS networks in Japan had about 7 milj. subscribers. PHS has some similarities to DECT, but more limited capabilities, as the goal was to establish a low-cost system with extremely small portable phones and with speech as the dominating service. 5.2 DECT Speech coding, echo control The ADPCM 32 kb/s (G.726) speech coding standard is used, as the change- over to micro and pico cells has resulted in such a large improvement in frequency economy that the resulting larger bandwidth per speech channel is 112
  • 113.
    DM1 DIGITAL MOBILETELEPHONY acceptable. The advantages with this speech codec are improved speech quality, lower cost and lower power drain in comparison with the low-rate codecs for generation-two cellular systems. Compared to CT2, the larger transmission delay at DECT due to the TDMA formationg is a drawback, when DECT is connected to the public telephone network. In this case echo control is generally needed to suppress echos. Network structure A typical DECT-network, connected to a PABX, consists of a number of base stations, which together form a pico cell structure with fairly large overlap regions between nearby cells. The placement of the base stations is not critical besides the requirement for complete coverage of the service area. See figure 5.8. Cordless Telephone: Radio - PABX och Telepoints Handover PS PS PS m 00m -30 5-1 15 CH 1-12 CH 1-12 CH 1-12 CH 1-12 Telepoint CH 1-12 FSn FS1 FS FS FSn FS FS1 FS FS RE RE Small office Radio link exchange Residental Wireles PABX Local Network FS FS Public telephone network FS: Fixed Station PS: Portable Station RE: Radio link Exchange Figure 5.8 113
  • 114.
    DM1 DIGITAL MOBILETELEPHONY Diversity, dynamic channel allocation The radio part of the DECT system differs from the GSM in two essential respects: the diversity arrangement against multipath fading, and the decentralized dynamic channel allocation. The DECT system combines TDMA with TDD, i.e. the same radio channel is used for transmission in both directions. This means that the multi-path fading has precisely the same time and spatial structure in the up and down directions. The antenna diversity at the base station receivers is therefore effective also in the outward direction. The same diversity antenna is used for the two time slots in a frame, which constitute a two-way traffic channel. The prerequisite is that the time between the two time slots is short enough so that fading conditions are unchanged. (Time difference much smaller than the correlation time of the propagation channel.) The antenna diversity in the DECT system provides roughly the same diversity gain as what is achieved through channel coding, interleaving and frequency hopping in the GSM system. Therefore, the speech channels are not protected by FEC. The main reason, why antenna diversity is better than FEC, is that channel coding in this case gives only a small improvement, even if supported by interleaving. The reason is that frequency hopping cannot be utilized. As most terminals are quasi-stationary, the error bursts during fading dips are therefore too long to be handled by interleaving only. Another advantage of antenna diversity is that the time dispersion is reduced to some extent. The reason is that the time dispersion is most prominent when the dominant propagation path fades down during fading dips. Then weak secondary paths with larger delays will be of larger relative importance, and the delay spread will be increased. The combination of the antenna diversity and the small time dispersion in micro and pico cells allows modulation bandwidths of about 2 MHz without any need for equalization. DECT can tolerate delay spread up to 200 nS. However, the high system data rate and lack of equalization make DECT unsuitable for macro cell networks, with mobile terminals. The other important feature of DECT is decentralized dynamic channel allocation. Each base station determines together with the involved terminal a suitable channel (time slot) for the call. The decision is based on quality data for the available time slots, which have been measured and stored by both the base station and the terminal A duplex channel is chosen that provides an ac- ceptable C/I (and C/N) for both transmission directions. It might happen that a call in progress suffers strong cochannel interference. If that should happen, the call is switched to another more suitable time slot, using the same procedure as for the original channel selection. This dynamic channel allocation gives a large improvement of the frequency efficiency. The explanation is that with traditional fixed frequency planning it is necessary that the reuse distance is large enough to handle the worst propagation conditions with respect to C and I, considering antenna separations and shadowing. In contrast, when dynamic channel allocation is employed, it is possible to utilize the fact that the propagation geometries for C and I and also the shadow effects are considerably more favourable for the average case than for the worst case. The result is a considerable reduction of the average reuse distance. It might even happen that the same time slot can be used for connections in adjacent cells. See figure 5.9. 114
  • 115.
    DM1 DIGITAL MOBILETELEPHONY Dynamic channel allocation in the DECT system T Ch1 T B B B Ch1 Ch2 T T Ch2 Ch1: Channel 1 B B B Ch1 Ch2: Channel 2 Ch1 T T The reuse distance can be shorter when the distance between the base (B) and the terminal (T) is short and shadow conditions are favourable. T and B each measure the C/I ratio of available channels Figure 5.9 A further important advantage of dynamic adaptive channel allocation is the much simplified installation planning, since there is no need for traditional cell-frequency planning with fixed allocation of channels to different cells. Several studies have been made of the possibilities to extend the range or coverage of DECT, which is seriously limited by time dispersion due to high symbol data rate and lack or equalization. The range extension mainly applies to applications with fixed terminals. The range can be extended through means which gives better tolerance against time dispersion (diversity also at the terminal side) and reduced time dispersion (better propagation conditions through better placed directive antennas). As is shown in figure 5.10, extreme values of the normalized rms value of the time dispersion only occur during deep fading dips. As mentioned above, these can be suppressed by diversity, which bridge over the dips. See figure 5.11 which shows the improvements with selection diversity (requires two re- ceiver channels) and with preamble diversity (the best antenna is selected by channel measurements on a preamble just before the start of the information part of the data burst). Preamble diversity gives somewhat reduced performance as the propagation channel could vary during the duration of a TDMA slot. 115
  • 116.
    DM1 DIGITAL MOBILETELEPHONY DECT: Relation between time structure of fading and delay spread Fast fading average C/N0 = 83.7 dB.Hz C/N0 [dB.Hz] 90 fd = 5Hz 80 70 60 Time (a) Normalized delay spread τrmsRs =0.15 100 τrmsRs 101 102 Time (b) τrms: Delay spread Rs : System data rate Figure 5.10 Diversity performance for different delay spreads 40 Required Eb/No to obtain 1% 35 failure rate (dB) 30 25 No diversity 20 Preamble diversity Selection diversity 15 0 50 100 150 200 250 300 ns τrms Figure 5.11 Typical values of the delay spread for different situations is indicated in figure 5.12. 116
  • 117.
    DM1 DIGITAL MOBILETELEPHONY Delay spread characteristics for DECT Typical rms delay 90th percentile rms Environment type spread (ns) delay spread (ns) Sports halls, exhibition centres 15-50 40-150 Open environments, railway 40-140 105-400 stations, airports Underground, underground 80 120-140 streets, corridors Parking garage 18-35 35-50 Urban street LOS 20-70 30-105 Urban street NLOS 30-60 60-275 Town squares 50-100 105-150 Suburban 80-160 150-330 Figure 5.12 5.3 PHS PHS uses a TDMA frame with only 4 time slots, three for traffic and one for signalling. As a result, the system data rate is three times lower than for DECT, which makes it more tolerant to time dispersion, but only allows low rate data services, as the multi-slot capabilities are limited. A more advanced (coherent) detector is used than in GSM, which gives somewhat better receiver sensitiv- ity, but requires very high carrier stability. The small number of time slots in a frame makes the system unsuitable for dynamic channel allocation. A comparison of the basic system parameters for DECT and PHS is shown in figure 5.13. 117 M
  • 118.
    DM1 DIGITAL MOBILETELEPHONY PHS DECT Access technique FDMA/TDMA/TDD FDMA/TDMA/TDD Carrier spacing 300 kHz 1728 kHz LO stability 3 ppm 25 ppm Modulation π/4 DQPSK GFSK RF power (peak/average) 80/10 mW 250/10 mW Sensitivity for 0.1% BER -95 dBm -89 dBm Speech codec 32 kb/s ADPCM 32 kb/s ADPCM Tolerance to time dispersion 500 ns 200 ns Frame duration 5 ms 10 ms Time slots/frame 4+4 12+12 Speech channels/carrier 3 12 Packet data 24 kb/s 552 kb/s Seamless handover no yes Figure 5.13 118
  • 119.
    DM1 DIGITAL MOBILETELEPHONY 6 Further development of NMT 6.1 Shut-down of NMT 900 networks NMT 900 shares frequency band with GSM, and already from the beginning it was clear that the whole of this band eventually should be used by GSM (EC directives). It also a good reason why the spectrum for NMT 900 should be reduced, as the penetration was gradually reduced, as more and more subscribers preferred GSM. The situation in Sweden is typical for what is hap- pening in other countries, having analog system in the same 900 MHz band as GSM. The Swedish NMT 900 network had at its peak in 1995 close to one million subscribers. The number dropped to 400 000 in the fall av 98. The spectrum reduction, according to a PTS directive, started March 96, when part of the NMT 900 band was redistributed to the three GSM operators, see figure 6.1. Mobile Telephone, Sweden Mid 95: Penetration > 20% (>2 .10 6 terminals) Estimated increase 1995: > 60% 40% GSM 60% NMT (number of subscribers) New subscribers: > 80 % GSM March 96: NMT900 frequencies transferred to GSM (net 3 . 0,6 MHz) NMT GSM 935 941,7 944,1 948,9 949,1 953,9 954,1 958,9 B T A B C A B C D 890,1 896,7 899 903,9 904,1 908,9 909,1 913,9 T B A: Telia B: Comviq C: Europolitan (D: Cordless) (Penetration 99 ≈ 60% - close to saturation) Figure 6.1. Further reductions followed early 98 and early 99. The remaining NMT band in 99 was 2x1.9 MHz. The NMT operator Telia Mobitel found in 1998 that the operation would soon become uneconomic due to unsufficient subscriber base and the costs connected with fitted the network into the reduced spectrum. The subscribers were therefore giving notice that the network would be shutdown at the end of year 2000. 6.2 Modernization of NMT 450 The situation is quite different with respect to NMT 450, which has large pe- netration also outside the Nordic countries, especially in Eastern Europe. In 119
  • 120.
    DM1 DIGITAL MOBILETELEPHONY Sweden the only operator is Telia with more than 250 000 subscribers. Their license for the present (analog) NMT450 lasts until 2004. In many less developed countries the speech service complemented with a limited range of data services will for a long time be the dominant service for many subscribers. It is therefore not considered to be a major disadvantage that the fairly small system bandwidth (total allocation 2x4.5 MHz) would make it impossible to offer similar, wideband data services as UMTS. However many systems were heavily overloaded, and therefore, there was an urgent need for new technology that could give substantial capacity improvement. The situa- tion was similar as in the US when D-AMPS was introduced. Also, it was evi- dent that similar data transmission capability would be needed as was offered by the GSM enhancements, i.e. GPRS, (section 7.3). The 450 MHz band has an important advantage in much better propagation conditions than in the higher frequency bands used by GSM and UMTS. (The global propagation loss for the same antenna gains is about 8 dB higher at 900 MHz than at 450 MHz and there is at least a further 8 dB increase going from 900 to 2000 MHz. In addition, the shadow effects becomes more pronounced at higher frequencies.) This could give an economic advantage to NMT 450, especially in less costs for the fixed radio network outside of areas with high traffic density. Therefore, the GSM group, consisting of operators from the Nordic countries, Holland and Switzerland, decided in May 98 to initiate a two-step modernization process. The first step was to enhance the analog system, above all making it possible to introduce advanced phase-controlled base station antennas. Also, power control and improved means to handle portable terminals should be included. Decisions about such enhanced standards were taken 1998, and systems started to become available commercially in 1999. The advantages with the advanced antenna are both improved link budget due to higher antenna gain (increased cell sizes and/or reduced transmit power) and improved frequency reuse due to very narrow antenna lobes, i.e. increased system capacity. It was estimated that the capacity per cell site could be increased more than 5 times. The second step was to introduce digital speech together with data services. Several proposals have been presented by system organizations. One possibility is to keep the present channel width (25 kHz) and for instance use a system solution similar to TETRA. Another possibility is to use 200 kHz channels and base the system on GSM technology (GSM400). It has also been suggested to base the system on cdmaOne and use around 1 MHz wide radio channels (CDMA450). Qualcomm and Lucount are interested to market such a system in Eastern Europe. In October 99, the NMT user group (NMT-MoU) with operators from 30 countries recommended that GSM400 and CDMA450 are further developed to commercial systems. Most operators preferred GSM400 which was specified jointly by Ericsson and Nokia. The total capacity improvement by a combination of step 1 and 2 is estimated to about 15 times. The limited frequency band for NMT 450 would probably not allow more than one operator. PTS is preparing a change in the law, which would force dominating cellular operators to open their networks for other operators on reasonable terms. Telia hopes that with this arrangements they could continue their NMT450/GSM400 service after 2004. 120
  • 121.
    DM1 DIGITAL MOBILETELEPHONY 7 Further developments of GSM and D-AMPS 7.1 Improved speech codecs The first versions of GSM, D-AMPS and PDC were optimized for speech, using full-rate speech codecs. One line of further development is the introduction of half-rate speech codecs. The main reason is that the existing operators in the 900 MHz band need increased traffic capacity. (In several countries, the present 900 MHz operators are not allowed to apply for frequency allocations in the 1800 - 1900 MHz band.) Half-rate coders have been introduced in the Japanese mobile telephone system PDC. In Europe, ETSI has developed a corresponding standard for GSM, but the interest from operators has been fairly small. The speech quality of the half-rate coders is similar to the previous full-rate speech coders during good conditions. However, they are less robust, i.e. the speech quality is considerably degraded by acoustic background noise (car and office operation, several speakers) and the coders also distort other signals than speech (such as back-ground music while waiting for connection in a telephone exchange). Another line of development is to take advantage of the continuous developments in the areas of speech coding algorithms and VLSI to improve the speech quality of full-rate codecs. The overall objective is that the speech quality in all respects shall be at least equal to the 32 kb/s ADPCM speech coder, which for a long time has been a secondary standard (G.726) within the public telephone network. Besides the requirement on good speech quality under good conditions, there are requirements on low transmission delay and acceptable speech quality, even with relative high bit error rates and acoustic background noise. A new full-rate speech coder with improved performance has been standarized for GSM (EFR: Enhanced Full Rate). The first practical application in an Ericsson system was in 97. Studies and standardization work are also going on in ITU study groups. Several new speech coder standards have been issued. One of them (G.729) gives roughly the same performance as the 32 kb/s ADPCM standard G.726 but at 8 kb/s. The block diagram for G.729 has similarities to the D-AMPS codec but the design is more advanced, see figure 7.1. The main performance requirements are summarized in figure 7.2. The algorithmic delay is the theoretic minimum delay assuming unlimited speed of the digital signal processing. 121
  • 122.
    DM1 DIGITAL MOBILETELEPHONY Coding principle of the "FT/USH" 8 kbit/s ACELP coder ITU Standard G. 729 8 kb/s "Algebraic CELP" Input Speech LPC Info LPC anal quant Past & interp. exitation To Open loop Perceptual PTTCH weighting analysis LPC T Sp Info Adaptive code book Synthesis filter - K Algebraic Sc code book MSE Perceptual search weighting Gains (7+7) Gain VQ Pitch lag (8+5+1) M Index (16+16) T P LPC info (18+1) X Digital Output 10 ms frame 80 bits/frame Alg.code index (16+16) Digital Input D Pitch lag (8+5+1) M Gain Gain 7+7 T Past prediction P exitation and VQ X LPC T Adaptive Sc Info code book Synthesis Postfilter filter K Algebraic Sp code book Output speech Figure 7.1 122
  • 123.
    DM1 DIGITAL MOBILETELEPHONY Main terms of reference for the ITU-T 8Kb/s speech coder Parameter Requirement Objective Speech quality in Not worse than that error free conditions of G.726 at 32 kbit/s Ber 10-3 Not worse than that of Equivalent random errors G.726 under similar conditions to G.728 Randomly distributed 3% missing frames As small as missing frame rate < ∆0.5 MOS possible Algorithmic delay < 16 ms < 5 ms Total codec delay < 32 ms <10 ms Speech quality dependancy Not worse than that As low as on the input signal level of G.726 at 32 kbit/s possible Ability to transmit DTMF, CCITT No. 5, 6, & 7 signalling/information tones CCITT R2, Q.23, Q.35, V.25 Tandeming capability 2 asynchronous with 3 asynchronous for the speech a total distortion <4 asynchronous < 4 asynchronous G.726 G.726 at 32 bit/s Implementation fixed-point implementation Capability to operate needed at different bit rates (9.6 kbit/s to 6.4 kbit/s) Performance in the presence of Not worse than background noise (car noise, 32 kbit/s G.726 bubble noise, multiple talker) G.726: 32kb/s ADPCM standard (also other rates possible) Fig 7.2 In figure 7.3 the trade-off is summarized between speech quality and data rate for a few speech coders of interest in connection with cellular systems. 123
  • 124.
    DM1 DIGITAL MOBILETELEPHONY Quality characteristics of a perfect tranmission link (no background noise, no bit errors, no tandeming) MOS: Low delay ADPCM PCM 5 Excellent G.729 G.711 G.729A G.728 G.726 EFR 4 Good PDC HR FR FR + + GSM GSM HR IS-54 3 Fair 2 4 8 16 32 64 kb/s IS-54: Used for US DS-CDMA HR: Half Rate MOS: Mean Option Score FR: Full Rate Fig 7.3 7.2 D-AMPS with Digital Control Channel 7.2.1 Introduction The original specification for D-AMPS (IS-54B) was based on the concept of system integration with the previous analog AMPS. Analog AMPS was used for all the signalling before a call was set up on a digital traffic channel within the D-AMPS part of the system. To make a fully digital system possible which is completely independent of the analog AMPS, a new specification IS-54C was established. This was the basis for the new D-AMPS standard IS-136 of 1994. Recently D-AMPS has been given the designation TDMA-136. This section gives a short summary of the most important characteristics. A more detailed description can be found in Ericsson Review No 2, 1994: A New Standard for North American Digital Cellular. The main new feature of IS-54C is the introduction of a digital control channel, DCC. On the same time additional requests from the operators (User Performance Requirements for a Digital control Channel issued by Cellular Telecommunication Industry Association) have been satisfied. The main new operational features are: • Support for microcell operation, incl. incorporation of private networks (R-PABX) • Sleep mode provision for idle terminals to enhance battery life time • Increased control channel capacity and flexibility, incl. support of new data services, i.e. asynchronous data, group 3 fax and especially short message service, SMS. 124
  • 125.
    DM1 DIGITAL MOBILETELEPHONY The DCC is based on the same transmission structure as used by the traffic channels within D-AMPS. The same modulation, system data rate and basic TDMA frame are used. One of the radio channels in each cell accomodates the DCC, which replaces one of the digital traffic channels (DTC). See figure 7.4a. Incorporation of DCC in basic TDMA structure a. One radio channel per cell contains DCC time slots DCC channel uses time slots A DCC DCC DCC A B C A B C A B TDMA frame 40 ms b. Outward direction 32 "A" time slots form a super frame (time multiplex) F-BCCH F-BCCH E-BCCH E-BCCH .... S-BCCH .... SPACH SPACH .... Super frame 32 x 20 = 640 ms F-BCCH: Fast BCCH (Broadcast control channel) E- BCCH: Extended BCCH S- BCCH: SMS broadcast channel SPACH: PCH + ARCH + SMSCH PCH: Paging channel ARCH: Access Response Channel SMSCH: SMS point-to point channel C. Inward direction No hierarchical TDMA structure AII "A" time slots used by RACH: Random Access Channel Figure 7.4 As in GSM, the DCC shall perform the following basic functions: • Guide the terminals to lock on to the radio channel comprising the DCC • Synchronize to the DCC, incl. frame syncronization • Broadcast messages about the network structure • Registration of terminals • Location updating • Paging terminals to initiate the setting up of a traffic channel • Handling requests from terminals of channel allocation for system signalling or for traffic. 125
  • 126.
    DM1 DIGITAL MOBILETELEPHONY 7.2.2 Description of the DCC 7.2.2.1 Burst structure The structure of a DCC burst in a TDMA time slot is fairly similar to a traffic burst, see figure 7.5. Additional data fields in the outward direction are SCF and CSFP. The SCF is the return channel in ARQ arrangements, which improves the performance of the inward paging channel. The CSFP field ma- kes it possible for the mobiles to synchronize to the base station timing of the TDMA hierarchy (basic TDMA frame and super frame). In the inward direction a PREAM field is included. This field contains no information. Its purpose is to give the base receiver time to adjust the AGC to the level of the incoming burst. Burst structure of DCC Downlink (single access) Sync SCF Data CSFP Data SCF RSVD 28 12 130 12 130 10 2 Uplink (multiple access) G R PREAM Sync Data Sync+ Data 6 6 16 28 122 24 122 20 .48,6=324 bits 6 2/3 ms = 3 G. Guard time SCF: Shared Channel Feed back R: Ramp time CSFP: Coded Superframe Phase Pream: No information (AGC settling time) Figure 7.5 7.2.2.2 TDMA/TDM structure In the inward direction, all the DCC slots are used as a universal paging channel (PCH), see figure1c. It can operate either as a contention channel (slotted Aloha) or on reservation basis. Immediate acknowledgement is given by the base on the SCF channel, so that immediate repetition of the page can be made, if the first page was not received successfully. In the outward direction, many different types of logical channels must be set up. Therefore the DCC slots in 32 basic TDMA frames form a super frame, which can be considered as a TDM arrangement with 32 channels, see figure 1b. In the first two slots in each super frame is placed the F-BCCH channel, which contains the most essential broadcast information, which must be repeated often. The channel also informs the mobiles how the other slots in the TDM arrangement are utilized. Additional broadcast data is transmitted over the EBCCH, which is organized in a way that permits several repetition rates. The number of slots allocated for E-BCCH can vary. Next follows a number of slots for the S-BCCH, which contains SMS messages of the broadcast type. The remaining slots in the TDM arrangements are used for a 126
  • 127.
    DM1 DIGITAL MOBILETELEPHONY combined channel “SPACH“, which is used for the outward paging channel (PCH), the access response channel, ARCH for point-to-point outward signalling and the SMSCH channel (point-to point SMS). 7.2.2.3 Hyperframe, paging classes, SMS frames In order to increase the chance of success of an outward page over the fading radio channel, each page is sent in two successive super frames, which form a hyperframe, see figure 7. 6. After two paging attempts, there might be a delay of several hyperframes before there is a new possibility (hyperframe) to page a certain mobile. There are 8 paging classes corresponding to different time intervals between the hyperframes assigned for paging of a certain group of mobile. Class 1 gives the possibility to send a page every hyperframe, class 2 allows pages to a certain group of mobiles every second hyperframe and class 8 allows for paging every 96 hyperframe. The terminals know in which hyperframes they might receive pages, so that they can go to sleep during the other hyperframes. If too many page requests arrive at a paging slot, the overflow is handled by a later paging slot. Hyperframe 1,28 s Primary superframe Secondary superframe ...... PCH ...... PCH ...... ...... PCH ...... PCH ...... overflow repetition of pages SMS frame = 12 hyperframes ...... ...... ...... Hyperframe 4 subchannels for SMS: subchannel 1: timeslot every hyperframe subchannel 4: 1 timeslot per SMS frame Figure 7.6 The SMS-frame applies to the S-BCCH (used for sending broadcast SMS messages). Different repetition rates are suitable for different types of SMS messages. The repetition time can be chosen by allocating the messages to 4 subchannels with different repetition rates. A SMS frame consists of 24 super frames. 127
  • 128.
    DM1 DIGITAL MOBILETELEPHONY 7.2.3 New system features 7.2.3.1 SMS (Special Message Service) to terminals SMS of the broadcast type has been discussed above. SMS messages of the point-to-point type are sent either over the traffic channels or over the DCC on the SMSCH. The messages can be up to 239 characters long. The longer messages require several time slots, and an ARQ arrangement might be used. 7.2.3.2 Hierarchical cell structures, MACA Mobile-assisted channel allocation (MACA) When a connection is set up on a digital traffic channel, the MAHO is based on measurements by the mobile terminal of the signal levels from surrounding cells. This has already been implemented in the original D-AM PS according to IS-54B. Similar arrangements are implemented for the DCC, i.e. when the mobiles are in the idle mode. The base station sends a neighbour list on the BCCH, which informs the mobiles where to look for potential cell reselection. At system access (call origination) the mobile sends over the measured signal levels on the channels indicated in the neighbour list. Hierarchical cell structure The hierarchical cell structure is based on dedicated frequency bands for diffe- rent cell types, e.g. macro cells, public micro cells and private micro cells. Due to frequency economy considerations, it is generally desirable to allocate traffic to the smallest cell, whenever there is a choice. IS-54C provides two mechanisms for forcing down the traffic to the micro cell layer. See figure. 7.7. One mode selects a preferred micro cell, whenever the signal level from the micro cell exceeds a specified minimum level. The other mode selects a micro cell if the difference between the measured signal levels for the macro cell and the micro cell is less than a specified off-set value (biased cell selection). 128
  • 129.
    DM1 DIGITAL MOBILETELEPHONY Hierarchical cell structure Signal strength from macrocell 1 Signal strength Signal strength from microcell 3 from microcell 2 offset offset SS-SUFF Select 1 Select 2 Select 1 Select 3 Select 1 Microcell 2 selected when Microcell 3 selected when signal strength from microcell the difference in signal level between exceeds SS-SUFF macrocell and microcell is less than specified offset The parameters "SS-SUFF" and "offset" are transmitted in the neighbour list Figure 7.7 7.2.3.3 Virtual Mobile Location Area (VMLA) Instead of fixed location areas used at GSM and the original AMPS, IS-54C utilizes a more flexible concept VMLA. When a mobile registers, the network control sends over a list of cell numbers, which defines the current location area for the mobile. When the mobile moves outside of the current location area and informs the network control about this, it is given a new list of cell numbers, defining a new location area. The advantages with this arrangement are: • different classes of mobiles (i.e. with different speed characteristics) can be assigned location areas of different sizes • the location area can be centered around the mobile. 7.3 Adaptation to Data Transmission 7.3.1 Introduction The original versions of GSM , D-AMPS and PDC were optimized for speech transmission. Due to the rapidly increasing interest for data services, a gradual evolution has taken place. GSM has led the way in this respect. Therefore, this section concentrates on the GSM evolution. However, the last step EDGE (section 7.3.4) is also added as an option to D-AMPS (TDMA-136) using 200 kHz channels. With the introduction of EDGE, GSM and D-AMPS comply in principle with the lower data rate 384 kb/s, which has been specified for G3 systems, such as UMTS. 129
  • 130.
    DM1 DIGITAL MOBILETELEPHONY The advantages are: a. Present G2 operators might offer G3 type of services using most of the existing equipment for G2 systems and their available frequency bands. b. The wideband CDMA systems, which offer user data rates up to 2 Mb/s, will at least in the beginning be limited to areas with very high traffic dens- ity, as the maximum cell sizes will go down for wideband systems. (Also the propagation conditions are more difficult at 2 GHz than at 900 MHz.) This motivates integration of G2 systems using EDGE and the more advanced G3 systems based on WCDMA. The original GSM specification (phase 1) included a framework that made possible moderate-speed circuit-switched data channels (up to 9.6 kb/s net user data + 2.4 kb/s network signalling) and short-message service (SMS) based on packet transmission. The detailed specification of these add-on services (phase 2) was completed 1996. Of these, only SMS has been used to any extent. The GSM standardization is now in phase 2+. This phase includes above all advanced data transmission services: high-speed circuit-switched data service (HSCSD) and the general packet radio service (GPRS). These will be extended to include the EDGE concept. HSCDS allows higher user rates by allocating a user several time-slots per TDMA frame. GPRS is a connection-less packet transmission service. The ETSI standardization activities were completed late 97 and sent out for review during 1998. Commercial service will start 2000. A further improvement is EDGE (Enhanced Data Rate for GSM Evolution). EDGE allows higher throughput when the quality (C/I and C/I) of the radio channel is good enough. It can be combined both with HSCSD (ECSD: EDGE-based Circuit Switched Data) and GPRS (EGPRS). The work by ETSI to standardize EDGE started early 1998 and the standard was issued early year 2000. It will be introduced 2001. The increase in the system data rate is obtained by switching over to 8PSK (which however requires several dB higher C/I and C/N than the original GMSK modulation). See section 7.3.4 about EDGE. HSCSD and GPRS are based on the original GSM specification, i.e. the origi- nal structure of signalling and hand-over arrangements is used as far as possible. The normal GSM is used during the call set-up procedure. During a call it is also possible to switch between the original GSM services and the new data services. Some modifications are necessary in connection with HSCDS and GPRS. These changes in the detailed arrangements are not taken up here. In this section, mainly the new facilities, needed for GPRS (connection-less packet transmission), are discussed. As mentioned above, similar developments have taken place for D-AMPS. Data transmission of packet type could to a limited extent be accomodated on the digital signalling channel. By allowing the use of 200 kHz channels, GPRS/HSCSD/EDGE can be added as an option. Similar, but more limited capabilities are planned for the normal 30 kHz channels. To allow D-AMPS operators in the future offer to wideband services of the same type as within UMTS, it has been discussed to standardize a system for 5 MHz radio channels based on one of the FRAMES proposals for UMTS (Wideband TDMA). 130
  • 131.
    DM1 DIGITAL MOBILETELEPHONY 7.3.2 HSCSD The maximum user data rate can be increased by allocating several (n) times slots to one user. At the BSC (Base Station Controller), the incoming data stream is divided up into n independent channels (full rate traffic channels, called HSCSD channels), which are combined in the terminal after channel decoding and ARQ for each channel. The same applies to the other direction. The maximum user data rate is determined by the 64 kb/s links between BSC and MSC. (Presently only one such link is used for each connection.) The net data rate is influenced by the rate of the FEC channel coding. If fairly large and varying delays can be accepted, ARQ (BEC: backward error control) can be introduced to further decrease the error rate (non-transparent service). In principle, each time slot is used for one of the data transmissions modes (TCH/F9.6 or TCH/F4.8) according to the original GSM specification. In addition a raw rate of 14.4 kb/s (net rate - in addition some end-to-end signalling overhead must be included) is introduced by reducing the amount of channel coding (data rate from the channel coder 22 kb/s). The maximum rate per user over the air interface is nx14.4 kb/s, if one user is allocated n slots. The normal GSM terminals cannot receive and transmit simultaniously. That means that the maximum number of traffic slots that can be allocated in either the inward or outward direction, is limited by the need to: - include slots to transmit control signals in the other direction - measure the level of signals from near-by cells (for MAHO) - include guard times in connection with change of radio channel The maximum number of slots that can be used in either direction is therefore 4, but the total number of traffic timeslots (for both directions) per basic TDMA frame should not be more than 5. These restrictions can be eliminated, if full frequency-duplex terminals are introduced and no frequency-hopping is used. In that case one user can be allocated up to 8 time slots (but the total user data rate should not exceed 64 kb/s due to limitations in core network). A drawback with circuit-switched operation for data transmission over cellular networks is the risk that the connection is interrupted due to dropout of the ra- dio connection. Then a new call must be set up and the full data message transmitted again. This will probably limit the usage of HSCSD, i.e. GPRS will become the dominating data sevice. 7.3.3 GPRS 7.3.3.1 Overview GPRS can be seen as an overlay on the normal circuit-switched GSM system. Many GSM features can be used also for GPRS, but some features must be implemented by packet technology, i.e. in connection with authentication and assignement of temporary ID:s. Also the billing system will be changed. With GPRS the user charge will typically be based on how many packets that have been transmitted, not on how long time a terminal is connected to the network. 131
  • 132.
    DM1 DIGITAL MOBILETELEPHONY Independent packet routing within a packet based network is supported by a new logical network node SGSN (Serving GPRS Support Node). The Gateway GSN (GGSN) is a logical interface to external packet data networks. The SGSN is responsible for the delivery of packets to the terminals within its ser- vice area. A much simplified block diagram of the complete network is shown in figure 7.8. BTS MS BTS BSC HLR BTS MSC/ ISP SGSN GGSN VLR network BTS Backbone network MS BTS BSC BTS: Base Transceiver Station BTS BSC: Base Station Controller SGSN: Serving GSN GGSN: Gateway GSN Base station subsystem GPRS network GSN: GPRS Support Node Figure 7.8 An hierarchical protocol structure according to the ISO/OSI reference model is used to handle the data transmission. See figure 7.9 and in more detail in figure 7.10. The ISO/OSI model is described in module DM2. Large information blocks from the SNDCP (Subnetwork Dependent Convergence Protocol) are segmented and placed in LLC frames (LLC: Logical Link Control). Different frame lengths are possible, the maximum permitted length is 1600 octets. Each frame contains parity bits for ARQ on the LLC level (FCS: Frame Check Sequence) and a frame header (FH) with routing information. 132
  • 133.
    DM1 DIGITAL MOBILETELEPHONY Appl. IP IP: Internet Protocol SNDCP SNDCP SNDCP: Subnetwork Dependent Convergence Protocol LLC LLC LLC Relay LLC: Logical Link Control RLC RLC RLC: Radio Link Control MAC MAC Physical Physical MAC: Medium Access Control Layer Layer MS BSS SGSN Figure 7.9 GPRS transmission plane Network Network layer layer SNDCP SNDCP GTP GTP LLC LLC TCP/UDP TCP/UDP LLC relay RLC RLC BSSGP BSSGP IP IP MAC MAC Frame delay Frame delay L2 L2 PLL PLL Physical Physical Physical Physical layer layer layer layer RFL RFL Mobile station Base station subsystem Serving GPRS support node Gateway GPRS (MS) (BSS) (SGSN) support node (GGSN) Figure 7.10 The next layer is the RLC layer (Radio Link Control). See figure 7.11. A LLC frame is broken up in a number of radio blocks, which also comprises a header (BH:Block header) and parity bits for selective ARQ (BCS: Block Check Sequence). Two types of radio blocks are used: data blocks and signalling blocks. Both type of blocks start with a MAC header, comprising USF, T and PC fields. The USF (Uplink State Flag) is used in connection with the reservation of radio blocks on the inward traffic channel. The T field is a flag, which tells if a block is used for data transfer or for signalling. The PC field is used in connection with the power control. 133
  • 134.
    DM1 DIGITAL MOBILETELEPHONY Radio Link Layer. Block structure User Data USF T PC RLC header RLC data BCS MAC header RLC data block Block check sequence Control USF T PC RLC /MAC signaling information BCS MAC header RLC/MAC control block Block check sequence Figure 7.11 LLC FH Information field FCS RLC MAC BH Information field BCS BH BCS BH BCS interleaving + (FH) + FEC + tail Physical layer TDMA slots FH: Frame Header (4x114 = 456 bits) FCS: Frame Check Sequence BH: Block Header BCS: Block Check Sequence Figure 7.12 The relations between the data sequences in the three layers are shown in figure 7.12 and in more detail in figure 7.13 134
  • 135.
    DM1 DIGITAL MOBILETELEPHONY GPRS transformation data flow Packet (N-PDU) PH User data Network layer SNDCP layer Segment Segment SNDCP layer LLC frame FH Info FHC LLC layer LLC layer Segment Segment Segment RLC/MAC layer RLC block BH Info BCS Tail 456 RLC/MAC layer Convolutional encoding Physical layer 114 114 114 114 Normal burst Burst Burst Burst Burst PH: Packet Header FCH: Frame check sequence FH: Frame Header BSC: Block check sequence BH: Block Header Figure 7.13 The RLC blocks are numbered (TFI: Temporary Flow Identifier) and the receive side can request retransmission of erroneus blocks. Besides ARQ based on the BCS, FEC coding can be applied. See section 7.3.3.3. The radio blocks are fed to the Physical layer, which is based on slots in the normal 8-slot TDMA frame. Each of the 8 slot positions constitutes one Packet Data Channel, which is multiplexed between traffic channels and different signalling channels. One radio block is allocated 4 slots in successive frames, i.e. one block comprises 4x114 = 456 bits. Most of the slots in a Packet Traffic Channel (PTCH) are used for data transfer (PDTCH: Packet Data Traffic Channel) but a small percentage of the slots is used for signalling (PACCH: Packet Associated Control Channel). The arrangements correspond in principle to the signalling structure of the original GSM. The PTCH is shared between several simultanious connections (sessions) un- der Media Access Control (MAC), see section 7.3.3.2. If multi-slot is used, one connection is served by more than one PTCH. In principle, the same signalling facilities as in the orignal GSM are used for timing advance, power control and MAHO. Examples of extended facilities are: - possibilities for several hand-over protocols (one alternative is that the terminal by itself determines suitable handover) - paging groups to permit Discontinuous Reception DRX (the terminal has to listen to pages only during certain time intervals and can go to sleep in between). 135
  • 136.
    DM1 DIGITAL MOBILETELEPHONY The network control is decentralized with the RLC and MAC performed by the BSC units in the BSS. The hand over is also placed in this layer. Radio blocks can be destroyed during hando ver, but that is handled by ARQ at the LLC layer. Some of the functions of the LCC layer are placed at the BSC (LCC Relay). 7.3.3.2 Media Access Control (MAC) To permit efficient sharing of a common channel resource between several sessions, the principle is that reservation of time slots (groups of four) for radio blocks is only given as long as there are information stored in the buffer memory on the transmit side. As soon as all the buffered data bits have been successfully transferred (incl. possible ARQ retransmissions) the channel allocation is released and can be used by other connections. When a new burst of data arrives to the buffer, a new reservation of time slots must be made. The network might even interrupt long data sequencies, in order to reduce waiting times and to obtain a more fair access to the medium, when operating close to the capacity limit. The MAC is more complicated for uplink data transfer (multiple access). In the downlink direction the base controller has full information about requests for transmission capacity and can store them in a common queu (single access). Uplink transmission The BSC controls the inward data traffic by means of Uplink State Flags (USF), which have 3 information bits. Of the 8 available flags, one is used to mark the slots which make up the inward access channel (Aloha) (USF = Free). The other 7 flags (R1 - R7) are used to reserve 4-group of time slots for terminals. An example of the allocation procedure is given in figure 7.14. To simplify the description of the functionary, the TDMA frames are designated by running numbers. Groups of 4 time slots placed in 4 TDMA frames is the basic trans- mission unit. Mobile-originated traffic. MAC 1 2 3 4 5 6 7 8 9 10 11 12 13 14 15 16 17 18 19 20 21 22 23 24 25 26 27 28 29 30 31 32 33 34 35 36 37 38 39 40 41 42 43 44 45 46 47 48 49 50 51 ...... Downlink ChRes A-B TS 0 F F F F F F F F F F F F F Uplink PA PA Downlink ACK-B ACK-A TS 1 R1 R1 R1 R2 R2 R3 R1 R1 R1 R2 R1 R1 R1 Uplink A1 A3 B2 A3 Downlink NACK-A TS 2 R1 R1 R1 R2 R3 R2 R1 R1 R1 R1 R1 R1 R1 Uplink A2 B1 A4 Downlink TS 3 R1 R1 R1 R1 R1 R1 R1 R1 R1 R1 R1 R1 Uplink PA: Paging packet from terminal F: Flagcode "free" (TS0 uplink available for paging from terminals) R2, R3: Flagcodes which point to assigned packet slots uplink Figure 7.14 136
  • 137.
    DM1 DIGITAL MOBILETELEPHONY Time slot 0 (uplink) in the figure is used as Packet Random Access Channel PRACH). Two terminals make request (PA) during frame 1 and 3 respectively. The PRACH is a contention channel, with a risk of collision of simultanious requests from several terminals. To minimize the risk for repeated collisions, a more refined procedure is used than in original GSM. It is a protocol of the “persistance“ type, see module S5, section 3.3. If channel capacity is available, time slots are allocated to the terminal (immediate assignment), including the maximum number of radio blocks that could be transmitted. This information is sent on the PAGCH (Packet Access Grant Channel). Also a two-step reservation process can be used. In the second step the terminal comes back with a Packet Resource Request, and the base replies with a Resource Assignment. This signalling is performed on the two- way Packet Associated Control Channel (PACCH). Compare the signalling in the original GSM. If no channel capacity is available for the moment, the termi- nal is informed by a Packet Queuing Notification. In the example, the BCS makes an immediate assignment by sending back a re- servation for the two calls (A and B) on times slot 0 (downlink) as a radio block during frames 8 to 11. USF = R2 is used to mark reservations for call A, and USF = R3 is used for call B. The reservation message also includes information about which frequency slot and timeslot within a frame shall be used. In this case, both calls will be serviced by timeslot 1 and 2. The terminals therefore will monitor the signalling sent on these slots. The reservation for radio blocks is made by transmitting the corresponding USF flags over the down link channel during the block position before the allocated position. The first two allocations for call A are during frames 16 to 19. Therefore during frames 12 to 15 USF = R2 is transmitted on the downlink channels TS1 and TS2. Call A is also allocated frames 20 to 23 on TS1 and 24 to 27 on TS 2. Therefore USF = R2 is also transmitted downlink during frames 16 to 19 on TS1 and during frames 20 to 23 on TS 2:. In the same way call B is allocated two timeslots on TS1 and TS2. The two B blocks were transmitted successfully, and therefore a positive ack- nowledgement (ACK-B) is transmitted back during frames 32 to 35 on a PACCH (Packet Associated Control Channel). On the other hand, block A3 was not transmitted successfully. Therefore a negative acknowledgement (NACK- A) is transmitted back during frames 32 to 35. The NACK-A message indicates that blocks A3 must be retransmitted (selective ARQ) and also gives additional reservation for the retransmission. A3 is retransmitted during frames 40 to 43. The transmission was succesful this time and ACK-A is transmitted during fra- mes 48 to 51. Down link transmission For down link data transfer, the first step is a Packet Paging Request on a paging channel (PPCH). The terminal replies with a Packet Channel Request. The rest of the set-up procedure corresponds to what has been described above for inward data transfer. Point-to-multipoint Data can also be transmitted from the network to several terminals (point-to- multipoint or broadcast). To set up this connection a special channel is used 137
  • 138.
    DM1 DIGITAL MOBILETELEPHONY (PNCH: Packet Notification Channel) to inform the terminals concerned about the resource assignment for the packet transfer. Multiframe The basic TDMA frames are grouped in multiframes comprising 52 basic fra- mes. The main reason for the multiframes is for discontinous reception, i.e. the terminals have to listen to pages from the BSC only during a specified part of each multi slot. 7.3.3.3 Channel coding for the PDTCH An adaptive channel coding arrangement is used with the possibility to dynamically select one of four channel coding procedures. These are called CS-1 to CS-4. In addition to the coding of the information sequence also the USF is protected by a block code. CS-1 is a combination of a rate 1/2 convolution code and a long BCS (Block Check Sequence), resulting in a net data rate of 9.05 kb/s. CS-4, which only contains a short BCS and no FEC, has a net data rate of 21.4 kb/s. The convolution code that is used for CS-1, is punctured to get the higher rate codes CS-2 and CS-3, which give net data rates of 13.4 and 15.6 kb/s respectively. To reduce the degradation due to error bursts, interleaving over four time slots (TDMA frames) is used. In addition frequency hopping may be introduced. This is especially motivated with quasi-stationary terminals. The set of bursts that results from a single user data package is marked by a Temporary Flow Identifier (TFI), which is used at the receiving side to reassemble the user data package. When there are block errors, the radio blocks, which contain errors, are identified by their TFI numbers (Temporary Flow Identifier). The TFI:s are sent back to the transmitter side, so that corresponding blocks can be retransmitted. The numbering is modulo 128, and 64 blocks can be handled by the ARQ protocol. Positive acknowledgement is sent back for successfully received blocks. As gradually the block errors are cleared, the error control window can be moved forward. Radio blocks without errors are fed to the LLC layer, so that LLC frames can be generated on the receive side. The optimum code arrangement, i.e. the code which gives the highest throughput, depends on the ber from the data demodulator at the receive side. This quality information must be transmitted back to the transmitter side, which gives a certain delay. Adaptation is therefore not possible to the variations due to the fast fading, The measured ber values are therefore averaged over the fast fading. With extremely low ber, the number of retransmissions becomes very low even without FEC. Therefore CS-4 gives the highest throughput. When the quality of the radiochannel degrades more and more, it is optimum to introduce successively more FEC. The reduction of the basic data rate (without the influence of ARQ) is more than compensated for by increased probability of successful block transmission. In principle, we have the relation given in figure 7.15. Already CS-3 gives most of these advantage - CS-2 and CS-1 give small additional gains at very marginal radio channels. Typical rela- tions between channel quality and throughput for the different coding alternatives are indicated in figure 7.16. The figure corresponds to a propagation channel with short fading dips (fairly high terminal speed or low speed in combination with frequency hopping). 138
  • 139.
    DM1 DIGITAL MOBILETELEPHONY Data transmission over fading radio channel. Throughput characteristics with and without FEC Throughput ARQ Radio channel Channel Modulator retrans- mission coding baud di b/s dn b/s db b/s ds GMSK db = ds Throughput 8PSK db = 3ds (16QAM: db = 4ds) db At GSM: ds = 270.8 kbaud dn1 (also using 8 PSK) loss due to (1) dn2 retransmissions (2) C Eb I No (1) Only error detection coding (2) Both FEC and error detection coding Figure 7.15 The performance of this adaption scene is degraded by inaccurate estimates of the channel quality at the receive end of the link and measurements delays. Therefore, at EDGE it is complemented by an additional adaption based on advanced ARQ. Adaptation of code rate to channel quality for maximum throughput Throughput kb/s 20 CS4 16 CS3 CS2 12 CS1 8 4 C/I dB 0 3 7 11 15 19 23 27 Figure 7.16 139
  • 140.
    DM1 DIGITAL MOBILETELEPHONY 7.3.4 EDGE 7.3.4.1 Introduction and background Edge stands for Enhanced Data rate for GSM Evolution. It is a further evolu- tion of HSCSD and GPRS, giving the option of increased system data rate. However it will mainly be used in connection with GPRS, and we limit the discussion to this application. The combination of GRS and EDGE is usually referred to as EGPRS. GPRS used originally a dynamic link adaptation to the channel quality based mainly on varying the code rate. In addition simple ARQ arrangement with re- petition of radio blocks gave a further link adaptation of the throughput. EGPRS extends the adaptation of the code rate by allowing a choice between GMSK and 8PSK (a dynamic selection of suitable combinations of channel coding and modulation is used depending on the quality C/I and E/N0 of the radio channel). The net transmission data rate (including the effect of channel coding) will be reduced, when the quality of the radio channel goes down. The throughput will in this case be further reduced as more packets must be retransmitted (ARQ). The suitable choice of modulation and coding is based on measurement of the channel quality (average over the fast fading) which is transmitted to the other end. Practical evaluations indicated that this link adaptation did not perform fully satisfactory. Therefore, a more refined link adaptation procedure is used at EDGE than at the original GPRS (and HSCSD). A large part of the link adaptation is obtained by an advanced ARQ procedure, called type II hybrid ARQ. The link adaptation used at the original GPRS, which was based on dif- ferent modulation and coding schemes (MCS) in combination with simple ARQ is called type 1 hybrid ARQ. EGPRS obtains the best throughput only when the radio channel has very good quality. This has two consequences: a. An effective dynamic link adaptation is necessary that dynamically selects modulation and code rate to the local average of C/I and C/N. b. EGPRS for GSM is typically introduced in existing cell structures, i.e. 9 cell clusters. As much higher protection ratios would be needed for the highest throughputs, the highest user data rates could only be used in part of each cell. (The dynamic link adaptation makes it possible to go down to 3 cell clusters, which is often preferable in the US, where available bands for D-AMPS are more restricted.) Background Several alternative modulation arrangements were proposed and studied before 8PSK was finally selected. One possibility was Offset 4QAM (similar to what is used for DAMPS), another Offset 16QAM, which gives a further increase in data rate for a given modulation bandwidth. 16QAM was discarded mainly due to very high linearity requirements on the transmitter output stage. This made it necessary to introduce considerable back-off to comply with the GSM requirements on out-of-channel radiation. The large back-off reduced the transmitter efficiency considerably and therefore 8PSK gave nearly the same throughput as 16QAM for the same battery drain. An 140
  • 141.
    DM1 DIGITAL MOBILETELEPHONY additional disadvantage with 16QAM is that the radio symbol do not all have the same energy, which gives a certain complication at the receiver (AGC). The final proposal for an international standard, sent to ITU in May 98, was based on an agreement between study groups in Europe and USA, i.e. the standard should be used both for GSM and DAMPS (IS-136). 200 kHz channel spacing will be used also for evolved DAMPS by combining several 30 kHz channels to form the necessary 200 kHz channel. EGPRS can in principle (very good radio channel, all 8 time slots allocated to a user) comply with the lower of the two user data rates (384 kb/s) specified for UMTS. 7.3.4.2 Modulation, burst structure The modulation will be either GMSK or linear 8PSK. See figure 7.17. With 8PSK the system data rate becomes 69.2 kb/s per time slot (three times higher than with GMSK). Linearized 8PSK is used, i.e. the modulation can be con- sidered to be of the QAM type. Also the pulse forming is the same as for GMSK, resulting in the same spectrum envelope. In the same way as the D- AMPS modulation (figure 3.7a), the signal plane is rotated a suitable amount between each transmitted symbol in order to reduce the linearity requirements on the transmitter output stage. A rotation of 3π/8 is used instead of π/8, as this simplifies the blind detection at the receiver if GMSK ot 8PSK was used for a transmitted packet. 141
  • 142.
    DM1 DIGITAL MOBILETELEPHONY EDGE 8PSK modulation ( Linearized Graycoded 3π 8PSK ) 8 S P 8 PSK conv. Pulse Gray- modulator binary forming coding to δ-pulse j3π j( ) e 8 GMSK 0,0,0 0,1,1 symbol rate = bitrate = 270.8 kbaud 0,1,0 kb/s 0,0,1 1,1,1 8 PSK symbol rate = 270.8 kbaud bit rate = 812.5 kb/s 1,0,1 1,0,0 1,1,0 (channel spacing: 200 kHz) x Si+1, Si+3 .... Si, Si+2 .... x x Pmin 2 = 0.26 = 0.07 =11.5dB Pmax x x 0.26 Put 1 1 (Put)max x π 8 x x x Pin 3π (Pin) 0.07 1 8 max Fig 7.17 The burst structures (“normal burst”) during a time slot is shown in figure 7.18.a. As no flags are needed the data sequencies contain 58 bits. The bursts for the GMSK and the 8PSK modes are compared in figure 7.18b. Edge TDMA burst 2x58x3 =348 data bits per burst 4x348 = 1392 data bits per 20 ms interleaving block symbols carrying Gross bitrate 69.6 kb/s/timeslot 3 bits each with 8 PSK 3 58 26 58 2 Training Tail Data Data Tail sequence 0.55 ms Multiframe 24 traffic frames in 120 ms i.e. 20 time slots per sec. Data rate per time slot 348x20 = 69.6 kb/s (including bits for channel coding and headers) Fig 7.18a 142
  • 143.
    DM1 DIGITAL MOBILETELEPHONY EDGE. TDMA burst structure Normal burst for GMSK Bit Number (BN) Length of field Contents ot field 0-2 3 tail bits 3 - 60 58 encrypted bits(e0, e57) 61 - 86 26 training sequence bits 87 - 144 58 encrypted bits (e58, e115) 145 - 147 3 tail bits (148 - 156 8.25 guard period (bits) - where the "tail bits" are defined as modulating bits with states as follows: (BNO, BN1, BN2) = (0, 0, 0) and (BN145, BN146, BN147) = (0, 0, 0) Training Training sequence bits Sequence (BN61, BN62 BN86) Code (TSC) Normal burst for 8PSK Bit Number (BN) Length of field Contents of field (bits) 0-8 9 tail bits 9 - 182 174 encrypted bits (e0, e173) 183 - 260 78 training sequence bits 261 - 434 174 encrypted bits (e174, e347) 435 - 443 9 tail bits 444 - 468 24.75 guard period - where "tail bits" are defined as moduladng bits with states as follows (BN0, BNI BN8) = (0,1,0;1,1,1;1,1,0) and (BN43S, BN436 BN443) = (0,1,0;1,1,1;1,1,0) Training Training sequence symbol Sequence (BN183, BN184 BN260) Code (TSC) Figure 7.18b 143
  • 144.
    DM1 DIGITAL MOBILETELEPHONY 7.3.4.3 Link adaptation As mentioned above the link adaptation is based on type 2 hybrid ARQ. The first step is the selection of a suitable MCS, i.e. combination of modulation type and coding rate. The original GPRS arrangement is extended by the choice between GMSK and 8PSK, giving 8 different combinations, see figure 7.19. EGPRS Link Quality Control by adaptation of modulation and code rate to C/I ≈ throughput 70 Scheme Modula- Maximum Code rate tion rate FEC 60 (kbps) Packet bit rate (per time slot)(kbps) MCS-8 8PSK 59.2 1.0 50 MCS-7 44.8 0.78 40 MCS-6 29.6 0.50 30 MCS-5 22.4 0.38 MCS-4 GMSK 16.8 1.0 20 MCS-3 14.8 0.89 10 MCS-2 11.2 0.69 0 0.53 0 5 10 15 20 25 30 35 40 MCS-1 8.4 C/I (dB) Figure 7.19 The next step in the link adaptation is a more advanced ARQ arrangement than in GPRS. It is called incremental redundance (IR). The information part of a packet is to start with coded with a low rate code, i.e. a R=1/3 convolution code. From this sequence two or three sub blocks are generated by heavy puncturing by different structures, which should give sequences as disjunct as possible. Each sub block is detectable by its own. To start the transmission of a packet, one of the sub blocks is transmitted. If ARQ is necessary, one of the other sub blocks is transmitted. (If further ARQ is necessary, the third sub block could be used.) The normal mode of operation is that the detector, if needed, combines the in- formation in the two sub blocks. This gives a large increase in the probability of successful detection, both due to increased redundancy and to time diversity. (It might happen that the memory at the receiver is not sufficient to store the information about the first packet. In this case, the less effective type 1 hybrid ARQ is used.) The procedure is described in principle with 3 subblocks in figure 7.20, and in more detail (with two sub blocks) i figure 7.21. The final step is interleaving over 4 TDMA slots as for GPRS. This could also be combined with frequency hopping. 144
  • 145.
    DM1 DIGITAL MOBILETELEPHONY Encoding and sub block puncturing for incremental redundance Data FCS Tail R=1/3 encoding Codeword Puncturing S1 S2 S3 FCS: parity bite for error detection Fig 7.20 EGPRS Link Quality Control Principle of operation 3 bits 32 bits 612 bits USF RLC/MAC CRC FBI E Data = 74 octets = 592 bits BCS TB Rate 1/3 convolutional coding 36 bits 96 bits 1836 bits 1392 bits puncturing SB = 4 36 bits 96 bits 1256 bits 1256 bits P1 P2 1392 bits (4 x 348 = 4 x 3 x 3 x 58) Fig 7.21 7.3.4.4 Performance EGPRS will be used both in GSM and D-AMPS (TDMA-136) networks. In a typical GSM application, cluster size 9 and frequency hopping will be used. Figure 7.22 gives the CDF for different user data rates for a total normalized spectrum utilization of to 0.33 bps/Hz/site. The figure shows that 30 % of the users can obtain at least 384 kb/s for 8 time slots. 145
  • 146.
    DM1 DIGITAL MOBILETELEPHONY 3/9 reuse, frequency hopping Average packet bitrates for offered load that achieves 0.33 b/s/Hz/site 30% of users: > 384 kb/s, 97%: >144 kb/s 100 90 80 70 C.D.F% 60 Standard GSM EDGE 50 40 30 20 10 0 0 10(80) 20(160) 30(240) 40(320) 50(400) 60(480) 70(560) kb/s Average packet bit rate per user per timeslot (bitrate per 8 timeslots in brackets) Fig 7.22 The available system bandwidth is more restricted at D-AMPS. A minimum EGPRPS system corresponds to an allocation of only three 200 kHz radio channels (cluster size 3). No frequency hopping is possible. The performance in this case is shown in figure 7.23. For a system loading that gives a total normalized spectrum utilization of 0.50 bps/Hz/site, 40 % av the users achieves at least 384 kb/s. 146
  • 147.
    DM1 DIGITAL MOBILETELEPHONY 1/3 reuse, no frequency hopping Average packet bitrates for offered load that achieves 0.50 b/s/Hz/site 40% achieves: > 384 kb/s, 90% >144 kb/s 100 90 80 70 60 50 40 30 20 10 0 0 10(80) 20(160) 30(240) 40(320) 50(400) 60(480) 70(560) Average packet bitrate per user per timeslot kb/s (bitrate per 8 timeslots in brackets) Fig 7.23 147
  • 148.
    DM1 DIGITAL MOBILETELEPHONY 8 Cell structures 8.1 Additional frequency allocations to digital mobile telephone systems The rapid increase of the number of mobile telephone subscribers has led to insufficient traffic capacity in several countries in the allocated frequency bands around 900 MHz. Most of the new subscribers join one of the digital mobile telephone networks. In the Nordic countries, the number of subscribers in the NMT system does not increase further. According to EC directives, the frequency bands for the present analog 900 MHz systems shall gradually be given over to GSM. See section 6.1. On the other hand there are good reasons to continue and improve the NMT 450 system due to the better propagation characteristics, which allow larger maximum cell sizes to be used. See section 6.2. It is doubtful if it is economic viable to extend the 900 MHz GSM networks to give full coverage of the northern part of Sweden. The cell sizes will be even more restricted at 2000 MHz due to difficult propagation conditions. (The propagation loss is roughly 16 dB larger at 2000 MHz than at 500 MHz.) That means that the 2000 MHz UMTS networks will be limited to areas with high traffic density where small cells can be used. In scarcely populated areas, UMTS must therefore be complemented by GSM or by satellite networks requiring near free-sight conditions. As different types of cellular systems often have different coverage characte- ristics and offer different user data rates, there will be increasing need to give the user the option to access several cellular systems be means of multi-mode multi-band terminals. This is one aspect of hierarchical cell structure. An other aspect is a mixture of different cell sites within the same system, see section 8.2. 8.2 Hierarchical cell structures One of the requirements on the futurecellular systems is that they shall handle both densely and scarsely populated areas in an optimum way, considering both infra structure costs and frequency economy. This requirement also applies to the digital mobile telephone systems of today. Also on metropolitan areas there is often a mixture of hotspots and areas with fairly low traffic dens- ity. Therefore hierarchical cell structures have already been introduced to some extent in G2 systems. 148
  • 149.
    DM1 DIGITAL MOBILETELEPHONY HCS - Hierarchical Cell Structures PICO MACRO MICRO Figure 8.1 A hierarchical cell structure comprises cells of different sizes. See figure 8.1. Areas with considerably different traffic densities are covered by structures with different cell sizes, i.e. the larger the traffic density, the smaller cells are used. Without micro and pico cells, the traffic capacity will be unsufficient in areas with high traffic, and the cost for the fixed radio network excessive in areas with low traffic, if very small cells are used. The highest traffic density can be found indoors, for example in large offices and conference centra, assuming that most of the wire-connected telephones will be replaced by radio-connected ones. In this case, pico cells are used with dimensions of about 30 m. A pico cell might be fed by a base station placed in a corridor and with a coverage area consisting of the corridor and the adjoining rooms. Outdoors or mixed indoors-outdoors, traffic concentrations exist in shopping streets, sports and business centra and airport. These are covered by micro cells with typical dimensions of 100 meters. A microcell can have a base station on a lamp post or house wall and cover a length of street. Even in major cities there are areas with so low traffic density that it is not economic viable to use micro cells. Therefore, a complement is macro cells with approximately 1 km size. They are often called umbrella cells, as an important function is to fill in gaps between the high traffic areas, serviced by micro and picocells. As before, larger cells with sizes up to around 30 km (large macro cells) are used in rural areas. The highest level in hierarchy will be satellite cells, serviced by landmobile satellite systems. The main part of the traffic will come from traffic concentrations (hot spots) at densely populated areas, outdoors and indoors. The major part of the traffic in a cellular system will come from these traffic concentrations, which should be 149
  • 150.
    DM1 DIGITAL MOBILETELEPHONY covered by micro and pico cells. This is a precondition for enough total traffic capacity in the future cellular systems. The introduction of hierarchical cell structures gives certain complications on the system level. Even if the frequency economy is improved, by the introduction of micro and pico cells different allocation of radio channels should be made to the different levels of the hierarchy. This could be a pro- blem due to unsufficient spectrum allocation to an operator. One reason for the use of different frequencies for different layers is that the system control shall be able to force the terminals to use the lowest hierarchical layer, that gi- ves an adequate connection (see figure 7.7). However, a limitation is that micro cells cannot serve fast moving terminals, as this would result in such a high handover rate that the system signalling would be overloaded, or the transmission quality degraded. There are also additional requirements on signalling and control logic in order to handle handover between cells on different levels, incl. MAHO (Mobile Assisted Hand Over). The principle of MAHO, as used at GSM, works also in hierarchical cell structures, see figure 8.2. Mobile Assisted Handoff (MAHO) Extended to hierachical cell structures t MS receives Rx Rx Rx Rx MS transmits Tx Tx Tx Tx MS measures cell 1 M MS measures cell 2 M MS measures cell 3 M MS measures macro cell M Figure 8.2 8.3 Land mobile satellite communication Worldwide satellite communication has been used for many years for traffic to ships, using frequencies close to 1 GHz. The operator is Inmarsat, which is jointly owned by a large number of telecom administrations. Geostationary satellites are used. These are placed in an equatorial orbit 36000 km above the earth, i.e. a typical propagation distance would be 40 000 km. The difficult link budget has been a limitation, which means that high performance termin- als must be used with fairly high EIRP (Effective Isotropic Radiated Power) and G/T. G: gain of receiver antenna, T: noise temperature of receiver sys- tem). See figure 8.3. 150
  • 151.
    DM1 DIGITAL MOBILETELEPHONY Link budget Gt G Pt Pr Lo+ M EIRP = P + Gt dBW L : propagation loss (isotropic antennas) System noise t o M : fading margin temperature: T Pr = EIRP - Lo - M + G k: Boltzmann's constant C = Pm ⇒ P = C/N + k + T No kT r o Lo + M = EIRP + G - k - T - C/No Lo + M = EIRP + G - C/No - k (C/No = I . Eb/ ) T db No G: antenna gain for receiver system Gt: antenna gain for transmitter system Figure 8.3 As the satellites must be placed over the equator, a further drawback is that the polar areas are not covered. If the service is extended to land mobile termin- als, there would also be problems with strong shadowing in hilly terrain and even outdoors in metropolitan areas, especially if the elevation angle to the satellite is small. The same basic satellite system has recently been used also for slow data services, e.g. fax and short data messages. The combination of low data rate (db) and low required Eb/No means that terminals with much reduced EIRP and G/T can be used. The dimensions and cost of the terminals could therefore be reduced considerably. A large number of terminals have been installed on fairly small ships and even on vehicles. A portable version has about the same size as a large briefcase. Free sight is necessary, and the directive antenna must be pointed towards the satellite. A new generation of geostationary Inmarsat satellites with high gain, multi- lobe antennas started operation in 1997. The satellite EIRP and G/T are con- siderably improved, which makes it possible to use fairly small mobile termin- als for digital speech, even if their radio performance (EIRP and G/T) still must be considerably better than for terminals for terrestrial networks. The fast expansion of terrestrial mobile telephone systems has caused a large interest to establish also land mobile satellite networks. Even if the cost for terminals and calls will be several times larger (estimate 3 times) than for the corresponding terrestrial services, there have been optimistic (perhaps unrealistic) estimates that there would be a potential satellite market amounting to a few percent of the total mobile telephone traffic. This has been enough to motivate the large investments needed to establish such satellite systems. Foreseen applications are given in figure 4.10. The main application is probably as gap filler, i.e. the satellite network is used outside of the coverage area of the terrestrial network, which is normally used by the subscriber. A limitation that could be quite serious is the very limited indoor coverage. Due to the difficult link budget, only small margins for shadowing are possible. 151
  • 152.
    DM1 DIGITAL MOBILETELEPHONY Land mobile satellite networks, which can be rapidly installed (if the satellites with earth support are already in place), could also complement the primitive public telephone networks in many developing countries. Use of Mobile Satellite Communication • Extend coverage to areas not covered by any terrestrial radio network • Extend coverage to areas serviced by other, non-compatible terrestrial networks Problems: Difficult link budget small shadow margin (indoor coverage very limited) high cost per call larger, more expensive terminals Inferior frequency economy large cells Advantages: Large (worldwide) coverage by one flexible system Figure 8.4 A satellite system, that shall be an extension of the terrestrial mobile network, must be designed so that the size of the dual-mode terminal (terrestrial + satellite service) is only moderately larger than a standard terminal for the ter- restrial network. This requirement could be complied with by using advanced geostationary satellites with very large multi-lobe antennas. If a lower orbit is used, the size of the satellite antenna can be considerably reduced and some- what larger link margins might be possible. (If the orbit height is changed, the link budget remains the same for the same area of the footprint of the satellite antenna on earth.) That is one reason why most of the land mobile satellite systems with worldwide coverage will be based on satellites in lower orbits than the geostationary, either low flying satellites in orbits with around 1000 km height (LEO: Low Earth Orbit) or in intermediate orbits (ICO: Intermediate Circular Orbit) about 10 000 km above the earth. See Figure 8 .5 and 8.6. The height interval between the LEO and ICO orbits is unsuitable due to a belt of intensive radiation (Van Allen belt), which would rapidly damage the satellite electronics. Other advantages using the LEO and ICO orbits are considerably lower propagation delay than for the geostationary orbit and that good coverage is obtained also of regions close to the poles (less shadowing if the satellites are well above the horizon). 152
  • 153.
    DM1 DIGITAL MOBILETELEPHONY Mobile satellite communication - portable terminals Highly Elliptical HEO Orbit Intermediate ICO Circular Low Orbit Earth LEO Orbit Geostationary Orbit GEO Figure 8.5 Land mobile satellite communication Iridium Globalstar Odyssey ICO G.C. Start of operation 1998 2000 2000 2000 Type of orbit LEO LEO ICO ICO Orbit period (hours) 1.7 2 6 6 Satellite height (km) 800 1 400 10 000 10 000 Frequency band 1.7 GHz 1.9/2.2 GHz (terminals) Number of satellites 66 48 12 10 One-way delay 100ms 200 ms Cost 109 $ (excl. terminals) 3.4 1.8 1.7 2.4 Figure 8.6 Examples of systems using LEO and ICO respectively are the Iridium and the ICO Global Communication. There are also satellite systems with regional coverage, using geostationary satellites. 153
  • 154.
    DM1 DIGITAL MOBILETELEPHONY Iridium The first worldwideland mobile satellite service is the Iridium system originally proposed by Motorola. The system comprises 66 satellites, which are placed in 6 polar orbits, each with 11 satellites. The satellites have advanced antenna arrangements, which generate a large number of lobes. The whole earth surface is covered with about 4000 cells. See figure 4.13. 4.8 kb/s speech coders are used. The required terminal EIRP is about 2 W (1W trans- mitter power and 3 dB antenna gain). The LEO-satellites move fast relative to a fixed point on earth (orbit period around 100 minutes) and the moving cells are fairly small. A terminal is therefore within the coverage area of a cell only for a few minutes. Thus hand- over between cells is needed, even if the terminals are not moving. Figure 8.7 A further problem is that each of the earth stations, which connect the satellites with the fixed public telephone network, can see only a few of the 66 satellites at a certain time. A large number of earth stations would therefore be needed, if it would have been necessary that all satellites at all times would be within sight of an earth station. However, only a small number of earth stations will be needed in the system, as the satellites operate both as an access network and a transport network. Independent of the position of the terminal to be connected, an earth station only needs to establish a connection with any suitable satellite above 154
  • 155.
    DM1 DIGITAL MOBILETELEPHONY the horizon. From this satellite, the call can be relayed via several satellite-to- satellite links to the satellite, which is best situated to service the terminal. These connections (the transport network) consist of microwave links between nearby satellites. The ar-rangement evidently requires switches in the satellites and that the radio signals are detected in the satellites. The fixed terrestrial infrastructure is based on GSM technology. Commercial Iridium services started late 1998, that with certain technical problems, such as unsatisfactory handover. The Iridium consortium has made roaming agreements with many terrestrial operators (i.e. using GSM and D-AMPS). Dual-mode terminals will be used. ICO Global Communication (Inmarsat P) The complications mentioned above with the LEO orbit are avoided, if the satellite network is based on the ICO orbit. The satellites are in a considerably higher orbit, and therefore move much slower (orbit period around 6 hours), also the cell sizes are somewhat larger. Handover between cells would not be necessary. Due to the higher satellite height, each earth station can service satellites over a fairly large part of the earth. Therefore, there is no need for a satellite transport network. INMARSAT (strictly speaking the affiliary “ICO Global Communications“) will use 12 Satellite Access Nodes, each with 5 antennas to establish the contacts between the satellites and the fixed part of their network. 10 satellites will be placed in two orbits with 45 degrees inclination to the equator. No signal processing is performed in the satellites (“bent pipe“). (An advantage with this arrangements is that the transmission parameters might be changed by modifications of the terrestrial part only) Networks compatible with UMTS The land mobile satellite networks, mentioned above, are originally designed for speech as the dominating service. They belong to the same generation as GSM and D-AMPS. Only low-speed data services can be offered. A new ge- neration of satellites is planned, which will give much improved data service to both mobile and fixed terminals. They could complement UMTS/IMT- 2000. One example is Teledesic. 155
  • 156.
    DM1 DIGITAL MOBILETELEPHONY Appendix. Follow-up questions 1. Channel coding gives improved frequency economy over a propagation channel with fast fading. Explain. 2. List advantages of TDMA 3. List draw-backs of TDMA 4. Several of the experimental systems, which formed the background for the GSM specification, gave the same frequency economy in spite of different radio bandwidth per speech channel. Explain. 5. Which signal processing measures against multipath propagation were included in the experimental system DMS-90? 6. The relation between C/I and speech quality is different for GSM and for an analog mobile telephone system. Explain. 7. Describe the principle for the channel equalization at the experimental system based on wide band TDMA. 8. Which considerations determined the system data rate and the length of a TDMA frame at GSM. 9. Which were main reasons why wideband TDMA was rejected for GSM. 10. Explain the meaning of SACCH and FACCH. Give a few examples of their use. 11. List a few advantages and disadvantages of GMSK. 12. Explain the multiplexing together of the traffic channel and the SACCH at GSM. 13. How is the TDMA structure arranged at GSM to permit both half-rate and full-rate traffic channels? 14. Why are the data bursts used for the RACCH (Random Access CCH) shortened? 15. Which maximum interleaving depth can be used at GSM for the full-rate and half-rate traffic channels? What limits the interleaving depth? 16. Why is frequency duplex used at GSM? 17. The transmit and receive time slots at GSM are separated by 1/3 frame time. Why? 18. Give two advantages of the frequency hopping procedure used at GSM. 19. The TDMA structure at GSM comprises hyper, super and multi frames in addition to the basic frame. Explain why. 20. Explain the concepts broadcast carrier and broadcast (signalling) channel. 21. How is the initial synchronization of a terminal to the base station accomplished? 22. Describe how a terminal registers at the base station. 23. Which information is used for the hand-over procedure? 24. Why is power regulation used at GSM? 25. What is meant with discontinuous transmission? 156
  • 157.
    DM1 DIGITAL MOBILETELEPHONY 26. What is meant with discontinuous reception? 27. Why are two types of multiframes used at GSM? 28. Describe how a terminal measures the signal levels in the frequency slots assigned to the adjacent cells, and determines from which cell the signals originates. 29. Describe the channel coding procedure for class 1A bits from the speech coder. 30. Why are 4 tail bits added to the sequence from the speech coder before the convolution coding? Why is block coding used in addition to the convolution coding? 31. Why are start and end bits added to the data bursts in the time slots in the TDMA frame? 32. Why is the training sequence placed in the middle of each data burst? 33. Describe the contacts between HLR and VLR during call setup to a roaming terminal. 34. Describe the principle for authentication. 35. Describe the main features of the enciphering procedure at GSM. 36. Which are the main differences between QAM (Nyquist filtering) and MSK. 37. Describe the principle of channel equalization based on MLSE. 38. At a TDMA system, time overlaps at the base receiver input must be avoided between data bursts coming from distant and from nearby terminals. How is this solved at GSM? 39 AT GSM frequency hopping can be used as an option and it necessary to use equalization against time dispersion. Discuss how the performance of these system tools might be affected by: a. by moving the frequency band up to 2 GHz b. operation in micro and pico cells 40. AT GSM, which information is transmitted on: a. the Stand-alone Dedicated Control Channel (SDCCH) b. the Broadcast Control Channel (BCCH) c. the Common Control Channel (CCCH)? 41. What is the main motive for using TDMA instead of FDMA at D-AMPS? 42. At D-AMPS much longer TDMA frames and time slots are used than at GSM. Why? 43. At D-AMPS, very small interleaving depth is used and no frequency hopping. Why? Which are the consequences? 44. It has been discussed to introduce antenna diversity also at D-AMPS terminals. Which are the arguments for and against? 45. Antenna diversity is used at the terminals at PDC. Why? 46. Antenna diversity gives a certain reduction of the time dispersion. Explain. 47. Why is QAM modulation with Nyquist filtering used at D-AMPS and PDC (instead of GMSK used at GSM). 48. The TDMA structure at D-AMPS can be used both for half rate and full rate traffic channels. Explain. 157
  • 158.
    DM1 DIGITAL MOBILETELEPHONY 49. The signalling possibilities are more limited at D-AMPS (IS-54) than at GSM. What is the reason? 50. At D-AMPS is used π/4-DQPSK. a. Explain the meaning b. Which are the advantages? 51. The requirements on the channel equalizer are different for GSM and ADC. Explain. 52. a. The principle for the full rate speech coder at GSM is called Regular Pulse Exited LPC with LTP. Explain. b. The principle for the full rate speech coder at D-AMPS is called “CELP” or “Vector-sum Exited LPC with LTP” and is based on “analysis-through-synthesis”. Explain the meaning of these concepts. 53. Estimate the total width of the modulation spectrum at D-AMPS based on the system data rate 48 kb/s and that the modulation is 4QAM with root rized square characteristic with α = 0,35. 54. Explain the concepts Radio LAN, Radio PABX, Tele Points and Radio Local Loop. 55. Which are the main differences between the radio specifications for DECT and CT2? 56. Explain how the frequency economy is improved at DECT through dynamic channel allocation based on C/I measurements. 57. Base stations diversity can be used at DECT for both transmission directions. Why is this possible? 58. Why is no frequency-cell planning needed at DECT? 59. The motives for error correction channel coding for speech transmission are less at DECT than at GSM. Why? 60. Explain the MAHO features in connection with the digital signal channel for D-AMPS 61. a. How is the adaptation to different user data rate obtained at HSCSD? b. ARQ can be used at HSCSD. What are the advantages and disadvantages? 62. How is the dynamic adaptation of the transmission parameters to the quality of the radio channel obtained at GPRS? 63. Describe the combined FEC and BEC at EDGE to obtain dynamic adaptation to the quality of the radio channel. What is the main advantage of this arrangement compared with what is used at GPRS? 64. At EDGE, the maximum user data rate for terminals close to the cell boundary is considerably less than 384 kb/s. Explain. 65. EDGE can be used for different cluster sizes. Explain. 66. Describe the reservation protocol used at GPRS for inward traffic. 67. AT EDGE can be used the modulation “linear, Gray-coded 3π/8- 8PSK”. a. Why is the signal plane rotated between consecutive symbols. Why is a rotation of 3π/8 used instead of π/8. b. Originally also 16QAM was proposed. List a few pros and cons for this modulation in comparation with 8PSK c. 8PSK results in worse link budget than GMSK for two reasons (for the same DC-power to the transmitter). Explain. Which are the system consequences? 158
  • 159.
    DM1 DIGITAL MOBILETELEPHONY 68. Which are the advantages and disadvantages to use: a. satellites in lower orbits compared to geostationary satellites b. satellites in a LEO orbit in corporation to an ICO orbit ? 69. Which are the motives to introduce land mobile satellite networks? 70. Which are the motives to introduce micro and pico cells? 71. Which are the motives to use hierarchical cell structures with umbrella cells? 159
  • 160.
    DM1 DIGITAL MOBILETELEPHONY Author professor Sven-Olof Öhrvik in cooperation with Ericsson Radio Systems AB unit ERA/T, Core Unit Radio System and Technology Publisher Ericsson Radio Systems AB T/Z Ragnar Lodén Ericsson Radio Systems AB Torshamnsgatan 23, Kista S-164 80 Stockholm, Sweden Telephone: +46 8 757 00 00 EN/LZT 123 1246/1 R10 Telefax: +46 8 757 36 00 © Ericsson Radio Systems AB, 2000 160