Diabetic Kidney Disease
Treatment Update
Dr. Ala Sh. Ali FASN,FEBTM
Consultant Nephrologist and Transplant Physician
Nephrology and Renal Transplantation Centre
The Medical City, Baghdad
Thursday, September 5, 2019
Disclosure
I have nothing to disclose
Thursday, September 5, 2019
RCPE Nephrology in the 21 century meeting 2019
With diabetic nephropathy remaining the leading cause
of end-stage renal failure worldwide, the recent
advances excited the nephrology world with evidence
that it may be possible to reduce the risk of kidney
failure and cardiovascular events in patients with DM
and specially type 2 and kidney disease.
Why ?
•The leading cause of ESRD
•More understanding of the pathophysiology
•The need for accurate prediction tools and not
surrogates
•To have better therapeutic strategies.
•To compact CV morbidity and mortality.
Global diabetic kidney disease research from2000-2017
A bibliometric analysis
27,577 publications
USA 7100
China 3659
Zou and Sun Medicine (2019) 98:6
Glycemic control
BP control with RAAS blockade
But still there was no Evidence how to retard
progression of CKD
Old vs. New diagnostic approaches
I
• Proteinuria
• Biopsy
II
• GFR and GFR trends
• Circulating TNF receptors
III
• Omics
• Molecular biopsy
For which patient ? When to act rapidly ?
• 15% show rapid decline of GFR by > 15 ml/min
• Significant and increasing albuminuria
• Elevated TNF 1 receptors
Usually progress to ESRD within 2-6 years
Here Consider Age, Ethnicity and Comorbidities
Still this needs to be validated
Kidney International 2018
Screening to Treatment
Hemodynamics
Metabolics
Thursday, September 5, 2019
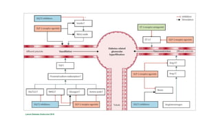
A more tubulocentric view of diabetic kidney disease
J Nephrol (2017) 30:701–717
Metabolic derangements present in diabetes contribute to renal hemodynamic changes of glomerular hyperfiltration.
Joshua J. Neumiller et al. JASN 2017;28:2263-2274
©2017 by American Society of Nephrology
Tubuloglomerular Feedback
Robert G. Carroll PhD, in Elsevier's Integrated Physiology, 2007
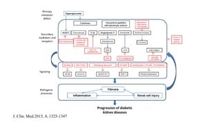
J. Clin. Med.2015, 4, 1325-1347
Lancet Diabetes Endocrinol 2018
Therapeutic Interventions
• Sodium–glucose cotransporter 2 inhibitors.
• Incretin-based agents: glucagon-like peptide-1 receptor
agonists and dipeptidylpeptidase-4 inhibitors.
• Endothelin-1A receptor blockade.
• Mineralocorticoid receptor antagonists.
• Anti-inflammatory agents.
Incretin-based agents: dipeptidylpeptidase-4 inhibitors
• DPP-4 inhibition induces Natriuresis.
• Due to increased stromal cell-derived
factor-1a (SDF-1a), leading to a distal
natriuresis beyond the macula densa.
• As a consequence of the distal nature of
the natriuresis, the increase in sodium
delivery does not affect the macula densa.
Consequently, renal function is not
influenced by DPP-4 inhibition, as reflected
by direct or indirect measures of GFR.
DPP4 Inhibitors : Evidence ?
• Trial to Evaluate Cardiovascular Outcomes After Treatment with Sitagliptin (TECOS).
• Examination of Cardiovascular Outcomes With Alogliptin Versus Standard of Care
(EXAMINE) trial,
• Saxagliptin Assessment of Vascular Outcomes Recorded in Patients With Diabetes
Mellitus–Thrombolysis in Myocardial Infarction (SAVOR-TIMI 53).
• Modification of Albuminuria in Type 2 Diabetes Subjects With Renal Disease With
Linagliptin (MARLINAT2D) Trial
• *Cardiovascular and Renal Microvascular Outcome Study With Linagliptin in
Patients With Type 2 Diabetes Mellitus (CARMELINA).
• *Cardiovascular Outcome Study of Linagliptin Versus Glimepiride in Patients With
Type 2 Diabetes (CAROLINA) trial.
Incretin-based agents: glucagon-like peptide-1 receptor
agonists
• Proximal tubular natriuresis, due to
• Inhibition of sodium–hydrogen exchanger-3
• Significant increases in fractional excretion of
sodium.
• Stimulate TG feedback – Vasoconstriction
• GLP-1 vasodilate the afferent arteriole more
• Neutral effect on hemodynamics / GFR
• Decrease proteinuria
• Weight reduction
• Effect through anti-inflammatory pathway.
Glucagon-like peptide-1 receptor agonists : Evidence ?
• Liraglutide Effect and Action in Diabetes: Evaluation of Cardiovascular
Outcome Results (LEADER) trial.
• The Trial to Evaluate Cardiovascular and Other Long-term Outcomes
With Semaglutide in Subjects With Type 2 Diabetes (SUSTAIN-6).
In both studies, the renal benefit was due to a reduced progression to
macroalbuminuria.
Given the apparent lack of effect on glomerular pressure, effects on
albuminuria may instead be due to suppression of inflammation-
related pathways.
0.7%
Sodium–glucose cotransporter 2 inhibitors
Sodium–glucose cotransporter 2 inhibitors
Joshua J. Neumiller et al. JASN 2017;28:2263-2274
• CREDENCE began before any CV outcomes trials had reported
• Renal effects were not the primary focus of the CV outcomes trials
Timeline of Major SGLT2 Inhibitor Trials
2014
2015 2016 2017 2018 2019
CREDENCE
enrollment
CREDENCE
ended
DECLARE
EMPA-REG
OUTCOME
CANVAS
Program
SGLT2I: Cardiovascular Protection/CVOTs
SGLT-2i CVOT suggested a Possible Reno-protective Effect
in patients with reduced Kidney function
Kidney International 2019 96, 489-504DOI: (10.1016/j.kint.2019.02.033)
Copyright © 2019 International Society of Nephrology Terms and Conditions
CREDENCE
Canagliflozin and Renal Events in Diabetes with
Established Nephropathy Clinical Evaluation
Primary Aim of the CREDENCE Trial
To assess the effects of the SGLT2 inhibitor, canagliflozin, on
clinically important renal outcomes in people with T2DM and
established CKD.
Low Renal Risk Populations in CV Outcomes Trials
Low
Moderately
increased
High Very high
<30
30-44
45-59
60-90
≥90
GFRcategories
(mL/min/1.73m2)
Albuminuria categories (mg/g)
A1: <30 A2: 30-300 A3: >300
D
C E
DECLARE
CANVAS Program
EMPA-REG OUTCOME
Median
UACR
(mg/g)
13
12
18
Mean eGFR
(mL/min/1.73 m2)
85
76
74
Total of 29 sustained RRT events reported
across trials
Sustained RRT Events
DECLARE Not reported
CANVAS Program 18
EMPA-REG OUTCOME 11
D
C
E
CREDENCE : Results
• SGLT-2i reduced the risk of the primary outcome of ESKD, doubling of
serum creatinine, or renal or CV death by 30% (P = 0.00001)
• The results were consistent across a broad range of prespecified subgroups
• SGLT-2i also reduced the risk of the secondary outcome of ESKD,
doubling of serum creatinine, or renal death by 34% (P <0.001)
• Similar risk reductions were seen for exploratory outcomes assessing
components of the primary outcome
• ESKD: 32% lower (95% CI, 14–46)
• Dialysis, transplantation, or renal death: 28% lower (95% CI, 3–46)
• SGLT-2i attenuated the slope of chronic eGFR decline
by 2.7 mL/min/1.73 m2/year (1.9 vs 4.6)
Phase 3
312 Patients
Stage 3b CKD
6 -24 weeks
This randomized double-blind placebo-controlled trial of empagliflozin versus
matching placebo will recruit in 5,000 people with chronic kidney disease, with or
without diabetes and will continue for about 3-4 years to assess whether
empagliflozin reduces the risk of kidney disease progression or cardiovascular
death.
SGLT2I in Non Diabetic CKD
SGLT2I in Non-Diabetic Heart Disease
SGLT2 inhibitors currently approved or in development
Endothelin-1A receptor blockade
Endothelin and endothelin receptors in the renal and cardiovascular systems, Life Sciences, V 91:,13–14,2012
Endothelin-1A receptor blockade
Matthias Barton, BBA, Molecular bases of disease , 2010J. Clin. Med. 2015, 4(6), 1171-1192
Endothelin-1A receptor blockade
45%
The endothelin system and endothelin receptor antagonists. Karin Jandeleit-Dahm and Anna M. D. Watson,
Current opinion in nephrology and hypertension,2012,21 1,66-71
Limitations
• More fluid retention (36.6% vs. 32.3%, P = 0.022)
• More anemia (18.5% vs. 10.3%, P <0.0001)
• NNT 55
• ??? Design and Analysis
Mineralocorticoid receptor antagonists
Mineralocorticoid receptor antagonists
European heart journal 2016
Metabolism 2016
MRA : Evidence?
• MinerAlocorticoid Receptor Antagonist
Tolerability Study–Heart Failure (ARTS-HF),
• ARTS–Diabetic Nephropathy (ARTS-DN) study
• *Efficacy and Safety of Finerenone in Subjects
With Type 2 Diabetes Mellitus and Diabetic
Kidney Disease (FIDELIO-DKD)
• *Efficacy and Safety of Finerenone in Subjects
With Type 2 Diabetes Mellitus and the Clinical
Diagnosis of Diabetic Kidney Disease (FIGARO-
DKD)
Finerenone
The most promising
Reduce albuminuria
Less hypokalemia
GFR ????
Anti-inflammatory agents
Pérez-Morales et al Nephron clinical Practice , 2018
Hyperuricemia
• Lytvyn Y, Perkins BA, Cherney DZ. Uric acid as a biomarker and a therapeutic
target in diabetes. Can J Diabetes. 2015;39:239–246.
• Maahs DM, Caramori L, Cherney DZ, et al. Uric acid lowering to prevent kidney
function loss in diabetes: the Preventing Early Renal Function Loss (PERL)
allopurinol study. Curr Diab Rep. 2013;13:550–559.
Current data strongly suggest that UA is related to the development of
hypertension and nephropathy in patients with diabetes.
Pharmacologic lowering of UA is associated with renal and vascular protective
effects .
Lowering UA exerts antiproteinuric and antihypertensive effects and may prevent
renal function loss and provide vascular protection.
Still, we need larger and well designed studies.
Combination therapies : A future target
• SGLT2I – RAAS blockade – Diuretics
• SGLT2I – ET1AR antagonists in HF patients
• SGLT2I – DPP4I OR GLP-1 Ras
Proximal and Distal Natriuresis – BP lowering
Weight reduction – Improved HBAIc
The Exenatide Once Weekly Plus Dapagliflozin Once Daily Versus
Exenatide or Dapagliflozin Alone in Patients With Type 2 Diabetes
Inadequately Controlled With Metformin Monotherapy (DURATION-8)
DM
The target should be CardioRenal Outcomes,
Not HbA1c alone or CVOT only
Ongoing renal and cardiovascular outcome trials
in Type 2 Diabetes
Many things in the pipeline
Dm and kidney August 23 2019

Dm and kidney August 23 2019

  • 1.
    Diabetic Kidney Disease TreatmentUpdate Dr. Ala Sh. Ali FASN,FEBTM Consultant Nephrologist and Transplant Physician Nephrology and Renal Transplantation Centre The Medical City, Baghdad Thursday, September 5, 2019
  • 2.
    Disclosure I have nothingto disclose Thursday, September 5, 2019
  • 3.
    RCPE Nephrology inthe 21 century meeting 2019 With diabetic nephropathy remaining the leading cause of end-stage renal failure worldwide, the recent advances excited the nephrology world with evidence that it may be possible to reduce the risk of kidney failure and cardiovascular events in patients with DM and specially type 2 and kidney disease.
  • 4.
    Why ? •The leadingcause of ESRD •More understanding of the pathophysiology •The need for accurate prediction tools and not surrogates •To have better therapeutic strategies. •To compact CV morbidity and mortality.
  • 5.
    Global diabetic kidneydisease research from2000-2017 A bibliometric analysis 27,577 publications USA 7100 China 3659 Zou and Sun Medicine (2019) 98:6
  • 6.
    Glycemic control BP controlwith RAAS blockade But still there was no Evidence how to retard progression of CKD
  • 7.
    Old vs. Newdiagnostic approaches I • Proteinuria • Biopsy II • GFR and GFR trends • Circulating TNF receptors III • Omics • Molecular biopsy
  • 8.
    For which patient? When to act rapidly ? • 15% show rapid decline of GFR by > 15 ml/min • Significant and increasing albuminuria • Elevated TNF 1 receptors Usually progress to ESRD within 2-6 years Here Consider Age, Ethnicity and Comorbidities Still this needs to be validated
  • 9.
  • 10.
  • 11.
    A more tubulocentricview of diabetic kidney disease J Nephrol (2017) 30:701–717
  • 13.
    Metabolic derangements presentin diabetes contribute to renal hemodynamic changes of glomerular hyperfiltration. Joshua J. Neumiller et al. JASN 2017;28:2263-2274 ©2017 by American Society of Nephrology
  • 14.
    Tubuloglomerular Feedback Robert G.Carroll PhD, in Elsevier's Integrated Physiology, 2007
  • 15.
    J. Clin. Med.2015,4, 1325-1347
  • 16.
  • 17.
    Therapeutic Interventions • Sodium–glucosecotransporter 2 inhibitors. • Incretin-based agents: glucagon-like peptide-1 receptor agonists and dipeptidylpeptidase-4 inhibitors. • Endothelin-1A receptor blockade. • Mineralocorticoid receptor antagonists. • Anti-inflammatory agents.
  • 18.
    Incretin-based agents: dipeptidylpeptidase-4inhibitors • DPP-4 inhibition induces Natriuresis. • Due to increased stromal cell-derived factor-1a (SDF-1a), leading to a distal natriuresis beyond the macula densa. • As a consequence of the distal nature of the natriuresis, the increase in sodium delivery does not affect the macula densa. Consequently, renal function is not influenced by DPP-4 inhibition, as reflected by direct or indirect measures of GFR.
  • 19.
    DPP4 Inhibitors :Evidence ? • Trial to Evaluate Cardiovascular Outcomes After Treatment with Sitagliptin (TECOS). • Examination of Cardiovascular Outcomes With Alogliptin Versus Standard of Care (EXAMINE) trial, • Saxagliptin Assessment of Vascular Outcomes Recorded in Patients With Diabetes Mellitus–Thrombolysis in Myocardial Infarction (SAVOR-TIMI 53). • Modification of Albuminuria in Type 2 Diabetes Subjects With Renal Disease With Linagliptin (MARLINAT2D) Trial • *Cardiovascular and Renal Microvascular Outcome Study With Linagliptin in Patients With Type 2 Diabetes Mellitus (CARMELINA). • *Cardiovascular Outcome Study of Linagliptin Versus Glimepiride in Patients With Type 2 Diabetes (CAROLINA) trial.
  • 20.
    Incretin-based agents: glucagon-likepeptide-1 receptor agonists • Proximal tubular natriuresis, due to • Inhibition of sodium–hydrogen exchanger-3 • Significant increases in fractional excretion of sodium. • Stimulate TG feedback – Vasoconstriction • GLP-1 vasodilate the afferent arteriole more • Neutral effect on hemodynamics / GFR • Decrease proteinuria • Weight reduction • Effect through anti-inflammatory pathway.
  • 21.
    Glucagon-like peptide-1 receptoragonists : Evidence ? • Liraglutide Effect and Action in Diabetes: Evaluation of Cardiovascular Outcome Results (LEADER) trial. • The Trial to Evaluate Cardiovascular and Other Long-term Outcomes With Semaglutide in Subjects With Type 2 Diabetes (SUSTAIN-6). In both studies, the renal benefit was due to a reduced progression to macroalbuminuria. Given the apparent lack of effect on glomerular pressure, effects on albuminuria may instead be due to suppression of inflammation- related pathways.
  • 23.
  • 24.
    Sodium–glucose cotransporter 2inhibitors Joshua J. Neumiller et al. JASN 2017;28:2263-2274
  • 25.
    • CREDENCE beganbefore any CV outcomes trials had reported • Renal effects were not the primary focus of the CV outcomes trials Timeline of Major SGLT2 Inhibitor Trials 2014 2015 2016 2017 2018 2019 CREDENCE enrollment CREDENCE ended DECLARE EMPA-REG OUTCOME CANVAS Program
  • 26.
  • 27.
    SGLT-2i CVOT suggesteda Possible Reno-protective Effect in patients with reduced Kidney function
  • 29.
    Kidney International 201996, 489-504DOI: (10.1016/j.kint.2019.02.033) Copyright © 2019 International Society of Nephrology Terms and Conditions
  • 30.
    CREDENCE Canagliflozin and RenalEvents in Diabetes with Established Nephropathy Clinical Evaluation
  • 31.
    Primary Aim ofthe CREDENCE Trial To assess the effects of the SGLT2 inhibitor, canagliflozin, on clinically important renal outcomes in people with T2DM and established CKD.
  • 33.
    Low Renal RiskPopulations in CV Outcomes Trials Low Moderately increased High Very high <30 30-44 45-59 60-90 ≥90 GFRcategories (mL/min/1.73m2) Albuminuria categories (mg/g) A1: <30 A2: 30-300 A3: >300 D C E DECLARE CANVAS Program EMPA-REG OUTCOME Median UACR (mg/g) 13 12 18 Mean eGFR (mL/min/1.73 m2) 85 76 74 Total of 29 sustained RRT events reported across trials Sustained RRT Events DECLARE Not reported CANVAS Program 18 EMPA-REG OUTCOME 11 D C E
  • 34.
    CREDENCE : Results •SGLT-2i reduced the risk of the primary outcome of ESKD, doubling of serum creatinine, or renal or CV death by 30% (P = 0.00001) • The results were consistent across a broad range of prespecified subgroups • SGLT-2i also reduced the risk of the secondary outcome of ESKD, doubling of serum creatinine, or renal death by 34% (P <0.001) • Similar risk reductions were seen for exploratory outcomes assessing components of the primary outcome • ESKD: 32% lower (95% CI, 14–46) • Dialysis, transplantation, or renal death: 28% lower (95% CI, 3–46) • SGLT-2i attenuated the slope of chronic eGFR decline by 2.7 mL/min/1.73 m2/year (1.9 vs 4.6)
  • 35.
    Phase 3 312 Patients Stage3b CKD 6 -24 weeks
  • 37.
    This randomized double-blindplacebo-controlled trial of empagliflozin versus matching placebo will recruit in 5,000 people with chronic kidney disease, with or without diabetes and will continue for about 3-4 years to assess whether empagliflozin reduces the risk of kidney disease progression or cardiovascular death.
  • 38.
    SGLT2I in NonDiabetic CKD
  • 39.
  • 41.
    SGLT2 inhibitors currentlyapproved or in development
  • 42.
    Endothelin-1A receptor blockade Endothelinand endothelin receptors in the renal and cardiovascular systems, Life Sciences, V 91:,13–14,2012
  • 43.
    Endothelin-1A receptor blockade MatthiasBarton, BBA, Molecular bases of disease , 2010J. Clin. Med. 2015, 4(6), 1171-1192
  • 44.
    Endothelin-1A receptor blockade 45% Theendothelin system and endothelin receptor antagonists. Karin Jandeleit-Dahm and Anna M. D. Watson, Current opinion in nephrology and hypertension,2012,21 1,66-71
  • 46.
    Limitations • More fluidretention (36.6% vs. 32.3%, P = 0.022) • More anemia (18.5% vs. 10.3%, P <0.0001) • NNT 55 • ??? Design and Analysis
  • 47.
  • 48.
    Mineralocorticoid receptor antagonists Europeanheart journal 2016 Metabolism 2016
  • 49.
    MRA : Evidence? •MinerAlocorticoid Receptor Antagonist Tolerability Study–Heart Failure (ARTS-HF), • ARTS–Diabetic Nephropathy (ARTS-DN) study • *Efficacy and Safety of Finerenone in Subjects With Type 2 Diabetes Mellitus and Diabetic Kidney Disease (FIDELIO-DKD) • *Efficacy and Safety of Finerenone in Subjects With Type 2 Diabetes Mellitus and the Clinical Diagnosis of Diabetic Kidney Disease (FIGARO- DKD) Finerenone The most promising Reduce albuminuria Less hypokalemia GFR ????
  • 50.
    Anti-inflammatory agents Pérez-Morales etal Nephron clinical Practice , 2018
  • 51.
    Hyperuricemia • Lytvyn Y,Perkins BA, Cherney DZ. Uric acid as a biomarker and a therapeutic target in diabetes. Can J Diabetes. 2015;39:239–246. • Maahs DM, Caramori L, Cherney DZ, et al. Uric acid lowering to prevent kidney function loss in diabetes: the Preventing Early Renal Function Loss (PERL) allopurinol study. Curr Diab Rep. 2013;13:550–559. Current data strongly suggest that UA is related to the development of hypertension and nephropathy in patients with diabetes. Pharmacologic lowering of UA is associated with renal and vascular protective effects . Lowering UA exerts antiproteinuric and antihypertensive effects and may prevent renal function loss and provide vascular protection. Still, we need larger and well designed studies.
  • 52.
    Combination therapies :A future target • SGLT2I – RAAS blockade – Diuretics • SGLT2I – ET1AR antagonists in HF patients • SGLT2I – DPP4I OR GLP-1 Ras Proximal and Distal Natriuresis – BP lowering Weight reduction – Improved HBAIc The Exenatide Once Weekly Plus Dapagliflozin Once Daily Versus Exenatide or Dapagliflozin Alone in Patients With Type 2 Diabetes Inadequately Controlled With Metformin Monotherapy (DURATION-8)
  • 53.
    DM The target shouldbe CardioRenal Outcomes, Not HbA1c alone or CVOT only
  • 54.
    Ongoing renal andcardiovascular outcome trials in Type 2 Diabetes
  • 55.
    Many things inthe pipeline