A thorough discussion about the Assessment and Management of Patients with Diabetes Mellitus   Prepared by: Dave Jay S. Manriquez RN.
Diabetes Mellitus A heterogeneous group of disorders characterized by an elevation in the level of glucose in the blood. In Diabetes there may be a decrease in the body’s ability to respond to insulin and/or a decrease or absence of insulin produced by the pancreas.
Diabetes Mellitus The resulting hyperglycemia may lead to acute metabolic complications such as diabetic ketoacidosis and hyperosmolar nonketotic syndrome.  Long term hyperglycemia may contribute to chronic microvascular complications, neuropathic complications, and macrovascular diseases.
How will you know if you are a diabetic?  If you urinate frequently, experience excessive thirst and unexplained weight loss.  If your casual blood sugar (plasma glucose) level is higher than 200mg/dl.  If you have fasting plasma glucose level of not more than 126mg/dl.
Who are at risk of diabetes?   children of diabetics  obese people  people with hypertension  people with high cholesterol levels people with sedentary lifestyles
Types of Diabetes Type 1 : Insulin-dependent diabetes mellitus Type 2 : Non-insulin-dependent diabetes mellitus Diabetes mellitus associated with other conditions or syndromes Gestational diabetes mellitus
Types of Diabetes Type 1: About 5% to 10% of people with Diabetes. A form of diabetes wherein there is inadequate amounts of insulin are produced by the pancreas, resulting in the need for insulin injections to control the blood glucose. It is also characterized by sudden onset usually before the age of 30 years. Type 2: About 90% to 95% of people with Diabetes. Cause by a decrease in the sensitivity of the cells to insulin and the decrease in the amount of insulin produced. It can be treated with diet, oral hypoglycemic agents and insulin injections. It occurs most frequently in people who are over 30 years of age and obese.
Learn More about Diabetes Mellitus with this Song Rap….
Epidemiology Diabetes is the third leading cause of death by disease, mostly because of the high rate of coronary artery disease among people with diabetes. Diabetes is the leading cause of new blindness (among 25 to 74 years old) and nontraumatic amputations in the United States. 25% of patients on dialysis have diabetes. Hispanic, black, and some Native American populations have a higher rate of diabetes than the white populations.
Epidemiology Diabetes in 2007 23.6 million — Number of Americans who had diabetes  12.2 million — Number of Americans 60 and older with diabetes  5.7 million — Number of undiagnosed cases of diabetes  1.6 million — Number of new cases of diabetes in adults 186,300 — Number of people younger than 20 with diabetes $174 billion — Economic cost of diabetes Source: American Diabetes Association
 
Epidemiology There are 2.8 million Filipinos who were diagnosed with diabetes. From 1993 to 1997, 2.1 percent of the deaths recorded are due to diabetes and annually the cases of diabetes continue to increase by 2.5 percent.
What is an Insulin? Secreted by the beta cells, which are one of four types of cells in the islets of langerhans in the pancreas. It is considered to be an anabolic, or storage, hormone. When a meal is eaten, insulin secretion increases and moves glucose from the circulation into muscle, liver, and fat cells. During “fasting periods” (between meals and overnight) there is a lower production of insulin accompanied by an increased release of another pancreatic hormone the glucagon. The net effect of the balance between insulin and glucagon levels is to maintain a constant level of glucose in the blood through release of glucose from the liver.
The Pancreas….
Learn more about pancreas with this video presentation….
Insulin Functions…. Stimulates storage of glucose in the liver and muscle (in the form of glycogen). Enhances storage of dietary fat in adipose tissue. Accelerates transport of amino acids (derived from dietary protein) into the cells. Insulin also inhibits the breakdown of stored glucose, protein, and fat.
Learn More About Insulin with this video presentation….
Classification of Diabetes Mellitus and Related Glucose Intolerance Etiology includes obesity, heredity, and environmental factors Oral hypoglycemic agents may improve blood glucose level Acute complication: hyperosmolar nonketotic syndrome Adult onset diabetes Maturity onset diabetes Ketosis resistant diabetes Stable diabetes Type 2: Non-insulin-dependent diabetes (NIDDM) Etiology includes genetic, immunologic, and or environmental factors Need insulin to preserve life Acute complication of hyperglycemia: diabetic ketoacidosis Juvenile diabetes Ketosis prone diabetes Brittle diabetes Type 1: Insulin – dependent diabetes mellitus (IDDM) Clinical Characteristics Previous Classifications Current Classification
Classification of Diabetes Mellitus and Related Glucose Intolerance Onset during pregnanacy 2 nd  and 3 rd  trimester Due to hormones secreted by placenta , which inhibit the action of insulin Risk factor: obesity, age over 30, family hx of diabetes, previous large babies (over 9lb) Gestational diabetes Gestational diabetes Accompanied by conditions known or suspected to cause the disease: pancreatic diseases; hormonal abnormalities; drug such as glucocorticoids and estrogen containing preparations Secondary diabetes Diabetes mellitus associated with other conditions or syndromes Clinical Characteristics Previous Classifications Current Classification
Classification of Diabetes Mellitus and Related Glucose Intolerance Previous history of hyperglycemia (eg. Pregnancy or illness) No hx of glucose intolerance but increase risk of diabetes due to family hx, obese, race Latent diabetes Prediabetes Previous abnormality of glucose tolerance Potential abnormality of glucose tolerance Blood glucose levels between normal and that of diabetes 25% eventually develop diabetes May be obese or nonobese; obese should reduce weight  Borderline diabetes Chemical diabetes Subclinical diabetes Asymptomatic diabetes Impaired glucose intolerance Clinical Characteristics Previous Classifications Current Classification
Etiology of Type 1 Diabetes Combination of Genetic, Immunologic, and possibly Environmental factors contribute to beta cells destruction. Genetic  – People do not inherit type 1 DM itself; rather, they inherit a genetic predisposition, or tendency, toward developing type 1 DM. This genetic tendency has been found in people with certain HLA (human leukocyte antigen) types. 95% of patients with type 1 diabetes exhibit specific HLA types (DR3 or DR4). The risk of developing type 1 DM is increased 3-5 times in people who have one of these two HLA types.
Etiology of Type 1 Diabetes Immunologic  – Abnormal response in which antibodies are directed against normal tissues as if they are foreign. Auto antibodies against islet cells and against endogenous (internal) insulin have been detected in people at the time of diagnosis. Environmental  – Certain viruses or toxins may precipitate the autoimmune process that leads to beta cell destruction.
Learn more about Diabetes Mellitus Type 1 with this video presentation….
Etiology of Type 2 Diabetes The exact mechanisms that lead to insulin resistance and impaired insulin secretion in type 2 are still unknown at this time. But they say Genetic factor play an important role in developing insulin resistance. There are certain risk factors: Age (insulin resistance tends to occur with age over 65) Obesity Family history Ethnic group (Hispanic and American Indians)
Learn   more   about Diabetes Mellitus Type 2 with this video presentations….
World Health Organization Diagnostic Criteria for Diabetes Mellitus in Adults On at least two occasions: Random plasma glucose > 200mg/dl Fasting plasma glucose > 140mg/dl 2-hour sample during 75g OGTT (Oral Glucose Tolerance Test)  > 200mg/dl OGTT  – The patient ingest high CHO (150-300g) meals for 3 days preceding the test. After an overnight fast, a blood sample is drawn. Then a 75g CHO load, usually in the form of carbonated sugar beverage (Glucola), is given to patient. The patient is instructed to sit quietly, avoid exercise, smoking, coffee, and any other oral intake except water. WHO recommends that after 2 hours a blood sample is drawn after glucose ingestion.
Learn more about Blood Glucose Monitoring with this video presentation….
 
 
 
 
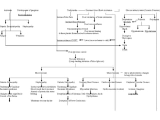
Complications of Diabetes Acute Complications: result from an imbalance in the treatment regimen. Hypoglycemia (low blood sugar), which is also called insulin reaction or insulin shock. Hyperglycemia (high blood sugar), which, if uncontrolled, may lead to diabetic ketoacidosis (DKA) in type 1 diabetes or hyperosmolar nonketotic syndrome (HNKS) in type 2 diabetes.
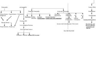
Complications of Diabetes Chronic Complications of type 1 and type 2 diabetes generally occur 10 to 15 years after the onset of diabetes. Macrovascular (large vessel) disease – affecting coronary peripheral vascular, and cerebrovascular circulations. Microvascular (small vessel) disease – affecting the eyes (retinopathy) and kidneys (nephropathy). Neuropathic diseases – affecting sensorimotor and autonomic nerves and contributing to such problems aqs impotence and foot ulcers.
Learn more about Chronic Complications of Diabetes with this video presentation….
Misconceptions Related to Diabetes and Its Treatment The reason that diabetes develops initially is that there is a decrease in the amount of insulin in the body or a decrease in the ability of insulin to control the blood glucose level. There are several different types of sugars (simple carbohydrates) that increase blood glucose level. Dessert foods often contain sucrose. Even if the juice is labeled “unsweetened”, there is still natural fruit sugar in the product, which causes elevations in the glucose level. Diabetes is caused by eating too much sugar. Sugar is found only in dessert foods. Nurse’s Response Misconception
Misconceptions Related to Diabetes and Its Treatment It is important for the patient to realize that it is not feasible or advisable  to remove all sources of sugar from the diet. There are nutritious foods such as fruit that contain sugar and that should be included in the meal plan. During period of acute stress (such as illness/surgery) or when receiving certain medications that cause elevations in blood glucose, some patients with type 2 diabetes will require insulin. The only diet change needed in the treatment of diabetes is to stop eating sugar. Once insulin injections are started (for treatment of type 2 diabetes) they can never be discontinued. Nurse’s Response Misconception
Misconceptions Related to Diabetes and Its Treatment Explain to the patient that, unlike other medications that are given in standard doses, there is not a standard dose of insulin that is effective for all patients. It is imp’t to instruct patients that many diff. factors may affect the ability of insulin to lower glucose such as obesity,puberty,illness. Explain to patients that there is normally a variation in blood glucose levels, with the lowest level before meals and the highest 1 to 2 hours after eating. If increasing doses of insulin are needed to control the blood glucose, the diabetes must be getting “worse”. Blood glucose levels remain the same throughout the day. Nurse’s Response Misconception
Misconceptions Related to Diabetes and Its Treatment It must be explained to the patient that factors such as elevated blood glucose and elevated blood pressure levels (and not insulin therapy) contribute to some of the diabetic complications. Explain to the patient that directly testing the blood is the most accurate method of measuring the glucose level. The urine glucose test, w/c measures the amt. of glucose that has spilled into the urine since the bladder last emptied, is only indirect way of determining glucose level in the blood.  Insulin causes blindness (or other diabetic complications. Urine and blood glucose testing are interchangeable. (they provide the same information) Nurse’s Response Misconception
Misconceptions Related to Diabetes and Its Treatment The patient must be reassured that insulin is injected into the fat tissue on the back of the arm (or on the abdomen, thigh, or hip) and that the needle is much shorter than that used for venipuncture. This maybe related to misconception that insulin is injected directly to the vein. Reassure patients that the main danger in having air bubbles in the insulin syringe is that the amount of insulin being injected is less than the required dosage. Insulin must be injected directly into the vein. There is extreme danger in injecting insulin if there are any air bubbles in the syringe. Nurse’s Response Misconception
Morning Hyperglycemia Insulin Waning  – Progressive rise in blood glucose from bedtime to morning.  TT : Increase evening dose of intermediate or long acting insulin. Dawn Phenomenon  – Relatively normal blood glucose until about 3am when the level begins to rise.  TT : Change time of injection of evening intermediate acting insulin from dinner time to bedtime. Somogyi Effect  – Normal or elevated glucose at bedtime, a decrease at 2-3am to hypoglycemic levels, and a subsequent increase caused by the production of counter regulatory hormones.  TT : Decrease dose of evening intermediate acting insulin or increase evening snack.
Foot and Leg Problems in Diabetes 55% to 75% of lower extremity amputations are performed on people with Diabetes. 50% of these amputations are preventable, provided patients are taught preventive foot care measures and practice preventive foot care on a daily basis. Three diabetic complications contribute to the increased risk of foot infections. They are: A. Neuropathy  – Sensory neuropathy leads to loss of pain and pressure sensation, and autonomic neuropathy leads to increased dryness and fissuring of the skin (secondary to decreased sweating).
Foot and Leg Problems in Diabetes B. Peripheral vascular disease  – Poor circulation of the lower extremities contributes to poor wound healing and the development of gangrene. C. Immunocompromise  – Hyperglycemia impairs the ability of specialized leukocytes to destroy bacteria. Thus, in poorly controlled diabetes there is a lowered resistance to certain infections. Diabetic foot ulcer begins with a soft tissue injury of the foot, the injury or fissure may go unnoticed until a serious infection has developed. Drainage, swelling, redness (from cellulitis) of the leg, or gangrene may be the first sign of foot problems that the patient notices
Foot and Leg Problems in Diabetes Treatment of foot ulcers involves bed rest, antibiotics, and debridement. In peripheral vascular diseases, foot ulcers may not heal because of the decreased ability of oxygen, nutrients, and antibotics to reach the injured tissue. Amputation may be necessary to prevent further spread of infection. Foot Assessment and Foot Care instruction are most important in dealing with patient who are high risk of developing foot ulcers. Duration of diabetes over 10 years Age over 40 years History of smoking Decreased peripheral pulses Decreased sensation Anatomic deformities or pressure areas (such as calluses) History of previous foot ulcers or amputation
Foot Care…. Preventive foot care includes properly bathing, drying, and lubricating feet (care must be taken not to allow moisture to accumulate from water or lotion between the toes.) Feet must be inspected on a daily basis for any redness, blisters, fissures, calluses or ulcerations. The interior surface of the shoes should be inspected for any rough spots or foreign objects. Feet should be examined on a regular basis by a podiatrist, physician, or nurse.
Foot Care…. Patients with thick toenails should see the podiatrist routinely for shaving of calluses and trimming of nails. Patients should be taught to wear well-fitting, closed toe shoes. High risk behaviors should be avoided, such as walking barefoot, using heating pads on the feet, wearing open toed shoes, and shaving calluses. Toenails should be trimmed straight across without rounding the corners.
Types (Levels) of Amputations   Amputations can be divided into two types: minor and major.  Minor or limited amputations  are amputations where only a toe or part of the foot is removed. A  ray amputation  is a particular form of minor amputation where a toe and part of the corresponding metatarsal bone is removed; and the wound is usually left open to heal. This sort of operation is performed frequently for foot infections in patients with diabetes. A partial foot amputation through the metatarsal bones is called  transmetatarsal (TM) amputation.
A Gangrene Foot….
Transmetatarsal (TM) amputation
Types (Levels) of Amputations Major amputations are amputations where part of the leg is removed.  These are usually:  below the knee, called  transtibial (TT) amputation, or  above the knee, called  transfemoral (TF) amputation. Occasionally an amputation of just the foot can be performed with a cut through the ankle joint.  Below the knee operation (transtibial amuptation), the bone in the lower leg (tibia) is divided about 12-15 cm below the knee joint. This produces a good size stump to which a prosthesis can be fitted.
BELOW KNEE AMPUTATION DUE TO ISCHEMIA NECROSIS
Learn more about Diabetic Foot Care with this video presentation….
What can you do to control your blood sugar? 1. Diet Therapy  * Avoid simple sugars like cakes and chocolates. Instead have complex carbohydrated like rice, pasta, cereals and fresh fruits. * Do not skip or delay meals. It causes fluctuations in blood sugar levels. * Eat more fiber-rich foods like vegetables. * Cut down on salt. * Avoid alcohol. Dietary guidelines recommend no more than two drinks for men and no more than one drink per day for women.
2. Exercise   Regular exercise is an important part of diabetes control. Daily exercise . . . * Improves cardiovascular fitness * Helps insulin to work better and lower blood sugar * Lowers blood pressure and cholesterol levels * Reduces body fat and controls body weight Exercise at least 3 time a week for ate least 30 minutes each session. Always carry quick sugar sources like candy or softdrink to avoid hypoglycemia (low blood sugar) during and after exercise.
3. Control your weight  If you are overweight or obese, start weight reduction by diet and exercise. This improves your cardiovascular risk profile. * It lowers your blood sugar * It improves your lipid profile * It improves your blood pressure control 4. Quit smoking. Smoking is harmful to your health.
5. Maintain a normal blood pressure. Since having hypertension puts a person at high risk of cardiovascular disease, especially if it is associated with diabetes, reliable BP monitoring and control is recommended.
There are drug therapies using oral hypoglycemic agents. Your doctor can prescribe one or two agent, depending on which is appropriate for you. 1. Sulfonylurea – Glibenclamide, Gliclazide, Glipizide, Glimepiride, Repaglinide 2. Biguanide – Metformin 3. Alpha-glucosidase Inhibitors – Acarbose 4. Thiazolidindione – Troglitazone, Rosiglitazone, Proglitazone.
Insulin Therapy…. Insulin preparation vary according to four main characteristics: time course of action, concentration, species (source), and manufacturer. Time course  – Insulin may be grouped into 3 main categories based on onset, peak, duration of action. Concentration  – Most common concentration of insulin in the united states is U-100. Means that there are 100 units of insulin per 1 cubic centimeter. 100 units of U-100 is 1 ml, 50 units of U-100 is 1/2ml.  Species  – Derived from pancreas of cows and pigs and conversion of this insulin to human insulin.  Manufacturer  – Lilly human insulin – “Humulin” and Novo Nordisk human insulin – “Novolin”
Insulin Therapy…. Cloudy 30 to 36 hours or greater 14 to 20 hours 6 to 8 hours Long acting insulin Ultralente Cloudy Cloudy 20 to 24 hours Same 8 to 16 hours Same 3 to 4 hours Same Intermediate acting insulin NPH Lente Clear Clear 6 to 8 hours 8 to 12 hours 2 to 4 hours 4 to 6 hours ½ to 1 hour 1 to 2 hours Short acting insulin Regular Semilente CONSISTENCY DURATION PEAK ONSET
Learn more about Insulin Preparation and Injecting Insulin with this video presentation….
Remember If you have the classic symptoms of diabetes: * See your doctor for blood sugar testing * Start dieting * Eat plenty of vegetables * Avoid sweets such as chocolates and cakes * Cut down on fatty foods * Exercise regularly * If you are obese, try to lose some weight * Avoid alcohol drinking and stop smoking * If you are hypertensive, consult your doctor for advice and management
DOH Calendar of Events July 2008 > National Blood Donors Month > Nutrition Month > National Disaster Consciousness Week (1-7) > World Population Day (11) > National Disability Prevention and Rehabilitation  Week (14-20) > National Diabetes Awareness Week (14-20)  
DOH Calendar of Events November 2008 > Cancer Pain Awareness Month > Filariasis Awareness Month > Malaria Awareness Month > Traditional and Alternative Health Care Month > Chronic Obstructive Pulmonary Disease (COPD)  Awareness Week (3-9)   > National Skin Disease Detection and Prevention Week  (10-16) > National Food Fortification Day (7) > Deaf Awareness Week (10-16) > World Diabetes Day (14) > Drug Abuse Prevention and Control Week (17-23) > Population and Development Week (23-29)
Doctor’s View about Diabetes Mellitus 1 & 2 thru video presentations….
THANK YOU  VERY MUCH FOR WATCHING  AND LISTENING

Diabetes Mellitus

  • 1.
    A thorough discussionabout the Assessment and Management of Patients with Diabetes Mellitus Prepared by: Dave Jay S. Manriquez RN.
  • 2.
    Diabetes Mellitus Aheterogeneous group of disorders characterized by an elevation in the level of glucose in the blood. In Diabetes there may be a decrease in the body’s ability to respond to insulin and/or a decrease or absence of insulin produced by the pancreas.
  • 3.
    Diabetes Mellitus Theresulting hyperglycemia may lead to acute metabolic complications such as diabetic ketoacidosis and hyperosmolar nonketotic syndrome. Long term hyperglycemia may contribute to chronic microvascular complications, neuropathic complications, and macrovascular diseases.
  • 4.
    How will youknow if you are a diabetic? If you urinate frequently, experience excessive thirst and unexplained weight loss. If your casual blood sugar (plasma glucose) level is higher than 200mg/dl. If you have fasting plasma glucose level of not more than 126mg/dl.
  • 5.
    Who are atrisk of diabetes? children of diabetics obese people people with hypertension people with high cholesterol levels people with sedentary lifestyles
  • 6.
    Types of DiabetesType 1 : Insulin-dependent diabetes mellitus Type 2 : Non-insulin-dependent diabetes mellitus Diabetes mellitus associated with other conditions or syndromes Gestational diabetes mellitus
  • 7.
    Types of DiabetesType 1: About 5% to 10% of people with Diabetes. A form of diabetes wherein there is inadequate amounts of insulin are produced by the pancreas, resulting in the need for insulin injections to control the blood glucose. It is also characterized by sudden onset usually before the age of 30 years. Type 2: About 90% to 95% of people with Diabetes. Cause by a decrease in the sensitivity of the cells to insulin and the decrease in the amount of insulin produced. It can be treated with diet, oral hypoglycemic agents and insulin injections. It occurs most frequently in people who are over 30 years of age and obese.
  • 8.
    Learn More aboutDiabetes Mellitus with this Song Rap….
  • 9.
    Epidemiology Diabetes isthe third leading cause of death by disease, mostly because of the high rate of coronary artery disease among people with diabetes. Diabetes is the leading cause of new blindness (among 25 to 74 years old) and nontraumatic amputations in the United States. 25% of patients on dialysis have diabetes. Hispanic, black, and some Native American populations have a higher rate of diabetes than the white populations.
  • 10.
    Epidemiology Diabetes in2007 23.6 million — Number of Americans who had diabetes 12.2 million — Number of Americans 60 and older with diabetes 5.7 million — Number of undiagnosed cases of diabetes 1.6 million — Number of new cases of diabetes in adults 186,300 — Number of people younger than 20 with diabetes $174 billion — Economic cost of diabetes Source: American Diabetes Association
  • 11.
  • 12.
    Epidemiology There are2.8 million Filipinos who were diagnosed with diabetes. From 1993 to 1997, 2.1 percent of the deaths recorded are due to diabetes and annually the cases of diabetes continue to increase by 2.5 percent.
  • 13.
    What is anInsulin? Secreted by the beta cells, which are one of four types of cells in the islets of langerhans in the pancreas. It is considered to be an anabolic, or storage, hormone. When a meal is eaten, insulin secretion increases and moves glucose from the circulation into muscle, liver, and fat cells. During “fasting periods” (between meals and overnight) there is a lower production of insulin accompanied by an increased release of another pancreatic hormone the glucagon. The net effect of the balance between insulin and glucagon levels is to maintain a constant level of glucose in the blood through release of glucose from the liver.
  • 14.
  • 15.
    Learn more aboutpancreas with this video presentation….
  • 16.
    Insulin Functions…. Stimulatesstorage of glucose in the liver and muscle (in the form of glycogen). Enhances storage of dietary fat in adipose tissue. Accelerates transport of amino acids (derived from dietary protein) into the cells. Insulin also inhibits the breakdown of stored glucose, protein, and fat.
  • 17.
    Learn More AboutInsulin with this video presentation….
  • 18.
    Classification of DiabetesMellitus and Related Glucose Intolerance Etiology includes obesity, heredity, and environmental factors Oral hypoglycemic agents may improve blood glucose level Acute complication: hyperosmolar nonketotic syndrome Adult onset diabetes Maturity onset diabetes Ketosis resistant diabetes Stable diabetes Type 2: Non-insulin-dependent diabetes (NIDDM) Etiology includes genetic, immunologic, and or environmental factors Need insulin to preserve life Acute complication of hyperglycemia: diabetic ketoacidosis Juvenile diabetes Ketosis prone diabetes Brittle diabetes Type 1: Insulin – dependent diabetes mellitus (IDDM) Clinical Characteristics Previous Classifications Current Classification
  • 19.
    Classification of DiabetesMellitus and Related Glucose Intolerance Onset during pregnanacy 2 nd and 3 rd trimester Due to hormones secreted by placenta , which inhibit the action of insulin Risk factor: obesity, age over 30, family hx of diabetes, previous large babies (over 9lb) Gestational diabetes Gestational diabetes Accompanied by conditions known or suspected to cause the disease: pancreatic diseases; hormonal abnormalities; drug such as glucocorticoids and estrogen containing preparations Secondary diabetes Diabetes mellitus associated with other conditions or syndromes Clinical Characteristics Previous Classifications Current Classification
  • 20.
    Classification of DiabetesMellitus and Related Glucose Intolerance Previous history of hyperglycemia (eg. Pregnancy or illness) No hx of glucose intolerance but increase risk of diabetes due to family hx, obese, race Latent diabetes Prediabetes Previous abnormality of glucose tolerance Potential abnormality of glucose tolerance Blood glucose levels between normal and that of diabetes 25% eventually develop diabetes May be obese or nonobese; obese should reduce weight Borderline diabetes Chemical diabetes Subclinical diabetes Asymptomatic diabetes Impaired glucose intolerance Clinical Characteristics Previous Classifications Current Classification
  • 21.
    Etiology of Type1 Diabetes Combination of Genetic, Immunologic, and possibly Environmental factors contribute to beta cells destruction. Genetic – People do not inherit type 1 DM itself; rather, they inherit a genetic predisposition, or tendency, toward developing type 1 DM. This genetic tendency has been found in people with certain HLA (human leukocyte antigen) types. 95% of patients with type 1 diabetes exhibit specific HLA types (DR3 or DR4). The risk of developing type 1 DM is increased 3-5 times in people who have one of these two HLA types.
  • 22.
    Etiology of Type1 Diabetes Immunologic – Abnormal response in which antibodies are directed against normal tissues as if they are foreign. Auto antibodies against islet cells and against endogenous (internal) insulin have been detected in people at the time of diagnosis. Environmental – Certain viruses or toxins may precipitate the autoimmune process that leads to beta cell destruction.
  • 23.
    Learn more aboutDiabetes Mellitus Type 1 with this video presentation….
  • 24.
    Etiology of Type2 Diabetes The exact mechanisms that lead to insulin resistance and impaired insulin secretion in type 2 are still unknown at this time. But they say Genetic factor play an important role in developing insulin resistance. There are certain risk factors: Age (insulin resistance tends to occur with age over 65) Obesity Family history Ethnic group (Hispanic and American Indians)
  • 25.
    Learn more about Diabetes Mellitus Type 2 with this video presentations….
  • 26.
    World Health OrganizationDiagnostic Criteria for Diabetes Mellitus in Adults On at least two occasions: Random plasma glucose > 200mg/dl Fasting plasma glucose > 140mg/dl 2-hour sample during 75g OGTT (Oral Glucose Tolerance Test) > 200mg/dl OGTT – The patient ingest high CHO (150-300g) meals for 3 days preceding the test. After an overnight fast, a blood sample is drawn. Then a 75g CHO load, usually in the form of carbonated sugar beverage (Glucola), is given to patient. The patient is instructed to sit quietly, avoid exercise, smoking, coffee, and any other oral intake except water. WHO recommends that after 2 hours a blood sample is drawn after glucose ingestion.
  • 27.
    Learn more aboutBlood Glucose Monitoring with this video presentation….
  • 28.
  • 29.
  • 30.
  • 31.
  • 32.
    Complications of DiabetesAcute Complications: result from an imbalance in the treatment regimen. Hypoglycemia (low blood sugar), which is also called insulin reaction or insulin shock. Hyperglycemia (high blood sugar), which, if uncontrolled, may lead to diabetic ketoacidosis (DKA) in type 1 diabetes or hyperosmolar nonketotic syndrome (HNKS) in type 2 diabetes.
  • 33.
    Complications of DiabetesChronic Complications of type 1 and type 2 diabetes generally occur 10 to 15 years after the onset of diabetes. Macrovascular (large vessel) disease – affecting coronary peripheral vascular, and cerebrovascular circulations. Microvascular (small vessel) disease – affecting the eyes (retinopathy) and kidneys (nephropathy). Neuropathic diseases – affecting sensorimotor and autonomic nerves and contributing to such problems aqs impotence and foot ulcers.
  • 34.
    Learn more aboutChronic Complications of Diabetes with this video presentation….
  • 35.
    Misconceptions Related toDiabetes and Its Treatment The reason that diabetes develops initially is that there is a decrease in the amount of insulin in the body or a decrease in the ability of insulin to control the blood glucose level. There are several different types of sugars (simple carbohydrates) that increase blood glucose level. Dessert foods often contain sucrose. Even if the juice is labeled “unsweetened”, there is still natural fruit sugar in the product, which causes elevations in the glucose level. Diabetes is caused by eating too much sugar. Sugar is found only in dessert foods. Nurse’s Response Misconception
  • 36.
    Misconceptions Related toDiabetes and Its Treatment It is important for the patient to realize that it is not feasible or advisable to remove all sources of sugar from the diet. There are nutritious foods such as fruit that contain sugar and that should be included in the meal plan. During period of acute stress (such as illness/surgery) or when receiving certain medications that cause elevations in blood glucose, some patients with type 2 diabetes will require insulin. The only diet change needed in the treatment of diabetes is to stop eating sugar. Once insulin injections are started (for treatment of type 2 diabetes) they can never be discontinued. Nurse’s Response Misconception
  • 37.
    Misconceptions Related toDiabetes and Its Treatment Explain to the patient that, unlike other medications that are given in standard doses, there is not a standard dose of insulin that is effective for all patients. It is imp’t to instruct patients that many diff. factors may affect the ability of insulin to lower glucose such as obesity,puberty,illness. Explain to patients that there is normally a variation in blood glucose levels, with the lowest level before meals and the highest 1 to 2 hours after eating. If increasing doses of insulin are needed to control the blood glucose, the diabetes must be getting “worse”. Blood glucose levels remain the same throughout the day. Nurse’s Response Misconception
  • 38.
    Misconceptions Related toDiabetes and Its Treatment It must be explained to the patient that factors such as elevated blood glucose and elevated blood pressure levels (and not insulin therapy) contribute to some of the diabetic complications. Explain to the patient that directly testing the blood is the most accurate method of measuring the glucose level. The urine glucose test, w/c measures the amt. of glucose that has spilled into the urine since the bladder last emptied, is only indirect way of determining glucose level in the blood. Insulin causes blindness (or other diabetic complications. Urine and blood glucose testing are interchangeable. (they provide the same information) Nurse’s Response Misconception
  • 39.
    Misconceptions Related toDiabetes and Its Treatment The patient must be reassured that insulin is injected into the fat tissue on the back of the arm (or on the abdomen, thigh, or hip) and that the needle is much shorter than that used for venipuncture. This maybe related to misconception that insulin is injected directly to the vein. Reassure patients that the main danger in having air bubbles in the insulin syringe is that the amount of insulin being injected is less than the required dosage. Insulin must be injected directly into the vein. There is extreme danger in injecting insulin if there are any air bubbles in the syringe. Nurse’s Response Misconception
  • 40.
    Morning Hyperglycemia InsulinWaning – Progressive rise in blood glucose from bedtime to morning. TT : Increase evening dose of intermediate or long acting insulin. Dawn Phenomenon – Relatively normal blood glucose until about 3am when the level begins to rise. TT : Change time of injection of evening intermediate acting insulin from dinner time to bedtime. Somogyi Effect – Normal or elevated glucose at bedtime, a decrease at 2-3am to hypoglycemic levels, and a subsequent increase caused by the production of counter regulatory hormones. TT : Decrease dose of evening intermediate acting insulin or increase evening snack.
  • 41.
    Foot and LegProblems in Diabetes 55% to 75% of lower extremity amputations are performed on people with Diabetes. 50% of these amputations are preventable, provided patients are taught preventive foot care measures and practice preventive foot care on a daily basis. Three diabetic complications contribute to the increased risk of foot infections. They are: A. Neuropathy – Sensory neuropathy leads to loss of pain and pressure sensation, and autonomic neuropathy leads to increased dryness and fissuring of the skin (secondary to decreased sweating).
  • 42.
    Foot and LegProblems in Diabetes B. Peripheral vascular disease – Poor circulation of the lower extremities contributes to poor wound healing and the development of gangrene. C. Immunocompromise – Hyperglycemia impairs the ability of specialized leukocytes to destroy bacteria. Thus, in poorly controlled diabetes there is a lowered resistance to certain infections. Diabetic foot ulcer begins with a soft tissue injury of the foot, the injury or fissure may go unnoticed until a serious infection has developed. Drainage, swelling, redness (from cellulitis) of the leg, or gangrene may be the first sign of foot problems that the patient notices
  • 43.
    Foot and LegProblems in Diabetes Treatment of foot ulcers involves bed rest, antibiotics, and debridement. In peripheral vascular diseases, foot ulcers may not heal because of the decreased ability of oxygen, nutrients, and antibotics to reach the injured tissue. Amputation may be necessary to prevent further spread of infection. Foot Assessment and Foot Care instruction are most important in dealing with patient who are high risk of developing foot ulcers. Duration of diabetes over 10 years Age over 40 years History of smoking Decreased peripheral pulses Decreased sensation Anatomic deformities or pressure areas (such as calluses) History of previous foot ulcers or amputation
  • 44.
    Foot Care…. Preventivefoot care includes properly bathing, drying, and lubricating feet (care must be taken not to allow moisture to accumulate from water or lotion between the toes.) Feet must be inspected on a daily basis for any redness, blisters, fissures, calluses or ulcerations. The interior surface of the shoes should be inspected for any rough spots or foreign objects. Feet should be examined on a regular basis by a podiatrist, physician, or nurse.
  • 45.
    Foot Care…. Patientswith thick toenails should see the podiatrist routinely for shaving of calluses and trimming of nails. Patients should be taught to wear well-fitting, closed toe shoes. High risk behaviors should be avoided, such as walking barefoot, using heating pads on the feet, wearing open toed shoes, and shaving calluses. Toenails should be trimmed straight across without rounding the corners.
  • 46.
    Types (Levels) ofAmputations Amputations can be divided into two types: minor and major. Minor or limited amputations are amputations where only a toe or part of the foot is removed. A ray amputation is a particular form of minor amputation where a toe and part of the corresponding metatarsal bone is removed; and the wound is usually left open to heal. This sort of operation is performed frequently for foot infections in patients with diabetes. A partial foot amputation through the metatarsal bones is called transmetatarsal (TM) amputation.
  • 47.
  • 48.
  • 49.
    Types (Levels) ofAmputations Major amputations are amputations where part of the leg is removed. These are usually: below the knee, called transtibial (TT) amputation, or above the knee, called transfemoral (TF) amputation. Occasionally an amputation of just the foot can be performed with a cut through the ankle joint. Below the knee operation (transtibial amuptation), the bone in the lower leg (tibia) is divided about 12-15 cm below the knee joint. This produces a good size stump to which a prosthesis can be fitted.
  • 50.
    BELOW KNEE AMPUTATIONDUE TO ISCHEMIA NECROSIS
  • 51.
    Learn more aboutDiabetic Foot Care with this video presentation….
  • 52.
    What can youdo to control your blood sugar? 1. Diet Therapy * Avoid simple sugars like cakes and chocolates. Instead have complex carbohydrated like rice, pasta, cereals and fresh fruits. * Do not skip or delay meals. It causes fluctuations in blood sugar levels. * Eat more fiber-rich foods like vegetables. * Cut down on salt. * Avoid alcohol. Dietary guidelines recommend no more than two drinks for men and no more than one drink per day for women.
  • 53.
    2. Exercise Regular exercise is an important part of diabetes control. Daily exercise . . . * Improves cardiovascular fitness * Helps insulin to work better and lower blood sugar * Lowers blood pressure and cholesterol levels * Reduces body fat and controls body weight Exercise at least 3 time a week for ate least 30 minutes each session. Always carry quick sugar sources like candy or softdrink to avoid hypoglycemia (low blood sugar) during and after exercise.
  • 54.
    3. Control yourweight If you are overweight or obese, start weight reduction by diet and exercise. This improves your cardiovascular risk profile. * It lowers your blood sugar * It improves your lipid profile * It improves your blood pressure control 4. Quit smoking. Smoking is harmful to your health.
  • 55.
    5. Maintain anormal blood pressure. Since having hypertension puts a person at high risk of cardiovascular disease, especially if it is associated with diabetes, reliable BP monitoring and control is recommended.
  • 56.
    There are drugtherapies using oral hypoglycemic agents. Your doctor can prescribe one or two agent, depending on which is appropriate for you. 1. Sulfonylurea – Glibenclamide, Gliclazide, Glipizide, Glimepiride, Repaglinide 2. Biguanide – Metformin 3. Alpha-glucosidase Inhibitors – Acarbose 4. Thiazolidindione – Troglitazone, Rosiglitazone, Proglitazone.
  • 57.
    Insulin Therapy…. Insulinpreparation vary according to four main characteristics: time course of action, concentration, species (source), and manufacturer. Time course – Insulin may be grouped into 3 main categories based on onset, peak, duration of action. Concentration – Most common concentration of insulin in the united states is U-100. Means that there are 100 units of insulin per 1 cubic centimeter. 100 units of U-100 is 1 ml, 50 units of U-100 is 1/2ml. Species – Derived from pancreas of cows and pigs and conversion of this insulin to human insulin. Manufacturer – Lilly human insulin – “Humulin” and Novo Nordisk human insulin – “Novolin”
  • 58.
    Insulin Therapy…. Cloudy30 to 36 hours or greater 14 to 20 hours 6 to 8 hours Long acting insulin Ultralente Cloudy Cloudy 20 to 24 hours Same 8 to 16 hours Same 3 to 4 hours Same Intermediate acting insulin NPH Lente Clear Clear 6 to 8 hours 8 to 12 hours 2 to 4 hours 4 to 6 hours ½ to 1 hour 1 to 2 hours Short acting insulin Regular Semilente CONSISTENCY DURATION PEAK ONSET
  • 59.
    Learn more aboutInsulin Preparation and Injecting Insulin with this video presentation….
  • 60.
    Remember If youhave the classic symptoms of diabetes: * See your doctor for blood sugar testing * Start dieting * Eat plenty of vegetables * Avoid sweets such as chocolates and cakes * Cut down on fatty foods * Exercise regularly * If you are obese, try to lose some weight * Avoid alcohol drinking and stop smoking * If you are hypertensive, consult your doctor for advice and management
  • 61.
    DOH Calendar ofEvents July 2008 > National Blood Donors Month > Nutrition Month > National Disaster Consciousness Week (1-7) > World Population Day (11) > National Disability Prevention and Rehabilitation Week (14-20) > National Diabetes Awareness Week (14-20)  
  • 62.
    DOH Calendar ofEvents November 2008 > Cancer Pain Awareness Month > Filariasis Awareness Month > Malaria Awareness Month > Traditional and Alternative Health Care Month > Chronic Obstructive Pulmonary Disease (COPD) Awareness Week (3-9)   > National Skin Disease Detection and Prevention Week (10-16) > National Food Fortification Day (7) > Deaf Awareness Week (10-16) > World Diabetes Day (14) > Drug Abuse Prevention and Control Week (17-23) > Population and Development Week (23-29)
  • 63.
    Doctor’s View aboutDiabetes Mellitus 1 & 2 thru video presentations….
  • 64.
    THANK YOU VERY MUCH FOR WATCHING AND LISTENING