Determining Medical Decision
Making Capacity &
Surrogate Decision Makers
Presented by
Andrea Chatburn, DO, MA
Medical Director for Ethics
8.4.2015
www.providence.org/ethics
Why is determining capacity
important?
• Clinicians regularly fail to recognize incapacity
• Review of 43 high-quality prospective studies evaluating
medical decision-making capacity found:
• 2.8% of Healthy Elderly control patients in
community lacked capacity
• 26% of Elderly Medicine Inpatients lacked
capacity
• Physicians recognized incapacity only 42% of
the time
Sessums, L. et al., Does this Patient Have Medical Decision-Making Capacity? JAMA 206; 4.
2011.
Why is determining capacity
important?
• ANY physician can make a determination of
incapacity for medical decision making, not
just a psychiatrist
• Risk of poor communication skills:
– Pseudo-incapacity occurs when the patient is
provided information in a way they cannot
understand.
– Ex: excessive medical jargon
– English as Second Language
Sessums, L. et al., Does this Patient Have Medical Decision-Making Capacity? JAMA 206; 4.
2011.
Not going to cover
• Evaluation of capacity in patients with:
– Active suicidal ideation
– Severe Acute Psychosis
– Participation in Research study
Competence- Legal
 Adults assumed competent
 Incompetence determined by a court
 Global- unable to make any decisions
 Need for referral to attorney with goal of
naming a Guardian ad Litem  Guardian
Capacity- Medical
Capacity is both specific and dynamic.
 Specific Question
 Specific Time
 Dynamic- can change based on time and
question
Capacity- Medical
Requirements for Medical Decision Making
Capacity:
 Choose & Communicate that Choice
 Must understand relevant information &
appreciate medical consequences
 Teach back
 Reason Through Options- Risks/Benefits
 Consistent with known values
CURVES Mnemonic
 Choose & Communicate
 Understand
 Reason
 Value
 Emergency
 Surrogate
Annas & Densenberger’s
5 Questions
1. What is your present condition?
2. What treatment is being recommended to
you?
3. What might happen to you if you decide to
accept the proposed treatment?
4. What might happen to you if you decide to
forego the proposed treatment?
5. What alternative are available and what are
the consequences of each?
.phccapacityquestions
Additional Validated Tools
• Clock Drawing Test
• ACE- Aid to Capaity Evaluation
• MMSE <24/30 indicates delirium or dementia
• MDAS (Memorial Delirium Assessment Scale)
• MacArthur Competence Assessment Tool for
Treatment (MacCAT-T)
• CAM- Confusion Assessment Scale
Low Risk High Risk
Capacity Spectrum
• Less invasive
• Less detailed
• Less teach back
• More invasive
• More detailed
• Complex teach back
WA Surrogate Hierarchy
 Guardian
 Durable Power of Attorney – HC
 Spouse or Registered Domestic Partner
 Adult Children
 Living Parents
 Adult Siblings
.phcsurrogatehierarchy
Surrogate Decision Makers
 Must be available
 Expected to use Substituted Judgment
 Choosing what the patient would choose
 Look to Advance Directive
 Look to POLST & context
 Patient’s previously stated wishes
Implied Consent
 Patient unable to express preference
 No surrogate available
 Acute- Immediate action required to:
 Save Life or Save Limb
 Reasonable person (non-experimental)
.phcimpliedconsent
Refusal of interventions:
Patients who have medical decision
making capacity are allowed to be
refuse recommended medical
interventions and make what may
seem like unreasonable or even
harmful choices.5
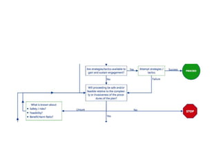
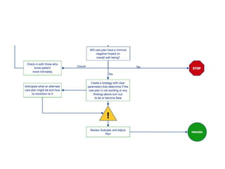
Patients with diminished capacity
Bibliography
1. Appelbaum, P. Assessment of Patient’s Competence to Consent to Treatment. NEJM. 357;
18. 2007.
2. Chow, G. et al., CURVES: A Mnemonic for Determining Medical Decision-Making Capacity
and Providing Emergency Treatment in the Acute Setting. CHEST. 137(2). 2010.
3. Sessums, L. et al., Does this Patient Have Medical Decision-Making Capacity? JAMA 206;
4. 2011.
4. Sulmasey, D. and L Snyder. Substituted Interests and Best Judgments. JAMA. 304; 17.
2010.
5. Soriano, M. and R. Lagman. When the Patient Says No. American Journal of Hospice &
Palliative Medicine. 29(5) 401-404.
6. United States Conference of Catholic Bishops Ethical and Religious Directives for Catholic
Health Care Services. 5th ed.
7. www.wsma.org/POLST
8. http://www.honoringchoicespnw.org/
9. www.capc.org/fastfacts

Determining capacity for hospitalists

  • 1.
    Determining Medical Decision MakingCapacity & Surrogate Decision Makers Presented by Andrea Chatburn, DO, MA Medical Director for Ethics 8.4.2015
  • 2.
  • 3.
    Why is determiningcapacity important? • Clinicians regularly fail to recognize incapacity • Review of 43 high-quality prospective studies evaluating medical decision-making capacity found: • 2.8% of Healthy Elderly control patients in community lacked capacity • 26% of Elderly Medicine Inpatients lacked capacity • Physicians recognized incapacity only 42% of the time Sessums, L. et al., Does this Patient Have Medical Decision-Making Capacity? JAMA 206; 4. 2011.
  • 4.
    Why is determiningcapacity important? • ANY physician can make a determination of incapacity for medical decision making, not just a psychiatrist • Risk of poor communication skills: – Pseudo-incapacity occurs when the patient is provided information in a way they cannot understand. – Ex: excessive medical jargon – English as Second Language Sessums, L. et al., Does this Patient Have Medical Decision-Making Capacity? JAMA 206; 4. 2011.
  • 5.
    Not going tocover • Evaluation of capacity in patients with: – Active suicidal ideation – Severe Acute Psychosis – Participation in Research study
  • 6.
    Competence- Legal  Adultsassumed competent  Incompetence determined by a court  Global- unable to make any decisions  Need for referral to attorney with goal of naming a Guardian ad Litem  Guardian
  • 7.
    Capacity- Medical Capacity isboth specific and dynamic.  Specific Question  Specific Time  Dynamic- can change based on time and question
  • 8.
    Capacity- Medical Requirements forMedical Decision Making Capacity:  Choose & Communicate that Choice  Must understand relevant information & appreciate medical consequences  Teach back  Reason Through Options- Risks/Benefits  Consistent with known values
  • 9.
    CURVES Mnemonic  Choose& Communicate  Understand  Reason  Value  Emergency  Surrogate
  • 10.
    Annas & Densenberger’s 5Questions 1. What is your present condition? 2. What treatment is being recommended to you? 3. What might happen to you if you decide to accept the proposed treatment? 4. What might happen to you if you decide to forego the proposed treatment? 5. What alternative are available and what are the consequences of each?
  • 11.
  • 12.
    Additional Validated Tools •Clock Drawing Test • ACE- Aid to Capaity Evaluation • MMSE <24/30 indicates delirium or dementia • MDAS (Memorial Delirium Assessment Scale) • MacArthur Competence Assessment Tool for Treatment (MacCAT-T) • CAM- Confusion Assessment Scale
  • 13.
    Low Risk HighRisk Capacity Spectrum • Less invasive • Less detailed • Less teach back • More invasive • More detailed • Complex teach back
  • 14.
    WA Surrogate Hierarchy Guardian  Durable Power of Attorney – HC  Spouse or Registered Domestic Partner  Adult Children  Living Parents  Adult Siblings
  • 15.
  • 16.
    Surrogate Decision Makers Must be available  Expected to use Substituted Judgment  Choosing what the patient would choose  Look to Advance Directive  Look to POLST & context  Patient’s previously stated wishes
  • 17.
    Implied Consent  Patientunable to express preference  No surrogate available  Acute- Immediate action required to:  Save Life or Save Limb  Reasonable person (non-experimental)
  • 18.
  • 19.
    Refusal of interventions: Patientswho have medical decision making capacity are allowed to be refuse recommended medical interventions and make what may seem like unreasonable or even harmful choices.5
  • 20.
  • 23.
    Bibliography 1. Appelbaum, P.Assessment of Patient’s Competence to Consent to Treatment. NEJM. 357; 18. 2007. 2. Chow, G. et al., CURVES: A Mnemonic for Determining Medical Decision-Making Capacity and Providing Emergency Treatment in the Acute Setting. CHEST. 137(2). 2010. 3. Sessums, L. et al., Does this Patient Have Medical Decision-Making Capacity? JAMA 206; 4. 2011. 4. Sulmasey, D. and L Snyder. Substituted Interests and Best Judgments. JAMA. 304; 17. 2010. 5. Soriano, M. and R. Lagman. When the Patient Says No. American Journal of Hospice & Palliative Medicine. 29(5) 401-404. 6. United States Conference of Catholic Bishops Ethical and Religious Directives for Catholic Health Care Services. 5th ed. 7. www.wsma.org/POLST 8. http://www.honoringchoicespnw.org/ 9. www.capc.org/fastfacts