Delivering a produc0on
CF env with Bosh
Agenda
• Few words about Bosh
• Deploying a produc0on run0me
• Data services - The missing part
Bosh
Bosh = ❤
Comprehensive
lifecycle management
of distributed systems
with a single tool.
• Infrastructure independence
• Opera0ng system independence
• Release vs. deployment
• Rolling updates
• Monitoring / Self-Healing
• Network configura0on
• VM provisioning
• Storage management / Persistent disk
• Packaging, templa0ng, soOware-
configura0on
Produc0on CF
Produc0on?
Everything fails
Infrastructure fails first
A system is produc0on ready, if
nobody has to get up when
ordinary failures occur.
Ordinary failures are failures
happening within a single AZ.
Design to Fail
Infrastructure AZs
Availability Zone 1 Availability Zone 2 Availability Zone 3
3 AZs enable quorum based

leader elec0on
Low network latency required
AZ configura0on
with Bosh
Before Bosh cloud_config
How to apply AZs to Bosh
resource_pools:
- name: small_z1
network: default
cloud_properties:
instance_type: m1.small
availability_zone: de_sky_1
stemcell:
name: bosh-openstack-kvm-ubuntu-trusty-go_agent
version: 3137
...
jobs:
- name: psqldb1
instances: 1
resource_pool: small_z1
templates:
- name: postgresql-ha
release: postgresql94
- name: consul
release: consul
With Bosh cloud_config
How to apply AZs to Bosh
cloud_config.yml
azs:
- name: z1
cloud_properties:
availability_zone: de_sky_1
- name: z2
cloud_properties:
availability_zone: de_sky_2
- name: z3
cloud_properties:
availability_zone: de_sky_3
vm_types:
- name: small
network: default
cloud_properties:
instance_type: m1.small
stemcell:
name: bosh-openstack-kvm-ubuntu-trusty-go_agent
version: 3137
How to apply AZs to Bosh
deployment manifest:
...
jobs:
- name: psqldb
instances: 3
templates:
- name: postgresql-ha
release: postgresql94
- name: consul
release: consul
azs: [z1, z2, z3]
vm_type: small
Produc0on
Cloud Foundry
Cloud Foundry Run0me
Elimina0ng SPOFs
• Create a list of system components
• Check every component whether it is a
SPOF
• Check every SPOF if it can be clustered
• Cluster it SPOF if possible
• Prepare for night-shiOs, if not
CF Run0me w SPOFs
Cloud Foundry w SPOFs
Can be deployed, redundantly.
Cloud Controller
HMDEA
Blob Store UAA
CC DB UAA DB
NATS
Blob Store NFS
Needs addi0on effort.
Cloud Foundry wo SPOFs
Can be deployed, redundantly.
Cloud Controller
HMDEA
Blob Store UAA
UAA & CC PostgreSQL Cluster
NATS
Blob Store SwiO/S3
Eliminated SPOF.
Wanted:
3 node PostgreSQL Cluster
for UAA and CC DB
Alterna*ve:
MySQL Galera Cluster
3 VMs
PostgreSQL Cluster
Postgresql
VM#1
Postgresql
VM#2
Postgresql
VM#3
CC-DB
UAA-DB
CC-DB
UAA-DB
CC-DB
UAA-DB
PostgreSQL Cluster
Deployed and Monitored
by Bosh
Master DB Failure
PostgreSQL Cluster #1
Health
Monitor
Bosh
Director …
Postgresql VM#1

10.0.0.5
DB Master
Consul Agent
repmgrd
Bosh Agent
Postgresql VM#2

10.0.0.6
DB Slave
Consul Agent
repmgrd
Bosh Agent
Postgresql VM#3

10.0.0.7
DB Slave
Consul Agent
repmgrd
Bosh Agent
Failover Challenges
• Provide a set of creden0als to access the
PostgreSQL database
• Creden0als must always point to the DB
master &
• IP addresses may change during failover
when promo0ng a new master db server >
• Can’t use IP addresses in service bindings
• Can’t use Bosh DNS names
Consul > HA DNS
Master DB Failure
Postgresql VM#2

10.0.0.6
Postgresql VM#3

10.0.0.7
PostgreSQL Cluster #1
DB Slave DB Slave
Consul Agent Consul Agent
Postgresql VM#1

10.0.0.5
DB Master
Consul Agent
repmgrd repmgrd repmgrd
Consul DNS Name:
mst.s1-1.consul
Consul
Node
Consul Cluster
Consul
Node
Consul
Node
Consul
Node
Consul
Node
Consul DNS Name:
mst.s1-1.consul
Health
Monitor
Bosh
Director …
Bosh Agent Bosh Agent Bosh Agent
Automa0c Failover
Postgresql VM#2

10.0.0.6
Postgresql VM#3

10.0.0.7
PostgreSQL Cluster #1
DB Slave DB Slave
Consul Agent Consul Agent
repmgrd repmgrd
DB Master
Consul
Node
Consul Cluster
Consul
Node
Consul
Node
Consul
Node
Consul
Node
Consul DNS Name:
mst.s1-1.consul
Consul DNS Name:
mst.s1-1.consul
Health
Monitor
Bosh
Director …
Bosh Agent Bosh Agent
Bosh Self-Healing
Recovery from degraded Mode
Postgresql VM#2

10.0.0.6
Postgresql VM#3

10.0.0.7
PostgreSQL Cluster #1
DB Slave DB Slave
Consul Agent Consul Agent
repmgrd repmgrd
DB Master
Consul
Node
Consul Cluster
Consul
Node
Consul
Node
Consul
Node
Consul
Node
Consul DNS Name:
mst.s1-1.consul
Health
Monitor
Bosh
Director …
Postgresql VM#4

10.0.0.8
DB Slave
Consul Agent
repmgrd
Bosh Agent Bosh AgentBosh Agent
Checkpoint reached:
SPOFless 

Cloud Foundry Run0me
Cloud Foundry SPOFs
Can be deployed, redundantly.
Cloud Controller
HMDEA
Blob Store UAA
UAA & CC PostgreSQL Cluster
NATS
Blob Store SwiO/S3
Eliminated SPOF.
A Cloud Foundry is
not produc0on ready
without produc0on ready
data services.
Data Services
Apps oOen strongly 

depend on data services
Cloud Foundry Run0me
3 VMs
PostgreSQL Cluster
Postgresql
VM#1
Postgresql
VM#2
Postgresql
VM#3
Service Instance
Service Instance
Service Instance
Service Instance
Service Instance
Service Instance
Service Instance
Service Instance
Service Instance
App App App App App App App App App App
App App App App App App App App App App
App App App App App App App App App App
App App App App App App App App App App
App App App App App App App App App App
App App App App App App App App App App
App App App App App App App App App App
App App App App App App App App App App
App App App App App App App App App App
App App App App App App App App App App
Cloud Foundry Run0me
3 VMs
PostgreSQL Cluster
Service Instance
Service Instance
Service Instance
Service Instance
Service Instance
Service Instance
App App App App
App App App App
App App App App App
App App App App App App
App App
App App
App App
App App App
App
App App App App App App App
App App App App App App
App App App App App App
App App App App App
App App App App
App App App App App App App App
App App App App App App App App
App App App App App App App App
App App App App App App App
App App App App App App App App App
App App App
Service Instance
Service Instance
Service Instance
Cloud Foundry Run0me
3 VMs
PostgreSQL Cluster
Service Instance
Service Instance
Service Instance
Service Instance
Service Instance
Service Instance
App App App App
App App App App
App App App App App
App App App App App App
App App
App App
App App
App App App
App
App App App App App App App
Service Instance
Service Instance
Service Instance
Cloud Foundry Run0me
3 VMs
PostgreSQL Cluster
Service Instance
Service Instance
Service Instance
Service Instance
Service Instance
Service Instance
App App App App
App App App App
App App App App App
App App App App App App
App App
App App
App App
App App App
App
App App App App App App App
Service Instance
Service Instance
Service Instance
Shared data services
are not an op0on!
Use on-demand provisioned,
dedicated service instances, instead.
Cloud Foundry Run0me
App App App App App App App App App App
App App App App App App App App App App
App App App App App App App App App App
App App App App App App App App App App
App App App App App App App App App App
App App App App App App App App App App
App App App App App App App App App App
App App App App App App App App App App
App App App App App App App App App App
App App App App App App App App App App
Postgresql
VM#1
Postgresql
VM#2
Postgresql
VM#3
Service Instance
Postgresql VM
Service Instance
Postgresql VM
Service Instance
Postgresql VM
Service Instance
Postgresql VM
Service Instance
Postgresql
VM#1
Postgresql
VM#2
Postgresql
VM#3
Service Instance
Postgresql VM
Service Instance
Postgresql VM
Service Instance
Cloud Foundry Run0me
App App App App App App App App App App
App App App App App App App App App App
App App App App App App App App App App
App App App App App App App App App App
App App App App App App App App App App
App App App App App App App App App App
App App App App App App App App App App
App App App App App App App App App App
App App App App App App App App App App
App App App App App App App App App App
Postgresql
VM#1
Postgresql
VM#2
Postgresql
VM#3
Service Instance
Postgresql VM
Service Instance
Postgresql VM
Service Instance
Postgresql VM
Service Instance
Postgresql VM
Service Instance
Postgresql
VM#1
Postgresql
VM#2
Postgresql
VM#3
Service Instance
Postgresql VM
Service Instance
Postgresql VM
Service Instance
Cloud Foundry Run0me
App App App App App App App App App App
App App App App App App App App App App
App App App App App App App App App App
App App App App App App App App App App
App App App App App App App App App App
App App App App App App App App App App
App App App App App App App App App App
App App App App App App App App App App
App App App App App App App App App App
App App App App App App App App App App
Postgresql
VM#1
Postgresql
VM#2
Postgresql
VM#3
Service Instance
Postgresql VM
Service Instance
Postgresql VM
Service Instance
Postgresql VM
Service Instance
Postgresql VM
Service Instance
Postgresql
VM#1
Postgresql
VM#2
Postgresql
VM#3
Service Instance
Postgresql VM
Service Instance
Postgresql VM
Service Instance
Service instance failures 

will be contained.
Let Bosh do the dirty work.
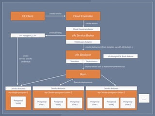
a9s Deployer
Templates Deployments
Bosh
a9s Service Broker
my-3node-postgres-cluster-2
Postgresql
VM#1
Postgresql
VM#2
Postgresql
VM#3
my-single-postgres-1
Postgresql
VM#1
Middleware Adapter
Cloud Foundry Adapter
a9s PostgreSQL SPI
Service InstanceService Instance
my-3node-postgres-cluster-3
Postgresql
VM#1
Postgresql
VM#2
Postgresql
VM#3
Service Instance
…
Cloud ControllerCF Client
create service
create service
create deployment from template xy with anributes {…}
deploy release abc & deployment manifest xyz
Execute deployments
create
service specific 

creden0als
create binding
a9s PostgreSQL Bosh Release
System Overview
Cloud Foundry Run0me
anynines PostgreSQL Service
PostgreSQL Bosh
Run0me Bosh
Cluster 1
VM#1
CC #1 UAA #1 HM #1
…DEA #1
CC #2 UAA #2 HM #2
…DEA #2
CC #3 UAA #3 HM #3
…DEA #3
Cluster 1
VM#2
Cluster 1
VM#3
Cluster 2
VM#1
Cluster 2
VM#2
Cluster 2
VM#3
Cluster n
VM#1
Cluster n
VM#2
Cluster n
VM#3
IaaS AZ 1 IaaS AZ 2 IaaS AZ 3
Summary
Bosh is a great companion for
all Cloud Foundry related
automa0on challenges.
Including
CF run0me and data services.
Ques0ons?
@fischerjulian
@anynines
Thank you.
@fischerjulian
@anynines
Titeltext
Title small Lato Normal 64pt
Textebene Lato Leicht 42pt
Title Lato Normal 84pt
BeschriOung dunkel Lato leicht 18pt
BeschriOung hell Lato Leicht 18pt
Textebene Code Lato Leicht 18pt
<— only on white background!!!

Delivering a production Cloud Foundry Environment with Bosh | anynines

  • 1.
  • 2.
  • 3.
    • Few wordsabout Bosh • Deploying a produc0on run0me • Data services - The missing part
  • 4.
  • 5.
  • 6.
  • 7.
    • Infrastructure independence •Opera0ng system independence • Release vs. deployment
  • 8.
    • Rolling updates •Monitoring / Self-Healing • Network configura0on • VM provisioning • Storage management / Persistent disk • Packaging, templa0ng, soOware- configura0on
  • 9.
  • 10.
  • 11.
  • 12.
  • 13.
    A system isproduc0on ready, if nobody has to get up when ordinary failures occur.
  • 14.
    Ordinary failures arefailures happening within a single AZ.
  • 15.
  • 16.
  • 17.
    Availability Zone 1Availability Zone 2 Availability Zone 3 3 AZs enable quorum based
 leader elec0on Low network latency required
  • 18.
  • 19.
  • 20.
    How to applyAZs to Bosh resource_pools: - name: small_z1 network: default cloud_properties: instance_type: m1.small availability_zone: de_sky_1 stemcell: name: bosh-openstack-kvm-ubuntu-trusty-go_agent version: 3137 ... jobs: - name: psqldb1 instances: 1 resource_pool: small_z1 templates: - name: postgresql-ha release: postgresql94 - name: consul release: consul
  • 21.
  • 22.
    How to applyAZs to Bosh cloud_config.yml azs: - name: z1 cloud_properties: availability_zone: de_sky_1 - name: z2 cloud_properties: availability_zone: de_sky_2 - name: z3 cloud_properties: availability_zone: de_sky_3 vm_types: - name: small network: default cloud_properties: instance_type: m1.small stemcell: name: bosh-openstack-kvm-ubuntu-trusty-go_agent version: 3137
  • 23.
    How to applyAZs to Bosh deployment manifest: ... jobs: - name: psqldb instances: 3 templates: - name: postgresql-ha release: postgresql94 - name: consul release: consul azs: [z1, z2, z3] vm_type: small
  • 24.
  • 25.
  • 26.
  • 27.
    • Create alist of system components • Check every component whether it is a SPOF • Check every SPOF if it can be clustered • Cluster it SPOF if possible • Prepare for night-shiOs, if not
  • 28.
  • 29.
    Cloud Foundry wSPOFs Can be deployed, redundantly. Cloud Controller HMDEA Blob Store UAA CC DB UAA DB NATS Blob Store NFS Needs addi0on effort.
  • 30.
    Cloud Foundry woSPOFs Can be deployed, redundantly. Cloud Controller HMDEA Blob Store UAA UAA & CC PostgreSQL Cluster NATS Blob Store SwiO/S3 Eliminated SPOF.
  • 31.
    Wanted: 3 node PostgreSQLCluster for UAA and CC DB Alterna*ve: MySQL Galera Cluster
  • 32.
  • 33.
  • 34.
  • 35.
    Master DB Failure PostgreSQLCluster #1 Health Monitor Bosh Director … Postgresql VM#1
 10.0.0.5 DB Master Consul Agent repmgrd Bosh Agent Postgresql VM#2
 10.0.0.6 DB Slave Consul Agent repmgrd Bosh Agent Postgresql VM#3
 10.0.0.7 DB Slave Consul Agent repmgrd Bosh Agent
  • 36.
  • 37.
    • Provide aset of creden0als to access the PostgreSQL database • Creden0als must always point to the DB master & • IP addresses may change during failover when promo0ng a new master db server > • Can’t use IP addresses in service bindings • Can’t use Bosh DNS names
  • 38.
  • 39.
    Master DB Failure PostgresqlVM#2
 10.0.0.6 Postgresql VM#3
 10.0.0.7 PostgreSQL Cluster #1 DB Slave DB Slave Consul Agent Consul Agent Postgresql VM#1
 10.0.0.5 DB Master Consul Agent repmgrd repmgrd repmgrd Consul DNS Name: mst.s1-1.consul Consul Node Consul Cluster Consul Node Consul Node Consul Node Consul Node Consul DNS Name: mst.s1-1.consul Health Monitor Bosh Director … Bosh Agent Bosh Agent Bosh Agent
  • 40.
    Automa0c Failover Postgresql VM#2
 10.0.0.6 PostgresqlVM#3
 10.0.0.7 PostgreSQL Cluster #1 DB Slave DB Slave Consul Agent Consul Agent repmgrd repmgrd DB Master Consul Node Consul Cluster Consul Node Consul Node Consul Node Consul Node Consul DNS Name: mst.s1-1.consul Consul DNS Name: mst.s1-1.consul Health Monitor Bosh Director … Bosh Agent Bosh Agent
  • 41.
  • 42.
    Recovery from degradedMode Postgresql VM#2
 10.0.0.6 Postgresql VM#3
 10.0.0.7 PostgreSQL Cluster #1 DB Slave DB Slave Consul Agent Consul Agent repmgrd repmgrd DB Master Consul Node Consul Cluster Consul Node Consul Node Consul Node Consul Node Consul DNS Name: mst.s1-1.consul Health Monitor Bosh Director … Postgresql VM#4
 10.0.0.8 DB Slave Consul Agent repmgrd Bosh Agent Bosh AgentBosh Agent
  • 43.
  • 44.
    Cloud Foundry SPOFs Canbe deployed, redundantly. Cloud Controller HMDEA Blob Store UAA UAA & CC PostgreSQL Cluster NATS Blob Store SwiO/S3 Eliminated SPOF.
  • 45.
    A Cloud Foundryis not produc0on ready without produc0on ready data services.
  • 46.
  • 47.
    Apps oOen strongly
 depend on data services
  • 48.
    Cloud Foundry Run0me 3VMs PostgreSQL Cluster Postgresql VM#1 Postgresql VM#2 Postgresql VM#3 Service Instance Service Instance Service Instance Service Instance Service Instance Service Instance Service Instance Service Instance Service Instance App App App App App App App App App App App App App App App App App App App App App App App App App App App App App App App App App App App App App App App App App App App App App App App App App App App App App App App App App App App App App App App App App App App App App App App App App App App App App App App App App App App App App App App App App App App App App App App App App App App App
  • 49.
    Cloud Foundry Run0me 3VMs PostgreSQL Cluster Service Instance Service Instance Service Instance Service Instance Service Instance Service Instance App App App App App App App App App App App App App App App App App App App App App App App App App App App App App App App App App App App App App App App App App App App App App App App App App App App App App App App App App App App App App App App App App App App App App App App App App App App App App App App App App App App App App App App App App App App App App App App App App App App App Service Instance Service Instance Service Instance
  • 50.
    Cloud Foundry Run0me 3VMs PostgreSQL Cluster Service Instance Service Instance Service Instance Service Instance Service Instance Service Instance App App App App App App App App App App App App App App App App App App App App App App App App App App App App App App App App App App App App Service Instance Service Instance Service Instance
  • 51.
    Cloud Foundry Run0me 3VMs PostgreSQL Cluster Service Instance Service Instance Service Instance Service Instance Service Instance Service Instance App App App App App App App App App App App App App App App App App App App App App App App App App App App App App App App App App App App App Service Instance Service Instance Service Instance
  • 52.
  • 53.
    Use on-demand provisioned, dedicatedservice instances, instead.
  • 54.
    Cloud Foundry Run0me AppApp App App App App App App App App App App App App App App App App App App App App App App App App App App App App App App App App App App App App App App App App App App App App App App App App App App App App App App App App App App App App App App App App App App App App App App App App App App App App App App App App App App App App App App App App App App App App App App App App App App Postgresql VM#1 Postgresql VM#2 Postgresql VM#3 Service Instance Postgresql VM Service Instance Postgresql VM Service Instance Postgresql VM Service Instance Postgresql VM Service Instance Postgresql VM#1 Postgresql VM#2 Postgresql VM#3 Service Instance Postgresql VM Service Instance Postgresql VM Service Instance
  • 55.
    Cloud Foundry Run0me AppApp App App App App App App App App App App App App App App App App App App App App App App App App App App App App App App App App App App App App App App App App App App App App App App App App App App App App App App App App App App App App App App App App App App App App App App App App App App App App App App App App App App App App App App App App App App App App App App App App App App Postgresql VM#1 Postgresql VM#2 Postgresql VM#3 Service Instance Postgresql VM Service Instance Postgresql VM Service Instance Postgresql VM Service Instance Postgresql VM Service Instance Postgresql VM#1 Postgresql VM#2 Postgresql VM#3 Service Instance Postgresql VM Service Instance Postgresql VM Service Instance
  • 56.
    Cloud Foundry Run0me AppApp App App App App App App App App App App App App App App App App App App App App App App App App App App App App App App App App App App App App App App App App App App App App App App App App App App App App App App App App App App App App App App App App App App App App App App App App App App App App App App App App App App App App App App App App App App App App App App App App App App Postgresql VM#1 Postgresql VM#2 Postgresql VM#3 Service Instance Postgresql VM Service Instance Postgresql VM Service Instance Postgresql VM Service Instance Postgresql VM Service Instance Postgresql VM#1 Postgresql VM#2 Postgresql VM#3 Service Instance Postgresql VM Service Instance Postgresql VM Service Instance
  • 57.
    Service instance failures
 will be contained.
  • 58.
    Let Bosh dothe dirty work.
  • 59.
    a9s Deployer Templates Deployments Bosh a9sService Broker my-3node-postgres-cluster-2 Postgresql VM#1 Postgresql VM#2 Postgresql VM#3 my-single-postgres-1 Postgresql VM#1 Middleware Adapter Cloud Foundry Adapter a9s PostgreSQL SPI Service InstanceService Instance my-3node-postgres-cluster-3 Postgresql VM#1 Postgresql VM#2 Postgresql VM#3 Service Instance … Cloud ControllerCF Client create service create service create deployment from template xy with anributes {…} deploy release abc & deployment manifest xyz Execute deployments create service specific 
 creden0als create binding a9s PostgreSQL Bosh Release
  • 61.
  • 62.
    Cloud Foundry Run0me anyninesPostgreSQL Service PostgreSQL Bosh Run0me Bosh Cluster 1 VM#1 CC #1 UAA #1 HM #1 …DEA #1 CC #2 UAA #2 HM #2 …DEA #2 CC #3 UAA #3 HM #3 …DEA #3 Cluster 1 VM#2 Cluster 1 VM#3 Cluster 2 VM#1 Cluster 2 VM#2 Cluster 2 VM#3 Cluster n VM#1 Cluster n VM#2 Cluster n VM#3 IaaS AZ 1 IaaS AZ 2 IaaS AZ 3
  • 63.
  • 64.
    Bosh is agreat companion for all Cloud Foundry related automa0on challenges.
  • 65.
  • 66.
  • 67.
  • 68.
    Titeltext Title small LatoNormal 64pt Textebene Lato Leicht 42pt Title Lato Normal 84pt BeschriOung dunkel Lato leicht 18pt BeschriOung hell Lato Leicht 18pt Textebene Code Lato Leicht 18pt <— only on white background!!!