Cafeteria
Solution!
The team!
● Sourav Das (161-15-7243)
● Fazle Rabby Khan (161-15-6727)
● Amit Kundu (161-15-7149)
● Md. Shakil Mahmud (152-15-5573)
2
What is the Problem?
Fazle Rabby Khan (161-15-6727)
1
4
Problems
Managers Customers Suppliers
Problems for the Owner
● Accurate calculation
● Keep entry in diary or notebook
● Find out the best selling items
● Identify rest quantity of each items
● Order a product in proper time
● Trace the Expired date of any item
5
Problems for the Customer
● Stand in a long queue for order
● Get proper enumeration
● Get item details
6
What are our Objectives?
Sourav Das (161-15-7243)
2
Objectives
● To create a secure software which can only be accessed
by managers.
● To create a clean system with easy UI with organized
order system with price and order quantity.
● To keep track of every order and daily income
● To keep track of every product with their quantity and
expire date.
8
Our steps are
easy
9
first
Objectives
All objectives must be statisfied
Basic UI
Create a basica & simple UI with
Java FX
second
Integrated Database
A database will keep track of
evey single data online
third
versatility
Software will be versitile and
will be easily modifiable
last
What will be the
Outcome?
Amit Kundu (161-15-7149)
3
Outcome
Track of the
Products
Customer
satisfaction
Less manpower
Time Efficiency
Easy to use
Record of financial
growth
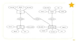
ER Diagram
& Schema
Amit Kundu (161-15-7149)
4
14
The Conclusion
Md. Shakil Mahmud (152-15-5573)
5
Obstructions
● User Interface
● Database
● Synchronization Of Works
● Maintaining
● Debug & Test
16
Benefits
● Experience & Skill
● Financial Profit
● Usability For Others
17
Reusability
● Inspiration
● Usability Of Concept
18
Thank You
19

Database project IDEA