SYSTEM DEVELOPMENT PROJECT
ON

CUSTOMER RELATIONSHIP MANAGEMENT
AT

ENTOURAGE SOLUTIONS
FINAL YEAR PROJECT
SEMESTER – VI
System Development Programme (2011)

Gujarat University (2011)
Submitted By

Sachinkumar M Bharadva
Seat No – 6047

ENTOURAGE SOLUTIONS
External Project Guide:
Tanmay Lashkari
Samay Bhavsar

AES INSTITUTE OF COMPUTER STUDIES
Internal Project Guide
Ms.Axita Shah

A.E.S Institute of Computer Studies
(AESICS)
B++ ACCREDITATION BY NAAC OF UGC
THE AHMEDABAD EDUCATION SOCIETY
(Affiliated to Gujarat University, M.C.A Programme)
H.L. College Campus, P.B. 4206, Navarangpura,
AHMEDABAD – 380009
INDEX
No.

Content

Page No

1

Introduction

2

1.1 Definition

2

1.2 Objectives

2

1.3 Advantages

3

2

Company Profile

4

3

Existing System

5

4

Purpose of the system

6

4.1 Project Scope

7

4.2 Project Features

7

4.2.1 Administrator
4.2.2 Business Developer

System Features

12
12

5.2 Output

12

Project Schedule

13

6.1 Gannt chart
7

11

5.1 Input

6

9

4.2.3 Client
5

7

13

Diagrams

14
7.1 Block Diagram

14

7.2 Use Case Diagram

15

7.2.1 Global Diagram-1

15

7.2.2 Global Diagram-2

16

7.2.3 User Manage

17

7.2.4 Lead Manage

18

7.2.5 Project Manage

19

7.2.6 Target Manage

20

7.3 Sequence Diagram

21

7.3.1 Login and Client / User Manage

21

7.3.2 Lead Manage

22

7.3.3 Meeting Manage

23

7.3.4 Target Manage

24

7.4 Activity Diagram

25

7.4.1 Lead Manage

25

7.4.2 Admin Menu Navigation

26

7.4.3 Buss. Developer Menu Navigation

27

7.4.4 Client Menu Navigation

28

7.4.5 Swim Lanes Diagram

29

7.5 Class Diagram

30
8

Data Dictionary

31

8.1 List Of Tables

31

8.2 Tables With Sample Data

32

Screen Shot

42

9.1 Admin

42

9.2 B.Developer

69

9.3 Client

85

10

Operating Environment

91

11

Bibliography

93

9
ACKNOWLEDGEMENT

I sincerely thank to all the persons whoever played a vital role in the successful
completion of my project under titled Customer Relationship Management. We are grateful to the
whole staff of the Entourage Solutions And AES Institute of Computer Studies under whose
guidance. I completed my successful project, who devoted their precious time. In spite of, their in
busy schedules they always came forward to guide us in our work whenever needed.

I am also thankful to Mr. Bipin Mehta – Director if institute, Ahmadabad for his constant
support. I accept this opportunity to acknowledgement all other individuals for their direct or indirect
contribution to our work.

I am also very thankful to Prof. Axita Shah without whom it would have been impossible for
me to carry out the project work. I heartily thanks for his valuable guidance, timely suggestions and
persistent encouragement during the project development. We are fortunate to have the opportunity
work under his guidance.

My special and hearty thanks to Mr. Tanmay Lashkari and Mr. Samay Bhavsar, Project
Manager and guidance at Entourage Solutions who guided me well enough to face technical
challenges of technical industry. I am grateful to them for keeping faith on me and considering me
worthy for such an assignment. I am thankful to him from the bottom of my heart for helping us
professionally as well as personally during this entire training period.

AESICS

MCA-IV System Development Project – II – (2011)

1
INTRODUCTION

1.1 DEFINITION:
CRM (CUSTOMER RELATIONSHIP MANAGEMENT) is a widely-implemented
strategy for managing a company's interactions with customers, clients and sales prospects. It
involves using technology to organize, automate, and synchronize business processes and sales
activities, but also those for marketing, customer service, and technical support. This system is
virtual so anybody can use this system because this system does not require any physical offices or
environment. Owner can communicate and provide services through this system, and also client can
access and track his status and his project status as well as getting further information about the
projects and new systems.

1.2 OBJECTIVE:
•

To simplify marketing and sales process.

•

To make call centers more efficient

•

To provide better customer service

•

To discover new customers and increase customer revenue

•

To cross sell products more effectively

The CRM processes should fully support the basic steps of customer life cycle,

The Basic Steps Are:
• Attracting present and new customers
• Acquiring new customers
• Serving the customers
• Finally, retaining the customers

AESICS

MCA-IV System Development Project – II – (2011)

2
1.3 ADVANTAGE:

The use of the CRM system will confer several advantages to the company.
•

Quality and efficiency

•

Decreased in overall costs

•

Decision support

•

Enterprise agility

•

Customer Attention

The overall goals are to find, attract, and win new clients, nature and retain those the
company already has, entice former clients back into the fold, and reduce the costs of marketing and
client service.

AESICS

MCA-IV System Development Project – II – (2011)

3
COMPANY PROFILE

"Our Service Your Outright Success"
ur
Entourage was created in March 2008 with the sole intent of providing brilliantly designed
and developed solutions. We at entourage believe that innovation is the most integral element to
providing solutions. We approach each project with the desire to explore and passion to create
ns.
thereby providing you with innovative long term solutions. Entourage is as versatile as it's people.
Each person loves what they do and thus strive to deliver their very best.

OUR GOAL:
Entourage is derived from the meaning of the name itself and combines the knowledge and
different services and provides fully tested product to the client.

WEB STANDARDS:
We follow the Web Standards and build system faster, reliable ,userfriendly and provide an
enhanced experience to users with a modern browser.

OUR CLIENTS
•
•
•
•
•
•
•
•

PSYNOX
PINK ELEFANT
KUCH BHI BIKEGA
APPLE GLOBAL SCHOOL
PHOENIX
ENVISION
AUTOCAR SPA
KERALA AYURVEDIC
And Many More….

AESICS

MCA-IV System Development Project – II – (2011)
IV

4
EXISTING SYSTEM

There are not any existing systems for client side. So all the work are handle manually and
have to be noted down in some register and also taking care of that documentation. They are
arranged meeting by call and if any update occurred then again call the client and update meeting
schedule, its wasting time and as well as money also and also the disturb the valuable clients.
WHY THIS SYSTEM ?
To overcome over problems they are thinking to create such a system for the client as well as
Company use. In which we can silently telling the customer about their status and meeting schedule
by mailing and sms. And they can also trace their payment and project detail. By this system
company having the lots of advantages by having a bulk year records and all the data together.

AESICS

MCA-IV System Development Project – II – (2011)

5
PURPOSE OF THE SYSTEM

The CRM is a new technique in marketing and management where the owner tries to develop
long term relationship with the clients and customers to develop them as life time customers. CRM
aims to make the customer climb up the ladder of loyalty.
The company first tries to determine who are likely prospects i.e. the people who have a
strong potential interest in the product and ability to pay for it. The company hopes to convert many
of its qualified prospects into first time customers into lifetime clients. They are those people who
buy only from the company in the relevant product categories. The next challenge for the company is
to convert this client into advocates. Advocates are those clients who praise the company and
encourage others to buy from it.
The ultimate challenge is to convert these advocates into partners where the customers and
the clients work actively together to discover ways of getting mutual benefit.

Our purpose is to fulfill the following activities:
1. Client Solutions
2. Project Management
3. Quotations
4. Suggestion
5. Lead time management
6. on line tracking for particular project
7. On line payment detail
8. Reports by daily Emails / sms with status
9. Query Solve
10. Interact with the company's developers or marketing manager

AESICS

MCA-IV System Development Project – II – (2011)

6
4.1 PROJECT SCOPE:

This system is totally web based and creating on open source applications and software. This
system is created in PHP with apache web server and database is mysql. And it support and
compatible with each and every web browser and operating system.

4.2 PROJECT FEATURES:

In CRM here we have mainly three types of roles Administrator, Business Developer and Client.
Types of User
o Administrator
o Business Developer (Marketing Representative)
o Client

4.2.1 ADMINISTRATOR

User Management

Administrator can create the client and the developer contact and also can modify their
details when request arrives. He can also block or delete the user contact if he wanted.

Contact Manager

Administrator can see the all contact detail and the analyze the contact information. And
communicate with the clients and Business Developer.

Leads

Leads are created when new client arrives and modify by the adm or business developers.
Leads are converting into the project when client satisfy with the quotation and assign the project. If
once leads converted into project it will close. If one client having more than one project then there
is separate leads for each project.

AESICS

MCA-IV System Development Project – II – (2011)

7
Quotations

Quotations are the detail of the content of the project Detail and the Technology and
technique which are included in the project and the total estimation of the project and the time
duration of the project being alive.
Project Along with Status
Here Administrator has a full description of the project and the status of the project. Here he
can see the project title its quotation, total amount, developers list which are included in the project
and the recent status of the project.
Set Target
Here Administrator can set target for the developer.
Payments
Here Administrator has full detail of the project amount and its installment. He can also see
the due date of installments and the detail of the paid installments detail.
Invoice
Administrator can generate the invoices and analyze the invoices. He can also full
descriptions of the invoices of the any client.
Meeting
Administrator can arrange, view, and analyze the meeting schedule. He can also change the
timing and the place of the meeting and inform to the particular client.
Report
He can generate the reports of particular details and the analyze the report. He can also print
the report and file it.

AESICS

MCA-IV System Development Project – II – (2011)

8
4.2.2 Business Developer
Contact Manager
Business developers can create the client and can modify their details when request arrives.
He can also block or delete the user contact if he wanted. And he can only see the detail of his
contacts.
Lead
Leads are created when new client arrives and modify by the administrator or business
developers. Leads are converting into the project when client satisfy with the quotation and assign
the project. If once leads converted into project it will close. If one client having more than one
project then there is separate leads for each project.
Quotation
Quotations are the detail of the content of the project and the things which are included in the
project and the total estimation of the project and the time duration of the project being alive.
Project Along with Status
Here business developer has a full description of the project and the status of the project.
Here he can see the project title its quotation, total amount, developers list which are included in the
project and the recent status of the project.
Payments
Here Business Developer has full detail of the project amount and its installment. He can also
see the due installments and the detail of the paid installments detail.
Invoice
Business Developer can generate the invoices and analyze the invoices. He can also full
descriptions of the invoices of the any client.

AESICS

MCA-IV System Development Project – II – (2011)

9
Meeting
Business Developers can arrange, view, and analyze the meeting schedule. He can also
change the timing and the place of the meeting and inform to the particular client.
Notifications:
Business Developer can get the notification of meeting if its created by client and update.
Report
He can generate the reports of particular details and the analyze the report. He can also print
the report and file it.

AESICS

MCA-IV System Development Project – II – (2011)

10
4.2.3 Client

Client Login:

Client having a unique username and password.

Client Profile

Client can manage his profile and detail of his profile.
Meeting:

Client can manage meeting schedule and having a full detail of the meeting.

Project status:

Client has a detail of his project and its status only, but he can not making any modification
in it.

Payment details:

Client has detail of the project and its amount and its installments details.

Notifications:

Clients getting the notifications via mail and sms.

AESICS

MCA-IV System Development Project – II – (2011)

11
SYSTEM FEATURES
5.1 INPUT
Administrator/ Business Developer:
•
•
•
•
•
•
•
•
•

User Login
Client Contact Detail
Client Profile
Meeting Detail
Lead Detail
Project Detail
Payment Detail
Target Detail
Reports

Client:
•
•
•

Contact Detail
Profile Detail
Meeting Detail

5.2 OUTPUT
Administrator / Business Developer:
•
•
•
•
•
•
•
•
•
•

User Detail
Search options
Client Contact Detail
Client Profile Detail
Meeting Detail
Lead Detail
Project Detail
Payment Detail
Target Detail
Generate Reports

Client:
•
•
•

His Contact Detail
His Profile Detail
His Meeting Detail

AESICS

MCA-IV System Development Project – II – (2011)

12
Gann chart

AESICS

MCA-IV System Development Project – II – (2011)

13
DIAGRAMS

7.1 Block Diagram

AESICS

MCA-IV System Development Project – II – (2011)

14
7.2 USE CASE DIAGRAM
7.2.1 GLOBLE DIAGRAM-1

AESICS

MCA-IV System Development Project – II – (2011)

15
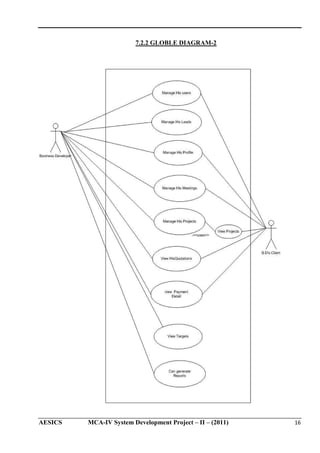
7.2.2 GLOBLE DIAGRAM-2

AESICS

MCA-IV System Development Project – II – (2011)

16
7.2.3 USER MANAGE

AESICS

MCA-IV System Development Project – II – (2011)

17
7.2.4 LEAD MANAGE

AESICS

MCA-IV System Development Project – II – (2011)

18
7.2.5 PROJECT MANAGE

AESICS

MCA-IV System Development Project – II – (2011)

19
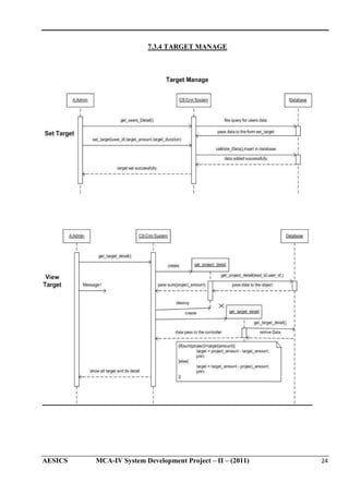
7.2.6 TARGET MANAGE

AESICS

MCA-IV System Development Project – II – (2011)

20
7.3 SEQUENCE DIAGRAM
7.3.1 LOGIN AND CLIEN/USER MANAGE

AESICS

MCA-IV System Development Project – II – (2011)

21
7.3.2 LEAD MANAGE

AESICS

MCA-IV System Development Project – II – (2011)

22
7.3.3 MEETING MANAGE

AESICS

MCA-IV System Development Project – II – (2011)

23
7.3.4 TARGET MANAGE

AESICS

MCA-IV System Development Project – II – (2011)

24
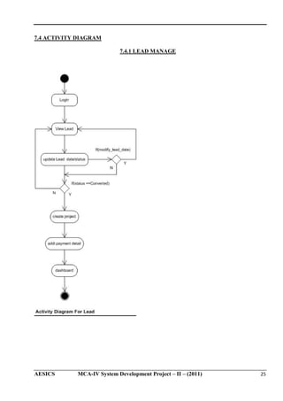
7.4 ACTIVITY DIAGRAM
7.4.1 LEAD MANAGE

AESICS

MCA-IV System Development Project – II – (2011)

25
7.4.2 ADMIN MENU NAVIGATION

AESICS

MCA-IV System Development Project – II – (2011)

26
7.4.3 B.DEVELOPER MENU NAVIGATION

AESICS

MCA-IV System Development Project – II – (2011)

27
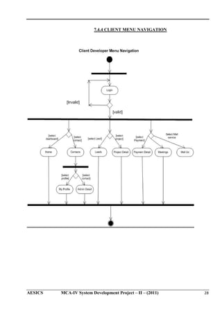
7.4.4 CLIENT MENU NAVIGATION

AESICS

MCA-IV System Development Project – II – (2011)

28
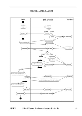
7.4.5 SWIM LANES DIAGRAM

AESICS

MCA-IV System Development Project – II – (2011)

29
7.5 CLASS DIAGRAM

AESICS

MCA-IV System Development Project – II – (2011)

30
DATA DICTIONARY
8.1 List Of Tables:
No

Fields

1

users

8

2

profiles

22

3

leads

7

4

meetings

10

5

projects

10

6

payments

5

7

targets

6

8

securityquestions

2

9

cities

3

10

states

2

11

users_status

2

12

users_role

2

13

AESICS

Table Name

lead_status

2

MCA-IV System Development Project – II – (2011)

31
8.2 Tables And Smple Data
1.Users:
No.
1

Field Name
user_id

Field Type
Int(11)

Description
Primary key of user id

Varchar(50)
Varchar(50)

Key
Primary
Key
Unique
Encrypted

2
3

user_name
password

4

create_date

Date

Not null

Time and date when user created

5

status

TinyInt(15)

Not null

6

role

TinyInt (15)

Not null

Status of the user
1 – (active)
2 – (block)
3 - (delete)
Role for users
1- Admin
2- Business developer
3- Client

7

Security_que
_id
Security_ans

Int(11)

Foreign
key
Not null

8

Varchar(50)

User name of the user/valid Email Id only
Password of the User

Id of the security question
Answer of the security question

Users Smple Data
user_
id

user_name

password

create_
date

status

role

security_
que_id

security_
ans

1

sacheen@yahoo.c Sachin
om

01/02/11

Active

Admin

1

Bombay

2

Raj.1984@gmail. Rajrock
com

02/02/11

Active

Client

3

Raj

3

maddy_m@yaho Maddy
o.com

16/02/11

Active

B.Develop 1
er

Hometown

4

jenny@hotmail.c Jennie
om

20/03/11

Active

Client

2

Madona

5

adam@hotmail.c Amdsas
om

01/04/11

Block

Client

1

America

6

shanford@hotmai Angelwind
l.com

01/04/11

Active

Client

1

Malbourn

7

mahesh@yahoo.c Mahesh
om

01/04/11

Active

Client

1

Mahesh

AESICS

MCA-IV System Development Project – II – (2011)

32
2.Profiles
No.

Field Name

Field Type

Key

Description

1

profile_id

int(11)

Primary
key

Id Of the Profile

2

user_id

int(11)

Foreign
key

Id of the user for his profile

3

company_name

Varchar(50)

Not null

Company name of the user

4

first_name

Varchar(50)

Not null

First name of the user for profile

5

middle_name

Varchar(50)

Not null

Middle name of the user

6

last_name

Varchar(50)

Not null

Last name of the user

7

address-1

Varchar(100) Not null

Address of the user

8

address-2

Varchar(100)

Addresss o the user

9

state_id

int(10)

Foreign
key

State Id of the user

10

city_id

int(10)

Foreign
key

City Id of the user

11

pincode

Varchar(8)

12

designation

Varchar(30)

Not null

Designation of the User/client

13

business

Varchar(30)

Not null

Business of the client

14

birth_date

Date

Not null

Birthdate of the user

15

mobile-1

Int(11)

Not null

Mobile no of the user

16

mobile-2

Int(11)

Mobile no of the user

17

Telphone

Int(16)

Telephone number of the user

18

Fax

Int(16)

Fax number of the user

19

bank_account_n Int(11)
o

Account no of the particular bank

20

bank_name

Varchar(100)

Bank name of the client

21

vat_no

Int(15)

Vat no of the company

22

description

Varchar(100)

Small detail for the firm or user

AESICS

Pincode No of the city

MCA-IV System Development Project – II – (2011)

33
Profile Sample Data
profile user_
_id
id

Comany_
name

1

1

Shree
Solutions

2

2

3

First_
name

Middle_
name

company_ State_
address
id

City_
id

Mohanbhai Bharadva

Gandhinag 12
ar

3

Shah&compa Rajesh
ny

Rajaram

Shah

Ahmedaba 12
d

2

3

Shree
Solutions

Maddy

Mahesh

Bhavsar

Gandhinag 12
ar

3

4

4

Aqua Spa
&saloon

Jennie

George

Witson

Ahmedaba 12
d

2

5

7

Gangawaters

Mahesh

Ramji

Chavda

Junagadh

12

1

6

5

adani&co

Adam

Amridge

Witson

Bombay

7

6

Beauty &
beauty

Nisha

Ramesh

Lakhani

Ahmedaba 12
d

2

Mobile_2

Telephon
e

mobile_1

Sachin

Last_
name

Fax

Bank_
account_no

Bank_
name

vat_no

descrip
tion

8000990336

9724568571 12345698 13937448 6738372689 ICICI
4

9739229030

9020328899 66748993 57493000 7695004888 DenaBan 2929100293 Client
3
k
8

9039888290

9974336783 66737789 56883877 7849994882 State
8
Bank

8993029992

-

8000883905

8000092839 -

8664748906

9328585026 22394884 88490300 349493939
0
8

8000309227

9727229116 -

AESICS

88493009 9
-

-

1234567890 Admini
1
strator

1939288880 B.Devl
0
per

6674883900 Yes Bank 2910000392 Client
8
6627001888 ICICI
Bank of
maharashtra

6783992847 ICICI

MCA-IV System Development Project – II – (2011)

-

Client

4839920049 Client
3
-

Client

34
3.Leads
No

Field Name

Field Type

Key

Description

1

lead_id

Int(11)

Primary key

Id of the lead

2

user_id

Int(11)

Foreign key

Id of the user.

3

lead_createdby Int(11)

Foreign key

User_id of the admin/b.developer

4

lead_create

Datetime

Not null

Time for first date of communicate

5

modify_lead

Datetime

6

status

TinyInt

7

Remark

Varchar(100)

Time when modify leads
Not null

1-Pending
2-Converted
3-Cancel
4-Recycle
comment

Leads Sample Data

lead user_
_id
id

lead_
create

lead_
createdby

modify_
lead

Status

remark

1

2

02/02/2011 1

10/03/2011

2

Project Started from modify date

2

4

20/03/2011 3

01/04/2011

2

Project start for web site.

3

5

01/04/2011 1

03/04/2011

3

User Block or some times

4

6

01/04/2011 1

18/04/2011

1

Estimation and designing
estimation remain.

5

7

01/04/2011 1

20/04/2011

1

All discussion abt estimation.
Reply will be in 4 days

4.Meetings
No

Field Name

Field Type

Key

Description

1

meeting_id

Int(11)

Primary key Primary key of the meeting

2

user_id

Int(11)

Foreign key Id of the contact for whom meeting conducted

3

meeting_time Datetime

Not null

Time of the meeting

4

time_duration Smallint

Not null

Time duration of the meeting which
conducted

5

remark/agend Varchar(100) Not null
a/purpose

remark/short info about meeting

6

status

Status about meeting(i.e. Planned / held /

AESICS

Varchar(10)

Not null

MCA-IV System Development Project – II – (2011)

35
No

Field Name

Field Type

Key

Description
cancel)

7

time_prior

Tinyint

Not null

Time for reminder.(i.e. remind before 1 min
or hour etc)

8

location

varchar(100) Not null

Location where meeting held

9

createdby

Varchar(15)

Not null

Role of the admin or b.developer

10

meeting_with Varchar(30)

Not null

Name the person with whom meeting

Meeting Sample Data
Meeting User
_id
_id

Meeting
_time

Time
_durat
ion

Remark

Status Time
_prio
r

location

1

2

04/02/11 05:00

30

User requirement

Held

15

At Office

2

2

08/02/11 11:00

45

System analysis and
designing

Held

15

At Office

3

2

15/02/11 06:30

30

Estimation and
designing

Held

15

At Office

4

2

25/02/11 03:50

60

Re-estimate and
communicate abt
system

Held

15

At Office

5

2

06/03/11 06:00

30

Finalize project
Held
estimation and giving
project duration.

15

At Office

6

2

20/03/11 10:00

30

Simple layout and
data analyze

Held

15

At Office

7

4

25/03/11 11:00

30

User Requirement

Held

15

At Office

8

4

02/04/11 02:00

30

System Analysis

Held

15

At Office

9

5

03/04/11 11:00

30

Normal
Communication

Held

15

At Office

10

6

03/04/11 02:00

30

Normal
Communication

Held

15

At Office

11

7

03/04/11 04:00

30

Normal
Communication

Held

15

At office

12

4

05/04/11 06:00

15

Payment discussion

Held

15

At office

13

6

20/04/11 10:00

30

User requirement

Planned 15

At Office

14

7

20/04/11 12:00

45

User requirement

Cancel 15

At office

AESICS

MCA-IV System Development Project – II – (2011)

36
5.Projects:
No

Field Name

Field Type

Key

Description

1

project_id

Int(11)

Primary key Id of the Project

2

user_id

Int(11)

Foreign key Id of the user

3

project_name

Varchar(100)

Not null

Name of the project

4

start_date

Date

Not null

Starting_date of the project

5

Internal_due_date

Date

Not null

End date of the project of client

6

Client_due_date

Date

Not null

End_date of the project of company

7

lead_id

Int(11)

Foreign key Id of the lead

8

project_status

Varchar(10)

Not null

9

quotation

Varchar(100)

Attachment Detail of the quotations. In file form

10

total_amount

Int(11)

Not null

Status of the project
Open
Hold
complete
Total amount of the project

Project Sample Data
Project User
_id
_id

Project
_name

Start
_date

End
_date

Lead Project
_id _status

Quotation

Total_
amount

1

2

CRM System

10/03/11 01/08/11 1

Open

2kksj3932ja10 124000

2

4

Aqua Spa

01/04/11 15/07/11 2

Open

2992301jsnkn1 60000

6.Payments
No

Field Name

Field Type

Key

Description

1

payment_id

Int(11)

Primary key Id of the payment

2

project_id

Int(11)

Foreign key Id of the project

3

installment_D Date
ate

Not null

Date of the installment

4

paid_amount

Int(11)

Not null

Paid amount of the project

5

status

varchar(10)

Not null

Status of the installment (pending/paid)

AESICS

MCA-IV System Development Project – II – (2011)

37
Payments Sample Data
payment_id

project_id

Installment_Date

paid_amount

Status

1

1

15/03/11

24000

Paid

2

1

15/04/11

25000

Paid

3

1

15/05/11

25000

Pending

4

1

15/06/11

25000

Pending

5

1

15/08/11

25000

Pending

6

2

10/04/11

10000

Paid

7

2

10/05/11

15000

Pending

8

2

10/06/11

15000

Pending

9

2

15/07/11

20000

Pending

7.Targets
No
1
2
3
4

Field Name
target_id
user_id
target_value
remain_target

Field Type
Int(11)
Int(11)
Int(11)
Int(11)

Key
PrimaryKey
Foreign Key
Not null
Not null

Description
Primary key of the Target Id
Id of the user
Amount of the target value
Amount of the remain target value

5
6

target_start_date
Target_end_date

Date
Date

Not null
Not null

Target start date
Target end date

Target Sample Data
Target_id User
_id
1
3

Target_
value
500000

Remain_
target
440000

target_Start_
Date
1/05/2011

Target_end_
date
31/7/2011

8.States:
No

Field Name

Field Type

Key

Description

1

state_id

Int(11)

Primary key Id of the city

2

state_name

Varchar(50)

Not null

AESICS

Name of the particular city

MCA-IV System Development Project – II – (2011)

38
States Sample data
state_id

state_name

1

Andaman and Nicobar

2

Andhra Pradesh

3

Arunachal Pradesh

4

Assam

5

Bihar

6

Chandigarh

7

Chhattisgarh

8

Dadra and Nagar Haveli

9

Daman and Diu

10

Delhi

11

Goa

12

Gujarat

9.Cities
No

Field Name

Field Type

Key

Description

1

city_id

Int(11)

Primary key Id of the city

2

city_name

Varchar(50)

Not null

3

state_id

Int(11)

Foreign key State id of the particulare city

Name of the particular city

Cities Sample Data
city_id

city_name

state_id

1

Junagadh

12

2

Ahmedabad

12

3

Gandhinagar

12

AESICS

MCA-IV System Development Project – II – (2011)

39
10.Securityquestions
No

Field Name

Field Type

1

Security_que_ Int(11)
id

2

question

Key

Description

Primary key Id of the questions

Varchar(100) Not null

Questions

Securityquestions Sample Data
security_que_id

Question

1

What is your favourite city?

2

What is your hometown?

3

What is ur pet name?

11.Users_status
No
1
2

Field Name
user_status_id
Status

Field Type
Int
Varchar(10)

Key
PrimaryKey
Not null

Description
Primary key of the user status
Status name

Field Type
Int
Varchar(10)

Key
PrimaryKey
Not null

Description
Primary key of the user role
role name

Users_status Sample Data
User_status_id
1
2
3

Status
Active
Block
Delete

12.Users_role
No
1
2

Field Name
user_role_id
Role

Users Role Sample Data
User_role_id
1
2
3

AESICS

Role
ADMIN
B.DEVELOPER
CLIENT

MCA-IV System Development Project – II – (2011)

40
13.Leads
No
1
2

Field Name
lead_status_id
lead_status

Field Type
Int
Varchar(10)

Key
PrimaryKey
Not null

Description
Primary key of the lead status
Lead status name

Leads Sample Data
Lead_status_id
1
2
3
4

AESICS

Lead_status
Pending
Converted
Cancel
Recycle

MCA-IV System Development Project – II – (2011)

41
SCREEN SHOT
9.1 Admin Side Screen Shot
Dashboard

Dashboard Menu

AESICS

MCA-IV System Development Project – II – (2011)
IV

42
Dashboard Menu

Dashboard Menu

AESICS

MCA-IV System Development Project – II – (2011)

43
Admin Profile – When he logged

AESICS

MCA-IV System Development Project – II – (2011)
IV

44
Admin Profile Update

AESICS

MCA-IV System Development Project – II – (2011)

45
Admin Profile After Update

Users Detail

AESICS

MCA-IV System Development Project – II – (2011)
IV

46
Users Update Form

All Contact Detail
Page-1

AESICS

MCA-IV System Development Project – II – (2011)
IV

47
Page-2

Contact Detail View

AESICS

MCA-IV System Development Project – II – (2011)
IV

48
Admin/B.Developer Can Deactivate Client From Contact.

AESICS

MCA-IV System Development Project – II – (2011)

49
Create User Form with validation

AESICS

MCA-IV System Development Project – II – (2011)
IV

50
User Profile Create

AESICS

MCA-IV System Development Project – II – (2011)

51
MobileValidation Error

AESICS

MCA-IV System Development Project – II – (2011)
IV

52
Client/User Profile View

Lead Detail

AESICS

MCA-IV System Development Project – II – (2011)
IV

53
Lead Detail View

Lead Update

AESICS

MCA-IV System Development Project – II – (2011)
IV

54
Lead Updated And New Project Create

AESICS

MCA-IV System Development Project – II – (2011)
IV

55
Project Created Message and Payment Create Form

Installment Detail

AESICS

MCA-IV System Development Project – II – (2011)
IV

56
Project Detail

Project Detail View

AESICS

MCA-IV System Development Project – II – (2011)
IV

57
Project Update

Payment Detail

AESICS

MCA-IV System Development Project – II – (2011)
IV

58
Payment Detail View

Payment Installment Update

AESICS

MCA-IV System Development Project – II – (2011)
IV

59
Payment Update

After Updation Process

AESICS

MCA-IV System Development Project – II – (2011)
IV

60
Meeting Detail

Arrange Meeting

AESICS

MCA-IV System Development Project – II – (2011)
IV

61
Create New Meeting

Creating Meeting

AESICS

MCA-IV System Development Project – II – (2011)
IV

62
Set Target

List Target

AESICS

MCA-IV System Development Project – II – (2011)
IV

63
Reports
Manual

AESICS

MCA-IV System Development Project – II – (2011)
IV

64
Excel Generate
Project Between Two Year

AESICS

MCA-IV System Development Project – II – (2011)
IV

65
Project Report Between Two Dates

Excel File

AESICS

MCA-IV System Development Project – II – (2011)

66
Report Of Particular Client

Excel Page

AESICS

MCA-IV System Development Project – II – (2011)

67
Active Users Report

Current Client Contact Detail

AESICS

MCA-IV System Development Project – II – (2011)

68
9.2 Business Developer Side Snap Shot

B.developer Menu-1

Menu-2

AESICS

MCA-IV System Development Project – II – (2011)

69
DashBoard

B.Developer Profile When He Logged In

AESICS

MCA-IV System Development Project – II – (2011)
IV

70
Profile Update

AESICS

MCA-IV System Development Project – II – (2011)

71
Contact Detail

Client Detail

AESICS

MCA-IV System Development Project – II – (2011)
IV

72
Update Client/User Detail

Client Profile Detail

AESICS

MCA-IV System Development Project – II – (2011)
IV

73
Update Client Profile Detail

AESICS

MCA-IV System Development Project – II – (2011)

74
Profile Detailed View

B.Developer’s Lead Detail

AESICS

MCA-IV System Development Project – II – (2011)
IV

75
Lead Detailed View

Project Detail

AESICS

MCA-IV System Development Project – II – (2011)
IV

76
Update Project Detail

Project Detail View

AESICS

MCA-IV System Development Project – II – (2011)
IV

77
Project Detail

Payment Detail

AESICS

MCA-IV System Development Project – II – (2011)
IV

78
Payment Detailed View

Payment Update

AESICS

MCA-IV System Development Project – II – (2011)
IV

79
AESICS

MCA-IV System Development Project – II – (2011)

80
Payment Update

Lead View After Update Status To Converted.

AESICS

MCA-IV System Development Project – II – (2011)
IV

81
Meeting Detail

Meeting Update

AESICS

MCA-IV System Development Project – II – (2011)
IV

82
Meeting Detail

Creating New Meeting

AESICS

MCA-IV System Development Project – II – (2011)
IV

83
Meeting Form With Validation

Reports

AESICS

MCA-IV System Development Project – II – (2011)

84
9.3 Client Side Snap Shot
DashBoard

Client Profile

AESICS

MCA-IV System Development Project – II – (2011)
IV

85
Cleint Profile Detail

AESICS

MCA-IV System Development Project – II – (2011)
IV

86
Client Profile Update

AESICS

MCA-IV System Development Project – II – (2011)

87
Project Detail

Payment Detail

AESICS

MCA-IV System Development Project – II – (2011)
IV

88
Meeting Detail

Creating Meeting
If meeting Already Arrange then it shows detail

AESICS

MCA-IV System Development Project – II – (2011)
IV

89
Update Meeting

After Update Meeting

AESICS

MCA-IV System Development Project – II – (2011)
IV

90
Mail Us

AESICS

MCA-IV System Development Project – II – (2011)
IV

91
OPERTING ENVIRONMENT
Hardware Requirement
Client Configuration
•

Operating System: Any Operating System with a Web Browser

•

RAM: 512 MB

•

Support: JavaScript

Server Configuration
•

Operating System: Windows ,Linux

•

Web Server: Apache 2.2.17

•

PHP 5.1

•

Database: MySQL 5.1.52

Software Requirement
System Software
•

Windows Operating System

•

Microsoft Office 2007

•

PHP 5.1

•

MySQL

AESICS

MCA-IV System Development Project – II – (2011)

92
BIBLIOGRAPHY

The websites describes here is being very useful during Project Training Period.
www.google.com
www.w3schools.com
www.cakephp.org
www.book.cakephp.org
www.phpbuilder.com
www.jquery.com
www.w3schools.com/ajax/default.asp
www.stackoverflow.com
www.mysqltutorial.com

AESICS

MCA-IV System Development Project – II – (2011)

93

Customer Relationship Management Module Project Report

  • 1.
    SYSTEM DEVELOPMENT PROJECT ON CUSTOMERRELATIONSHIP MANAGEMENT AT ENTOURAGE SOLUTIONS FINAL YEAR PROJECT SEMESTER – VI System Development Programme (2011) Gujarat University (2011) Submitted By Sachinkumar M Bharadva Seat No – 6047 ENTOURAGE SOLUTIONS External Project Guide: Tanmay Lashkari Samay Bhavsar AES INSTITUTE OF COMPUTER STUDIES Internal Project Guide Ms.Axita Shah A.E.S Institute of Computer Studies (AESICS) B++ ACCREDITATION BY NAAC OF UGC THE AHMEDABAD EDUCATION SOCIETY (Affiliated to Gujarat University, M.C.A Programme) H.L. College Campus, P.B. 4206, Navarangpura, AHMEDABAD – 380009
  • 2.
    INDEX No. Content Page No 1 Introduction 2 1.1 Definition 2 1.2Objectives 2 1.3 Advantages 3 2 Company Profile 4 3 Existing System 5 4 Purpose of the system 6 4.1 Project Scope 7 4.2 Project Features 7 4.2.1 Administrator 4.2.2 Business Developer System Features 12 12 5.2 Output 12 Project Schedule 13 6.1 Gannt chart 7 11 5.1 Input 6 9 4.2.3 Client 5 7 13 Diagrams 14
  • 3.
    7.1 Block Diagram 14 7.2Use Case Diagram 15 7.2.1 Global Diagram-1 15 7.2.2 Global Diagram-2 16 7.2.3 User Manage 17 7.2.4 Lead Manage 18 7.2.5 Project Manage 19 7.2.6 Target Manage 20 7.3 Sequence Diagram 21 7.3.1 Login and Client / User Manage 21 7.3.2 Lead Manage 22 7.3.3 Meeting Manage 23 7.3.4 Target Manage 24 7.4 Activity Diagram 25 7.4.1 Lead Manage 25 7.4.2 Admin Menu Navigation 26 7.4.3 Buss. Developer Menu Navigation 27 7.4.4 Client Menu Navigation 28 7.4.5 Swim Lanes Diagram 29 7.5 Class Diagram 30
  • 4.
    8 Data Dictionary 31 8.1 ListOf Tables 31 8.2 Tables With Sample Data 32 Screen Shot 42 9.1 Admin 42 9.2 B.Developer 69 9.3 Client 85 10 Operating Environment 91 11 Bibliography 93 9
  • 5.
    ACKNOWLEDGEMENT I sincerely thankto all the persons whoever played a vital role in the successful completion of my project under titled Customer Relationship Management. We are grateful to the whole staff of the Entourage Solutions And AES Institute of Computer Studies under whose guidance. I completed my successful project, who devoted their precious time. In spite of, their in busy schedules they always came forward to guide us in our work whenever needed. I am also thankful to Mr. Bipin Mehta – Director if institute, Ahmadabad for his constant support. I accept this opportunity to acknowledgement all other individuals for their direct or indirect contribution to our work. I am also very thankful to Prof. Axita Shah without whom it would have been impossible for me to carry out the project work. I heartily thanks for his valuable guidance, timely suggestions and persistent encouragement during the project development. We are fortunate to have the opportunity work under his guidance. My special and hearty thanks to Mr. Tanmay Lashkari and Mr. Samay Bhavsar, Project Manager and guidance at Entourage Solutions who guided me well enough to face technical challenges of technical industry. I am grateful to them for keeping faith on me and considering me worthy for such an assignment. I am thankful to him from the bottom of my heart for helping us professionally as well as personally during this entire training period. AESICS MCA-IV System Development Project – II – (2011) 1
  • 6.
    INTRODUCTION 1.1 DEFINITION: CRM (CUSTOMERRELATIONSHIP MANAGEMENT) is a widely-implemented strategy for managing a company's interactions with customers, clients and sales prospects. It involves using technology to organize, automate, and synchronize business processes and sales activities, but also those for marketing, customer service, and technical support. This system is virtual so anybody can use this system because this system does not require any physical offices or environment. Owner can communicate and provide services through this system, and also client can access and track his status and his project status as well as getting further information about the projects and new systems. 1.2 OBJECTIVE: • To simplify marketing and sales process. • To make call centers more efficient • To provide better customer service • To discover new customers and increase customer revenue • To cross sell products more effectively The CRM processes should fully support the basic steps of customer life cycle, The Basic Steps Are: • Attracting present and new customers • Acquiring new customers • Serving the customers • Finally, retaining the customers AESICS MCA-IV System Development Project – II – (2011) 2
  • 7.
    1.3 ADVANTAGE: The useof the CRM system will confer several advantages to the company. • Quality and efficiency • Decreased in overall costs • Decision support • Enterprise agility • Customer Attention The overall goals are to find, attract, and win new clients, nature and retain those the company already has, entice former clients back into the fold, and reduce the costs of marketing and client service. AESICS MCA-IV System Development Project – II – (2011) 3
  • 8.
    COMPANY PROFILE "Our ServiceYour Outright Success" ur Entourage was created in March 2008 with the sole intent of providing brilliantly designed and developed solutions. We at entourage believe that innovation is the most integral element to providing solutions. We approach each project with the desire to explore and passion to create ns. thereby providing you with innovative long term solutions. Entourage is as versatile as it's people. Each person loves what they do and thus strive to deliver their very best. OUR GOAL: Entourage is derived from the meaning of the name itself and combines the knowledge and different services and provides fully tested product to the client. WEB STANDARDS: We follow the Web Standards and build system faster, reliable ,userfriendly and provide an enhanced experience to users with a modern browser. OUR CLIENTS • • • • • • • • PSYNOX PINK ELEFANT KUCH BHI BIKEGA APPLE GLOBAL SCHOOL PHOENIX ENVISION AUTOCAR SPA KERALA AYURVEDIC And Many More…. AESICS MCA-IV System Development Project – II – (2011) IV 4
  • 9.
    EXISTING SYSTEM There arenot any existing systems for client side. So all the work are handle manually and have to be noted down in some register and also taking care of that documentation. They are arranged meeting by call and if any update occurred then again call the client and update meeting schedule, its wasting time and as well as money also and also the disturb the valuable clients. WHY THIS SYSTEM ? To overcome over problems they are thinking to create such a system for the client as well as Company use. In which we can silently telling the customer about their status and meeting schedule by mailing and sms. And they can also trace their payment and project detail. By this system company having the lots of advantages by having a bulk year records and all the data together. AESICS MCA-IV System Development Project – II – (2011) 5
  • 10.
    PURPOSE OF THESYSTEM The CRM is a new technique in marketing and management where the owner tries to develop long term relationship with the clients and customers to develop them as life time customers. CRM aims to make the customer climb up the ladder of loyalty. The company first tries to determine who are likely prospects i.e. the people who have a strong potential interest in the product and ability to pay for it. The company hopes to convert many of its qualified prospects into first time customers into lifetime clients. They are those people who buy only from the company in the relevant product categories. The next challenge for the company is to convert this client into advocates. Advocates are those clients who praise the company and encourage others to buy from it. The ultimate challenge is to convert these advocates into partners where the customers and the clients work actively together to discover ways of getting mutual benefit. Our purpose is to fulfill the following activities: 1. Client Solutions 2. Project Management 3. Quotations 4. Suggestion 5. Lead time management 6. on line tracking for particular project 7. On line payment detail 8. Reports by daily Emails / sms with status 9. Query Solve 10. Interact with the company's developers or marketing manager AESICS MCA-IV System Development Project – II – (2011) 6
  • 11.
    4.1 PROJECT SCOPE: Thissystem is totally web based and creating on open source applications and software. This system is created in PHP with apache web server and database is mysql. And it support and compatible with each and every web browser and operating system. 4.2 PROJECT FEATURES: In CRM here we have mainly three types of roles Administrator, Business Developer and Client. Types of User o Administrator o Business Developer (Marketing Representative) o Client 4.2.1 ADMINISTRATOR User Management Administrator can create the client and the developer contact and also can modify their details when request arrives. He can also block or delete the user contact if he wanted. Contact Manager Administrator can see the all contact detail and the analyze the contact information. And communicate with the clients and Business Developer. Leads Leads are created when new client arrives and modify by the adm or business developers. Leads are converting into the project when client satisfy with the quotation and assign the project. If once leads converted into project it will close. If one client having more than one project then there is separate leads for each project. AESICS MCA-IV System Development Project – II – (2011) 7
  • 12.
    Quotations Quotations are thedetail of the content of the project Detail and the Technology and technique which are included in the project and the total estimation of the project and the time duration of the project being alive. Project Along with Status Here Administrator has a full description of the project and the status of the project. Here he can see the project title its quotation, total amount, developers list which are included in the project and the recent status of the project. Set Target Here Administrator can set target for the developer. Payments Here Administrator has full detail of the project amount and its installment. He can also see the due date of installments and the detail of the paid installments detail. Invoice Administrator can generate the invoices and analyze the invoices. He can also full descriptions of the invoices of the any client. Meeting Administrator can arrange, view, and analyze the meeting schedule. He can also change the timing and the place of the meeting and inform to the particular client. Report He can generate the reports of particular details and the analyze the report. He can also print the report and file it. AESICS MCA-IV System Development Project – II – (2011) 8
  • 13.
    4.2.2 Business Developer ContactManager Business developers can create the client and can modify their details when request arrives. He can also block or delete the user contact if he wanted. And he can only see the detail of his contacts. Lead Leads are created when new client arrives and modify by the administrator or business developers. Leads are converting into the project when client satisfy with the quotation and assign the project. If once leads converted into project it will close. If one client having more than one project then there is separate leads for each project. Quotation Quotations are the detail of the content of the project and the things which are included in the project and the total estimation of the project and the time duration of the project being alive. Project Along with Status Here business developer has a full description of the project and the status of the project. Here he can see the project title its quotation, total amount, developers list which are included in the project and the recent status of the project. Payments Here Business Developer has full detail of the project amount and its installment. He can also see the due installments and the detail of the paid installments detail. Invoice Business Developer can generate the invoices and analyze the invoices. He can also full descriptions of the invoices of the any client. AESICS MCA-IV System Development Project – II – (2011) 9
  • 14.
    Meeting Business Developers canarrange, view, and analyze the meeting schedule. He can also change the timing and the place of the meeting and inform to the particular client. Notifications: Business Developer can get the notification of meeting if its created by client and update. Report He can generate the reports of particular details and the analyze the report. He can also print the report and file it. AESICS MCA-IV System Development Project – II – (2011) 10
  • 15.
    4.2.3 Client Client Login: Clienthaving a unique username and password. Client Profile Client can manage his profile and detail of his profile. Meeting: Client can manage meeting schedule and having a full detail of the meeting. Project status: Client has a detail of his project and its status only, but he can not making any modification in it. Payment details: Client has detail of the project and its amount and its installments details. Notifications: Clients getting the notifications via mail and sms. AESICS MCA-IV System Development Project – II – (2011) 11
  • 16.
    SYSTEM FEATURES 5.1 INPUT Administrator/Business Developer: • • • • • • • • • User Login Client Contact Detail Client Profile Meeting Detail Lead Detail Project Detail Payment Detail Target Detail Reports Client: • • • Contact Detail Profile Detail Meeting Detail 5.2 OUTPUT Administrator / Business Developer: • • • • • • • • • • User Detail Search options Client Contact Detail Client Profile Detail Meeting Detail Lead Detail Project Detail Payment Detail Target Detail Generate Reports Client: • • • His Contact Detail His Profile Detail His Meeting Detail AESICS MCA-IV System Development Project – II – (2011) 12
  • 17.
    Gann chart AESICS MCA-IV SystemDevelopment Project – II – (2011) 13
  • 18.
    DIAGRAMS 7.1 Block Diagram AESICS MCA-IVSystem Development Project – II – (2011) 14
  • 19.
    7.2 USE CASEDIAGRAM 7.2.1 GLOBLE DIAGRAM-1 AESICS MCA-IV System Development Project – II – (2011) 15
  • 20.
    7.2.2 GLOBLE DIAGRAM-2 AESICS MCA-IVSystem Development Project – II – (2011) 16
  • 21.
    7.2.3 USER MANAGE AESICS MCA-IVSystem Development Project – II – (2011) 17
  • 22.
    7.2.4 LEAD MANAGE AESICS MCA-IVSystem Development Project – II – (2011) 18
  • 23.
    7.2.5 PROJECT MANAGE AESICS MCA-IVSystem Development Project – II – (2011) 19
  • 24.
    7.2.6 TARGET MANAGE AESICS MCA-IVSystem Development Project – II – (2011) 20
  • 25.
    7.3 SEQUENCE DIAGRAM 7.3.1LOGIN AND CLIEN/USER MANAGE AESICS MCA-IV System Development Project – II – (2011) 21
  • 26.
    7.3.2 LEAD MANAGE AESICS MCA-IVSystem Development Project – II – (2011) 22
  • 27.
    7.3.3 MEETING MANAGE AESICS MCA-IVSystem Development Project – II – (2011) 23
  • 28.
    7.3.4 TARGET MANAGE AESICS MCA-IVSystem Development Project – II – (2011) 24
  • 29.
    7.4 ACTIVITY DIAGRAM 7.4.1LEAD MANAGE AESICS MCA-IV System Development Project – II – (2011) 25
  • 30.
    7.4.2 ADMIN MENUNAVIGATION AESICS MCA-IV System Development Project – II – (2011) 26
  • 31.
    7.4.3 B.DEVELOPER MENUNAVIGATION AESICS MCA-IV System Development Project – II – (2011) 27
  • 32.
    7.4.4 CLIENT MENUNAVIGATION AESICS MCA-IV System Development Project – II – (2011) 28
  • 33.
    7.4.5 SWIM LANESDIAGRAM AESICS MCA-IV System Development Project – II – (2011) 29
  • 34.
    7.5 CLASS DIAGRAM AESICS MCA-IVSystem Development Project – II – (2011) 30
  • 35.
    DATA DICTIONARY 8.1 ListOf Tables: No Fields 1 users 8 2 profiles 22 3 leads 7 4 meetings 10 5 projects 10 6 payments 5 7 targets 6 8 securityquestions 2 9 cities 3 10 states 2 11 users_status 2 12 users_role 2 13 AESICS Table Name lead_status 2 MCA-IV System Development Project – II – (2011) 31
  • 36.
    8.2 Tables AndSmple Data 1.Users: No. 1 Field Name user_id Field Type Int(11) Description Primary key of user id Varchar(50) Varchar(50) Key Primary Key Unique Encrypted 2 3 user_name password 4 create_date Date Not null Time and date when user created 5 status TinyInt(15) Not null 6 role TinyInt (15) Not null Status of the user 1 – (active) 2 – (block) 3 - (delete) Role for users 1- Admin 2- Business developer 3- Client 7 Security_que _id Security_ans Int(11) Foreign key Not null 8 Varchar(50) User name of the user/valid Email Id only Password of the User Id of the security question Answer of the security question Users Smple Data user_ id user_name password create_ date status role security_ que_id security_ ans 1 sacheen@yahoo.c Sachin om 01/02/11 Active Admin 1 Bombay 2 Raj.1984@gmail. Rajrock com 02/02/11 Active Client 3 Raj 3 maddy_m@yaho Maddy o.com 16/02/11 Active B.Develop 1 er Hometown 4 jenny@hotmail.c Jennie om 20/03/11 Active Client 2 Madona 5 adam@hotmail.c Amdsas om 01/04/11 Block Client 1 America 6 shanford@hotmai Angelwind l.com 01/04/11 Active Client 1 Malbourn 7 mahesh@yahoo.c Mahesh om 01/04/11 Active Client 1 Mahesh AESICS MCA-IV System Development Project – II – (2011) 32
  • 37.
    2.Profiles No. Field Name Field Type Key Description 1 profile_id int(11) Primary key IdOf the Profile 2 user_id int(11) Foreign key Id of the user for his profile 3 company_name Varchar(50) Not null Company name of the user 4 first_name Varchar(50) Not null First name of the user for profile 5 middle_name Varchar(50) Not null Middle name of the user 6 last_name Varchar(50) Not null Last name of the user 7 address-1 Varchar(100) Not null Address of the user 8 address-2 Varchar(100) Addresss o the user 9 state_id int(10) Foreign key State Id of the user 10 city_id int(10) Foreign key City Id of the user 11 pincode Varchar(8) 12 designation Varchar(30) Not null Designation of the User/client 13 business Varchar(30) Not null Business of the client 14 birth_date Date Not null Birthdate of the user 15 mobile-1 Int(11) Not null Mobile no of the user 16 mobile-2 Int(11) Mobile no of the user 17 Telphone Int(16) Telephone number of the user 18 Fax Int(16) Fax number of the user 19 bank_account_n Int(11) o Account no of the particular bank 20 bank_name Varchar(100) Bank name of the client 21 vat_no Int(15) Vat no of the company 22 description Varchar(100) Small detail for the firm or user AESICS Pincode No of the city MCA-IV System Development Project – II – (2011) 33
  • 38.
    Profile Sample Data profileuser_ _id id Comany_ name 1 1 Shree Solutions 2 2 3 First_ name Middle_ name company_ State_ address id City_ id Mohanbhai Bharadva Gandhinag 12 ar 3 Shah&compa Rajesh ny Rajaram Shah Ahmedaba 12 d 2 3 Shree Solutions Maddy Mahesh Bhavsar Gandhinag 12 ar 3 4 4 Aqua Spa &saloon Jennie George Witson Ahmedaba 12 d 2 5 7 Gangawaters Mahesh Ramji Chavda Junagadh 12 1 6 5 adani&co Adam Amridge Witson Bombay 7 6 Beauty & beauty Nisha Ramesh Lakhani Ahmedaba 12 d 2 Mobile_2 Telephon e mobile_1 Sachin Last_ name Fax Bank_ account_no Bank_ name vat_no descrip tion 8000990336 9724568571 12345698 13937448 6738372689 ICICI 4 9739229030 9020328899 66748993 57493000 7695004888 DenaBan 2929100293 Client 3 k 8 9039888290 9974336783 66737789 56883877 7849994882 State 8 Bank 8993029992 - 8000883905 8000092839 - 8664748906 9328585026 22394884 88490300 349493939 0 8 8000309227 9727229116 - AESICS 88493009 9 - - 1234567890 Admini 1 strator 1939288880 B.Devl 0 per 6674883900 Yes Bank 2910000392 Client 8 6627001888 ICICI Bank of maharashtra 6783992847 ICICI MCA-IV System Development Project – II – (2011) - Client 4839920049 Client 3 - Client 34
  • 39.
    3.Leads No Field Name Field Type Key Description 1 lead_id Int(11) Primarykey Id of the lead 2 user_id Int(11) Foreign key Id of the user. 3 lead_createdby Int(11) Foreign key User_id of the admin/b.developer 4 lead_create Datetime Not null Time for first date of communicate 5 modify_lead Datetime 6 status TinyInt 7 Remark Varchar(100) Time when modify leads Not null 1-Pending 2-Converted 3-Cancel 4-Recycle comment Leads Sample Data lead user_ _id id lead_ create lead_ createdby modify_ lead Status remark 1 2 02/02/2011 1 10/03/2011 2 Project Started from modify date 2 4 20/03/2011 3 01/04/2011 2 Project start for web site. 3 5 01/04/2011 1 03/04/2011 3 User Block or some times 4 6 01/04/2011 1 18/04/2011 1 Estimation and designing estimation remain. 5 7 01/04/2011 1 20/04/2011 1 All discussion abt estimation. Reply will be in 4 days 4.Meetings No Field Name Field Type Key Description 1 meeting_id Int(11) Primary key Primary key of the meeting 2 user_id Int(11) Foreign key Id of the contact for whom meeting conducted 3 meeting_time Datetime Not null Time of the meeting 4 time_duration Smallint Not null Time duration of the meeting which conducted 5 remark/agend Varchar(100) Not null a/purpose remark/short info about meeting 6 status Status about meeting(i.e. Planned / held / AESICS Varchar(10) Not null MCA-IV System Development Project – II – (2011) 35
  • 40.
    No Field Name Field Type Key Description cancel) 7 time_prior Tinyint Notnull Time for reminder.(i.e. remind before 1 min or hour etc) 8 location varchar(100) Not null Location where meeting held 9 createdby Varchar(15) Not null Role of the admin or b.developer 10 meeting_with Varchar(30) Not null Name the person with whom meeting Meeting Sample Data Meeting User _id _id Meeting _time Time _durat ion Remark Status Time _prio r location 1 2 04/02/11 05:00 30 User requirement Held 15 At Office 2 2 08/02/11 11:00 45 System analysis and designing Held 15 At Office 3 2 15/02/11 06:30 30 Estimation and designing Held 15 At Office 4 2 25/02/11 03:50 60 Re-estimate and communicate abt system Held 15 At Office 5 2 06/03/11 06:00 30 Finalize project Held estimation and giving project duration. 15 At Office 6 2 20/03/11 10:00 30 Simple layout and data analyze Held 15 At Office 7 4 25/03/11 11:00 30 User Requirement Held 15 At Office 8 4 02/04/11 02:00 30 System Analysis Held 15 At Office 9 5 03/04/11 11:00 30 Normal Communication Held 15 At Office 10 6 03/04/11 02:00 30 Normal Communication Held 15 At Office 11 7 03/04/11 04:00 30 Normal Communication Held 15 At office 12 4 05/04/11 06:00 15 Payment discussion Held 15 At office 13 6 20/04/11 10:00 30 User requirement Planned 15 At Office 14 7 20/04/11 12:00 45 User requirement Cancel 15 At office AESICS MCA-IV System Development Project – II – (2011) 36
  • 41.
    5.Projects: No Field Name Field Type Key Description 1 project_id Int(11) Primarykey Id of the Project 2 user_id Int(11) Foreign key Id of the user 3 project_name Varchar(100) Not null Name of the project 4 start_date Date Not null Starting_date of the project 5 Internal_due_date Date Not null End date of the project of client 6 Client_due_date Date Not null End_date of the project of company 7 lead_id Int(11) Foreign key Id of the lead 8 project_status Varchar(10) Not null 9 quotation Varchar(100) Attachment Detail of the quotations. In file form 10 total_amount Int(11) Not null Status of the project Open Hold complete Total amount of the project Project Sample Data Project User _id _id Project _name Start _date End _date Lead Project _id _status Quotation Total_ amount 1 2 CRM System 10/03/11 01/08/11 1 Open 2kksj3932ja10 124000 2 4 Aqua Spa 01/04/11 15/07/11 2 Open 2992301jsnkn1 60000 6.Payments No Field Name Field Type Key Description 1 payment_id Int(11) Primary key Id of the payment 2 project_id Int(11) Foreign key Id of the project 3 installment_D Date ate Not null Date of the installment 4 paid_amount Int(11) Not null Paid amount of the project 5 status varchar(10) Not null Status of the installment (pending/paid) AESICS MCA-IV System Development Project – II – (2011) 37
  • 42.
    Payments Sample Data payment_id project_id Installment_Date paid_amount Status 1 1 15/03/11 24000 Paid 2 1 15/04/11 25000 Paid 3 1 15/05/11 25000 Pending 4 1 15/06/11 25000 Pending 5 1 15/08/11 25000 Pending 6 2 10/04/11 10000 Paid 7 2 10/05/11 15000 Pending 8 2 10/06/11 15000 Pending 9 2 15/07/11 20000 Pending 7.Targets No 1 2 3 4 FieldName target_id user_id target_value remain_target Field Type Int(11) Int(11) Int(11) Int(11) Key PrimaryKey Foreign Key Not null Not null Description Primary key of the Target Id Id of the user Amount of the target value Amount of the remain target value 5 6 target_start_date Target_end_date Date Date Not null Not null Target start date Target end date Target Sample Data Target_id User _id 1 3 Target_ value 500000 Remain_ target 440000 target_Start_ Date 1/05/2011 Target_end_ date 31/7/2011 8.States: No Field Name Field Type Key Description 1 state_id Int(11) Primary key Id of the city 2 state_name Varchar(50) Not null AESICS Name of the particular city MCA-IV System Development Project – II – (2011) 38
  • 43.
    States Sample data state_id state_name 1 Andamanand Nicobar 2 Andhra Pradesh 3 Arunachal Pradesh 4 Assam 5 Bihar 6 Chandigarh 7 Chhattisgarh 8 Dadra and Nagar Haveli 9 Daman and Diu 10 Delhi 11 Goa 12 Gujarat 9.Cities No Field Name Field Type Key Description 1 city_id Int(11) Primary key Id of the city 2 city_name Varchar(50) Not null 3 state_id Int(11) Foreign key State id of the particulare city Name of the particular city Cities Sample Data city_id city_name state_id 1 Junagadh 12 2 Ahmedabad 12 3 Gandhinagar 12 AESICS MCA-IV System Development Project – II – (2011) 39
  • 44.
    10.Securityquestions No Field Name Field Type 1 Security_que_Int(11) id 2 question Key Description Primary key Id of the questions Varchar(100) Not null Questions Securityquestions Sample Data security_que_id Question 1 What is your favourite city? 2 What is your hometown? 3 What is ur pet name? 11.Users_status No 1 2 Field Name user_status_id Status Field Type Int Varchar(10) Key PrimaryKey Not null Description Primary key of the user status Status name Field Type Int Varchar(10) Key PrimaryKey Not null Description Primary key of the user role role name Users_status Sample Data User_status_id 1 2 3 Status Active Block Delete 12.Users_role No 1 2 Field Name user_role_id Role Users Role Sample Data User_role_id 1 2 3 AESICS Role ADMIN B.DEVELOPER CLIENT MCA-IV System Development Project – II – (2011) 40
  • 45.
    13.Leads No 1 2 Field Name lead_status_id lead_status Field Type Int Varchar(10) Key PrimaryKey Notnull Description Primary key of the lead status Lead status name Leads Sample Data Lead_status_id 1 2 3 4 AESICS Lead_status Pending Converted Cancel Recycle MCA-IV System Development Project – II – (2011) 41
  • 46.
    SCREEN SHOT 9.1 AdminSide Screen Shot Dashboard Dashboard Menu AESICS MCA-IV System Development Project – II – (2011) IV 42
  • 47.
    Dashboard Menu Dashboard Menu AESICS MCA-IVSystem Development Project – II – (2011) 43
  • 48.
    Admin Profile –When he logged AESICS MCA-IV System Development Project – II – (2011) IV 44
  • 49.
    Admin Profile Update AESICS MCA-IVSystem Development Project – II – (2011) 45
  • 50.
    Admin Profile AfterUpdate Users Detail AESICS MCA-IV System Development Project – II – (2011) IV 46
  • 51.
    Users Update Form AllContact Detail Page-1 AESICS MCA-IV System Development Project – II – (2011) IV 47
  • 52.
    Page-2 Contact Detail View AESICS MCA-IVSystem Development Project – II – (2011) IV 48
  • 53.
    Admin/B.Developer Can DeactivateClient From Contact. AESICS MCA-IV System Development Project – II – (2011) 49
  • 54.
    Create User Formwith validation AESICS MCA-IV System Development Project – II – (2011) IV 50
  • 55.
    User Profile Create AESICS MCA-IVSystem Development Project – II – (2011) 51
  • 56.
    MobileValidation Error AESICS MCA-IV SystemDevelopment Project – II – (2011) IV 52
  • 57.
    Client/User Profile View LeadDetail AESICS MCA-IV System Development Project – II – (2011) IV 53
  • 58.
    Lead Detail View LeadUpdate AESICS MCA-IV System Development Project – II – (2011) IV 54
  • 59.
    Lead Updated AndNew Project Create AESICS MCA-IV System Development Project – II – (2011) IV 55
  • 60.
    Project Created Messageand Payment Create Form Installment Detail AESICS MCA-IV System Development Project – II – (2011) IV 56
  • 61.
    Project Detail Project DetailView AESICS MCA-IV System Development Project – II – (2011) IV 57
  • 62.
    Project Update Payment Detail AESICS MCA-IVSystem Development Project – II – (2011) IV 58
  • 63.
    Payment Detail View PaymentInstallment Update AESICS MCA-IV System Development Project – II – (2011) IV 59
  • 64.
    Payment Update After UpdationProcess AESICS MCA-IV System Development Project – II – (2011) IV 60
  • 65.
    Meeting Detail Arrange Meeting AESICS MCA-IVSystem Development Project – II – (2011) IV 61
  • 66.
    Create New Meeting CreatingMeeting AESICS MCA-IV System Development Project – II – (2011) IV 62
  • 67.
    Set Target List Target AESICS MCA-IVSystem Development Project – II – (2011) IV 63
  • 68.
    Reports Manual AESICS MCA-IV System DevelopmentProject – II – (2011) IV 64
  • 69.
    Excel Generate Project BetweenTwo Year AESICS MCA-IV System Development Project – II – (2011) IV 65
  • 70.
    Project Report BetweenTwo Dates Excel File AESICS MCA-IV System Development Project – II – (2011) 66
  • 71.
    Report Of ParticularClient Excel Page AESICS MCA-IV System Development Project – II – (2011) 67
  • 72.
    Active Users Report CurrentClient Contact Detail AESICS MCA-IV System Development Project – II – (2011) 68
  • 73.
    9.2 Business DeveloperSide Snap Shot B.developer Menu-1 Menu-2 AESICS MCA-IV System Development Project – II – (2011) 69
  • 74.
    DashBoard B.Developer Profile WhenHe Logged In AESICS MCA-IV System Development Project – II – (2011) IV 70
  • 75.
    Profile Update AESICS MCA-IV SystemDevelopment Project – II – (2011) 71
  • 76.
    Contact Detail Client Detail AESICS MCA-IVSystem Development Project – II – (2011) IV 72
  • 77.
    Update Client/User Detail ClientProfile Detail AESICS MCA-IV System Development Project – II – (2011) IV 73
  • 78.
    Update Client ProfileDetail AESICS MCA-IV System Development Project – II – (2011) 74
  • 79.
    Profile Detailed View B.Developer’sLead Detail AESICS MCA-IV System Development Project – II – (2011) IV 75
  • 80.
    Lead Detailed View ProjectDetail AESICS MCA-IV System Development Project – II – (2011) IV 76
  • 81.
    Update Project Detail ProjectDetail View AESICS MCA-IV System Development Project – II – (2011) IV 77
  • 82.
    Project Detail Payment Detail AESICS MCA-IVSystem Development Project – II – (2011) IV 78
  • 83.
    Payment Detailed View PaymentUpdate AESICS MCA-IV System Development Project – II – (2011) IV 79
  • 84.
    AESICS MCA-IV System DevelopmentProject – II – (2011) 80
  • 85.
    Payment Update Lead ViewAfter Update Status To Converted. AESICS MCA-IV System Development Project – II – (2011) IV 81
  • 86.
    Meeting Detail Meeting Update AESICS MCA-IVSystem Development Project – II – (2011) IV 82
  • 87.
    Meeting Detail Creating NewMeeting AESICS MCA-IV System Development Project – II – (2011) IV 83
  • 88.
    Meeting Form WithValidation Reports AESICS MCA-IV System Development Project – II – (2011) 84
  • 89.
    9.3 Client SideSnap Shot DashBoard Client Profile AESICS MCA-IV System Development Project – II – (2011) IV 85
  • 90.
    Cleint Profile Detail AESICS MCA-IVSystem Development Project – II – (2011) IV 86
  • 91.
    Client Profile Update AESICS MCA-IVSystem Development Project – II – (2011) 87
  • 92.
    Project Detail Payment Detail AESICS MCA-IVSystem Development Project – II – (2011) IV 88
  • 93.
    Meeting Detail Creating Meeting Ifmeeting Already Arrange then it shows detail AESICS MCA-IV System Development Project – II – (2011) IV 89
  • 94.
    Update Meeting After UpdateMeeting AESICS MCA-IV System Development Project – II – (2011) IV 90
  • 95.
    Mail Us AESICS MCA-IV SystemDevelopment Project – II – (2011) IV 91
  • 96.
    OPERTING ENVIRONMENT Hardware Requirement ClientConfiguration • Operating System: Any Operating System with a Web Browser • RAM: 512 MB • Support: JavaScript Server Configuration • Operating System: Windows ,Linux • Web Server: Apache 2.2.17 • PHP 5.1 • Database: MySQL 5.1.52 Software Requirement System Software • Windows Operating System • Microsoft Office 2007 • PHP 5.1 • MySQL AESICS MCA-IV System Development Project – II – (2011) 92
  • 97.
    BIBLIOGRAPHY The websites describeshere is being very useful during Project Training Period. www.google.com www.w3schools.com www.cakephp.org www.book.cakephp.org www.phpbuilder.com www.jquery.com www.w3schools.com/ajax/default.asp www.stackoverflow.com www.mysqltutorial.com AESICS MCA-IV System Development Project – II – (2011) 93