Computer Architecture &
Organization
20A04504a
• A Digital computer can be considered as a digital
system that performs various computational tasks.
• The first electronic digital computer was developed in
the late 1940s and was used primarily for numerical
computations.
• By convention, the digital computers use the binary
number system, which has two digits: 0 and 1. A
binary digit is called a bit.
• A computer system is subdivided into two functional
entities: Hardware and Software.
Digital computer
• The hardware consists of all the electronic components and
electromechanical devices that comprise the physical entity of the device.
• The software of the computer consists of the instructions and data that the
computer manipulates to perform various data-processing tasks.
Digital computer
• Input unit
Input units are used by the computer to read the data. The most
commonly used input devices are keyboards, mouse, joysticks, trackballs,
microphones, etc.
However, the most well-known input device is a keyboard. Whenever a
key is pressed, the corresponding letter or digit is automatically translated into its
corresponding binary code and transmitted over a cable to either the memory or
the processor.
• Central processing unit
Central processing unit commonly known as CPU can be referred as an
electronic circuitry within a computer that carries out the instructions given by a
computer program by performing the basic arithmetic, logical, control and
input/output (I/O) operations specified by the instructions.
Digital computer
Memory unit
• The Memory unit can be referred to as the storage area in which programs
are kept which are running, and that contains data needed by the running
programs.
• The Memory unit can be categorized in two ways namely, primary memory
and secondary memory.
• It enables a processor to access running execution applications and services
that are temporarily stored in a specific memory location.
• Primary storage is the fastest memory that operates at electronic speeds.
Primary memory contains a large number of semiconductor storage cells,
capable of storing a bit of information. The word length of a computer is
between 16-64 bits.
• Cache memory is also a kind of memory which is used to fetch the data very
soon. They are highly coupled with the processor.
• The most common examples of primary memory are RAM and ROM.
• Secondary memory is used when a large amount of data and programs have
to be stored for a long-term basis.
• The most common examples of secondary memory are magnetic disks,
magnetic tapes, and optical disks.
Arithmetic & logical unit
• Most of all the arithmetic and logical operations of a computer are executed in the
ALU (Arithmetic and Logical Unit) of the processor. It performs arithmetic operations
like addition, subtraction, multiplication, division and also the logical operations like
AND, OR, NOT operations.
Control unit
• The control unit is a component of a computer's central processing unit that
coordinates the operation of the processor. It tells the computer's memory,
arithmetic/logic unit and input and output devices how to respond to a program's
instructions.
• The control unit is also known as the nerve center of a computer system.
Output Unit
• The primary function of the output unit is to send the processed results to the user.
Output devices display information in a way that the user can understand.
• Output devices are pieces of equipment that are used to generate information or any
other response processed by the computer. These devices display information that has
been held or generated within a computer.
• The most common example of an output device is a monitor.
CAO?
• In general terms, the architecture of a computer
system can be considered as a catalogue of tools or
attributes that are visible to the user such as
instruction sets, number of bits used for data,
addressing techniques, etc.
• Whereas, Organization of a computer system defines
the way system is structured so that all those
catalogued tools can be used. The significant
components of Computer organization are ALU,
CPU, memory and memory organization.
Computer Design and Architecture
Computer Architecture Computer Organization
CA is concerned with the way
hardware components are connected
together to form a computer system.
CO is concerned with the structure and
behavior of a computer system as seen
by the user.
It acts as the interface between
hardware and software.
It deals with the components of a
connection in a system.
Computer Architecture helps us to
understand the functionalities of a
system.
Computer Organization tells us how
exactly all the units in the system are
arranged and interconnected.
A programmer can view architecture
in terms of instructions, addressing
modes and registers.
Whereas Organization expresses the
realization of architecture.
While designing a computer system
architecture is considered first.
An organization is done on the basis of
architecture.
Computer Architecture Computer Organization
Computer Architecture deals with high-
level design issues.
Computer Organization deals with low-
level design issues.
Architecture involves Logic (Instruction
sets, Addressing modes, Data types, Cache
optimization)
Organization involves Physical
Components (Circuit design, Adders,
Signals, Peripherals)
Register Transfer Language
• The symbolic notation used to describe the micro
operation transfers among registers is called a
register transfer language.
• These digital modules are interconnected with some
common data and control paths to form a complete
digital system.
• Moreover, digital modules are best defined by the
registers and the operations that are performed on
the data stored in them.
• The operations performed on the data stored in
registers are called Micro-operations.
Register transfer
• Digital systems are composed of modules that
are constructed from digital components, such
as registers, decoders, arithmetic elements,
and control logic.
• Replacement Operator :
In the statement, R2 <- R1, <- acts as a
replacement operator. This statement defines
the transfer of content of register R1 into
register R2.
•
• A micro operation is an elementary operation
performed on the information stored in one or
more registers. Examples are shift, count,
clear, and load.
• Some of the digital components are registers
that implement micro operations.
REGISTER TRANSFER:
• Designate computer registers by capital letters
to denote its function.
• The register that holds an address for the
memory unit is called MAR.
• The program counter register is called PC.
• IR is the instruction register and R1 is a
processor register.
• The individual flip-flops in an n-bit register are
numbered in sequence from 0 to n-1.
Tri-state buses
Instruction Codes
• Group of bits that instruct the computer to perform specific operation.
• Instruction code is usually divided into two parts: opcode and address
OPERATION CODE
Group of bits that define the operation
No. of bits required for opcode depends on no. of operations available in
computer
n bit opcode >= 2n (or less) operations
ADDRESS
Specifies the location of operands (registers or memory words)
Memory words are specified by their address
Registers are specified by their k-bit binary code
k-bit address >= 2k registers
STORED PROGRAM ORGANIZATION
COMPUTER REGISTERS
Register in Computer
Computer Instructions
Instruction Cycle
Flow Chart
Timing & Control
Hardwired control Micro programmed control
The control logic is implemented with
gates, flip-flops, decoders, and other
digital circuits
The control information is stored in a
control memory. The control memory
is programmed to initiate the
required sequence of micro-
operations.
The advantage that it can be
optimized to produce a fast mode of
operation.
Compared with operation is slow. the
hardwired control
Requires changes in the wiring among
the various components if the design
has to be modified or changed.
Required changes or modifications
can be done by updating the micro-
program in control memory.
The timing for all registers in the basic computer is controlled by a master
clock generator.
The clock pulses do not change the state of a register unless the register is
enabled by a control signal.
Timing & Control
Timing Diagram
Micro programmed control organization
MICROPROGRAM EXAMPLE
DESIGN OF CONTROL UNIT
GENERAL REGISTER ORGANIZATION
STACK ORGANIZATION
• A stack or last-in first-out (LIFO) is useful feature that
is included in the CPU of most computers
• A stack is a storage device that stores information in
such a manner that the item stored last is the first
item retrieved.
• The register that holds the address for the stack is
called a stack pointer (SP). It always points at the top
item in the stack.
• The two operations that are performed on stack are
the insertion and deletion.
Register STACK Memory STACK
TWO ADDRESS INSTRUCTIONS
THREE ADDRESS INSTRUCTIONS
Instruction Format
Three-address instruction formats can use each address field to specify
either a processor register or a memory operand.
ONE ADDRESS INSTRUCTIONS
• One-address instructions use an implied accumulator (AC) register for all data
manipulation
• For multiplication and division there is a need for a second register.
• A stack-organized computer does not use an address field for the instructions ADD
and MUL
• The PUSH and POP instructions, however, need an address field to specify the
operand that communicates with the stack.
ZERO ADDRESS INSTRUCTIONS
RISC INSTRUCTIONS
• RISC processor is use only load and store instructions for communicating between
memory and CPU.
• All other instructions are executed within the registers of CPU without referring to
memory.
• LOAD and STORE instructions that have one memory and one register address, and
computational type instructions that have three addresses with all three specifying
processor registers.
ADDRESSING
MODES Addressing Modes Operation
IMPLIED MODE Doesn’t require any address fields
IMMEDIATE MODE Operand is specified in the instruction itself
REGISTER MODE Register is selected from a register field in the instruction.
REGISTER INDIRECT MODE The instruction specifies a register in CPU whose contents give
the address of the operand in memory.
AUTO-INCREMENT OR
AUTO-DECREMENT MODE
The instruction specifies both increment and decrement
functions in the registers
DIRECT ADDRESS MODE The effective address is equal to the address part of the
instruction.
INDIRECT ADDRESS MODE The effective address is stored in memory.
RELATIVE ADDRESS MODE Content of the program counter is added to the address part
of the next instruction in order to obtain the effective
address.
INDEXED ADDRESSING
MODE
content of an index register is added to the address part of
the instruction to obtain the effective address
Operations
Data Transfer and Manipulation
• Most computer instructions can be classified into three
categories:
1.Data transfer instructions
2. Data manipulation instructions
3. Program control instructions
• Data Transfer Instructions
– Data transfer instructions move data from one place in the
computer to another without changing the data content.
– The most common transfers are between memory and
processor registers, between processor registers and input
or output, and between the processor registers themselves.
Arithmetic Operations
Increment
Decrement
Add
Subtract
Multiply
Divide
Add with carry
Subtract with borrow
Negate (2's
complement)
INC
DEC
ADD
SUB
MUL
DIY
ADDC
SUBB
NEG
Logical shift right
Logical shift left
Arithmetic shift right
Arithmetic shift left
Rotate right
Rotate left
Rotate right through carry
Rotate left through carry
SHR
SHL
SHRA
SHLA
ROR
ROL
RORC
ROLC
Logical and Bit Manipulation Instructions
Clear
Complement
AND
OR
Exclusive-OR
Clear carry
Set carry
Complement carry
Enable interrupt
Disable interrupt
CLR
COM
AND
OR
XOR
CLRC
SETC
COMC
El
Dl
PROGRAM CONTROL
Program control instructions specify conditions for altering the content of the
program counter.
The change in value of the program counter as a result of the execution of a program
control instruction causes a break in the sequence of instruction execution
This instruction provides control over the flow of program execution and a capability
for branching to different program segments
STATUS BIT CONDITIONS
Data Types
• Data and instructions cannot be entered and
processed directly into the computers using
human language
• Any type of data must first be converted into
machine-readable form i.e. binary form.
• Binary information in digital computers is
stored in memory or processor registers.
• Registers contain either data or control
information.
Addition and Subtraction
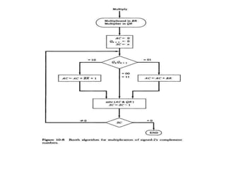
MULTIPLICATION ALGORITHMS
• The multiplication of two numbers in signed
magnitude representation is carried out by
successive shift and adds
Array Multiplier
FLOATING-POINT ARITHMETIC
OPERATIONS
A floating-point number in computer registers contains of two
parts: a mantissa ‘m’ and an exponent ‘e’. The two parts
represent a number obtained from multiplying ‘m’ times a radix
‘r’ raised to the value of e;
m x re
The algorithm can be divided into four
consecutive parts:
1. Check for zeros.
2. Align the mantissas.
3. Add or subtract the mantissas.
4. Normalize the result.
Multiplication
• The multiplication of two floating-point numbers requires that
we multiply the mantissas and add the exponents.
• No comparison of exponents or alignment of mantissas is
necessary
• multiplication is subdivided into four parts
1. Check for zeros.
2. Add the exponents.
3. Multiply the mantissas.
4. Normalize the product.
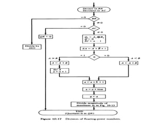
Division
• Floating-point division requires that the exponents be
subtracted and the mantissas divided.
• division algorithm is subdivided into
– 1. Check for zeros.
– 2. Initialize registers and evaluate the sign.
– 3. Align the dividend.
– 4. Subtract the exponents.
– 5. Divide the mantissas.
Decimal Arithmetic Unit
• Computers capable of performing decimal arithmetic
must store the decimal data in binary coded form.
• The decimal numbers are then applied to a decimal
arithmetic unit capable of executing decimal
arithmetic micro operations
• A decimal arithmetic unit is a digital function that
performs decimal micro operations. It can add or
subtract decimal numbers,
Binary subtraction
Multiplication
I/0 Bus and Interface Modules
ASYNCHRONOUS DATA TRANSFER
• If the registers in the interface share a common clock with the
CPU registers, the transfer between the two units is said to be
synchronous.
• In most cases, the internal timing in each unit is independent
from the other in that each uses its own private clock for
internal registers. It is called asynchronous.
• Asynchronous data transfer between two independent units
requires that control signals be transmitted between the
communicating units.
• There are two methods are used to supply control signals.
– Strobe control
– Handshaking
• Strobe Control:
Handshaking
Asynchronous Communication Interface
MODES OF TRANSFER
• Data transfer to and from peripherals may be
handled in one of three possible modes:
• Programmed I/O
• Interrupt-initiated I/O
• Direct memory access (DMA)
Interrupt initiated I/O:
Daisy Chain
Parallel Priority Interrupt
DMA Controller
• DMA Controller is a hardware device that allows I/O
devices to directly access memory with less
participation of the processor
The DMA controller registers have three
registers as follows.
– Address register – It contains the address to
specify the desired location in memory.
– Word count register – It contains the number of
words to be transferred.
– Control register – It specifies the transfer mode.
DMA Controller
RAM: Volatile
ROM: Non-Volatile
RAM ROM
RAM is used to designate read/write to
distinguish it from a ROM.
ROM is used to designate read operation
only.
RAM is used for storing the bulk of the
programs and data that are subject to
change
ROM is used for storing programs that are
permanently resided in the computer and
that don’t change.
RAM is volatile; its contents are destroyed
when power is turned off.
ROM is nonvolatile; its contents are not
destroyed when power is turned off.
It has a bidirectional data bus. It has a unidirectional data bus
Auxiliary Memory
• An Auxiliary memory is known as the lowest-cost,
highest-capacity and slowest-access storage in a
computer system.
• Programs and data are kept for long-term storage
• Magnetic Disks
– A magnetic disk is a type of memory constructed using a
circular plate of metal or plastic coated with magnetized
materials.
The memory bits are stored in the magnetized surface in spots
along the concentric circles called tracks.
The concentric circles (tracks) are commonly divided into
sections called sectors.
Associative Memory
• An associative memory can be considered as a memory unit
whose stored data can be identified for access by the content
of the data itself rather than by an address or memory
location.
• Associative memory is often referred to as Content
Addressable Memory (CAM)
CACHE MEMORY
• Locality of Reference: The references to memory at any given
time interval tends to be confined within a localized area.
• When a program loop is executed, the CPU repeatedly refers to
the set of instructions in memory that constitute the loop.
• Three types of mapping procedures are :
1. Associative mapping
2. Direct mapping
3. Set-associative mapping
Associative mapping
• The fastest and most flexible cache organization uses an associative
memory.
• The associative memory stores both address and content (data) of the
memory word.
• A CPU address of 15 bits is placed in the argument register and the
associative memory is searched for matching address. If the address is
found, the corresponding 12-bit data is read and sent to the CPU
Direct mapping
• The CPU address of 15 bits is divided into two fields. The 9 least significant
bits constitute the index field and the remaining 6 bits from the tag field.
Set associative mapping
• The set‒Associative mapping is an improvement over the direct mapping
organization in that each word of cache can store two or more words of
memory under the same index address.
• Each data word is stored together with its tag and the number of tag‒data
items in one word of cache is said to form set.
RISC Processor
• RISC stands for Reduced Instruction Set Computer Processor,
microprocessor architecture with a simple collection and highly
customized set of instructions.
• It is built to minimize the instruction execution time by
optimizing and limiting the number of instructions
• It means each instruction cycle requires only one clock cycle, and
each cycle contains three parameters: fetch, decode and
execute.
• Advantages of RISC Processor
– The RISC processor's performance is better due to the simple and limited
number of the instruction set.
– RISC processor is simpler than a CISC processor because of its simple and
quick design, and it can complete its work in one clock cycle.
Characteristics of RISC Processor
• One cycle execution time: For executing each instruction in a computer, the
RISC processors require one CPI (Clock per cycle). And each CPI includes the
fetch, decode and execute method applied in computer instruction.
• Pipelining technique: The pipelining technique is used in the RISC
processors to execute multiple parts or stages of instructions to perform
more efficiently.
• A large number of registers: RISC processors are optimized with multiple
registers that can be used to store instruction and quickly respond to the
computer and minimize interaction with computer memory.
• supports a simple addressing mode and fixed length of instruction for
executing the pipeline.
• It uses LOAD and STORE instruction to access the memory location.
• Simple and limited instruction reduces the execution time of a process in a
RISC.
CISC Processor
• The CISC Stands for Complex Instruction Set Computer,
developed by the Intel. It has a large collection of complex
instructions that range from simple to very complex and
specialized in the assembly language level.
• CISC approaches reducing the number of instruction on each
program and ignoring the number of cycles per instruction.
• Characteristics of CISC Processor
– 1. The length of the code is shorts, so it requires very little RAM.
– 2. CISC or complex instructions may take longer than a single clock cycle
to execute the code.
– 3. Less instruction is needed to write an application.
– 4. It provides easier programming in assembly language.
– 5. Support for complex data structure and easy compilation of high-level
languages.
– 6. It is composed of fewer registers and more addressing nodes, typically
5 to 20.
RISC CISC
RISC is a Reduced Instruction Set
Computer
CISC is a Complex Instruction Set
Computer
There are few addressing modes There are many addressing modes.
There are few instructions. There are many instructions
It can include simple instructions and
takes one cycle.
It can include complex instructions and
takes multiple cycles
Hardware executes the instructions. Micro-program executes the instructions
There are Fixed format instructions. There are Variable format instructions.
It can be easier to decode as instructions
have a fixed format
It can be complex to decode as
instructions have variable format
RISC is highly pipelined CISC is less pipelined
Overlapped Registers
RISC Pipeline
• The data transfer instructions in RISC are limited to load and store
instructions.
• The instruction cycle can be divided into three sub-operations and
implemented in three segments
• I: Instruction fetch
– Fetches the instruction from program memory
• A: ALU operation
– The instruction is decoded and an ALU operation is performed.
– It performs an operation for a data manipulation instruction.
– It evaluates the effective address for a load or store instruction.
– It calculates the branch address for a program control instruction.
• E: Execute instruction
– Directs the output of the ALU to one of three destinations, depending on the decoded
instruction.
– It transfers the result of the ALU operation into a destination register in the register file.
– It transfers the effective address to a data memory for loading or storing.
– It transfers the branch address to the program counter.
• Delayed Load
– Consider the operation of the following four
instructions:
– LOAD: R1 M[address 1] , LOAD: R2 M[address 2]
– ADD: R3 R1 +R2 , STORE: M[address 3] R3
Delayed Branch
• The method used in most RISC processors is to rely on the compiler to
redefine the branches so that they take effect at the proper time in the
pipeline. This method is referred to as delayed branch.
• The compiler is designed to analyze the instructions before and after the
branch and rearrange the program sequence by inserting useful
instructions in the delay steps.
PARALLEL PROCESSING
• A parallel processing system is
able to perform concurrent data
processing to achieve faster
execution time
• The system may have two or more
ALUs and be able to execute two
or more instructions at the same
time
• Goal is to increase the throughput
– the amount of processing that
can be accomplished during a
given interval of time
INTERPROCESSOR ARBITRATION
Interconnection Structures
• 1. Time-shared common bus
• 2. Multiport memory
• 3. Crossbar switch
• 4. Multistage switching network
• 5. Hypercube system
Multiport Memory
Cross bar Switch
Multistage Switching Network

Computer Architecture and Organization ppt

  • 1.
  • 2.
    • A Digitalcomputer can be considered as a digital system that performs various computational tasks. • The first electronic digital computer was developed in the late 1940s and was used primarily for numerical computations. • By convention, the digital computers use the binary number system, which has two digits: 0 and 1. A binary digit is called a bit. • A computer system is subdivided into two functional entities: Hardware and Software.
  • 3.
    Digital computer • Thehardware consists of all the electronic components and electromechanical devices that comprise the physical entity of the device. • The software of the computer consists of the instructions and data that the computer manipulates to perform various data-processing tasks.
  • 4.
    Digital computer • Inputunit Input units are used by the computer to read the data. The most commonly used input devices are keyboards, mouse, joysticks, trackballs, microphones, etc. However, the most well-known input device is a keyboard. Whenever a key is pressed, the corresponding letter or digit is automatically translated into its corresponding binary code and transmitted over a cable to either the memory or the processor. • Central processing unit Central processing unit commonly known as CPU can be referred as an electronic circuitry within a computer that carries out the instructions given by a computer program by performing the basic arithmetic, logical, control and input/output (I/O) operations specified by the instructions.
  • 5.
    Digital computer Memory unit •The Memory unit can be referred to as the storage area in which programs are kept which are running, and that contains data needed by the running programs. • The Memory unit can be categorized in two ways namely, primary memory and secondary memory. • It enables a processor to access running execution applications and services that are temporarily stored in a specific memory location. • Primary storage is the fastest memory that operates at electronic speeds. Primary memory contains a large number of semiconductor storage cells, capable of storing a bit of information. The word length of a computer is between 16-64 bits. • Cache memory is also a kind of memory which is used to fetch the data very soon. They are highly coupled with the processor. • The most common examples of primary memory are RAM and ROM. • Secondary memory is used when a large amount of data and programs have to be stored for a long-term basis. • The most common examples of secondary memory are magnetic disks, magnetic tapes, and optical disks.
  • 6.
    Arithmetic & logicalunit • Most of all the arithmetic and logical operations of a computer are executed in the ALU (Arithmetic and Logical Unit) of the processor. It performs arithmetic operations like addition, subtraction, multiplication, division and also the logical operations like AND, OR, NOT operations. Control unit • The control unit is a component of a computer's central processing unit that coordinates the operation of the processor. It tells the computer's memory, arithmetic/logic unit and input and output devices how to respond to a program's instructions. • The control unit is also known as the nerve center of a computer system. Output Unit • The primary function of the output unit is to send the processed results to the user. Output devices display information in a way that the user can understand. • Output devices are pieces of equipment that are used to generate information or any other response processed by the computer. These devices display information that has been held or generated within a computer. • The most common example of an output device is a monitor.
  • 7.
    CAO? • In generalterms, the architecture of a computer system can be considered as a catalogue of tools or attributes that are visible to the user such as instruction sets, number of bits used for data, addressing techniques, etc. • Whereas, Organization of a computer system defines the way system is structured so that all those catalogued tools can be used. The significant components of Computer organization are ALU, CPU, memory and memory organization.
  • 8.
    Computer Design andArchitecture Computer Architecture Computer Organization CA is concerned with the way hardware components are connected together to form a computer system. CO is concerned with the structure and behavior of a computer system as seen by the user. It acts as the interface between hardware and software. It deals with the components of a connection in a system. Computer Architecture helps us to understand the functionalities of a system. Computer Organization tells us how exactly all the units in the system are arranged and interconnected. A programmer can view architecture in terms of instructions, addressing modes and registers. Whereas Organization expresses the realization of architecture. While designing a computer system architecture is considered first. An organization is done on the basis of architecture.
  • 9.
    Computer Architecture ComputerOrganization Computer Architecture deals with high- level design issues. Computer Organization deals with low- level design issues. Architecture involves Logic (Instruction sets, Addressing modes, Data types, Cache optimization) Organization involves Physical Components (Circuit design, Adders, Signals, Peripherals)
  • 10.
    Register Transfer Language •The symbolic notation used to describe the micro operation transfers among registers is called a register transfer language. • These digital modules are interconnected with some common data and control paths to form a complete digital system. • Moreover, digital modules are best defined by the registers and the operations that are performed on the data stored in them. • The operations performed on the data stored in registers are called Micro-operations.
  • 11.
    Register transfer • Digitalsystems are composed of modules that are constructed from digital components, such as registers, decoders, arithmetic elements, and control logic. • Replacement Operator : In the statement, R2 <- R1, <- acts as a replacement operator. This statement defines the transfer of content of register R1 into register R2. •
  • 12.
    • A microoperation is an elementary operation performed on the information stored in one or more registers. Examples are shift, count, clear, and load. • Some of the digital components are registers that implement micro operations.
  • 13.
    REGISTER TRANSFER: • Designatecomputer registers by capital letters to denote its function. • The register that holds an address for the memory unit is called MAR. • The program counter register is called PC. • IR is the instruction register and R1 is a processor register. • The individual flip-flops in an n-bit register are numbered in sequence from 0 to n-1.
  • 16.
  • 25.
    Instruction Codes • Groupof bits that instruct the computer to perform specific operation. • Instruction code is usually divided into two parts: opcode and address OPERATION CODE Group of bits that define the operation No. of bits required for opcode depends on no. of operations available in computer n bit opcode >= 2n (or less) operations ADDRESS Specifies the location of operands (registers or memory words) Memory words are specified by their address Registers are specified by their k-bit binary code k-bit address >= 2k registers
  • 26.
  • 28.
  • 29.
  • 30.
  • 32.
  • 33.
  • 34.
    Timing & Control Hardwiredcontrol Micro programmed control The control logic is implemented with gates, flip-flops, decoders, and other digital circuits The control information is stored in a control memory. The control memory is programmed to initiate the required sequence of micro- operations. The advantage that it can be optimized to produce a fast mode of operation. Compared with operation is slow. the hardwired control Requires changes in the wiring among the various components if the design has to be modified or changed. Required changes or modifications can be done by updating the micro- program in control memory. The timing for all registers in the basic computer is controlled by a master clock generator. The clock pulses do not change the state of a register unless the register is enabled by a control signal.
  • 35.
  • 36.
  • 39.
  • 41.
  • 45.
  • 48.
  • 50.
    STACK ORGANIZATION • Astack or last-in first-out (LIFO) is useful feature that is included in the CPU of most computers • A stack is a storage device that stores information in such a manner that the item stored last is the first item retrieved. • The register that holds the address for the stack is called a stack pointer (SP). It always points at the top item in the stack. • The two operations that are performed on stack are the insertion and deletion.
  • 51.
  • 53.
    TWO ADDRESS INSTRUCTIONS THREEADDRESS INSTRUCTIONS Instruction Format Three-address instruction formats can use each address field to specify either a processor register or a memory operand.
  • 54.
    ONE ADDRESS INSTRUCTIONS •One-address instructions use an implied accumulator (AC) register for all data manipulation • For multiplication and division there is a need for a second register.
  • 55.
    • A stack-organizedcomputer does not use an address field for the instructions ADD and MUL • The PUSH and POP instructions, however, need an address field to specify the operand that communicates with the stack. ZERO ADDRESS INSTRUCTIONS
  • 56.
    RISC INSTRUCTIONS • RISCprocessor is use only load and store instructions for communicating between memory and CPU. • All other instructions are executed within the registers of CPU without referring to memory. • LOAD and STORE instructions that have one memory and one register address, and computational type instructions that have three addresses with all three specifying processor registers.
  • 57.
    ADDRESSING MODES Addressing ModesOperation IMPLIED MODE Doesn’t require any address fields IMMEDIATE MODE Operand is specified in the instruction itself REGISTER MODE Register is selected from a register field in the instruction. REGISTER INDIRECT MODE The instruction specifies a register in CPU whose contents give the address of the operand in memory. AUTO-INCREMENT OR AUTO-DECREMENT MODE The instruction specifies both increment and decrement functions in the registers DIRECT ADDRESS MODE The effective address is equal to the address part of the instruction. INDIRECT ADDRESS MODE The effective address is stored in memory. RELATIVE ADDRESS MODE Content of the program counter is added to the address part of the next instruction in order to obtain the effective address. INDEXED ADDRESSING MODE content of an index register is added to the address part of the instruction to obtain the effective address
  • 59.
  • 60.
    Data Transfer andManipulation • Most computer instructions can be classified into three categories: 1.Data transfer instructions 2. Data manipulation instructions 3. Program control instructions • Data Transfer Instructions – Data transfer instructions move data from one place in the computer to another without changing the data content. – The most common transfers are between memory and processor registers, between processor registers and input or output, and between the processor registers themselves.
  • 61.
    Arithmetic Operations Increment Decrement Add Subtract Multiply Divide Add withcarry Subtract with borrow Negate (2's complement) INC DEC ADD SUB MUL DIY ADDC SUBB NEG Logical shift right Logical shift left Arithmetic shift right Arithmetic shift left Rotate right Rotate left Rotate right through carry Rotate left through carry SHR SHL SHRA SHLA ROR ROL RORC ROLC Logical and Bit Manipulation Instructions Clear Complement AND OR Exclusive-OR Clear carry Set carry Complement carry Enable interrupt Disable interrupt CLR COM AND OR XOR CLRC SETC COMC El Dl
  • 62.
    PROGRAM CONTROL Program controlinstructions specify conditions for altering the content of the program counter. The change in value of the program counter as a result of the execution of a program control instruction causes a break in the sequence of instruction execution This instruction provides control over the flow of program execution and a capability for branching to different program segments
  • 63.
  • 65.
    Data Types • Dataand instructions cannot be entered and processed directly into the computers using human language • Any type of data must first be converted into machine-readable form i.e. binary form. • Binary information in digital computers is stored in memory or processor registers. • Registers contain either data or control information.
  • 66.
  • 69.
    MULTIPLICATION ALGORITHMS • Themultiplication of two numbers in signed magnitude representation is carried out by successive shift and adds
  • 75.
  • 78.
  • 79.
    A floating-point numberin computer registers contains of two parts: a mantissa ‘m’ and an exponent ‘e’. The two parts represent a number obtained from multiplying ‘m’ times a radix ‘r’ raised to the value of e; m x re The algorithm can be divided into four consecutive parts: 1. Check for zeros. 2. Align the mantissas. 3. Add or subtract the mantissas. 4. Normalize the result.
  • 81.
    Multiplication • The multiplicationof two floating-point numbers requires that we multiply the mantissas and add the exponents. • No comparison of exponents or alignment of mantissas is necessary • multiplication is subdivided into four parts 1. Check for zeros. 2. Add the exponents. 3. Multiply the mantissas. 4. Normalize the product.
  • 83.
    Division • Floating-point divisionrequires that the exponents be subtracted and the mantissas divided. • division algorithm is subdivided into – 1. Check for zeros. – 2. Initialize registers and evaluate the sign. – 3. Align the dividend. – 4. Subtract the exponents. – 5. Divide the mantissas.
  • 85.
    Decimal Arithmetic Unit •Computers capable of performing decimal arithmetic must store the decimal data in binary coded form. • The decimal numbers are then applied to a decimal arithmetic unit capable of executing decimal arithmetic micro operations • A decimal arithmetic unit is a digital function that performs decimal micro operations. It can add or subtract decimal numbers,
  • 88.
  • 91.
  • 93.
    I/0 Bus andInterface Modules
  • 95.
    ASYNCHRONOUS DATA TRANSFER •If the registers in the interface share a common clock with the CPU registers, the transfer between the two units is said to be synchronous. • In most cases, the internal timing in each unit is independent from the other in that each uses its own private clock for internal registers. It is called asynchronous. • Asynchronous data transfer between two independent units requires that control signals be transmitted between the communicating units. • There are two methods are used to supply control signals. – Strobe control – Handshaking
  • 96.
  • 97.
  • 99.
  • 101.
    MODES OF TRANSFER •Data transfer to and from peripherals may be handled in one of three possible modes: • Programmed I/O • Interrupt-initiated I/O • Direct memory access (DMA)
  • 103.
  • 104.
  • 105.
  • 106.
    DMA Controller • DMAController is a hardware device that allows I/O devices to directly access memory with less participation of the processor
  • 107.
    The DMA controllerregisters have three registers as follows. – Address register – It contains the address to specify the desired location in memory. – Word count register – It contains the number of words to be transferred. – Control register – It specifies the transfer mode.
  • 108.
  • 109.
  • 110.
    RAM ROM RAM isused to designate read/write to distinguish it from a ROM. ROM is used to designate read operation only. RAM is used for storing the bulk of the programs and data that are subject to change ROM is used for storing programs that are permanently resided in the computer and that don’t change. RAM is volatile; its contents are destroyed when power is turned off. ROM is nonvolatile; its contents are not destroyed when power is turned off. It has a bidirectional data bus. It has a unidirectional data bus
  • 112.
    Auxiliary Memory • AnAuxiliary memory is known as the lowest-cost, highest-capacity and slowest-access storage in a computer system. • Programs and data are kept for long-term storage • Magnetic Disks – A magnetic disk is a type of memory constructed using a circular plate of metal or plastic coated with magnetized materials.
  • 113.
    The memory bitsare stored in the magnetized surface in spots along the concentric circles called tracks. The concentric circles (tracks) are commonly divided into sections called sectors.
  • 114.
    Associative Memory • Anassociative memory can be considered as a memory unit whose stored data can be identified for access by the content of the data itself rather than by an address or memory location. • Associative memory is often referred to as Content Addressable Memory (CAM)
  • 116.
    CACHE MEMORY • Localityof Reference: The references to memory at any given time interval tends to be confined within a localized area. • When a program loop is executed, the CPU repeatedly refers to the set of instructions in memory that constitute the loop. • Three types of mapping procedures are : 1. Associative mapping 2. Direct mapping 3. Set-associative mapping
  • 117.
    Associative mapping • Thefastest and most flexible cache organization uses an associative memory. • The associative memory stores both address and content (data) of the memory word. • A CPU address of 15 bits is placed in the argument register and the associative memory is searched for matching address. If the address is found, the corresponding 12-bit data is read and sent to the CPU
  • 118.
    Direct mapping • TheCPU address of 15 bits is divided into two fields. The 9 least significant bits constitute the index field and the remaining 6 bits from the tag field.
  • 119.
    Set associative mapping •The set‒Associative mapping is an improvement over the direct mapping organization in that each word of cache can store two or more words of memory under the same index address. • Each data word is stored together with its tag and the number of tag‒data items in one word of cache is said to form set.
  • 120.
    RISC Processor • RISCstands for Reduced Instruction Set Computer Processor, microprocessor architecture with a simple collection and highly customized set of instructions. • It is built to minimize the instruction execution time by optimizing and limiting the number of instructions • It means each instruction cycle requires only one clock cycle, and each cycle contains three parameters: fetch, decode and execute. • Advantages of RISC Processor – The RISC processor's performance is better due to the simple and limited number of the instruction set. – RISC processor is simpler than a CISC processor because of its simple and quick design, and it can complete its work in one clock cycle.
  • 121.
    Characteristics of RISCProcessor • One cycle execution time: For executing each instruction in a computer, the RISC processors require one CPI (Clock per cycle). And each CPI includes the fetch, decode and execute method applied in computer instruction. • Pipelining technique: The pipelining technique is used in the RISC processors to execute multiple parts or stages of instructions to perform more efficiently. • A large number of registers: RISC processors are optimized with multiple registers that can be used to store instruction and quickly respond to the computer and minimize interaction with computer memory. • supports a simple addressing mode and fixed length of instruction for executing the pipeline. • It uses LOAD and STORE instruction to access the memory location. • Simple and limited instruction reduces the execution time of a process in a RISC.
  • 122.
    CISC Processor • TheCISC Stands for Complex Instruction Set Computer, developed by the Intel. It has a large collection of complex instructions that range from simple to very complex and specialized in the assembly language level. • CISC approaches reducing the number of instruction on each program and ignoring the number of cycles per instruction. • Characteristics of CISC Processor – 1. The length of the code is shorts, so it requires very little RAM. – 2. CISC or complex instructions may take longer than a single clock cycle to execute the code. – 3. Less instruction is needed to write an application. – 4. It provides easier programming in assembly language. – 5. Support for complex data structure and easy compilation of high-level languages. – 6. It is composed of fewer registers and more addressing nodes, typically 5 to 20.
  • 123.
    RISC CISC RISC isa Reduced Instruction Set Computer CISC is a Complex Instruction Set Computer There are few addressing modes There are many addressing modes. There are few instructions. There are many instructions It can include simple instructions and takes one cycle. It can include complex instructions and takes multiple cycles Hardware executes the instructions. Micro-program executes the instructions There are Fixed format instructions. There are Variable format instructions. It can be easier to decode as instructions have a fixed format It can be complex to decode as instructions have variable format RISC is highly pipelined CISC is less pipelined
  • 124.
  • 125.
    RISC Pipeline • Thedata transfer instructions in RISC are limited to load and store instructions. • The instruction cycle can be divided into three sub-operations and implemented in three segments • I: Instruction fetch – Fetches the instruction from program memory • A: ALU operation – The instruction is decoded and an ALU operation is performed. – It performs an operation for a data manipulation instruction. – It evaluates the effective address for a load or store instruction. – It calculates the branch address for a program control instruction. • E: Execute instruction – Directs the output of the ALU to one of three destinations, depending on the decoded instruction. – It transfers the result of the ALU operation into a destination register in the register file. – It transfers the effective address to a data memory for loading or storing. – It transfers the branch address to the program counter.
  • 126.
    • Delayed Load –Consider the operation of the following four instructions: – LOAD: R1 M[address 1] , LOAD: R2 M[address 2] – ADD: R3 R1 +R2 , STORE: M[address 3] R3
  • 127.
    Delayed Branch • Themethod used in most RISC processors is to rely on the compiler to redefine the branches so that they take effect at the proper time in the pipeline. This method is referred to as delayed branch. • The compiler is designed to analyze the instructions before and after the branch and rearrange the program sequence by inserting useful instructions in the delay steps.
  • 128.
    PARALLEL PROCESSING • Aparallel processing system is able to perform concurrent data processing to achieve faster execution time • The system may have two or more ALUs and be able to execute two or more instructions at the same time • Goal is to increase the throughput – the amount of processing that can be accomplished during a given interval of time
  • 129.
  • 131.
    Interconnection Structures • 1.Time-shared common bus • 2. Multiport memory • 3. Crossbar switch • 4. Multistage switching network • 5. Hypercube system
  • 132.
  • 133.
  • 134.