Dr. RAGHU PRASADA M S
MBBS,MD
ASSISTANT PROFESSOR
DEPT. OF PHARMACOLOGY
SSIMS & RC.
1
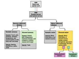
 Central Nervous System (CNS) - Brain and spinal
cord
 Peripheral Nervous System (PNS) - Located
outside the brain & spinal cord Autonomic
Nervous System (ANS) & the somatic
 The PNS receives stimuli from the CNS & initiates
responses to the stimuli after it’s interpreted by the
brain
 Acetylcholine –preganglionic
 Post ganglionicAch
 Exception-post ganglionic sympathetic fibres to
apocrine glands
 Cholinergic fibres
 All somatic motar neurons
 All preganglionic fibres
 Post ganglionic parasympathetic fibres
 75% of all parasympathetic nerve fibers are in the
vagus nerves
 These nerves supply the thoracic and abdominal
organs, which innervate the heart, lungs, esophagus,
stomach, small intestine, proximal half of the colon,
liver , gallbladder, pancreas and upper portions of
the ureters
Natural alkaloids: Atropine (spasmolytic, mydriatic),
Hyoscine (Scopolamine), (antiemetic)
2. Semisynthetic derivatives
Mydriatics: Homatropine, Tropicamide
GI spasmolytics: Hyoscine butyl bromide
3. Synthetic compounds
GI spasmolytics: Oxyphenonium
Antiulcer drugs: Pirenzepine (M1-blockers)
Antiasthmatics: Ipratropium and Tiotropium
Urinary system: Flavoxate, Oxybutynyne, Trospium
Antiparkinsonian (central M-cholinolytics):
Benztropine, Biperiden, Trihexyphenidyl
 Antimuscarinic agents:
These agents block muscarinic receptors and
inhibit muscarinic functions, they are useful in
different clinical situations, they have no actions on
skeletal neuromuscular junctions or autonomic
ganglia because they do not block nicotinic
receptors.
50
100
150
200
A B C D1 min
ATROPINE BLOCKS
M-EFFECTS OF ACH
Bloodpressure[mmHg]
ACh
2 mcg i.v.
ACh
50 mcg
ACh
50 mcg
ACh
5 mg
M-
effect
M-
effect
N-
effect
Atropine
2 mg i.v.
ACh
A belladonna alkaloid has a
high affinity for muscarinic
receptors, it is a competitive
inhibitor of muscarinic receptors
preventing ACH from
binding to that site.
Atropine
 CNS. Atropine has an overall stimulant action. Its
stimulant effects are not appreciable at low doses which
produce peripheral effects because of restricted entry
into the brain. Hyoscine produces central depressant
effects even at low doses.
• Medullar centers - vagal, respiratory, and vasоmotor.
• By blocking the relative cholinergic overactivity in
 basal ganglia, it suppresses tremor and rigidity
 in parkinsonism.
• High doses cause cortical excitation, restlessness,
disorientation, hallucinations, and delirium
 followed by respiratory depression and coma.
Low dose-M2 receptor on cholinergic N auto-
inhibitary cholinergic action bradycardia
Moderate dose- M2 receptor on post junctional SAN,
AVN blkescape the heart from
inhibitiontachycardia+Unopposed adrenegic
action chronotropic, dronotropic
Toxic dose-M3 receptor-endothelium blockade NO
release is blockedsmooth muscle donot
relaxprevention of cholinergic mediated dialation
Autonomic control of pupil (A) and site of
action of mydriatics (B) and miotics (C)
Topical instillation of atropine (0.1%)
causes mydriasis, abolition of light reflex,
and cycloplegia, lasting 7–10 days.
This results in photophobia and blurring
of near vision.
The intraocular tension rises, specially in
narrow angle glaucoma
All visceral smooth muscles with parasympathetic
innervation are relaxed (M3-blokade).
Tone and amplitude of GIT are reduced.
Spasm may be reduced, constipation may occur.
Peristalsis is only incompletely suppressed because it is
primarily regulated by local reflexes and other
neurotransmitters (serotonin, encephalin, etc.).
Atropine causes bronchodilation and reduced airway
resistance, especially in asthma patients.
Inflammatory mediators (histamine, PGs, and kinins)
increase vagal activity in addition to their direct action
on bronchial muscle and glands. Atropine attenuates
their action by antagonizing the reflex vagal component.
It has a relaxant action on the ureter and urinary
bladder. Urinary retention can occur in older men with
prostatic hyperplasia.
Glands. Atropine decreases sweat, salivary, tracheo-
bronchial, and lacrimal secretion (M3-blockade). Skin
and eyes become dry, talking, and swallowing my be
very difficult.
Atropine decreases less the secretion of acid and pep-
sin and more of the mucus in the stomach.
Body temperature. Rise in body temperature occurs at
higher doses, and is due to both inhibition of sweating
as well as stimulation of the temperature regulating
centre in the hypothalamus. Children are highly
susceptible.
Local anaesthetic action. Atropine has a mild
anaesthetic action on the cornea.
The sensitivity of different organs and tissues
to atropine varies and can be graded as
Saliva, sweat, bronchial secretion > eye >
bronchial muscles > heart > intestinal and
bladder smooth muscles > gastric glands
and gastric smooth muscles
Atropine and hyoscine are rapidly absorbed from
GIT. Applied to the eyes they penetrate the cornea.
Passage across BBB is somewhat restricted.
50% of atropine is metabolized in the liver and
excreted unchanged in urine.
It has t1/2 3–4 h.
Hyoscine is more completely metabolized and has
better BBB penetration.
Some rabbits have a specific atropine
esterase which degrades atropine very rapidly.
 Scopalamine (hyoscine): A belladdona alkaloid
produce peripheral effects similar to atropine, it has
greater actions on CNS and longer duration of
action.
Most effective in motion sickness, it is effective also
in blocking short term memory, it produce sedation
but at higher doses cause excitement.
 Depresses CNS and causes amnesia, drowsiness,
euphoria, relaxation and sleep.
 Given parenterally, orally and transdermally.
 It is inhalational derivative of atropine useful in
treating asthma and COPD in patients unable to take
adrenergic agonist. Useful in rhinorrhea. Also
excellent bronchodilator.

Agents like homatropine, cyclopentolate, and
tropicamide used mainly in ophthalmology.
 Benztropine-used in drug induced Parkinson’s
disease. Useful for dystonic reactions caused by
antipsychotics.
 Trihexyphenidyl -also used for treating Extra
Pyramidal Symptoms caused by some antipsychotics.
 Flavoxate-relieves dysuria, urgency, frequency and
pain with genito-urinary infections
 Oxybutynin -has direct antispasmodic effects on
smooth muscle and anticholinergic effects.
Decreases frequency of voiding.
 Tolterodine -is competitive, antimuscuranic
anticholinergic that inhibits contraction. More
selective for this area than elsewhere in the body.
- They act on nicotinic receptors of the autonomic
ganglia.
- They have no selectivity toward the parasympathetic
or sympathetic ganglia .
- The effect of these drugs is complex and
unpredictable so rarely used therapeutically,
- Used mainly in experimental pharmacology.
- Increase peristalsis and secretions.
- On large dose of nicotine 
- A)Blood pressure falls because of ganglionic blockade
- B)Activity both in GIT and UB musculature decrease.
Short acting competitive nicotinic ganglionic blocker
that must be given by i.v infusion
It is used for the emergency lowering of the blood
pressure in hypertension caused by pulmonary
edema or dissecting aortic aneurysm, when other
agents cannot be used.
- Drugs that block cholinergic transmission between
motor nerve ending and the nicotinic receptors on
the neuromuscular end plate of the skeletal muscle.
- They are structural analogs of ACH.
 Mydriatic and cycloplegic agent in the eye to permit
measurement of refractive errors. Mydriasis and
cycloplegia for surgery
 RS-In bronchospasm whether related to asthma or
COPD bronchodilating effects
 CVS-Atropine is used to increase heart rate in
symptomatic bradycardias and higher blocks
 GIT-Antispasmodic agent: Relax GIT and bladder.
Helpful in treating irritable colon or colitis
 Useful in gastritis, pylorospasm and ulcerative colitis
as they slow motility
 Antispasmotic effects seen in overactive bladder and
in urinary incontinence
 Antidote for cholinergic agonists: To treat
organophsphorus poisoning (present in insecticides),
and mushroom poisoning.
Antisecretory agent: To block the secretion of upper
and lower respiratory tracts prior to surgery.
 Helps to prevent vagal stimulation and potential
bradycardia
CNS- Parkinson’s Disease-
Useful in those with minimal side effects
Those who cannot take Levodopa
Helpful in decreasing salivation, spasticity and tremors
Absorption of other drugs is slowed because atropine
delays gastric emptying. So dose of levodopa, in
parkinsonism may have to be increased. But the extent of
digoxin and tetracyclines absorption may be increased.
Antacids interfere with the absorption of anticholinergics.
Antihistaminics, tricyclic antidepressants, phenothiazines,
pethidine have anticholinergic property additive side
effects
MAO inhibitors interfere with the metabolism of central
antiparkinsonian drugs (biperiden and others) delirium
may occur.
 BPH
 Myasthenia gravis
 Hyperthyroidism
 Glaucoma
 Tachydysrhythmias
 Dry mouth, difficulty in swallowing and talking;
 Difficulty in micturition
 Dilated pupils, photophobia, blurring of near vision;
palpitation; excitement, psychotic behavior,
 Ataxia, delirium, hallucinations; hypotension, weak
and rapid pulse, cardiovascular collapse with
respiratory depression;
 Convulsion and coma (in very high doses).
 It is very risky in individuals with glaucoma and BPH
Diagnosis: 1 mg neostigmine s.c. fails to induce
typical M-effects.
Treatment: Gastric lavage with tannic acid (KMnO4 is
ineffective in oxidation of atropine). The patient must
be kept in a dark quiet room. Galantamine or physo-
stigmine (1-3 mg s.c./i.v.), diazepam against
convulsion.
THANKYOU
Download slides from
Authorstream/presentations/raghuprasada
Slideshare/presentations/raghuprasada
Youtube/raghuprasada

Class anticholinergic drugs

  • 1.
    Dr. RAGHU PRASADAM S MBBS,MD ASSISTANT PROFESSOR DEPT. OF PHARMACOLOGY SSIMS & RC. 1
  • 2.
     Central NervousSystem (CNS) - Brain and spinal cord  Peripheral Nervous System (PNS) - Located outside the brain & spinal cord Autonomic Nervous System (ANS) & the somatic  The PNS receives stimuli from the CNS & initiates responses to the stimuli after it’s interpreted by the brain
  • 6.
     Acetylcholine –preganglionic Post ganglionicAch  Exception-post ganglionic sympathetic fibres to apocrine glands  Cholinergic fibres  All somatic motar neurons  All preganglionic fibres  Post ganglionic parasympathetic fibres
  • 7.
     75% ofall parasympathetic nerve fibers are in the vagus nerves  These nerves supply the thoracic and abdominal organs, which innervate the heart, lungs, esophagus, stomach, small intestine, proximal half of the colon, liver , gallbladder, pancreas and upper portions of the ureters
  • 10.
    Natural alkaloids: Atropine(spasmolytic, mydriatic), Hyoscine (Scopolamine), (antiemetic) 2. Semisynthetic derivatives Mydriatics: Homatropine, Tropicamide GI spasmolytics: Hyoscine butyl bromide 3. Synthetic compounds GI spasmolytics: Oxyphenonium Antiulcer drugs: Pirenzepine (M1-blockers) Antiasthmatics: Ipratropium and Tiotropium Urinary system: Flavoxate, Oxybutynyne, Trospium Antiparkinsonian (central M-cholinolytics): Benztropine, Biperiden, Trihexyphenidyl
  • 11.
     Antimuscarinic agents: Theseagents block muscarinic receptors and inhibit muscarinic functions, they are useful in different clinical situations, they have no actions on skeletal neuromuscular junctions or autonomic ganglia because they do not block nicotinic receptors.
  • 12.
    50 100 150 200 A B CD1 min ATROPINE BLOCKS M-EFFECTS OF ACH Bloodpressure[mmHg] ACh 2 mcg i.v. ACh 50 mcg ACh 50 mcg ACh 5 mg M- effect M- effect N- effect Atropine 2 mg i.v. ACh
  • 13.
    A belladonna alkaloidhas a high affinity for muscarinic receptors, it is a competitive inhibitor of muscarinic receptors preventing ACH from binding to that site. Atropine
  • 14.
     CNS. Atropinehas an overall stimulant action. Its stimulant effects are not appreciable at low doses which produce peripheral effects because of restricted entry into the brain. Hyoscine produces central depressant effects even at low doses. • Medullar centers - vagal, respiratory, and vasоmotor. • By blocking the relative cholinergic overactivity in  basal ganglia, it suppresses tremor and rigidity  in parkinsonism. • High doses cause cortical excitation, restlessness, disorientation, hallucinations, and delirium  followed by respiratory depression and coma.
  • 15.
    Low dose-M2 receptoron cholinergic N auto- inhibitary cholinergic action bradycardia Moderate dose- M2 receptor on post junctional SAN, AVN blkescape the heart from inhibitiontachycardia+Unopposed adrenegic action chronotropic, dronotropic Toxic dose-M3 receptor-endothelium blockade NO release is blockedsmooth muscle donot relaxprevention of cholinergic mediated dialation
  • 16.
    Autonomic control ofpupil (A) and site of action of mydriatics (B) and miotics (C) Topical instillation of atropine (0.1%) causes mydriasis, abolition of light reflex, and cycloplegia, lasting 7–10 days. This results in photophobia and blurring of near vision. The intraocular tension rises, specially in narrow angle glaucoma
  • 17.
    All visceral smoothmuscles with parasympathetic innervation are relaxed (M3-blokade). Tone and amplitude of GIT are reduced. Spasm may be reduced, constipation may occur. Peristalsis is only incompletely suppressed because it is primarily regulated by local reflexes and other neurotransmitters (serotonin, encephalin, etc.).
  • 18.
    Atropine causes bronchodilationand reduced airway resistance, especially in asthma patients. Inflammatory mediators (histamine, PGs, and kinins) increase vagal activity in addition to their direct action on bronchial muscle and glands. Atropine attenuates their action by antagonizing the reflex vagal component. It has a relaxant action on the ureter and urinary bladder. Urinary retention can occur in older men with prostatic hyperplasia.
  • 19.
    Glands. Atropine decreasessweat, salivary, tracheo- bronchial, and lacrimal secretion (M3-blockade). Skin and eyes become dry, talking, and swallowing my be very difficult. Atropine decreases less the secretion of acid and pep- sin and more of the mucus in the stomach. Body temperature. Rise in body temperature occurs at higher doses, and is due to both inhibition of sweating as well as stimulation of the temperature regulating centre in the hypothalamus. Children are highly susceptible.
  • 20.
    Local anaesthetic action.Atropine has a mild anaesthetic action on the cornea. The sensitivity of different organs and tissues to atropine varies and can be graded as Saliva, sweat, bronchial secretion > eye > bronchial muscles > heart > intestinal and bladder smooth muscles > gastric glands and gastric smooth muscles
  • 21.
    Atropine and hyoscineare rapidly absorbed from GIT. Applied to the eyes they penetrate the cornea. Passage across BBB is somewhat restricted. 50% of atropine is metabolized in the liver and excreted unchanged in urine. It has t1/2 3–4 h. Hyoscine is more completely metabolized and has better BBB penetration. Some rabbits have a specific atropine esterase which degrades atropine very rapidly.
  • 22.
     Scopalamine (hyoscine):A belladdona alkaloid produce peripheral effects similar to atropine, it has greater actions on CNS and longer duration of action. Most effective in motion sickness, it is effective also in blocking short term memory, it produce sedation but at higher doses cause excitement.  Depresses CNS and causes amnesia, drowsiness, euphoria, relaxation and sleep.  Given parenterally, orally and transdermally.
  • 23.
     It isinhalational derivative of atropine useful in treating asthma and COPD in patients unable to take adrenergic agonist. Useful in rhinorrhea. Also excellent bronchodilator.  Agents like homatropine, cyclopentolate, and tropicamide used mainly in ophthalmology.
  • 24.
     Benztropine-used indrug induced Parkinson’s disease. Useful for dystonic reactions caused by antipsychotics.  Trihexyphenidyl -also used for treating Extra Pyramidal Symptoms caused by some antipsychotics.
  • 25.
     Flavoxate-relieves dysuria,urgency, frequency and pain with genito-urinary infections  Oxybutynin -has direct antispasmodic effects on smooth muscle and anticholinergic effects. Decreases frequency of voiding.  Tolterodine -is competitive, antimuscuranic anticholinergic that inhibits contraction. More selective for this area than elsewhere in the body.
  • 26.
    - They acton nicotinic receptors of the autonomic ganglia. - They have no selectivity toward the parasympathetic or sympathetic ganglia . - The effect of these drugs is complex and unpredictable so rarely used therapeutically, - Used mainly in experimental pharmacology. - Increase peristalsis and secretions. - On large dose of nicotine  - A)Blood pressure falls because of ganglionic blockade - B)Activity both in GIT and UB musculature decrease.
  • 27.
    Short acting competitivenicotinic ganglionic blocker that must be given by i.v infusion It is used for the emergency lowering of the blood pressure in hypertension caused by pulmonary edema or dissecting aortic aneurysm, when other agents cannot be used.
  • 28.
    - Drugs thatblock cholinergic transmission between motor nerve ending and the nicotinic receptors on the neuromuscular end plate of the skeletal muscle. - They are structural analogs of ACH.
  • 29.
     Mydriatic andcycloplegic agent in the eye to permit measurement of refractive errors. Mydriasis and cycloplegia for surgery  RS-In bronchospasm whether related to asthma or COPD bronchodilating effects  CVS-Atropine is used to increase heart rate in symptomatic bradycardias and higher blocks  GIT-Antispasmodic agent: Relax GIT and bladder. Helpful in treating irritable colon or colitis
  • 30.
     Useful ingastritis, pylorospasm and ulcerative colitis as they slow motility  Antispasmotic effects seen in overactive bladder and in urinary incontinence  Antidote for cholinergic agonists: To treat organophsphorus poisoning (present in insecticides), and mushroom poisoning. Antisecretory agent: To block the secretion of upper and lower respiratory tracts prior to surgery.  Helps to prevent vagal stimulation and potential bradycardia
  • 31.
    CNS- Parkinson’s Disease- Usefulin those with minimal side effects Those who cannot take Levodopa Helpful in decreasing salivation, spasticity and tremors
  • 32.
    Absorption of otherdrugs is slowed because atropine delays gastric emptying. So dose of levodopa, in parkinsonism may have to be increased. But the extent of digoxin and tetracyclines absorption may be increased. Antacids interfere with the absorption of anticholinergics. Antihistaminics, tricyclic antidepressants, phenothiazines, pethidine have anticholinergic property additive side effects MAO inhibitors interfere with the metabolism of central antiparkinsonian drugs (biperiden and others) delirium may occur.
  • 33.
     BPH  Myastheniagravis  Hyperthyroidism  Glaucoma  Tachydysrhythmias
  • 34.
     Dry mouth,difficulty in swallowing and talking;  Difficulty in micturition  Dilated pupils, photophobia, blurring of near vision; palpitation; excitement, psychotic behavior,  Ataxia, delirium, hallucinations; hypotension, weak and rapid pulse, cardiovascular collapse with respiratory depression;  Convulsion and coma (in very high doses).  It is very risky in individuals with glaucoma and BPH
  • 35.
    Diagnosis: 1 mgneostigmine s.c. fails to induce typical M-effects. Treatment: Gastric lavage with tannic acid (KMnO4 is ineffective in oxidation of atropine). The patient must be kept in a dark quiet room. Galantamine or physo- stigmine (1-3 mg s.c./i.v.), diazepam against convulsion.
  • 36.