Ryerson University
Final Case Report
Case Company: Sears
ITM 410 – Business Process Design
Professor Helen Chen
April 16, 2015
By:
Tayyaba Asad 500561116
Saljoq Khurshid 500567219
Manal Siddiqui 500572462
Julie-Anne Pinfold 500526627
2
Table of Contents
TITLE PAGE
1. Executive Summary………………………………………………………………………..4
2. Background Overview
· Background, Process and Problem Identification……………………………………….5
· Rich Picture……………………………………………………………………………...7
3. Documenting the Current State
· Visit to Case Company………………………………………………………………….8
· Meeting the Employees………………………………………………………………...10
· Process Information……………………………………………………………………11
· Descriptive Model……………………………………………………………………...12
o Physical Data Flow Diagrams…………………………………………………...14
o Logical Data Flow Diagrams……………………………………………………15
· Diagrammatical Models (SIPOC)……………………………………………………...17
· Swimlane Diagrams……………………………………………………………………19
4. Creating Data Flow Diagrams
· Context Diagrams…………………………………………………………………...…23
· Physical Data Flow Diagrams………………………………………………………….24
· Logical Data Flow Diagrams…………………………………………………………..28
5. Performance Measurements and Evaluation
· Goals and Objectives…………………………………………………………………..32
· Performance Metrics…………………………………………………………………...33
· System Flow Charts……………………………………………………………………34
· Control Matrix and Plans………………………………………………………………36
6. Refining Problem/Opportunity Identification and Developing Options
· Out-dated Information Systems………………………………………………………..38
· Developed Options……………………………………………………………………..40
7. Process Mapping the Options
· SIPOC Descriptive Model…………………………………………………………..…43
· SIPOC Diagrammatic Model…………………………………………………………..44
· Swimlane Diagrams……………………………………………………………………45
3
· Physical Data Flow Diagrams………………………………………………………….47
· Logical Data Flow Diagrams…………………………………………………………..51
· Control Matrix…………………………………………………………………………57
8. Cost Benefit Analysis
· Quantitative Analysis…………………………………………………………………..59
· Qualitative Analysis……………………………………………………………………66
9. Recommendations
· Overview of Recommendation………………………………………………………...68
· Analysis of Recommendation………………………………………………….………68
· Justification of Recommendation……………………………………………………...72
. Conclusion ……………………………………………………………………………..72
10. Bibliography………………………………………………………………………………73
4
Throughout this report, we have conducted an in depth analysis of Sears Home Store with a
specific focus on analyzing their out-dated Information System AS-400. Based on our research and
inquiry into the company we discovered a major area for improvement that was in desperate need
of a solution. We focused on refining two major processes, which were returns and exchanges. By
analyzing the returns and exchanges processes we realized that communication was not being
synchronized throughout multiple departments across Sears which made it hard for the various
departments to access customer information. For Sears to remain efficient through their customer
service and improve their productivity, the following recommendation should be considered:
- Implement IBM I, which is an integrated operating system database middleware built for
businesses
By implementing the IBM I system, Sears would improve the returns and exchange process by:
- Optimizing for exceptional customer service resilience
- Synchronizing multiple departments in order to enhance communication
- Reducing the time required to update inventory in multiple locations
- Speed up crediting process for returned and exchanged merchandise
- Lessen the delivery time and errors for the returns and exchange process
- Improve security and auditing procedures
By implementing these recommendations, there would be a tremendous improvement for Sears
financial, non-financial and customer service issues, which would result in future growth
opportunities. This would enhance their communication throughout Sears home stores and provide
them with a competitive advantage.
5
Sears Background Overview
Background, Process and Problem Identification
Sears Canada is a well-known retailer that operates throughout all provinces and territories
across Canada since 1954 when the very first store was opened in British Columbia. They offer a
wide range of shopping options, with specialty stores, a merchandise catalogue, diverse range of
home products/services as well as an extensive online website for internet ordering. With 196
Corporate Stores, 195 dealer stores, 38 home improvement showrooms, 108 Sears Travel offices,
113 Department stores and a nationwide home maintenance, repair and installation network, Sears
is committed to satisfying Canadian consumers through providing superior services and products.
Sears has annual revenues of about $4 billion, with over 20,000 employees and has issued more
than 3 million Sears catalogues across all Canadian communities. Sears vision statement is "to
enrich the lives of Canadians through our products, services, community involvement and
experiences that help make every day a great day”. Their mission is to "capture the hearts and
minds of Canadians to be their trusted go to retailer." They compete with various retailers
throughout their industry such as The Bay, Wal-Mart, Leon’s, The Brick as well as many others
throughout Canada and want consumers to choose them as their go to retailer.
The 2 major processes we will be analysing are ‘Returns’ and ‘Exchanges’. We will focus
on the relevant departments that are involved and affected including Customer Service, Logistics
and Delivery. From here we will be reviewing how communication occurs between the The Sears
Home store, the Distribution Center and how products are distributed as well as how information
is recorded. We will be discussing the efforts and duties of the Sears employees throughout each
process as well as across each department (Customer Service, Sales, Logistics, Delivery). We will
also be looking at the effects that these processes have on the customers.
6
Based on our research of Sears’ problem identification we found two major areas of
opportunity for improvement. These are also major problems that the company has which are in
need of a solution. Firstly, Sears’ has out-dated information systems and uses multiple software’s
for various business processes. Their information systems includes a database of customer
information along with their current and past orders, deliveries and returns. The issue is that these
software’s are not linked together which causes inconsistencies in information sharing and updates
which severely affects the decision-making processes. These inconsistencies cause severe
communication problems between various stores and distribution centers resulting in missed or
late deliveries due to their inability to coordinate.
The second area of improvement is in Sears’ logistics and supply chain management. There
are three issues within this department, which are in need of a solution. The biggest issue in this
area is that customers receive very large delivery windows, which vary between 6-8 hours. This is
very inconvenient for those who have jobs or other commitments, which they need to miss in order
to receive their delivery. Also, the distribution centers don’t immediately update their systems
when a product is being back ordered or when it has been discontinued and that is an
inconvenience when customers inquire about certain items. Lastly, the unavailability of big-ticket
items is an inconvenience because there isn’t a large quantity and therefore it isn’t properly
managed. As a result, when a customer orders an item it takes the logistics department a while to
record if the item is in or out of stock as well as the supply chain to update the availability of the
item. It will show the item as “available” when it really may not be or vice versa which is very
inefficient and inconvenient for the company and the customers.
7
Rich Picture
8
Documenting the Current State
Visit to Case Company: Sears
Methods used to collect Data
- Observation through job shadowing and interview questions.
Interview Questions for Returns & Exchanges
1. Departments Involved Within the Exchange and Return Process:
a. Customer Service Rep: Mostly us, (customer service) and receiving (logistics) for
returns, and Customer service, and delivery (Distribution center) for exchanges
b. Logistics Associate: Customer service and us (logistics) for returns, and Customer
service as well as delivery (distribution center) for exchanges.
c. General Sales Manager, Sales manager and BDL: Primarily customer service
and receiving (logistics) for returns, and for the most basic cases, customer service
and delivery for exchanges
2. Role or Contribution to the Processes:
a. Customer Service Rep (Returns): I am in charge of processing the returns on the
cash register and ensuring all the information is entered into the system correctly. I
also ensure the customers receive the appropriate documentation and paper work
and that they get credited for the return amount. We ensure the paperwork for the
credit is filled out and left for the manager to authorize and enter into the system so
the credit can be processed and approved by CCS (corporate customer service)
b. Customer Service Rep (Exchanges): The exchange process is called a ‘CODX’.
In this process we first check the item availability on the system and then set up a
manual-pick up for the merchandise and coordinate the pick-up for the same date as
the delivery of the new merchandise. On the date of the pick up, we update our
notes in the centralized sears system (AS400) and once the status is completed,
CCS (corporate customer service) credits the customer for any outstanding credits.
c. Logistics Associate (Returns): We help the customer unload the merchandise from
their vehicle, inspect the merchandise, fill out the return slips and then walk the
customers back to the customer service desk to get credited. We are also
responsible for filling out the RQ sheets (return request) so that all returned
merchandise is picked up from our store and brought back to the warehouse
(distribution center) by the returns trailer.
d. BDL-Business Development Lead (Returns and Exchanges): My responsibility
is to ensure all paperwork supporting the return and exchange process is correctly
9
filled out. I am in charge of calling in the returns trailer to pick up all returned
merchandise and bring it back to the warehouse.
e. Sales Manager/Store Manager (Returns and Exchanges): We enter all the credit
sheets into ARMS (Sears’ crediting system) to ensure that all customers are
approved to receive the credit amount of their return
3. Problems or Opportunities Identified Within Each Process:
a. Customer Service Rep (Returns): The amount of time it takes to credit customers
for returns is a definite problem. Not only do the credit sheets have to be manually
filled, but even after they’re entered it can take up to two weeks from headquarters
to approve it and give the customer the credit.
b. Customer Service Rep (Exchanges): The whole ‘CODX’ process is time
consuming and slightly more complicated than it has to be. The amount of time it
takes to set-up a manual delivery and collect the necessary information to begin the
process (original receipt, customer information, credit card number) takes precious
time. The process would be more efficient if we had access to the same information
the managers have access to, we could then print the electronic versions of the
receipt instead of manually looking through the physical copies that have all been
filed away.
c. Logistics Associate: If we had access to the same AS400 systems that customer
service use we could check inventory and monitor the status of deliveries on the
computer instead of manually looking around the huge warehouse.
d. BDL (Exchanges): the time it takes to train someone to a do a ‘codx’ is too much.
Also a major concern is when to enter the CODX’s in to the system Since CODX’s
are an exchange, they are hit against the store, so they are subtracted from the end-
of day balance. Since they are subtracted it is important to only enter them in the
system (clear the CODX’s) when the company has had a good day with sales
because even if you subtract a few hundred or thousand dollars it shouldn’t affect
the bottom line too much.
10
Employees Met
Position Department Major Responsibilities
Customer Service
Representative
(Emran Khan)
· Customer Service · Answering all customer
questions regarding products
· Save-the-sale: Negotiating with
customers and providing
incentives to prevent cancellations
or returns.
· Processing all sales, returns,
exchanges and cancellations in
Sears’ application system (AS400)
and the cash register.
Sales Manager
(Ajay)
· Sales · Ensure the daily sales targets are
met
· Authorizing sales: Overseeing
the final sale, conducting final
negotiations with customers, and
offering any kind of additional
discount or incentives.
· Providing support to all
associates and managers
General/Store Manager
(Shahid Iqbal)
· Sales
· Logistics
· Customer Service
· Ensuring the daily sales goals
are met
· Authorizing sales: Overseeing
the final sale, conducting final
negotiations with customers, and
offering any kind of additional
discount or incentives.
· Save-the-sale: Negotiating with
customers and providing
incentives to reduce returns, and
cancellations
· Supporting all staff and
overseeing all departments.
BDL (Business
Development Lead)
(Lisa)
· Logistics
· Customer Service
· In charge overseeing logistics
and customer service.
· Ensuring all big ticket
merchandise are in stock
· Delegating projects to logistics
associates
· Supporting Customer Service
11
Representatives with customer
issues
· Displaying/arranging all floor
stock.
Logistics Associate
(Georgio)
· Logistics · Unloading weekly trailers,
opening and arranging floor stock
· Preparing merchandise for final
delivery
· Logging all returned
merchandise and sending it back
to the distribution center
Driver
Company: Highspeed
Driver: Paul
· Local Delivery
Company
· Delivering Merchandise to
customers address
· Unloading merchandise and
carrying it into the customers
place of residence
Processes
Process Department Function
Returns · Customer Service
· Logistics
Dealing with returning all merchandise
brought back into the store. Customers are
credited and merchandise is sent back from
the store to the distribution center.
· Microwaves
· Rugs
· Recliners & chairs
Exchanges · Customer Service
· Logistics
Dealing with exchanging big-ticket
merchandise. Includes picking up
merchandise from customers home and
coordinating a delivery for the correct
merchandise on the same day (pickup and
drop-off)
· Fridges
· Washer & Dryers
· Dishwashers
· Sofa sets
· Table sets
12
Descriptive Model
Returns
Paragraph Text
1
(Intro to Procedures for
Returns)
Sears specializes in selling appliances, electronics,
furniture, mattresses and other home furnishings
across Canada. When customers are unsatisfied with
their purchase, according to store policy they can
return their merchandise within 30 days at the
customer service desk using the following
procedures:
2
(Customer)
At the customer service desk, the customer brings the
receipt to return their unwanted merchandise. Upon
approval, the customer then brings their merchandise
to the pick up dock.
3
(Logistics Associate)
Once the merchandise is dropped off, the logistics
associate unloads and inspects it for any damages.
Next, the logistics associate fills out the return slip
and brings the return slip to the customer service
desk.
4
(Customer Service Rep)
At the customer service desk, Sears’s customer
service representatives enter the customer order
number on their computer where they are added to the
daily returns file. Once the order number is entered,
the representative verifies that the order information
matches the receipt information. Next, the
representative processes the return on their computer
and credits the customer. Then the representative
prints two customer return copies. One copy is filed
for the company and the second is given to the
customer.
13
Exchange
Paragraph Text
1
(Intro to Procedures for
Exchanges)
When customers are unsatisfied with their merchandise
due to damages, ordering errors or simply because the
customer changed his/her mind according to store policy
they are authorized to exchange the product within 30
days of the purchase using the following procedures:
2
(Customer)
At the customer service desk, the customer brings the
receipt to exchange the merchandise.The customer then
explains the reason for the exchange. The Customer
service representative then verifies the reason by
viewing pictures of the damaged merchandise, or pulling
up a furniture medic report and checking the notes.
3
(Customer Service Rep)
Once the customer service rep verifies the information,
the representative checks the product availability and
sets up the earliest and most convenient date for the new
delivery. After setting up a delivery date for the new
merchandise, the representative sets up a pick up date
and time for the old merchandise and sends the
information to the Corporate Customer Service Rep.
After entering in the necessary information, the
representative prints two copies of the customer
exchange receipt. One receipt is filed away and the other
is given to the customer.
4
(Corporate Customer
Service Rep)
The corporate customer service representative sends the
pick up request information to the appropriate
distribution center.
5
(Truck Driver)
The truck driver delivers new merchandise and picks up
the old merchandise.
6
(Distribution Centre
Associate)
The distribution center confirms pick up and delivery
has been successful and updates into computer.
14
Data Flow Diagrams
Physical DFD - Returns
15
Physical DFD - Exchange
Logical DFD - Returns
16
Logical DFD - Exchange
17
Diagrammatical Model
SIPOC Returns - Level 0
SIPOC Returns - Level 1
18
SIPOC Exchange - Level 0:
SIPOC Exchange - Level 1 (Manual Pick- up):
19
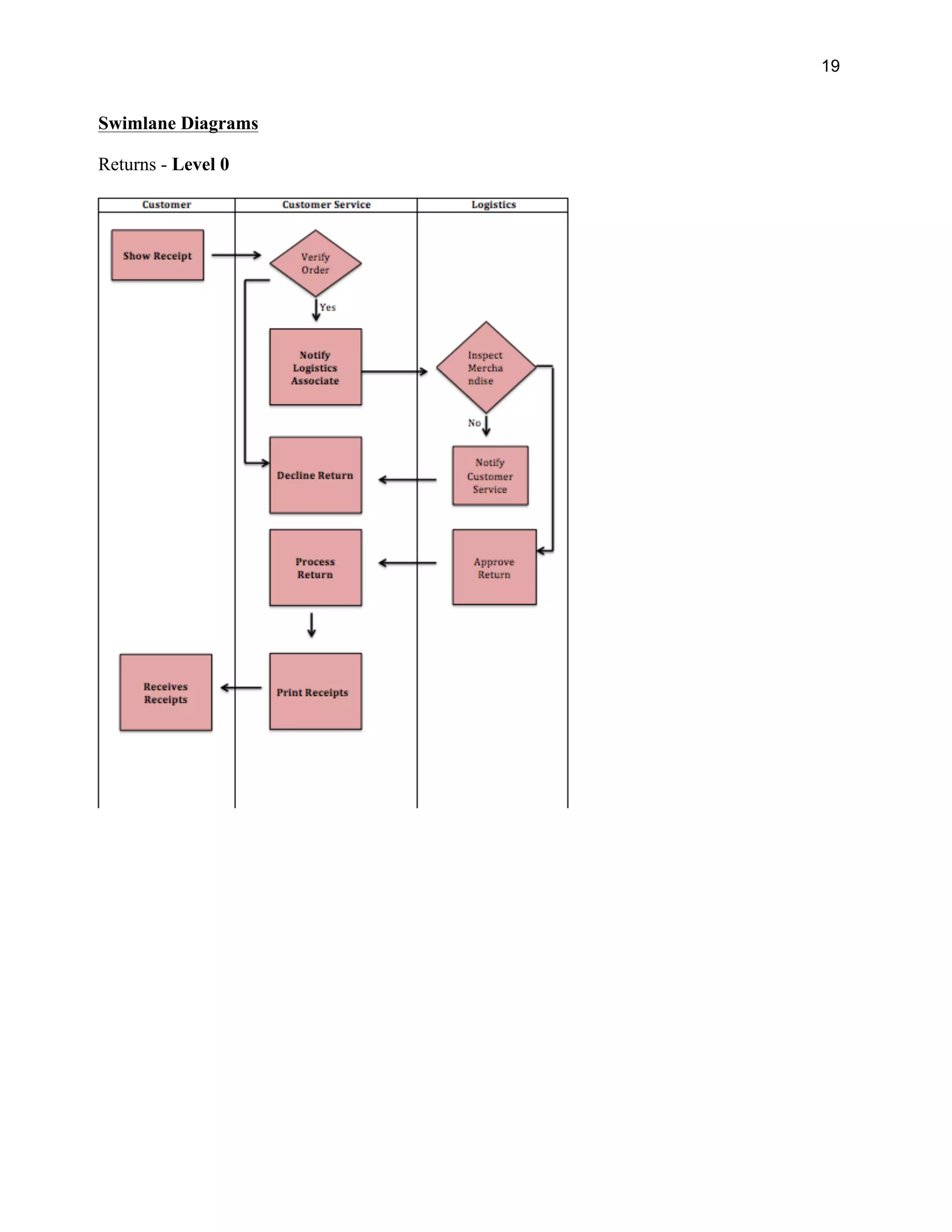
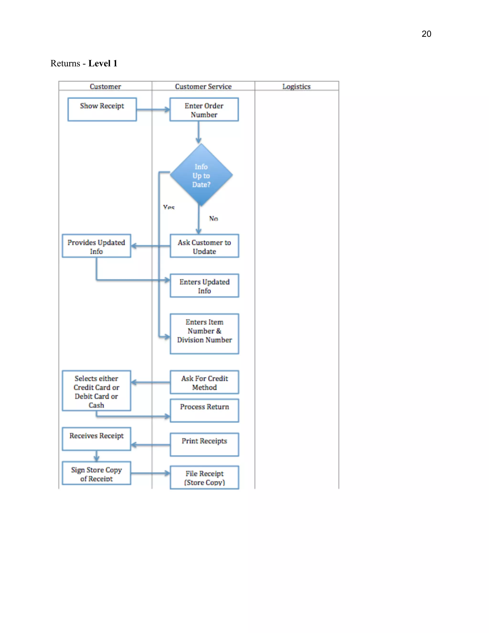
Swimlane Diagrams
Returns - Level 0
20
Returns - Level 1
21
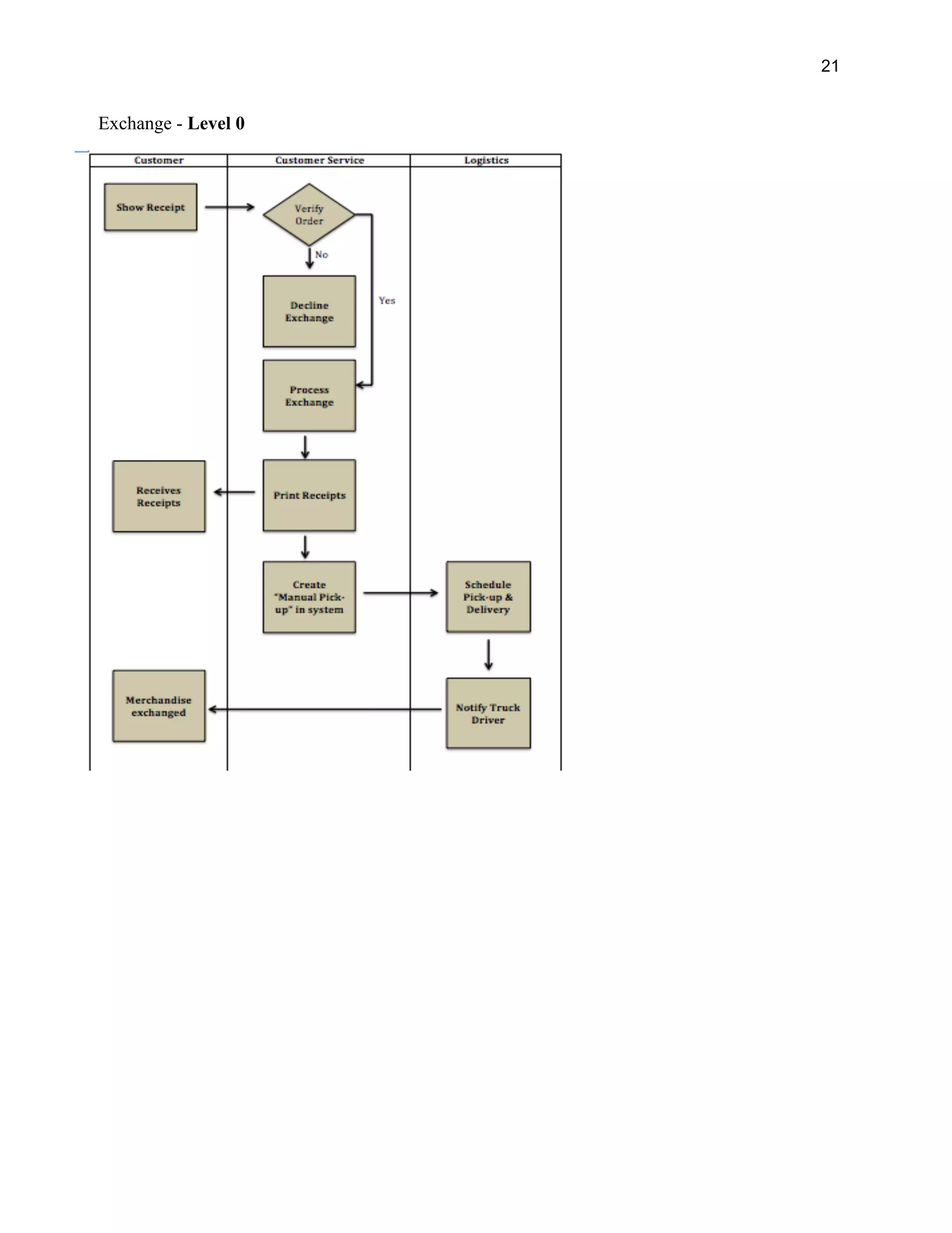
Exchange - Level 0
22
Exchange - Level 1
23
Creating Data Flow Diagrams
Context Diagram - Returns and Exchanges
24
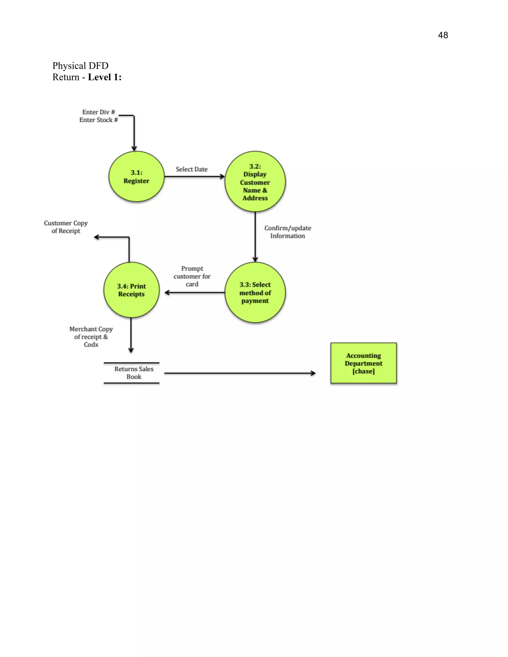
Physical DFD
Return - Level 0
25
Physical DFD
Return-Level 1
26
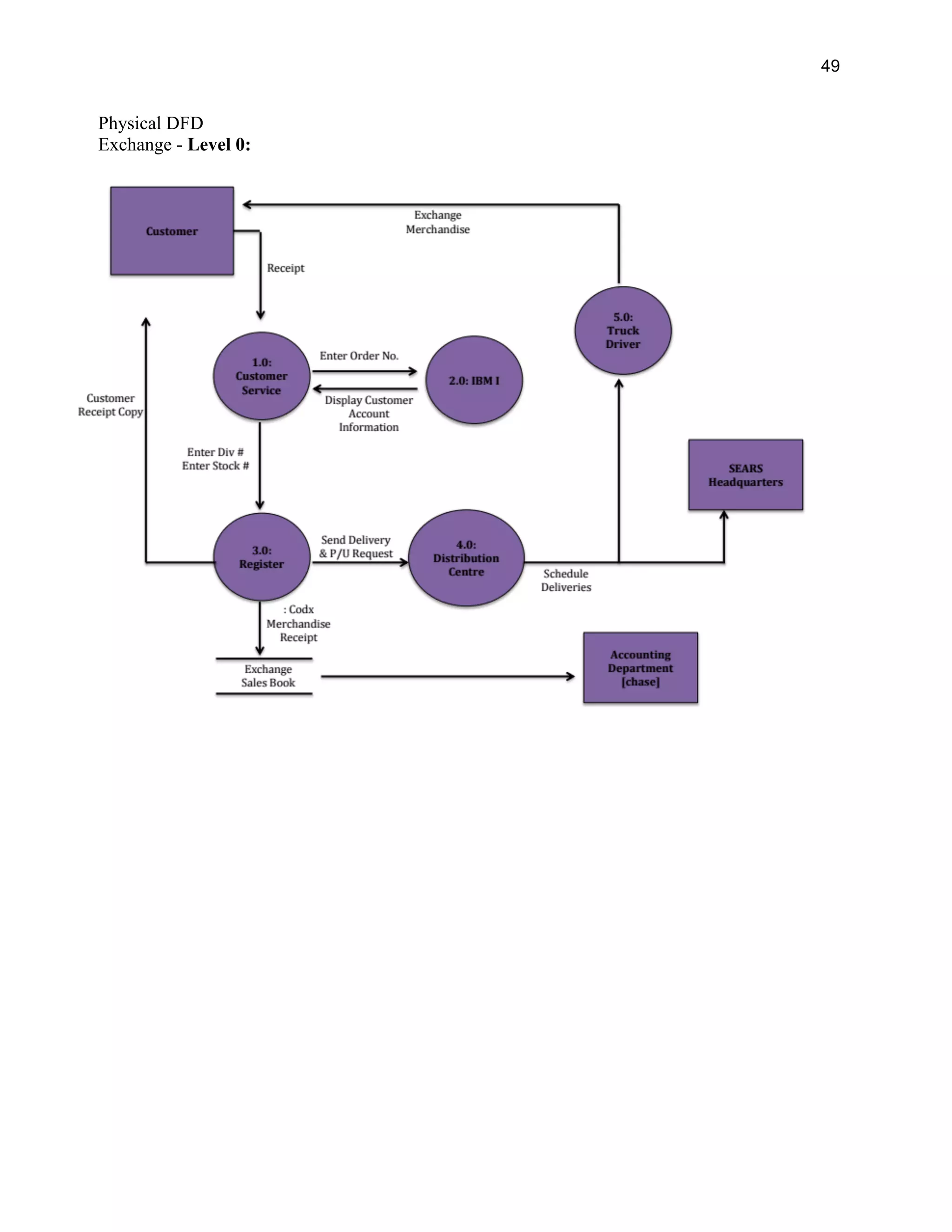
Physical DFD
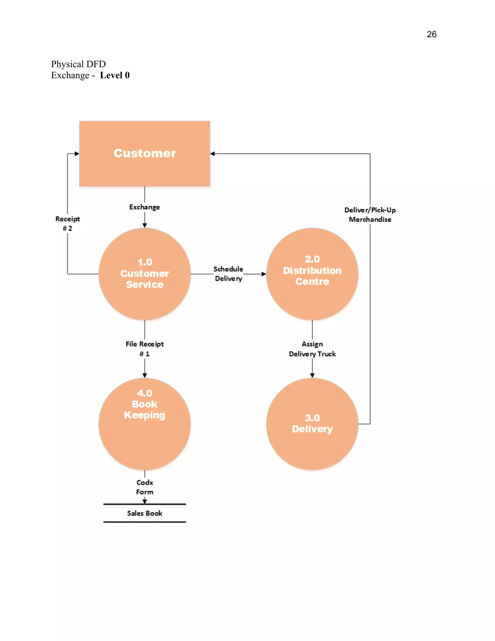
Exchange - Level 0
27
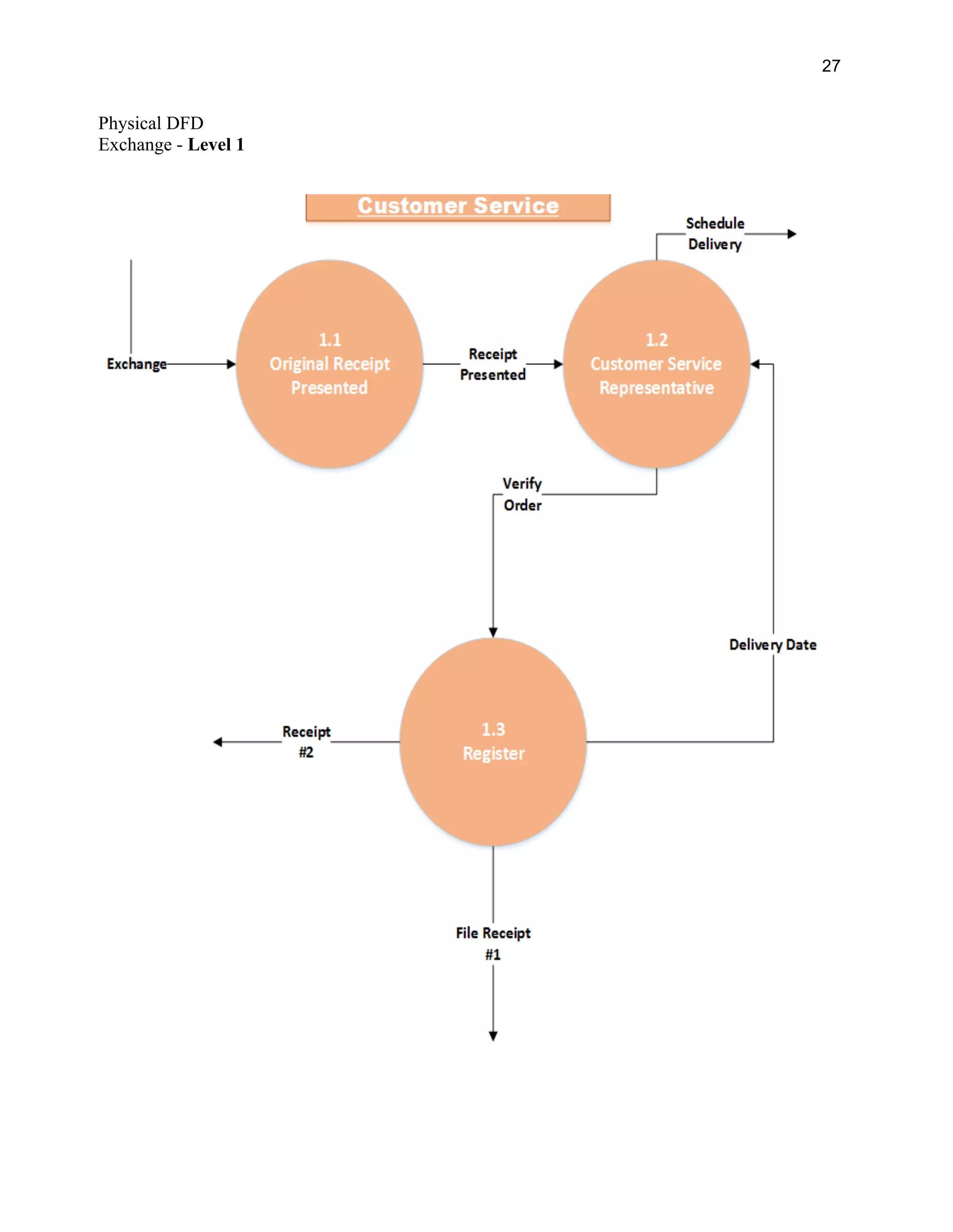
Physical DFD
Exchange - Level 1
28
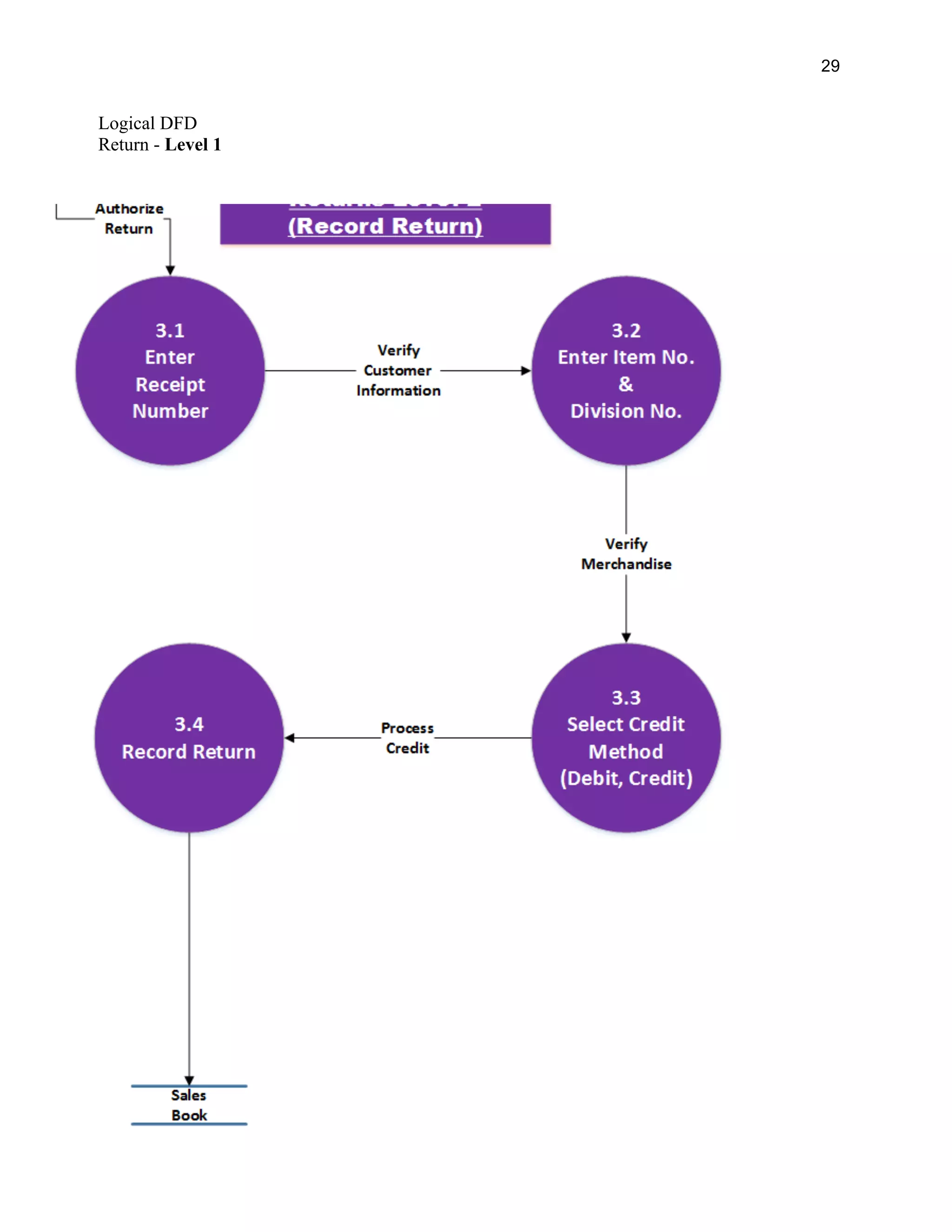
Logical DFD
Return - Level 0
29
Logical DFD
Return - Level 1
30
Logical DFD
Exchange - Level 0
31
Logical DFD
Exchange - Level 1
32
Performance Measurements and Evaluation
Goals and Objectives
This table shows the various goals/objectives at the three levels: strategic, tactical and
operational in regards to our redesign for both processes of returns and exchanges at the Sears
Home Store.
LEVEL GOALS/OBJECTIVES SUB PROCESSES (ACTIVITIES)
Strategic Our goal in the long-term is to
develop a unified Information
System, which will integrate all
components of each sub process
within returns and exchanges
throughout Sears Home Store.
We will create one form of
communication that allows
information to be easily shared
between each department that’s
involved in the returns and exchange
process.
1) The Customer Service department
will know the inventory on hand
without having to contact the
Logistics Department.
2) The Customer Service department
will know immediately what
merchandise is in stock and which
merchandise is being back ordered or
has been discontinued.
3) The Corporate Customer Service
Department will have access to the
information of the delivery status of
the merchandise and will be able to
credit the customer more
efficiently.
Tactical Our goal in the medium term is to
reduce the amount of returns and
cancellations of merchandise. We will
be managing the returned and
exchanged inventory more efficiently
by enhancing the communication
between the Departments across Sears
Home Store.
In the mean time we will place RFID
chips on all merchandise, which will
keep track of all inventory in the
store. RFID scanners will be used to
store all merchandise and monitor
returned and exchanged inventory in
the store and across the Sears supply
chain.
Eventually in the long run it will be
updated simultaneously in the new
unified information system
Operational In the short term we will focus on
enhancing the efficiency of all returns
and exchanges which will give our
customers a more enjoyable
We plan to accomplish this by
printing instructions on all receipts
letting customers know that if they
wish to return or exchange their
33
experience. merchandise to bring it to the dock
pick up where we can handle this
more rapidly.
To further enforce this, we will train
all sales associates within the
departments to mention this once the
customer has bought merchandise.
Performance Metrics
This table shows the performance metrics at three levels: strategic, tactical and operational
and the financial as well as non-financial and financial ways that we can meet the performance
metrics.
LEVEL PERFORMANCE
METRICS
FINANCIAL NON-FINANCIAL
Strategic Less Returns/Exchanges
Lead delivery time
Responsiveness to Delivery
performance
More responsive Order lead
time
More Efficient Customer
query time
Quicker Manufacturer lead
time
Level of manufacturer’s
defect free deliveries
Return rate: to
reduce returns to 5%
on net sales
Protection agreement:
50% of products sold
should have warranty
(PA)
Tactical Limiting the number of
returns and order cancellations
for stores
Inventory order cycle
Responsiveness to urgent
deliveries
Achievement of defect free
deliveries
Delivery revenue:
Average delivery
should be $60
Card share: 75% of
the purchases should
be on a Sears card/
MasterCard
Operational Quality of delivered goods Sales: measured by
sales per hour, each
Installation revenue:
Expected that 15% of
34
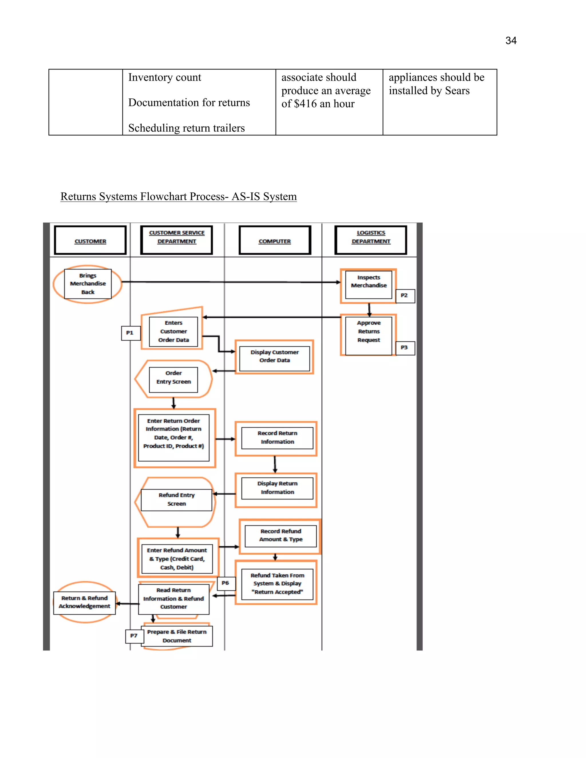
Inventory count
Documentation for returns
Scheduling return trailers
associate should
produce an average
of $416 an hour
appliances should be
installed by Sears
Returns Systems Flowchart Process- AS-IS System
35
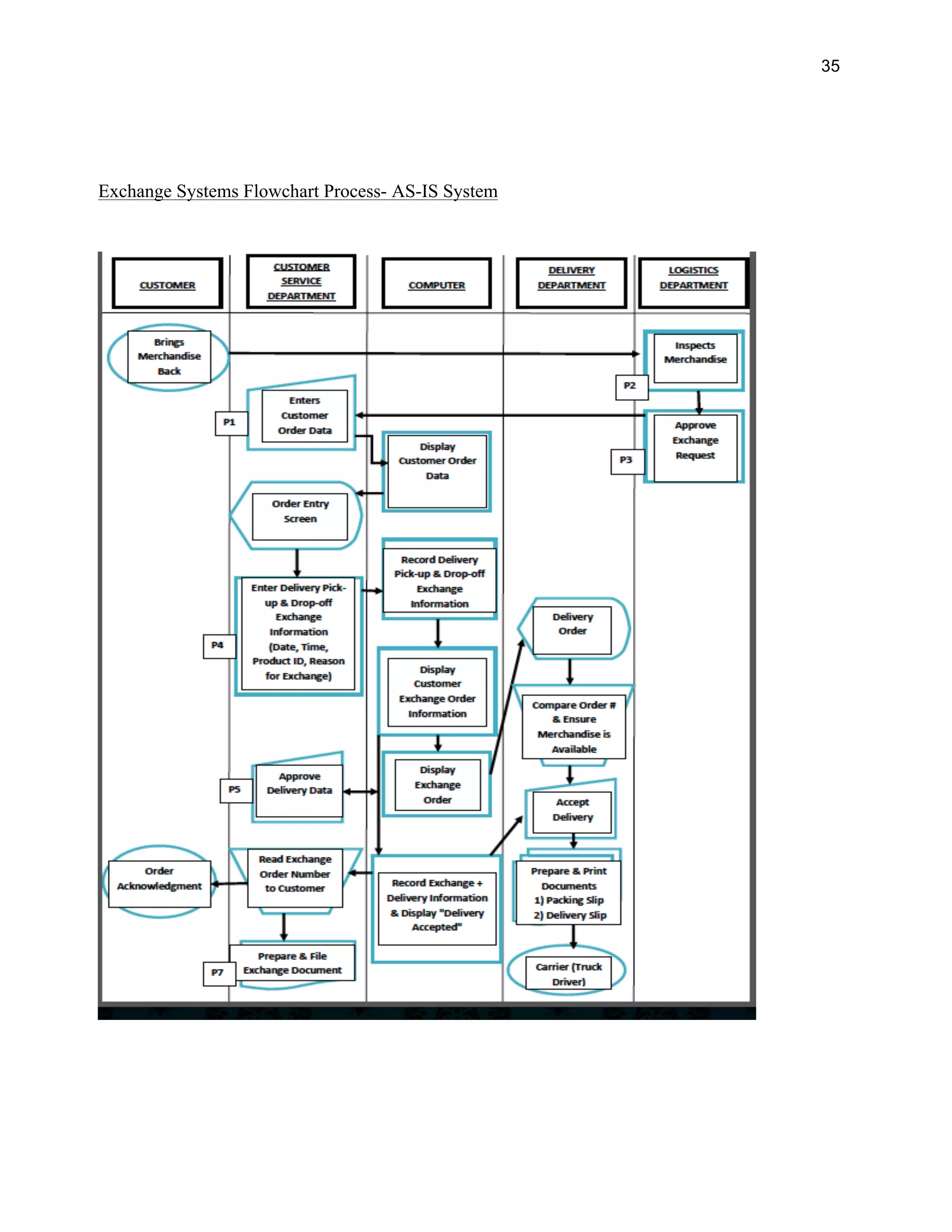
Exchange Systems Flowchart Process- AS-IS System
36
Control Plans for Returns & Exchanges:
Effectiveness Goals Include:
A: Provide timely & Efficient Response Time to Customer Returns/Exchange Orders
B: Provide Accurate Customer Information for Orders
C: Provide timely Delivery of Orders for Pick-up & Drop-Off of Merchandise to Customers
IV: Input Validity UC: Update Completeness
IC: Input Completeness UA: Update Accuracy
IA: Input Accuracy
Above in the Control Matrix are the following Present Controls used in our As-Is System Now.
Below the control plans are further described.
P.C-1) Enter Customer Order Data: Once the customer wants to make a return or exchange the
Customer Service associate enters the customer order information into the system to verify the
customer’s information and previous purchases.
37
P.C-2) Inspect Merchandise: An associate from the Logistics Department must ensure that the
merchandise being brought back is in acceptable condition, so they inspect the merchandise to
ensure that there are no severe damages to it.
P.C-3) Approve Returns & Exchange Request: The same authorized associate from the
Logistics Department, then must inform the Customer Service associate that the return/exchange is
allowed to happen.
P.C-4) Enter Customer Delivery Data (Exchange Only): The Customer Service associate inputs
the date and time of when the customer’s old merchandise will be picked up, and when the new
merchandise will be delivered.
P.C-5) Approve Delivery Data (Exchange Only): The Distribution Centre must confirm that
they have received the pick-up and drop-off order, and let the Customer Service associate know
that they are accepting the delivery.
P.C-6) Credit the Customer (Returns Only): Once the return has been processed through the
system the Customer Service associate must then credit back the customer for the merchandise that
they have returned.
P.C-7) Record of the Process: Once the return has gone through 1 receipt is filed away to be kept
on record to show the completed process of the return or exchange.
38
Refining Problem/Opportunity Identification and Developing Options
Out-dated Information System
As a company, Sears Home store in Brampton faces a variety of issues that have created
many obstacles, which are preventing the company to achieve their goals. Throughout our research
we’ve arrived at the conclusion that all of these issues are a result of one large problem; Sears’ out-
dated Information System. The current Information System that Sears is using is called AS-400.
IBM originally released AS-400 on June 21, 1988. The system has only received a small degree of
minor upgrades since its release date and on 2006 was renamed “System I”. Having the latest
technology within an organization is a crucial aspect of helping the company achieve its goals,
gain a competitive advantage and obtain success in the future.
With that being said, using out-dated technology, especially an out-dated Information
System that is responsible for managing the company's core processes, is detrimental to the future
success of an organization. Sears uses the As400 to keep detailed information about customers’
orders such as delivery dates, addresses, a history of their purchases, and the status of their
deliveries. The major issue with As400 is that it is not connected with Sears’ sales system or their
inventory system, which causes major communication issues across departments. This
miscommunication makes the delivery, returns and exchange processes extremely inefficient
because each one of these processes are closely interrelated and rely on input from each other.
Sears’ out-dated Information System often results in merchandise being delivered late or not at all.
A major inventory problem that arises is that the store doesn’t have an accurate record of which
customer merchandise is on hand and also when the company orders merchandise for customers,
the merchandise is often on backorder or discontinued.
39
Also, because information about customers is not linked to other departments it takes much
longer to credit customers back or refund them for any amount of money owing to them. The
miscommunication greatly affects the return and exchange process because both of these processes
revolve around delivering merchandise, crediting customers, and ordering merchandise from
manufacturers.
Returns
The Return process is affected because since the AS-400 system used by customer service
is not synced with the system used by the Distribution center, it takes much longer for the
distribution center and Sears Headquarters to know the Brampton Sears Home stores inventory on
hand. This is a problem because Sears’ finance department cannot actually update the customer’s
credit card statements until they know that the inventory is accounted for. Since all returns are
processed at the Corporate level, the longer it takes for the Home store to update their “return’
inventory, the longer the customers have to wait to have their statements adjusted.
Exchanges
A simple exchange can be made very complicated when it involves multiple departments.
The biggest problem faced by this process because of the out-dated systems is that the delivery and
pickup of the customer merchandise are created on separate systems and the time it takes to fill out
the CODX forms and then adjust the sales book in ARMS (Sears’ adjustment Application) is
inconvenient and unnecessary. Furthermore since the delivery and pickup are created separately
there are often many issues with the overall delivery process. The drivers provide customers with a
6 hour delivery window in which they can expect to receive their merchandise. This causes an
extreme inconvenience for customers because most have to take a day off work and miss a days
40
worth of pay because they have to wait at home for a delivery that they don’t know exactly when
will arrive.
Option 1: IBM I New Integrated System
The “IBM I” is an integrated operating system, database and middleware built for
businesses. It has the capacity to support multiple applications and processes and is a trusted tool
with security and auditing. It has a simple and user-friendly interface and it is the cheapest
alternative to upgrade to from AS-400. This system would be a great solution for Sears because
this platform would allow them to synchronize multiple departments in order to enhance
communication. By enhancing communication the return and exchange process would be more
efficient because it would reduce the amount of delivery errors and speed up the crediting process
to customers. As well all departments will be able to access customer information more efficiently.
Along with improving the returns and exchange process implementing this system will improve
Sears’ security and auditing procedures. It will allow us to properly keep track of merchandise on
hand, sold, backordered and discontinued. Furthermore “IBM I” supports an “Icloud” interface
which provides future growth opportunities for Sears to enhance their storage and provide them
with a competitive advantage compared to their competitors.
Returns
The IBM I system would improve the Return process by:
● Reducing the time required to update inventory both within the store and distribution
center.
● Reducing the amount of time it takes for Chase (Sears’ credit department) to credit back
customers for returned merchandise.
41
● Decrease the overall length of time of the return process by eliminating paperwork (from
logistics associates).
Since the “IBM I” supports multiple application and processes it would reduce the time it
takes for information to update across all of Sears’ multiple systems. Customers would no
longer have to face the inconvenience of driving around to the back of the store with the
merchandise so that the logistics associate can inspect it. Instead, the logistics associate could
come to customer service to inspect it since they no longer would have to fill out the return
slips and update the ‘Return inventory’ and manually call in the return trailer to do a scrap pick
up of the returned merchandise. The reason they will no longer have to do this is because the
information that is entered into the IBM I system by the customer service rep is automatically
accessible by every other department. This means that once the status of the merchandise is
changed to “R” for returned, their will be no delay time for this change to be updated in Sears’
HQ or the distribution center. As a result of this decrease in delay time HQ and the distribution
center would know the inventory count at all times at the store level and “Chase” would be
able to credit back customers much faster at the conclusion of each return process.
Exchanges
The IBM I system would improve the exchange process by
● Eliminating the need to create a manual pick-up in the AS-400 System.
● Increasing the speed of the overall process by eliminating the need to fill out the CODX
forms and then balancing the exchange amounts into ARMS (sears’ financial adjustment
application).
● Reducing the amount of training required for customer service reps (CODX’s are time
consuming and complicated)
42
● Increase the accuracy of deliveries by providing customer with a smaller delivery window
(as opposed to a 6 hour waiting time)
● Reduce the time it takes for the merchandise to be available for delivery
The biggest inconvenience for the exchange process is that it is much more complicated than it
needs to be as a result of poor communication between departments. The exchange process, also
known as a CODX is notorious for errors. The IBM I would reduce these errors and make the
process more efficient because as discussed earlier, since the IBM I systems are synchronized
across all Sears departments the inventory is updated faster. Since the inventory is updated faster
the manufacturers can have product available to deliver to the customer much faster than the as-is
system.
Also since the systems are interconnected, there will no longer be a need to set up a
delivery using one application system, and then setting up a pick-up using a different application
system. The need for customer service reps to create a manual pick-up will be completely
eliminated since the delivery date retained by the sales system in the register will be updated to the
distribution center as soon as the exchange transaction is complete. This means that the distribution
center can immediately began scheduling routs to trucks to do the exchange. Also, since the
communication between the Sears store and the distribution center will be faster and since the
inventory will be able to update quicker, the drivers will be able to provide customers with a
smaller and more precise delivery window that they can expect to receive their merchandise. This
will improve customer satisfaction because customers will no longer have to book off the whole
day from work waiting to receive a delivery.
43
Process Mapping the IBM I Option
NOTE: The following diagrams represent the change in the return and exchange process after the
implementation of the IBM I Application system. Instead of highlighting the sub-processes that
were added we recreated all the diagrams from scratch because the implementation of the new
system does not just add new sub process to the As-Is system, it also causes the existing sub
processes to change. Therefore instead of highlighting the sub process that are added as a result of
our implementation, we created new DFD diagrams and Swimlane diagrams which provide an
accurate representation of the new processes.
SIPOC Diagrams
Descriptive Model
Paragraph Text
1 - Suppliers IBM
2 - Input IBM i Application System
3 - Processes IBM I would be able to simplify and enhance the returns and
exchange processes
It would be able to make it easier for the employees at the Sears
Home Store to process returns and exchange activities by reducing
the amount of errors throughout the transactions
IBM I is an excellent logging facility which will track the activity
occurring on the system
Employees will be able to update customer information and
synchronize that information with multiple departments
IBM I will also allow the employees to easily display customer
information, which will speed up the process of returns and
exchanges for customers
4 - Output Synchronize multiple departments to enhance communication
Efficient return and exchange process – reduce amount of delivery
errors and speed up crediting
44
Improve the security and auditing procedures and provide future
growth opportunities for Sears to enhance their storage
Provide Sears Homestore with a competitive advantage compared
to its competitors
Process is smoother and provides a better experience for customers
5 - Customers -
Returns and
Exchange
Return:
Customers who want to return unwanted products
Exchange:
Customers who want a replacement for defective products
SIPOC Diagrammatic Model:
45
Swimlane Diagrams
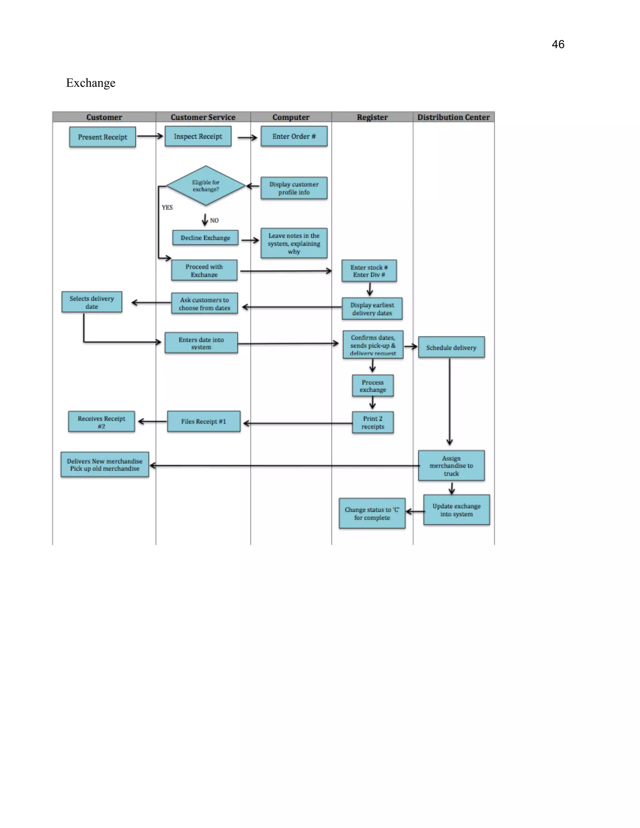
Returns
46
Exchange
47
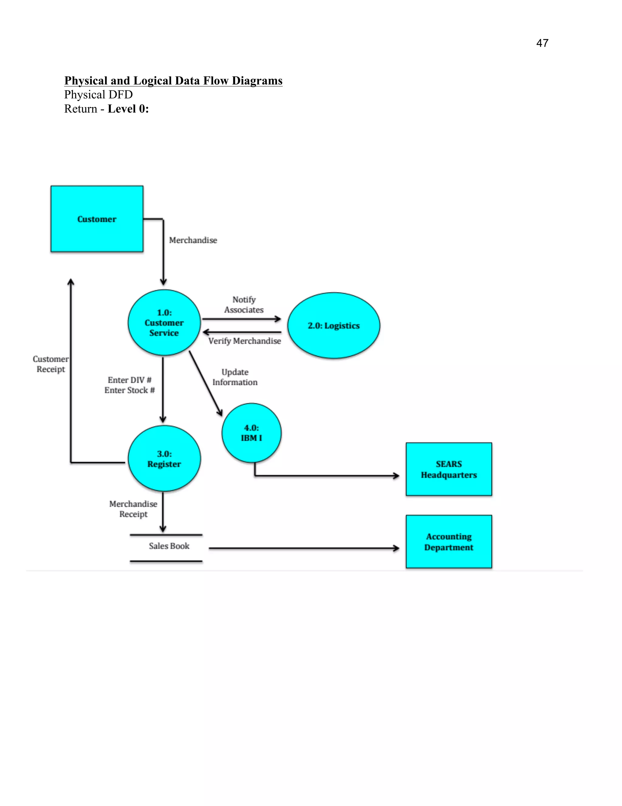
Physical and Logical Data Flow Diagrams
Physical DFD
Return - Level 0:
48
Physical DFD
Return - Level 1:
49
Physical DFD
Exchange - Level 0:
50
Physical DFD
Exchange - Level 1:
51
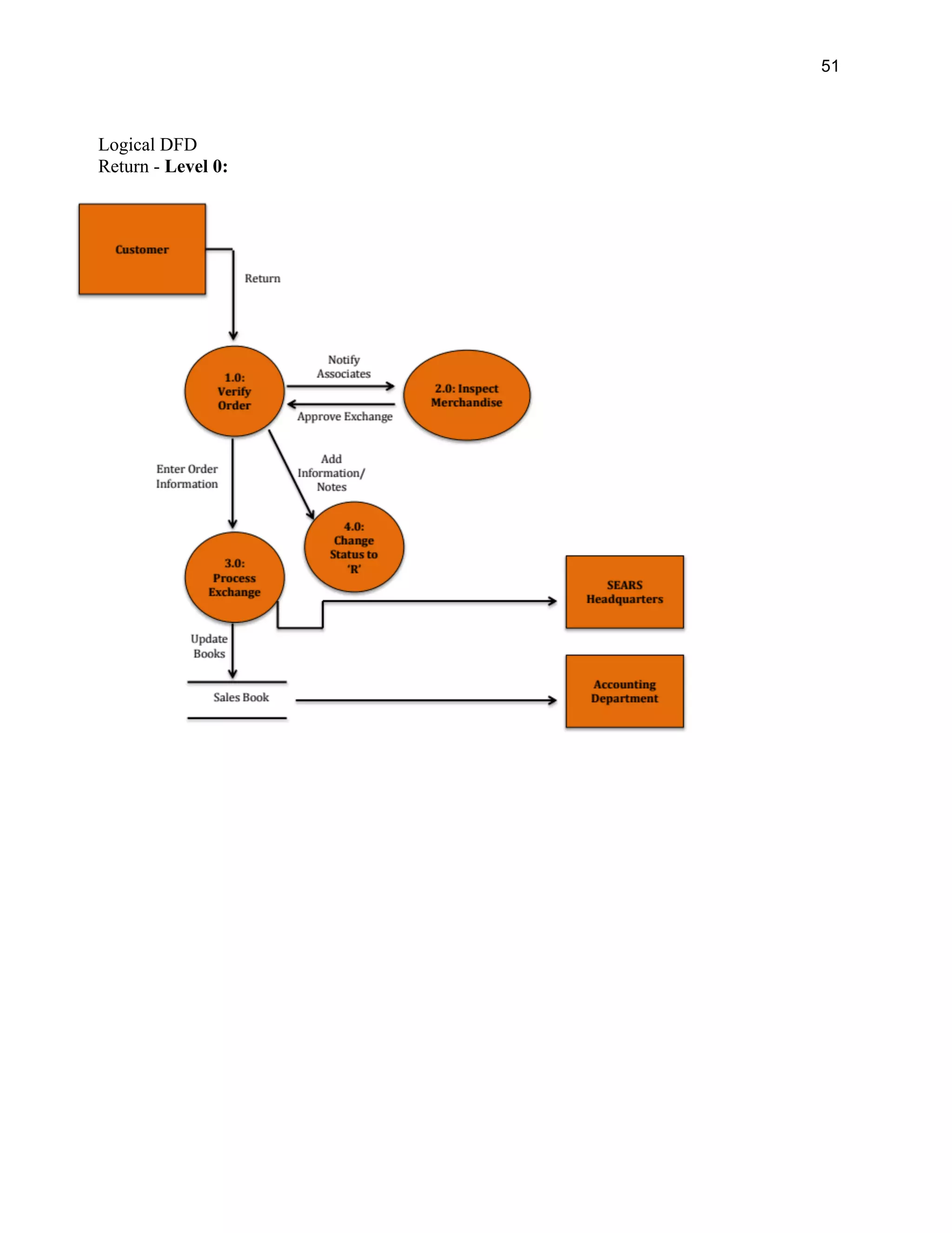
Logical DFD
Return - Level 0:
52
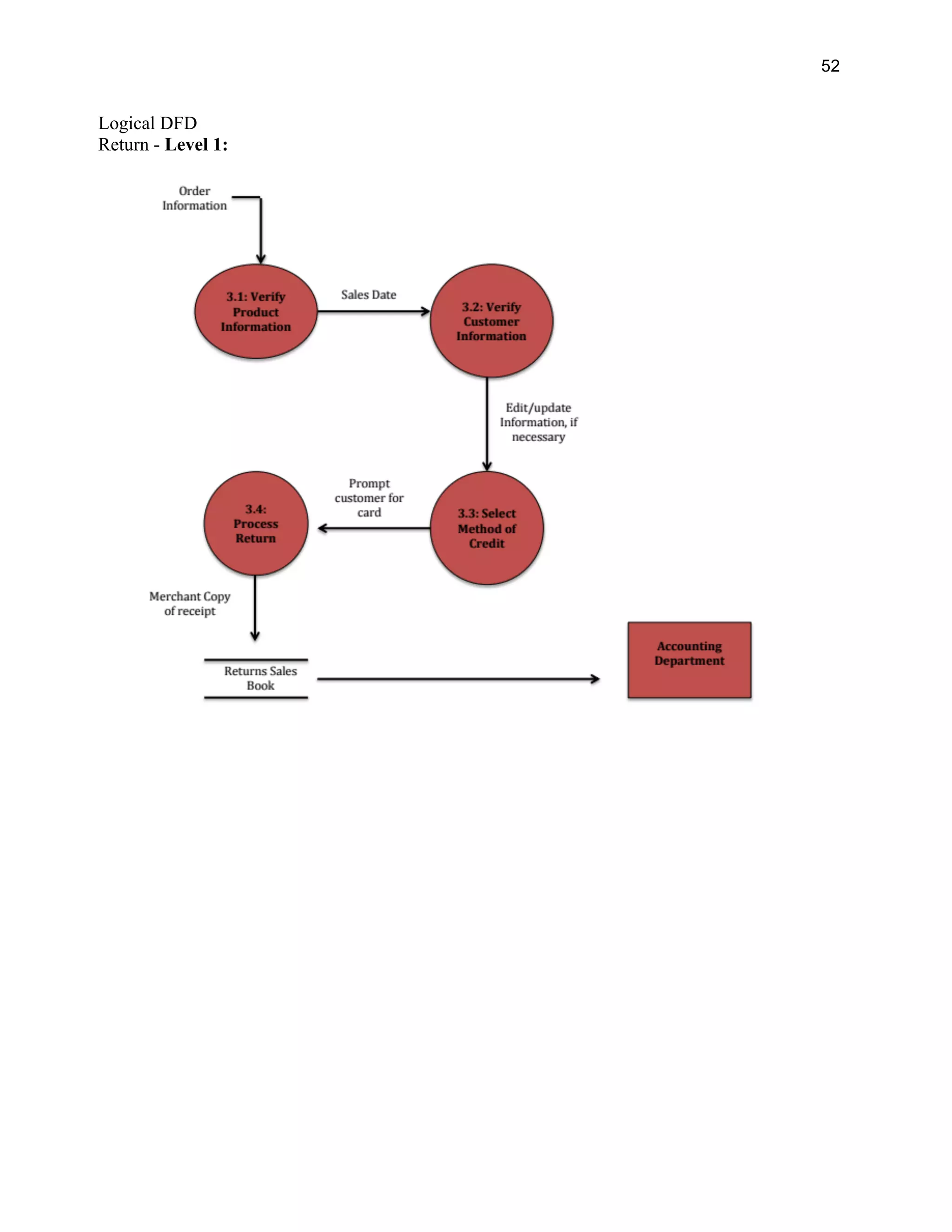
Logical DFD
Return - Level 1:
53
Logical DFD
Exchange - Level 0:
54
Logical DFD
Exchange - Level 1:
55
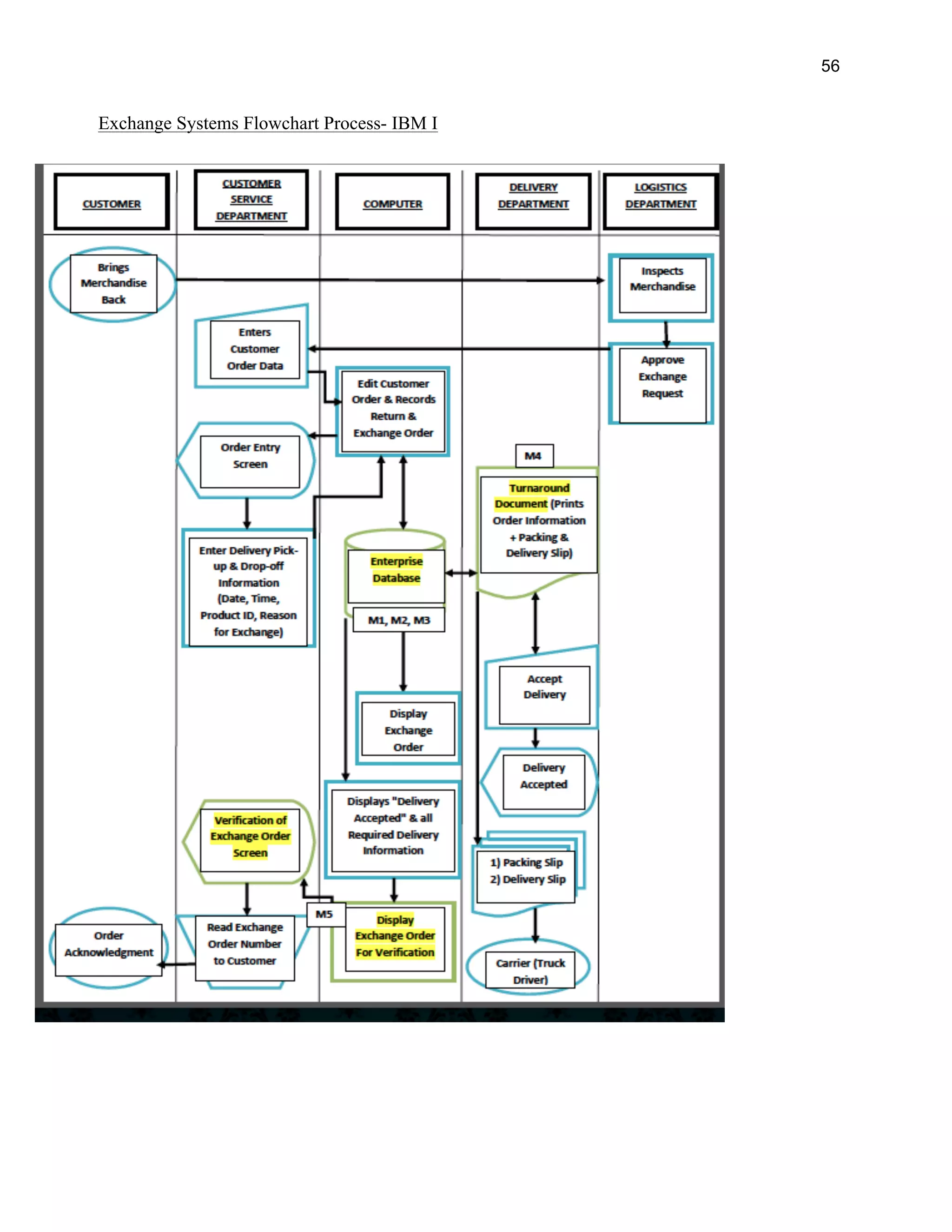
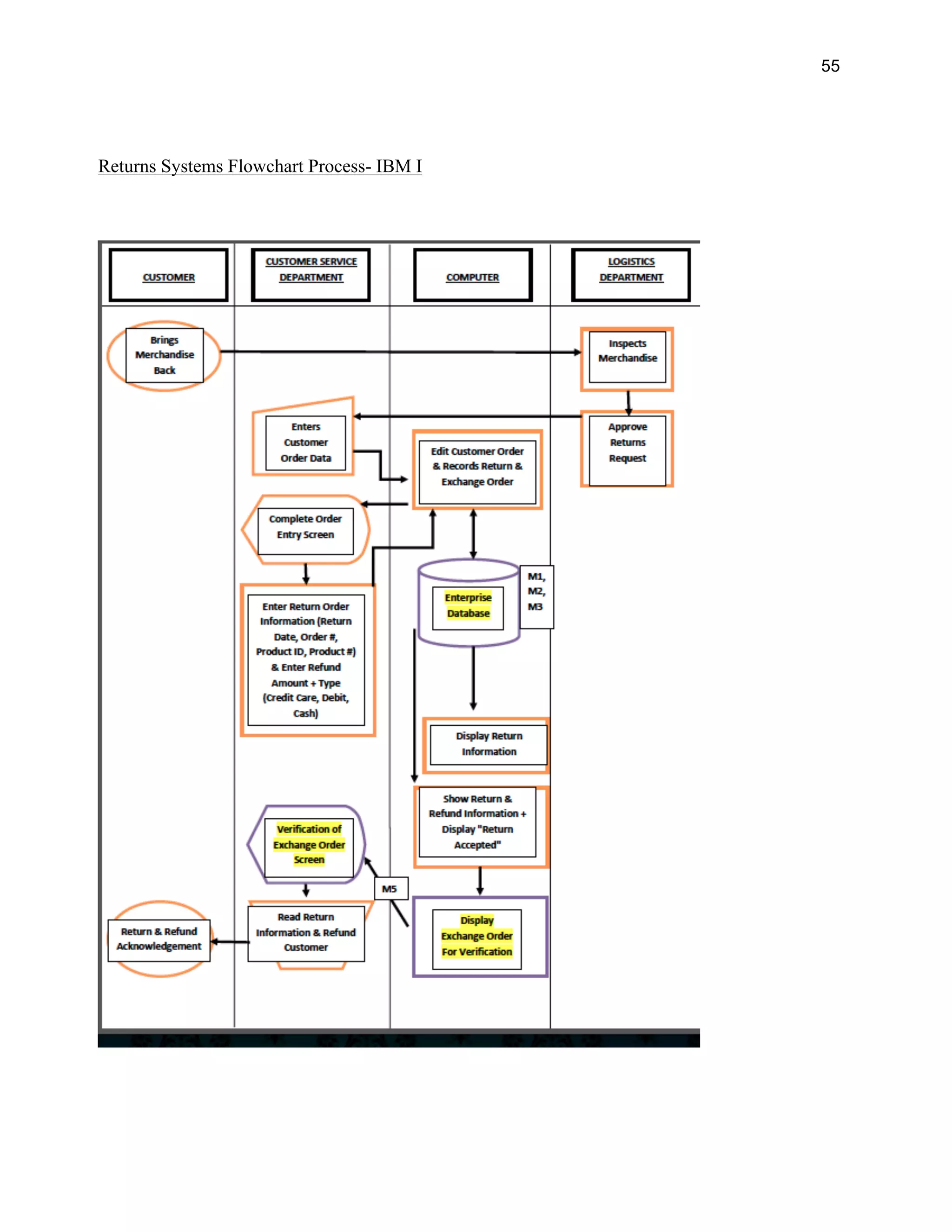
Returns Systems Flowchart Process- IBM I
56
Exchange Systems Flowchart Process- IBM I
57
Control Matrix for Returns & Exchanges Using the IBM I Option
Effectiveness Goals Include:
A: Provide timely & Efficient Response Time to Customer Returns/Exchange Orders
B: Provide Accurate Customer Information for Orders
C: Provide timely Delivery of Orders for Pick-up & Drop-Off of Merchandise to Customers
IV: Input Validity UC: Update Completeness
IC: Input Completeness UA: Update Accuracy
IA: Input Accuracy
Above in the Control Matrix are the following Missing Control Plans that are added in addition to
the present controls while using the IBM I system. Below the control plans are further described.
58
Missing Controls that are added by IBM I
M.C-1) Automatic Inventory Count: Once returns and exchanges are processed the system will
automatically correspond the barcode ID on the product and add it back into the system as
inventory or report it as a defective item. This will help to monitor all merchandise on hand as well
as defective merchandise and allow inventory to be tracked more effectively at any time across
departments.
M.C-2) Compare Receipt Data to Master Data: Before a receipt is recorded as a return or
exchange the receipt data will be automatically compared with the master data in the system to
determine that the correct merchandise was brought back for inventory purposes before being
printed.
M.C-3) Independent Customer Master Data Maintenance: Our new system will preclude any
one person from creating or editing a customer order record, and allowing all returns and
exchanges to be done in a more effective manner. This will allow all information on customers to
be shared across all departments that deal with returns and exchanges and allow the process to run
smoother. It will make communication across all departments easier to manage and access without
having to contact other departments on a regular basis.
M.C-4) Turn-Around Document (Exchanges Only): Once the Customer Service Associate
inputs the delivery information into the new system the delivery associates receive the order at the
Distribution Centre and it automatically alerts them that they have a delivery, and it prints the
order information in the warehouse to be dealt with immediately. This will make sure that all
deliveries are processed within 1 business day, and will help to better prepare and organize the
delivery process.
M.C-5) Review Exchange Order (Exchanges Only): A file of open orders will be remained in
the new system which allows the Distribution Centre to investigate all open orders to assure that
merchandise is delivered as well as picked up from customers in a timely manner.
M.C-6) Payroll Control (For Employees): Schedule only enough employees to deal with the
exchange & returns process across the Logistics Department, Customer Service Department and all
employees working in the Distribution Centre. This will ensure that the system will be checked
and monitored regularly, and that when returns/exchanges happen that there are enough employees
working to create and update customer orders.
59
Quantitative Analysis
The problem is that our AS-IS system is really out-dated. The current system is too costly
compared to the services it provides the company with. The system isn't synchronized across the
multiple departments, so accessing information is delayed. Deliveries aren't happening on time,
costing the company a lot of money. Payroll controls (too many employees are working;
overstaffed)
INFLOWS for AS-IS System:
The below data is all of the cash inflows that Sears Home Store has received over the past 5
years of operations.
Annual Revenue (Google Financials)
Year 1: 4,619,000.30
Year 2: 4,346,000.50
Year 3: 3,991,000.80
Year 4: 3,424,000,50
Year 5: 3,100,000.50
As you can see based on the 5 years of operations, the annual revenue has decreased
substantially, and the major reason for this is due to the AS-400 system.
Delivery Fees (Sales): Consistent at approximately 50 deliveries a day, with $69.95 received for
each delivery. (50 deliveries x $69.96 x 365 days)
Year 1: 1,276,588
Year 2: 1,276,588
Year 3: 1,276,588
Year 4: 1,276,588
Year 5: 1,276,588
OUTFLOWS:
The below data shows all of the cash outflows that Sears Home Store gives out over a
single year of operation. All information was provided by the Manager from Sears Home Store
(Information in bibliography).
60
Cost Item Price
Cost of AS-400 System $10,000
Delivery Fees
$657,000/year ($30 per delivery * 50
deliveries per day * 365) + Duplicate
Delivery Fees
Duplicate Delivery Fees $109,500/year (20% of delivery fees is due to
duplicate deliveries)
Payroll Costs (Logistics Associates, Customer
Service Associates, Backroom Associates)
$384, 384/year (12 employees * 11/hour * 8
hours per shift * 7 days a week * 52 weeks
per year)
Payroll Costs (4 Managers: 2 for Customer
Service & 2 for Logistics)
$200,000/year ($50,000k per employee * 4)
Compensation Fees for Returns & Exchanges $112720000/year (10% of Expenses)
(Expenses: 1127.20 million * 0.10)
Returns & Exchange Fees
INFLOWS For IBM I System: The below data is all of the cash inflows that Sears Home Store
has received over the past 5 years of operations.
Annual Revenue:
As you can see this is the expected revenue over the next 5 years of operations with the
implementation of IBM I. With the installation and usage of this new Information System we
predict sales to increase by 3% due to the improved efficiency of customer information and
deliveries.
Year 1: 3,526,720.515
Year 2: 3,632,522.13
Year 3: 3,741,497,794
Year 4: 3,853,742.728
Year 5: 3,857,211.096
Delivery Fees (Sales): (50 deliveries x $69.96 x 365 days)=1,276,588
We expect there to be 5 more deliveries each day for a total of 1,825 more deliveries each year (5 x
365) Therefore an additional $127,658.75 will be made in Delivery Sales (1825 x $69.95)
Year 1: 1,404,246.75 (127,658.75+ 1,276,588)
Year 2: 1,531,905.5 (127,658.75+ 1,404,246.75)
Year 3: 1,659,564.25 (127,658.75+ 1,531,905.5)
Year 4: 1,787,233 (127,658.75+ 1,659,564.25)
Year 5: 1,914,881.75 (127,658.75+ 1,787,233)
61
OUTFLOWS:
Below in the following chart are the cash outflows that we expect with the implementation
of IBM I. As you can see with this new system we will require less employees to be working at a
given time, less compensation fees and less duplicate delivery fee expenses.
Cost Item Price
Cost of New System (IBM I) $20,000
Licensing for Software $2,000
Delivery Fees (Every year decrease the
duplicate deliveries by 5%)
$651,525 (First Year) (($109,500*0.05) + $30
per delivery * 50 deliveries per day * 365)
Payroll Costs (Logistics Associates, Customer
Service Associates, Backroom Associates)
$192, 192/year (6 employees * 11/hour * 8
hours per shift * 7 days a week * 52 weeks
per year)
Payroll Costs (2 Managers: 1 for Customer
Service & 1 for Logistics)
$100,000/year ($50,000k per employee * 2)
Compensation Fees for Returns & Exchanges $78904000/year (7% of Expenses)
(Expenses: 1127.20 million * 0.07)
Returns & Exchange Fees
Payroll Costs will be less as the new system will be integrated and synchronized through
multiple departments making it easier for employees to directly access information. As a result,
many employees won’t be needed and the payroll cost will decrease. Delivery fees won't be
duplicated, as the goal is to decrease the duplicate deliveries by 5 percent. Compensation for
complaints will decrease by 7% since returns & decreases will decrease. Costs to update &
maintain the system won't require much maintenance so that will decrease as well.
62
NPV
63
64
Payback Period
65
ROI
IRR
N/A
Non-Financial Quantitative Analysis
Customer complaints
● CONA is Sears’ customer complaint system that stores all unresolved customer complaints
for that particular store.
● All CONA notes older than 3 days old are categorized as Urgent.
● All CONA notes older than 2 days are categorized as Priority
● All CONA notes 1 day or less are categorized as Important
● Sears’ Customer service policy is to aim to have less than 5 open CONA notes. Any time
the CONA notes exceed 5, 2 of the 6 customer service reps scheduled for that shift are
assigned to close all CONA notes.
66
CODX Control
● Exchanges should only be recorded in the books when the daily sales goals are reached.
● CODX’s shouldn’t exceed $5000.
● If a customer receives damaged merchandise after 2 CODX’s no more are allowed. Instead
prompt customer to reselect or offer compensation.
● Compensation should not exceed 10% of the non-sale price of the merchandise.
ARMS Credit Time
● The company goals is to credit each customer within 72 hours
● Returns should be recorded in the book within 3 days
● Returns should not exceed more than 5% of net income.
Sears Card Activations
● Each Associate is to get 3 sears card activations every year.
● 75% of all purchases on credit card should be on Sears Credit card, OR a Sears Financial
mastercard
● 1000 Sears points can be redeemed for $10
● Sears’ points are only valid for 6 months before they must be redeemed.
Qualitative Analysis:
There are issues not measured financially directly, such as quality, reliability of service,
duration (cycle time) of process, risks, uncertainties, policy, regulations, etc.
Some of the issues that were not measured financially directly were the accuracy of
delivery window, quality of merchandise from manufacturer, duration of the process, theft from
the truck drivers, confirmation of delivery date and time and refusal of service. These issues were
not financially measured because all of these issues are not in the hands of Sears itself, however
they are in the hands of the head office. The following issues are:
● Accuracy of Delivery Window: If the delivery time is set for 3 pm, the merchandise will
be delivered at that time, no later than the given time.
● Quality of Merchandise from Manufacturer: If the ordered merchandise is damaged or
broken from the manufacturer.
● Duration of the Process: How long does it take for the delivery to be sent to the owner
after they have placed the order.
● Theft from the Truck Driver: The safety of the merchandise as the order can be stolen or
lost from the truck.
● Confirmation of Date and Time: Sears should call the customer about their order a day
before the delivery date and remind them about the timing of the delivery.
● Refusal of Service: The delivery employees have the right to refuse the service due to bad
weather, too many stairs as their job only entails them to drop the merchandise to the
premise of the owner and not place it to the desired spot.
67
Accuracy of Delivery Window:
- Delivery will arrive at the time given
- Customer does not have to wait for merchandise to be delivered all day
Quality of Merchandise from Manufacturer (Damaged):
- Inspected to ensure high quality products are delivered to the customer
Duration of the Process:
-The duration time for the delivery after the customer has placed the order will be less than a week
Theft from the Truck Drivers:
- Theft from the truck drivers will increase security
Confirm Delivery Date & Time with the Customer:
- Sears will call the customer in advance to confirm the delivery date and time
- Sears will make sure that the customer is available at the given time so they do not have to
reschedule
Refusals of Service:
- The delivery employees are allowed to deny the service if the customers ask them to place the
merchandise in a desired place as they only have to deliver the merchandise to the premise
- Refusal of service is due to bad weather, too many stairs, slippery stairs, etc.
68
Recommendation
IBM I Description
Based on our research of Sears we found a large variety of problems that are significantly
affecting the business processes, especially the “Returns” and “Exchange” process. We concluded
that many of these problems stem from its out-dated information system knows as AS/400. To
address these issues and in order to improve the “Returns” and “Exchange” process we decided to
implement the “IBM i” system.
IBM I
The “IBM i” is an integrated operating system, database and middleware built for
businesses. It has the capacity to support multiple applications and processes and is a trusted tool
with security and auditing. It has a simple and user-friendly interface, requires minimal training for
staff and is easy to learn.
Since the IBM i has the capacity to support multiple applications and processes it will
allow Sears to unify its existing application systems. Sears has a variety of application systems
each being used in specific departments and areas of the business. The Returns and exchange
processes are heavily depended on multiple departments such as customer service, logistics,
distribution and delivery. The problem with the current as is system is that the application systems
are not linked and so it takes a longer than necessary for information that is crucial to the
effectiveness of the two processes to flow through the organization. Our recommendation, the IBM
I, is going to address this issue and as a result improve the returns and exchange processes.
Analysis of IBM I
The improvements in both the “Returns” and “Exchange” processes as a result of the
implementation of the ‘IBM i’ is demonstrated quantitatively through our financial and non-
financial analysis.
69
NPV
Using an interest rate of 10%, the implementation of the IBM i showed a steady increase in
the Net Present Value over the next 5 years. Since money at the present moment may not be
worth the same in the future as a result of inflation and other factors, we wanted to ensure that our
recommendation results in an increase in cash flow across the analysis period.
Payback
Our total cost of implementing the ‘IBM i’ over the next 5 years was estimated to be
$3,318,148.75. Our Cash inflow for the first year of implementing the IBM i was estimated to be
$4,930,967.00. Consequently, our payback period on our financial analysis is shown as “N/A”
because our payback period is less than one year.
ROI
The Implementation of the IBM i provided us with the incremental cash flow projections seen in
the graph below. The high cost of initially implementing the system is the reason the incremental
cash flows are lower for the first 2 years. However, as seen in the graph below, over the course of
the analysis period the ROI pays off after year 2 and continues to steadily increase.
70
Cash Flow
While comparing our As-is system to the IBM i another factor we looked at was the overall
cash flows. Based on our financial analysis of the 5 year projected period our recommendation
had a higher cash inflow and a lower cash outflow compared to the AS/400 system. This means
that implementing the IBM i will not only assist in bringing in more money, but it also costs less
to maintain and use the system.
Increase Delivery revenue
Over the 5-year analysis period the total number of deliveries are expected to increase by
approximately 5 each day and 1,825 every year. Each delivery being $69.95 would result in an
additional $127,658.75 made in delivery sales every year.
Reduce Duplicate Deliveries
This system also will also significantly reduce the number of duplicate deliveries that are
made every year. Duplicate deliveries are those that occur multiple times for a single order as a
result of ordering errors, missed/late deliveries and merchandise being delivered damaged.
Because the new system will automatically send pick-requests to the distribution center for the
exchange process and all other information required to schedule the delivery trucks and assign
them their appropriates routs and delivery schedules will be up to date and readily available, it
will help to reduce the number of duplicate deliveries by 5% each year.
Payroll
Originally using the AS-IS system we had 6 customer service representatives working during
each shift. 4 of the 6 employees deal with customers who walk into the store with returns and
exchanges or other problems as well as assisting with transactions. The other 2 are responsible for
completing CONA, which is an application used by sears to store unresolved return and exchange
71
related problems that are more than 3 days old. Since the majority of the problems that they work
on are associated with returns and exchanges, the implementation of the IMB i will reduce the
required number of customer service reps to 4 each shift.
Training
Sears uses an application called “Click and learn” to train employees. Click and learn
includes a series of mini training modules that are assigned to employees to read and then
complete an online test. The IBM i training module will be added to the click and learn
application. The IBM i training module will replace a bunch of the as-is training modules since
the system will be taking over the AS/400. As a result there will be less “click and learns” for the
sales, logistics and customer service staff, which will reduce the time it, takes for management to
train new employees and retrain existing employees each year.
Customer Compensation costs
A major issue for using the AS/400 information system has been the compensation fees
that they have had to pay to unhappy and unsatisfied customers for errors made on behalf of sears.
These compensation fees are offered as an incentive to customers to not return or exchange their
merchandise and to keep it as-is condition in exchange for a small fee that is equivalent to 10% of
the value of the customers merchandise. These errors are all related to untimely or missed
deliveries, damaged merchandise and lengthy waiting times to receive credit for a return. By
increasing the efficiency of the Return and Exchange processes as a result of implementing the
IBM I, the compensation fees will be reduced by 7% every year.
72
Justification for adopting IBM I
Although IBM I does require an initial start up cost to purchase and license the system and
software, we have discovered through our cost benefit analysis that the improvements that will
occur will significantly outweigh the costly investment.
With this new system there will be no additional costs needed to upgrade or maintain the
system, as that will be included in the maintenance contract with IBM that comes with the system.
The IBM I will ensure that all information regarding a customer's order will be accessible
across all departments (Customer Service, Logistics, Shipping & Delivery, etc.). This will allow
all employees working across these departments to access a customer's information more
efficiently, and once a customer comes back to return or exchange anything they can easily bring
it up on the new system. Once a customer wants to return or exchange something the Customer
Service Department will not only be able to easily pull up all of the required information, but also
any updates or changes under the customers order will be automatically updated across all of
Sears’ networks so each department involved within the Return and Exchange process will be
able to complete their sub-processes quicker which will improve the overall efficiency and
accuracy of the return and exchange process.
Conclusion
To conclude, Sears returns and exchange process would benefit from the IBM I system, as
it would synchronize multiple departments making communication more efficient. As a result, the
process will be smoother for the employees and the customers resulting in increased customer
satisfaction. This report has shown the many benefits of IBM I and evidently gives Sears various
reasons to implement this information system. Implementing IBM I would result in accuracy of
information, stored database for future reference, less paperwork, increased security and effective
73
deliveries. Consequently, this recommendation will not only help maintain a successful future for
Sears but will provide them with an innovative cutting edge over their competitors.
Bibliography
"IBM I." Operating System Overview – Virtualization. IBM, 10 June 2013. Web. 10 Apr. 2015.
<http://www-03.ibm.com/systems/power/software/i/virtualization.html>.
● Overview of the IBM i System
"AS/400 System Overview." TTGT Media (2009): 10. Print.
● Overview of the AS/400 system used in the As-is model
Iqbal, Shahid. "Sears' Returns and Exchange Process Overview." Personal interview.
6 May 2015.
● Interviewed the Store Manager for information about:
○ Control Plans
○ Problem identification
○ Operational, Tactical and Strategic goals
○ Stakeholders
○ Overview of Returns and Exchange process
"How to Redeem Your Points." Redeem Your Points. Sears, 3 May 2001. Web. 17 Apr. 2015.
<http://www.searsfinancial.ca/SearsClubPoints/Redeem.aspx>.
● Information about Sears Credit Cards
"Google Finance: Stock Market Quotes, News, Currency Conversions & More." Google Finance:
Stock Market Quotes, News, Currency Conversions & More. Web. 17 Apr. 2015.
<http://www.google.ca/finance?fstype=ii&q=TSE:SCC>.
● Sears Financial Statements 2014

Business Process and Design Report

  • 1.
    Ryerson University Final CaseReport Case Company: Sears ITM 410 – Business Process Design Professor Helen Chen April 16, 2015 By: Tayyaba Asad 500561116 Saljoq Khurshid 500567219 Manal Siddiqui 500572462 Julie-Anne Pinfold 500526627
  • 2.
    2 Table of Contents TITLEPAGE 1. Executive Summary………………………………………………………………………..4 2. Background Overview · Background, Process and Problem Identification……………………………………….5 · Rich Picture……………………………………………………………………………...7 3. Documenting the Current State · Visit to Case Company………………………………………………………………….8 · Meeting the Employees………………………………………………………………...10 · Process Information……………………………………………………………………11 · Descriptive Model……………………………………………………………………...12 o Physical Data Flow Diagrams…………………………………………………...14 o Logical Data Flow Diagrams……………………………………………………15 · Diagrammatical Models (SIPOC)……………………………………………………...17 · Swimlane Diagrams……………………………………………………………………19 4. Creating Data Flow Diagrams · Context Diagrams…………………………………………………………………...…23 · Physical Data Flow Diagrams………………………………………………………….24 · Logical Data Flow Diagrams…………………………………………………………..28 5. Performance Measurements and Evaluation · Goals and Objectives…………………………………………………………………..32 · Performance Metrics…………………………………………………………………...33 · System Flow Charts……………………………………………………………………34 · Control Matrix and Plans………………………………………………………………36 6. Refining Problem/Opportunity Identification and Developing Options · Out-dated Information Systems………………………………………………………..38 · Developed Options……………………………………………………………………..40 7. Process Mapping the Options · SIPOC Descriptive Model…………………………………………………………..…43 · SIPOC Diagrammatic Model…………………………………………………………..44 · Swimlane Diagrams……………………………………………………………………45
  • 3.
    3 · Physical DataFlow Diagrams………………………………………………………….47 · Logical Data Flow Diagrams…………………………………………………………..51 · Control Matrix…………………………………………………………………………57 8. Cost Benefit Analysis · Quantitative Analysis…………………………………………………………………..59 · Qualitative Analysis……………………………………………………………………66 9. Recommendations · Overview of Recommendation………………………………………………………...68 · Analysis of Recommendation………………………………………………….………68 · Justification of Recommendation……………………………………………………...72 . Conclusion ……………………………………………………………………………..72 10. Bibliography………………………………………………………………………………73
  • 4.
    4 Throughout this report,we have conducted an in depth analysis of Sears Home Store with a specific focus on analyzing their out-dated Information System AS-400. Based on our research and inquiry into the company we discovered a major area for improvement that was in desperate need of a solution. We focused on refining two major processes, which were returns and exchanges. By analyzing the returns and exchanges processes we realized that communication was not being synchronized throughout multiple departments across Sears which made it hard for the various departments to access customer information. For Sears to remain efficient through their customer service and improve their productivity, the following recommendation should be considered: - Implement IBM I, which is an integrated operating system database middleware built for businesses By implementing the IBM I system, Sears would improve the returns and exchange process by: - Optimizing for exceptional customer service resilience - Synchronizing multiple departments in order to enhance communication - Reducing the time required to update inventory in multiple locations - Speed up crediting process for returned and exchanged merchandise - Lessen the delivery time and errors for the returns and exchange process - Improve security and auditing procedures By implementing these recommendations, there would be a tremendous improvement for Sears financial, non-financial and customer service issues, which would result in future growth opportunities. This would enhance their communication throughout Sears home stores and provide them with a competitive advantage.
  • 5.
    5 Sears Background Overview Background,Process and Problem Identification Sears Canada is a well-known retailer that operates throughout all provinces and territories across Canada since 1954 when the very first store was opened in British Columbia. They offer a wide range of shopping options, with specialty stores, a merchandise catalogue, diverse range of home products/services as well as an extensive online website for internet ordering. With 196 Corporate Stores, 195 dealer stores, 38 home improvement showrooms, 108 Sears Travel offices, 113 Department stores and a nationwide home maintenance, repair and installation network, Sears is committed to satisfying Canadian consumers through providing superior services and products. Sears has annual revenues of about $4 billion, with over 20,000 employees and has issued more than 3 million Sears catalogues across all Canadian communities. Sears vision statement is "to enrich the lives of Canadians through our products, services, community involvement and experiences that help make every day a great day”. Their mission is to "capture the hearts and minds of Canadians to be their trusted go to retailer." They compete with various retailers throughout their industry such as The Bay, Wal-Mart, Leon’s, The Brick as well as many others throughout Canada and want consumers to choose them as their go to retailer. The 2 major processes we will be analysing are ‘Returns’ and ‘Exchanges’. We will focus on the relevant departments that are involved and affected including Customer Service, Logistics and Delivery. From here we will be reviewing how communication occurs between the The Sears Home store, the Distribution Center and how products are distributed as well as how information is recorded. We will be discussing the efforts and duties of the Sears employees throughout each process as well as across each department (Customer Service, Sales, Logistics, Delivery). We will also be looking at the effects that these processes have on the customers.
  • 6.
    6 Based on ourresearch of Sears’ problem identification we found two major areas of opportunity for improvement. These are also major problems that the company has which are in need of a solution. Firstly, Sears’ has out-dated information systems and uses multiple software’s for various business processes. Their information systems includes a database of customer information along with their current and past orders, deliveries and returns. The issue is that these software’s are not linked together which causes inconsistencies in information sharing and updates which severely affects the decision-making processes. These inconsistencies cause severe communication problems between various stores and distribution centers resulting in missed or late deliveries due to their inability to coordinate. The second area of improvement is in Sears’ logistics and supply chain management. There are three issues within this department, which are in need of a solution. The biggest issue in this area is that customers receive very large delivery windows, which vary between 6-8 hours. This is very inconvenient for those who have jobs or other commitments, which they need to miss in order to receive their delivery. Also, the distribution centers don’t immediately update their systems when a product is being back ordered or when it has been discontinued and that is an inconvenience when customers inquire about certain items. Lastly, the unavailability of big-ticket items is an inconvenience because there isn’t a large quantity and therefore it isn’t properly managed. As a result, when a customer orders an item it takes the logistics department a while to record if the item is in or out of stock as well as the supply chain to update the availability of the item. It will show the item as “available” when it really may not be or vice versa which is very inefficient and inconvenient for the company and the customers.
  • 7.
  • 8.
    8 Documenting the CurrentState Visit to Case Company: Sears Methods used to collect Data - Observation through job shadowing and interview questions. Interview Questions for Returns & Exchanges 1. Departments Involved Within the Exchange and Return Process: a. Customer Service Rep: Mostly us, (customer service) and receiving (logistics) for returns, and Customer service, and delivery (Distribution center) for exchanges b. Logistics Associate: Customer service and us (logistics) for returns, and Customer service as well as delivery (distribution center) for exchanges. c. General Sales Manager, Sales manager and BDL: Primarily customer service and receiving (logistics) for returns, and for the most basic cases, customer service and delivery for exchanges 2. Role or Contribution to the Processes: a. Customer Service Rep (Returns): I am in charge of processing the returns on the cash register and ensuring all the information is entered into the system correctly. I also ensure the customers receive the appropriate documentation and paper work and that they get credited for the return amount. We ensure the paperwork for the credit is filled out and left for the manager to authorize and enter into the system so the credit can be processed and approved by CCS (corporate customer service) b. Customer Service Rep (Exchanges): The exchange process is called a ‘CODX’. In this process we first check the item availability on the system and then set up a manual-pick up for the merchandise and coordinate the pick-up for the same date as the delivery of the new merchandise. On the date of the pick up, we update our notes in the centralized sears system (AS400) and once the status is completed, CCS (corporate customer service) credits the customer for any outstanding credits. c. Logistics Associate (Returns): We help the customer unload the merchandise from their vehicle, inspect the merchandise, fill out the return slips and then walk the customers back to the customer service desk to get credited. We are also responsible for filling out the RQ sheets (return request) so that all returned merchandise is picked up from our store and brought back to the warehouse (distribution center) by the returns trailer. d. BDL-Business Development Lead (Returns and Exchanges): My responsibility is to ensure all paperwork supporting the return and exchange process is correctly
  • 9.
    9 filled out. Iam in charge of calling in the returns trailer to pick up all returned merchandise and bring it back to the warehouse. e. Sales Manager/Store Manager (Returns and Exchanges): We enter all the credit sheets into ARMS (Sears’ crediting system) to ensure that all customers are approved to receive the credit amount of their return 3. Problems or Opportunities Identified Within Each Process: a. Customer Service Rep (Returns): The amount of time it takes to credit customers for returns is a definite problem. Not only do the credit sheets have to be manually filled, but even after they’re entered it can take up to two weeks from headquarters to approve it and give the customer the credit. b. Customer Service Rep (Exchanges): The whole ‘CODX’ process is time consuming and slightly more complicated than it has to be. The amount of time it takes to set-up a manual delivery and collect the necessary information to begin the process (original receipt, customer information, credit card number) takes precious time. The process would be more efficient if we had access to the same information the managers have access to, we could then print the electronic versions of the receipt instead of manually looking through the physical copies that have all been filed away. c. Logistics Associate: If we had access to the same AS400 systems that customer service use we could check inventory and monitor the status of deliveries on the computer instead of manually looking around the huge warehouse. d. BDL (Exchanges): the time it takes to train someone to a do a ‘codx’ is too much. Also a major concern is when to enter the CODX’s in to the system Since CODX’s are an exchange, they are hit against the store, so they are subtracted from the end- of day balance. Since they are subtracted it is important to only enter them in the system (clear the CODX’s) when the company has had a good day with sales because even if you subtract a few hundred or thousand dollars it shouldn’t affect the bottom line too much.
  • 10.
    10 Employees Met Position DepartmentMajor Responsibilities Customer Service Representative (Emran Khan) · Customer Service · Answering all customer questions regarding products · Save-the-sale: Negotiating with customers and providing incentives to prevent cancellations or returns. · Processing all sales, returns, exchanges and cancellations in Sears’ application system (AS400) and the cash register. Sales Manager (Ajay) · Sales · Ensure the daily sales targets are met · Authorizing sales: Overseeing the final sale, conducting final negotiations with customers, and offering any kind of additional discount or incentives. · Providing support to all associates and managers General/Store Manager (Shahid Iqbal) · Sales · Logistics · Customer Service · Ensuring the daily sales goals are met · Authorizing sales: Overseeing the final sale, conducting final negotiations with customers, and offering any kind of additional discount or incentives. · Save-the-sale: Negotiating with customers and providing incentives to reduce returns, and cancellations · Supporting all staff and overseeing all departments. BDL (Business Development Lead) (Lisa) · Logistics · Customer Service · In charge overseeing logistics and customer service. · Ensuring all big ticket merchandise are in stock · Delegating projects to logistics associates · Supporting Customer Service
  • 11.
    11 Representatives with customer issues ·Displaying/arranging all floor stock. Logistics Associate (Georgio) · Logistics · Unloading weekly trailers, opening and arranging floor stock · Preparing merchandise for final delivery · Logging all returned merchandise and sending it back to the distribution center Driver Company: Highspeed Driver: Paul · Local Delivery Company · Delivering Merchandise to customers address · Unloading merchandise and carrying it into the customers place of residence Processes Process Department Function Returns · Customer Service · Logistics Dealing with returning all merchandise brought back into the store. Customers are credited and merchandise is sent back from the store to the distribution center. · Microwaves · Rugs · Recliners & chairs Exchanges · Customer Service · Logistics Dealing with exchanging big-ticket merchandise. Includes picking up merchandise from customers home and coordinating a delivery for the correct merchandise on the same day (pickup and drop-off) · Fridges · Washer & Dryers · Dishwashers · Sofa sets · Table sets
  • 12.
    12 Descriptive Model Returns Paragraph Text 1 (Introto Procedures for Returns) Sears specializes in selling appliances, electronics, furniture, mattresses and other home furnishings across Canada. When customers are unsatisfied with their purchase, according to store policy they can return their merchandise within 30 days at the customer service desk using the following procedures: 2 (Customer) At the customer service desk, the customer brings the receipt to return their unwanted merchandise. Upon approval, the customer then brings their merchandise to the pick up dock. 3 (Logistics Associate) Once the merchandise is dropped off, the logistics associate unloads and inspects it for any damages. Next, the logistics associate fills out the return slip and brings the return slip to the customer service desk. 4 (Customer Service Rep) At the customer service desk, Sears’s customer service representatives enter the customer order number on their computer where they are added to the daily returns file. Once the order number is entered, the representative verifies that the order information matches the receipt information. Next, the representative processes the return on their computer and credits the customer. Then the representative prints two customer return copies. One copy is filed for the company and the second is given to the customer.
  • 13.
    13 Exchange Paragraph Text 1 (Intro toProcedures for Exchanges) When customers are unsatisfied with their merchandise due to damages, ordering errors or simply because the customer changed his/her mind according to store policy they are authorized to exchange the product within 30 days of the purchase using the following procedures: 2 (Customer) At the customer service desk, the customer brings the receipt to exchange the merchandise.The customer then explains the reason for the exchange. The Customer service representative then verifies the reason by viewing pictures of the damaged merchandise, or pulling up a furniture medic report and checking the notes. 3 (Customer Service Rep) Once the customer service rep verifies the information, the representative checks the product availability and sets up the earliest and most convenient date for the new delivery. After setting up a delivery date for the new merchandise, the representative sets up a pick up date and time for the old merchandise and sends the information to the Corporate Customer Service Rep. After entering in the necessary information, the representative prints two copies of the customer exchange receipt. One receipt is filed away and the other is given to the customer. 4 (Corporate Customer Service Rep) The corporate customer service representative sends the pick up request information to the appropriate distribution center. 5 (Truck Driver) The truck driver delivers new merchandise and picks up the old merchandise. 6 (Distribution Centre Associate) The distribution center confirms pick up and delivery has been successful and updates into computer.
  • 14.
  • 15.
    15 Physical DFD -Exchange Logical DFD - Returns
  • 16.
  • 17.
    17 Diagrammatical Model SIPOC Returns- Level 0 SIPOC Returns - Level 1
  • 18.
    18 SIPOC Exchange -Level 0: SIPOC Exchange - Level 1 (Manual Pick- up):
  • 19.
  • 20.
  • 21.
  • 22.
  • 23.
    23 Creating Data FlowDiagrams Context Diagram - Returns and Exchanges
  • 24.
  • 25.
  • 26.
  • 27.
  • 28.
  • 29.
  • 30.
  • 31.
  • 32.
    32 Performance Measurements andEvaluation Goals and Objectives This table shows the various goals/objectives at the three levels: strategic, tactical and operational in regards to our redesign for both processes of returns and exchanges at the Sears Home Store. LEVEL GOALS/OBJECTIVES SUB PROCESSES (ACTIVITIES) Strategic Our goal in the long-term is to develop a unified Information System, which will integrate all components of each sub process within returns and exchanges throughout Sears Home Store. We will create one form of communication that allows information to be easily shared between each department that’s involved in the returns and exchange process. 1) The Customer Service department will know the inventory on hand without having to contact the Logistics Department. 2) The Customer Service department will know immediately what merchandise is in stock and which merchandise is being back ordered or has been discontinued. 3) The Corporate Customer Service Department will have access to the information of the delivery status of the merchandise and will be able to credit the customer more efficiently. Tactical Our goal in the medium term is to reduce the amount of returns and cancellations of merchandise. We will be managing the returned and exchanged inventory more efficiently by enhancing the communication between the Departments across Sears Home Store. In the mean time we will place RFID chips on all merchandise, which will keep track of all inventory in the store. RFID scanners will be used to store all merchandise and monitor returned and exchanged inventory in the store and across the Sears supply chain. Eventually in the long run it will be updated simultaneously in the new unified information system Operational In the short term we will focus on enhancing the efficiency of all returns and exchanges which will give our customers a more enjoyable We plan to accomplish this by printing instructions on all receipts letting customers know that if they wish to return or exchange their
  • 33.
    33 experience. merchandise tobring it to the dock pick up where we can handle this more rapidly. To further enforce this, we will train all sales associates within the departments to mention this once the customer has bought merchandise. Performance Metrics This table shows the performance metrics at three levels: strategic, tactical and operational and the financial as well as non-financial and financial ways that we can meet the performance metrics. LEVEL PERFORMANCE METRICS FINANCIAL NON-FINANCIAL Strategic Less Returns/Exchanges Lead delivery time Responsiveness to Delivery performance More responsive Order lead time More Efficient Customer query time Quicker Manufacturer lead time Level of manufacturer’s defect free deliveries Return rate: to reduce returns to 5% on net sales Protection agreement: 50% of products sold should have warranty (PA) Tactical Limiting the number of returns and order cancellations for stores Inventory order cycle Responsiveness to urgent deliveries Achievement of defect free deliveries Delivery revenue: Average delivery should be $60 Card share: 75% of the purchases should be on a Sears card/ MasterCard Operational Quality of delivered goods Sales: measured by sales per hour, each Installation revenue: Expected that 15% of
  • 34.
    34 Inventory count Documentation forreturns Scheduling return trailers associate should produce an average of $416 an hour appliances should be installed by Sears Returns Systems Flowchart Process- AS-IS System
  • 35.
    35 Exchange Systems FlowchartProcess- AS-IS System
  • 36.
    36 Control Plans forReturns & Exchanges: Effectiveness Goals Include: A: Provide timely & Efficient Response Time to Customer Returns/Exchange Orders B: Provide Accurate Customer Information for Orders C: Provide timely Delivery of Orders for Pick-up & Drop-Off of Merchandise to Customers IV: Input Validity UC: Update Completeness IC: Input Completeness UA: Update Accuracy IA: Input Accuracy Above in the Control Matrix are the following Present Controls used in our As-Is System Now. Below the control plans are further described. P.C-1) Enter Customer Order Data: Once the customer wants to make a return or exchange the Customer Service associate enters the customer order information into the system to verify the customer’s information and previous purchases.
  • 37.
    37 P.C-2) Inspect Merchandise:An associate from the Logistics Department must ensure that the merchandise being brought back is in acceptable condition, so they inspect the merchandise to ensure that there are no severe damages to it. P.C-3) Approve Returns & Exchange Request: The same authorized associate from the Logistics Department, then must inform the Customer Service associate that the return/exchange is allowed to happen. P.C-4) Enter Customer Delivery Data (Exchange Only): The Customer Service associate inputs the date and time of when the customer’s old merchandise will be picked up, and when the new merchandise will be delivered. P.C-5) Approve Delivery Data (Exchange Only): The Distribution Centre must confirm that they have received the pick-up and drop-off order, and let the Customer Service associate know that they are accepting the delivery. P.C-6) Credit the Customer (Returns Only): Once the return has been processed through the system the Customer Service associate must then credit back the customer for the merchandise that they have returned. P.C-7) Record of the Process: Once the return has gone through 1 receipt is filed away to be kept on record to show the completed process of the return or exchange.
  • 38.
    38 Refining Problem/Opportunity Identificationand Developing Options Out-dated Information System As a company, Sears Home store in Brampton faces a variety of issues that have created many obstacles, which are preventing the company to achieve their goals. Throughout our research we’ve arrived at the conclusion that all of these issues are a result of one large problem; Sears’ out- dated Information System. The current Information System that Sears is using is called AS-400. IBM originally released AS-400 on June 21, 1988. The system has only received a small degree of minor upgrades since its release date and on 2006 was renamed “System I”. Having the latest technology within an organization is a crucial aspect of helping the company achieve its goals, gain a competitive advantage and obtain success in the future. With that being said, using out-dated technology, especially an out-dated Information System that is responsible for managing the company's core processes, is detrimental to the future success of an organization. Sears uses the As400 to keep detailed information about customers’ orders such as delivery dates, addresses, a history of their purchases, and the status of their deliveries. The major issue with As400 is that it is not connected with Sears’ sales system or their inventory system, which causes major communication issues across departments. This miscommunication makes the delivery, returns and exchange processes extremely inefficient because each one of these processes are closely interrelated and rely on input from each other. Sears’ out-dated Information System often results in merchandise being delivered late or not at all. A major inventory problem that arises is that the store doesn’t have an accurate record of which customer merchandise is on hand and also when the company orders merchandise for customers, the merchandise is often on backorder or discontinued.
  • 39.
    39 Also, because informationabout customers is not linked to other departments it takes much longer to credit customers back or refund them for any amount of money owing to them. The miscommunication greatly affects the return and exchange process because both of these processes revolve around delivering merchandise, crediting customers, and ordering merchandise from manufacturers. Returns The Return process is affected because since the AS-400 system used by customer service is not synced with the system used by the Distribution center, it takes much longer for the distribution center and Sears Headquarters to know the Brampton Sears Home stores inventory on hand. This is a problem because Sears’ finance department cannot actually update the customer’s credit card statements until they know that the inventory is accounted for. Since all returns are processed at the Corporate level, the longer it takes for the Home store to update their “return’ inventory, the longer the customers have to wait to have their statements adjusted. Exchanges A simple exchange can be made very complicated when it involves multiple departments. The biggest problem faced by this process because of the out-dated systems is that the delivery and pickup of the customer merchandise are created on separate systems and the time it takes to fill out the CODX forms and then adjust the sales book in ARMS (Sears’ adjustment Application) is inconvenient and unnecessary. Furthermore since the delivery and pickup are created separately there are often many issues with the overall delivery process. The drivers provide customers with a 6 hour delivery window in which they can expect to receive their merchandise. This causes an extreme inconvenience for customers because most have to take a day off work and miss a days
  • 40.
    40 worth of paybecause they have to wait at home for a delivery that they don’t know exactly when will arrive. Option 1: IBM I New Integrated System The “IBM I” is an integrated operating system, database and middleware built for businesses. It has the capacity to support multiple applications and processes and is a trusted tool with security and auditing. It has a simple and user-friendly interface and it is the cheapest alternative to upgrade to from AS-400. This system would be a great solution for Sears because this platform would allow them to synchronize multiple departments in order to enhance communication. By enhancing communication the return and exchange process would be more efficient because it would reduce the amount of delivery errors and speed up the crediting process to customers. As well all departments will be able to access customer information more efficiently. Along with improving the returns and exchange process implementing this system will improve Sears’ security and auditing procedures. It will allow us to properly keep track of merchandise on hand, sold, backordered and discontinued. Furthermore “IBM I” supports an “Icloud” interface which provides future growth opportunities for Sears to enhance their storage and provide them with a competitive advantage compared to their competitors. Returns The IBM I system would improve the Return process by: ● Reducing the time required to update inventory both within the store and distribution center. ● Reducing the amount of time it takes for Chase (Sears’ credit department) to credit back customers for returned merchandise.
  • 41.
    41 ● Decrease theoverall length of time of the return process by eliminating paperwork (from logistics associates). Since the “IBM I” supports multiple application and processes it would reduce the time it takes for information to update across all of Sears’ multiple systems. Customers would no longer have to face the inconvenience of driving around to the back of the store with the merchandise so that the logistics associate can inspect it. Instead, the logistics associate could come to customer service to inspect it since they no longer would have to fill out the return slips and update the ‘Return inventory’ and manually call in the return trailer to do a scrap pick up of the returned merchandise. The reason they will no longer have to do this is because the information that is entered into the IBM I system by the customer service rep is automatically accessible by every other department. This means that once the status of the merchandise is changed to “R” for returned, their will be no delay time for this change to be updated in Sears’ HQ or the distribution center. As a result of this decrease in delay time HQ and the distribution center would know the inventory count at all times at the store level and “Chase” would be able to credit back customers much faster at the conclusion of each return process. Exchanges The IBM I system would improve the exchange process by ● Eliminating the need to create a manual pick-up in the AS-400 System. ● Increasing the speed of the overall process by eliminating the need to fill out the CODX forms and then balancing the exchange amounts into ARMS (sears’ financial adjustment application). ● Reducing the amount of training required for customer service reps (CODX’s are time consuming and complicated)
  • 42.
    42 ● Increase theaccuracy of deliveries by providing customer with a smaller delivery window (as opposed to a 6 hour waiting time) ● Reduce the time it takes for the merchandise to be available for delivery The biggest inconvenience for the exchange process is that it is much more complicated than it needs to be as a result of poor communication between departments. The exchange process, also known as a CODX is notorious for errors. The IBM I would reduce these errors and make the process more efficient because as discussed earlier, since the IBM I systems are synchronized across all Sears departments the inventory is updated faster. Since the inventory is updated faster the manufacturers can have product available to deliver to the customer much faster than the as-is system. Also since the systems are interconnected, there will no longer be a need to set up a delivery using one application system, and then setting up a pick-up using a different application system. The need for customer service reps to create a manual pick-up will be completely eliminated since the delivery date retained by the sales system in the register will be updated to the distribution center as soon as the exchange transaction is complete. This means that the distribution center can immediately began scheduling routs to trucks to do the exchange. Also, since the communication between the Sears store and the distribution center will be faster and since the inventory will be able to update quicker, the drivers will be able to provide customers with a smaller and more precise delivery window that they can expect to receive their merchandise. This will improve customer satisfaction because customers will no longer have to book off the whole day from work waiting to receive a delivery.
  • 43.
    43 Process Mapping theIBM I Option NOTE: The following diagrams represent the change in the return and exchange process after the implementation of the IBM I Application system. Instead of highlighting the sub-processes that were added we recreated all the diagrams from scratch because the implementation of the new system does not just add new sub process to the As-Is system, it also causes the existing sub processes to change. Therefore instead of highlighting the sub process that are added as a result of our implementation, we created new DFD diagrams and Swimlane diagrams which provide an accurate representation of the new processes. SIPOC Diagrams Descriptive Model Paragraph Text 1 - Suppliers IBM 2 - Input IBM i Application System 3 - Processes IBM I would be able to simplify and enhance the returns and exchange processes It would be able to make it easier for the employees at the Sears Home Store to process returns and exchange activities by reducing the amount of errors throughout the transactions IBM I is an excellent logging facility which will track the activity occurring on the system Employees will be able to update customer information and synchronize that information with multiple departments IBM I will also allow the employees to easily display customer information, which will speed up the process of returns and exchanges for customers 4 - Output Synchronize multiple departments to enhance communication Efficient return and exchange process – reduce amount of delivery errors and speed up crediting
  • 44.
    44 Improve the securityand auditing procedures and provide future growth opportunities for Sears to enhance their storage Provide Sears Homestore with a competitive advantage compared to its competitors Process is smoother and provides a better experience for customers 5 - Customers - Returns and Exchange Return: Customers who want to return unwanted products Exchange: Customers who want a replacement for defective products SIPOC Diagrammatic Model:
  • 45.
  • 46.
  • 47.
    47 Physical and LogicalData Flow Diagrams Physical DFD Return - Level 0:
  • 48.
  • 49.
  • 50.
  • 51.
  • 52.
  • 53.
  • 54.
  • 55.
  • 56.
  • 57.
    57 Control Matrix forReturns & Exchanges Using the IBM I Option Effectiveness Goals Include: A: Provide timely & Efficient Response Time to Customer Returns/Exchange Orders B: Provide Accurate Customer Information for Orders C: Provide timely Delivery of Orders for Pick-up & Drop-Off of Merchandise to Customers IV: Input Validity UC: Update Completeness IC: Input Completeness UA: Update Accuracy IA: Input Accuracy Above in the Control Matrix are the following Missing Control Plans that are added in addition to the present controls while using the IBM I system. Below the control plans are further described.
  • 58.
    58 Missing Controls thatare added by IBM I M.C-1) Automatic Inventory Count: Once returns and exchanges are processed the system will automatically correspond the barcode ID on the product and add it back into the system as inventory or report it as a defective item. This will help to monitor all merchandise on hand as well as defective merchandise and allow inventory to be tracked more effectively at any time across departments. M.C-2) Compare Receipt Data to Master Data: Before a receipt is recorded as a return or exchange the receipt data will be automatically compared with the master data in the system to determine that the correct merchandise was brought back for inventory purposes before being printed. M.C-3) Independent Customer Master Data Maintenance: Our new system will preclude any one person from creating or editing a customer order record, and allowing all returns and exchanges to be done in a more effective manner. This will allow all information on customers to be shared across all departments that deal with returns and exchanges and allow the process to run smoother. It will make communication across all departments easier to manage and access without having to contact other departments on a regular basis. M.C-4) Turn-Around Document (Exchanges Only): Once the Customer Service Associate inputs the delivery information into the new system the delivery associates receive the order at the Distribution Centre and it automatically alerts them that they have a delivery, and it prints the order information in the warehouse to be dealt with immediately. This will make sure that all deliveries are processed within 1 business day, and will help to better prepare and organize the delivery process. M.C-5) Review Exchange Order (Exchanges Only): A file of open orders will be remained in the new system which allows the Distribution Centre to investigate all open orders to assure that merchandise is delivered as well as picked up from customers in a timely manner. M.C-6) Payroll Control (For Employees): Schedule only enough employees to deal with the exchange & returns process across the Logistics Department, Customer Service Department and all employees working in the Distribution Centre. This will ensure that the system will be checked and monitored regularly, and that when returns/exchanges happen that there are enough employees working to create and update customer orders.
  • 59.
    59 Quantitative Analysis The problemis that our AS-IS system is really out-dated. The current system is too costly compared to the services it provides the company with. The system isn't synchronized across the multiple departments, so accessing information is delayed. Deliveries aren't happening on time, costing the company a lot of money. Payroll controls (too many employees are working; overstaffed) INFLOWS for AS-IS System: The below data is all of the cash inflows that Sears Home Store has received over the past 5 years of operations. Annual Revenue (Google Financials) Year 1: 4,619,000.30 Year 2: 4,346,000.50 Year 3: 3,991,000.80 Year 4: 3,424,000,50 Year 5: 3,100,000.50 As you can see based on the 5 years of operations, the annual revenue has decreased substantially, and the major reason for this is due to the AS-400 system. Delivery Fees (Sales): Consistent at approximately 50 deliveries a day, with $69.95 received for each delivery. (50 deliveries x $69.96 x 365 days) Year 1: 1,276,588 Year 2: 1,276,588 Year 3: 1,276,588 Year 4: 1,276,588 Year 5: 1,276,588 OUTFLOWS: The below data shows all of the cash outflows that Sears Home Store gives out over a single year of operation. All information was provided by the Manager from Sears Home Store (Information in bibliography).
  • 60.
    60 Cost Item Price Costof AS-400 System $10,000 Delivery Fees $657,000/year ($30 per delivery * 50 deliveries per day * 365) + Duplicate Delivery Fees Duplicate Delivery Fees $109,500/year (20% of delivery fees is due to duplicate deliveries) Payroll Costs (Logistics Associates, Customer Service Associates, Backroom Associates) $384, 384/year (12 employees * 11/hour * 8 hours per shift * 7 days a week * 52 weeks per year) Payroll Costs (4 Managers: 2 for Customer Service & 2 for Logistics) $200,000/year ($50,000k per employee * 4) Compensation Fees for Returns & Exchanges $112720000/year (10% of Expenses) (Expenses: 1127.20 million * 0.10) Returns & Exchange Fees INFLOWS For IBM I System: The below data is all of the cash inflows that Sears Home Store has received over the past 5 years of operations. Annual Revenue: As you can see this is the expected revenue over the next 5 years of operations with the implementation of IBM I. With the installation and usage of this new Information System we predict sales to increase by 3% due to the improved efficiency of customer information and deliveries. Year 1: 3,526,720.515 Year 2: 3,632,522.13 Year 3: 3,741,497,794 Year 4: 3,853,742.728 Year 5: 3,857,211.096 Delivery Fees (Sales): (50 deliveries x $69.96 x 365 days)=1,276,588 We expect there to be 5 more deliveries each day for a total of 1,825 more deliveries each year (5 x 365) Therefore an additional $127,658.75 will be made in Delivery Sales (1825 x $69.95) Year 1: 1,404,246.75 (127,658.75+ 1,276,588) Year 2: 1,531,905.5 (127,658.75+ 1,404,246.75) Year 3: 1,659,564.25 (127,658.75+ 1,531,905.5) Year 4: 1,787,233 (127,658.75+ 1,659,564.25) Year 5: 1,914,881.75 (127,658.75+ 1,787,233)
  • 61.
    61 OUTFLOWS: Below in thefollowing chart are the cash outflows that we expect with the implementation of IBM I. As you can see with this new system we will require less employees to be working at a given time, less compensation fees and less duplicate delivery fee expenses. Cost Item Price Cost of New System (IBM I) $20,000 Licensing for Software $2,000 Delivery Fees (Every year decrease the duplicate deliveries by 5%) $651,525 (First Year) (($109,500*0.05) + $30 per delivery * 50 deliveries per day * 365) Payroll Costs (Logistics Associates, Customer Service Associates, Backroom Associates) $192, 192/year (6 employees * 11/hour * 8 hours per shift * 7 days a week * 52 weeks per year) Payroll Costs (2 Managers: 1 for Customer Service & 1 for Logistics) $100,000/year ($50,000k per employee * 2) Compensation Fees for Returns & Exchanges $78904000/year (7% of Expenses) (Expenses: 1127.20 million * 0.07) Returns & Exchange Fees Payroll Costs will be less as the new system will be integrated and synchronized through multiple departments making it easier for employees to directly access information. As a result, many employees won’t be needed and the payroll cost will decrease. Delivery fees won't be duplicated, as the goal is to decrease the duplicate deliveries by 5 percent. Compensation for complaints will decrease by 7% since returns & decreases will decrease. Costs to update & maintain the system won't require much maintenance so that will decrease as well.
  • 62.
  • 63.
  • 64.
  • 65.
    65 ROI IRR N/A Non-Financial Quantitative Analysis Customercomplaints ● CONA is Sears’ customer complaint system that stores all unresolved customer complaints for that particular store. ● All CONA notes older than 3 days old are categorized as Urgent. ● All CONA notes older than 2 days are categorized as Priority ● All CONA notes 1 day or less are categorized as Important ● Sears’ Customer service policy is to aim to have less than 5 open CONA notes. Any time the CONA notes exceed 5, 2 of the 6 customer service reps scheduled for that shift are assigned to close all CONA notes.
  • 66.
    66 CODX Control ● Exchangesshould only be recorded in the books when the daily sales goals are reached. ● CODX’s shouldn’t exceed $5000. ● If a customer receives damaged merchandise after 2 CODX’s no more are allowed. Instead prompt customer to reselect or offer compensation. ● Compensation should not exceed 10% of the non-sale price of the merchandise. ARMS Credit Time ● The company goals is to credit each customer within 72 hours ● Returns should be recorded in the book within 3 days ● Returns should not exceed more than 5% of net income. Sears Card Activations ● Each Associate is to get 3 sears card activations every year. ● 75% of all purchases on credit card should be on Sears Credit card, OR a Sears Financial mastercard ● 1000 Sears points can be redeemed for $10 ● Sears’ points are only valid for 6 months before they must be redeemed. Qualitative Analysis: There are issues not measured financially directly, such as quality, reliability of service, duration (cycle time) of process, risks, uncertainties, policy, regulations, etc. Some of the issues that were not measured financially directly were the accuracy of delivery window, quality of merchandise from manufacturer, duration of the process, theft from the truck drivers, confirmation of delivery date and time and refusal of service. These issues were not financially measured because all of these issues are not in the hands of Sears itself, however they are in the hands of the head office. The following issues are: ● Accuracy of Delivery Window: If the delivery time is set for 3 pm, the merchandise will be delivered at that time, no later than the given time. ● Quality of Merchandise from Manufacturer: If the ordered merchandise is damaged or broken from the manufacturer. ● Duration of the Process: How long does it take for the delivery to be sent to the owner after they have placed the order. ● Theft from the Truck Driver: The safety of the merchandise as the order can be stolen or lost from the truck. ● Confirmation of Date and Time: Sears should call the customer about their order a day before the delivery date and remind them about the timing of the delivery. ● Refusal of Service: The delivery employees have the right to refuse the service due to bad weather, too many stairs as their job only entails them to drop the merchandise to the premise of the owner and not place it to the desired spot.
  • 67.
    67 Accuracy of DeliveryWindow: - Delivery will arrive at the time given - Customer does not have to wait for merchandise to be delivered all day Quality of Merchandise from Manufacturer (Damaged): - Inspected to ensure high quality products are delivered to the customer Duration of the Process: -The duration time for the delivery after the customer has placed the order will be less than a week Theft from the Truck Drivers: - Theft from the truck drivers will increase security Confirm Delivery Date & Time with the Customer: - Sears will call the customer in advance to confirm the delivery date and time - Sears will make sure that the customer is available at the given time so they do not have to reschedule Refusals of Service: - The delivery employees are allowed to deny the service if the customers ask them to place the merchandise in a desired place as they only have to deliver the merchandise to the premise - Refusal of service is due to bad weather, too many stairs, slippery stairs, etc.
  • 68.
    68 Recommendation IBM I Description Basedon our research of Sears we found a large variety of problems that are significantly affecting the business processes, especially the “Returns” and “Exchange” process. We concluded that many of these problems stem from its out-dated information system knows as AS/400. To address these issues and in order to improve the “Returns” and “Exchange” process we decided to implement the “IBM i” system. IBM I The “IBM i” is an integrated operating system, database and middleware built for businesses. It has the capacity to support multiple applications and processes and is a trusted tool with security and auditing. It has a simple and user-friendly interface, requires minimal training for staff and is easy to learn. Since the IBM i has the capacity to support multiple applications and processes it will allow Sears to unify its existing application systems. Sears has a variety of application systems each being used in specific departments and areas of the business. The Returns and exchange processes are heavily depended on multiple departments such as customer service, logistics, distribution and delivery. The problem with the current as is system is that the application systems are not linked and so it takes a longer than necessary for information that is crucial to the effectiveness of the two processes to flow through the organization. Our recommendation, the IBM I, is going to address this issue and as a result improve the returns and exchange processes. Analysis of IBM I The improvements in both the “Returns” and “Exchange” processes as a result of the implementation of the ‘IBM i’ is demonstrated quantitatively through our financial and non- financial analysis.
  • 69.
    69 NPV Using an interestrate of 10%, the implementation of the IBM i showed a steady increase in the Net Present Value over the next 5 years. Since money at the present moment may not be worth the same in the future as a result of inflation and other factors, we wanted to ensure that our recommendation results in an increase in cash flow across the analysis period. Payback Our total cost of implementing the ‘IBM i’ over the next 5 years was estimated to be $3,318,148.75. Our Cash inflow for the first year of implementing the IBM i was estimated to be $4,930,967.00. Consequently, our payback period on our financial analysis is shown as “N/A” because our payback period is less than one year. ROI The Implementation of the IBM i provided us with the incremental cash flow projections seen in the graph below. The high cost of initially implementing the system is the reason the incremental cash flows are lower for the first 2 years. However, as seen in the graph below, over the course of the analysis period the ROI pays off after year 2 and continues to steadily increase.
  • 70.
    70 Cash Flow While comparingour As-is system to the IBM i another factor we looked at was the overall cash flows. Based on our financial analysis of the 5 year projected period our recommendation had a higher cash inflow and a lower cash outflow compared to the AS/400 system. This means that implementing the IBM i will not only assist in bringing in more money, but it also costs less to maintain and use the system. Increase Delivery revenue Over the 5-year analysis period the total number of deliveries are expected to increase by approximately 5 each day and 1,825 every year. Each delivery being $69.95 would result in an additional $127,658.75 made in delivery sales every year. Reduce Duplicate Deliveries This system also will also significantly reduce the number of duplicate deliveries that are made every year. Duplicate deliveries are those that occur multiple times for a single order as a result of ordering errors, missed/late deliveries and merchandise being delivered damaged. Because the new system will automatically send pick-requests to the distribution center for the exchange process and all other information required to schedule the delivery trucks and assign them their appropriates routs and delivery schedules will be up to date and readily available, it will help to reduce the number of duplicate deliveries by 5% each year. Payroll Originally using the AS-IS system we had 6 customer service representatives working during each shift. 4 of the 6 employees deal with customers who walk into the store with returns and exchanges or other problems as well as assisting with transactions. The other 2 are responsible for completing CONA, which is an application used by sears to store unresolved return and exchange
  • 71.
    71 related problems thatare more than 3 days old. Since the majority of the problems that they work on are associated with returns and exchanges, the implementation of the IMB i will reduce the required number of customer service reps to 4 each shift. Training Sears uses an application called “Click and learn” to train employees. Click and learn includes a series of mini training modules that are assigned to employees to read and then complete an online test. The IBM i training module will be added to the click and learn application. The IBM i training module will replace a bunch of the as-is training modules since the system will be taking over the AS/400. As a result there will be less “click and learns” for the sales, logistics and customer service staff, which will reduce the time it, takes for management to train new employees and retrain existing employees each year. Customer Compensation costs A major issue for using the AS/400 information system has been the compensation fees that they have had to pay to unhappy and unsatisfied customers for errors made on behalf of sears. These compensation fees are offered as an incentive to customers to not return or exchange their merchandise and to keep it as-is condition in exchange for a small fee that is equivalent to 10% of the value of the customers merchandise. These errors are all related to untimely or missed deliveries, damaged merchandise and lengthy waiting times to receive credit for a return. By increasing the efficiency of the Return and Exchange processes as a result of implementing the IBM I, the compensation fees will be reduced by 7% every year.
  • 72.
    72 Justification for adoptingIBM I Although IBM I does require an initial start up cost to purchase and license the system and software, we have discovered through our cost benefit analysis that the improvements that will occur will significantly outweigh the costly investment. With this new system there will be no additional costs needed to upgrade or maintain the system, as that will be included in the maintenance contract with IBM that comes with the system. The IBM I will ensure that all information regarding a customer's order will be accessible across all departments (Customer Service, Logistics, Shipping & Delivery, etc.). This will allow all employees working across these departments to access a customer's information more efficiently, and once a customer comes back to return or exchange anything they can easily bring it up on the new system. Once a customer wants to return or exchange something the Customer Service Department will not only be able to easily pull up all of the required information, but also any updates or changes under the customers order will be automatically updated across all of Sears’ networks so each department involved within the Return and Exchange process will be able to complete their sub-processes quicker which will improve the overall efficiency and accuracy of the return and exchange process. Conclusion To conclude, Sears returns and exchange process would benefit from the IBM I system, as it would synchronize multiple departments making communication more efficient. As a result, the process will be smoother for the employees and the customers resulting in increased customer satisfaction. This report has shown the many benefits of IBM I and evidently gives Sears various reasons to implement this information system. Implementing IBM I would result in accuracy of information, stored database for future reference, less paperwork, increased security and effective
  • 73.
    73 deliveries. Consequently, thisrecommendation will not only help maintain a successful future for Sears but will provide them with an innovative cutting edge over their competitors. Bibliography "IBM I." Operating System Overview – Virtualization. IBM, 10 June 2013. Web. 10 Apr. 2015. <http://www-03.ibm.com/systems/power/software/i/virtualization.html>. ● Overview of the IBM i System "AS/400 System Overview." TTGT Media (2009): 10. Print. ● Overview of the AS/400 system used in the As-is model Iqbal, Shahid. "Sears' Returns and Exchange Process Overview." Personal interview. 6 May 2015. ● Interviewed the Store Manager for information about: ○ Control Plans ○ Problem identification ○ Operational, Tactical and Strategic goals ○ Stakeholders ○ Overview of Returns and Exchange process "How to Redeem Your Points." Redeem Your Points. Sears, 3 May 2001. Web. 17 Apr. 2015. <http://www.searsfinancial.ca/SearsClubPoints/Redeem.aspx>. ● Information about Sears Credit Cards "Google Finance: Stock Market Quotes, News, Currency Conversions & More." Google Finance: Stock Market Quotes, News, Currency Conversions & More. Web. 17 Apr. 2015. <http://www.google.ca/finance?fstype=ii&q=TSE:SCC>. ● Sears Financial Statements 2014