Business Foundations Capstone:
Snapdeal outside India
Antoine Zeidan
9/10/2015
Antoine Zeidan Business Foundations Capstone
Page 2 of 49 ©AntoineZeidan2015
all rights reserved
Executive summary
Antoine Zeidan Business Foundations Capstone
Page 3 of 49 ©AntoineZeidan2015
all rights reserved
Summary
This study is to assess and segmentthe Lebanesemarket and its demand in relation to E-commercetrends.
Snapdeal can catch the opportunity to open a new market in Lebanon- Middle East. Many foreign entrepreneurs say that
Lebanon is a “land of promise” for companies wishing to do business .in the next step we will study the opportunity to open or
to extend in the entire Middle East region especial in Egyptand Dubai.
Snapdeal Lebanon is a new sister company for Snapdealin India owned by Mr. Kunal Bahl. Snapdeal Lebanon will be reporting
directly to the top management of Snapdeal in India.
Snapdeal Lebanon is an E-commercestartup company will help customers buy anything, anytime, anywhereatthe lowestcost
and it will introducea wide variety of products, ata very low price with greatpromotion.
The main markettarget for this new company is the Millennials (age 21-34) and the overhaulmarket is very promising.
In this below study you will see that this business in this geographic area is very profitablewith a yearly growth around 100%
on the net profit.
Antoine Zeidan Business Foundations Capstone
Page 4 of 49 ©AntoineZeidan2015
all rights reserved
Contents
Executive summary................................................................................................................................................................2
Summary.............................................................................................................................................................................3
Situational Analysis................................................................................................................................................................6
Product and service.............................................................................................................................................................7
External Environment..........................................................................................................................................................8
Nature and extent of demand..................................................................................................................................................................................... 9
Industry structure (entry/exit barriers)..................................................................................................................................................................... 10
Industry structure – Competition.............................................................................................................................................................................. 11
Marketing Channels .................................................................................................................................................................................................. 12
Internal Environment.........................................................................................................................................................13
Resources .................................................................................................................................................................................................................. 13
Brand diagnosis......................................................................................................................................................................................................... 14
Problem definition & Critical Factors........................................................................................................................................................................ 16
Segmentation, Targeting & Positioning ................................................................................................................................18
Market Analysis & Segmentation........................................................................................................................................19
Who is/are the market? ............................................................................................................................................................................................ 19
Target audience......................................................................................................................................................................................................... 22
Proposed brand positioning ...................................................................................................................................................................................... 23
Communication objective ......................................................................................................................................................................................... 25
Operation plan.....................................................................................................................................................................26
Antoine Zeidan Business Foundations Capstone
Page 5 of 49 ©AntoineZeidan2015
all rights reserved
Plan for the new line..........................................................................................................................................................27
Financial plan.......................................................................................................................................................................31
Estimate of costs and revenue for the new line...................................................................................................................32
Required Start-Up Funds........................................................................................................................................................................................... 33
Salaries and Wages.................................................................................................................................................................................................... 34
Fixed Operating Expenses......................................................................................................................................................................................... 35
Projected Sales Forecast........................................................................................................................................................................................... 36
Projected Income Statement - Year One .................................................................................................................................................................. 37
Projected Cash Flow Statement - Year One.............................................................................................................................................................. 38
Balance sheet year 1................................................................................................................................................................................................. 39
Year-end summary .................................................................................................................................................................................................... 40
Breakeven analysis.................................................................................................................................................................................................... 41
Integration & Evaluation......................................................................................................................................................42
Timetable of Activities .......................................................................................................................................................43
Evaluation .........................................................................................................................................................................44
Success evaluation .................................................................................................................................................................................................... 44
Criteria and data to be used for evaluation:............................................................................................................................................................. 45
Scenarios for failure .................................................................................................................................................................................................. 46
Reference ............................................................................................................................................................................47
Antoine Zeidan Business Foundations Capstone
Page 6 of 49 ©AntoineZeidan2015
all rights reserved
Situational Analysis
Antoine Zeidan Business Foundations Capstone
Page 7 of 49 ©AntoineZeidan2015
all rights reserved
Product and service
E-commerce definition:
Electronic commerce(E-commerce) includes using computer networks for trading goods and services. Supply chain
management, electronic data interchange(EDI), inventorymanagementsystems, onlinetransaction processing, and automated
data collection areall part of the E-commerce.
Snapdeal:
Snapdeal is an online market place in New Delhi, India. The company was started by, a Wharton graduateas partof the dual
degree M&T Engineering and Business programatPenn, and Rohit Bansal, an alumnus of IITDelhiin February 2010 .Snapdeal
grew froma platformof daily deals in February 2010 to an online marketplace in September 2011. Itis now considered to be
one of the biggestonline marketplaces in India which offers a diversity of 10 million products from100,000 suppliersand
shipped to over 5,000 town and city in India.
Product & service:
Snapdeal Lebanon will help customers buy anything, anytime, anywhereatthe lowestcost. Snapdealwill introduce a wide
variety of products, at a very low price with promotion, across categories like digital goods, Mobiles, Electronics, Fashion
accessories, Appareland Footwear, Kids, Homeand Kitchen, Sports, Books; and services like Restaurants, hotels Spas &
Entertainment amongstothers.
Antoine Zeidan Business Foundations Capstone
Page 8 of 49 ©AntoineZeidan2015
all rights reserved
External Environment
In a world fastbecoming more and more digitalized companies havefound themselves forced to follow the trend and to be up
to date with all changes in communication and internet technology.
There are some external environment factors affecting positively/negatively the online E-commerce in Lebanon.
Economic
• The poverty rate in
Lebanon has been
declining (+)
• Positive GDP growth
rate in Lebanon (+)
• Low GDP per capita(-)
• high cost of electronics
especially the
smartphone and
desktop(+)
• Low tax rate(+)
• low cost of internet(+)
• high marketing cost (-)
• high cost of
transportation and
shipping (-)
• in the near
future,Lebanon will
start to extract oil
from the sea(+)
Social
• Lebanon experienced
a high rate of
population growth(+)
• Social culture moving
towards online
payment(+)
• WhatsApp, Facebook
,LinkedIn , twitter …
are spreading in all the
region
(communication via
mobiles) (+)
• High skilled people (+)
Political
• political instability in
the region (-)
• War is negatively
affecting all the
countries in the
region (-)
• with the latest conflict
in Syria, the Middle
East is more violent,
volatile and complex
than ever (-)
Legal
• increased regulation
and awareness
especially for
intellectual
property(+)
• Lebanon is developing
a lot of regulation sin
order to protect the
internet and the
online commercial
operations (+)
• All the banks make
transactions through
the internet which
demonstrate that the
internet payment is
secured (+)
• Not all the goods are
allowed to enter the
Lebanese market (-)
Technological
• the online service
increased customer
satisfaction. (+)
• 4G connection is
covering 88 % from
the Lebanese
territory(+)
• 76% from all the
population are using a
smartphone + 3G(+)
• Internet user
growth(+)
• Smartphone
subscription growth(+)
Antoine Zeidan Business Foundations Capstone
Page 9 of 49 ©AntoineZeidan2015
all rights reserved
Nature and extent of demand
During 2015, Lebanon population is estimated to increaseby 10,876 peopleand reach 5,868,233 in the beginning of 2016. The
natural increaseis expected to be positive.
Around 87% fromthis population between 15 -64 are using smartphone, laptop and desktop (at least one of them)
E-commerce ventures are widely spread across various segments in Lebanon. Online presence is seen in the categories of
Fashion and Accessories, Electronics, Ticketing (Airline, Concerts), Books, Daily Deals, Classified Ads, and Online Retail.
Below is the percentage of factors that affect the elasticity of demand for goods in Lebanon:
Antoine Zeidan Business Foundations Capstone
Page 10 of 49 ©AntoineZeidan2015
all rights reserved
Industry structure (entry/exit barriers)
Lebanon has not yet seen its own Amazon or E-bay but numerous E-commerce websites havepopped-up in Lebanon over the
past few years.
With only 30% of internet users actually shopping online in Lebanon as opposed to 45% globally, E-commerce websites have
been created in various segments.
Five forces analysis show thatthere are low barrier of entry to the E-commercein Lebanon with a low costof market
penetration.
The Lebanese governmentcreated rules and regulation for the online shopping and the Banks have played a major role in
raising awareness towards e-purchases. In fact, ensuring thesafety of online purchases requires the issuing bank to guarantee
that the customer will be covered in caseof fraud on his card. But the regulatory barriers in the Lebanese E-commerce market
are lower as compared to moremature markets.
Moreover, there are some people in Lebanon with no internet access; or they prevent using it due to the high internet cost.
The high cost of the shipping package inside Lebanon is negatively affects the E-commerce.
There is a high competition between the main E-commerce companies’ leader AliExpress, MarkaVIP and Makhsoom. However,
the Lebanesecompanies are aiming to continue their focus on expanding sellers and product variety on their platforms,
innovating on multiple customers touch points, and providing unified and rapid delivery services in order to compete with the
international entities. With these E-commercecompanies experimenting with different ways to attract customers and increase
online traffic, competition is expected to continue
Antoine Zeidan Business Foundations Capstone
Page 11 of 49 ©AntoineZeidan2015
all rights reserved
Industry structure – Competition
Three of the mostprojecting E-commerce companies in the Lebanese market today are AliExpress, MarkaVIPand Makhsoom.
They operate in homogenous, complementary and parallel verticals but providecharacteristic user experiences.
The competition between these companies is very high in the market.
Snapdeal itself will be the quality control. Alibaba, MarkaVIP and Makhsoomdidn’thavea distribution channel for the goods so
they didn’t have a quality control on the goods delivered to the customer.
Snapdeal haveits own distribution goods channels with a quality controlon the goods beforereaching the customer.by this
manner Snapdealwill havean edge on other company and it will gain the customer satisfaction.
Although Lebanon is facing a financial problem, but the Lebanese people loves the high brand (high quality) so the price is
playing a major role in the shopping.
Savvy savers arealways on the hunt to find the lowestprices. These global shoppers believe they get the best prices online
(60%), and they find deals that arebetter than those offered in the store
Antoine Zeidan Business Foundations Capstone
Page 12 of 49 ©AntoineZeidan2015
all rights reserved
Marketing Channels
Every company has its own marketing strategy but the common side is that all leaders and local companies focus on the email
marketing, social media and SEO (Search Engine Optimization).
SEO is almost universally used by E-commerce companies
In the region’s airline market, SEO is given top priority, alongside socialmedia, email marketing, and offline marketing
channels, making it more important than content marketing. It’s a similar casewith the E-commerceindustry, whereSEO,
email marketing and social media are the 3 top marketing channels.
Email marketing is one of the only channels (direct mail comes to mind as well) that forces a decision. To paraphrasea famous
Apple ad, customers can glorify or vilify (delete or unsubscribe) emails. Aboutthe only thing they can't do is ignoring emails. As
long as your email earns its way into the inbox, customers haveto make a decision on whatto do with it. Emails also have
among the shortestlead times of any channel, so marketers can useit to rapidly respond to events (including real-time
marketing) and it provides responseon customer performancewhether through A/B testing or simple analytics reviews.
Antoine Zeidan Business Foundations Capstone
Page 13 of 49 ©AntoineZeidan2015
all rights reserved
Internal Environment
Resources
While the growth in E-commerce excites entrepreneurs, CEO and financial investors alike, someserious challenges are
beginning to consider down on the sector.
According to the OECD, measuring the E-commerce industry mustgo through the evaluation of three key elements:
1. E-commerce readiness measured by thetelecommunications infrastructureas a whole.
2. E-commerce intensity measured by theintensity and frequency of internet use as well as the internet penetration rate.
3. E-commerce impact measured by the effects on a firm’s performanceand the perceived benefits of E-commerce.
Two steps can preparean organization for an overseas effort. First, an international marketing plan must be developed, and
second, the organization must determine how it will enter the new market. Therefor all the managers should participate in the
decision to see if they can go overseas.
International marketing plan
The marketing manager ( Mr. Sandeep Komaravelly ) , research & development ,Business Strategy (Mr. Abhishek Passi) can
help us to study the marketopportunity ,its readiness and intensity, in Lebanon and Middle East (telecommunication
infrastructure, internet penetration, mobile penetration… etc. ) and I’msurethat they will agree with me that there is a
market opportunity in Lebanon.
Organizationcapacity and strategy
After getting the approvalof the COO (Mr. Rohit Bansal) that the company is ready and has the capacity to serve foreign
market (outsideIndia) mainly on the ITside. For surethe financial manager should make a projection regarding the total cost
+expenses vs. the expected revenue and evaluate the opportunity cost and risk in order to evaluate the impact on the
company. After this; a strategy and timeline should be set by all the managers and top management to enter the market.
Antoine Zeidan Business Foundations Capstone
Page 14 of 49 ©AntoineZeidan2015
all rights reserved
Brand diagnosis
Brand positioning
Snapdeal is currently positioned as best advertising and discount podiumin the online Indian market. For productand service
providers it acts as a good advertising platformand for consumers it acts as a low price online market.
Snapdeal has announced the launch of its new brand campaign, for India, ‘DilKi Deal’ featuring actor Aamir Khan.
Conceptualized by Leo Burnett, this campaign marks a shiftfromSnapdeal’s earlier communication around the value a
consumer derives by shopping on the platform. The brand is now positioning itself to build an emotional connects with
customers.
Pricing and promotion strategy
Snapdeal is trying to reposition itself with better focus on quality. All the products showcased on the websiteare genuine. Each
and every productis quality checked beforebeing delivered to the customers.
Like Amazon, Snapdealalso finances part or full discounts
given by most of its sellers. Snapdeal pays sellers by Real Time Gross
payment, a formof Internetbanking, or by check. Snapdeal refers to the
discounts as “promotionalexpenses”.
During Snapdeal’s recent buy One, Get One promotionaloffer, sellers
were paid for both products by Snapdeal, which charged its charge fee
only on one item.
Antoine Zeidan Business Foundations Capstone
Page 15 of 49 ©AntoineZeidan2015
all rights reserved
Distribution strategy
Snapdeal has also started using warehouses for someof its merchants who have high volumes and not enough of their own
space. With multiple choices of online marketplaces available for sellers, Snapdealhas taken another step to attract more of
them by announcing its fulfillment servicelabelled with a title called ‘SafeShip’
Sellers can avail this servicein two ways. Firstly, by shipping the productto customers through Snapdeal’s logistics partners
and secondly, by routing the order through Snapdeal’s fulfillment centers and then ship it to the customer.
Both sellers and logistics providers havebeen able to save'up to one third' of the cost of shipment by using the Safe-Ship
platform.
Additional feature of SafeShip includes 100% track ability for sellers to ship and track their products across India. Italso handles
pre-shipmentverification, returns/replacement/refunds processing and productquality control.
Antoine Zeidan Business Foundations Capstone
Page 16 of 49 ©AntoineZeidan2015
all rights reserved
Problem definition & Critical Factors
Factor within theorganization that help my proposal:
Snapdeal has a very good and open environment, it is a very collaborative environment wherethey all share knowledgeand try
to help each other as much as they can.
Everyonehas a sense of urgency to get things done in a fastand right way. The employees of Snapdeal are very skilled,
adaptable to changing, sprightly, creativeand ready to take any kind of challenges.
Kunal Bahl, co-founder of Snapdeal.com, said his is not an online retail company but a softwarefirmthat merely enables other
retailers and small & medium enterprises to sell products through its platform. "We are an ITcompany and we are a software
company," said Bahl in an interview. "Weare not an E-commercecompany. We are an enabler.”
The core values of Snapdeal are an integral parts of the success story.
INNOVATION, CHANGE, OPENNESS, OWNERSHIP, HONESTY (Snapdeal’s values) willleads to a new marketwith a high growth
Therefore Snapdeal’s strategy &vision lead to expend its territory to new countries such as Lebanon.
Antoine Zeidan Business Foundations Capstone
Page 17 of 49 ©AntoineZeidan2015
all rights reserved
Factorswithin theorganization that may hinder my proposal
Lebanon and India are two countries separated by a big geography distance. Every country has its own time zone, government
regulations, tax laws, and infrastructuremainly telecommunication. Furthermore, there exist cultural differences between
India and Lebanon. For example, in India it is preferable to have standing personalrelationships prior to doing business;
Whereas Lebanon is eager for foreign investment. Therefore, if we didn’t give both teams (in India and Lebanon) the desirable
training, the company will face a wrong managementand tension between the two teams.
A very deep data is required to be collected fromthe seller, ITplatform, returns and customer satisfaction in order to do
ranking of the seller. The ranking will drivethe buyer to the best seller on Snapdeal platform.by this manner we will achieve a
customer satisfaction with a long relationship.
The payment security is a phobia spreading the online buyers. Snapdeal should continuously improvethe payment security
systemon the platform.
Antoine Zeidan Business Foundations Capstone
Page 18 of 49 ©AntoineZeidan2015
all rights reserved
Segmentation, Targeting & Positioning
Antoine Zeidan Business Foundations Capstone
Page 19 of 49 ©AntoineZeidan2015
all rights reserved
Market Analysis & Segmentation
Who is/are the market?
In Lebanon, commonly spoken languages in Lebanon include LebaneseArabic, French and English but English is increasingly
used in science and business interactions Lebanon is the most religiously diverse country in the Middle East. As of 2014 the CIA
World Fact book estimates the following: Muslim 54% Christian 40.5% ,Druze5.6%, very smallnumbers of Jews,
Baha'is, Buddhists, and Hindus and Mormons.
Demographics of Lebanon
Population 5,882,562 Age structure
Growth rate 0.98% (2014 est.) (166) 0–14 years 23.2%
Birth rate 14.8 births/1,000 population (2014 est.) 15–64 years 68.3%
Death rate 4.95 deaths/1,000 population (2014 est.) 65 and over 9%
Life expectancy 77.22 years (2014 est.) Sex ratio
• male 76.03 years (2014 est.) At birth 1.06 male(s)/female (2014
est.)
• female 78.46 years (2014 est.) Under 15 1.05 male(s)/female (2014
est.)
Fertility rate 1.74 children born/woman (SRS 2014) 15–64 years 1.03 male(s)/female (2014
est.)
Infant mortality rate 7.98 deaths/1,000 live births (2014 est.) 65 and over 0.86 male(s)/female (2014
est.)
Antoine Zeidan Business Foundations Capstone
Page 20 of 49 ©AntoineZeidan2015
all rights reserved
E-commerce ventures are widely spread across various segments in Lebanon. Online presence is seen in the categories of
Fashion and Accessories, Food & Beverage, Electronics, Ticketing (Airline, Concerts, hotels, restaurant…), Books, Daily Deals,
Classified Ads, and Online Retail.
IPSOS statistics show thatLebaneseuse E-commerce the most for e-banking services. Thebiggest E-commerce usagerate of
50% is attributed to money transfer while26% goes to paying bills and 24% is attributed to online booking of airline tickets
,hotels, spa and restaurant.
Antoine Zeidan Business Foundations Capstone
Page 21 of 49 ©AntoineZeidan2015
all rights reserved
Computers are the favored device for online browsing and buying among respondents in all regions (60% in Lebanon using
computer to browseand buy), but mobile phones area close second pick for respondents in Lebanon. 60% in Lebanon are
using computer to browseand buy online, 55% areusing Mobile phone, 38 % are using tablet.
Online shopping will become a necessity for most of the people in the world. You can easily compare price, features, function,
and get the latest updates of any products justby your mouse! A better price is one of the main reasons that online shopping
has taken off. The simple fact that the middle men are cut out of the delivery chain leads to a reduction in the costand thus
the final price of the product.
Antoine Zeidan Business Foundations Capstone
Page 22 of 49 ©AntoineZeidan2015
all rights reserved
Target audience
Millennials (age 21-34) area wanted demographic for marketers in just aboutany industry, and E-commerceis no exception.
This age segment has grown up in the digital period, so this comes as no surprise. Butwhile Millennials comprisemore than
half of respondents (53%) who plan to make an online purchaseacross every productcategory in the study, older generations
representa sizeable 30% share, too.
The Millennials category shops more than the remaining population. Peer gravity, rising aspirations with career growth, fashion
and trends encouragethis segment to shop morethan any other category and Lebanon, therefore, clearly enjoys a
demographic dividend that favors the growth of E-commercereaching older age segments, however, is much more disjointed
territory than with their younger counterparts. As expected, the older the age, the greater their drop in online shopping.
Antoine Zeidan Business Foundations Capstone
Page 23 of 49 ©AntoineZeidan2015
all rights reserved
Proposed brand positioning
Only few people who areinvolved in the digital marketing and E-commerce in Lebanon know little things about Snapdeal,
mainly they know moreabout the CEO KunalBahl. Therefore, my first step is to introduceSnapdeal to the Lebanesepeople in
an emotional way; firstof all I will introduce a customized logo for this purpose.
Missionof Snapdeal in Lebanon
Our mission is to enhance customer serviceof online merchants, boosttheir customer retention and increase their sales. We
striveto improvethe overallimage of the online merchantand therefore stimulate growth of online shopping. We put our
efforts to increase customer satisfaction when consumers deal with retailers, to enhance the interaction process when
retailers communicate with consumers, and to streamline the problem resolution order in all possible ways. Themission of
Snapdeal in Lebanon will be targeting the millennials whomwant to buy a high quality of products and services in a very low
price. (N.B. I mean quality not luxury)
Problemthat will be solvedthroughSnapdeal
The problem of E-commerce in Lebanon especially the multinational one is that the delivery time is big with a high cost of
shipping without a quality check.
Lebanon is missing E-commerce companies that provide digital goods (tickets, hotel booking, gamestore …)
Standards that the customer will associate withSnapdeal
The goal is to differentiate Snapdeal fromthe competitors, and give our customers a reason to purchasea productfrom
Snapdeal by a high quality of product, low price and fast delivery.
Using the brand’s productquality + delivery as a marketing tool is an extremely effective way to build brand loyalty. Nowadays,
if the productyou’reselling is not built or designed with quality in mind, you won’tsee returning customers.
Antoine Zeidan Business Foundations Capstone
Page 24 of 49 ©AntoineZeidan2015
all rights reserved
Here’s a Google Trend that shows how importantproduct quality is to consumers thesedays. This is a search for the term “buy
it for life”.
Brands are able to position themselves well in a busy online spaceby receiving in the spirit of giving back to their customers.
No substancehow many sales you have for your E-commerce store, there’s always an opportunity to shareyour thankfulness
with your customers. You’llwant to make surethat you take some time to go above and beyond to thank your customers for
their time and business.
For all the millennials (age 21-34) who want to buy a high quality product/service in the lowest price,
Snapdeal is the best online platform because Snapdeal is here for you
Branding statement:
Antoine Zeidan Business Foundations Capstone
Page 25 of 49 ©AntoineZeidan2015
all rights reserved
Communication objective
My communication objectives are:
 hit my primary target audience “Millennials (age 21-34)” in order to introduce Snapdeal to them
 change opinion regarding the online buying by explaining its benefits
 build long customer relationship
Marketing budget and effectiveness of media channels were the main considerations for determining the mix. We found that
email marketing, social media (especially Facebook) and SEO met our objectives in Lebanon.
We can advertiseon Facebook in a specific time for the primary audience and do somepromotion on some biggest online
purchasing items rate on Snapdealplatform. We will advertisein the basketball playground becauseit’s the famous sportin
Lebanon.
Sponsor for a radio program during traffic on a radio channel targeting the millennials like “Radio one” will be a very good idea.
We will usethe “4 Ps” (product, promotion, price, placement) they’rea key element in our entire marketing strategy — they
help us to expand my goal and grow revenue. We will put full focus on the pricing and on the promotion becausethey are the
key of mind when the customers choosethe product.
Tagline Customized logo for Lebanon:
The Cedar of Lebanon
was important to various
ancient civilizations. The
trees were used by the
Phoenicians for building
commercial and military
ships, as well as
houses, palaces, and
temples.
Antoine Zeidan Business Foundations Capstone
Page 26 of 49 ©AntoineZeidan2015
all rights reserved
Operation plan
Antoine Zeidan Business Foundations Capstone
Page 27 of 49 ©AntoineZeidan2015
all rights reserved
Plan for the new line
Objective:
 Deliver customer orders at the lowest possiblelead time and in a costefficient manner
 Providecustomers with product visibility and tracking
 Maintain Customer Loyalty
To register on Snapdealplatform as a new buyer/seller, I will use the sameprocedures that are using now but for sure the
location, Telephone number, bank number etc. will be related to Lebanon.
Firstof all, we should add a feature on the Snapdealplatform that show only the sellers in Lebanon or who can ship to
Lebanon.
For goods: As a start, Snapdealdoesn’t need to have its own warehouses in Lebanon but it needs an office in Beirut capital of
Lebanon.
Seller –Snapdeal shipping partner -Buyer
Itis mandatory, for the seller, to use the services of Snapdeal logistics to deliver the productto the customer. The seller has to
keep the order filled and ready to ship. The Snapdeallogistics pick them up from the seller and deliver it to the customer. .
Snapdeal logistics partner will add a chargeper trip, not order. This fee may increasedepending on the location and on the
dimensions of the ordered product. (80% of the fees will be 3$ per trip).
For digital goods: the customer makes the order ,pay online and then he will receive the digital goods (game video , ticket
,reservation)via an e-mail attachment or Snapdealmay providethe customers with a secured link where they can download
the item. Meanwhile, the supplier will be notified and updated
Since the economy of Lebanon is based on the tourismand service, we will make a great promotion in order to book a
packageof airline “ticket + hotel reservation”.
Antoine Zeidan Business Foundations Capstone
Page 28 of 49 ©AntoineZeidan2015
all rights reserved
Operation plan
area: fromLebanon to Lebanon
objective :
Deliver customer orders in a good condition, at the lowest possiblelead time and in a cost
efficient manner without an inventory
Providecustomers with product visibility and tracking
Maintain Customer Loyalty
Human Resources:
supply chain manager
marketing manager
supply chain assistant x2
marketing assistant
call center operator x2
4 car drivers (for the shipping team)
3 motorcycledrivers ( for the shipping team )
4 helpers ( for the shipping team)
office: will be located in Beirut (This location will be very convenient to transportation )
equipment:
4 laptops + internet
phone
fax
4 shipping cars
3 motorcycles
customer payment
modes
Debit/Credit Cards of all major banks
Cash On Delivery (COD) (Ordernow and pay once you receive youritem)
Bank deposit
Snapdeal office (Give us a visitand pay directlyat our offices)
process: Below you find the Process Flow
Antoine Zeidan Business Foundations Capstone
Page 29 of 49 ©AntoineZeidan2015
all rights reserved
For goods:
Antoine Zeidan Business Foundations Capstone
Page 30 of 49 ©AntoineZeidan2015
all rights reserved
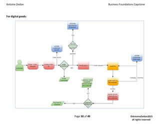
For digital goods:
Antoine Zeidan Business Foundations Capstone
Page 31 of 49 ©AntoineZeidan2015
all rights reserved
Financial plan
Antoine Zeidan Business Foundations Capstone
Page 32 of 49 ©AntoineZeidan2015
all rights reserved
Estimate of costs and revenue for the new line
Our primary sourceof revenue is the sale of a wide range of products and services to customers. Theproducts offered on our
consumer-facing websites primarily include merchandiseand digital goods. Generally, we recognizegross revenuefromthe
commission (on average 15%) on the selling price/items fromthe seller. We also offer other services such as publishing, digital
content subscriptions, advertising, and cobranded creditcards.
Our financial focus is on long-term, sustainablegrowth in free cash flow. Free cash flow is driven mainly by increasing operating
income and efficiently managing working capital and cash capital expenditures. Increases in operating income mainly result
fromthe increases in sales of products and services and proficiently managing our operating costs, partially offset by
investments we make in longer-term strategic edges.
On average every order cost 43$ in Lebanon therefor Snapdealshould earn 6 $ per each order, the demand is around 150,000
orders (item) per month (+ 3$ costof shipping per trip per customer)
Below you will find all the finance study for the first3 year showing that the sales projection exceeds the projected breakeven
sales level and that this business in Lebanon will gain a profit.
Antoine Zeidan Business Foundations Capstone
Page 33 of 49 ©AntoineZeidan2015
all rights reserved
Required Start-Up Funds
Antoine Zeidan Business Foundations Capstone
Page 34 of 49 ©AntoineZeidan2015
all rights reserved
Salaries and Wages
Salaries and Related Expenses # Assumptions Wage Base Monthly Year One Year Two Year Three
Percent Change 3.00% 3.00%
Salaries and Wages
Owner's Compensation 0 -$ - - -
Salaries 9 12,000 144,000 148,320 152,770
Wages
Full-Time Employees 9 10,530 126,360 130,151 134,055
Estimated Hours Per Week 45.00
Estimated Rate Per Hour 6.00$
Part-Time Employees 0 - - - -
Estimated Hours Per Week 20.00
Estimated Rate Per Hour 9.00$
Independent Contractors - - - -
Total Salaries and Wages 18 22,530 270,360 278,471 286,825
Payroll Taxes and Benefits
Social Security 2.00% 102,000$ 451 5,407 5,569 5,736
Medicare 1.45% 327 3,920 4,038 4,159
Federal Unemployment Tax (FUTA) 0.80% 7,000$ 84 1,008 1,008 1,008
State Unemployment Tax (SUTA) 2.70% 7,000$ 284 3,402 3,402 3,402
Employee Pension Programs 0.00% - - - -
Worker's Compensation 0.00% - - - -
Employee Health Insurance 0.00% - - - -
Other Employee Benefit Programs 2.00% 451 5,407 5,569 5,736
Total Payroll Taxes and Benefits 1,595 19,145 19,587 20,042
Total Salaries and Related Expenses 24,125 289,505 298,057 306,867
Antoine Zeidan Business Foundations Capstone
Page 35 of 49 ©AntoineZeidan2015
all rights reserved
Fixed Operating Expenses
Fixed Operating Expenses Monthly Year One Year Two Year Three
Percent Change 3.00% 3.00%
Expenses
Advertising 6,000$ 72,000 74,160 76,385
Car and Truck Expenses 4,000 48,000 49,440 50,923
Commissions and Fees - - - -
Contract Labor 500 6,000 6,180 6,365
Credit Card and Bank Charges 500 6,000 6,180 6,365
Customer Discounts and Refunds - - - -
Dues and Subscriptions - - - -
Entertainment 100 1,200 1,236 1,273
Insurance (Liability and Property) - - - -
Internet 100 1,200 1,236 1,273
Legal and Professional Fees 100 1,200 1,236 1,273
Office Expenses 300 3,600 3,708 3,819
Postage and Delivery - - - -
Rent (on business property) 2,000 24,000 24,720 25,462
Rent of Vehicles and Equipment - - - -
Repairs and Maintenance 300 3,600 3,708 3,819
Supplies - - - -
Telephone and Communications 300 3,600 3,708 3,819
Travel - - - -
Utilities 200 2,400 2,472 2,546
Total Expenses 14,400 172,800 177,984 183,324
Other Expenses
Depreciation 931 11,171 11,171 11,171
Interest
Commercial Loan - - - -
Commercial Mortgage 19 223 219 214
Line of Credit 114 1,365 - -
Total Other Expenses 1,063 12,760 11,390 11,385
Total Fixed Operating Expenses 15,463 185,560 189,374 194,709
Antoine Zeidan Business Foundations Capstone
Page 36 of 49 ©AntoineZeidan2015
all rights reserved
Projected Sales Forecast
Products and Services Assumptions % Month 1 Month 2 Month 3 Month 4 Month 5 Month 6 Month 7 Month 8 Month 9 Month 10 Month 11 Month 12 Totals
Product/Service A
Price Per Unit 43.00$ 100.00%
Variable Cost Per Unit 37.00$ 86.05%
Gross Margin Per Unit 6.00$ 13.95%
Projected Unit Sales
Seasonality Factor 2.34% 9.37% 5.85% 11.12% 7.38% 6.44% 5.85% 7.61% 8.20% 8.20% 12.88% 14.75% 100.00%
Year One 2,000 8,000 5,000 9,500 6,300 5,500 5,000 6,500 7,000 7,000 11,000 12,600 85,400
Year Two Growth 10.00% 2,200 8,800 5,500 10,450 6,930 6,050 5,500 7,150 7,700 7,700 12,100 13,860 93,940
Year Three Growth 10.00% 2,420 9,680 6,050 11,495 7,623 6,655 6,050 7,865 8,470 8,470 13,310 15,246 103,334
Fixed Expense Allocation 50.00%
Projected Revenue 3,672,200$
Variable Costs 3,159,800
Gross Margin 512,400
Fixed Expenses 92,780
Profit 419,620 11.43%
Breakeven Sales Revenue 664,922.36$
Breakeven Sales Units 15,463
Antoine Zeidan Business Foundations Capstone
Page 37 of 49 ©AntoineZeidan2015
all rights reserved
Projected Income Statement - Year One
Month 1 Month 2 Month 3 Month 4 Month 5 Month 6 Month 7 Month 8 Month 9 Month 10 Month 11 Month 12 Totals
Income
Product/Service A 86,000 344,000 215,000 408,500 270,900 236,500 215,000 279,500 301,000 301,000 473,000 541,800 3,672,200
Product/Service B - - - - - - - - - - - - -
-
-
Total Income 86,000 344,000 215,000 408,500 270,900 236,500 215,000 279,500 301,000 301,000 473,000 541,800 3,672,200
Cost of Sales
Product/Service A 74,000 296,000 185,000 351,500 233,100 203,500 185,000 240,500 259,000 259,000 407,000 466,200 3,159,800
Product/Service B - - - - - - - - - - - - -
-
-
Total Cost of Sales 74,000 296,000 185,000 351,500 233,100 203,500 185,000 240,500 259,000 259,000 407,000 466,200 3,159,800
Gross Margin 12,000 48,000 30,000 57,000 37,800 33,000 30,000 39,000 42,000 42,000 66,000 75,600 512,400
Total Salary and Wages 24,125 24,125 24,125 24,125 24,125 24,125 24,125 24,125 24,125 24,125 24,125 24,125 289,505
Fixed Business Expenses
Advertising 6,000 6,000 6,000 6,000 6,000 6,000 6,000 6,000 6,000 6,000 6,000 6,000 72,000
Car and Truck Expenses 4,000 4,000 4,000 4,000 4,000 4,000 4,000 4,000 4,000 4,000 4,000 4,000 48,000
Commissions and Fees - - - - - - - - - - - - -
Contract Labor 500 500 500 500 500 500 500 500 500 500 500 500 6,000
Credit Card and Bank Charges 500 500 500 500 500 500 500 500 500 500 500 500 6,000
Customer Discounts and Refunds - - - - - - - - - - - - -
Dues and Subscriptions - - - - - - - - - - - - -
Entertainment 100 100 100 100 100 100 100 100 100 100 100 100 1,200
Insurance (Liability and Property) - - - - - - - - - - - - -
Internet 100 100 100 100 100 100 100 100 100 100 100 100 1,200
Legal and Professional Fees 100 100 100 100 100 100 100 100 100 100 100 100 1,200
Office Expenses 300 300 300 300 300 300 300 300 300 300 300 300 3,600
Postage and Delivery - - - - - - - - - - - - -
Rent (on business property) 2,000 2,000 2,000 2,000 2,000 2,000 2,000 2,000 2,000 2,000 2,000 2,000 24,000
Rent of Vehicles and Equipment - - - - - - - - - - - - -
Repairs and Maintenance 300 300 300 300 300 300 300 300 300 300 300 300 3,600
Supplies - - - - - - - - - - - - -
Telephone and Communications 300 300 300 300 300 300 300 300 300 300 300 300 3,600
Travel - - - - - - - - - - - - -
Utilities 200 200 200 200 200 200 200 200 200 200 200 200 2,400
Total Fixed Business Expenses 14,400 14,400 14,400 14,400 14,400 14,400 14,400 14,400 14,400 14,400 14,400 14,400 172,800
Total Other Expenses 1,936 2,060 2,060 2,060 2,060 2,060 2,060 2,060 2,060 2,060 2,060 2,060 24,593
Net Income (28,461) 7,415 (10,585) 16,415 (2,785) (7,585) (10,585) (1,585) 1,415 1,415 25,415 35,015 25,502
Antoine Zeidan Business Foundations Capstone
Page 38 of 49 ©AntoineZeidan2015
all rights reserved
Projected Cash Flow Statement - Year One
Month 1 Month 2 Month 3 Month 4 Month 5 Month 6 Month 7 Month 8 Month 9 Month 10 Month 11 Month 12 Totals
Beginning Cash Balance 20,000 10,000 19,328 10,656 28,984 28,112 22,440 13,768 14,096 17,424 20,752 48,080
Cash Inflows
Income from Sales 86,000 344,000 215,000 408,500 270,900 236,500 215,000 279,500 301,000 301,000 473,000 541,800 3,672,200
Accounts Receivable - - - - - - - - - - - - -
Total Cash Inflows 86,000 344,000 215,000 408,500 270,900 236,500 215,000 279,500 301,000 301,000 473,000 541,800 3,672,200
Cash Outflows
Investing Activities
New Capital Purchases - - - - - - - - - - - - -
Inventory Purchases - - - - - - - - - - - - -
Cost of Sales 74,000 296,000 185,000 351,500 233,100 203,500 185,000 240,500 259,000 259,000 407,000 466,200 3,159,800
Operating Activities
Salaries and Wages 24,125 24,125 24,125 24,125 24,125 24,125 24,125 24,125 24,125 24,125 24,125 24,125 289,505
Fixed Business Expenses 14,400 14,400 14,400 14,400 14,400 14,400 14,400 14,400 14,400 14,400 14,400 14,400 172,800
Taxes - - - - - - - - - - - - -
Financing Activities -
Loan Payments 22 22 22 22 22 22 22 22 22 22 22 22 270
Line of Credit Interest - 124 124 124 124 124 124 124 124 124 124 124 1,365
Line of Credit Repayments - - - - - - - - - - - - -
Dividends Paid - - - - - - - - - - - - -
Total Cash Outflows 112,548 334,672 223,672 390,172 271,772 242,172 223,672 279,172 297,672 297,672 445,672 504,872 3,623,740
Cash Flow (26,548) 9,328 (8,672) 18,328 (872) (5,672) (8,672) 328 3,328 3,328 27,328 36,928 48,460
Operating Cash Balance (6,548) 19,328 10,656 28,984 28,112 22,440 13,768 14,096 17,424 20,752 48,080 85,008
Line of Credit Drawdowns 16,548 - - - - - - - - - - - 16,548
Ending Cash Balance 10,000 19,328 10,656 28,984 28,112 22,440 13,768 14,096 17,424 20,752 48,080 85,008
Line of Credit Balance 16,548 16,548 16,548 16,548 16,548 16,548 16,548 16,548 16,548 16,548 16,548 16,548
Antoine Zeidan Business Foundations Capstone
Page 39 of 49 ©AntoineZeidan2015
all rights reserved
Balance sheet year 1
Base Period End of Year One
Assets
Current Assets
Cash 20,000 85,008
Accounts Receivable - -
Inventory - -
Prepaid Expenses 33,500 22,333
Other Current 2,000 1,333
Total Current Assets 55,500 108,675
Fixed Assets
Real Estate - -
Buildings 4,000 4,000
Leasehold Improvements 5,000 5,000
Equipment 6,000 6,000
Furniture and Fixtures 4,000 4,000
Vehicles 40,000 40,000
Other Fixed Assets 3,000 3,000
Total Fixed Assets 62,000 62,000
Less: Accumulated Depreciation - 11,171
Total Assets 117,500 159,503
Liabilities and Owner's Equity
Liabilities
Accounts Payable - -
Notes Payable - -
Mortgage Payable (2,500) (2,547)
Line of Credit Balance - 16,548
Total Liabilities (2,500) 14,001
Owner's Equity
Common Stock 120,000 120,000
Retained Earnings - 25,502
Dividends Dispersed - -
Total Owner's Equity 120,000 145,502
Total Liabilities and Owner's Equity 117,500 159,503
Statement Balances Statement Balances
Antoine Zeidan Business Foundations Capstone
Page 40 of 49 ©AntoineZeidan2015
all rights reserved
Year-end summary
Year One % Year Two % Year Three %
Income
Product/Service A 3,672,200 4,039,420 4,443,362
Product/Service B - - -
- - -
- - -
Total Income 3,672,200 100.00% 4,039,420 100.00% 4,443,362 100.00%
Cost of Sales
Product/Service A 3,159,800 3,475,780 3,823,358
Product/Service B - - -
- - -
- - -
Total Cost of Sales 3,159,800 86.05% 3,475,780 86.05% 3,823,358 86.05%
Gross Margin 512,400 13.95% 563,640 13.95% 620,004 13.95%
Total Salary and Wages 289,505 7.88% 298,057 7.38% 306,867 6.91%
Fixed Business Expenses
Advertising 72,000 74,160 76,385
Car and Truck Expenses 48,000 49,440 50,923
Commissions and Fees - - -
Contract Labor 6,000 6,180 6,365
Credit Card and Bank Charges 6,000 6,180 6,365
Customer Discounts and Refunds - - -
Dues and Subscriptions - - -
Entertainment 1,200 1,236 1,273
Insurance (Liability and Property) - - -
Internet 1,200 1,236 1,273
Legal and Professional Fees 1,200 1,236 1,273
Office Expenses 3,600 3,708 3,819
Postage and Delivery - - -
Rent (on business property) 24,000 24,720 25,462
Rent of Vehicles and Equipment - - -
Repairs and Maintenance 3,600 3,708 3,819
Supplies - - -
Telephone and Communications 3,600 3,708 3,819
Travel - - -
Utilities 2,400 2,472 2,546
Total Fixed Business Expenses 172,800 4.71% 177,984 4.41% 183,324 4.13%
Total Other Expenses 24,593 0.67% 24,713 0.61% 24,708 0.56%
Net Income 25,502 0.69% 62,886 1.56% 105,106 2.37%
Antoine Zeidan Business Foundations Capstone
Page 41 of 49 ©AntoineZeidan2015
all rights reserved
Breakevenanalysis
NPV
NPV FOR THE NEXT 3 YEARS
annual discount rate 5%
initial investment $ (117,500)
1st year return $ 25,502
2nd year return $ 62,886
3rd year return $ 105,106
NPV $52,020.56
Breakeven Analysis Dollars Percent
Annual Sales Revenue 3,672,200$ 100.00%
Cost of Sales 3,159,800 86.05%
Gross Margin 512,400 13.95%
Salaries and Wages 289,505
Fixed Operating Expenses 185,560
Total Fixed Business Expenses 475,064
Breakeven Sales Calculation 475,064
13.95%
Breakeven Sales in Dollars 3,404,628$
Antoine Zeidan Business Foundations Capstone
Page 42 of 49 ©AntoineZeidan2015
all rights reserved
Integration & Evaluation
Antoine Zeidan Business Foundations Capstone
Page 43 of 49 ©AntoineZeidan2015
all rights reserved
Timetable of Activities
Antoine Zeidan Business Foundations Capstone
Page 44 of 49 ©AntoineZeidan2015
all rights reserved
Evaluation
Success evaluation
I will evaluate the overall business plan and process (customer satisfaction, life time customer, lead time, process time,
number of active buyer, number of active sellers, payment, variable cost, and revenue paymentsystemsecurity.)
 I should determine the goals for the business using the SMARTgoal method
 Review my business plan
 Study the income statement on a quarterly basis (comparing for the sales, expenses, cost, revenue ….)
 Evaluate the success of my business strategic plan by surveying my customers, employees and business connections
 I will track the results of my advertising and promotional plan using tracking services offered by the company placing my
ads
Antoine Zeidan Business Foundations Capstone
Page 45 of 49 ©AntoineZeidan2015
all rights reserved
Criteria and data to be used for evaluation:
•
Usability:
1. Efficiency (time behavior, purchase process, page generation
speed…)
2. User friendliness (business rules availability, accessibility)
3. Navigability (absence of navigation error, browsers
independence…)
4. Maintainability (extensibility, stability…)
5. Technology suitability (appropriateness environment, tech
infrastructure suitability…)
6. Reusability (component based development, modularity…)
7. Implementation feasibility
8. Profitability (lucrative, market harmony, trust…)
9. Involvementcapacity (attractiveness, client profile
identification, simulation…)
Conceptual reliability:
1. Functionality (accuracy, client support,
flexibility …)
2. Security (payment systemsecurity,
confidentiality …)
3. Reliability (maturity, fault tolerance…)
4. Integrity (data integrity, robustness…)
5. Fidelity (correctness, necessity…)
6. Content adequacy (update content,
intelligibility…)
Representation reliability:
1. Readability (languagecorrectness ,clarity,
abstraction uniformity)
2. Standard conformance(interfacestandards…)
3. Easy of manipulation (up-to-dateability to trace)
Antoine Zeidan Business Foundations Capstone
Page 46 of 49 ©AntoineZeidan2015
all rights reserved
Scenarios for failure
Please carefully consider the following risk factors. If any of the following risks occur, our business, financialcondition,
operating results, and cash flows could be materially adversely affected. In addition, the currentglobal economic climate
amplifies many of these risks.
 we may experience significant fluctuations inour operating results andgrowthrate
We base our expense levels and assetplans on sales estimates. A important portion of our expenses and investments is fixed,
and we may not be able to adjustour costs quickly enough if our sales are less than expected.
 our sales and operating resultswill alsovary for many other reasons listedbelow:
o Our ability to attract customer , and satisfy our customer demand
o our ability to retain and expand our network of sellers;
o timing, effectiveness, and costs of expansion and upgrades of our systems and infrastructure;
o changes in usage or adoption rates of the Internet, E-commerce
 If we do not successfully optimizeandoperate our services, our businesscouldbe damaged
 the seasonality of our business places increasedstress onour operations
 Snapdeal will Have ForeignExchange Risk
But all these risks scenarios listed above and all other risks will be nil if the management take care of the business fromthe first
day and solve every problem day per day and take all the feedback in a constructiveway.
Main idea to avoid these scenariosof failure:
 validate the product/service ideawithcustomers
 understandthe importance of the team
 be aggressive
 keepyour eyes onthe financials
 sustaina long-termvision
 to continue tobuild the business
 continuous improvement
Antoine Zeidan Business Foundations Capstone
Page 47 of 49 ©AntoineZeidan2015
all rights reserved
Reference
http://www.bplans.com/E-commerce_start-up_business_plan/executive_summary_fc.php
http://countrymeters.info/en/Lebanon
http://www.snapdeal.com/page/SDPLUS#bcrumbLabelId:175
http://stpstrategy.blogspot.com/2012/12/stp-snapdeal.html
http://www.quora.com/What-are-the-delivery-models-for-Flipkart-Snapdeal-Infibeam-Jabong-Tradus-Shopclues-Junglee-and-other-such-companies
http://www.escwa.un.org/popin/members/lebanon.pdf
http://www.marketingdonut.co.uk/marketing/online-marketing/E-commerce
http://blog.hubspot.com/marketing/online-buyer-behavior-data
http://www.campaignindia.in/Video/394070,snapdeal-strikes-emotional-chord-with-8216dil-ki-deal8217.aspx
http://blog.crazyegg.com/2012/06/20/reasons-people-buy-products-online/
http://www.shopify.com/blog/16692816-5-brand-strategies-to-uniquely-position-your-E-commerce-business-above-the-competition
http://www.hindustantimes.com/entertainment/gul-on-discount/article1-661554.aspx
http://www.marsdd.com/mars-library/how-to-estimate-market-size-business-and-marketing-planning-for-startups/
http://investinlebanon.gov.lb/en/sectors_in_focus/information_technology
http://www.slideshare.net/SMWBEIRUT/E-commerce-challenging-the-lebanese-economy
http://www.oecd.org/cfe/smes/2011580.pdf
https://www.preplounge.com/en/bootcamp.php/case-cracking-toolbox/market-entry
https://en.wikipedia.org/wiki/Search_engine_optimization
http://www.marketingmo.com/strategic-planning/how-to-develop-your-distribution-channels/
https://www.ometria.com/blog/competitor-analysis-E-commerce
http://www.snapdeal.com/
http://www.peterindia.net/E-businessOverview.html
http://developer.ebay.com/devzone/product/Concepts/ProductAPIGuide.html
http://www.alibabagroup.com/en/about/businesses
http://www.nextbigwhat.com/snapdeal-safeship-fulfillment-service-297/
http://indianexpress.com/article/business/companies/to-attract-sellers-snapdeal-to-open-fulfilment-centres-in-15-more-cities/
Antoine Zeidan Business Foundations Capstone
Page 48 of 49 ©AntoineZeidan2015
all rights reserved
http://recode.net/2014/08/13/amazons-big-indian-rival-is-proof-that-mobile-shopping-is-taking-over/
http://compare.buyhatke.com/products/DISTRIBUTION-CHANNELS-UNDERSTANDING
http://www.statista.com/outlook
http://stpstrategy.blogspot.com/2012/12/stp-snapdeal.html
https://www.crunchbase.com/organization/snapdeal
http://ebusinesslebanon.net/premium/article.php?rid=117
http://press.ihs.com/press-release/technology/global-digital-content-spend-rockets-57-billion-2013-app-annie-ihs-2013-dig
www.bankmed.com.lb
http://venturewell.org/wp-content/uploads/Educators-Guide-Final-w-cover-PDF.pdf
http://middleeast.about.com/od/humanrightsdemocracy/tp/Current-Situation-In-The-Middle-East.htm
http://www.businesstoday.in/magazine/features/snapdeal-flipkart-alibabacom-kunal-bahl-rohit-bansal/story/208582.html
http://techcrunch.com/2015/08/03/snap-to-it/
http://www.theguardian.com/football/2015/apr/01/img-premier-league-global-brand
https://hbr.org/2011/12/dont-let-your-supply-chain-control-your-business
http://knowledge.wharton.upenn.edu/article/how-snapdeal-is-connecting-dots-between-supply-and-demand-in-india/
http://www.kpcb.com/internet-trends
Antoine Zeidan Business Foundations Capstone
Page 49 of 49 ©AntoineZeidan2015
all rights reserved
Thank you for your time
Antoine Zeidan
antoinezeidan@hotmail.com

Business foundations capstone-

  • 1.
    Business Foundations Capstone: Snapdealoutside India Antoine Zeidan 9/10/2015
  • 2.
    Antoine Zeidan BusinessFoundations Capstone Page 2 of 49 ©AntoineZeidan2015 all rights reserved Executive summary
  • 3.
    Antoine Zeidan BusinessFoundations Capstone Page 3 of 49 ©AntoineZeidan2015 all rights reserved Summary This study is to assess and segmentthe Lebanesemarket and its demand in relation to E-commercetrends. Snapdeal can catch the opportunity to open a new market in Lebanon- Middle East. Many foreign entrepreneurs say that Lebanon is a “land of promise” for companies wishing to do business .in the next step we will study the opportunity to open or to extend in the entire Middle East region especial in Egyptand Dubai. Snapdeal Lebanon is a new sister company for Snapdealin India owned by Mr. Kunal Bahl. Snapdeal Lebanon will be reporting directly to the top management of Snapdeal in India. Snapdeal Lebanon is an E-commercestartup company will help customers buy anything, anytime, anywhereatthe lowestcost and it will introducea wide variety of products, ata very low price with greatpromotion. The main markettarget for this new company is the Millennials (age 21-34) and the overhaulmarket is very promising. In this below study you will see that this business in this geographic area is very profitablewith a yearly growth around 100% on the net profit.
  • 4.
    Antoine Zeidan BusinessFoundations Capstone Page 4 of 49 ©AntoineZeidan2015 all rights reserved Contents Executive summary................................................................................................................................................................2 Summary.............................................................................................................................................................................3 Situational Analysis................................................................................................................................................................6 Product and service.............................................................................................................................................................7 External Environment..........................................................................................................................................................8 Nature and extent of demand..................................................................................................................................................................................... 9 Industry structure (entry/exit barriers)..................................................................................................................................................................... 10 Industry structure – Competition.............................................................................................................................................................................. 11 Marketing Channels .................................................................................................................................................................................................. 12 Internal Environment.........................................................................................................................................................13 Resources .................................................................................................................................................................................................................. 13 Brand diagnosis......................................................................................................................................................................................................... 14 Problem definition & Critical Factors........................................................................................................................................................................ 16 Segmentation, Targeting & Positioning ................................................................................................................................18 Market Analysis & Segmentation........................................................................................................................................19 Who is/are the market? ............................................................................................................................................................................................ 19 Target audience......................................................................................................................................................................................................... 22 Proposed brand positioning ...................................................................................................................................................................................... 23 Communication objective ......................................................................................................................................................................................... 25 Operation plan.....................................................................................................................................................................26
  • 5.
    Antoine Zeidan BusinessFoundations Capstone Page 5 of 49 ©AntoineZeidan2015 all rights reserved Plan for the new line..........................................................................................................................................................27 Financial plan.......................................................................................................................................................................31 Estimate of costs and revenue for the new line...................................................................................................................32 Required Start-Up Funds........................................................................................................................................................................................... 33 Salaries and Wages.................................................................................................................................................................................................... 34 Fixed Operating Expenses......................................................................................................................................................................................... 35 Projected Sales Forecast........................................................................................................................................................................................... 36 Projected Income Statement - Year One .................................................................................................................................................................. 37 Projected Cash Flow Statement - Year One.............................................................................................................................................................. 38 Balance sheet year 1................................................................................................................................................................................................. 39 Year-end summary .................................................................................................................................................................................................... 40 Breakeven analysis.................................................................................................................................................................................................... 41 Integration & Evaluation......................................................................................................................................................42 Timetable of Activities .......................................................................................................................................................43 Evaluation .........................................................................................................................................................................44 Success evaluation .................................................................................................................................................................................................... 44 Criteria and data to be used for evaluation:............................................................................................................................................................. 45 Scenarios for failure .................................................................................................................................................................................................. 46 Reference ............................................................................................................................................................................47
  • 6.
    Antoine Zeidan BusinessFoundations Capstone Page 6 of 49 ©AntoineZeidan2015 all rights reserved Situational Analysis
  • 7.
    Antoine Zeidan BusinessFoundations Capstone Page 7 of 49 ©AntoineZeidan2015 all rights reserved Product and service E-commerce definition: Electronic commerce(E-commerce) includes using computer networks for trading goods and services. Supply chain management, electronic data interchange(EDI), inventorymanagementsystems, onlinetransaction processing, and automated data collection areall part of the E-commerce. Snapdeal: Snapdeal is an online market place in New Delhi, India. The company was started by, a Wharton graduateas partof the dual degree M&T Engineering and Business programatPenn, and Rohit Bansal, an alumnus of IITDelhiin February 2010 .Snapdeal grew froma platformof daily deals in February 2010 to an online marketplace in September 2011. Itis now considered to be one of the biggestonline marketplaces in India which offers a diversity of 10 million products from100,000 suppliersand shipped to over 5,000 town and city in India. Product & service: Snapdeal Lebanon will help customers buy anything, anytime, anywhereatthe lowestcost. Snapdealwill introduce a wide variety of products, at a very low price with promotion, across categories like digital goods, Mobiles, Electronics, Fashion accessories, Appareland Footwear, Kids, Homeand Kitchen, Sports, Books; and services like Restaurants, hotels Spas & Entertainment amongstothers.
  • 8.
    Antoine Zeidan BusinessFoundations Capstone Page 8 of 49 ©AntoineZeidan2015 all rights reserved External Environment In a world fastbecoming more and more digitalized companies havefound themselves forced to follow the trend and to be up to date with all changes in communication and internet technology. There are some external environment factors affecting positively/negatively the online E-commerce in Lebanon. Economic • The poverty rate in Lebanon has been declining (+) • Positive GDP growth rate in Lebanon (+) • Low GDP per capita(-) • high cost of electronics especially the smartphone and desktop(+) • Low tax rate(+) • low cost of internet(+) • high marketing cost (-) • high cost of transportation and shipping (-) • in the near future,Lebanon will start to extract oil from the sea(+) Social • Lebanon experienced a high rate of population growth(+) • Social culture moving towards online payment(+) • WhatsApp, Facebook ,LinkedIn , twitter … are spreading in all the region (communication via mobiles) (+) • High skilled people (+) Political • political instability in the region (-) • War is negatively affecting all the countries in the region (-) • with the latest conflict in Syria, the Middle East is more violent, volatile and complex than ever (-) Legal • increased regulation and awareness especially for intellectual property(+) • Lebanon is developing a lot of regulation sin order to protect the internet and the online commercial operations (+) • All the banks make transactions through the internet which demonstrate that the internet payment is secured (+) • Not all the goods are allowed to enter the Lebanese market (-) Technological • the online service increased customer satisfaction. (+) • 4G connection is covering 88 % from the Lebanese territory(+) • 76% from all the population are using a smartphone + 3G(+) • Internet user growth(+) • Smartphone subscription growth(+)
  • 9.
    Antoine Zeidan BusinessFoundations Capstone Page 9 of 49 ©AntoineZeidan2015 all rights reserved Nature and extent of demand During 2015, Lebanon population is estimated to increaseby 10,876 peopleand reach 5,868,233 in the beginning of 2016. The natural increaseis expected to be positive. Around 87% fromthis population between 15 -64 are using smartphone, laptop and desktop (at least one of them) E-commerce ventures are widely spread across various segments in Lebanon. Online presence is seen in the categories of Fashion and Accessories, Electronics, Ticketing (Airline, Concerts), Books, Daily Deals, Classified Ads, and Online Retail. Below is the percentage of factors that affect the elasticity of demand for goods in Lebanon:
  • 10.
    Antoine Zeidan BusinessFoundations Capstone Page 10 of 49 ©AntoineZeidan2015 all rights reserved Industry structure (entry/exit barriers) Lebanon has not yet seen its own Amazon or E-bay but numerous E-commerce websites havepopped-up in Lebanon over the past few years. With only 30% of internet users actually shopping online in Lebanon as opposed to 45% globally, E-commerce websites have been created in various segments. Five forces analysis show thatthere are low barrier of entry to the E-commercein Lebanon with a low costof market penetration. The Lebanese governmentcreated rules and regulation for the online shopping and the Banks have played a major role in raising awareness towards e-purchases. In fact, ensuring thesafety of online purchases requires the issuing bank to guarantee that the customer will be covered in caseof fraud on his card. But the regulatory barriers in the Lebanese E-commerce market are lower as compared to moremature markets. Moreover, there are some people in Lebanon with no internet access; or they prevent using it due to the high internet cost. The high cost of the shipping package inside Lebanon is negatively affects the E-commerce. There is a high competition between the main E-commerce companies’ leader AliExpress, MarkaVIP and Makhsoom. However, the Lebanesecompanies are aiming to continue their focus on expanding sellers and product variety on their platforms, innovating on multiple customers touch points, and providing unified and rapid delivery services in order to compete with the international entities. With these E-commercecompanies experimenting with different ways to attract customers and increase online traffic, competition is expected to continue
  • 11.
    Antoine Zeidan BusinessFoundations Capstone Page 11 of 49 ©AntoineZeidan2015 all rights reserved Industry structure – Competition Three of the mostprojecting E-commerce companies in the Lebanese market today are AliExpress, MarkaVIPand Makhsoom. They operate in homogenous, complementary and parallel verticals but providecharacteristic user experiences. The competition between these companies is very high in the market. Snapdeal itself will be the quality control. Alibaba, MarkaVIP and Makhsoomdidn’thavea distribution channel for the goods so they didn’t have a quality control on the goods delivered to the customer. Snapdeal haveits own distribution goods channels with a quality controlon the goods beforereaching the customer.by this manner Snapdealwill havean edge on other company and it will gain the customer satisfaction. Although Lebanon is facing a financial problem, but the Lebanese people loves the high brand (high quality) so the price is playing a major role in the shopping. Savvy savers arealways on the hunt to find the lowestprices. These global shoppers believe they get the best prices online (60%), and they find deals that arebetter than those offered in the store
  • 12.
    Antoine Zeidan BusinessFoundations Capstone Page 12 of 49 ©AntoineZeidan2015 all rights reserved Marketing Channels Every company has its own marketing strategy but the common side is that all leaders and local companies focus on the email marketing, social media and SEO (Search Engine Optimization). SEO is almost universally used by E-commerce companies In the region’s airline market, SEO is given top priority, alongside socialmedia, email marketing, and offline marketing channels, making it more important than content marketing. It’s a similar casewith the E-commerceindustry, whereSEO, email marketing and social media are the 3 top marketing channels. Email marketing is one of the only channels (direct mail comes to mind as well) that forces a decision. To paraphrasea famous Apple ad, customers can glorify or vilify (delete or unsubscribe) emails. Aboutthe only thing they can't do is ignoring emails. As long as your email earns its way into the inbox, customers haveto make a decision on whatto do with it. Emails also have among the shortestlead times of any channel, so marketers can useit to rapidly respond to events (including real-time marketing) and it provides responseon customer performancewhether through A/B testing or simple analytics reviews.
  • 13.
    Antoine Zeidan BusinessFoundations Capstone Page 13 of 49 ©AntoineZeidan2015 all rights reserved Internal Environment Resources While the growth in E-commerce excites entrepreneurs, CEO and financial investors alike, someserious challenges are beginning to consider down on the sector. According to the OECD, measuring the E-commerce industry mustgo through the evaluation of three key elements: 1. E-commerce readiness measured by thetelecommunications infrastructureas a whole. 2. E-commerce intensity measured by theintensity and frequency of internet use as well as the internet penetration rate. 3. E-commerce impact measured by the effects on a firm’s performanceand the perceived benefits of E-commerce. Two steps can preparean organization for an overseas effort. First, an international marketing plan must be developed, and second, the organization must determine how it will enter the new market. Therefor all the managers should participate in the decision to see if they can go overseas. International marketing plan The marketing manager ( Mr. Sandeep Komaravelly ) , research & development ,Business Strategy (Mr. Abhishek Passi) can help us to study the marketopportunity ,its readiness and intensity, in Lebanon and Middle East (telecommunication infrastructure, internet penetration, mobile penetration… etc. ) and I’msurethat they will agree with me that there is a market opportunity in Lebanon. Organizationcapacity and strategy After getting the approvalof the COO (Mr. Rohit Bansal) that the company is ready and has the capacity to serve foreign market (outsideIndia) mainly on the ITside. For surethe financial manager should make a projection regarding the total cost +expenses vs. the expected revenue and evaluate the opportunity cost and risk in order to evaluate the impact on the company. After this; a strategy and timeline should be set by all the managers and top management to enter the market.
  • 14.
    Antoine Zeidan BusinessFoundations Capstone Page 14 of 49 ©AntoineZeidan2015 all rights reserved Brand diagnosis Brand positioning Snapdeal is currently positioned as best advertising and discount podiumin the online Indian market. For productand service providers it acts as a good advertising platformand for consumers it acts as a low price online market. Snapdeal has announced the launch of its new brand campaign, for India, ‘DilKi Deal’ featuring actor Aamir Khan. Conceptualized by Leo Burnett, this campaign marks a shiftfromSnapdeal’s earlier communication around the value a consumer derives by shopping on the platform. The brand is now positioning itself to build an emotional connects with customers. Pricing and promotion strategy Snapdeal is trying to reposition itself with better focus on quality. All the products showcased on the websiteare genuine. Each and every productis quality checked beforebeing delivered to the customers. Like Amazon, Snapdealalso finances part or full discounts given by most of its sellers. Snapdeal pays sellers by Real Time Gross payment, a formof Internetbanking, or by check. Snapdeal refers to the discounts as “promotionalexpenses”. During Snapdeal’s recent buy One, Get One promotionaloffer, sellers were paid for both products by Snapdeal, which charged its charge fee only on one item.
  • 15.
    Antoine Zeidan BusinessFoundations Capstone Page 15 of 49 ©AntoineZeidan2015 all rights reserved Distribution strategy Snapdeal has also started using warehouses for someof its merchants who have high volumes and not enough of their own space. With multiple choices of online marketplaces available for sellers, Snapdealhas taken another step to attract more of them by announcing its fulfillment servicelabelled with a title called ‘SafeShip’ Sellers can avail this servicein two ways. Firstly, by shipping the productto customers through Snapdeal’s logistics partners and secondly, by routing the order through Snapdeal’s fulfillment centers and then ship it to the customer. Both sellers and logistics providers havebeen able to save'up to one third' of the cost of shipment by using the Safe-Ship platform. Additional feature of SafeShip includes 100% track ability for sellers to ship and track their products across India. Italso handles pre-shipmentverification, returns/replacement/refunds processing and productquality control.
  • 16.
    Antoine Zeidan BusinessFoundations Capstone Page 16 of 49 ©AntoineZeidan2015 all rights reserved Problem definition & Critical Factors Factor within theorganization that help my proposal: Snapdeal has a very good and open environment, it is a very collaborative environment wherethey all share knowledgeand try to help each other as much as they can. Everyonehas a sense of urgency to get things done in a fastand right way. The employees of Snapdeal are very skilled, adaptable to changing, sprightly, creativeand ready to take any kind of challenges. Kunal Bahl, co-founder of Snapdeal.com, said his is not an online retail company but a softwarefirmthat merely enables other retailers and small & medium enterprises to sell products through its platform. "We are an ITcompany and we are a software company," said Bahl in an interview. "Weare not an E-commercecompany. We are an enabler.” The core values of Snapdeal are an integral parts of the success story. INNOVATION, CHANGE, OPENNESS, OWNERSHIP, HONESTY (Snapdeal’s values) willleads to a new marketwith a high growth Therefore Snapdeal’s strategy &vision lead to expend its territory to new countries such as Lebanon.
  • 17.
    Antoine Zeidan BusinessFoundations Capstone Page 17 of 49 ©AntoineZeidan2015 all rights reserved Factorswithin theorganization that may hinder my proposal Lebanon and India are two countries separated by a big geography distance. Every country has its own time zone, government regulations, tax laws, and infrastructuremainly telecommunication. Furthermore, there exist cultural differences between India and Lebanon. For example, in India it is preferable to have standing personalrelationships prior to doing business; Whereas Lebanon is eager for foreign investment. Therefore, if we didn’t give both teams (in India and Lebanon) the desirable training, the company will face a wrong managementand tension between the two teams. A very deep data is required to be collected fromthe seller, ITplatform, returns and customer satisfaction in order to do ranking of the seller. The ranking will drivethe buyer to the best seller on Snapdeal platform.by this manner we will achieve a customer satisfaction with a long relationship. The payment security is a phobia spreading the online buyers. Snapdeal should continuously improvethe payment security systemon the platform.
  • 18.
    Antoine Zeidan BusinessFoundations Capstone Page 18 of 49 ©AntoineZeidan2015 all rights reserved Segmentation, Targeting & Positioning
  • 19.
    Antoine Zeidan BusinessFoundations Capstone Page 19 of 49 ©AntoineZeidan2015 all rights reserved Market Analysis & Segmentation Who is/are the market? In Lebanon, commonly spoken languages in Lebanon include LebaneseArabic, French and English but English is increasingly used in science and business interactions Lebanon is the most religiously diverse country in the Middle East. As of 2014 the CIA World Fact book estimates the following: Muslim 54% Christian 40.5% ,Druze5.6%, very smallnumbers of Jews, Baha'is, Buddhists, and Hindus and Mormons. Demographics of Lebanon Population 5,882,562 Age structure Growth rate 0.98% (2014 est.) (166) 0–14 years 23.2% Birth rate 14.8 births/1,000 population (2014 est.) 15–64 years 68.3% Death rate 4.95 deaths/1,000 population (2014 est.) 65 and over 9% Life expectancy 77.22 years (2014 est.) Sex ratio • male 76.03 years (2014 est.) At birth 1.06 male(s)/female (2014 est.) • female 78.46 years (2014 est.) Under 15 1.05 male(s)/female (2014 est.) Fertility rate 1.74 children born/woman (SRS 2014) 15–64 years 1.03 male(s)/female (2014 est.) Infant mortality rate 7.98 deaths/1,000 live births (2014 est.) 65 and over 0.86 male(s)/female (2014 est.)
  • 20.
    Antoine Zeidan BusinessFoundations Capstone Page 20 of 49 ©AntoineZeidan2015 all rights reserved E-commerce ventures are widely spread across various segments in Lebanon. Online presence is seen in the categories of Fashion and Accessories, Food & Beverage, Electronics, Ticketing (Airline, Concerts, hotels, restaurant…), Books, Daily Deals, Classified Ads, and Online Retail. IPSOS statistics show thatLebaneseuse E-commerce the most for e-banking services. Thebiggest E-commerce usagerate of 50% is attributed to money transfer while26% goes to paying bills and 24% is attributed to online booking of airline tickets ,hotels, spa and restaurant.
  • 21.
    Antoine Zeidan BusinessFoundations Capstone Page 21 of 49 ©AntoineZeidan2015 all rights reserved Computers are the favored device for online browsing and buying among respondents in all regions (60% in Lebanon using computer to browseand buy), but mobile phones area close second pick for respondents in Lebanon. 60% in Lebanon are using computer to browseand buy online, 55% areusing Mobile phone, 38 % are using tablet. Online shopping will become a necessity for most of the people in the world. You can easily compare price, features, function, and get the latest updates of any products justby your mouse! A better price is one of the main reasons that online shopping has taken off. The simple fact that the middle men are cut out of the delivery chain leads to a reduction in the costand thus the final price of the product.
  • 22.
    Antoine Zeidan BusinessFoundations Capstone Page 22 of 49 ©AntoineZeidan2015 all rights reserved Target audience Millennials (age 21-34) area wanted demographic for marketers in just aboutany industry, and E-commerceis no exception. This age segment has grown up in the digital period, so this comes as no surprise. Butwhile Millennials comprisemore than half of respondents (53%) who plan to make an online purchaseacross every productcategory in the study, older generations representa sizeable 30% share, too. The Millennials category shops more than the remaining population. Peer gravity, rising aspirations with career growth, fashion and trends encouragethis segment to shop morethan any other category and Lebanon, therefore, clearly enjoys a demographic dividend that favors the growth of E-commercereaching older age segments, however, is much more disjointed territory than with their younger counterparts. As expected, the older the age, the greater their drop in online shopping.
  • 23.
    Antoine Zeidan BusinessFoundations Capstone Page 23 of 49 ©AntoineZeidan2015 all rights reserved Proposed brand positioning Only few people who areinvolved in the digital marketing and E-commerce in Lebanon know little things about Snapdeal, mainly they know moreabout the CEO KunalBahl. Therefore, my first step is to introduceSnapdeal to the Lebanesepeople in an emotional way; firstof all I will introduce a customized logo for this purpose. Missionof Snapdeal in Lebanon Our mission is to enhance customer serviceof online merchants, boosttheir customer retention and increase their sales. We striveto improvethe overallimage of the online merchantand therefore stimulate growth of online shopping. We put our efforts to increase customer satisfaction when consumers deal with retailers, to enhance the interaction process when retailers communicate with consumers, and to streamline the problem resolution order in all possible ways. Themission of Snapdeal in Lebanon will be targeting the millennials whomwant to buy a high quality of products and services in a very low price. (N.B. I mean quality not luxury) Problemthat will be solvedthroughSnapdeal The problem of E-commerce in Lebanon especially the multinational one is that the delivery time is big with a high cost of shipping without a quality check. Lebanon is missing E-commerce companies that provide digital goods (tickets, hotel booking, gamestore …) Standards that the customer will associate withSnapdeal The goal is to differentiate Snapdeal fromthe competitors, and give our customers a reason to purchasea productfrom Snapdeal by a high quality of product, low price and fast delivery. Using the brand’s productquality + delivery as a marketing tool is an extremely effective way to build brand loyalty. Nowadays, if the productyou’reselling is not built or designed with quality in mind, you won’tsee returning customers.
  • 24.
    Antoine Zeidan BusinessFoundations Capstone Page 24 of 49 ©AntoineZeidan2015 all rights reserved Here’s a Google Trend that shows how importantproduct quality is to consumers thesedays. This is a search for the term “buy it for life”. Brands are able to position themselves well in a busy online spaceby receiving in the spirit of giving back to their customers. No substancehow many sales you have for your E-commerce store, there’s always an opportunity to shareyour thankfulness with your customers. You’llwant to make surethat you take some time to go above and beyond to thank your customers for their time and business. For all the millennials (age 21-34) who want to buy a high quality product/service in the lowest price, Snapdeal is the best online platform because Snapdeal is here for you Branding statement:
  • 25.
    Antoine Zeidan BusinessFoundations Capstone Page 25 of 49 ©AntoineZeidan2015 all rights reserved Communication objective My communication objectives are:  hit my primary target audience “Millennials (age 21-34)” in order to introduce Snapdeal to them  change opinion regarding the online buying by explaining its benefits  build long customer relationship Marketing budget and effectiveness of media channels were the main considerations for determining the mix. We found that email marketing, social media (especially Facebook) and SEO met our objectives in Lebanon. We can advertiseon Facebook in a specific time for the primary audience and do somepromotion on some biggest online purchasing items rate on Snapdealplatform. We will advertisein the basketball playground becauseit’s the famous sportin Lebanon. Sponsor for a radio program during traffic on a radio channel targeting the millennials like “Radio one” will be a very good idea. We will usethe “4 Ps” (product, promotion, price, placement) they’rea key element in our entire marketing strategy — they help us to expand my goal and grow revenue. We will put full focus on the pricing and on the promotion becausethey are the key of mind when the customers choosethe product. Tagline Customized logo for Lebanon: The Cedar of Lebanon was important to various ancient civilizations. The trees were used by the Phoenicians for building commercial and military ships, as well as houses, palaces, and temples.
  • 26.
    Antoine Zeidan BusinessFoundations Capstone Page 26 of 49 ©AntoineZeidan2015 all rights reserved Operation plan
  • 27.
    Antoine Zeidan BusinessFoundations Capstone Page 27 of 49 ©AntoineZeidan2015 all rights reserved Plan for the new line Objective:  Deliver customer orders at the lowest possiblelead time and in a costefficient manner  Providecustomers with product visibility and tracking  Maintain Customer Loyalty To register on Snapdealplatform as a new buyer/seller, I will use the sameprocedures that are using now but for sure the location, Telephone number, bank number etc. will be related to Lebanon. Firstof all, we should add a feature on the Snapdealplatform that show only the sellers in Lebanon or who can ship to Lebanon. For goods: As a start, Snapdealdoesn’t need to have its own warehouses in Lebanon but it needs an office in Beirut capital of Lebanon. Seller –Snapdeal shipping partner -Buyer Itis mandatory, for the seller, to use the services of Snapdeal logistics to deliver the productto the customer. The seller has to keep the order filled and ready to ship. The Snapdeallogistics pick them up from the seller and deliver it to the customer. . Snapdeal logistics partner will add a chargeper trip, not order. This fee may increasedepending on the location and on the dimensions of the ordered product. (80% of the fees will be 3$ per trip). For digital goods: the customer makes the order ,pay online and then he will receive the digital goods (game video , ticket ,reservation)via an e-mail attachment or Snapdealmay providethe customers with a secured link where they can download the item. Meanwhile, the supplier will be notified and updated Since the economy of Lebanon is based on the tourismand service, we will make a great promotion in order to book a packageof airline “ticket + hotel reservation”.
  • 28.
    Antoine Zeidan BusinessFoundations Capstone Page 28 of 49 ©AntoineZeidan2015 all rights reserved Operation plan area: fromLebanon to Lebanon objective : Deliver customer orders in a good condition, at the lowest possiblelead time and in a cost efficient manner without an inventory Providecustomers with product visibility and tracking Maintain Customer Loyalty Human Resources: supply chain manager marketing manager supply chain assistant x2 marketing assistant call center operator x2 4 car drivers (for the shipping team) 3 motorcycledrivers ( for the shipping team ) 4 helpers ( for the shipping team) office: will be located in Beirut (This location will be very convenient to transportation ) equipment: 4 laptops + internet phone fax 4 shipping cars 3 motorcycles customer payment modes Debit/Credit Cards of all major banks Cash On Delivery (COD) (Ordernow and pay once you receive youritem) Bank deposit Snapdeal office (Give us a visitand pay directlyat our offices) process: Below you find the Process Flow
  • 29.
    Antoine Zeidan BusinessFoundations Capstone Page 29 of 49 ©AntoineZeidan2015 all rights reserved For goods:
  • 30.
    Antoine Zeidan BusinessFoundations Capstone Page 30 of 49 ©AntoineZeidan2015 all rights reserved For digital goods:
  • 31.
    Antoine Zeidan BusinessFoundations Capstone Page 31 of 49 ©AntoineZeidan2015 all rights reserved Financial plan
  • 32.
    Antoine Zeidan BusinessFoundations Capstone Page 32 of 49 ©AntoineZeidan2015 all rights reserved Estimate of costs and revenue for the new line Our primary sourceof revenue is the sale of a wide range of products and services to customers. Theproducts offered on our consumer-facing websites primarily include merchandiseand digital goods. Generally, we recognizegross revenuefromthe commission (on average 15%) on the selling price/items fromthe seller. We also offer other services such as publishing, digital content subscriptions, advertising, and cobranded creditcards. Our financial focus is on long-term, sustainablegrowth in free cash flow. Free cash flow is driven mainly by increasing operating income and efficiently managing working capital and cash capital expenditures. Increases in operating income mainly result fromthe increases in sales of products and services and proficiently managing our operating costs, partially offset by investments we make in longer-term strategic edges. On average every order cost 43$ in Lebanon therefor Snapdealshould earn 6 $ per each order, the demand is around 150,000 orders (item) per month (+ 3$ costof shipping per trip per customer) Below you will find all the finance study for the first3 year showing that the sales projection exceeds the projected breakeven sales level and that this business in Lebanon will gain a profit.
  • 33.
    Antoine Zeidan BusinessFoundations Capstone Page 33 of 49 ©AntoineZeidan2015 all rights reserved Required Start-Up Funds
  • 34.
    Antoine Zeidan BusinessFoundations Capstone Page 34 of 49 ©AntoineZeidan2015 all rights reserved Salaries and Wages Salaries and Related Expenses # Assumptions Wage Base Monthly Year One Year Two Year Three Percent Change 3.00% 3.00% Salaries and Wages Owner's Compensation 0 -$ - - - Salaries 9 12,000 144,000 148,320 152,770 Wages Full-Time Employees 9 10,530 126,360 130,151 134,055 Estimated Hours Per Week 45.00 Estimated Rate Per Hour 6.00$ Part-Time Employees 0 - - - - Estimated Hours Per Week 20.00 Estimated Rate Per Hour 9.00$ Independent Contractors - - - - Total Salaries and Wages 18 22,530 270,360 278,471 286,825 Payroll Taxes and Benefits Social Security 2.00% 102,000$ 451 5,407 5,569 5,736 Medicare 1.45% 327 3,920 4,038 4,159 Federal Unemployment Tax (FUTA) 0.80% 7,000$ 84 1,008 1,008 1,008 State Unemployment Tax (SUTA) 2.70% 7,000$ 284 3,402 3,402 3,402 Employee Pension Programs 0.00% - - - - Worker's Compensation 0.00% - - - - Employee Health Insurance 0.00% - - - - Other Employee Benefit Programs 2.00% 451 5,407 5,569 5,736 Total Payroll Taxes and Benefits 1,595 19,145 19,587 20,042 Total Salaries and Related Expenses 24,125 289,505 298,057 306,867
  • 35.
    Antoine Zeidan BusinessFoundations Capstone Page 35 of 49 ©AntoineZeidan2015 all rights reserved Fixed Operating Expenses Fixed Operating Expenses Monthly Year One Year Two Year Three Percent Change 3.00% 3.00% Expenses Advertising 6,000$ 72,000 74,160 76,385 Car and Truck Expenses 4,000 48,000 49,440 50,923 Commissions and Fees - - - - Contract Labor 500 6,000 6,180 6,365 Credit Card and Bank Charges 500 6,000 6,180 6,365 Customer Discounts and Refunds - - - - Dues and Subscriptions - - - - Entertainment 100 1,200 1,236 1,273 Insurance (Liability and Property) - - - - Internet 100 1,200 1,236 1,273 Legal and Professional Fees 100 1,200 1,236 1,273 Office Expenses 300 3,600 3,708 3,819 Postage and Delivery - - - - Rent (on business property) 2,000 24,000 24,720 25,462 Rent of Vehicles and Equipment - - - - Repairs and Maintenance 300 3,600 3,708 3,819 Supplies - - - - Telephone and Communications 300 3,600 3,708 3,819 Travel - - - - Utilities 200 2,400 2,472 2,546 Total Expenses 14,400 172,800 177,984 183,324 Other Expenses Depreciation 931 11,171 11,171 11,171 Interest Commercial Loan - - - - Commercial Mortgage 19 223 219 214 Line of Credit 114 1,365 - - Total Other Expenses 1,063 12,760 11,390 11,385 Total Fixed Operating Expenses 15,463 185,560 189,374 194,709
  • 36.
    Antoine Zeidan BusinessFoundations Capstone Page 36 of 49 ©AntoineZeidan2015 all rights reserved Projected Sales Forecast Products and Services Assumptions % Month 1 Month 2 Month 3 Month 4 Month 5 Month 6 Month 7 Month 8 Month 9 Month 10 Month 11 Month 12 Totals Product/Service A Price Per Unit 43.00$ 100.00% Variable Cost Per Unit 37.00$ 86.05% Gross Margin Per Unit 6.00$ 13.95% Projected Unit Sales Seasonality Factor 2.34% 9.37% 5.85% 11.12% 7.38% 6.44% 5.85% 7.61% 8.20% 8.20% 12.88% 14.75% 100.00% Year One 2,000 8,000 5,000 9,500 6,300 5,500 5,000 6,500 7,000 7,000 11,000 12,600 85,400 Year Two Growth 10.00% 2,200 8,800 5,500 10,450 6,930 6,050 5,500 7,150 7,700 7,700 12,100 13,860 93,940 Year Three Growth 10.00% 2,420 9,680 6,050 11,495 7,623 6,655 6,050 7,865 8,470 8,470 13,310 15,246 103,334 Fixed Expense Allocation 50.00% Projected Revenue 3,672,200$ Variable Costs 3,159,800 Gross Margin 512,400 Fixed Expenses 92,780 Profit 419,620 11.43% Breakeven Sales Revenue 664,922.36$ Breakeven Sales Units 15,463
  • 37.
    Antoine Zeidan BusinessFoundations Capstone Page 37 of 49 ©AntoineZeidan2015 all rights reserved Projected Income Statement - Year One Month 1 Month 2 Month 3 Month 4 Month 5 Month 6 Month 7 Month 8 Month 9 Month 10 Month 11 Month 12 Totals Income Product/Service A 86,000 344,000 215,000 408,500 270,900 236,500 215,000 279,500 301,000 301,000 473,000 541,800 3,672,200 Product/Service B - - - - - - - - - - - - - - - Total Income 86,000 344,000 215,000 408,500 270,900 236,500 215,000 279,500 301,000 301,000 473,000 541,800 3,672,200 Cost of Sales Product/Service A 74,000 296,000 185,000 351,500 233,100 203,500 185,000 240,500 259,000 259,000 407,000 466,200 3,159,800 Product/Service B - - - - - - - - - - - - - - - Total Cost of Sales 74,000 296,000 185,000 351,500 233,100 203,500 185,000 240,500 259,000 259,000 407,000 466,200 3,159,800 Gross Margin 12,000 48,000 30,000 57,000 37,800 33,000 30,000 39,000 42,000 42,000 66,000 75,600 512,400 Total Salary and Wages 24,125 24,125 24,125 24,125 24,125 24,125 24,125 24,125 24,125 24,125 24,125 24,125 289,505 Fixed Business Expenses Advertising 6,000 6,000 6,000 6,000 6,000 6,000 6,000 6,000 6,000 6,000 6,000 6,000 72,000 Car and Truck Expenses 4,000 4,000 4,000 4,000 4,000 4,000 4,000 4,000 4,000 4,000 4,000 4,000 48,000 Commissions and Fees - - - - - - - - - - - - - Contract Labor 500 500 500 500 500 500 500 500 500 500 500 500 6,000 Credit Card and Bank Charges 500 500 500 500 500 500 500 500 500 500 500 500 6,000 Customer Discounts and Refunds - - - - - - - - - - - - - Dues and Subscriptions - - - - - - - - - - - - - Entertainment 100 100 100 100 100 100 100 100 100 100 100 100 1,200 Insurance (Liability and Property) - - - - - - - - - - - - - Internet 100 100 100 100 100 100 100 100 100 100 100 100 1,200 Legal and Professional Fees 100 100 100 100 100 100 100 100 100 100 100 100 1,200 Office Expenses 300 300 300 300 300 300 300 300 300 300 300 300 3,600 Postage and Delivery - - - - - - - - - - - - - Rent (on business property) 2,000 2,000 2,000 2,000 2,000 2,000 2,000 2,000 2,000 2,000 2,000 2,000 24,000 Rent of Vehicles and Equipment - - - - - - - - - - - - - Repairs and Maintenance 300 300 300 300 300 300 300 300 300 300 300 300 3,600 Supplies - - - - - - - - - - - - - Telephone and Communications 300 300 300 300 300 300 300 300 300 300 300 300 3,600 Travel - - - - - - - - - - - - - Utilities 200 200 200 200 200 200 200 200 200 200 200 200 2,400 Total Fixed Business Expenses 14,400 14,400 14,400 14,400 14,400 14,400 14,400 14,400 14,400 14,400 14,400 14,400 172,800 Total Other Expenses 1,936 2,060 2,060 2,060 2,060 2,060 2,060 2,060 2,060 2,060 2,060 2,060 24,593 Net Income (28,461) 7,415 (10,585) 16,415 (2,785) (7,585) (10,585) (1,585) 1,415 1,415 25,415 35,015 25,502
  • 38.
    Antoine Zeidan BusinessFoundations Capstone Page 38 of 49 ©AntoineZeidan2015 all rights reserved Projected Cash Flow Statement - Year One Month 1 Month 2 Month 3 Month 4 Month 5 Month 6 Month 7 Month 8 Month 9 Month 10 Month 11 Month 12 Totals Beginning Cash Balance 20,000 10,000 19,328 10,656 28,984 28,112 22,440 13,768 14,096 17,424 20,752 48,080 Cash Inflows Income from Sales 86,000 344,000 215,000 408,500 270,900 236,500 215,000 279,500 301,000 301,000 473,000 541,800 3,672,200 Accounts Receivable - - - - - - - - - - - - - Total Cash Inflows 86,000 344,000 215,000 408,500 270,900 236,500 215,000 279,500 301,000 301,000 473,000 541,800 3,672,200 Cash Outflows Investing Activities New Capital Purchases - - - - - - - - - - - - - Inventory Purchases - - - - - - - - - - - - - Cost of Sales 74,000 296,000 185,000 351,500 233,100 203,500 185,000 240,500 259,000 259,000 407,000 466,200 3,159,800 Operating Activities Salaries and Wages 24,125 24,125 24,125 24,125 24,125 24,125 24,125 24,125 24,125 24,125 24,125 24,125 289,505 Fixed Business Expenses 14,400 14,400 14,400 14,400 14,400 14,400 14,400 14,400 14,400 14,400 14,400 14,400 172,800 Taxes - - - - - - - - - - - - - Financing Activities - Loan Payments 22 22 22 22 22 22 22 22 22 22 22 22 270 Line of Credit Interest - 124 124 124 124 124 124 124 124 124 124 124 1,365 Line of Credit Repayments - - - - - - - - - - - - - Dividends Paid - - - - - - - - - - - - - Total Cash Outflows 112,548 334,672 223,672 390,172 271,772 242,172 223,672 279,172 297,672 297,672 445,672 504,872 3,623,740 Cash Flow (26,548) 9,328 (8,672) 18,328 (872) (5,672) (8,672) 328 3,328 3,328 27,328 36,928 48,460 Operating Cash Balance (6,548) 19,328 10,656 28,984 28,112 22,440 13,768 14,096 17,424 20,752 48,080 85,008 Line of Credit Drawdowns 16,548 - - - - - - - - - - - 16,548 Ending Cash Balance 10,000 19,328 10,656 28,984 28,112 22,440 13,768 14,096 17,424 20,752 48,080 85,008 Line of Credit Balance 16,548 16,548 16,548 16,548 16,548 16,548 16,548 16,548 16,548 16,548 16,548 16,548
  • 39.
    Antoine Zeidan BusinessFoundations Capstone Page 39 of 49 ©AntoineZeidan2015 all rights reserved Balance sheet year 1 Base Period End of Year One Assets Current Assets Cash 20,000 85,008 Accounts Receivable - - Inventory - - Prepaid Expenses 33,500 22,333 Other Current 2,000 1,333 Total Current Assets 55,500 108,675 Fixed Assets Real Estate - - Buildings 4,000 4,000 Leasehold Improvements 5,000 5,000 Equipment 6,000 6,000 Furniture and Fixtures 4,000 4,000 Vehicles 40,000 40,000 Other Fixed Assets 3,000 3,000 Total Fixed Assets 62,000 62,000 Less: Accumulated Depreciation - 11,171 Total Assets 117,500 159,503 Liabilities and Owner's Equity Liabilities Accounts Payable - - Notes Payable - - Mortgage Payable (2,500) (2,547) Line of Credit Balance - 16,548 Total Liabilities (2,500) 14,001 Owner's Equity Common Stock 120,000 120,000 Retained Earnings - 25,502 Dividends Dispersed - - Total Owner's Equity 120,000 145,502 Total Liabilities and Owner's Equity 117,500 159,503 Statement Balances Statement Balances
  • 40.
    Antoine Zeidan BusinessFoundations Capstone Page 40 of 49 ©AntoineZeidan2015 all rights reserved Year-end summary Year One % Year Two % Year Three % Income Product/Service A 3,672,200 4,039,420 4,443,362 Product/Service B - - - - - - - - - Total Income 3,672,200 100.00% 4,039,420 100.00% 4,443,362 100.00% Cost of Sales Product/Service A 3,159,800 3,475,780 3,823,358 Product/Service B - - - - - - - - - Total Cost of Sales 3,159,800 86.05% 3,475,780 86.05% 3,823,358 86.05% Gross Margin 512,400 13.95% 563,640 13.95% 620,004 13.95% Total Salary and Wages 289,505 7.88% 298,057 7.38% 306,867 6.91% Fixed Business Expenses Advertising 72,000 74,160 76,385 Car and Truck Expenses 48,000 49,440 50,923 Commissions and Fees - - - Contract Labor 6,000 6,180 6,365 Credit Card and Bank Charges 6,000 6,180 6,365 Customer Discounts and Refunds - - - Dues and Subscriptions - - - Entertainment 1,200 1,236 1,273 Insurance (Liability and Property) - - - Internet 1,200 1,236 1,273 Legal and Professional Fees 1,200 1,236 1,273 Office Expenses 3,600 3,708 3,819 Postage and Delivery - - - Rent (on business property) 24,000 24,720 25,462 Rent of Vehicles and Equipment - - - Repairs and Maintenance 3,600 3,708 3,819 Supplies - - - Telephone and Communications 3,600 3,708 3,819 Travel - - - Utilities 2,400 2,472 2,546 Total Fixed Business Expenses 172,800 4.71% 177,984 4.41% 183,324 4.13% Total Other Expenses 24,593 0.67% 24,713 0.61% 24,708 0.56% Net Income 25,502 0.69% 62,886 1.56% 105,106 2.37%
  • 41.
    Antoine Zeidan BusinessFoundations Capstone Page 41 of 49 ©AntoineZeidan2015 all rights reserved Breakevenanalysis NPV NPV FOR THE NEXT 3 YEARS annual discount rate 5% initial investment $ (117,500) 1st year return $ 25,502 2nd year return $ 62,886 3rd year return $ 105,106 NPV $52,020.56 Breakeven Analysis Dollars Percent Annual Sales Revenue 3,672,200$ 100.00% Cost of Sales 3,159,800 86.05% Gross Margin 512,400 13.95% Salaries and Wages 289,505 Fixed Operating Expenses 185,560 Total Fixed Business Expenses 475,064 Breakeven Sales Calculation 475,064 13.95% Breakeven Sales in Dollars 3,404,628$
  • 42.
    Antoine Zeidan BusinessFoundations Capstone Page 42 of 49 ©AntoineZeidan2015 all rights reserved Integration & Evaluation
  • 43.
    Antoine Zeidan BusinessFoundations Capstone Page 43 of 49 ©AntoineZeidan2015 all rights reserved Timetable of Activities
  • 44.
    Antoine Zeidan BusinessFoundations Capstone Page 44 of 49 ©AntoineZeidan2015 all rights reserved Evaluation Success evaluation I will evaluate the overall business plan and process (customer satisfaction, life time customer, lead time, process time, number of active buyer, number of active sellers, payment, variable cost, and revenue paymentsystemsecurity.)  I should determine the goals for the business using the SMARTgoal method  Review my business plan  Study the income statement on a quarterly basis (comparing for the sales, expenses, cost, revenue ….)  Evaluate the success of my business strategic plan by surveying my customers, employees and business connections  I will track the results of my advertising and promotional plan using tracking services offered by the company placing my ads
  • 45.
    Antoine Zeidan BusinessFoundations Capstone Page 45 of 49 ©AntoineZeidan2015 all rights reserved Criteria and data to be used for evaluation: • Usability: 1. Efficiency (time behavior, purchase process, page generation speed…) 2. User friendliness (business rules availability, accessibility) 3. Navigability (absence of navigation error, browsers independence…) 4. Maintainability (extensibility, stability…) 5. Technology suitability (appropriateness environment, tech infrastructure suitability…) 6. Reusability (component based development, modularity…) 7. Implementation feasibility 8. Profitability (lucrative, market harmony, trust…) 9. Involvementcapacity (attractiveness, client profile identification, simulation…) Conceptual reliability: 1. Functionality (accuracy, client support, flexibility …) 2. Security (payment systemsecurity, confidentiality …) 3. Reliability (maturity, fault tolerance…) 4. Integrity (data integrity, robustness…) 5. Fidelity (correctness, necessity…) 6. Content adequacy (update content, intelligibility…) Representation reliability: 1. Readability (languagecorrectness ,clarity, abstraction uniformity) 2. Standard conformance(interfacestandards…) 3. Easy of manipulation (up-to-dateability to trace)
  • 46.
    Antoine Zeidan BusinessFoundations Capstone Page 46 of 49 ©AntoineZeidan2015 all rights reserved Scenarios for failure Please carefully consider the following risk factors. If any of the following risks occur, our business, financialcondition, operating results, and cash flows could be materially adversely affected. In addition, the currentglobal economic climate amplifies many of these risks.  we may experience significant fluctuations inour operating results andgrowthrate We base our expense levels and assetplans on sales estimates. A important portion of our expenses and investments is fixed, and we may not be able to adjustour costs quickly enough if our sales are less than expected.  our sales and operating resultswill alsovary for many other reasons listedbelow: o Our ability to attract customer , and satisfy our customer demand o our ability to retain and expand our network of sellers; o timing, effectiveness, and costs of expansion and upgrades of our systems and infrastructure; o changes in usage or adoption rates of the Internet, E-commerce  If we do not successfully optimizeandoperate our services, our businesscouldbe damaged  the seasonality of our business places increasedstress onour operations  Snapdeal will Have ForeignExchange Risk But all these risks scenarios listed above and all other risks will be nil if the management take care of the business fromthe first day and solve every problem day per day and take all the feedback in a constructiveway. Main idea to avoid these scenariosof failure:  validate the product/service ideawithcustomers  understandthe importance of the team  be aggressive  keepyour eyes onthe financials  sustaina long-termvision  to continue tobuild the business  continuous improvement
  • 47.
    Antoine Zeidan BusinessFoundations Capstone Page 47 of 49 ©AntoineZeidan2015 all rights reserved Reference http://www.bplans.com/E-commerce_start-up_business_plan/executive_summary_fc.php http://countrymeters.info/en/Lebanon http://www.snapdeal.com/page/SDPLUS#bcrumbLabelId:175 http://stpstrategy.blogspot.com/2012/12/stp-snapdeal.html http://www.quora.com/What-are-the-delivery-models-for-Flipkart-Snapdeal-Infibeam-Jabong-Tradus-Shopclues-Junglee-and-other-such-companies http://www.escwa.un.org/popin/members/lebanon.pdf http://www.marketingdonut.co.uk/marketing/online-marketing/E-commerce http://blog.hubspot.com/marketing/online-buyer-behavior-data http://www.campaignindia.in/Video/394070,snapdeal-strikes-emotional-chord-with-8216dil-ki-deal8217.aspx http://blog.crazyegg.com/2012/06/20/reasons-people-buy-products-online/ http://www.shopify.com/blog/16692816-5-brand-strategies-to-uniquely-position-your-E-commerce-business-above-the-competition http://www.hindustantimes.com/entertainment/gul-on-discount/article1-661554.aspx http://www.marsdd.com/mars-library/how-to-estimate-market-size-business-and-marketing-planning-for-startups/ http://investinlebanon.gov.lb/en/sectors_in_focus/information_technology http://www.slideshare.net/SMWBEIRUT/E-commerce-challenging-the-lebanese-economy http://www.oecd.org/cfe/smes/2011580.pdf https://www.preplounge.com/en/bootcamp.php/case-cracking-toolbox/market-entry https://en.wikipedia.org/wiki/Search_engine_optimization http://www.marketingmo.com/strategic-planning/how-to-develop-your-distribution-channels/ https://www.ometria.com/blog/competitor-analysis-E-commerce http://www.snapdeal.com/ http://www.peterindia.net/E-businessOverview.html http://developer.ebay.com/devzone/product/Concepts/ProductAPIGuide.html http://www.alibabagroup.com/en/about/businesses http://www.nextbigwhat.com/snapdeal-safeship-fulfillment-service-297/ http://indianexpress.com/article/business/companies/to-attract-sellers-snapdeal-to-open-fulfilment-centres-in-15-more-cities/
  • 48.
    Antoine Zeidan BusinessFoundations Capstone Page 48 of 49 ©AntoineZeidan2015 all rights reserved http://recode.net/2014/08/13/amazons-big-indian-rival-is-proof-that-mobile-shopping-is-taking-over/ http://compare.buyhatke.com/products/DISTRIBUTION-CHANNELS-UNDERSTANDING http://www.statista.com/outlook http://stpstrategy.blogspot.com/2012/12/stp-snapdeal.html https://www.crunchbase.com/organization/snapdeal http://ebusinesslebanon.net/premium/article.php?rid=117 http://press.ihs.com/press-release/technology/global-digital-content-spend-rockets-57-billion-2013-app-annie-ihs-2013-dig www.bankmed.com.lb http://venturewell.org/wp-content/uploads/Educators-Guide-Final-w-cover-PDF.pdf http://middleeast.about.com/od/humanrightsdemocracy/tp/Current-Situation-In-The-Middle-East.htm http://www.businesstoday.in/magazine/features/snapdeal-flipkart-alibabacom-kunal-bahl-rohit-bansal/story/208582.html http://techcrunch.com/2015/08/03/snap-to-it/ http://www.theguardian.com/football/2015/apr/01/img-premier-league-global-brand https://hbr.org/2011/12/dont-let-your-supply-chain-control-your-business http://knowledge.wharton.upenn.edu/article/how-snapdeal-is-connecting-dots-between-supply-and-demand-in-india/ http://www.kpcb.com/internet-trends
  • 49.
    Antoine Zeidan BusinessFoundations Capstone Page 49 of 49 ©AntoineZeidan2015 all rights reserved Thank you for your time Antoine Zeidan antoinezeidan@hotmail.com