Embed presentation


































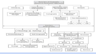
This document outlines the main branches or approaches of geography: 1) The systematic approach studies geographic phenomena worldwide and identifies patterns. It includes physical, human, environmental, cartography, and philosophical geography. 2) Physical geography deals with natural earth processes and patterns like landforms, climate, hydrology, oceans, and soils. 3) Human geography focuses on human activities and settlements, as well as their relationships with populations, cultures, economies, politics, and health. 4) The regional approach divides the world into natural or political regions and studies all geographic aspects within each region holistically.
































