Page 1
Assignment 1: Bad Habit
English 1 (ENGL 0105)
Academic Essay
Yam Yih Hwan (0305861)
19th
March 2012
Page 2
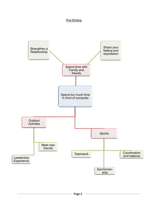
Pre-Writing
Spend too much time
in front of computer
Outdoor
Activites
Leadership
Experience
Meet new
friends
Sports
Sportsman-
ship
Teamwork Coordination
and balance
Spend time with
Family and
friends
Strengthen a
Relationship
Share your
feeling and
expression
Page 3
Breaking a Bad Habit
Do you want to create a good habit? Maybe you want to work more productively,
train and exercise more, respected by others or having an awesome life. Do you have a
bad habit you wish to overcome? Maybe you want to quit drinking, stop unhealthy
lifestyle or turn around your negative thoughts. As for me, I want to stop spending my
time in front of a computer. At the age of 10, my parents brought me a new computer. I
had been spending my time in front of it, and completely forgotten the importance of
interaction, communication, participation and sports. For the past few years, I realize the
importance of it and I’m learning the ways to deal with these weaknesses instead of
focusing on building self-discipline in order to break the bad habit. Even though, self-
discipline will help but without dealing with the root causes I will never manage to break
the bad habit. There are 3 ways to overcome this bad habit which is, involved in outdoor
activities, participation in sports, and spend time with family and friends.
First of all, try to involve yourself in outdoor activities such as participate in
programs, for example Student Council, Orientation Leader or Community Service. It
helps to develop leadership experience within an individual by involving in decision-
making, specifically improves the understanding of a specific issue and those who going
to carry out the decisions. Sometimes, people are more collaborative and less
competitive when they are working toward to achieve the same goals. As a result,
several ideas and decisions from different particle are always better compare to an
individual. Besides that, it gets to meet people from different religions and states by
traveling around the country. We get to make new friends and learn about their culture.
At the same time, we work together as a team to help and identify the issues occurs
Page 4
around us, for example identify the causes of polluted environment, helping out victims
from natural disasters, giving out needs for orphans or old folks, and share the
awareness throughout the country.
Furthermore, participation in sports is also a way to overcome your bad habit.
Participation in sports teaches people the importance of teamwork. While playing a
team sports such as hockey, basketball, volleyball, rugby or football, they learn to work
with others of different ages in order to compete against other teams. A good teamwork
knows how to successfully work with others while trying to achieve the same goal in the
playing field. Other than sports, these skills get to apply in other aspects throughout our
life. Besides that, participation in sport trains people on sportsmanship. How to be a
gracious winner and loser is the process of learning while playing a sport. Through
sports we experience both the excitement of winning and the disappointment of defeat.
However, we learn to apply good sportsmanship by winning a game though interacting
with the other team, as well as keeping a level head after losing, by using
disappointment to work harder and be more prepared for the coming event. Also,
participation in sports helps develop coordination and balance within an individual.
Sports activity requires balance, coordination and proprioception, which eventually turn
into the awareness within the body in space. Besides that, participation in sports helps
prevent age-related loss due to some important aspects regarding fitness.
Moreover, bad habit could be changed by spending your free time with family and
friends instead of facing in front of a computer. It helps to strengthen up your
relationship. Nowadays, interaction between adults and teenagers are getting less due
to some factors. Instead of hanging out in reality, they spend most of their time through
Page 5
online chat and video call, for example, Facebook, Twitter, Skype, Window Live
Messenger, or blog. It’s true that technologies nowadays are useful for mankind but
most of them are over-using it, they had forgotten the importance of communication. In
order to prevent this from happening, we should start practicing it, such as spending
your weekends with family, host a gathering or party among friends, and go on dating
with your love one. In addition, you get to share and express your emotions or feelings
among your family, best friends and even your girlfriend. Instead of keeping everything
within yourself, share it out with them and it makes you feel better. Sometimes, they
might help out by giving some suggestions when you are facing difficulties.
As a result, there are lots of ways that you can use to overcome your bad habit.
It’s just the matter of time and whether you want or not. Now, it’s time for you to stop
complaining about the past and work hard for the future. Everyone deserves the right to
have a better life.
Page 6
References
Mercer, L. (2011). Sports Advantages in Health.Online. Retrieved March 14, 2012
from (http://www.livestrong.com/article/31907-sports-advantages-health/)
Sherwood, C. (2011). The Advantages of Children Participating in Sports.Online.
Retrieved March 14, 2012 from (http://www.livestrong.com/article/282792-the-
advantages-of-children-participating-in-sports/)

Bad habit

  • 1.
    Page 1 Assignment 1:Bad Habit English 1 (ENGL 0105) Academic Essay Yam Yih Hwan (0305861) 19th March 2012
  • 2.
    Page 2 Pre-Writing Spend toomuch time in front of computer Outdoor Activites Leadership Experience Meet new friends Sports Sportsman- ship Teamwork Coordination and balance Spend time with Family and friends Strengthen a Relationship Share your feeling and expression
  • 3.
    Page 3 Breaking aBad Habit Do you want to create a good habit? Maybe you want to work more productively, train and exercise more, respected by others or having an awesome life. Do you have a bad habit you wish to overcome? Maybe you want to quit drinking, stop unhealthy lifestyle or turn around your negative thoughts. As for me, I want to stop spending my time in front of a computer. At the age of 10, my parents brought me a new computer. I had been spending my time in front of it, and completely forgotten the importance of interaction, communication, participation and sports. For the past few years, I realize the importance of it and I’m learning the ways to deal with these weaknesses instead of focusing on building self-discipline in order to break the bad habit. Even though, self- discipline will help but without dealing with the root causes I will never manage to break the bad habit. There are 3 ways to overcome this bad habit which is, involved in outdoor activities, participation in sports, and spend time with family and friends. First of all, try to involve yourself in outdoor activities such as participate in programs, for example Student Council, Orientation Leader or Community Service. It helps to develop leadership experience within an individual by involving in decision- making, specifically improves the understanding of a specific issue and those who going to carry out the decisions. Sometimes, people are more collaborative and less competitive when they are working toward to achieve the same goals. As a result, several ideas and decisions from different particle are always better compare to an individual. Besides that, it gets to meet people from different religions and states by traveling around the country. We get to make new friends and learn about their culture. At the same time, we work together as a team to help and identify the issues occurs
  • 4.
    Page 4 around us,for example identify the causes of polluted environment, helping out victims from natural disasters, giving out needs for orphans or old folks, and share the awareness throughout the country. Furthermore, participation in sports is also a way to overcome your bad habit. Participation in sports teaches people the importance of teamwork. While playing a team sports such as hockey, basketball, volleyball, rugby or football, they learn to work with others of different ages in order to compete against other teams. A good teamwork knows how to successfully work with others while trying to achieve the same goal in the playing field. Other than sports, these skills get to apply in other aspects throughout our life. Besides that, participation in sport trains people on sportsmanship. How to be a gracious winner and loser is the process of learning while playing a sport. Through sports we experience both the excitement of winning and the disappointment of defeat. However, we learn to apply good sportsmanship by winning a game though interacting with the other team, as well as keeping a level head after losing, by using disappointment to work harder and be more prepared for the coming event. Also, participation in sports helps develop coordination and balance within an individual. Sports activity requires balance, coordination and proprioception, which eventually turn into the awareness within the body in space. Besides that, participation in sports helps prevent age-related loss due to some important aspects regarding fitness. Moreover, bad habit could be changed by spending your free time with family and friends instead of facing in front of a computer. It helps to strengthen up your relationship. Nowadays, interaction between adults and teenagers are getting less due to some factors. Instead of hanging out in reality, they spend most of their time through
  • 5.
    Page 5 online chatand video call, for example, Facebook, Twitter, Skype, Window Live Messenger, or blog. It’s true that technologies nowadays are useful for mankind but most of them are over-using it, they had forgotten the importance of communication. In order to prevent this from happening, we should start practicing it, such as spending your weekends with family, host a gathering or party among friends, and go on dating with your love one. In addition, you get to share and express your emotions or feelings among your family, best friends and even your girlfriend. Instead of keeping everything within yourself, share it out with them and it makes you feel better. Sometimes, they might help out by giving some suggestions when you are facing difficulties. As a result, there are lots of ways that you can use to overcome your bad habit. It’s just the matter of time and whether you want or not. Now, it’s time for you to stop complaining about the past and work hard for the future. Everyone deserves the right to have a better life.
  • 6.
    Page 6 References Mercer, L.(2011). Sports Advantages in Health.Online. Retrieved March 14, 2012 from (http://www.livestrong.com/article/31907-sports-advantages-health/) Sherwood, C. (2011). The Advantages of Children Participating in Sports.Online. Retrieved March 14, 2012 from (http://www.livestrong.com/article/282792-the- advantages-of-children-participating-in-sports/)