12
BAB II
LANDASAN TEORI
Perkembangan nilai indeks harga saham gabungan (IHSG) dipengaruhi oleh
beberapa faktor dalam sistem pasar keuangan di Indonesia. IHSG selama periode
penelitian mengalami fluktuasi namun secara umum mengalami kenaikan. Suku
bunga SBI dan tingkat inflasi selama periode penelitian mengalami fluktuasi. Kurs
Rupiah terhadap Dolar Amerika juga berfluktuasi namun pergerakannya cukup stabil.
Berdasarkan penelitian yang dilakukan oleh Ajid Hadjiji perkembangan nilai indeks
harga saham gabungan (IHSG) secara simultan dipengaruhi oleh instrumen pasar
keuangan seperti suku bunga SBI, inflasi dan kurs Rupiah terhadap Dolar AS. Kurs
berpengaruh negatif dan signifikan secara statistik terhadap IHSG sedangkan suku
bunga SBI dan inflasi juga berpengaruh negatif tetapi tidak signifikan secara statistik.
Hal ini menunjukkan bahwa investor selama periode penelitian tidak terlalu
memperhatikan pergerakan SBI dan inflasi namun cenderung lebih memperhatikan
pergerakan Rupiah terhadap Dolar AS. Perubahan dalam IHSG dapat dijelaskan oleh
kurs Dolar Amerika, suku bunga SBI dan inflasi sebesar 26,5 persen. Kecilnya
pengaruh faktor-faktor pasar keuangan di atas dalam mempengaruhi nilai IHSG
karena banyak informasi dan faktor-faktor lain yang juga dijadikan bahan
pertimbangan oleh para investor dalam menanamkan investasinya di bursa saham4
.
4
Hadjiji Adjij, Pengaruh kurs Dolar Amerika Serikat, suku bunga SBI dan inflasi terhadap
perubahan Indeks Harga Saham Gabungan di Bursa Efek Jakarta (Periode Januari 2000 – Mei 2008).
IPB. Bogor, p 40-42
13
Sementara Suramaya menemukan bahwa hanya kurs yang berpengaruh signifikan
terhadap IHSG, sementara tingkat inflasi dan suku bunga tidak berpengaruh terhadap
IHSG 5
. Hasil penelitian Indah Yuliana menunjukkan adanya pengaruh secara
bersama-sama variabel makro ekonomi (jumlah uang yang beredar, tingkat suku
bunga SBI, inflasi, dan nilai tukar rupiah) terhadap Indeks Harga Saham Gabungan
(IHSG). Variabel tingkat suku bunga SBI berpengaruh negatif terhadap Indeks harga
saham Gabungan (IHSG)6
.
A. Pengertian
1. Pasar Modal
Pasar modal memberikan peran besar bagi perekonomian suatu negara
karena pasar modal memberikan dua fungsi sekaligus, fungsi ekonomi dan
fungsi keuangan. Pasar modal dikatakan memiliki fungsi ekonomi karena
pasar modal menyediakan fasilitas atau wahana yang mempertemukan dua
kepentingan yaitu pihak yang memiliki kelebihan dana (investor) dan
pihak yang memerlukan dana (issuer).
5
Suramaya, Suci Kewal,Pengaruh Inflasi, Suku Bunga, Kurs, dan Pertumbuhan PDB Terhadap Indeks
Harga Saham Gabungan. Jurnal Economia, Volume 8, Nomor 1, April 2012
6
Yuliana, Indah. Analisis pengaruh variabel makro terhadap Indeks harga saham gabungan (IHSG)
Di bursa efek indonesia (BEI). UIN Malang
14
Dengan adanya pasar modal maka perusahaan publik dapat
memperoleh dana segar masyarakat melalui penjualan Efek saham melalui
prosedur IPO atau efek utang (obligasi).
Pasar modal dikatakan memiliki fungsi keuangan, karena pasar modal
memberikan kemungkinan dan kesempatan memperoleh imbalan (return)
bagi pemilik dana, sesuai dengan karakteristik investasi yang dipilih. Jadi
diharapkan dengan adanya pasar modal aktivitas perekonomian menjadi
meningkat karena pasar modal merupakan alternatif pendanaan bagi
perusahaan-perusahaan untuk dapat meningkatkan pendapatan perusahaan
dan pada akhirnya memberikan kemakmuran bagi masyarakat yang lebih
luas.
Secara umum, manfaat dari keberadaan pasar modal adalah:
- Menyediakan sumber pembiayaan (jangka panjang) bagi dunia usaha
sekaligus memungkinkan alokasi dana secara optimal.
- Memberikan wahana investasi yang beragam bagi investor sehingga
memungkinkan untuk melakukan diversifikasi. Alternatif investasi
memberikan potensi keuntungan dengan tingkat risiko yang dapat
diperhitungkan.
- Menyediakan leading indicator bagi perkembangan perekonomian suatu
negara.
15
- Penyebaran kepemilikan perusahaan sampai lapisan masyarakat
menengah.
- Penyebaran kepemilikan, keterbukaan dan profesionalisme menciptakan
iklim berusaha yang sehat serta mendorong pemanfaatan manajemen
profesional.
Pasar modal Indonesia tergolong emerging market (pasar yang sedang
berkembang) dengan ciri – ciri umum sebagai berikut:
1. Dominasi dana asing, dana asing di bursa Indonesia yang masih
dominan sangat mempengaruhi indeks pasar. Dalam prakteknya
banyak pialang lokal berskala kecil yang menggunakan following
strategy.
2. Belum tergolong bursa yang efisien
3. Moral hazard
4. Lemahnya pengawasan otoritas bursa
5. Invetor retail belum berperan optimal
6. Isu lebih dominan dibandingkan persuasi otoritas bursa atau
penguasa moneter
7. Belum ada kontrol efektif terhadap penggunaan dana hail penjualan
saham
8. Resiko relatif lebih tinggi
16
2. Indeks Harga Saham Gabungan (IHSG)
Indeks Harga adalah suatu angka yang digunakan untuk
membandingkan suatu peristiwa dibandingkan dengan suatu
peristiwa lainnya.
Angka Indeks Harga Saham adalah angka – angka yang menjadi
ukuran situasi pasar modal, yang dapat digunakan untuk
membandingkan peristiwa dan sebagai alat analisis.
Indeks Harga Saham Gabungan adalah gabungan harga saham
perusahan emiten yang bertransaksi di Bursa Efek Jakarta.
Indeks Harga Saham Gabungan adalah suatu nilai yang digunakan
untuk mengukur kinerja gabungan seluruh saham yang tercatat di
bursa efek. Maksud dari gabungan seluruh saham ini adalah kinerja
saham yang dimasukkan dalam perhitungan seluruh saham yang
tercatat di bursa tersebut7
Di Bursa Efek Indonesia terdapat beberapa jenis indeks, antara lain8
:
1) Indeks Individual, menggunakan indeks harga masing-masing saham
terhadap harga dasarnya, atau indeks masing-masing saham yang
tercatat di BEI.
7
Sunariyah SE, MSi., Pengantar pengetahuan pasar modal: edisi ketiga, UPP AMP YKPN,
Yogyakarta, 2003, p.126
8
journal of applied finance and accounting vol. 1 no.1 november 2008:141-165
17
2) Indeks Harga Saham Sektoral, menggunakan semua saham yang
termasuk dalam masing-masing sektor, misalnya sektor keuangan,
pertambangan, dan lain-lain. Di BEI indeks sektoral terbagi atas
sembilan sektor yaitu: pertanian, pertambangan, industri dasar, aneka
industri, konsumsi, properti, infrastruktur, keuangan, perdagangan dan
jasa, dan manufaktur.
3) Indeks Harga Saham Gabungan atau IHSG (Composite Stock Price
Index), menggunakan semua saham yang tercatat sebagai komponen
penghitungan indeks.
4) Indeks LQ 45, yaitu indeks yang terdiri 45 saham pilihan dengan
mengacu kepada 2 variabel yaitu likuiditas perdagangan dan
kapitalisasi pasar. Setiap 6 bulan terdapat saham-saham baru yang
masuk kedalam LQ 45 tersebut.
5) Indeks Syariah atau JII (Jakarta Islamic Index). JII merupakan indeks
yang terdiri 30 saham mengakomodasi syariat investasi dalam Islam
atau Indeks yang berdasarkan syariah Islam. Dengan kata lain, dalam
Indeks ini dimasukkan saham-saham yang memenuhi kriteria investasi
dalam syariat Islam. Saham-saham yang masuk dalam Indeks Syariah
adalah emiten yang kegiatan usahanya tidak bertentangan dengan
syariah seperti:
a. Usaha perjudian dan permainan yang tergolong judi atau
perdagangan yang dilarang.
18
b. Usaha lembaga keuangan konvensional (ribawi) termasuk
perbankan dan asuransi konvensional.
c. Usaha yang memproduksi, mendistribusi serta memperdagangkan
makanan dan minuman yang tergolong haram
d. Usaha yang memproduksi, mendistribusi dan/atau menyediakan
barang-barang ataupun jasa yang merusak moral dan bersifat
mudarat
6) Indeks Papan Utama dan Papan Pengembangan. Yaitu indeks harga
saham yang secara khusus didasarkan pada kelompok saham yang
tercatat di BEI yaitu kelompok Papan Utama dan Papan
Pengembangan.
7) Indeks KOMPAS 100. merupakan Indeks Harga Saham hasil
kerjasama Bursa Efek Indonesia dengan harian KOMPAS. Indeks ini
meliputi 100 saham dengan proses penentuan sebagai berikut :
a. Telah tercatat di BEJ minimal 3 bulan.
b. Saham tersebut masuk dalam perhitungan IHSG (Indeks Harga
Saham Gabungan).
c. Berdasarkan pertimbangan faktor fundamental perusahaan dan pola
perdagangan di bursa, BEI dapat menetapkan untuk mengeluarkan
saham tersebut dalam proses perhitungan indeks harga 100 saham.
19
d. Masuk dalam 150 saham dengan nilai transaksi dan frekwensi
transaksi serta kapitalisasi pasar terbesar di Pasar Reguler, selama
12 bulan terakhir.
3. Valuation Saham
Valuasi saham adalah mengestimasi nilai saham yang sebenarnya
(intrinsik value) berdasarkan data fundamentalnya9
. Sependapat dengan
Asnawi dan Chandra dalam tulisannya Parahita berpendapat bahwa
melakukan penilaian (valuasi) saham adalah proses penentuan berapa
harga yang wajar untuk suatu saham10
. Hasil dari valuasi saham nantinya
akan menjadi informasi yang sangat berharga bagi investor yang tidak
menyukai resiko (risk averter) sebelum mengambil keputusan investasi.
Langkah pertama yang harus dilakukan sebelum melakukan valuasi
adalah memperkirakan tingkat imbal-hasil (expected rate of return) yang
ingin dicapai. Jika perkiraan tingkat imbal-hasil sudah ditetapkan,
beberapa jenis intrumen investasi seperti tabungan, deposito, dan
sertifikat bank indonesia akan relatif mudah divaluasi (dinilai) karena
jenis investasi ini sudah menjanjikan tingkat imbal-hasil yang pasti.
Sebaliknya beberapa instrumen investasi yang lain memiliki arus kas dan
harga yang hanya dapat diperkirakan sebelumnya, misalnya saham biasa.
9
Asnawi, Said Kelana dan Chandra Wijaya. 2007. Metodologi Penelitian Keuangan. Jakarta: Graha
Ilmu.
10
Parahita. 2008. Bagaimana Cara Menentukan Harga Wajar Saham. http://parahita.wordpress.com
20
Dengan demikian kita dapat melakukan valuasi dalam penentuan
harga pasar instrumen investasi sudah sepadan dengan tingkat imbal-hasil
yang kita harapkan. Valuasi yang tepat terhadap nilai perusahaan yang
akan dibeli sahamnya adalah hal utama yang harus dilakukan sehingga
investor dapat melakukan prediksi dan perhitungan terhadap harga saham
perusahaan tersebut.
Valuasi saham dapat dilakukan dengan beberapa pendekatan. Yang
pertama adalah metode arus kas terdiskonto (Discounted Cash Flow).
Dalam pendekatan ini akan mengunakan metode Dividen Discount Model
(DDM). Pendekatan ini beranggapan bahwa harga saham biasa
dipengaruhi oleh tiga faktor utama, yaitu dividen tahunan, pertumbuhan
dividen, dan required rate of return. Jika perusahaan memiliki risiko yang
tinggi investor akan menetapkan required rate of return yang tinggi pula
atas sahamnya. Oleh karena itu, agar dapat meyakinkan investor dalam
berinvestasi pada perusahaan yang cukup berisiko, perusahaan harus
menawarkan imbal hasil yang lebih tinggi. Yang kedua adalah dengan
menggunakan pendekatan relatif valuation. Pendekatan ini akan menilai
saham melalui Price to Book Value ratio (PBV). Price to Book Value
ratio (PBVratio) adalah rasio perbandingan harga pasar saham (price) dan
nilai buku persaham (book value per share). Dalam hal ini nilai buku
persaham didapat melalui pembagian antara total modal (total equity) dan
jumlah saham beredar (number of outstading share). Yang terakhir
21
penggunaan metode CAPM (capital asset pricing model) untuk
menentukan nilai wajar suatu saham. Metode ini hampir sama dengan
metode Dividen Discount Model (DDM). Perbedaannya terletak pada
cara menentukan required rate of return atau discount rate-nya.
Menurut Porman, ada tiga hal penting yang harus dianalisis sebagai
bagian proses valuasi sebelum memutuskan untuk berinvestasi, yaitu11
:
a. Perekonomian
Kebijakan moneter dan kebijakan fiskal yang diterapkan oleh
pemerintah suatu negara akan mempengaruhi perekonomian secara
keseluruhan di negara tersebut, yang pada akhirnya juga akan
mempengaruhi kegiatan seluruh industri dan perusahaan. Maka
disarankan sebelum berinvestasi pada suatu negara, melakukan
analisis kondisi perekonomiannya secara mendalam, seperti
kebijakan fiskal, moneter, tingkat inflasi, dan suhu politiknya.
b. Industri
Proses berikut dari tahap penilaian adalah mengidentifikasi
industri-industri yang mengalami kemakmuran atau menderita dalam
siklus perekonomian. Reaksi industri terhadap perubahan
perekonomian akan berbeda-beda pada titik siklus bisnis (business
11
Porman, Tumbuan Andi. 2008. Menilai Harga Wajar Saham. Jakarta: PT Elex Media Komputindo. P
172
22
cycle) tertentu. Dalam proses ini, diharapkan investor menganalisis
secara dalam bidang industri yang berprospek cerah di masa
mendatang, sehingga investor dapat memilih bidang industri mana
yang layak dimasuki.
c. Analisis Perusahaan
Proses selanjutnya adalah menganalisis dan membandingkan
kinerja perusahaan dengan menggunakan rasio-rasio keuangan dan
resiko sistematis. Menurut rasio keuangan dan resiko yang dapat
digunakan antara lain12
:
1) Rasio likuiditas
Rasio likuiditas adalah rasio yang mengukur kemampuan
perusahaan memenuhi kewajiban jangka pendeknya. Ada 2
macam rasio likuiditas yaitu : Rasio lancar (current ratio) dan
Quick Ratio
2) Rasio solvabilitas
Rasio yang digunakan untuk mengukur kemampuan
perusahaan dalam memenuhi kewajiban jangka panjang. Rasio
solvabilitas dapat dibagi menjadi: Debt ratio, Debt to equity ratio
(DER) dan Ratio time interest earned (TIE ratio)
3) Rasio aktivitas
12
Yaya, Rizal. 2008. Analisis Rasio. http://fe.elcom.umy.ac.id
23
Adalah rasio untuk melihat tingkat aktivitas tertentu dalam
kegiatan tertentu. Terdapat beberapa macam rasio aktivitas
diantaranya : Rasio rata-rata umur piutang, Rasio rata-rata umur
persediaan, Rasio perputaran aktiva tetap dan Rasio perputaran
total aktiva
4) Rasio profitabilitas
Rasio profitabilitas adalah rasio yang digunakan untuk
mengukur kemampuan perusahaan untuk menghasilkan
keuntungan (profitabilitas) pada tingkat penjualan asset dan
modal saham tertentu. Ada beberapa jenis rasio profitabilitas
yaitu : Net profit margin (NPV), Return on asset (ROA), Return
on equity danReturn on invesment
5) Rasio pasar
Rasio yang mengukur harga pasar relatif terhadap nilai buku.
Ada beberapa rasio pasar diantaranya : Earning per share (EPS),
Price earning ratio (PE ratio), Dividen payout ratio (DPR) dan
Book value per share (BVS ratio) serta Price to book ratio (PBV
ratio)
4. Makro Ekonomi
Teori ekonomi makro adalah bidang ilmu ekonomi yang mengkaji
fenomena perekonomian secara menyeluruh atau luas misalnya Inflasi,
24
pengangguran dan pertumbuhan ekonomi. Ekonomi makro merupakan
pengetahuan ekonomi yang bersifat agregatif dan me-nampilkan teori-
teori ekonomi makro yang sangat mendasar.
Ilmu ekonomi makro mempelajari variabel-variabel ekonomi secara
agregat (keseluruhan). Variabel-variabel tersebut antara lain : pendapatan
nasional, kesempatan kerja dan atau pengangguran, jumlah uang beredar,
laju Inflasi, pertumbuhan ekonomi, maupun neraca pembayaran
internasional. Dalam ekonomi makro, dikenal adanya masyarakat
konsumen, masyarakat produsen, dan pasar agregatif yang terbentuk dari
permintaan agregatif dan penawaran agregatif. Selain itu, kita mengenal
variable pengeluaran konsumsi nasional yang dilakukan seluruh
konsumen, variable pengeluaran investasi nasional, dan juga harga-harga
umum atau indeks harga.
Ilmu ekonomi makro mempelajari masalah-masalah ekonomi utama
sebagai berikut :
a. Sejauh mana berbagai sumber daya telah dimanfaatkan di dalam
kegiatan ekonomi. Apabila seluruh sumber daya telah dimanfaatkan
keadaan ini disebut full employment. Sebaliknya bila masih ada
sumber daya yang belum dimanfaatkan berarti perekonomian dalam
keada-an under employment atau terdapat pengangguran/belum
berada pada posisi kesempatan kerja penuh
25
b. Sejauh mana perekonomian dalam keadaan stabil khususnya
stabilitas di bidang moneter. Apabila nilai uang cenderung menurun
dalam jangka panjang berarti terjadi inflasi. Sebalik-nya terjadi
deflasi.
c. Sejauh mana perekonomian mengalami pertumbuhan dan
pertumbuhan tersebut disertai dengan distribusi pendapatan yang
membaik antara pertumbuhan ekonomi dan pemerata-an dalam
distribusi pendapatan terdapat trade off maksudnya bila yang satu
membaik yang lainnya cenderung memburuk.
5. Valuta Asing (Valas)
Valuta Asing atau yang disingkat dengan kata “Valas” secara bebas
dapat diartikan sebagai mata uang yang dikeluarkan dan digunakan
sebagai alat pembayaran yang sah di Negara lain.
Secara lebih luas Valuta Asing dapat juga diartikan sebagai
seluruh kewajiban terhadap mata uang asing yang dapat dibayar di
luar negeri, baik berupa simpanan pada bank di luar negeri maupun
kewajiban dalam mata uang asing.
Kurs valuta asing menurut Dahlan Siamat adalah “Harga suatu mata
uang yang dinyatakan dalam harga mata uang lain. Sedangkan kuotasi
26
merupakan suatu pernyataan kesediaan melakukan transaksi jual beli valas
pada suatu kurs yang diumumkan.” 13
Ross, Westerfield, dan Jordan menyatakan kurs valuta asing sebagai
“An exchange rate is simply the price of one country’s currency expressed
in term of another country currency.”14
Dapat disimpulkan bahwa kurs valuta asing merupakan nilai
pertukaran antara mata uang suatu negara dengan mata uang negara
lainnya.
Eun dan Resnick mendefinisikan pasar valas sebagai berikut15
:
“Broadly defined, the foreign exchange market encompasses the
conversion of purchasing power from one into another, bank deposits of
foreign currency, the extension of credit denominated in a foreign
currency, foreign trade financing, trading in foreign currency option and
future contracts and currency swaps”
Artinya secara umum pasar valas mengkonversikan daya beli dari satu
mata uang ke mata uang lainnya, simpanan bank dalam bentuk mata uang
asing, pemberian kredit dalam bentuk mata uang asing, pembiayaan
perdagangan asing, transaksi opsi valas dan kontrak berjangka serta Swap.
a. US Dollar atau Dollar Amerika Serikat
13
Siamat, Dahlan., Manajemen lembaga keuangan, edisi ketiga. Jakarta : lembaga penerbit fakultas
ekonomi Universitas Indonesia, 2001, p234
14
Ross, Westerfield and Jordan., Fundamentals of corporate finance. Sixth edition, New york :
mcgraw-hill. Inc, 2003
15
Eun, Cheol s.,and Resnick, bruce g. International financial management. Second edition. New york :
mcgraw-hill, inc, 2004, p.74
27
US Dollar menjadi mata uang utama dunia sejak akhir Perang
Dunia II hingga saat ini. Hal ini dapat dimengerti mengingat pada saat
itu perekonomian di Negara Eropa hancur akibat perang dan dilain
pihak tanah Amerika tidak tersentuh oleh perang tersebut walaupun
Amerika ikut serta dalam peperangan tersebut. Dengan digelarnya
konferensi internasional mengenai nilai tukar yang diadakan di
Bretton Woods, New Hampshire Amerika Serikat pada tahun 1944
menandai dimulainya Fixed Exchange Rate System semakin
mengukuhkan peran mata uang US Dollar sebagai mata uang utama
dunia. Perjalanan waktu juga menunjukkan US Dollar sebagai mata
uang cukup stabil walau dalam keadaan krisis sekalipun.
b. EURO
Merupakan mata uang gabungan Negara Eropa. Mata uang
Euro pertama kali diluncurkan pada tahun 1999 sebagai mata uang
tunggal Eropa yang menggantikan 11 (sebelas) mata uang Negara
Eropa. Euro diluncurkan sebagai usaha Negara – Negara Eropa untuk
menciptakan satu mata uang dunia yang menyaingi US Dollar.
c. Yen
Yen adalah mata uang Negara Jepang disimbolkan dengan ÂĄ.
Jepang merupakan negara yang termasuk cepat perkembangan untuk
perekonomiannya sehingga telah ber-Investasi diberbagai Negara
28
berkembang, dan dapat dikatakan memiliki tekhnologi dan
perekonomian yang telah mapan sebagai negara maju. Selalu menjaga
keseimbangan pada nilai tukar terhadap mata uang asing dari Negara
lain.
6. Inflasi
Secara sederhana Inflasi diartikan sebagai meningkatnya harga-harga
secara umum dan terus menerus. Kenaikan harga dari satu atau dua barang
saja tidak dapat disebut Inflasi kecuali bila kenaikan itu meluas atau
mengakibatkan kenaikan harga pada barang lainnya. Inflasi adalah
kecenderungan naiknya harga-harga.
Indikator yang sering digunakan untuk mengukur tingkat Inflasi
adalah Indeks Harga Konsumen (IHK). Pergerakan IHK dari waktu ke
waktu menunjukkan pergerakan harga dari paket barang dan jasa yang
dikonsumsi masyarakat.
Menurut Keynes, Inflasi terjadi karena masyarakat menginginkan
barang dan jasa yang lebih besar daripada yang mampu disediakan oleh
masyarakat itu sendiri. Proses Inflasi menurut kelompok ini adalah proses
perebutan bagian rejeki diantara kelompok-kelompok sosial yang
menginginkan bagian yang lebih besar dari apa yang mampu disediakan
oleh masyarakat. Hal ini menimbulkan inflationary gap karena permintaan
total melebihi jumlah barang yang tersedia.
29
Teori Strukturalis memberikan titik tekan pada ketegaran atau
infleksibilitas dari struktur perekonomian negara-negara berkembang.
Faktor strukturalis inilah yang menyebabkan perekonomian negara sedang
berkembang berjalan sangat lambat dalam jangka panjang. Teori ini
disebut Inflasi jangka panjang. Menurut teori ini ada dua faktor utama
yang dapat menimbulkan Inflasi . Pertama, ketidakelastisan penerimaan
ekspor, yaitu pertumbuhan nilai ekspor yang lamban dibanding dengan
pertumbuhan sektor-sektor lain. Hal ini disebabkan dua faktor utama
yaitu : Jenis barang ekspor yang kurang responsif terhadap kenaikan harga
dan nilai tukar barang ekspor yang semakin memburuk. Kedua, ketidak
elastisan produksi bahan makanan di dalam negeri. Dalam hal ini laju
pertumbuhan bahan makanan di dalam negeri tidak secepat laju
pertumbuhan penduduk dan laju pendapatan perkapita. Akibat dari ini
terjadi kenaikan harga barang lainnya16
.
Menurut Hubbard Inflasi bisa diukur dengan menggunakan CPI
(Consumer Price Index)17
.
Consumer Price Index ( CPI ) is an average of the prices of the goods and
services purchased by the typical family. One Year is chosen as the base year,
and the value of the CPI is set equal to 100 for that year. In any year other than
base year, the CPI is equal to the ratio of the dollar amount necessary to buy the
market basket of goods in that year divided by the dollar amount necessary to
buy the market basket of goods in the base year, multiplied by 100. Because the
16
Husnan, Suad., Dasar-dasar teori portofolio dan analisis sekuritas, edisi ketiga, Yogyakarta, AMP
YKPN, 2001
17
Hubbard, R. Glenn and O’brien, Anthony Patrick., Economics. Pearson international edition, 2006,
p.624-625
30
CPI measures the cost to the typical family to buy a representative basket of
goods and services, it sometimes referred to as the cost-of living index. The CPI
is the most widely use measure of inflation. Policy makers use the CPI to track
the state of the economy. Businesses use it to help set the prices of their products
and the wages and salaries of their employees
7. Suku Bunga
Merupakan tingkat nilai Suku Bunga atau batasan Suku Bunga yang
telah ditetapkan oleh Bank Indonesia dengan Rate tertentu yang boleh
diberikan oleh lembaga keuangan di Indonesia kepada pemakai jasa
perbankan sebagai bentuk imbalan atas simpanan dana nasabah pada
lembaga keuangan tersebut.
Tingkat suku bunga atau interest rate merupakan rasio pengembalian
atas sejumlah investasi sebagai bentuk imbalan yang diberikan kepada
investor. Besarnya tingkat suku bunga bervariatif sesuai dengan
kemampuan debitur dalam memberikan tingkat pengembalian kepada
kreditur. Tingkat suku bunga tersebut dapat menjadi salah satu pedoman
investor dalam pengambilan keputusan investasi pada pasar modal.
Sebagai wahana alternatif investasi, pasar modal menawarkan suatu
tingkat pengembalian (return) pada tingkat resiko tertentu. Dengan
membandingkan faktor keuntungan dan resiko pada pasar modal dengan
faktor tingkat suku bunga yang ditawarkan sektor keuangan, investor
dapat memutuskan bentuk investasi yang mampu menghasilkan
keuntungan yang optimal.
31
Menurut Wardane, suku bunga adalah pembayaran yang dilakukan
untuk penggunaan uang. Suku bunga adalah jumlah bunga yang harus
dibayar per unit waktu18
. Dengan kata lain, masyarakat harus membayar
peluang untuk meminjam uang. Perubahan tingkat suku bunga selanjutnya
akan mempengaruhi keinginan untuk mengadakan investasi, misalnya
pada surat berharga, dimana harga dapat naik atau turun tergantung pada
tingkat bunga (bila tingkat bunga naik maka surat berharga turun dan
sebaliknya), sehingga ada kemungkinan pemegang surat berharga akan
menderita capital loss atau gain. Suku bunga dibedakan menjadi dua,
yaitu:
a. Suku bunga nominal adalah suku bunga dalam nilai uang. Suku bunga
ini merupakan nilai yang dapat dibaca secara umum. Suku bunga ini
menunjukkan sejumlah rupiah untuk setiap satu rupiah yang
diinvestasikan.
b. Suku bunga riil adalah suku bunga yang telah mengalami koreksi
akibat inflasi dan didefinisikan sebagai suku bunga nominal dikurangi
laju inflasi. Dalam Kamus Akuntansi (1996), disebutkan bahwa
Interest (bunga kepentingan, hak) merupakan: [1] beban atas
penggunaan uang dalam suatu periode, dan [2] suatu pemilikan atau
18
Avonti, Amos Amoroso dan Hudi Prawoto. Analisis Pengaruh Nilai Tukar Rupiah/US$ dan Tingkat
Suku Bunga SBI Terhadap Indeks Harga Saham Gabungan di Bursa Efek Jakarta. Jurnal Akuntansi
Bisnis. Vol. III No.5. 2004.
32
bagian kenyataan dalam suatu perusahaan, usaha dagang, atau sumber
daya.
Unsur-unsur di dalam tingkat suku bunga, meliputi :
a. Syarat jatuh tempo. Berbagai pinjaman mempunyai syarat atau jatuh
tempo. Pinjaman terpendek adalah pinjaman satu malam. Surat-surat
berharga jangka pendek biasanya mempunyai periode sampai dengan
satu tahun. Surat-surat berharga jangka panjang umumnya
memberikan suku bunga yang lebih tinggi dibandingkan dengan
jangka pendek.
b. Risiko. Ada pinjaman yang pada hakikatnya tidak memiliki risiko,
sementara lainnya sangat bersifat spekulatif. Obligasi-obligasi dan
tagihan-tagihan pemerintah didukung dengan penuh kepercayaan, oleh
kredit dan kekuatan pajak dari pemerintah. Unsur-unsur ini dapat
dipercaya karena bunga pinjaman pemerintah akan benar-benar
Dibayar. Risiko menengah terdapat pada pinjaman atas kredit-kredit
perusahaan yang kondisinya baik. Sedangkan investasi yang berisiko
mempunyai peluang gagal atau tidak dibayar yang sangat tinggi
termasuk investasi pada perusahaan yang hampir bangkrut.
c. Likuiditas. Aktiva akan disebut “likuid“apabila dapat ditukarkan
dengan kas secara cepat dan hanya menimbulkan kerugian nilai yang
sedikit. Sebagian besar surat berharga, termasuk saham biasa, obligasi
33
perusahaan dan pemerintah, dapat diukur dengan kas secara cepat
mendekati nilai sekarangnya. Aktiva-aktiva yang tidak likuid termasuk
aktiva-aktiva unik yang tidak memiliki pasar dan tidak berkembang
dengan baik.
d. Biaya-biaya administrasi, waktu serta ketelitian yang diperlukan untuk
administrasi berbagai jenis pinjaman, sangatlah berbeda. Pinjaman
dengan biaya administrasi yang tinggi akan mempunyai bunga 5
sampai 10 persen per tahun lebih besar dari tingkat bunga lainnya.
8. Arbitrase Internasional
Arbitrase didefinisikan sebagai pemanfaatan perbedaan kurs melalui
keuntungan bebas risiko. Ada tiga bentuk arbitrase, yaitu arbitrase lokasi,
arbitrase segitiga dan arbitrase perlindungan suku bunga19
.
a. Arbitrase Lokasi
Arbitrase lokasi adalah proses pembelian mata uang di lokasi
tertentu dimana harganya murah dan dengan segera menjual mata
uang tersebut di lokasi lain dengan harga yang lebih tinggi. Arbitrase
lokasi biasanya dilakukan oleh bank atau pialang valuta asing yang
secara terus-menerus memantau kurs pada bank lain. Jika suatu bank
mengetahui perbedaan kurs di antara 2 bank lain, maka bank tersebut
19
Meiliana Ail wahyu dan Dika Mandhika. Paritas Suku Bunga Dan Arbitrase Internasional. 2011
34
akan melakukan arbitrase lokasi untuk memperoleh keuntungan
bebas risiko dengan segera. Keuntungan dari arbitrase lokasi
tergantung dari jumlah uang yang digunakan untuk memanfaatkan
perbedaan kurs nilai tukar, serta nilai perbedaan tersebut. Kurs nilai
tukar akan bereaksi terhadap strategi arbitrase lokasi yang diterapkan
oleh partisipan pasar valuta asing.
b. Arbitrase Segitiga
Kurs lintas mata uang (cross exchange rate) mencerminkan
hubungan antara dua mata uang yang berbeda dengan satu mata uang
dasar. Misalnya, di Amerika Serikat, kurs lintas mata uang mengacu
pada hubungan antara dua mata uang selain dolar. Jika kurs lintas
mata uang aktual berbeda dengan kurs lintas mata uang yang
seharusnya, maka perbedaan ini dapat dimanfaatkan yakni dengan
menggunakan arbitrase segitiga. Dalam arbitrase segitiga transaksi
mata uang dilakukan pada pasar spot untuk memanfaatkan perbedaan
kurs lintas mata uang antara dua mata uang tertentu. Arbitrase
segitiga merupakan strategi yang hanya dapat dimanfaatkan oleh
sedikit pihak karena teknologi komputer yang tersedia saat ini untuk
para pialang valuta asing dengan segera mendeteksi
ketidakseimbangan kurs lintas nilai tukar. Perubahan kurs yang
35
terjadi akibat arbitrase segitiga (sebagai contoh hubungan antara mata
uang US Dollar, Euro dan Rupiah)
Arbitrase Perlindungan Suku Bunga
Arbitrase perlindungan suku bunga merupakan proses untuk
memanfaatkan perbedaan suku bunga antara dua negara untuk
melindungi dari risiko kurs nilai tukar.
B. Penelitian Terdahulu Yang Relevan
Dari penelitian yang dilakukan Muh Fahrudin Z, Peredaran uang, kurs,
suku bunga dan indeks JII memberi pengaruh positif20
Penelitian yang dilakukan oleh Ema Yanti memperoleh hasil pengujian
yang menunjukkan bahwa kurs valas mempunyai pengaruh yang signifikan
terhadap IHSG, begitu pula variabel inflasi mempunyai pengaruh signifikan
terhadap IHSG. Variabel suku bunga deposito juga terindikasi mempunyai
pengaruh yang signifikan terhadap IHSG.21
.
Dari penelitian yang dilakukan oleh Achmad Ath Thobarry hasil
penelitian menunjukkan bahwa variabel nilai tukar memiliki pengaruh positif
signifikan dan variabel Inflasi berpengaruh negatif signifikan terhadap indeks
harga saham sektor properti, sedangkan variabel suku bunga dan pertumbuhan
20
Fahrudin, Muh Z, Analisis pengaruh inflasi, jumlah uang beredar, exchange rate dan interest rate
terhadap index JII (jakarta Islamic Index) pada tahun 2002-2005. Surakarta, 2006
21
Isnaini, Ema Yanti Putri., Analisis pengaruh kurs valas, laju inflasi dan suku bunga deposito
terhadap indeks harga saham gabungan (studi empiris di Bursa Efek Indonesia), Surakarta,
Universitas Muhamadiyah, 2009
36
GDP hanya signifikan bila diuji secara bersamaan dan tidak berpengaruh
signifikan bila diuji secara parsial22
C. Keterkaitan antara Variabel Penelitian
Perubahan satu variabel ekonomi memiliki dampak yang berbeda terhadap
setiap jenis saham, yaitu suatu saham dapat terkena dampak positif sedangkan
saham lainnya terkena dampak negatif. Pemerintah dapat mempengaruhi
kegiatan ekonomi melalui kebijakan fiskal (pajak) dan kebijakan moneter
(peredaran uang). Kebijakan pajak dapat mempengaruhi besar kecilnya
jumlah uang yang beredar dengan menurunkan atau menaikkan tarif pajak.
Sementara itu, kebijakan moneter dilaksanakan oleh bank Sentral melalui tiga
cara, yaitu : (1) perubahan reserve requirements, (2) perubahan discount rate,
(3) open market operation. Menguatnya kurs rupiah terhadap mata uang asing
akan menurunkan biaya impor bahan baku untuk produksi dan menurunkan
tingkat suku bunga yang berlaku.
Perkembangan yang terjadi pada berbagai variabel ekonomi suatu negara
akan memberikan pengaruh pada pasar modal. Apabila suatu indikator
ekonomi makro jelek, maka akan berdampak buruk bagi perkembangan pasar
22
Thobarry, Achmad ath, Analisis pengaruh nilai tukar, suku bunga, laju inflasi dan pertumbuhan
GDP terhadap indeks harga saham sektor properti (kajian empiris pada Bursa Efek Indonesia periode
pengamatan tahun 2000-2008 ), Semarang, 2009
37
modal. Tetapi apabila suatu indikator ekonomi baik, maka akan memberikan
engaruh yang baik pula terhadap kondisi pasar modal23
.
Kemapuan investor dalam memahami dan meramalkan kondisi ekonomi
makro di masa datang, akan sangat berguna dalam pengambilan keputusan
investasi yang menguntungkan24
.
Prospek perusahaan sangat tergantung dari prospek keuntungan yang
dimilki perusahaan. Karena prospek perusahaan sangat tergantung dari
keadaan ekonomi secara keseluruhan, maka analisis penilaian saham yang
dilakukan investor juga harus mempehitungkan beberapa variabel makro yang
mempengaruhi kemampuan perusahaan menghasilkan laba. Pasar modal
mencerminkan apa yang terjadi pada perekonomian makro karena nilai
investasi ditentukan oleh aliran kas yang diharapkan serta tingkat return yang
disyaratkan atas investasi tersebut, dan kedua faktor tersebut sangat
dipengaruhi oleh perubahan lingkungan ekonomi makro. Fluktuasi yang
terjadi di pasar modal akan terkait dengan perubahan yang terjadi pada
variabel makro ekonomi.
Dalam bukunya Tandellin menyimpulkan adanya hubungan yang kuat
antara harga saham dan kinerja ekonomi makro dan menemukan bahwa
23
Sunariyah. Pengantar Pengetahuan Pasar Modal. Edisi Kelima. UPP STIM YKPN. Yogyakarta. p
20
24
Tandelilin, Enduardus. Analisis Investasi dan Manajemen Portofolio, Penerbit BPFE, Yogyakarta
2007. P 211
38
perubahan perubahan harga saham selalu terjadi sebelum terjadinya perubahan
ekonomi. Ada dua alasan yang mendasarinya. Pertama, harga saham yang
terbentuk merupakan cerminan ekspektasi investor terhadap earning, deviden,
maupun tingkat bunga yang akan terjadi. Kedua, kinerja pasar modal akan
bereaksi terhadap perubahan - perubahan ekonomi makro. Ketika investor
menentukan harga saham yang tepat sebagai refleksi perubahan variabel
makro yang akan terjadi, maka masuk akal jika dikatakan harga saham terjadi
sebelum perubahan ekonomi makro benar-benar terjadi. Pengamatan terhadap
perubahan dalam indikator makro dipercaya bisa membantu investor dalam
meramalkan apa yang akan terjadi pada perubahan pasar modal. Menurut
secara fundamental harga suatu saham dipengaruhi oleh kinerja perusahaan
dan kemungkinan resiko yang dihadapi perusahaan. Kinerja perusahaan
tercermin dari laba operasional dan laba bersih per saham serta beberapa rasio
keuangan yang menggambarkan kekauatan manajemen dalam mengelola
perusahaan. Resiko perusahaan tercermin dari daya tahan perusahaan dalam
menghadapi siklus ekonomi serta faktor makro dan makro non ekonomi.
Dengan kata lain, kinerja perusahaan dan resiko yang dihadapi dipengaruhi
oleh faktor makro dan mikro ekonomi25
.
Salah satu faktor eksternal (variabel ekonomi makro) yang
berpengaruh terhadap harga saham (return saham) adalah tingkat suku bunga
25
Ibid, p 212
39
Sertifikat Bank Indonesia. Kenaikan tingkat suku bunga adalah suatu pertanda
negatif bagi pelaku pasar modal, karena dengan meningkatnya tingkat suku
bunga, para pemilik modal lebih suka menanamkan uangnya di bank daripada
berinvestasi dalam bentuk saham26
Apabila mempergunakan model pertumbuhan konstan (constant
growth model), maka peningkatan suku bunga/SBI (Rf) akan meningkatkan
R (tingkat keuntungan yang disyaratkan), sehingga apabila variabel-variabel
lain konstan (ceteris paribus), harga saham (Po) akan menurun27
Faktor-faktor teknikal adalah faktor (informasi) lain yang
mempengaruhi harga (return) saham diluar faktor-faktor fundamental,
informasi teknikal atau informasi pasar adalah informasi kondisi pasar dan
kondisi makro ekonomi seperti tingkat inflasi, pergerakan nilai tukar mata
uang, tingkat suku bunga, kondisi politik dan keamanan, pergerakan indeks
saham di pasar modal-pasar modal dunia, dan lainnya28
.
26
Perwira, Daniel, “Pengaruh pergerakan kondisi ekonomi makro terhadap permintaan saham sektor
pertanian di indonesia”, jurnal ekonomi dan keuangan indonesia, vol. Xlix no. , 2001, Pp. 357-375
27
Husnan, Suad, Dasar-dasar teori portfolio dan analisis sekuritas, unit penerbit dan percetakan AMP
YKPN, Yogyakarta, 2001
28
Muharam, Harjum., “Analisis pengaruh informasi fundamental terhadap harga saham : studi kasus
pada seratus emiten terbaik di bej tahun 2002 versi majalah investor”, Media ekonomi dan bisnis, vol.
Xiv no. 1, 2002, Pp. 57-68
40
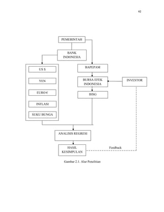
D. Kerangka Berpikir Penelitian
Penelitian ini mencakup pengamatan dari pergerakan naik dan turun
kurs valuta asing Dollar Amerika Serikat, EURO, Yen dan Inflasi, Suku
Bunga pada perekonomian Indonesia yang terjadi sehingga diduga
mempengaruhi Indeks Harga Saham Gabungan (IHSG)29
.
Inflasi memiliki hubungan yang positif dengan kurs. Jika inflasi kita
relatif lebih tinggi daripada inflasi Amerika Serikat, maka mata uang kita
cenderung terdepresiasi. Negara-negara dengan inflasi yang tinggi cenderung
memiliki tingkat bunga nominal yang tinggi, dan sebaliknya negara-negara
dengan inflasi rendah cenderung memiliki tingkat bunga nominal yang rendah.
Sedangkan obligasi bergerak berkebalikan dengan tingkat bunga30
.
Kenaikan suku bunga akan berakibat mengalirnya dana ke pasar uang
yang dapat berasal dari pasar modal maupun pasar valas (capital inflow) yang
akan mengakibatkan aksi jual pada pasar modal yang menyebabkan turunnya
harga saham. Kondisi berlawanan akan terjadi jika suku bunga turun.
Melemahnya kurs akan berakibat mengalirnya dana ke pasar valas yang dapat
bersumber dari pasar uang maupun pasar modal, pengalihan dana dari pasar
uang akan mengakibatkan likuiditas rupiah ketat sehingga suku bunga
meningkat yang mengakibatkan penurunan harga saham pada pasar modal
29
Weston, J.Fred dan Eugene F Bringham. Dasar-dasar manajemen keuangan, erlangga, jakarta, yang
dialih bahasakan oleh Alfonsus Sirait, S.E., M.Bus, edisi Kesembilan 2001 p.8
30
Mankiw, N. Gregory. 2007. Teori Makroekonomi. Jakarta: Erlangga.
41
karena aksi jual, dan sebaliknya. Inflasi merupakan kecenderungan terjadinya
kenaikan harga produk secara keseluruhan, sehingga menaikkan pendapatan
dan biaya perusahaan. Kenaikan biaya produksi yang lebih besar daripada
kenaikan harga akan mengakibatkan keuntungan investor dan return investasi
menurun sehingga investasi kurang menarik akibatnya harga saham akan
menurun.
Investasi di Bursa Efek Indonesia dilakukan oleh investor pada
beberapa produk. Namun yang paling umum adalah pada saham. Para investor
yang ingin berinvestasi akan melihat IHSG atau indeks harga saham gabungan
sebelum melakukan investasi.
IHSG selalu dipengaruhi oleh kondisi makro ekonomi dimana
pergerakkan kurs valuta asing US$ akan mempengaruhi mata uang yang lain.
Pada penelitian ini mata uang selain kurs valuta asing US$ yang digunakan
adalah Yen dan Euro.
Karena Indonesia adalah negara yang terbuka maka pergerakan nilai
tukar mata uang akan mempengaruhi juga tingkat Inflasi dan juga suku bunga.
Sehingga pada akhirnya setiap pergerakkan yang terjadi pada nilai
tukar mata uang, Inflasi dan suku bunga akan mempengaruhi IHSG.
Dalam penelitian ini pergerakan kurs valuta asing Dollar Amerika
Serikat, EURO, Yen, suku Bunga Bank Indonesia dan tingkat Inflasi diuji
pengaruhnya terhadap Indeks Harga Saham Gabungan (IHSG).
42
PEMERINTAH
ANALISIS REGRESI
HASIL
KESIMPULAN
IHSG
BANK
INDONESIA
BURSA EFEK
INDONESIA
INVESTOR
BAPEPAM
Feedback
US $
YEN
INFLASI
EURO €
SUKU BUNGA
Gambar 2.1. Alur Penelitian
43
E. Hipotesis
Dari kerangka berpikir diatas maka hipotesis yang akan diajukan adalah
sebagai berikut :
1. Hipotesis pertama
Ho1 : Diduga pergerakan kurs valuta asing Dollar Amerika Serikat,
EURO, Yen, Inflasi dan Suku Bunga BI secara parsial tidak
mempengaruhi pergerakan nilai terhadap Indeks Harga Saham
Gabungan (IHSG)
Ha1 : Diduga pergerakan kurs valuta asing Dollar Amerika Serikat,
EURO, Yen, Inflasi dan Suku Bunga BI secara parsial tidak
mempengaruhi pergerakan nilai terhadap Indeks Harga Saham
Gabungan (IHSG)
2. Hipotesis kedua
Ho2 : Diduga pergerakan kurs valuta asing Dollar Amerika Serikat,
EURO, Yen, Inflasi dan Suku Bunga BI secara simultan tidak
mempengaruhi pergerakan nilai terhadap Indeks Harga Saham
Gabungan (IHSG)
Ha1 : Diduga pergerakan kurs valuta asing Dollar Amerika Serikat,
EURO, Yen, Inflasi dan Suku Bunga BI secara simultan tidak
44
mempengaruhi pergerakan nilai terhadap Indeks Harga Saham
Gabungan (IHSG)
3. Hipotesis ketiga
Ho3 : Diduga pergerakan Suku Bunga BI merupakan variabel yang
paling dominan mempengaruhi pergerakan nilai Indeks Harga
Saham Gabungan (IHSG)
Ha3 : Diduga pergerakan Suku Bunga BI merupakan variabel yang
paling dominan mempengaruhi pergerakan nilai Indeks Harga
Saham Gabungan (IHSG)
Adapun model penelitian untuk penelitian ini adalah sebagai berikut:
Gambar 2.4. Model Penelitian
Inflasi
Euro
Yen
US $
IHSG
Suku bunga

Bab ii

  • 1.
    12 BAB II LANDASAN TEORI Perkembangannilai indeks harga saham gabungan (IHSG) dipengaruhi oleh beberapa faktor dalam sistem pasar keuangan di Indonesia. IHSG selama periode penelitian mengalami fluktuasi namun secara umum mengalami kenaikan. Suku bunga SBI dan tingkat inflasi selama periode penelitian mengalami fluktuasi. Kurs Rupiah terhadap Dolar Amerika juga berfluktuasi namun pergerakannya cukup stabil. Berdasarkan penelitian yang dilakukan oleh Ajid Hadjiji perkembangan nilai indeks harga saham gabungan (IHSG) secara simultan dipengaruhi oleh instrumen pasar keuangan seperti suku bunga SBI, inflasi dan kurs Rupiah terhadap Dolar AS. Kurs berpengaruh negatif dan signifikan secara statistik terhadap IHSG sedangkan suku bunga SBI dan inflasi juga berpengaruh negatif tetapi tidak signifikan secara statistik. Hal ini menunjukkan bahwa investor selama periode penelitian tidak terlalu memperhatikan pergerakan SBI dan inflasi namun cenderung lebih memperhatikan pergerakan Rupiah terhadap Dolar AS. Perubahan dalam IHSG dapat dijelaskan oleh kurs Dolar Amerika, suku bunga SBI dan inflasi sebesar 26,5 persen. Kecilnya pengaruh faktor-faktor pasar keuangan di atas dalam mempengaruhi nilai IHSG karena banyak informasi dan faktor-faktor lain yang juga dijadikan bahan pertimbangan oleh para investor dalam menanamkan investasinya di bursa saham4 . 4 Hadjiji Adjij, Pengaruh kurs Dolar Amerika Serikat, suku bunga SBI dan inflasi terhadap perubahan Indeks Harga Saham Gabungan di Bursa Efek Jakarta (Periode Januari 2000 – Mei 2008). IPB. Bogor, p 40-42
  • 2.
    13 Sementara Suramaya menemukanbahwa hanya kurs yang berpengaruh signifikan terhadap IHSG, sementara tingkat inflasi dan suku bunga tidak berpengaruh terhadap IHSG 5 . Hasil penelitian Indah Yuliana menunjukkan adanya pengaruh secara bersama-sama variabel makro ekonomi (jumlah uang yang beredar, tingkat suku bunga SBI, inflasi, dan nilai tukar rupiah) terhadap Indeks Harga Saham Gabungan (IHSG). Variabel tingkat suku bunga SBI berpengaruh negatif terhadap Indeks harga saham Gabungan (IHSG)6 . A. Pengertian 1. Pasar Modal Pasar modal memberikan peran besar bagi perekonomian suatu negara karena pasar modal memberikan dua fungsi sekaligus, fungsi ekonomi dan fungsi keuangan. Pasar modal dikatakan memiliki fungsi ekonomi karena pasar modal menyediakan fasilitas atau wahana yang mempertemukan dua kepentingan yaitu pihak yang memiliki kelebihan dana (investor) dan pihak yang memerlukan dana (issuer). 5 Suramaya, Suci Kewal,Pengaruh Inflasi, Suku Bunga, Kurs, dan Pertumbuhan PDB Terhadap Indeks Harga Saham Gabungan. Jurnal Economia, Volume 8, Nomor 1, April 2012 6 Yuliana, Indah. Analisis pengaruh variabel makro terhadap Indeks harga saham gabungan (IHSG) Di bursa efek indonesia (BEI). UIN Malang
  • 3.
    14 Dengan adanya pasarmodal maka perusahaan publik dapat memperoleh dana segar masyarakat melalui penjualan Efek saham melalui prosedur IPO atau efek utang (obligasi). Pasar modal dikatakan memiliki fungsi keuangan, karena pasar modal memberikan kemungkinan dan kesempatan memperoleh imbalan (return) bagi pemilik dana, sesuai dengan karakteristik investasi yang dipilih. Jadi diharapkan dengan adanya pasar modal aktivitas perekonomian menjadi meningkat karena pasar modal merupakan alternatif pendanaan bagi perusahaan-perusahaan untuk dapat meningkatkan pendapatan perusahaan dan pada akhirnya memberikan kemakmuran bagi masyarakat yang lebih luas. Secara umum, manfaat dari keberadaan pasar modal adalah: - Menyediakan sumber pembiayaan (jangka panjang) bagi dunia usaha sekaligus memungkinkan alokasi dana secara optimal. - Memberikan wahana investasi yang beragam bagi investor sehingga memungkinkan untuk melakukan diversifikasi. Alternatif investasi memberikan potensi keuntungan dengan tingkat risiko yang dapat diperhitungkan. - Menyediakan leading indicator bagi perkembangan perekonomian suatu negara.
  • 4.
    15 - Penyebaran kepemilikanperusahaan sampai lapisan masyarakat menengah. - Penyebaran kepemilikan, keterbukaan dan profesionalisme menciptakan iklim berusaha yang sehat serta mendorong pemanfaatan manajemen profesional. Pasar modal Indonesia tergolong emerging market (pasar yang sedang berkembang) dengan ciri – ciri umum sebagai berikut: 1. Dominasi dana asing, dana asing di bursa Indonesia yang masih dominan sangat mempengaruhi indeks pasar. Dalam prakteknya banyak pialang lokal berskala kecil yang menggunakan following strategy. 2. Belum tergolong bursa yang efisien 3. Moral hazard 4. Lemahnya pengawasan otoritas bursa 5. Invetor retail belum berperan optimal 6. Isu lebih dominan dibandingkan persuasi otoritas bursa atau penguasa moneter 7. Belum ada kontrol efektif terhadap penggunaan dana hail penjualan saham 8. Resiko relatif lebih tinggi
  • 5.
    16 2. Indeks HargaSaham Gabungan (IHSG) Indeks Harga adalah suatu angka yang digunakan untuk membandingkan suatu peristiwa dibandingkan dengan suatu peristiwa lainnya. Angka Indeks Harga Saham adalah angka – angka yang menjadi ukuran situasi pasar modal, yang dapat digunakan untuk membandingkan peristiwa dan sebagai alat analisis. Indeks Harga Saham Gabungan adalah gabungan harga saham perusahan emiten yang bertransaksi di Bursa Efek Jakarta. Indeks Harga Saham Gabungan adalah suatu nilai yang digunakan untuk mengukur kinerja gabungan seluruh saham yang tercatat di bursa efek. Maksud dari gabungan seluruh saham ini adalah kinerja saham yang dimasukkan dalam perhitungan seluruh saham yang tercatat di bursa tersebut7 Di Bursa Efek Indonesia terdapat beberapa jenis indeks, antara lain8 : 1) Indeks Individual, menggunakan indeks harga masing-masing saham terhadap harga dasarnya, atau indeks masing-masing saham yang tercatat di BEI. 7 Sunariyah SE, MSi., Pengantar pengetahuan pasar modal: edisi ketiga, UPP AMP YKPN, Yogyakarta, 2003, p.126 8 journal of applied finance and accounting vol. 1 no.1 november 2008:141-165
  • 6.
    17 2) Indeks HargaSaham Sektoral, menggunakan semua saham yang termasuk dalam masing-masing sektor, misalnya sektor keuangan, pertambangan, dan lain-lain. Di BEI indeks sektoral terbagi atas sembilan sektor yaitu: pertanian, pertambangan, industri dasar, aneka industri, konsumsi, properti, infrastruktur, keuangan, perdagangan dan jasa, dan manufaktur. 3) Indeks Harga Saham Gabungan atau IHSG (Composite Stock Price Index), menggunakan semua saham yang tercatat sebagai komponen penghitungan indeks. 4) Indeks LQ 45, yaitu indeks yang terdiri 45 saham pilihan dengan mengacu kepada 2 variabel yaitu likuiditas perdagangan dan kapitalisasi pasar. Setiap 6 bulan terdapat saham-saham baru yang masuk kedalam LQ 45 tersebut. 5) Indeks Syariah atau JII (Jakarta Islamic Index). JII merupakan indeks yang terdiri 30 saham mengakomodasi syariat investasi dalam Islam atau Indeks yang berdasarkan syariah Islam. Dengan kata lain, dalam Indeks ini dimasukkan saham-saham yang memenuhi kriteria investasi dalam syariat Islam. Saham-saham yang masuk dalam Indeks Syariah adalah emiten yang kegiatan usahanya tidak bertentangan dengan syariah seperti: a. Usaha perjudian dan permainan yang tergolong judi atau perdagangan yang dilarang.
  • 7.
    18 b. Usaha lembagakeuangan konvensional (ribawi) termasuk perbankan dan asuransi konvensional. c. Usaha yang memproduksi, mendistribusi serta memperdagangkan makanan dan minuman yang tergolong haram d. Usaha yang memproduksi, mendistribusi dan/atau menyediakan barang-barang ataupun jasa yang merusak moral dan bersifat mudarat 6) Indeks Papan Utama dan Papan Pengembangan. Yaitu indeks harga saham yang secara khusus didasarkan pada kelompok saham yang tercatat di BEI yaitu kelompok Papan Utama dan Papan Pengembangan. 7) Indeks KOMPAS 100. merupakan Indeks Harga Saham hasil kerjasama Bursa Efek Indonesia dengan harian KOMPAS. Indeks ini meliputi 100 saham dengan proses penentuan sebagai berikut : a. Telah tercatat di BEJ minimal 3 bulan. b. Saham tersebut masuk dalam perhitungan IHSG (Indeks Harga Saham Gabungan). c. Berdasarkan pertimbangan faktor fundamental perusahaan dan pola perdagangan di bursa, BEI dapat menetapkan untuk mengeluarkan saham tersebut dalam proses perhitungan indeks harga 100 saham.
  • 8.
    19 d. Masuk dalam150 saham dengan nilai transaksi dan frekwensi transaksi serta kapitalisasi pasar terbesar di Pasar Reguler, selama 12 bulan terakhir. 3. Valuation Saham Valuasi saham adalah mengestimasi nilai saham yang sebenarnya (intrinsik value) berdasarkan data fundamentalnya9 . Sependapat dengan Asnawi dan Chandra dalam tulisannya Parahita berpendapat bahwa melakukan penilaian (valuasi) saham adalah proses penentuan berapa harga yang wajar untuk suatu saham10 . Hasil dari valuasi saham nantinya akan menjadi informasi yang sangat berharga bagi investor yang tidak menyukai resiko (risk averter) sebelum mengambil keputusan investasi. Langkah pertama yang harus dilakukan sebelum melakukan valuasi adalah memperkirakan tingkat imbal-hasil (expected rate of return) yang ingin dicapai. Jika perkiraan tingkat imbal-hasil sudah ditetapkan, beberapa jenis intrumen investasi seperti tabungan, deposito, dan sertifikat bank indonesia akan relatif mudah divaluasi (dinilai) karena jenis investasi ini sudah menjanjikan tingkat imbal-hasil yang pasti. Sebaliknya beberapa instrumen investasi yang lain memiliki arus kas dan harga yang hanya dapat diperkirakan sebelumnya, misalnya saham biasa. 9 Asnawi, Said Kelana dan Chandra Wijaya. 2007. Metodologi Penelitian Keuangan. Jakarta: Graha Ilmu. 10 Parahita. 2008. Bagaimana Cara Menentukan Harga Wajar Saham. http://parahita.wordpress.com
  • 9.
    20 Dengan demikian kitadapat melakukan valuasi dalam penentuan harga pasar instrumen investasi sudah sepadan dengan tingkat imbal-hasil yang kita harapkan. Valuasi yang tepat terhadap nilai perusahaan yang akan dibeli sahamnya adalah hal utama yang harus dilakukan sehingga investor dapat melakukan prediksi dan perhitungan terhadap harga saham perusahaan tersebut. Valuasi saham dapat dilakukan dengan beberapa pendekatan. Yang pertama adalah metode arus kas terdiskonto (Discounted Cash Flow). Dalam pendekatan ini akan mengunakan metode Dividen Discount Model (DDM). Pendekatan ini beranggapan bahwa harga saham biasa dipengaruhi oleh tiga faktor utama, yaitu dividen tahunan, pertumbuhan dividen, dan required rate of return. Jika perusahaan memiliki risiko yang tinggi investor akan menetapkan required rate of return yang tinggi pula atas sahamnya. Oleh karena itu, agar dapat meyakinkan investor dalam berinvestasi pada perusahaan yang cukup berisiko, perusahaan harus menawarkan imbal hasil yang lebih tinggi. Yang kedua adalah dengan menggunakan pendekatan relatif valuation. Pendekatan ini akan menilai saham melalui Price to Book Value ratio (PBV). Price to Book Value ratio (PBVratio) adalah rasio perbandingan harga pasar saham (price) dan nilai buku persaham (book value per share). Dalam hal ini nilai buku persaham didapat melalui pembagian antara total modal (total equity) dan jumlah saham beredar (number of outstading share). Yang terakhir
  • 10.
    21 penggunaan metode CAPM(capital asset pricing model) untuk menentukan nilai wajar suatu saham. Metode ini hampir sama dengan metode Dividen Discount Model (DDM). Perbedaannya terletak pada cara menentukan required rate of return atau discount rate-nya. Menurut Porman, ada tiga hal penting yang harus dianalisis sebagai bagian proses valuasi sebelum memutuskan untuk berinvestasi, yaitu11 : a. Perekonomian Kebijakan moneter dan kebijakan fiskal yang diterapkan oleh pemerintah suatu negara akan mempengaruhi perekonomian secara keseluruhan di negara tersebut, yang pada akhirnya juga akan mempengaruhi kegiatan seluruh industri dan perusahaan. Maka disarankan sebelum berinvestasi pada suatu negara, melakukan analisis kondisi perekonomiannya secara mendalam, seperti kebijakan fiskal, moneter, tingkat inflasi, dan suhu politiknya. b. Industri Proses berikut dari tahap penilaian adalah mengidentifikasi industri-industri yang mengalami kemakmuran atau menderita dalam siklus perekonomian. Reaksi industri terhadap perubahan perekonomian akan berbeda-beda pada titik siklus bisnis (business 11 Porman, Tumbuan Andi. 2008. Menilai Harga Wajar Saham. Jakarta: PT Elex Media Komputindo. P 172
  • 11.
    22 cycle) tertentu. Dalamproses ini, diharapkan investor menganalisis secara dalam bidang industri yang berprospek cerah di masa mendatang, sehingga investor dapat memilih bidang industri mana yang layak dimasuki. c. Analisis Perusahaan Proses selanjutnya adalah menganalisis dan membandingkan kinerja perusahaan dengan menggunakan rasio-rasio keuangan dan resiko sistematis. Menurut rasio keuangan dan resiko yang dapat digunakan antara lain12 : 1) Rasio likuiditas Rasio likuiditas adalah rasio yang mengukur kemampuan perusahaan memenuhi kewajiban jangka pendeknya. Ada 2 macam rasio likuiditas yaitu : Rasio lancar (current ratio) dan Quick Ratio 2) Rasio solvabilitas Rasio yang digunakan untuk mengukur kemampuan perusahaan dalam memenuhi kewajiban jangka panjang. Rasio solvabilitas dapat dibagi menjadi: Debt ratio, Debt to equity ratio (DER) dan Ratio time interest earned (TIE ratio) 3) Rasio aktivitas 12 Yaya, Rizal. 2008. Analisis Rasio. http://fe.elcom.umy.ac.id
  • 12.
    23 Adalah rasio untukmelihat tingkat aktivitas tertentu dalam kegiatan tertentu. Terdapat beberapa macam rasio aktivitas diantaranya : Rasio rata-rata umur piutang, Rasio rata-rata umur persediaan, Rasio perputaran aktiva tetap dan Rasio perputaran total aktiva 4) Rasio profitabilitas Rasio profitabilitas adalah rasio yang digunakan untuk mengukur kemampuan perusahaan untuk menghasilkan keuntungan (profitabilitas) pada tingkat penjualan asset dan modal saham tertentu. Ada beberapa jenis rasio profitabilitas yaitu : Net profit margin (NPV), Return on asset (ROA), Return on equity danReturn on invesment 5) Rasio pasar Rasio yang mengukur harga pasar relatif terhadap nilai buku. Ada beberapa rasio pasar diantaranya : Earning per share (EPS), Price earning ratio (PE ratio), Dividen payout ratio (DPR) dan Book value per share (BVS ratio) serta Price to book ratio (PBV ratio) 4. Makro Ekonomi Teori ekonomi makro adalah bidang ilmu ekonomi yang mengkaji fenomena perekonomian secara menyeluruh atau luas misalnya Inflasi,
  • 13.
    24 pengangguran dan pertumbuhanekonomi. Ekonomi makro merupakan pengetahuan ekonomi yang bersifat agregatif dan me-nampilkan teori- teori ekonomi makro yang sangat mendasar. Ilmu ekonomi makro mempelajari variabel-variabel ekonomi secara agregat (keseluruhan). Variabel-variabel tersebut antara lain : pendapatan nasional, kesempatan kerja dan atau pengangguran, jumlah uang beredar, laju Inflasi, pertumbuhan ekonomi, maupun neraca pembayaran internasional. Dalam ekonomi makro, dikenal adanya masyarakat konsumen, masyarakat produsen, dan pasar agregatif yang terbentuk dari permintaan agregatif dan penawaran agregatif. Selain itu, kita mengenal variable pengeluaran konsumsi nasional yang dilakukan seluruh konsumen, variable pengeluaran investasi nasional, dan juga harga-harga umum atau indeks harga. Ilmu ekonomi makro mempelajari masalah-masalah ekonomi utama sebagai berikut : a. Sejauh mana berbagai sumber daya telah dimanfaatkan di dalam kegiatan ekonomi. Apabila seluruh sumber daya telah dimanfaatkan keadaan ini disebut full employment. Sebaliknya bila masih ada sumber daya yang belum dimanfaatkan berarti perekonomian dalam keada-an under employment atau terdapat pengangguran/belum berada pada posisi kesempatan kerja penuh
  • 14.
    25 b. Sejauh manaperekonomian dalam keadaan stabil khususnya stabilitas di bidang moneter. Apabila nilai uang cenderung menurun dalam jangka panjang berarti terjadi inflasi. Sebalik-nya terjadi deflasi. c. Sejauh mana perekonomian mengalami pertumbuhan dan pertumbuhan tersebut disertai dengan distribusi pendapatan yang membaik antara pertumbuhan ekonomi dan pemerata-an dalam distribusi pendapatan terdapat trade off maksudnya bila yang satu membaik yang lainnya cenderung memburuk. 5. Valuta Asing (Valas) Valuta Asing atau yang disingkat dengan kata “Valas” secara bebas dapat diartikan sebagai mata uang yang dikeluarkan dan digunakan sebagai alat pembayaran yang sah di Negara lain. Secara lebih luas Valuta Asing dapat juga diartikan sebagai seluruh kewajiban terhadap mata uang asing yang dapat dibayar di luar negeri, baik berupa simpanan pada bank di luar negeri maupun kewajiban dalam mata uang asing. Kurs valuta asing menurut Dahlan Siamat adalah “Harga suatu mata uang yang dinyatakan dalam harga mata uang lain. Sedangkan kuotasi
  • 15.
    26 merupakan suatu pernyataankesediaan melakukan transaksi jual beli valas pada suatu kurs yang diumumkan.” 13 Ross, Westerfield, dan Jordan menyatakan kurs valuta asing sebagai “An exchange rate is simply the price of one country’s currency expressed in term of another country currency.”14 Dapat disimpulkan bahwa kurs valuta asing merupakan nilai pertukaran antara mata uang suatu negara dengan mata uang negara lainnya. Eun dan Resnick mendefinisikan pasar valas sebagai berikut15 : “Broadly defined, the foreign exchange market encompasses the conversion of purchasing power from one into another, bank deposits of foreign currency, the extension of credit denominated in a foreign currency, foreign trade financing, trading in foreign currency option and future contracts and currency swaps” Artinya secara umum pasar valas mengkonversikan daya beli dari satu mata uang ke mata uang lainnya, simpanan bank dalam bentuk mata uang asing, pemberian kredit dalam bentuk mata uang asing, pembiayaan perdagangan asing, transaksi opsi valas dan kontrak berjangka serta Swap. a. US Dollar atau Dollar Amerika Serikat 13 Siamat, Dahlan., Manajemen lembaga keuangan, edisi ketiga. Jakarta : lembaga penerbit fakultas ekonomi Universitas Indonesia, 2001, p234 14 Ross, Westerfield and Jordan., Fundamentals of corporate finance. Sixth edition, New york : mcgraw-hill. Inc, 2003 15 Eun, Cheol s.,and Resnick, bruce g. International financial management. Second edition. New york : mcgraw-hill, inc, 2004, p.74
  • 16.
    27 US Dollar menjadimata uang utama dunia sejak akhir Perang Dunia II hingga saat ini. Hal ini dapat dimengerti mengingat pada saat itu perekonomian di Negara Eropa hancur akibat perang dan dilain pihak tanah Amerika tidak tersentuh oleh perang tersebut walaupun Amerika ikut serta dalam peperangan tersebut. Dengan digelarnya konferensi internasional mengenai nilai tukar yang diadakan di Bretton Woods, New Hampshire Amerika Serikat pada tahun 1944 menandai dimulainya Fixed Exchange Rate System semakin mengukuhkan peran mata uang US Dollar sebagai mata uang utama dunia. Perjalanan waktu juga menunjukkan US Dollar sebagai mata uang cukup stabil walau dalam keadaan krisis sekalipun. b. EURO Merupakan mata uang gabungan Negara Eropa. Mata uang Euro pertama kali diluncurkan pada tahun 1999 sebagai mata uang tunggal Eropa yang menggantikan 11 (sebelas) mata uang Negara Eropa. Euro diluncurkan sebagai usaha Negara – Negara Eropa untuk menciptakan satu mata uang dunia yang menyaingi US Dollar. c. Yen Yen adalah mata uang Negara Jepang disimbolkan dengan ¥. Jepang merupakan negara yang termasuk cepat perkembangan untuk perekonomiannya sehingga telah ber-Investasi diberbagai Negara
  • 17.
    28 berkembang, dan dapatdikatakan memiliki tekhnologi dan perekonomian yang telah mapan sebagai negara maju. Selalu menjaga keseimbangan pada nilai tukar terhadap mata uang asing dari Negara lain. 6. Inflasi Secara sederhana Inflasi diartikan sebagai meningkatnya harga-harga secara umum dan terus menerus. Kenaikan harga dari satu atau dua barang saja tidak dapat disebut Inflasi kecuali bila kenaikan itu meluas atau mengakibatkan kenaikan harga pada barang lainnya. Inflasi adalah kecenderungan naiknya harga-harga. Indikator yang sering digunakan untuk mengukur tingkat Inflasi adalah Indeks Harga Konsumen (IHK). Pergerakan IHK dari waktu ke waktu menunjukkan pergerakan harga dari paket barang dan jasa yang dikonsumsi masyarakat. Menurut Keynes, Inflasi terjadi karena masyarakat menginginkan barang dan jasa yang lebih besar daripada yang mampu disediakan oleh masyarakat itu sendiri. Proses Inflasi menurut kelompok ini adalah proses perebutan bagian rejeki diantara kelompok-kelompok sosial yang menginginkan bagian yang lebih besar dari apa yang mampu disediakan oleh masyarakat. Hal ini menimbulkan inflationary gap karena permintaan total melebihi jumlah barang yang tersedia.
  • 18.
    29 Teori Strukturalis memberikantitik tekan pada ketegaran atau infleksibilitas dari struktur perekonomian negara-negara berkembang. Faktor strukturalis inilah yang menyebabkan perekonomian negara sedang berkembang berjalan sangat lambat dalam jangka panjang. Teori ini disebut Inflasi jangka panjang. Menurut teori ini ada dua faktor utama yang dapat menimbulkan Inflasi . Pertama, ketidakelastisan penerimaan ekspor, yaitu pertumbuhan nilai ekspor yang lamban dibanding dengan pertumbuhan sektor-sektor lain. Hal ini disebabkan dua faktor utama yaitu : Jenis barang ekspor yang kurang responsif terhadap kenaikan harga dan nilai tukar barang ekspor yang semakin memburuk. Kedua, ketidak elastisan produksi bahan makanan di dalam negeri. Dalam hal ini laju pertumbuhan bahan makanan di dalam negeri tidak secepat laju pertumbuhan penduduk dan laju pendapatan perkapita. Akibat dari ini terjadi kenaikan harga barang lainnya16 . Menurut Hubbard Inflasi bisa diukur dengan menggunakan CPI (Consumer Price Index)17 . Consumer Price Index ( CPI ) is an average of the prices of the goods and services purchased by the typical family. One Year is chosen as the base year, and the value of the CPI is set equal to 100 for that year. In any year other than base year, the CPI is equal to the ratio of the dollar amount necessary to buy the market basket of goods in that year divided by the dollar amount necessary to buy the market basket of goods in the base year, multiplied by 100. Because the 16 Husnan, Suad., Dasar-dasar teori portofolio dan analisis sekuritas, edisi ketiga, Yogyakarta, AMP YKPN, 2001 17 Hubbard, R. Glenn and O’brien, Anthony Patrick., Economics. Pearson international edition, 2006, p.624-625
  • 19.
    30 CPI measures thecost to the typical family to buy a representative basket of goods and services, it sometimes referred to as the cost-of living index. The CPI is the most widely use measure of inflation. Policy makers use the CPI to track the state of the economy. Businesses use it to help set the prices of their products and the wages and salaries of their employees 7. Suku Bunga Merupakan tingkat nilai Suku Bunga atau batasan Suku Bunga yang telah ditetapkan oleh Bank Indonesia dengan Rate tertentu yang boleh diberikan oleh lembaga keuangan di Indonesia kepada pemakai jasa perbankan sebagai bentuk imbalan atas simpanan dana nasabah pada lembaga keuangan tersebut. Tingkat suku bunga atau interest rate merupakan rasio pengembalian atas sejumlah investasi sebagai bentuk imbalan yang diberikan kepada investor. Besarnya tingkat suku bunga bervariatif sesuai dengan kemampuan debitur dalam memberikan tingkat pengembalian kepada kreditur. Tingkat suku bunga tersebut dapat menjadi salah satu pedoman investor dalam pengambilan keputusan investasi pada pasar modal. Sebagai wahana alternatif investasi, pasar modal menawarkan suatu tingkat pengembalian (return) pada tingkat resiko tertentu. Dengan membandingkan faktor keuntungan dan resiko pada pasar modal dengan faktor tingkat suku bunga yang ditawarkan sektor keuangan, investor dapat memutuskan bentuk investasi yang mampu menghasilkan keuntungan yang optimal.
  • 20.
    31 Menurut Wardane, sukubunga adalah pembayaran yang dilakukan untuk penggunaan uang. Suku bunga adalah jumlah bunga yang harus dibayar per unit waktu18 . Dengan kata lain, masyarakat harus membayar peluang untuk meminjam uang. Perubahan tingkat suku bunga selanjutnya akan mempengaruhi keinginan untuk mengadakan investasi, misalnya pada surat berharga, dimana harga dapat naik atau turun tergantung pada tingkat bunga (bila tingkat bunga naik maka surat berharga turun dan sebaliknya), sehingga ada kemungkinan pemegang surat berharga akan menderita capital loss atau gain. Suku bunga dibedakan menjadi dua, yaitu: a. Suku bunga nominal adalah suku bunga dalam nilai uang. Suku bunga ini merupakan nilai yang dapat dibaca secara umum. Suku bunga ini menunjukkan sejumlah rupiah untuk setiap satu rupiah yang diinvestasikan. b. Suku bunga riil adalah suku bunga yang telah mengalami koreksi akibat inflasi dan didefinisikan sebagai suku bunga nominal dikurangi laju inflasi. Dalam Kamus Akuntansi (1996), disebutkan bahwa Interest (bunga kepentingan, hak) merupakan: [1] beban atas penggunaan uang dalam suatu periode, dan [2] suatu pemilikan atau 18 Avonti, Amos Amoroso dan Hudi Prawoto. Analisis Pengaruh Nilai Tukar Rupiah/US$ dan Tingkat Suku Bunga SBI Terhadap Indeks Harga Saham Gabungan di Bursa Efek Jakarta. Jurnal Akuntansi Bisnis. Vol. III No.5. 2004.
  • 21.
    32 bagian kenyataan dalamsuatu perusahaan, usaha dagang, atau sumber daya. Unsur-unsur di dalam tingkat suku bunga, meliputi : a. Syarat jatuh tempo. Berbagai pinjaman mempunyai syarat atau jatuh tempo. Pinjaman terpendek adalah pinjaman satu malam. Surat-surat berharga jangka pendek biasanya mempunyai periode sampai dengan satu tahun. Surat-surat berharga jangka panjang umumnya memberikan suku bunga yang lebih tinggi dibandingkan dengan jangka pendek. b. Risiko. Ada pinjaman yang pada hakikatnya tidak memiliki risiko, sementara lainnya sangat bersifat spekulatif. Obligasi-obligasi dan tagihan-tagihan pemerintah didukung dengan penuh kepercayaan, oleh kredit dan kekuatan pajak dari pemerintah. Unsur-unsur ini dapat dipercaya karena bunga pinjaman pemerintah akan benar-benar Dibayar. Risiko menengah terdapat pada pinjaman atas kredit-kredit perusahaan yang kondisinya baik. Sedangkan investasi yang berisiko mempunyai peluang gagal atau tidak dibayar yang sangat tinggi termasuk investasi pada perusahaan yang hampir bangkrut. c. Likuiditas. Aktiva akan disebut “likuid“apabila dapat ditukarkan dengan kas secara cepat dan hanya menimbulkan kerugian nilai yang sedikit. Sebagian besar surat berharga, termasuk saham biasa, obligasi
  • 22.
    33 perusahaan dan pemerintah,dapat diukur dengan kas secara cepat mendekati nilai sekarangnya. Aktiva-aktiva yang tidak likuid termasuk aktiva-aktiva unik yang tidak memiliki pasar dan tidak berkembang dengan baik. d. Biaya-biaya administrasi, waktu serta ketelitian yang diperlukan untuk administrasi berbagai jenis pinjaman, sangatlah berbeda. Pinjaman dengan biaya administrasi yang tinggi akan mempunyai bunga 5 sampai 10 persen per tahun lebih besar dari tingkat bunga lainnya. 8. Arbitrase Internasional Arbitrase didefinisikan sebagai pemanfaatan perbedaan kurs melalui keuntungan bebas risiko. Ada tiga bentuk arbitrase, yaitu arbitrase lokasi, arbitrase segitiga dan arbitrase perlindungan suku bunga19 . a. Arbitrase Lokasi Arbitrase lokasi adalah proses pembelian mata uang di lokasi tertentu dimana harganya murah dan dengan segera menjual mata uang tersebut di lokasi lain dengan harga yang lebih tinggi. Arbitrase lokasi biasanya dilakukan oleh bank atau pialang valuta asing yang secara terus-menerus memantau kurs pada bank lain. Jika suatu bank mengetahui perbedaan kurs di antara 2 bank lain, maka bank tersebut 19 Meiliana Ail wahyu dan Dika Mandhika. Paritas Suku Bunga Dan Arbitrase Internasional. 2011
  • 23.
    34 akan melakukan arbitraselokasi untuk memperoleh keuntungan bebas risiko dengan segera. Keuntungan dari arbitrase lokasi tergantung dari jumlah uang yang digunakan untuk memanfaatkan perbedaan kurs nilai tukar, serta nilai perbedaan tersebut. Kurs nilai tukar akan bereaksi terhadap strategi arbitrase lokasi yang diterapkan oleh partisipan pasar valuta asing. b. Arbitrase Segitiga Kurs lintas mata uang (cross exchange rate) mencerminkan hubungan antara dua mata uang yang berbeda dengan satu mata uang dasar. Misalnya, di Amerika Serikat, kurs lintas mata uang mengacu pada hubungan antara dua mata uang selain dolar. Jika kurs lintas mata uang aktual berbeda dengan kurs lintas mata uang yang seharusnya, maka perbedaan ini dapat dimanfaatkan yakni dengan menggunakan arbitrase segitiga. Dalam arbitrase segitiga transaksi mata uang dilakukan pada pasar spot untuk memanfaatkan perbedaan kurs lintas mata uang antara dua mata uang tertentu. Arbitrase segitiga merupakan strategi yang hanya dapat dimanfaatkan oleh sedikit pihak karena teknologi komputer yang tersedia saat ini untuk para pialang valuta asing dengan segera mendeteksi ketidakseimbangan kurs lintas nilai tukar. Perubahan kurs yang
  • 24.
    35 terjadi akibat arbitrasesegitiga (sebagai contoh hubungan antara mata uang US Dollar, Euro dan Rupiah) Arbitrase Perlindungan Suku Bunga Arbitrase perlindungan suku bunga merupakan proses untuk memanfaatkan perbedaan suku bunga antara dua negara untuk melindungi dari risiko kurs nilai tukar. B. Penelitian Terdahulu Yang Relevan Dari penelitian yang dilakukan Muh Fahrudin Z, Peredaran uang, kurs, suku bunga dan indeks JII memberi pengaruh positif20 Penelitian yang dilakukan oleh Ema Yanti memperoleh hasil pengujian yang menunjukkan bahwa kurs valas mempunyai pengaruh yang signifikan terhadap IHSG, begitu pula variabel inflasi mempunyai pengaruh signifikan terhadap IHSG. Variabel suku bunga deposito juga terindikasi mempunyai pengaruh yang signifikan terhadap IHSG.21 . Dari penelitian yang dilakukan oleh Achmad Ath Thobarry hasil penelitian menunjukkan bahwa variabel nilai tukar memiliki pengaruh positif signifikan dan variabel Inflasi berpengaruh negatif signifikan terhadap indeks harga saham sektor properti, sedangkan variabel suku bunga dan pertumbuhan 20 Fahrudin, Muh Z, Analisis pengaruh inflasi, jumlah uang beredar, exchange rate dan interest rate terhadap index JII (jakarta Islamic Index) pada tahun 2002-2005. Surakarta, 2006 21 Isnaini, Ema Yanti Putri., Analisis pengaruh kurs valas, laju inflasi dan suku bunga deposito terhadap indeks harga saham gabungan (studi empiris di Bursa Efek Indonesia), Surakarta, Universitas Muhamadiyah, 2009
  • 25.
    36 GDP hanya signifikanbila diuji secara bersamaan dan tidak berpengaruh signifikan bila diuji secara parsial22 C. Keterkaitan antara Variabel Penelitian Perubahan satu variabel ekonomi memiliki dampak yang berbeda terhadap setiap jenis saham, yaitu suatu saham dapat terkena dampak positif sedangkan saham lainnya terkena dampak negatif. Pemerintah dapat mempengaruhi kegiatan ekonomi melalui kebijakan fiskal (pajak) dan kebijakan moneter (peredaran uang). Kebijakan pajak dapat mempengaruhi besar kecilnya jumlah uang yang beredar dengan menurunkan atau menaikkan tarif pajak. Sementara itu, kebijakan moneter dilaksanakan oleh bank Sentral melalui tiga cara, yaitu : (1) perubahan reserve requirements, (2) perubahan discount rate, (3) open market operation. Menguatnya kurs rupiah terhadap mata uang asing akan menurunkan biaya impor bahan baku untuk produksi dan menurunkan tingkat suku bunga yang berlaku. Perkembangan yang terjadi pada berbagai variabel ekonomi suatu negara akan memberikan pengaruh pada pasar modal. Apabila suatu indikator ekonomi makro jelek, maka akan berdampak buruk bagi perkembangan pasar 22 Thobarry, Achmad ath, Analisis pengaruh nilai tukar, suku bunga, laju inflasi dan pertumbuhan GDP terhadap indeks harga saham sektor properti (kajian empiris pada Bursa Efek Indonesia periode pengamatan tahun 2000-2008 ), Semarang, 2009
  • 26.
    37 modal. Tetapi apabilasuatu indikator ekonomi baik, maka akan memberikan engaruh yang baik pula terhadap kondisi pasar modal23 . Kemapuan investor dalam memahami dan meramalkan kondisi ekonomi makro di masa datang, akan sangat berguna dalam pengambilan keputusan investasi yang menguntungkan24 . Prospek perusahaan sangat tergantung dari prospek keuntungan yang dimilki perusahaan. Karena prospek perusahaan sangat tergantung dari keadaan ekonomi secara keseluruhan, maka analisis penilaian saham yang dilakukan investor juga harus mempehitungkan beberapa variabel makro yang mempengaruhi kemampuan perusahaan menghasilkan laba. Pasar modal mencerminkan apa yang terjadi pada perekonomian makro karena nilai investasi ditentukan oleh aliran kas yang diharapkan serta tingkat return yang disyaratkan atas investasi tersebut, dan kedua faktor tersebut sangat dipengaruhi oleh perubahan lingkungan ekonomi makro. Fluktuasi yang terjadi di pasar modal akan terkait dengan perubahan yang terjadi pada variabel makro ekonomi. Dalam bukunya Tandellin menyimpulkan adanya hubungan yang kuat antara harga saham dan kinerja ekonomi makro dan menemukan bahwa 23 Sunariyah. Pengantar Pengetahuan Pasar Modal. Edisi Kelima. UPP STIM YKPN. Yogyakarta. p 20 24 Tandelilin, Enduardus. Analisis Investasi dan Manajemen Portofolio, Penerbit BPFE, Yogyakarta 2007. P 211
  • 27.
    38 perubahan perubahan hargasaham selalu terjadi sebelum terjadinya perubahan ekonomi. Ada dua alasan yang mendasarinya. Pertama, harga saham yang terbentuk merupakan cerminan ekspektasi investor terhadap earning, deviden, maupun tingkat bunga yang akan terjadi. Kedua, kinerja pasar modal akan bereaksi terhadap perubahan - perubahan ekonomi makro. Ketika investor menentukan harga saham yang tepat sebagai refleksi perubahan variabel makro yang akan terjadi, maka masuk akal jika dikatakan harga saham terjadi sebelum perubahan ekonomi makro benar-benar terjadi. Pengamatan terhadap perubahan dalam indikator makro dipercaya bisa membantu investor dalam meramalkan apa yang akan terjadi pada perubahan pasar modal. Menurut secara fundamental harga suatu saham dipengaruhi oleh kinerja perusahaan dan kemungkinan resiko yang dihadapi perusahaan. Kinerja perusahaan tercermin dari laba operasional dan laba bersih per saham serta beberapa rasio keuangan yang menggambarkan kekauatan manajemen dalam mengelola perusahaan. Resiko perusahaan tercermin dari daya tahan perusahaan dalam menghadapi siklus ekonomi serta faktor makro dan makro non ekonomi. Dengan kata lain, kinerja perusahaan dan resiko yang dihadapi dipengaruhi oleh faktor makro dan mikro ekonomi25 . Salah satu faktor eksternal (variabel ekonomi makro) yang berpengaruh terhadap harga saham (return saham) adalah tingkat suku bunga 25 Ibid, p 212
  • 28.
    39 Sertifikat Bank Indonesia.Kenaikan tingkat suku bunga adalah suatu pertanda negatif bagi pelaku pasar modal, karena dengan meningkatnya tingkat suku bunga, para pemilik modal lebih suka menanamkan uangnya di bank daripada berinvestasi dalam bentuk saham26 Apabila mempergunakan model pertumbuhan konstan (constant growth model), maka peningkatan suku bunga/SBI (Rf) akan meningkatkan R (tingkat keuntungan yang disyaratkan), sehingga apabila variabel-variabel lain konstan (ceteris paribus), harga saham (Po) akan menurun27 Faktor-faktor teknikal adalah faktor (informasi) lain yang mempengaruhi harga (return) saham diluar faktor-faktor fundamental, informasi teknikal atau informasi pasar adalah informasi kondisi pasar dan kondisi makro ekonomi seperti tingkat inflasi, pergerakan nilai tukar mata uang, tingkat suku bunga, kondisi politik dan keamanan, pergerakan indeks saham di pasar modal-pasar modal dunia, dan lainnya28 . 26 Perwira, Daniel, “Pengaruh pergerakan kondisi ekonomi makro terhadap permintaan saham sektor pertanian di indonesia”, jurnal ekonomi dan keuangan indonesia, vol. Xlix no. , 2001, Pp. 357-375 27 Husnan, Suad, Dasar-dasar teori portfolio dan analisis sekuritas, unit penerbit dan percetakan AMP YKPN, Yogyakarta, 2001 28 Muharam, Harjum., “Analisis pengaruh informasi fundamental terhadap harga saham : studi kasus pada seratus emiten terbaik di bej tahun 2002 versi majalah investor”, Media ekonomi dan bisnis, vol. Xiv no. 1, 2002, Pp. 57-68
  • 29.
    40 D. Kerangka BerpikirPenelitian Penelitian ini mencakup pengamatan dari pergerakan naik dan turun kurs valuta asing Dollar Amerika Serikat, EURO, Yen dan Inflasi, Suku Bunga pada perekonomian Indonesia yang terjadi sehingga diduga mempengaruhi Indeks Harga Saham Gabungan (IHSG)29 . Inflasi memiliki hubungan yang positif dengan kurs. Jika inflasi kita relatif lebih tinggi daripada inflasi Amerika Serikat, maka mata uang kita cenderung terdepresiasi. Negara-negara dengan inflasi yang tinggi cenderung memiliki tingkat bunga nominal yang tinggi, dan sebaliknya negara-negara dengan inflasi rendah cenderung memiliki tingkat bunga nominal yang rendah. Sedangkan obligasi bergerak berkebalikan dengan tingkat bunga30 . Kenaikan suku bunga akan berakibat mengalirnya dana ke pasar uang yang dapat berasal dari pasar modal maupun pasar valas (capital inflow) yang akan mengakibatkan aksi jual pada pasar modal yang menyebabkan turunnya harga saham. Kondisi berlawanan akan terjadi jika suku bunga turun. Melemahnya kurs akan berakibat mengalirnya dana ke pasar valas yang dapat bersumber dari pasar uang maupun pasar modal, pengalihan dana dari pasar uang akan mengakibatkan likuiditas rupiah ketat sehingga suku bunga meningkat yang mengakibatkan penurunan harga saham pada pasar modal 29 Weston, J.Fred dan Eugene F Bringham. Dasar-dasar manajemen keuangan, erlangga, jakarta, yang dialih bahasakan oleh Alfonsus Sirait, S.E., M.Bus, edisi Kesembilan 2001 p.8 30 Mankiw, N. Gregory. 2007. Teori Makroekonomi. Jakarta: Erlangga.
  • 30.
    41 karena aksi jual,dan sebaliknya. Inflasi merupakan kecenderungan terjadinya kenaikan harga produk secara keseluruhan, sehingga menaikkan pendapatan dan biaya perusahaan. Kenaikan biaya produksi yang lebih besar daripada kenaikan harga akan mengakibatkan keuntungan investor dan return investasi menurun sehingga investasi kurang menarik akibatnya harga saham akan menurun. Investasi di Bursa Efek Indonesia dilakukan oleh investor pada beberapa produk. Namun yang paling umum adalah pada saham. Para investor yang ingin berinvestasi akan melihat IHSG atau indeks harga saham gabungan sebelum melakukan investasi. IHSG selalu dipengaruhi oleh kondisi makro ekonomi dimana pergerakkan kurs valuta asing US$ akan mempengaruhi mata uang yang lain. Pada penelitian ini mata uang selain kurs valuta asing US$ yang digunakan adalah Yen dan Euro. Karena Indonesia adalah negara yang terbuka maka pergerakan nilai tukar mata uang akan mempengaruhi juga tingkat Inflasi dan juga suku bunga. Sehingga pada akhirnya setiap pergerakkan yang terjadi pada nilai tukar mata uang, Inflasi dan suku bunga akan mempengaruhi IHSG. Dalam penelitian ini pergerakan kurs valuta asing Dollar Amerika Serikat, EURO, Yen, suku Bunga Bank Indonesia dan tingkat Inflasi diuji pengaruhnya terhadap Indeks Harga Saham Gabungan (IHSG).
  • 31.
  • 32.
    43 E. Hipotesis Dari kerangkaberpikir diatas maka hipotesis yang akan diajukan adalah sebagai berikut : 1. Hipotesis pertama Ho1 : Diduga pergerakan kurs valuta asing Dollar Amerika Serikat, EURO, Yen, Inflasi dan Suku Bunga BI secara parsial tidak mempengaruhi pergerakan nilai terhadap Indeks Harga Saham Gabungan (IHSG) Ha1 : Diduga pergerakan kurs valuta asing Dollar Amerika Serikat, EURO, Yen, Inflasi dan Suku Bunga BI secara parsial tidak mempengaruhi pergerakan nilai terhadap Indeks Harga Saham Gabungan (IHSG) 2. Hipotesis kedua Ho2 : Diduga pergerakan kurs valuta asing Dollar Amerika Serikat, EURO, Yen, Inflasi dan Suku Bunga BI secara simultan tidak mempengaruhi pergerakan nilai terhadap Indeks Harga Saham Gabungan (IHSG) Ha1 : Diduga pergerakan kurs valuta asing Dollar Amerika Serikat, EURO, Yen, Inflasi dan Suku Bunga BI secara simultan tidak
  • 33.
    44 mempengaruhi pergerakan nilaiterhadap Indeks Harga Saham Gabungan (IHSG) 3. Hipotesis ketiga Ho3 : Diduga pergerakan Suku Bunga BI merupakan variabel yang paling dominan mempengaruhi pergerakan nilai Indeks Harga Saham Gabungan (IHSG) Ha3 : Diduga pergerakan Suku Bunga BI merupakan variabel yang paling dominan mempengaruhi pergerakan nilai Indeks Harga Saham Gabungan (IHSG) Adapun model penelitian untuk penelitian ini adalah sebagai berikut: Gambar 2.4. Model Penelitian Inflasi Euro Yen US $ IHSG Suku bunga