Архитектура поиска в Avito
Андрей Смирнов
Группы поисковых сервисов в Avito
● Основной поиск.
● Avito Контекст
● Backoffice.
(800 млн объявлений)
● Небольшие сервисы.
(fias, подсказки, ошибки, geo)
● Технические логи. kibana
● 30 млн. объявлений
● 150 млн. запросов в день
● В пик 17000 запросов в секунду
● 14 Гб индексов
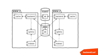
Основной поиск
● Быстрое отображение платного контента.
● Быстрый антифрод.
● Время вывода сервиса в бой.
Частое обновление индексов.
Зачем?
● Своя база данных.
Логическая репликация.
Останавливаем запись на время индексации.
View таблицы.
● Параллельная индексация.
Сортируем категории по убыванию времени
индексации.
Ускоряем индексацию.
Время индексации категорийseconds
Время индексации категорий, после «разрезания».
seconds
● Rsync – надежный, простой.
● Torrent base – быстро, надежно, забивает сеть.
● UFTP
Нет гарантии доставки.
* Обязательно настраивать коммутатор.
* Эксперименты с настройками.
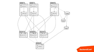
Ускоряем деплой
Этап индексации и деплоя
Этап проверки и ротации
Оптимизация поиска
● Мониторинг.
● Поиск аномалий.
● Анализ медленных запросов
● Подмешивание атрибутов в поиск
Эффект от размазывания кэша.
200ms
200ms
100ms
100ms
● Исправление ошибок.
● Подмешиваем характеристики.
● Сленг.
Помогаем продавцам
комбинезон 71
компьютер 61
запчасть 54
hakkapelliita 34
mitsubishi 28
комплект 28
hyundai 27
камбенезон камбинезон камбинизон кимбинезон
кобинезон кобминезон комбенезон комбензон
комбиезон комбиензон комбимнезон комбинедзон
комбинезан комбинезин комбинензон комбинзон
комбинизон комбинозон комбиньзон комбмнезон
комбнезон комбтнезон комибинезон коминезон
коммбинезон комьинезон конбенезон конбинезон
конбинизон
● Раскладка клавиатуры
● Опечатки
● Подскажки при вводе
● Лишние слова
Помогаем покупателям.
meetup Sphinxsearch
18 июня в офисе Avito
bit.ly/sphinxmeetup

Архитектура поиска в Avito / Андрей Смирнов (Avito)