Asphalt batch mixing plant automation using PLC & SCADA 1
ASPHALTBATCH
MIXINGPLANT
AUTOMATIONUSING
PLC& SCADA
Asphalt batch mixing plant automation using PLC & SCADA 2
TABLE OF CONTENTS
Acknowledgement 6
About IDP 15
Abstract 16
Chapter: 1 Introduction 17
1.1 Contents 17
1.1.1 Sand 17
1.1.2 Binder 18
1.1.3 Filler 18
1.1.4 Continues type plant 18
1.1.5 Hot storage 18
1.1.6 Control 18
1.2 Basic Working 18
1.3 Literature Survey 20
1.3.1 Drum Mixer Plant typical layout 21
1.4 RTD (Resistance Temperature Detector) 25
1.5 Load cell 26
1.6 S7-1214 PLC (Programmable Logic Control) 27
1.6.1 Features of PLCs 28
1.6.2 Wiring In a PLC 29
1.6.2.1 Physical Connections 29
1.6.2.2 Internal Connections 29
1.6.2.3 Commons 29
1.6.2.4 Relays 30
1.7 SCADA (Supervisory Control and Data Acquisition) 30
Asphalt batch mixing plant automation using PLC & SCADA 3
1.7.1 Features of SCADA 30
1.8 Prior art search 31
1.8.1 Patent search technique used 31
1.8.2 Title of Invention 31
Chapter: 2 Analysis and Methodology 32
2.1 Flow Chart 32
2.2 PLC Programming 35
2.3 Working of Canvases 39
Chapter: 3 SCADA (Vijeo Citect V7.20) 44
3.1 Create a New Project Folder 44
3.2 Project Initialization 45
3.2.1 Configuring Clusters 45
3.3 Configuring Tags 47
3.4 Creating Graphic Pages 48
3.4.1 Creating Graphic Pages, Creating a new page 49
3.4.2 Creating Graphic Pages, Configuring Buttons 49
3.4.3 Creating Graphic Pages, Configuring Symbol Sets 51
3.4.4 Creating Graphic Pages, Configuring Numbers 52
3.4.5 Testing Graphic Pages, Computer Setup Wizard 52
3.4.6 Testing Graphic Pages, Runtime 53
3.5 Features 56
Asphalt batch mixing plant automation using PLC & SCADA 4
Chapter: 4 Result 57
4.1 Advantages 57
4.2 Disadvantage 57
4.3 Conclusion 57
References 58
Appendix 59
Asphalt batch mixing plant automation using PLC & SCADA 5
ACKNOWLEDGEMENT
I wish to express my heartfelt gratitude to god who supported us in each and every work of
us. This study would not have been possible without any guidance and help of individuals who in
one or other way contributed in the presentation and completion of this study.
We extended our profound gratitude to Mrs. Sapana Garde Head of Electronic and
Communication Department and all other professors of the Faculty for their encouragement &
guidance throughout the course of this work.
We are deeply indebted to Mr. Kaushik Patel, Electronics and Communication Department,
MGITER College, Navsari for him valuable guidance which has been an indispensable factor in the
successful completion of this work.
We express our deep sense of gratitude to Mr. Priyank Pandya, Youth technology, valsad.
Who always encouraged us in our project & never let us down.
We heartily express our thanks to our family who have been constant sources of inspiration &
encouragement during the entire academic career.
Finally we are obliged to all the subjects without whom this study would not have been
possible.
Name Enrollment No.
Mr. Jasmin V. Bambhaniya 120333111001
Mr. Pinkal B. Patel 120333111007
Mr. Abhi N. Patel 120333111011
Mr. Jatin P. Prajapati 120333111015
Asphalt batch mixing plant automation using PLC & SCADA 6
Mahatma Gandhi Institute Of Technical Education & Research
Centre
NPEC Campus, Bhanunagar, Eru-Aat Road, Po. Bhootsad, Tal. Jalalpore, Navsari - 396450.
CERTIFICATE
Date: /05/2015
This is to certify that the dissertation entitled as “ASPHALT BATCH MIXING
PLANT AUTOMATION USING PLC & SCADA” has been carried out by “JASMIN
V. BAMBHANIYA (120333111001)”, “PINKAL B. PATEL (120333111007)”,
“ABHI N. PATEL (120333111011)”, “JATIN P. PRAJAPATI (120333111015)”
under my guidance in fulfillment of the degree of Bachelors in Engineering in
Electronics and Communication in 8th semester of Gujarat Technological University,
Ahmedabad during the academic year 2014-2015
Guide: Head of the Department:
Asst. Prof. Kaushik Patel Asst. Prof. Sapana Garde
Asphalt batch mixing plant automation using PLC & SCADA 7
GUJARAT TECHNOLOGICAL UNIVERSITY
CERTIFICATE FOR COMPLETION OFALL ACTIVITIESATONLINE PROJECTPORTAL
B.E. SEMESTER VIII, ACADEMIC YEAR 2014-2015
Date of certificate generation : 14 May 2015 (19:51)
This is to certify that, Jasmin Veerabhai Bambhaniya
(Enrolment Number-120333111001) working on project entitled
with Asphalt Batch Mixing Plant Automation Using PLC And
& CommunicationSCADA from
department of
Submitted Four Periodic Progress Reports (PPR) Completed
Business Model Canvas (Image) Uploaded
Business Model Canvas (Report) Uploaded
Patent Drafting Exercise (PDE) Completed
Final Project Report Uploaded
Plagiarism Search Report Uploaded
Electronics
Mahatma
Engineering
TechnicalGandhi Institute Of
Education & Research Centre,
details at online project portal.
Navsari had submitted following
Name of Student :
Signature of Student :
Jasmin Veerabhai Bambhaniya
*Signature of Guide :
Name of Guide : Mr. Kaushikkumar
Rajendrabhai Patel
Disclaimer :
This is a computer generated copy and does not indicate that your data has been evaluated. This is the receipt
that GTU has received a copy of the data that you have uploaded and submitted as your project work.
*Guide has to sign the certificate, Only if all above activities has been Completed / Uploaded.
Asphalt batch mixing plant automation using PLC & SCADA 8
GUJARAT TECHNOLOGICAL UNIVERSITY
CERTIFICATE FORCOMPLETION OFALL ACTIVITIESATONLINE PROJECTPORTAL
B.E. SEMESTER VIII, ACADEMIC YEAR 2014-2015
Date of certificate generation : 14 May 2015 (20:24)
This is to certify that, Pinkal Bharatbhai Patel (Enrolment
Number-120333111007) working on project entitled with Asphalt
Batch Mixing Plant Automation Using PLC And SCADA from
Electronics & Communication Engineering department of
Mahatma Gandhi Institute Of
Centre, Navsari had submitted
portal.
Technical Education & Research
following details at online project
Submitted Four Periodic Progress Reports (PPR) Completed
Business Model Canvas (Image) Uploaded
Business Model Canvas (Report) Uploaded
Patent Drafting Exercise (PDE) Completed
Final Project Report Uploaded
Plagiarism Search Report Uploaded
Name of Student :
Signature of Student :
Pinkal Bharatbhai Patel
*Signature of Guide :
Name of Guide : Mr. Kaushikkumar
Rajendrabhai Patel
Disclaimer :
This is a computer generated copy and does not indicate that your data has been evaluated. This is the receipt
that GTU has received a copy of the data that you have uploaded and submitted as your project work.
*Guide has to sign the certificate, Only if all above activities has been Completed / Uploaded.
Asphalt batch mixing plant automation using PLC & SCADA 9
GUJARAT TECHNOLOGICAL UNIVERSITY
CERTIFICATE FORCOMPLETION OFALL ACTIVITIESATONLINE PROJECTPORTAL
B.E. SEMESTER VIII, ACADEMIC YEAR 2014-2015
Date of certificate generation : 14 May 2015 (20:27)
This is to certify that, Abhi Nareshchandra Patel (Enrolment
Number-120333111011) working on project entitled with Asphalt
Batch Mixing Plant Automation Using PLC And SCADA from
Electronics & Communication Engineering department of
Mahatma Gandhi Institute Of
Centre, Navsari had submitted
portal.
Technical Education & Research
following details at online project
Name of Student :
Submitted Four Periodic Progress Reports (PPR) Completed
Business Model Canvas (Image) Uploaded
Business Model Canvas (Report) Uploaded
Patent Drafting Exercise (PDE) Completed
Final Project Report Uploaded
Plagiarism Search Report Uploaded
Signature of Student :
Abhi Nareshchandra Patel
*Signature of Guide :
Name of Guide : Mr. Kaushikkumar
Rajendrabhai Patel
Disclaimer :
This is a computer generated copy and does not indicate that your data has been evaluated. This is the receipt
that GTU has received a copy of the data that you have uploaded and submitted as your project work.
*Guide has to sign the certificate, Only if all above activities has been Completed / Uploaded.
Asphalt batch mixing plant automation using PLC & SCADA 10
GUJARAT TECHNOLOGICAL UNIVERSITY
CERTIFICATE FOR COMPLETION OFALL ACTIVITIESAT ONLINE PROJECTPORTAL
B.E. SEMESTER VIII, ACADEMIC YEAR 2014-2015
Date of certificate generation : 14 May 2015 (20:30)
This is to certify that, Jatin Pravinbhai Prajapati (Enrolment
Number-120333111015) working on project entitled with Asphalt
Batch Mixing Plant Automation Using PLC And SCADA from
Electronics & Communication Engineering department of
Mahatma Gandhi Institute Of
Centre, Navsari had submitted
portal.
Technical Education & Research
following details at online project
Submitted Four Periodic Progress Reports (PPR) Completed
Business Model Canvas (Image) Uploaded
Business Model Canvas (Report) Uploaded
Patent Drafting Exercise (PDE) Completed
Final Project Report Uploaded
Plagiarism Search Report Uploaded
Name of Student :
Signature of Student :
Jatin Pravinbhai Prajapati
*Signature of Guide :
Name of Guide : Mr. Kaushikkumar
Rajendrabhai Patel
Disclaimer :
This is a computer generated copy and does not indicate that your data has been evaluated. This is the receipt
that GTU has received a copy of the data that you have uploaded and submitted as your project work.
*Guide has to sign the certificate, Only if all above activities has been Completed / Uploaded.
Asphalt batch mixing plant automation using PLC & SCADA 11
Certificate of Plagiarism
Asphalt batch mixing plant automation using PLC & SCADA 12
GUJARAT TECHNOLOGICAL UNIVERSITY
[UNDERTAKING ABOUT ORIGINALITYOFWORK]
We hereby certify that we are the sole authors of this IDP project report and that neither any part
of this IDP project report nor the whole of the IDP Project report has been submitted for a degree
by other student(s) to any other University or Institution.
We certify that, to the best of our knowledge, the current IDP Project report does not infringe
upon anyone’s copyright nor violate any proprietary rights and that any ideas, techniques,
quotations or any other material from the work of other people included in our IDP Project
report, published or otherwise, are fully acknowledged in accordance with the standard
referencing practices. Furthermore, to the extent that we have included copyrighted material
that surpasses the boundary of fair dealing within the meaning of the Indian Copyright
(Amendment) Act 2012, we certify that we have obtained a written permission from the
copyright owner(s) to include such material(s) in the current IDP Project report and have
included copies of such copyright clearances to our appendix.
We have checked the write up of the present IDP Project report using anti-plagiarism database and
it is in the allowable limit. In case of any complaints pertaining to plagiarism, we certify that we
shall be solely responsible for the same and we understand that as per norms, University can
even revoke BE degree conferred upon the student(s) submitting this IDP Project report, in case
it is found to be plagiarized.
Team:
Enrolment number Name Signature
120333111001 Jasmin V. Bambhaniya
120333111007 Pinkal B. Patel
120333111011 Abhi N. Patel
120333111015 Jatin P. Prajapati
Place: Navsari Date:
Name of Guide Signature of Guide
Asst. Prof. Kaushik Patel
Asphalt batch mixing plant automation using PLC & SCADA 13
Asphalt batch mixing plant automation using PLC & SCADA 14
About IDP
When we went to visit the industry we were saw many different types of machines and bin
like PLC panel, cold aggregate bin, liquid asphalt storage, RAP bin, Collector, drum, flow pump,
surge bin, heater, burner etc.
We had a brief meeting with their technical persons, who had explain us about that machines.
So that time we have some query. Then after discussing to each other, our team has shared that query
with those technical persons.
The query was about the manual generation of report. In manual generated report, read the
industrial instrument temperature and weight of aggregate. To make good quality product, this thing
should done very accurately means at perfect value of temperature and weight of aggregate.
When manual read, this thing needs improvement. So to enhance this machine automation we
discuss an idea to design SCADA system. Those engineers become ready to support us for this
project.
Finally, we decide to work on this project. In this project we have to generate the report,
graph, graphical tag by using SCADA.
So, currently we are working on this project and we are trying to give a fully automatic
system, which is named as “ASPHALT BATCH MIXING PLANT AUTOMATION USING PLC &
SCADA.”
Asphalt batch mixing plant automation using PLC & SCADA 15
Abstract
The purpose of this project is to present a programmable logic controller (PLC) and SCADA
based control system that is applied to the asphalt batch mixing process.
This system manufacture the coated road stone demands the combination of a number
of aggregates, sand and a filler, in the correct proportions, heated, and finally coated with a binder.
There are three main classes of plant: batch heater, semi-continuous ("asphalt plant"), and
continuous ("drum mix").
Our Process Uses Programmable control Logic to operate all elements And SCADA to get
the graphical representation of all elements with various pages.
Asphalt batch mixing plant automation using PLC & SCADA 16
Chapter 1: Introduction
An asphalt batch mixing plant used for the manufacture of macadam, asphalt and other forms
of coated road stone, sometimes collectively known as blacktop.
The manufacture of coated road stone demands the combination of a number
of aggregates, sand and a stone dust, in the correct proportions, heated, and finally coated with a
binder, usually bitumen based in some cases, tar. The temperature of the finished product must be
sufficient to be maintain after transport at the final destination. A temperature in the range of 100 -
300 degrees Celsius is normal.
Increasingly, recycled asphalt pavement (RAP) is worked as mixing. The binder used is
highly flammable, the heaters and burners also. RAP is introduced after the heating process and must
be used in the overall mix temperature calculations.
There are three classes of plant: batch heater, semi-continuous, and continuous. The batch
heater has the lowest quality of production, the continuous plant the highest at up to around 500 Tons
per hour.
Supply of road stone for large contracts is generally by tender with considerable pressure on
price. A faulty batch of road stone must be planed up and separated, often with additional lane
rental charges, at a cost which may be orders of magnitude higher than the original price, so
sophisticated control systems are a necessity.
1.1 Contents:
 Sand
 Binder
 Filler
 Continues type plant
 Hot storage
 Control
1.1.1 Sand:
One key ingredient of stones is sand. Sand is a high water content. Boiling this is a large part
of the energy. In turn a significant part of the overall cost of operation. The water content of sand
also varies considerably, Specially when outdoors, being typically of the order of some tens of
percent of the overall mass of wet sand.
Asphalt batch mixing plant automation using PLC & SCADA 17
1.1.2 Binder:
Binder known as penetration. The pen value is an expression of the depth to which a standard
needle will penetrate the surface of the binder at a specified temperature. Asphalt wearing
courses are typically 37-55 pen, base courses will be higher, about 250 or 350 pen. The coating plant
may combine binder of different grades to achieve a grade between those held on site.
1.1.3 Filler:
Filler improves the capability of aggregates and it can be recovered at the end by the use of
some bags.
1.1.4 Continues type plant:
In continues type plan the aggregates material is fed by vehicles in continues manner with
precise storage. When the final material is dropped at the end it will directly goes to the hot storage
rather than to loading on truck.
1.1.5 Hot storage:
It is storage with the electrically heated and isolated with the process. The final material can
be store in this place as per our requirement.
1.1.6 Control:
Precise control is a needed. Asphalt Batch mixing and load out plant uses a combination of
computer control and programmable logic controllers to achieve this. We are using the graphical
representation to understand it with the more accurately.
1.2 Basic working:
SCADA stands for Supervisory Control and Data Acquisition. In which we will use the vijeo
citect software.
By using this software, we will give command to the PLC, display all the measurement and
process of the asphalt mixing also we have to generate the report, graph, graphical tag.
Now, the next block is PLC. It is stands for Programmable Logic Control. We have to use the
PLC kit, that is S71214C DC/DC/DC. The 1st DC voltage for S71214C PLC operating voltage, 2nd
DC voltage for S71214c PLC input voltage, 3rd DC voltage for S71214C PLC output voltage.
The TIA (Total Integrated Automation) software, we will use for PLC Programming. By
using the PLC we will control continues Asphalt mixing plant.
Asphalt batch mixing plant automation using PLC & SCADA 18
Fig 1.1: Block diagram
Finally, we will obtain the coated Road Stone at the last stage of the Asphalt mixing plant.
Figure shows the parallel flow drum mix process. This process is a continuous mixing type
process.
Using cold Aggregate bins we have to crush & screen the aggregate material to the
appropriate size for further processing.
Here, asphalt cement storage stores the asphalt cement it is heated by the heater at appropriate
temperature.
Now the paving material & aggregate material are discharged at the end of cold aggregate bin
and are conveyed to drum also discharge the asphalt cement at the end of cement storage is flow
throughout the pipe to drum.
Asphalt batch mixing plant automation using PLC & SCADA 19
Fig 1.2: Drum mix plant
This all material flow parallel into the drum.
The drum is continuous rotated. at the one end of drum burner is used. it remove the moisture
& gives dry material coated road stone.
This mixture coated road stone is discharged at the other end of the drum and is conveyed to
either surge bin or HMA storage silos. The gases also exit at the end of the drum.
1.3 Literature Survey:
Asphalt batch mixing plant automation using PLC & SCADA 20
1.3.1 Drum Mixer Plant typical layout:
Fig 1.3: Drum Mixer Plant typical layout
The first step in the manufacture of a HMA mix is to obtain aggregates and properly store
them to insure that they are not contaminated with dirt or with other materials. The aggregate storage
and feeding systems move the cold (unheated) aggregate from the aggregate processing areas to the
plant.
Fig 1.4: Aggregate Stockpile
The stockpiles must be managed to prevent contamination. It is easy when the piles are of
different colors - but, many times that is not the case.
Asphalt batch mixing plant automation using PLC & SCADA 21
Fig 1.5: Cold Feed
After the aggregate is processed it is feed into cold feed bins where the exact proportions of
the material are controlled.
Fig 1.6: conveyed to drum
The paving material & aggregate material are discharged at the end of cold aggregate bin and
are conveyed to drum.
Asphalt batch mixing plant automation using PLC & SCADA 22
Fig 1.7: Burner
The batch plant is a parallel flow plant. The aggregate enters at the burner end of the dryer.
Fig 1.8: Drum Dryer Mixer
This is a schematic of the drum mix plant.
Asphalt batch mixing plant automation using PLC & SCADA 23
Fig 1.9: Truck Being Loaded From a Surge Silo
To prevent plant shutdowns due to temporary interruptions of paving operations or shortages
of trucks to haul material from the plant to paving site, most HMA plants are equipped with storage
silos (surge bins) for temporary storage of HMA.
Fig 1.10: Controls
Drum mix plants are PLC controlled. The controls are linked to a weight belt. As the material
moves across this weigh bridge the weight of the material on the belt is determined and knowing the
Asphalt batch mixing plant automation using PLC & SCADA 24
speed of the belt - the amount of material per unit of time can be determined. This is then used to
control through the PLC the amount of asphalt cement to be feed into the mix.
Fig 1.11: Small Drum Mixer Plant
The advantage of the drum-mix plant is that a high production plant can be moved and set up
quickly. This is a “six-pack”. It can be moved in six units.
1.4 RTD (Resistance Temperature Detector):
RTD, Resistance Temperature Detector, is a temperature sensor which measures temperature
using the principle that the resistance of a metal changes with temperature.
As the temperature of a metal increases, the metal's resistance increases. This property,
positive temperature coefficient, makes RTD.
The heart of the RTD is the resistance element. Metals that are used as the resistance
elements in RTD include platinum, nickel, copper etc., used in purest form or iron-nickel alloy.
Platinum has the most stable resistance-temperature relationship over the largest temperature
range.
RTD elements are commonly specified according to their resistance in ohms at zero degrees
Celsius. The most common RTD (Platinum) specification is 100 Ω, which means that at 0° C the
RTD element should demonstrate 100 Ω of resistance i.e. PT100.
Asphalt batch mixing plant automation using PLC & SCADA 25
Fig 1.12: RTD
1.5 Load cell:
Load cells are sensors that convert a mechanical variable (i.e. weight) into an electrical
signal, usually a voltage.
They work with different measuring principles. Siemens load cells in the SIWAREX WL200
and SIWAREX R series use so called strain gauges. These are specially formed electrical conductors
which are insulated by means of a suitable material. The strain gauges are attached to the basic
element, a specially formed spring body, by friction locking.
Under the influence of a weight force F, the spring body is deformed (see schematic
presentation) and as a result the strain gauge deforms elastically. Due to the change in the external
shape of the strain gauge, the ohmic resistance of its conductor also changes. The top left and bottom
right strain gauges are compressed, their resistance films are shortened and the ohmic resistance is
reduced accordingly. The top right and bottom left strain gauges are stretched, their resistance films
are extended and the ohmic resistance is increased.
For each load cell, at least 4 strain gauges are connected together to form a complete
Wheatstone bridge. The stretched or compressed strain gauges are connected so that the positive or
negative resistance changes are added together to form a total imbalance in the bridge.
Asphalt batch mixing plant automation using PLC & SCADA 26
Fig 1.13: Load cell
1.6 S7-1214 PLC (Programmable Logic Control):
It takes input from sensor, performs logic and gives output to actuator. There are many PLC
manufacturing companies like:
• Siemens
• Schnider
• ABB
• Delta
• Yaskawa
• Omron
• Fuji
• Hitachi
• Allen bradley
• Messung
In which we are using the Siemens S7-1214C PLC manufacturing company.
The S7-1214 controller provides the controlling a wide variety of devices in support of your
automation. The compact design, superior configuration, and very Powerful instruction set make the
S7-1214 a perfect solution for controlling a wide variety of applications.
Asphalt batch mixing plant automation using PLC & SCADA 27
The CPU has a microprocessor, an integrated power supply, input and output circuits, built-in
PROFINET, high-speed I/O, and on-board analog inputs in a compact housing to create a powerful
controller. After you download your program, the CPU contains required logic to control the devices
in your application. The CPU monitors the inputs and changes the outputs according to the logic of
your user program, which can include Boolean logic, counting, timing, complex math operations,
and communications with other intelligent devices.
The CPU provides a PROFINET port for communication over a PROFINET network.
Additional modules are available for communicating over PROFIBUS, GPRS, RS485 or RS232
networks.
1.6.1 Features of PLCs:
Fig 1.14: Module of Siemens PLC
Photograph showing several input and output modules of a single Siemens PLC.
The main difference from computers and PLC is PLC has the facility for extensive
input/output (I/O) arrangements. We can connect the PLC to sensors and actuators. PLCs read limit
switches, analog process variables (such as temperature and weight), and the positions of complex
positioning systems. On the actuator side, PLCs operate contactors, relays or solenoids. The
input/output arrangements may be built into a simple PLC, or the PLC may have external I/O
modules that plugs into the PLC.
The functionality of the PLC has evolved over the years to include sequential relay control,
motion control, process control, distributed control systems and networking. The data handling,
processing power and communication capabilities of some modern PLCs are approximately
equivalent to desktop computers.
Asphalt batch mixing plant automation using PLC & SCADA 28
1.6.2 Wiring in a PLC:
Fig 1.15: PLC wiring
1. 24 VDC Sensor Power Out For additional noise immunity, connect "M" to chassis ground
even if not using sensor supply.
2. For sinking inputs, connect "-" to "M" (shown). For sourcing inputs, connect "+" to "M".
1.6.2.1 Physical Connections:
Most PLC connections involve connecting to something like the terminal block shown on
the right. Slide the wires into the slots on the bottom, and using the screws found on top, you secure
the wires.
1.6.2.2 Internal Connections:
The inputs and outputs of PLCs are connected internally in 1 of 3 ways: Relays, Source or
Sink.
1.6.2.3 Commons:
In order to increase IO points on PLCs without increasing the number of connections, Commons are
used. The picture to shows an example of what the wiring of a PLC with 4 inputs would look like.
Commons are used in Relays, Sink and Source Circuits.
Asphalt batch mixing plant automation using PLC & SCADA 29
Fig 1.16: connection
1.6.2.4 Relays:
Relays are the simplest Connection type. They act like light switches that are turned on or off
by the PLC. They physically connect/disconnect 2 pins on the PLC.
1.7 SCADA (Supervisory Control and Data Acquisition):
The definition of SCADA is ‘Supervisory Control and Data Acquisition’. The major function of
SCADA is for acquiring data from remote devices such as valves, pumps, transmitters etc. and
providing overall control remotely from a SCADA Host software platform. This provides process
control locally so that these devices turn on and off at the right time, supporting your control strategy
and a remote method of capturing data and events for monitoring these processes. SCADA Host
platforms also provide functions for graphical displays, alarming, trending and historical storage of
data.
1.7.1 Features of SCADA:
 The computer control primary equipments, record an store a very large amount of data from
process.
 The operator can incorporate real data simulations into the system.
 The operator is assist by computer that recommends actions to keep the system safety.
 Many types of data can be collected from the RTUs (Remote Terminal Unit), this creates
online the image of the system.
Asphalt batch mixing plant automation using PLC & SCADA 30
1.8 Prior art search:
For patentsearching processthe elementswhichare usedbyusare givenbelow
1.8.1 Patent search technique used:
Patent search database: Google patents
Keyword used for search: Asphalt, Automation, PLC, SCADA
Invasion category: Automation
Most of the patent we found is from US, China and UK
1.8.2 Title of Invention: A method and systemfor hot asphalt recycling:
The present invention relates to a system and method, providing recycling of removed asphalt
pavement from its existing place so as to be used in the new hot mix asphalt production.
The present invention more particularly relates to a hot asphalt recycling system, in which
removed reclaimed asphalt pavement to be subjected to recycling is first crushed and sieved, then
subjected to size based separation if necessary, then is heated, stored so as to maintain its temperature,
and optionally transported to the asphalt plant in an automatic manner.
As a known fact in the relevant background art, the top surface course on the base is realized
on the road's foundation by applying asphalt concrete mixed with bitumen according to various
methods (hot mix, warm mix, etc.) in the form layers with differing characteristics one layer on the
other. Each asphalt concrete layer has differing performances and is obtained by mixing aggregates
provided by breaking off natural stones with bitumen in certain proportion according to standard
design methods.
The asphalt layers and particularly the surface layer (i.e. the wear course) making up the
road's top surface course have certain lifespan. Any such layers with expired lifespan or which must
be renewed as it becomes nonfunctional due to deformation under various influences must be ripped
from the place it was already paved. Any such asphalt to be recycled and therefore subjected to this
operation is named as RAP, i.e. Reclaimed Asphalt Pavement, while the asphalt recycled as a result
of various methods to be detailed hereinafter is designated as Recycled Asphalt Concrete, i.e. RAC.
Asphalt batch mixing plant automation using PLC & SCADA 31
Chapter 2: Analysis and Methodology
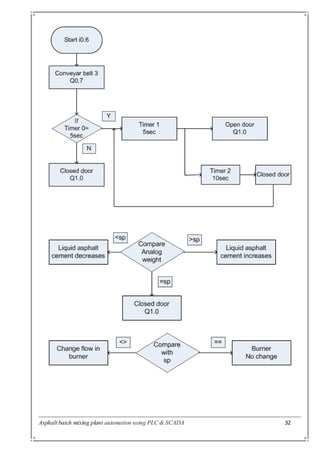
2.1 Flow Chart:
Asphalt batch mixing plant automation using PLC & SCADA 32
Asphalt batch mixing plant automation using PLC & SCADA 33
Asphalt batch mixing plant automation using PLC & SCADA 34
2.2 PLC Programming:
Asphalt batch mixing plant automation using PLC & SCADA 35
Asphalt batch mixing plant automation using PLC & SCADA 36
Asphalt batch mixing plant automation using PLC & SCADA 37
Asphalt batch mixing plant automation using PLC & SCADA 38
2.3 Working of Canvases:
1) Observation Canvas:
Asphalt batch mixing plant automation using PLC & SCADA 39
 Observations: To understand the process whole process we Observed the Each Elements of
the process like PLC cabinet, Heater, Vibrator, Conveyor Belt, Loading Door etc
 Scouted Challenges: Challenges which we will face in this project is Graphical Tags in
SCADA, Weight Value, Temperature Value, Ladder Diagram.
 Top Five problems in this project will be scada connection, graphical tags, Controlling,
Problem finding and Analog Input Tags. We Have select Analog input tags and graphical
representation as a final problems.
2) Ideation Canvas 1
 People: Peoples or organizations related with this project are contractor company,
manufacturing company and Road Construction Engineers as this process is to generate the
road construction material.
 Activities: The Activities we have to do in our project are Survey, Visits, Observation, Study
and practice because process need to be run in standard manner.
Asphalt batch mixing plant automation using PLC & SCADA 40
 Situation/location: Locations for this project where can we apply this project are National
highway, over bridge, Airport.etc
 Props/Possible Solutions: By this Process many problems can overcome and there can be
many problems that solve like it is user friendly, Monitoring production, better control,
Consistency quality.
3) Ideation Funnel Canvas 2
 People: Peoples or organizations related with this project are contractor company,
manufacturing company and Road Construction Engineers as this process is to generate the
road construction material.
 Activities: The Activities we have to do in our project are Survey, Visits, Observation, Study
and practice because process need to be run in standard manner.
 Problems: The Thing required in our project are High Maintenance and Costly Material.
Asphalt batch mixing plant automation using PLC & SCADA 41
 Situation/location: Locations for this project where can we apply this project are National
highway, over bridge, Airport.etc
 Props/Possible Solutions: By this Process many problems can overcome and there can be
many problems that solve like it is user friendly, Monitoring production, better control,
Consistency quality.
 Inputs: Required inputs in our project are Aggregate material, Asphalt, LDO (low density
Oil).
 Revenues: Asphalt batch mix process is depends on the Contracts. So bigger the
sales/contract greater the Revenue and it’s basically done with Bulk sales.
4) Product Development Canvas:
 Purpose: Purpose of this concept We are developing is Automation and Connectivity with
supervisory System by implementation of SCADA.
 Product Experience: Customer will satisfy and Get some more safety.
Asphalt batch mixing plant automation using PLC & SCADA 42
 Product Functions: The Main functions related to this project are its product can be portable
and capacity is as per requirement.
 People: Peoples or organizations related with this project are contractor company,
manufacturing company and Road Construction Engineers as this process is to generate the
road construction material.
 Product Features: The product has many good features as this process is World Wide
acceptable technology. It is energy efficient and user friendly.
 Component: This Is industrial process so component required is more. Bin feeder, Conveyor
belt, Dryer, heater etc.
 Customer Revalidation: Company find it More efficient and reliable.
Asphalt batch mixing plant automation using PLC & SCADA 43
Chapter 3: SCADA (Vijeo Citect V7.20)
Citect Explorer – Top level configuration interface
Citect Project Editor – Mainly used for entering database type information
Citect Graphics Builder – Used for creating graphics
Citect Runtime – Provides the active operator interface
3.1 Create a New Project Folder:
Fig 3.1: Create a New Project Folder
Run the Citect Explorer.
Click on Start
Click All Programs
Click Citect
Click CitectSCADA 7.20
Click CitectSCADA Explorer
On the Tool Bar, click on the New Project icon
Asphalt batch mixing plant automation using PLC & SCADA 44
3.2 Project Initialization:
The steps Will be
 A Cluster
 A Network Server (this computer)
 Server definitions for alarm services, reports services, trend services and IO (data) services
 An IO Device which the project will communicate with
 A Windows linked user-group to allow us to run the project
After that, we can build graphic pages, alarms, trends and so on utilizing this infrastructure.
3.2.1 Configuring Clusters:
Clusters define where server processes are run, and how different server processes interact
with other for redundancy purposes. Every Citect SCADA system must have at least one cluster
defined, with related Network Addresses and Server roles also defined. When we created a starter
project, Citect already created a cluster for us. By customizing that cluster and give it a different
name our project tree on the left-hand side of Citect Explorer and select Communications. Then
double-click on Clusters.
Fig 3.2: Communication window
Asphalt batch mixing plant automation using PLC & SCADA 45
Fig 3.3: Cluster Window
Close the Clusters window by pressing ESC.
Fig 3.4: I/O Server window
Close the I/O Server window by pressing ESC.
Fig 3.5: Trend Server window
Close the Trend Server window by pressing ESC.
Fig 3.6: Boards Window
Close the Boards window by pressing ESC.
Asphalt batch mixing plant automation using PLC & SCADA 46
Fig 3.7: Ports Window
Close the Ports window by pressing ESC.
Fig 3.8: I/O Device Window
Close the I/O Devices window by pressing ESC.
We have now completed our Server setup and are ready to define our communications path to
the PLC.
3.3 Configuring Tags:
Variable Tags are creation block for SCADA project. It provides the link between the
operator and the practical process. We will create three tags to represent our pump, a Run/Stop
control tag, an Auto/Manual control tag and a Speed control tag. Making sure the Tutorial project is
selected, click on the Tags folder. Then double click on Variable Tags in the right-hand pane.
Fig 3.9: Tags Window
Asphalt batch mixing plant automation using PLC & SCADA 47
Next you will have to configure three tags as shown below. Don’t forget to fill in the form before
pressing Add. Use the Tab or mouse to move between fields. To make corrections after you have
pressed add, you can move to the Tag or record by using the scroll bars on the right-hand side, then
press Replace when you have made the changes.
Fig 3.10: Variable Tags Window
When you are finished, use the scroll bar on the right to scroll through each tag (record) and
double check that you have entered the correct information. On the last tag, check that the number of
tags (records) = 10.
Close the Variable Tags window by pressing ESC.
3.4 Creating Graphic Pages:
Before you start let’s take a look at what you will create.
Fig 3.11: Graphics Page
Asphalt batch mixing plant automation using PLC & SCADA 48
This page contains a number of buttons that allow the operator to control the pump’s mode and
operation, as well as a slider to control its speed. The pump itself will animate red or green to show
whether it is running, and the lights, bar graph and number will indicate its mode, operation and
speed.
3.4.1 Creating Graphic Pages, Creating a new page:
Switch to the Graphics Builder – click on the Graphics Builder icon .
Click on the New Page icon. A popup form will appear allowing you to select what type of new
graphics object you would like to create.
Click on the Page button. An additional popup form will appear allowing you to select a base
template from which to create your new page.
Fig 3.12: Templates
Creating Graphic Pages, Saving your page
3.4.2 Creating Graphic Pages, Configuring Buttons:
Next we will configure some buttons to control the mode of the pump. On the Toolbox click
on the button icon.
To draw the button, click and hold the left mouse button while moving the mouse then
release the left mouse button (ie. click and drag the mouse).
Creating Graphic Pages, Configuring Buttons continued…
Once you release the mouse button, the Button Properties dialog popup will appear. Double
click on the word button in the Text edit box. This is a quick way to select a complete word. Next
type ”Manual”. Modify the font, style, size and color to suit your preferences.
Asphalt batch mixing plant automation using PLC & SCADA 49
Fig 3.13: Creating button
Fig 3.14: Button Properties
 Click on the Input tab at the top of the form to configure the action the button will perform.
 Click on the Insert button.
 Click on Insert Tag option.
 In the Insert Tag Dialog double click on Pump_1_Mode.
 Click OK when you’re finished.
Asphalt batch mixing plant automation using PLC & SCADA 50
Fig 3.15: Button Properties
3.4.3 Creating Graphic Pages, Configuring Symbol Sets:
Our control buttons for our pump are now complete. We will now add symbol indicators to
show what state the pump is in. These indicator lights will show whether the pump is on or off, and
whether it is in auto or manual mode. On the Toolbox click on the Symbol Set Tool.
Fig 3.16: Tool Box
Position the cursor next to the Manual button, then click to place the symbol on the page. In
the ON symbol when edit box type “liquid_asphalt = 1”.
Fig 3.17: Symbol Set Properties
Asphalt batch mixing plant automation using PLC & SCADA 51
Click on the OFF symbol Set… button to select a different symbol to display for this state. A
new popup form will be displayed, with a list of symbol libraries to the right, and thumbnails of the
symbols within the selected library on the left.
Scroll down the libraries until you find the Lights_square_medium library, then click on it to
select it. The thumbnails on the left will change.
3.4.4 Creating Graphic Pages, Configuring Numbers:
On the Toolbox, click on the number tool. Click to place the number below the gradient
rectangle.
Use the Insert Tag button to enter the tag Pump_1_Speed. Leave the data format field to the
default, and the format you specified in the tag definition will be used.
Click on the General tab on the right-hand side and adjust the formatting to suit your
preferences, then click OK.
Test your page. The Number tool is actually the Text tool. When you access it via the number
tool icon you are presented with the Display Value sheet instead of the General Appearance sheet.
Use the Insert Tag button to enter the tag Pump_1_Speed. Leave the data format field to the default,
and the format you specified in the tag definition will be used.
3.4.5 Testing Graphic Pages, Computer Setup Wizard:
It’s time to test your configuration and see how your page looks and feels to an operator.
Firstly however, we need compile the project to make sure we have not made any configuration
errors, and then we will run the CitectSCADA Computer Setup Wizard to configure how you want
this computer to behave within your overall CitectSCADA network.
Switch to the Citect Project Editor using Alt+Tab. From the File menu, select Compile.
Fig 3.18: File Menu
Alternatively you can use the compile button on the menu bar. You should see a compilation
progress bar, followed by a Compilation Success popup.
Fig 3.19: Compiler Window
Asphalt batch mixing plant automation using PLC & SCADA 52
If your compilation fails, you can double-click on an error from the list provided to take you
directly to the location of the incorrect configuration, or you can review your work using this
document to ensure that you have performed all steps correctly.
3.4.6 Testing Graphic Pages, Runtime:
Press the Run button. The Runtime Manager dialog will appear, showing the startup process
and status.
Fig 3.20: Runtime Manager
If you have demo version you will see the following message:
Fig 3.21: Demo Notification
Click OK to run the project in demonstration mode.
Initially a generic welcome page is displayed. You will notice your page is listed on the
tabbed menu at the top of the menu bar. Click on MyPage now. Your page will now display. Testing
Graphic Pages, Runtime continued…
Click on the Manual button then the Auto button and check to see that the appropriate light
activates. Also check that the On/Off button becomes unavailable for selection whilst in Auto mode.
Move the mouse over the On/Off button and wait a couple of seconds to see that the tool tip appears.
See what happens if you click on the On/Off button. Click on Manual, and then try clicking on the
On/Off button again. If you’ve made it to this point, give yourself a gold star and take a moment to
stretch your muscles.
Now running mode, in Home page…
Asphalt batch mixing plant automation using PLC & SCADA 53
Fig 3.22: Home Page
In that page, we have to press on the Plant button…
Fig 3.23: Process Page
In this page, the beginning of the day first fully add the aggregate material content in kg and
also add the asphalt content in kg with respect to aggregate material then step by step start the
conveyer belt 1, burner, cold aggregate bin, drum, conveyer belt 2, liquid asphalt cement, conveyer
belt 3 and finally load the HMA material in to the truck.
The ending of the day stop all the process as step by step as liquid asphalt cement, cold
aggregate bin, drum, burner, door, conveyer belt 3, conveyer belt 2, conveyer belt 1,and PLC.
Asphalt batch mixing plant automation using PLC & SCADA 54
Now In that page, we have to press on the Home button. And in Home page press on the
graph button.
Fig 3.24: graph Page
This page indicates the graph of the temperature value. Then press on the home page. And in
home page press on the information button.
Fig 3.25: Info Page
By using this page, if any problem created in the process the operator contact to the program
developer. Then press on the home page. At the end of the day terminate the process by pressing Exit
button.
Asphalt batch mixing plant automation using PLC & SCADA 55
3.5 Features:
 Powerful SCRIPT
 Recipe Management
 Alarms and Reports Management
 Variety of Graphics and Animations
 Historical Trending Wizards for Screen Development
 Communication: One to one, Multi-Drop, Modem, Ethernet, TCP/IP
 Extensive Tags and Database Management
 Connectivity to EXCEL via DDE
Asphalt batch mixing plant automation using PLC & SCADA 56
Chapter 4: Result
4.1 Advantages:
• Human safety.
• Environmentally friendly.
• Very low maintenance cost due to the design concept.
• Economical fuel consumption due to highly efficient burning, and reduced heat losses in
conduction.
• Ability to burn any fuel.
• Reliability, high performance level and low maintenance costs as a result of high quality
components.
4.2 Disadvantage:
• Skills of man power.
• High cost.
4.3 Conclusion:
System reliability, programming features and ease of use by the operator are important issues
that must be taken into account.
To conclude all the previously discussed concepts about SCADA are the real life SCADA
system representation.
Asphalt batch mixing plant automation using PLC & SCADA 57
References
 “Preliminary Evaluation Of Air Pollution Aspects Of The Drum Mix Process”, EPA-340/1-77-
004, U. S. Environmental Protection Agency, Research Triangle Park, NC, March 1976.
 R. W. Beaty and B. M. Bunnell, "The Manufacture Of Asphalt Concrete Mixtures In The Dryer
Drum", presented at the Annual Meeting of the Canadian Technical Asphalt Association,
Quebec City, Quebec, November 19-21, 1973.
 J. S. Kinsey, "An Evaluation Of Control Systems And Mass Emission Rates From Dryer Drum
Hot Asphalt Plants", Journal Of The Air Pollution Control Association, 26(12):1163-1165,
December 1976.
Asphalt batch mixing plant automation using PLC & SCADA 58
Appendix
A1 BMC (Business Model Canvas) and Its Report:
A1.1 Introduction:
An asphalt batch mixing plant is a plant used for the manufacture of asphalt, macadam and
other forms of coated road stone, sometimes collectively known as blacktop.
Precise control is a necessity. Asphalt Batch mixing and load out plant typically use a
combination of SCADA/HMI and Programmable Logic Controllers to achieve this.
A1.2 Canvas Elements:
 Key Partners: As we mention above our project required the industrial environment with the
very high valued component and skilled persons. So for key partners for our project are
Distributor, Contract Manufacturing, Key advisor, Process outsourcing, Transportation.
 Key Activities: The Activities required in our project is mainly depends on Production and
its maintenance.
Asphalt batch mixing plant automation using PLC & SCADA 59
 Key Resources: Resources required in this batch mixing process is financial support and the
cold aggregate material supplier.
 Value Propositions: The Propositions made with consumers and Distributers are Valuable to
Company so we must have to do our best to fulfill the requirements like Quality, Value, Good
Services.
 Customer Relationship: Company’s Best Value is Relation with their customers. To deal
with Good relationship we will have to give Automated service and Direct Product
experience.
 Customer Segments: The segments for whom we creating this project is Supplier,
Consumer, Enterprises, developers.
 Channels: Channels Which Is required to reach our Segments is Transportation of cold
aggregates and Distributor centers so that we can easily made our work done.
 Cost Structure: As our project is based on industrial process they have to pay very high cost
for expensive equipment and ingredients. Transportation cost is reqired as per distance.
 Revenue Streams: Asphalt batch mix process is depends on the Contracts. So bigger the
sales/contract greater the Revenue and it’s basically done with Bulk sales.
A1.3 Conclusion:
Thus a business model canvas can be used to visualize market problems and customer
expectations. This exercise increases the market potential and penetration of technology goods and
services. Its make them more effective in market.
Asphalt batch mixing plant automation using PLC & SCADA 60
GIC Patent Drafting Exercise Team ID:
FORM 1
THE PATENTS ACT 1970
(39 OF 1970)
&
THE PATENTS RULES, 2003
APPLICATION FOR GRANT OF PATENT
(FOR OFFICE USE ONLY)
Application No:
Filing Date:
Amount of Fee paid:
CBR No:
GTU Innovation Council
Patent Drafting Exercise (PDE)
24773
1. Applicant(s) :
Note : This is just a mock Patent Drafting Exercise (PDE) for semester 8, BE students of GTU.
These documents are not to be submitted with any patent office. Page 1 of 5
Technologycal University.
ID Name Nationality Address Mobile No. Email
1 Jasmin Indian Electronics & 9998994911 jasmin.bambhani
Veerabhai Communication ya306@gmail.co
Bambhaniya Engineering , Mahatma m
Gandhi Institute Of
Technical Education &
Research Centre,
Navsari , Gujarat
Technologycal University.
2 Pinkal Indian Electronics & 9427861932 pinkalpatel415@
Bharatbhai Communication gmail.com
Patel Engineering , Mahatma
Gandhi Institute Of
Technical Education &
Research Centre,
Navsari , Gujarat
Technologycal University.
3 Abhi Indian Electronics & 9624219373 patelabhi.ece@g
Nareshchandr Communication mail.com
a Patel Engineering , Mahatma
Gandhi Institute Of
Technical Education &
Research Centre,
Navsari , Gujarat
Technologycal University.
4 Jatin Indian Electronics & 9714003923 sairam135@yaho
Pravinbhai Communication o.com
Prajapati Engineering , Mahatma
Gandhi Institute Of
Technical Education &
Research Centre,
Navsari , Gujarat
Asphalt batch mixing plant automation using PLC & SCADA 61
2. Inventor(s):
Note : This is just a mock Patent Drafting Exercise (PDE) for semester 8, BE students of GTU.
These documents are not to be submitted with any patent office. Page 2 of 5
University.
3. Title of Invention/Project:
Asphalt Batch Mixing Plant Automation Using PLC And SCADA
4. Address for correspondence of applicant/authorized patent agent in india
Name:
Address:
Mobile:
Email ID:
Jasmin Veerabhai Bambhaniya
Electronics & Communication Engineering , Mahatma Gandhi Institute Of Technical Education
& Research Centre, Navsari , Gujarat Technological University.
9998994911
jasmin.bambhaniya306@gmail.com
5. Priority particulars of the application(S) field in convention country
ID Name Nationality Address Mobile No. Email
1 Jasmin Indian Electronics & 9998994911 jasmin.bambha
Veerabhai Communication niya306@gmail.
Bambhaniya Engineering , com
Mahatma Gandhi
Institute Of Technical
Education & Research
Centre, Navsari ,
Gujarat Technologycal
University.
2 Pinkal Bharatbhai Indian Electronics & 9427861932 pinkalpatel415
Patel Communication @gmail.com
Engineering ,
Mahatma Gandhi
Institute Of Technical
Education & Research
Centre, Navsari ,
Gujarat Technologycal
University.
3 Abhi Indian Electronics & 9624219373 patelabhi.ece@
Nareshchandra Communication gmail.com
Patel Engineering ,
Mahatma Gandhi
Institute Of Technical
Education & Research
Centre, Navsari ,
Gujarat Technologycal
University.
4 Jatin Pravinbhai Indian Electronics & 9714003923 sairam135@ya
Prajapati Communication hoo.com
Engineering ,
Mahatma Gandhi
Institute Of Technical
Education & Research
Centre, Navsari ,
Gujarat Technologycal
Asphalt batch mixing plant automation using PLC & SCADA 62
6. Particulars for filing patent co-operation treaty (pct) national phase Application
7. Particulars for filing divisional application
8. Particulars for filing patent of addition
9. DECLARATIONS:
(i) Declaration by the inventor(s)
I/We, the above named inventor(s) is/are true & first inventor(s) for this invention and declare that the
applicant(s).
herein is/are my/our assignee or legal representative.
Date : 1 - May - 2015
Signature & Date
Note : This is just a mock Patent Drafting Exercise (PDE) for semester 8, BE students of GTU.
These documents are not to be submitted with any patent office. Page 3 of 5
Name
1 Jasmin Veerabhai
Bambhaniya
2 Pinkal Bharatbhai
Patel
3 Abhi Nareshchandra
Patel
4 Jatin Pravinbhai
Prajapati
(ii) Declaration by the applicant(s) in the convention country
I/We, the applicant (s) in the convention country declare that the applicant(s) herein is/are my/our
assignee or legal representative.applicant(s)
(iii) Declaration by the applicant(s)
I/We, the applicant(s) hereby declare(s) that:-
Country Application No. Filing Date Name of the Applicant Title of the Invention
N/A N/A N/A N/A N/A
International application number International filing date as alloted by the receiving office
N/A N/A
Original(First) Application Number Date of filing of Original (first) application
N/A N/A
Original(First) Application Number Date of filing of Original (first) application
N/A N/A
Asphalt batch mixing plant automation using PLC & SCADA 63
I am/We in possession of the above mentioned invention.
The provisional/complete specification relating to the invention is filed with this aplication.
The invention as disclosed in the spcification uses the biological material from India and the necessary
permission from the competent authority shall be submitted by me/us before the grant of patent to me/us.
There is no lawful ground of objection to the grant of the patent to me/us.
I am/we are the assignee or the legal representative of true & first inventors.
The application or each of the application,particulars of each are given in the para 5 was the first applicatin in
the convention country/countries in respect of my/our invention.
The application or each of the application,particulars of each are given in the para 5 was the first applicatin in
the convention country/countries in respect of my/our invention.
I/we claim the priority from the above mentioned applications(s) filed in the convention country/countries &
state that no application for protection in respect of invention had been made in a convention country before
that date by me/us or by any person
My/Our application in india is based on international application under Patent Cooperation Treaty (PCT) as
mentioned in para 6
The application is divided out of my/our application(s) particulars of which are given in para 7 and pray that
this application may be treated as deemed to have been filed on under section 16 of the Act.
The said invention is an improvement in or modification of the invention particulars of ehivh are given in para
8.
10. Following are the attachments with the application:
(a) Provisional specification/Complete specification
Note : This is just a mock Patent Drafting Exercise (PDE) for semester 8, BE students of GTU.
These documents are not to be submitted with any patent office. Page 4 of 5
(b)Complete
international
claims.....
(c) Drawings
specification(In confirmation with the international application) / as amended befo
Preliminary Examination Authority (IPEA),as applicable(2 copies),No.of pages..
(In confirmation with the international application)/as amended before the inter
Preliminary Examination Authority(IPEA),as applicable(2 copies),No.of sheets....
(d)Priority documents
(e) Translations of priority documents/specification/international search reports
(f) Statement and undertaking on Form 3
(g) Power of Authority
(h) Declaration of inventorship on Form 5
(i) Sequence listing in electronic Form
(j)........................................ Fees Rs.XXX in Cash /Cheque/Bank Draft bearin No.XXX Date: XXX o
Bank.
I/We hereby declare that to the best of my /our knowledge, information and belief the fact and mtters stated
herein are correct and I/We request that a patent may be granted to me/us for the said invention.
Dated this 1 day of May , 2015
Asphalt batch mixing plant automation using PLC & SCADA 64
Name
Note : This is just a mock Patent Drafting Exercise (PDE) for semester 8, BE students of GTU.
These documents are not to be submitted with any patent office. Page 5 of 5
Signature & Date
1 Jasmin Veerabhai
Bambhaniya
2 Pinkal Bharatbhai
Patel
3 Abhi Nareshchandra
Patel
4 Jatin Pravinbhai
Prajapati
Asphalt batch mixing plant automation using PLC & SCADA 65
GIC Patent Drafting Exercise Team ID:
FORM 2
THE PATENTS ACT, 1970
(39 OF 1970)
&
THE PATENTS RULES, 2003
PROVISIONAL SPECIFICATION
24773
1. Title of the project/invention :
Asphalt Batch Mixing Plant Automation Using PLC And SCADA
Note : This is just a mock Patent Drafting Exercise (PDE) for semester 8, BE students of GTU.
These documents are not to be submitted with any patent office. Page 1 of 4
2. Applicant(s) :
Jasmin Veerabhai Bambhaniya , ( Indian )
Address :Electronics & Communication Engineering , Mahatma Gandhi Institute Of Technical Education &
Research Centre, Navsari , Gujarat Technologycal University.
Pinkal Bharatbhai Patel , ( Indian )
Address :Electronics & Communication Engineering , Mahatma Gandhi Institute Of Technical Education &
Research Centre, Navsari , Gujarat Technologycal University.
Abhi Nareshchandra Patel , ( Indian )
Address :Electronics & Communication Engineering , Mahatma Gandhi Institute Of Technical Education &
Research Centre, Navsari , Gujarat Technologycal University.
Jatin Pravinbhai Prajapati , ( Indian )
Address :Electronics & Communication Engineering , Mahatma Gandhi Institute Of Technical Education &
Research Centre, Navsari , Gujarat Technologycal University.
3. Preamble to the description :
The following specification describes the invention.
Asphalt batch mixing plant automation using PLC & SCADA 66
4. Description :
a. Field of Application / Project / Invention :
Automation
b. Prior Art / Background of the Invention / References :
PLC is an example of a hard real-time system since output results must be produced in response
to input conditions within a limited time, otherwise unintended operation will result .In PLC operator
has to be present at plant for changes in controlling. While improving system by use of SCADA,
operator can change controlling of system from any place.
c. Summary of the Invention/Project :
Our Process Uses Programmable control Logic to operate all elements And SCADA to get the
graphical representation of all elements with various pages.
d. Objects of the Invention/Project :
The purpose of this project is to present a programmable logic controller (PLC) and SCADA based
control system that is applied to manufacture of asphalt and other forms of coated road stones
process.
e. Drawing(s) :
Note : This is just a mock Patent Drafting Exercise (PDE) for semester 8, BE students of GTU.
These documents are not to be submitted with any patent office. Page 2 of 4
24773_1_Untitled
f. Description of the Invention
The purpose of this project is to present a programmable logic controller (PLC) based control
system that is applied to the manufacture of asphalt, macadam and other forms of coated road
stone, sometimes collectively known as blacktop.
This system manufacture the coated road stone demands the combination of a number of
aggregates, sand and a filler (such as stone dust), in the correct proportions, heated, and finally
coated with a binder.
There are three main classes of plant: batch heater, semi -continuous (or "asphalt plant"), and
continuous (or "drum mix").
Recycled Asphalt Pavement (RAP) is used as part of the mix. The binder used is flammable, and
the heaters are large liquid or gas fired burners. RAP is introduced after the heating process and
must be accounted for in the overall mix temperature calculations. The temperature of the finished
product must be sufficient to be workable after transport to the final destination.
Precise control is a necessity. Asphalt Batch mixing and load out plant typically use a combination
of SCADA/HMI and Programmable Logic Controllers to achieve this.
g. Examples
h. Unique Features of the Project
Asphalt batch mixing plant automation using PLC & SCADA 67
Reliability, high performance level and low maintenance costs as a result of high quality components.
Environmentally friendly.
Human safety.
Economical fuel consumption due to highly efficient burning, and reduced heat losses in conduction.
Very low maintenance cost due to the design concept.
5. Date & Signature :
Date : 13 - May - 2015
Sign and Date
Jasmin Veerabhai
Bambhaniya
Note : This is just a mock Patent Drafting Exercise (PDE) for semester 8, BE students of GTU.
These documents are not to be submitted with any patent office. Page 3 of 4
Sign and Date
Pinkal Bharatbhai
Patel
Sign and Date
Abhi Nareshchandra
Patel
Sign and Date
Jatin Pravinbhai
Prajapati
6. Abstract of the project / invention :
This system manufacture the coated road stone demands the combination of a number of aggregates,
sand and a filler, in the correct proportions, heated, and finally coated with a binder.
There are three main classes of plant: batch heater, semi-continuous ("asphalt plant"), and continuous
("drum mix").
Our Process Uses Programmable control Logic to operate all elements And SCADA to get the graphical
representation of all elements with various pages.
Asphalt batch mixing plant automation using PLC & SCADA 68
Drawing Attachments :
24773_1_Untitled
Note : This is just a mock Patent Drafting Exercise (PDE) for semester 8, BE students of GTU.
These documents are not to be submitted with any patent office. Page 4 of 4
Asphalt batch mixing plant automation using PLC & SCADA 69
GIC Patent Drafting Exercise Team ID:
FORM 3
THE PATENTS ACT, 1970
(39 OF 1970)
&
THE PATENTS RULES, 2003
STATEMENT AND UNDERTAKING UNDER SECTION 8
24773
1. Declaration :
Note : This is just a mock Patent Drafting Exercise (PDE) for semester 8, BE students of GTU.
These documents are not to be submitted with any patent office. Page 1 of 2
Jasmin Veerabhai Bambhaniya ,
Pinkal Bharatbhai Patel ,
Abhi Nareshchandra Patel ,
Jatin Pravinbhai Prajapati ,
I/We,
2. Name, Address and Nationality of the joint Applicant :
Jasmin Veerabhai Bambhaniya ( Indian )
Address : Electronics & Communication Engineering , Mahatma G
Institute Of Technical Education & Research Centre, Navsari , Guja
Technologycal University.
Pinkal Bharatbhai Patel ( Indian )
Address : Electronics & Communication Engineering , Mahatma G
Institute Of Technical Education & Research Centre, Navsari , Guja
Technologycal University.
Abhi Nareshchandra Patel ( Indian )
Address : Electronics & Communication Engineering , Mahatma G
Institute Of Technical Education & Research Centre, Navsari , Guja
Technologycal University.
Jatin Pravinbhai Prajapati ( Indian )
Address : Electronics & Communication Engineering , Mahatma G
Institute Of Technical Education & Research Centre, Navsari , Guja
Technologycal University.
Here by declare:
(i)that I/We have not made any application for the same/substantially the same
invention outside India.
(ii) that the right in the application(s) has/have been assigned to,
(iii) that I/We undertake that up to the date of grant of patent by the Controller , I/We
would keep him inform in writing the details regarding corresponding application(s)
for patents filed outside India within 3 months from the date of filing of such
application.
Dated this 13 day of May , 2015.
3. Signature of Applicants :
Name of the
Country
Date of
Application
Application
Number
Status of the
Application
Date of
Publication
Date of
Grant
N/A N/A N/A N/A N/A N/A
Asphalt batch mixing plant automation using PLC & SCADA 70
Sign and Date
Jasmin Veerabhai
Bambhaniya
Note : This is just a mock Patent Drafting Exercise (PDE) for semester 8, BE students of GTU.
These documents are not to be submitted with any patent office. Page 2 of 2
Sign and Date
Pinkal Bharatbhai Patel
Sign and Date
Abhi Nareshchandra
Patel
Sign and Date
Jatin Pravinbhai Prajapati
To
The Controller of Patent
The Patent Office, at Mumbai.
Asphalt batch mixing plant automation using PLC & SCADA 71
5/14/2015 Periodic Progress Report (PPR) Details
http://projects.gtu.ac.in/SitePages/PeriodicProgressReportDetails.aspx?enc=i95kH4U15sJnRxi0jiOXiBxq8AUvv/CYX47wLk3FPTg= 1/1
Periodic Progess Report : First PPR
Project Asphalt Batch Mixing Plant Automation Using PLC And SCADA
:
Status : Submitted (Freeze)
What Progress you have made in the Project ?
We have first understand the process of asphalt batch mixing plant, How it works, whats the standard procedure,
method to run the elements one by one.
What challenge you have faced ?
We dont know about the ladder diagram programming, so we had to learn that in good way.
What support you need ?
To understand the ladder programming in good manner we had to practice in zelio software which is very good
software for practice the PLC ladder diagrams.
Which literature you have referred ?
Programming in zelio soft. , Brochure TIA portal.
Asphalt batch mixing plant automation using PLC & SCADA 72
5/14/2015 Periodic Progress Report (PPR) Details
http://projects.gtu.ac.in/SitePages/PeriodicProgressReportDetails.aspx?enc=uR/7cl5KpSGvw9MFTHU526JsJHSoJg2ISS54+dq8Y+w= 1/1
Periodic Progess Report : Second PPR
Project Asphalt Batch Mixing Plant Automation Using PLC And SCADA
:
Status : Submitted (Freeze)
What Progress you have made in the Project ?
We have done Ladder programming on TIA software with two type of starting Semi automatic and manually for
mixing process. we are using Siemens S7-1214C PLC and Siemens TIA portal supports Our PLC for downloading
the program.
What challenge you have faced ?
We process are need to run automatic so we have to done programming in that way....e.g. the last door has to
open for 5 sec and remain closed for 10 sec.
What support you need ?
We got support from internal guide as well as external guides for some difficulties and some report generation
information.
Which literature you have referred ?
Basics of PLC Programming, SCE Training Curriculum for Integrated Automation Solutions TIA.
Asphalt batch mixing plant automation using PLC & SCADA 73
5/14/2015 Periodic Progress Report (PPR) Details
http://projects.gtu.ac.in/SitePages/PeriodicProgressReportDetails.aspx?enc=x93iOF2F0AzxQEu5H/i5c1HZtjKFfECfeHp3ryh8Mzk= 1/1
Periodic Progess Report : Third PPR
Project Asphalt Batch Mixing Plant Automation Using PLC And SCADA
:
Status : Submitted (Freeze)
What Progress you have made in the Project ?
we have done a work in scada in this 8th sem. perpose of the scada is to generate the graphical represent of this
asphalt batch mix process.
What challenge you have faced ?
To load plc program in panel with TIA software we encounter the problem so we must have to use the siemens
default lock instruction block.
What support you need ?
we discuss with employee of Company about some source project problems.
Which literature you have referred ?
1 "Quick start tutorial v7.20" for vijeo citect 2 "The Manufacture Of Asphalt Concrete Mixtures In The Dryer Drum"
3 "An Evaluation Of Control Systems And Mass Emission Rates From Dryer Drum Hot Asphalt Plants"
Asphalt batch mixing plant automation using PLC & SCADA 74
5/14/2015 Periodic Progress Report (PPR) Details
http://projects.gtu.ac.in/SitePages/PeriodicProgressReportDetails.aspx?enc=sUeMsKU4s5+8cKKcaUh1t25y/7NA9HNJ00rWfixUIOU= 1/1
Periodic Progess Report : Forth PPR
Project Asphalt Batch Mixing Plant Automation Using PLC And SCADA
:
Status : Submitted (Freeze)
What Progress you have made in the Project ?
We have downloaded our program for manually starting of process in our PLC Panel. And it is running properly and
To display this process in graphical manner we connected panel with our laptop Which already has our Vijeo citect
software in it. So by connecting panel with laptop with Ethernet cable we have seen the whole process graphically.
What challenge you have faced ?
While connecting PLC panel with laptop it was displaying bad connection error. So we have to do many changes in
settings to connect properly.
What support you need ?
After presenting the project to the collage we got many suggestions and ideas from internal guide and collage
professors.
Which literature you have referred ?
Tutorial Vijeo Citect Scada, SCADA references
Asphalt batch mixing plant automation using PLC & SCADA 75

Asphalt batch process with PLC & SCADA full report

  • 1.
    Asphalt batch mixingplant automation using PLC & SCADA 1 ASPHALTBATCH MIXINGPLANT AUTOMATIONUSING PLC& SCADA
  • 2.
    Asphalt batch mixingplant automation using PLC & SCADA 2 TABLE OF CONTENTS Acknowledgement 6 About IDP 15 Abstract 16 Chapter: 1 Introduction 17 1.1 Contents 17 1.1.1 Sand 17 1.1.2 Binder 18 1.1.3 Filler 18 1.1.4 Continues type plant 18 1.1.5 Hot storage 18 1.1.6 Control 18 1.2 Basic Working 18 1.3 Literature Survey 20 1.3.1 Drum Mixer Plant typical layout 21 1.4 RTD (Resistance Temperature Detector) 25 1.5 Load cell 26 1.6 S7-1214 PLC (Programmable Logic Control) 27 1.6.1 Features of PLCs 28 1.6.2 Wiring In a PLC 29 1.6.2.1 Physical Connections 29 1.6.2.2 Internal Connections 29 1.6.2.3 Commons 29 1.6.2.4 Relays 30 1.7 SCADA (Supervisory Control and Data Acquisition) 30
  • 3.
    Asphalt batch mixingplant automation using PLC & SCADA 3 1.7.1 Features of SCADA 30 1.8 Prior art search 31 1.8.1 Patent search technique used 31 1.8.2 Title of Invention 31 Chapter: 2 Analysis and Methodology 32 2.1 Flow Chart 32 2.2 PLC Programming 35 2.3 Working of Canvases 39 Chapter: 3 SCADA (Vijeo Citect V7.20) 44 3.1 Create a New Project Folder 44 3.2 Project Initialization 45 3.2.1 Configuring Clusters 45 3.3 Configuring Tags 47 3.4 Creating Graphic Pages 48 3.4.1 Creating Graphic Pages, Creating a new page 49 3.4.2 Creating Graphic Pages, Configuring Buttons 49 3.4.3 Creating Graphic Pages, Configuring Symbol Sets 51 3.4.4 Creating Graphic Pages, Configuring Numbers 52 3.4.5 Testing Graphic Pages, Computer Setup Wizard 52 3.4.6 Testing Graphic Pages, Runtime 53 3.5 Features 56
  • 4.
    Asphalt batch mixingplant automation using PLC & SCADA 4 Chapter: 4 Result 57 4.1 Advantages 57 4.2 Disadvantage 57 4.3 Conclusion 57 References 58 Appendix 59
  • 5.
    Asphalt batch mixingplant automation using PLC & SCADA 5 ACKNOWLEDGEMENT I wish to express my heartfelt gratitude to god who supported us in each and every work of us. This study would not have been possible without any guidance and help of individuals who in one or other way contributed in the presentation and completion of this study. We extended our profound gratitude to Mrs. Sapana Garde Head of Electronic and Communication Department and all other professors of the Faculty for their encouragement & guidance throughout the course of this work. We are deeply indebted to Mr. Kaushik Patel, Electronics and Communication Department, MGITER College, Navsari for him valuable guidance which has been an indispensable factor in the successful completion of this work. We express our deep sense of gratitude to Mr. Priyank Pandya, Youth technology, valsad. Who always encouraged us in our project & never let us down. We heartily express our thanks to our family who have been constant sources of inspiration & encouragement during the entire academic career. Finally we are obliged to all the subjects without whom this study would not have been possible. Name Enrollment No. Mr. Jasmin V. Bambhaniya 120333111001 Mr. Pinkal B. Patel 120333111007 Mr. Abhi N. Patel 120333111011 Mr. Jatin P. Prajapati 120333111015
  • 6.
    Asphalt batch mixingplant automation using PLC & SCADA 6 Mahatma Gandhi Institute Of Technical Education & Research Centre NPEC Campus, Bhanunagar, Eru-Aat Road, Po. Bhootsad, Tal. Jalalpore, Navsari - 396450. CERTIFICATE Date: /05/2015 This is to certify that the dissertation entitled as “ASPHALT BATCH MIXING PLANT AUTOMATION USING PLC & SCADA” has been carried out by “JASMIN V. BAMBHANIYA (120333111001)”, “PINKAL B. PATEL (120333111007)”, “ABHI N. PATEL (120333111011)”, “JATIN P. PRAJAPATI (120333111015)” under my guidance in fulfillment of the degree of Bachelors in Engineering in Electronics and Communication in 8th semester of Gujarat Technological University, Ahmedabad during the academic year 2014-2015 Guide: Head of the Department: Asst. Prof. Kaushik Patel Asst. Prof. Sapana Garde
  • 7.
    Asphalt batch mixingplant automation using PLC & SCADA 7 GUJARAT TECHNOLOGICAL UNIVERSITY CERTIFICATE FOR COMPLETION OFALL ACTIVITIESATONLINE PROJECTPORTAL B.E. SEMESTER VIII, ACADEMIC YEAR 2014-2015 Date of certificate generation : 14 May 2015 (19:51) This is to certify that, Jasmin Veerabhai Bambhaniya (Enrolment Number-120333111001) working on project entitled with Asphalt Batch Mixing Plant Automation Using PLC And & CommunicationSCADA from department of Submitted Four Periodic Progress Reports (PPR) Completed Business Model Canvas (Image) Uploaded Business Model Canvas (Report) Uploaded Patent Drafting Exercise (PDE) Completed Final Project Report Uploaded Plagiarism Search Report Uploaded Electronics Mahatma Engineering TechnicalGandhi Institute Of Education & Research Centre, details at online project portal. Navsari had submitted following Name of Student : Signature of Student : Jasmin Veerabhai Bambhaniya *Signature of Guide : Name of Guide : Mr. Kaushikkumar Rajendrabhai Patel Disclaimer : This is a computer generated copy and does not indicate that your data has been evaluated. This is the receipt that GTU has received a copy of the data that you have uploaded and submitted as your project work. *Guide has to sign the certificate, Only if all above activities has been Completed / Uploaded.
  • 8.
    Asphalt batch mixingplant automation using PLC & SCADA 8 GUJARAT TECHNOLOGICAL UNIVERSITY CERTIFICATE FORCOMPLETION OFALL ACTIVITIESATONLINE PROJECTPORTAL B.E. SEMESTER VIII, ACADEMIC YEAR 2014-2015 Date of certificate generation : 14 May 2015 (20:24) This is to certify that, Pinkal Bharatbhai Patel (Enrolment Number-120333111007) working on project entitled with Asphalt Batch Mixing Plant Automation Using PLC And SCADA from Electronics & Communication Engineering department of Mahatma Gandhi Institute Of Centre, Navsari had submitted portal. Technical Education & Research following details at online project Submitted Four Periodic Progress Reports (PPR) Completed Business Model Canvas (Image) Uploaded Business Model Canvas (Report) Uploaded Patent Drafting Exercise (PDE) Completed Final Project Report Uploaded Plagiarism Search Report Uploaded Name of Student : Signature of Student : Pinkal Bharatbhai Patel *Signature of Guide : Name of Guide : Mr. Kaushikkumar Rajendrabhai Patel Disclaimer : This is a computer generated copy and does not indicate that your data has been evaluated. This is the receipt that GTU has received a copy of the data that you have uploaded and submitted as your project work. *Guide has to sign the certificate, Only if all above activities has been Completed / Uploaded.
  • 9.
    Asphalt batch mixingplant automation using PLC & SCADA 9 GUJARAT TECHNOLOGICAL UNIVERSITY CERTIFICATE FORCOMPLETION OFALL ACTIVITIESATONLINE PROJECTPORTAL B.E. SEMESTER VIII, ACADEMIC YEAR 2014-2015 Date of certificate generation : 14 May 2015 (20:27) This is to certify that, Abhi Nareshchandra Patel (Enrolment Number-120333111011) working on project entitled with Asphalt Batch Mixing Plant Automation Using PLC And SCADA from Electronics & Communication Engineering department of Mahatma Gandhi Institute Of Centre, Navsari had submitted portal. Technical Education & Research following details at online project Name of Student : Submitted Four Periodic Progress Reports (PPR) Completed Business Model Canvas (Image) Uploaded Business Model Canvas (Report) Uploaded Patent Drafting Exercise (PDE) Completed Final Project Report Uploaded Plagiarism Search Report Uploaded Signature of Student : Abhi Nareshchandra Patel *Signature of Guide : Name of Guide : Mr. Kaushikkumar Rajendrabhai Patel Disclaimer : This is a computer generated copy and does not indicate that your data has been evaluated. This is the receipt that GTU has received a copy of the data that you have uploaded and submitted as your project work. *Guide has to sign the certificate, Only if all above activities has been Completed / Uploaded.
  • 10.
    Asphalt batch mixingplant automation using PLC & SCADA 10 GUJARAT TECHNOLOGICAL UNIVERSITY CERTIFICATE FOR COMPLETION OFALL ACTIVITIESAT ONLINE PROJECTPORTAL B.E. SEMESTER VIII, ACADEMIC YEAR 2014-2015 Date of certificate generation : 14 May 2015 (20:30) This is to certify that, Jatin Pravinbhai Prajapati (Enrolment Number-120333111015) working on project entitled with Asphalt Batch Mixing Plant Automation Using PLC And SCADA from Electronics & Communication Engineering department of Mahatma Gandhi Institute Of Centre, Navsari had submitted portal. Technical Education & Research following details at online project Submitted Four Periodic Progress Reports (PPR) Completed Business Model Canvas (Image) Uploaded Business Model Canvas (Report) Uploaded Patent Drafting Exercise (PDE) Completed Final Project Report Uploaded Plagiarism Search Report Uploaded Name of Student : Signature of Student : Jatin Pravinbhai Prajapati *Signature of Guide : Name of Guide : Mr. Kaushikkumar Rajendrabhai Patel Disclaimer : This is a computer generated copy and does not indicate that your data has been evaluated. This is the receipt that GTU has received a copy of the data that you have uploaded and submitted as your project work. *Guide has to sign the certificate, Only if all above activities has been Completed / Uploaded.
  • 11.
    Asphalt batch mixingplant automation using PLC & SCADA 11 Certificate of Plagiarism
  • 12.
    Asphalt batch mixingplant automation using PLC & SCADA 12 GUJARAT TECHNOLOGICAL UNIVERSITY [UNDERTAKING ABOUT ORIGINALITYOFWORK] We hereby certify that we are the sole authors of this IDP project report and that neither any part of this IDP project report nor the whole of the IDP Project report has been submitted for a degree by other student(s) to any other University or Institution. We certify that, to the best of our knowledge, the current IDP Project report does not infringe upon anyone’s copyright nor violate any proprietary rights and that any ideas, techniques, quotations or any other material from the work of other people included in our IDP Project report, published or otherwise, are fully acknowledged in accordance with the standard referencing practices. Furthermore, to the extent that we have included copyrighted material that surpasses the boundary of fair dealing within the meaning of the Indian Copyright (Amendment) Act 2012, we certify that we have obtained a written permission from the copyright owner(s) to include such material(s) in the current IDP Project report and have included copies of such copyright clearances to our appendix. We have checked the write up of the present IDP Project report using anti-plagiarism database and it is in the allowable limit. In case of any complaints pertaining to plagiarism, we certify that we shall be solely responsible for the same and we understand that as per norms, University can even revoke BE degree conferred upon the student(s) submitting this IDP Project report, in case it is found to be plagiarized. Team: Enrolment number Name Signature 120333111001 Jasmin V. Bambhaniya 120333111007 Pinkal B. Patel 120333111011 Abhi N. Patel 120333111015 Jatin P. Prajapati Place: Navsari Date: Name of Guide Signature of Guide Asst. Prof. Kaushik Patel
  • 13.
    Asphalt batch mixingplant automation using PLC & SCADA 13
  • 14.
    Asphalt batch mixingplant automation using PLC & SCADA 14 About IDP When we went to visit the industry we were saw many different types of machines and bin like PLC panel, cold aggregate bin, liquid asphalt storage, RAP bin, Collector, drum, flow pump, surge bin, heater, burner etc. We had a brief meeting with their technical persons, who had explain us about that machines. So that time we have some query. Then after discussing to each other, our team has shared that query with those technical persons. The query was about the manual generation of report. In manual generated report, read the industrial instrument temperature and weight of aggregate. To make good quality product, this thing should done very accurately means at perfect value of temperature and weight of aggregate. When manual read, this thing needs improvement. So to enhance this machine automation we discuss an idea to design SCADA system. Those engineers become ready to support us for this project. Finally, we decide to work on this project. In this project we have to generate the report, graph, graphical tag by using SCADA. So, currently we are working on this project and we are trying to give a fully automatic system, which is named as “ASPHALT BATCH MIXING PLANT AUTOMATION USING PLC & SCADA.”
  • 15.
    Asphalt batch mixingplant automation using PLC & SCADA 15 Abstract The purpose of this project is to present a programmable logic controller (PLC) and SCADA based control system that is applied to the asphalt batch mixing process. This system manufacture the coated road stone demands the combination of a number of aggregates, sand and a filler, in the correct proportions, heated, and finally coated with a binder. There are three main classes of plant: batch heater, semi-continuous ("asphalt plant"), and continuous ("drum mix"). Our Process Uses Programmable control Logic to operate all elements And SCADA to get the graphical representation of all elements with various pages.
  • 16.
    Asphalt batch mixingplant automation using PLC & SCADA 16 Chapter 1: Introduction An asphalt batch mixing plant used for the manufacture of macadam, asphalt and other forms of coated road stone, sometimes collectively known as blacktop. The manufacture of coated road stone demands the combination of a number of aggregates, sand and a stone dust, in the correct proportions, heated, and finally coated with a binder, usually bitumen based in some cases, tar. The temperature of the finished product must be sufficient to be maintain after transport at the final destination. A temperature in the range of 100 - 300 degrees Celsius is normal. Increasingly, recycled asphalt pavement (RAP) is worked as mixing. The binder used is highly flammable, the heaters and burners also. RAP is introduced after the heating process and must be used in the overall mix temperature calculations. There are three classes of plant: batch heater, semi-continuous, and continuous. The batch heater has the lowest quality of production, the continuous plant the highest at up to around 500 Tons per hour. Supply of road stone for large contracts is generally by tender with considerable pressure on price. A faulty batch of road stone must be planed up and separated, often with additional lane rental charges, at a cost which may be orders of magnitude higher than the original price, so sophisticated control systems are a necessity. 1.1 Contents:  Sand  Binder  Filler  Continues type plant  Hot storage  Control 1.1.1 Sand: One key ingredient of stones is sand. Sand is a high water content. Boiling this is a large part of the energy. In turn a significant part of the overall cost of operation. The water content of sand also varies considerably, Specially when outdoors, being typically of the order of some tens of percent of the overall mass of wet sand.
  • 17.
    Asphalt batch mixingplant automation using PLC & SCADA 17 1.1.2 Binder: Binder known as penetration. The pen value is an expression of the depth to which a standard needle will penetrate the surface of the binder at a specified temperature. Asphalt wearing courses are typically 37-55 pen, base courses will be higher, about 250 or 350 pen. The coating plant may combine binder of different grades to achieve a grade between those held on site. 1.1.3 Filler: Filler improves the capability of aggregates and it can be recovered at the end by the use of some bags. 1.1.4 Continues type plant: In continues type plan the aggregates material is fed by vehicles in continues manner with precise storage. When the final material is dropped at the end it will directly goes to the hot storage rather than to loading on truck. 1.1.5 Hot storage: It is storage with the electrically heated and isolated with the process. The final material can be store in this place as per our requirement. 1.1.6 Control: Precise control is a needed. Asphalt Batch mixing and load out plant uses a combination of computer control and programmable logic controllers to achieve this. We are using the graphical representation to understand it with the more accurately. 1.2 Basic working: SCADA stands for Supervisory Control and Data Acquisition. In which we will use the vijeo citect software. By using this software, we will give command to the PLC, display all the measurement and process of the asphalt mixing also we have to generate the report, graph, graphical tag. Now, the next block is PLC. It is stands for Programmable Logic Control. We have to use the PLC kit, that is S71214C DC/DC/DC. The 1st DC voltage for S71214C PLC operating voltage, 2nd DC voltage for S71214c PLC input voltage, 3rd DC voltage for S71214C PLC output voltage. The TIA (Total Integrated Automation) software, we will use for PLC Programming. By using the PLC we will control continues Asphalt mixing plant.
  • 18.
    Asphalt batch mixingplant automation using PLC & SCADA 18 Fig 1.1: Block diagram Finally, we will obtain the coated Road Stone at the last stage of the Asphalt mixing plant. Figure shows the parallel flow drum mix process. This process is a continuous mixing type process. Using cold Aggregate bins we have to crush & screen the aggregate material to the appropriate size for further processing. Here, asphalt cement storage stores the asphalt cement it is heated by the heater at appropriate temperature. Now the paving material & aggregate material are discharged at the end of cold aggregate bin and are conveyed to drum also discharge the asphalt cement at the end of cement storage is flow throughout the pipe to drum.
  • 19.
    Asphalt batch mixingplant automation using PLC & SCADA 19 Fig 1.2: Drum mix plant This all material flow parallel into the drum. The drum is continuous rotated. at the one end of drum burner is used. it remove the moisture & gives dry material coated road stone. This mixture coated road stone is discharged at the other end of the drum and is conveyed to either surge bin or HMA storage silos. The gases also exit at the end of the drum. 1.3 Literature Survey:
  • 20.
    Asphalt batch mixingplant automation using PLC & SCADA 20 1.3.1 Drum Mixer Plant typical layout: Fig 1.3: Drum Mixer Plant typical layout The first step in the manufacture of a HMA mix is to obtain aggregates and properly store them to insure that they are not contaminated with dirt or with other materials. The aggregate storage and feeding systems move the cold (unheated) aggregate from the aggregate processing areas to the plant. Fig 1.4: Aggregate Stockpile The stockpiles must be managed to prevent contamination. It is easy when the piles are of different colors - but, many times that is not the case.
  • 21.
    Asphalt batch mixingplant automation using PLC & SCADA 21 Fig 1.5: Cold Feed After the aggregate is processed it is feed into cold feed bins where the exact proportions of the material are controlled. Fig 1.6: conveyed to drum The paving material & aggregate material are discharged at the end of cold aggregate bin and are conveyed to drum.
  • 22.
    Asphalt batch mixingplant automation using PLC & SCADA 22 Fig 1.7: Burner The batch plant is a parallel flow plant. The aggregate enters at the burner end of the dryer. Fig 1.8: Drum Dryer Mixer This is a schematic of the drum mix plant.
  • 23.
    Asphalt batch mixingplant automation using PLC & SCADA 23 Fig 1.9: Truck Being Loaded From a Surge Silo To prevent plant shutdowns due to temporary interruptions of paving operations or shortages of trucks to haul material from the plant to paving site, most HMA plants are equipped with storage silos (surge bins) for temporary storage of HMA. Fig 1.10: Controls Drum mix plants are PLC controlled. The controls are linked to a weight belt. As the material moves across this weigh bridge the weight of the material on the belt is determined and knowing the
  • 24.
    Asphalt batch mixingplant automation using PLC & SCADA 24 speed of the belt - the amount of material per unit of time can be determined. This is then used to control through the PLC the amount of asphalt cement to be feed into the mix. Fig 1.11: Small Drum Mixer Plant The advantage of the drum-mix plant is that a high production plant can be moved and set up quickly. This is a “six-pack”. It can be moved in six units. 1.4 RTD (Resistance Temperature Detector): RTD, Resistance Temperature Detector, is a temperature sensor which measures temperature using the principle that the resistance of a metal changes with temperature. As the temperature of a metal increases, the metal's resistance increases. This property, positive temperature coefficient, makes RTD. The heart of the RTD is the resistance element. Metals that are used as the resistance elements in RTD include platinum, nickel, copper etc., used in purest form or iron-nickel alloy. Platinum has the most stable resistance-temperature relationship over the largest temperature range. RTD elements are commonly specified according to their resistance in ohms at zero degrees Celsius. The most common RTD (Platinum) specification is 100 Ω, which means that at 0° C the RTD element should demonstrate 100 Ω of resistance i.e. PT100.
  • 25.
    Asphalt batch mixingplant automation using PLC & SCADA 25 Fig 1.12: RTD 1.5 Load cell: Load cells are sensors that convert a mechanical variable (i.e. weight) into an electrical signal, usually a voltage. They work with different measuring principles. Siemens load cells in the SIWAREX WL200 and SIWAREX R series use so called strain gauges. These are specially formed electrical conductors which are insulated by means of a suitable material. The strain gauges are attached to the basic element, a specially formed spring body, by friction locking. Under the influence of a weight force F, the spring body is deformed (see schematic presentation) and as a result the strain gauge deforms elastically. Due to the change in the external shape of the strain gauge, the ohmic resistance of its conductor also changes. The top left and bottom right strain gauges are compressed, their resistance films are shortened and the ohmic resistance is reduced accordingly. The top right and bottom left strain gauges are stretched, their resistance films are extended and the ohmic resistance is increased. For each load cell, at least 4 strain gauges are connected together to form a complete Wheatstone bridge. The stretched or compressed strain gauges are connected so that the positive or negative resistance changes are added together to form a total imbalance in the bridge.
  • 26.
    Asphalt batch mixingplant automation using PLC & SCADA 26 Fig 1.13: Load cell 1.6 S7-1214 PLC (Programmable Logic Control): It takes input from sensor, performs logic and gives output to actuator. There are many PLC manufacturing companies like: • Siemens • Schnider • ABB • Delta • Yaskawa • Omron • Fuji • Hitachi • Allen bradley • Messung In which we are using the Siemens S7-1214C PLC manufacturing company. The S7-1214 controller provides the controlling a wide variety of devices in support of your automation. The compact design, superior configuration, and very Powerful instruction set make the S7-1214 a perfect solution for controlling a wide variety of applications.
  • 27.
    Asphalt batch mixingplant automation using PLC & SCADA 27 The CPU has a microprocessor, an integrated power supply, input and output circuits, built-in PROFINET, high-speed I/O, and on-board analog inputs in a compact housing to create a powerful controller. After you download your program, the CPU contains required logic to control the devices in your application. The CPU monitors the inputs and changes the outputs according to the logic of your user program, which can include Boolean logic, counting, timing, complex math operations, and communications with other intelligent devices. The CPU provides a PROFINET port for communication over a PROFINET network. Additional modules are available for communicating over PROFIBUS, GPRS, RS485 or RS232 networks. 1.6.1 Features of PLCs: Fig 1.14: Module of Siemens PLC Photograph showing several input and output modules of a single Siemens PLC. The main difference from computers and PLC is PLC has the facility for extensive input/output (I/O) arrangements. We can connect the PLC to sensors and actuators. PLCs read limit switches, analog process variables (such as temperature and weight), and the positions of complex positioning systems. On the actuator side, PLCs operate contactors, relays or solenoids. The input/output arrangements may be built into a simple PLC, or the PLC may have external I/O modules that plugs into the PLC. The functionality of the PLC has evolved over the years to include sequential relay control, motion control, process control, distributed control systems and networking. The data handling, processing power and communication capabilities of some modern PLCs are approximately equivalent to desktop computers.
  • 28.
    Asphalt batch mixingplant automation using PLC & SCADA 28 1.6.2 Wiring in a PLC: Fig 1.15: PLC wiring 1. 24 VDC Sensor Power Out For additional noise immunity, connect "M" to chassis ground even if not using sensor supply. 2. For sinking inputs, connect "-" to "M" (shown). For sourcing inputs, connect "+" to "M". 1.6.2.1 Physical Connections: Most PLC connections involve connecting to something like the terminal block shown on the right. Slide the wires into the slots on the bottom, and using the screws found on top, you secure the wires. 1.6.2.2 Internal Connections: The inputs and outputs of PLCs are connected internally in 1 of 3 ways: Relays, Source or Sink. 1.6.2.3 Commons: In order to increase IO points on PLCs without increasing the number of connections, Commons are used. The picture to shows an example of what the wiring of a PLC with 4 inputs would look like. Commons are used in Relays, Sink and Source Circuits.
  • 29.
    Asphalt batch mixingplant automation using PLC & SCADA 29 Fig 1.16: connection 1.6.2.4 Relays: Relays are the simplest Connection type. They act like light switches that are turned on or off by the PLC. They physically connect/disconnect 2 pins on the PLC. 1.7 SCADA (Supervisory Control and Data Acquisition): The definition of SCADA is ‘Supervisory Control and Data Acquisition’. The major function of SCADA is for acquiring data from remote devices such as valves, pumps, transmitters etc. and providing overall control remotely from a SCADA Host software platform. This provides process control locally so that these devices turn on and off at the right time, supporting your control strategy and a remote method of capturing data and events for monitoring these processes. SCADA Host platforms also provide functions for graphical displays, alarming, trending and historical storage of data. 1.7.1 Features of SCADA:  The computer control primary equipments, record an store a very large amount of data from process.  The operator can incorporate real data simulations into the system.  The operator is assist by computer that recommends actions to keep the system safety.  Many types of data can be collected from the RTUs (Remote Terminal Unit), this creates online the image of the system.
  • 30.
    Asphalt batch mixingplant automation using PLC & SCADA 30 1.8 Prior art search: For patentsearching processthe elementswhichare usedbyusare givenbelow 1.8.1 Patent search technique used: Patent search database: Google patents Keyword used for search: Asphalt, Automation, PLC, SCADA Invasion category: Automation Most of the patent we found is from US, China and UK 1.8.2 Title of Invention: A method and systemfor hot asphalt recycling: The present invention relates to a system and method, providing recycling of removed asphalt pavement from its existing place so as to be used in the new hot mix asphalt production. The present invention more particularly relates to a hot asphalt recycling system, in which removed reclaimed asphalt pavement to be subjected to recycling is first crushed and sieved, then subjected to size based separation if necessary, then is heated, stored so as to maintain its temperature, and optionally transported to the asphalt plant in an automatic manner. As a known fact in the relevant background art, the top surface course on the base is realized on the road's foundation by applying asphalt concrete mixed with bitumen according to various methods (hot mix, warm mix, etc.) in the form layers with differing characteristics one layer on the other. Each asphalt concrete layer has differing performances and is obtained by mixing aggregates provided by breaking off natural stones with bitumen in certain proportion according to standard design methods. The asphalt layers and particularly the surface layer (i.e. the wear course) making up the road's top surface course have certain lifespan. Any such layers with expired lifespan or which must be renewed as it becomes nonfunctional due to deformation under various influences must be ripped from the place it was already paved. Any such asphalt to be recycled and therefore subjected to this operation is named as RAP, i.e. Reclaimed Asphalt Pavement, while the asphalt recycled as a result of various methods to be detailed hereinafter is designated as Recycled Asphalt Concrete, i.e. RAC.
  • 31.
    Asphalt batch mixingplant automation using PLC & SCADA 31 Chapter 2: Analysis and Methodology 2.1 Flow Chart:
  • 32.
    Asphalt batch mixingplant automation using PLC & SCADA 32
  • 33.
    Asphalt batch mixingplant automation using PLC & SCADA 33
  • 34.
    Asphalt batch mixingplant automation using PLC & SCADA 34 2.2 PLC Programming:
  • 35.
    Asphalt batch mixingplant automation using PLC & SCADA 35
  • 36.
    Asphalt batch mixingplant automation using PLC & SCADA 36
  • 37.
    Asphalt batch mixingplant automation using PLC & SCADA 37
  • 38.
    Asphalt batch mixingplant automation using PLC & SCADA 38 2.3 Working of Canvases: 1) Observation Canvas:
  • 39.
    Asphalt batch mixingplant automation using PLC & SCADA 39  Observations: To understand the process whole process we Observed the Each Elements of the process like PLC cabinet, Heater, Vibrator, Conveyor Belt, Loading Door etc  Scouted Challenges: Challenges which we will face in this project is Graphical Tags in SCADA, Weight Value, Temperature Value, Ladder Diagram.  Top Five problems in this project will be scada connection, graphical tags, Controlling, Problem finding and Analog Input Tags. We Have select Analog input tags and graphical representation as a final problems. 2) Ideation Canvas 1  People: Peoples or organizations related with this project are contractor company, manufacturing company and Road Construction Engineers as this process is to generate the road construction material.  Activities: The Activities we have to do in our project are Survey, Visits, Observation, Study and practice because process need to be run in standard manner.
  • 40.
    Asphalt batch mixingplant automation using PLC & SCADA 40  Situation/location: Locations for this project where can we apply this project are National highway, over bridge, Airport.etc  Props/Possible Solutions: By this Process many problems can overcome and there can be many problems that solve like it is user friendly, Monitoring production, better control, Consistency quality. 3) Ideation Funnel Canvas 2  People: Peoples or organizations related with this project are contractor company, manufacturing company and Road Construction Engineers as this process is to generate the road construction material.  Activities: The Activities we have to do in our project are Survey, Visits, Observation, Study and practice because process need to be run in standard manner.  Problems: The Thing required in our project are High Maintenance and Costly Material.
  • 41.
    Asphalt batch mixingplant automation using PLC & SCADA 41  Situation/location: Locations for this project where can we apply this project are National highway, over bridge, Airport.etc  Props/Possible Solutions: By this Process many problems can overcome and there can be many problems that solve like it is user friendly, Monitoring production, better control, Consistency quality.  Inputs: Required inputs in our project are Aggregate material, Asphalt, LDO (low density Oil).  Revenues: Asphalt batch mix process is depends on the Contracts. So bigger the sales/contract greater the Revenue and it’s basically done with Bulk sales. 4) Product Development Canvas:  Purpose: Purpose of this concept We are developing is Automation and Connectivity with supervisory System by implementation of SCADA.  Product Experience: Customer will satisfy and Get some more safety.
  • 42.
    Asphalt batch mixingplant automation using PLC & SCADA 42  Product Functions: The Main functions related to this project are its product can be portable and capacity is as per requirement.  People: Peoples or organizations related with this project are contractor company, manufacturing company and Road Construction Engineers as this process is to generate the road construction material.  Product Features: The product has many good features as this process is World Wide acceptable technology. It is energy efficient and user friendly.  Component: This Is industrial process so component required is more. Bin feeder, Conveyor belt, Dryer, heater etc.  Customer Revalidation: Company find it More efficient and reliable.
  • 43.
    Asphalt batch mixingplant automation using PLC & SCADA 43 Chapter 3: SCADA (Vijeo Citect V7.20) Citect Explorer – Top level configuration interface Citect Project Editor – Mainly used for entering database type information Citect Graphics Builder – Used for creating graphics Citect Runtime – Provides the active operator interface 3.1 Create a New Project Folder: Fig 3.1: Create a New Project Folder Run the Citect Explorer. Click on Start Click All Programs Click Citect Click CitectSCADA 7.20 Click CitectSCADA Explorer On the Tool Bar, click on the New Project icon
  • 44.
    Asphalt batch mixingplant automation using PLC & SCADA 44 3.2 Project Initialization: The steps Will be  A Cluster  A Network Server (this computer)  Server definitions for alarm services, reports services, trend services and IO (data) services  An IO Device which the project will communicate with  A Windows linked user-group to allow us to run the project After that, we can build graphic pages, alarms, trends and so on utilizing this infrastructure. 3.2.1 Configuring Clusters: Clusters define where server processes are run, and how different server processes interact with other for redundancy purposes. Every Citect SCADA system must have at least one cluster defined, with related Network Addresses and Server roles also defined. When we created a starter project, Citect already created a cluster for us. By customizing that cluster and give it a different name our project tree on the left-hand side of Citect Explorer and select Communications. Then double-click on Clusters. Fig 3.2: Communication window
  • 45.
    Asphalt batch mixingplant automation using PLC & SCADA 45 Fig 3.3: Cluster Window Close the Clusters window by pressing ESC. Fig 3.4: I/O Server window Close the I/O Server window by pressing ESC. Fig 3.5: Trend Server window Close the Trend Server window by pressing ESC. Fig 3.6: Boards Window Close the Boards window by pressing ESC.
  • 46.
    Asphalt batch mixingplant automation using PLC & SCADA 46 Fig 3.7: Ports Window Close the Ports window by pressing ESC. Fig 3.8: I/O Device Window Close the I/O Devices window by pressing ESC. We have now completed our Server setup and are ready to define our communications path to the PLC. 3.3 Configuring Tags: Variable Tags are creation block for SCADA project. It provides the link between the operator and the practical process. We will create three tags to represent our pump, a Run/Stop control tag, an Auto/Manual control tag and a Speed control tag. Making sure the Tutorial project is selected, click on the Tags folder. Then double click on Variable Tags in the right-hand pane. Fig 3.9: Tags Window
  • 47.
    Asphalt batch mixingplant automation using PLC & SCADA 47 Next you will have to configure three tags as shown below. Don’t forget to fill in the form before pressing Add. Use the Tab or mouse to move between fields. To make corrections after you have pressed add, you can move to the Tag or record by using the scroll bars on the right-hand side, then press Replace when you have made the changes. Fig 3.10: Variable Tags Window When you are finished, use the scroll bar on the right to scroll through each tag (record) and double check that you have entered the correct information. On the last tag, check that the number of tags (records) = 10. Close the Variable Tags window by pressing ESC. 3.4 Creating Graphic Pages: Before you start let’s take a look at what you will create. Fig 3.11: Graphics Page
  • 48.
    Asphalt batch mixingplant automation using PLC & SCADA 48 This page contains a number of buttons that allow the operator to control the pump’s mode and operation, as well as a slider to control its speed. The pump itself will animate red or green to show whether it is running, and the lights, bar graph and number will indicate its mode, operation and speed. 3.4.1 Creating Graphic Pages, Creating a new page: Switch to the Graphics Builder – click on the Graphics Builder icon . Click on the New Page icon. A popup form will appear allowing you to select what type of new graphics object you would like to create. Click on the Page button. An additional popup form will appear allowing you to select a base template from which to create your new page. Fig 3.12: Templates Creating Graphic Pages, Saving your page 3.4.2 Creating Graphic Pages, Configuring Buttons: Next we will configure some buttons to control the mode of the pump. On the Toolbox click on the button icon. To draw the button, click and hold the left mouse button while moving the mouse then release the left mouse button (ie. click and drag the mouse). Creating Graphic Pages, Configuring Buttons continued… Once you release the mouse button, the Button Properties dialog popup will appear. Double click on the word button in the Text edit box. This is a quick way to select a complete word. Next type ”Manual”. Modify the font, style, size and color to suit your preferences.
  • 49.
    Asphalt batch mixingplant automation using PLC & SCADA 49 Fig 3.13: Creating button Fig 3.14: Button Properties  Click on the Input tab at the top of the form to configure the action the button will perform.  Click on the Insert button.  Click on Insert Tag option.  In the Insert Tag Dialog double click on Pump_1_Mode.  Click OK when you’re finished.
  • 50.
    Asphalt batch mixingplant automation using PLC & SCADA 50 Fig 3.15: Button Properties 3.4.3 Creating Graphic Pages, Configuring Symbol Sets: Our control buttons for our pump are now complete. We will now add symbol indicators to show what state the pump is in. These indicator lights will show whether the pump is on or off, and whether it is in auto or manual mode. On the Toolbox click on the Symbol Set Tool. Fig 3.16: Tool Box Position the cursor next to the Manual button, then click to place the symbol on the page. In the ON symbol when edit box type “liquid_asphalt = 1”. Fig 3.17: Symbol Set Properties
  • 51.
    Asphalt batch mixingplant automation using PLC & SCADA 51 Click on the OFF symbol Set… button to select a different symbol to display for this state. A new popup form will be displayed, with a list of symbol libraries to the right, and thumbnails of the symbols within the selected library on the left. Scroll down the libraries until you find the Lights_square_medium library, then click on it to select it. The thumbnails on the left will change. 3.4.4 Creating Graphic Pages, Configuring Numbers: On the Toolbox, click on the number tool. Click to place the number below the gradient rectangle. Use the Insert Tag button to enter the tag Pump_1_Speed. Leave the data format field to the default, and the format you specified in the tag definition will be used. Click on the General tab on the right-hand side and adjust the formatting to suit your preferences, then click OK. Test your page. The Number tool is actually the Text tool. When you access it via the number tool icon you are presented with the Display Value sheet instead of the General Appearance sheet. Use the Insert Tag button to enter the tag Pump_1_Speed. Leave the data format field to the default, and the format you specified in the tag definition will be used. 3.4.5 Testing Graphic Pages, Computer Setup Wizard: It’s time to test your configuration and see how your page looks and feels to an operator. Firstly however, we need compile the project to make sure we have not made any configuration errors, and then we will run the CitectSCADA Computer Setup Wizard to configure how you want this computer to behave within your overall CitectSCADA network. Switch to the Citect Project Editor using Alt+Tab. From the File menu, select Compile. Fig 3.18: File Menu Alternatively you can use the compile button on the menu bar. You should see a compilation progress bar, followed by a Compilation Success popup. Fig 3.19: Compiler Window
  • 52.
    Asphalt batch mixingplant automation using PLC & SCADA 52 If your compilation fails, you can double-click on an error from the list provided to take you directly to the location of the incorrect configuration, or you can review your work using this document to ensure that you have performed all steps correctly. 3.4.6 Testing Graphic Pages, Runtime: Press the Run button. The Runtime Manager dialog will appear, showing the startup process and status. Fig 3.20: Runtime Manager If you have demo version you will see the following message: Fig 3.21: Demo Notification Click OK to run the project in demonstration mode. Initially a generic welcome page is displayed. You will notice your page is listed on the tabbed menu at the top of the menu bar. Click on MyPage now. Your page will now display. Testing Graphic Pages, Runtime continued… Click on the Manual button then the Auto button and check to see that the appropriate light activates. Also check that the On/Off button becomes unavailable for selection whilst in Auto mode. Move the mouse over the On/Off button and wait a couple of seconds to see that the tool tip appears. See what happens if you click on the On/Off button. Click on Manual, and then try clicking on the On/Off button again. If you’ve made it to this point, give yourself a gold star and take a moment to stretch your muscles. Now running mode, in Home page…
  • 53.
    Asphalt batch mixingplant automation using PLC & SCADA 53 Fig 3.22: Home Page In that page, we have to press on the Plant button… Fig 3.23: Process Page In this page, the beginning of the day first fully add the aggregate material content in kg and also add the asphalt content in kg with respect to aggregate material then step by step start the conveyer belt 1, burner, cold aggregate bin, drum, conveyer belt 2, liquid asphalt cement, conveyer belt 3 and finally load the HMA material in to the truck. The ending of the day stop all the process as step by step as liquid asphalt cement, cold aggregate bin, drum, burner, door, conveyer belt 3, conveyer belt 2, conveyer belt 1,and PLC.
  • 54.
    Asphalt batch mixingplant automation using PLC & SCADA 54 Now In that page, we have to press on the Home button. And in Home page press on the graph button. Fig 3.24: graph Page This page indicates the graph of the temperature value. Then press on the home page. And in home page press on the information button. Fig 3.25: Info Page By using this page, if any problem created in the process the operator contact to the program developer. Then press on the home page. At the end of the day terminate the process by pressing Exit button.
  • 55.
    Asphalt batch mixingplant automation using PLC & SCADA 55 3.5 Features:  Powerful SCRIPT  Recipe Management  Alarms and Reports Management  Variety of Graphics and Animations  Historical Trending Wizards for Screen Development  Communication: One to one, Multi-Drop, Modem, Ethernet, TCP/IP  Extensive Tags and Database Management  Connectivity to EXCEL via DDE
  • 56.
    Asphalt batch mixingplant automation using PLC & SCADA 56 Chapter 4: Result 4.1 Advantages: • Human safety. • Environmentally friendly. • Very low maintenance cost due to the design concept. • Economical fuel consumption due to highly efficient burning, and reduced heat losses in conduction. • Ability to burn any fuel. • Reliability, high performance level and low maintenance costs as a result of high quality components. 4.2 Disadvantage: • Skills of man power. • High cost. 4.3 Conclusion: System reliability, programming features and ease of use by the operator are important issues that must be taken into account. To conclude all the previously discussed concepts about SCADA are the real life SCADA system representation.
  • 57.
    Asphalt batch mixingplant automation using PLC & SCADA 57 References  “Preliminary Evaluation Of Air Pollution Aspects Of The Drum Mix Process”, EPA-340/1-77- 004, U. S. Environmental Protection Agency, Research Triangle Park, NC, March 1976.  R. W. Beaty and B. M. Bunnell, "The Manufacture Of Asphalt Concrete Mixtures In The Dryer Drum", presented at the Annual Meeting of the Canadian Technical Asphalt Association, Quebec City, Quebec, November 19-21, 1973.  J. S. Kinsey, "An Evaluation Of Control Systems And Mass Emission Rates From Dryer Drum Hot Asphalt Plants", Journal Of The Air Pollution Control Association, 26(12):1163-1165, December 1976.
  • 58.
    Asphalt batch mixingplant automation using PLC & SCADA 58 Appendix A1 BMC (Business Model Canvas) and Its Report: A1.1 Introduction: An asphalt batch mixing plant is a plant used for the manufacture of asphalt, macadam and other forms of coated road stone, sometimes collectively known as blacktop. Precise control is a necessity. Asphalt Batch mixing and load out plant typically use a combination of SCADA/HMI and Programmable Logic Controllers to achieve this. A1.2 Canvas Elements:  Key Partners: As we mention above our project required the industrial environment with the very high valued component and skilled persons. So for key partners for our project are Distributor, Contract Manufacturing, Key advisor, Process outsourcing, Transportation.  Key Activities: The Activities required in our project is mainly depends on Production and its maintenance.
  • 59.
    Asphalt batch mixingplant automation using PLC & SCADA 59  Key Resources: Resources required in this batch mixing process is financial support and the cold aggregate material supplier.  Value Propositions: The Propositions made with consumers and Distributers are Valuable to Company so we must have to do our best to fulfill the requirements like Quality, Value, Good Services.  Customer Relationship: Company’s Best Value is Relation with their customers. To deal with Good relationship we will have to give Automated service and Direct Product experience.  Customer Segments: The segments for whom we creating this project is Supplier, Consumer, Enterprises, developers.  Channels: Channels Which Is required to reach our Segments is Transportation of cold aggregates and Distributor centers so that we can easily made our work done.  Cost Structure: As our project is based on industrial process they have to pay very high cost for expensive equipment and ingredients. Transportation cost is reqired as per distance.  Revenue Streams: Asphalt batch mix process is depends on the Contracts. So bigger the sales/contract greater the Revenue and it’s basically done with Bulk sales. A1.3 Conclusion: Thus a business model canvas can be used to visualize market problems and customer expectations. This exercise increases the market potential and penetration of technology goods and services. Its make them more effective in market.
  • 60.
    Asphalt batch mixingplant automation using PLC & SCADA 60 GIC Patent Drafting Exercise Team ID: FORM 1 THE PATENTS ACT 1970 (39 OF 1970) & THE PATENTS RULES, 2003 APPLICATION FOR GRANT OF PATENT (FOR OFFICE USE ONLY) Application No: Filing Date: Amount of Fee paid: CBR No: GTU Innovation Council Patent Drafting Exercise (PDE) 24773 1. Applicant(s) : Note : This is just a mock Patent Drafting Exercise (PDE) for semester 8, BE students of GTU. These documents are not to be submitted with any patent office. Page 1 of 5 Technologycal University. ID Name Nationality Address Mobile No. Email 1 Jasmin Indian Electronics & 9998994911 jasmin.bambhani Veerabhai Communication ya306@gmail.co Bambhaniya Engineering , Mahatma m Gandhi Institute Of Technical Education & Research Centre, Navsari , Gujarat Technologycal University. 2 Pinkal Indian Electronics & 9427861932 pinkalpatel415@ Bharatbhai Communication gmail.com Patel Engineering , Mahatma Gandhi Institute Of Technical Education & Research Centre, Navsari , Gujarat Technologycal University. 3 Abhi Indian Electronics & 9624219373 patelabhi.ece@g Nareshchandr Communication mail.com a Patel Engineering , Mahatma Gandhi Institute Of Technical Education & Research Centre, Navsari , Gujarat Technologycal University. 4 Jatin Indian Electronics & 9714003923 sairam135@yaho Pravinbhai Communication o.com Prajapati Engineering , Mahatma Gandhi Institute Of Technical Education & Research Centre, Navsari , Gujarat
  • 61.
    Asphalt batch mixingplant automation using PLC & SCADA 61 2. Inventor(s): Note : This is just a mock Patent Drafting Exercise (PDE) for semester 8, BE students of GTU. These documents are not to be submitted with any patent office. Page 2 of 5 University. 3. Title of Invention/Project: Asphalt Batch Mixing Plant Automation Using PLC And SCADA 4. Address for correspondence of applicant/authorized patent agent in india Name: Address: Mobile: Email ID: Jasmin Veerabhai Bambhaniya Electronics & Communication Engineering , Mahatma Gandhi Institute Of Technical Education & Research Centre, Navsari , Gujarat Technological University. 9998994911 jasmin.bambhaniya306@gmail.com 5. Priority particulars of the application(S) field in convention country ID Name Nationality Address Mobile No. Email 1 Jasmin Indian Electronics & 9998994911 jasmin.bambha Veerabhai Communication niya306@gmail. Bambhaniya Engineering , com Mahatma Gandhi Institute Of Technical Education & Research Centre, Navsari , Gujarat Technologycal University. 2 Pinkal Bharatbhai Indian Electronics & 9427861932 pinkalpatel415 Patel Communication @gmail.com Engineering , Mahatma Gandhi Institute Of Technical Education & Research Centre, Navsari , Gujarat Technologycal University. 3 Abhi Indian Electronics & 9624219373 patelabhi.ece@ Nareshchandra Communication gmail.com Patel Engineering , Mahatma Gandhi Institute Of Technical Education & Research Centre, Navsari , Gujarat Technologycal University. 4 Jatin Pravinbhai Indian Electronics & 9714003923 sairam135@ya Prajapati Communication hoo.com Engineering , Mahatma Gandhi Institute Of Technical Education & Research Centre, Navsari , Gujarat Technologycal
  • 62.
    Asphalt batch mixingplant automation using PLC & SCADA 62 6. Particulars for filing patent co-operation treaty (pct) national phase Application 7. Particulars for filing divisional application 8. Particulars for filing patent of addition 9. DECLARATIONS: (i) Declaration by the inventor(s) I/We, the above named inventor(s) is/are true & first inventor(s) for this invention and declare that the applicant(s). herein is/are my/our assignee or legal representative. Date : 1 - May - 2015 Signature & Date Note : This is just a mock Patent Drafting Exercise (PDE) for semester 8, BE students of GTU. These documents are not to be submitted with any patent office. Page 3 of 5 Name 1 Jasmin Veerabhai Bambhaniya 2 Pinkal Bharatbhai Patel 3 Abhi Nareshchandra Patel 4 Jatin Pravinbhai Prajapati (ii) Declaration by the applicant(s) in the convention country I/We, the applicant (s) in the convention country declare that the applicant(s) herein is/are my/our assignee or legal representative.applicant(s) (iii) Declaration by the applicant(s) I/We, the applicant(s) hereby declare(s) that:- Country Application No. Filing Date Name of the Applicant Title of the Invention N/A N/A N/A N/A N/A International application number International filing date as alloted by the receiving office N/A N/A Original(First) Application Number Date of filing of Original (first) application N/A N/A Original(First) Application Number Date of filing of Original (first) application N/A N/A
  • 63.
    Asphalt batch mixingplant automation using PLC & SCADA 63 I am/We in possession of the above mentioned invention. The provisional/complete specification relating to the invention is filed with this aplication. The invention as disclosed in the spcification uses the biological material from India and the necessary permission from the competent authority shall be submitted by me/us before the grant of patent to me/us. There is no lawful ground of objection to the grant of the patent to me/us. I am/we are the assignee or the legal representative of true & first inventors. The application or each of the application,particulars of each are given in the para 5 was the first applicatin in the convention country/countries in respect of my/our invention. The application or each of the application,particulars of each are given in the para 5 was the first applicatin in the convention country/countries in respect of my/our invention. I/we claim the priority from the above mentioned applications(s) filed in the convention country/countries & state that no application for protection in respect of invention had been made in a convention country before that date by me/us or by any person My/Our application in india is based on international application under Patent Cooperation Treaty (PCT) as mentioned in para 6 The application is divided out of my/our application(s) particulars of which are given in para 7 and pray that this application may be treated as deemed to have been filed on under section 16 of the Act. The said invention is an improvement in or modification of the invention particulars of ehivh are given in para 8. 10. Following are the attachments with the application: (a) Provisional specification/Complete specification Note : This is just a mock Patent Drafting Exercise (PDE) for semester 8, BE students of GTU. These documents are not to be submitted with any patent office. Page 4 of 5 (b)Complete international claims..... (c) Drawings specification(In confirmation with the international application) / as amended befo Preliminary Examination Authority (IPEA),as applicable(2 copies),No.of pages.. (In confirmation with the international application)/as amended before the inter Preliminary Examination Authority(IPEA),as applicable(2 copies),No.of sheets.... (d)Priority documents (e) Translations of priority documents/specification/international search reports (f) Statement and undertaking on Form 3 (g) Power of Authority (h) Declaration of inventorship on Form 5 (i) Sequence listing in electronic Form (j)........................................ Fees Rs.XXX in Cash /Cheque/Bank Draft bearin No.XXX Date: XXX o Bank. I/We hereby declare that to the best of my /our knowledge, information and belief the fact and mtters stated herein are correct and I/We request that a patent may be granted to me/us for the said invention. Dated this 1 day of May , 2015
  • 64.
    Asphalt batch mixingplant automation using PLC & SCADA 64 Name Note : This is just a mock Patent Drafting Exercise (PDE) for semester 8, BE students of GTU. These documents are not to be submitted with any patent office. Page 5 of 5 Signature & Date 1 Jasmin Veerabhai Bambhaniya 2 Pinkal Bharatbhai Patel 3 Abhi Nareshchandra Patel 4 Jatin Pravinbhai Prajapati
  • 65.
    Asphalt batch mixingplant automation using PLC & SCADA 65 GIC Patent Drafting Exercise Team ID: FORM 2 THE PATENTS ACT, 1970 (39 OF 1970) & THE PATENTS RULES, 2003 PROVISIONAL SPECIFICATION 24773 1. Title of the project/invention : Asphalt Batch Mixing Plant Automation Using PLC And SCADA Note : This is just a mock Patent Drafting Exercise (PDE) for semester 8, BE students of GTU. These documents are not to be submitted with any patent office. Page 1 of 4 2. Applicant(s) : Jasmin Veerabhai Bambhaniya , ( Indian ) Address :Electronics & Communication Engineering , Mahatma Gandhi Institute Of Technical Education & Research Centre, Navsari , Gujarat Technologycal University. Pinkal Bharatbhai Patel , ( Indian ) Address :Electronics & Communication Engineering , Mahatma Gandhi Institute Of Technical Education & Research Centre, Navsari , Gujarat Technologycal University. Abhi Nareshchandra Patel , ( Indian ) Address :Electronics & Communication Engineering , Mahatma Gandhi Institute Of Technical Education & Research Centre, Navsari , Gujarat Technologycal University. Jatin Pravinbhai Prajapati , ( Indian ) Address :Electronics & Communication Engineering , Mahatma Gandhi Institute Of Technical Education & Research Centre, Navsari , Gujarat Technologycal University. 3. Preamble to the description : The following specification describes the invention.
  • 66.
    Asphalt batch mixingplant automation using PLC & SCADA 66 4. Description : a. Field of Application / Project / Invention : Automation b. Prior Art / Background of the Invention / References : PLC is an example of a hard real-time system since output results must be produced in response to input conditions within a limited time, otherwise unintended operation will result .In PLC operator has to be present at plant for changes in controlling. While improving system by use of SCADA, operator can change controlling of system from any place. c. Summary of the Invention/Project : Our Process Uses Programmable control Logic to operate all elements And SCADA to get the graphical representation of all elements with various pages. d. Objects of the Invention/Project : The purpose of this project is to present a programmable logic controller (PLC) and SCADA based control system that is applied to manufacture of asphalt and other forms of coated road stones process. e. Drawing(s) : Note : This is just a mock Patent Drafting Exercise (PDE) for semester 8, BE students of GTU. These documents are not to be submitted with any patent office. Page 2 of 4 24773_1_Untitled f. Description of the Invention The purpose of this project is to present a programmable logic controller (PLC) based control system that is applied to the manufacture of asphalt, macadam and other forms of coated road stone, sometimes collectively known as blacktop. This system manufacture the coated road stone demands the combination of a number of aggregates, sand and a filler (such as stone dust), in the correct proportions, heated, and finally coated with a binder. There are three main classes of plant: batch heater, semi -continuous (or "asphalt plant"), and continuous (or "drum mix"). Recycled Asphalt Pavement (RAP) is used as part of the mix. The binder used is flammable, and the heaters are large liquid or gas fired burners. RAP is introduced after the heating process and must be accounted for in the overall mix temperature calculations. The temperature of the finished product must be sufficient to be workable after transport to the final destination. Precise control is a necessity. Asphalt Batch mixing and load out plant typically use a combination of SCADA/HMI and Programmable Logic Controllers to achieve this. g. Examples h. Unique Features of the Project
  • 67.
    Asphalt batch mixingplant automation using PLC & SCADA 67 Reliability, high performance level and low maintenance costs as a result of high quality components. Environmentally friendly. Human safety. Economical fuel consumption due to highly efficient burning, and reduced heat losses in conduction. Very low maintenance cost due to the design concept. 5. Date & Signature : Date : 13 - May - 2015 Sign and Date Jasmin Veerabhai Bambhaniya Note : This is just a mock Patent Drafting Exercise (PDE) for semester 8, BE students of GTU. These documents are not to be submitted with any patent office. Page 3 of 4 Sign and Date Pinkal Bharatbhai Patel Sign and Date Abhi Nareshchandra Patel Sign and Date Jatin Pravinbhai Prajapati 6. Abstract of the project / invention : This system manufacture the coated road stone demands the combination of a number of aggregates, sand and a filler, in the correct proportions, heated, and finally coated with a binder. There are three main classes of plant: batch heater, semi-continuous ("asphalt plant"), and continuous ("drum mix"). Our Process Uses Programmable control Logic to operate all elements And SCADA to get the graphical representation of all elements with various pages.
  • 68.
    Asphalt batch mixingplant automation using PLC & SCADA 68 Drawing Attachments : 24773_1_Untitled Note : This is just a mock Patent Drafting Exercise (PDE) for semester 8, BE students of GTU. These documents are not to be submitted with any patent office. Page 4 of 4
  • 69.
    Asphalt batch mixingplant automation using PLC & SCADA 69 GIC Patent Drafting Exercise Team ID: FORM 3 THE PATENTS ACT, 1970 (39 OF 1970) & THE PATENTS RULES, 2003 STATEMENT AND UNDERTAKING UNDER SECTION 8 24773 1. Declaration : Note : This is just a mock Patent Drafting Exercise (PDE) for semester 8, BE students of GTU. These documents are not to be submitted with any patent office. Page 1 of 2 Jasmin Veerabhai Bambhaniya , Pinkal Bharatbhai Patel , Abhi Nareshchandra Patel , Jatin Pravinbhai Prajapati , I/We, 2. Name, Address and Nationality of the joint Applicant : Jasmin Veerabhai Bambhaniya ( Indian ) Address : Electronics & Communication Engineering , Mahatma G Institute Of Technical Education & Research Centre, Navsari , Guja Technologycal University. Pinkal Bharatbhai Patel ( Indian ) Address : Electronics & Communication Engineering , Mahatma G Institute Of Technical Education & Research Centre, Navsari , Guja Technologycal University. Abhi Nareshchandra Patel ( Indian ) Address : Electronics & Communication Engineering , Mahatma G Institute Of Technical Education & Research Centre, Navsari , Guja Technologycal University. Jatin Pravinbhai Prajapati ( Indian ) Address : Electronics & Communication Engineering , Mahatma G Institute Of Technical Education & Research Centre, Navsari , Guja Technologycal University. Here by declare: (i)that I/We have not made any application for the same/substantially the same invention outside India. (ii) that the right in the application(s) has/have been assigned to, (iii) that I/We undertake that up to the date of grant of patent by the Controller , I/We would keep him inform in writing the details regarding corresponding application(s) for patents filed outside India within 3 months from the date of filing of such application. Dated this 13 day of May , 2015. 3. Signature of Applicants : Name of the Country Date of Application Application Number Status of the Application Date of Publication Date of Grant N/A N/A N/A N/A N/A N/A
  • 70.
    Asphalt batch mixingplant automation using PLC & SCADA 70 Sign and Date Jasmin Veerabhai Bambhaniya Note : This is just a mock Patent Drafting Exercise (PDE) for semester 8, BE students of GTU. These documents are not to be submitted with any patent office. Page 2 of 2 Sign and Date Pinkal Bharatbhai Patel Sign and Date Abhi Nareshchandra Patel Sign and Date Jatin Pravinbhai Prajapati To The Controller of Patent The Patent Office, at Mumbai.
  • 71.
    Asphalt batch mixingplant automation using PLC & SCADA 71 5/14/2015 Periodic Progress Report (PPR) Details http://projects.gtu.ac.in/SitePages/PeriodicProgressReportDetails.aspx?enc=i95kH4U15sJnRxi0jiOXiBxq8AUvv/CYX47wLk3FPTg= 1/1 Periodic Progess Report : First PPR Project Asphalt Batch Mixing Plant Automation Using PLC And SCADA : Status : Submitted (Freeze) What Progress you have made in the Project ? We have first understand the process of asphalt batch mixing plant, How it works, whats the standard procedure, method to run the elements one by one. What challenge you have faced ? We dont know about the ladder diagram programming, so we had to learn that in good way. What support you need ? To understand the ladder programming in good manner we had to practice in zelio software which is very good software for practice the PLC ladder diagrams. Which literature you have referred ? Programming in zelio soft. , Brochure TIA portal.
  • 72.
    Asphalt batch mixingplant automation using PLC & SCADA 72 5/14/2015 Periodic Progress Report (PPR) Details http://projects.gtu.ac.in/SitePages/PeriodicProgressReportDetails.aspx?enc=uR/7cl5KpSGvw9MFTHU526JsJHSoJg2ISS54+dq8Y+w= 1/1 Periodic Progess Report : Second PPR Project Asphalt Batch Mixing Plant Automation Using PLC And SCADA : Status : Submitted (Freeze) What Progress you have made in the Project ? We have done Ladder programming on TIA software with two type of starting Semi automatic and manually for mixing process. we are using Siemens S7-1214C PLC and Siemens TIA portal supports Our PLC for downloading the program. What challenge you have faced ? We process are need to run automatic so we have to done programming in that way....e.g. the last door has to open for 5 sec and remain closed for 10 sec. What support you need ? We got support from internal guide as well as external guides for some difficulties and some report generation information. Which literature you have referred ? Basics of PLC Programming, SCE Training Curriculum for Integrated Automation Solutions TIA.
  • 73.
    Asphalt batch mixingplant automation using PLC & SCADA 73 5/14/2015 Periodic Progress Report (PPR) Details http://projects.gtu.ac.in/SitePages/PeriodicProgressReportDetails.aspx?enc=x93iOF2F0AzxQEu5H/i5c1HZtjKFfECfeHp3ryh8Mzk= 1/1 Periodic Progess Report : Third PPR Project Asphalt Batch Mixing Plant Automation Using PLC And SCADA : Status : Submitted (Freeze) What Progress you have made in the Project ? we have done a work in scada in this 8th sem. perpose of the scada is to generate the graphical represent of this asphalt batch mix process. What challenge you have faced ? To load plc program in panel with TIA software we encounter the problem so we must have to use the siemens default lock instruction block. What support you need ? we discuss with employee of Company about some source project problems. Which literature you have referred ? 1 "Quick start tutorial v7.20" for vijeo citect 2 "The Manufacture Of Asphalt Concrete Mixtures In The Dryer Drum" 3 "An Evaluation Of Control Systems And Mass Emission Rates From Dryer Drum Hot Asphalt Plants"
  • 74.
    Asphalt batch mixingplant automation using PLC & SCADA 74 5/14/2015 Periodic Progress Report (PPR) Details http://projects.gtu.ac.in/SitePages/PeriodicProgressReportDetails.aspx?enc=sUeMsKU4s5+8cKKcaUh1t25y/7NA9HNJ00rWfixUIOU= 1/1 Periodic Progess Report : Forth PPR Project Asphalt Batch Mixing Plant Automation Using PLC And SCADA : Status : Submitted (Freeze) What Progress you have made in the Project ? We have downloaded our program for manually starting of process in our PLC Panel. And it is running properly and To display this process in graphical manner we connected panel with our laptop Which already has our Vijeo citect software in it. So by connecting panel with laptop with Ethernet cable we have seen the whole process graphically. What challenge you have faced ? While connecting PLC panel with laptop it was displaying bad connection error. So we have to do many changes in settings to connect properly. What support you need ? After presenting the project to the collage we got many suggestions and ideas from internal guide and collage professors. Which literature you have referred ? Tutorial Vijeo Citect Scada, SCADA references
  • 75.
    Asphalt batch mixingplant automation using PLC & SCADA 75