LAPORAN PENDAHULUAN
ASUHAN KEPERAWATAN PADA PASIEN DIABETES MELLITUS
Nama Kelompok 3 :
1. Gusti Ayu Putu Fillia Ratna Devi (14.321.2020)
2. I Nyoman Adi Gita Suadnyana (14.321.2027)
3. Kadek Sukma Dewi Putri Sorana (14.321.2034)
4. Ni Gst Ayu Nia Putri Pradnya Yanti (14.321.2041)
5. Ni Made Yanthi Kumala Sari (14.321.2049)
6. Sang Made Suryawan (14.321.2056)
PROGRAM STUDI S1 KEPERAWATAN
STIKES WIRA MEDIKA PPNI BALI
TAHUN 2016/2017
KATA PENGANTAR
Puji syukur kami panjatkan ke hadirat Tuhan Yang Maha Esa karena atas berkat dan
rahmat-Nya kamidapatmenyelesaikan tugas mata kuliah Sistem Endokrin dengan membahas
konsep dasar asuhan keperawatan pada pasien dengan diabetes melitus dalam bentuk makalah.
Dalam penyusunan tugas atau materi ini, tidak sedikit hambatan yang kami hadapi.
Namun kami menyadari bahwa kelancaran dalam penyusunan materi ini tidak lain berkat
bantuan, dorongan dan bimbingan orang tua dan dosen pembimbing kami, sehingga kendala-
kendala yang kami hadapi teratasi. Kami juga menggunakan beberapa literature untuk
melengkapi pembuatan makalah ini.
Semoga materi ini dapat bermanfaat dan menjadi sumbangan pemikiran bagi pihak yang
membutuhkan, khususnya bagi kami sehingga tujuan yang diharapkan dapat tercapai. Terima
kasih.
Denpasar, November 2016
Penulis
ii
DAFTAR ISI
KATA PENGANTAR.......................................................................................................................................ii
DAFTAR ISI..................................................................................................................................................iii
BAB I............................................................................................................................................................1
PENDAHULUAN............................................................................................................................................1
BAB II...........................................................................................................................................................3
LAPORAN PENDAHULUAN ..........................................................................................................................3
ASUHAN KEPERAWATAN PADA PASIEN DIABETES MILLITUS.......................................................................3
A.KONSEP TEORI......................................................................................................................................3
1.Definisi Diabetes Millitus..................................................................................................................3
2.Etiologi..............................................................................................................................................3
3.Manifestasi Klinis..............................................................................................................................4
4.Patofisiologi......................................................................................................................................5
5.Penatalaksanaan...............................................................................................................................7
1.Pengkajian......................................................................................................................................10
iii
BAB I
PENDAHULUAN
A. Latar Belakang
Diabetes mellitus merupakan suatu kelompok penyakit metabolik dengan
karakteristik hiperglikemia yang terjadi karena kelainan sekresi insulin, kerja
insulin atau kedua-duanya. Diagnosis DM umumnya akan dipikirkan bila ada
keluhan khas DM berupa poliuria, polidipsia, polifagia, dan penurunan berat
badan yang tidak dapat dijelaskan sebabnya. Secara epidemiologik diabetes
seringkali tidak terdeteksi dan dikatakan onset atau mulai terjadinya adalah 7
tahun sebelum diagnosis ditegakkan, sehingga morbiditas dan mortalitas dini
terjadi pada kasus yang tidak terdeteksi (Soegondo, et al., 2005).
Berbagai penelitian menunjukan bahwa kepatuhan pada pengobatan penyakit
yang bersifat kronis baik dari segi medis maupun nutrisi, pada umumnya
rendah. Dan penelitian terhadap penyandang diabetes mendapatkan 75 %
diantaranya menyuntik insulin dengan cara yang tidak tepat, 58 % memakai
dosis yang salah, dan 80 % tidak mengikuti diet yang tidak dianjurkan.
(Endang Basuki dalam Sidartawan Soegondo, dkk 2004).
WHO memprediksikan penderita diabetes mellitus akan menjadi
sekitar 366 juta orang pada tahun 2030. Penyumbang peningkatan angka tadi
merupakan negara-negara berkembang, yang mengalami kenaikan penderita
diabetes mellitus 150 % yaitu negara penderita diabetes mellitus terbanyak
adalah India (35,5 juta orang), Cina (23,8 juta orang), Amerika Serikat (16 juta
orang), Rusia (9,7 juta orang), dan Jepang (6,7 juta orang).
WHO menyatakan, penderita diabetes mellitus di Indonesia
diperkirakan akan mengalami kenaikan 8,4 juta jiwa pada tahun 2000,menjadi
21,3 juta jiwa pada tahun 2030. Tingginya angka kematian tersebut
menjadikan Indonesia menduduki ranking ke-4 dunia setelah Amerika Serikat,
India dan Cina (Depkes RI, 2004).
1
B. Rumusan Masalah
1. Apayang dimaksud dengan penyakit diabetes mellitus?
2. Apa etiologi diabetes mellitus?
3. Apa manifestasi klinis diabetes mellitus?
4. Apa patofisologi diabetes mellitus ?
5. Bagaimana penatalaksanaan penyakit diabetes mellitus?
6. Bagaimana asuhan keperawatan pada pasien dengan diabetes mellitus?
C. Tujuan
1. Untuk mengetahui penyakit diabetes mellitus.
2. Untuk mengetahui etiologi diabetes mellitus.
3. Untuk mengetahui manifestasi klinis penyakit diabetes mellitus.
4. Untuk mengetahui patofisiologi diabetes mellitus.
5. Untuk mengetahui penatalaksanaan penyakit diabetes mellitus.
6. Untuk mengetahui asuhan keperawatan pada pasien dengan diabetes
mellitus.
2
BAB II
LAPORAN PENDAHULUAN
ASUHAN KEPERAWATAN PADA PASIEN DIABETES MILLITUS
A. KONSEP TEORI
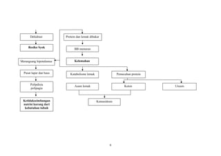
1. Definisi Diabetes Millitus
Diabetes mellitus adalah gangguan metabolism yang ditandai dengan
hiperglikemi yang berhubungan dengan abnormalitas metabolism
karbohidrat, lemak, protein yang di sebabkan oleh penurunan sekresi
insulin atau penurunan sensitivitas insulin atau keduannya dan
menyebabkan komplikasi kronis mikrovaskular, makrovaskular, dan
neuropati. (Yuliana elin, 2009)
Diabetes mellitus (DM) adalah keadaan hiperglikemia kronik disertai
berbagai kelainan metabolic akibat gangguan hormonal, yang
menimbulkan berbagai komplikasi kronik pada mata, ginjal, saraf, dan
pembuluh darah, disertai lesi pada membrane basalis dalam pemeriksaan
dengan mikroskop electron.
2. Etiologi
Insulin Dependent Diabetes Mellitus (IDDM) atau Diabetes Mellitus
Tergantung Insulin (DMTI) disebabkan oleh destruksi sel beta pulau
Langerhans akibat proses autoimun. Sedangkan Non Insulin Dependent
Diabetes Millitus (NIDDM) atau Diabetes Mellitus Tidak Tergantung
Insulin (DMTTI) disebabkan kegagalan relative sel beta dan resistensi
insulin. Resistensi insulin adalah turunnya kemampuan insulin untuk
merangsang pengambilan glukosa oleh jaringan perifer dan untuk
menghabat produksi glukosa oleh hati. Sel beta tidak mampu
mengimbangi resistensi insulin ini sepenuhnya, artinya terjadi defisiensi
relative insulin. Ketidakmampuan ini terlihat dari berkurangnnya sekresi
insulin pada rangsangan glukosa, maupun pada rangsangan glukosa
bersama bahan perangsang sekresi insulin lain. Berarti sel beta pancreas
mengalami resensitisasi terhadap glukosa.
3
3. Manifestasi Klinis
Manifestasi klinis DM dikaitkan, dengan konsekuensi metabolic defisiensi
insulin (Price & Wilson)
a) Kadar glukosa puasa tidak normal
b) Hiperglikemia berat berakibat glukosurya yang akan menjadi dieresis
osmotic yang meningkatkan pengeluaran urin (polyuria) dan timbul
rasa haus (polydipsia)
c) Rasa lapar yang semakin besar (polifagia), BB berkurang
d) Lelah dan mengantuk
e) Gejala lain yang di keluhkan adalah : kesemutan, gatal-gatal, mata
kabur, impotensi, peruritas vulva.
4
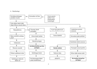
4. Patofisiologi
Ketidakseimbangan
produksi insulin
Kerusakan sel beta Factor genetic
Infeksi virus
Pengrusakan
Imunologik
Gula dalam darah tidak
dapat dibawa masuk dalam
Hiperglikemia
Batas melebihi ambang
ginjal
Glukosuria
Dieresis osmotik
Poliuri Retensi urine
Kehilangan elektrolit
dalam sel
Vikositas darah
meningkat
Syok hiperglikemoik Anabolisme protein
menurun
Aliran darah lambat Kerusakan pada antibodi
Koma diabetik
Iskemik jaringan
Ketidakefektifan perfusi
jaringan
Kehilangan kalori
Sel kekurangan bahan
untuk metabolisme
Kekebalan tubuh menurun
Neuropati sensori perifer
Klien tidak merasa sakit
Kerusakan integritas
jaringan
Resiko infeksi
Nekrosis luka
gangrene
5
Dehidrasi
Resiko Syok
Protein dan lemak dibakar
BB menurun
Merangsang hipotalamus
Pusat lapar dan haus
Polipdisia
polipagia
Ketidakseimbangan
nutrisi kurang dari
kebutuhan tubuh
Kelemahan
Katabolisme lemak
Asam lemak
Keteasidosis
Pemecahan protein
UreumKeton
6
5. Penatalaksanaan
a. Penatalaksanaan Non Medis
1) Pengaturan Diet
Diet yang baik merupakan kunci keberhasilan penatalaksasan
diabetes. Die yang dianjurkan adalah makanan dengan komposisi
seimbang, dalam hal karbohidrat, protein, dan lemak sesuai dengan
kecukupan gizi yang baik sebagai berikut :
Karbohidrat 60-70%
Protein 10-14%
Lemak 20-25%
Jumlah kalori disesuaikan dengan pertumbuhan, status gizi, umur,
stress akut dan kegiatan fisik yang pada dasarnya ditunjukan untuk
mencapai dan mempertahankan berat badan ideal. Selain jumlah
kalori, pilihan jenis bahan makanan juga sebaiknya di perhatikan.
Kebutuhan Energi Berdasarkan Usia, Jenis Kelamin, dan Aktivitas
Fisik
Usia (Tahun) Jenis Kelamin (kilo Kalori) Aktivitas Fisik
Pria Wanita
20-34 2300
2900
1800
2200
Ringan
Sedang
35-54 2100
2700
1700
2100
Ringan
Sedang
55-74 2000
2500
1650
2000
Ringan
Sedang
>75 1800 1550 Ringan
7
2200 1900 Sedang
2) Olahraga
Berolahraga secara teratur dapat menurunkan dan menjaga kadar
gula darah tetap normal. Saat ini terdapat dokter olahraga yang
dapat dimintakan nasihat utnuk mengatur Janis porsu olahraga
yang sesuai untuk penderita diabetes.
b. Penatalaksanaan Medis
1) Diabetes Mellitus Tipe 1 : Insulin Dependent diabetes mellitus
Secara kimiawi insulin terdiri dari 2 rantai peptise ( A dan B )
dengan masing-masing 21 dan 30 asam amino, yang saling
dihubungi oleh 2 jembata disulfide.
Lama kerja sediaan insulin :
a) Insulin Kerja Singkat
b) Insulin Long Acting
c) Medium Acting
Jenis Sediaan
Insulin
Mulai Kerja
(jam)
Puncak (Jam) Masa (Jam)
Masa Kerja
Singkat
(Regular
Insulin)
0,5 1-4 6-8
Masa Kerja
Sedang
1-2 6-12 18-24
Masa Kerja
(sedang mulai
kerja cepat)
0-5 4-15 18-24
Masa Kerja 4-6 14-20 24-36
8
Panjang (Long
Acting)
2) Diabetes Millitus Tipe : Non Insulin dependent Diabetes Mellitus
Golongan Contoh senyawa Mekanisme kerja
Sufonil urea Glyburide/libenklamid Merangsang sekresi
insulin di kelenjar
pancreas, seina anya
efektif pada penderita
diabetes yang sel-sel
pankreasnya masih
berfungsi
Meglitinida refaglinid Merangsang sekresi
insulin dikelenjar
pancreas
Turunan
fenilalanin
nateglinide Meningkatkan
kecepatan isulin
dikelenjar pancreas
Biuanida metformin Bekerja langsung
pada hati,
menurunkan produksi
glukosa hati
tiazolidindion roziglitazon Meningkatkan
kepekaan tubuh
teradap insulin.
Berkaitan dengan
PPARY (peroxisome
proferator activated
receptor gamma) di
otot, jaringan lemak
dan hasil untuk
menurunkan
9
resistensi insulin
Inhibitor a-
glukosidase
Acarbose miglitol Menghambat kerja
enzim-enzim
pencernaan yang
mencerna
karboidrat,sehingga
memperlambat
absorbs ke dalam
darah
1. Pengkajian
b. Identitas
1) Identitas Pasien
Nama :
Umur :
Agama :
Jenis Kelamin :
Status :
Pendidikan :
Pekerjaan :
Suku Bangsa :
Alamat :
Tanggal Masuk :
Tanggal Pengkajian :
No. Register :
Diagnosa Medis :
2) Identitas Penanggung Jawab
Nama :
Umur :
Hub. Dengan Pasien :
Pekerjaan :
10
Alamat :
c. Status Kesehatan
1) Status Kesehatan Saat Ini
a) Keluhan Utama (Saat MRS dan saat ini)
Cemas, lemah, anoreksia, mual, muntah, nyeri abdomen, nafas
pasien mungkin berbau aseton pernapasan kussmaul, poliuri,
polidipsi, penglihatan yang kabur, kelemahan dan sakit kepala
b) Alasan masuk rumah sakit dan perjalanan penyakit saat ini
Berisi tentang kapan terjadinya penyakit (Coma Hipoglikemik,
KAD/ HONK), penyebab terjadinya penyakit (Coma
Hipoglikemik, KAD/ HONK) serta upaya yang telah dilakukan
oleh penderita untuk mengatasinya.
2) Upaya yang dilakukan untuk mengatasinya
-
d. Satus Kesehatan Masa Lalu
1) Penyakit yang pernah dialami
Adanya riwayat penyakit DM atau penyakit – penyakit lain yang ada
kaitannya dengan defisiensi insulin misalnya penyakit pankreas.
Adanya riwayat penyakit jantung, obesitas, maupun arterosklerosis,
tindakan medis yang pernah di dapat maupun obat-obatan yang biasa
digunakan oleh penderita.
2) Pernah dirawat
Pasien mengatakan belum pernah dirawat di rumah sakit sebelumnya.
3) Alergi
Pasien mengatakan tidak memiliki alergi baik pada makanan,
minuman, maupun obat-obatan.
4) Kebiasaan (merokok/kopi/alkohol dll)
Pasien megatakan tidak memiliki kebiasaan merokok , meminum kopi,
dan alkohol.
e. Riwayat Penyakit Keluarga
11
Riwayat atau adanya faktor resiko, riwayat keluarga tentang penyakit,
obesitas, riwayat pankreatitis kronik, riwayat melahirkan anak lebih dari 4
kg, riwayat glukosuria selama stress (kehamilan, pembedahan, trauma,
infeksi, penyakit) atau terapi obat (glukokortikosteroid, diuretik tiasid,
kontrasepsi oral).
f. Diagnosa Medis dan therapy
Diagnosa Medis : Diabetes militus
Terapi :
- Diit DM IV (1700 kalori)
- Infus NaCL 30 tetes per menit
- Injeksi leguler insulin 3 x 14 iU
- Metronidazol : 3 x 500 gr ( iv)
- Captropil : 2 x 12,5 gr (oral)
- Ceftriaxon : 2 x 1 gr (iv)
- Perawatan luka : nekrotomi
- Cek GDN dan 2 jam PP
g. Pola Kebutuhan Dasar ( Data Bio-psiko-sosio-kultural-spiritual)
1) Pola Persepsi dan Manajemen Kesehatan
Klien dan keluarga belum mengetahui penyakit diabetes militus yang
diderita klien,karena klien dan keluarga hanya mengetahui klien
tersebut hanya mengetahui kalau klien tersebut dirawat di rumah sakit
hanya karena adanya luka ulkus di tumit tersebut. Untuk pemeliharaan
kesehatan klien selalu memeriksakan diri ke dokter atau mantra
praktek di sekitar rumahnya.
2) Pola Nutrisi-Metabolik
a) Sebelum sakit :
Klien makan 3xsehari,dengan sahyur dan lauk.klien mempunyai
pantangan makanan yaitu daging kambing.
b) Saat sakit :
Pada Diabetes mellitus pasien mengalami penurunan BB dari
sebelum sakit tetapi pasein mengalami kenaikan nafsu makan
12
(polifagia). Pasien juga mengalami keinginan minum berlebih
(polidipsi).
3) Pola Eliminasi
BAB
a) Sebelum sakit :
Sekali atau per dua atau 3 hari .
b) Saat sakit :
Sekali per dua atau 3 hari dengan konstitensi padat , warna kuning .
BAK
a) Sebelum sakit :
Normal .
b) Saat sakit :
Pasien mengalami keadaan dimana dorongan berkemih menjadi
lebih sering (poliuri).
4) Pola aktivitas dan latihan
a) Aktivitas
Kemampuan
Perawatan Diri
0 1 2 3 4
Makan dan
minum
Mandi
Toileting
Berpakaian
Berpindah
0: mandiri, 1: Alat bantu, 2: dibantu orang lain, 3: dibantu orang lain dan
alat, 4: tergantung total
b) Latihan
Sebelum sakit
Normal.
Saat sakit
Pasien mengalami keletihan sehingga sulit melakukan
aktivitas sehari – hari.
13
5) Pola kognitif dan Persepsi
Normal.
6) Pola Persepsi-Konsep diri
- Gambaran diri : -
- Ideal diri : -
- Peran diri : -
- Identitas diri : -
- Harga diri : -
7) Pola Tidur dan Istirahat
a) Sebelum sakit :
Normal.
b) Saat sakit :
Pasien terkadang mengalami gangguan tidur karena poliuri atau
keinginan berkemih yang berlebihan.
8) Pola Peran-Hubungan
Normal.
9) Pola Seksual-Reproduksi
a) Sebelum sakit :
-
b) Saat sakit :
Pasien biasanya mengalami gangguan seksual reproduksi karena
gejala DM yang dialaminya.
10) Pola Toleransi Stress-Koping
Normal.
11) Pola Nilai-Kepercayaan
Normal.
14
h. Pengkajian Fisik
1) Keadaan umum : Lemah
Tingkat kesadaran : komposmetis
GCS : verbal: 4 Psikomotor: 5 Mata : 6
2) Tanda-tanda Vital : Nadi = 80x/menit , Suhu = 36,5ÂşC , TD =
160/100 mmHg, RR = 20x/menit
3) Keadaan fisik
a) Kepala dan leher:
Inspeksi
Mata : penglihatan rabun
Hidung : hidung simetris, tidak ada lesi
Mulut : Mulut simetris, tidak ada lesi, tidak ada
sianosis.
Telinga : telinga simetris, tidak ada lesi
Leher : tidak terdapat pembeasaran kelenjar tiroid
Palpasi
Mata : tidak terdapat nyeri tekan
Hidung : tidak ada nyeri tekan
Mulut : tidak ada nyeri tekan
Telinga : tidak ada nyeri tekan
b) Dada :
Paru
I : dada simetris, tidak ada lesi, retraksi dada simetris
P : tidak ada nyeri tekan, takti vocal premitus normal
15
P : suara sonor
A : suara vesikuler
Jantung
I : Perfusi jaringan menurun, kardiomegalis
P : tidak ada nyeri tekan, iktus kordis teraba, Perfusi
jaringan menurun, nadi perifer lemah atau
berkurang, hipertensi/ hipotensi
P : suara dallness
A : aritmia, takikardi/bradikardi
a. Payudara dan ketiak :
I : simetris, tidak ada benjolan, tidak ada lesi
P : tidak ada nyeri tekan
b. abdomen :
I : Terdapat polifagia, polidipsi, mual, muntah, diare,
konstipasi, dehidrasi, perubahan berat badan, , obesitas,
asites.
A : bising usus 20x/menit.
P : suara timpani.
P : terdapat nyeri tekan abdomen.
c. Genetalia :
16
Tidak Terkaji
d. Integumen :
I : adanya luka atau warna kehitaman bekas luka,
kemerahan pada kulit sekitar luka, adanya ulkus berisi
pus, adanya nekrosis jaringan perifer.
P : turgor kulit menurun, , kelembaban dan shu kulit di
daerah sekitar ulkus dan gangren, tekstur rambut dan kuku.
e. Ekstremitas :
• Atas
I : simetris, tidak ada lesi, tidak ada nicotine staining
P : tidak ada nyeri tekan
Bawah
I : adanya lesi , adanya ulkus, terdapat pus
P : adanya nyeri tekan
c) Neurologis :
Status mental dan emosi :
Terjadi penurunan sensoris, parasthesia, anastesia, letargi,
mengantuk, reflek lambat, kacau mental, disorientasi.
Pengkajian saraf kranial :
Tidak terkaji
Pemeriksaan refleks :
17
i. Penunjang
1) Data laboratorium yang berhubungan
Tanggal : 07-11-2016
Test Hasil Normal
ALT : 16,4 (10 – 40)
AST : 14,8 (10 – 42)
BUN : 22,1 (7 – 18)
Creatinin : 1,22 (0,6 – 1,3)
Glukosa : 551,9 mg/dL (80 – 120)
Ureum : 47,29 (20 – 40)
RBC : 3,81106
/µl (3,7 – 6,5)
HGB : 10,19/dL (12 – 18)
HCT : 31,6% (47 – 75)
MCV : 82,9 Fl (80 – 99)
MCH : 26,5 Fl (27 – 31)
PLT : 386 103
/µl (150 – 450)
RDW : 42,2 Fl (35 – 47)
PDW : 9,9 Fl (9 – 13)
MPV : 8,4 Fl (7,2 – 11,1)
Differential
MXD : 6,2% (0 – 8)
Neut : 87,3% (40 – 74)
Lym# : 1,6 10 3
/µl (1 – 3,7)
Mxd# : 1,6 10 3
/µl (0 – 1,2)
Neut# : 21,910 3
/µl (1,5 – 7)
2) Pemeriksaan radiologi
-
3) Hasil konsultasi
-
4) Pemeriksaan penunjang diagnostic lain
GDS ≥ 200 mg/dl
18
GPP ≥ 126 mg/dl
TTGO ≥ 20 mg/dl
1. Diagnosa
a. Ketidakefektifan perfusi jaringan b/d perubahan sirkulasi, imobilitas dan
penurunan sensabilitas (Neuropati)
b. Ketidakseimbangan nutrisi kurang dari kebutuhan tubuh b/d gangguan
keseimbangan insulin, makanan dan aktivitas jasmani
c. Kelemahan b/d penurunan produksi metabolisme energi
d. Kerusakan integritas jaringan b/d perubahan sensasi
e. Resiko syok
f. Resiko infeksi
19
3. Intervesi
No Dx keperawatan Tujuan Dan Kriteria Hasil Intervensi Rasional
1.
2.
Ketidakefektifan perfusi
jaringan perifer
Ketidakseimbangan
nutrisi kurang dari
kebutuhan tubuh
Setelah diberikan asuhan keperatan…
jam. Diharapkan kerusakan integritas
jaringan berkurang dengan kriteria
hasil :
1. Tekanan systole dan diastole
dalam rentang yang diharapkan
2. Tidak ada ortostatik hipertensi
3. Tidak ada tanda-tanda peningkatan
tekanan intracranial (tidak lebih
dari 15 mmHg)
Setelah dilakukan asuhan keperawatan
selama … jam diharapkan kebutuhan
nutrisi tubuh pasien tercukupi dengan
kriteria hasil :
1. Mencerna jumlah nutrient yang
1. Mengobservasi adanya daerah
tertentu yang hanya peka terhadap
panas/dingin/tajam/tumpul
2. Monitor adanya trombopleditis
3. Diskusikan mengenai penyebab
perubahan sensasi
4. Kolaborasi pemberian analgetik
1. Timbang berat badan setiap hari
atau sesuai dengan indikasi
2. Tentukan program diet dan pola
makan pasien dan bandingkan
dengan makanan yang dapat
1. Untuk mengetahui daerah-
daerah peka terhadap
panas/dingin/tajam/tumpul
2. Untuk mengetahui adanya
suatu infeksi
3. Agar pasien mengenal
perubahan sensasi yang
dirasakan
4. Untuk mengurangi rasa
nyeri
1. Mengkaji pemasukan
makanan yang adekuat
(termasuk absorpsi dan
utilisasinya)
2. Mengidentifikasi
20
3. Kelemahan
tepat
2. Menunjukan tingkat energy
biasanya
Setelah diberikan asuhan keperatan…
jam. Diharapkan energy pasien kembali
fit dengan kriteria hasil :
1. Pasien mengungkapkan
peningkatan energi
2. Pasien mampu melakukan
imobilisasi secara mandiri
3. Pasien mampu melakukan
dihabiskan pasien
3. Berikan makanan cair mengandung
zat nutrient dan elektrolit dengan
segera jika pasien sudah dapat
mentoleransinya melalaui
pemberian cairan melalui oral. Dan
selanjutnya terus mengupayakan
memberikan makanan yang lebih
padat sesuai dengan yang dapat
ditoleransi
1. Diskusikan dengan pasien kebutuhan
akan aktivitas
2. Berikan aktivitas alternatifdengan
periode istirahat yang cukup
3. Tingkatkan partisipasi psien dalam
melakukan aktivitas sehari-hari
sesuai toleransi
kekurangan dan
penyimpangan dari
kebutuhan terapeutik
3. Pemberian makan melalui
oral lebih baik jika pasien
sadar dan fungsi
ganstroinstestinal baik
1. Pendidikan dapat
memberikan motivasi
untuk meningkatkan
tingkat aktivitas meskipun
pasien mungkin sangat
lemah
2. Mencegah kelelahan yang
berlebihan
3. Meningkatkan
21
4.
5.
Kerusakan Integritas
jaringan
Resiko Syok
aktivitas secara mandiri
Setelah diberikan asuhan keperatan…
jam. Diharapkan kerusakan integritas
jaringan berkurang dengan kriteria
hasil :
1. Perfusi jaringan normal
2. Ketebalan dan tekstur jaringan
nomal
3. Menunjukan terjadinya proses
penyembuhan luka
Setelah diberikan asuhan keperatan…
1. Jaga kulit pasien agar tetap bersih
dan kering
2. Ubah posisi pasien setiap 2 jam
sekali
3. Observasii luka
4. Ajarkan keluarga pasien tentang luka
dan perawatan luka
1. Kaji tanda-tanda vital pasien
kepercayaan diri/harga diri
yang positif sesuai tingkat
aktivitas yang dapat
ditoleransi
1. Untuk mengurangi resiko
luka dan infeksi pada
pasien
2. Untuk melatih dan
mengurangi resiko luka
dekubiktus
3. Untuk mengetahui lokasi,
dimensi, kedalaman luka,
jaringan nekrotik, tanda-
tanda infeksi local
4. Agar keluarga pasien
paham dan mengerti cara
pengobatan luka pada
pasien diabetes mellitus
22
6. Resiko infeksi
jam. Diharapkan tidak ada tanda syok
pada pasien dengan kriteria hasil :
1. Nadi dalam batas normal
2. Irama jantung dalam batas yang
diharapkan
3. Frekuensi dan irama pernapasan
dalam batas yang diharapkan
Setelah diberikan asuhan keperatan…
jam. Diharapkan luka tidak ada tanda-
tanda infeksi dengan kriteria hasil :
1. Mengidentifikasi intervensi untuk
mencegah/menurunkan resiko
infeksi
2. Mendemonstrasikan tekhnik
perubahan gaya hidup untuk
mencegah terjadinya infeksi
2. Lakukan auskultasi pada jantung
pasien
3. Lakukan auskultasi pada dada
(daerah paru-paru) pasien
4. Berikan lingkungan yang nyaman
1. Observasi tanda-tanda infeksi dan
peradangan, seperti kemerahan,
demam, adanya pus pada luka,
sputum purulen, urine warna keruh
atau berkabut
2. Tingkatkan upaya pencegahan
dengan melakukan cuci tangan yang
baik pada semua orang yang
berhubungan dengan pasien
1. Untuk mengetahui
keadaan umum pasien
2. Untuk mengetahui
irama jantung pasien
3. Untuk mengetahui
irama dan frekuensi
pernapasan pasien
4. Agar pasien merasa
lebih nyaman
1. Pasien mungkin masuk
dengan infeksi yang
biasanya telah
mencetuskan keadaan
katosidosis atau dapat
mengalami infeksi
nosocomial
2. Mencegah timbulnya
infeksi silang
(nosocomial)
23
termasuk pasiennya sendiri
3. Pertahankan tekhnik aseptic pada
prosedur invasive (pemasangan
infus, kateter folley), pemberian
obat intravena dan lain-lain
3. Kadar glukosa yang tingga
dalam darah kan menjadi
meia terbaik bagi
pertumbuhan kuman
24
4. Implementasi
Implementasi adalah tindakan yang dilakukan sesuai intervensi diatas
5. Evaluasi
DX 1 :
1) Tekanan systole dan diastole dalam rentang yang diharapkan
2) Tidak ada ortostatik hipertensi
3) Tidak ada tanda-tanda peningkatan tekanan intracranial (tidak lebih
dari 15 mmHg)
DX 2 :
1) Mencerna jumlah nutrient yang tepat
2) Menunjukan tingkat energy biasanya
DX 3 :
1) Pasien mengungkapkan peningkatan energi
2) Pasien mampu melakukan imobilisasi secara mandiri
3) Pasien mampu melakukan aktivitas secara mandiri
DX 4 :
1) Perfusi jaringan normal
2) Ketebalan dan tekstur jaringan nomal
3) Menunjukan terjadinya proses penyembuhan luka
DX 5 :
1) Nadi dalam batas normal
2) Irama jantung dalam batas yang diharapkan
3) Frekuensi dan irama pernapasan dalam batas yang diharapkan
DX 6 :
1) Klien bebas dari tanda dan gejala resiko infeksi
2) Menunjukan perilaku hidup sehat
25
BAB III
PENUTUP
A. Simpulan
Diabetes mellitus adalah gangguan metabolisme yang ditandai dengan
hiperglikemi yang berhubungan dengan abnormalitas metabolism karbohidrat,
lemak, dan protein yang disebabkan oleh penurunan sekresi insulin atau
penurunan sensitivitas insulin atau keduanya dan menyebabkan komplikasi kronis
mikrovaskular, makrovaskular, dan neuropati.
Etiologi :
DM tipe I : Diabetes yang tergantung insuin ditandai dengan penghancuran sel-sel
beta pancreas yang disebabkan oleh : Faktor genetic, Faktor imunologi
(autoimun), Faktor lingkungan
DM tipe II : Disebabkan oleh kegagalan relative sel beta dan resistensi insulin.
Faktor resiko yang berhubungan dengan proses terjadinya diabetes tipe II : usia,
obesitas, riwayat dan keluarga.
Adanya kadar glukosa darah yang meningkat secara abnormal merupakan
criteria yang melandasi penegakan diagnosis diabetes.
B. Saran
Penulis menyadari makalah yang dibuat masih banyak kekurangan, maka dari
itu saran kami bacalah buku, tidak hanya berasal dari satu sumber saja dan terkait
dengan DM. Tujuannya agar lebih mudah dimengert
26
DAFTAR PUSTAKA
.
Amin Huda Nurarif, H. K. (2015). Aplikasi Asuhan Keperawatan Berdasakan
Diagnosa Medis dan Nanda. Yogyakarta: Media Action.
Elin, Y. (2009). Asuhan Keperawatan Pada DM, Jakarta
Nurarif, A. H. (2015). NANDA NIC-NOC. Jogjakarta: Mediaction.
T.H. Herdman, S. K. (2016). Diagnosa Keperawatan. Jakarta: EGC.
27

askep diabetes melitus

  • 1.
    LAPORAN PENDAHULUAN ASUHAN KEPERAWATANPADA PASIEN DIABETES MELLITUS Nama Kelompok 3 : 1. Gusti Ayu Putu Fillia Ratna Devi (14.321.2020) 2. I Nyoman Adi Gita Suadnyana (14.321.2027) 3. Kadek Sukma Dewi Putri Sorana (14.321.2034) 4. Ni Gst Ayu Nia Putri Pradnya Yanti (14.321.2041) 5. Ni Made Yanthi Kumala Sari (14.321.2049) 6. Sang Made Suryawan (14.321.2056) PROGRAM STUDI S1 KEPERAWATAN STIKES WIRA MEDIKA PPNI BALI TAHUN 2016/2017
  • 2.
    KATA PENGANTAR Puji syukurkami panjatkan ke hadirat Tuhan Yang Maha Esa karena atas berkat dan rahmat-Nya kamidapatmenyelesaikan tugas mata kuliah Sistem Endokrin dengan membahas konsep dasar asuhan keperawatan pada pasien dengan diabetes melitus dalam bentuk makalah. Dalam penyusunan tugas atau materi ini, tidak sedikit hambatan yang kami hadapi. Namun kami menyadari bahwa kelancaran dalam penyusunan materi ini tidak lain berkat bantuan, dorongan dan bimbingan orang tua dan dosen pembimbing kami, sehingga kendala- kendala yang kami hadapi teratasi. Kami juga menggunakan beberapa literature untuk melengkapi pembuatan makalah ini. Semoga materi ini dapat bermanfaat dan menjadi sumbangan pemikiran bagi pihak yang membutuhkan, khususnya bagi kami sehingga tujuan yang diharapkan dapat tercapai. Terima kasih. Denpasar, November 2016 Penulis ii
  • 3.
    DAFTAR ISI KATA PENGANTAR.......................................................................................................................................ii DAFTARISI..................................................................................................................................................iii BAB I............................................................................................................................................................1 PENDAHULUAN............................................................................................................................................1 BAB II...........................................................................................................................................................3 LAPORAN PENDAHULUAN ..........................................................................................................................3 ASUHAN KEPERAWATAN PADA PASIEN DIABETES MILLITUS.......................................................................3 A.KONSEP TEORI......................................................................................................................................3 1.Definisi Diabetes Millitus..................................................................................................................3 2.Etiologi..............................................................................................................................................3 3.Manifestasi Klinis..............................................................................................................................4 4.Patofisiologi......................................................................................................................................5 5.Penatalaksanaan...............................................................................................................................7 1.Pengkajian......................................................................................................................................10 iii
  • 4.
    BAB I PENDAHULUAN A. LatarBelakang Diabetes mellitus merupakan suatu kelompok penyakit metabolik dengan karakteristik hiperglikemia yang terjadi karena kelainan sekresi insulin, kerja insulin atau kedua-duanya. Diagnosis DM umumnya akan dipikirkan bila ada keluhan khas DM berupa poliuria, polidipsia, polifagia, dan penurunan berat badan yang tidak dapat dijelaskan sebabnya. Secara epidemiologik diabetes seringkali tidak terdeteksi dan dikatakan onset atau mulai terjadinya adalah 7 tahun sebelum diagnosis ditegakkan, sehingga morbiditas dan mortalitas dini terjadi pada kasus yang tidak terdeteksi (Soegondo, et al., 2005). Berbagai penelitian menunjukan bahwa kepatuhan pada pengobatan penyakit yang bersifat kronis baik dari segi medis maupun nutrisi, pada umumnya rendah. Dan penelitian terhadap penyandang diabetes mendapatkan 75 % diantaranya menyuntik insulin dengan cara yang tidak tepat, 58 % memakai dosis yang salah, dan 80 % tidak mengikuti diet yang tidak dianjurkan. (Endang Basuki dalam Sidartawan Soegondo, dkk 2004). WHO memprediksikan penderita diabetes mellitus akan menjadi sekitar 366 juta orang pada tahun 2030. Penyumbang peningkatan angka tadi merupakan negara-negara berkembang, yang mengalami kenaikan penderita diabetes mellitus 150 % yaitu negara penderita diabetes mellitus terbanyak adalah India (35,5 juta orang), Cina (23,8 juta orang), Amerika Serikat (16 juta orang), Rusia (9,7 juta orang), dan Jepang (6,7 juta orang). WHO menyatakan, penderita diabetes mellitus di Indonesia diperkirakan akan mengalami kenaikan 8,4 juta jiwa pada tahun 2000,menjadi 21,3 juta jiwa pada tahun 2030. Tingginya angka kematian tersebut menjadikan Indonesia menduduki ranking ke-4 dunia setelah Amerika Serikat, India dan Cina (Depkes RI, 2004). 1
  • 5.
    B. Rumusan Masalah 1.Apayang dimaksud dengan penyakit diabetes mellitus? 2. Apa etiologi diabetes mellitus? 3. Apa manifestasi klinis diabetes mellitus? 4. Apa patofisologi diabetes mellitus ? 5. Bagaimana penatalaksanaan penyakit diabetes mellitus? 6. Bagaimana asuhan keperawatan pada pasien dengan diabetes mellitus? C. Tujuan 1. Untuk mengetahui penyakit diabetes mellitus. 2. Untuk mengetahui etiologi diabetes mellitus. 3. Untuk mengetahui manifestasi klinis penyakit diabetes mellitus. 4. Untuk mengetahui patofisiologi diabetes mellitus. 5. Untuk mengetahui penatalaksanaan penyakit diabetes mellitus. 6. Untuk mengetahui asuhan keperawatan pada pasien dengan diabetes mellitus. 2
  • 6.
    BAB II LAPORAN PENDAHULUAN ASUHANKEPERAWATAN PADA PASIEN DIABETES MILLITUS A. KONSEP TEORI 1. Definisi Diabetes Millitus Diabetes mellitus adalah gangguan metabolism yang ditandai dengan hiperglikemi yang berhubungan dengan abnormalitas metabolism karbohidrat, lemak, protein yang di sebabkan oleh penurunan sekresi insulin atau penurunan sensitivitas insulin atau keduannya dan menyebabkan komplikasi kronis mikrovaskular, makrovaskular, dan neuropati. (Yuliana elin, 2009) Diabetes mellitus (DM) adalah keadaan hiperglikemia kronik disertai berbagai kelainan metabolic akibat gangguan hormonal, yang menimbulkan berbagai komplikasi kronik pada mata, ginjal, saraf, dan pembuluh darah, disertai lesi pada membrane basalis dalam pemeriksaan dengan mikroskop electron. 2. Etiologi Insulin Dependent Diabetes Mellitus (IDDM) atau Diabetes Mellitus Tergantung Insulin (DMTI) disebabkan oleh destruksi sel beta pulau Langerhans akibat proses autoimun. Sedangkan Non Insulin Dependent Diabetes Millitus (NIDDM) atau Diabetes Mellitus Tidak Tergantung Insulin (DMTTI) disebabkan kegagalan relative sel beta dan resistensi insulin. Resistensi insulin adalah turunnya kemampuan insulin untuk merangsang pengambilan glukosa oleh jaringan perifer dan untuk menghabat produksi glukosa oleh hati. Sel beta tidak mampu mengimbangi resistensi insulin ini sepenuhnya, artinya terjadi defisiensi relative insulin. Ketidakmampuan ini terlihat dari berkurangnnya sekresi insulin pada rangsangan glukosa, maupun pada rangsangan glukosa bersama bahan perangsang sekresi insulin lain. Berarti sel beta pancreas mengalami resensitisasi terhadap glukosa. 3
  • 7.
    3. Manifestasi Klinis Manifestasiklinis DM dikaitkan, dengan konsekuensi metabolic defisiensi insulin (Price & Wilson) a) Kadar glukosa puasa tidak normal b) Hiperglikemia berat berakibat glukosurya yang akan menjadi dieresis osmotic yang meningkatkan pengeluaran urin (polyuria) dan timbul rasa haus (polydipsia) c) Rasa lapar yang semakin besar (polifagia), BB berkurang d) Lelah dan mengantuk e) Gejala lain yang di keluhkan adalah : kesemutan, gatal-gatal, mata kabur, impotensi, peruritas vulva. 4
  • 8.
    4. Patofisiologi Ketidakseimbangan produksi insulin Kerusakansel beta Factor genetic Infeksi virus Pengrusakan Imunologik Gula dalam darah tidak dapat dibawa masuk dalam Hiperglikemia Batas melebihi ambang ginjal Glukosuria Dieresis osmotik Poliuri Retensi urine Kehilangan elektrolit dalam sel Vikositas darah meningkat Syok hiperglikemoik Anabolisme protein menurun Aliran darah lambat Kerusakan pada antibodi Koma diabetik Iskemik jaringan Ketidakefektifan perfusi jaringan Kehilangan kalori Sel kekurangan bahan untuk metabolisme Kekebalan tubuh menurun Neuropati sensori perifer Klien tidak merasa sakit Kerusakan integritas jaringan Resiko infeksi Nekrosis luka gangrene 5
  • 9.
    Dehidrasi Resiko Syok Protein danlemak dibakar BB menurun Merangsang hipotalamus Pusat lapar dan haus Polipdisia polipagia Ketidakseimbangan nutrisi kurang dari kebutuhan tubuh Kelemahan Katabolisme lemak Asam lemak Keteasidosis Pemecahan protein UreumKeton 6
  • 10.
    5. Penatalaksanaan a. PenatalaksanaanNon Medis 1) Pengaturan Diet Diet yang baik merupakan kunci keberhasilan penatalaksasan diabetes. Die yang dianjurkan adalah makanan dengan komposisi seimbang, dalam hal karbohidrat, protein, dan lemak sesuai dengan kecukupan gizi yang baik sebagai berikut : Karbohidrat 60-70% Protein 10-14% Lemak 20-25% Jumlah kalori disesuaikan dengan pertumbuhan, status gizi, umur, stress akut dan kegiatan fisik yang pada dasarnya ditunjukan untuk mencapai dan mempertahankan berat badan ideal. Selain jumlah kalori, pilihan jenis bahan makanan juga sebaiknya di perhatikan. Kebutuhan Energi Berdasarkan Usia, Jenis Kelamin, dan Aktivitas Fisik Usia (Tahun) Jenis Kelamin (kilo Kalori) Aktivitas Fisik Pria Wanita 20-34 2300 2900 1800 2200 Ringan Sedang 35-54 2100 2700 1700 2100 Ringan Sedang 55-74 2000 2500 1650 2000 Ringan Sedang >75 1800 1550 Ringan 7
  • 11.
    2200 1900 Sedang 2)Olahraga Berolahraga secara teratur dapat menurunkan dan menjaga kadar gula darah tetap normal. Saat ini terdapat dokter olahraga yang dapat dimintakan nasihat utnuk mengatur Janis porsu olahraga yang sesuai untuk penderita diabetes. b. Penatalaksanaan Medis 1) Diabetes Mellitus Tipe 1 : Insulin Dependent diabetes mellitus Secara kimiawi insulin terdiri dari 2 rantai peptise ( A dan B ) dengan masing-masing 21 dan 30 asam amino, yang saling dihubungi oleh 2 jembata disulfide. Lama kerja sediaan insulin : a) Insulin Kerja Singkat b) Insulin Long Acting c) Medium Acting Jenis Sediaan Insulin Mulai Kerja (jam) Puncak (Jam) Masa (Jam) Masa Kerja Singkat (Regular Insulin) 0,5 1-4 6-8 Masa Kerja Sedang 1-2 6-12 18-24 Masa Kerja (sedang mulai kerja cepat) 0-5 4-15 18-24 Masa Kerja 4-6 14-20 24-36 8
  • 12.
    Panjang (Long Acting) 2) DiabetesMillitus Tipe : Non Insulin dependent Diabetes Mellitus Golongan Contoh senyawa Mekanisme kerja Sufonil urea Glyburide/libenklamid Merangsang sekresi insulin di kelenjar pancreas, seina anya efektif pada penderita diabetes yang sel-sel pankreasnya masih berfungsi Meglitinida refaglinid Merangsang sekresi insulin dikelenjar pancreas Turunan fenilalanin nateglinide Meningkatkan kecepatan isulin dikelenjar pancreas Biuanida metformin Bekerja langsung pada hati, menurunkan produksi glukosa hati tiazolidindion roziglitazon Meningkatkan kepekaan tubuh teradap insulin. Berkaitan dengan PPARY (peroxisome proferator activated receptor gamma) di otot, jaringan lemak dan hasil untuk menurunkan 9
  • 13.
    resistensi insulin Inhibitor a- glukosidase Acarbosemiglitol Menghambat kerja enzim-enzim pencernaan yang mencerna karboidrat,sehingga memperlambat absorbs ke dalam darah 1. Pengkajian b. Identitas 1) Identitas Pasien Nama : Umur : Agama : Jenis Kelamin : Status : Pendidikan : Pekerjaan : Suku Bangsa : Alamat : Tanggal Masuk : Tanggal Pengkajian : No. Register : Diagnosa Medis : 2) Identitas Penanggung Jawab Nama : Umur : Hub. Dengan Pasien : Pekerjaan : 10
  • 14.
    Alamat : c. StatusKesehatan 1) Status Kesehatan Saat Ini a) Keluhan Utama (Saat MRS dan saat ini) Cemas, lemah, anoreksia, mual, muntah, nyeri abdomen, nafas pasien mungkin berbau aseton pernapasan kussmaul, poliuri, polidipsi, penglihatan yang kabur, kelemahan dan sakit kepala b) Alasan masuk rumah sakit dan perjalanan penyakit saat ini Berisi tentang kapan terjadinya penyakit (Coma Hipoglikemik, KAD/ HONK), penyebab terjadinya penyakit (Coma Hipoglikemik, KAD/ HONK) serta upaya yang telah dilakukan oleh penderita untuk mengatasinya. 2) Upaya yang dilakukan untuk mengatasinya - d. Satus Kesehatan Masa Lalu 1) Penyakit yang pernah dialami Adanya riwayat penyakit DM atau penyakit – penyakit lain yang ada kaitannya dengan defisiensi insulin misalnya penyakit pankreas. Adanya riwayat penyakit jantung, obesitas, maupun arterosklerosis, tindakan medis yang pernah di dapat maupun obat-obatan yang biasa digunakan oleh penderita. 2) Pernah dirawat Pasien mengatakan belum pernah dirawat di rumah sakit sebelumnya. 3) Alergi Pasien mengatakan tidak memiliki alergi baik pada makanan, minuman, maupun obat-obatan. 4) Kebiasaan (merokok/kopi/alkohol dll) Pasien megatakan tidak memiliki kebiasaan merokok , meminum kopi, dan alkohol. e. Riwayat Penyakit Keluarga 11
  • 15.
    Riwayat atau adanyafaktor resiko, riwayat keluarga tentang penyakit, obesitas, riwayat pankreatitis kronik, riwayat melahirkan anak lebih dari 4 kg, riwayat glukosuria selama stress (kehamilan, pembedahan, trauma, infeksi, penyakit) atau terapi obat (glukokortikosteroid, diuretik tiasid, kontrasepsi oral). f. Diagnosa Medis dan therapy Diagnosa Medis : Diabetes militus Terapi : - Diit DM IV (1700 kalori) - Infus NaCL 30 tetes per menit - Injeksi leguler insulin 3 x 14 iU - Metronidazol : 3 x 500 gr ( iv) - Captropil : 2 x 12,5 gr (oral) - Ceftriaxon : 2 x 1 gr (iv) - Perawatan luka : nekrotomi - Cek GDN dan 2 jam PP g. Pola Kebutuhan Dasar ( Data Bio-psiko-sosio-kultural-spiritual) 1) Pola Persepsi dan Manajemen Kesehatan Klien dan keluarga belum mengetahui penyakit diabetes militus yang diderita klien,karena klien dan keluarga hanya mengetahui klien tersebut hanya mengetahui kalau klien tersebut dirawat di rumah sakit hanya karena adanya luka ulkus di tumit tersebut. Untuk pemeliharaan kesehatan klien selalu memeriksakan diri ke dokter atau mantra praktek di sekitar rumahnya. 2) Pola Nutrisi-Metabolik a) Sebelum sakit : Klien makan 3xsehari,dengan sahyur dan lauk.klien mempunyai pantangan makanan yaitu daging kambing. b) Saat sakit : Pada Diabetes mellitus pasien mengalami penurunan BB dari sebelum sakit tetapi pasein mengalami kenaikan nafsu makan 12
  • 16.
    (polifagia). Pasien jugamengalami keinginan minum berlebih (polidipsi). 3) Pola Eliminasi BAB a) Sebelum sakit : Sekali atau per dua atau 3 hari . b) Saat sakit : Sekali per dua atau 3 hari dengan konstitensi padat , warna kuning . BAK a) Sebelum sakit : Normal . b) Saat sakit : Pasien mengalami keadaan dimana dorongan berkemih menjadi lebih sering (poliuri). 4) Pola aktivitas dan latihan a) Aktivitas Kemampuan Perawatan Diri 0 1 2 3 4 Makan dan minum Mandi Toileting Berpakaian Berpindah 0: mandiri, 1: Alat bantu, 2: dibantu orang lain, 3: dibantu orang lain dan alat, 4: tergantung total b) Latihan Sebelum sakit Normal. Saat sakit Pasien mengalami keletihan sehingga sulit melakukan aktivitas sehari – hari. 13
  • 17.
    5) Pola kognitifdan Persepsi Normal. 6) Pola Persepsi-Konsep diri - Gambaran diri : - - Ideal diri : - - Peran diri : - - Identitas diri : - - Harga diri : - 7) Pola Tidur dan Istirahat a) Sebelum sakit : Normal. b) Saat sakit : Pasien terkadang mengalami gangguan tidur karena poliuri atau keinginan berkemih yang berlebihan. 8) Pola Peran-Hubungan Normal. 9) Pola Seksual-Reproduksi a) Sebelum sakit : - b) Saat sakit : Pasien biasanya mengalami gangguan seksual reproduksi karena gejala DM yang dialaminya. 10) Pola Toleransi Stress-Koping Normal. 11) Pola Nilai-Kepercayaan Normal. 14
  • 18.
    h. Pengkajian Fisik 1)Keadaan umum : Lemah Tingkat kesadaran : komposmetis GCS : verbal: 4 Psikomotor: 5 Mata : 6 2) Tanda-tanda Vital : Nadi = 80x/menit , Suhu = 36,5ÂşC , TD = 160/100 mmHg, RR = 20x/menit 3) Keadaan fisik a) Kepala dan leher: Inspeksi Mata : penglihatan rabun Hidung : hidung simetris, tidak ada lesi Mulut : Mulut simetris, tidak ada lesi, tidak ada sianosis. Telinga : telinga simetris, tidak ada lesi Leher : tidak terdapat pembeasaran kelenjar tiroid Palpasi Mata : tidak terdapat nyeri tekan Hidung : tidak ada nyeri tekan Mulut : tidak ada nyeri tekan Telinga : tidak ada nyeri tekan b) Dada : Paru I : dada simetris, tidak ada lesi, retraksi dada simetris P : tidak ada nyeri tekan, takti vocal premitus normal 15
  • 19.
    P : suarasonor A : suara vesikuler Jantung I : Perfusi jaringan menurun, kardiomegalis P : tidak ada nyeri tekan, iktus kordis teraba, Perfusi jaringan menurun, nadi perifer lemah atau berkurang, hipertensi/ hipotensi P : suara dallness A : aritmia, takikardi/bradikardi a. Payudara dan ketiak : I : simetris, tidak ada benjolan, tidak ada lesi P : tidak ada nyeri tekan b. abdomen : I : Terdapat polifagia, polidipsi, mual, muntah, diare, konstipasi, dehidrasi, perubahan berat badan, , obesitas, asites. A : bising usus 20x/menit. P : suara timpani. P : terdapat nyeri tekan abdomen. c. Genetalia : 16
  • 20.
    Tidak Terkaji d. Integumen: I : adanya luka atau warna kehitaman bekas luka, kemerahan pada kulit sekitar luka, adanya ulkus berisi pus, adanya nekrosis jaringan perifer. P : turgor kulit menurun, , kelembaban dan shu kulit di daerah sekitar ulkus dan gangren, tekstur rambut dan kuku. e. Ekstremitas : • Atas I : simetris, tidak ada lesi, tidak ada nicotine staining P : tidak ada nyeri tekan Bawah I : adanya lesi , adanya ulkus, terdapat pus P : adanya nyeri tekan c) Neurologis : Status mental dan emosi : Terjadi penurunan sensoris, parasthesia, anastesia, letargi, mengantuk, reflek lambat, kacau mental, disorientasi. Pengkajian saraf kranial : Tidak terkaji Pemeriksaan refleks : 17
  • 21.
    i. Penunjang 1) Datalaboratorium yang berhubungan Tanggal : 07-11-2016 Test Hasil Normal ALT : 16,4 (10 – 40) AST : 14,8 (10 – 42) BUN : 22,1 (7 – 18) Creatinin : 1,22 (0,6 – 1,3) Glukosa : 551,9 mg/dL (80 – 120) Ureum : 47,29 (20 – 40) RBC : 3,81106 /µl (3,7 – 6,5) HGB : 10,19/dL (12 – 18) HCT : 31,6% (47 – 75) MCV : 82,9 Fl (80 – 99) MCH : 26,5 Fl (27 – 31) PLT : 386 103 /µl (150 – 450) RDW : 42,2 Fl (35 – 47) PDW : 9,9 Fl (9 – 13) MPV : 8,4 Fl (7,2 – 11,1) Differential MXD : 6,2% (0 – 8) Neut : 87,3% (40 – 74) Lym# : 1,6 10 3 /µl (1 – 3,7) Mxd# : 1,6 10 3 /µl (0 – 1,2) Neut# : 21,910 3 /µl (1,5 – 7) 2) Pemeriksaan radiologi - 3) Hasil konsultasi - 4) Pemeriksaan penunjang diagnostic lain GDS ≥ 200 mg/dl 18
  • 22.
    GPP ≥ 126mg/dl TTGO ≥ 20 mg/dl 1. Diagnosa a. Ketidakefektifan perfusi jaringan b/d perubahan sirkulasi, imobilitas dan penurunan sensabilitas (Neuropati) b. Ketidakseimbangan nutrisi kurang dari kebutuhan tubuh b/d gangguan keseimbangan insulin, makanan dan aktivitas jasmani c. Kelemahan b/d penurunan produksi metabolisme energi d. Kerusakan integritas jaringan b/d perubahan sensasi e. Resiko syok f. Resiko infeksi 19
  • 23.
    3. Intervesi No Dxkeperawatan Tujuan Dan Kriteria Hasil Intervensi Rasional 1. 2. Ketidakefektifan perfusi jaringan perifer Ketidakseimbangan nutrisi kurang dari kebutuhan tubuh Setelah diberikan asuhan keperatan… jam. Diharapkan kerusakan integritas jaringan berkurang dengan kriteria hasil : 1. Tekanan systole dan diastole dalam rentang yang diharapkan 2. Tidak ada ortostatik hipertensi 3. Tidak ada tanda-tanda peningkatan tekanan intracranial (tidak lebih dari 15 mmHg) Setelah dilakukan asuhan keperawatan selama … jam diharapkan kebutuhan nutrisi tubuh pasien tercukupi dengan kriteria hasil : 1. Mencerna jumlah nutrient yang 1. Mengobservasi adanya daerah tertentu yang hanya peka terhadap panas/dingin/tajam/tumpul 2. Monitor adanya trombopleditis 3. Diskusikan mengenai penyebab perubahan sensasi 4. Kolaborasi pemberian analgetik 1. Timbang berat badan setiap hari atau sesuai dengan indikasi 2. Tentukan program diet dan pola makan pasien dan bandingkan dengan makanan yang dapat 1. Untuk mengetahui daerah- daerah peka terhadap panas/dingin/tajam/tumpul 2. Untuk mengetahui adanya suatu infeksi 3. Agar pasien mengenal perubahan sensasi yang dirasakan 4. Untuk mengurangi rasa nyeri 1. Mengkaji pemasukan makanan yang adekuat (termasuk absorpsi dan utilisasinya) 2. Mengidentifikasi 20
  • 24.
    3. Kelemahan tepat 2. Menunjukantingkat energy biasanya Setelah diberikan asuhan keperatan… jam. Diharapkan energy pasien kembali fit dengan kriteria hasil : 1. Pasien mengungkapkan peningkatan energi 2. Pasien mampu melakukan imobilisasi secara mandiri 3. Pasien mampu melakukan dihabiskan pasien 3. Berikan makanan cair mengandung zat nutrient dan elektrolit dengan segera jika pasien sudah dapat mentoleransinya melalaui pemberian cairan melalui oral. Dan selanjutnya terus mengupayakan memberikan makanan yang lebih padat sesuai dengan yang dapat ditoleransi 1. Diskusikan dengan pasien kebutuhan akan aktivitas 2. Berikan aktivitas alternatifdengan periode istirahat yang cukup 3. Tingkatkan partisipasi psien dalam melakukan aktivitas sehari-hari sesuai toleransi kekurangan dan penyimpangan dari kebutuhan terapeutik 3. Pemberian makan melalui oral lebih baik jika pasien sadar dan fungsi ganstroinstestinal baik 1. Pendidikan dapat memberikan motivasi untuk meningkatkan tingkat aktivitas meskipun pasien mungkin sangat lemah 2. Mencegah kelelahan yang berlebihan 3. Meningkatkan 21
  • 25.
    4. 5. Kerusakan Integritas jaringan Resiko Syok aktivitassecara mandiri Setelah diberikan asuhan keperatan… jam. Diharapkan kerusakan integritas jaringan berkurang dengan kriteria hasil : 1. Perfusi jaringan normal 2. Ketebalan dan tekstur jaringan nomal 3. Menunjukan terjadinya proses penyembuhan luka Setelah diberikan asuhan keperatan… 1. Jaga kulit pasien agar tetap bersih dan kering 2. Ubah posisi pasien setiap 2 jam sekali 3. Observasii luka 4. Ajarkan keluarga pasien tentang luka dan perawatan luka 1. Kaji tanda-tanda vital pasien kepercayaan diri/harga diri yang positif sesuai tingkat aktivitas yang dapat ditoleransi 1. Untuk mengurangi resiko luka dan infeksi pada pasien 2. Untuk melatih dan mengurangi resiko luka dekubiktus 3. Untuk mengetahui lokasi, dimensi, kedalaman luka, jaringan nekrotik, tanda- tanda infeksi local 4. Agar keluarga pasien paham dan mengerti cara pengobatan luka pada pasien diabetes mellitus 22
  • 26.
    6. Resiko infeksi jam.Diharapkan tidak ada tanda syok pada pasien dengan kriteria hasil : 1. Nadi dalam batas normal 2. Irama jantung dalam batas yang diharapkan 3. Frekuensi dan irama pernapasan dalam batas yang diharapkan Setelah diberikan asuhan keperatan… jam. Diharapkan luka tidak ada tanda- tanda infeksi dengan kriteria hasil : 1. Mengidentifikasi intervensi untuk mencegah/menurunkan resiko infeksi 2. Mendemonstrasikan tekhnik perubahan gaya hidup untuk mencegah terjadinya infeksi 2. Lakukan auskultasi pada jantung pasien 3. Lakukan auskultasi pada dada (daerah paru-paru) pasien 4. Berikan lingkungan yang nyaman 1. Observasi tanda-tanda infeksi dan peradangan, seperti kemerahan, demam, adanya pus pada luka, sputum purulen, urine warna keruh atau berkabut 2. Tingkatkan upaya pencegahan dengan melakukan cuci tangan yang baik pada semua orang yang berhubungan dengan pasien 1. Untuk mengetahui keadaan umum pasien 2. Untuk mengetahui irama jantung pasien 3. Untuk mengetahui irama dan frekuensi pernapasan pasien 4. Agar pasien merasa lebih nyaman 1. Pasien mungkin masuk dengan infeksi yang biasanya telah mencetuskan keadaan katosidosis atau dapat mengalami infeksi nosocomial 2. Mencegah timbulnya infeksi silang (nosocomial) 23
  • 27.
    termasuk pasiennya sendiri 3.Pertahankan tekhnik aseptic pada prosedur invasive (pemasangan infus, kateter folley), pemberian obat intravena dan lain-lain 3. Kadar glukosa yang tingga dalam darah kan menjadi meia terbaik bagi pertumbuhan kuman 24
  • 28.
    4. Implementasi Implementasi adalahtindakan yang dilakukan sesuai intervensi diatas 5. Evaluasi DX 1 : 1) Tekanan systole dan diastole dalam rentang yang diharapkan 2) Tidak ada ortostatik hipertensi 3) Tidak ada tanda-tanda peningkatan tekanan intracranial (tidak lebih dari 15 mmHg) DX 2 : 1) Mencerna jumlah nutrient yang tepat 2) Menunjukan tingkat energy biasanya DX 3 : 1) Pasien mengungkapkan peningkatan energi 2) Pasien mampu melakukan imobilisasi secara mandiri 3) Pasien mampu melakukan aktivitas secara mandiri DX 4 : 1) Perfusi jaringan normal 2) Ketebalan dan tekstur jaringan nomal 3) Menunjukan terjadinya proses penyembuhan luka DX 5 : 1) Nadi dalam batas normal 2) Irama jantung dalam batas yang diharapkan 3) Frekuensi dan irama pernapasan dalam batas yang diharapkan DX 6 : 1) Klien bebas dari tanda dan gejala resiko infeksi 2) Menunjukan perilaku hidup sehat 25
  • 29.
    BAB III PENUTUP A. Simpulan Diabetesmellitus adalah gangguan metabolisme yang ditandai dengan hiperglikemi yang berhubungan dengan abnormalitas metabolism karbohidrat, lemak, dan protein yang disebabkan oleh penurunan sekresi insulin atau penurunan sensitivitas insulin atau keduanya dan menyebabkan komplikasi kronis mikrovaskular, makrovaskular, dan neuropati. Etiologi : DM tipe I : Diabetes yang tergantung insuin ditandai dengan penghancuran sel-sel beta pancreas yang disebabkan oleh : Faktor genetic, Faktor imunologi (autoimun), Faktor lingkungan DM tipe II : Disebabkan oleh kegagalan relative sel beta dan resistensi insulin. Faktor resiko yang berhubungan dengan proses terjadinya diabetes tipe II : usia, obesitas, riwayat dan keluarga. Adanya kadar glukosa darah yang meningkat secara abnormal merupakan criteria yang melandasi penegakan diagnosis diabetes. B. Saran Penulis menyadari makalah yang dibuat masih banyak kekurangan, maka dari itu saran kami bacalah buku, tidak hanya berasal dari satu sumber saja dan terkait dengan DM. Tujuannya agar lebih mudah dimengert 26
  • 30.
    DAFTAR PUSTAKA . Amin HudaNurarif, H. K. (2015). Aplikasi Asuhan Keperawatan Berdasakan Diagnosa Medis dan Nanda. Yogyakarta: Media Action. Elin, Y. (2009). Asuhan Keperawatan Pada DM, Jakarta Nurarif, A. H. (2015). NANDA NIC-NOC. Jogjakarta: Mediaction. T.H. Herdman, S. K. (2016). Diagnosa Keperawatan. Jakarta: EGC. 27