Applying System Science and System Thinking
Techniques to BIM Management
Dr. Alan Martin Redmond
Prof Mustafa Alshawi
http://dese.org.uk/dese2017-conference/
Dr Alan Martin Redmond; proprietor of Numérique Consulting (Ireland) received his
PhD in 2013 from the School of Real Estate & Construction Economics and Management
at Dublin Institute of Technology. In 2016, he completed his professional credit course at
University of California, Irvine studying system engineering; a combination of product
development and service delivery fundamentals including program and project
management techniques and keen business skills. His professional certifications feature
both finance and engineering principles, such as a chartered member of the Royal
Institution of Chartered Surveyors (MRICS), member of The Canadian Society of Civil
Engineers (MCSCE) and member of Association Française d’Ingénierie System (AFIS –
Recherches et Innovations en IS, France). He received his post-graduate certificate in
Learning and Teaching from Anglia Ruskin University in 2013 and in 2015 he successfully
completed a post-doctoral fellowship at University of Toronto.
Professor Alshawi is the director of the BIM-Award-winning Unisearch Ltd
(UK). He has over thirty years of academic and industrial experience in
introducing new technologies to improve business performance of
organizations. He was the associate dean at the University of Salford, and
before that, he was the director of the Build and Human Environment
Research Institute. He is also the editor-in-chief of the international journal
Construction Innovation and the author of over a hundred and thirty
publications in field such as IT and process improvement, BIM and business
process re-engineering.
REQUIREMENTS
Requirements Engineering
Requirements Elicitation - the process of
discovering the requirements for a system by
communication with customers, system users and
others who have a stake in the system
development (Context diagram).
Requirements analysis involves defining customer
needs and objectives in the context of planned
customer use, environments, and identified
system characteristics to determine requirements
for system functions (QFD, FFBD, N2).
Requirements Specification establishes format
and content requirements for the preparation of
specifications .
Verification Requirements – Methods to be
employed to assess a system with a capability,
performance parameter, or non-functional
requirement (e.g., inspection, analysis,
demonstration, test)
Validation Requirements – Mission-oriented
scenario statements intended to describe how the
system is to perform.
Applying System Science and System Thinking
Techniques to Management
System diagram representing a future resilient city
Xing et al. (2014)
The you tube stream ‘Got a wicked problem? First tell me how
to make toast?
Checking Systems to meet requirements
Learning Autodesk Revit MEP 2015 @ Copyright 2014 Infinite Skills Inc
Space & Equipment Planning System (SEPS)
Permission from Kimon Onuma
02/06/17
Market Prognosis
UK Construction sector contributes Nearly £90bn representing 6.7% of the total economy
In 2013, HM Government – 2025 strategy
for construction
« the radical changes promised by the rise of the digital economy
will have profound implications for UK construction »
Ms. Anna Stewart (Group Chief Executive
laing O’Rourke)
« Innovations like Digital Engineering and Design for
Manufacture and Assembly will be fundamental to delivering a
higher quality, more sustainable built environment for future
generations »
BIM mandate Manchester Town Hall Building – digital engineering process
during preconstruction and production delivery stages: saved 9
months on the original program
Dubai has become the first Emirate in the
Middle East to follow the UKs BIM
mandate – for specified architecture and
MEP
Reduced asset costs and greater operational efficiency;
Greater efficiency and effectiveness of construction supply
chains;
Improved productivity due to easy storage and retrieval of
information
BIS report 2013 UK construction companies tend to be smaller and collaborate
less in comparison to many European countries which make
accessing foreign markets more difficult.
Challenges – CIOB March 2017
SYSTEM PROCESS
Life-cycle stages
LIFE-CYCLE STAGES PURPOSE DECISION GATES
Exploratory Research Identify stakeholders’ needs
Explore ideas and technologies Decision Options
 Proceed with next stage
 Proceed and respond to
action items
 Continue this stage
 Return to preceding
stage
 Put a hold on project
activity
 Terminate project
Concept Refine stakeholders’ needs
Explore feasible concepts
Propose viable solutions
Development Refine system requirements
Create solution description
Build system
Verify and validate system
Production Produce systems
Inspect and verify
Utilization Operate system to satisfy users’
needs
Support Provide sustained system
capability
Retirement Store, archive, or dispose of the
system
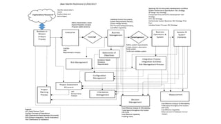
System Process
Integration process
Design definition
process
System analysis process
Implementation
process
Verification process
Transition process
Validation process
Operation process
Maintenance process
Disposal process
System requirements
definition process
Architecture definition
process
Technical Process
Project planning
process
Project assessment and
control process
Decision management
process
Risk management
process
Configuration
management process
Information
management process
Quality assurance
process
Technical
management
process
Measurement process
Acquisition process
Supply process
Agreement
processes
Life cycle model
management process
Infrastructure
management process
Portfolio management
process
Human resource
management process
Quality management
process
Knowledge
management process
Organizational
project-enabling
process
System Life cycle process per ISO/IEC/IEEE 15288 – excerpted from ISO/ICE/IEEE 15288:2015
Stakeholders needs &
requirements definition
process
Business or mission
analysis process
System Sciences and System Thinking
Process Protocol for the Implementation of Integrated Project Delivery in the UAE
Dr Mubarak Saad Al Ahbabi
Problem Solving Matrix
Pattern of behaviour
Dimensions
Subjective Thoughts Solutions
MEP designated problems Introduction of the Plaza
Intentions
Identify SE technique to meet the Client Requirements relating MEP
equipment.
Establish a project planning process that enables the assessment and control of the
project progress.
Expectations Implement a design review system similar to SE decision gates.
The project assessment and control process collects data to evaluate the adequacy of
the project infrastructure, the availability of the necessary resources and compliance
with project measures.
Assumptions
The three aspects of a lifecycle; business aspect (business case), budget
aspect (funding) and the technical aspect (product).
TPM featuring BIM model can track T&E data, makes predictions about whether the
parameter can achieve final technical success within the allocated resources.
Intuitions Design a centralized MEP control system in contrast to a distributed system.
Identify the details of work and the correct set of personnel, skills, and facilities with a
schedule for needed resources from within and outside the organization.
Opinions
The business operation & system aspect require ICD, SRR, SDR, non-
functional requirements and cost effect capability.
Use prototyping to demonstrate assumptions and confirm mutual interpretations.
Conclusions
Implement an IPDT structure based on grouping the main components as
listed systems in MEP BIM model.
The design should be defined in the statement of works, contract, specification and
WBS, performed against the specification and BIM model, and performed by project
managers, contractors and client's consultant.
Judgments Apply V&V to the system development.
To be cost-effective, validation is performed early in the lifecycle to catch
missing/incorrect requirements before they propagate through the design.
Beliefs
Verification methods and requirements consisting of inspection, analysis,
test, demonstration and similarity are defined.
Conduct reviews to validate that the client requirements are correct, unambiguous,
complete, consistent, ranked for importance, verifiable, modifiable, and traceable.
Hopes
Design model in accordance with decision criteria set by higher-level
technical requirements; Life Cycle Costs (LCCs); effectiveness; Reliability,
Availability, and Maintainability (RAM); risk limits; and schedule.
The same as MEP designated problems “Hopes”
Gut Feelings
Appling system entities and integration rules within the MEP BIM model
would reduce the risk of errors. Functional configuration audit and physical
configuration audit is required by all parties i.e. new subcontractors.
The management of drawings, specifications and cost estimates can be greatly
enhanced using relational databases.
CONCLUSION
- The business process of UK firms surely must lean towards BIM and how it can be
adapted to SMART Cities;
- There has to be logical reason for applying SE techniques to managing BIM projects
based on the concept that BIM facilitates manufacturing principles;
- The case study provided recommendations based on system science and thinking to
support future development in this field. There has been significant gains in the
construction industry because of BIM/IPD but further analysis are needed to address
alternative processes for managing these virtual models in practice.
- The designated BIM manager cannot use a virtual model to develop infrastructure
based on 2D managing concepts;
- The use of BIM in the industry has closed the gap analysis between designed
applications used in architectural design and those used in fabrication.
Reference:
• Xing, Y., Lannon, S. and Eames, M. (2014) Exploring the use of systems dynamics I sustainable urban retrofit
planning, Urban Retrofitting For Sustainability, Mapping the Transition to 2050, Ed; Tim Dixon, Malcolm
Eames, Miriam Hunt and Simon Lannon, published by Routledge pp 49-70
• Prof Barry Richmond Systems Dynamic pioneer https://www.youtube.com/watch?v=0JsI9ZYPS54
• Redmond, A. and Alshawi, M. (2017) ‘Transforming Policy Documents into Intelligent 3 Dimensional
Collaboration Tools, Chapter 9 Routledge publication for ‘Advances in Construction ICT and e-business.’
https://www.amazon.co.uk/Advances-Construction-e-Business-Srinath-Perera/dp/1138914584
• Redmond, A., Fies, B. and Zarli, A. (2016), Designing a Research Proposal for Construction Materials Health
Management (CMHM) System, International Journal of Research & Development Organisation,
http://www.ijrdo.org/International-Journal-of-Research-&-Development-
Organisationpdf/Journal%20of%20Health%20Science%20and%20Nursing/Health%20Science%20and%20Nurs
ing-May-3.pdf
• Learning Autodesk Revit MEP 2015 @ Copyright 2014 Infinite Skills Inc
• http://bimedu.weebly.com/HFI-Videos.html
• J. W. Forrester, Industrial Dynamics, The MIT Press, Cambridge, Massachusetts, 1961.
• http://www.discoveryoursolutions.com/index.html
Next Paper:
• Redmond, A. and Zarli, A. (2017) The Concept Selection of Lean Software and System Engineering Tools for
Smart Cities, Engineering, Technology & Innovation Management Beyond 2020: New Challenges, New
Approaches, 23rd ICE/IEEE, ITM Conference, 27-29 June 2017, Madeira Island, Portugal.

'Applying System Science and System Thinking Techniques to BIM Management'

  • 1.
    Applying System Scienceand System Thinking Techniques to BIM Management Dr. Alan Martin Redmond Prof Mustafa Alshawi http://dese.org.uk/dese2017-conference/
  • 2.
    Dr Alan MartinRedmond; proprietor of Numérique Consulting (Ireland) received his PhD in 2013 from the School of Real Estate & Construction Economics and Management at Dublin Institute of Technology. In 2016, he completed his professional credit course at University of California, Irvine studying system engineering; a combination of product development and service delivery fundamentals including program and project management techniques and keen business skills. His professional certifications feature both finance and engineering principles, such as a chartered member of the Royal Institution of Chartered Surveyors (MRICS), member of The Canadian Society of Civil Engineers (MCSCE) and member of Association Française d’Ingénierie System (AFIS – Recherches et Innovations en IS, France). He received his post-graduate certificate in Learning and Teaching from Anglia Ruskin University in 2013 and in 2015 he successfully completed a post-doctoral fellowship at University of Toronto.
  • 3.
    Professor Alshawi isthe director of the BIM-Award-winning Unisearch Ltd (UK). He has over thirty years of academic and industrial experience in introducing new technologies to improve business performance of organizations. He was the associate dean at the University of Salford, and before that, he was the director of the Build and Human Environment Research Institute. He is also the editor-in-chief of the international journal Construction Innovation and the author of over a hundred and thirty publications in field such as IT and process improvement, BIM and business process re-engineering.
  • 4.
  • 5.
    Requirements Engineering Requirements Elicitation- the process of discovering the requirements for a system by communication with customers, system users and others who have a stake in the system development (Context diagram). Requirements analysis involves defining customer needs and objectives in the context of planned customer use, environments, and identified system characteristics to determine requirements for system functions (QFD, FFBD, N2). Requirements Specification establishes format and content requirements for the preparation of specifications . Verification Requirements – Methods to be employed to assess a system with a capability, performance parameter, or non-functional requirement (e.g., inspection, analysis, demonstration, test) Validation Requirements – Mission-oriented scenario statements intended to describe how the system is to perform.
  • 6.
    Applying System Scienceand System Thinking Techniques to Management System diagram representing a future resilient city Xing et al. (2014) The you tube stream ‘Got a wicked problem? First tell me how to make toast?
  • 7.
    Checking Systems tomeet requirements Learning Autodesk Revit MEP 2015 @ Copyright 2014 Infinite Skills Inc
  • 9.
    Space & EquipmentPlanning System (SEPS) Permission from Kimon Onuma 02/06/17
  • 11.
    Market Prognosis UK Constructionsector contributes Nearly £90bn representing 6.7% of the total economy In 2013, HM Government – 2025 strategy for construction « the radical changes promised by the rise of the digital economy will have profound implications for UK construction » Ms. Anna Stewart (Group Chief Executive laing O’Rourke) « Innovations like Digital Engineering and Design for Manufacture and Assembly will be fundamental to delivering a higher quality, more sustainable built environment for future generations » BIM mandate Manchester Town Hall Building – digital engineering process during preconstruction and production delivery stages: saved 9 months on the original program Dubai has become the first Emirate in the Middle East to follow the UKs BIM mandate – for specified architecture and MEP Reduced asset costs and greater operational efficiency; Greater efficiency and effectiveness of construction supply chains; Improved productivity due to easy storage and retrieval of information BIS report 2013 UK construction companies tend to be smaller and collaborate less in comparison to many European countries which make accessing foreign markets more difficult.
  • 12.
  • 13.
  • 14.
    Life-cycle stages LIFE-CYCLE STAGESPURPOSE DECISION GATES Exploratory Research Identify stakeholders’ needs Explore ideas and technologies Decision Options  Proceed with next stage  Proceed and respond to action items  Continue this stage  Return to preceding stage  Put a hold on project activity  Terminate project Concept Refine stakeholders’ needs Explore feasible concepts Propose viable solutions Development Refine system requirements Create solution description Build system Verify and validate system Production Produce systems Inspect and verify Utilization Operate system to satisfy users’ needs Support Provide sustained system capability Retirement Store, archive, or dispose of the system
  • 15.
    System Process Integration process Designdefinition process System analysis process Implementation process Verification process Transition process Validation process Operation process Maintenance process Disposal process System requirements definition process Architecture definition process Technical Process Project planning process Project assessment and control process Decision management process Risk management process Configuration management process Information management process Quality assurance process Technical management process Measurement process Acquisition process Supply process Agreement processes Life cycle model management process Infrastructure management process Portfolio management process Human resource management process Quality management process Knowledge management process Organizational project-enabling process System Life cycle process per ISO/IEC/IEEE 15288 – excerpted from ISO/ICE/IEEE 15288:2015 Stakeholders needs & requirements definition process Business or mission analysis process
  • 17.
    System Sciences andSystem Thinking
  • 19.
    Process Protocol forthe Implementation of Integrated Project Delivery in the UAE Dr Mubarak Saad Al Ahbabi
  • 20.
  • 21.
  • 22.
    Dimensions Subjective Thoughts Solutions MEPdesignated problems Introduction of the Plaza Intentions Identify SE technique to meet the Client Requirements relating MEP equipment. Establish a project planning process that enables the assessment and control of the project progress. Expectations Implement a design review system similar to SE decision gates. The project assessment and control process collects data to evaluate the adequacy of the project infrastructure, the availability of the necessary resources and compliance with project measures. Assumptions The three aspects of a lifecycle; business aspect (business case), budget aspect (funding) and the technical aspect (product). TPM featuring BIM model can track T&E data, makes predictions about whether the parameter can achieve final technical success within the allocated resources. Intuitions Design a centralized MEP control system in contrast to a distributed system. Identify the details of work and the correct set of personnel, skills, and facilities with a schedule for needed resources from within and outside the organization. Opinions The business operation & system aspect require ICD, SRR, SDR, non- functional requirements and cost effect capability. Use prototyping to demonstrate assumptions and confirm mutual interpretations. Conclusions Implement an IPDT structure based on grouping the main components as listed systems in MEP BIM model. The design should be defined in the statement of works, contract, specification and WBS, performed against the specification and BIM model, and performed by project managers, contractors and client's consultant. Judgments Apply V&V to the system development. To be cost-effective, validation is performed early in the lifecycle to catch missing/incorrect requirements before they propagate through the design. Beliefs Verification methods and requirements consisting of inspection, analysis, test, demonstration and similarity are defined. Conduct reviews to validate that the client requirements are correct, unambiguous, complete, consistent, ranked for importance, verifiable, modifiable, and traceable. Hopes Design model in accordance with decision criteria set by higher-level technical requirements; Life Cycle Costs (LCCs); effectiveness; Reliability, Availability, and Maintainability (RAM); risk limits; and schedule. The same as MEP designated problems “Hopes” Gut Feelings Appling system entities and integration rules within the MEP BIM model would reduce the risk of errors. Functional configuration audit and physical configuration audit is required by all parties i.e. new subcontractors. The management of drawings, specifications and cost estimates can be greatly enhanced using relational databases.
  • 23.
    CONCLUSION - The businessprocess of UK firms surely must lean towards BIM and how it can be adapted to SMART Cities; - There has to be logical reason for applying SE techniques to managing BIM projects based on the concept that BIM facilitates manufacturing principles; - The case study provided recommendations based on system science and thinking to support future development in this field. There has been significant gains in the construction industry because of BIM/IPD but further analysis are needed to address alternative processes for managing these virtual models in practice. - The designated BIM manager cannot use a virtual model to develop infrastructure based on 2D managing concepts; - The use of BIM in the industry has closed the gap analysis between designed applications used in architectural design and those used in fabrication.
  • 25.
    Reference: • Xing, Y.,Lannon, S. and Eames, M. (2014) Exploring the use of systems dynamics I sustainable urban retrofit planning, Urban Retrofitting For Sustainability, Mapping the Transition to 2050, Ed; Tim Dixon, Malcolm Eames, Miriam Hunt and Simon Lannon, published by Routledge pp 49-70 • Prof Barry Richmond Systems Dynamic pioneer https://www.youtube.com/watch?v=0JsI9ZYPS54 • Redmond, A. and Alshawi, M. (2017) ‘Transforming Policy Documents into Intelligent 3 Dimensional Collaboration Tools, Chapter 9 Routledge publication for ‘Advances in Construction ICT and e-business.’ https://www.amazon.co.uk/Advances-Construction-e-Business-Srinath-Perera/dp/1138914584 • Redmond, A., Fies, B. and Zarli, A. (2016), Designing a Research Proposal for Construction Materials Health Management (CMHM) System, International Journal of Research & Development Organisation, http://www.ijrdo.org/International-Journal-of-Research-&-Development- Organisationpdf/Journal%20of%20Health%20Science%20and%20Nursing/Health%20Science%20and%20Nurs ing-May-3.pdf • Learning Autodesk Revit MEP 2015 @ Copyright 2014 Infinite Skills Inc • http://bimedu.weebly.com/HFI-Videos.html • J. W. Forrester, Industrial Dynamics, The MIT Press, Cambridge, Massachusetts, 1961. • http://www.discoveryoursolutions.com/index.html Next Paper: • Redmond, A. and Zarli, A. (2017) The Concept Selection of Lean Software and System Engineering Tools for Smart Cities, Engineering, Technology & Innovation Management Beyond 2020: New Challenges, New Approaches, 23rd ICE/IEEE, ITM Conference, 27-29 June 2017, Madeira Island, Portugal.

Editor's Notes

  • #2 Requirements Incremental and iteration development IV&V DATE (Demonstration – Analysis – Testing – Examination) And how each of these elements can enhance the construction industry via advancing BIM
  • #5 Over budget, over schedule, reduced scope, poor quality, unhappy customers and cancelled projects = bad requirements Bad Requirements are recognized as the number one cause of failed projects! The solution – introduce a Business Analysis because it initiates the life cycle of the system of interest; By defining the problem domain that is bound to the solution domain while developing the business requirements and validation criteria
  • #6 DOD System engineering fundamentals Requirements analysis = functional analysis = Synthesis Next slide: Construction engineering and City planning
  • #7  Identifies 3 key components of system thinking: Drawings help us understand the situation on systems with needs and their relationships; Moveable cards create better system models because we iterate more frequently Groups note create comprehensive models because we synthesis causal points of view and group models perform better than individual models Cardiff City University & Cardiff City Council SdSAP
  • #8 Ventilation system the flow coefficient Cv is the volume (in US gallons) of water at 60° F that will flow per minute through a valve with a pressure drop of 1 psi across the valve
  • #9 GSA – General Service Administration The BIM Project Execution Planning Guide and Templates - Version 2.0 TRNSYS - Transient System Simulation Tool
  • #10 NHS Lord Cater of Coles
  • #14 However; Wasson 2012 suggested the creation of a new SE decision making paradigms: Correct engineering decision making quantum leaps from abstract requirements to physical solutions; Employ a proven, problem-solving/solution development methodology as the model’s infrastructure; Provide flexibility, adaptability, and scalability for application to projects that range from small to large; Be independent of but applicable to any engineering discipline or business domain; Be teachable and easily understood by a diverse audience – e.g. engineering students to professionals
  • #16 SE considers both the business and the technical needs of all customers with the goal of providing a quality product that meets the user needs;
  • #18 The methodology is based on Systems Sciences – where research of all systems (e.g. in nature, society, and engineering) are ensemble together based on the goal of identifying, exploring and understanding patterns of complexity through developing interdisciplinary foundations
  • #20 We use the term system to mean an interdependent group of items forming a unified pattern. Since our interest here is in business process, we will focus on systems of people and technology intended to design, market, produce, and distribute product and services.
  • #22 Thus, once you have identified a pattern of behaviour that is a problem, you can look for the system structure that is known to cause that pattern – by finding and modifying this system structure, you have the possibility of permanently eliminating the problem pattern of behaviour.
  • #23 IPDT (Integrated Product Development Team) Specialty engineering (subcontractors) Trades studies SEIT and PDT A multidisciplinary group of people who are collectively responsible for delivering a defined product or process
  • #24 Transfer business needs into requirements. The business process focuses on systems of people and technology intended to design, market, produce, and distribute product and services.