An introduction to RFID
   (for computer science engineers)




 Miguel.Pardal@IST .utl.pt

            June 21st 2010
Outline
  • RFID Technology
  • Business Applications
    – Software and standards
  • Challenges

  • @IST
Outline
  • RFID Technology
  • Business Applications
    – Software and standards
  • Challenges

  • @IST
RFID tags
RFID antennas and readers
RFID in action




                 [Roussos06]
Radio
• ISM radio bands
  – Frequencies differ in world regions
     • Europe, Americas, and Asia


• LF/HF RFID or UHF RFID?
  – Operating principles are different
  – Near-field far-field boundary
     • Lambda / 2 PI
Near-field RFID
• LF (Low Frequency): [30 .. 300] kHz
• HF (High Frequency): [3 ..30] MHz

• Inductive coupling
• Load modulation
Shower Analogy
Far-field RFID
• UHF(Ultra-High Frequency): [300..3 000] MHz
• MW (Microwaves): [2,5 .. 5,8] GHz

• Wave coupling
• Backscatter
Lighthouse Analogy
Tag components




        Credits: Rafsec OY, [Sarma01]
Manufacturing trade-off

• Cost

• Range                Pick 2

• Functionality
Tag categories
• Passive or battery-less
   – Use only power provided by the RFID reader’s signal
   – Smaller, more flexible
   – $ 0.20

• Semi-passive or battery-assisted
   – Use a battery to boost response signal
   – $5

• Active or battery-powered
   – Have additional processing capabilities and autonomy because they
      have more power e.g. sensors
   – Longer range
   – $ 30
Outline
  • RFID Technology
  • Business Applications
    – Software and standards
  • Challenges

  • @IST
Business applications
• Track & Trace
   – Monitor physical goods and keep history

• Industries:
   –   Warehousing
   –   Maintenance
   –   Pharmaceuticals
   –   Medical Devices
   –   Agriculture
   –   Food
   –   Retailing
   –   Defense

                                               Credits: Sybase.pt
Video
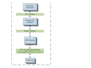
Software Layers
Architecture Framework
Outline
  • RFID Technology
  • Business Applications
    – Software and standards
  • Challenges

  • @IST
RFID middleware is easy…
• All readers
• Read all tags
• At all times




                           Credits: Carlos Perdigão, IST
NOT
         RFID middleware is easy…
   • All readers
cannot
   • Read all tags
   • At all times




                                Credits: Carlos Perdigão, IST
Simulation




             Credits: Carlos Perdigão,
                                   IST
Experimental setup




                     Credits: Nuno Correia,
                      IST & Link Consulting
Field trials




               Credits: Schuitema supermarkets,
                                    RFID Journal
Cloud deployment




+    Reliable network
NOT
            RFID security is easy…
   • All readers
should not
   • Read all tags
   • At all times




                                 Credits: Metro Group, RFID Journal
Threats




          [Garfinkel05]
Security
• Privacy
   – Misbehaving readers, well-behaving tags

• Authentication
   – Well-behaving readers, misbehaving tags

• Infrastructure security
   – Network
   – Servers
      • ONS, EPCIS
Conclusions
• RFID is a set of technologies
   – No “one-size-fit-all” tag and reader
• All readers cannot and read all tags at all times
   – RFID middleware challenges
• All readers should not read all tags at all times
   – RFID security challenges


• RFID allows things and places in the physical world to
  automatically generate data
   – An Internet of Things
Outline
  • RFID Technology
  • Business Applications
    – Software and standards
  • Challenges

  • @IST
Completed
• Nuno Rodrigues
  – RFID Logistics integration with Navision ERP



• Guilherme Pereira
  – Open-source RFID track and trace
Completed

• Ricardo Carapeto
  – Segurança de bagagens inteligentes


• Pedro Ferreira
  – Interface EPCIS para BizTalk


• Carlos Perdigão
  – Rede federada de rastreio de bens
Ongoing

• Miguel Pardal
  – Scalable and secure Discovery services
Ongoing
• Nuno Correia
  – RFID Toys - Sistema de controlo de armazém robótico
  – Fosstrak/Java, Arduino
Proposals
• C-Apps: RFID Capture Applications framework
   – Componentes (ex. OSGi)
   – Conveyors, gates, portals, …
   – C-App “store”


• Cloud of Things – Virtualization of RFID software
   – Fosstrak / Java / Cloud provider
   – Virtual machine provisioning



                              Credits: trendsupdates.com
Miguel.Pardal@IST .utl.pt
Extras
Other RF technologies




How stuff works                           PWKits
Range




        Credits: C. Floerkemeier, MIT
Supply Chains
Automatic data capture
Legal ownership ≠ Physical possesion
Why?




       Credits: Christian Floerkemeier, MIT
Subscribe, Configure, Notify, Publish




                                   [Floerkemeier07a]
Internet of Things @ IST

An introduction to RFID

  • 1.
    An introduction toRFID (for computer science engineers) Miguel.Pardal@IST .utl.pt June 21st 2010
  • 2.
    Outline •RFID Technology • Business Applications – Software and standards • Challenges • @IST
  • 3.
    Outline •RFID Technology • Business Applications – Software and standards • Challenges • @IST
  • 4.
  • 5.
  • 6.
    RFID in action [Roussos06]
  • 7.
    Radio • ISM radiobands – Frequencies differ in world regions • Europe, Americas, and Asia • LF/HF RFID or UHF RFID? – Operating principles are different – Near-field far-field boundary • Lambda / 2 PI
  • 8.
    Near-field RFID • LF(Low Frequency): [30 .. 300] kHz • HF (High Frequency): [3 ..30] MHz • Inductive coupling • Load modulation
  • 9.
  • 10.
    Far-field RFID • UHF(Ultra-HighFrequency): [300..3 000] MHz • MW (Microwaves): [2,5 .. 5,8] GHz • Wave coupling • Backscatter
  • 11.
  • 12.
    Tag components Credits: Rafsec OY, [Sarma01]
  • 13.
    Manufacturing trade-off • Cost •Range Pick 2 • Functionality
  • 14.
    Tag categories • Passiveor battery-less – Use only power provided by the RFID reader’s signal – Smaller, more flexible – $ 0.20 • Semi-passive or battery-assisted – Use a battery to boost response signal – $5 • Active or battery-powered – Have additional processing capabilities and autonomy because they have more power e.g. sensors – Longer range – $ 30
  • 15.
    Outline •RFID Technology • Business Applications – Software and standards • Challenges • @IST
  • 16.
    Business applications • Track& Trace – Monitor physical goods and keep history • Industries: – Warehousing – Maintenance – Pharmaceuticals – Medical Devices – Agriculture – Food – Retailing – Defense Credits: Sybase.pt
  • 17.
  • 18.
  • 19.
  • 22.
    Outline •RFID Technology • Business Applications – Software and standards • Challenges • @IST
  • 23.
    RFID middleware iseasy… • All readers • Read all tags • At all times Credits: Carlos Perdigão, IST
  • 24.
    NOT RFID middleware is easy… • All readers cannot • Read all tags • At all times Credits: Carlos Perdigão, IST
  • 25.
    Simulation Credits: Carlos Perdigão, IST
  • 26.
    Experimental setup Credits: Nuno Correia, IST & Link Consulting
  • 27.
    Field trials Credits: Schuitema supermarkets, RFID Journal
  • 28.
    Cloud deployment + Reliable network
  • 29.
    NOT RFID security is easy… • All readers should not • Read all tags • At all times Credits: Metro Group, RFID Journal
  • 30.
    Threats [Garfinkel05]
  • 31.
    Security • Privacy – Misbehaving readers, well-behaving tags • Authentication – Well-behaving readers, misbehaving tags • Infrastructure security – Network – Servers • ONS, EPCIS
  • 32.
    Conclusions • RFID isa set of technologies – No “one-size-fit-all” tag and reader • All readers cannot and read all tags at all times – RFID middleware challenges • All readers should not read all tags at all times – RFID security challenges • RFID allows things and places in the physical world to automatically generate data – An Internet of Things
  • 33.
    Outline •RFID Technology • Business Applications – Software and standards • Challenges • @IST
  • 34.
    Completed • Nuno Rodrigues – RFID Logistics integration with Navision ERP • Guilherme Pereira – Open-source RFID track and trace
  • 35.
    Completed • Ricardo Carapeto – Segurança de bagagens inteligentes • Pedro Ferreira – Interface EPCIS para BizTalk • Carlos Perdigão – Rede federada de rastreio de bens
  • 36.
    Ongoing • Miguel Pardal – Scalable and secure Discovery services
  • 37.
    Ongoing • Nuno Correia – RFID Toys - Sistema de controlo de armazém robótico – Fosstrak/Java, Arduino
  • 38.
    Proposals • C-Apps: RFIDCapture Applications framework – Componentes (ex. OSGi) – Conveyors, gates, portals, … – C-App “store” • Cloud of Things – Virtualization of RFID software – Fosstrak / Java / Cloud provider – Virtual machine provisioning Credits: trendsupdates.com
  • 39.
  • 41.
  • 42.
    Other RF technologies Howstuff works PWKits
  • 44.
    Range Credits: C. Floerkemeier, MIT
  • 45.
  • 46.
  • 47.
    Legal ownership ≠Physical possesion
  • 48.
    Why? Credits: Christian Floerkemeier, MIT
  • 49.
    Subscribe, Configure, Notify,Publish [Floerkemeier07a]
  • 50.