1
2
 Introduction
 Aims and Objective
 RelatedWork
 Problem statement
 Proposed work
 Proposed algorithm
 Conclusion
 Recommendations
 References
3
The cloud computing is a distributed internet based paradigm,
designed for remote sharing and usage of different resources and
services with high reliability over the large networks
Load balancing in cloud is to balancing load among resource
to obtain resource utilization, maximum throughput;
minimum response time and overhead should be avoided
Dynamic load balancing algorithms distribute the work
among processors during the execution of the algorithm
4
Literature review of different mechanisms and algorithms
proposed for load balancing in cloud computing.
To study the advantages and flaws of various load
balancing algorithms to identify the problem in load
balancing in cloud computing.
To propose more efficient algorithm for load
balancing to maximize performance, reliability,
scalability and stability in cloud computing.
5
6
• monitor resource utility over resource pool
• distribute available resources among severalVMs
• chance of performance degradation due to a large number of
resources employed in frequent dynamic migration
VMware Distributed
Resource Scheduler
• based on cloud portioning.
• categories idle, normal and overloaded on the basis of load degree
• method of selecting range for load degree has been left
unaddressed.
Game theory based
model
• the least loaded virtual machine for load transfer are selected
• the high migration cost is optimized.
• chance of inefficient service scheduling due to large no. ofVMs and
frequent service requests in the data centre
A genetic algorithm
based scheduling
mechanism
7
• Using principle of Ant Colony Optimization.
• disperse a group of tasks evenly on idle nodes using artificial ants.
• convergence speed can be further improved in this system.
An inverse artificial
ants system
• finds theCPU utilization, required and available memory for eachVM.
• compares the available resources with required resources, if required resources
are available then proceed further otherwise discard the request
• this mechanism lacks in scalability.
Two phase based load
balancing mechanism
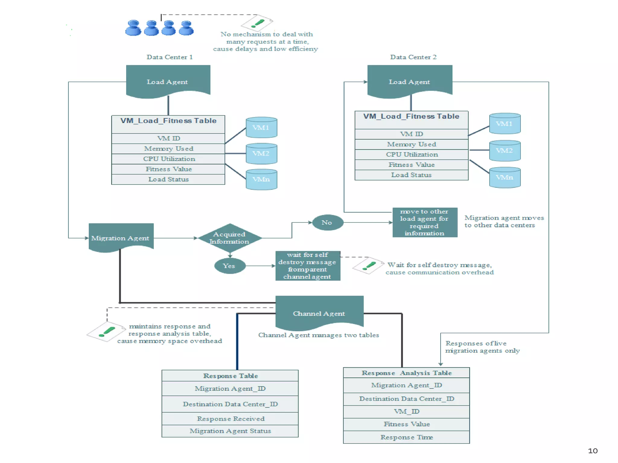
• more efficient as compared to other algorithms.
• Load agent, channel agent and migration agent.
• can be improved by reducing communication overhead between migration
agent and channel agent.
An autonomousAgent
Based Load Balancing
Algorithm (A2LB)
8
• It may cause delays, compromised efficiency and less portability.
• There must be some comparison method to allocate resources on
priority basis.
no specific mechanism
to deal with many job
requests at a time
• Self destroy messages might cause extra communication increasing
overhead.
• Simplicity, reliability and efficiency of the algorithm are affected if
communication overhead is not resolved.
migration agent
communicates with
channel agent for self-
destroy message
• Maintenance of tables causes memory space overhead and affects
the performance of the algorithm by reducing the available
memory.
Channel Agent has to
maintain ResponseTables
for load balancing
9
10
Efficient Decentralized Load Balancing
Algorithm in cloud computing
based on the
dynamic
cloud
computing
environment
Request
sequencing
phase
Load
transferring
phase
11
Request
sequencing phase
User is the task request from the
clients to the cloud
Sequencer will sequence the task
requests from client so that task
waits in the queue for minimum
time period
Load
transferring phase
Load agent is responsible to
transfer the user request to theVM
in the cloud pool
Load Balancer will calculate the
used memory, CPU utilization and
response time of eachVM and
compare it with threshold value.
12
13
14
15
16
This work contributes in
two ways; first by providing
a sequencer ,incoming user
requests can be entertained
in more appropriate way.
second load balancer
calculate load status of all
VMs to transfer requested
task to normalVM more
efficiently.
Desired results can be
obtained
by implementing this
mechanism.
17
There is need to implement this work to get desired results
and to resolve more problems regarding load balancing.
Virtualization is the key concept of cloud computing, ifVMs are
located far from one another, there must be some mechanism
to minimize their service time.
More improved algorithms can be designed to provide more
reliability and scalability in load balancing in cloud computing.
18
 A. Singh, D. Juneja and M. Malhotra (2015) ‘Autonomous Agent Based Load Balancing Algorithm in Cloud
Computing’, in proc. International Conference on Advanced ComputingTechnologies and Applications (ICACTA)
Procedia Computer Science, 45,pp. 832-841.
 Liu, X. Jin andY.Wang (2005) ‘Agent-Based Load Balancing on homogeneous Minigrids: Macroscopic Modeling
and Characterization’, IEEETransactions on Parallel and Distributed Systems,Volume 1 6, NO.6.
 M. Randles, D. Lamb, and A.Taleb-Bendia (2010) ‘A comparative study into distributed load balancing algorithms
for cloud computing’, in Proc. IEEE 24th International Conference onAdvanced Information Networking and
Applications, Perth, Australia. pp. 551-556.
 S.C.Wang, K.Q.Yan, W.P.Liao and S.S.Wang (2010) ‘Towards a Load Balancing in a three-Level Cloud Computing
Network’, In Proc. ICCSIT, pp.108-113.
 S. Osman, D. Subhraveti, G. Su and J. Nieh (2002) ‘The design and implementation of ZAP: a system for
migrating computing environments’, ACM SIGOPS Oper. Syst. Rev. 36(SI), 361–376.
 Y.Xu, L.Wu, L. Guo, Z.Chen, L.Yang and Z.Shi (2011) ‘An Intelligent Load Balancing AlgorithmsTowards Efficient
Cloud Computing’, In Proc. AAAIWorkshop, pp. 27-32.
19

An Efficient Decentralized Load Balancing Algorithm in Cloud Computing

  • 1.
  • 2.
  • 3.
     Introduction  Aimsand Objective  RelatedWork  Problem statement  Proposed work  Proposed algorithm  Conclusion  Recommendations  References 3
  • 4.
    The cloud computingis a distributed internet based paradigm, designed for remote sharing and usage of different resources and services with high reliability over the large networks Load balancing in cloud is to balancing load among resource to obtain resource utilization, maximum throughput; minimum response time and overhead should be avoided Dynamic load balancing algorithms distribute the work among processors during the execution of the algorithm 4
  • 5.
    Literature review ofdifferent mechanisms and algorithms proposed for load balancing in cloud computing. To study the advantages and flaws of various load balancing algorithms to identify the problem in load balancing in cloud computing. To propose more efficient algorithm for load balancing to maximize performance, reliability, scalability and stability in cloud computing. 5
  • 6.
    6 • monitor resourceutility over resource pool • distribute available resources among severalVMs • chance of performance degradation due to a large number of resources employed in frequent dynamic migration VMware Distributed Resource Scheduler • based on cloud portioning. • categories idle, normal and overloaded on the basis of load degree • method of selecting range for load degree has been left unaddressed. Game theory based model • the least loaded virtual machine for load transfer are selected • the high migration cost is optimized. • chance of inefficient service scheduling due to large no. ofVMs and frequent service requests in the data centre A genetic algorithm based scheduling mechanism
  • 7.
    7 • Using principleof Ant Colony Optimization. • disperse a group of tasks evenly on idle nodes using artificial ants. • convergence speed can be further improved in this system. An inverse artificial ants system • finds theCPU utilization, required and available memory for eachVM. • compares the available resources with required resources, if required resources are available then proceed further otherwise discard the request • this mechanism lacks in scalability. Two phase based load balancing mechanism • more efficient as compared to other algorithms. • Load agent, channel agent and migration agent. • can be improved by reducing communication overhead between migration agent and channel agent. An autonomousAgent Based Load Balancing Algorithm (A2LB)
  • 8.
    8 • It maycause delays, compromised efficiency and less portability. • There must be some comparison method to allocate resources on priority basis. no specific mechanism to deal with many job requests at a time • Self destroy messages might cause extra communication increasing overhead. • Simplicity, reliability and efficiency of the algorithm are affected if communication overhead is not resolved. migration agent communicates with channel agent for self- destroy message • Maintenance of tables causes memory space overhead and affects the performance of the algorithm by reducing the available memory. Channel Agent has to maintain ResponseTables for load balancing
  • 9.
  • 10.
  • 11.
    Efficient Decentralized LoadBalancing Algorithm in cloud computing based on the dynamic cloud computing environment Request sequencing phase Load transferring phase 11
  • 12.
    Request sequencing phase User isthe task request from the clients to the cloud Sequencer will sequence the task requests from client so that task waits in the queue for minimum time period Load transferring phase Load agent is responsible to transfer the user request to theVM in the cloud pool Load Balancer will calculate the used memory, CPU utilization and response time of eachVM and compare it with threshold value. 12
  • 13.
  • 14.
  • 15.
  • 16.
  • 17.
    This work contributesin two ways; first by providing a sequencer ,incoming user requests can be entertained in more appropriate way. second load balancer calculate load status of all VMs to transfer requested task to normalVM more efficiently. Desired results can be obtained by implementing this mechanism. 17
  • 18.
    There is needto implement this work to get desired results and to resolve more problems regarding load balancing. Virtualization is the key concept of cloud computing, ifVMs are located far from one another, there must be some mechanism to minimize their service time. More improved algorithms can be designed to provide more reliability and scalability in load balancing in cloud computing. 18
  • 19.
     A. Singh,D. Juneja and M. Malhotra (2015) ‘Autonomous Agent Based Load Balancing Algorithm in Cloud Computing’, in proc. International Conference on Advanced ComputingTechnologies and Applications (ICACTA) Procedia Computer Science, 45,pp. 832-841.  Liu, X. Jin andY.Wang (2005) ‘Agent-Based Load Balancing on homogeneous Minigrids: Macroscopic Modeling and Characterization’, IEEETransactions on Parallel and Distributed Systems,Volume 1 6, NO.6.  M. Randles, D. Lamb, and A.Taleb-Bendia (2010) ‘A comparative study into distributed load balancing algorithms for cloud computing’, in Proc. IEEE 24th International Conference onAdvanced Information Networking and Applications, Perth, Australia. pp. 551-556.  S.C.Wang, K.Q.Yan, W.P.Liao and S.S.Wang (2010) ‘Towards a Load Balancing in a three-Level Cloud Computing Network’, In Proc. ICCSIT, pp.108-113.  S. Osman, D. Subhraveti, G. Su and J. Nieh (2002) ‘The design and implementation of ZAP: a system for migrating computing environments’, ACM SIGOPS Oper. Syst. Rev. 36(SI), 361–376.  Y.Xu, L.Wu, L. Guo, Z.Chen, L.Yang and Z.Shi (2011) ‘An Intelligent Load Balancing AlgorithmsTowards Efficient Cloud Computing’, In Proc. AAAIWorkshop, pp. 27-32. 19