“The backward sections of society in India have been exploited and ill-treated for
many years. Therefore, there is a need to make up for it (the ill-treatment)”

– Dr. Verghese Kurien, Chairman, GCMMF

Company Background:

Amul (Anand Milk Union Limited), formed in 1946, is a dairy co-
operative in Western India. It is managed by Gujarat Co-operative
Milk Marketing Federation Ltd. (GCMMF). It is a sterling example
of a co-operative organization's success and has been primarily
responsible for India to become world’s largest milk producer. It
has established itself as a uniquely appropriate model for rural                     development
and spurred the White Revolution of India.

The company is owned by 3.1 million proud Indian farmers and caters to almost 2.1 billion
consumers. Few companies have gone the distance in connecting the farmer with the consumer
in a seamless chain as Amul did. Their basic philosophy has been ensuring maximum returns to
the milk producer and makes “Value for money” milk products for its consumers.

Vision: Liberate the farmers from economic oppression and lead them to prosperity.

To implement this vision, a hierarchal network of co-operatives was developed which forms the
backbone of the strong Amul’s Supply chain and stretches from small farmers to most
fragmented markets. Amul developed distinct capabilities that would deliver competitive
advantage to its operations and leveraging on scarce resources.

But the fact is that GCMMF is directly responsible only for a small part of the
supply chain and a number of third party players are involved, such as milk
collection, distribution of dairy products, logistics etc. Managing this supply
chain is critical for Amul’s competitive position considering the low margin
business.

Product Portfolio:

Amul has got a diverse portfolio and thus follows umbrella branding strategy through this vast
network. The range of products is similar in production by the various unions it handles. Thus
with umbrella branding, Amul avoided inter-union conflicts and increased co-operation in
developing products.




Prepared by: Learning Team 2B | Akash Tyagi| Akshay Kalley | Anya Felix | Pooja Sharma | Vinay Potti
Following are the varieties of products:

   1) Fresh Milk
      This is the most basic product by Amul. There are around 9 further sub-products
      available in various flavors.
   2) Milk Products
      This segment is the largest and most selling product for Amul. The company has added
      further variety by providing them in various flavors and packaging.
   3) Powder Milk
      This includes varieties like Tea/Coffee whitener and milk for infants. There are around 5
      sub-brands including Amul Spray, Amul Full Cream Milk and Amulya.
   4) Cheese
      It has various sub-products and caters mostly to Tier-I cities.
   5) Bread Spreads
      Amul butter is the most famous sub-brand in this
      category and has almost 85% market share.




Below listed is the complete portfolio across various categories along with year of inception.




SWOT Analysis:

Strength:



Prepared by: Learning Team 2B | Akash Tyagi| Akshay Kalley | Anya Felix | Pooja Sharma | Vinay Potti
   Reputation of being the largest food brand in India
       Provides high quality varied product range at low/affordable price
       Grading and packaging of all its products meets international standards
       Robust distribution network: Amul products are available in over 500,000 retail outlets
        across India through its network of over 3,500 distributors
       It holds high confidence and loyalty in the minds of the customers since it manufactures
        only milk and milk products which is purely vegetarian
       Owing to heavy brand recall from milk and butter products, it can easily promote selling
        of chocolates without fearing of losses and decreasing revenue

Weakness:
   Potential high risk due to complex supply chain and weak infrastructure
   Unorganized third party sector which can make the whole supply chain vulnerable
   Capital investment is comparatively low
   Demand supply mismatch as there is no control on the milk yield

Opportunities:

   Rural segment, which covers a large area of its loyal and prospective customers.
   Expand in other portfolios such as ice cream, processed foods, chocolates etc.
   Can promote tie-ups with various food chains


Threats:

        Brand loyalty may take a hit in the ice cream and chocolates business, due to changing
 tastes and preferences
        Threat of competitors who hold majority shares in market in other products
        Potential threats from the unorganized sector for the milk vendors
        Growing prices of milk and milk products




Prepared by: Learning Team 2B | Akash Tyagi| Akshay Kalley | Anya Felix | Pooja Sharma | Vinay Potti
The existing supply chain of AMUL
The distribution network
Amul products are available in over 500,000 retail outlets across India through its network of
3,500 distributors. There are 47 depots with dry and cold warehouses to buffer inventory of the
entire range of products.

GCMMF transacts on an advance demand draft basis from its wholesale dealers instead of the
cheque system adopted by other FMCG companies. This practice is consistent with GCMMF’s
philosophy of maintaining cash transactions throughout the supply chain and it also minimizes
dumping. Wholesale dealers carry inventory that is just adequate to take care of the transit
time from the branch warehouse to their premises. This just in time inventory strategy
improves dealer’s ROI. All the branches of GCMMF are engaged in route scheduling and have
dedicated vehicle operations.
Largest Cold Chain:
AMUL has the largest cold chain network in India (18000 refrigerators) as compared to any
other company. The chemical components of milk are water, SNF and solids. It is a perishable
product so it has to be consumed within 24 hours. In order to avoid wastage AMUL converts the
milk into SNF (Solids not fats) and milk solids by evaporating the water, which comprises of 60-
70% of the milk contents.
Customers:
India is still in the evolutionary stage with tremendous potential for high value products such as
variants of milk. The distribution network is quite reasonable with access to metros as well as
rural areas.
Suppliers:
A majority of suppliers are small or marginal farmers who are illiterate, poor and with liquidity
problems.
Third party logistics service:
There are ample deficiencies in the current infrastructure and the outbound logistics is taken
care by GCMMF coordinating with distributors. It also connects with unions for product mix,
product allocations and in developing production plans.

The key lies in matching supply and demand as the demand outstrips supply by a big margin.
Interlocking control:
The objective of interlocking mechanism is to ensure that the interest of the farmer is always
kept at the top of the agenda through representatives who constitute the Boards of different
entities that compromise the supply chain. Professional managers and farmers work together
as a team to strengthen the cooperative.
Coordination agency:
Objective of such an agency is to ensure the milk produced by the farmer is sold in the market
either as milk or as value added product.


Prepared by: Learning Team 2B | Akash Tyagi| Akshay Kalley | Anya Felix | Pooja Sharma | Vinay Potti
Existing Supply Chain of Amul:




THE CHANNEL NETWORK
Distribution channel

                                  GCMMF                                 Manufacturing




                               First leg         (from manufacturing units)




       Depot...1                                          Depot...n


                                           Second leg
         WD…1                                             WD…n


                                            Third leg


         Retail…1                                          Retail...n
Prepared by: Learning Team 2B | Akash Tyagi| Akshay Kalley | Anya Felix | Pooja Sharma | Vinay Potti
                                               Downstream flow
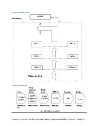
Procurement Channel

                                   GCMMF
Distribution
                                    Heace




                               MU…1                                             MU...n




                               VCS…1                                            VCS…n




                              Village…1                                       Village…n




                      Upstream flow



Value chain in Amul




Prepared by: Learning Team 2B | Akash Tyagi| Akshay Kalley | Anya Felix | Pooja Sharma | Vinay Potti
SCM AND MARKET LOGISTICS
The network
Milk is procured from the villages and collected at Village Cooperative Societies (VCS); from
there the milk is taken to manufacturing units where the milk is processed into various
products. The products are then transporters to the company Depots located in various parts of
the country. The products are then sent to Wholesale Distributors (WD) and from there to the
retailers.

       The fact sheet

              Milk is procured twice a day from 2 million from Gujarat alone
              The payment is made under twelve hours of procurement
              There are 10000 village cooperative societies
              There are 3600 wholesale distributors in the country
              45 depots
              The C&F agents are not fixed and are decided by the local company offices
              There are approximately 4,50,000 retailers spread all over India
              Total house hold consumers covered are 100,000
              The milk procured per day is 5 million liters
              Where the total capacity of operation is 7 million liters per day
              The peak processing till date has been 6 million liters per day
              These co operative societies are bound to supply there produce only to GCMMF.

SCM and Market Logistics
Enterprise resource planning: the company at has implemented an ERP program as low as
Rs. 3 corers in collaboration with TCS ltd. The company uses it; the data right from the
procurement from the farmers till the delivery of goods to the retailers is fed into the system.
The software enabling the channel members to use for the synchronized working and best
possible utilization of the available resources maintains details regarding the inventory
management.

Market logistics deals with the implementation of the SCM of the company. Upstream Channel
in which milk is procured from the farmers to the manufacturing units.

           1. In the first step, the milk is taken to the VCS by the farmers on foot or bicycles in
              small quantities
           2. The second step involves the transportation of milk from the co-operatives to
              the manufacturing units this is done in special trucks which are equipped with
              tankers to carry milk.
Downstream Channel
It is the distribution part of the supply chain. From the manufacturing units to the retailers .




Prepared by: Learning Team 2B | Akash Tyagi| Akshay Kalley | Anya Felix | Pooja Sharma | Vinay Potti
First leg of transport is from the manufacturing unit to the company depots. This is done using
9 and 18 MT trucks any lesser quantity will be uneconomical to the company there fore is some
time the quantity ordered is lesser then club loading is done which means that the product
ordered is supplied with some other products.
     Frozen food the temperature of these trucks is kept below -18˚C
     Dairy wet the temperature of these trucks is kept between 0-4˚C

Second leg is from the depot to the WD’s, this transport is carried out in insulated 3 and 5 MT
TATA 407’s here a permanent dispatch plan (PDP) is prepared where the distributor plans out
the quantity of various products to be ordered on a particular date.


Third leg this is the flow of good from WD’s to retailers, a beat plan is prepared and
transportation is done on auto-rickshaws, rickshaws and bicycles.

                    SELECTION & MOTIVATION OF CHANNEL MEMBERS

Selection:
The company takes into consideration a host of factors while selecting the channel members.
This is because GCMMF believes that selection of channel members is a long run decision & the
rest of the decision regarding the supply chain depends upon the efficiency & coverage by the
channel members. The following are the host of factors considered by the company in selecting
the channel members:

   Authentication is required by the regarding the identity of the channel members, which
    includes the name & address, photograph of the location.
   Proof of solvency which requires name & address of the channel member’s bankers.
   Safety of the inventory, which means that the distributor/ dealer should get the stock of the
    company insured.
   Inventory or the perishable goods kept by the distributor/ dealer should be in good
    condition which means a detail of storage space & Refrigeration facility is to be provided.
    Refrigeration system should have deep freezers, cold room & walk in coolers.
   Details of the delivery vehicle, which includes Light Commercial Vehicles, Matador, 3
    Wheeler Van, Tricycle Van & Hand/Push cart. The number & model of each of the vehicle
    needs to be furnished to the company.
   GCMMF acknowledges the fact that it needs to be sensitive to the market demands. For this
    it requires that a number of salesmen needs to be present on the field. The salesmen too
    are divided into various categories like the Field salesmen & Counter salesmen. Also the
    details of Clerical Staff & Mazdoors are to be provided. The technical competence of the
    salesmen needs to be mentioned
   Details of the product kept of other companies have to be provided. The annual sales of
    these products too have to be mentioned. Also details of complementary products &
    product lines need to be mentioned.




Prepared by: Learning Team 2B | Akash Tyagi| Akshay Kalley | Anya Felix | Pooja Sharma | Vinay Potti
   Dealers of the company must carry a good reputation. This is due to the fact that the
    company believes reputation of the dealer affects the clientele.
   Market coverage by the distributors needs to be defined which includes details of
    Geographic coverage & Outlets per market area.
   The company also requires the dealers to furnish any Advertising & Sales initiative
    undertaken by them on behalf of the company.

Motivation of Channel Members
GCMMF strongly believes in maintaining a good relationship with the channel members so that
they are genuinely motivated to work for the company. Also if the channel members are
motivated, they can also initiate advertising & sales promotion schemes on behalf of the
company. However to keep the channel members motivated to work, the company has to incur
certain costs but the benefits of it are felt in the long run. The following are the motivation
programs run by the company:
Distributors
   One of the main factors, which keep the distributors motivated, is the margin. Usually the
    margins offered by the company are 8% & it is raised to 8.5%. Volume wise this comes out
    to be a big figure since Amul’s product has a good demand in the market. However
    compared to the other companies the margins are still lower since the new players in the
    market offer a much higher margin. But the very fact that Amul’s products have good
    demand in the market motivates the distributors to stock it.
   Amul being a cooperative cannot afford to give heavy monetary incentives. Amul’s
    products are considered to be value for money since the company does not believe in
    charging high margins. In fact all monetary incentives are just the short run means to
    promote the company’s product. In order to keep the Channel members motivated in the
    long run, Amul builds on the concept of “Trade Marketing” which makes the dealers & the
    distributors believe that the company’s products are worthy of being pushed in the market.
   The company is organizing various Total Quality Management initiatives & workshops. Here
    various counseling measures are undertaken by the company to improve the overall
    working of the distribution network.
   Vision and mission statement: the company cascades down the vision to the various
    channel members; this is done through various events organized by the company at
    different locations where the values of the company are made clear and enforced to the
    channel members. Also the fact that Amul being a cooperative society cannot afford to
    spend exorbitantly on such events therefore it has a very traditional way of organizing these
    get together which leaves an impact on the members.
   Amul yatras: this includes taking the channel members on a guided tour of the
    manufacturing and procuring facilities in Gujarat. So that the channel members can have an
    experience of the working of the company and can pick up some quality measures that can
    help them to synchronize and improve their own functioning at various levels. This in turn
    help the company to co ordinate the entire value chain, as the channel members
    understand the various constraints and liberties the company goes through.



Prepared by: Learning Team 2B | Akash Tyagi| Akshay Kalley | Anya Felix | Pooja Sharma | Vinay Potti
The Retailers
Trade schemes: these are undertaken by the company only for the hard selling items e.g. Ice
creams, flavored milk etc. for these the company raises the margins by 2%, also schemes like
good packaging incase of butter and cheese is undertaken by the company. However this is only
a short-term initiative to push the products of the company.

   Glow boards: the company puts up glow boards at the retailer and pays the major portion
    of the cost.
   Schedule of the salesmen: they provide the retails with this schedule so the retailers can
    pre estimate the quantities of the various products needed.
   Infrastructure facilitation: the company facilitates the retailers to buy freezers and fridges
    by formulating an easy payment program and a commitment to buy back the equipment at
    a reasonable price when the value of the equipment has depreciated.


TQM in Amul:
   Amul has benefitted at all levels due to TQM, to develop leadership, operational and
    strategic capabilities in entire network.
   Friday Departmental meetings: Every Friday the network organizes departmental meetings
    to discuss issues related to quality and policy.
   Training for transformational leadership so that individuals are able to coordinate in a
    better way a carry out their responsibilities in one’s life and surrounding environment
   Retail Census: GCMMF undertakes a census of all retail outlets (over 500,000) to evaluate
    customer perceptions and distribution efficacy of their network. Interestingly, this is being
    done by wholesalers in their respective territories at their own cost. This information is used
    for policy deployment exercise.
E-initiative:
    The GCMMF – Amul has taken the initiative of installing the AMCUS – Automatic Milk
    Collection Unit Systems at village societies to enhance the transparency of transaction
    between the farmer and the Co-Operative Society. These systems not only ensured the
    transparency but also gave Co-Operative societies a unique advantage by reducing the
    processing time to 10 percent of what it used to be prior to this.
    The success of AMCUS prompted the GCMMF to aggressively go on using Information
    Technology to capture the end-to-end data. GCMMF planned to cover all aspects of the
    value chain. The Dairy Information and Services Kiosk (DISK) is another initiative that is
    started with the help of IIM (A) by GCMMFL.
    Various things like Enterprise wide Integrated Application Systems (EIAS) to integrate the
    Distribution side of the Supply chain, DISK – to upgrade the application at the Milk
    Collection Centers and to connect them to the Internet to access a specialized dairy portal
    with content delivered in the local language have already started giving the fruits to the
    rural poor, which has persuaded the rural folks to actively participate in IT Revolution of the
    dairy industry.




Prepared by: Learning Team 2B | Akash Tyagi| Akshay Kalley | Anya Felix | Pooja Sharma | Vinay Potti
Issues and Recommendations for AMUL SUPPLY CHAIN:

   1. Stock outs and huge gap in Supply- Demand of pouched milk:
           As we have seen over the past decade that the demand for FDI certified pouched
           milk has increased significantly in India due to adulteration and mixing of harmful
           agents in locally supplied open milk, there is an increasing gap between the supply
           and demand of milk in bigger cities of India. People tend to buy more pouched milk
           in large cities due to time constraints, convenience and lack of local dairy operators.
           AMUL has been unable to achieve a zero stock out strategy for its pouched milk
           retailers. One of the reasons for this is its high brand equity as it is the topmost
           brand on consumers mind when you talk about Quality and healthy milk. For
           example, in National capital region people buy AMUL and other pouched milk like
           Mother dairy from retail stores. Mother Dairy has captured major share in NCR’s
           market due to large number of franchised retail outlets as compared to AMUL which
           helps them project the demand and improvise on their supply accordingly. Also this
           has to do with the ease of local procurement of Mother dairy over AMUL. The
           consequence is that customers who are willing to buy AMUL milk are unable to
           make the purchase since it goes out of stock by 7:00 pm in the evening. While
           Mother dairy retailers keep the adequate stock to be last till late in night.

           Forward integration by twin model approach for increasing distribution:



Prepared by: Learning Team 2B | Akash Tyagi| Akshay Kalley | Anya Felix | Pooja Sharma | Vinay Potti
We recommend that AMUL should aggressively open more retail stores inside big
           residential societies and also more outlets per locality/area to cater to increasing
           demand. Also, they need to understand the importance of NCR market as it is the
           largest consumer of pouched milk in India due to its population strength. AMUL also
           needs to tie up with other retail stores, multi stores and superstores like Big Bazaar,
           Easy day, etc. to improve demand projection and volume selling.

   2. Increasing the production and local procurement of milk to provide an adequate
       supply:
          The above issue of a significant gap between supply and demand is very much
          related to the limitations AMUL faces in terms of procuring milk from areas
          surrounding NCR due to which it has to depend heavily on supply from Gujarat milk
          unions of GCMMF. This comes with huge transportation costs and wastage of milk
          due to reduced shelf life. We recommend AMUL to work on the backward
          integration for this problem.
          Initially we thought to recommend AMUL to tie up with local suppliers/farmers and
          implement a similar model as GCMMF in Delhi region. The issue with this approach
          is that it defeats the purpose of local cooperatives of Gujarat and they have to start
          sharing their profit with other unions too for which the stakeholder’s approval is
          hard to achieve. Also, Mother dairy has already developed strong ties with the local
          milk producers and farmers in this region; and AMUL has to offer an incentive
          premium for acquiring these producer’s milk. This will result in significant increase in
          prices of AMUL milk. Looking at a different perspective we would recommend AMUL
          to set up its self funded (owned by GCMMF) dairy in NCR region to boost the supply
          in the high demand region and target achieving a zero stock out supply.
          Some of the issues with this approach are vested interest of Gujarat farmers who are
          heavily dependent on daily income and would not encourage and agree to the
          returns to come after sales of Delhi dairy products and thus it would be very hard for
          GCMMF to cohesively coordinate the sentiments of its various incorporated unions.
          Looking at the positive side of this move, AMUL will be able to cater to 60 % more
          demand and also reduce wastage due to souring of milk as a result of longer
          transportation route from Gujarat.

   3. Investing in high yield cows/buffalos for existing farmers using a Micro finance model:
           Another issue which AMUL has faced over decades and which is also inherent in
           dairy farming in India is the yield per cow. The yield per buffalo for Indian cows is
           almost 1/3 times lower than that of any Hybrid or American cows like Jersey.
           Focusing on another backward integration technique, we will suggest improving the


Prepared by: Learning Team 2B | Akash Tyagi| Akshay Kalley | Anya Felix | Pooja Sharma | Vinay Potti
quality of buffalos by either introducing hybrid or pure breed, specialized
           technological equipment. Factors such as fodder, environment, space available/head of
           cattle etc. you need to mention that too as it may be less expensive for the farmers or for
           the AMUL owned dairy to keep. We suggest use of another option too by the farmers who
           cannot afford to go commercial dairy farming instead of the present village dairy farming
           for milking higher yields. Since a majority of sourcing is done by marginal farmers
           who lack the capital for acquiring the costlier Hybrid breeds, AMUL could look at
           provision of micro-financing to these farmers. We keep in mind that the farmers will
           resist to any such move and think that as a cannibalization effort of their current
           supply and burden on themselves, but with AMUL’s highly competent training
           centers and Anand Institute of Management set up by AMUL, educating these
           farmers and unions would not be a difficult task.


Financial Implications on Recommendations

1. Improve Logistics in Transportation through Integration with the Railway System

    Aside from having its own dedicated fleet of trucks in transporting milk, Amulhas already
considered integrating their transport system with railway cooling units to improve transport
cost and its supply to Delhi. It has tied up with Adani Logistics to have a dedicated train to
transport milk daily from Dudhsagar Dairy of Mehsana to the city. The annual transport cost of
MehsanaDairy is Rs. 40 crore via road tankers for 120,000 liters of milk daily from
Dudhmansagar plant in Manesarto Delhi. According to Mehsana Dairy's chairman Vipul
Chaudhary, with the milk train transport system which would use 50 wagons with a capacity of
24,000 liters each to cater to the same volume, 50% would be saved on transport
cost.1Computing for the cost savings would give us Rs. 0.46 per liter.

                    Liters of milk per day (Manesar to
                    Delhi)                                          1,200,000
                    Number of Delivery per year                        365
                    Annual Transport cost via Road (Rs.)           400,000,000
                    Transport Cost via Road (Rs.) per liter            0.91
                    Savings via Railway                                50%
                    Cost Savings (Rs.) per liter                       0.46




Prepared by: Learning Team 2B | Akash Tyagi| Akshay Kalley | Anya Felix | Pooja Sharma | Vinay Potti
Assuming milk train system is applicable throughout Amul supply chain and ratio of
transportation cost to liters is the same, then the company could save Rs. 1,000,000,000 per
year which is .7% of its expected revenue of Rs. 150 bn for 2012-2013.

                   Total liters of milk collected per day            6,000,000
                   Total Annual Transportation cost savings
                   (Rs.)                                           1,000,000,000


        In addition, if we consider GCMMF expansion plans to set up two milk processing plants
in Delhi, one each in Kolkata and Mumbai, and four in Gujarat, to boost milk processing capacity
from 14.5 to 20 million liters per dayii and apply the milk train system, then total transportation
cost savings assuming Amul can utilize maximum capacity would be as follows:

                 Maxliters of milk processing per day                20,000,000
                 Total Annual Transportation cost savings
                 (Rs.)                                             3,333,333,333


        Therefore, if Amul can implement this transport system throughout applicable dairy
plants in India, then the company’s billion savings in Rupees may be used to invest in their
expansion to increase the supply and their distribution network, or to lessen the Rs. 1-2 price
hikes by 25-50% due to transportation cost. With either of these moves, Amul would benefit
inrevenue and increase in market share over other competitors especially in Delhi and NCR
region.

       Aside from the above mentioned, using the railway cooling units can prevent the risk of
accidents on the road. Therefore, this can reduce wastage, vehicle maintenance cost, and
hospitalization expense. This alternative can also avoid delays in transportation due to traffic
on roads which is very crucial for Amul’s business since goods are perishable.


2. Reduce transportation time by choosing nearer dairy sites in their expansion plans

       Currently, Amul’s plant inManesar is around 49 kilometers (or 49 minutes drive) away
from Delhi. Amul’s major competitor which is leading in the region, Mother Dairy, also sources
nearby but from more than one plant. Dairy plants they source from are Noida, Ghaziabad, and
Meerut which are 30, 46, and 91 minutes away respectively. Therefore, Amul’s plan in opening
2 more plants in Delhi would be best since it could be more responsive because it would have



Prepared by: Learning Team 2B | Akash Tyagi| Akshay Kalley | Anya Felix | Pooja Sharma | Vinay Potti
more lead time in catering to the demand in the region. Also, if we have our source of raw milk
nearby, then transportation from the source would decrease drastically because in their current
set-up, tankers would have to travel 700 kilometers from Gujarat. Therefore, Amul should
consider creating farmer cooperatives near Delhi. This will make GCMMF’s daily procurement
of 12-15 lac kilo liters outside Gujaratiii to increase to an additional of 12 lac liters per day if
thinking of increasing current market share in Delhi to 60%.Having this plan, zero stock-out in
stores can be maintained because delivery of goods can be done immediately. With its
proximity to the dairy plant, the distributors will be able to maintain just-in-time practices with
their inventory thereby reducing costs and improving return on investment.

3. Improve Distribution Network in Retail Outlets, Supermarkets to Increase Reach

        Currently, out of the demand of 115 lac liters of milk per day in India’s national capital
and adjoining areas, Amul supplies 20 lac liters of milk per day, Quality Dairy about 1.25 lac
liters per dayiv, and Mother Dairy supplies around 30 lac liters per day.vIn order to take the lead
over Mother Dairy, Amul has to increase its distribution network after increasing its supply by
more than 50%. If Amul increases its reach now to Delhi and NCR, say by 60% to ensure lead in
market share, then a portion of Mother Dairy’s current market share may be eaten up since the
brand is said to be top of mind in India and probably also eat up a large chunk in the other dairy




brands.

        With the expansion plan of Amul for the next 5 years, the two plants which it will add in
Delhi could increase their supply by an additional of 40 lacs per day. Hence, Amul should
already start increasing its retail outlets, and supermarkets to increase reach and utilize their
plants’ capacity increase and dominate the market.




Prepared by: Learning Team 2B | Akash Tyagi| Akshay Kalley | Anya Felix | Pooja Sharma | Vinay Potti
References
www.amul.com

http://www.iimb.ernet.in/

http://www.fsg.org/Portals/0/Uploads/Documents/PDF/India_CSV_Appendices.pdf?cpgn=WP%2
0D L%20-%20India%20CSV%20Appendices



http://www.youtube.com/watch?v=N_950sc6oZk&feature=relmfu



http://www.rediff.com/money/2005/sep/23spec.htm



http://en.wikipedia.org/wiki/Amul



http://www.moneycontrol.com/news/wire-news/dairy-farmers-will-suffer-if-fdi-is-allowedretail-
gcmmf_645521.html



http://www.financialexpress.com/news/amul-claims-to-be-no-1-in-delhi-mother-dairy-refutes-
it/580518/1



http://www.business-standard.com/india/news/amul-milk-to-get-costlier-by-5-7-soon/469844/

http://www.financialexpress.com/news/amul-gears-up-to-strengthen-fresh-milk-base-in-delhi/86054/2



Report on supply chain management of Amul by Institute of Management and Technology (India)

Report on ICT application of AMUL by Raghu Prasad and          A. Kotla




Prepared by: Learning Team 2B | Akash Tyagi| Akshay Kalley | Anya Felix | Pooja Sharma | Vinay Potti
1
 http://articles.timesofindia.indiatimes.com/2010-02-24/ahmedabad/28139283_1_lac-litres-milk-
banas-dairy-dudhsagar-dairy
ii
 http://dairyproducts.food-business-review.com/news/amul-plans-579m-expansion-030412
iii
 http://articles.economictimes.indiatimes.com/2011-12-13/news/30511706_1_milk-procurement-
gcmmf-daily-procurement
iv
     http://www.indianexpress.com/news/amul-milk-to-be-dearer-by-rs-2-litre/937050/
v
 http://www.thestatesman.net/index.php?option=com_content&view=article&id=406655&catid=40




Prepared by: Learning Team 2B | Akash Tyagi| Akshay Kalley | Anya Felix | Pooja Sharma | Vinay Potti

Amul supplychain futureinitiatives

  • 1.
    “The backward sectionsof society in India have been exploited and ill-treated for many years. Therefore, there is a need to make up for it (the ill-treatment)” – Dr. Verghese Kurien, Chairman, GCMMF Company Background: Amul (Anand Milk Union Limited), formed in 1946, is a dairy co- operative in Western India. It is managed by Gujarat Co-operative Milk Marketing Federation Ltd. (GCMMF). It is a sterling example of a co-operative organization's success and has been primarily responsible for India to become world’s largest milk producer. It has established itself as a uniquely appropriate model for rural development and spurred the White Revolution of India. The company is owned by 3.1 million proud Indian farmers and caters to almost 2.1 billion consumers. Few companies have gone the distance in connecting the farmer with the consumer in a seamless chain as Amul did. Their basic philosophy has been ensuring maximum returns to the milk producer and makes “Value for money” milk products for its consumers. Vision: Liberate the farmers from economic oppression and lead them to prosperity. To implement this vision, a hierarchal network of co-operatives was developed which forms the backbone of the strong Amul’s Supply chain and stretches from small farmers to most fragmented markets. Amul developed distinct capabilities that would deliver competitive advantage to its operations and leveraging on scarce resources. But the fact is that GCMMF is directly responsible only for a small part of the supply chain and a number of third party players are involved, such as milk collection, distribution of dairy products, logistics etc. Managing this supply chain is critical for Amul’s competitive position considering the low margin business. Product Portfolio: Amul has got a diverse portfolio and thus follows umbrella branding strategy through this vast network. The range of products is similar in production by the various unions it handles. Thus with umbrella branding, Amul avoided inter-union conflicts and increased co-operation in developing products. Prepared by: Learning Team 2B | Akash Tyagi| Akshay Kalley | Anya Felix | Pooja Sharma | Vinay Potti
  • 2.
    Following are thevarieties of products: 1) Fresh Milk This is the most basic product by Amul. There are around 9 further sub-products available in various flavors. 2) Milk Products This segment is the largest and most selling product for Amul. The company has added further variety by providing them in various flavors and packaging. 3) Powder Milk This includes varieties like Tea/Coffee whitener and milk for infants. There are around 5 sub-brands including Amul Spray, Amul Full Cream Milk and Amulya. 4) Cheese It has various sub-products and caters mostly to Tier-I cities. 5) Bread Spreads Amul butter is the most famous sub-brand in this category and has almost 85% market share. Below listed is the complete portfolio across various categories along with year of inception. SWOT Analysis: Strength: Prepared by: Learning Team 2B | Akash Tyagi| Akshay Kalley | Anya Felix | Pooja Sharma | Vinay Potti
  • 3.
    Reputation of being the largest food brand in India  Provides high quality varied product range at low/affordable price  Grading and packaging of all its products meets international standards  Robust distribution network: Amul products are available in over 500,000 retail outlets across India through its network of over 3,500 distributors  It holds high confidence and loyalty in the minds of the customers since it manufactures only milk and milk products which is purely vegetarian  Owing to heavy brand recall from milk and butter products, it can easily promote selling of chocolates without fearing of losses and decreasing revenue Weakness:  Potential high risk due to complex supply chain and weak infrastructure  Unorganized third party sector which can make the whole supply chain vulnerable  Capital investment is comparatively low  Demand supply mismatch as there is no control on the milk yield Opportunities:  Rural segment, which covers a large area of its loyal and prospective customers.  Expand in other portfolios such as ice cream, processed foods, chocolates etc.  Can promote tie-ups with various food chains Threats:  Brand loyalty may take a hit in the ice cream and chocolates business, due to changing tastes and preferences  Threat of competitors who hold majority shares in market in other products  Potential threats from the unorganized sector for the milk vendors  Growing prices of milk and milk products Prepared by: Learning Team 2B | Akash Tyagi| Akshay Kalley | Anya Felix | Pooja Sharma | Vinay Potti
  • 4.
    The existing supplychain of AMUL The distribution network Amul products are available in over 500,000 retail outlets across India through its network of 3,500 distributors. There are 47 depots with dry and cold warehouses to buffer inventory of the entire range of products. GCMMF transacts on an advance demand draft basis from its wholesale dealers instead of the cheque system adopted by other FMCG companies. This practice is consistent with GCMMF’s philosophy of maintaining cash transactions throughout the supply chain and it also minimizes dumping. Wholesale dealers carry inventory that is just adequate to take care of the transit time from the branch warehouse to their premises. This just in time inventory strategy improves dealer’s ROI. All the branches of GCMMF are engaged in route scheduling and have dedicated vehicle operations. Largest Cold Chain: AMUL has the largest cold chain network in India (18000 refrigerators) as compared to any other company. The chemical components of milk are water, SNF and solids. It is a perishable product so it has to be consumed within 24 hours. In order to avoid wastage AMUL converts the milk into SNF (Solids not fats) and milk solids by evaporating the water, which comprises of 60- 70% of the milk contents. Customers: India is still in the evolutionary stage with tremendous potential for high value products such as variants of milk. The distribution network is quite reasonable with access to metros as well as rural areas. Suppliers: A majority of suppliers are small or marginal farmers who are illiterate, poor and with liquidity problems. Third party logistics service: There are ample deficiencies in the current infrastructure and the outbound logistics is taken care by GCMMF coordinating with distributors. It also connects with unions for product mix, product allocations and in developing production plans. The key lies in matching supply and demand as the demand outstrips supply by a big margin. Interlocking control: The objective of interlocking mechanism is to ensure that the interest of the farmer is always kept at the top of the agenda through representatives who constitute the Boards of different entities that compromise the supply chain. Professional managers and farmers work together as a team to strengthen the cooperative. Coordination agency: Objective of such an agency is to ensure the milk produced by the farmer is sold in the market either as milk or as value added product. Prepared by: Learning Team 2B | Akash Tyagi| Akshay Kalley | Anya Felix | Pooja Sharma | Vinay Potti
  • 5.
    Existing Supply Chainof Amul: THE CHANNEL NETWORK Distribution channel GCMMF Manufacturing First leg (from manufacturing units) Depot...1 Depot...n Second leg WD…1 WD…n Third leg Retail…1 Retail...n Prepared by: Learning Team 2B | Akash Tyagi| Akshay Kalley | Anya Felix | Pooja Sharma | Vinay Potti Downstream flow
  • 6.
    Procurement Channel GCMMF Distribution Heace MU…1 MU...n VCS…1 VCS…n Village…1 Village…n Upstream flow Value chain in Amul Prepared by: Learning Team 2B | Akash Tyagi| Akshay Kalley | Anya Felix | Pooja Sharma | Vinay Potti
  • 7.
    SCM AND MARKETLOGISTICS The network Milk is procured from the villages and collected at Village Cooperative Societies (VCS); from there the milk is taken to manufacturing units where the milk is processed into various products. The products are then transporters to the company Depots located in various parts of the country. The products are then sent to Wholesale Distributors (WD) and from there to the retailers. The fact sheet  Milk is procured twice a day from 2 million from Gujarat alone  The payment is made under twelve hours of procurement  There are 10000 village cooperative societies  There are 3600 wholesale distributors in the country  45 depots  The C&F agents are not fixed and are decided by the local company offices  There are approximately 4,50,000 retailers spread all over India  Total house hold consumers covered are 100,000  The milk procured per day is 5 million liters  Where the total capacity of operation is 7 million liters per day  The peak processing till date has been 6 million liters per day  These co operative societies are bound to supply there produce only to GCMMF. SCM and Market Logistics Enterprise resource planning: the company at has implemented an ERP program as low as Rs. 3 corers in collaboration with TCS ltd. The company uses it; the data right from the procurement from the farmers till the delivery of goods to the retailers is fed into the system. The software enabling the channel members to use for the synchronized working and best possible utilization of the available resources maintains details regarding the inventory management. Market logistics deals with the implementation of the SCM of the company. Upstream Channel in which milk is procured from the farmers to the manufacturing units. 1. In the first step, the milk is taken to the VCS by the farmers on foot or bicycles in small quantities 2. The second step involves the transportation of milk from the co-operatives to the manufacturing units this is done in special trucks which are equipped with tankers to carry milk. Downstream Channel It is the distribution part of the supply chain. From the manufacturing units to the retailers . Prepared by: Learning Team 2B | Akash Tyagi| Akshay Kalley | Anya Felix | Pooja Sharma | Vinay Potti
  • 8.
    First leg oftransport is from the manufacturing unit to the company depots. This is done using 9 and 18 MT trucks any lesser quantity will be uneconomical to the company there fore is some time the quantity ordered is lesser then club loading is done which means that the product ordered is supplied with some other products.  Frozen food the temperature of these trucks is kept below -18˚C  Dairy wet the temperature of these trucks is kept between 0-4˚C Second leg is from the depot to the WD’s, this transport is carried out in insulated 3 and 5 MT TATA 407’s here a permanent dispatch plan (PDP) is prepared where the distributor plans out the quantity of various products to be ordered on a particular date. Third leg this is the flow of good from WD’s to retailers, a beat plan is prepared and transportation is done on auto-rickshaws, rickshaws and bicycles. SELECTION & MOTIVATION OF CHANNEL MEMBERS Selection: The company takes into consideration a host of factors while selecting the channel members. This is because GCMMF believes that selection of channel members is a long run decision & the rest of the decision regarding the supply chain depends upon the efficiency & coverage by the channel members. The following are the host of factors considered by the company in selecting the channel members:  Authentication is required by the regarding the identity of the channel members, which includes the name & address, photograph of the location.  Proof of solvency which requires name & address of the channel member’s bankers.  Safety of the inventory, which means that the distributor/ dealer should get the stock of the company insured.  Inventory or the perishable goods kept by the distributor/ dealer should be in good condition which means a detail of storage space & Refrigeration facility is to be provided. Refrigeration system should have deep freezers, cold room & walk in coolers.  Details of the delivery vehicle, which includes Light Commercial Vehicles, Matador, 3 Wheeler Van, Tricycle Van & Hand/Push cart. The number & model of each of the vehicle needs to be furnished to the company.  GCMMF acknowledges the fact that it needs to be sensitive to the market demands. For this it requires that a number of salesmen needs to be present on the field. The salesmen too are divided into various categories like the Field salesmen & Counter salesmen. Also the details of Clerical Staff & Mazdoors are to be provided. The technical competence of the salesmen needs to be mentioned  Details of the product kept of other companies have to be provided. The annual sales of these products too have to be mentioned. Also details of complementary products & product lines need to be mentioned. Prepared by: Learning Team 2B | Akash Tyagi| Akshay Kalley | Anya Felix | Pooja Sharma | Vinay Potti
  • 9.
    Dealers of the company must carry a good reputation. This is due to the fact that the company believes reputation of the dealer affects the clientele.  Market coverage by the distributors needs to be defined which includes details of Geographic coverage & Outlets per market area.  The company also requires the dealers to furnish any Advertising & Sales initiative undertaken by them on behalf of the company. Motivation of Channel Members GCMMF strongly believes in maintaining a good relationship with the channel members so that they are genuinely motivated to work for the company. Also if the channel members are motivated, they can also initiate advertising & sales promotion schemes on behalf of the company. However to keep the channel members motivated to work, the company has to incur certain costs but the benefits of it are felt in the long run. The following are the motivation programs run by the company: Distributors  One of the main factors, which keep the distributors motivated, is the margin. Usually the margins offered by the company are 8% & it is raised to 8.5%. Volume wise this comes out to be a big figure since Amul’s product has a good demand in the market. However compared to the other companies the margins are still lower since the new players in the market offer a much higher margin. But the very fact that Amul’s products have good demand in the market motivates the distributors to stock it.  Amul being a cooperative cannot afford to give heavy monetary incentives. Amul’s products are considered to be value for money since the company does not believe in charging high margins. In fact all monetary incentives are just the short run means to promote the company’s product. In order to keep the Channel members motivated in the long run, Amul builds on the concept of “Trade Marketing” which makes the dealers & the distributors believe that the company’s products are worthy of being pushed in the market.  The company is organizing various Total Quality Management initiatives & workshops. Here various counseling measures are undertaken by the company to improve the overall working of the distribution network.  Vision and mission statement: the company cascades down the vision to the various channel members; this is done through various events organized by the company at different locations where the values of the company are made clear and enforced to the channel members. Also the fact that Amul being a cooperative society cannot afford to spend exorbitantly on such events therefore it has a very traditional way of organizing these get together which leaves an impact on the members.  Amul yatras: this includes taking the channel members on a guided tour of the manufacturing and procuring facilities in Gujarat. So that the channel members can have an experience of the working of the company and can pick up some quality measures that can help them to synchronize and improve their own functioning at various levels. This in turn help the company to co ordinate the entire value chain, as the channel members understand the various constraints and liberties the company goes through. Prepared by: Learning Team 2B | Akash Tyagi| Akshay Kalley | Anya Felix | Pooja Sharma | Vinay Potti
  • 10.
    The Retailers Trade schemes:these are undertaken by the company only for the hard selling items e.g. Ice creams, flavored milk etc. for these the company raises the margins by 2%, also schemes like good packaging incase of butter and cheese is undertaken by the company. However this is only a short-term initiative to push the products of the company.  Glow boards: the company puts up glow boards at the retailer and pays the major portion of the cost.  Schedule of the salesmen: they provide the retails with this schedule so the retailers can pre estimate the quantities of the various products needed.  Infrastructure facilitation: the company facilitates the retailers to buy freezers and fridges by formulating an easy payment program and a commitment to buy back the equipment at a reasonable price when the value of the equipment has depreciated. TQM in Amul:  Amul has benefitted at all levels due to TQM, to develop leadership, operational and strategic capabilities in entire network.  Friday Departmental meetings: Every Friday the network organizes departmental meetings to discuss issues related to quality and policy.  Training for transformational leadership so that individuals are able to coordinate in a better way a carry out their responsibilities in one’s life and surrounding environment  Retail Census: GCMMF undertakes a census of all retail outlets (over 500,000) to evaluate customer perceptions and distribution efficacy of their network. Interestingly, this is being done by wholesalers in their respective territories at their own cost. This information is used for policy deployment exercise. E-initiative: The GCMMF – Amul has taken the initiative of installing the AMCUS – Automatic Milk Collection Unit Systems at village societies to enhance the transparency of transaction between the farmer and the Co-Operative Society. These systems not only ensured the transparency but also gave Co-Operative societies a unique advantage by reducing the processing time to 10 percent of what it used to be prior to this. The success of AMCUS prompted the GCMMF to aggressively go on using Information Technology to capture the end-to-end data. GCMMF planned to cover all aspects of the value chain. The Dairy Information and Services Kiosk (DISK) is another initiative that is started with the help of IIM (A) by GCMMFL. Various things like Enterprise wide Integrated Application Systems (EIAS) to integrate the Distribution side of the Supply chain, DISK – to upgrade the application at the Milk Collection Centers and to connect them to the Internet to access a specialized dairy portal with content delivered in the local language have already started giving the fruits to the rural poor, which has persuaded the rural folks to actively participate in IT Revolution of the dairy industry. Prepared by: Learning Team 2B | Akash Tyagi| Akshay Kalley | Anya Felix | Pooja Sharma | Vinay Potti
  • 11.
    Issues and Recommendationsfor AMUL SUPPLY CHAIN: 1. Stock outs and huge gap in Supply- Demand of pouched milk: As we have seen over the past decade that the demand for FDI certified pouched milk has increased significantly in India due to adulteration and mixing of harmful agents in locally supplied open milk, there is an increasing gap between the supply and demand of milk in bigger cities of India. People tend to buy more pouched milk in large cities due to time constraints, convenience and lack of local dairy operators. AMUL has been unable to achieve a zero stock out strategy for its pouched milk retailers. One of the reasons for this is its high brand equity as it is the topmost brand on consumers mind when you talk about Quality and healthy milk. For example, in National capital region people buy AMUL and other pouched milk like Mother dairy from retail stores. Mother Dairy has captured major share in NCR’s market due to large number of franchised retail outlets as compared to AMUL which helps them project the demand and improvise on their supply accordingly. Also this has to do with the ease of local procurement of Mother dairy over AMUL. The consequence is that customers who are willing to buy AMUL milk are unable to make the purchase since it goes out of stock by 7:00 pm in the evening. While Mother dairy retailers keep the adequate stock to be last till late in night. Forward integration by twin model approach for increasing distribution: Prepared by: Learning Team 2B | Akash Tyagi| Akshay Kalley | Anya Felix | Pooja Sharma | Vinay Potti
  • 12.
    We recommend thatAMUL should aggressively open more retail stores inside big residential societies and also more outlets per locality/area to cater to increasing demand. Also, they need to understand the importance of NCR market as it is the largest consumer of pouched milk in India due to its population strength. AMUL also needs to tie up with other retail stores, multi stores and superstores like Big Bazaar, Easy day, etc. to improve demand projection and volume selling. 2. Increasing the production and local procurement of milk to provide an adequate supply: The above issue of a significant gap between supply and demand is very much related to the limitations AMUL faces in terms of procuring milk from areas surrounding NCR due to which it has to depend heavily on supply from Gujarat milk unions of GCMMF. This comes with huge transportation costs and wastage of milk due to reduced shelf life. We recommend AMUL to work on the backward integration for this problem. Initially we thought to recommend AMUL to tie up with local suppliers/farmers and implement a similar model as GCMMF in Delhi region. The issue with this approach is that it defeats the purpose of local cooperatives of Gujarat and they have to start sharing their profit with other unions too for which the stakeholder’s approval is hard to achieve. Also, Mother dairy has already developed strong ties with the local milk producers and farmers in this region; and AMUL has to offer an incentive premium for acquiring these producer’s milk. This will result in significant increase in prices of AMUL milk. Looking at a different perspective we would recommend AMUL to set up its self funded (owned by GCMMF) dairy in NCR region to boost the supply in the high demand region and target achieving a zero stock out supply. Some of the issues with this approach are vested interest of Gujarat farmers who are heavily dependent on daily income and would not encourage and agree to the returns to come after sales of Delhi dairy products and thus it would be very hard for GCMMF to cohesively coordinate the sentiments of its various incorporated unions. Looking at the positive side of this move, AMUL will be able to cater to 60 % more demand and also reduce wastage due to souring of milk as a result of longer transportation route from Gujarat. 3. Investing in high yield cows/buffalos for existing farmers using a Micro finance model: Another issue which AMUL has faced over decades and which is also inherent in dairy farming in India is the yield per cow. The yield per buffalo for Indian cows is almost 1/3 times lower than that of any Hybrid or American cows like Jersey. Focusing on another backward integration technique, we will suggest improving the Prepared by: Learning Team 2B | Akash Tyagi| Akshay Kalley | Anya Felix | Pooja Sharma | Vinay Potti
  • 13.
    quality of buffalosby either introducing hybrid or pure breed, specialized technological equipment. Factors such as fodder, environment, space available/head of cattle etc. you need to mention that too as it may be less expensive for the farmers or for the AMUL owned dairy to keep. We suggest use of another option too by the farmers who cannot afford to go commercial dairy farming instead of the present village dairy farming for milking higher yields. Since a majority of sourcing is done by marginal farmers who lack the capital for acquiring the costlier Hybrid breeds, AMUL could look at provision of micro-financing to these farmers. We keep in mind that the farmers will resist to any such move and think that as a cannibalization effort of their current supply and burden on themselves, but with AMUL’s highly competent training centers and Anand Institute of Management set up by AMUL, educating these farmers and unions would not be a difficult task. Financial Implications on Recommendations 1. Improve Logistics in Transportation through Integration with the Railway System Aside from having its own dedicated fleet of trucks in transporting milk, Amulhas already considered integrating their transport system with railway cooling units to improve transport cost and its supply to Delhi. It has tied up with Adani Logistics to have a dedicated train to transport milk daily from Dudhsagar Dairy of Mehsana to the city. The annual transport cost of MehsanaDairy is Rs. 40 crore via road tankers for 120,000 liters of milk daily from Dudhmansagar plant in Manesarto Delhi. According to Mehsana Dairy's chairman Vipul Chaudhary, with the milk train transport system which would use 50 wagons with a capacity of 24,000 liters each to cater to the same volume, 50% would be saved on transport cost.1Computing for the cost savings would give us Rs. 0.46 per liter. Liters of milk per day (Manesar to Delhi) 1,200,000 Number of Delivery per year 365 Annual Transport cost via Road (Rs.) 400,000,000 Transport Cost via Road (Rs.) per liter 0.91 Savings via Railway 50% Cost Savings (Rs.) per liter 0.46 Prepared by: Learning Team 2B | Akash Tyagi| Akshay Kalley | Anya Felix | Pooja Sharma | Vinay Potti
  • 14.
    Assuming milk trainsystem is applicable throughout Amul supply chain and ratio of transportation cost to liters is the same, then the company could save Rs. 1,000,000,000 per year which is .7% of its expected revenue of Rs. 150 bn for 2012-2013. Total liters of milk collected per day 6,000,000 Total Annual Transportation cost savings (Rs.) 1,000,000,000 In addition, if we consider GCMMF expansion plans to set up two milk processing plants in Delhi, one each in Kolkata and Mumbai, and four in Gujarat, to boost milk processing capacity from 14.5 to 20 million liters per dayii and apply the milk train system, then total transportation cost savings assuming Amul can utilize maximum capacity would be as follows: Maxliters of milk processing per day 20,000,000 Total Annual Transportation cost savings (Rs.) 3,333,333,333 Therefore, if Amul can implement this transport system throughout applicable dairy plants in India, then the company’s billion savings in Rupees may be used to invest in their expansion to increase the supply and their distribution network, or to lessen the Rs. 1-2 price hikes by 25-50% due to transportation cost. With either of these moves, Amul would benefit inrevenue and increase in market share over other competitors especially in Delhi and NCR region. Aside from the above mentioned, using the railway cooling units can prevent the risk of accidents on the road. Therefore, this can reduce wastage, vehicle maintenance cost, and hospitalization expense. This alternative can also avoid delays in transportation due to traffic on roads which is very crucial for Amul’s business since goods are perishable. 2. Reduce transportation time by choosing nearer dairy sites in their expansion plans Currently, Amul’s plant inManesar is around 49 kilometers (or 49 minutes drive) away from Delhi. Amul’s major competitor which is leading in the region, Mother Dairy, also sources nearby but from more than one plant. Dairy plants they source from are Noida, Ghaziabad, and Meerut which are 30, 46, and 91 minutes away respectively. Therefore, Amul’s plan in opening 2 more plants in Delhi would be best since it could be more responsive because it would have Prepared by: Learning Team 2B | Akash Tyagi| Akshay Kalley | Anya Felix | Pooja Sharma | Vinay Potti
  • 15.
    more lead timein catering to the demand in the region. Also, if we have our source of raw milk nearby, then transportation from the source would decrease drastically because in their current set-up, tankers would have to travel 700 kilometers from Gujarat. Therefore, Amul should consider creating farmer cooperatives near Delhi. This will make GCMMF’s daily procurement of 12-15 lac kilo liters outside Gujaratiii to increase to an additional of 12 lac liters per day if thinking of increasing current market share in Delhi to 60%.Having this plan, zero stock-out in stores can be maintained because delivery of goods can be done immediately. With its proximity to the dairy plant, the distributors will be able to maintain just-in-time practices with their inventory thereby reducing costs and improving return on investment. 3. Improve Distribution Network in Retail Outlets, Supermarkets to Increase Reach Currently, out of the demand of 115 lac liters of milk per day in India’s national capital and adjoining areas, Amul supplies 20 lac liters of milk per day, Quality Dairy about 1.25 lac liters per dayiv, and Mother Dairy supplies around 30 lac liters per day.vIn order to take the lead over Mother Dairy, Amul has to increase its distribution network after increasing its supply by more than 50%. If Amul increases its reach now to Delhi and NCR, say by 60% to ensure lead in market share, then a portion of Mother Dairy’s current market share may be eaten up since the brand is said to be top of mind in India and probably also eat up a large chunk in the other dairy brands. With the expansion plan of Amul for the next 5 years, the two plants which it will add in Delhi could increase their supply by an additional of 40 lacs per day. Hence, Amul should already start increasing its retail outlets, and supermarkets to increase reach and utilize their plants’ capacity increase and dominate the market. Prepared by: Learning Team 2B | Akash Tyagi| Akshay Kalley | Anya Felix | Pooja Sharma | Vinay Potti
  • 16.
    References www.amul.com http://www.iimb.ernet.in/ http://www.fsg.org/Portals/0/Uploads/Documents/PDF/India_CSV_Appendices.pdf?cpgn=WP%2 0D L%20-%20India%20CSV%20Appendices http://www.youtube.com/watch?v=N_950sc6oZk&feature=relmfu http://www.rediff.com/money/2005/sep/23spec.htm http://en.wikipedia.org/wiki/Amul http://www.moneycontrol.com/news/wire-news/dairy-farmers-will-suffer-if-fdi-is-allowedretail- gcmmf_645521.html http://www.financialexpress.com/news/amul-claims-to-be-no-1-in-delhi-mother-dairy-refutes- it/580518/1 http://www.business-standard.com/india/news/amul-milk-to-get-costlier-by-5-7-soon/469844/ http://www.financialexpress.com/news/amul-gears-up-to-strengthen-fresh-milk-base-in-delhi/86054/2 Report onsupply chain management of Amul by Institute of Management and Technology (India) Report on ICT application of AMUL by Raghu Prasad and A. Kotla Prepared by: Learning Team 2B | Akash Tyagi| Akshay Kalley | Anya Felix | Pooja Sharma | Vinay Potti
  • 17.
    1 http://articles.timesofindia.indiatimes.com/2010-02-24/ahmedabad/28139283_1_lac-litres-milk- banas-dairy-dudhsagar-dairy ii http://dairyproducts.food-business-review.com/news/amul-plans-579m-expansion-030412 iii http://articles.economictimes.indiatimes.com/2011-12-13/news/30511706_1_milk-procurement- gcmmf-daily-procurement iv http://www.indianexpress.com/news/amul-milk-to-be-dearer-by-rs-2-litre/937050/ v http://www.thestatesman.net/index.php?option=com_content&view=article&id=406655&catid=40 Prepared by: Learning Team 2B | Akash Tyagi| Akshay Kalley | Anya Felix | Pooja Sharma | Vinay Potti